ILIAS  release_9 Revision v9.13-25-g2c18ec4c24f
ilContainerReference Class Reference

This file is part of ILIAS, a powerful learning management system published by ILIAS open source e-Learning e.V. More...

+ Inheritance diagram for ilContainerReference:
+ Collaboration diagram for ilContainerReference:

Public Member Functions

 __construct (int $a_id=0, bool $a_call_by_reference=true)
 
 getTargetId ()
 
 setTargetId (int $a_target_id)
 
 setTargetRefId (int $a_id)
 
 getTargetRefId ()
 
 getTitleType ()
 
 setTitleType (int $type)
 
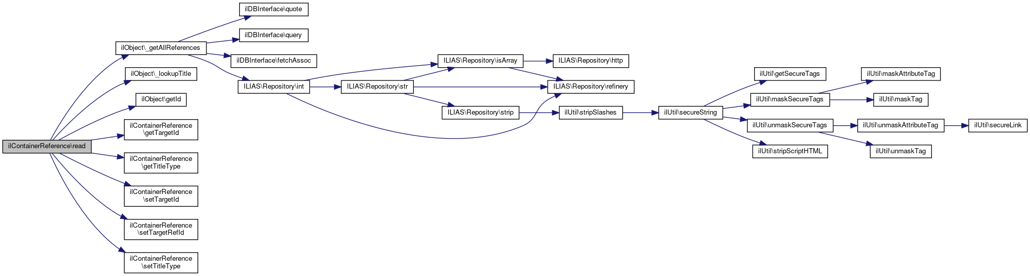
 read ()
 
 getPresentationTitle ()
 
 update ()
 
 delete ()
 
 cloneObject (int $target_id, int $copy_id=0, bool $omit_tree=false)
 
- Public Member Functions inherited from ilObject
 getObjectProperties ()
 
 flushObjectProperties ()
 
 withReferences ()
 determines whether objects are referenced or not (got ref ids or not) More...
 
 processAutoRating ()
 
 read ()
 
 getId ()
 
 setId (int $id)
 
 setRefId (int $ref_id)
 
 getRefId ()
 
 getType ()
 
 setType (string $type)
 
 getPresentationTitle ()
 get presentation title Normally same as title Overwritten for sessions More...
 
 getTitle ()
 
 getUntranslatedTitle ()
 Get untranslated object title WebDAV needs to access the untranslated title of an object. More...
 
 setTitle (string $title)
 
 getDescription ()
 
 setDescription (string $description)
 
 getLongDescription ()
 get object long description (stored in object_description) More...
 
 getImportId ()
 
 setImportId (string $import_id)
 
 setOfflineStatus (bool $status)
 
 getOfflineStatus ()
 
 supportsOfflineHandling ()
 
 getOwner ()
 
 getOwnerName ()
 get full name of object owner More...
 
 setOwner (int $usr_id)
 
 getCreateDate ()
 Get create date in YYYY-MM-DD HH-MM-SS format. More...
 
 getLastUpdateDate ()
 Get last update date in YYYY-MM-DD HH-MM-SS format. More...
 
 create ()
 note: title, description and type should be set when this function is called More...
 
 update ()
 
 MDUpdateListener (string $element)
 Metadata update listener. More...
 
 createMetaData ()
 
 updateMetaData ()
 
 deleteMetaData ()
 
 updateOwner ()
 update owner of object in db More...
 
 putInTree (int $parent_ref_id)
 maybe this method should be in tree object!? More...
 
 setPermissions (int $parent_ref_id)
 
 setParentRolePermissions (int $parent_ref_id)
 Initialize the permissions of parent roles (local roles of categories, global roles...) This method is overwritten in e.g. More...
 
 createReference ()
 creates reference for object More...
 
 countReferences ()
 
 delete ()
 delete object or referenced object (in the case of a referenced object, object data is only deleted if last reference is deleted) This function removes an object entirely from system!! More...
 
 initDefaultRoles ()
 init default roles settings Purpose of this function is to create a local role folder and local roles, that are needed depending on the object type. More...
 
 applyDidacticTemplate (int $tpl_id)
 
 getXMLZip ()
 
 getHTMLDirectory ()
 
 appendCopyInfo (int $target_id, int $copy_id)
 Prepend Copy info if object with same name exists in that container. More...
 
 cloneDependencies (int $target_id, int $copy_id)
 Clone object dependencies. More...
 
 cloneMetaData (ilObject $target_obj)
 Copy meta data. More...
 
 selfOrParentWithRatingEnabled ()
 
 getPossibleSubObjects (bool $filter=true)
 get all possible sub objects of this type the object can decide which types of sub objects are possible jut in time overwrite if the decision distinguish from standard model More...
 

Static Public Member Functions

static _lookupTargetId (int $a_obj_id)
 
static _lookupTargetRefId (int $a_obj_id)
 
static _lookupTitle (int $obj_id)
 
static _lookupTargetTitle (int $a_obj_id)
 
static _lookupSourceId (int $a_target_id)
 
static _lookupSourceIds (int $a_target_id)
 Get ids of all container references that target the object with the given id. More...
 
- Static Public Member Functions inherited from ilObject
static _lookupObjIdByImportId (string $import_id)
 Get (latest) object id for an import id. More...
 
static _lookupImportId (int $obj_id)
 
static _lookupOwnerName (int $owner_id)
 Lookup owner name for owner id. More...
 
static _getIdForImportId (string $import_id)
 
static _getAllReferences (int $id)
 get all reference ids for object ID More...
 
static _lookupTitle (int $obj_id)
 
static lookupOfflineStatus (int $obj_id)
 Lookup offline status using objectDataCache. More...
 
static _lookupOwner (int $obj_id)
 Lookup owner user ID for object ID. More...
 
static _getIdsForTitle (string $title, string $type='', bool $partial_match=false)
 
static _lookupDescription (int $obj_id)
 
static _lookupLastUpdate (int $obj_id, bool $formatted=false)
 
static _getLastUpdateOfObjects (array $obj_ids)
 
static _lookupObjId (int $ref_id)
 
static _setDeletedDate (int $ref_id, int $deleted_by)
 
static setDeletedDates (array $ref_ids, int $user_id)
 
static _resetDeletedDate (int $ref_id)
 
static _lookupDeletedDate (int $ref_id)
 
static _writeTitle (int $obj_id, string $title)
 write title to db (static) More...
 
static _writeDescription (int $obj_id, string $desc)
 write description to db (static) More...
 
static _writeImportId (int $obj_id, string $import_id)
 write import id to db (static) More...
 
static _lookupType (int $id, bool $reference=false)
 
static _isInTrash (int $ref_id)
 
static _hasUntrashedReference (int $obj_id)
 checks whether an object has at least one reference that is not in trash More...
 
static _lookupObjectId (int $ref_id)
 
static _getObjectsDataForType (string $type, bool $omit_trash=false)
 get all objects of a certain type More...
 
static _exists (int $id, bool $reference=false, ?string $type=null)
 checks if an object exists in object_data More...
 
static _getObjectsByType (string $obj_type="", int $owner=null)
 
static _prepareCloneSelection (array $ref_ids, string $new_type, bool $show_path=true)
 Prepare copy wizard object selection. More...
 
static _getIcon (int $obj_id=0, string $size="big", string $type="", bool $offline=false)
 Get icon for repository item. More...
 
static collectDeletionDependencies (array &$deps, int $ref_id, int $obj_id, string $type, int $depth=0)
 Collect deletion dependencies. More...
 
static getDeletionDependencies (int $obj_id)
 Get deletion dependencies. More...
 
static getLongDescriptions (array $obj_ids)
 
static getAllOwnedRepositoryObjects (int $user_id)
 
static fixMissingTitles ($type, array &$obj_title_map)
 Try to fix missing object titles. More...
 
static _lookupCreationDate (int $obj_id)
 
static _getObjectTypeIdByTitle (string $type, \ilDBInterface $ilDB=null)
 

Data Fields

const TITLE_TYPE_REUSE = 1
 
const TITLE_TYPE_CUSTOM = 2
 
- Data Fields inherited from ilObject
const TITLE_LENGTH = 255
 
const DESC_LENGTH = 128
 
const LONG_DESC_LENGTH = 4000
 
const TABLE_OBJECT_DATA = "object_data"
 
array $objectList
 
string $untranslatedTitle
 

Protected Attributes

ilObjUser $user
 
int $target_id = null
 
int $target_ref_id = null
 
int $title_type = self::TITLE_TYPE_REUSE
 
- Protected Attributes inherited from ilObject
ilLogger $obj_log
 
ILIAS $ilias
 
ilObjectDefinition $obj_definition
 
ilDBInterface $db
 
ilLogger $log
 
ilErrorHandling $error
 
ilTree $tree
 
ilAppEventHandler $app_event_handler
 
ilRbacAdmin $rbac_admin
 
ilRbacReview $rbac_review
 
ilObjUser $user
 
ilLanguage $lng
 
bool $call_by_reference
 
int $max_title = self::TITLE_LENGTH
 
int $max_desc = self::DESC_LENGTH
 
bool $add_dots = true
 
int $ref_id = null
 
string $type = ""
 
string $title = ""
 
string $desc = ""
 
string $long_desc = ""
 
int $owner = 0
 
string $create_date = ""
 
string $last_update = ""
 
string $import_id = ""
 
bool $register = false
 

Additional Inherited Members

- Protected Member Functions inherited from ilObject
 doMDUpdateListener (string $a_element)
 
 beforeMDUpdateListener (string $a_element)
 
 doCreateMetaData ()
 
 beforeCreateMetaData ()
 
 doUpdateMetaData ()
 
 beforeUpdateMetaData ()
 
 doDeleteMetaData ()
 
 beforeDeleteMetaData ()
 
 handleAutoRating ()
 
 hasAutoRating ()
 

Detailed Description

This file is part of ILIAS, a powerful learning management system published by ILIAS open source e-Learning e.V.

ILIAS is licensed with the GPL-3.0, see https://www.gnu.org/licenses/gpl-3.0.en.html You should have received a copy of said license along with the source code, too.

If this is not the case or you just want to try ILIAS, you'll find us at: https://www.ilias.de https://github.com/ILIAS-eLearning

Author
Stefan Meyer meyer.nosp@m.@lei.nosp@m.fos.c.nosp@m.om

Definition at line 24 of file class.ilContainerReference.php.

Constructor & Destructor Documentation

◆ __construct()

ilContainerReference::__construct ( int  $a_id = 0,
bool  $a_call_by_reference = true 
)

Definition at line 34 of file class.ilContainerReference.php.

References $DIC, ILIAS\MetaData\Repository\Validation\Data\__construct(), and ILIAS\Repository\user().

37  {
38  global $DIC;
39 
40  $this->user = $DIC->user();
41  parent::__construct($a_id, $a_call_by_reference);
42  }
global $DIC
Definition: feed.php:28
__construct(VocabulariesInterface $vocabularies)
+ Here is the call graph for this function:

Member Function Documentation

◆ _lookupSourceId()

static ilContainerReference::_lookupSourceId ( int  $a_target_id)
static

Definition at line 109 of file class.ilContainerReference.php.

References $DIC, $ilDB, $res, and ilDBConstants\FETCHMODE_OBJECT.

Referenced by ilContainerReferenceAppEventListener\deleteReferences().

109  : ?int
110  {
111  global $DIC;
112 
113  $ilDB = $DIC->database();
114 
115  $query = "SELECT * FROM container_reference " .
116  "WHERE target_obj_id = " . $ilDB->quote($a_target_id, 'integer') . " ";
117  $res = $ilDB->query($query);
118  while ($row = $res->fetchRow(ilDBConstants::FETCHMODE_OBJECT)) {
119  return (int) $row->obj_id;
120  }
121  return null;
122  }
$res
Definition: ltiservices.php:69
global $DIC
Definition: feed.php:28
+ Here is the caller graph for this function:

◆ _lookupSourceIds()

static ilContainerReference::_lookupSourceIds ( int  $a_target_id)
static

Get ids of all container references that target the object with the given id.

Returns
int[] obj_ids of references

Definition at line 129 of file class.ilContainerReference.php.

References $DIC, $ilDB, $res, ilDBConstants\FETCHMODE_OBJECT, and ILIAS\Repository\int().

Referenced by ilObjStudyProgramme\getReferencesTo(), ilStudyProgrammeAppEventListener\onServiceTrackingUpdateStatus(), and ilObjStudyProgrammeReferenceGUI\tryingToCreateCircularReference().

129  : array
130  {
131  global $DIC;
132 
133  $ilDB = $DIC->database();
134 
135  $query = "SELECT * FROM container_reference " .
136  "WHERE target_obj_id = " . $ilDB->quote($a_target_id, 'integer') . " ";
137  $res = $ilDB->query($query);
138  $ret = [];
139  while ($row = $res->fetchRow(ilDBConstants::FETCHMODE_OBJECT)) {
140  $ret[] = (int) $row->obj_id;
141  }
142  return $ret;
143  }
$res
Definition: ltiservices.php:69
global $DIC
Definition: feed.php:28
+ Here is the call graph for this function:
+ Here is the caller graph for this function:

◆ _lookupTargetId()

static ilContainerReference::_lookupTargetId ( int  $a_obj_id)
static

Definition at line 44 of file class.ilContainerReference.php.

References $DIC, $ilDB, $res, and ilDBConstants\FETCHMODE_OBJECT.

Referenced by ilObjCourseReferenceAccess\_preloadData(), ilPRGAssignmentDBRepository\buildProgressTreeFor(), ilObjStudyProgramme\getCompletedCourses(), ilObjStudyProgrammeReferenceListGUI\getListItemHTML(), ilNoteGUI\getTarget(), ilCourseReferencePathInfo\init(), ilObjStudyProgrammeReferenceListGUI\initItem(), ilObjCategoryReferenceListGUI\initItem(), ilObjGroupReferenceListGUI\initItem(), ilObjCourseReferenceListGUI\initItem(), and ilObjectReferenceCustomIconPresenter\lookupTargetId().

44  : int
45  {
46  global $DIC;
47 
48  $ilDB = $DIC->database();
49 
50  $query = "SELECT * FROM container_reference " .
51  "WHERE obj_id = " . $ilDB->quote($a_obj_id, 'integer') . " ";
52  $res = $ilDB->query($query);
53  while ($row = $res->fetchRow(ilDBConstants::FETCHMODE_OBJECT)) {
54  return (int) $row->target_obj_id;
55  }
56  return $a_obj_id;
57  }
$res
Definition: ltiservices.php:69
global $DIC
Definition: feed.php:28
+ Here is the caller graph for this function:

◆ _lookupTargetRefId()

static ilContainerReference::_lookupTargetRefId ( int  $a_obj_id)
static

Definition at line 59 of file class.ilContainerReference.php.

References $DIC, $ilDB, $res, and ilDBConstants\FETCHMODE_OBJECT.

Referenced by ilObjGroupReferenceAccess\_checkAccess(), ilObjCourseReferenceAccess\_checkAccess(), ilObjStudyProgrammeReferenceAccess\_checkAccess(), ilObjStudyProgrammeReferenceAccess\_getCommands(), ilObjStudyProgrammeReferenceGUI\_goto(), ilObjCategoryReferenceGUI\_goto(), ilObjGroupReferenceGUI\_goto(), ilObjCourseReferenceGUI\_goto(), ilObjStudyProgramme\getCompletedCourses(), ilCourseReferenceLP\getMembers(), ilStudyProgrammeMailTemplateContext\getSpecificPlaceholders(), and ilLPStatusCourseReference\readTargetObjId().

59  : ?int
60  {
61  global $DIC;
62 
63  $ilDB = $DIC->database();
64 
65  $query = "SELECT ref_id FROM object_reference obr " .
66  "JOIN container_reference cr ON obr.obj_id = cr.target_obj_id " .
67  "WHERE cr.obj_id = " . $ilDB->quote($a_obj_id, 'integer');
68  $res = $ilDB->query($query);
69  while ($row = $res->fetchRow(ilDBConstants::FETCHMODE_OBJECT)) {
70  return (int) $row->ref_id;
71  }
72  return null;
73  }
$res
Definition: ltiservices.php:69
global $DIC
Definition: feed.php:28
+ Here is the caller graph for this function:

◆ _lookupTargetTitle()

static ilContainerReference::_lookupTargetTitle ( int  $a_obj_id)
static

Definition at line 93 of file class.ilContainerReference.php.

References $DIC, $ilDB, $res, and ilDBConstants\FETCHMODE_OBJECT.

Referenced by ilCourseObjectivesTableGUI\fillRow(), ilTrQuery\getObjectsDataForUser(), and ilTrMatrixTableGUI\getSelectableColumns().

93  : string
94  {
95  global $DIC;
96 
97  $ilDB = $DIC->database();
98 
99  $query = "SELECT title FROM object_data od " .
100  "JOIN container_reference cr ON target_obj_id = od.obj_id " .
101  "WHERE cr.obj_id = " . $ilDB->quote($a_obj_id, 'integer');
102  $res = $ilDB->query($query);
103  while ($row = $res->fetchRow(ilDBConstants::FETCHMODE_OBJECT)) {
104  return (string) $row->title;
105  }
106  return '';
107  }
$res
Definition: ltiservices.php:69
global $DIC
Definition: feed.php:28
+ Here is the caller graph for this function:

◆ _lookupTitle()

static ilContainerReference::_lookupTitle ( int  $obj_id)
static

Definition at line 75 of file class.ilContainerReference.php.

References $DIC, $ilDB, $res, and ilDBConstants\FETCHMODE_OBJECT.

Referenced by ilTree\fetchNodeData(), ilObjStudyProgramme\getCompletedCourses(), ilNoteGUI\getOriginHeader(), ilStudyProgrammeMailTemplateContext\getSpecificPlaceholders(), ilObjStudyProgrammeReferenceListGUI\initItem(), ilObjCategoryReferenceListGUI\initItem(), ilObjGroupReferenceListGUI\initItem(), and ilObjCourseReferenceListGUI\initItem().

75  : string
76  {
77  global $DIC;
78 
79  $ilDB = $DIC->database();
80 
81  $query = 'SELECT title,title_type FROM container_reference cr ' .
82  'JOIN object_data od ON cr.obj_id = od.obj_id ' .
83  'WHERE cr.obj_id = ' . $ilDB->quote($obj_id, 'integer');
84  $res = $ilDB->query($query);
85  while ($row = $res->fetchRow(ilDBConstants::FETCHMODE_OBJECT)) {
86  if ((int) $row->title_type === self::TITLE_TYPE_CUSTOM) {
87  return (string) $row->title;
88  }
89  }
90  return self::_lookupTargetTitle($obj_id);
91  }
$res
Definition: ltiservices.php:69
global $DIC
Definition: feed.php:28
+ Here is the caller graph for this function:

◆ cloneObject()

ilContainerReference::cloneObject ( int  $target_id,
int  $copy_id = 0,
bool  $omit_tree = false 
)

Definition at line 247 of file class.ilContainerReference.php.

References getTargetId(), and getTitleType().

247  : ?ilObject
248  {
249  $new_obj = parent::cloneObject($target_id, $copy_id, $omit_tree);
250  $new_obj->setTargetId($this->getTargetId());
251  $new_obj->setTitleType($this->getTitleType());
252  $new_obj->update();
253  return $new_obj;
254  }
+ Here is the call graph for this function:

◆ delete()

ilContainerReference::delete ( )

Definition at line 232 of file class.ilContainerReference.php.

References ilObject\$db, $ilDB, and ilObject\getId().

232  : bool
233  {
234  $ilDB = $this->db;
235 
236  if (!parent::delete()) {
237  return false;
238  }
239 
240  $query = "DELETE FROM container_reference " .
241  "WHERE obj_id = " . $ilDB->quote($this->getId(), 'integer') . " ";
242  $ilDB->manipulate($query);
243 
244  return true;
245  }
ilDBInterface $db
+ Here is the call graph for this function:

◆ getPresentationTitle()

ilContainerReference::getPresentationTitle ( )

Definition at line 203 of file class.ilContainerReference.php.

References ilObject\getTitle(), getTitleType(), and ILIAS\Repository\lng().

203  : string
204  {
205  if ($this->getTitleType() === self::TITLE_TYPE_CUSTOM) {
206  return $this->getTitle();
207  }
208 
209  return $this->lng->txt('reference_of') . ' ' . $this->getTitle();
210  }
+ Here is the call graph for this function:

◆ getTargetId()

ilContainerReference::getTargetId ( )

Definition at line 145 of file class.ilContainerReference.php.

References $target_id.

Referenced by cloneObject(), read(), and update().

145  : ?int
146  {
147  return $this->target_id;
148  }
+ Here is the caller graph for this function:

◆ getTargetRefId()

ilContainerReference::getTargetRefId ( )

Definition at line 160 of file class.ilContainerReference.php.

References $target_ref_id.

160  : ?int
161  {
162  return $this->target_ref_id;
163  }

◆ getTitleType()

ilContainerReference::getTitleType ( )

Definition at line 165 of file class.ilContainerReference.php.

References $title_type.

Referenced by cloneObject(), getPresentationTitle(), read(), and update().

165  : int
166  {
167  return $this->title_type;
168  }
+ Here is the caller graph for this function:

◆ read()

ilContainerReference::read ( )

Definition at line 175 of file class.ilContainerReference.php.

References ilObject\$db, $ilDB, ilObject\$ref_id, $res, ilObject\_getAllReferences(), ilObject\_lookupTitle(), ilDBConstants\FETCHMODE_OBJECT, ilObject\getId(), getTargetId(), getTitleType(), setTargetId(), setTargetRefId(), and setTitleType().

Referenced by ilObjStudyProgrammeReference\getReferencedObject().

175  : void
176  {
177  $ilDB = $this->db;
178 
179  parent::read();
180 
181  $query = "SELECT * FROM container_reference " .
182  "WHERE obj_id = " . $ilDB->quote($this->getId(), 'integer') . " ";
183  $res = $ilDB->query($query);
184 
185  while ($row = $res->fetchRow(ilDBConstants::FETCHMODE_OBJECT)) {
186  $this->setTargetId((int) $row->target_obj_id);
187  $this->setTitleType((int) $row->title_type);
188  }
189  if ($this->getTargetId()) {// might be null...
190  $ref_ids = ilObject::_getAllReferences($this->getTargetId());
191  $ref_id = current($ref_ids); // might be null in deletion cases, see #35150
192 
193  if ($ref_id) {
194  $this->setTargetRefId($ref_id);
195  }
196 
197  if ($this->getTitleType() === self::TITLE_TYPE_REUSE) {
198  $this->title = ilObject::_lookupTitle($this->getTargetId());
199  }
200  }
201  }
$res
Definition: ltiservices.php:69
static _getAllReferences(int $id)
get all reference ids for object ID
static _lookupTitle(int $obj_id)
ilDBInterface $db
+ Here is the call graph for this function:
+ Here is the caller graph for this function:

◆ setTargetId()

ilContainerReference::setTargetId ( int  $a_target_id)

Definition at line 150 of file class.ilContainerReference.php.

Referenced by read().

150  : void
151  {
152  $this->target_id = $a_target_id;
153  }
+ Here is the caller graph for this function:

◆ setTargetRefId()

ilContainerReference::setTargetRefId ( int  $a_id)

Definition at line 155 of file class.ilContainerReference.php.

Referenced by read().

155  : void
156  {
157  $this->target_ref_id = $a_id;
158  }
+ Here is the caller graph for this function:

◆ setTitleType()

ilContainerReference::setTitleType ( int  $type)

Definition at line 170 of file class.ilContainerReference.php.

References ilObject\$type.

Referenced by read().

170  : void
171  {
172  $this->title_type = $type;
173  }
string $type
+ Here is the caller graph for this function:

◆ update()

ilContainerReference::update ( )

Definition at line 212 of file class.ilContainerReference.php.

References ilObject\$db, $ilDB, ilObject\getId(), getTargetId(), and getTitleType().

212  : bool
213  {
214  $ilDB = $this->db;
215 
216  parent::update();
217 
218  $query = "DELETE FROM container_reference " .
219  "WHERE obj_id = " . $ilDB->quote($this->getId(), 'integer') . " ";
220  $ilDB->manipulate($query);
221 
222  $query = "INSERT INTO container_reference (obj_id, target_obj_id, title_type) " .
223  "VALUES( " .
224  $ilDB->quote($this->getId(), 'integer') . ", " .
225  $ilDB->quote($this->getTargetId(), 'integer') . ", " .
226  $ilDB->quote($this->getTitleType(), 'integer') . ' ' .
227  ")";
228  $ilDB->manipulate($query);
229  return true;
230  }
ilDBInterface $db
+ Here is the call graph for this function:

Field Documentation

◆ $target_id

int ilContainerReference::$target_id = null
protected

Definition at line 30 of file class.ilContainerReference.php.

Referenced by getTargetId().

◆ $target_ref_id

int ilContainerReference::$target_ref_id = null
protected

Definition at line 31 of file class.ilContainerReference.php.

Referenced by getTargetRefId().

◆ $title_type

int ilContainerReference::$title_type = self::TITLE_TYPE_REUSE
protected

Definition at line 32 of file class.ilContainerReference.php.

Referenced by getTitleType().

◆ $user

ilObjUser ilContainerReference::$user
protected

Definition at line 29 of file class.ilContainerReference.php.

◆ TITLE_TYPE_CUSTOM

◆ TITLE_TYPE_REUSE


The documentation for this class was generated from the following file: