ILIAS  release_9 Revision v9.13-25-g2c18ec4c24f
ilLMPageConfig Class Reference

This file is part of ILIAS, a powerful learning management system published by ILIAS open source e-Learning e.V. More...

+ Inheritance diagram for ilLMPageConfig:
+ Collaboration diagram for ilLMPageConfig:

Public Member Functions

 init ()
 
 configureByObjectId (int $a_obj_id)
 Object specific configuration. More...
 
- Public Member Functions inherited from ilPageConfig
 __construct ()
 
 init ()
 
 setLayoutTemplateType (int $type)
 
 getLayoutTemplateType ()
 
 setEnablePCType (string $a_pc_type, bool $a_val)
 
 getEnablePCType (string $a_pc_type)
 
 getEnabledTopPCTypes ()
 
 setEnableKeywords (bool $a_val)
 
 getEnableKeywords ()
 
 setEnableAnchors (bool $a_val)
 
 getEnableAnchors ()
 
 setEnableInternalLinks (bool $a_enabledinternallinks)
 
 getEnableInternalLinks ()
 
 getEnableUserLinks ()
 
 setEnableWikiLinks (bool $a_enablewikilinks)
 
 getEnableWikiLinks ()
 
 addIntLinkFilter (string $a_val)
 Add internal links filter. More...
 
 removeIntLinkFilter (string $a_val)
 
 getIntLinkFilters ()
 
 setIntLinkFilterWhiteList (bool $a_white_list)
 Set internal links filter type list to white list. More...
 
 getIntLinkFilterWhiteList ()
 
 setPreventRteUsage (bool $a_val)
 
 getPreventRteUsage ()
 
 setLocalizationLanguage (string $a_val)
 
 getLocalizationLanguage ()
 
 setUseAttachedContent (bool $a_val)
 
 getUseAttachedContent ()
 
 setIntLinkHelpDefaultType (string $a_val)
 
 getIntLinkHelpDefaultType ()
 
 setIntLinkHelpDefaultId (int $a_val, bool $a_is_ref=true)
 Set internal link default id. More...
 
 getIntLinkHelpDefaultId ()
 
 getIntLinkHelpDefaultIdIsRef ()
 
 setEnableActivation (bool $a_val)
 Set enabled page activation. More...
 
 getEnableActivation ()
 
 setEnableScheduledActivation (bool $a_val)
 
 getEnableScheduledActivation ()
 
 setEnablePageToc (bool $a_val)
 
 getEnablePageToc ()
 
 setPreventHTMLUnmasking (bool $a_preventhtmlunmasking)
 
 getPreventHTMLUnmasking ()
 
 setEnableSelfAssessment (bool $a_enabledselfassessment, bool $a_scorm=true)
 
 getEnableSelfAssessment ()
 
 getEnableSelfAssessmentScorm ()
 Is self assessment used in SCORM mode? More...
 
 setDisableDefaultQuestionFeedback (bool $a_val)
 Set disable default question feedback. More...
 
 getDisableDefaultQuestionFeedback ()
 
 setMultiLangSupport (bool $a_val)
 
 getMultiLangSupport ()
 
 setSinglePageMode (bool $a_val)
 Set single page mode. More...
 
 getSinglePageMode ()
 
 setQuestionHTML (array $question_html)
 
 getQuestionHTML ()
 
 setUseStoredQuestionTries (bool $a_val)
 Set use stored answers/tries. More...
 
 getUseStoredQuestionTries ()
 
 setEnablePermissionChecks (bool $a_val)
 
 getEnablePermissionChecks ()
 
 setEditLockSupport (bool $a_val)
 
 getEditLockSupport ()
 
 setUsePageContainer (bool $a_val)
 Set if page container css class should be used. More...
 
 getUsePageContainer ()
 
 setSectionProtection (int $a_val)
 
 getSectionProtection ()
 
 setSectionProtectionInfo (string $a_val)
 
 getSectionProtectionInfo ()
 

Additional Inherited Members

- Data Fields inherited from ilPageConfig
const SEC_PROTECT_NONE = 0
 
const SEC_PROTECT_EDITABLE = 1
 
const SEC_PROTECT_PROTECTED = 2
 
- Protected Member Functions inherited from ilPageConfig
 loadPCDefs ()
 
 loadParentKey ()
 
- Protected Attributes inherited from ilPageConfig
ILIAS COPage PC PCDefinition $pc_definition
 
int $layout_template_type = 0
 
bool $int_link_def_id_is_ref = false
 
ilLanguage $lng
 
array $int_link_filter = array("File", "PortfolioPage", "PortfolioTemplatePage")
 
bool $prevent_rte_usage = false
 
bool $use_attached_content = false
 
array $pc_defs = array()
 
array $pc_enabled = array()
 
bool $enabledinternallinks = false
 
bool $enable_keywords = false
 
bool $enable_anchors = false
 
bool $enablewikilinks = false
 
bool $page_toc = false
 
bool $activation = false
 
bool $scheduled_activation = false
 
bool $preventhtmlunmasking = false
 
bool $enabledselfassessment = false
 
bool $enabledselfassessment_scorm = false
 
string $int_link_def_type = ""
 
int $int_link_def_id = 0
 
bool $multi_lang_support = false
 
bool $single_page_mode = false
 
bool $disable_default_qfeedback = false
 
array $question_html = array()
 
bool $use_stored_tries = false
 
bool $enable_user_links = false
 
bool $edit_lock_support = true
 
bool $use_page_container = true
 
bool $enable_permission_checks = false
 
ilSetting $adve_set
 
string $page_obj_key = ""
 
bool $link_filter_white_list = false
 
string $localization_lang = ""
 
int $section_protection = self::SEC_PROTECT_NONE
 
string $section_protection_info = ""
 

Detailed Description

This file is part of ILIAS, a powerful learning management system published by ILIAS open source e-Learning e.V.

ILIAS is licensed with the GPL-3.0, see https://www.gnu.org/licenses/gpl-3.0.en.html You should have received a copy of said license along with the source code, too.

If this is not the case or you just want to try ILIAS, you'll find us at: https://www.ilias.de https://github.com/ILIAS-eLearning Learning module page configuration

Author
Alexander Killing killi.nosp@m.ng@l.nosp@m.eifos.nosp@m..de

Definition at line 24 of file class.ilLMPageConfig.php.

Member Function Documentation

◆ configureByObjectId()

ilLMPageConfig::configureByObjectId ( int  $a_obj_id)

Object specific configuration.

Definition at line 66 of file class.ilLMPageConfig.php.

References ilObjContentObject\_lookupDisableDefaultFeedback(), ilObjContentObject\isOnlineHelpModule(), ilPageConfig\setDisableDefaultQuestionFeedback(), and ilPageConfig\setEnableSelfAssessment().

66  : void
67  {
68  if ($a_obj_id > 0) {
70 
71  if (ilObjContentObject::isOnlineHelpModule($a_obj_id, true)) {
72  $this->setEnableSelfAssessment(false, false);
73  }
74  }
75  }
setDisableDefaultQuestionFeedback(bool $a_val)
Set disable default question feedback.
static _lookupDisableDefaultFeedback(int $a_id)
setEnableSelfAssessment(bool $a_enabledselfassessment, bool $a_scorm=true)
static isOnlineHelpModule(int $a_id, bool $a_as_obj_id=false)
Is module an online module.
+ Here is the call graph for this function:

◆ init()

ilLMPageConfig::init ( )

Definition at line 26 of file class.ilLMPageConfig.php.

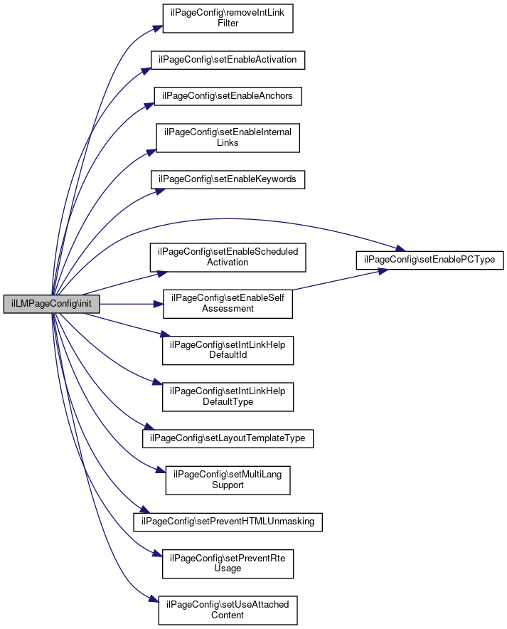
References $DIC, $lm_set, XapiProxy\$req, ilPageLayout\MODULE_LM, ilPageConfig\removeIntLinkFilter(), ilPageConfig\setEnableActivation(), ilPageConfig\setEnableAnchors(), ilPageConfig\setEnableInternalLinks(), ilPageConfig\setEnableKeywords(), ilPageConfig\setEnablePCType(), ilPageConfig\setEnableScheduledActivation(), ilPageConfig\setEnableSelfAssessment(), ilPageConfig\setIntLinkHelpDefaultId(), ilPageConfig\setIntLinkHelpDefaultType(), ilPageConfig\setLayoutTemplateType(), ilPageConfig\setMultiLangSupport(), ilPageConfig\setPreventHTMLUnmasking(), ilPageConfig\setPreventRteUsage(), and ilPageConfig\setUseAttachedContent().

26  : void
27  {
28  global $DIC;
29 
30  $req = $DIC
31  ->learningModule()
32  ->internal()
33  ->gui()
34  ->presentation()
35  ->request();
36 
37  $lm_set = new ilSetting("lm");
38 
39  $this->setPreventHTMLUnmasking(false);
40  $this->setPreventRteUsage(true);
41  $this->setUseAttachedContent(true);
42  $this->setIntLinkHelpDefaultType("StructureObject");
43  $this->setIntLinkHelpDefaultId($req->getRefId());
44  $this->removeIntLinkFilter("File");
45  $this->setEnableActivation(true);
46  $this->setEnableSelfAssessment(true, false);
47  $this->setEnableInternalLinks(true);
48  $this->setEnableKeywords(true);
49  $this->setEnableInternalLinks(true);
50  $this->setEnableAnchors(true);
51  $this->setMultiLangSupport(true);
52  if ($lm_set->get("time_scheduled_page_activation")) {
53  $this->setEnableScheduledActivation(true);
54  }
55 
56  $mset = new ilSetting("mobs");
57  if ($mset->get("mep_activate_pages")) {
58  $this->setEnablePCType("ContentInclude", true);
59  }
61  }
setPreventHTMLUnmasking(bool $a_preventhtmlunmasking)
setIntLinkHelpDefaultId(int $a_val, bool $a_is_ref=true)
Set internal link default id.
setEnableInternalLinks(bool $a_enabledinternallinks)
setPreventRteUsage(bool $a_val)
setIntLinkHelpDefaultType(string $a_val)
setEnableSelfAssessment(bool $a_enabledselfassessment, bool $a_scorm=true)
catch(\Exception $e) $req
Definition: xapiproxy.php:93
global $DIC
Definition: feed.php:28
setLayoutTemplateType(int $type)
setEnableScheduledActivation(bool $a_val)
setMultiLangSupport(bool $a_val)
setUseAttachedContent(bool $a_val)
$lm_set
setEnableAnchors(bool $a_val)
setEnableActivation(bool $a_val)
Set enabled page activation.
setEnableKeywords(bool $a_val)
removeIntLinkFilter(string $a_val)
setEnablePCType(string $a_pc_type, bool $a_val)
+ Here is the call graph for this function:

The documentation for this class was generated from the following file: