ILIAS  release_9 Revision v9.13-25-g2c18ec4c24f
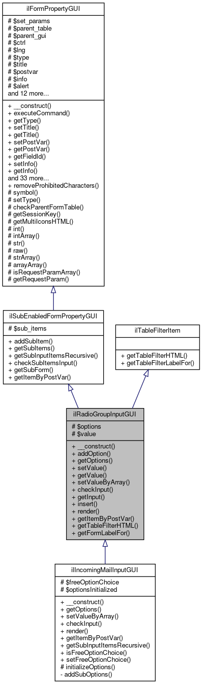
ilRadioGroupInputGUI Class Reference

This class represents a property in a property form. More...

+ Inheritance diagram for ilRadioGroupInputGUI:
+ Collaboration diagram for ilRadioGroupInputGUI:

Public Member Functions

 __construct (string $a_title="", string $a_postvar="")
 
 addOption (ilRadioOption $a_option)
 
 getOptions ()
 
 setValue (string $a_value)
 
 getValue ()
 
 setValueByArray (array $a_values)
 
 checkInput ()
 
 getInput ()
 
 insert (ilTemplate $a_tpl)
 
 render ()
 
 getItemByPostVar (string $a_post_var)
 
 getTableFilterHTML ()
 Get input item HTML to be inserted into table filters. More...
 
 getFormLabelFor ()
 
- Public Member Functions inherited from ilSubEnabledFormPropertyGUI
 addSubItem (ilFormPropertyGUI $a_item)
 
 getSubItems ()
 
 getSubInputItemsRecursive ()
 returns a flat array of possibly existing subitems recursively More...
 
 checkSubItemsInput ()
 Check SubItems. More...
 
 getSubForm ()
 
 getItemByPostVar (string $a_post_var)
 
- Public Member Functions inherited from ilFormPropertyGUI
 __construct (string $a_title="", string $a_postvar="")
 
 executeCommand ()
 
 getType ()
 
 setTitle (string $a_title)
 
 getTitle ()
 
 setPostVar (string $a_postvar)
 
 getPostVar ()
 
 getFieldId ()
 
 setInfo (string $a_info)
 
 getInfo ()
 
 setAlert (string $a_alert)
 
 getAlert ()
 
 setRequired (bool $a_required)
 
 getRequired ()
 
 setDisabled (bool $a_disabled)
 
 getDisabled ()
 
 checkInput ()
 Check input, strip slashes etc. More...
 
 setParentForm (ilPropertyFormGUI $a_parentform)
 
 getParentForm ()
 
 setParent (ilFormPropertyGUI $a_val)
 
 getParent ()
 
 getSubForm ()
 
 hideSubForm ()
 
 setHiddenTitle (string $a_val)
 
 getHiddenTitle ()
 
 getItemByPostVar (string $a_post_var)
 Get item by post var. More...
 
 serializeData ()
 
 unserializeData (string $a_data)
 
 setParentTable ($a_val)
 Set parent table. More...
 
 getParentTable ()
 Get parent table. More...
 
 writeToSession ()
 
 clearFromSession ()
 
 readFromSession ()
 
 getHiddenTag (string $a_post_var, string $a_value)
 
 setMulti (bool $a_multi, bool $a_sortable=false, bool $a_addremove=true)
 
 getMulti ()
 
 setMultiValues (array $a_values)
 
 getMultiValues ()
 
 getContentOutsideFormTag ()
 Get content that has to reside outside of the parent form tag, e.g. More...
 
 stripSlashesAddSpaceFallback (string $a_str)
 Strip slashes with add space fallback, see https://www.ilias.de/mantis/view.php?id=19727. More...
 
 getTableFilterLabelFor ()
 Get label "for" attribute value for filter. More...
 
 getFormLabelFor ()
 Get label "for" attribute value for form. More...
 
 setRequestParam (string $key, $val)
 This writes the request (aka post) values. More...
 
- Public Member Functions inherited from ilTableFilterItem
 getTableFilterLabelFor ()
 Get label "for" attribute value. More...
 

Protected Attributes

array $options = array()
 
string $value = ""
 
- Protected Attributes inherited from ilSubEnabledFormPropertyGUI
array $sub_items = array()
 
- Protected Attributes inherited from ilFormPropertyGUI
array $set_params = []
 
ilTable2GUI $parent_table = null
 
ilFormPropertyGUI $parent_gui = null
 
ilCtrl $ctrl
 
ilLanguage $lng
 
string $type = ""
 
string $title = ""
 
string $postvar = ""
 
string $info = ""
 
string $alert = ""
 
bool $required = false
 
ilPropertyFormGUI $parentform = null
 
string $hidden_title = ""
 
bool $multi = false
 
bool $multi_sortable = false
 
bool $multi_addremove = true
 
array $multi_values = []
 
RequestInterface $request
 
HTTP Services $http
 
Refinery Factory $refinery = null
 
bool $disabled = false
 
ilGlobalTemplateInterface $global_tpl = null
 

Additional Inherited Members

- Static Public Member Functions inherited from ilFormPropertyGUI
static removeProhibitedCharacters (string $a_text)
 Remove prohibited characters see #19159. More...
 
- Protected Member Functions inherited from ilFormPropertyGUI
 symbol ()
 
 setType (string $a_type)
 
 checkParentFormTable ()
 
 getSessionKey ()
 
 getMultiIconsHTML ()
 
 int ($key)
 
 intArray ($key)
 
 str ($key)
 
 raw ($key)
 
 strArray ($key)
 
 arrayArray ($key)
 
 isRequestParamArray (string $key)
 
 getRequestParam (string $key, Refinery\Transformation $t)
 

Detailed Description

This class represents a property in a property form.

Author
Alexander Killing killi.nosp@m.ng@l.nosp@m.eifos.nosp@m..de

Definition at line 26 of file class.ilRadioGroupInputGUI.php.

Constructor & Destructor Documentation

◆ __construct()

ilRadioGroupInputGUI::__construct ( string  $a_title = "",
string  $a_postvar = "" 
)

Definition at line 31 of file class.ilRadioGroupInputGUI.php.

References $DIC, ILIAS\MetaData\Repository\Validation\Data\__construct(), ILIAS\Repository\lng(), and ilFormPropertyGUI\setType().

34  {
35  global $DIC;
36 
37  $this->lng = $DIC->language();
38  parent::__construct($a_title, $a_postvar);
39  $this->setType("radio");
40  }
global $DIC
Definition: feed.php:28
__construct(VocabulariesInterface $vocabularies)
+ Here is the call graph for this function:

Member Function Documentation

◆ addOption()

◆ checkInput()

ilRadioGroupInputGUI::checkInput ( )

Definition at line 72 of file class.ilRadioGroupInputGUI.php.

References ilFormPropertyGUI\$lng, getInput(), getOptions(), ilFormPropertyGUI\getRequired(), ilFormPropertyGUI\setAlert(), and ilLanguage\txt().

72  : bool
73  {
74  $lng = $this->lng;
75 
76  $val = $this->getInput();
77  if ($this->getRequired() && trim($val) == "") {
78  $this->setAlert($lng->txt("msg_input_is_required"));
79  return false;
80  }
81 
82  $ok = true;
83  $value = $this->getInput();
84  foreach ($this->getOptions() as $option) {
85  foreach ($option->getSubItems() as $item) {
86  if ($value == $option->getValue()) {
87  if (!$item->checkInput()) {
88  $ok = false;
89  }
90  }
91  }
92  }
93  return $ok;
94  }
txt(string $a_topic, string $a_default_lang_fallback_mod="")
gets the text for a given topic if the topic is not in the list, the topic itself with "-" will be re...
+ Here is the call graph for this function:

◆ getFormLabelFor()

ilRadioGroupInputGUI::getFormLabelFor ( )

Definition at line 228 of file class.ilRadioGroupInputGUI.php.

228  : string
229  {
230  return "";
231  }

◆ getInput()

ilRadioGroupInputGUI::getInput ( )

Definition at line 96 of file class.ilRadioGroupInputGUI.php.

References ilFormPropertyGUI\getPostVar(), and ilFormPropertyGUI\str().

Referenced by checkInput().

96  : string
97  {
98  return $this->str($this->getPostVar());
99  }
+ Here is the call graph for this function:
+ Here is the caller graph for this function:

◆ getItemByPostVar()

ilRadioGroupInputGUI::getItemByPostVar ( string  $a_post_var)

Definition at line 190 of file class.ilRadioGroupInputGUI.php.

References getOptions(), and ilFormPropertyGUI\getPostVar().

191  {
192  if ($this->getPostVar() == $a_post_var) {
193  return $this;
194  }
195 
196  foreach ($this->getOptions() as $option) {
197  foreach ($option->getSubItems() as $item) {
198  if ($item->getType() != "section_header") {
199  $ret = $item->getItemByPostVar($a_post_var);
200  if (is_object($ret)) {
201  return $ret;
202  }
203  }
204  }
205  }
206 
207  return null;
208  }
+ Here is the call graph for this function:

◆ getOptions()

ilRadioGroupInputGUI::getOptions ( )

Definition at line 47 of file class.ilRadioGroupInputGUI.php.

References $options.

Referenced by checkInput(), getItemByPostVar(), getTableFilterHTML(), render(), and setValueByArray().

47  : array
48  {
49  return $this->options;
50  }
+ Here is the caller graph for this function:

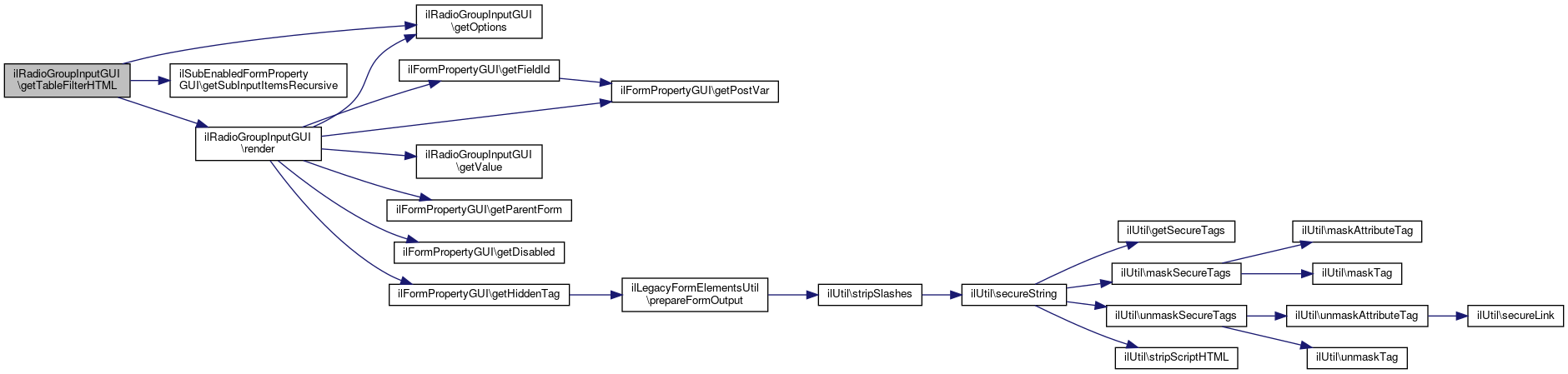
◆ getTableFilterHTML()

ilRadioGroupInputGUI::getTableFilterHTML ( )

Get input item HTML to be inserted into table filters.

Implements ilTableFilterItem.

Definition at line 210 of file class.ilRadioGroupInputGUI.php.

References getOptions(), ilSubEnabledFormPropertyGUI\getSubInputItemsRecursive(), and render().

210  : string
211  {
212  return $this->render();
213  }
+ Here is the call graph for this function:

◆ getValue()

ilRadioGroupInputGUI::getValue ( )

Definition at line 57 of file class.ilRadioGroupInputGUI.php.

References $value.

Referenced by render().

57  : string
58  {
59  return $this->value;
60  }
+ Here is the caller graph for this function:

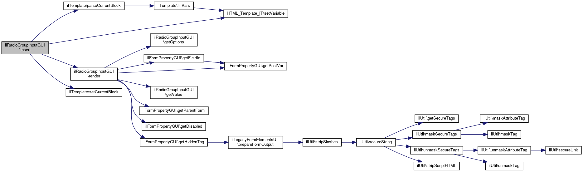
◆ insert()

ilRadioGroupInputGUI::insert ( ilTemplate  $a_tpl)

Definition at line 101 of file class.ilRadioGroupInputGUI.php.

References ilTemplate\parseCurrentBlock(), render(), ilTemplate\setCurrentBlock(), and HTML_Template_IT\setVariable().

101  : void
102  {
103  $html = $this->render();
104 
105  $a_tpl->setCurrentBlock("prop_generic");
106  $a_tpl->setVariable("PROP_GENERIC", $html);
107  $a_tpl->parseCurrentBlock();
108  }
parseCurrentBlock(string $part=ilGlobalTemplateInterface::DEFAULT_BLOCK)
setVariable($variable, $value='')
Sets a variable value.
Definition: IT.php:546
setCurrentBlock(string $part=ilGlobalTemplateInterface::DEFAULT_BLOCK)
+ Here is the call graph for this function:

◆ render()

ilRadioGroupInputGUI::render ( )

Definition at line 110 of file class.ilRadioGroupInputGUI.php.

References ilFormPropertyGUI\getDisabled(), ilFormPropertyGUI\getFieldId(), ilFormPropertyGUI\getHiddenTag(), getOptions(), ilFormPropertyGUI\getParentForm(), ilFormPropertyGUI\getPostVar(), and getValue().

Referenced by getTableFilterHTML(), and insert().

110  : string
111  {
112  $tpl = new ilTemplate("tpl.prop_radio.html", true, true, "Services/Form");
113 
114  foreach ($this->getOptions() as $option) {
115  // information text for option
116  if ($option->getInfo() != "") {
117  $tpl->setCurrentBlock("radio_option_desc");
118  $tpl->setVariable("RADIO_OPTION_DESC", $option->getInfo());
119  if ($option->getInfo() !== '') {
120  $tpl->setVariable('DESCRIPTION_FOR_ID', $this->getFieldId() . "_" . $option->getValue());
121  }
122  $tpl->parseCurrentBlock();
123  }
124 
125 
126  if (count($option->getSubItems()) > 0) {
127  if ($option->getValue() != $this->getValue()) {
128  // #10930
129  if ($this->global_tpl) {
130  $hop_id = $this->getFieldId() . "_" . $option->getValue();
131  $this->global_tpl->addOnloadCode(
132  "il.Form.hideSubForm('subform_$hop_id');"
133  );
134  }
135  if ($this->getParentForm()) {
136  $this->getParentForm()->addAsyncOnloadCode(
137  "il.Form.hideSubForm('subform_$hop_id');"
138  );
139  }
140  }
141  $tpl->setCurrentBlock("radio_option_subform");
142  $pf = new ilPropertyFormGUI();
143  $pf->setMode("subform");
144  $pf->setItems($option->getSubItems());
145  $tpl->setVariable("SUB_FORM", $pf->getContent());
146  $tpl->setVariable("SOP_ID", $this->getFieldId() . "_" . $option->getValue());
147  if ($pf->getMultipart()) {
148  $this->getParentForm()->setMultipart(true);
149  }
150  $tpl->parseCurrentBlock();
151  if ($pf->getMultipart()) {
152  $this->getParentForm()->setMultipart(true);
153  }
154  }
155 
156  $tpl->setCurrentBlock("prop_radio_option");
157  $tpl->setVariable("POST_VAR", $this->getPostVar());
158  $tpl->setVariable("VAL_RADIO_OPTION", $option->getValue());
159  $tpl->setVariable("OP_ID", $this->getFieldId() . "_" . $option->getValue());
160  if ($option->getInfo() !== '') {
161  $tpl->setVariable('DESCRIBED_BY_FIELD_ID', $this->getFieldId() . "_" . $option->getValue());
162  }
163  $tpl->setVariable("FID", $this->getFieldId());
164  if ($this->getDisabled() or $option->getDisabled()) {
165  $tpl->setVariable('DISABLED', 'disabled="disabled" ');
166  }
167  if ($option->getValue() == $this->getValue()) {
168  $tpl->setVariable(
169  "CHK_RADIO_OPTION",
170  'checked="checked"'
171  );
172  }
173  $tpl->setVariable("TXT_RADIO_OPTION", $option->getTitle());
174 
175 
176  $tpl->parseCurrentBlock();
177  }
178  $tpl->setVariable("ID", $this->getFieldId());
179 
180  if ($this->getDisabled()) {
181  $tpl->setVariable(
182  "HIDDEN_INPUT",
183  $this->getHiddenTag($this->getPostVar(), $this->getValue())
184  );
185  }
186 
187  return $tpl->get();
188  }
getHiddenTag(string $a_post_var, string $a_value)
+ Here is the call graph for this function:
+ Here is the caller graph for this function:

◆ setValue()

ilRadioGroupInputGUI::setValue ( string  $a_value)

Definition at line 52 of file class.ilRadioGroupInputGUI.php.

Referenced by ilObjRemoteGlossaryGUI\addCustomEditForm(), ilObjRemoteLearningModuleGUI\addCustomEditForm(), ilObjRemoteWikiGUI\addCustomEditForm(), ilObjRemoteGroupGUI\addCustomEditForm(), ilObjRemoteTestGUI\addCustomEditForm(), ilObjRemoteCourseGUI\addCustomEditForm(), ilTestRandomQuestionSetGeneralConfigFormGUI\build(), ilObjSystemFolderGUI\checkObject(), ilECSMappingSettingsGUI\cInitMappingForm(), ilExSubmissionTeamGUI\getAdoptForm(), ilUserStartingPointGUI\getCreateFormSpecificInputs(), ilUserProfile\getRadioInput(), ilImageMapEditorGUI\initAreaEditingForm(), ilExAssignmentEditorGUI\initAssignmentForm(), ilECSSettingsGUI\initCategoryMappingForm(), ilPCGridGUI\initCreationForm(), ilObjCourseGUI\initEditForm(), ilLTIConsumeProviderFormGUI\initForm(), ilUserProfileInfoSettingsGUI\initForm(), ilObjNotificationSettingsGUI\initForm(), ilPCResourcesGUI\initForm(), ilPCLearningHistoryGUI\initForm(), ilPCTabsGUI\initForm(), ilContainerReferenceGUI\initForm(), ilObjUserGUI\initForm(), ilObjSessionGUI\initForm(), ilObjGroupGUI\initForm(), ilCalendarCategoryGUI\initFormCategory(), ilConditionHandlerGUI\initFormCondition(), ilCourseObjectivesGUI\initFormRandom(), ilAuthShibbolethSettingsGUI\initFormRoleAssignment(), ilRepositorySearchGUI\initFormSearch(), ilObjCalendarSettingsGUI\initFormSettings(), ilObjectGUI\initImportForm(), ilContainerGUI\initManualSortingOptionForm(), ilCmiXapiLP\initModeOptions(), ilGlossaryPresentationGUI\initPrintViewSelectionForm(), ilLMPresentationGUI\initPrintViewSelectionForm(), ilObjContentObjectGUI\initPropertiesForm(), ilCalendarUserSettingsGUI\initSettingsForm(), ilOpenIdConnectSettingsGUI\initSettingsForm(), ilECSSettingsGUI\initSettingsForm(), ilLOEditorGUI\initSettingsForm(), ilObjGlossaryGUI\initSettingsForm(), ilSearchBaseGUI\initStandardSearchForm(), ilLTIConsumeProviderFormGUI\initToolConfigForm(), assImagemapQuestionGUI\populateQuestionSpecificFormPart(), setValueByArray(), ilObjRoleGUI\showChangeExistingObjectsConfirmation(), and ilConditionHandlerGUI\showObligatoryForm().

52  : void
53  {
54  $this->value = $a_value;
55  }
+ Here is the caller graph for this function:

◆ setValueByArray()

ilRadioGroupInputGUI::setValueByArray ( array  $a_values)

Definition at line 62 of file class.ilRadioGroupInputGUI.php.

References getOptions(), ilFormPropertyGUI\getPostVar(), and setValue().

62  : void
63  {
64  $this->setValue((string) ($a_values[$this->getPostVar()] ?? ""));
65  foreach ($this->getOptions() as $option) {
66  foreach ($option->getSubItems() as $item) {
67  $item->setValueByArray($a_values);
68  }
69  }
70  }
+ Here is the call graph for this function:

Field Documentation

◆ $options

array ilRadioGroupInputGUI::$options = array()
protected

Definition at line 28 of file class.ilRadioGroupInputGUI.php.

Referenced by getOptions().

◆ $value

string ilRadioGroupInputGUI::$value = ""
protected

Definition at line 29 of file class.ilRadioGroupInputGUI.php.

Referenced by getValue().


The documentation for this class was generated from the following file: