ILIAS  release_9 Revision v9.13-25-g2c18ec4c24f
ilMMSubItemTableGUI Class Reference

Class ilMMSubItemTableGUI. More...

+ Inheritance diagram for ilMMSubItemTableGUI:
+ Collaboration diagram for ilMMSubItemTableGUI:

Public Member Functions

 __construct (ilMMSubItemGUI $a_parent_obj, ilMMItemRepository $item_repository, ilObjMainMenuAccess $access)
 ilMMSubItemTableGUI constructor. More...
 
 getPossibleParentsForFormAndTable ()
 
- Public Member Functions inherited from ilTable2GUI
 __construct (?object $a_parent_obj, string $a_parent_cmd="", string $a_template_context="")
 
 setOpenFormTag (bool $a_val)
 
 getOpenFormTag ()
 
 setCloseFormTag (bool $a_val)
 
 getCloseFormTag ()
 
 determineLimit ()
 
 getSelectableColumns ()
 Get selectable columns. More...
 
 determineSelectedColumns ()
 
 isColumnSelected (string $col)
 
 getSelectedColumns ()
 
 resetOffset (bool $a_in_determination=false)
 
 initFilter ()
 
 getParentObject ()
 
 getParentCmd ()
 
 setTopAnchor (string $a_val)
 
 getTopAnchor ()
 
 setNoEntriesText (string $a_text)
 
 getNoEntriesText ()
 
 setIsDataTable (bool $a_val)
 
 getIsDataTable ()
 
 setEnableTitle (bool $a_enabletitle)
 
 getEnableTitle ()
 
 setEnableHeader (bool $a_enableheader)
 
 getEnableHeader ()
 
 setEnableNumInfo (bool $a_val)
 
 getEnableNumInfo ()
 
 setTitle (string $a_title, string $a_icon="", string $a_icon_alt="")
 
 setDescription (string $a_val)
 
 getDescription ()
 
 setOrderField (string $a_order_field)
 
 getOrderField ()
 
 setData (array $a_data)
 
 getData ()
 
 dataExists ()
 
 setPrefix (string $a_prefix)
 
 getPrefix ()
 
 addFilterItem (ilTableFilterItem $a_input_item, bool $a_optional=false)
 
 addFilterItemByMetaType (string $id, int $type=self::FILTER_TEXT, bool $a_optional=false, string $caption="")
 Add filter by standard type. More...
 
 getFilterItems (bool $a_optionals=false)
 
 getFilterItemByPostVar (string $a_post_var)
 
 setFilterCols (int $a_val)
 
 getFilterCols ()
 
 setDisableFilterHiding (bool $a_val=true)
 
 getDisableFilterHiding ()
 
 isFilterSelected (string $a_col)
 Is given filter selected? More...
 
 getSelectedFilters ()
 
 determineSelectedFilters ()
 
 setCustomPreviousNext (string $a_prev_link, string $a_next_link)
 
 setFormAction (string $a_form_action, bool $a_multipart=false)
 
 getFormAction ()
 
 setFormName (string $a_name="")
 
 getFormName ()
 
 setId (string $a_val)
 
 getId ()
 
 setDisplayAsBlock (bool $a_val)
 
 getDisplayAsBlock ()
 
 setSelectAllCheckbox (string $a_select_all_checkbox, bool $a_select_all_on_top=false)
 
 setExternalSorting (bool $a_val)
 
 getExternalSorting ()
 
 setFilterCommand (string $a_val, string $a_caption="")
 
 getFilterCommand ()
 
 setResetCommand (string $a_val, string $a_caption="")
 
 getResetCommand ()
 
 setExternalSegmentation (bool $a_val)
 
 getExternalSegmentation ()
 
 setRowTemplate (string $a_template, string $a_template_dir="")
 Set row template. More...
 
 setDefaultOrderField (string $a_defaultorderfield)
 
 getDefaultOrderField ()
 
 setDefaultOrderDirection (string $a_defaultorderdirection)
 
 getDefaultOrderDirection ()
 
 setDefaultFilterVisiblity (bool $a_status)
 
 getDefaultFilterVisibility ()
 
 clearCommandButtons ()
 
 addCommandButton (string $a_cmd, string $a_text, string $a_onclick='', string $a_id="", string $a_class="")
 
 addCommandButtonInstance (ilButtonBase $a_button)
 
 addMultiItemSelectionButton (string $a_sel_var, array $a_options, string $a_cmd, string $a_text, string $a_default_selection='')
 
 setCloseCommand (string $a_link)
 
 addMultiCommand (string $a_cmd, string $a_text)
 
 addHiddenInput (string $a_name, string $a_value)
 
 addHeaderCommand (string $a_href, string $a_text, string $a_target="", string $a_img="")
 
 setTopCommands (bool $a_val)
 
 getTopCommands ()
 
 addColumn (string $a_text, string $a_sort_field="", string $a_width="", bool $a_is_checkbox_action_column=false, string $a_class="", string $a_tooltip="", bool $a_tooltip_with_html=false)
 
 getNavParameter ()
 
 setOrderLink (string $key, string $order_dir)
 
 fillHeader ()
 
 determineOffsetAndOrder (bool $a_omit_offset=false)
 
 storeNavParameter ()
 
 getHTML ()
 Get HTML. More...
 
 numericOrdering (string $a_field)
 Should this field be sorted numeric? More...
 
 render ()
 
 writeFilterToSession ()
 
 resetFilter ()
 
 fillFooter ()
 
 getLinkbar (string $a_num)
 
 fillHiddenRow ()
 
 fillActionRow ()
 
 setHeaderHTML (string $html)
 
 storeProperty (string $type, string $value)
 
 loadProperty (string $type)
 
 getCurrentState ()
 get current settings for order, limit, columns and filter More...
 
 setContext (string $id)
 
 getContext ()
 
 setShowRowsSelector (bool $a_value)
 Toggle rows-per-page selector. More...
 
 getShowRowsSelector ()
 
 setShowTemplates (bool $a_value)
 
 getShowTemplates ()
 
 restoreTemplate (string $a_name)
 Restore state from template. More...
 
 saveTemplate (string $a_name)
 Save current state as template. More...
 
 deleteTemplate (string $a_name)
 
 getLimit ()
 
 getOffset ()
 
 setExportFormats (array $formats)
 Set available export formats. More...
 
 setPrintMode (bool $a_value=false)
 
 getPrintMode ()
 
 getExportMode ()
 
 exportData (int $format, bool $send=false)
 Export and optionally send current table data. More...
 
 setEnableAllCommand (bool $a_value)
 
 setRowSelectorLabel (string $row_selector_label)
 
 getRowSelectorLabel ()
 
 setPreventDoubleSubmission (bool $a_val)
 
 getPreventDoubleSubmission ()
 
 setLimit (int $a_limit=0, int $a_default_limit=0)
 
- Public Member Functions inherited from ilTableGUI
 __construct (array $a_data=[], bool $a_global_tpl=true)
 
 setTemplate (ilTemplate $a_tpl)
 
 getTemplateObject ()
 
 setData (array $a_data)
 Set table data. More...
 
 getData ()
 
 setTitle (string $a_title, string $a_icon="", string $a_icon_alt="")
 
 setHelp (string $a_help_page, string $a_help_icon, string $a_help_icon_alt="")
 
 setHeaderNames (array $a_header_names)
 
 getColumnCount ()
 
 setHeaderVars (array $a_header_vars, array $a_header_params=[])
 
 setColumnWidth (array $a_column_width)
 set table column widths More...
 
 setOneColumnWidth (string $a_column_width, int $a_column_number)
 
 setMaxCount (int $a_max_count)
 set max. More...
 
 setLimit (int $a_limit=0, int $a_default_limit=0)
 set max. More...
 
 getLimit ()
 
 setPrefix (string $a_prefix)
 set prefix for sort and offset fields (if you have two or more tables on a page that you want to sort separately) More...
 
 setOffset (int $a_offset)
 set dataset offset More...
 
 getOffset ()
 
 setOrderColumn (string $a_order_column="", string $a_default_column="")
 
 getOrderColumn ()
 
 setOrderDirection (string $a_order_direction)
 
 getOrderDirection ()
 
 setFooter (string $a_style, string $a_previous="", string $a_next="")
 
 enable (string $a_module_name)
 
 disable (string $a_module_name)
 
 sortData ()
 
 render ()
 
 renderHeader ()
 
 setOrderLink (string $key, string $order_dir)
 
 setStyle (string $a_element, string $a_style)
 
 getStyle (string $a_element)
 
 setBase (string $a_base)
 
 getBase ()
 
 getFormName ()
 get the name of the parent form More...
 
 setFormName (string $a_name="cmd")
 
 getSelectAllCheckbox ()
 get the name of the checkbox that should be toggled with a select all button More...
 
 setSelectAllCheckbox (string $a_select_all_checkbox)
 
 clearActionButtons ()
 
 addActionButton (string $btn_name, string $btn_value)
 

Data Fields

const IDENTIFIER = 'identifier'
 
const F_TABLE_SHOW_INACTIVE = 'table_show_inactive'
 
const F_TABLE_ENTRY_STATUS = 'entry_status'
 
const F_TABLE_ALL_VALUE = 1
 
const F_TABLE_ONLY_ACTIVE_VALUE = 2
 
const F_TABLE_ONLY_INACTIVE_VALUE = 3
 
- Data Fields inherited from ilTable2GUI
const FILTER_TEXT = 1
 
const FILTER_SELECT = 2
 
const FILTER_DATE = 3
 
const FILTER_LANGUAGE = 4
 
const FILTER_NUMBER_RANGE = 5
 
const FILTER_DATE_RANGE = 6
 
const FILTER_DURATION_RANGE = 7
 
const FILTER_DATETIME_RANGE = 8
 
const FILTER_CHECKBOX = 9
 
const EXPORT_EXCEL = 1
 
const EXPORT_CSV = 2
 
const ACTION_ALL_LIMIT = 1000
 
- Data Fields inherited from ilTableGUI
string $title = ""
 
string $icon = ""
 
string $icon_alt = ""
 
string $help_page = ""
 
string $help_icon = ""
 
string $help_icon_alt = ""
 
array $header_names = []
 
array $header_vars = []
 
array $linkbar_vars = []
 
array $data = []
 
int $column_count = 0
 
array $column_width = []
 
int $max_count = 0
 
int $limit = 0
 
bool $max_limit = false
 
int $offset = 0
 
string $order_column = ""
 
string $order_direction = ""
 
string $footer_style = ""
 
string $footer_previous = ""
 
string $footer_next = ""
 
bool $lang_support = true
 
bool $global_tpl = false
 
string $form_name = ""
 
string $select_all_checkbox = ""
 
array $action_buttons = []
 
string $prefix = ""
 
string $base = ""
 
array $enabled
 
array $styles
 

Protected Member Functions

 addFilterItems ()
 
 addAndReadFilterItem (ilFormPropertyGUI $field)
 
- Protected Member Functions inherited from ilTable2GUI
 getRequestedValues ()
 
 prepareOutput ()
 Anything that must be done before HTML is generated. More...
 
 isFilterVisible ()
 Check if filter is visible: manually shown (session, db) or default value set. More...
 
 isAdvMDFilter (ilAdvancedMDRecordGUI $a_gui, ilTableFilterItem $a_element)
 Check if filter element is based on adv md. More...
 
 fillRow (array $a_set)
 Standard Version of Fill Row. More...
 
 getFilterValue (ilTableFilterItem $a_item)
 Get current filter value. More...
 
 setFilterValue (ilTableFilterItem $a_item, $a_value)
 
 fillMetaExcel (ilExcel $a_excel, int &$a_row)
 Add meta information to excel export. More...
 
 fillHeaderExcel (ilExcel $a_excel, int &$a_row)
 Excel Version of Fill Header. More...
 
 fillRowExcel (ilExcel $a_excel, int &$a_row, array $a_set)
 Excel Version of Fill Row. More...
 
 fillMetaCSV (ilCSVWriter $a_csv)
 Add meta information to csv export. More...
 
 fillHeaderCSV (ilCSVWriter $a_csv)
 CSV Version of Fill Header. More...
 
 fillRowCSV (ilCSVWriter $a_csv, array $a_set)
 CSV Version of Fill Row. More...
 

Private Member Functions

 initColumns ()
 
 getSelect (ilMMItemFacadeInterface $child)
 

Private Attributes

ilObjMainMenuAccess $access
 
array $filter
 
ilMMItemRepository $item_repository
 

Additional Inherited Members

- Static Public Member Functions inherited from ilTable2GUI
static getAllCommandLimit ()
 
- Static Public Member Functions inherited from ilTableGUI
static linkbar (string $AScript, int $AHits, int $ALimit, int $AOffset, array $AParams=array(), array $ALayout=array(), string $prefix='')
 
- Protected Attributes inherited from ilTable2GUI
string $requested_tmpl_delete
 
string $requested_tmpl_create
 
string $requested_nav_par2 = ""
 
string $requested_nav_par = ""
 
string $requested_nav_par1 = ""
 
ILIAS Table TableGUIRequest $table_request = null
 
array $selected_columns = []
 
ilCtrl $ctrl
 
object $parent_obj = null
 
string $parent_cmd = ""
 
string $close_command = ""
 
string $top_anchor = "il_table_top"
 
array $filters = array()
 
array $optional_filters = array()
 
string $filter_cmd = 'applyFilter'
 
string $reset_cmd = 'resetFilter'
 
int $filter_cols = 5
 
bool $ext_sort = false
 
bool $ext_seg = false
 
string $context = ""
 
array $mi_sel_buttons = []
 
bool $disable_filter_hiding = false
 
bool $top_commands = true
 
array $selectable_columns = array()
 
array $selected_column = array()
 
bool $show_templates = false
 
bool $show_rows_selector = true
 
bool $rows_selector_off = false
 
bool $nav_determined = false
 
bool $limit_determined = false
 
bool $filters_determined = false
 
bool $columns_determined = false
 
bool $open_form_tag = true
 
bool $close_form_tag = true
 
array $export_formats = []
 
int $export_mode = 0
 
bool $print_mode = false
 
bool $enable_command_for_all = false
 
bool $restore_filter = false
 
array $restore_filter_values = []
 
bool $default_filter_visibility = false
 
array $sortable_fields = array()
 
bool $prevent_double_submission = true
 
string $row_selector_label = ""
 
bool $select_all_on_top = false
 
array $sel_buttons = []
 
string $nav_value = ''
 
string $noentriestext = ''
 
string $css_row = ''
 
bool $display_as_block = false
 
string $description = ''
 
string $id = ""
 
bool $custom_prev_next = false
 
string $reset_cmd_txt = ""
 
string $defaultorderfield = ""
 
string $defaultorderdirection = ""
 
array $column = []
 
bool $datatable = false
 
bool $num_info = false
 
bool $form_multipart = false
 
array $row_data = []
 
string $order_field = ""
 
array $selected_filter = []
 
string $form_action = ""
 
string $formname = ""
 
string $sort_order = ""
 
array $buttons = []
 
array $multi = []
 
array $hidden_inputs = []
 
array $header_commands = []
 
string $row_template = ""
 
string $row_template_dir = ""
 
string $filter_cmd_txt = ""
 
string $custom_prev = ""
 
string $custom_next = ""
 
array $raw_post_data = null
 
ilGlobalTemplateInterface $main_tpl
 
- Protected Attributes inherited from ilTableGUI
string $sort_order
 
string $link_params
 
array $header_params
 
 $tpl
 
ilLanguage $lng
 

Detailed Description

Constructor & Destructor Documentation

◆ __construct()

ilMMSubItemTableGUI::__construct ( ilMMSubItemGUI  $a_parent_obj,
ilMMItemRepository  $item_repository,
ilObjMainMenuAccess  $access 
)

ilMMSubItemTableGUI constructor.

Parameters
ilMMSubItemGUI$a_parent_obj
ilMMItemRepository$item_repository

Definition at line 49 of file class.ilMMSubItemTableGUI.php.

References $access, $item_repository, ILIAS\MetaData\Repository\Validation\Data\__construct(), ILIAS\Repository\access(), ilTable2GUI\addCommandButton(), addFilterItems(), ilMMSubItemGUI\CMD_SAVE_TABLE, ILIAS\Repository\ctrl(), initColumns(), ILIAS\Repository\lng(), ilTable2GUI\setData(), ilTable2GUI\setExternalSegmentation(), ilTable2GUI\setExternalSorting(), ilTable2GUI\setFormAction(), ilTable2GUI\setId(), and ilTable2GUI\setRowTemplate().

53  {
54  $this->access = $access;
55  $this->setId(self::class);
56  $this->setExternalSorting(true);
57  $this->setExternalSegmentation(true);
58  parent::__construct($a_parent_obj);
59  $this->item_repository = $item_repository;
60  $this->lng = $this->parent_obj->lng;
61  $this->addFilterItems();
62  $this->setData($this->resolveData());
63  $this->setFormAction($this->ctrl->getFormAction($this->parent_obj));
64  if ($this->access->hasUserPermissionTo('write')) {
65  $this->addCommandButton(ilMMSubItemGUI::CMD_SAVE_TABLE, $this->lng->txt('button_save'));
66  }
67  $this->initColumns();
68  $this->setRowTemplate('tpl.sub_items.html', 'Services/MainMenu');
69  }
setData(array $a_data)
setFormAction(string $a_form_action, bool $a_multipart=false)
addCommandButton(string $a_cmd, string $a_text, string $a_onclick='', string $a_id="", string $a_class="")
ilMMItemRepository $item_repository
setId(string $a_val)
setExternalSorting(bool $a_val)
__construct(VocabulariesInterface $vocabularies)
setRowTemplate(string $a_template, string $a_template_dir="")
Set row template.
setExternalSegmentation(bool $a_val)
+ Here is the call graph for this function:

Member Function Documentation

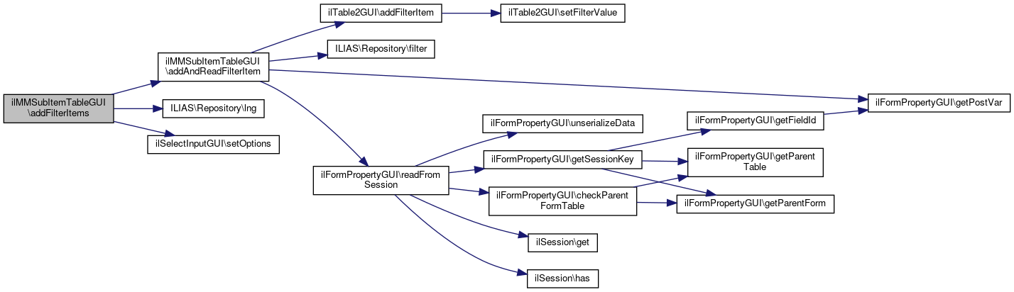
◆ addAndReadFilterItem()

ilMMSubItemTableGUI::addAndReadFilterItem ( ilFormPropertyGUI  $field)
protected

Definition at line 87 of file class.ilMMSubItemTableGUI.php.

References ilTable2GUI\addFilterItem(), ILIAS\Repository\filter(), ilFormPropertyGUI\getPostVar(), and ilFormPropertyGUI\readFromSession().

Referenced by addFilterItems().

87  : void
88  {
89  if (!$field instanceof ilTableFilterItem) {
90  return;
91  }
92  $this->addFilterItem($field);
93  $field->readFromSession();
94  if ($field instanceof ilCheckboxInputGUI) {
95  $this->filter[$field->getPostVar()] = $field->getChecked();
96  } else {
97  $this->filter[$field->getPostVar()] = $field->getValue();
98  }
99  }
addFilterItem(ilTableFilterItem $a_input_item, bool $a_optional=false)
filter(string $filter_id, $class_path, string $cmd, bool $activated=true, bool $expanded=true)
+ Here is the call graph for this function:
+ Here is the caller graph for this function:

◆ addFilterItems()

ilMMSubItemTableGUI::addFilterItems ( )
protected

Definition at line 71 of file class.ilMMSubItemTableGUI.php.

References addAndReadFilterItem(), ILIAS\Repository\lng(), and ilSelectInputGUI\setOptions().

Referenced by __construct().

71  : void
72  {
73  $table_entry_status = new ilSelectInputGUI(
74  $this->lng->txt(self::F_TABLE_ENTRY_STATUS),
75  self::F_TABLE_ENTRY_STATUS
76  );
77  $table_entry_status->setOptions(
78  array(
79  self::F_TABLE_ALL_VALUE => $this->lng->txt("all"),
80  self::F_TABLE_ONLY_ACTIVE_VALUE => $this->lng->txt("only_active"),
81  self::F_TABLE_ONLY_INACTIVE_VALUE => $this->lng->txt("only_inactive"),
82  )
83  );
84  $this->addAndReadFilterItem($table_entry_status);
85  }
This class represents a selection list property in a property form.
setOptions(array $a_options)
addAndReadFilterItem(ilFormPropertyGUI $field)
+ Here is the call graph for this function:
+ Here is the caller graph for this function:

◆ getPossibleParentsForFormAndTable()

ilMMSubItemTableGUI::getPossibleParentsForFormAndTable ( )
Returns
array

Definition at line 257 of file class.ilMMSubItemTableGUI.php.

References $DIC, and ILIAS\Repository\filter().

Referenced by getSelect().

257  : array
258  {
259  $parents = [];
260  foreach ($this->item_repository->getPossibleParentsForFormAndTable() as $identification => $name) {
261  $parents[$this->hash($identification)] = $name;
262  }
263 
264  return $parents;
265  }
+ Here is the call graph for this function:
+ Here is the caller graph for this function:

◆ getSelect()

ilMMSubItemTableGUI::getSelect ( ilMMItemFacadeInterface  $child)
private
Parameters
ilMMItemFacadeInterface$child
Returns
ilSelectInputGUI

Definition at line 245 of file class.ilMMSubItemTableGUI.php.

References ilMMItemFacadeInterface\getParentIdentificationString(), and getPossibleParentsForFormAndTable().

Referenced by initColumns().

246  {
247  $s = new ilSelectInputGUI('', self::IDENTIFIER . "[{$this->hash($child->getId())}][parent]");
248  $s->setOptions($this->getPossibleParentsForFormAndTable());
249  $s->setValue($this->hash($child->getParentIdentificationString()));
250 
251  return $s;
252  }
This class represents a selection list property in a property form.
+ Here is the call graph for this function:
+ Here is the caller graph for this function:

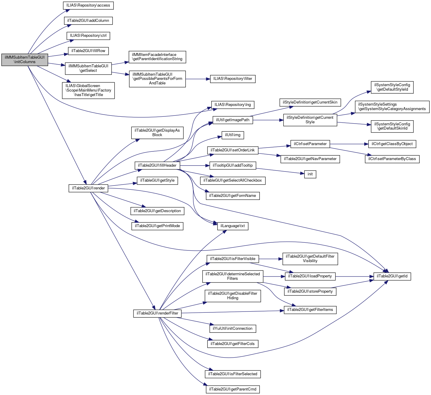
◆ initColumns()

ilMMSubItemTableGUI::initColumns ( )
private

Definition at line 101 of file class.ilMMSubItemTableGUI.php.

References $DIC, ILIAS\Repository\access(), ilTable2GUI\addColumn(), ilMMSubItemGUI\CMD_CONFIRM_DELETE, ilMMSubItemGUI\CMD_CONFIRM_MOVE, ilMMItemTranslationGUI\CMD_DEFAULT, ilMMSubItemGUI\CMD_DELETE, ilMMSubItemGUI\CMD_EDIT, ilMMSubItemGUI\CMD_MOVE, ilMMTopItemGUI\CMD_TRANSLATE, ILIAS\Repository\ctrl(), ilTable2GUI\fillRow(), getSelect(), ILIAS\GlobalScreen\Scope\MainMenu\Factory\hasTitle\getTitle(), ilMMAbstractItemGUI\IDENTIFIER, ilMMItemTranslationGUI\IDENTIFIER, ILIAS\Repository\lng(), and ilTable2GUI\render().

Referenced by __construct().

101  : void
102  {
103  $this->addColumn($this->lng->txt('sub_parent'));
104  $this->addColumn($this->lng->txt('sub_position'));
105  $this->addColumn($this->lng->txt('sub_title'));
106  $this->addColumn($this->lng->txt('sub_type'));
107  $this->addColumn($this->lng->txt('sub_active'));
108  $this->addColumn($this->lng->txt('sub_status'));
109  $this->addColumn($this->lng->txt('sub_provider'));
110  $this->addColumn($this->lng->txt('sub_actions'));
111  }
addColumn(string $a_text, string $a_sort_field="", string $a_width="", bool $a_is_checkbox_action_column=false, string $a_class="", string $a_tooltip="", bool $a_tooltip_with_html=false)
+ Here is the call graph for this function:
+ Here is the caller graph for this function:

Field Documentation

◆ $access

ilObjMainMenuAccess ilMMSubItemTableGUI::$access
private

Definition at line 39 of file class.ilMMSubItemTableGUI.php.

Referenced by __construct().

◆ $filter

array ilMMSubItemTableGUI::$filter
private

Definition at line 41 of file class.ilMMSubItemTableGUI.php.

◆ $item_repository

ilMMItemRepository ilMMSubItemTableGUI::$item_repository
private

Definition at line 42 of file class.ilMMSubItemTableGUI.php.

Referenced by __construct().

◆ F_TABLE_ALL_VALUE

const ilMMSubItemTableGUI::F_TABLE_ALL_VALUE = 1

Definition at line 35 of file class.ilMMSubItemTableGUI.php.

◆ F_TABLE_ENTRY_STATUS

const ilMMSubItemTableGUI::F_TABLE_ENTRY_STATUS = 'entry_status'

Definition at line 34 of file class.ilMMSubItemTableGUI.php.

◆ F_TABLE_ONLY_ACTIVE_VALUE

const ilMMSubItemTableGUI::F_TABLE_ONLY_ACTIVE_VALUE = 2

Definition at line 36 of file class.ilMMSubItemTableGUI.php.

◆ F_TABLE_ONLY_INACTIVE_VALUE

const ilMMSubItemTableGUI::F_TABLE_ONLY_INACTIVE_VALUE = 3

Definition at line 37 of file class.ilMMSubItemTableGUI.php.

◆ F_TABLE_SHOW_INACTIVE

const ilMMSubItemTableGUI::F_TABLE_SHOW_INACTIVE = 'table_show_inactive'

Definition at line 33 of file class.ilMMSubItemTableGUI.php.

◆ IDENTIFIER

const ilMMSubItemTableGUI::IDENTIFIER = 'identifier'

Definition at line 32 of file class.ilMMSubItemTableGUI.php.


The documentation for this class was generated from the following file: