ILIAS  release_9 Revision v9.13-25-g2c18ec4c24f
assSingleChoiceGUI Class Reference

This file is part of ILIAS, a powerful learning management system published by ILIAS open source e-Learning e.V. More...

+ Inheritance diagram for assSingleChoiceGUI:
+ Collaboration diagram for assSingleChoiceGUI:

Public Member Functions

 __construct ($id=-1)
 assSingleChoiceGUI constructor More...
 
 hasInlineFeedback ()
 
 editQuestion ($checkonly=false)
 Creates an output of the edit form for the question. More...
 
 uploadchoice ()
 Upload an image. More...
 
 removeimagechoice ()
 Remove an image. More...
 
 addchoice ()
 Add a new answer. More...
 
 removechoice ()
 Remove an answer. More...
 
 getSolutionOutput ( $active_id, $pass=null, $graphicalOutput=false, $result_output=false, $show_question_only=true, $show_feedback=false, $show_correct_solution=false, $show_manual_scoring=false, $show_question_text=true, bool $show_inline_feedback=true)
 Get the question solution output. More...
 
 renderSolutionOutput (mixed $user_solutions, int $active_id, ?int $pass, bool $graphical_output=false, bool $result_output=false, bool $show_question_only=true, bool $show_feedback=false, bool $show_correct_solution=false, bool $show_manual_scoring=false, bool $show_question_text=true, bool $show_autosave_title=false, bool $show_inline_feedback=false,)
 
 getPreview ($show_question_only=false, $showInlineFeedback=false)
 
 getTestOutput ($active_id, $pass, $is_postponed=false, $use_post_solutions=false, $show_feedback=false)
 
 getChoiceKeys ()
 
 getSpecificFeedbackOutput (array $user_solution)
 
 writeQuestionSpecificPostData (ilPropertyFormGUI $form)
 Extracts the question specific values from $_POST and applies them to the data object. More...
 
 populateQuestionSpecificFormPart (\ilPropertyFormGUI $form, bool $is_singleline=false)
 
 getAfterParticipationSuppressionQuestionPostVars ()
 Returns a list of postvars which will be suppressed in the form output when used in scoring adjustment. More...
 
 writeAnswerSpecificPostData (ilPropertyFormGUI $form)
 Extracts the answer specific values from $_POST and applies them to the data object. More...
 
 populateAnswerSpecificFormPart (\ilPropertyFormGUI $form, bool $is_singleline=false)
 
 getAfterParticipationSuppressionAnswerPostVars ()
 Returns a list of postvars which will be suppressed in the form output when used in scoring adjustment. More...
 
 getAggregatedAnswersView (array $relevant_answers)
 Returns an html string containing a question specific representation of the answers so far given in the test for use in the right column in the scoring adjustment user interface. More...
 
 aggregateAnswers ($relevant_answers_chosen, $answers_defined_on_question)
 
 renderAggregateView ($aggregate)
 
 getAnswersFrequency ($relevantAnswers, $questionIndex)
 
 populateCorrectionsFormProperties (ilPropertyFormGUI $form)
 
 saveCorrectionsFormProperties (ilPropertyFormGUI $form)
 
- Public Member Functions inherited from assQuestionGUI
 hasInlineFeedback ()
 
 addHeaderAction ()
 
 redrawHeaderAction ()
 
 getHeaderAction ()
 
 geCommentsPanelHTML ()
 
 executeCommand ()
 
 getType ()
 needed for page editor compliance More...
 
 getPresentationContext ()
 
 setPresentationContext (string $presentationContext)
 
 isTestPresentationContext ()
 
 isPreviousSolutionPrefilled ()
 
 setPreviousSolutionPrefilled (bool $previousSolutionPrefilled)
 
 getRenderPurpose ()
 
 setRenderPurpose (string $renderPurpose)
 
 isRenderPurposePrintPdf ()
 
 isRenderPurposePreview ()
 
 isRenderPurposeInputValue ()
 
 isRenderPurposePlayback ()
 
 isRenderPurposeDemoplay ()
 
 renderPurposeSupportsFormHtml ()
 
 getEditContext ()
 
 setEditContext (string $editContext)
 
 isAuthoringEditContext ()
 
 isAdjustmentEditContext ()
 
 setAdjustmentEditContext ()
 
 getNavigationGUI ()
 
 setNavigationGUI (?ilTestQuestionNavigationGUI $navigationGUI)
 
 setTaxonomyIds (array $taxonomyIds)
 
 getTaxonomyIds ()
 
 setTargetGui ($linkTargetGui)
 
 setTargetGuiClass ($targetGuiClass)
 
 getTargetGuiClass ()
 
 setQuestionHeaderBlockBuilder (\ilQuestionHeaderBlockBuilder $questionHeaderBlockBuilder)
 
 getQuestionHeaderBlockBuilder ()
 
 setQuestionActionCmd (string $questionActionCmd)
 
 getQuestionActionCmd ()
 
 assessment ()
 
 populateJavascriptFilesRequiredForWorkForm (ilGlobalTemplateInterface $tpl)
 
 getPresentationJavascripts ()
 
 getQuestionTemplate ()
 
 getILIASPage (string $html="")
 Returns the ILIAS Page around a question. More...
 
 outQuestionPage ($a_temp_var, $a_postponed=false, $active_id="", $html="", $inlineFeedbackEnabled=false)
 
 cancel ()
 
 originalSyncForm (string $return_to="", string $return_to_feedback='')
 
 sync ()
 
 cancelSync ()
 
 saveEdit ()
 
 save ()
 
 saveReturn ()
 
 apply ()
 
 getContextPath ($cont_obj, int $a_endnode_id, int $a_startnode_id=1)
 get context path in content object tree More...
 
 setSequenceNumber (int $nr)
 
 getSequenceNumber ()
 
 setQuestionCount (int $a_question_count)
 
 getQuestionCount ()
 
 getErrorMessage ()
 
 setErrorMessage (string $errormessage)
 
 addErrorMessage (string $errormessage)
 
 outAdditionalOutput ()
 Why are you here? Some magic for plugins? More...
 
 getQuestionType ()
 
 getAsValueAttribute (string $a_value)
 
 addNewIdListener ($a_object, string $a_method, string $a_parameters="")
 Add a listener that is notified with the new question ID, when a new question is saved. More...
 
 callNewIdListeners (int $a_new_id)
 
 addQuestionFormCommandButtons (ilPropertyFormGUI $form)
 
 addBasicQuestionFormProperties (ilPropertyFormGUI $form)
 
 getGenericFeedbackOutput (int $active_id, ?int $pass)
 
 getGenericFeedbackOutputForCorrectSolution ()
 
 getGenericFeedbackOutputForIncorrectSolution ()
 
 getSpecificFeedbackOutput (array $userSolution)
 Returns the answer specific feedback for the question. More...
 
 outQuestionType ()
 
 suggestedsolution ()
 
 outSolutionExplorer ()
 
 saveSuggestedSolutionType ()
 
 cancelExplorer ()
 
 outPageSelector ()
 
 outChapterSelector ()
 
 outGlossarySelector ()
 
 linkChilds ()
 
 addPG ()
 
 addST ()
 
 addGIT ()
 
 isSaveCommand ()
 
 setQuestionTabs ()
 
 addTab_SuggestedSolution (ilTabsGUI $tabs, string $classname)
 
 getEditQuestionTabCommands ()
 
 getSolutionOutput ( $active_id, $pass=null, $graphicalOutput=false, $result_output=false, $show_question_only=true, $show_feedback=false, $show_correct_solution=false, $show_manual_scoring=false, $show_question_text=true)
 
 renderSolutionOutput (mixed $user_solutions, int $active_id, int $pass, bool $graphical_output=false, bool $result_output=false, bool $show_question_only=true, bool $show_feedback=false, bool $show_correct_solution=false, bool $show_manual_scoring=false, bool $show_question_text=true, bool $show_autosave_title=false, bool $show_inline_feedback=false,)
 
 isAutosaveable ()
 
 getPreview ($show_question_only=false, $showInlineFeedback=false)
 
 outQuestionForTest (string $formaction, int $active_id, ?int $pass, bool $is_question_postponed=false, $user_post_solutions=false, bool $show_specific_inline_feedback=false)
 
 magicAfterTestOutput ()
 
 getTestOutput ( $active_id, $pass, $is_question_postponed, $user_post_solutions, $show_specific_inline_feedback)
 
 getFormEncodingType ()
 
 setPreviewSession (ilAssQuestionPreviewSession $previewSession)
 
 getPreviewSession ()
 
 showHints ()
 
 buildFocusAnchorHtml ()
 
 isAnswerFrequencyStatisticSupported ()
 
 getSubQuestionsIndex ()
 
 getAnswersFrequency ($relevantAnswers, $questionIndex)
 
 getAnswerFrequencyTableGUI ($parentGui, $parentCmd, $relevantAnswers, $questionIndex)
 
 prepareReprintableCorrectionsForm (ilPropertyFormGUI $form)
 
 populateCorrectionsFormProperties (ilPropertyFormGUI $form)
 
 saveCorrectionsFormProperties (ilPropertyFormGUI $form)
 
 isInLearningModuleContext ()
 
 setInLearningModuleContext (bool $flag)
 
 getAutoSavedSolutionOutput (int $active_id, int $pass, bool $graphical_output=false, bool $result_output=false, bool $show_question_only=true, bool $show_feedback=false, bool $show_correct_solution=false, bool $show_manual_scoring=false, bool $show_question_text=true, bool $show_autosave_title=false, bool $show_inline_feedback=false)
 
- Public Member Functions inherited from ilGuiQuestionScoringAdjustable
 populateQuestionSpecificFormPart (ilPropertyFormGUI $form)
 Adds the question specific forms parts to a question property form gui. More...
 
- Public Member Functions inherited from ilGuiAnswerScoringAdjustable
 populateAnswerSpecificFormPart (ilPropertyFormGUI $form)
 Adds the answer specific form parts to a question property form gui. More...
 

Protected Member Functions

 writePostData (bool $always=false)
 {} More...
 
 getEditAnswersSingleLine ($checkonly=false)
 Get the single/multiline editing of answers. More...
 
- Protected Member Functions inherited from assQuestionGUI
 hasSpecialQuestionCommands ()
 
 writePostData (bool $always=false)
 Evaluates a posted edit form and writes the form data in the question object. More...
 
 renderEditForm (ilPropertyFormGUI $form)
 
 getUseUnchangedAnswerCheckboxHtml ()
 
 getPreviousSolutionProvidedMessage ()
 
 getPreviousSolutionConfirmationCheckboxHtml ()
 
 addNumberOfTriesToFormIfNecessary (ilPropertyFormGUI $form)
 
 saveTaxonomyAssignments ()
 
 populateTaxonomyFormSection (ilPropertyFormGUI $form)
 
 genericFeedbackOutputBuilder (string $feedback_correct, string $feedback_incorrect, int $active_id, ?int $pass)
 
 getTypeOptions ()
 
 createSuggestedSolutionLinkingTo (string $type, string $target)
 
 setDefaultTabs (ilTabsGUI $ilTabs)
 
 setQuestionSpecificTabs (ilTabsGUI $ilTabs)
 
 getBasicEditQuestionTabCommands ()
 
 getAdditionalEditQuestionCommands ()
 
 addTab_QuestionFeedback (ilTabsGUI $tabs)
 
 addTab_QuestionHints (ilTabsGUI $tabs)
 
 addTab_Question (ilTabsGUI $tabsGUI)
 
 hasCorrectSolution ($activeId, $passIndex)
 
 writeQuestionGenericPostData ()
 
 completeTestOutputFormAction ($formAction, $active_id, $pass)
 
 addBackTab (ilTabsGUI $ilTabs)
 
 buildBasicEditFormObject ()
 
 escapeTemplatePlaceholders (string $text)
 
 buildEditForm ()
 
 generateCorrectnessIconsForCorrectness (int $correctness)
 
 getSuggestedSolutionsRepo ()
 
 cleanupAnswerText (array $answer_text, bool $is_rte)
 sk - 12.05.2023: This is one more of those that we need, but don't want. More...
 
 addSaveOnEnterOnLoadCode ()
 

Private Member Functions

 generateCorrectness (string $user_solution, string $answer_id, float $answer_points, float $maximum_points)
 
 populateInlineFeedback ($template, $answer_id, $user_solution)
 

Private Attributes

bool $rebuild_thumbnails = false
 

Additional Inherited Members

- Static Public Member Functions inherited from assQuestionGUI
static _getQuestionGUI (string $question_type='', int $question_id=-1)
 Creates a question gui representation and returns the alias to the question gui. More...
 
static _getGUIClassNameForId ($a_q_id)
 
static _getClassNameForQType ($q_type)
 
static getCommandsFromClassConstants (string $guiClassName, string $cmdConstantNameBegin='CMD_')
 
static prepareTextareaOutput (?string $txt_output, bool $prepare_for_latex_output=false, bool $omitNl2BrWhenTextArea=false)
 Prepares a string for a text area output where latex code may be in it If the text is HTML-free, CHR(13) will be converted to a line break. More...
 
- Data Fields inherited from assQuestionGUI
const FORM_MODE_EDIT = 'edit'
 
const FORM_MODE_ADJUST = 'adjust'
 
const FORM_ENCODING_URLENCODE = 'application/x-www-form-urlencoded'
 
const FORM_ENCODING_MULTIPART = 'multipart/form-data'
 
const CORRECTNESS_NOT_OK = 0
 
const CORRECTNESS_MOSTLY_OK = 1
 
const CORRECTNESS_OK = 2
 
const ALLOWED_PLAIN_TEXT_TAGS = "<em>, <strong>"
 sk - 12.05.2023: This const is also used in ilKprimChoiceWizardInputGUI. More...
 
const SESSION_PREVIEW_DATA_BASE_INDEX = 'ilAssQuestionPreviewAnswers'
 
assQuestion $object
 
ilGlobalPageTemplate $tpl
 
ilLanguage $lng
 
 $error
 
string $errormessage
 
int $sequence_no
 sequence number in test More...
 
int $question_count
 question count in test More...
 
const PRESENTATION_CONTEXT_TEST = 'pContextTest'
 
const PRESENTATION_CONTEXT_RESULTS = 'pContextResults'
 
const RENDER_PURPOSE_PLAYBACK = 'renderPurposePlayback'
 
const RENDER_PURPOSE_DEMOPLAY = 'renderPurposeDemoplay'
 
const RENDER_PURPOSE_PREVIEW = 'renderPurposePreview'
 
const RENDER_PURPOSE_PRINT_PDF = 'renderPurposePrintPdf'
 
const RENDER_PURPOSE_INPUT_VALUE = 'renderPurposeInputValue'
 
const EDIT_CONTEXT_AUTHORING = 'authoring'
 
const EDIT_CONTEXT_ADJUSTMENT = 'adjustment'
 
- Protected Attributes inherited from assQuestionGUI
const SUGGESTED_SOLUTION_COMMANDS_CANCEL = 'cancelSuggestedSolution'
 
const SUGGESTED_SOLUTION_COMMANDS_SAVE = 'saveSuggestedSolution'
 
const SUGGESTED_SOLUTION_COMMANDS_DEFAULT = 'suggestedsolution'
 
const HAS_SPECIAL_QUESTION_COMMANDS = false
 
ilLogger $logger
 
ILIAS TestQuestionPool QuestionInfoService $questioninfo
 
ILIAS Notes GUIService $notes_gui
 
ilCtrl $ctrl
 
Refinery $refinery
 
ilPropertyFormGUI $editForm
 
ILIAS TestQuestionPool InternalRequestService $request
 
bool $parent_type_is_lm = false
 
assQuestionSuggestedSolutionsDatabaseRepository $suggestedsolution_repo = null
 

Detailed Description

This file is part of ILIAS, a powerful learning management system published by ILIAS open source e-Learning e.V.

ILIAS is licensed with the GPL-3.0, see https://www.gnu.org/licenses/gpl-3.0.en.html You should have received a copy of said license along with the source code, too.

If this is not the case or you just want to try ILIAS, you'll find us at: https://www.ilias.de https://github.com/ILIAS-eLearning Single choice question GUI representation

The assSingleChoiceGUI class encapsulates the GUI representation for single choice questions.

Author
Helmut Schottmüller helmu.nosp@m.t.sc.nosp@m.hottm.nosp@m.uell.nosp@m.er@ma.nosp@m.c.co.nosp@m.m
Björn Heyser bheys.nosp@m.er@d.nosp@m.ataba.nosp@m.y.de
Maximilian Becker mbeck.nosp@m.er@d.nosp@m.ataba.nosp@m.y.de
Version
$Id$

assSingleChoiceGUI: ilFormPropertyDispatchGUI

Definition at line 35 of file class.assSingleChoiceGUI.php.

Constructor & Destructor Documentation

◆ __construct()

assSingleChoiceGUI::__construct (   $id = -1)

assSingleChoiceGUI constructor

The constructor takes possible arguments an creates an instance of the assSingleChoiceGUI object.

Parameters
integer$idThe database id of a single choice question object

Definition at line 45 of file class.assSingleChoiceGUI.php.

References $id, and ILIAS\MetaData\Repository\Validation\Data\__construct().

46  {
48  $this->object = new assSingleChoice();
49  if ($id >= 0) {
50  $this->object->loadFromDb($id);
51  }
52  }
__construct(VocabulariesInterface $vocabularies)
Class for single choice questions.
$id
plugin.php for ilComponentBuildPluginInfoObjectiveTest::testAddPlugins
Definition: plugin.php:23
+ Here is the call graph for this function:

Member Function Documentation

◆ addchoice()

assSingleChoiceGUI::addchoice ( )

Add a new answer.

Definition at line 208 of file class.assSingleChoiceGUI.php.

References editQuestion(), and writePostData().

208  : void
209  {
210  $this->writePostData(true);
211  $position = key($_POST['cmd']['addchoice']);
212  $this->object->addAnswer("", 0, $position + 1);
213  $this->editQuestion();
214  }
writePostData(bool $always=false)
{}
editQuestion($checkonly=false)
Creates an output of the edit form for the question.
+ Here is the call graph for this function:

◆ aggregateAnswers()

assSingleChoiceGUI::aggregateAnswers (   $relevant_answers_chosen,
  $answers_defined_on_question 
)

Definition at line 800 of file class.assSingleChoiceGUI.php.

Referenced by getAggregatedAnswersView(), and getAnswersFrequency().

800  : array
801  {
802  $aggregate = [];
803  foreach ($answers_defined_on_question as $answer) {
804  $aggregated_info_for_answer = [];
805  $aggregated_info_for_answer['answertext'] = $answer->getAnswerText();
806  $aggregated_info_for_answer['count_checked'] = 0;
807 
808  foreach ($relevant_answers_chosen as $relevant_answer) {
809  if ($relevant_answer['value1'] == $answer->getOrder()) {
810  $aggregated_info_for_answer['count_checked']++;
811  }
812  }
813  $aggregated_info_for_answer['count_unchecked'] =
814  ceil(count($relevant_answers_chosen) / count($answers_defined_on_question))
815  - $aggregated_info_for_answer['count_checked'];
816 
817  $aggregate[] = $aggregated_info_for_answer;
818  }
819  return $aggregate;
820  }
+ Here is the caller graph for this function:

◆ editQuestion()

assSingleChoiceGUI::editQuestion (   $checkonly = false)

Creates an output of the edit form for the question.

Definition at line 110 of file class.assSingleChoiceGUI.php.

References ILIAS\LTI\ToolProvider\$key, assQuestionGUI\addBasicQuestionFormProperties(), assQuestionGUI\addQuestionFormCommandButtons(), ILIAS\Repository\ctrl(), getEditAnswersSingleLine(), assQuestionGUI\getQuestionTemplate(), assQuestionGUI\isSaveCommand(), assQuestionGUI\outQuestionType(), populateAnswerSpecificFormPart(), populateQuestionSpecificFormPart(), and assQuestionGUI\populateTaxonomyFormSection().

Referenced by addchoice(), removechoice(), removeimagechoice(), uploadchoice(), and writePostData().

110  : bool
111  {
112  $save = $this->isSaveCommand();
113  $this->getQuestionTemplate();
114 
115  $form = new ilPropertyFormGUI();
116  $this->editForm = $form;
117 
118  $form->setFormAction($this->ctrl->getFormAction($this));
119  $form->setTitle($this->outQuestionType());
120  $is_singleline = $this->getEditAnswersSingleLine($checkonly);
121  if ($is_singleline) {
122  $form->setMultipart(true);
123  } else {
124  $form->setMultipart(false);
125  }
126  $form->setTableWidth("100%");
127  $form->setId("asssinglechoice");
128 
129  $this->addBasicQuestionFormProperties($form);
130  $this->populateQuestionSpecificFormPart($form, $is_singleline);
131  $this->populateAnswerSpecificFormPart($form, $is_singleline);
132 
133 
134  $this->populateTaxonomyFormSection($form);
135 
136  $this->addQuestionFormCommandButtons($form);
137 
138  $errors = false;
139 
140  if ($save) {
141  foreach ($this->request->getParsedBody() as $key => $value) {
142  $item = $form->getItemByPostVar($key);
143  if ($item !== null) {
144  switch (get_class($item)) {
145  case 'ilDurationInputGUI':
146  $item->setHours($value['hh']);
147  $item->setMinutes($value['mm']);
148  $item->setSeconds($value['ss']);
149  break;
150  default:
151  $item->setValue($value);
152  }
153  }
154  }
155 
156  $errors = !$form->checkInput();
157  foreach ($this->request->getParsedBody() as $key => $value) {
158  $item = $form->getItemByPostVar($key);
159  if ($item !== null) {
160  switch (get_class($item)) {
161  case 'ilDurationInputGUI':
162  $item->setHours($value['hh']);
163  $item->setMinutes($value['mm']);
164  $item->setSeconds($value['ss']);
165  break;
166  default:
167  $item->setValue($value);
168  }
169  }
170  } // again, because checkInput now performs the whole stripSlashes handling and we need this if we don't want to have duplication of backslashes
171 
172  if ($errors) {
173  $checkonly = false;
174  }
175  }
176 
177  if (!$checkonly) {
178  $this->tpl->setVariable("QUESTION_DATA", $form->getHTML());
179  }
180  return $errors;
181  }
populateQuestionSpecificFormPart(\ilPropertyFormGUI $form, bool $is_singleline=false)
addBasicQuestionFormProperties(ilPropertyFormGUI $form)
populateTaxonomyFormSection(ilPropertyFormGUI $form)
addQuestionFormCommandButtons(ilPropertyFormGUI $form)
string $key
Consumer key/client ID value.
Definition: System.php:193
populateAnswerSpecificFormPart(\ilPropertyFormGUI $form, bool $is_singleline=false)
getEditAnswersSingleLine($checkonly=false)
Get the single/multiline editing of answers.
+ Here is the call graph for this function:
+ Here is the caller graph for this function:

◆ generateCorrectness()

assSingleChoiceGUI::generateCorrectness ( string  $user_solution,
string  $answer_id,
float  $answer_points,
float  $maximum_points 
)
private

Definition at line 395 of file class.assSingleChoiceGUI.php.

Referenced by renderSolutionOutput().

400  : int {
401  if ($user_solution === $answer_id
402  && $answer_points === $maximum_points
403  || $user_solution !== $answer_id
404  && $answer_points === 0.0
405  ) {
406  return self::CORRECTNESS_OK;
407  }
408 
409  if ($user_solution === $answer_id
410  && $answer_points > 0.0) {
411  return self::CORRECTNESS_MOSTLY_OK;
412  }
413 
414  return self::CORRECTNESS_NOT_OK;
415  }
+ Here is the caller graph for this function:

◆ getAfterParticipationSuppressionAnswerPostVars()

assSingleChoiceGUI::getAfterParticipationSuppressionAnswerPostVars ( )

Returns a list of postvars which will be suppressed in the form output when used in scoring adjustment.

The form elements will be shown disabled, so the users see the usual form but can only edit the settings, which make sense in the given context.

E.g. array('cloze_type', 'image_filename')

Returns
string[]

Implements ilGuiAnswerScoringAdjustable.

Definition at line 782 of file class.assSingleChoiceGUI.php.

782  : array
783  {
784  return [];
785  }

◆ getAfterParticipationSuppressionQuestionPostVars()

assSingleChoiceGUI::getAfterParticipationSuppressionQuestionPostVars ( )

Returns a list of postvars which will be suppressed in the form output when used in scoring adjustment.

The form elements will be shown disabled, so the users see the usual form but can only edit the settings, which make sense in the given context.

E.g. array('cloze_type', 'image_filename')

Returns
string[]

Implements ilGuiQuestionScoringAdjustable.

Definition at line 683 of file class.assSingleChoiceGUI.php.

683  : array
684  {
685  return [];
686  }

◆ getAggregatedAnswersView()

assSingleChoiceGUI::getAggregatedAnswersView ( array  $relevant_answers)

Returns an html string containing a question specific representation of the answers so far given in the test for use in the right column in the scoring adjustment user interface.

Parameters
array$relevant_answers
Returns
string

Implements ilGuiQuestionScoringAdjustable.

Definition at line 793 of file class.assSingleChoiceGUI.php.

References aggregateAnswers(), ILIAS\Repository\object(), and renderAggregateView().

793  : string
794  {
795  return $this->renderAggregateView(
796  $this->aggregateAnswers($relevant_answers, $this->object->getAnswers())
797  )->get();
798  }
aggregateAnswers($relevant_answers_chosen, $answers_defined_on_question)
+ Here is the call graph for this function:

◆ getAnswersFrequency()

assSingleChoiceGUI::getAnswersFrequency (   $relevantAnswers,
  $questionIndex 
)

Definition at line 880 of file class.assSingleChoiceGUI.php.

References aggregateAnswers(), and ILIAS\Repository\object().

880  : array
881  {
882  $agg = $this->aggregateAnswers($relevantAnswers, $this->object->getAnswers());
883 
884  $answers = [];
885 
886  foreach ($agg as $ans) {
887  $answers[] = [
888  'answer' => $ans['answertext'],
889  'frequency' => $ans['count_checked']
890  ];
891  }
892 
893  return $answers;
894  }
aggregateAnswers($relevant_answers_chosen, $answers_defined_on_question)
+ Here is the call graph for this function:

◆ getChoiceKeys()

assSingleChoiceGUI::getChoiceKeys ( )

Definition at line 587 of file class.assSingleChoiceGUI.php.

References ILIAS\Repository\object().

Referenced by getPreview(), getTestOutput(), and renderSolutionOutput().

588  {
589  $choice_keys = array_keys($this->object->answers);
590 
591  if ($this->object->getShuffle()) {
592  $choice_keys = $this->object->getShuffler()->transform($choice_keys);
593  }
594 
595  return $choice_keys;
596  }
+ Here is the call graph for this function:
+ Here is the caller graph for this function:

◆ getEditAnswersSingleLine()

assSingleChoiceGUI::getEditAnswersSingleLine (   $checkonly = false)
protected

Get the single/multiline editing of answers.

  • The settings of an already saved question is preferred
  • A new question will use the setting of the last edited question by the user
    Parameters
    bool$checkonlyget the setting for checking a POST
    Returns
    bool

Definition at line 85 of file class.assSingleChoiceGUI.php.

References ILIAS\Repository\object().

Referenced by editQuestion().

85  : bool
86  {
87  if ($this->object->getSelfAssessmentEditingMode()) {
88  return $this->object->isSingleline();
89  }
90 
91  if ($checkonly) {
92  $types = $_POST['types'] ?? '0';
93  return $types === '0' ? true : false;
94  }
95 
96  $lastChange = $this->object->getLastChange();
97  if (empty($lastChange) && !isset($_POST['types'])) {
98  // a new question is edited
99  return $this->object->getMultilineAnswerSetting() ? false : true;
100  } else {
101  // a saved question is edited
102  return $this->object->isSingleline();
103  }
104  }
+ Here is the call graph for this function:
+ Here is the caller graph for this function:

◆ getPreview()

assSingleChoiceGUI::getPreview (   $show_question_only = false,
  $showInlineFeedback = false 
)

Definition at line 417 of file class.assSingleChoiceGUI.php.

References assQuestionGUI\buildFocusAnchorHtml(), getChoiceKeys(), assQuestionGUI\getILIASPage(), ilUtil\getImagePath(), assQuestionGUI\getPreviewSession(), hasInlineFeedback(), ILIAS\Repository\lng(), ILIAS\Repository\object(), populateInlineFeedback(), ilLegacyFormElementsUtil\prepareFormOutput(), and ilLegacyFormElementsUtil\prepareTextareaOutput().

417  : string
418  {
419  $keys = $this->getChoiceKeys();
420 
421  $template = new ilTemplate("tpl.il_as_qpl_mc_sr_output.html", true, true, "Modules/TestQuestionPool");
422  foreach ($keys as $answer_id) {
423  $answer = $this->object->answers[$answer_id];
424  if ($answer->hasImage()) {
425  if ($this->object->getThumbSize()) {
426  $template->setCurrentBlock("preview");
427  $template->setVariable("URL_PREVIEW", $this->object->getImagePathWeb() . $answer->getImage());
428  $template->setVariable("TEXT_PREVIEW", $this->lng->txt('preview'));
429  $template->setVariable("IMG_PREVIEW", ilUtil::getImagePath('media/enlarge.svg'));
430  $template->setVariable("ANSWER_IMAGE_URL", $this->object->getImagePathWeb() . $this->object->getThumbPrefix() . $answer->getImage());
431  list($width, $height, $type, $attr) = getimagesize($this->object->getImagePath() . $answer->getImage());
432  $alt = $answer->getImage();
433  if (strlen($answer->getAnswertext())) {
434  $alt = $answer->getAnswertext();
435  }
436  $alt = preg_replace("/<[^>]*?>/", "", $alt);
437  $template->setVariable("ANSWER_IMAGE_ALT", ilLegacyFormElementsUtil::prepareFormOutput($alt));
438  $template->setVariable("ANSWER_IMAGE_TITLE", ilLegacyFormElementsUtil::prepareFormOutput($alt));
439  $template->parseCurrentBlock();
440  } else {
441  $template->setCurrentBlock("answer_image");
442  $template->setVariable("ANSWER_IMAGE_URL", $this->object->getImagePathWeb() . $answer->getImage());
443  list($width, $height, $type, $attr) = getimagesize($this->object->getImagePath() . $answer->getImage());
444  $alt = $answer->getImage();
445  if (strlen($answer->getAnswertext())) {
446  $alt = $answer->getAnswertext();
447  }
448  $alt = preg_replace("/<[^>]*?>/", "", $alt);
449  $template->setVariable("ATTR", $attr);
450  $template->setVariable("ANSWER_IMAGE_ALT", ilLegacyFormElementsUtil::prepareFormOutput($alt));
451  $template->setVariable("ANSWER_IMAGE_TITLE", ilLegacyFormElementsUtil::prepareFormOutput($alt));
452  $template->parseCurrentBlock();
453  }
454  }
455  if ($showInlineFeedback && is_object($this->getPreviewSession())) {
456  $this->populateInlineFeedback($template, $answer_id, $this->getPreviewSession()->getParticipantsSolution());
457  }
458  $template->setCurrentBlock("answer_row");
459  $template->setVariable("QID", $this->object->getId() . 'ID');
460  $template->setVariable("ANSWER_ID", $answer_id);
461  $template->setVariable("ANSWER_TEXT", ilLegacyFormElementsUtil::prepareTextareaOutput($answer->getAnswertext(), true));
462 
463  if (is_object($this->getPreviewSession())) {
464  $user_solution = $this->getPreviewSession()->getParticipantsSolution() ?? '';
465  if ((string) $user_solution === (string) $answer_id) {
466  $template->setVariable("CHECKED_ANSWER", " checked=\"checked\"");
467  }
468  }
469 
470  $template->parseCurrentBlock();
471  }
472  $questiontext = $this->object->getQuestionForHTMLOutput();
473  if ($showInlineFeedback && $this->hasInlineFeedback()) {
474  $questiontext .= $this->buildFocusAnchorHtml();
475  }
476  $template->setVariable("QUESTIONTEXT", ilLegacyFormElementsUtil::prepareTextareaOutput($questiontext, true));
477  $questionoutput = $template->get();
478  if (!$show_question_only) {
479  // get page object output
480  $questionoutput = $this->getILIASPage($questionoutput);
481  }
482  return $questionoutput;
483  }
populateInlineFeedback($template, $answer_id, $user_solution)
static getImagePath(string $img, string $module_path="", string $mode="output", bool $offline=false)
get image path (for images located in a template directory)
static prepareFormOutput($a_str, bool $a_strip=false)
getILIASPage(string $html="")
Returns the ILIAS Page around a question.
static prepareTextareaOutput(string $txt_output, bool $prepare_for_latex_output=false, bool $omitNl2BrWhenTextArea=false)
Prepares a string for a text area output where latex code may be in it If the text is HTML-free...
+ Here is the call graph for this function:

◆ getSolutionOutput()

assSingleChoiceGUI::getSolutionOutput (   $active_id,
  $pass = null,
  $graphicalOutput = false,
  $result_output = false,
  $show_question_only = true,
  $show_feedback = false,
  $show_correct_solution = false,
  $show_manual_scoring = false,
  $show_question_text = true,
bool  $show_inline_feedback = true 
)

Get the question solution output.

Parameters
integer$active_idThe active user id
integer$passThe test pass
boolean$graphicalOutputShow visual feedback for right/wrong answers
boolean$result_outputShow the reached points for parts of the question
boolean$show_question_onlyShow the question without the ILIAS content around
boolean$show_feedbackShow the question feedback
boolean$show_correct_solutionShow the correct solution instead of the user solution
boolean$show_manual_scoringShow specific information for the manual scoring output
Returns
string The solution output of the question as HTML code

Definition at line 239 of file class.assSingleChoiceGUI.php.

References ILIAS\Repository\object(), and renderSolutionOutput().

250  : string {
251 
252  if (($active_id > 0) && (!$show_correct_solution)) {
253  $user_solutions = $this->object->getSolutionValues($active_id, $pass);
254 
255  } else {
256  $found_index = -1;
257  $max_points = 0;
258  foreach ($this->object->answers as $index => $answer) {
259  if ($answer->getPoints() > $max_points) {
260  $max_points = $answer->getPoints();
261  $found_index = $index;
262  }
263  }
264  $user_solutions = [['value1' => $found_index]];
265  }
266 
267  return $this->renderSolutionOutput(
268  $user_solutions,
269  $active_id,
270  $pass,
271  $graphicalOutput,
272  $result_output,
273  $show_question_only,
274  $show_feedback,
275  $show_correct_solution,
276  $show_manual_scoring,
277  $show_question_text,
278  false,
279  $show_inline_feedback,
280  );
281  }
renderSolutionOutput(mixed $user_solutions, int $active_id, ?int $pass, bool $graphical_output=false, bool $result_output=false, bool $show_question_only=true, bool $show_feedback=false, bool $show_correct_solution=false, bool $show_manual_scoring=false, bool $show_question_text=true, bool $show_autosave_title=false, bool $show_inline_feedback=false,)
+ Here is the call graph for this function:

◆ getSpecificFeedbackOutput()

assSingleChoiceGUI::getSpecificFeedbackOutput ( array  $user_solution)

Definition at line 598 of file class.assSingleChoiceGUI.php.

References ilLegacyFormElementsUtil\prepareTextareaOutput().

598  : string
599  {
600  // No return value, this question type supports inline specific feedback.
601  $output = "";
603  }
static prepareTextareaOutput(string $txt_output, bool $prepare_for_latex_output=false, bool $omitNl2BrWhenTextArea=false)
Prepares a string for a text area output where latex code may be in it If the text is HTML-free...
+ Here is the call graph for this function:

◆ getTestOutput()

assSingleChoiceGUI::getTestOutput (   $active_id,
  $pass,
  $is_postponed = false,
  $use_post_solutions = false,
  $show_feedback = false 
)

Definition at line 486 of file class.assSingleChoiceGUI.php.

References getChoiceKeys(), ilUtil\getImagePath(), ILIAS\Repository\lng(), ILIAS\Repository\object(), assQuestionGUI\outQuestionPage(), ilLegacyFormElementsUtil\prepareFormOutput(), and ilLegacyFormElementsUtil\prepareTextareaOutput().

486  : string
487  // hey.
488  {
489  $keys = $this->getChoiceKeys();
490 
491  // get the solution of the user for the active pass or from the last pass if allowed
492  $user_solution = "";
493  if ($active_id) {
494  $solutions = $this->object->getTestOutputSolutions($active_id, $pass);
495  foreach ($solutions as $idx => $solution_value) {
496  $user_solution = $solution_value['value1'];
497  }
498  }
499 
500  $template = new ilTemplate("tpl.il_as_qpl_mc_sr_output.html", true, true, "Modules/TestQuestionPool");
501  foreach ($keys as $answer_id) {
502  $answer = $this->object->answers[$answer_id];
503  if ($answer->hasImage()) {
504  if ($this->object->getThumbSize()) {
505  $template->setCurrentBlock("preview");
506  $template->setVariable("URL_PREVIEW", $this->object->getImagePathWeb() . $answer->getImage());
507  $template->setVariable("TEXT_PREVIEW", $this->lng->txt('preview'));
508  $template->setVariable("IMG_PREVIEW", ilUtil::getImagePath('media/enlarge.svg'));
509  $template->setVariable("ANSWER_IMAGE_URL", $this->object->getImagePathWeb() . $this->object->getThumbPrefix() . $answer->getImage());
510  list($width, $height, $type, $attr) = getimagesize($this->object->getImagePath() . $answer->getImage());
511  $alt = $answer->getImage();
512  if (strlen($answer->getAnswertext())) {
513  $alt = $answer->getAnswertext();
514  }
515  $alt = preg_replace("/<[^>]*?>/", "", $alt);
516  $template->setVariable("ANSWER_IMAGE_ALT", ilLegacyFormElementsUtil::prepareFormOutput($alt));
517  $template->setVariable("ANSWER_IMAGE_TITLE", ilLegacyFormElementsUtil::prepareFormOutput($alt));
518  $template->parseCurrentBlock();
519  } else {
520  $template->setCurrentBlock("answer_image");
521  $template->setVariable("ANSWER_IMAGE_URL", $this->object->getImagePathWeb() . $answer->getImage());
522  list($width, $height, $type, $attr) = getimagesize($this->object->getImagePath() . $answer->getImage());
523  $alt = $answer->getImage();
524  if (strlen($answer->getAnswertext())) {
525  $alt = $answer->getAnswertext();
526  }
527  $alt = preg_replace("/<[^>]*?>/", "", $alt);
528  $template->setVariable("ATTR", $attr);
529  $template->setVariable("ANSWER_IMAGE_ALT", ilLegacyFormElementsUtil::prepareFormOutput($alt));
530  $template->setVariable("ANSWER_IMAGE_TITLE", ilLegacyFormElementsUtil::prepareFormOutput($alt));
531  $template->parseCurrentBlock();
532  }
533  }
534  if ($show_feedback) {
535  $feedbackOutputRequired = false;
536 
537  switch ($this->object->getSpecificFeedbackSetting()) {
538  case 1:
539  $feedbackOutputRequired = true;
540  break;
541 
542  case 2:
543  if ((string) $user_solution === (string) $answer_id) {
544  $feedbackOutputRequired = true;
545  }
546  break;
547 
548  case 3:
549  if ($this->object->getAnswer($answer_id)->getPoints() > 0) {
550  $feedbackOutputRequired = true;
551  }
552  break;
553  }
554 
555  if ($feedbackOutputRequired) {
556  $fb = $this->object->feedbackOBJ->getSpecificAnswerFeedbackTestPresentation(
557  $this->object->getId(),
558  0,
559  $answer_id
560  );
561  if (strlen($fb)) {
562  $template->setCurrentBlock("feedback");
563  $template->setVariable("FEEDBACK", ilLegacyFormElementsUtil::prepareTextareaOutput($fb, true));
564  $template->parseCurrentBlock();
565  }
566  }
567  }
568  $template->setCurrentBlock("answer_row");
569  $template->setVariable("ANSWER_ID", $answer_id);
570  $template->setVariable("ANSWER_TEXT", ilLegacyFormElementsUtil::prepareTextareaOutput($answer->getAnswertext(), true));
571  if ((string) $user_solution === (string) $answer_id) {
572  $template->setVariable("CHECKED_ANSWER", " checked=\"checked\"");
573  }
574  $template->parseCurrentBlock();
575  }
576  $template->setVariable("QUESTIONTEXT", $this->object->getQuestionForHTMLOutput());
577  $questionoutput = $template->get();
578  $pageoutput = $this->outQuestionPage("", $is_postponed, $active_id, $questionoutput, $show_feedback);
579  return $pageoutput;
580  }
static getImagePath(string $img, string $module_path="", string $mode="output", bool $offline=false)
get image path (for images located in a template directory)
static prepareFormOutput($a_str, bool $a_strip=false)
outQuestionPage($a_temp_var, $a_postponed=false, $active_id="", $html="", $inlineFeedbackEnabled=false)
static prepareTextareaOutput(string $txt_output, bool $prepare_for_latex_output=false, bool $omitNl2BrWhenTextArea=false)
Prepares a string for a text area output where latex code may be in it If the text is HTML-free...
+ Here is the call graph for this function:

◆ hasInlineFeedback()

assSingleChoiceGUI::hasInlineFeedback ( )
Returns
bool

Definition at line 57 of file class.assSingleChoiceGUI.php.

References ILIAS\Repository\object().

Referenced by getPreview(), and renderSolutionOutput().

57  : bool
58  {
59  return $this->object->feedbackOBJ->isSpecificAnswerFeedbackAvailable($this->object->getId());
60  }
+ Here is the call graph for this function:
+ Here is the caller graph for this function:

◆ populateAnswerSpecificFormPart()

assSingleChoiceGUI::populateAnswerSpecificFormPart ( \ilPropertyFormGUI  $form,
bool  $is_singleline = false 
)

Definition at line 749 of file class.assSingleChoiceGUI.php.

References ilPropertyFormGUI\addItem(), ILIAS\Repository\lng(), ILIAS\Repository\object(), and ilFormPropertyGUI\setRequired().

Referenced by editQuestion().

750  {
751  $choices = new ilSingleChoiceWizardInputGUI($this->lng->txt("answers"), "choice");
752  $choices->setRequired(true);
753  $choices->setQuestionObject($this->object);
754  $choices->setSingleline($is_singleline);
755  $choices->setAllowMove(false);
756  if ($this->object->getSelfAssessmentEditingMode()) {
757  $choices->setSize(40);
758  }
759  if ($this->object->getAnswerCount() == 0) {
760  $this->object->addAnswer("", 0, 0);
761  }
762  $choices->setValues(array_map(
763  function (ASS_AnswerBinaryStateImage $value) {
764  $value->setAnswerText(html_entity_decode($value->getAnswerText()));
765  return $value;
766  },
767  $this->object->getAnswers()
768  ));
769  $form->addItem($choices);
770  return $form;
771  }
Class for answers with a binary state indicator.
setRequired(bool $a_required)
This class represents a single choice wizard property in a property form.
+ Here is the call graph for this function:
+ Here is the caller graph for this function:

◆ populateCorrectionsFormProperties()

assSingleChoiceGUI::populateCorrectionsFormProperties ( ilPropertyFormGUI  $form)

Definition at line 896 of file class.assSingleChoiceGUI.php.

References ilPropertyFormGUI\addItem(), ILIAS\Repository\lng(), ILIAS\Repository\object(), and ilFormPropertyGUI\setRequired().

896  : void
897  {
898  $choices = new ilAssSingleChoiceCorrectionsInputGUI($this->lng->txt("answers"), "choice");
899  $choices->setRequired(true);
900  $choices->setQuestionObject($this->object);
901  $choices->setValues($this->object->getAnswers());
902  $form->addItem($choices);
903  }
setRequired(bool $a_required)
+ Here is the call graph for this function:

◆ populateInlineFeedback()

assSingleChoiceGUI::populateInlineFeedback (   $template,
  $answer_id,
  $user_solution 
)
private

Definition at line 848 of file class.assSingleChoiceGUI.php.

References ILIAS\Repository\object(), and ilLegacyFormElementsUtil\prepareTextareaOutput().

Referenced by getPreview(), and renderSolutionOutput().

848  : void
849  {
850  $feedbackOutputRequired = false;
851 
852  switch ($this->object->getSpecificFeedbackSetting()) {
853  case 1:
854  $feedbackOutputRequired = true;
855  break;
856 
857  case 2:
858  if (strcmp((string) $user_solution, $answer_id) == 0) {
859  $feedbackOutputRequired = true;
860  }
861  break;
862 
863  case 3:
864  if ($this->object->getAnswer($answer_id)->getPoints() > 0) {
865  $feedbackOutputRequired = true;
866  }
867  break;
868  }
869 
870  if ($feedbackOutputRequired) {
871  $fb = $this->object->feedbackOBJ->getSpecificAnswerFeedbackTestPresentation($this->object->getId(), 0, $answer_id);
872  if (strlen($fb)) {
873  $template->setCurrentBlock("feedback");
874  $template->setVariable("FEEDBACK", ilLegacyFormElementsUtil::prepareTextareaOutput($fb, true));
875  $template->parseCurrentBlock();
876  }
877  }
878  }
static prepareTextareaOutput(string $txt_output, bool $prepare_for_latex_output=false, bool $omitNl2BrWhenTextArea=false)
Prepares a string for a text area output where latex code may be in it If the text is HTML-free...
+ Here is the call graph for this function:
+ Here is the caller graph for this function:

◆ populateQuestionSpecificFormPart()

assSingleChoiceGUI::populateQuestionSpecificFormPart ( \ilPropertyFormGUI  $form,
bool  $is_singleline = false 
)

Definition at line 625 of file class.assSingleChoiceGUI.php.

References ilPropertyFormGUI\addItem(), ILIAS\Repository\lng(), ILIAS\Repository\object(), and ilFormPropertyGUI\setRequired().

Referenced by editQuestion().

626  {
627  // shuffle
628  $shuffle = new ilCheckboxInputGUI($this->lng->txt("shuffle_answers"), "shuffle");
629  $shuffle->setValue(1);
630  $shuffle->setChecked($this->object->getShuffle());
631  $shuffle->setRequired(false);
632  $form->addItem($shuffle);
633 
634  if ($this->object->getId()) {
635  $hidden = new ilHiddenInputGUI("", "ID");
636  $hidden->setValue($this->object->getId());
637  $form->addItem($hidden);
638  }
639 
640  if (!$this->object->getSelfAssessmentEditingMode()) {
641  // Answer types
642  $types = new ilSelectInputGUI($this->lng->txt("answer_types"), "types");
643  $types->setRequired(false);
644  $types->setValue(($is_singleline) ? 0 : 1);
645  $types->setOptions(
646  [
647  0 => $this->lng->txt('answers_singleline'),
648  1 => $this->lng->txt('answers_multiline'),
649  ]
650  );
651  $form->addItem($types);
652  }
653 
654  if ($is_singleline) {
655  // thumb size
656  $thumb_size = new ilNumberInputGUI($this->lng->txt("thumb_size"), "thumb_size");
657  $thumb_size->setSuffix($this->lng->txt("thumb_size_unit_pixel"));
658  $thumb_size->setMinValue($this->object->getMinimumThumbSize());
659  $thumb_size->setMaxValue($this->object->getMaximumThumbSize());
660  $thumb_size->setDecimals(0);
661  $thumb_size->setSize(6);
662  $thumb_size->setInfo($this->lng->txt('thumb_size_info'));
663  $thumb_size->setValue($this->object->getThumbSize());
664  $thumb_size->setRequired(true);
665  } else {
666  $thumb_size = new ilHiddenInputGUI('thumb_size');
667  $thumb_size->setValue($this->object->getThumbSize());
668  }
669  $form->addItem($thumb_size);
670 
671  return $form;
672  }
This class represents a selection list property in a property form.
This file is part of ILIAS, a powerful learning management system published by ILIAS open source e-Le...
setRequired(bool $a_required)
+ Here is the call graph for this function:
+ Here is the caller graph for this function:

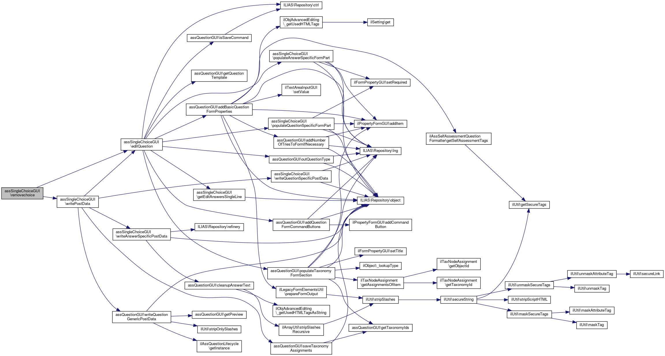
◆ removechoice()

assSingleChoiceGUI::removechoice ( )

Remove an answer.

Definition at line 219 of file class.assSingleChoiceGUI.php.

References editQuestion(), and writePostData().

219  : void
220  {
221  $this->writePostData(true);
222  $position = key($_POST['cmd']['removechoice']);
223  $this->object->deleteAnswer($position);
224  $this->editQuestion();
225  }
writePostData(bool $always=false)
{}
editQuestion($checkonly=false)
Creates an output of the edit form for the question.
+ Here is the call graph for this function:

◆ removeimagechoice()

assSingleChoiceGUI::removeimagechoice ( )

Remove an image.

Definition at line 196 of file class.assSingleChoiceGUI.php.

References $filename, editQuestion(), and writePostData().

196  : void
197  {
198  $this->writePostData(true);
199  $position = key($_POST['cmd']['removeimagechoice']);
200  $filename = $_POST['choice']['imagename'][$position];
201  $this->object->removeAnswerImage($position);
202  $this->editQuestion();
203  }
writePostData(bool $always=false)
{}
$filename
Definition: buildRTE.php:78
editQuestion($checkonly=false)
Creates an output of the edit form for the question.
+ Here is the call graph for this function:

◆ renderAggregateView()

assSingleChoiceGUI::renderAggregateView (   $aggregate)
Parameters
$aggregate
Returns
ilTemplate

Definition at line 827 of file class.assSingleChoiceGUI.php.

References assQuestionGUI\$tpl, ILIAS\Repository\lng(), ilGlobalPageTemplate\parseCurrentBlock(), ilGlobalPageTemplate\setCurrentBlock(), and ilGlobalPageTemplate\setVariable().

Referenced by getAggregatedAnswersView().

827  : ilTemplate
828  {
829  $tpl = new ilTemplate('tpl.il_as_aggregated_answers_table.html', true, true, "Modules/TestQuestionPool");
830 
831  $tpl->setCurrentBlock('headercell');
832  $tpl->setVariable('HEADER', $this->lng->txt('tst_answer_aggr_answer_header'));
834 
835  $tpl->setCurrentBlock('headercell');
836  $tpl->setVariable('HEADER', $this->lng->txt('tst_answer_aggr_frequency_header'));
838 
839  foreach ($aggregate as $line_data) {
840  $tpl->setCurrentBlock('aggregaterow');
841  $tpl->setVariable('OPTION', $line_data['answertext']);
842  $tpl->setVariable('COUNT', $line_data['count_checked']);
844  }
845  return $tpl;
846  }
setCurrentBlock(string $blockname=self::DEFAULT_BLOCK)
Sets the template to the given block.
parseCurrentBlock(string $blockname=self::DEFAULT_BLOCK)
Parses the given block.
ilGlobalPageTemplate $tpl
setVariable(string $variable, $value='')
Sets the given variable to the given value.
+ Here is the call graph for this function:
+ Here is the caller graph for this function:

◆ renderSolutionOutput()

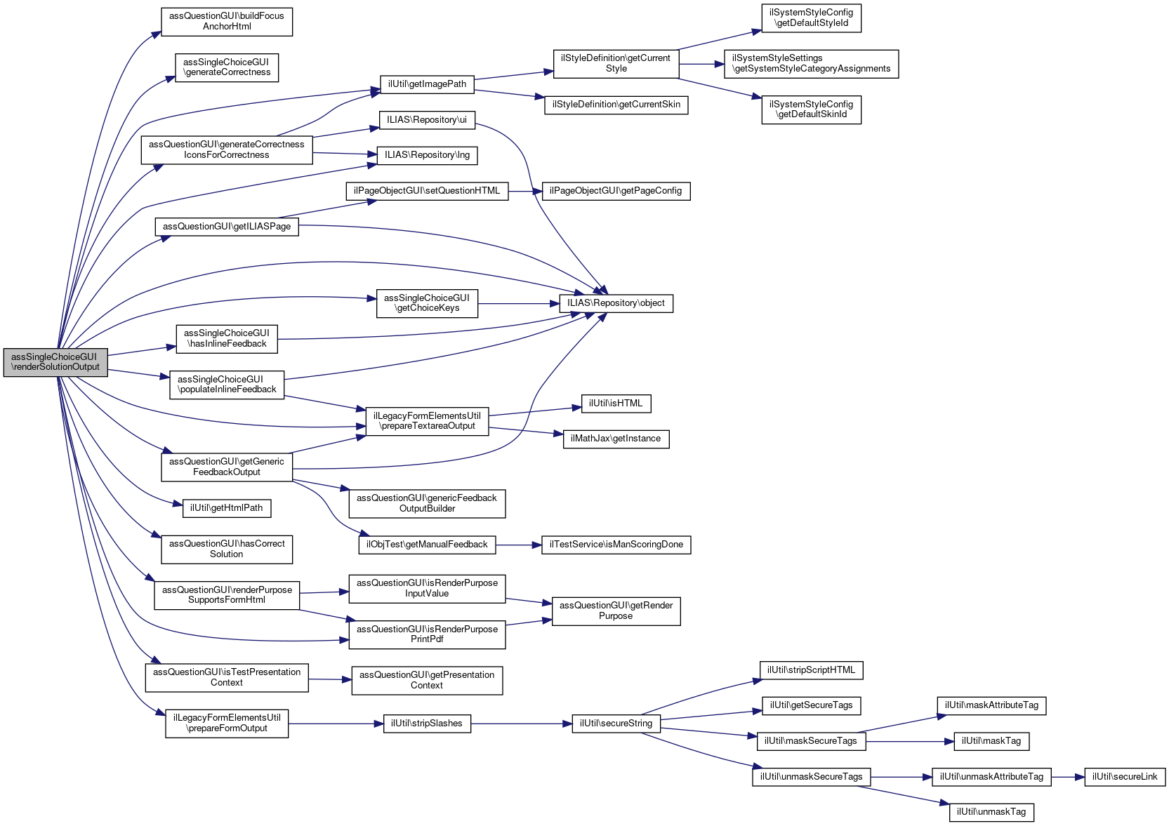
assSingleChoiceGUI::renderSolutionOutput ( mixed  $user_solutions,
int  $active_id,
?int  $pass,
bool  $graphical_output = false,
bool  $result_output = false,
bool  $show_question_only = true,
bool  $show_feedback = false,
bool  $show_correct_solution = false,
bool  $show_manual_scoring = false,
bool  $show_question_text = true,
bool  $show_autosave_title = false,
bool  $show_inline_feedback = false 
)

Definition at line 283 of file class.assSingleChoiceGUI.php.

References assQuestionGUI\buildFocusAnchorHtml(), ilAssQuestionFeedback\CSS_CLASS_FEEDBACK_CORRECT, ilAssQuestionFeedback\CSS_CLASS_FEEDBACK_WRONG, generateCorrectness(), assQuestionGUI\generateCorrectnessIconsForCorrectness(), getChoiceKeys(), assQuestionGUI\getGenericFeedbackOutput(), ilUtil\getHtmlPath(), assQuestionGUI\getILIASPage(), ilUtil\getImagePath(), assQuestionGUI\hasCorrectSolution(), hasInlineFeedback(), assQuestionGUI\isRenderPurposePrintPdf(), assQuestionGUI\isTestPresentationContext(), ILIAS\Repository\lng(), ILIAS\Repository\object(), populateInlineFeedback(), ilLegacyFormElementsUtil\prepareFormOutput(), ilLegacyFormElementsUtil\prepareTextareaOutput(), and assQuestionGUI\renderPurposeSupportsFormHtml().

Referenced by getSolutionOutput().

296  : ?string {
297  $user_solution = '';
298  foreach ($user_solutions as $idx => $solution_value) {
299  $user_solution = $solution_value['value1'];
300  }
301 
302  $keys = $this->getChoiceKeys();
303  $template = new ilTemplate("tpl.il_as_qpl_mc_sr_output_solution.html", true, true, "Modules/TestQuestionPool");
304  $solutiontemplate = new ilTemplate("tpl.il_as_tst_solution_output.html", true, true, "Modules/TestQuestionPool");
305  foreach ($keys as $answer_id) {
306  $answer = $this->object->answers[$answer_id];
307  if ($active_id > 0 && !$show_correct_solution && $graphical_output) {
308  $correctness = $this->generateCorrectness(
309  (string) $user_solution,
310  (string) $answer_id,
311  $answer->getPoints(),
312  $this->object->getMaximumPoints()
313  );
314  $template->setCurrentBlock("icon_ok");
315  $template->setVariable("ICON_OK", $this->generateCorrectnessIconsForCorrectness($correctness));
316  $template->parseCurrentBlock();
317  }
318  if ($answer->hasImage()) {
319  $template->setCurrentBlock("answer_image");
320  if ($this->object->getThumbSize()) {
321  $template->setVariable("ANSWER_IMAGE_URL", $this->object->getImagePathWeb() . $this->object->getThumbPrefix() . $answer->getImage());
322  } else {
323  $template->setVariable("ANSWER_IMAGE_URL", $this->object->getImagePathWeb() . $answer->getImage());
324  }
325  $alt = $answer->getImage();
326  if (strlen($answer->getAnswertext())) {
327  $alt = $answer->getAnswertext();
328  }
329  $alt = preg_replace("/<[^>]*?>/", "", $alt);
330  $template->setVariable("ANSWER_IMAGE_ALT", ilLegacyFormElementsUtil::prepareFormOutput($alt));
331  $template->setVariable("ANSWER_IMAGE_TITLE", ilLegacyFormElementsUtil::prepareFormOutput($alt));
332  $template->parseCurrentBlock();
333  }
334 
335  if (($show_feedback || !$this->isTestPresentationContext()) && $show_inline_feedback) {
336  $this->populateInlineFeedback($template, $answer_id, $user_solution);
337  }
338  $template->setCurrentBlock("answer_row");
339  $template->setVariable("ANSWER_TEXT", ilLegacyFormElementsUtil::prepareTextareaOutput($answer->getAnswertext(), true));
340 
341  if ($this->renderPurposeSupportsFormHtml() || $this->isRenderPurposePrintPdf()) {
342  if ((string) $user_solution === (string) $answer_id) {
343  $template->setVariable("SOLUTION_IMAGE", ilUtil::getHtmlPath(ilUtil::getImagePath("object/radiobutton_checked.png")));
344  $template->setVariable("SOLUTION_ALT", $this->lng->txt("checked"));
345  } else {
346  $template->setVariable("SOLUTION_IMAGE", ilUtil::getHtmlPath(ilUtil::getImagePath("object/radiobutton_unchecked.png")));
347  $template->setVariable("SOLUTION_ALT", $this->lng->txt("unchecked"));
348  }
349  } else {
350  $template->setVariable('QID', $this->object->getId());
351  $template->setVariable('SUFFIX', $show_correct_solution ? 'bestsolution' : 'usersolution');
352  $template->setVariable('SOLUTION_VALUE', $answer_id);
353  if ((string) $user_solution === (string) $answer_id) {
354  $template->setVariable('SOLUTION_CHECKED', 'checked');
355  }
356  }
357 
358  if ($result_output) {
359  $points = $this->object->answers[$answer_id]->getPoints();
360  $resulttext = ($points == 1) ? "(%s " . $this->lng->txt("point") . ")" : "(%s " . $this->lng->txt("points") . ")";
361  $template->setVariable("RESULT_OUTPUT", sprintf($resulttext, $points));
362  }
363  $template->parseCurrentBlock();
364  }
365 
366  $questiontext = $this->object->getQuestionForHTMLOutput();
367  if ($show_inline_feedback && $this->hasInlineFeedback()) {
368  $questiontext .= $this->buildFocusAnchorHtml();
369  }
370  if ($show_question_text == true) {
371  $template->setVariable("QUESTIONTEXT", ilLegacyFormElementsUtil::prepareTextareaOutput($questiontext, true));
372  }
373  $questionoutput = $template->get();
374  $feedback = ($show_feedback && !$this->isTestPresentationContext()) ? $this->getGenericFeedbackOutput((int) $active_id, $pass) : "";
375  if ($feedback !== '') {
376  $cssClass = (
377  $this->hasCorrectSolution($active_id, $pass) ?
379  );
380 
381  $solutiontemplate->setVariable("ILC_FB_CSS_CLASS", $cssClass);
382  $solutiontemplate->setVariable("FEEDBACK", ilLegacyFormElementsUtil::prepareTextareaOutput($feedback, true));
383  }
384  $solutiontemplate->setVariable("SOLUTION_OUTPUT", $questionoutput);
385 
386  $solutionoutput = $solutiontemplate->get();
387 
388  if (!$show_question_only) {
389  // get page object output
390  $solutionoutput = $this->getILIASPage($solutionoutput);
391  }
392  return $solutionoutput;
393  }
hasCorrectSolution($activeId, $passIndex)
generateCorrectnessIconsForCorrectness(int $correctness)
populateInlineFeedback($template, $answer_id, $user_solution)
static getImagePath(string $img, string $module_path="", string $mode="output", bool $offline=false)
get image path (for images located in a template directory)
static prepareFormOutput($a_str, bool $a_strip=false)
generateCorrectness(string $user_solution, string $answer_id, float $answer_points, float $maximum_points)
static getHtmlPath(string $relative_path)
get url of path
getILIASPage(string $html="")
Returns the ILIAS Page around a question.
static prepareTextareaOutput(string $txt_output, bool $prepare_for_latex_output=false, bool $omitNl2BrWhenTextArea=false)
Prepares a string for a text area output where latex code may be in it If the text is HTML-free...
getGenericFeedbackOutput(int $active_id, ?int $pass)
+ Here is the call graph for this function:
+ Here is the caller graph for this function:

◆ saveCorrectionsFormProperties()

assSingleChoiceGUI::saveCorrectionsFormProperties ( ilPropertyFormGUI  $form)
Parameters
ilPropertyFormGUI$form

Definition at line 908 of file class.assSingleChoiceGUI.php.

References ilPropertyFormGUI\getItemByPostVar(), and ILIAS\Repository\object().

908  : void
909  {
910  $input = $form->getItemByPostVar('choice');
911  $values = $input->getValues();
912 
913  foreach ($this->object->getAnswers() as $index => $answer) {
914  /* @var ASS_AnswerMultipleResponseImage $answer */
915  $points = (float) str_replace(',', '.', $values[$index]->getPoints());
916  $answer->setPoints($points);
917  }
918  }
getItemByPostVar(string $a_post_var)
+ Here is the call graph for this function:

◆ uploadchoice()

assSingleChoiceGUI::uploadchoice ( )

Upload an image.

Definition at line 186 of file class.assSingleChoiceGUI.php.

References editQuestion(), and writePostData().

186  : void
187  {
188  $this->writePostData(true);
189  $position = key($_POST['cmd']['uploadchoice']);
190  $this->editQuestion();
191  }
writePostData(bool $always=false)
{}
editQuestion($checkonly=false)
Creates an output of the edit form for the question.
+ Here is the call graph for this function:

◆ writeAnswerSpecificPostData()

assSingleChoiceGUI::writeAnswerSpecificPostData ( ilPropertyFormGUI  $form)

Extracts the answer specific values from $_POST and applies them to the data object.

Implements ilGuiAnswerScoringAdjustable.

Definition at line 688 of file class.assSingleChoiceGUI.php.

References $filename, assQuestionGUI\cleanupAnswerText(), ILIAS\Repository\object(), and ILIAS\Repository\refinery().

Referenced by writePostData().

688  : void
689  {
690  // Delete all existing answers and create new answers from the form data
691  $this->object->flushAnswers();
692  $choice = $this->cleanupAnswerText($_POST['choice'], $this->object->isSingleline() === false);
693  if (!$this->object->isSingleline()) {
694  foreach ($choice['answer'] as $index => $answer) {
695  $answertext = $answer;
696  $this->object->addAnswer(
697  $answertext,
698  $this->refinery->kindlyTo()->float()->transform($choice['points'][$index]),
699  $index,
700  null,
701  $choice['answer_id'][$index]
702  );
703  }
704 
705  return;
706  }
707 
708  foreach ($choice['answer'] as $index => $answertext) {
709  $answertext = htmlentities($answertext);
710  $picturefile = $choice['imagename'][$index] ?? null;
711  $file_org_name = $_FILES['choice']['name']['image'][$index] ?? '';
712  $file_temp_name = $_FILES['choice']['tmp_name']['image'][$index] ?? '';
713 
714  if ($file_temp_name !== '') {
715  // check suffix
716  $file_name_parts = explode(".", $file_org_name);
717  $suffix = strtolower(array_pop($file_name_parts));
718  if (in_array($suffix, ["jpg", "jpeg", "png", "gif"])) {
719  // upload image
720  $filename = $this->object->buildHashedImageFilename($file_org_name);
721  if ($this->object->setImageFile($filename, $file_temp_name) == 0) {
722  $picturefile = $filename;
723  }
724  }
725  }
726 
727  $points = (float) str_replace(',', '.', $choice['points'][$index]);
728  $this->object->addAnswer(
729  $answertext,
730  $points,
731  $index,
732  $picturefile,
733  $choice['answer_id'][$index]
734  );
735  }
736 
737  if ($this->rebuild_thumbnails) {
738  $this->object->setAnswers(
739  $this->object->rebuildThumbnails(
740  $this->object->isSingleline(),
741  $this->object->getThumbSize(),
742  $this->object->getImagePath(),
743  $this->object->getAnswers()
744  )
745  );
746  }
747  }
$filename
Definition: buildRTE.php:78
cleanupAnswerText(array $answer_text, bool $is_rte)
sk - 12.05.2023: This is one more of those that we need, but don&#39;t want.
+ Here is the call graph for this function:
+ Here is the caller graph for this function:

◆ writePostData()

assSingleChoiceGUI::writePostData ( bool  $always = false)
protected

{}

Definition at line 65 of file class.assSingleChoiceGUI.php.

References editQuestion(), assQuestionGUI\saveTaxonomyAssignments(), writeAnswerSpecificPostData(), assQuestionGUI\writeQuestionGenericPostData(), and writeQuestionSpecificPostData().

Referenced by addchoice(), removechoice(), removeimagechoice(), and uploadchoice().

65  : int
66  {
67  $hasErrors = (!$always) ? $this->editQuestion(true) : false;
68  if (!$hasErrors) {
72  $this->saveTaxonomyAssignments();
73  return 0;
74  }
75  return 1;
76  }
writeAnswerSpecificPostData(ilPropertyFormGUI $form)
Extracts the answer specific values from $_POST and applies them to the data object.
editQuestion($checkonly=false)
Creates an output of the edit form for the question.
writeQuestionSpecificPostData(ilPropertyFormGUI $form)
Extracts the question specific values from $_POST and applies them to the data object.
+ Here is the call graph for this function:
+ Here is the caller graph for this function:

◆ writeQuestionSpecificPostData()

assSingleChoiceGUI::writeQuestionSpecificPostData ( ilPropertyFormGUI  $form)

Extracts the question specific values from $_POST and applies them to the data object.

Implements ilGuiQuestionScoringAdjustable.

Definition at line 605 of file class.assSingleChoiceGUI.php.

References ILIAS\Repository\lng(), and ILIAS\Repository\object().

Referenced by writePostData().

605  : void
606  {
607  $types = $_POST["types"] ?? '0';
608 
609  $this->object->setShuffle($_POST["shuffle"] ?? '0');
610  $this->object->setMultilineAnswerSetting($types);
611 
612  if (isset($_POST['choice']) && isset($_POST['choice']['imagename']) && is_array($_POST['choice']['imagename']) && $types === '1') {
613  $this->object->setIsSingleline(true);
614  $this->tpl->setOnScreenMessage('info', $this->lng->txt('info_answer_type_change'), true);
615  } else {
616  $this->object->setIsSingleline($types === '0' ? true : false);
617  }
618  if (isset($_POST["thumb_size"])
619  && (int) $_POST["thumb_size"] !== $this->object->getThumbSize()) {
620  $this->object->setThumbSize((int) $_POST["thumb_size"]);
621  $this->rebuild_thumbnails = true;
622  }
623  }
+ Here is the call graph for this function:
+ Here is the caller graph for this function:

Field Documentation

◆ $rebuild_thumbnails

bool assSingleChoiceGUI::$rebuild_thumbnails = false
private

Definition at line 37 of file class.assSingleChoiceGUI.php.


The documentation for this class was generated from the following file: