ILIAS  release_9 Revision v9.13-25-g2c18ec4c24f
ilKprimChoiceCorrectionsInputGUI Class Reference
+ Inheritance diagram for ilKprimChoiceCorrectionsInputGUI:
+ Collaboration diagram for ilKprimChoiceCorrectionsInputGUI:

Public Member Functions

 setValue ($a_value)
 
 checkInput ()
 
- Public Member Functions inherited from ilKprimChoiceWizardInputGUI
 __construct ($a_title="", $a_postvar="")
 
 setFiles ($files)
 
 getFiles ()
 
 setIgnoreMissingUploadsEnabled ($ignoreMissingUploadsEnabled)
 
 isIgnoreMissingUploadsEnabled ()
 
 setValue ($value)
 
 checkInput ()
 
 checkUploads ($foundvalues)
 
 collectValidFiles ()
 
- Public Member Functions inherited from ilSingleChoiceWizardInputGUI
 __construct ($a_title='', $a_postvar='')
 Constructor. More...
 
 setValue ($a_value)
 
 setValueByArray (array $a_values)
 
 setSuffixes ($a_suffixes)
 Set Accepted Suffixes. More...
 
 setHideImages ($a_hide)
 Set hide images. More...
 
 getSuffixes ()
 Get Accepted Suffixes. More...
 
 setShowPoints ($a_value)
 
 getShowPoints ()
 
 setValues ($a_values)
 Set Values. More...
 
 getValues ()
 Get Values. More...
 
 setSingleline ($a_value)
 Set singleline. More...
 
 getSingleline ()
 Get singleline. More...
 
 setQuestionObject ($a_value)
 Set question object. More...
 
 getQuestionObject ()
 Get question object. More...
 
 setAllowMove ($a_allow_move)
 Set allow move. More...
 
 getAllowMove ()
 Get allow move. More...
 
 setPending (string $val)
 
 checkInput ()
 Check input, strip slashes etc. More...
 
 insert (ilTemplate $a_tpl)
 
- Public Member Functions inherited from ilTextInputGUI
 __construct (string $a_title="", string $a_postvar="")
 
 setValue ($a_value)
 
 getValue ()
 
 setValidationFailureMessage (string $a_msg)
 
 getValidationFailureMessage ()
 
 setValidationRegexp (string $a_value)
 
 getValidationRegexp ()
 
 setMaxLength (?int $a_maxlength)
 
 getMaxLength ()
 
 setSize (int $a_size)
 
 setInlineStyle (string $a_style)
 
 getInlineStyle ()
 
 setCssClass (string $a_class)
 
 getCssClass ()
 
 setValueByArray (array $a_values)
 
 getSize ()
 
 setSuffix (string $a_value)
 
 getSuffix ()
 
 setInputType (string $a_type)
 set input type More...
 
 getInputType ()
 
 setSubmitFormOnEnter (bool $a_val)
 
 getSubmitFormOnEnter ()
 
 checkInput ()
 
 getInput ()
 
 getDataSource ()
 
 setDataSource (string $href, string $a_delimiter=null)
 
 setDataSourceSubmitOnSelection (bool $a_stat)
 
 getDataSourceSubmitOnSelection ()
 
 setDataSourceSubmitUrl (string $a_url)
 
 getDataSourceSubmitUrl ()
 
 setMultiValues (array $a_values)
 
 render (string $a_mode="")
 
 insert (ilTemplate $a_tpl)
 
 getTableFilterHTML ()
 Get input item HTML to be inserted into table filters. More...
 
 getToolbarHTML ()
 Get input item HTML to be inserted into ilToolbarGUI. More...
 
 setDisableHtmlAutoComplete (bool $autocomplete)
 
 isHtmlAutoCompleteDisabled ()
 
 getPostValueForComparison ()
 
- Public Member Functions inherited from ilSubEnabledFormPropertyGUI
 addSubItem (ilFormPropertyGUI $a_item)
 
 getSubItems ()
 
 getSubInputItemsRecursive ()
 returns a flat array of possibly existing subitems recursively More...
 
 checkSubItemsInput ()
 Check SubItems. More...
 
 getSubForm ()
 
 getItemByPostVar (string $a_post_var)
 
- Public Member Functions inherited from ilFormPropertyGUI
 __construct (string $a_title="", string $a_postvar="")
 
 executeCommand ()
 
 getType ()
 
 setTitle (string $a_title)
 
 getTitle ()
 
 setPostVar (string $a_postvar)
 
 getPostVar ()
 
 getFieldId ()
 
 setInfo (string $a_info)
 
 getInfo ()
 
 setAlert (string $a_alert)
 
 getAlert ()
 
 setRequired (bool $a_required)
 
 getRequired ()
 
 setDisabled (bool $a_disabled)
 
 getDisabled ()
 
 checkInput ()
 Check input, strip slashes etc. More...
 
 setParentForm (ilPropertyFormGUI $a_parentform)
 
 getParentForm ()
 
 setParent (ilFormPropertyGUI $a_val)
 
 getParent ()
 
 getSubForm ()
 
 hideSubForm ()
 
 setHiddenTitle (string $a_val)
 
 getHiddenTitle ()
 
 getItemByPostVar (string $a_post_var)
 Get item by post var. More...
 
 serializeData ()
 
 unserializeData (string $a_data)
 
 setParentTable ($a_val)
 Set parent table. More...
 
 getParentTable ()
 Get parent table. More...
 
 writeToSession ()
 
 clearFromSession ()
 
 readFromSession ()
 
 getHiddenTag (string $a_post_var, string $a_value)
 
 setMulti (bool $a_multi, bool $a_sortable=false, bool $a_addremove=true)
 
 getMulti ()
 
 setMultiValues (array $a_values)
 
 getMultiValues ()
 
 getContentOutsideFormTag ()
 Get content that has to reside outside of the parent form tag, e.g. More...
 
 stripSlashesAddSpaceFallback (string $a_str)
 Strip slashes with add space fallback, see https://www.ilias.de/mantis/view.php?id=19727. More...
 
 getTableFilterLabelFor ()
 Get label "for" attribute value for filter. More...
 
 getFormLabelFor ()
 Get label "for" attribute value for form. More...
 
 setRequestParam (string $key, $val)
 This writes the request (aka post) values. More...
 
- Public Member Functions inherited from ilTableFilterItem
 getTableFilterLabelFor ()
 Get label "for" attribute value. More...
 

Additional Inherited Members

- Static Public Member Functions inherited from ilFormPropertyGUI
static removeProhibitedCharacters (string $a_text)
 Remove prohibited characters see #19159. More...
 
- Data Fields inherited from ilKprimChoiceWizardInputGUI
const CUSTOM_UPLOAD_ERR = 99
 
- Protected Member Functions inherited from ilFormPropertyGUI
 symbol ()
 
 setType (string $a_type)
 
 checkParentFormTable ()
 
 getSessionKey ()
 
 getMultiIconsHTML ()
 
 int ($key)
 
 intArray ($key)
 
 str ($key)
 
 raw ($key)
 
 strArray ($key)
 
 arrayArray ($key)
 
 isRequestParamArray (string $key)
 
 getRequestParam (string $key, Refinery\Transformation $t)
 
- Protected Attributes inherited from ilKprimChoiceWizardInputGUI
 $tpl
 
 $qstObject
 
- Protected Attributes inherited from ilSingleChoiceWizardInputGUI
 $values = []
 
 $allowMove = false
 
 $singleline = true
 
 $qstObject = null
 
 $suffixes = []
 
 $showPoints = true
 
 $hideImages = false
 
ArrayBasedRequestWrapper $post_wrapper
 
GlyphFactory $glyph_factory
 
Renderer $renderer
 
UploadLimitResolver $upload_limit
 
- Protected Attributes inherited from ilTextInputGUI
 $value = null
 
int $maxlength = 200
 
int $size = 40
 
string $validationRegexp = ""
 
string $validationFailureMessage = ''
 
string $suffix = ""
 
string $style_css = ""
 
string $css_class = ""
 
string $ajax_datasource = ""
 
string $ajax_datasource_delimiter = null
 
bool $ajax_datasource_commit = false
 
string $ajax_datasource_commit_url = ""
 
bool $submit_form_on_enter = false
 
bool $autocomplete_disabled = false
 
string $input_type = ""
 
- Protected Attributes inherited from ilSubEnabledFormPropertyGUI
array $sub_items = array()
 
- Protected Attributes inherited from ilFormPropertyGUI
array $set_params = []
 
ilTable2GUI $parent_table = null
 
ilFormPropertyGUI $parent_gui = null
 
ilCtrl $ctrl
 
ilLanguage $lng
 
string $type = ""
 
string $title = ""
 
string $postvar = ""
 
string $info = ""
 
string $alert = ""
 
bool $required = false
 
ilPropertyFormGUI $parentform = null
 
string $hidden_title = ""
 
bool $multi = false
 
bool $multi_sortable = false
 
bool $multi_addremove = true
 
array $multi_values = []
 
RequestInterface $request
 
HTTP Services $http
 
Refinery Factory $refinery = null
 
bool $disabled = false
 
ilGlobalTemplateInterface $global_tpl = null
 

Detailed Description

Definition at line 27 of file class.ilKprimChoiceCorrectionsInputGUI.php.

Member Function Documentation

◆ checkInput()

ilKprimChoiceCorrectionsInputGUI::checkInput ( )

Definition at line 42 of file class.ilKprimChoiceCorrectionsInputGUI.php.

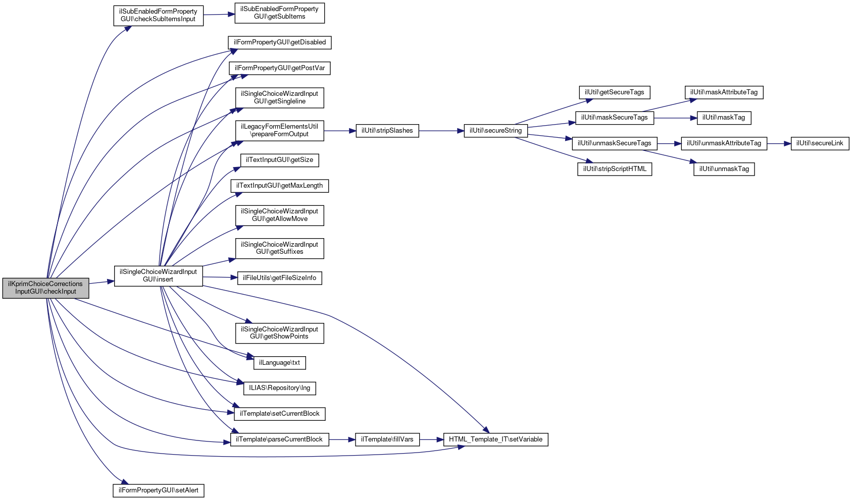
References $DIC, ilFormPropertyGUI\$lng, ilKprimChoiceWizardInputGUI\$tpl, ilTextInputGUI\$value, ilSubEnabledFormPropertyGUI\checkSubItemsInput(), ilFormPropertyGUI\getDisabled(), ilFormPropertyGUI\getPostVar(), ilSingleChoiceWizardInputGUI\getSingleline(), ilSingleChoiceWizardInputGUI\insert(), ILIAS\Repository\lng(), ilTemplate\parseCurrentBlock(), ilLegacyFormElementsUtil\prepareFormOutput(), ilFormPropertyGUI\setAlert(), ilTemplate\setCurrentBlock(), HTML_Template_IT\setVariable(), and ilLanguage\txt().

42  : bool
43  {
44  global $DIC;
45  $lng = $DIC['lng'];
46 
47  $foundvalues = $_POST[$this->getPostVar()];
48 
49  if (is_array($foundvalues)) {
50  if (!isset($foundvalues['correctness']) || count($foundvalues['correctness']) < count($this->values)) {
51  $this->setAlert($lng->txt("msg_input_is_required"));
52  return false;
53  }
54  } else {
55  $this->setAlert($lng->txt("msg_input_is_required"));
56  return false;
57  }
58 
59  return $this->checkSubItemsInput();
60  }
txt(string $a_topic, string $a_default_lang_fallback_mod="")
gets the text for a given topic if the topic is not in the list, the topic itself with "-" will be re...
global $DIC
Definition: feed.php:28
+ Here is the call graph for this function:

◆ setValue()

ilKprimChoiceCorrectionsInputGUI::setValue (   $a_value)

Definition at line 29 of file class.ilKprimChoiceCorrectionsInputGUI.php.

References ilTextInputGUI\$value.

29  : void
30  {
31  if (is_array($a_value) && is_array($a_value['correctness'])) {
32  foreach ($this->values as $index => $value) {
33  if (isset($a_value['correctness'][$index])) {
34  $this->values[$index]->setCorrectness((bool) $a_value['correctness'][$index]);
35  } else {
36  $this->values[$index]->setCorrectness(null);
37  }
38  }
39  }
40  }

The documentation for this class was generated from the following file: