ILIAS  release_9 Revision v9.13-25-g2c18ec4c24f
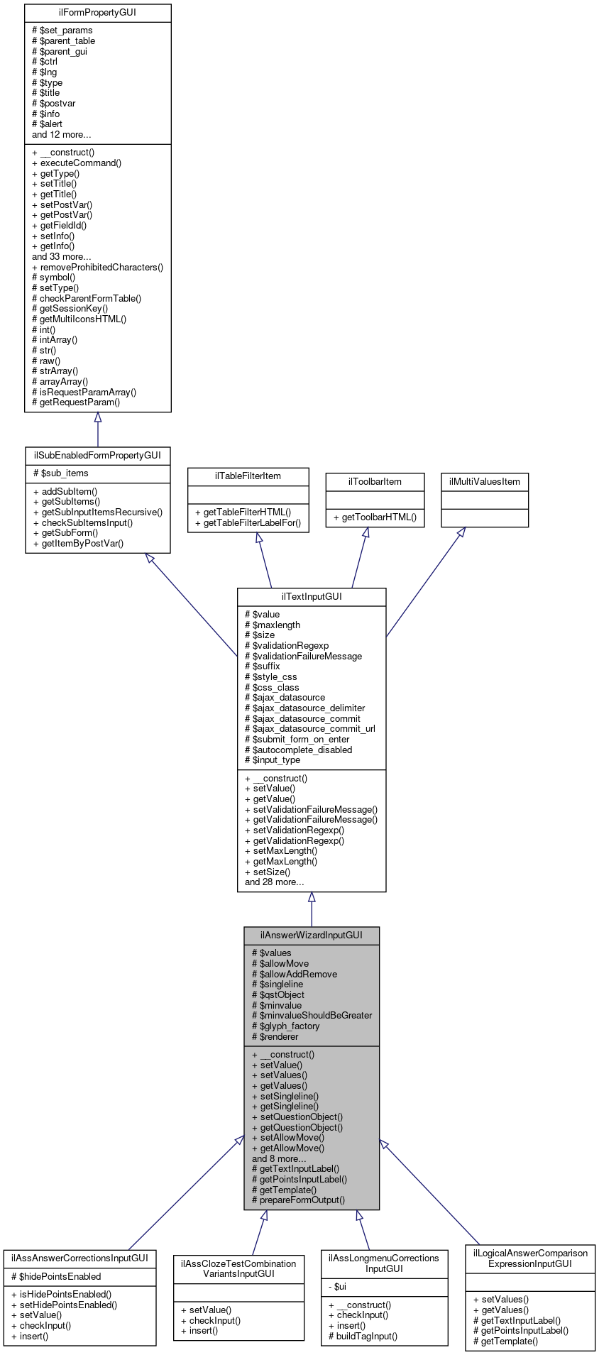
ilAnswerWizardInputGUI Class Reference

This class represents a single choice wizard property in a property form. More...

+ Inheritance diagram for ilAnswerWizardInputGUI:
+ Collaboration diagram for ilAnswerWizardInputGUI:

Public Member Functions

 __construct ($a_title="", $a_postvar="")
 Constructor. More...
 
 setValue ($a_value)
 
 setValues ($a_values)
 Set Values. More...
 
 getValues ()
 Get Values. More...
 
 setSingleline ($a_value)
 Set singleline. More...
 
 getSingleline ()
 Get singleline. More...
 
 setQuestionObject ($a_value)
 Set question object. More...
 
 getQuestionObject ()
 Get question object. More...
 
 setAllowMove ($a_allow_move)
 Set allow move. More...
 
 getAllowMove ()
 Get allow move. More...
 
 isAddRemoveAllowed ()
 
 setAllowAddRemove ($allowAddRemove)
 
 setMinvalueShouldBeGreater ($a_bool)
 Set minvalueShouldBeGreater. More...
 
 minvalueShouldBeGreater ()
 Get minvalueShouldBeGreater. More...
 
 setMinValue ($a_minvalue)
 Set Minimum Value. More...
 
 getMinValue ()
 Get Minimum Value. More...
 
 checkInput ()
 Check input, strip slashes etc. More...
 
 insert (ilTemplate $a_tpl)
 
- Public Member Functions inherited from ilTextInputGUI
 __construct (string $a_title="", string $a_postvar="")
 
 setValue ($a_value)
 
 getValue ()
 
 setValidationFailureMessage (string $a_msg)
 
 getValidationFailureMessage ()
 
 setValidationRegexp (string $a_value)
 
 getValidationRegexp ()
 
 setMaxLength (?int $a_maxlength)
 
 getMaxLength ()
 
 setSize (int $a_size)
 
 setInlineStyle (string $a_style)
 
 getInlineStyle ()
 
 setCssClass (string $a_class)
 
 getCssClass ()
 
 setValueByArray (array $a_values)
 
 getSize ()
 
 setSuffix (string $a_value)
 
 getSuffix ()
 
 setInputType (string $a_type)
 set input type More...
 
 getInputType ()
 
 setSubmitFormOnEnter (bool $a_val)
 
 getSubmitFormOnEnter ()
 
 checkInput ()
 
 getInput ()
 
 getDataSource ()
 
 setDataSource (string $href, string $a_delimiter=null)
 
 setDataSourceSubmitOnSelection (bool $a_stat)
 
 getDataSourceSubmitOnSelection ()
 
 setDataSourceSubmitUrl (string $a_url)
 
 getDataSourceSubmitUrl ()
 
 setMultiValues (array $a_values)
 
 render (string $a_mode="")
 
 insert (ilTemplate $a_tpl)
 
 getTableFilterHTML ()
 Get input item HTML to be inserted into table filters. More...
 
 getToolbarHTML ()
 Get input item HTML to be inserted into ilToolbarGUI. More...
 
 setDisableHtmlAutoComplete (bool $autocomplete)
 
 isHtmlAutoCompleteDisabled ()
 
 getPostValueForComparison ()
 
- Public Member Functions inherited from ilSubEnabledFormPropertyGUI
 addSubItem (ilFormPropertyGUI $a_item)
 
 getSubItems ()
 
 getSubInputItemsRecursive ()
 returns a flat array of possibly existing subitems recursively More...
 
 checkSubItemsInput ()
 Check SubItems. More...
 
 getSubForm ()
 
 getItemByPostVar (string $a_post_var)
 
- Public Member Functions inherited from ilFormPropertyGUI
 __construct (string $a_title="", string $a_postvar="")
 
 executeCommand ()
 
 getType ()
 
 setTitle (string $a_title)
 
 getTitle ()
 
 setPostVar (string $a_postvar)
 
 getPostVar ()
 
 getFieldId ()
 
 setInfo (string $a_info)
 
 getInfo ()
 
 setAlert (string $a_alert)
 
 getAlert ()
 
 setRequired (bool $a_required)
 
 getRequired ()
 
 setDisabled (bool $a_disabled)
 
 getDisabled ()
 
 checkInput ()
 Check input, strip slashes etc. More...
 
 setParentForm (ilPropertyFormGUI $a_parentform)
 
 getParentForm ()
 
 setParent (ilFormPropertyGUI $a_val)
 
 getParent ()
 
 getSubForm ()
 
 hideSubForm ()
 
 setHiddenTitle (string $a_val)
 
 getHiddenTitle ()
 
 getItemByPostVar (string $a_post_var)
 Get item by post var. More...
 
 serializeData ()
 
 unserializeData (string $a_data)
 
 setParentTable ($a_val)
 Set parent table. More...
 
 getParentTable ()
 Get parent table. More...
 
 writeToSession ()
 
 clearFromSession ()
 
 readFromSession ()
 
 getHiddenTag (string $a_post_var, string $a_value)
 
 setMulti (bool $a_multi, bool $a_sortable=false, bool $a_addremove=true)
 
 getMulti ()
 
 setMultiValues (array $a_values)
 
 getMultiValues ()
 
 getContentOutsideFormTag ()
 Get content that has to reside outside of the parent form tag, e.g. More...
 
 stripSlashesAddSpaceFallback (string $a_str)
 Strip slashes with add space fallback, see https://www.ilias.de/mantis/view.php?id=19727. More...
 
 getTableFilterLabelFor ()
 Get label "for" attribute value for filter. More...
 
 getFormLabelFor ()
 Get label "for" attribute value for form. More...
 
 setRequestParam (string $key, $val)
 This writes the request (aka post) values. More...
 
- Public Member Functions inherited from ilTableFilterItem
 getTableFilterLabelFor ()
 Get label "for" attribute value. More...
 

Protected Member Functions

 getTextInputLabel ($lng)
 
 getPointsInputLabel ($lng)
 
 getTemplate ()
 
 prepareFormOutput (float|string $input, bool $strip=false)
 
- Protected Member Functions inherited from ilFormPropertyGUI
 symbol ()
 
 setType (string $a_type)
 
 checkParentFormTable ()
 
 getSessionKey ()
 
 getMultiIconsHTML ()
 
 int ($key)
 
 intArray ($key)
 
 str ($key)
 
 raw ($key)
 
 strArray ($key)
 
 arrayArray ($key)
 
 isRequestParamArray (string $key)
 
 getRequestParam (string $key, Refinery\Transformation $t)
 

Protected Attributes

 $values = array()
 
 $allowMove = false
 
 $allowAddRemove = true
 
 $singleline = true
 
 $qstObject = null
 
 $minvalue = false
 
 $minvalueShouldBeGreater = false
 
GlyphFactory $glyph_factory
 
Renderer $renderer
 
- Protected Attributes inherited from ilTextInputGUI
 $value = null
 
int $maxlength = 200
 
int $size = 40
 
string $validationRegexp = ""
 
string $validationFailureMessage = ''
 
string $suffix = ""
 
string $style_css = ""
 
string $css_class = ""
 
string $ajax_datasource = ""
 
string $ajax_datasource_delimiter = null
 
bool $ajax_datasource_commit = false
 
string $ajax_datasource_commit_url = ""
 
bool $submit_form_on_enter = false
 
bool $autocomplete_disabled = false
 
string $input_type = ""
 
- Protected Attributes inherited from ilSubEnabledFormPropertyGUI
array $sub_items = array()
 
- Protected Attributes inherited from ilFormPropertyGUI
array $set_params = []
 
ilTable2GUI $parent_table = null
 
ilFormPropertyGUI $parent_gui = null
 
ilCtrl $ctrl
 
ilLanguage $lng
 
string $type = ""
 
string $title = ""
 
string $postvar = ""
 
string $info = ""
 
string $alert = ""
 
bool $required = false
 
ilPropertyFormGUI $parentform = null
 
string $hidden_title = ""
 
bool $multi = false
 
bool $multi_sortable = false
 
bool $multi_addremove = true
 
array $multi_values = []
 
RequestInterface $request
 
HTTP Services $http
 
Refinery Factory $refinery = null
 
bool $disabled = false
 
ilGlobalTemplateInterface $global_tpl = null
 

Additional Inherited Members

- Static Public Member Functions inherited from ilFormPropertyGUI
static removeProhibitedCharacters (string $a_text)
 Remove prohibited characters see #19159. More...
 

Detailed Description

This class represents a single choice wizard property in a property form.

Author
Helmut Schottmüller ilias.nosp@m.@aur.nosp@m.ealis.nosp@m..de
Version
$Id$

Definition at line 29 of file class.ilAnswerWizardInputGUI.php.

Constructor & Destructor Documentation

◆ __construct()

ilAnswerWizardInputGUI::__construct (   $a_title = "",
  $a_postvar = "" 
)

Constructor.

Parameters
string$a_titleTitle
string$a_postvarPost Variable

Definition at line 48 of file class.ilAnswerWizardInputGUI.php.

References $DIC, ILIAS\MetaData\Repository\Validation\Data\__construct(), and ilTextInputGUI\setSize().

49  {
50  parent::__construct($a_title, $a_postvar);
51 
52  global $DIC;
53  $this->glyph_factory = $DIC->ui()->factory()->symbol()->glyph();
54  $this->renderer = $DIC->ui()->renderer();
55 
56  $this->setSize('25');
57  $this->validationRegexp = "";
58  }
global $DIC
Definition: feed.php:28
__construct(VocabulariesInterface $vocabularies)
+ Here is the call graph for this function:

Member Function Documentation

◆ checkInput()

ilAnswerWizardInputGUI::checkInput ( )

Check input, strip slashes etc.

set alert, if input is not ok.

Returns
boolean Input ok, true/false

Definition at line 214 of file class.ilAnswerWizardInputGUI.php.

References $DIC, ilFormPropertyGUI\$lng, ilSubEnabledFormPropertyGUI\checkSubItemsInput(), getMinValue(), ilFormPropertyGUI\getPostVar(), minvalueShouldBeGreater(), ilFormPropertyGUI\setAlert(), ilArrayUtil\stripSlashesRecursive(), and ilLanguage\txt().

214  : bool
215  {
216  global $DIC;
217  $lng = $DIC['lng'];
218 
219  $foundvalues = $_POST[$this->getPostVar()];
220  if (is_array($foundvalues)) {
221  $foundvalues = ilArrayUtil::stripSlashesRecursive($foundvalues);
222  // check answers
223  if (is_array($foundvalues['answer'])) {
224  foreach ($foundvalues['answer'] as $aidx => $answervalue) {
225  if ((strlen($answervalue)) == 0) {
226  $this->setAlert($lng->txt("msg_input_is_required"));
227  return false;
228  }
229  }
230  }
231  // check points
232  $max = 0;
233  if (is_array($foundvalues['points'])) {
234  foreach ($foundvalues['points'] as $points) {
235  if ($points > $max) {
236  $max = $points;
237  }
238  if (((strlen($points)) == 0) || (!is_numeric($points))) {
239  $this->setAlert($lng->txt("form_msg_numeric_value_required"));
240  return false;
241  }
242  if ($this->minvalueShouldBeGreater()) {
243  if (trim($points) != "" &&
244  $this->getMinValue() !== false &&
245  $points <= $this->getMinValue()) {
246  $this->setAlert($lng->txt("form_msg_value_too_low"));
247 
248  return false;
249  }
250  } else {
251  if (trim($points) != "" &&
252  $this->getMinValue() !== false &&
253  $points < $this->getMinValue()) {
254  $this->setAlert($lng->txt("form_msg_value_too_low"));
255 
256  return false;
257  }
258  }
259  }
260  }
261  if ($max == 0) {
262  $this->setAlert($lng->txt("enter_enough_positive_points"));
263  return false;
264  }
265  } else {
266  $this->setAlert($lng->txt("msg_input_is_required"));
267  return false;
268  }
269 
270  return $this->checkSubItemsInput();
271  }
static stripSlashesRecursive($a_data, bool $a_strip_html=true, string $a_allow="")
txt(string $a_topic, string $a_default_lang_fallback_mod="")
gets the text for a given topic if the topic is not in the list, the topic itself with "-" will be re...
global $DIC
Definition: feed.php:28
minvalueShouldBeGreater()
Get minvalueShouldBeGreater.
+ Here is the call graph for this function:

◆ getAllowMove()

ilAnswerWizardInputGUI::getAllowMove ( )

Get allow move.

Returns
boolean Allow move

Definition at line 151 of file class.ilAnswerWizardInputGUI.php.

References $allowMove.

Referenced by insert().

151  : bool
152  {
153  return $this->allowMove;
154  }
+ Here is the caller graph for this function:

◆ getMinValue()

ilAnswerWizardInputGUI::getMinValue ( )

Get Minimum Value.

Returns
float Minimum Value

Definition at line 206 of file class.ilAnswerWizardInputGUI.php.

References $minvalue.

Referenced by ilAssClozeTestCombinationVariantsInputGUI\checkInput(), ilAssAnswerCorrectionsInputGUI\checkInput(), and checkInput().

+ Here is the caller graph for this function:

◆ getPointsInputLabel()

ilAnswerWizardInputGUI::getPointsInputLabel (   $lng)
protected
Parameters
$lng
Returns
mixed

Definition at line 389 of file class.ilAnswerWizardInputGUI.php.

References ilFormPropertyGUI\$lng, and ilLanguage\txt().

Referenced by ilAssAnswerCorrectionsInputGUI\insert(), and insert().

390  {
391  return $lng->txt('points');
392  }
txt(string $a_topic, string $a_default_lang_fallback_mod="")
gets the text for a given topic if the topic is not in the list, the topic itself with "-" will be re...
+ Here is the call graph for this function:
+ Here is the caller graph for this function:

◆ getQuestionObject()

ilAnswerWizardInputGUI::getQuestionObject ( )

Get question object.

Returns
object Value

Definition at line 131 of file class.ilAnswerWizardInputGUI.php.

References $qstObject.

131  : ?object
132  {
133  return $this->qstObject;
134  }

◆ getSingleline()

ilAnswerWizardInputGUI::getSingleline ( )

Get singleline.

Returns
boolean Value

Definition at line 111 of file class.ilAnswerWizardInputGUI.php.

References $singleline.

Referenced by insert().

111  : bool
112  {
113  return $this->singleline;
114  }
+ Here is the caller graph for this function:

◆ getTemplate()

ilAnswerWizardInputGUI::getTemplate ( )
protected
Returns
string

Definition at line 397 of file class.ilAnswerWizardInputGUI.php.

Referenced by insert().

397  : string
398  {
399  return "tpl.prop_answerwizardinput.html";
400  }
+ Here is the caller graph for this function:

◆ getTextInputLabel()

ilAnswerWizardInputGUI::getTextInputLabel (   $lng)
protected
Parameters
$lng
Returns
mixed

Definition at line 380 of file class.ilAnswerWizardInputGUI.php.

References ilFormPropertyGUI\$lng, and ilLanguage\txt().

Referenced by ilAssAnswerCorrectionsInputGUI\insert(), and insert().

381  {
382  return $lng->txt('answer_text');
383  }
txt(string $a_topic, string $a_default_lang_fallback_mod="")
gets the text for a given topic if the topic is not in the list, the topic itself with "-" will be re...
+ Here is the call graph for this function:
+ Here is the caller graph for this function:

◆ getValues()

ilAnswerWizardInputGUI::getValues ( )

Get Values.

Returns
array Values

Definition at line 91 of file class.ilAnswerWizardInputGUI.php.

References $values.

91  : array
92  {
93  return $this->values;
94  }

◆ insert()

ilAnswerWizardInputGUI::insert ( ilTemplate  $a_tpl)

Definition at line 273 of file class.ilAnswerWizardInputGUI.php.

References $DIC, ilFormPropertyGUI\$lng, ilTextInputGUI\$value, getAllowMove(), ilFormPropertyGUI\getDisabled(), ilFormPropertyGUI\getFieldId(), ilTextInputGUI\getMaxLength(), getPointsInputLabel(), ilFormPropertyGUI\getPostVar(), getSingleline(), ilTextInputGUI\getSize(), getTemplate(), getTextInputLabel(), isAddRemoveAllowed(), ilTemplate\parseCurrentBlock(), ilLegacyFormElementsUtil\prepareFormOutput(), ilLegacyFormElementsUtil\prepareTextareaOutput(), ilTemplate\setCurrentBlock(), HTML_Template_IT\setVariable(), and ilLanguage\txt().

273  : void
274  {
275  global $DIC;
276  $lng = $DIC['lng'];
277 
278  $tpl = new ilTemplate($this->getTemplate(), true, true, "Modules/TestQuestionPool");
279  $i = 0;
280  foreach ($this->values as $value) {
281  if ($this->getSingleline()) {
282  if (is_object($value)) {
283  $tpl->setCurrentBlock("prop_text_propval");
284  $tpl->setVariable(
285  "PROPERTY_VALUE",
286  ilLegacyFormElementsUtil::prepareFormOutput($value->getAnswertext())
287  );
288  $tpl->parseCurrentBlock();
289  $tpl->setCurrentBlock("prop_points_propval");
290  $tpl->setVariable(
291  "PROPERTY_VALUE",
293  );
294  $tpl->parseCurrentBlock();
295  }
296  $tpl->setCurrentBlock('singleline');
297  $tpl->setVariable("SIZE", $this->getSize());
298  $tpl->setVariable("SINGLELINE_ID", $this->getPostVar() . "[answer][$i]");
299  $tpl->setVariable("SINGLELINE_ROW_NUMBER", $i);
300  $tpl->setVariable("SINGLELINE_POST_VAR", $this->getPostVar());
301  $tpl->setVariable("MAXLENGTH", $this->getMaxLength());
302  if ($this->getDisabled()) {
303  $tpl->setVariable("DISABLED_SINGLELINE", " disabled=\"disabled\"");
304  }
305  $tpl->parseCurrentBlock();
306  } elseif (!$this->getSingleline()) {
307  if (is_object($value)) {
308  $tpl->setCurrentBlock("prop_points_propval");
309  $tpl->setVariable(
310  "PROPERTY_VALUE",
312  );
313  $tpl->parseCurrentBlock();
314  }
315  $tpl->setCurrentBlock('multiline');
316  $tpl->setVariable("PROPERTY_VALUE", ilLegacyFormElementsUtil::prepareTextareaOutput($value->getAnswertext()));
317  $tpl->setVariable("MULTILINE_ID", $this->getPostVar() . "[answer][$i]");
318  $tpl->setVariable("MULTILINE_ROW_NUMBER", $i);
319  $tpl->setVariable("MULTILINE_POST_VAR", $this->getPostVar());
320  if ($this->getDisabled()) {
321  $tpl->setVariable("DISABLED_MULTILINE", " disabled=\"disabled\"");
322  }
323  $tpl->parseCurrentBlock();
324  }
325  if ($this->getAllowMove()) {
326  $tpl->setCurrentBlock("move");
327  $tpl->setVariable("CMD_UP", "cmd[up" . $this->getFieldId() . "][$i]");
328  $tpl->setVariable("CMD_DOWN", "cmd[down" . $this->getFieldId() . "][$i]");
329  $tpl->setVariable("ID", $this->getPostVar() . "[$i]");
330  $tpl->setVariable("UP_BUTTON", $this->renderer->render(
331  $this->glyph_factory->up()->withAction('#')
332  ));
333  $tpl->setVariable("DOWN_BUTTON", $this->renderer->render(
334  $this->glyph_factory->down()->withAction('#')
335  ));
336  $tpl->parseCurrentBlock();
337  }
338  $tpl->setCurrentBlock("row");
339  $tpl->setVariable("POST_VAR", $this->getPostVar());
340  $tpl->setVariable("ROW_NUMBER", $i);
341  $tpl->setVariable("ID", $this->getPostVar() . "[answer][$i]");
342  $tpl->setVariable("POINTS_ID", $this->getPostVar() . "[points][$i]");
343  if ($this->isAddRemoveAllowed()) {
344  $tpl->setVariable("ADD_REMOVE_ID", $this->getPostVar() . "[$i]");
345  $tpl->setVariable("CMD_ADD", "cmd[add" . $this->getFieldId() . "][$i]");
346  $tpl->setVariable("CMD_REMOVE", "cmd[remove" . $this->getFieldId() . "][$i]");
347  $tpl->setVariable("ADD_BUTTON", $this->renderer->render(
348  $this->glyph_factory->add()->withAction('#')
349  ));
350  $tpl->setVariable("REMOVE_BUTTON", $this->renderer->render(
351  $this->glyph_factory->remove()->withAction('#')
352  ));
353  }
354  if ($this->getDisabled()) {
355  $tpl->setVariable("DISABLED_POINTS", " disabled=\"disabled\"");
356  }
357  $tpl->parseCurrentBlock();
358  $i++;
359  }
360 
361  $tpl->setVariable("ELEMENT_ID", $this->getPostVar());
362  $tpl->setVariable("ANSWER_TEXT", $this->getTextInputLabel($lng));
363  $tpl->setVariable("POINTS_TEXT", $this->getPointsInputLabel($lng));
364  $tpl->setVariable("COMMANDS_TEXT", $lng->txt('actions'));
365 
366  $a_tpl->setCurrentBlock("prop_generic");
367  $a_tpl->setVariable("PROP_GENERIC", $tpl->get());
368  $a_tpl->parseCurrentBlock();
369 
370  global $DIC;
371  $tpl = $DIC['tpl'];
372  $tpl->addJavascript("./Modules/TestQuestionPool/templates/default/answerwizardinput.js");
373  $tpl->addJavascript("./Modules/TestQuestionPool/templates/default/answerwizard.js");
374  }
parseCurrentBlock(string $part=ilGlobalTemplateInterface::DEFAULT_BLOCK)
txt(string $a_topic, string $a_default_lang_fallback_mod="")
gets the text for a given topic if the topic is not in the list, the topic itself with "-" will be re...
static prepareFormOutput($a_str, bool $a_strip=false)
global $DIC
Definition: feed.php:28
setVariable($variable, $value='')
Sets a variable value.
Definition: IT.php:546
setCurrentBlock(string $part=ilGlobalTemplateInterface::DEFAULT_BLOCK)
static prepareTextareaOutput(string $txt_output, bool $prepare_for_latex_output=false, bool $omitNl2BrWhenTextArea=false)
Prepares a string for a text area output where latex code may be in it If the text is HTML-free...
+ Here is the call graph for this function:

◆ isAddRemoveAllowed()

ilAnswerWizardInputGUI::isAddRemoveAllowed ( )
Returns
bool

Definition at line 159 of file class.ilAnswerWizardInputGUI.php.

References $allowAddRemove.

Referenced by insert().

159  : bool
160  {
161  return $this->allowAddRemove;
162  }
+ Here is the caller graph for this function:

◆ minvalueShouldBeGreater()

ilAnswerWizardInputGUI::minvalueShouldBeGreater ( )

Get minvalueShouldBeGreater.

Returns
boolean true if the minimum value should be greater than minvalue

Definition at line 187 of file class.ilAnswerWizardInputGUI.php.

References $minvalueShouldBeGreater.

Referenced by ilAssClozeTestCombinationVariantsInputGUI\checkInput(), ilAssAnswerCorrectionsInputGUI\checkInput(), checkInput(), and setMinvalueShouldBeGreater().

187  : bool
188  {
190  }
+ Here is the caller graph for this function:

◆ prepareFormOutput()

ilAnswerWizardInputGUI::prepareFormOutput ( float|string  $input,
bool  $strip = false 
)
protected

Definition at line 402 of file class.ilAnswerWizardInputGUI.php.

References ILIAS\Repository\refinery(), and ilUtil\stripSlashes().

Referenced by ilAssAnswerCorrectionsInputGUI\insert().

402  : string
403  {
404  $input = $this->refinery->kindlyTo()->string()->transform($input);
405  $input = $strip ? ilUtil::stripSlashes($input) : $input;
406  $input = htmlspecialchars($input, ENT_QUOTES | ENT_SUBSTITUTE | ENT_HTML401, null, false);
407  return str_replace(['{', '}', '\\'], ['&#123;', '&#125;', '&#92;'], $input);
408  }
static stripSlashes(string $a_str, bool $a_strip_html=true, string $a_allow="")
+ Here is the call graph for this function:
+ Here is the caller graph for this function:

◆ setAllowAddRemove()

ilAnswerWizardInputGUI::setAllowAddRemove (   $allowAddRemove)
Parameters
bool$allowAddRemove

Definition at line 167 of file class.ilAnswerWizardInputGUI.php.

References $allowAddRemove.

167  : void
168  {
169  $this->allowAddRemove = $allowAddRemove;
170  }

◆ setAllowMove()

ilAnswerWizardInputGUI::setAllowMove (   $a_allow_move)

Set allow move.

Parameters
boolean$a_allow_moveAllow move

Definition at line 141 of file class.ilAnswerWizardInputGUI.php.

141  : void
142  {
143  $this->allowMove = $a_allow_move;
144  }

◆ setMinValue()

ilAnswerWizardInputGUI::setMinValue (   $a_minvalue)

Set Minimum Value.

Parameters
float$a_minvalueMinimum Value

Definition at line 196 of file class.ilAnswerWizardInputGUI.php.

196  : void
197  {
198  $this->minvalue = $a_minvalue;
199  }

◆ setMinvalueShouldBeGreater()

ilAnswerWizardInputGUI::setMinvalueShouldBeGreater (   $a_bool)

Set minvalueShouldBeGreater.

Parameters
boolean$a_booltrue if the minimum value should be greater than minvalue

Definition at line 177 of file class.ilAnswerWizardInputGUI.php.

References minvalueShouldBeGreater().

177  : void
178  {
179  $this->minvalueShouldBeGreater = $a_bool;
180  }
minvalueShouldBeGreater()
Get minvalueShouldBeGreater.
+ Here is the call graph for this function:

◆ setQuestionObject()

ilAnswerWizardInputGUI::setQuestionObject (   $a_value)

Set question object.

Parameters
object$a_valuetest object

Definition at line 121 of file class.ilAnswerWizardInputGUI.php.

121  : void
122  {
123  $this->qstObject = &$a_value;
124  }

◆ setSingleline()

ilAnswerWizardInputGUI::setSingleline (   $a_value)

Set singleline.

Parameters
boolean$a_valueValue

Definition at line 101 of file class.ilAnswerWizardInputGUI.php.

101  : void
102  {
103  $this->singleline = $a_value;
104  }

◆ setValue()

ilAnswerWizardInputGUI::setValue (   $a_value)

Definition at line 60 of file class.ilAnswerWizardInputGUI.php.

References ilTextInputGUI\$value.

60  : void
61  {
62  $this->values = array();
63  if (is_array($a_value)) {
64  if (is_array($a_value['answer'])) {
65  foreach ($a_value['answer'] as $index => $value) {
66  $answer = new ASS_AnswerBinaryStateImage($value, $a_value['points'][$index], $index, true, null, -1);
67  if (isset($a_value['imagename'][$index])) {
68  $answer->setImage($a_value['imagename'][$index]);
69  }
70  array_push($this->values, $answer);
71  }
72  }
73  }
74  }
Class for answers with a binary state indicator.

◆ setValues()

ilAnswerWizardInputGUI::setValues (   $a_values)

Set Values.

Parameters
array$a_valueValue

Definition at line 81 of file class.ilAnswerWizardInputGUI.php.

81  : void
82  {
83  $this->values = $a_values;
84  }

Field Documentation

◆ $allowAddRemove

ilAnswerWizardInputGUI::$allowAddRemove = true
protected

Definition at line 33 of file class.ilAnswerWizardInputGUI.php.

Referenced by isAddRemoveAllowed(), and setAllowAddRemove().

◆ $allowMove

ilAnswerWizardInputGUI::$allowMove = false
protected

Definition at line 32 of file class.ilAnswerWizardInputGUI.php.

Referenced by getAllowMove().

◆ $glyph_factory

GlyphFactory ilAnswerWizardInputGUI::$glyph_factory
protected

Definition at line 39 of file class.ilAnswerWizardInputGUI.php.

◆ $minvalue

ilAnswerWizardInputGUI::$minvalue = false
protected

Definition at line 36 of file class.ilAnswerWizardInputGUI.php.

Referenced by getMinValue().

◆ $minvalueShouldBeGreater

ilAnswerWizardInputGUI::$minvalueShouldBeGreater = false
protected

Definition at line 37 of file class.ilAnswerWizardInputGUI.php.

Referenced by minvalueShouldBeGreater().

◆ $qstObject

ilAnswerWizardInputGUI::$qstObject = null
protected

Definition at line 35 of file class.ilAnswerWizardInputGUI.php.

Referenced by getQuestionObject().

◆ $renderer

Renderer ilAnswerWizardInputGUI::$renderer
protected

Definition at line 40 of file class.ilAnswerWizardInputGUI.php.

◆ $singleline

ilAnswerWizardInputGUI::$singleline = true
protected

Definition at line 34 of file class.ilAnswerWizardInputGUI.php.

Referenced by getSingleline().

◆ $values

ilAnswerWizardInputGUI::$values = array()
protected

The documentation for this class was generated from the following file: