ILIAS  release_9 Revision v9.13-25-g2c18ec4c24f
ilOerHarvester Class Reference

Cron job for definition for oer harvesting. More...

+ Collaboration diagram for ilOerHarvester:

Public Member Functions

 __construct (ilCronJobResult $result)
 
 run ()
 

Protected Member Functions

 collect ()
 Collect all obj_ids with copyright settings which are collectable. More...
 
 filter (array $a_collectable_obj_ids)
 
 harvest (array $a_collectable_obj_ids)
 
 harvestObject (ilObject $object)
 
 deleteObject (int $a_ref_id)
 
 deleteDeprecated ()
 

Protected Attributes

ilTree $tree
 

Private Attributes

ilLogger $logger
 
ilCronJobResult $cronresult
 
ilOerHarvesterSettings $settings
 

Detailed Description

Cron job for definition for oer harvesting.

Author
Stefan Meyer smeye.nosp@m.r.il.nosp@m.ias@g.nosp@m.mx.d.nosp@m.e

Definition at line 13 of file class.ilOerHarvester.php.

Constructor & Destructor Documentation

◆ __construct()

ilOerHarvester::__construct ( ilCronJobResult  $result)

Definition at line 23 of file class.ilOerHarvester.php.

References $DIC, ilOerHarvesterSettings\getInstance(), ILIAS\Repository\logger(), and ILIAS\Repository\settings().

24  {
25  global $DIC;
26 
27  $this->tree = $DIC->repositoryTree();
28  $this->logger = $DIC->logger()->meta();
29  $this->cronresult = $result;
31  }
global $DIC
Definition: feed.php:28
+ Here is the call graph for this function:

Member Function Documentation

◆ collect()

ilOerHarvester::collect ( )
protected

Collect all obj_ids with copyright settings which are collectable.

Returns
int[]

Definition at line 64 of file class.ilOerHarvester.php.

References ilLogLevel\DEBUG, ILIAS\Repository\logger(), ilMDRights\lookupRightsByTypeAndCopyright(), and ILIAS\Repository\settings().

Referenced by run().

64  : array
65  {
66  $collectable_types = $this->settings->getHarvestingTypes();
67  $copyright_ids = $this->settings->getCopyRightTemplatesInLomFormat();
68 
69  $collectable_obj_ids = ilMDRights::lookupRightsByTypeAndCopyright(
70  $collectable_types,
71  $copyright_ids
72  );
73 
74  $this->logger->debug('Found ' . count($collectable_types) . ' collectable objects.');
75  $this->logger->dump($collectable_obj_ids, ilLogLevel::DEBUG);
76 
77  return $collectable_obj_ids;
78  }
static lookupRightsByTypeAndCopyright(array $a_types, array $a_copyright)
+ Here is the call graph for this function:
+ Here is the caller graph for this function:

◆ deleteDeprecated()

ilOerHarvester::deleteDeprecated ( )
protected

Definition at line 175 of file class.ilOerHarvester.php.

References $ref_id, ilMDRights\_lookupDescription(), ilObject\_lookupObjId(), deleteObject(), ILIAS\Repository\logger(), ilOerHarvesterObjectStatus\lookupHarvested(), and ILIAS\Repository\settings().

Referenced by run().

175  : int
176  {
177  $num_deleted = 0;
179  $obj_id = ilObject::_lookupObjId($ref_id);
180 
181  // blocked items are always deleted
182  $status = new ilOerHarvesterObjectStatus($obj_id);
183  if ($status->isBlocked()) {
184  $this->logger->debug('Deleting blocked object ressource.');
185  $this->deleteObject($ref_id);
186  $num_deleted++;
187  continue;
188  }
189 
190  $copyright = ilMDRights::_lookupDescription($obj_id, $obj_id);
191  $is_valid = false;
192  foreach ($this->settings->getCopyRightTemplatesInLomFormat() as $cp) {
193  if (strcmp($copyright, $cp) === 0) {
194  $is_valid = true;
195  }
196  }
197 
198  if (!$is_valid) {
199  $this->logger->debug('Deleting deprecated object with ref_id: ' . $ref_id);
200  $this->deleteObject($ref_id);
201  $num_deleted++;
202  }
203  }
204  return $num_deleted;
205  }
deleteObject(int $a_ref_id)
static _lookupDescription(int $a_rbac_id, int $a_obj_id)
static _lookupObjId(int $ref_id)
$ref_id
Definition: ltiauth.php:67
+ Here is the call graph for this function:
+ Here is the caller graph for this function:

◆ deleteObject()

ilOerHarvester::deleteObject ( int  $a_ref_id)
protected

Definition at line 157 of file class.ilOerHarvester.php.

References ilObjectFactory\getInstanceByRefId(), ILIAS\Repository\logger(), and ilOerHarvesterObjectStatus\lookupObjIdByHarvestingId().

Referenced by deleteDeprecated().

157  : bool
158  {
159  $object = ilObjectFactory::getInstanceByRefId($a_ref_id, false);
160 
161  if (!$object instanceof ilObject) {
162  $this->logger->warning('Found invalid reference: ' . $a_ref_id);
163  return false;
164  }
165  $this->logger->debug('Deleting reference...');
166  $object->delete();
167 
168  $status = new ilOerHarvesterObjectStatus(
170  );
171  $status->delete();
172  return true;
173  }
static getInstanceByRefId(int $ref_id, bool $stop_on_error=true)
get an instance of an Ilias object by reference id
+ Here is the call graph for this function:
+ Here is the caller graph for this function:

◆ filter()

ilOerHarvester::filter ( array  $a_collectable_obj_ids)
protected
Parameters
int[]$a_collectable_obj_ids
Returns
int[]

Definition at line 84 of file class.ilOerHarvester.php.

References $ref_id, ilObject\_getAllReferences(), ilLogLevel\DEBUG, and ILIAS\Repository\logger().

Referenced by run().

84  : array
85  {
86  $filtered = [];
87  foreach ($a_collectable_obj_ids as $obj_id) {
88  $status = new ilOerHarvesterObjectStatus($obj_id);
89  if ($status->isCreated()) {
90  $this->logger->debug('Object already created: ' . $obj_id);
91  continue;
92  }
93  if ($status->isBlocked()) {
94  $this->logger->debug('Object creation is blocked: ' . $obj_id);
95  continue;
96  }
97 
98  $exists = false;
99  foreach (ilObject::_getAllReferences($obj_id) as $ref_id => $tmp) {
100  if (!$this->tree->isDeleted($ref_id)) {
101  $exists = true;
102  }
103  }
104  if (!$exists) {
105  $this->logger->notice('Ignoring deleted object: ' . $obj_id);
106  continue;
107  }
108  $filtered[] = $obj_id;
109  }
110 
111  $this->logger->debug('Result after filtering.');
112  $this->logger->dump($filtered, ilLogLevel::DEBUG);
113 
114  return $filtered;
115  }
static _getAllReferences(int $id)
get all reference ids for object ID
$ref_id
Definition: ltiauth.php:67
+ Here is the call graph for this function:
+ Here is the caller graph for this function:

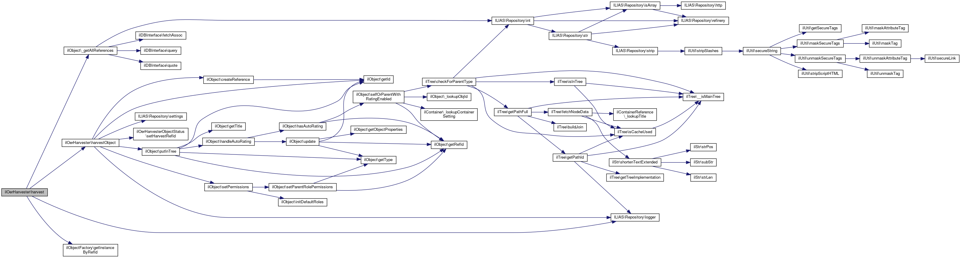
◆ harvest()

ilOerHarvester::harvest ( array  $a_collectable_obj_ids)
protected
Parameters
int[]$a_collectable_obj_ids

Definition at line 120 of file class.ilOerHarvester.php.

References $ref_id, ilObject\_getAllReferences(), ilObjectFactory\getInstanceByRefId(), harvestObject(), and ILIAS\Repository\logger().

Referenced by run().

120  : int
121  {
122  $num = 0;
123  foreach ($a_collectable_obj_ids as $obj_id) {
124  $ref_ids = ilObject::_getAllReferences($obj_id);
125  $ref_id = end($ref_ids);
126 
128 
129  if (!$object instanceof ilObject) {
130  $this->logger->warning('Found invalid reference: ' . $ref_id);
131  }
132  $this->logger->debug('Creating new reference for object: ' . $obj_id);
133  $this->harvestObject($object);
134  $num++;
135  }
136  return $num;
137  }
static _getAllReferences(int $id)
get all reference ids for object ID
$ref_id
Definition: ltiauth.php:67
static getInstanceByRefId(int $ref_id, bool $stop_on_error=true)
get an instance of an Ilias object by reference id
harvestObject(ilObject $object)
+ Here is the call graph for this function:
+ Here is the caller graph for this function:

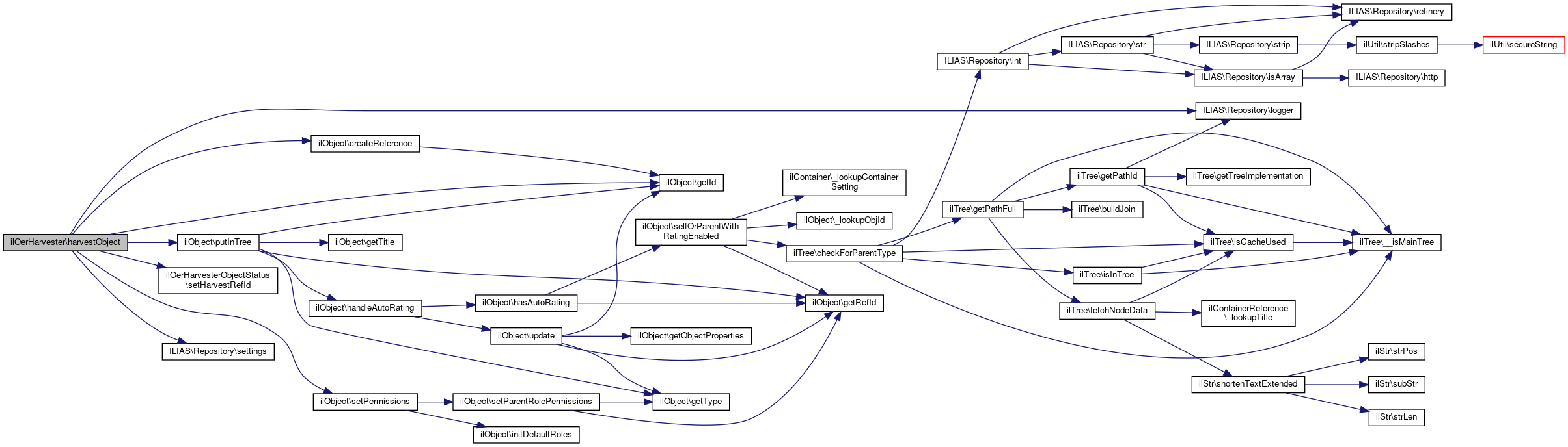
◆ harvestObject()

ilOerHarvester::harvestObject ( ilObject  $object)
protected

Definition at line 139 of file class.ilOerHarvester.php.

References ilObject\createReference(), ilObject\getId(), ILIAS\Repository\logger(), ilObject\putInTree(), ilOerHarvesterObjectStatus\setHarvestRefId(), ilObject\setPermissions(), and ILIAS\Repository\settings().

Referenced by harvest().

139  : bool
140  {
141  $this->logger->debug('Create new reference');
142  $new_ref_id = $object->createReference();
143  $this->logger->debug('Put in tree');
144  $object->putInTree($this->settings->getTarget());
145  $this->logger->debug('Set pernissions');
146  $object->setPermissions($this->settings->getTarget());
147 
148  $this->logger->debug('Set status');
149  $status = new ilOerHarvesterObjectStatus($object->getId());
150  $status->setHarvestRefId($new_ref_id);
151  $status->setBlocked(false);
152  $status->save();
153 
154  return true;
155  }
setPermissions(int $parent_ref_id)
createReference()
creates reference for object
putInTree(int $parent_ref_id)
maybe this method should be in tree object!?
+ Here is the call graph for this function:
+ Here is the caller graph for this function:

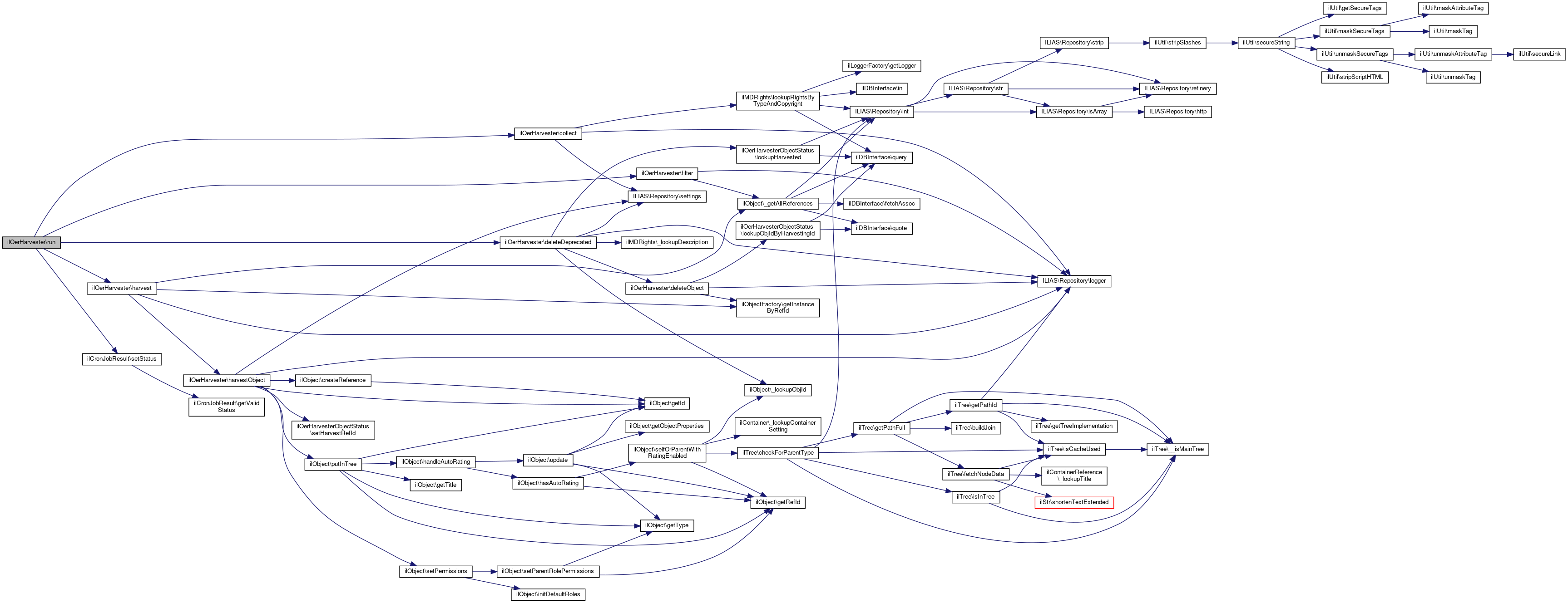
◆ run()

ilOerHarvester::run ( )

Definition at line 33 of file class.ilOerHarvester.php.

References $cronresult, Vendor\Package\$e, $message, collect(), deleteDeprecated(), filter(), harvest(), ilCronJobResult\setStatus(), ilCronJobResult\STATUS_FAIL, ilCronJobResult\STATUS_NO_ACTION, and ilCronJobResult\STATUS_OK.

34  {
35  try {
36  $obj_ids = $this->collect();
37  $obj_ids = $this->filter($obj_ids);
38  $num = $this->harvest($obj_ids);
39 
40  $message = 'Created ' . $num . ' new objects. <br />';
41 
42  $deleted = $this->deleteDeprecated();
43 
44  $message .= 'Deleted ' . $deleted . ' deprecated objects.';
45 
46  if (!$deleted && !$num) {
47  $this->cronresult->setStatus(ilCronJobResult::STATUS_NO_ACTION);
48  } else {
49  $this->cronresult->setStatus(ilCronJobResult::STATUS_OK);
50  }
51  $this->cronresult->setMessage($message);
52  return $this->cronresult;
53  } catch (Exception $e) {
54  $this->cronresult->setStatus(ilCronJobResult::STATUS_FAIL);
55  $this->cronresult->setMessage($e->getMessage());
56  return $this->cronresult;
57  }
58  }
collect()
Collect all obj_ids with copyright settings which are collectable.
final const STATUS_NO_ACTION
harvest(array $a_collectable_obj_ids)
filter(array $a_collectable_obj_ids)
$message
Definition: xapiexit.php:32
ilCronJobResult $cronresult
+ Here is the call graph for this function:

Field Documentation

◆ $cronresult

ilCronJobResult ilOerHarvester::$cronresult
private

Definition at line 17 of file class.ilOerHarvester.php.

Referenced by run().

◆ $logger

ilLogger ilOerHarvester::$logger
private

Definition at line 15 of file class.ilOerHarvester.php.

◆ $settings

ilOerHarvesterSettings ilOerHarvester::$settings
private

Definition at line 19 of file class.ilOerHarvester.php.

◆ $tree

ilTree ilOerHarvester::$tree
protected

Definition at line 21 of file class.ilOerHarvester.php.


The documentation for this class was generated from the following file: