ILIAS  release_9 Revision v9.13-25-g2c18ec4c24f
ilLearningSequenceMembershipMailNotification Class Reference

This file is part of ILIAS, a powerful learning management system published by ILIAS open source e-Learning e.V. More...

+ Inheritance diagram for ilLearningSequenceMembershipMailNotification:
+ Collaboration diagram for ilLearningSequenceMembershipMailNotification:

Public Member Functions

 __construct (ilLogger $logger, ilSetting $settings)
 
 forceSendingMail (bool $status)
 
 send ()
 
- Public Member Functions inherited from ilMailNotification
 __construct (protected bool $is_in_wsp=false)
 
 setType (int $a_type)
 
 getType ()
 
 setSender (int $a_usr_id)
 
 getSender ()
 
 setRecipients (array $a_rcp)
 
 getRecipients ()
 
 setAttachments (array $a_att)
 
 getAttachments ()
 
 setLangModules (array $a_modules)
 
 getUserLanguage (int $a_usr_id)
 
 setRefId (int $a_id)
 
 getRefId ()
 
 getObjId ()
 
 setObjId (int $a_obj_id)
 
 getObjType ()
 
 setAdditionalInformation (array $a_info)
 
 getAdditionalInformation ()
 
 sendMail (array $a_rcp, bool $a_parse_recipients=true)
 
 getBlockBorder ()
 

Data Fields

const TYPE_ADMISSION_MEMBER = 20
 
const TYPE_DISMISS_MEMBER = 21
 
const TYPE_ACCEPTED_SUBSCRIPTION_MEMBER = 22
 
const TYPE_REFUSED_SUBSCRIPTION_MEMBER = 23
 
const TYPE_STATUS_CHANGED = 24
 
const TYPE_BLOCKED_MEMBER = 25
 
const TYPE_UNBLOCKED_MEMBER = 26
 
const TYPE_UNSUBSCRIBE_MEMBER = 27
 
const TYPE_SUBSCRIBE_MEMBER = 28
 
const TYPE_WAITING_LIST_MEMBER = 29
 
const TYPE_NOTIFICATION_REGISTRATION = 30
 
const TYPE_NOTIFICATION_REGISTRATION_REQUEST = 31
 
const TYPE_NOTIFICATION_UNSUBSCRIBE = 32
 
- Data Fields inherited from ilMailNotification
final const SUBJECT_TITLE_LENGTH = 60
 

Protected Member Functions

 initLanguage (int $usr_id)
 
 createLearningSequenceStatus (int $usr_id)
 
 isNotificationTypeEnabled (int $type)
 
- Protected Member Functions inherited from ilMailNotification
 setSubject (string $a_subject)
 
 getSubject ()
 
 setBody (string $a_body)
 
 appendBody (string $a_body)
 
 getBody ()
 
 initLanguage (int $a_usr_id)
 
 initLanguageByIso2Code (string $a_code='')
 
 setLanguage (ilLanguage $a_language)
 
 getLanguage ()
 
 getLanguageText (string $a_keyword)
 
 getObjectTitle (bool $a_shorten=false)
 
 initMail ()
 
 getMail ()
 
 createPermanentLink (array $a_params=[], string $a_append='')
 
 userToString (int $a_usr_id)
 
 isRefIdAccessible (int $a_user_id, int $a_ref_id, string $a_permission="read")
 

Protected Attributes

array $permanent_enabled_notifications
 Notifications which are not affected by "mail_grp_member_notification" setting because they addresses admins. More...
 
ilLogger $logger
 
ilSetting $settings
 
- Protected Attributes inherited from ilMailNotification
int $type
 
int $sender
 
ilMail $mail = null
 
string $subject = ''
 
string $body = ''
 
array $attachments = []
 
ilLanguage $language
 
array $lang_modules = []
 
array $recipients = []
 
int $ref_id
 
int $obj_id = 0
 
string $obj_type = ''
 
array $additional_info = []
 
ilWorkspaceTree $wsp_tree
 
ilWorkspaceAccessHandler $wsp_access_handler
 

Private Attributes

bool $force_sending_mail = false
 

Detailed Description

This file is part of ILIAS, a powerful learning management system published by ILIAS open source e-Learning e.V.

ILIAS is licensed with the GPL-3.0, see https://www.gnu.org/licenses/gpl-3.0.en.html You should have received a copy of said license along with the source code, too.

If this is not the case or you just want to try ILIAS, you'll find us at: https://www.ilias.de https://github.com/ILIAS-eLearning

Definition at line 21 of file class.ilLearningSequenceMembershipMailNotification.php.

Constructor & Destructor Documentation

◆ __construct()

Member Function Documentation

◆ createLearningSequenceStatus()

ilLearningSequenceMembershipMailNotification::createLearningSequenceStatus ( int  $usr_id)
protected

Definition at line 388 of file class.ilLearningSequenceMembershipMailNotification.php.

References ilMailNotification\$body, ilLearningSequenceParticipants\_getInstanceByObjId(), ilMailNotification\getLanguageText(), and ilMailNotification\getObjId().

Referenced by send().

388  : string
389  {
391  $body = $this->getLanguageText('lso_new_status') . "\n";
392  $body .= $this->getLanguageText('role') . ': ';
393 
394  if ($part->isAdmin($usr_id)) {
395  $body .= $this->getLanguageText('il_lso_admin') . "\n";
396  } else {
397  $body .= $this->getLanguageText('il_lso_member') . "\n";
398  }
399 
400  if ($part->isAdmin($usr_id)) {
401  $body .= $this->getLanguageText('lso_notification') . ': ';
402 
403  if ($part->isNotificationEnabled($usr_id)) {
404  $body .= $this->getLanguageText('lso_notify_on') . "\n";
405  } else {
406  $body .= $this->getLanguageText('lso_notify_off') . "\n";
407  }
408  }
409 
410  return $body;
411  }
getLanguageText(string $a_keyword)
+ Here is the call graph for this function:
+ Here is the caller graph for this function:

◆ forceSendingMail()

ilLearningSequenceMembershipMailNotification::forceSendingMail ( bool  $status)

Definition at line 62 of file class.ilLearningSequenceMembershipMailNotification.php.

62  : void
63  {
64  $this->force_sending_mail = $status;
65  }

◆ initLanguage()

ilLearningSequenceMembershipMailNotification::initLanguage ( int  $usr_id)
protected

Definition at line 382 of file class.ilLearningSequenceMembershipMailNotification.php.

References ilMailNotification\getLanguage().

Referenced by send().

382  : void
383  {
384  parent::initLanguage($usr_id);
385  $this->getLanguage()->loadLanguageModule('lso');
386  }
+ Here is the call graph for this function:
+ Here is the caller graph for this function:

◆ isNotificationTypeEnabled()

ilLearningSequenceMembershipMailNotification::isNotificationTypeEnabled ( int  $type)
protected

Definition at line 413 of file class.ilLearningSequenceMembershipMailNotification.php.

References ILIAS\Repository\settings().

Referenced by send().

413  : bool
414  {
415  return (
416  $this->force_sending_mail ||
417  $this->settings->get('mail_lso_member_notification', "true") ||
418  in_array($type, $this->permanent_enabled_notifications)
419  );
420  }
+ Here is the call graph for this function:
+ Here is the caller graph for this function:

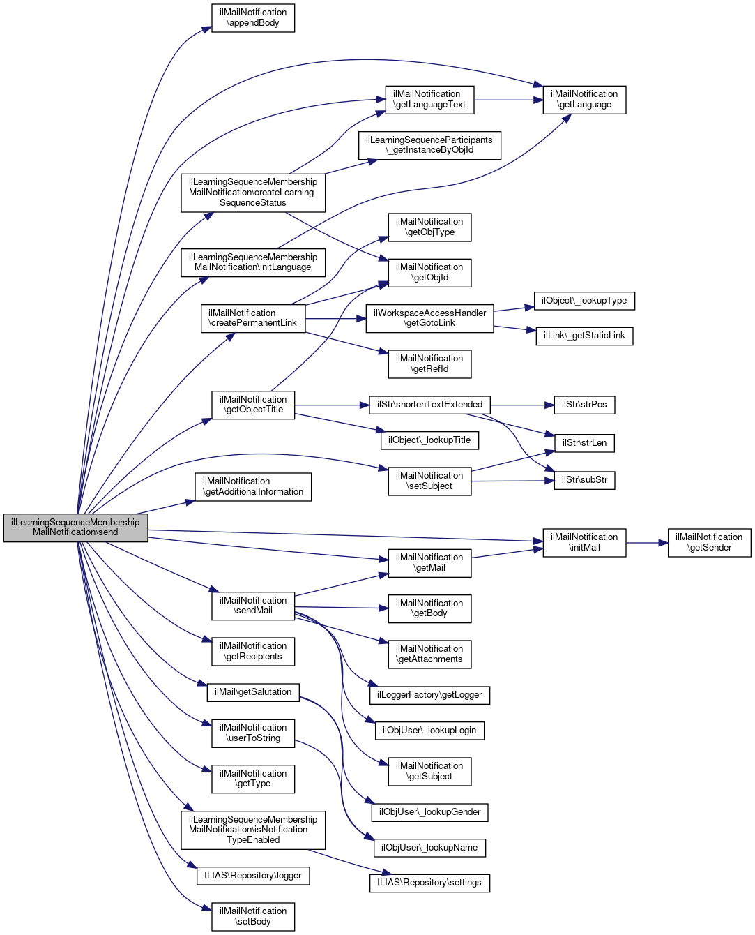
◆ send()

ilLearningSequenceMembershipMailNotification::send ( )

Definition at line 67 of file class.ilLearningSequenceMembershipMailNotification.php.

References ilMailNotification\appendBody(), createLearningSequenceStatus(), ilMailNotification\createPermanentLink(), ilMailNotification\getAdditionalInformation(), ilMailNotification\getLanguage(), ilMailNotification\getLanguageText(), ilMailNotification\getMail(), ilMailNotification\getObjectTitle(), ilMailNotification\getRecipients(), ilMail\getSalutation(), ilMailNotification\getType(), initLanguage(), ilMailNotification\initMail(), isNotificationTypeEnabled(), ILIAS\Repository\logger(), ilMailNotification\sendMail(), ilMailNotification\setBody(), ilMailNotification\setSubject(), and ilMailNotification\userToString().

67  : bool
68  {
69  if (!$this->isNotificationTypeEnabled($this->getType())) {
70  $this->logger->info('Membership mail disabled globally.');
71  return false;
72  }
73 
74  switch ($this->getType()) {
75  case self::TYPE_ADMISSION_MEMBER:
76  foreach ($this->getRecipients() as $rcp) {
77  $this->initLanguage($rcp);
78  $this->initMail();
79  $this->setSubject(sprintf(
80  $this->getLanguageText('lso_mail_admission_new_sub'),
81  $this->getObjectTitle(true)
82  ));
84  $rcp,
85  $this->getLanguage()
86  ));
87  $this->appendBody("\n\n");
88  $this->appendBody(sprintf(
89  $this->getLanguageText('lso_mail_admission_new_bod'),
90  $this->getObjectTitle()
91  ));
92  $this->appendBody("\n\n");
93  $this->appendBody(
94  $this->getLanguageText('lso_mail_permanent_link')
95  );
96  $this->appendBody("\n\n");
97  $this->appendBody($this->createPermanentLink());
98  $this->getMail()->appendInstallationSignature(true);
99  $this->sendMail(array($rcp));
100  }
101  break;
102  case self::TYPE_DISMISS_MEMBER:
103  foreach ($this->getRecipients() as $rcp) {
104  $this->initLanguage($rcp);
105  $this->initMail();
106  $this->setSubject(sprintf(
107  $this->getLanguageText('lso_mail_dismiss_sub'),
108  $this->getObjectTitle(true)
109  ));
111  $rcp,
112  $this->getLanguage()
113  ));
114  $this->appendBody("\n\n");
115  $this->appendBody(sprintf(
116  $this->getLanguageText('lso_mail_dismiss_bod'),
117  $this->getObjectTitle()
118  ));
119  $this->getMail()->appendInstallationSignature(true);
120  $this->sendMail(array($rcp));
121  }
122  break;
123  case self::TYPE_NOTIFICATION_REGISTRATION:
124  foreach ($this->getRecipients() as $rcp) {
125  $this->initLanguage($rcp);
126  $this->initMail();
127  $this->setSubject(sprintf(
128  $this->getLanguageText('lso_mail_notification_reg_sub'),
129  $this->getObjectTitle(true)
130  ));
132  $rcp,
133  $this->getLanguage()
134  ));
135  $this->appendBody("\n\n");
136  $info = $this->getAdditionalInformation();
137  $this->appendBody(sprintf(
138  $this->getLanguageText('lso_mail_notification_reg_bod'),
139  $this->userToString($info['usr_id']),
140  $this->getObjectTitle()
141  ));
142  $this->appendBody("\n\n");
143  $this->appendBody(
144  $this->getLanguageText('lso_mail_permanent_link')
145  );
146  $this->appendBody("\n\n");
147  $this->appendBody(
148  $this->createPermanentLink(array(), '_mem')
149  );
150  $this->appendBody("\n\n");
151  $this->appendBody($this->getLanguageText(
152  'lso_notification_explanation_admin'
153  ));
154  $this->getMail()->appendInstallationSignature(true);
155  $this->sendMail(array($rcp));
156  }
157  break;
158  case self::TYPE_UNSUBSCRIBE_MEMBER:
159  foreach ($this->getRecipients() as $rcp) {
160  $this->initLanguage($rcp);
161  $this->initMail();
162  $this->setSubject(sprintf(
163  $this->getLanguageText('lso_mail_unsubscribe_member_sub'),
164  $this->getObjectTitle(true)
165  ));
167  $rcp,
168  $this->getLanguage()
169  ));
170  $this->appendBody("\n\n");
171  $this->appendBody(sprintf(
172  $this->getLanguageText('lso_mail_unsubscribe_member_bod'),
173  $this->getObjectTitle()
174  ));
175  $this->getMail()->appendInstallationSignature(true);
176  $this->sendMail(array($rcp));
177  }
178  break;
179  case self::TYPE_NOTIFICATION_UNSUBSCRIBE:
180  foreach ($this->getRecipients() as $rcp) {
181  $this->initLanguage($rcp);
182  $this->initMail();
183  $this->setSubject(sprintf(
184  $this->getLanguageText('lso_mail_notification_unsub_sub'),
185  $this->getObjectTitle(true)
186  ));
188  $rcp,
189  $this->getLanguage()
190  ));
191  $this->appendBody("\n\n");
192  $info = $this->getAdditionalInformation();
193  $this->appendBody(sprintf(
194  $this->getLanguageText('lso_mail_notification_unsub_bod'),
195  $this->userToString($info['usr_id']),
196  $this->getObjectTitle()
197  ));
198  $this->appendBody("\n\n");
199  $this->appendBody(
200  $this->getLanguageText(
201  'lso_mail_notification_unsub_bod2'
202  )
203  );
204  $this->appendBody("\n\n");
205  $this->appendBody($this->createPermanentLink(
206  array(),
207  '_mem'
208  ));
209  $this->appendBody("\n\n");
210  $this->appendBody(
211  $this->getLanguageText(
212  'lso_notification_explanation_admin'
213  )
214  );
215  $this->getMail()->appendInstallationSignature(true);
216  $this->sendMail(array($rcp));
217  }
218  break;
219  case self::TYPE_SUBSCRIBE_MEMBER:
220  foreach ($this->getRecipients() as $rcp) {
221  $this->initLanguage($rcp);
222  $this->initMail();
223  $this->setSubject(sprintf(
224  $this->getLanguageText('grp_mail_subscribe_member_sub'),
225  $this->getObjectTitle(true)
226  ));
228  $rcp,
229  $this->getLanguage()
230  ));
231  $this->appendBody("\n\n");
232  $this->appendBody(
233  sprintf(
234  $this->getLanguageText('grp_mail_subscribe_member_bod'),
235  $this->getObjectTitle()
236  )
237  );
238  $this->appendBody("\n\n");
239  $this->appendBody(
240  $this->getLanguageText('grp_mail_permanent_link')
241  );
242  $this->appendBody("\n\n");
243  $this->appendBody($this->createPermanentLink());
244  $this->getMail()->appendInstallationSignature(true);
245  $this->sendMail(array($rcp));
246  }
247  break;
248  case self::TYPE_NOTIFICATION_REGISTRATION_REQUEST:
249  foreach ($this->getRecipients() as $rcp) {
250  $this->initLanguage($rcp);
251  $this->initMail();
252  $this->setSubject(sprintf(
253  $this->getLanguageText('grp_mail_notification_reg_req_sub'),
254  $this->getObjectTitle(true)
255  ));
257  $rcp,
258  $this->getLanguage()
259  ));
260  $this->appendBody("\n\n");
261  $info = $this->getAdditionalInformation();
262  $this->appendBody(sprintf(
263  $this->getLanguageText('grp_mail_notification_reg_req_bod'),
264  $this->userToString($info['usr_id']),
265  $this->getObjectTitle()
266  ));
267  $this->appendBody("\n\n");
268  $this->appendBody(
269  $this->getLanguageText('grp_mail_notification_reg_req_bod2')
270  );
271  $this->appendBody("\n");
272  $this->appendBody($this->createPermanentLink(array(), '_mem'));
273  $this->appendBody("\n\n");
274  $this->appendBody(
275  $this->getLanguageText('grp_notification_explanation_admin')
276  );
277  $this->getMail()->appendInstallationSignature(true);
278  $this->sendMail(array($rcp));
279  }
280  break;
281  case self::TYPE_REFUSED_SUBSCRIPTION_MEMBER:
282  foreach ($this->getRecipients() as $rcp) {
283  $this->initLanguage($rcp);
284  $this->initMail();
285  $this->setSubject(sprintf(
286  $this->getLanguageText('grp_mail_sub_dec_sub'),
287  $this->getObjectTitle(true)
288  ));
290  $rcp,
291  $this->getLanguage()
292  ));
293  $this->appendBody("\n\n");
294  $this->appendBody(sprintf(
295  $this->getLanguageText('grp_mail_sub_dec_bod'),
296  $this->getObjectTitle()
297  ));
298  $this->getMail()->appendInstallationSignature(true);
299  $this->sendMail(array($rcp));
300  }
301  break;
302  case self::TYPE_ACCEPTED_SUBSCRIPTION_MEMBER:
303  foreach ($this->getRecipients() as $rcp) {
304  $this->initLanguage($rcp);
305  $this->initMail();
306  $this->setSubject(sprintf(
307  $this->getLanguageText('grp_mail_sub_acc_sub'),
308  $this->getObjectTitle(true)
309  ));
310  $this->setBody(ilMail::getSalutation($rcp, $this->getLanguage()));
311  $this->appendBody("\n\n");
312  $this->appendBody(sprintf(
313  $this->getLanguageText('grp_mail_sub_acc_bod'),
314  $this->getObjectTitle()
315  ));
316  $this->appendBody("\n\n");
317  $this->appendBody(
318  $this->getLanguageText('grp_mail_permanent_link')
319  );
320  $this->appendBody("\n\n");
321  $this->appendBody($this->createPermanentLink());
322  $this->getMail()->appendInstallationSignature(true);
323  $this->sendMail(array($rcp));
324  }
325  break;
326  case self::TYPE_WAITING_LIST_MEMBER:
327  foreach ($this->getRecipients() as $rcp) {
328  $this->initLanguage($rcp);
329  $this->initMail();
330  $this->setSubject(sprintf(
331  $this->getLanguageText('grp_mail_wl_sub'),
332  $this->getObjectTitle(true)
333  ));
335  $rcp,
336  $this->getLanguage()
337  ));
338  $info = $this->getAdditionalInformation();
339  $this->appendBody("\n\n");
340  $this->appendBody(sprintf(
341  $this->getLanguageText('grp_mail_wl_bod'),
342  $this->getObjectTitle(),
343  $info['position']
344  ));
345  $this->getMail()->appendInstallationSignature(true);
346  $this->sendMail(array($rcp));
347  }
348  break;
349  case self::TYPE_STATUS_CHANGED:
350  foreach ($this->getRecipients() as $rcp) {
351  $this->initLanguage($rcp);
352  $this->initMail();
353  $this->setSubject(sprintf(
354  $this->getLanguageText('grp_mail_status_sub'),
355  $this->getObjectTitle(true)
356  ));
358  $rcp,
359  $this->getLanguage()
360  ));
361  $this->appendBody("\n\n");
362  $this->appendBody(sprintf(
363  $this->getLanguageText('grp_mail_status_bod'),
364  $this->getObjectTitle()
365  ));
366  $this->appendBody("\n\n");
367  $this->appendBody($this->createLearningSequenceStatus((int) $rcp));
368  $this->appendBody("\n\n");
369  $this->appendBody(
370  $this->getLanguageText('grp_mail_permanent_link')
371  );
372  $this->appendBody("\n\n");
373  $this->appendBody($this->createPermanentLink());
374  $this->getMail()->appendInstallationSignature(true);
375  $this->sendMail(array($rcp));
376  }
377  break;
378  }
379  return true;
380  }
sendMail(array $a_rcp, bool $a_parse_recipients=true)
static getSalutation(int $a_usr_id, ?ilLanguage $a_language=null)
getLanguageText(string $a_keyword)
getObjectTitle(bool $a_shorten=false)
createPermanentLink(array $a_params=[], string $a_append='')
setSubject(string $a_subject)
+ Here is the call graph for this function:

Field Documentation

◆ $force_sending_mail

bool ilLearningSequenceMembershipMailNotification::$force_sending_mail = false
private

◆ $logger

ilLogger ilLearningSequenceMembershipMailNotification::$logger
protected

Definition at line 50 of file class.ilLearningSequenceMembershipMailNotification.php.

Referenced by __construct().

◆ $permanent_enabled_notifications

array ilLearningSequenceMembershipMailNotification::$permanent_enabled_notifications
protected
Initial value:
= [
self::TYPE_NOTIFICATION_REGISTRATION,
self::TYPE_NOTIFICATION_REGISTRATION_REQUEST,
self::TYPE_NOTIFICATION_UNSUBSCRIBE
]

Notifications which are not affected by "mail_grp_member_notification" setting because they addresses admins.

Definition at line 44 of file class.ilLearningSequenceMembershipMailNotification.php.

◆ $settings

ilSetting ilLearningSequenceMembershipMailNotification::$settings
protected

Definition at line 51 of file class.ilLearningSequenceMembershipMailNotification.php.

Referenced by __construct().

◆ TYPE_ACCEPTED_SUBSCRIPTION_MEMBER

const ilLearningSequenceMembershipMailNotification::TYPE_ACCEPTED_SUBSCRIPTION_MEMBER = 22

◆ TYPE_ADMISSION_MEMBER

const ilLearningSequenceMembershipMailNotification::TYPE_ADMISSION_MEMBER = 20

◆ TYPE_BLOCKED_MEMBER

const ilLearningSequenceMembershipMailNotification::TYPE_BLOCKED_MEMBER = 25

◆ TYPE_DISMISS_MEMBER

const ilLearningSequenceMembershipMailNotification::TYPE_DISMISS_MEMBER = 21

◆ TYPE_NOTIFICATION_REGISTRATION

const ilLearningSequenceMembershipMailNotification::TYPE_NOTIFICATION_REGISTRATION = 30

◆ TYPE_NOTIFICATION_REGISTRATION_REQUEST

const ilLearningSequenceMembershipMailNotification::TYPE_NOTIFICATION_REGISTRATION_REQUEST = 31

◆ TYPE_NOTIFICATION_UNSUBSCRIBE

const ilLearningSequenceMembershipMailNotification::TYPE_NOTIFICATION_UNSUBSCRIBE = 32

◆ TYPE_REFUSED_SUBSCRIPTION_MEMBER

const ilLearningSequenceMembershipMailNotification::TYPE_REFUSED_SUBSCRIPTION_MEMBER = 23

◆ TYPE_STATUS_CHANGED

const ilLearningSequenceMembershipMailNotification::TYPE_STATUS_CHANGED = 24

◆ TYPE_SUBSCRIBE_MEMBER

const ilLearningSequenceMembershipMailNotification::TYPE_SUBSCRIBE_MEMBER = 28

◆ TYPE_UNBLOCKED_MEMBER

const ilLearningSequenceMembershipMailNotification::TYPE_UNBLOCKED_MEMBER = 26

◆ TYPE_UNSUBSCRIBE_MEMBER

const ilLearningSequenceMembershipMailNotification::TYPE_UNSUBSCRIBE_MEMBER = 27

◆ TYPE_WAITING_LIST_MEMBER

const ilLearningSequenceMembershipMailNotification::TYPE_WAITING_LIST_MEMBER = 29

The documentation for this class was generated from the following file: