ILIAS  release_9 Revision v9.13-25-g2c18ec4c24f
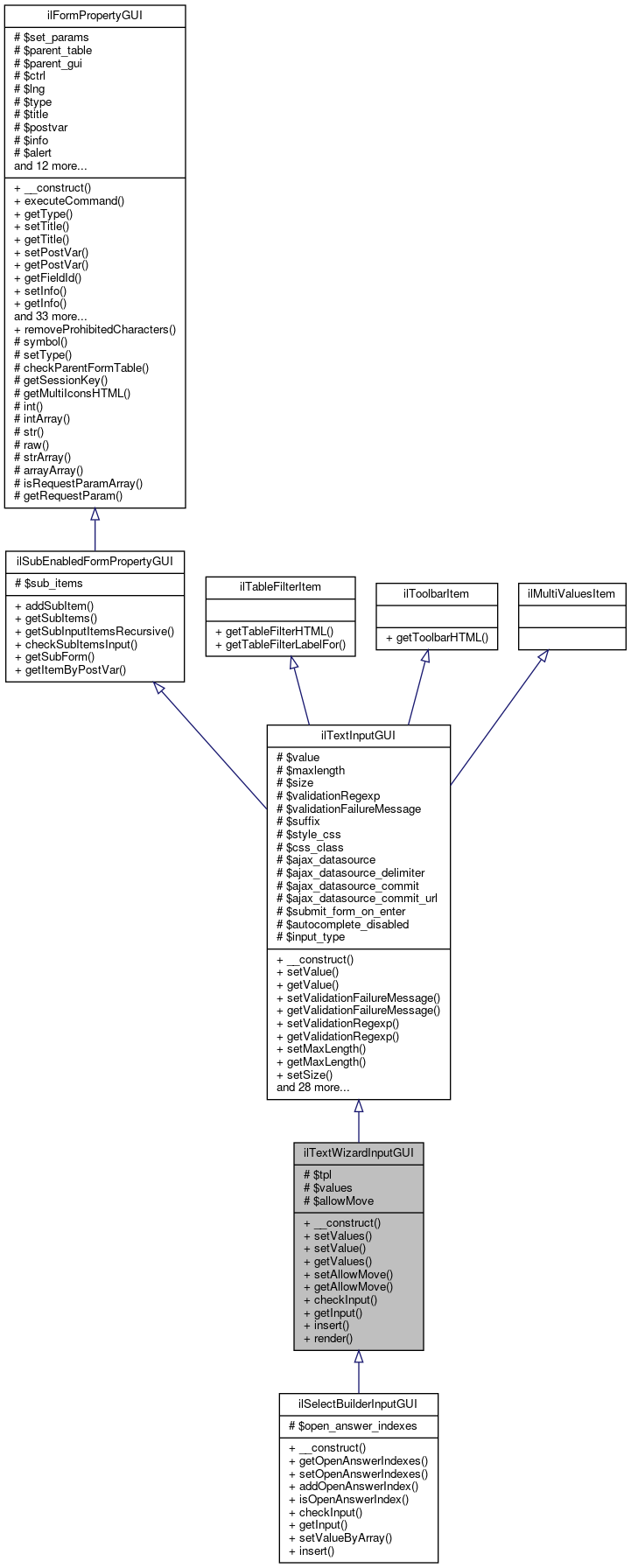
ilTextWizardInputGUI Class Reference

This class represents a text wizard property in a property form. More...

+ Inheritance diagram for ilTextWizardInputGUI:
+ Collaboration diagram for ilTextWizardInputGUI:

Public Member Functions

 __construct (string $a_title="", string $a_postvar="")
 
 setValues (array $a_values)
 
 setValue ($a_value)
 
 getValues ()
 
 setAllowMove (bool $a_allow_move)
 
 getAllowMove ()
 
 checkInput ()
 
 getInput ()
 
 insert (ilTemplate $a_tpl)
 
 render (string $a_mode="")
 
- Public Member Functions inherited from ilTextInputGUI
 __construct (string $a_title="", string $a_postvar="")
 
 setValue ($a_value)
 
 getValue ()
 
 setValidationFailureMessage (string $a_msg)
 
 getValidationFailureMessage ()
 
 setValidationRegexp (string $a_value)
 
 getValidationRegexp ()
 
 setMaxLength (?int $a_maxlength)
 
 getMaxLength ()
 
 setSize (int $a_size)
 
 setInlineStyle (string $a_style)
 
 getInlineStyle ()
 
 setCssClass (string $a_class)
 
 getCssClass ()
 
 setValueByArray (array $a_values)
 
 getSize ()
 
 setSuffix (string $a_value)
 
 getSuffix ()
 
 setInputType (string $a_type)
 set input type More...
 
 getInputType ()
 
 setSubmitFormOnEnter (bool $a_val)
 
 getSubmitFormOnEnter ()
 
 checkInput ()
 
 getInput ()
 
 getDataSource ()
 
 setDataSource (string $href, string $a_delimiter=null)
 
 setDataSourceSubmitOnSelection (bool $a_stat)
 
 getDataSourceSubmitOnSelection ()
 
 setDataSourceSubmitUrl (string $a_url)
 
 getDataSourceSubmitUrl ()
 
 setMultiValues (array $a_values)
 
 render (string $a_mode="")
 
 insert (ilTemplate $a_tpl)
 
 getTableFilterHTML ()
 Get input item HTML to be inserted into table filters. More...
 
 getToolbarHTML ()
 Get input item HTML to be inserted into ilToolbarGUI. More...
 
 setDisableHtmlAutoComplete (bool $autocomplete)
 
 isHtmlAutoCompleteDisabled ()
 
 getPostValueForComparison ()
 
- Public Member Functions inherited from ilSubEnabledFormPropertyGUI
 addSubItem (ilFormPropertyGUI $a_item)
 
 getSubItems ()
 
 getSubInputItemsRecursive ()
 returns a flat array of possibly existing subitems recursively More...
 
 checkSubItemsInput ()
 Check SubItems. More...
 
 getSubForm ()
 
 getItemByPostVar (string $a_post_var)
 
- Public Member Functions inherited from ilFormPropertyGUI
 __construct (string $a_title="", string $a_postvar="")
 
 executeCommand ()
 
 getType ()
 
 setTitle (string $a_title)
 
 getTitle ()
 
 setPostVar (string $a_postvar)
 
 getPostVar ()
 
 getFieldId ()
 
 setInfo (string $a_info)
 
 getInfo ()
 
 setAlert (string $a_alert)
 
 getAlert ()
 
 setRequired (bool $a_required)
 
 getRequired ()
 
 setDisabled (bool $a_disabled)
 
 getDisabled ()
 
 checkInput ()
 Check input, strip slashes etc. More...
 
 setParentForm (ilPropertyFormGUI $a_parentform)
 
 getParentForm ()
 
 setParent (ilFormPropertyGUI $a_val)
 
 getParent ()
 
 getSubForm ()
 
 hideSubForm ()
 
 setHiddenTitle (string $a_val)
 
 getHiddenTitle ()
 
 getItemByPostVar (string $a_post_var)
 Get item by post var. More...
 
 serializeData ()
 
 unserializeData (string $a_data)
 
 setParentTable ($a_val)
 Set parent table. More...
 
 getParentTable ()
 Get parent table. More...
 
 writeToSession ()
 
 clearFromSession ()
 
 readFromSession ()
 
 getHiddenTag (string $a_post_var, string $a_value)
 
 setMulti (bool $a_multi, bool $a_sortable=false, bool $a_addremove=true)
 
 getMulti ()
 
 setMultiValues (array $a_values)
 
 getMultiValues ()
 
 getContentOutsideFormTag ()
 Get content that has to reside outside of the parent form tag, e.g. More...
 
 stripSlashesAddSpaceFallback (string $a_str)
 Strip slashes with add space fallback, see https://www.ilias.de/mantis/view.php?id=19727. More...
 
 getTableFilterLabelFor ()
 Get label "for" attribute value for filter. More...
 
 getFormLabelFor ()
 Get label "for" attribute value for form. More...
 
 setRequestParam (string $key, $val)
 This writes the request (aka post) values. More...
 
- Public Member Functions inherited from ilTableFilterItem
 getTableFilterLabelFor ()
 Get label "for" attribute value. More...
 

Protected Attributes

ilGlobalTemplateInterface $tpl
 
array $values = array()
 
bool $allowMove = false
 
- Protected Attributes inherited from ilTextInputGUI
 $value = null
 
int $maxlength = 200
 
int $size = 40
 
string $validationRegexp = ""
 
string $validationFailureMessage = ''
 
string $suffix = ""
 
string $style_css = ""
 
string $css_class = ""
 
string $ajax_datasource = ""
 
string $ajax_datasource_delimiter = null
 
bool $ajax_datasource_commit = false
 
string $ajax_datasource_commit_url = ""
 
bool $submit_form_on_enter = false
 
bool $autocomplete_disabled = false
 
string $input_type = ""
 
- Protected Attributes inherited from ilSubEnabledFormPropertyGUI
array $sub_items = array()
 
- Protected Attributes inherited from ilFormPropertyGUI
array $set_params = []
 
ilTable2GUI $parent_table = null
 
ilFormPropertyGUI $parent_gui = null
 
ilCtrl $ctrl
 
ilLanguage $lng
 
string $type = ""
 
string $title = ""
 
string $postvar = ""
 
string $info = ""
 
string $alert = ""
 
bool $required = false
 
ilPropertyFormGUI $parentform = null
 
string $hidden_title = ""
 
bool $multi = false
 
bool $multi_sortable = false
 
bool $multi_addremove = true
 
array $multi_values = []
 
RequestInterface $request
 
HTTP Services $http
 
Refinery Factory $refinery = null
 
bool $disabled = false
 
ilGlobalTemplateInterface $global_tpl = null
 

Additional Inherited Members

- Static Public Member Functions inherited from ilFormPropertyGUI
static removeProhibitedCharacters (string $a_text)
 Remove prohibited characters see #19159. More...
 
- Protected Member Functions inherited from ilFormPropertyGUI
 symbol ()
 
 setType (string $a_type)
 
 checkParentFormTable ()
 
 getSessionKey ()
 
 getMultiIconsHTML ()
 
 int ($key)
 
 intArray ($key)
 
 str ($key)
 
 raw ($key)
 
 strArray ($key)
 
 arrayArray ($key)
 
 isRequestParamArray (string $key)
 
 getRequestParam (string $key, Refinery\Transformation $t)
 

Detailed Description

This class represents a text wizard property in a property form.

Author
Helmut Schottmüller ilias.nosp@m.@aur.nosp@m.ealis.nosp@m..de

Definition at line 26 of file class.ilTextWizardInputGUI.php.

Constructor & Destructor Documentation

◆ __construct()

ilTextWizardInputGUI::__construct ( string  $a_title = "",
string  $a_postvar = "" 
)

Definition at line 32 of file class.ilTextWizardInputGUI.php.

References $DIC, ILIAS\MetaData\Repository\Validation\Data\__construct(), and ILIAS\Repository\lng().

35  {
36  global $DIC;
37 
38  $this->lng = $DIC->language();
39  $this->tpl = $DIC["tpl"];
40  parent::__construct($a_title, $a_postvar);
41  $this->validationRegexp = "";
42  }
global $DIC
Definition: feed.php:28
__construct(VocabulariesInterface $vocabularies)
+ Here is the call graph for this function:

Member Function Documentation

◆ checkInput()

ilTextWizardInputGUI::checkInput ( )

Definition at line 72 of file class.ilTextWizardInputGUI.php.

References ilFormPropertyGUI\$lng, ilTextInputGUI\$value, ilSubEnabledFormPropertyGUI\checkSubItemsInput(), getInput(), ilTextInputGUI\getMaxLength(), ilFormPropertyGUI\getRequired(), ilTextInputGUI\getValidationRegexp(), ilFormPropertyGUI\setAlert(), and ilLanguage\txt().

72  : bool
73  {
74  $lng = $this->lng;
75 
76  $foundvalues = $this->getInput();
77  if (count($foundvalues) > 0) {
78  foreach ($foundvalues as $value) {
79  if ($this->getRequired() && trim($value) == "") {
80  $this->setAlert($lng->txt("msg_input_is_required"));
81  return false;
82  } elseif (strlen($this->getValidationRegexp())) {
83  if (!preg_match($this->getValidationRegexp(), $value)) {
84  $this->setAlert($lng->txt("msg_wrong_format"));
85  return false;
86  }
87  } elseif ($this->getMaxLength() && mb_strlen($value) > $this->getMaxLength()) {
88  $this->setAlert($lng->txt("msg_input_char_limit_max"));
89  return false;
90  }
91  }
92  } elseif ($this->getRequired()) {
93  $this->setAlert($lng->txt("msg_input_is_required"));
94  return false;
95  }
96 
97  return $this->checkSubItemsInput();
98  }
txt(string $a_topic, string $a_default_lang_fallback_mod="")
gets the text for a given topic if the topic is not in the list, the topic itself with "-" will be re...
+ Here is the call graph for this function:

◆ getAllowMove()

ilTextWizardInputGUI::getAllowMove ( )

Definition at line 67 of file class.ilTextWizardInputGUI.php.

References $allowMove.

Referenced by ilSelectBuilderInputGUI\insert(), and render().

67  : bool
68  {
69  return $this->allowMove;
70  }
+ Here is the caller graph for this function:

◆ getInput()

ilTextWizardInputGUI::getInput ( )

Definition at line 100 of file class.ilTextWizardInputGUI.php.

References ilFormPropertyGUI\getPostVar(), and ilFormPropertyGUI\strArray().

Referenced by checkInput().

100  : array
101  {
102  return $this->strArray($this->getPostVar());
103  }
+ Here is the call graph for this function:
+ Here is the caller graph for this function:

◆ getValues()

ilTextWizardInputGUI::getValues ( )

Definition at line 57 of file class.ilTextWizardInputGUI.php.

References $values.

57  : array
58  {
59  return $this->values;
60  }

◆ insert()

ilTextWizardInputGUI::insert ( ilTemplate  $a_tpl)

Definition at line 105 of file class.ilTextWizardInputGUI.php.

References ilTemplate\parseCurrentBlock(), render(), ilTemplate\setCurrentBlock(), and HTML_Template_IT\setVariable().

105  : void
106  {
107  $a_tpl->setCurrentBlock("prop_generic");
108  $a_tpl->setVariable("PROP_GENERIC", $this->render());
109  $a_tpl->parseCurrentBlock();
110  }
parseCurrentBlock(string $part=ilGlobalTemplateInterface::DEFAULT_BLOCK)
setVariable($variable, $value='')
Sets a variable value.
Definition: IT.php:546
setCurrentBlock(string $part=ilGlobalTemplateInterface::DEFAULT_BLOCK)
+ Here is the call graph for this function:

◆ render()

ilTextWizardInputGUI::render ( string  $a_mode = "")

Definition at line 112 of file class.ilTextWizardInputGUI.php.

References ilTextInputGUI\$value, ilGlobalTemplateInterface\get(), getAllowMove(), ilFormPropertyGUI\getDisabled(), ilFormPropertyGUI\getFieldId(), ilTextInputGUI\getMaxLength(), ilFormPropertyGUI\getPostVar(), ilTextInputGUI\getSize(), ilGlobalTemplateInterface\parseCurrentBlock(), ilLegacyFormElementsUtil\prepareFormOutput(), ilGlobalTemplateInterface\setCurrentBlock(), ilGlobalTemplateInterface\setVariable(), and ilFormPropertyGUI\symbol().

Referenced by insert(), and ilSelectBuilderInputGUI\insert().

112  : string
113  {
114  $tpl = new ilTemplate("tpl.prop_textwizardinput.html", true, true, "Services/Form");
115  $i = 0;
116  foreach ($this->values as $value) {
117  if (strlen($value)) {
118  $tpl->setCurrentBlock("prop_text_propval");
121  }
122  if ($this->getAllowMove()) {
123  $tpl->setCurrentBlock("move");
124  $tpl->setVariable("CMD_UP", "cmd[up" . $this->getFieldId() . "][$i]");
125  $tpl->setVariable("CMD_DOWN", "cmd[down" . $this->getFieldId() . "][$i]");
126  $tpl->setVariable("ID", $this->getFieldId() . "[$i]");
127  $tpl->setVariable("UP_BUTTON", $this->symbol()->glyph("up")->render());
128  $tpl->setVariable("DOWN_BUTTON", $this->symbol()->glyph("down")->render());
130  }
131  $tpl->setCurrentBlock("row");
132  $tpl->setVariable("POST_VAR", $this->getPostVar() . "[$i]");
133  $tpl->setVariable("ID", $this->getFieldId() . "[$i]");
134  $tpl->setVariable("SIZE", $this->getSize());
135  $tpl->setVariable("MAXLENGTH", $this->getMaxLength());
136 
137  if ($this->getDisabled()) {
138  $tpl->setVariable(
139  "DISABLED",
140  " disabled=\"disabled\""
141  );
142  } else {
143  $tpl->setVariable("CMD_ADD", "cmd[add" . $this->getFieldId() . "][$i]");
144  $tpl->setVariable("CMD_REMOVE", "cmd[remove" . $this->getFieldId() . "][$i]");
145  $tpl->setVariable("ADD_BUTTON", $this->symbol()->glyph("add")->render());
146  $tpl->setVariable("REMOVE_BUTTON", $this->symbol()->glyph("remove")->render());
147  }
148 
150  $i++;
151  }
152 
153  $tpl->setVariable("ELEMENT_ID", $this->getFieldId());
154 
155  if (!$this->getDisabled()) {
156  $this->tpl->addJavascript("./Services/Form/js/ServiceFormWizardInput.js");
157  $this->tpl->addJavascript("./Services/Form/templates/default/textwizard.js");
158  }
159 
160  return $tpl->get();
161  }
ilGlobalTemplateInterface $tpl
get(string $part=self::DEFAULT_BLOCK)
Renders the given block and returns the html string.
setVariable(string $variable, $value='')
Sets the given variable to the given value.
static prepareFormOutput($a_str, bool $a_strip=false)
setCurrentBlock(string $part=self::DEFAULT_BLOCK)
Sets the template to the given block.
parseCurrentBlock(string $block_name=self::DEFAULT_BLOCK)
Parses the given block.
+ Here is the call graph for this function:
+ Here is the caller graph for this function:

◆ setAllowMove()

ilTextWizardInputGUI::setAllowMove ( bool  $a_allow_move)

Definition at line 62 of file class.ilTextWizardInputGUI.php.

Referenced by ilObjectCustomUserFieldsGUI\initFieldForm().

62  : void
63  {
64  $this->allowMove = $a_allow_move;
65  }
+ Here is the caller graph for this function:

◆ setValue()

ilTextWizardInputGUI::setValue (   $a_value)
Parameters
array | string$a_value

Definition at line 52 of file class.ilTextWizardInputGUI.php.

52  : void
53  {
54  $this->values = (array) $a_value;
55  }

◆ setValues()

ilTextWizardInputGUI::setValues ( array  $a_values)

Definition at line 44 of file class.ilTextWizardInputGUI.php.

44  : void
45  {
46  $this->values = $a_values;
47  }

Field Documentation

◆ $allowMove

bool ilTextWizardInputGUI::$allowMove = false
protected

Definition at line 30 of file class.ilTextWizardInputGUI.php.

Referenced by getAllowMove().

◆ $tpl

ilGlobalTemplateInterface ilTextWizardInputGUI::$tpl
protected

Definition at line 28 of file class.ilTextWizardInputGUI.php.

Referenced by ilSelectBuilderInputGUI\insert().

◆ $values

array ilTextWizardInputGUI::$values = array()
protected

Definition at line 29 of file class.ilTextWizardInputGUI.php.

Referenced by getValues().


The documentation for this class was generated from the following file: