Public Member Functions | Data Fields

ilCourseContentGUI Class Reference

Class ilCourseContentGUI. More...

Inheritance diagram for ilCourseContentGUI:
Collaboration diagram for ilCourseContentGUI:

Public Member Functions

 ilCourseContentGUI (&$container_gui_obj)
 Constructor public.
executeCommand ()
 execute command
 __getDefaultCommand ()
 __forwardToObjectivePresentation ()
 __forwardToArchivesGUI ()
 __checkStartObjects ()
 showStartObjects ()
 view ()
 Output course content.
 getRightColumnHTML ()
 Display right column.
 getCenterColumnHTML ()
 Output center column.
 getDefaultView ()
 setColumnSettings ($column_gui)
 May be overwritten in subclasses.
 __forwardToColumnGUI ()
 Get columngui output.
 __showEvents ()
 __showMaterials ()
 editTimings ()
 __showUserAcceptanceTable ()
 saveAcceptance ()
 editUserTimings ()
 returnToMembers ()
 showUserTimings ()
 __renderUserItem ($item, $level)
 __editAdvancedUserTimings ()
 __editUserTimings ()
 __sortByStart ($a_items)
 __renderEvent ($item)
 __renderItem ($item, $level)
 __showTimingsPanel ()
 timingsOn ()
 timingsOff ()
 updateUserTimings ()
__loadFromPost (&$item)
 updateTimings ()
 __getItemHTML ($cont_data, $a_show_path=false)
 __getOptions ($cont_data, $num)
 __showMaterial (&$tpl, $cont_data, $num)
 __showFeedback ()
 __setSubTabs ()
 __initCourseObject ()
 __toUnix ($date, $time=array())
 __prepareDateSelect ($a_unix_time)
 __prepareTimeSelect ($a_unix_time)
 __buildPath ($a_ref_id)

Data Fields

 $container_gui
 $container_obj
 $course_obj
 $tpl
 $ctrl
 $lng
 $tabs_gui

Detailed Description

Class ilCourseContentGUI.

Author:
Stefan Meyer <smeyer@databay.de>
Version:
Id:
class.ilCourseContentGUI.php 16874 2008-06-27 07:32:48Z smeyer

ilCourseContentGUI: ilCourseArchivesGUI, ilCourseObjectivePresentationGUI, ilCourseItemAdministrationGUI ilCourseContentGUI: ilEventAdministrationGUI, ilColumnGUI

Definition at line 39 of file class.ilCourseContentGUI.php.


Member Function Documentation

ilCourseContentGUI::__buildPath ( a_ref_id  ) 

Definition at line 2114 of file class.ilCourseContentGUI.php.

References ilObjectGUI::$data, and ilObjectGUI::$tree.

Referenced by __getItemHTML().

        {
                global $tree;

                $path_arr = $tree->getPathFull($a_ref_id,$this->course_obj->getRefId());
                $counter = 0;
                foreach($path_arr as $data)
                {
                        if($counter++)
                        {
                                $path .= " -> ";
                        }
                        $path .= $data['title'];
                }

                return $path;
        }

Here is the caller graph for this function:

ilCourseContentGUI::__checkStartObjects (  ) 

Definition at line 204 of file class.ilCourseContentGUI.php.

Referenced by executeCommand().

        {
                include_once './Modules/Course/classes/class.ilCourseStart.php';

                global $ilAccess,$ilUser;

                if($ilAccess->checkAccess('write','',$this->course_obj->getRefId()))
                {
                        return true;
                }
                $this->start_obj = new ilCourseStart($this->course_obj->getRefId(),$this->course_obj->getId());
                if(count($this->start_obj->getStartObjects()) and !$this->start_obj->allFullfilled($ilUser->getId()))
                {
                        return false;
                }
                return true;
        }

Here is the caller graph for this function:

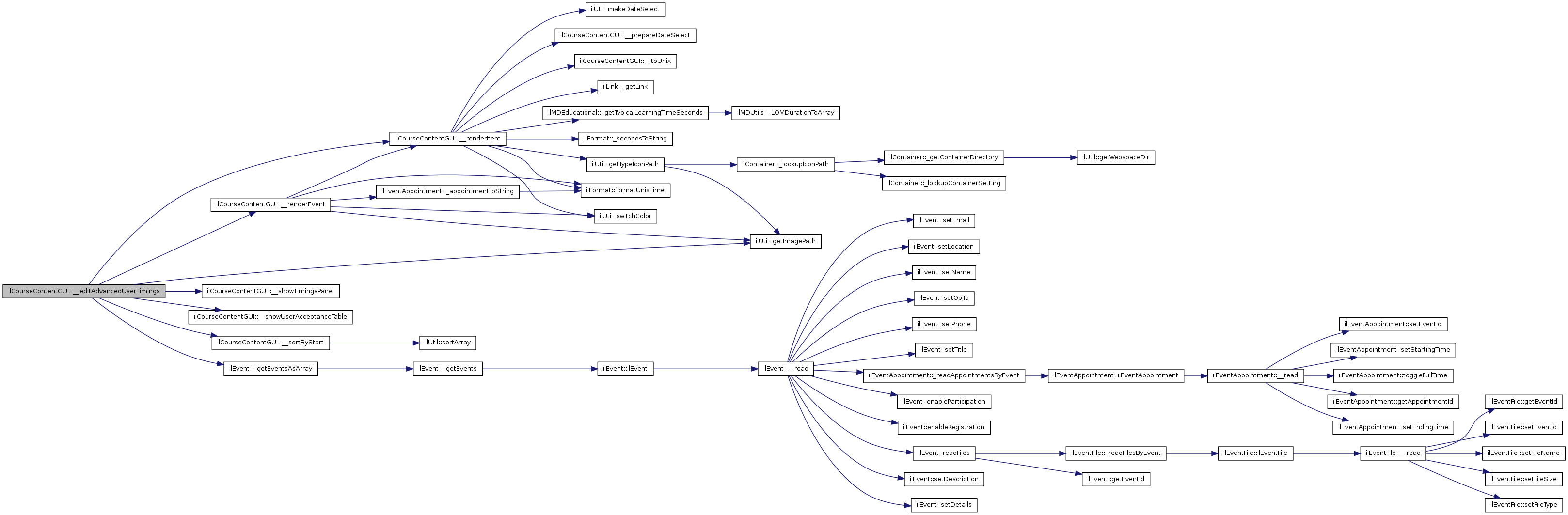
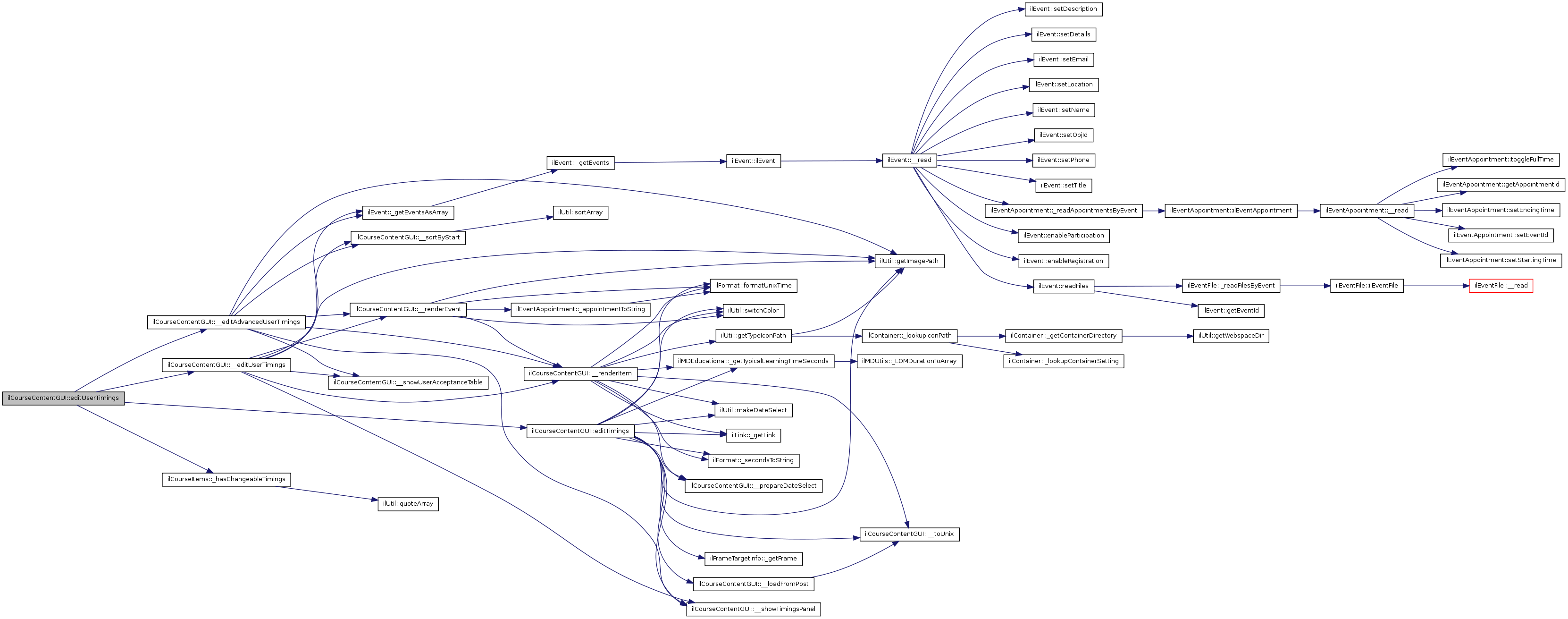
ilCourseContentGUI::__editAdvancedUserTimings (  ) 

Definition at line 1257 of file class.ilCourseContentGUI.php.

References $_SESSION, __renderEvent(), __renderItem(), __showTimingsPanel(), __showUserAcceptanceTable(), __sortByStart(), ilEvent::_getEventsAsArray(), and ilUtil::getImagePath().

Referenced by editUserTimings().

        {
                include_once 'Modules/Course/classes/Event/class.ilEvent.php';

                $this->tpl->addBlockfile('ADM_CONTENT','adm_content','tpl.crs_usr_edit_timings_adv.html','Modules/Course');
                $this->__showTimingsPanel();
                $this->__showUserAcceptanceTable();

                $this->tpl->setVariable("FORMACTION",$this->ctrl->getFormAction($this));
                $this->tpl->setVariable("HEADER_IMG",ilUtil::getImagePath('icon_crs.gif'));
                $this->tpl->setVariable("HEADER_ALT",$this->lng->txt('obj_crs'));
                $this->tpl->setVariable("BLOCK_HEADER_CONTENT",$this->lng->txt('timings_usr_edit'));

                if(!$_SESSION['crs_timings_user_hidden'])
                {
                        $this->tpl->setVariable("SHOW_HIDE_TEXT",$this->lng->txt('show_details'));
                        $this->ctrl->setParameter($this,'show_details',1);
                        $this->tpl->setVariable("SHOW_HIDE_LINK",$this->ctrl->getLinkTarget($this,'editUserTimings'));
                }
                else
                {
                        $this->tpl->setVariable("SHOW_HIDE_TEXT",$this->lng->txt('hide_details'));
                        $this->ctrl->setParameter($this,'show_details',0);
                        $this->tpl->setVariable("SHOW_HIDE_LINK",$this->ctrl->getLinkTarget($this,'editUserTimings'));
                }
                $this->ctrl->clearParameters($this);
                $this->tpl->setVariable("TXT_TITLE",$this->lng->txt('title'));
                $this->tpl->setVariable("TXT_START_END",$this->lng->txt('crs_timings_short_start_end'));
                $this->tpl->setVariable("TXT_INFO_START_END",$this->lng->txt('crs_timings_start_end_info'));

                $this->tpl->setVariable("TXT_LIMIT",$this->lng->txt('crs_timings_short_limit_start_end'));
                $this->tpl->setVariable("TXT_INFO_LIMIT",$this->lng->txt('crs_timings_from_until'));

                $this->tpl->setVariable("TXT_OWN_PRESETTING",$this->lng->txt('crs_timings_planed_start'));
                $this->tpl->setVariable("TXT_INFO_OWN_PRESETTING",$this->lng->txt('crs_timings_start_end_info'));

                $this->tpl->setVariable("TXT_DURATION",$this->lng->txt('crs_timings_time_frame'));
                $this->tpl->setVariable("TXT_INFO_DURATION",$this->lng->txt('crs_timings_in_days'));

                $this->tpl->setVariable("TXT_BTN_UPDATE",$this->lng->txt('save'));
                $this->tpl->setVariable("TXT_CANCEL",$this->lng->txt('cancel'));

                $this->items_obj = new ilCourseItems($this->course_obj,$this->course_obj->getRefId());
                $items =& $this->items_obj->getItems();

                $all_items = array_merge($this->items_obj->getFilteredItems($this->course_obj->getId()),
                                                                 ilEvent::_getEventsAsArray($this->course_obj->getId()));
                $sorted_items = $this->__sortByStart($all_items);

                $this->counter = 0;
                foreach($sorted_items as $item)
                {
                        switch($item['type'])
                        {
                                case 'event':
                                        $this->__renderEvent($item);
                                        break;

                                default:
                                        $this->__renderItem($item,0);
                                        break;
                        }
                }
        }

Here is the call graph for this function:

Here is the caller graph for this function:

ilCourseContentGUI::__editUserTimings (  ) 

Definition at line 1322 of file class.ilCourseContentGUI.php.

References $_SESSION, __renderEvent(), __renderItem(), __showTimingsPanel(), __showUserAcceptanceTable(), __sortByStart(), ilEvent::_getEventsAsArray(), and ilUtil::getImagePath().

Referenced by editUserTimings().

        {
                $this->tpl->addBlockfile('ADM_CONTENT','adm_content','tpl.crs_usr_edit_timings.html','Modules/Course');

                $this->__showTimingsPanel();
                $this->__showUserAcceptanceTable();

                $this->tpl->setVariable("FORMACTION",$this->ctrl->getFormAction($this));
                $this->tpl->setVariable("HEADER_IMG",ilUtil::getImagePath('icon_crs.gif'));
                $this->tpl->setVariable("HEADER_ALT",$this->lng->txt('obj_crs'));

                if(!$_SESSION['crs_timings_user_hidden'])
                {
                        $this->tpl->setVariable("SHOW_HIDE_TEXT",$this->lng->txt('show_details'));
                        $this->ctrl->setParameter($this,'show_details',1);
                        $this->tpl->setVariable("SHOW_HIDE_LINK",$this->ctrl->getLinkTarget($this,'editUserTimings'));
                }
                else
                {
                        $this->tpl->setVariable("SHOW_HIDE_TEXT",$this->lng->txt('hide_details'));
                        $this->ctrl->setParameter($this,'show_details',0);
                        $this->tpl->setVariable("SHOW_HIDE_LINK",$this->ctrl->getLinkTarget($this,'editUserTimings'));
                }
                $this->ctrl->clearParameters($this);

                $this->tpl->setVariable("BLOCK_HEADER_CONTENT",$this->lng->txt('timings_timings'));
                $this->tpl->setVariable("TXT_TITLE",$this->lng->txt('title'));
                $this->tpl->setVariable("TXT_START",$this->lng->txt('crs_timings_sug_begin'));
                $this->tpl->setVariable("TXT_END",$this->lng->txt('crs_timings_sug_end'));


                $this->items_obj = new ilCourseItems($this->course_obj,$this->course_obj->getRefId());

                $all_items = array_merge($this->items_obj->getFilteredItems($this->course_obj->getId()),
                                                                 ilEvent::_getEventsAsArray($this->course_obj->getId()));
                $sorted_items = $this->__sortByStart($all_items);

                $this->counter = 0;
                foreach($sorted_items as $item)
                {
                        switch($item['type'])
                        {
                                case 'event':
                                        $this->__renderEvent($item);
                                        break;

                                default:
                                        $this->__renderItem($item,0);
                                        break;
                        }
                }
        }

Here is the call graph for this function:

Here is the caller graph for this function:

ilCourseContentGUI::__forwardToArchivesGUI (  ) 

Definition at line 190 of file class.ilCourseContentGUI.php.

Referenced by executeCommand().

        {
                include_once 'Modules/Course/classes/class.ilCourseArchivesGUI.php';

                $this->ctrl->setReturn($this,'');
                $archives_gui = new ilCourseArchivesGUI($this->container_gui);
                $this->ctrl->forwardCommand($archives_gui);

                $this->tabs_gui->setTabActive('view_content');
                $this->tabs_gui->setSubTabActive('crs_archives');

                return true;
        }

Here is the caller graph for this function:

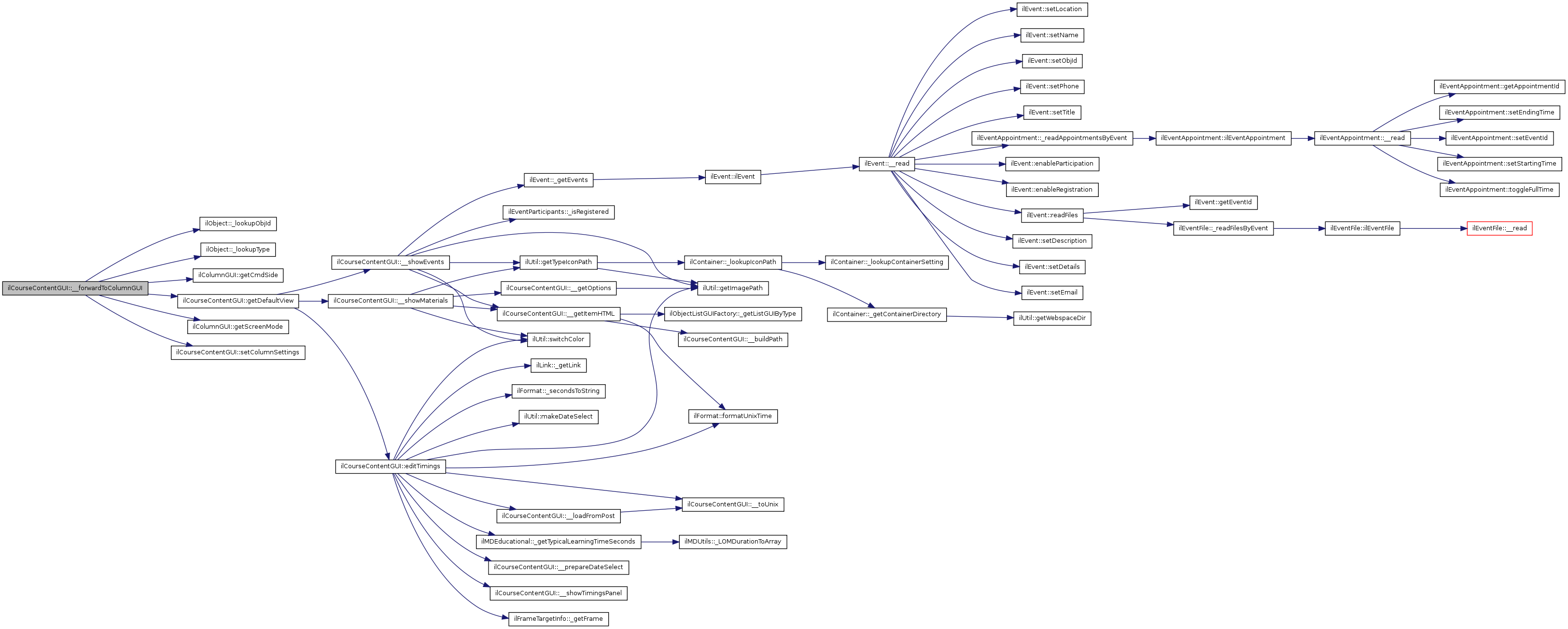
ilCourseContentGUI::__forwardToColumnGUI (  ) 

Get columngui output.

Definition at line 511 of file class.ilCourseContentGUI.php.

References $_GET, $ilCtrl, ilObjectGUI::$obj_id, ilObject::_lookupObjId(), ilObject::_lookupType(), ilColumnGUI::getCmdSide(), getDefaultView(), ilColumnGUI::getScreenMode(), and setColumnSettings().

Referenced by getCenterColumnHTML().

        {
                global $ilCtrl, $ilAccess;
                
                include_once("Services/Block/classes/class.ilColumnGUI.php");

                // this gets us the subitems we need in setColumnSettings()
                $this->course_obj->initCourseItemObject($this->container_obj->getRefId());
                
                $obj_id = ilObject::_lookupObjId($this->container_obj->getRefId());
                $obj_type = ilObject::_lookupType($obj_id);

                if (!$ilCtrl->isAsynch())
                {
                        //if ($column_gui->getScreenMode() != IL_SCREEN_SIDE)
                        if (ilColumnGUI::getScreenMode() != IL_SCREEN_SIDE)
                        {
                                // right column wants center
                                if (ilColumnGUI::getCmdSide() == IL_COL_RIGHT)
                                {
                                        $column_gui = new ilColumnGUI($obj_type, IL_COL_RIGHT);
                                        $this->setColumnSettings($column_gui);
                                        $html = $ilCtrl->forwardCommand($column_gui);
                                }
                                // left column wants center
                                if (ilColumnGUI::getCmdSide() == IL_COL_LEFT)
                                {
                                        $column_gui = new ilColumnGUI($obj_type, IL_COL_LEFT);
                                        $this->setColumnSettings($column_gui);
                                        $html = $ilCtrl->forwardCommand($column_gui);
                                }
                        }
                        else
                        {
                                if ($_GET["col_return"] == "objectives")
                                {
                                        $this->tabs_gui->setSubTabActive('learners_view');
                                        //return $this->__forwardToObjectivePresentation();
                                        include_once 'Modules/Course/classes/class.ilCourseObjectivePresentationGUI.php';
                                        $this->ctrl->setReturn($this,'');
                                        $objectives_gui = new ilCourseObjectivePresentationGUI($this->container_gui);
                                        $this->ctrl->getHTML($objectives_gui);
                                }
                                else
                                {
                                        $this->getDefaultView();
                                }
                        }
                }
                
                return $html;
        }

Here is the call graph for this function:

Here is the caller graph for this function:

ilCourseContentGUI::__forwardToObjectivePresentation (  ) 

Definition at line 175 of file class.ilCourseContentGUI.php.

Referenced by getCenterColumnHTML().

        {
                include_once 'Modules/Course/classes/class.ilCourseObjectivePresentationGUI.php';

                $this->ctrl->setReturn($this,'');
                $objectives_gui = new ilCourseObjectivePresentationGUI($this->container_gui);
                
                if(!$this->ctrl->getNextClass())
                {
                        $this->ctrl->setCmdClass(get_class($objectives_gui));
                }
                $this->ctrl->forwardCommand($objectives_gui);
                return true;
        }

Here is the caller graph for this function:

ilCourseContentGUI::__getDefaultCommand (  ) 

Definition at line 154 of file class.ilCourseContentGUI.php.

References $_SESSION.

Referenced by executeCommand().

        {
                global $ilAccess;

                // edit timings if panel is on
                if($_SESSION['crs_timings_panel'][$this->course_obj->getId()])
                {
                        return 'editTimings';
                }
                if($ilAccess->checkAccess('write','',$this->container_obj->getRefId()))
                {
                        return 'view';
                }
                if($this->container_obj->getType() == 'crs' and
                   $this->course_obj->getViewMode() == IL_CRS_VIEW_TIMING)
                {
                        return 'editUserTimings';
                }
                return 'view';
        }

Here is the caller graph for this function:

ilCourseContentGUI::__getItemHTML ( cont_data,
a_show_path = false 
)

Definition at line 1751 of file class.ilCourseContentGUI.php.

References __buildPath(), ilObjectListGUIFactory::_getListGUIByType(), and ilFormat::formatUnixTime().

Referenced by __showEvents(), and __showMaterials().

        {
                include_once './classes/class.ilObjectListGUIFactory.php';

                // ACTIVATION
                $activation = '';
                if($cont_data['timing_type'] != IL_CRS_TIMINGS_DEACTIVATED)
                {
                        $long = $cont_data['timing_type'] == IL_CRS_TIMINGS_ACTIVATION;

                        $activation = ilFormat::formatUnixTime($cont_data['start'],$long).' - '.
                                ilFormat::formatUnixTime($cont_data['end'],$long);
                }
                // get item list gui object
                if (!is_object ($this->list_gui[$cont_data["type"]]))
                {
                        $item_list_gui =& ilObjectListGUIFactory::_getListGUIByType($cont_data["type"]);

                        $item_list_gui->setContainerObject($this->container_gui);
                        // Enable/disable subscription depending on course settings
                        $item_list_gui->enableSubscribe($this->course_obj->getAboStatus());

                        $this->list_gui[$cont_data["type"]] =& $item_list_gui;
                }
                else
                {
                        $item_list_gui =& $this->list_gui[$cont_data["type"]];
                }

                // show administration command buttons (or not)
                if (!$this->container_gui->isActiveAdministrationPanel())
                {
                        $item_list_gui->enableDelete(false);
                        $item_list_gui->enableLink(false);
                        $item_list_gui->enableCut(false);
                }

                // add activation custom property
                if ($activation != "")
                {
                        $item_list_gui->addCustomProperty($this->lng->txt($cont_data['activation_info']), $activation,
                                                                                          false, true);
                }

                if($a_show_path and $this->is_tutor)
                {
                        $item_list_gui->addCustomProperty($this->lng->txt('path'),
                                                                                          $this->__buildPath($cont_data['ref_id']),
                                                                                          false,
                                                                                          true);
                }


                if($this->is_tutor)
                {
                        $this->ctrl->setParameterByClass('ilcourseitemadministrationgui',"ref_id",
                                                                                         $this->container_obj->getRefId());
                        $this->ctrl->setParameterByClass('ilcourseitemadministrationgui',"item_id",
                                                                                         $cont_data['child']);

                        $item_list_gui->addCustomCommand($this->ctrl->getLinkTargetByClass('ilCourseItemAdministrationGUI',
                                                                                                                                                           'edit'),
                                                                                         'activation');
                }

                $html = $item_list_gui->getListItemHTML($cont_data['ref_id'],
                                                                                                $cont_data['obj_id'], $cont_data['title'], $cont_data['description']);
        
                $this->container_gui->determineAdminCommands($cont_data['ref_id'],
                                                                                                         $item_list_gui->adminCommandsIncluded());
                
                return $html;
        }

Here is the call graph for this function:

Here is the caller graph for this function:

ilCourseContentGUI::__getOptions ( cont_data,
num 
)

Definition at line 1825 of file class.ilCourseContentGUI.php.

References ilUtil::getImagePath().

Referenced by __showMaterials().

        {
                if($this->is_tutor)
                {
                        $images = array();
                        if($this->course_obj->getOrderType() == $this->course_obj->SORT_MANUAL)
                        {
                                if($num != 0)
                                {
                                        $tmp_array["gif"] = ilUtil::getImagePath("a_up.gif");
                                        $tmp_array["lng"] = $this->lng->txt("crs_move_up");

                                        $this->ctrl->setParameterByClass('ilcourseitemadministrationgui',"ref_id",
                                                                                                         $this->container_obj->getRefId());
                                        $this->ctrl->setParameterByClass('ilcourseitemadministrationgui',"item_id",
                                                                                                         $cont_data['child']);
                                        $tmp_array['lnk'] = $this->ctrl->getLinkTargetByClass('ilcourseitemadministrationgui','moveUp');
                                        $tmp_array["tar"] = "";

                                        $images[] = $tmp_array;
                                }
                                if($num != count($this->cont_arr) - 1)
                                {
                                        $tmp_array["gif"] = ilUtil::getImagePath("a_down.gif");
                                        $tmp_array["lng"] = $this->lng->txt("crs_move_down");
                                        $this->ctrl->setParameterByClass('ilcourseitemadministrationgui',"ref_id",
                                                                                                         $this->container_obj->getRefId());
                                        $this->ctrl->setParameterByClass('ilcourseitemadministrationgui',"item_id",
                                                                                                         $cont_data['child']);
                                        $tmp_array['lnk'] = $this->ctrl->getLinkTargetByClass('ilcourseitemadministrationgui','moveDown');

                                        $images[] = $tmp_array;
                                }
                        }

                }
                return $images ? $images : array();
        }

Here is the call graph for this function:

Here is the caller graph for this function:

ilCourseContentGUI::__initCourseObject (  ) 

Definition at line 2077 of file class.ilCourseContentGUI.php.

References ilObjectGUI::$tree, and ilObjectFactory::getInstanceByRefId().

Referenced by ilCourseContentGUI().

        {
                global $tree;

                if($this->container_obj->getType() == 'crs')
                {
                        // Container is course
                        $this->course_obj =& $this->container_obj;
                }
                else
                {
                        $course_ref_id = $tree->checkForParentType($this->container_obj->getRefId(),'crs');
                        $this->course_obj =& ilObjectFactory::getInstanceByRefId($course_ref_id);
                }
                return true;
        }

Here is the call graph for this function:

Here is the caller graph for this function:

& ilCourseContentGUI::__loadFromPost ( &$  item  ) 

Definition at line 1665 of file class.ilCourseContentGUI.php.

References ilObjectGUI::$obj_id, and __toUnix().

Referenced by editTimings().

        {
                $obj_id = $item['obj_id'];

                if(!isset($_POST['item'][$obj_id]))
                {
                        return $item;
                }
                $item['suggestion_start'] = $this->__toUnix($_POST['item'][$obj_id]['sug_start']);
                $item['suggestion_end'] = $this->__toUnix($_POST['item'][$obj_id]['sug_end']);
                $item['earliest_start'] = $this->__toUnix($_POST['item'][$obj_id]['lim_start']);
                $item['latest_end'] = $this->__toUnix($_POST['item'][$obj_id]['lim_end']);
                $item['changeable'] = $_POST['item'][$obj_id]['change'];
                $item['timing_type'] = $_POST['item'][$obj_id]['active'] ? IL_CRS_TIMINGS_PRESETTING : $item['timing_type'];
                $item['duration_a'] = $_POST['item'][$obj_id]['duration_a'];
                $item['duration_b'] = $_POST['item'][$obj_id]['duration_b'];

                return $item;
        }

Here is the call graph for this function:

Here is the caller graph for this function:

ilCourseContentGUI::__prepareDateSelect ( a_unix_time  ) 

Definition at line 2099 of file class.ilCourseContentGUI.php.

Referenced by __renderItem(), and editTimings().

        {
                return array('y' => date('Y',$a_unix_time),
                                         'm' => date('m',$a_unix_time),
                                         'd' => date('d',$a_unix_time));
        }

Here is the caller graph for this function:

ilCourseContentGUI::__prepareTimeSelect ( a_unix_time  ) 

Definition at line 2106 of file class.ilCourseContentGUI.php.

        {
                return array('h' => date('G',$a_unix_time),
                                         'm' => date('i',$a_unix_time),
                                         's' => date('s',$a_unix_time));
        }

ilCourseContentGUI::__renderEvent ( item  ) 

Definition at line 1396 of file class.ilCourseContentGUI.php.

References __renderItem(), ilEventAppointment::_appointmentToString(), ilFormat::formatUnixTime(), ilUtil::getImagePath(), and ilUtil::switchColor().

Referenced by __editAdvancedUserTimings(), and __editUserTimings().

        {
                if(strlen($item['description']))
                {
                        $this->tpl->setCurrentBlock("item_description");
                        $this->tpl->setVariable("DESC",$item['description']);
                        $this->tpl->parseCurrentBlock();
                }

                $this->tpl->setCurrentBlock("title_as_link");
                $this->ctrl->setParameterByClass('ileventadministrationgui','event_id',$item['event_id']);
                $this->tpl->setVariable("TITLE_LINK",$this->ctrl->getLinkTargetByClass('ileventadministrationgui','info'));
                $this->tpl->setVariable("TITLE_NAME",$item['title']);
                $this->tpl->parseCurrentBlock();

                $this->tpl->setVariable("SUG_START",ilFormat::formatUnixTime($item['start']));
                $this->tpl->setVariable("SUG_END",ilFormat::formatUnixTime($item['end']));

                $this->tpl->setCurrentBlock("tlt");
                $this->tpl->setVariable("TXT_TLT",$this->lng->txt('event_date'));
                $this->tpl->setVariable("TLT_VAL",ilEventAppointment::_appointmentToString($item['start'],$item['end'],$item['fulltime']));
                $this->tpl->parseCurrentBlock();

                $this->tpl->setCurrentBlock("container_standard_row");
                $this->tpl->setVariable("ROWCLASS",ilUtil::switchColor($this->counter++,'tblrow1','tblrow2'));
                $this->tpl->setVariable("TYPE_IMG",ilUtil::getImagePath('icon_'.$item['type'].'.gif'));
                $this->tpl->setVariable("TYPE_ALT_IMG",$this->lng->txt('obj_'.$item['type']));
                $this->tpl->parseCurrentBlock();

                #if(!$_SESSION['crs_timings_user_hidden'])
                #{
                #       return true;
                #}
                foreach($this->items_obj->getItemsByEvent($item['event_id']) as $item)
                {
                        $this->__renderItem($item,1);
                }
        }

Here is the call graph for this function:

Here is the caller graph for this function:

ilCourseContentGUI::__renderItem ( item,
level 
)

Definition at line 1435 of file class.ilCourseContentGUI.php.

References $_SESSION, __prepareDateSelect(), __toUnix(), ilLink::_getLink(), ilMDEducational::_getTypicalLearningTimeSeconds(), ilFormat::_secondsToString(), ilFormat::formatUnixTime(), ilUtil::getTypeIconPath(), ilUtil::makeDateSelect(), and ilUtil::switchColor().

Referenced by __editAdvancedUserTimings(), __editUserTimings(), and __renderEvent().

        {
                global $ilUser,$ilAccess;

                include_once 'Modules/Course/classes/Timings/class.ilTimingPlaned.php';
                include_once './classes/class.ilLink.php';
                include_once './Services/MetaData/classes/class.ilMDEducational.php';
                
                if(!$ilAccess->checkAccess('visible','',$item['ref_id']))
                {
                        return false;
                }

                $this->lng->loadLanguageModule('meta');

                $usr_planed = new ilTimingPlaned($item['ref_id'],$ilUser->getId());

                for($i = 0;$i < $level;$i++)
                {
                        $this->tpl->touchBlock('start_indent');
                        $this->tpl->touchBlock('end_indent');
                }
                if(strlen($item['description']))
                {
                        $this->tpl->setCurrentBlock("item_description");
                        $this->tpl->setVariable("DESC",$item['description']);
                        $this->tpl->parseCurrentBlock();
                }
                if($tlt = ilMDEducational::_getTypicalLearningTimeSeconds($item['obj_id']))
                {
                        $this->tpl->setCurrentBlock("tlt");
                        $this->tpl->setVariable("TXT_TLT",$this->lng->txt('meta_typical_learning_time'));
                        $this->tpl->setVariable("TLT_VAL",ilFormat::_secondsToString($tlt));
                        $this->tpl->parseCurrentBlock();
                }

                if($ilAccess->checkAccess('read','',$item['ref_id']))
                {
                        $this->tpl->setCurrentBlock("title_as_link");
                        $this->tpl->setVariable("TITLE_LINK",ilLink::_getLink($item['ref_id'],$item['type']));
                        $this->tpl->setVariable("TITLE_NAME",$item['title']);
                        $this->tpl->parseCurrentBlock();
                }
                else
                {
                        $this->tpl->setCurrentBlock("title_plain");
                        $this->tpl->setVariable("TITLE",$item['title']);
                        $this->tpl->parseCurrentBlock();
                }
                $this->tpl->setCurrentBlock("container_standard_row");

                if(isset($this->invalid["$item[ref_id]"]))
                {
                        $this->tpl->setVariable("ROWCLASS",'tblrowmarked');
                }
                else
                {
                        $this->tpl->setVariable("ROWCLASS",ilUtil::switchColor($this->counter++,'tblrow1','tblrow2'));
                }
                #$this->tpl->setVariable("TYPE_IMG",ilUtil::getImagePath('icon_'.$item['type'].'.gif'));
                $this->tpl->setVariable('TYPE_IMG',ilUtil::getTypeIconPath($item['type'],$item['obj_id'],'small'));
                $this->tpl->setVariable("TYPE_ALT_IMG",$this->lng->txt('obj_'.$item['type']));


                if($item['timing_type'] == IL_CRS_TIMINGS_PRESETTING)
                {
                        $this->tpl->setVariable("SUG_START",ilFormat::formatUnixTime($item['suggestion_start']));
                        $this->tpl->setVariable("SUG_END",ilFormat::formatUnixTime($item['suggestion_end']));
                }

                if($item['changeable'])
                {
                        $item_prefix = "item[".$item['ref_id'].']';

                        if(is_array($_POST['item']["$item[ref_id]"]['own_start']))
                        {
                                #echo "Start post<br>";
                                $start = $this->__toUnix($_POST['item']["$item[ref_id]"]['own_start']);
                        }
                        elseif($usr_planed->getPlanedStartingTime())
                        {
                                #echo "Own start<br>";
                                $start = $usr_planed->getPlanedStartingTime();
                        }
                        else
                        {
                                #echo "Empfehlung start<br>";
                                $start = $item['suggestion_start'];
                        }

                        $date = $this->__prepareDateSelect($start);
                        $this->tpl->setVariable("OWN_START",
                                                                        ilUtil::makeDateSelect($item_prefix."[own_start]",
                                                                                                                   $date['y'],$date['m'],$date['d'],date('Y',time()),false));

                        if($usr_planed->getPlanedEndingTime())
                        {
                                #echo "Own End<br>";
                                $end = $usr_planed->getPlanedEndingTime();
                        }
                        else
                        {
                                #echo "Empfehlung end<br>";
                                $end = $item['suggestion_end'];
                        }
                        $this->tpl->setVariable("OWN_END",ilFormat::formatUnixTime($end));
                        $this->tpl->setVariable("NAME_DURATION",$item_prefix."[duration]");

                        // Duration
                        if(isset($_POST['item']["$item[ref_id]"]['duration']))
                        {
                                $this->tpl->setVariable("VAL_DURATION",$_POST['item']["$item[ref_id]"]['duration']);
                        }
                        else
                        {
                                $this->tpl->setVariable("VAL_DURATION",intval(($end - $start) / (60 * 60 * 24)));
                        }
                        $this->tpl->setVariable("LIM_START",ilFormat::formatUnixTime($item['earliest_start']));
                        $this->tpl->setVariable("LIM_END",ilFormat::formatUnixTime($item['latest_end']));
                }

                $this->tpl->parseCurrentBlock();

                if(!$_SESSION['crs_timings_user_hidden'])
                {
                        return true;
                }

                $sub_items_obj = new ilCourseItems($this->course_obj,$item['ref_id']);
                foreach($sub_items_obj->getItems() as $item_data)
                {
                        $this->__renderItem($item_data,$level+1);
                }
        }

Here is the call graph for this function:

Here is the caller graph for this function:

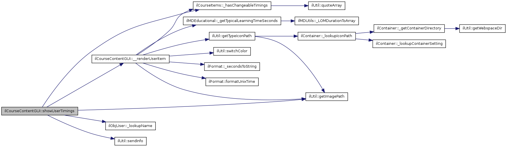
ilCourseContentGUI::__renderUserItem ( item,
level 
)

Definition at line 1161 of file class.ilCourseContentGUI.php.

References $_GET, ilMDEducational::_getTypicalLearningTimeSeconds(), ilCourseItems::_hasChangeableTimings(), ilFormat::_secondsToString(), ilFormat::formatUnixTime(), ilUtil::getImagePath(), ilUtil::getTypeIconPath(), and ilUtil::switchColor().

Referenced by showUserTimings().

        {
                global $ilUser,$ilAccess;

                include_once 'Modules/Course/classes/Timings/class.ilTimingPlaned.php';
                include_once './Services/MetaData/classes/class.ilMDEducational.php';

                $this->lng->loadLanguageModule('meta');

                $usr_planed = new ilTimingPlaned($item['ref_id'],$_GET['member_id']);
                for($i = 0;$i < $level;$i++)
                {
                        $this->tpl->touchBlock('start_indent');
                        $this->tpl->touchBlock('end_indent');
                }
                if(strlen($item['description']))
                {
                        $this->tpl->setCurrentBlock("item_description");
                        $this->tpl->setVariable("DESC",$item['description']);
                        $this->tpl->parseCurrentBlock();
                }
                if($tlt = ilMDEducational::_getTypicalLearningTimeSeconds($item['obj_id']))
                {
                        $this->tpl->setCurrentBlock("tlt");
                        $this->tpl->setVariable("TXT_TLT",$this->lng->txt('meta_typical_learning_time'));
                        $this->tpl->setVariable("TLT_VAL",ilFormat::_secondsToString($tlt));
                        $this->tpl->parseCurrentBlock();
                }

                $this->tpl->setCurrentBlock("title_plain");
                $this->tpl->setVariable("TITLE",$item['title']);
                $this->tpl->parseCurrentBlock();

                $this->tpl->setCurrentBlock("container_standard_row");

                $this->tpl->setVariable("ROWCLASS",ilUtil::switchColor($this->counter++,'tblrow1','tblrow2'));
                #$this->tpl->setVariable("TYPE_IMG",ilUtil::getImagePath('icon_'.$item['type'].'.gif'));
                $this->tpl->setVariable('TYPE_IMG',ilUtil::getTypeIconPath($item['type'],$item['obj_id'],'tiny'));
                $this->tpl->setVariable("TYPE_ALT_IMG",$this->lng->txt('obj_'.$item['type']));

                if($item['timing_type'] == IL_CRS_TIMINGS_PRESETTING)
                {
                        $this->tpl->setVariable("SUG_START",ilFormat::formatUnixTime($item['suggestion_start']));
                        $this->tpl->setVariable("SUG_END",ilFormat::formatUnixTime($item['suggestion_end']));
                }

                if($item['changeable'] and $item['timing_type'] == IL_CRS_TIMINGS_PRESETTING)
                {
                        if($usr_planed->getPlanedStartingTime())
                        {
                                $start = $usr_planed->getPlanedStartingTime();
                        }
                        else
                        {
                                $start = $item['suggestion_start'];
                        }

                        $this->tpl->setVariable("OWN_START",ilFormat::formatUnixTime($start));

                        if($usr_planed->getPlanedEndingTime())
                        {
                                $end = $usr_planed->getPlanedEndingTime();
                        }
                        else
                        {
                                $end = $item['suggestion_end'];
                        }
                        if($start != $item['suggestion_start'] or $end != $item['suggestion_end'])
                        {
                                $this->tpl->setVariable("OK_IMG",ilUtil::getImagePath('icon_ok.gif'));
                                $this->tpl->setVariable("OK_ALT",$this->lng->txt('crs_timings_changed'));
                        }
                        else
                        {
                                $this->tpl->setVariable("OK_IMG",ilUtil::getImagePath('icon_not_ok.gif'));
                                $this->tpl->setVariable("OK_ALT",$this->lng->txt('crs_timings_not_changed'));
                        }
                        $this->tpl->setVariable("OWN_END",ilFormat::formatUnixTime($end));

                }

                $this->tpl->parseCurrentBlock();

                $sub_items_obj = new ilCourseItems($this->course_obj,$item['ref_id'],$_GET['member_id']);
                foreach($sub_items_obj->getItems() as $item_data)
                {
                        if(($item_data['timing_type'] == IL_CRS_TIMINGS_PRESETTING) or
                           ilCourseItems::_hasChangeableTimings($item_data['ref_id']))
                        {
                                $this->__renderUserItem($item_data,$level+1);
                        }
                }
        }

Here is the call graph for this function:

Here is the caller graph for this function:

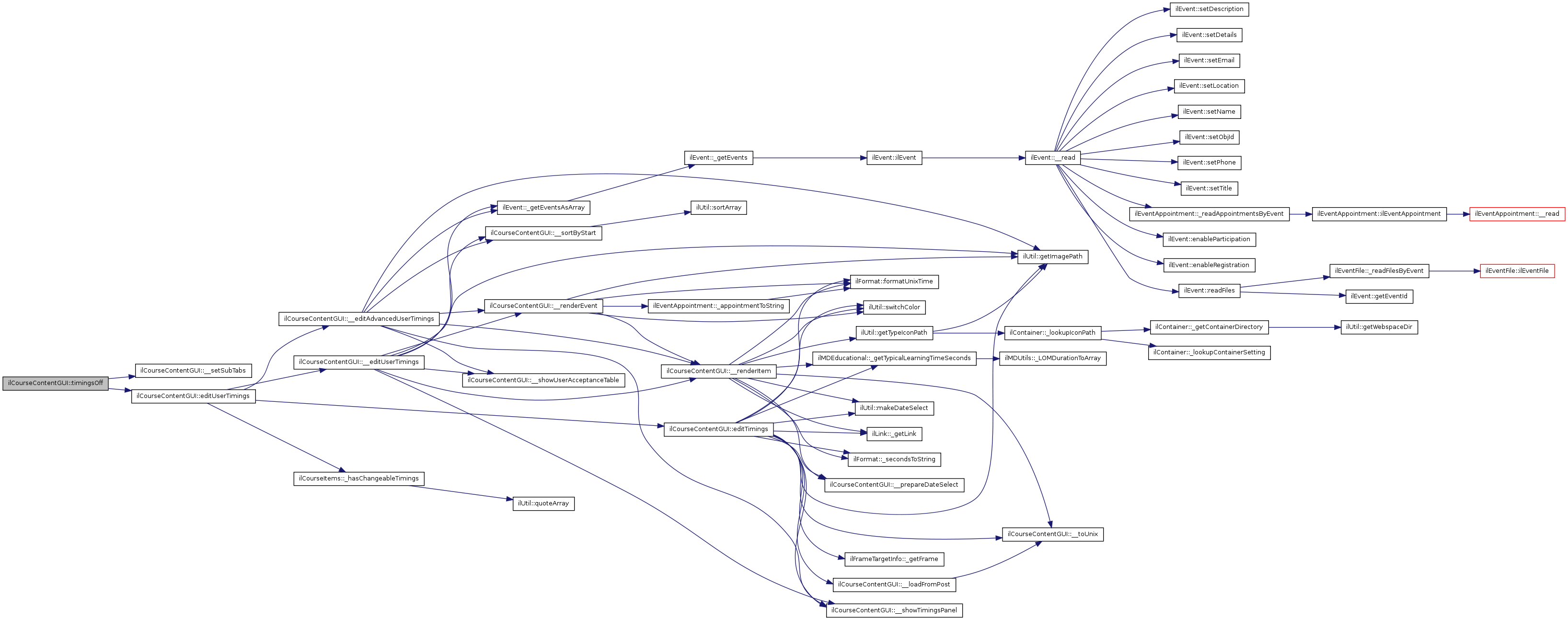
ilCourseContentGUI::__setSubTabs (  ) 

Definition at line 2022 of file class.ilCourseContentGUI.php.

References $_SESSION.

Referenced by executeCommand(), timingsOff(), and timingsOn().

        {
                global $ilAccess;

                if($this->container_obj->getType() != 'crs')
                {
                        return true;
                }
                if(!$ilAccess->checkAccess('write','',
                                                                   $this->course_obj->getRefId(),'crs',$this->course_obj->getId()))
                {
                        $this->is_tutor = false;
                        // No further tabs if objective view or archives
                        if($this->course_obj->enabledObjectiveView())
                        {
                                return false;
                        }
                }
                else
                {
                        $this->is_tutor = true;
                }

                // These subtabs should also work, if the command is called directly in
                // ilObjCourseGUI, so please use ...ByClass methods.
                // (see ilObjCourseGUI->executeCommand: case "ilcolumngui")
                
                if($this->course_obj->enabledObjectiveView())
                {
                        // Objective gui
                        $this->tabs_gui->addSubTabTarget('learners_view',
                                $this->ctrl->getLinkTargetByClass(array('ilcoursecontentgui', 'ilcourseobjectivepresentationgui'),'view'));
                }
                if(!$_SESSION['crs_timings_panel'][$this->course_obj->getId()])
                {
                        $this->tabs_gui->addSubTabTarget('crs_content',
                                $this->ctrl->getLinkTargetByClass("ilobjcoursegui",'view'));
                }
                include_once 'Modules/Course/classes/class.ilCourseItems.php';
                if(!$this->course_obj->enabledObjectiveView() and $this->course_obj->getViewMode() == IL_CRS_VIEW_TIMING)
                {
                        $this->tabs_gui->addSubTabTarget('timings_timings',
                                $this->ctrl->getLinkTargetByClass('ilcoursecontentgui','editUserTimings'));
                }

                if($this->is_tutor)
                {
                        $this->tabs_gui->addSubTabTarget('crs_archives',
                                $this->ctrl->getLinkTargetByClass(
                                        array('ilcoursecontentgui', 'ilcoursearchivesgui'),'view'));
                }

                return true;
        }

Here is the caller graph for this function:

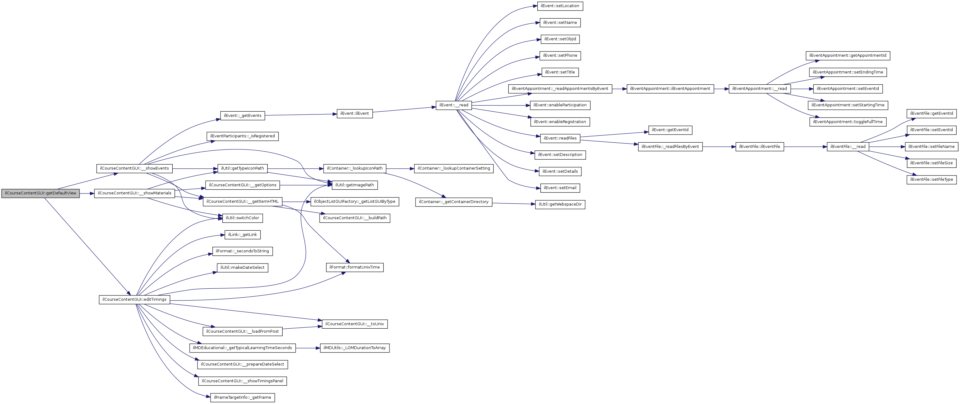
ilCourseContentGUI::__showEvents (  ) 

Definition at line 566 of file class.ilCourseContentGUI.php.

References $_GET, $tbl, $tpl, __getItemHTML(), ilEvent::_getEvents(), ilEventParticipants::_isRegistered(), ilUtil::getImagePath(), ilUtil::getTypeIconPath(), and ilUtil::switchColor().

Referenced by getDefaultView().

        {
                global $ilUser,$ilAccess;
                
                include_once 'Modules/Course/classes/Event/class.ilEventItems.php';
                include_once 'Modules/Course/classes/Event/class.ilEventParticipants.php';

                $this->course_obj->initCourseItemObject($this->container_obj->getRefId());

                if(!count($event_objs = ilEvent::_getEvents($this->container_obj->getId())))
                {
                        return true;
                }

                $tpl =& new ilTemplate("tpl.table.html", true, true);
                $tpl->addBlockfile("TBL_CONTENT", "tbl_content", "tpl.event_row.html",'Modules/Course');

                $counter = 0;
                foreach($event_objs as $event_obj)
                {
                        $appointment_obj =& $event_obj->getFirstAppointment();

                        // Info
                        $tpl->setCurrentBlock("event_commands");
                        $this->ctrl->setParameterByClass('ileventadministrationgui','event_id',$event_obj->getEventId());
                        $tpl->setVariable("EVENT_LINK",$this->ctrl->getLinkTargetByClass('ileventadministrationgui','info'));
                        $tpl->setVariable("EVENT_LINK_TXT",$this->lng->txt('info_short'));
                        $tpl->parseCurrentBlock();

                        if($event_obj->enabledRegistration() and ilEventParticipants::_isRegistered($ilUser->getId(),$event_obj->getEventId()))
                        {
                                $tpl->setCurrentBlock("event_commands");
                                $this->ctrl->setParameterByClass('ileventadministrationgui','event_id',$event_obj->getEventId());
                                $tpl->setVariable("EVENT_LINK",$this->ctrl->getLinkTargetByClass('ileventadministrationgui','unregister'));
                                $tpl->setVariable("EVENT_LINK_TXT",$this->lng->txt('event_unregister'));
                                $tpl->parseCurrentBlock();
                        }
                        elseif($event_obj->enabledRegistration())
                        {
                                $tpl->setCurrentBlock("event_commands");
                                $this->ctrl->setParameterByClass('ileventadministrationgui','event_id',$event_obj->getEventId());
                                $tpl->setVariable("EVENT_LINK",$this->ctrl->getLinkTargetByClass('ileventadministrationgui','register'));
                                $tpl->setVariable("EVENT_LINK_TXT",$this->lng->txt('event_register'));
                                $tpl->parseCurrentBlock();
                        }
                        if($this->is_tutor)
                        {
                                // Edit
                                $tpl->setCurrentBlock("event_commands");
                                $this->ctrl->setParameterByClass('ileventadministrationgui','event_id',$event_obj->getEventId());
                                $tpl->setVariable("EVENT_LINK",$this->ctrl->getLinkTargetByClass('ileventadministrationgui','edit'));
                                $tpl->setVariable("EVENT_LINK_TXT",$this->lng->txt('edit'));
                                $tpl->parseCurrentBlock();


                                // Delete
                                $tpl->setCurrentBlock("event_commands");
                                $tpl->setVariable("EVENT_LINK",$this->ctrl->getLinkTargetByClass('ileventadministrationgui','confirmDelete'));
                                $tpl->setVariable("EVENT_LINK_TXT",$this->lng->txt('delete'));
                                $tpl->parseCurrentBlock();
                        }

                        $event_items = $this->course_obj->items_obj->getItemsByEvent($event_obj->getEventId());
                        foreach ($event_items as $cont_data)
                        {
                                if(!$ilAccess->checkAccess('visible','',$cont_data['ref_id']))
                                {
                                        continue;
                                }

                                if($cont_data["child"] <= 0)
                                {
                                        continue;
                                }
                                if(strlen($html = $this->__getItemHTML($cont_data,true)))
                                {
                                         /* Disabled: no manual sort
                                         foreach($this->__getOptions($cont_data,$num) as $key => $image)
                                         {
                                                 $tpl->setCurrentBlock("img");
                                                 $tpl->setVariable("IMG_TYPE",$image["gif"]);
                                                 $tpl->setVariable("IMG_ALT",$image["lng"]);
                                                 $tpl->setVariable("IMG_LINK",$image["lnk"]);
                                                 $tpl->setVariable("IMG_TARGET",$image["tar"]);
                                                 $tpl->parseCurrentBlock();
                                         }

                                         $tpl->setCurrentBlock("options");
                                         $tpl->setVariable("OPT_ROWCOL", ilUtil::switchColor($num,"tblrow1","tblrow2"));
                                         $tpl->parseCurrentBlock();
                                         */

                                         if ($this->container_gui->isActiveAdministrationPanel())
                                         {
                                                 $tpl->setCurrentBlock("block_row_check");
                                                 $tpl->setVariable("ITEM_ID", $cont_data['ref_id']);
                                                 $tpl->parseCurrentBlock();
                                         }

                                         // change row color
                                         $tpl->setVariable("ITEM_HTML",$html);
                                         $tpl->setVariable("MATERIAL_ROWCOL", ilUtil::switchColor($counter,"tblrow1","tblrow2"));
                                         $tpl->setVariable('TYPE_IMG',ilUtil::getTypeIconPath($cont_data['type'],$cont_data['obj_id'],'small'));
                                         #$tpl->setVariable("TYPE_IMG", ilUtil::getImagePath("icon_".$cont_data["type"].".gif"));
                                         $tpl->setVariable("ALT_IMG", $this->lng->txt("obj_".$cont_data["type"]));
                                 }

                                 $tpl->setCurrentBlock("materials");
                                 $tpl->setVariable("ITEM_HTML",$html);
                                 $tpl->parseCurrentBlock();
                        }

                        $tpl->setCurrentBlock("tbl_content");
                        $tpl->setVariable("EVENT_ROWCOL",ilUtil::switchColor($counter,'tblrow1','tblrow2'));
                        $tpl->setVariable("EVENT_IMG",ilUtil::getImagePath('icon_event.gif'));
                        $tpl->setVariable("EVENT_ALT",$this->lng->txt('events'));
                        $tpl->setVariable("EVENT_TITLE",$event_obj->getTitle());

                        $this->ctrl->setParameterByClass('ileventadministrationgui','event_id',$event_obj->getEventId());
                        $tpl->setVariable("HREF_EVENT_TITLE",$this->ctrl->getLinkTargetByClass('ileventadministrationgui',
                                                                                                                                                                   'info'));
                        if(strlen($desc = $event_obj->getDescription()))
                        {
                                $tpl->setVariable("EVENT_DESCRIPTION",$desc);
                        }
                        $tpl->setVariable("EVENT_TXT_DATE",$this->lng->txt('event_date'));
                        $tpl->setVariable("EVENT_DATE",$appointment_obj->appointmentToString());
                        $tpl->parseCurrentBlock();

                        $counter++;
                }

                // create table
                include_once "./Services/Table/classes/class.ilTableGUI.php";
                $tbl = new ilTableGUI();
                $tbl->setStyle('table','il_ContainerBlock');

                // title & header columns
                $tbl->setTitle($this->lng->txt("events"),"icon_crs.gif",$this->lng->txt("events"));

                if($this->is_tutor)
                {
                        $tbl->setHeaderNames(array($this->lng->txt("type"),$this->lng->txt("title"),
                                                                           ""));
                        $tbl->setHeaderVars(array("type","title","options"),
                                                                array("ref_id" => $this->course_obj->getRefId(),
                                                                          "cmdClass" => "ilobjcoursecontentgui",
                                                                          "cmdNode" => $_GET["cmdNode"]));
                        $tbl->setColumnWidth(array("1px","100%","24px"));
                        $tbl->disable("header");
                }
                else
                {
                        $tbl->setHeaderNames(array($this->lng->txt("type"),$this->lng->txt("title")));
                        $tbl->setHeaderVars(array("type","title"),
                                                                array("ref_id" => $this->course_obj->getRefId(),
                                                                          "cmdClass" => "ilobjcoursecontentgui",
                                                                          "cmdNode" => $_GET["cmdNode"]));
                        $tbl->setColumnWidth(array("1px",""));
                        $tbl->disable("header");
                }

                // footer
                $tbl->disable("footer");
                $tbl->disable('sort');
                $tbl->disable("form");

                // render table
                $tbl->setTemplate($tpl);
                $tbl->render();

                $this->tpl->setCurrentBlock("cont_page_content");
                $this->tpl->setVariable("CONTAINER_PAGE_CONTENT",$tpl->get());
                $this->tpl->parseCurrentBlock();
        }

Here is the call graph for this function:

Here is the caller graph for this function:

ilCourseContentGUI::__showFeedback (  ) 

Definition at line 2004 of file class.ilCourseContentGUI.php.

        {
                if(!$this->is_tutor && $this->container_obj->getType() == 'crs')
                {
                        include_once('Services/Feedback/classes/class.ilFeedbackGUI.php');
                        $feedbackGUI = new ilFeedbackGUI();
                        $feedbackHTML = $feedbackGUI->getCRSFeedbackListHTML();

                        if(strlen($feedbackHTML))
                        {
                                $this->tpl->setCurrentBlock("cont_page_content");
                                $this->tpl->setVariable("CONTAINER_PAGE_CONTENT",$feedbackHTML);
                                $this->tpl->parseCurrentBlock();
                        }
                }
                return true;
        }

ilCourseContentGUI::__showMaterial ( &$  tpl,
cont_data,
num 
)

Definition at line 1865 of file class.ilCourseContentGUI.php.

References $tpl, ilObjectListGUIFactory::_getListGUIByType(), ilFormat::formatUnixTime(), ilUtil::getImagePath(), ilUtil::getTypeIconPath(), and ilUtil::switchColor().

        {
                include_once './classes/class.ilObjectListGUIFactory.php';

                // ACTIVATION
                $activation = '';
                if($cont_data['timing_type'] == IL_CRS_TIMINGS_ACTIVATION)
                {
                        $activation = ilFormat::formatUnixTime($cont_data['start'],true).' - '.
                                ilFormat::formatUnixTime($cont_data['end'],true);
                }

                // get item list gui object
                if (!is_object ($this->list_gui[$cont_data["type"]]))
                {
                        $item_list_gui =& ilObjectListGUIFactory::_getListGUIByType($cont_data["type"]);

                        $item_list_gui->setContainerObject($this->container_gui);
                        // Enable/disable subscription depending on course settings
                        $item_list_gui->enableSubscribe($this->course_obj->getAboStatus());

                        $this->list_gui[$cont_data["type"]] =& $item_list_gui;
                }
                else
                {
                        $item_list_gui =& $this->list_gui[$cont_data["type"]];
                }

                // show administration command buttons (or not)
                if (!$this->container_gui->isActiveAdministrationPanel())
                {
                        $item_list_gui->enableDelete(false);
                        $item_list_gui->enableLink(false);
                        $item_list_gui->enableCut(false);
                }

                // add activation custom property
                if ($activation != "")
                {
                        $item_list_gui->addCustomProperty($this->lng->txt($cont_data['activation_info']), $activation,
                                                                                          false, true);
                }

                if($this->is_tutor)
                {
                        $this->ctrl->setParameterByClass('ilcourseitemadministrationgui',"ref_id",
                                                                                         $this->container_obj->getRefId());
                        $this->ctrl->setParameterByClass('ilcourseitemadministrationgui',"item_id",
                                                                                         $cont_data['child']);

                        $item_list_gui->addCustomCommand($this->ctrl->getLinkTargetByClass('ilCourseItemAdministrationGUI',
                                                                                                                                                           'edit'),
                                                                                         'activation');
                }

                $html = $item_list_gui->getListItemHTML($cont_data['ref_id'],
                                                                                                $cont_data['obj_id'], $cont_data['title'], $cont_data['description']);

                $this->container_gui->determineAdminCommands($cont_data['ref_id'],
                                                                                                         $item_list_gui->adminCommandsIncluded());

                if(strlen($html))
                {
                        $tpl->setVariable("ITEM_HTML", $html);
                }

                // OPTIONS
                if($this->is_tutor)
                {
                        $images = array();
                        if($this->course_obj->getOrderType() == $this->course_obj->SORT_MANUAL)
                        {
                                if($num != 0)
                                {
                                        $tmp_array["gif"] = ilUtil::getImagePath("a_up.gif");
                                        $tmp_array["lng"] = $this->lng->txt("crs_move_up");

                                        $this->ctrl->setParameterByClass('ilcourseitemadministrationgui',"ref_id",
                                                                                                         $this->container_obj->getRefId());
                                        $this->ctrl->setParameterByClass('ilcourseitemadministrationgui',"item_id",
                                                                                                         $cont_data['child']);
                                        $tmp_array['lnk'] = $this->ctrl->getLinkTargetByClass('ilcourseitemadministrationgui','moveUp');
                                        $tmp_array["tar"] = "";

                                        $images[] = $tmp_array;
                                }
                                if($num != count($this->cont_arr) - 1)
                                {
                                        $tmp_array["gif"] = ilUtil::getImagePath("a_down.gif");
                                        $tmp_array["lng"] = $this->lng->txt("crs_move_down");
                                        $this->ctrl->setParameterByClass('ilcourseitemadministrationgui',"ref_id",
                                                                                                         $this->container_obj->getRefId());
                                        $this->ctrl->setParameterByClass('ilcourseitemadministrationgui',"item_id",
                                                                                                         $cont_data['child']);
                                        $tmp_array['lnk'] = $this->ctrl->getLinkTargetByClass('ilcourseitemadministrationgui','moveDown');

                                        $images[] = $tmp_array;
                                }
                        }

                        foreach($images as $key => $image)
                        {
                                $tpl->setCurrentBlock("img");
                                $tpl->setVariable("IMG_TYPE",$image["gif"]);
                                $tpl->setVariable("IMG_ALT",$image["lng"]);
                                $tpl->setVariable("IMG_LINK",$image["lnk"]);
                                $tpl->setVariable("IMG_TARGET",$image["tar"]);
                                $tpl->parseCurrentBlock();
                        }
                        unset($images);

                        $tpl->setCurrentBlock("options");
                        $tpl->setVariable("OPT_ROWCOL", ilUtil::switchColor($num,"tblrow1","tblrow2"));
                        $tpl->parseCurrentBlock();
                } // END write perm

                if(strlen($html))
                {
                        if ($this->container_gui->isActiveAdministrationPanel())
                        {
                                $tpl->setCurrentBlock("block_row_check");
                                $tpl->setVariable("ITEM_ID", $cont_data['ref_id']);
                                $tpl->parseCurrentBlock();
                                //$nbsp = false;
                        }

                        // change row color
                        $tpl->setVariable("ROWCOL", ilUtil::switchColor($num,"tblrow1","tblrow2"));
                        $tpl->setVariable('TYPE_IMG',ilUtil::getTypeIconPath($cont_data['type'],$cont_data['obj_id'],'small'));
                        #$tpl->setVariable("TYPE_IMG", ilUtil::getImagePath("icon_".$cont_data["type"].".gif"));
                        $tpl->setVariable("ALT_IMG", $this->lng->txt("obj_".$cont_data["type"]));
                        $tpl->setCurrentBlock("tbl_content");
                        $tpl->parseCurrentBlock();
                        // increment counter
                        return ++$num;
                }
                return $num;
        }

Here is the call graph for this function:

ilCourseContentGUI::__showMaterials (  ) 

Definition at line 742 of file class.ilCourseContentGUI.php.

References $_GET, $tbl, $tpl, __getItemHTML(), __getOptions(), ilUtil::getTypeIconPath(), and ilUtil::switchColor().

Referenced by getDefaultView().

        {
                global $ilAccess;

                include_once 'Modules/Course/classes/Event/class.ilEventItems.php';

                $this->course_obj->initCourseItemObject($this->container_obj->getRefId());
                $this->cont_arr = $this->course_obj->items_obj->getFilteredItems($this->container_obj->getId());
                

                // NO ITEMS FOUND
                if(!count($this->cont_arr))
                {
                        #ilUtil::sendInfo($this->lng->txt("crs_no_items_found"));
                        $this->tpl->addBlockFile("CONTENT_TABLE", "content_tab", "tpl.container_page.html");
                        $this->tpl->setVariable("FORM_ACTION", $this->ctrl->getFormAction($this));
                        $this->tpl->setVariable("CONTAINER_PAGE_CONTENT", "");
                        $this->container_gui->showAdministrationPanel($this->tpl);
                        return true;
                }

                // show course materials
                $tpl =& new ilTemplate("tpl.table.html", true, true);
                $tpl->addBlockfile("TBL_CONTENT", "tbl_content", "tpl.crs_content_row.html",'Modules/Course');
                $cont_num = count($this->cont_arr);
                
                $this->container_gui->clearAdminCommandsDetermination();

                // render table content data
                // counter for rowcolor change

                $num = 0;
                foreach ($this->cont_arr as $cont_data)
                {
                        if(!$ilAccess->checkAccess('visible','',$cont_data['ref_id']))
                        {
                                continue;
                        }
                        
                        if($html = $this->__getItemHTML($cont_data))
                        {
                                foreach($this->__getOptions($cont_data,$num) as $key => $image)
                                {
                                        $tpl->setCurrentBlock("img");
                                        $tpl->setVariable("IMG_TYPE",$image["gif"]);
                                        $tpl->setVariable("IMG_ALT",$image["lng"]);
                                        $tpl->setVariable("IMG_LINK",$image["lnk"]);
                                        $tpl->setVariable("IMG_TARGET",$image["tar"]);
                                        $tpl->parseCurrentBlock();
                                }

                                $tpl->setCurrentBlock("options");
                                $tpl->setVariable("OPT_ROWCOL", ilUtil::switchColor($num,"tblrow1","tblrow2"));
                                $tpl->parseCurrentBlock();

                                if ($this->container_gui->isActiveAdministrationPanel())
                                {
                                        $tpl->setCurrentBlock("block_row_check");
                                        $tpl->setVariable("ITEM_ID", $cont_data['ref_id']);
                                        $tpl->parseCurrentBlock();
                                }

                                // change row color
                                $tpl->setVariable("ITEM_HTML",$html);
                                $tpl->setVariable("ROWCOL", ilUtil::switchColor($num,"tblrow1","tblrow2"));
                                #$tpl->setVariable("TYPE_IMG", ilUtil::getImagePath("icon_".$cont_data["type"].".gif"));
                                $tpl->setVariable('TYPE_IMG',ilUtil::getTypeIconPath($cont_data['type'],$cont_data['obj_id'],'small'));
                                $tpl->setVariable("ALT_IMG", $this->lng->txt("obj_".$cont_data["type"]));
                                $tpl->setCurrentBlock("tbl_content");
                                $tpl->parseCurrentBlock();
                                // increment counter
                        }
                        $num++;
                }

                // create table
                include_once "./Services/Table/classes/class.ilTableGUI.php";
                $tbl = new ilTableGUI();
                $tbl->setStyle('table','il_ContainerBlock');

                // title & header columns
                $tbl->setTitle($this->lng->txt("crs_content"),"icon_crs.gif",$this->lng->txt("courses"));
                $tbl->setHelp("tbl_help.php","icon_help.gif",$this->lng->txt("help"));

                if($this->is_tutor)
                {
                        $tbl->setHeaderNames(array($this->lng->txt("type"),$this->lng->txt("title"),
                                                                           ""));
                        $tbl->setHeaderVars(array("type","title","options"),
                                                                array("ref_id" => $this->course_obj->getRefId(),
                                                                          "cmdClass" => "ilobjcoursecontentgui",
                                                                          "cmdNode" => $_GET["cmdNode"]));
                        $tbl->setColumnWidth(array("1px","100%","24px"));
                        $tbl->disable("header");
                }
                else
                {
                        $tbl->setHeaderNames(array($this->lng->txt("type"),$this->lng->txt("title"),''));
                        $tbl->setHeaderVars(array("type","title",'options'),
                                                                array("ref_id" => $this->course_obj->getRefId(),
                                                                          "cmdClass" => "ilobjcoursecontentgui",
                                                                          "cmdNode" => $_GET["cmdNode"]));
                        $tbl->setColumnWidth(array("1px",""));
                        $tbl->disable("header");
                }

                // footer
                $tbl->disable("footer");
                $tbl->disable('sort');
                $tbl->disable("form");

                // render table
                $tbl->setTemplate($tpl);
                $tbl->render();

                $this->tpl->setVariable("FORM_ACTION", $this->ctrl->getFormAction($this));
                $this->tpl->setCurrentBlock("cont_page_content");
                $this->tpl->setVariable("CONTAINER_PAGE_CONTENT", $tpl->get());
                $this->tpl->parseCurrentBlock();
                $this->container_gui->showAdministrationPanel($this->tpl);

                return true;

        }

Here is the call graph for this function:

Here is the caller graph for this function:

ilCourseContentGUI::__showTimingsPanel (  ) 

Definition at line 1570 of file class.ilCourseContentGUI.php.

References $_SESSION.

Referenced by __editAdvancedUserTimings(), __editUserTimings(), and editTimings().

        {
                global $ilAccess;

                if(!$ilAccess->checkAccess('write','',$this->container_obj->getRefId()))
                {
                        return true;
                }

                if(!$_SESSION['crs_timings_panel'][$this->course_obj->getId()])
                {
                        $this->tpl->addBlockfile("BUTTONS", "buttons", "tpl.buttons.html");
                        $this->tpl->setCurrentBlock("btn_cell");
                        $this->tpl->setVariable("BTN_LINK",$this->ctrl->getLinkTarget($this,'timingsOn'));
                        $this->tpl->setVariable("BTN_TXT",$this->lng->txt("timings_timings_on"));
                        $this->tpl->parseCurrentBlock();
                }
                else
                {
                        $this->tpl->addBlockfile("BUTTONS", "buttons", "tpl.buttons.html");
                        $this->tpl->setCurrentBlock("btn_cell");
                        $this->tpl->setVariable("BTN_LINK",$this->ctrl->getLinkTarget($this,'timingsOff'));
                        $this->tpl->setVariable("BTN_TXT",$this->lng->txt("timings_timings_off"));
                        $this->tpl->parseCurrentBlock();
                }
        }

Here is the caller graph for this function:

ilCourseContentGUI::__showUserAcceptanceTable (  ) 

Definition at line 1023 of file class.ilCourseContentGUI.php.

Referenced by __editAdvancedUserTimings(), and __editUserTimings().

        {
                global $ilUser;

                include_once 'Modules/Course/classes/Timings/class.ilTimingAccepted.php';
                $accept_obj = new ilTimingAccepted($this->course_obj->getId(),$ilUser->getId());

                $this->tpl->setVariable("REMARK",$accept_obj->getRemark());
                $this->tpl->setVariable("ACCEPT_CHECKED",$accept_obj->isAccepted() ? 'checked="checked"' : '');
                $this->tpl->setVariable("TUTOR_CHECKED",$accept_obj->isVisible() ? 'checked="checked"' : '');

                $this->tpl->setVariable("TIMING_ACCEPT",$this->lng->txt('timing_accept_table'));
                $this->tpl->setVariable("TXT_ACCEPT",$this->lng->txt('timing_user_accept'));
                $this->tpl->setVariable("TXT_REMARK",$this->lng->txt('timing_remark'));
                $this->tpl->setVariable("TXT_TUTOR",$this->lng->txt('timing_tutor_visible'));
                $this->tpl->setVariable("TXT_BTN_UPDATE",$this->lng->txt('save'));
        }

Here is the caller graph for this function:

ilCourseContentGUI::__sortByStart ( a_items  ) 

Definition at line 1377 of file class.ilCourseContentGUI.php.

References ilUtil::sortArray().

Referenced by __editAdvancedUserTimings(), and __editUserTimings().

        {
                foreach($a_items as $item)
                {
                        if($item['timing_type'] == IL_CRS_TIMINGS_DEACTIVATED)
                        {
                                $inactive[] = $item;
                        }
                        else
                        {
                                $active[] = $item;
                        }
                }
                $sorted_active = ilUtil::sortArray((array) $active,"start","asc");
                $sorted_inactive = ilUtil::sortArray((array) $inactive,'title','asc');

                return array_merge($sorted_active,$sorted_inactive);
        }

Here is the call graph for this function:

Here is the caller graph for this function:

ilCourseContentGUI::__toUnix ( date,
time = array() 
)

Definition at line 2094 of file class.ilCourseContentGUI.php.

Referenced by __loadFromPost(), __renderItem(), editTimings(), updateTimings(), and updateUserTimings().

        {
                return mktime($time['h'],$time['m'],0,$date['m'],$date['d'],$date['y']);
        }

Here is the caller graph for this function:

ilCourseContentGUI::editTimings (  ) 

Definition at line 867 of file class.ilCourseContentGUI.php.

References $ilErr, __loadFromPost(), __prepareDateSelect(), __showTimingsPanel(), __toUnix(), ilFrameTargetInfo::_getFrame(), ilLink::_getLink(), ilMDEducational::_getTypicalLearningTimeSeconds(), ilFormat::_secondsToString(), ilFormat::formatUnixTime(), ilUtil::getImagePath(), ilUtil::makeDateSelect(), and ilUtil::switchColor().

Referenced by editUserTimings(), getDefaultView(), timingsOn(), and updateTimings().

        {
                global $ilAccess,$ilErr;

                include_once 'Services/MetaData/classes/class.ilMDEducational.php';
                include_once 'classes/class.ilLink.php';

                $this->lng->loadLanguageModule('meta');

                if(!$ilAccess->checkAccess('write','',$this->container_obj->getRefId()))
                {
                        $ilErr->raiseError($this->lng->txt('msg_no_perm_write'),$ilErr->WARNING);
                }
                $this->__showTimingsPanel();
                $this->tabs_gui->setSubTabActive('timings_timings');

                $this->course_obj->initCourseItemObject($this->container_obj->getRefId());
                $this->cont_arr = $this->course_obj->items_obj->getAllItems($this->container_obj->getId());

                $this->tpl->addBlockfile('ADM_CONTENT','adm_content','tpl.crs_edit_items.html','Modules/Course');
                $this->tpl->setVariable("FORMACTION",$this->ctrl->getFormAction($this));
                $this->tpl->setVariable("HEADER_IMG",ilUtil::getImagePath('icon_crs.gif'));
                $this->tpl->setVariable("HEADER_ALT",$this->lng->txt('crs_materials'));
                $this->tpl->setVariable("BLOCK_HEADER_CONTENT",$this->lng->txt('edit_timings_list'));
                $this->tpl->setVariable("TXT_TITLE",$this->lng->txt('title'));


                $this->tpl->setVariable("TXT_DURATION",$this->lng->txt('crs_timings_time_frame'));
                $this->tpl->setVariable("TXT_INFO_DURATION",$this->lng->txt('crs_timings_in_days'));

                $this->tpl->setVariable("TXT_START_END",$this->lng->txt('crs_timings_short_start_end'));
                $this->tpl->setVariable("TXT_INFO_START_END",$this->lng->txt('crs_timings_start_end_info'));

                $this->tpl->setVariable("TXT_CHANGEABLE",$this->lng->txt('crs_timings_short_changeable'));

                $this->tpl->setVariable("TXT_INFO_LIMIT",$this->lng->txt('crs_timings_from_until'));
                $this->tpl->setVariable("TXT_LIMIT",$this->lng->txt('crs_timings_short_limit_start_end'));
                $this->tpl->setVariable("TXT_ACTIVE",$this->lng->txt('crs_timings_short_active'));
                $this->tpl->setVariable("TXT_INFO_ACTIVE",$this->lng->txt('crs_timings_info_active'));

                $counter = 0;
                foreach($this->cont_arr as $item)
                {
                        $item = $this->__loadFromPost($item);
                        $item_prefix = "item[$item[ref_id]]";
                        $item_change_prefix = "item_change[$item[ref_id]]";
                        $item_active_prefix = "item_active[$item[ref_id]]";

                        if($item['type'] == 'grp' or
                           $item['type'] == 'fold')
                        {
                                $this->tpl->setVariable("TITLE_LINK",ilLink::_getLink($item['ref_id'],$item['type']));
                                $this->tpl->setVariable("TITLE_FRAME",ilFrameTargetInfo::_getFrame('MainContent',$item['type']));
                                $this->tpl->setVariable("TITLE_LINK_NAME",$item['title']);
                        }
                        else
                        {
                                $this->tpl->setVariable("TITLE",$item['title']);
                        }

                        if(strlen($item['description']))
                        {
                                $this->tpl->setCurrentBlock("item_description");
                                $this->tpl->setVariable("DESC",$item['description']);
                                $this->tpl->parseCurrentBlock();
                        }

                        if($tlt = ilMDEducational::_getTypicalLearningTimeSeconds($item['obj_id']))
                        {
                                $this->tpl->setCurrentBlock("tlt");
                                $this->tpl->setVariable("TXT_TLT",$this->lng->txt('meta_typical_learning_time'));
                                $this->tpl->setVariable("TLT_VAL",ilFormat::_secondsToString($tlt));
                                $this->tpl->parseCurrentBlock();
                        }

                        $this->tpl->setCurrentBlock("container_standard_row");

                        // Suggested
                        if(is_array($_POST['item']["$item[ref_id]"]['sug_start']))
                        {
                                $start = $this->__toUnix($_POST['item']["$item[ref_id]"]['sug_start']);
                        }
                        else
                        {
                                $start = $item['suggestion_start'];
                        }
                        $end = $item['suggestion_end'];
                        $date = $this->__prepareDateSelect($start);
                        $this->tpl->setVariable("SUG_START",
                                                                        ilUtil::makeDateSelect($item_prefix."[sug_start]",
                                                                                                                   $date['y'],$date['m'],$date['d'],date('Y',time()),false));

                        $this->tpl->setVariable("NAME_DURATION_A",$item_prefix."[duration_a]");
                        if(isset($_POST['item']["$item[ref_id]"]['duration_a']))
                        {
                                $this->tpl->setVariable("VAL_DURATION_A",abs($_POST['item']["$item[ref_id]"]['duration_a']));
                        }
                        else
                        {
                                $this->tpl->setVariable("VAL_DURATION_A",intval(($end-$start)/(60*60*24)));
                        }

                        $this->tpl->setVariable("SUG_END",ilFormat::formatUnixTime($item['suggestion_end']));

                        // Limit
                        if(is_array($_POST['item']["$item[ref_id]"]['lim_end']))
                        {
                                $end = $this->__toUnix($_POST['item']["$item[ref_id]"]['lim_end']);
                        }
                        else
                        {
                                $end = $item['latest_end'];
                        }

                        $date = $this->__prepareDateSelect($end);
                        $this->tpl->setVariable("LIM_END",
                                                                        ilUtil::makeDateSelect($item_prefix."[lim_end]",
                                                                                                                   $date['y'],$date['m'],$date['d'],date('Y',time()),false));

                        $this->tpl->setVariable("NAME_CHANGE",$item_change_prefix."[change]");
                        $this->tpl->setVariable("NAME_ACTIVE",$item_active_prefix."[active]");

                        if(isset($_POST['item']))
                        {
                                $change = $_POST['item_change']["$item[ref_id]"]['change'];
                                $active = $_POST['item_active']["$item[ref_id]"]['active'];
                        }
                        else
                        {
                                $change = $item['changeable'];
                                $active = ($item['timing_type'] == IL_CRS_TIMINGS_PRESETTING);
                        }

                        $this->tpl->setVariable("CHECKED_ACTIVE",$active ? 'checked="checked"' : '');
                        $this->tpl->setVariable("CHECKED_CHANGE",$change ? 'checked="checked"' : '');

                        if(isset($this->failed["$item[ref_id]"]))
                        {
                                $this->tpl->setVariable("ROWCLASS",'tblrowmarked');
                        }
                        else
                        {
                                $this->tpl->setVariable("ROWCLASS",ilUtil::switchColor($counter++,'tblrow1','tblrow2'));
                        }
                        $this->tpl->parseCurrentBlock();
                }

                // Select all
                $this->tpl->setVariable("CHECKCLASS",ilUtil::switchColor($counter++,'tblrow1','tblrow2'));
                $this->tpl->setVariable("SELECT_ALL",$this->lng->txt('select_all'));

                $this->tpl->setVariable("BTN_SAVE",$this->lng->txt('save'));
                $this->tpl->setVariable("BTN_CANCEL",$this->lng->txt('cancel'));

        }

Here is the call graph for this function:

Here is the caller graph for this function:

ilCourseContentGUI::editUserTimings (  ) 

Definition at line 1055 of file class.ilCourseContentGUI.php.

References $_GET, $_SESSION, $ilErr, __editAdvancedUserTimings(), __editUserTimings(), ilCourseItems::_hasChangeableTimings(), and editTimings().

Referenced by saveAcceptance(), timingsOff(), and updateUserTimings().

        {
                if($_SESSION['crs_timings_panel'][$this->course_obj->getId()])
                {
                        return $this->editTimings();
                }
                global $ilAccess,$ilErr;

                if(!$ilAccess->checkAccess('read','',$this->container_obj->getRefId()))
                {
                        $ilErr->raiseError($this->lng->txt('msg_no_perm_read'),$ilErr->WARNING);
                }
                $this->tabs_gui->setSubTabActive('timings_timings');

                $_SESSION['crs_timings_user_hidden'] = isset($_GET['show_details']) ? $_GET['show_details'] : $_SESSION['crs_timings_user_hidden'];

                include_once 'Modules/Course/classes/class.ilCourseItems.php';
                if(ilCourseItems::_hasChangeableTimings($this->course_obj->getRefId()))
                {
                        $this->__editAdvancedUserTimings();
                }
                else
                {
                        $this->__editUserTimings();
                }
        }

Here is the call graph for this function:

Here is the caller graph for this function:

& ilCourseContentGUI::executeCommand (  ) 

execute command

Reimplemented from ilObjectGUI.

Definition at line 71 of file class.ilCourseContentGUI.php.

References $_GET, $_REQUEST, $cmd, $ilCtrl, $ilErr, __checkStartObjects(), __forwardToArchivesGUI(), __getDefaultCommand(), __setSubTabs(), showStartObjects(), and view().

        {
                global $ilAccess, $ilErr, $ilTabs, $ilCtrl;

                if(!$ilAccess->checkAccess('read','',$this->container_obj->getRefId()))
                {
                        $ilErr->raiseError($this->lng->txt('msg_no_perm_read'),$ilErr->WARNING);
                }

                $this->__setSubTabs();
                $this->tabs_gui->setTabActive('view_content');
                $cmd = $this->ctrl->getCmd();

                switch($this->ctrl->getNextClass($this))
                {
                        case 'ilcourseitemadministrationgui':
                                include_once 'Modules/Course/classes/class.ilCourseItemAdministrationGUI.php';
                                $this->tabs_gui->clearSubTabs();
                                $this->ctrl->setReturn($this,'');
                                
                                $item_adm_gui = new ilCourseItemAdministrationGUI($this->container_obj,(int) $_REQUEST['item_id']);
                                $this->ctrl->forwardCommand($item_adm_gui);
                                break;

                        case 'ilcoursearchivesgui':
                                $this->__forwardToArchivesGUI();
                                break;

                        case 'ilcourseobjectivepresentationgui':
                                $this->view();                          // forwarding moved to getCenterColumnHTML()
                                break;

                        case 'ileventadministrationgui':
                                include_once 'Modules/Course/classes/Event/class.ilEventAdministrationGUI.php';

                                $this->ctrl->setReturn($this,'');
                                $event_gui = new ilEventAdministrationGUI($this->container_gui,(int) $_GET['event_id']);
                                $this->ctrl->forwardCommand($event_gui);
                                break;

                        case "ilcolumngui":
                                $ilCtrl->saveParameterByClass("ilcolumngui", "col_return");
                                $ilTabs->setSubTabActive("crs_content");
                                $this->view();
                                break;

                        default:
                                if(!$this->__checkStartObjects())
                                {
                                        $this->showStartObjects();
                                        break;
                                }

                                // forward if archives enabled and not tutor
                                if(!$this->is_tutor = $ilAccess->checkAccess('write','',$this->course_obj->getRefId()) and
                                   $this->course_obj->isArchived())
                                {
                                        $this->__forwardToArchivesGUI();
                                        break;
                                }

                                // forward to objective presentation
                                if((!$this->is_tutor and
                                   $this->container_obj->getType() == 'crs' and
                                   $this->container_obj->enabledObjectiveView()) ||
                                   $_GET["col_return"] == "objectives")
                                {
                                        $this->use_objective_presentation = true;
                                        $this->view();
                                        //$this->__forwardToObjectivePresentation();
                                        break;
                                }


                                if(!$cmd)
                                {
                                        $cmd = $this->__getDefaultCommand();
                                }
                                $this->$cmd();
                                break;
                }
        }

Here is the call graph for this function:

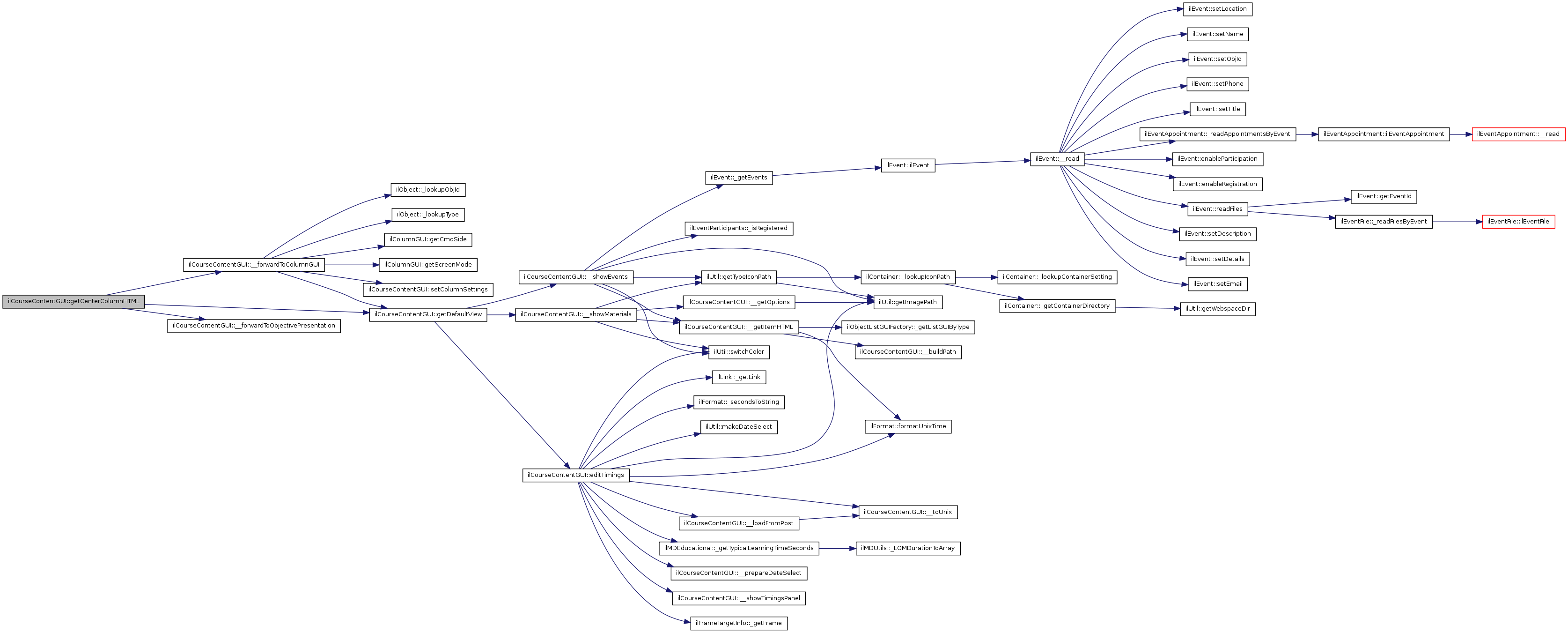
ilCourseContentGUI::getCenterColumnHTML (  ) 

Output center column.

Reimplemented from ilObjectGUI.

Definition at line 399 of file class.ilCourseContentGUI.php.

References $_GET, $ilCtrl, $tpl, __forwardToColumnGUI(), __forwardToObjectivePresentation(), and getDefaultView().

Referenced by view().

        {
                global $ilCtrl, $tpl;
                
                $this->tabs_gui->setSubTabActive('crs_content');
                
                $ilCtrl->saveParameterByClass("ilcolumngui", "col_return");
                
                if ($this->use_objective_presentation)
                {
                        $this->tabs_gui->setSubTabActive('learners_view');
                        return $this->__forwardToObjectivePresentation();
                }
                switch ($ilCtrl->getNextClass())
                {       
                        case "ilcolumngui":

                                if ($_GET["col_return"] == "objectives")
                                {
                                        $this->tabs_gui->setSubTabActive('learners_view');
                                        $ilCtrl->setParameter($this, "col_return", "objectives");
                                        $ilCtrl->setReturn($this, "view");
                                }
                                else
                                {
                                        $this->tabs_gui->setSubTabActive('crs_content');
                                        $ilCtrl->setReturn($this, "view");
                                }
                                $tpl->setContent($this->__forwardToColumnGUI());
                                return;
                                
                        case "ilcourseobjectivepresentationgui":
                                $this->tabs_gui->setSubTabActive('learners_view');
                                return $this->__forwardToObjectivePresentation();
                }
                
                $this->getDefaultView();
        }

Here is the call graph for this function:

Here is the caller graph for this function:

ilCourseContentGUI::getDefaultView (  ) 

Definition at line 438 of file class.ilCourseContentGUI.php.

References $_SESSION, __showEvents(), __showMaterials(), and editTimings().

Referenced by __forwardToColumnGUI(), and getCenterColumnHTML().

        {
                if($_SESSION['crs_timings_panel'][$this->course_obj->getId()])
                {
                        return $this->editTimings();
                }

                global $rbacsystem;

                include_once './classes/class.ilObjectListGUIFactory.php';
                include_once './Modules/Course/classes/Event/class.ilEvent.php';

                $this->tpl->addBlockFile("ADM_CONTENT", "adm_content", "tpl.container_page.html");

                $this->container_gui->showPossibleSubObjects();

                // Feedback
                $this->__showFeedBack();

                // Event
                $this->__showEvents();

                // course materials
                $this->__showMaterials();
        }

Here is the call graph for this function:

Here is the caller graph for this function:

ilCourseContentGUI::getRightColumnHTML (  ) 

Display right column.

Reimplemented from ilObjectGUI.

Definition at line 356 of file class.ilCourseContentGUI.php.

References $ilCtrl, $lng, ilObjectGUI::$obj_id, ilObject::_lookupObjId(), ilObject::_lookupType(), and setColumnSettings().

Referenced by view().

        {
                global $ilUser, $lng, $ilCtrl, $ilAccess;
                
                if ($ilCtrl->getNextClass() == "ilcourseobjectivepresentationgui")
                {
                        $ilCtrl->setParameterByClass("ilcolumngui", "col_return", "objectives");
                }
                $ilCtrl->saveParameterByClass("ilcolumngui", "col_return");
                        
                $obj_id = ilObject::_lookupObjId($this->container_obj->getRefId());
                $obj_type = ilObject::_lookupType($obj_id);

                include_once("Services/Block/classes/class.ilColumnGUI.php");
                $column_gui = new ilColumnGUI($obj_type, IL_COL_RIGHT);
                
                if ($column_gui->getScreenMode() == IL_SCREEN_FULL)
                {
                        return "";
                }
                
                $this->setColumnSettings($column_gui);
                
                if ($ilCtrl->getNextClass() == "ilcolumngui" &&
                        $column_gui->getCmdSide() == IL_COL_RIGHT &&
                        $column_gui->getScreenMode() == IL_SCREEN_SIDE)
                {
                        $html = $ilCtrl->forwardCommand($column_gui);
                }
                else
                {
                        if (!$ilCtrl->isAsynch())
                        {
                                $html = $ilCtrl->getHTML($column_gui);
                        }
                }

                return $html;
        }

Here is the call graph for this function:

Here is the caller graph for this function:

ilCourseContentGUI::ilCourseContentGUI ( &$  container_gui_obj  ) 

Constructor public.

Definition at line 54 of file class.ilCourseContentGUI.php.

References $ilCtrl, $lng, $tpl, and __initCourseObject().

        {
                global $tpl,$ilCtrl,$lng,$ilObjDataCache,$ilTabs;

                $this->tpl =& $tpl;
                $this->ctrl =& $ilCtrl;
                $this->lng =& $lng;
                $this->lng->loadLanguageModule('crs');
                $this->tabs_gui =& $ilTabs;

                $this->container_gui =& $container_gui_obj;
                $this->container_obj =& $this->container_gui->object;

                //
                $this->__initCourseObject();
        }

Here is the call graph for this function:

ilCourseContentGUI::returnToMembers (  ) 

Definition at line 1082 of file class.ilCourseContentGUI.php.

        {
                $this->ctrl->returnToParent($this);
        }

ilCourseContentGUI::saveAcceptance (  ) 

Definition at line 1040 of file class.ilCourseContentGUI.php.

References editUserTimings(), ilUtil::sendInfo(), and ilUtil::stripSlashes().

        {
                global $ilUser;

                include_once 'Modules/Course/classes/Timings/class.ilTimingAccepted.php';
                $accept_obj = new ilTimingAccepted($this->course_obj->getId(),$ilUser->getId());

                $accept_obj->setRemark(ilUtil::stripSlashes($_POST['remark']));
                $accept_obj->accept($_POST['accepted']);
                $accept_obj->setVisible($_POST['tutor']);
                $accept_obj->update();
                ilUtil::sendInfo($this->lng->txt('settings_saved'));
                $this->editUserTimings();
        }

Here is the call graph for this function:

ilCourseContentGUI::setColumnSettings ( column_gui  ) 

May be overwritten in subclasses.

Reimplemented from ilObjectGUI.

Definition at line 464 of file class.ilCourseContentGUI.php.

References $lng.

Referenced by __forwardToColumnGUI(), and getRightColumnHTML().

        {
                global $ilAccess, $lng;
                
                $column_gui->setRepositoryMode(true);
                $column_gui->setEnableEdit(false);
                $column_gui->setBlockProperty("news", "title",
                        $lng->txt("crs_news"));
                
                $grouped_items = array();
                foreach($this->course_obj->items_obj->items as $item)
                {
                        $grouped_items[$item["type"]][] = $item;
                }
                
                $column_gui->setRepositoryItems($grouped_items);
                if ($ilAccess->checkAccess("write", "", $this->container_obj->getRefId()))
                {
                        $column_gui->setEnableEdit(true);
                }
                
                // Allow movement of blocks for tutors
                if ($this->is_tutor &&
                        $this->container_gui->isActiveAdministrationPanel())
                {
                        $column_gui->setEnableMovement(true);
                }
                
                // Configure Settings, if administration panel is on
                if ($this->is_tutor)
                {
                        $column_gui->setBlockProperty("news", "settings", true);
                        //$column_gui->setBlockProperty("news", "public_notifications_option", true);
                        $column_gui->setBlockProperty("news", "default_visibility_option", true);
                        $column_gui->setBlockProperty("news", "hide_news_block_option", true);
                }
                
                if ($this->container_gui->isActiveAdministrationPanel())
                {
                        $column_gui->setAdminCommands(true);
                }
        }

Here is the caller graph for this function:

ilCourseContentGUI::showStartObjects (  ) 

Definition at line 222 of file class.ilCourseContentGUI.php.

References ilObjectGUI::$ilias, ilObjectGUI::$obj_id, ilObjectGUI::$ref_id, ilConditionHandler::_checkAllConditionsOfTarget(), ilLink::_getLink(), ilRepositoryExplorer::buildFrameTarget(), and ilUtil::getImagePath().

Referenced by executeCommand().

        {
                include_once './Modules/Course/classes/class.ilCourseLMHistory.php';
                include_once './classes/class.ilRepositoryExplorer.php';
                include_once './classes/class.ilLink.php';

                global $rbacsystem,$ilias,$ilUser,$ilAccess,$ilObjDataCache;

                $this->tabs_gui->setSubTabActive('crs_content');

                $this->tpl->addBlockFile("ADM_CONTENT", "adm_content", "tpl.crs_start_view.html",'Modules/Course');
                $this->tpl->setVariable("INFO_STRING",$this->lng->txt('crs_info_start'));
                $this->tpl->setVariable("TBL_TITLE_START",$this->lng->txt('crs_table_start_objects'));
                $this->tpl->setVariable("HEADER_NR",$this->lng->txt('crs_nr'));
                $this->tpl->setVariable("HEADER_DESC",$this->lng->txt('description'));
                $this->tpl->setVariable("HEADER_EDITED",$this->lng->txt('crs_objective_accomplished'));


                $lm_continue =& new ilCourseLMHistory($this->course_obj->getRefId(),$ilUser->getId());
                $continue_data = $lm_continue->getLMHistory();

                $counter = 0;
                foreach($this->start_obj->getStartObjects() as $start)
                {
                        $obj_id = $ilObjDataCache->lookupObjId($start['item_ref_id']);
                        $ref_id = $start['item_ref_id'];
                        $type = $ilObjDataCache->lookupType($obj_id);

                        $conditions_ok = ilConditionHandler::_checkAllConditionsOfTarget($ref_id,$obj_id);

                        $obj_link = ilLink::_getLink($ref_id,$type);
                        $obj_frame = ilRepositoryExplorer::buildFrameTarget($type,$ref_id,$obj_id);
                        $obj_frame = $obj_frame ? $obj_frame : '';

                        // Tmp fix for tests
                        $obj_frame = $type == 'tst' ? '' : $obj_frame;

                        $contentObj = false;

                        if($ilAccess->checkAccess('read','',$ref_id))
                        {
                                $this->tpl->setCurrentBlock("start_read");
                                $this->tpl->setVariable("READ_TITLE_START",$ilObjDataCache->lookupTitle($obj_id));
                                $this->tpl->setVariable("READ_TARGET_START",$obj_frame);
                                $this->tpl->setVariable("READ_LINK_START", $obj_link.'&crs_show_result='.$this->course_obj->getRefId());
                                $this->tpl->parseCurrentBlock();
                        }
                        else
                        {
                                $this->tpl->setCurrentBlock("start_visible");
                                $this->tpl->setVariable("VISIBLE_LINK_START",$ilObjDataCache->lookupTitle($obj_id));
                                $this->tpl->parseCurrentBlock();
                        }

                        // CONTINUE LINK
                        if(isset($continue_data[$ref_id]))
                        {
                                $this->tpl->setCurrentBlock("link");
                                $this->tpl->setVariable("LINK_HREF",ilLink::_getLink($ref_id,'',array('obj_id',
                                                                                                                                                                          $continue_data[$ref_id]['lm_page_id'])));
                                #$this->tpl->setVariable("CONTINUE_LINK_TARGET",$target);
                                $this->tpl->setVariable("LINK_NAME",$this->lng->txt('continue_work'));
                                $this->tpl->parseCurrentBlock();
                        }

                        // add to desktop link
                        if(!$ilUser->isDesktopItem($ref_id,$type) and
                           $this->course_obj->getAboStatus())
                        {
                                if ($ilAccess->checkAccess('read','',$ref_id))
                                {
                                        $this->tpl->setCurrentBlock("link");
                                        $this->ctrl->setParameterByClass(get_class($this->container_gui),'item_ref_id',$ref_id);
                                        $this->ctrl->setParameterByClass(get_class($this->container_gui),'item_id',$ref_id);
                                        $this->ctrl->setParameterByClass(get_class($this->container_gui),'type',$type);

                                        $this->tpl->setVariable("LINK_HREF",$this->ctrl->getLinkTarget($this->container_gui,'addToDesk'));
                                        $this->tpl->setVariable("LINK_NAME", $this->lng->txt("to_desktop"));
                                        $this->tpl->parseCurrentBlock();
                                }
                        }
                        elseif($this->course_obj->getAboStatus())
                        {
                                        $this->tpl->setCurrentBlock("link");
                                        $this->ctrl->setParameterByClass(get_class($this->container_gui),'item_ref_id',$ref_id);
                                        $this->ctrl->setParameterByClass(get_class($this->container_gui),'item_id',$ref_id);
                                        $this->ctrl->setParameterByClass(get_class($this->container_gui),'type',$type);

                                        $this->tpl->setVariable("LINK_HREF",$this->ctrl->getLinkTarget($this->container_gui,'removeFromDesk'));
                                        $this->tpl->setVariable("LINK_NAME", $this->lng->txt("unsubscribe"));
                                        $this->tpl->parseCurrentBlock();
                        }


                        // Description
                        if(strlen($ilObjDataCache->lookupDescription($obj_id)))
                        {
                                $this->tpl->setCurrentBlock("start_description");
                                $this->tpl->setVariable("DESCRIPTION_START",$ilObjDataCache->lookupDescription($obj_id));
                                $this->tpl->parseCurrentBlock();
                        }


                        if($this->start_obj->isFullfilled($ilUser->getId(),$ref_id))
                        {
                                $accomplished = 'accomplished';
                        }
                        else
                        {
                                $accomplished = 'not_accomplished';
                        }
                        $this->tpl->setCurrentBlock("start_row");
                        $this->tpl->setVariable("EDITED_IMG",ilUtil::getImagePath('crs_'.$accomplished.'.gif'));
                        $this->tpl->setVariable("EDITED_ALT",$this->lng->txt('crs_objective_'.$accomplished));
                        $this->tpl->setVariable("ROW_CLASS",'option_value');
                        $this->tpl->setVariable("ROW_CLASS_CENTER",'option_value_center');
                        $this->tpl->setVariable("OBJ_NR_START",++$counter.'.');
                        $this->tpl->parseCurrentBlock();
                }
                return true;
        }

Here is the call graph for this function:

Here is the caller graph for this function:

ilCourseContentGUI::showUserTimings (  ) 

Definition at line 1087 of file class.ilCourseContentGUI.php.

References $_GET, __renderUserItem(), ilCourseItems::_hasChangeableTimings(), ilObjUser::_lookupName(), ilUtil::getImagePath(), and ilUtil::sendInfo().

        {
                global $ilObjDataCache;

                $this->tpl->addBlockfile('ADM_CONTENT','adm_content','tpl.crs_user_timings.html','Modules/Course');
                $this->tabs_gui->clearSubTabs();
                $this->tabs_gui->setTabActive('members');

                if(!$_GET['member_id'])
                {
                        ilUtil::sendInfo($this->lng->txt('no_checkbox'),true);
                        $this->ctrl->returnToParent($this);
                }


                // Back button
                $this->tpl->addBlockfile("BUTTONS", "buttons", "tpl.buttons.html");
                $this->tpl->setCurrentBlock("btn_cell");
                $this->tpl->setVariable("BTN_LINK",$this->ctrl->getLinkTarget($this,'returnToMembers'));
                $this->tpl->setVariable("BTN_TXT",$this->lng->txt("back"));
                $this->tpl->parseCurrentBlock();

                include_once 'Modules/Course/classes/Timings/class.ilTimingAccepted.php';
                $usr_accepted = new ilTimingAccepted($this->course_obj->getId(),(int) $_GET['member_id']);

                if($usr_accepted->isAccepted())
                {
                        $this->tpl->setVariable("ACC_IMG",ilUtil::getImagePath('icon_ok.gif'));
                        $this->tpl->setVariable("ACC_ALT",$this->lng->txt('timing_accepted'));
                }
                else
                {
                        $this->tpl->setVariable("ACC_IMG",ilUtil::getImagePath('icon_not_ok.gif'));
                        $this->tpl->setVariable("ACC_ALT",$this->lng->txt('timing_not_accepted'));
                }
                if($usr_accepted->isVisible() and strlen($usr_accepted->getRemark()))
                {
                        $this->tpl->setVariable("REMARK",nl2br($usr_accepted->getRemark()));
                }
                else
                {
                        $this->tpl->setVariable("REMARK",$this->lng->txt('not_available'));
                }

                $this->tpl->setVariable("TIMING_ACCEPT",$this->lng->txt('timing_accept_table'));
                $this->tpl->setVariable("TXT_ACCEPTED",$this->lng->txt('timing_user_accepted'));
                $this->tpl->setVariable("TXT_REMARK",$this->lng->txt('timing_remark'));

                $this->tpl->setVariable("HEADER_IMG",ilUtil::getImagePath('icon_usr.gif'));
                $this->tpl->setVariable("HEADER_ALT",$this->lng->txt('obj_usr'));
                $this->tpl->setVariable("TABLE_HEADER",$this->lng->txt('timings_of'));
                $name = ilObjUser::_lookupName($_GET['member_id']);
                $this->tpl->setVariable("USER_NAME",$name['lastname'].', '.$name['firstname']);

                $this->tpl->setVariable("TXT_TITLE",$this->lng->txt('title'));
                $this->tpl->setVariable("TXT_START_END",$this->lng->txt('crs_timings_short_start_end'));
                $this->tpl->setVariable("TXT_INFO_START_END",$this->lng->txt('crs_timings_start_end_info'));
                $this->tpl->setVariable("TXT_CHANGED",$this->lng->txt('crs_timings_changed'));
                $this->tpl->setVariable("TXT_OWN_PRESETTING",$this->lng->txt('crs_timings_planed_start'));
                $this->tpl->setVariable("TXT_INFO_OWN_PRESETTING",$this->lng->txt('crs_timings_from_until'));

                $this->items_obj = new ilCourseItems($this->course_obj,$this->course_obj->getRefId());
                $items =& $this->items_obj->getItems();

                foreach($items as $item)
                {
                        if(($item['timing_type'] == IL_CRS_TIMINGS_PRESETTING) or
                           ilCourseItems::_hasChangeableTimings($item['ref_id']))
                        {
                                $this->__renderUserItem($item,0);
                        }
                }
        }

Here is the call graph for this function:

ilCourseContentGUI::timingsOff (  ) 

Definition at line 1607 of file class.ilCourseContentGUI.php.

References $_SESSION, __setSubTabs(), and editUserTimings().

        {
                global $ilTabs;
                $_SESSION['crs_timings_panel'][$this->course_obj->getId()] = 0;

                $ilTabs->clearSubTabs();
                $this->__setSubTabs();
                $this->editUserTimings();
        }

Here is the call graph for this function:

ilCourseContentGUI::timingsOn (  ) 

Definition at line 1597 of file class.ilCourseContentGUI.php.

References $_SESSION, __setSubTabs(), and editTimings().

        {
                global $ilTabs;
                $_SESSION['crs_timings_panel'][$this->course_obj->getId()] = 1;

                $ilTabs->clearSubTabs();
                $this->__setSubTabs();
                $this->editTimings();
        }

Here is the call graph for this function:

ilCourseContentGUI::updateTimings (  ) 

Definition at line 1685 of file class.ilCourseContentGUI.php.

References ilObjectGUI::$data, $ilErr, ilObjectGUI::$ref_id, __toUnix(), editTimings(), and ilUtil::sendInfo().

        {
                include_once 'Modules/Course/classes/class.ilCourseItems.php';

                global $ilAccess,$ilErr;

                if(!$ilAccess->checkAccess('write','',$this->container_obj->getRefId()))
                {
                        $ilErr->raiseError($this->lng->txt('msg_no_perm_write'),$ilErr->WARNING);
                }
                $this->failed = array();
                // Validate

                $_POST['item'] = is_array($_POST['item']) ? $_POST['item'] : array();
                $all_items = array();

                foreach($_POST['item'] as $ref_id => $data)
                {
                        $item_obj =& new ilCourseItems($this->course_obj,$this->container_obj->getRefId());
                        $old_data = $item_obj->getItem($ref_id);

                        $item_obj->setTimingType($_POST['item_active'][$ref_id]['active'] ? IL_CRS_TIMINGS_PRESETTING : IL_CRS_TIMINGS_DEACTIVATED);
                        $item_obj->setTimingStart($old_data['timing_start']);
                        $item_obj->setTimingEnd($old_data['timing_end']);
                        $item_obj->setSuggestionStart($this->__toUnix($data["sug_start"]));

                        // add duration
                        $data['sug_start']['d'] += abs($data['duration_a']);
                        $item_obj->setSuggestionEnd($this->__toUnix($data['sug_start'],array('h' => 23,'m' => 55)));

                        $item_obj->setEarliestStart(time());
                        $item_obj->setLatestEnd($this->__toUnix($data['lim_end'],array('h' => 23,'m' => 55)));

                        $item_obj->toggleVisible($old_data['visible']);
                        $item_obj->toggleChangeable($_POST['item_change'][$ref_id]['change']);

                        if(!$item_obj->validateActivation())
                        {
                                $this->failed[$ref_id] = $old_data['title'];
                        }
                        $all_items[$ref_id] =& $item_obj;
                        unset($item_obj);
                }

                if(count($this->failed))
                {
                        $message = $this->lng->txt('crs_timings_update_error');
                        $message .= ("<br />".$this->lng->txt('crs_materials').': ');
                        $message .= (implode(',',$this->failed));
                        ilUtil::sendInfo($message);
                        $this->editTimings();
                        return false;
                }

                // No do update 
                foreach($all_items as $ref_id => $item_obj_new)
                {
                        $item_obj_new->update($ref_id);
                }
                ilUtil::sendInfo($this->lng->txt('settings_saved'));
                $this->editTimings();
                return false;
        }

Here is the call graph for this function:

ilCourseContentGUI::updateUserTimings (  ) 

Definition at line 1618 of file class.ilCourseContentGUI.php.

References ilObjectGUI::$data, ilObjectGUI::$ref_id, __toUnix(), editUserTimings(), and ilUtil::sendInfo().

        {
                global $ilUser,$ilObjDataCache;
                include_once 'Modules/Course/classes/Timings/class.ilTimingPlaned.php';

                // Validate
                $this->invalid = array();
                foreach($_POST['item'] as $ref_id => $data)
                {
                        $tmp_planed = new ilTimingPlaned($ref_id,$ilUser->getId());

                        $tmp_planed->setPlanedStartingTime($this->__toUnix($data['own_start']));
                        if(isset($data['duration']))
                        {
                                $data['own_start']['d'] += $data['duration'];
                                $tmp_planed->setPlanedEndingTime($this->__toUnix($data['own_start'],array('h' => 23,'m' => 55)));
                        }
                        else
                        {
                                $tmp_planed->setPlanedEndingTime($this->__toUnix($data['own_start']),array('h' => 23,'m' => 55));
                        }
                        if(!$tmp_planed->validate())
                        {
                                $this->invalid[$ref_id] = $ilObjDataCache->lookupTitle($ilObjDataCache->lookupObjId($ref_id));
                        }
                        $all_items[] = $tmp_planed;
                }
                if(count($this->invalid))
                {
                        $message = $this->lng->txt('crs_timings_update_error');
                        $message .= ("<br />".$this->lng->txt('crs_materials').': ');
                        $message .= (implode(',',$this->invalid));
                        ilUtil::sendInfo($message);
                        $this->editUserTimings();
                        return false;
                }
                foreach($all_items as $new_item_obj)
                {
                        $new_item_obj->update();
                }
                ilUtil::sendInfo($this->lng->txt('settings_saved'));
                $this->editUserTimings();
                return true;

        }

Here is the call graph for this function:

ilCourseContentGUI::view (  ) 

Output course content.

Definition at line 347 of file class.ilCourseContentGUI.php.

References getCenterColumnHTML(), and getRightColumnHTML().

Referenced by executeCommand().

        {
                $this->getCenterColumnHTML();
                $this->tpl->setRightContent($this->getRightColumnHTML());
        }

Here is the call graph for this function:

Here is the caller graph for this function:


Field Documentation

ilCourseContentGUI::$container_gui

Definition at line 41 of file class.ilCourseContentGUI.php.

ilCourseContentGUI::$container_obj

Definition at line 42 of file class.ilCourseContentGUI.php.

ilCourseContentGUI::$course_obj

Definition at line 43 of file class.ilCourseContentGUI.php.

ilCourseContentGUI::$ctrl

Definition at line 46 of file class.ilCourseContentGUI.php.

ilCourseContentGUI::$lng

Reimplemented from ilObjectGUI.

Definition at line 47 of file class.ilCourseContentGUI.php.

Referenced by getRightColumnHTML(), ilCourseContentGUI(), and setColumnSettings().

ilCourseContentGUI::$tabs_gui

Definition at line 48 of file class.ilCourseContentGUI.php.

ilCourseContentGUI::$tpl

The documentation for this class was generated from the following file: