Public Member Functions

ilObjGroupGUI Class Reference

Class ilObjGroupGUI. More...

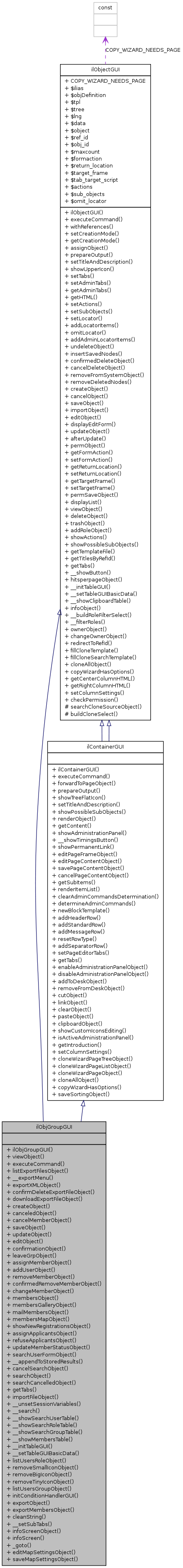
Inheritance diagram for ilObjGroupGUI:
Collaboration diagram for ilObjGroupGUI:

Public Member Functions

 ilObjGroupGUI ($a_data, $a_id, $a_call_by_reference, $a_prepare_output=false)
 Constructor public.
 viewObject ()
 list childs of current object
executeCommand ()
 execute command note: this method is overwritten in all container objects
 listExportFilesObject ()
 __exportMenu ()
 exportXMLObject ()
 confirmDeleteExportFileObject ()
 downloadExportFileObject ()
 createObject ()
 create new object form
 canceledObject ()
 canceledObject is called when operation is canceled, method links back public
 cancelMemberObject ()
 canceledObject is called when operation is canceled, method links back public
 saveObject ()
 save group object public
 updateObject ()
 update GroupObject public
 editObject ()
 edit Group public
 confirmationObject ($user_id="", $confirm, $cancel, $info="", $status="", $a_cmd_return_location="")
 displays confirmation form public
 leaveGrpObject ()
 leave Group public
 assignMemberObject ()
 displays confirmation formular with users that shall be assigned to group public
 addUserObject ()
 displays confirmation formular with users that shall be assigned to group public
 removeMemberObject ()
 displays confirmation formular with users that shall be removed from group public
 confirmedRemoveMemberObject ()
 remove members from group public
 changeMemberObject ()
 displays form in which the member-status can be changed public
 membersObject ()
 display group members
 membersGalleryObject ()
 Builds a group members gallery as a layer of left-floating images.
 mailMembersObject ()
 Form for mail to group members.
 membersMapObject ()
 Members map.
 showNewRegistrationsObject ()
 assignApplicantsObject ()
 adds applicant to group as member public
 refuseApplicantsObject ()
 adds applicant to group as member public
 updateMemberStatusObject ()
 displays form in which the member-status can be changed public
 searchUserFormObject ()
 __appendToStoredResults ($a_result)
 cancelSearchObject ()
 searchObject ()
 searchCancelledObject ()
 getTabs (&$tabs_gui)
 common tabs for all container objects (should be called at the end of child getTabs() method
 importFileObject ()
 __unsetSessionVariables ()
 __search ($a_search_string, $a_search_for)
 __showSearchUserTable ($a_result_set, $a_user_ids=NULL, $a_cmd="search")
 __showSearchRoleTable ($a_result_set, $a_role_ids=NULL)
 __showSearchGroupTable ($a_result_set, $a_grp_ids=NULL)
 __showMembersTable ($a_result_set, $a_user_ids=NULL)
__initTableGUI ()
 __setTableGUIBasicData (&$tbl, &$result_set, $from="")
 standard implementation for tables use 'from' variable use different initial setting of table
 listUsersRoleObject ()
 removeSmallIconObject ()
 remove small icon
 removeBigIconObject ()
 remove big icon
 removeTinyIconObject ()
 remove big icon
 listUsersGroupObject ()
 initConditionHandlerGUI ($item_id)
 exportObject ()
 Creates the output form for group member export.
 exportMembersObject ()
 Exports group members to Microsoft Excel file.
 cleanString ($str)
 Clean output string from german umlauts.
 __setSubTabs ($a_tab)
 set sub tabs
 infoScreenObject ()
 this one is called from the info button in the repository not very nice to set cmdClass/Cmd manually, if everything works through ilCtrl in the future this may be changed
 infoScreen ()
 show information screen
 _goto ($a_target)
 goto target group
 editMapSettingsObject ()
 Edit Map Settings.
 saveMapSettingsObject ()

Detailed Description

Class ilObjGroupGUI.

Author:
Stefan Meyer <smeyer@databay.de>
Sascha Hofmann <saschahofmann@gmx.de>
Version:
Id:
class.ilObjGroupGUI.php 18499 2009-01-15 20:28:45Z smeyer

ilObjGroupGUI: ilRegisterGUI, ilConditionHandlerInterface, ilPermissionGUI, ilInfoScreenGUI,, ilLearningProgressGUI ilObjGroupGUI: ilRepositorySearchGUI, ilObjUserGUI, ilObjCourseGroupingGUI ilObjGroupGUI: ilCourseContentGUI, ilColumnGUI

Definition at line 42 of file class.ilObjGroupGUI.php.


Member Function Documentation

ilObjGroupGUI::__appendToStoredResults ( a_result  ) 

Definition at line 1747 of file class.ilObjGroupGUI.php.

References $_SESSION.

Referenced by __search(), listUsersGroupObject(), and listUsersRoleObject().

        {
                $tmp_array = array();
                foreach($a_result as $result)
                {
                        if(is_array($result))
                        {
                                $tmp_array[] = $result['id'];
                        }
                        elseif($result)
                        {
                                $tmp_array[] = $result;
                        }
                }
                // merge results
                
                $_SESSION['grp_usr_search_result'] = array_unique(array_merge((array) $_SESSION['grp_usr_search_result'],$tmp_array));
                return $_SESSION['grp_usr_search_result'];
        }

Here is the caller graph for this function:

ilObjGroupGUI::__exportMenu (  ) 

Definition at line 344 of file class.ilObjGroupGUI.php.

Referenced by listExportFilesObject().

        {
                // create xml export file button
                $this->tpl->setCurrentBlock("btn_cell");
                $this->tpl->setVariable("BTN_LINK", $this->ctrl->getLinkTarget($this, "exportXML"));
                $this->tpl->setVariable("BTN_TXT", $this->lng->txt("cont_create_export_file_xml"));
                $this->tpl->parseCurrentBlock();
        }

Here is the caller graph for this function:

& ilObjGroupGUI::__initTableGUI (  ) 

Reimplemented from ilObjectGUI.

Definition at line 2373 of file class.ilObjGroupGUI.php.

Referenced by __showMembersTable(), __showSearchGroupTable(), __showSearchRoleTable(), and __showSearchUserTable().

        {
                include_once "./Services/Table/classes/class.ilTableGUI.php";

                return new ilTableGUI(0,false);
        }

Here is the caller graph for this function:

ilObjGroupGUI::__search ( a_search_string,
a_search_for 
)

Definition at line 2041 of file class.ilObjGroupGUI.php.

References $_SESSION, __appendToStoredResults(), ilUtil::sendInfo(), and ilUtil::stripSlashes().

Referenced by searchObject().

        {
                include_once("class.ilSearch.php");

                $this->lng->loadLanguageModule("content");
                $search =& new ilSearch($_SESSION["AccountId"]);
                $search->setPerformUpdate(false);
                $search->setMinWordLength(1);
                $search->setSearchString(ilUtil::stripSlashes($a_search_string));
                $search->setCombination("and");
                $search->setSearchFor(array(0 => $a_search_for));
                $search->setSearchType('new');

                if($search->validate($message))
                {
                        $search->performSearch();
                }
                else
                {
                        ilUtil::sendInfo($message,true);
                        $this->ctrl->redirect($this,"searchUserForm");
                }

                if($a_search_for == 'usr')
                {
                        $this->__appendToStoredResults($search->getResultByType($a_search_for));
                        return $_SESSION['grp_usr_search_result'];
                }

                return $search->getResultByType($a_search_for);
        }

Here is the call graph for this function:

Here is the caller graph for this function:

ilObjGroupGUI::__setSubTabs ( a_tab  ) 

set sub tabs

Definition at line 2783 of file class.ilObjGroupGUI.php.

References $_GET, and ilGoogleMapUtil::isActivated().

Referenced by editMapSettingsObject(), editObject(), executeCommand(), mailMembersObject(), membersGalleryObject(), membersMapObject(), and membersObject().

        {
                global $rbacsystem,$ilUser;
        
                switch ($a_tab)
                {
                                
                        case 'members':
                                $this->tabs_gui->addSubTabTarget("members",
                                $this->ctrl->getLinkTarget($this,'members'),
                                "members", get_class($this));
                                
                                $this->tabs_gui->addSubTabTarget("grp_members_gallery",
                                $this->ctrl->getLinkTarget($this,'membersGallery'),
                                "membersGallery", get_class($this));
                                
                                // members map
                                include_once("./Services/GoogleMaps/classes/class.ilGoogleMapUtil.php");
                                if (ilGoogleMapUtil::isActivated() &&
                                        $this->object->getEnableGroupMap())
                                {
                                        $this->tabs_gui->addSubTabTarget("grp_members_map",
                                                $this->ctrl->getLinkTarget($this,'membersMap'),
                                                "membersMap", get_class($this));
                                }
                                
                                $this->tabs_gui->addSubTabTarget("mail_members",
                                $this->ctrl->getLinkTarget($this,'mailMembers'),
                                "mailMembers", get_class($this));

                                break;

                        case "activation":
                                $this->tabs_gui->addSubTabTarget("activation",
                                                                                                 $this->ctrl->getLinkTargetByClass('ilCourseItemAdministrationGUI','edit'),
                                                                                                 "edit", get_class($this));
                                $this->ctrl->setParameterByClass('ilconditionhandlerinterface','item_id',(int) $_GET['item_id']);
                                $this->tabs_gui->addSubTabTarget("preconditions",
                                                                                                 $this->ctrl->getLinkTargetByClass('ilConditionHandlerInterface','listConditions'),
                                                                                                 "", "ilConditionHandlerInterface");
                                break;

                        case 'properties':
                                $this->tabs_gui->addSubTabTarget("edit_properties",
                                                                                                 $this->ctrl->getLinkTarget($this,'edit'),
                                                                                                 "edit", get_class($this));
                                
                                $this->tabs_gui->addSubTabTarget('groupings',
                                                                                                 $this->ctrl->getLinkTargetByClass('ilobjcoursegroupinggui','listGroupings'),
                                                                                                 'listGroupings',
                                                                                                 get_class($this));

                                include_once("./Services/GoogleMaps/classes/class.ilGoogleMapUtil.php");
                                if (ilGoogleMapUtil::isActivated())
                                {
                                        $this->tabs_gui->addSubTabTarget("grp_map_settings",
                                                                                                 $this->ctrl->getLinkTarget($this,'editMapSettings'),
                                                                                                 "editMapSettings", get_class($this));
                                }
                                break;
                }
        }

Here is the call graph for this function:

Here is the caller graph for this function:

ilObjGroupGUI::__setTableGUIBasicData ( &$  tbl,
&$  result_set,
a_from = "" 
)

standard implementation for tables use 'from' variable use different initial setting of table

Reimplemented from ilObjectGUI.

Definition at line 2380 of file class.ilObjGroupGUI.php.

References $_GET, and $tbl.

Referenced by __showMembersTable(), __showSearchGroupTable(), __showSearchRoleTable(), and __showSearchUserTable().

        {
        switch($from)
                {
                        case "subscribers":
                                $offset = $_GET["update_subscribers"] ? $_GET["offset"] : 0;
                                $order = $_GET["update_subscribers"] ? $_GET["sort_by"] : 'login';
                                $direction = $_GET["update_subscribers"] ? $_GET["sort_order"] : '';
                                break;

                        case "group":
                                $offset = $_GET["offset"];
                        $order = $_GET["sort_by"] ? $_GET["sort_by"] : "title";
                                $direction = $_GET["sort_order"];
                                break;
                                
                        case "role":
                                $offset = $_GET["offset"];
                        $order = $_GET["sort_by"] ? $_GET["sort_by"] : "title";
                                $direction = $_GET["sort_order"];
                                break;

                        default:
                                $offset = $_GET["offset"];
                                // init sort_by (unfortunatly sort_by is preset with 'title'
                        if ($_GET["sort_by"] == "title" or empty($_GET["sort_by"]))
                {
                    $_GET["sort_by"] = "login";
                }
                $order = $_GET["sort_by"];
                                $direction = $_GET["sort_order"];
                                break;
                }

                $tbl->setOrderColumn($order);
                $tbl->setOrderDirection($direction);
                $tbl->setOffset($offset);
                $tbl->setLimit($_GET["limit"]);
                //$tbl->setMaxCount(count($result_set));
                $tbl->setFooter("tblfooter",$this->lng->txt("previous"),$this->lng->txt("next"));
                $tbl->setData($result_set);
        }

Here is the caller graph for this function:

ilObjGroupGUI::__showMembersTable ( a_result_set,
a_user_ids = NULL 
)

Definition at line 2269 of file class.ilObjGroupGUI.php.

References ilObjectGUI::$actions, $ilBench, $tbl, ilObjectGUI::$tpl, __initTableGUI(), __setTableGUIBasicData(), ilPrivacySettings::_getInstance(), ilUtil::array_php2js(), and ilUtil::getImagePath().

Referenced by membersObject().

        {
        global $rbacsystem,$ilBench;
        
                include_once('Services/PrivacySecurity/classes/class.ilPrivacySettings.php');
                $privacy = ilPrivacySettings::_getInstance();
        
                $ilBench->start("GroupGUI", "__showMembersTable");

                $actions = array("RemoveMember"  => $this->lng->txt("remove"),"changeMember"  => $this->lng->txt("change"));

        $tbl =& $this->__initTableGUI();
                $tpl =& $tbl->getTemplateObject();

                $tpl->setCurrentBlock("tbl_form_header");
                $tpl->setVariable("FORMACTION",$this->ctrl->getFormAction($this));
                $tpl->parseCurrentBlock();

                $tpl->setCurrentBlock("tbl_action_row");
                
                //INTERIMS:quite a circumstantial way to show the list on rolebased accessrights
                if ($rbacsystem->checkAccess("write",$this->object->getRefId()))
                {                       //user is administrator
            #$tpl->setCurrentBlock("plain_button");
                    #$tpl->setVariable("PBTN_NAME","searchUserForm");
                    #$tpl->setVariable("PBTN_VALUE",$this->lng->txt("grp_add_member"));
                    #$tpl->parseCurrentBlock();
                    #$tpl->setCurrentBlock("plain_buttons");
                    #$tpl->parseCurrentBlock();
                
                        $tpl->setVariable("COLUMN_COUNTS",7);
                        $tpl->setVariable("IMG_ARROW", ilUtil::getImagePath("arrow_downright.gif"));

            foreach ($actions as $name => $value)
                        {
                                $tpl->setCurrentBlock("tbl_action_btn");
                                $tpl->setVariable("BTN_NAME",$name);
                                $tpl->setVariable("BTN_VALUE",$value);
                                $tpl->parseCurrentBlock();
                        }
                        
                        if (!empty($a_user_ids))
                        {
                                // set checkbox toggles
                                $tpl->setCurrentBlock("tbl_action_toggle_checkboxes");
                                $tpl->setVariable("JS_VARNAME","user_id");                      
                                $tpl->setVariable("JS_ONCLICK",ilUtil::array_php2js($a_user_ids));
                                $tpl->setVariable("TXT_CHECKALL", $this->lng->txt("check_all"));
                                $tpl->setVariable("TXT_UNCHECKALL", $this->lng->txt("uncheck_all"));
                                $tpl->parseCurrentBlock();
                        }
                        
            $tpl->setVariable("TPLPATH",$this->tpl->tplPath);
                }

                $this->ctrl->setParameter($this,"cmd","members");


                // title & header columns
                $tbl->setTitle($this->lng->txt("members"),"icon_usr.gif",$this->lng->txt("group_members"));

                //INTERIMS:quite a circumstantial way to show the list on rolebased accessrights
                if ($rbacsystem->checkAccess("write",$this->object->getRefId()))
                {
                        if($privacy->enabledAccessTimes())
                        {
                                //user must be administrator
                                $tbl->setHeaderNames(array("",$this->lng->txt("username"),$this->lng->txt("firstname"),$this->lng->txt("lastname"),$this->lng->txt("last_visit"),$this->lng->txt("role"),$this->lng->txt("grp_options")));
                                $tbl->setHeaderVars(array("","login","firstname","lastname","date","role","functions"),$this->ctrl->getParameterArray($this,"",false));
                                $tbl->setColumnWidth(array("","22%","22%","22%","22%","10%"));
                        }
                        else
                        {
                                $tbl->setHeaderNames(array("",$this->lng->txt("username"),$this->lng->txt("firstname"),$this->lng->txt("lastname"),$this->lng->txt("role"),$this->lng->txt("grp_options")));
                                $tbl->setHeaderVars(array("","login","firstname","lastname","role","functions"),$this->ctrl->getParameterArray($this,"",false));
                                $tbl->setColumnWidth(array("","30%","30%","30%","10%"));
                        }
                }
                else
                {
                        //user must be member
                        if($privacy->enabledAccessTimes())
                        {
                                $tbl->setHeaderNames(array($this->lng->txt("username"),$this->lng->txt("firstname"),$this->lng->txt("lastname"),$this->lng->txt("last_visit"),$this->lng->txt("role"),$this->lng->txt("grp_options")));
                                $tbl->setHeaderVars(array("login","firstname","lastname","date","role","functions"),$this->ctrl->getParameterArray($this,"",false));
                                $tbl->setColumnWidth(array("22%","22%","22%","22%","10%"));
                        }
                        else
                        {
                                $tbl->setHeaderNames(array($this->lng->txt("username"),$this->lng->txt("firstname"),$this->lng->txt("lastname"),$this->lng->txt("role"),$this->lng->txt("grp_options")));
                                $tbl->setHeaderVars(array("login","firstname","lastname","role","functions"),$this->ctrl->getParameterArray($this,"",false));
                                $tbl->setColumnWidth(array("30%","30%","30%","10%"));
                        }
                }

                $this->__setTableGUIBasicData($tbl,$a_result_set,"members");
                $tbl->render();
                $this->tpl->setVariable("MEMBER_TABLE",$tbl->tpl->get());
                
                $ilBench->stop("GroupGUI", "__showMembersTable");

                return true;
        }

Here is the call graph for this function:

Here is the caller graph for this function:

ilObjGroupGUI::__showSearchGroupTable ( a_result_set,
a_grp_ids = NULL 
)

Definition at line 2209 of file class.ilObjGroupGUI.php.

References $_GET, $tbl, ilObjectGUI::$tpl, __initTableGUI(), __setTableGUIBasicData(), ilObjectGUI::__showButton(), ilUtil::array_php2js(), and ilUtil::getImagePath().

Referenced by searchObject().

        {
                $this->__showButton('searchUserForm',$this->lng->txt("back"));

        $tbl =& $this->__initTableGUI();
                $tpl =& $tbl->getTemplateObject();

                $tpl->setCurrentBlock("tbl_form_header");
                $tpl->setVariable("FORMACTION",$this->ctrl->getFormAction($this));
                $tpl->parseCurrentBlock();

                $tpl->setCurrentBlock("tbl_action_btn");
                $tpl->setVariable("BTN_NAME","searchUserForm");
                $tpl->setVariable("BTN_VALUE",$this->lng->txt("back"));
                $tpl->parseCurrentBlock();

                $tpl->setCurrentBlock("tbl_action_btn");
                $tpl->setVariable("BTN_NAME","listUsersGroup");
                $tpl->setVariable("BTN_VALUE",$this->lng->txt("grp_list_users"));
                $tpl->parseCurrentBlock();
                
                if (!empty($a_grp_ids))
                {
                        // set checkbox toggles
                        $tpl->setCurrentBlock("tbl_action_toggle_checkboxes");
                        $tpl->setVariable("JS_VARNAME","group");                        
                        $tpl->setVariable("JS_ONCLICK",ilUtil::array_php2js($a_grp_ids));
                        $tpl->setVariable("TXT_CHECKALL", $this->lng->txt("check_all"));
                        $tpl->setVariable("TXT_UNCHECKALL", $this->lng->txt("uncheck_all"));
                        $tpl->parseCurrentBlock();
                }

                $tpl->setCurrentBlock("tbl_action_row");
                $tpl->setVariable("COLUMN_COUNTS",5);
                $tpl->setVariable("IMG_ARROW",ilUtil::getImagePath("arrow_downright.gif"));
                $tpl->parseCurrentBlock();

                $tbl->setTitle($this->lng->txt("grp_header_edit_members"),"icon_usr.gif",$this->lng->txt("grp_header_edit_members"));
                $tbl->setHeaderNames(array("",
                                                                   $this->lng->txt("obj_grp"),
                                                                   $this->lng->txt("grp_count_members")));
                $tbl->setHeaderVars(array("",
                                                                  "title",
                                                                  "nr_members"),
                                                        array("ref_id" => $this->object->getRefId(),
                                                                  "cmd" => "search",
                                                                  "cmdClass" => "ilobjgroupgui",
                                                                  "cmdNode" => $_GET["cmdNode"]));

                $tbl->setColumnWidth(array("","80%","19%"));


                $this->__setTableGUIBasicData($tbl,$a_result_set,"group");
                $tbl->render();
                
                $this->tpl->setVariable("SEARCH_RESULT_TABLE",$tbl->tpl->get());

                return true;
        }

Here is the call graph for this function:

Here is the caller graph for this function:

ilObjGroupGUI::__showSearchRoleTable ( a_result_set,
a_role_ids = NULL 
)

Definition at line 2149 of file class.ilObjGroupGUI.php.

References $_GET, $tbl, ilObjectGUI::$tpl, __initTableGUI(), __setTableGUIBasicData(), ilObjectGUI::__showButton(), ilUtil::array_php2js(), and ilUtil::getImagePath().

Referenced by searchObject().

        {
                $this->__showButton('searchUserForm',$this->lng->txt("back"));

                $tbl =& $this->__initTableGUI();
                $tpl =& $tbl->getTemplateObject();

                $tpl->setCurrentBlock("tbl_form_header");
                $tpl->setVariable("FORMACTION",$this->ctrl->getFormAction($this));
                $tpl->parseCurrentBlock();

                $tpl->setCurrentBlock("tbl_action_btn");
                $tpl->setVariable("BTN_NAME","searchUserForm");
                $tpl->setVariable("BTN_VALUE",$this->lng->txt("back"));
                $tpl->parseCurrentBlock();

                $tpl->setCurrentBlock("tbl_action_btn");
                $tpl->setVariable("BTN_NAME","listUsersRole");
                $tpl->setVariable("BTN_VALUE",$this->lng->txt("grp_list_users"));
                $tpl->parseCurrentBlock();
                
                if (!empty($a_role_ids))
                {
                        // set checkbox toggles
                        $tpl->setCurrentBlock("tbl_action_toggle_checkboxes");
                        $tpl->setVariable("JS_VARNAME","role");                 
                        $tpl->setVariable("JS_ONCLICK",ilUtil::array_php2js($a_role_ids));
                        $tpl->setVariable("TXT_CHECKALL", $this->lng->txt("check_all"));
                        $tpl->setVariable("TXT_UNCHECKALL", $this->lng->txt("uncheck_all"));
                        $tpl->parseCurrentBlock();
                }

                $tpl->setCurrentBlock("tbl_action_row");
                $tpl->setVariable("COLUMN_COUNTS",5);
                $tpl->setVariable("IMG_ARROW",ilUtil::getImagePath("arrow_downright.gif"));
                $tpl->parseCurrentBlock();

                $tbl->setTitle($this->lng->txt("grp_header_edit_members"),"icon_usr.gif",$this->lng->txt("grp_header_edit_members"));
                $tbl->setHeaderNames(array("",
                                                                   $this->lng->txt("obj_role"),
                                                                   $this->lng->txt("grp_count_members")));
                $tbl->setHeaderVars(array("",
                                                                  "title",
                                                                  "nr_members"),
                                                        array("ref_id" => $this->object->getRefId(),
                                                                  "cmd" => "search",
                                                                  "cmdClass" => "ilobjgroupgui",
                                                                  "cmdNode" => $_GET["cmdNode"]));

                $tbl->setColumnWidth(array("","80%","19%"));


                $this->__setTableGUIBasicData($tbl,$a_result_set,"role");
                $tbl->render();
                
                $this->tpl->setVariable("SEARCH_RESULT_TABLE",$tbl->tpl->get());

                return true;
        }

Here is the call graph for this function:

Here is the caller graph for this function:

ilObjGroupGUI::__showSearchUserTable ( a_result_set,
a_user_ids = NULL,
a_cmd = "search" 
)

Definition at line 2073 of file class.ilObjGroupGUI.php.

References $_GET, $tbl, ilObjectGUI::$tpl, __initTableGUI(), __setTableGUIBasicData(), ilObjectGUI::__showButton(), ilUtil::array_php2js(), and ilUtil::getImagePath().

Referenced by listUsersGroupObject(), listUsersRoleObject(), and searchObject().

        {
                $this->__showButton('searchUserForm',$this->lng->txt("back"));
        
        if ($a_cmd == "listUsersRole" or $a_cmd == "listUsersGroup")
        {
            $return_to = "search";
        }

                $tbl =& $this->__initTableGUI();
                $tpl =& $tbl->getTemplateObject();

                // SET FORMACTION
                $tpl->setCurrentBlock("tbl_form_header");
                $tpl->setVariable("FORMACTION",$this->ctrl->getFormAction($this));
                $tpl->parseCurrentBlock();


                $tpl->setCurrentBlock("tbl_action_btn");
                $tpl->setVariable("BTN_NAME","addUser");
                $tpl->setVariable("BTN_VALUE",$this->lng->txt("add"));
                $tpl->parseCurrentBlock();

                $tpl->setCurrentBlock("plain_button");
                $tpl->setVariable("PBTN_NAME",'searchUserForm');
                $tpl->setVariable("PBTN_VALUE",$this->lng->txt('append_search'));
                $tpl->parseCurrentBlock();
                
                $tpl->setCurrentBlock("plain_button");
                $tpl->setVariable("PBTN_NAME",'cancelSearch');
                $tpl->setVariable("PBTN_VALUE",$this->lng->txt("grp_new_search"));
                $tpl->parseCurrentBlock();


                if (!empty($a_user_ids))
                {
                        // set checkbox toggles
                        $tpl->setCurrentBlock("tbl_action_toggle_checkboxes");
                        $tpl->setVariable("JS_VARNAME","user");                 
                        $tpl->setVariable("JS_ONCLICK",ilUtil::array_php2js($a_user_ids));
                        $tpl->setVariable("TXT_CHECKALL", $this->lng->txt("check_all"));
                        $tpl->setVariable("TXT_UNCHECKALL", $this->lng->txt("uncheck_all"));
                        $tpl->parseCurrentBlock();
                }

                $tpl->setCurrentBlock("tbl_action_row");
                $tpl->setVariable("COLUMN_COUNTS",5);
                $tpl->setVariable("IMG_ARROW",ilUtil::getImagePath("arrow_downright.gif"));
                $tpl->parseCurrentBlock();

                $tbl->setTitle($this->lng->txt("grp_header_edit_members"),"icon_usr.gif",$this->lng->txt("grp_header_edit_members"));
                $tbl->setHeaderNames(array("",
                                                                   $this->lng->txt("username"),
                                                                   $this->lng->txt("firstname"),
                                                                   $this->lng->txt("lastname"),
                                                                   $this->lng->txt("last_visit")));
                $tbl->setHeaderVars(array("",
                                                                  "login",
                                                                  "firstname",
                                                                  "lastname",
                                                                  "last_visit"),
                                                        array("ref_id" => $this->object->getRefId(),
                                                                  "cmd" => $a_cmd,
                                                                  "cmdClass" => "ilobjgroupgui",
                                                                  "cmdNode" => $_GET["cmdNode"]));

                $tbl->setColumnWidth(array("","33%","33%","33%"));

                $this->__setTableGUIBasicData($tbl,$a_result_set);
                $tbl->render();
                
                $this->tpl->setVariable("SEARCH_RESULT_TABLE",$tbl->tpl->get());

                return true;
        }

Here is the call graph for this function:

Here is the caller graph for this function:

ilObjGroupGUI::__unsetSessionVariables (  ) 

Definition at line 2030 of file class.ilObjGroupGUI.php.

References $_SESSION.

Referenced by searchUserFormObject().

        {
                unset($_SESSION["grp_delete_member_ids"]);
                unset($_SESSION["grp_delete_subscriber_ids"]);
                unset($_SESSION["grp_search_str"]);
                unset($_SESSION["grp_search_for"]);
                unset($_SESSION["grp_role"]);
                unset($_SESSION["grp_group"]);
                unset($_SESSION["grp_archives"]);
        }

Here is the caller graph for this function:

ilObjGroupGUI::_goto ( a_target  ) 

goto target group

Definition at line 2907 of file class.ilObjGroupGUI.php.

References $_GET, $ilErr, ilObjectGUI::$lng, ilObject::_lookupObjId(), ilObject::_lookupTitle(), exit, and ilUtil::sendInfo().

        {
                global $ilAccess, $ilErr, $lng;

                if ($ilAccess->checkAccess("read", "", $a_target))
                {
                        $_GET["cmd"] = "frameset";
                        $_GET["ref_id"] = $a_target;
                        include("repository.php");
                        exit;
                }
                else
                {
                        // to do: force flat view
                        if ($ilAccess->checkAccess("visible", "", $a_target))
                        {
                                $_GET["cmd"] = "infoScreen";
                                $_GET["ref_id"] = $a_target;
                                include("repository.php");
                                exit;
                        }
                        else
                        {
                                if ($ilAccess->checkAccess("read", "", ROOT_FOLDER_ID))
                                {
                                        $_GET["cmd"] = "frameset";
                                        $_GET["target"] = "";
                                        $_GET["ref_id"] = ROOT_FOLDER_ID;
                                        ilUtil::sendInfo(sprintf($lng->txt("msg_no_perm_read_item"),
                                                ilObject::_lookupTitle(ilObject::_lookupObjId($a_target))), true);
                                        include("repository.php");
                                        exit;
                                }
                        }
                }
                $ilErr->raiseError($lng->txt("msg_no_perm_read"), $ilErr->FATAL);
        }

Here is the call graph for this function:

ilObjGroupGUI::addUserObject (  ) 

displays confirmation formular with users that shall be assigned to group public

Definition at line 962 of file class.ilObjGroupGUI.php.

References $_SESSION, ilUtil::redirect(), and ilUtil::sendInfo().

        {
                $user_ids = $_POST["user"];
                
                $mail = new ilMail($_SESSION["AccountId"]);

                if (empty($user_ids[0]))
                {
                        // TODO: jumps back to grp content. go back to last search result
                        #$this->ilErr->raiseError($this->lng->txt("no_checkbox"),$this->ilErr->MESSAGE);
                        ilUtil::sendInfo($this->lng->txt("no_checkbox"));
                
                        return false;
                }

                foreach ($user_ids as $new_member)
                {
                        if (!$this->object->addMember($new_member,$this->object->getDefaultMemberRole()))
                        {
                                $this->ilErr->raiseError("An Error occured while assigning user to group !",$this->ilErr->MESSAGE);
                        }
                        
                        $user_obj = $this->ilias->obj_factory->getInstanceByObjId($new_member);
                
                        // SEND A SYSTEM MESSAGE EACH TIME A MEMBER IS ADDED TO THE GROUP
                        $user_obj->addDesktopItem($this->object->getRefId(),"grp");
                        $mail->sendMail($user_obj->getLogin(),"","",$this->lng->txtlng("common","grp_mail_subj_new_subscription",$user_obj->getLanguage()).": ".$this->object->getTitle(),$this->lng->txtlng("common","grp_mail_body_new_subscription",$user_obj->getLanguage()),array(),array('system'));      

                        unset($user_obj);
                }
                
                unset($_SESSION["saved_post"]);
                unset($_SESSION['grp_usr_search_result']);

                ilUtil::sendInfo($this->lng->txt("grp_msg_member_assigned"),true);
                ilUtil::redirect($this->ctrl->getLinkTarget($this,"members"));
        }

Here is the call graph for this function:

ilObjGroupGUI::assignApplicantsObject (  ) 

adds applicant to group as member public

Definition at line 1631 of file class.ilObjGroupGUI.php.

References $_SESSION, $user, ilUtil::redirect(), and ilUtil::sendInfo().

        {
                $user_ids = $_POST["user_id"];

                if (empty($user_ids[0]))
                {
                        $this->ilErr->raiseError($this->lng->txt("no_checkbox"),$this->ilErr->MESSAGE);
                }

                $mail = new ilMail($_SESSION["AccountId"]);

                foreach ($user_ids as $new_member)
                {
                        $user =& $this->ilias->obj_factory->getInstanceByObjId($new_member);

                        if (!$this->object->addMember($new_member, $this->object->getDefaultMemberRole()))
                        {
                                $this->ilErr->raiseError("An Error occured while assigning user to group !",$this->ilErr->MESSAGE);
                        }
                        $user->addDesktopItem($this->object->getRefId(),'grp');
                        $this->object->deleteApplicationListEntry($new_member);
                        $mail->sendMail($user->getLogin(),"","","New Membership in Group: ".$this->object->getTitle(),"You have been assigned to the group as a member. You can now access all group specific objects like forums, learningmodules,etc..",array(),array('system'));
                }

                ilUtil::sendInfo($this->lng->txt("grp_msg_applicants_assigned"),true);
                ilUtil::redirect($this->ctrl->getLinkTarget($this,"members"));
        }

Here is the call graph for this function:

ilObjGroupGUI::assignMemberObject (  ) 

displays confirmation formular with users that shall be assigned to group public

Definition at line 934 of file class.ilObjGroupGUI.php.

References $_SESSION, ilUtil::redirect(), and ilUtil::sendInfo().

        {
                $user_ids = $_POST["id"];

                if (empty($user_ids[0]))
                {
                        // TODO: jumps back to grp content. go back to last search result
                        $this->ilErr->raiseError($this->lng->txt("no_checkbox"),$this->ilErr->MESSAGE);
                }

                foreach ($user_ids as $new_member)
                {
                        if (!$this->object->addMember($new_member,$this->object->getDefaultMemberRole()))
                        {
                                $this->ilErr->raiseError("An Error occured while assigning user to group !",$this->ilErr->MESSAGE);
                        }
                }

                unset($_SESSION["saved_post"]);

                ilUtil::sendInfo($this->lng->txt("grp_msg_member_assigned"),true);
                ilUtil::redirect($this->ctrl->getLinkTarget($this,"members"));
        }

Here is the call graph for this function:

ilObjGroupGUI::canceledObject (  ) 

canceledObject is called when operation is canceled, method links back public

Definition at line 581 of file class.ilObjGroupGUI.php.

References $_GET, ilObjectGUI::$return_location, and ilUtil::sendInfo().

        {
                $return_location = $_GET["cmd_return_location"];
                if (strcmp($return_location, "") == 0)
                {
                        $return_location = "";
                }

                ilUtil::sendInfo($this->lng->txt("action_aborted"),true);
                $this->ctrl->redirect($this, $return_location);
        }

Here is the call graph for this function:

ilObjGroupGUI::cancelMemberObject (  ) 

canceledObject is called when operation is canceled, method links back public

Definition at line 597 of file class.ilObjGroupGUI.php.

References $_SESSION, ilObjectGUI::$return_location, ilUtil::redirect(), and ilUtil::sendInfo().

        {
                unset($_SESSION['grp_usr_search_result']);
                $return_location = "members";
                
                ilUtil::sendInfo($this->lng->txt("action_aborted"),true);
                ilUtil::redirect($this->ctrl->getLinkTarget($this,$return_location));
        }

Here is the call graph for this function:

ilObjGroupGUI::cancelSearchObject (  ) 

Definition at line 1767 of file class.ilObjGroupGUI.php.

References $_SESSION, and searchUserFormObject().

        {
                $_SESSION['grp_usr_search_result'] = array();
                $_SESSION['grp_search_str'] = '';
                $this->searchUserFormObject();
        }

Here is the call graph for this function:

ilObjGroupGUI::changeMemberObject (  ) 

displays form in which the member-status can be changed public

Definition at line 1106 of file class.ilObjGroupGUI.php.

References $_GET, $tbl, formatDate(), ilUtil::formSelect(), ilUtil::getImagePath(), ilUtil::infoPanel(), and ilUtil::sortArray().

        {
                global $rbacreview,$ilUser,$ilAccess;
                
                if ($_GET["sort_by"] == "title" or $_GET["sort_by"] == "")
                {
                        $_GET["sort_by"] = "login";
                }

                $member_ids = array();

                if (isset($_POST["user_id"]))
                {
                        $member_ids = $_POST["user_id"];
                }
                else if (isset($_GET["mem_id"]))
                {
                        $member_ids[0] = $_GET["mem_id"];
                }

                if (empty($member_ids[0]))
                {
                        $this->ilErr->raiseError($this->lng->txt("no_checkbox"),$this->ilErr->MESSAGE);
                }

                if(!$ilAccess->checkAccess('edit_permission','',$this->object->getRefId()))
                {
                        $this->ilErr->raiseError($this->lng->txt("grp_err_no_permission"),$this->ilErr->MESSAGE);
                }

                $stati = array_flip($this->object->getLocalGroupRoles(true));
                
                //var_dump($stati);exit;

                //build data structure
                foreach ($member_ids as $member_id)
                {
                        $member =& $this->ilias->obj_factory->getInstanceByObjId($member_id);
                        $mem_status = $this->object->getMemberRoles($member_id);

                        $this->data["data"][$member->getId()]= array(
                                        "login"         => $member->getLogin(),
                                        "firstname"     => $member->getFirstname(),
                                        "lastname"      => $member->getLastname(),
                                        "last_visit"=> ilFormat::formatDate($member->getLastLogin()),
                                        "grp_role"      => ilUtil::formSelect($mem_status,"member_status_select[".$member->getId()."][]",$stati,true,true,3)
                                );
                }
                
                unset($member);
                
                ilUtil::infoPanel();

                $this->tpl->addBlockfile("ADM_CONTENT", "member_table", "tpl.table.html");

                // load template for table content data
                $this->tpl->setVariable("FORMACTION", $this->ctrl->getFormAction($this));

                $this->data["buttons"] = array( "updateMemberStatus"  => $this->lng->txt("confirm"),
                                                                                "members"  => $this->lng->txt("back"));

                $this->tpl->setCurrentBlock("tbl_action_row");
                $this->tpl->setVariable("COLUMN_COUNTS",5);
                //$this->tpl->setVariable("TPLPATH",$this->tpl->tplPath);
                $this->tpl->setVariable("IMG_ARROW", ilUtil::getImagePath("arrow_downright.gif"));

                foreach ($this->data["buttons"] as $name => $value)
                {
                        $this->tpl->setCurrentBlock("tbl_action_btn");
                        $this->tpl->setVariable("BTN_NAME",$name);
                        $this->tpl->setVariable("BTN_VALUE",$value);
                        $this->tpl->parseCurrentBlock();
                }

                //sort data array
                $this->data["data"] = ilUtil::sortArray($this->data["data"], $_GET["sort_by"], $_GET["sort_order"]);
                $output = array_slice($this->data["data"],$_GET["offset"],$_GET["limit"]);
                
                // create table
                include_once "./Services/Table/classes/class.ilTableGUI.php";

                $tbl = new ilTableGUI($output);

                // title & header columns
                $tbl->setTitle($this->lng->txt("grp_mem_change_status"),"icon_usr.gif",$this->lng->txt("grp_mem_change_status"));
                //$tbl->setHelp("tbl_help.php","icon_help.gif",$this->lng->txt("help"));
                $tbl->setHeaderNames(array($this->lng->txt("username"),$this->lng->txt("firstname"),$this->lng->txt("lastname"),$this->lng->txt("last_visit"),$this->lng->txt("role")));
                $tbl->setHeaderVars(array("login","firstname","lastname","last_visit","role"),$this->ctrl->getParameterArray($this,"",false));

                $tbl->setColumnWidth(array("20%","20%","20%","40%"));

                $this->tpl->setCurrentBlock("tbl_action_row");
                $this->tpl->parseCurrentBlock();

                // control
                $tbl->setOrderColumn($_GET["sort_by"]);
                $tbl->setOrderDirection($_GET["sort_order"]);
                $tbl->setLimit($_GET["limit"]);
                $tbl->setOffset($_GET["offset"]);
                $tbl->setMaxCount(count($this->data["data"]));

                $tbl->setFooter("tblfooter",$this->lng->txt("previous"),$this->lng->txt("next"));

                // render table
                $tbl->render();
        }

Here is the call graph for this function:

ilObjGroupGUI::cleanString ( str  ) 

Clean output string from german umlauts.

Clean output string from german umlauts. Replaces �� -> ae etc.

Parameters:
string $str String to clean
Returns:
string Cleaned string

Definition at line 2775 of file class.ilObjGroupGUI.php.

Referenced by exportMembersObject().

        {
                return str_replace(array("��","��","��","��","��","��","��"), array("ae","oe","ue","ss","Ae","Oe","Ue"), $str);
        }

Here is the caller graph for this function:

ilObjGroupGUI::confirmationObject ( user_id = "",
confirm,
cancel,
info = "",
status = "",
a_cmd_return_location = "" 
)

displays confirmation form public

Definition at line 806 of file class.ilObjGroupGUI.php.

References $_SESSION, ilUtil::getImagePath(), ilUtil::getImageTagByType(), ilObjectGUI::getTemplateFile(), ilUtil::infoPanel(), ilUtil::sendInfo(), and ilUtil::switchColor().

Referenced by leaveGrpObject(), and removeMemberObject().

        {
                $this->data["cols"] = array("type", "title", "description", "last_change");

                if (is_array($user_id))
                {
                        foreach ($user_id as $id)
                        {
                                $obj_data =& $this->ilias->obj_factory->getInstanceByObjId($id);

                                $this->data["data"]["$id"] = array(
                                        "type"        => $obj_data->getType(),
                                        "title"       => $obj_data->getTitle(),
                                        "desc"        => $obj_data->getDescription(),
                                        "last_update" => $obj_data->getLastUpdateDate(),

                                        );
                        }
                }
                else
                {
                        $obj_data =& $this->ilias->obj_factory->getInstanceByObjId($user_id);

                        $this->data["data"]["$id"] = array(
                                "type"        => $obj_data->getType(),
                                "title"       => $obj_data->getTitle(),
                                "desc"        => $obj_data->getDescription(),
                                "last_update" => $obj_data->getLastUpdateDate(),
                                );
                }

                //write  in sessionvariables
                if(is_array($user_id))
                {
                        $_SESSION["saved_post"]["user_id"] = $user_id;
                }
                else
                {
                        $_SESSION["saved_post"]["user_id"][0] = $user_id;
                }

                if (isset($status))
                {
                        $_SESSION["saved_post"]["status"] = $status;
                }

                $this->data["buttons"] = array( $cancel  => $this->lng->txt("cancel"),
                                                $confirm  => $this->lng->txt("confirm"));

                $this->getTemplateFile("confirm");

                $this->tpl->setVariable("TPLPATH",$this->tpl->tplPath);

                ilUtil::infoPanel();

                ilUtil::sendInfo($this->lng->txt($info));

                $this->tpl->setVariable("FORMACTION", $this->ctrl->getFormAction($this)."&cmd_return_location=".$a_cmd_return_location);

                // BEGIN TABLE HEADER
                foreach ($this->data["cols"] as $key)
                {
                        $this->tpl->setCurrentBlock("table_header");
                        $this->tpl->setVariable("TEXT",$this->lng->txt($key));
                        $this->tpl->parseCurrentBlock();
                }
                // END TABLE HEADER

                // BEGIN TABLE DATA
                $counter = 0;

                foreach ($this->data["data"] as $key => $value)
                {
                        // BEGIN TABLE CELL
                        foreach ($value as $key => $cell_data)
                        {
                                $this->tpl->setCurrentBlock("table_cell");

                                // CREATE TEXT STRING
                                if ($key == "type")
                                {
                                        $this->tpl->setVariable("TEXT_CONTENT",ilUtil::getImageTagByType($cell_data,$this->tpl->tplPath));
                                }
                                else
                                {
                                        $this->tpl->setVariable("TEXT_CONTENT",$cell_data);
                                }
                                $this->tpl->parseCurrentBlock();
                        }

                        $this->tpl->setCurrentBlock("table_row");
                        $this->tpl->setVariable("CSS_ROW",ilUtil::switchColor(++$counter,"tblrow1","tblrow2"));
                        $this->tpl->parseCurrentBlock();
                        // END TABLE CELL
                }
                // END TABLE DATA

                // BEGIN OPERATION_BTN
                foreach ($this->data["buttons"] as $name => $value)
                {
                        $this->tpl->setCurrentBlock("operation_btn");
                        $this->tpl->setVariable("IMG_ARROW",ilUtil::getImagePath("spacer.gif"));
                        $this->tpl->setVariable("BTN_NAME",$name);
                        $this->tpl->setVariable("BTN_VALUE",$value);
                        $this->tpl->parseCurrentBlock();
                }
        }

Here is the call graph for this function:

Here is the caller graph for this function:

ilObjGroupGUI::confirmDeleteExportFileObject (  ) 

Definition at line 369 of file class.ilObjGroupGUI.php.

References listExportFilesObject(), and ilUtil::sendInfo().

        {
                global $rbacsystem;

                if (!$rbacsystem->checkAccess("write",$this->object->getRefId()))
                {
                        $this->ilErr->raiseError($this->lng->txt("permission_denied"),$this->ilErr->MESSAGE);
                }

                if(!count($_POST['file']))
                {
                        ilUtil::sendInfo($this->lng->txt('grp_select_one_file'));
                }
                else
                {
                        $this->object->deleteExportFiles($_POST['file']);
                        ilUtil::sendInfo($this->lng->txt('grp_deleted_export_files'));
                }

                $this->listExportFilesObject();

                return true;
        }

Here is the call graph for this function:

ilObjGroupGUI::confirmedRemoveMemberObject (  ) 

remove members from group public

Definition at line 1054 of file class.ilObjGroupGUI.php.

References $_SESSION, ilUtil::redirect(), and ilUtil::sendInfo().

        {
                global $ilUser;
                
                $removed_self = false;
                
                $mail = new ilMail($ilUser->getId());

                //User needs to have administrative rights to remove members...
                foreach($_SESSION["saved_post"]["user_id"] as $member_id)
                {
                        $err_msg = $this->object->removeMember($member_id);

                        if (strlen($err_msg) > 0)
                        {
                                ilUtil::sendInfo($this->lng->txt($err_msg),true);
                                ilUtil::redirect($this->ctrl->getLinkTarget($this,"members"));
                        }
                        
                        $user_obj = new ilObjUser($member_id);
                        
                        $user_obj->dropDesktopItem($this->object->getRefId(), "grp");
                        
                        if (!$removed_self and $user_obj->getId() == $this->ilias->account->getId())
                        {
                                $removed_self = true;
                        }
                        else
                        {
                                // SEND A SYSTEM MESSAGE EACH TIME A MEMBER HAS BEEN REMOVED FROM A GROUP
                                $mail->sendMail($user_obj->getLogin(),"","",$this->lng->txtlng("common","grp_mail_subj_subscription_cancelled",$user_obj->getLanguage()).": ".$this->object->getTitle(),$this->lng->txtlng("common","grp_mail_body_subscription_cancelled",$user_obj->getLanguage()),array(),array('system'));
                        }                       

                }

                unset($_SESSION["saved_post"]);

                ilUtil::sendInfo($this->lng->txt("grp_msg_membership_annulled"),true);
                
                if ($removed_self)
                {
                        ilUtil::redirect("repository.php?ref_id=".$this->tree->getParentId($this->ref_id));
                }

                ilUtil::redirect($this->ctrl->getLinkTarget($this,"members"));
        }

Here is the call graph for this function:

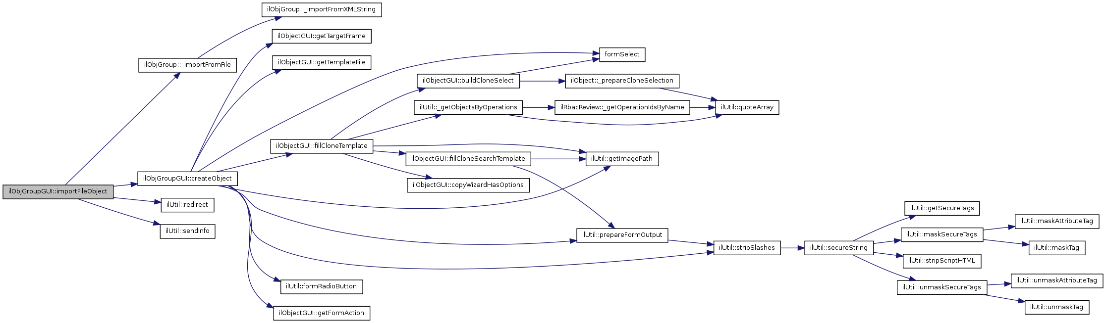
ilObjGroupGUI::createObject (  ) 

create new object form

Reimplemented from ilObjectGUI.

Definition at line 420 of file class.ilObjGroupGUI.php.

References $_GET, $_SESSION, ilObjectGUI::$data, ilObjectGUI::fillCloneTemplate(), ilUtil::formRadioButton(), formSelect(), ilObjectGUI::getFormAction(), ilUtil::getImagePath(), ilObjectGUI::getTargetFrame(), ilObjectGUI::getTemplateFile(), ilUtil::prepareFormOutput(), and ilUtil::stripSlashes().

Referenced by importFileObject().

        {
                global $rbacsystem;

                $new_type = $_POST["new_type"] ? $_POST["new_type"] : $_GET["new_type"];

                if (!$rbacsystem->checkAccess("create", $_GET["ref_id"], $new_type))
                {
                        $this->ilErr->raiseError($this->lng->txt("permission_denied"),$this->ilErr->MESSAGE);
                }

                $data = array();

                if ($_SESSION["error_post_vars"])
                {
                        // fill in saved values in case of error
                        $data["fields"]["title"] = ilUtil::prepareFormOutput($_SESSION["error_post_vars"]["Fobject"]["title"],true);
                        $data["fields"]["desc"] = ilUtil::stripSlashes($_SESSION["error_post_vars"]["Fobject"]["desc"]);
                        $data["fields"]["password"] = $_SESSION["error_post_vars"]["password"];
                        $data["fields"]["expirationdate"] = $_SESSION["error_post_vars"]["expirationdate"];
                        $data["fields"]["expirationtime"] = $_SESSION["error_post_vars"]["expirationtime"];
                }
                else
                {
                        $data["fields"]["title"] = "";
                        $data["fields"]["desc"] = "";
                        $data["fields"]["password"] = "";
                        $data["fields"]["expirationdate"] = "";
                        $data["fields"]["expirationtime"] = "";
                }

                $this->getTemplateFile("edit", $new_type);
                
                $this->tpl->setCurrentBlock("img1");
                $this->tpl->setVariable("TYPE_IMG1",
                        ilUtil::getImagePath("icon_grp.gif"));
                $this->tpl->setVariable("ALT_IMG1",
                        $this->lng->txt("obj_grp"));
                $this->tpl->parseCurrentBlock();

                foreach ($data["fields"] as $key => $val)
                {
                        $this->tpl->setVariable("TXT_".strtoupper($key), $this->lng->txt($key));
                        $this->tpl->setVariable(strtoupper($key), $val);

                        if ($this->prepare_output)
                        {
                                $this->tpl->parseCurrentBlock();
                        }
                }

                $stati  = array(0=>$this->lng->txt("group_status_public"),1=>$this->lng->txt("group_status_closed"));

                $grp_status = $_SESSION["error_post_vars"]["group_status"];

                $checked = array(0=>0,1=>0,2=>0);

                switch ($_SESSION["error_post_vars"]["enable_registration"])
                {
                        case 0:
                                $checked[0]=1;
                                break;

                        case 1:
                                $checked[1]=1;
                                break;

                        case 2:
                                $checked[2]=1;
                                break;

                        default:
                                $checked[0]=1;
                                break;
                }

                //build form
                $cb_registration[0] = ilUtil::formRadioButton($checked[0], "enable_registration", 0);
                $cb_registration[1] = ilUtil::formRadioButton($checked[1], "enable_registration", 1);
                $cb_registration[2] = ilUtil::formRadioButton($checked[2], "enable_registration", 2);

                $opts   = ilUtil::formSelect(0,"group_status",$stati,false,true);

                $this->tpl->setVariable("FORMACTION", $this->getFormAction("save",$this->ctrl->getFormAction($this)."&new_type=".$new_type));

                $this->tpl->setVariable("TXT_HEADER", $this->lng->txt($new_type."_new"));

                $this->tpl->setVariable("TXT_REQUIRED_FLD", $this->lng->txt("required_field"));
                $this->tpl->setVariable("TXT_REGISTRATION", $this->lng->txt("group_registration"));
                $this->tpl->setVariable("TXT_REGISTRATION_MODE", $this->lng->txt("group_registration_mode"));
                $this->tpl->setVariable("TXT_REGISTRATION_TIME", $this->lng->txt("group_registration_time"));

                $this->tpl->setVariable("TXT_CANCEL", $this->lng->txt("cancel"));
                $this->tpl->setVariable("TXT_SUBMIT", $this->lng->txt($new_type."_add"));
                $this->tpl->setVariable("CMD_SUBMIT", "save");
                $this->tpl->setVariable("CMD_CANCEL", "cancel");
                $this->tpl->setVariable("TARGET", $this->getTargetFrame("save"));
                $this->tpl->setVariable("TXT_REQUIRED_FLD", $this->lng->txt("required_field"));

                $this->tpl->setVariable("TXT_DISABLEREGISTRATION", $this->lng->txt("group_req_direct"));
                $this->tpl->setVariable("TXT_REGISTRATION_UNLIMITED", $this->lng->txt("grp_registration_unlimited"));
                $this->tpl->setVariable("RB_NOREGISTRATION", $cb_registration[0]);
                $this->tpl->setVariable("TXT_ENABLEREGISTRATION", $this->lng->txt("group_req_registration"));
                $this->tpl->setVariable("RB_REGISTRATION", $cb_registration[1]);
                $this->tpl->setVariable("TXT_PASSWORDREGISTRATION", $this->lng->txt("group_req_password"));
                $this->tpl->setVariable("RB_PASSWORDREGISTRATION", $cb_registration[2]);

                $this->tpl->setVariable("TXT_EXPIRATIONDATE", $this->lng->txt("group_registration_expiration_date"));
                $this->tpl->setVariable("TXT_EXPIRATIONTIME", $this->lng->txt("group_registration_expiration_time"));
                $this->tpl->setVariable("TXT_DATE", "DD.MM.YYYY");
                $this->tpl->setVariable("TXT_TIME","HH:MM");

                $this->tpl->setVariable("CB_KEYREGISTRATION", $cb_keyregistration);
                $this->tpl->setVariable("TXT_KEYREGISTRATION", $this->lng->txt("group_keyregistration"));
                $this->tpl->setVariable("TXT_PASSWORD", $this->lng->txt("password"));
                $this->tpl->setVariable("SELECT_GROUPSTATUS", $opts);
                $this->tpl->setVariable("TXT_GROUP_STATUS", $this->lng->txt("group_status"));
                $this->tpl->setVariable("TXT_GROUP_STATUS_DESC", $this->lng->txt("group_status_desc"));

                $this->tpl->setCurrentBlock("img2");
                $this->tpl->setVariable("TYPE_IMG2",
                        ilUtil::getImagePath("icon_grp.gif"));
                $this->tpl->setVariable("ALT_IMG2",
                        $this->lng->txt("obj_grp"));
                $this->tpl->parseCurrentBlock();

                // IMPORT
                $this->tpl->setCurrentBlock("create");
                $this->tpl->setVariable("TXT_IMPORT_GRP", $this->lng->txt("import_grp"));
                $this->tpl->setVariable("TXT_GRP_FILE", $this->lng->txt("file"));
                $this->tpl->setVariable("TXT_IMPORT", $this->lng->txt("import"));
                
                $this->tpl->setVariable("TXT_CANCEL2", $this->lng->txt("cancel"));
                $this->tpl->setVariable("CMD_CANCEL2", "cancel");

                // get the value for the maximal uploadable filesize from the php.ini (if available)
                $umf=get_cfg_var("upload_max_filesize");
                // get the value for the maximal post data from the php.ini (if available)
                $pms=get_cfg_var("post_max_size");

                // use the smaller one as limit
                $max_filesize=min($umf, $pms);
                if (!$max_filesize) 
                        $max_filesize=max($umf, $pms);
        
                // gives out the limit as a littel notice :)
                $this->tpl->setVariable("TXT_FILE_INFO", $this->lng->txt("file_notice").$max_filesize);
                $this->tpl->parseCurrentBlock();

                $this->tpl->setCurrentBlock("fileinfo");
                $this->tpl->setVariable("TXT_FILE_INFO", $this->lng->txt("file_notice").$max_filesize);
                $this->tpl->parseCurrentBlock();
                
                $this->fillCloneTemplate('DUPLICATE','grp');
        }

Here is the call graph for this function:

Here is the caller graph for this function:

ilObjGroupGUI::downloadExportFileObject (  ) 

Definition at line 393 of file class.ilObjGroupGUI.php.

References listExportFilesObject(), ilUtil::sendInfo(), and ilUtil::stripSlashes().

        {
                if(!count($_POST['file']))
                {
                        ilUtil::sendInfo($this->lng->txt('grp_select_one_file'));
                        $this->listExportFilesObject();
                        return false;
                }
                if(count($_POST['file']) > 1)
                {
                        ilUtil::sendInfo($this->lng->txt('grp_select_one_file_only'));
                        $this->listExportFilesObject();
                        return false;
                }
                
                $this->object->downloadExportFile(ilUtil::stripSlashes($_POST['file'][0]));
                
                // If file wasn't sent
                ilUtil::sendInfo($this->lng->txt('grp_error_sending_file'));
                
                return true;
        }

Here is the call graph for this function:

ilObjGroupGUI::editMapSettingsObject (  ) 

Edit Map Settings.

Definition at line 2948 of file class.ilObjGroupGUI.php.

References $ilCtrl, __setSubTabs(), ilGoogleMapUtil::getDefaultSettings(), and ilGoogleMapUtil::isActivated().

        {
                global $ilUser, $ilCtrl, $ilUser, $ilAccess;

                $this->__setSubTabs("properties");
                
                if (!ilGoogleMapUtil::isActivated() ||
                        !$ilAccess->checkAccess("write", "", $this->object->getRefId()))
                {
                        return;
                }

                $latitude = $this->object->getLatitude();
                $longitude = $this->object->getLongitude();
                $zoom = $this->object->getLocationZoom();
                
                // Get Default settings, when nothing is set
                if ($latitude == 0 && $longitude == 0 && $zoom == 0)
                {
                        $def = ilGoogleMapUtil::getDefaultSettings();
                        $latitude = $def["latitude"];
                        $longitude = $def["longitude"];
                        $zoom =  $def["zoom"];
                }


                //$this->tpl->setTitleIcon(ilUtil::getImagePath("icon_pd_b.gif"), $this->lng->txt("personal_desktop"));
                //$this->tpl->setVariable("HEADER", $this->lng->txt("personal_desktop"));

                include_once("./Services/Form/classes/class.ilPropertyFormGUI.php");
                $form = new ilPropertyFormGUI();
                $form->setFormAction($ilCtrl->getFormAction($this));
                
                $form->setTitle($this->lng->txt("grp_map_settings"));
                        
                // enable map
                $public = new ilCheckboxInputGUI($this->lng->txt("grp_enable_map"),
                        "enable_map");
                $public->setValue("1");
                $public->setChecked($this->object->getEnableGroupMap());
                $form->addItem($public);

                // map location
                $loc_prop = new ilLocationInputGUI($this->lng->txt("grp_map_location"),
                        "location");
                $loc_prop->setLatitude($latitude);
                $loc_prop->setLongitude($longitude);
                $loc_prop->setZoom($zoom);
                $form->addItem($loc_prop);
                
                $form->addCommandButton("saveMapSettings", $this->lng->txt("save"));
                
                $this->tpl->setVariable("ADM_CONTENT", $form->getHTML());
                //$this->tpl->show();
        }

Here is the call graph for this function:

ilObjGroupGUI::editObject (  ) 

edit Group public

Reimplemented from ilObjectGUI.

Definition at line 703 of file class.ilObjGroupGUI.php.

References $_SESSION, ilObjectGUI::$data, __setSubTabs(), ilUtil::formRadioButton(), ilObjectGUI::getTemplateFile(), ilUtil::prepareFormOutput(), ilContainerGUI::showCustomIconsEditing(), and ilUtil::stripSlashes().

        {
                global $rbacsystem;

                if (!$rbacsystem->checkAccess("write", $this->ref_id))
                {
                        $this->ilErr->raiseError($this->lng->txt("msg_no_perm_write"),$this->ilErr->MESSAGE);
                }

                $data = array();

                if ($_SESSION["error_post_vars"])
                {
                        // fill in saved values in case of error
                        $data["title"] = ilUtil::prepareFormOutput($_SESSION["error_post_vars"]["Fobject"]["title"],true);
                        $data["desc"] = ilUtil::stripSlashes($_SESSION["error_post_vars"]["Fobject"]["desc"]);
                        $data["registration"] = $_SESSION["error_post_vars"]["registration"];
                        $data["password"] = $_SESSION["error_post_vars"]["password"];
                        $data["expirationdate"] = $_SESSION["error_post_vars"]["expirationdate"];//$datetime[0];//$this->grp_object->getExpirationDateTime()[0];
                        $data["expirationtime"] = $_SESSION["error_post_vars"]["expirationtime"];//$datetime[1];//$this->grp_object->getExpirationDateTime()[1];

                }
                else
                {
                        $data["title"] = ilUtil::prepareFormOutput($this->object->getTitle());
                        $data["desc"] = $this->object->getLongDescription();
                        $data["registration"] = $this->object->getRegistrationFlag();
                        $data["password"] = $this->object->getPassword();
                        $datetime = $this->object->getExpirationDateTime();

                        $data["expirationdate"] = $datetime[0];//$this->grp_object->getExpirationDateTime()[0];
                        $data["expirationtime"] =  substr($datetime[1],0,5);//$this->grp_object->getExpirationDateTime()[1];

                }

                $this->getTemplateFile("edit");
                $this->__setSubTabs('properties');

                foreach ($data as $key => $val)
                {
                        $this->tpl->setVariable("TXT_".strtoupper($key), $this->lng->txt($key));
                        $this->tpl->setVariable(strtoupper($key), $val);
                        $this->tpl->parseCurrentBlock();
                }

                $checked = array(0=>0,1=>0,2=>0);

                switch ($this->object->getRegistrationFlag())
                {
                        case 0:
                                $checked[0]=1;
                                break;

                        case 1:
                                $checked[1]=1;
                                break;

                        case 2:
                                $checked[2]=1;
                                break;
                }

                $cb_registration[0] = ilUtil::formRadioButton($checked[0], "enable_registration", 0);
                $cb_registration[1] = ilUtil::formRadioButton($checked[1], "enable_registration", 1);
                $cb_registration[2] = ilUtil::formRadioButton($checked[2], "enable_registration", 2);
                
                $this->showCustomIconsEditing(2);
                $this->tpl->setCurrentBlock("adm_content");

                $this->tpl->setVariable("FORMACTION", $this->ctrl->getFormAction($this));//$this->getFormAction("update",$this->ctrl->getFormAction($this)));
                $this->tpl->setVariable("TXT_HEADER", $this->lng->txt("grp_edit"));
                $this->tpl->setVariable("TXT_CANCEL", $this->lng->txt("cancel"));
                $this->tpl->setVariable("TXT_SUBMIT", $this->lng->txt("save"));
                $this->tpl->setVariable("CMD_CANCEL", "canceled");
                $this->tpl->setVariable("CMD_SUBMIT", "update");

                $this->tpl->setVariable("TXT_REQUIRED_FLD", $this->lng->txt("required_field"));
                $this->tpl->setVariable("TXT_REGISTRATION", $this->lng->txt("group_registration"));
                $this->tpl->setVariable("TXT_REGISTRATION_MODE", $this->lng->txt("group_registration_mode"));
                $this->tpl->setVariable("TXT_REGISTRATION_TIME", $this->lng->txt("group_registration_time"));

                $this->tpl->setVariable("TXT_DISABLEREGISTRATION", $this->lng->txt("group_req_direct"));
                $this->tpl->setVariable("TXT_REGISTRATION_UNLIMITED", $this->lng->txt("grp_registration_unlimited"));
                $this->tpl->setVariable("RB_NOREGISTRATION", $cb_registration[0]);
                $this->tpl->setVariable("TXT_ENABLEREGISTRATION", $this->lng->txt("group_req_registration"));
                $this->tpl->setVariable("RB_REGISTRATION", $cb_registration[1]);
                $this->tpl->setVariable("TXT_PASSWORDREGISTRATION", $this->lng->txt("group_req_password"));
                $this->tpl->setVariable("RB_PASSWORDREGISTRATION", $cb_registration[2]);

                $this->tpl->setVariable("TXT_EXPIRATIONDATE", $this->lng->txt("group_registration_expiration_date"));
                $this->tpl->setVariable("TXT_EXPIRATIONTIME", $this->lng->txt("group_registration_expiration_time"));           
                $this->tpl->setVariable("TXT_DATE","DD.MM.YYYY");
                $this->tpl->setVariable("TXT_TIME","HH:MM");

                $this->tpl->setVariable("CB_KEYREGISTRATION", $cb_keyregistration);
                $this->tpl->setVariable("TXT_KEYREGISTRATION", $this->lng->txt("group_keyregistration"));
                $this->tpl->setVariable("TXT_PASSWORD", $this->lng->txt("password"));
        }

Here is the call graph for this function:

& ilObjGroupGUI::executeCommand (  ) 

execute command note: this method is overwritten in all container objects

Reimplemented from ilContainerGUI.

Definition at line 87 of file class.ilObjGroupGUI.php.

References $_GET, $cmd, $ilErr, $ret, __setSubTabs(), ilObjStyleSheet::getContentStylePath(), ilObjectGUI::getCreationMode(), ilContainerGUI::getSubItems(), infoScreen(), ilObjectGUI::prepareOutput(), and ilContainerGUI::renderObject().

        {
                global $ilUser,$rbacsystem,$ilAccess, $ilNavigationHistory;

                $next_class = $this->ctrl->getNextClass($this);
                $cmd = $this->ctrl->getCmd();
                $this->prepareOutput();

                // add entry to navigation history
                if (!$this->getCreationMode() &&
                        $ilAccess->checkAccess("read", "", $_GET["ref_id"]))
                {
                        $ilNavigationHistory->addItem($_GET["ref_id"],
                                "repository.php?cmd=frameset&ref_id=".$_GET["ref_id"], "grp");
                }

                switch($next_class)
                {
                        case "ilconditionhandlerinterface":
                                include_once './classes/class.ilConditionHandlerInterface.php';

                                if($_GET['item_id'])
                                {
                                        $this->ctrl->saveParameter($this,'item_id',$_GET['item_id']);
                                        $this->__setSubTabs('activation');
                                        $this->tabs_gui->setTabActive('view_content');

                                        $new_gui =& new ilConditionHandlerInterface($this,(int) $_GET['item_id']);
                                        $this->ctrl->forwardCommand($new_gui);
                                }
                                else
                                {
                                        $new_gui =& new ilConditionHandlerInterface($this);
                                        $this->ctrl->forwardCommand($new_gui);
                                }
                                break;

                        case "ilregistergui":
                                $this->ctrl->setReturn($this, "");   // ###
                                $reg_gui = new ilRegisterGUI();
                                $ret =& $this->ctrl->forwardCommand($reg_gui);
                                $this->tabs_gui->setTabActive('join');
                                break;

                        case 'ilpermissiongui':
                                include_once("./classes/class.ilPermissionGUI.php");
                                $perm_gui =& new ilPermissionGUI($this);
                                $ret =& $this->ctrl->forwardCommand($perm_gui);
                                break;

                        case 'ilrepositorysearchgui':
                                include_once('./Services/Search/classes/class.ilRepositorySearchGUI.php');
                                $rep_search =& new ilRepositorySearchGUI();
                                $rep_search->setCallback($this,'addUserObject');

                                // Set tabs
                                $this->tabs_gui->setTabActive('members');
                                $this->ctrl->setReturn($this,'members');
                                $ret =& $this->ctrl->forwardCommand($rep_search);
                                $this->__setSubTabs('members');
                                $this->tabs_gui->setSubTabActive('members');
                                break;

                        case "ilinfoscreengui":
                                $ret =& $this->infoScreen();
                                break;

                        case "illearningprogressgui":
                                include_once './Services/Tracking/classes/class.ilLearningProgressGUI.php';

                                $new_gui =& new ilLearningProgressGUI(LP_MODE_REPOSITORY,
                                                                                                          $this->object->getRefId(),
                                                                                                          $_GET['user_id'] ? $_GET['user_id'] : $ilUser->getId());
                                $this->ctrl->forwardCommand($new_gui);
                                $this->tabs_gui->setTabActive('learning_progress');
                                break;

                        case 'ilobjcoursegroupinggui':
                                include_once './Modules/Course/classes/class.ilObjCourseGroupingGUI.php';

                                $this->ctrl->setReturn($this,'edit');
                                $this->__setSubTabs('properties');
                                $crs_grp_gui =& new ilObjCourseGroupingGUI($this->object,(int) $_GET['obj_id']);
                                $this->ctrl->forwardCommand($crs_grp_gui);
                                $this->tabs_gui->setTabActive('edit_properties');
                                $this->tabs_gui->setSubTabActive('groupings');
                                break;

                        case 'ilcoursecontentgui':

                                include_once './Modules/Course/classes/class.ilCourseContentGUI.php';
                                $course_content_obj = new ilCourseContentGUI($this);
                                $this->ctrl->forwardCommand($course_content_obj);
                                break;

                        case 'ilcourseitemadministrationgui':

                                include_once 'Modules/Course/classes/class.ilCourseItemAdministrationGUI.php';

                                $this->ctrl->setReturn($this,'');
                                $item_adm_gui = new ilCourseItemAdministrationGUI($this->object,(int) $_GET['item_id']);
                                $this->ctrl->forwardCommand($item_adm_gui);

                                // (Sub)tabs
                                $this->__setSubTabs('activation');
                                $this->tabs_gui->setTabActive('view_content');
                                $this->tabs_gui->setSubTabActive('activation');
                                break;

                        case 'ilobjusergui':
                                require_once './Services/User/classes/class.ilObjUserGUI.php';
                                $user_gui = new ilObjUserGUI("",$_GET["user"], false, false);
                                $html = $this->ctrl->forwardCommand($user_gui);
                                $this->__setSubTabs('members');
                                $this->tabs_gui->setTabActive('group_members');
                                $this->tabs_gui->setSubTabActive('grp_members_gallery');
                                $this->tpl->setVariable("ADM_CONTENT", $html);
                                break;

                        case "ilcolumngui":
                                //$this->prepareOutput();
                                include_once("classes/class.ilObjStyleSheet.php");
                                $this->getSubItems();
                                $this->tpl->setVariable("LOCATION_CONTENT_STYLESHEET",
                                        ilObjStyleSheet::getContentStylePath(0));
                                $this->renderObject();
                                break;

                        default:
                        
                                // check visible permission
                                if (!$this->getCreationMode() and !$ilAccess->checkAccess('visible','',$this->object->getRefId(),'grp'))
                                {
                                        $ilErr->raiseError($this->lng->txt("msg_no_perm_read"),$ilErr->MESSAGE);
                                }

                                // check read permission
                                if ((!$this->getCreationMode()
                                        && !$rbacsystem->checkAccess('read',$this->object->getRefId()) && $cmd != 'infoScreen')
                                        || $cmd == 'join')
                                {
                                        // no join permission -> redirect to info screen
                                        if (!$rbacsystem->checkAccess('join',$this->object->getRefId()))
                                        {
                                                $this->ctrl->redirect($this, "infoScreen");
                                        }
                                        else    // no read -> show registration
                                        {
                                                $this->ctrl->redirectByClass("ilRegisterGUI", "showRegistrationForm");
                                        }
                                }

                                if(!$cmd)
                                {
                                        $cmd = 'view';
                                }
                                $cmd .= 'Object';
                                $this->$cmd();
                                break;
                }
        }

Here is the call graph for this function:

ilObjGroupGUI::exportMembersObject (  ) 

Exports group members to Microsoft Excel file.

Exports group members to Microsoft Excel file

Definition at line 2629 of file class.ilObjGroupGUI.php.

References ilObjectGUI::$data, $title, and cleanString().

        {
                $title = preg_replace("/\s/", "_", $this->object->getTitle());
                include_once "./classes/class.ilExcelWriterAdapter.php";
                $adapter = new ilExcelWriterAdapter("export_" . $title . ".xls");
                $workbook = $adapter->getWorkbook();
                // Creating a worksheet
                $format_bold =& $workbook->addFormat();
                $format_bold->setBold();
                $format_percent =& $workbook->addFormat();
                $format_percent->setNumFormat("0.00%");
                $format_datetime =& $workbook->addFormat();
                $format_datetime->setNumFormat("DD/MM/YYYY hh:mm:ss");
                $format_title =& $workbook->addFormat();
                $format_title->setBold();
                $format_title->setColor('black');
                $format_title->setPattern(1);
                $format_title->setFgColor('silver');
                $worksheet =& $workbook->addWorksheet();
                $column = 0;
                $profile_data = array("email", "gender", "firstname", "lastname", "person_title", "institution", 
                        "department", "street", "zipcode","city", "country", "phone_office", "phone_home", "phone_mobile",
                        "fax", "matriculation");
                foreach ($profile_data as $data)
                {
                        $worksheet->writeString(0, $column++, $this->cleanString($this->lng->txt($data)), $format_title);
                }
                $member_ids = $this->object->getGroupMemberIds();
                $row = 1;
                foreach ($member_ids as $member_id)
                {
                        $column = 0;
                        $member =& $this->ilias->obj_factory->getInstanceByObjId($member_id);
                        if ($member->getPref("public_email")=="y")
                        {
                                $worksheet->writeString($row, $column++, $this->cleanString($member->getEmail()));
                        }
                        else
                        {
                                $column++;
                        }
                        $worksheet->writeString($row, $column++, $this->cleanString($this->lng->txt("gender_" . $member->getGender())));
                        $worksheet->writeString($row, $column++, $this->cleanString($member->getFirstname()));
                        $worksheet->writeString($row, $column++, $this->cleanString($member->getLastname()));
                        $worksheet->writeString($row, $column++, $this->cleanString($member->getUTitle()));
                        if ($member->getPref("public_institution")=="y")
                        {
                                $worksheet->writeString($row, $column++, $this->cleanString($member->getInstitution()));
                        }
                        else
                        {
                                $column++;
                        }
                        if ($member->getPref("public_department")=="y")
                        {
                                $worksheet->writeString($row, $column++, $this->cleanString($member->getDepartment()));
                        }
                        else
                        {
                                $column++;
                        }
                        if ($member->getPref("public_street")=="y")
                        {
                                $worksheet->writeString($row, $column++, $this->cleanString($member->getStreet()));
                        }
                        else
                        {
                                $column++;
                        }
                        if ($member->getPref("public_zip")=="y")
                        {
                                $worksheet->writeString($row, $column++, $this->cleanString($member->getZipcode()));
                        }
                        else
                        {
                                $column++;
                        }
                        if ($member->getPref("public_city")=="y")
                        {
                                $worksheet->writeString($row, $column++, $this->cleanString($member->getCity()));
                        }
                        else
                        {
                                $column++;
                        }
                        if ($member->getPref("public_country")=="y")
                        {
                                $worksheet->writeString($row, $column++, $this->cleanString($member->getCountry()));
                        }
                        else
                        {
                                $column++;
                        }
                        if ($member->getPref("public_phone_office")=="y")
                        {
                                $worksheet->writeString($row, $column++, $this->cleanString($member->getPhoneOffice()));
                        }
                        else
                        {
                                $column++;
                        }
                        if ($member->getPref("public_phone_home")=="y")
                        {
                                $worksheet->writeString($row, $column++, $this->cleanString($member->getPhoneHome()));
                        }
                        else
                        {
                                $column++;
                        }
                        if ($member->getPref("public_phone_mobile")=="y")
                        {
                                $worksheet->writeString($row, $column++, $this->cleanString($member->getPhoneMobile()));
                        }
                        else
                        {
                                $column++;
                        }
                        if ($member->getPref("public_fax")=="y")
                        {
                                $worksheet->writeString($row, $column++, $this->cleanString($member->getFax()));
                        }
                        else
                        {
                                $column++;
                        }
                        if ($member->getPref("public_matriculation")=="y")
                        {
                                $worksheet->writeString($row, $column++, $this->cleanString($member->getMatriculation()));
                        }
                        else
                        {
                                $column++;
                        }
                        $row++;
                }
                $workbook->close();
        }

Here is the call graph for this function:

ilObjGroupGUI::exportObject (  ) 

Creates the output form for group member export.

Creates the output form for group member export

Definition at line 2614 of file class.ilObjGroupGUI.php.

References ilObjectGUI::getFormAction().

        {
                $this->tpl->addBlockfile("ADM_CONTENT", "adm_content", "tpl.grp_members_export.html");
                $this->tpl->setCurrentBlock("adm_content");
                $this->tpl->setVariable("FORMACTION", $this->getFormAction("export",$this->ctrl->getFormAction($this)));
                $this->tpl->setVariable("BUTTON_EXPORT", $this->lng->txt("export_group_members"));
                $this->tpl->parseCurrentBlock();
        }

Here is the call graph for this function:

ilObjGroupGUI::exportXMLObject (  ) 

Definition at line 353 of file class.ilObjGroupGUI.php.

References listExportFilesObject().

        {
                global $rbacsystem;

                if (!$rbacsystem->checkAccess("write",$this->object->getRefId()))
                {
                        $this->ilErr->raiseError($this->lng->txt("permission_denied"),$this->ilErr->MESSAGE);
                }

                $this->object->exportXML();
                
                $this->listExportFilesObject();

                return true;
        }

Here is the call graph for this function:

ilObjGroupGUI::getTabs ( &$  tabs_gui  ) 

common tabs for all container objects (should be called at the end of child getTabs() method

Reimplemented from ilContainerGUI.

Definition at line 1917 of file class.ilObjGroupGUI.php.

References $_GET, ilObjUserTracking::_enabledLearningProgress(), and ilObjGroup::_isMember().

        {
                global $rbacsystem,$ilUser;

                if ($rbacsystem->checkAccess('read',$this->ref_id))
                {
                        $force_active = (($_GET["cmd"] == "view" || $_GET["cmd"] == "")
                                && $_GET["cmdClass"] == "")
                                ? true
                                : false;
                        $tabs_gui->addTarget("view_content",
                                $this->ctrl->getLinkTarget($this, ""), array("", "view","addToDesk","removeFromDesk"), get_class($this),
                                "", $force_active);
                }
                if ($rbacsystem->checkAccess('visible',$this->ref_id))
                {
                        $tabs_gui->addTarget("info_short",
                                                                 $this->ctrl->getLinkTargetByClass(
                                                                 array("ilobjgroupgui", "ilinfoscreengui"), "showSummary"),
                                                                 "infoScreen",
                                                                 "", "",false);
                }


                if ($rbacsystem->checkAccess('write',$this->ref_id))
                {
                        $force_active = ($_GET["cmd"] == "edit" && $_GET["cmdClass"] == "")
                                ? true
                                : false;
                        $tabs_gui->addTarget("edit_properties",
                                $this->ctrl->getLinkTarget($this, "edit"), array("edit", "editMapSettings"), get_class($this),
                                "", $force_active);
//  Export tab to export group members to an excel file. Only available for group admins
//  commented out for following reason: clearance needed with developer list
//                      $tabs_gui->addTarget("export",
//                              $this->ctrl->getLinkTarget($this, "export"), "export", get_class($this));
                }

                if ($rbacsystem->checkAccess('read',$this->ref_id))
                {
                        $mem_cmd = ($rbacsystem->checkAccess('write',$this->ref_id))
                                ? "members"
                                : "membersGallery";

                        $tabs_gui->addTarget("group_members",
                                $this->ctrl->getLinkTarget($this, $mem_cmd), array("members","mailMembers","membersMap","membersGallery","showProfile"), get_class($this));
                }
                
                $applications = $this->object->getNewRegistrations();

                if (is_array($applications) and $this->object->isAdmin($this->ilias->account->getId()))
                {
                        $tabs_gui->addTarget("group_new_registrations",
                        $this->ctrl->getLinkTarget($this, "showNewRegistrations"), "showNewRegistrations", get_class($this));
                }

                // learning progress
                include_once("Services/Tracking/classes/class.ilObjUserTracking.php");
                if($rbacsystem->checkAccess('read',$this->ref_id) and ilObjUserTracking::_enabledLearningProgress() and $ilUser->getId() != ANONYMOUS_USER_ID)
                {
                        $tabs_gui->addTarget('learning_progress',
                                                                 $this->ctrl->getLinkTargetByClass(array('ilobjgroupgui','illearningprogressgui'),''),
                                                                 '',
                                                                 array('illplistofobjectsgui','illplistofsettingsgui','illearningprogressgui','illplistofprogressgui'));
                }

                
                if ($rbacsystem->checkAccess('write',$this->object->getRefId()))
                {
                        $tabs_gui->addTarget('export',
                                                                 $this->ctrl->getLinkTarget($this,'listExportFiles'),
                                                                 array('listExportFiles','exportXML','confirmDeleteExportFile','downloadExportFile'),
                                                                 get_class($this));
                }
                
                if ($rbacsystem->checkAccess('join',$this->object->getRefId())
                   and !ilObjGroup::_isMember($ilUser->getId(),$this->object->getRefId()))
                {
                        $tabs_gui->addTarget("join",
                                                                 $this->ctrl->getLinkTarget($this, "join"), 
                                                                 'join',
                                                                 "");
                }

        // parent tabs (all container: edit_permission, clipboard, trash
                parent::getTabs($tabs_gui);
        }

Here is the call graph for this function:

ilObjGroupGUI::ilObjGroupGUI ( a_data,
a_id,
a_call_by_reference,
a_prepare_output = false 
)

Constructor public.

Definition at line 48 of file class.ilObjGroupGUI.php.

References ilContainerGUI::ilContainerGUI().

        {
                $this->type = "grp";
                $this->ilContainerGUI($a_data,$a_id,$a_call_by_reference,$a_prepare_output);

                $this->lng->loadLanguageModule('grp');
        }

Here is the call graph for this function:

ilObjGroupGUI::importFileObject (  ) 

Definition at line 2008 of file class.ilObjGroupGUI.php.

References $_GET, ilObjectGUI::$ref_id, ilObjGroup::_importFromFile(), createObject(), ilUtil::redirect(), and ilUtil::sendInfo().

        {
                if(!is_array($_FILES['xmldoc']))
                {
                        ilUtil::sendInfo($this->lng->txt("import_file_not_valid"));
                        $this->createObject();
                        return false;
                }
                
                include_once 'classes/class.ilObjGroup.php';

                if($ref_id = ilObjGroup::_importFromFile($_FILES['xmldoc'],(int) $_GET['ref_id']))
                {
                        $this->ctrl->setParameter($this, "ref_id", $ref_id);
                        ilUtil::sendInfo($this->lng->txt("import_grp_finished"),true);
                        ilUtil::redirect($this->ctrl->getLinkTarget($this,'edit'));
                }
                
                ilUtil::sendInfo($this->lng->txt("import_file_not_valid"));
                $this->createObject();
        }       

Here is the call graph for this function:

ilObjGroupGUI::infoScreen (  ) 

show information screen

Definition at line 2862 of file class.ilObjGroupGUI.php.

Referenced by executeCommand(), and infoScreenObject().

        {
                global $rbacsystem;
                
                $this->tabs_gui->setTabActive('info_short');

                if(!$rbacsystem->checkAccess("visible", $this->ref_id))
                {
                        $this->ilias->raiseError($this->lng->txt("msg_no_perm_read"),$this->ilias->error_obj->MESSAGE);
                }

                include_once("./Services/InfoScreen/classes/class.ilInfoScreenGUI.php");
                $info = new ilInfoScreenGUI($this);
                $info->enablePrivateNotes();
                $info->enableLearningProgress(true);

                $info->addSection($this->lng->txt('group_registration'));
                $info->showLDAPRoleGroupMappingInfo();
                switch($this->object->getRegistrationFlag())
                {
                        case GRP_REGISTRATION_DIRECT:
                                $info->addProperty($this->lng->txt('group_registration_mode'),
                                                                   $this->lng->txt('group_req_direct'));
                                break;
                                                                                                   
                        case GRP_REGISTRATION_REQUEST:
                                $info->addProperty($this->lng->txt('group_registration_mode'),
                                                                   $this->lng->txt('group_req_registration'));
                                break;

                        case GRP_REGISTRATION_PASSWORD:
                                $info->addProperty($this->lng->txt('group_registration_mode'),
                                                                   $this->lng->txt('group_req_password'));
                                break;
                }
                $date_times = $this->object->getExpirationDateTime();
                $info->addProperty($this->lng->txt('group_registration_time'),
                                                   $date_times[0].' '.$date_times[1]);
                // forward the command
                $this->ctrl->forwardCommand($info);
        }

Here is the caller graph for this function:

ilObjGroupGUI::infoScreenObject (  ) 

this one is called from the info button in the repository not very nice to set cmdClass/Cmd manually, if everything works through ilCtrl in the future this may be changed

Definition at line 2852 of file class.ilObjGroupGUI.php.

References infoScreen().

        {
                $this->ctrl->setCmd("showSummary");
                $this->ctrl->setCmdClass("ilinfoscreengui");
                $this->infoScreen();
        }

Here is the call graph for this function:

ilObjGroupGUI::initConditionHandlerGUI ( item_id  ) 

Definition at line 2588 of file class.ilObjGroupGUI.php.

References $_GET.

        {
                include_once './classes/class.ilConditionHandlerInterface.php';

                if(!is_object($this->chi_obj))
                {
                        if($_GET['item_id'])
                        {
                                $this->chi_obj =& new ilConditionHandlerInterface($this,$item_id);
                                $this->ctrl->saveParameter($this,'item_id',$_GET['item_id']);
                        }
                        else
                        {
                                $this->chi_obj =& new ilConditionHandlerInterface($this);
                        }
                }
                return true;
        }

ilObjGroupGUI::leaveGrpObject (  ) 

leave Group public

Definition at line 918 of file class.ilObjGroupGUI.php.

References $_GET, and confirmationObject().

        {
                $member = array($_GET["mem_id"]);
                //set methods that are called after confirmation
                $confirm = "confirmedDeleteMember";
                $cancel  = "canceled";
                $info    = "info_delete_sure";
                $status  = "";
                $return  = "";
                $this->confirmationObject($member, $confirm, $cancel, $info, $status, $return);
        }

Here is the call graph for this function:

ilObjGroupGUI::listExportFilesObject (  ) 

Definition at line 249 of file class.ilObjGroupGUI.php.

References $_GET, $tbl, __exportMenu(), ilUtil::getImagePath(), and ilUtil::switchColor().

Referenced by confirmDeleteExportFileObject(), downloadExportFileObject(), and exportXMLObject().

        {
                global $rbacsystem;

                $this->lng->loadLanguageModule('content');

                if (!$rbacsystem->checkAccess("write",$this->object->getRefId()))
                {
                        $this->ilErr->raiseError($this->lng->txt("permission_denied"),$this->ilErr->MESSAGE);
                }

                $this->tpl->addBlockfile("BUTTONS", "buttons", "tpl.buttons.html");
                $this->__exportMenu();

                $this->object->__initFileObject();
                $export_files = $this->object->file_obj->getExportFiles();
                
                require_once("./Services/Table/classes/class.ilTableGUI.php");
                $tbl = new ilTableGUI();

                $this->tpl->addBlockfile("ADM_CONTENT", "adm_content", "tpl.table.html");
                $this->tpl->addBlockfile("TBL_CONTENT", "tbl_content", "tpl.grp_export_file_row.html");

                $num = 0;

                $this->tpl->setVariable("FORMACTION", $this->ctrl->getFormAction($this));

                $tbl->setTitle($this->lng->txt("cont_export_files"));
                $tbl->setHeaderNames(array("", $this->lng->txt("type"),
                        $this->lng->txt("cont_file"),
                        $this->lng->txt("cont_size"), $this->lng->txt("date") ));

                $cols = array("", "type", "file", "size", "date");
                $header_params = array("ref_id" => $_GET["ref_id"],
                                                           "cmd" => "listExportFiles", "cmdClass" => strtolower(get_class($this)));
                $tbl->setHeaderVars($cols, $header_params);
                $tbl->setColumnWidth(array("1%", "9%", "40%", "25%", "25%"));
                
                // control
                $tbl->setOrderColumn($_GET["sort_by"]);
                $tbl->setOrderDirection($_GET["sort_order"]);
                $tbl->setLimit($_GET["limit"]);
                $tbl->setOffset($_GET["offset"]);
                $tbl->setMaxCount($this->maxcount);             // ???
                $tbl->disable("sort");

                $this->tpl->setVariable("COLUMN_COUNTS", 5);

                // delete button
                $this->tpl->setVariable("IMG_ARROW", ilUtil::getImagePath("arrow_downright.gif"));
                $this->tpl->setCurrentBlock("tbl_action_btn");
                $this->tpl->setVariable("BTN_NAME", "confirmDeleteExportFile");
                $this->tpl->setVariable("BTN_VALUE", $this->lng->txt("delete"));
                $this->tpl->parseCurrentBlock();

                $this->tpl->setCurrentBlock("tbl_action_btn");
                $this->tpl->setVariable("BTN_NAME", "downloadExportFile");
                $this->tpl->setVariable("BTN_VALUE", $this->lng->txt("download"));
                $this->tpl->parseCurrentBlock();

                // footer
                $tbl->setFooter("tblfooter",$this->lng->txt("previous"),$this->lng->txt("next"));

                $tbl->setMaxCount(count($export_files));
                $export_files = array_slice($export_files, $_GET["offset"], $_GET["limit"]);
                $tbl->render();
                foreach($export_files as $exp_file)
                {
                        $this->tpl->setCurrentBlock("tbl_content");
                        $this->tpl->setVariable("TXT_FILENAME", $exp_file["file"]);
                        
                        $css_row = ilUtil::switchColor($i++, "tblrow1", "tblrow2");
                        $this->tpl->setVariable("CSS_ROW", $css_row);

                        $this->tpl->setVariable("TXT_SIZE", $exp_file["size"]);
                        $this->tpl->setVariable("TXT_TYPE", $exp_file["type"]);
                        $this->tpl->setVariable("CHECKBOX_ID",$exp_file["file"]);

                        $file_arr = explode("__", $exp_file["file"]);
                        $this->tpl->setVariable("TXT_DATE", date("Y-m-d H:i:s",$file_arr[0]));

                        $this->tpl->parseCurrentBlock();
                }
                if(!count($export_files))
                {
                        $tbl->disable('footer');
                        $this->tpl->setCurrentBlock("notfound");
                        $this->tpl->setVariable("TXT_OBJECT_NOT_FOUND", $this->lng->txt("obj_not_found"));
                        $this->tpl->setVariable("NUM_COLS", 4);
                        $this->tpl->parseCurrentBlock();
                }

                $this->tpl->parseCurrentBlock();
        }

Here is the call graph for this function:

Here is the caller graph for this function:

ilObjGroupGUI::listUsersGroupObject (  ) 

Definition at line 2515 of file class.ilObjGroupGUI.php.

References $_SESSION, ilObjectGUI::$tree, $user, __appendToStoredResults(), __showSearchUserTable(), formatDate(), ilUtil::formCheckbox(), ilObjectFactory::getInstanceByObjId(), ilObjectFactory::getInstanceByRefId(), searchObject(), and ilUtil::sendInfo().

        {
                global $rbacsystem,$rbacreview,$tree;

                $_SESSION["grp_group"] = $_POST["group"] = $_POST["group"] ? $_POST["group"] : $_SESSION["grp_group"];

                // MINIMUM ACCESS LEVEL = 'administrate'
                if(!$rbacsystem->checkAccess("write", $this->object->getRefId()))
                {
                        $this->ilias->raiseError($this->lng->txt("msg_no_perm_write"),$this->ilias->error_obj->MESSAGE);
                }

                if(!is_array($_POST["group"]))
                {
                        ilUtil::sendInfo($this->lng->txt("grp_no_groups_selected"));
                        $this->searchObject();

                        return false;
                }

                $this->tpl->addBlockFile("ADM_CONTENT", "adm_content", "tpl.grp_usr_selection.html");
                #$this->__showButton("cancelSearch",$this->lng->txt("grp_new_search"));

                // GET ALL MEMBERS
                $members = array();
                foreach($_POST["group"] as $group_id)
                {
                        if (!$tree->isInTree($group_id))
                        {
                                continue;
                        }
                        if (!$tmp_obj = ilObjectFactory::getInstanceByRefId($group_id))
                        {
                                continue;
                        }

                        $members = array_merge($tmp_obj->getGroupMemberIds(),$members);

                        unset($tmp_obj);
                }

                $members = array_unique($members);

                // append users
                $members = $this->__appendToStoredResults($members);

                // FORMAT USER DATA
                $counter = 0;
                $f_result = array();
                foreach($members as $user)
                {
                        if(!$tmp_obj = ilObjectFactory::getInstanceByObjId($user,false))
                        {
                                continue;
                        }
                        
                        $user_ids[$counter] = $user;
                        
                        $f_result[$counter][] = ilUtil::formCheckbox(0,"user[]",$user);
                        $f_result[$counter][] = $tmp_obj->getLogin();
                        $f_result[$counter][] = $tmp_obj->getLastname();
                        $f_result[$counter][] = $tmp_obj->getFirstname();
                        $f_result[$counter][] = ilFormat::formatDate($tmp_obj->getLastLogin());

                        unset($tmp_obj);
                        ++$counter;
                }
                $this->__showSearchUserTable($f_result,$user_ids,"listUsersGroup");

                return true;
        }

Here is the call graph for this function:

ilObjGroupGUI::listUsersRoleObject (  ) 

Definition at line 2423 of file class.ilObjGroupGUI.php.

References $_SESSION, $user, __appendToStoredResults(), __showSearchUserTable(), formatDate(), ilUtil::formCheckbox(), ilObjectFactory::getInstanceByObjId(), searchObject(), and ilUtil::sendInfo().

        {
                global $rbacsystem,$rbacreview;

                $_SESSION["grp_role"] = $_POST["role"] = $_POST["role"] ? $_POST["role"] : $_SESSION["grp_role"];

                // MINIMUM ACCESS LEVEL = 'administrate'
                if(!$rbacsystem->checkAccess("write", $this->object->getRefId()))
                {
                        $this->ilias->raiseError($this->lng->txt("msg_no_perm_write"),$this->ilias->error_obj->MESSAGE);
                }

                if(!is_array($_POST["role"]))
                {
                        ilUtil::sendInfo($this->lng->txt("grp_no_roles_selected"));
                        $this->searchObject();

                        return false;
                }

                $this->tpl->addBlockFile("ADM_CONTENT", "adm_content", "tpl.grp_usr_selection.html");
                #$this->__showButton("cancelSearch",$this->lng->txt("grp_new_search"));

                // GET ALL MEMBERS
                $members = array();
                foreach($_POST["role"] as $role_id)
                {
                        $members = array_merge($rbacreview->assignedUsers($role_id),$members);
                }

                $members = array_unique($members);
                $members = $this->__appendToStoredResults($members);

                // FORMAT USER DATA
                $counter = 0;
                $f_result = array();
                foreach($members as $user)
                {
                        if(!$tmp_obj = ilObjectFactory::getInstanceByObjId($user,false))
                        {
                                continue;
                        }
                        
                        $user_ids[$counter] = $user;

                        $f_result[$counter][] = ilUtil::formCheckbox(0,"user[]",$user);
                        $f_result[$counter][] = $tmp_obj->getLogin();
                        $f_result[$counter][] = $tmp_obj->getLastname();
                        $f_result[$counter][] = $tmp_obj->getFirstname();
                        $f_result[$counter][] = ilFormat::formatDate($tmp_obj->getLastLogin());

                        unset($tmp_obj);
                        ++$counter;
                }
                $this->__showSearchUserTable($f_result,$user_ids,"listUsersRole");

                return true;
        }

Here is the call graph for this function:

ilObjGroupGUI::mailMembersObject (  ) 

Form for mail to group members.

Definition at line 1445 of file class.ilObjGroupGUI.php.

References __setSubTabs(), ilObjRole::_getTranslation(), ilUtil::formCheckbox(), and ilUtil::getImagePath().

        {
                global $rbacreview, $ilObjDataCache;
                include_once('classes/class.ilObjRole.php');

                $this->tpl->addBlockFile('ADM_CONTENT','adm_content','tpl.mail_members.html',"Services/Mail");

                $this->__setSubTabs('members');

                $this->tpl->setVariable("MAILACTION",'ilias.php?baseClass=ilMailGUI&type=role');
                $this->tpl->setVariable("IMG_ARROW",ilUtil::getImagePath('arrow_downright.gif'));
                $this->tpl->setVariable("TXT_MARKED_ENTRIES",$this->lng->txt('marked_entries'));
                $this->tpl->setVariable("OK",$this->lng->txt('ok'));
                
                // Get role mailbox addresses
                $role_folder = $rbacreview->getRoleFolderOfObject($this->object->getRefId());
                $role_ids = $rbacreview->getRolesOfRoleFolder($role_folder['ref_id'], false);
                $role_addrs = array();
                foreach ($role_ids as $role_id)
                {
                        $this->tpl->setCurrentBlock("mailbox_row");
                        $role_addr = $rbacreview->getRoleMailboxAddress($role_id);
                        $this->tpl->setVariable("CHECK_MAILBOX",ilUtil::formCheckbox(1,'roles[]',
                                        htmlspecialchars($role_addr)
                        ));
                        $this->tpl->setVariable("MAILBOX",ilObjRole::_getTranslation($ilObjDataCache->lookupTitle($role_id)) . " (".$role_addr.")");
                        $this->tpl->parseCurrentBlock();
                }
        }

Here is the call graph for this function:

ilObjGroupGUI::membersGalleryObject (  ) 

Builds a group members gallery as a layer of left-floating images.

Author:
Arturo Gonzalez <arturogf@gmail.com> public

Definition at line 1323 of file class.ilObjGroupGUI.php.

References $file, __setSubTabs(), ilObjectGUI::__showButton(), ilObjectFactory::getInstanceByObjId(), ilUtil::getStyleSheetLocation(), and ilUtil::sortArray().

        {
                global $rbacsystem, $ilAccess, $ilUser;
                
                $is_admin = (bool) $rbacsystem->checkAccess("write", $this->object->getRefId());
                
                $this->tpl->addBlockFile('ADM_CONTENT','adm_content','tpl.crs_members_gallery.html','Modules/Course');
                
                // Unsubscribe
                if($ilAccess->checkAccess('leave','',$this->object->getRefId()) and
                   $this->object->isMember($ilUser->getId()))
                {
                        $this->__showButton($this->ctrl->getLinkTarget($this,'RemoveMember')."&mem_id=".$ilUser->getId(),$this->lng->txt("grp_unsubscribe"));
                }
                
                $this->__setSubTabs('members');
                
                $member_ids = $this->object->getGroupMemberIds();
                $admin_ids = $this->object->getGroupAdminIds();
                
                // fetch all users data in one shot to improve performance
                $members = $this->object->getGroupMemberData($member_ids);
                
                // MEMBERS
                if(count($members))
                {
                        $ordered_members = array();

                        foreach($members as $member)
                        {
                                // get user object
                                if(!($usr_obj = ilObjectFactory::getInstanceByObjId($member["id"],false)))
                                {
                                        continue;
                                }
                                
                                // please do not use strtoupper on first/last name for output
                                // this messes up with some unicode characters, i guess
                                // depending on php verion, alex
                                array_push($ordered_members,array("id" => $member["id"], 
                                                                  "login" => $usr_obj->getLogin(),
                                                                  "lastname" => $usr_obj->getLastName(),
                                                                  "firstname" => $usr_obj->getFirstName(),
                                                                  "sortlastname" => strtoupper($usr_obj->getLastName()),
                                                                  "usr_obj" => $usr_obj));
                        }

                        $ordered_members=ilUtil::sortArray($ordered_members,"sortlastname","asc");

                        foreach($ordered_members as $member) {

                                $usr_obj = $member["usr_obj"];

                                $public_profile = $usr_obj->getPref("public_profile");

                                // SET LINK TARGET FOR USER PROFILE
                                $this->ctrl->setParameterByClass("ilobjusergui", "user", $member["id"]);
                                $profile_target = $this->ctrl->getLinkTargetByClass("ilobjusergui", "getPublicProfile");
                        
                                // GET USER IMAGE
                                $file = $usr_obj->getPersonalPicturePath("xsmall");
                                
                                switch(in_array($member["id"],$admin_ids))
                                {
                                        //admins
                                        case 1:
                                                if ($public_profile == "y")
                                                {
                                                        $this->tpl->setCurrentBlock("tutor_linked");
                                                        $this->tpl->setVariable("LINK_PROFILE", $profile_target);
                                                        $this->tpl->setVariable("SRC_USR_IMAGE", $file);
                                                        $this->tpl->parseCurrentBlock();
                                                }
                                                else
                                                {
                                                        $this->tpl->setCurrentBlock("tutor_not_linked");
                                                        $this->tpl->setVariable("SRC_USR_IMAGE", $file);
                                                        $this->tpl->parseCurrentBlock();
                                                }
                                                $this->tpl->setCurrentBlock("tutor");
                                                break;
                                
                                        case 0:
                                                if ($public_profile == "y")
                                                {
                                                        $this->tpl->setCurrentBlock("member_linked");
                                                        $this->tpl->setVariable("LINK_PROFILE", $profile_target);
                                                        $this->tpl->setVariable("SRC_USR_IMAGE", $file);
                                                        $this->tpl->parseCurrentBlock();
                                                }
                                                else
                                                {
                                                        $this->tpl->setCurrentBlock("member_not_linked");
                                                        $this->tpl->setVariable("SRC_USR_IMAGE", $file);
                                                        $this->tpl->parseCurrentBlock();
                                                }
                                                $this->tpl->setCurrentBlock("member");
                                                break;
                                }
                        
                                // do not show name, if public profile is not activated
                                if ($public_profile == "y")
                                {
                                        $this->tpl->setVariable("FIRSTNAME", $member["firstname"]);
                                        $this->tpl->setVariable("LASTNAME", $member["lastname"]);
                                }
                                $this->tpl->setVariable("LOGIN", $usr_obj->getLogin());
                                $this->tpl->parseCurrentBlock();
                        }
                        $this->tpl->setCurrentBlock("members"); 
                        //$this->tpl->setVariable("MEMBERS_TABLE_HEADER",$this->lng->txt('crs_members_title'));
                        $this->tpl->parseCurrentBlock();
                }
                
                $this->tpl->setVariable("TITLE",$this->lng->txt('crs_members_print_title'));
                $this->tpl->setVariable("CSS_PATH",ilUtil::getStyleSheetLocation());
        }

Here is the call graph for this function:

ilObjGroupGUI::membersMapObject (  ) 

Members map.

Definition at line 1479 of file class.ilObjGroupGUI.php.

References ilObjectGUI::$tpl, __setSubTabs(), and ilGoogleMapUtil::isActivated().

        {
                global $tpl;
                
                $this->__setSubTabs('members');
                
                include_once("./Services/GoogleMaps/classes/class.ilGoogleMapUtil.php");
                if (!ilGoogleMapUtil::isActivated() || !$this->object->getEnableGroupMap())
                {
                        return;
                }
                
                include_once("./Services/GoogleMaps/classes/class.ilGoogleMapGUI.php");
                $map = new ilGoogleMapGUI();
                $map->setMapId("group_map");
                $map->setWidth("700px");
                $map->setHeight("500px");
                $map->setLatitude($this->object->getLatitude());
                $map->setLongitude($this->object->getLongitude());
                $map->setZoom($this->object->getLocationZoom());
                $map->setEnableTypeControl(true);
                $map->setEnableNavigationControl(true);
                
                $member_ids = $this->object->getGroupMemberIds();
                $admin_ids = $this->object->getGroupAdminIds();
                
                // fetch all users data in one shot to improve performance
                $members = $this->object->getGroupMemberData($member_ids);
                foreach($member_ids as $user_id)
                {
                        $map->addUserMarker($user_id);
                }
                
                $tpl->setContent($map->getHTML());
                $tpl->setLeftContent($map->getUserListHTML());
        }

Here is the call graph for this function:

ilObjGroupGUI::membersObject (  ) 

display group members

Definition at line 1216 of file class.ilObjGroupGUI.php.

References $ilBench, __setSubTabs(), __showMembersTable(), ilPrivacySettings::_getInstance(), and ilLearningProgress::_getProgress().

        {
                global $rbacsystem,$ilBench,$ilDB,$ilUser;
                
                include_once('Services/Tracking/classes/class.ilLearningProgress.php');
                include_once('Services/PrivacySecurity/classes/class.ilPrivacySettings.php');
                
                $privacy = ilPrivacySettings::_getInstance();

                $this->tpl->addBlockFile("ADM_CONTENT","adm_content","tpl.grp_members.html");
                $this->__setSubTabs('members');

                // display member search button
                $this->lng->loadLanguageModule('crs');
                $is_admin = (bool) $rbacsystem->checkAccess("write", $this->object->getRefId());
                if($is_admin)
                {
                        $this->tpl->addBlockfile("BUTTONS", "buttons", "tpl.buttons.html");
                        $this->tpl->setCurrentBlock("btn_cell");
                        $this->tpl->setVariable("BTN_LINK",$this->ctrl->getLinkTargetByClass('ilRepositorySearchGUI','start'));
                        $this->tpl->setVariable("BTN_TXT",$this->lng->txt("crs_add_member"));
                        $this->tpl->parseCurrentBlock();
                }

                $ilBench->start("GroupGUI", "membersObject");
                
                //if current user is admin he is able to add new members to group
                $val_contact = "<img src=\"".ilUtil::getImagePath("icon_pencil_b.gif")."\" alt=\"".$this->lng->txt("grp_mem_send_mail")."\" title=\"".$this->lng->txt("grp_mem_send_mail")."\" border=\"0\" vspace=\"0\"/>";
                $val_change = "<img src=\"".ilUtil::getImagePath("icon_change_b.gif")."\" alt=\"".$this->lng->txt("grp_mem_change_status")."\" title=\"".$this->lng->txt("grp_mem_change_status")."\" border=\"0\" vspace=\"0\"/>";
                $val_leave = "<img src=\"".ilUtil::getImagePath("icon_group_out_b.gif")."\" alt=\"".$this->lng->txt("grp_mem_leave")."\" title=\"".$this->lng->txt("grp_mem_leave")."\" border=\"0\" vspace=\"0\"/>";

                // store access checks to improve performance
                $access_leave = $rbacsystem->checkAccess("leave",$this->object->getRefId());
                $access_write = $rbacsystem->checkAccess("write",$this->object->getRefId());

                $member_ids = $this->object->getGroupMemberIds();
                
                // fetch all users data in one shot to improve performance
                $members = $this->object->getGroupMemberData($member_ids);
                
                $account_id = $this->ilias->account->getId();
                $counter = 0;

                foreach ($members as $mem)
                {
                        $link_contact = "ilias.php?baseClass=ilMailGUI&type=new&rcp_to=".urlencode($mem["login"]);
                        $link_change = $this->ctrl->getLinkTarget($this,"changeMember")."&mem_id=".$mem["id"];
                
                        //build function
                        if ($access_write)
                        {
                                $member_functions = "<a href=\"$link_change\">$val_change</a>";
                        }

                        if (($mem["id"] == $account_id && $access_leave) || $access_write)
                        {
                                $link_leave = $this->ctrl->getLinkTarget($this,"RemoveMember")."&mem_id=".$mem["id"];
                                $member_functions .="<a href=\"$link_leave\">$val_leave</a>";
                        }

                        // this is twice as fast than the code above
                        $str_member_roles = $this->object->getMemberRolesTitle($mem["id"]);

                        if ($access_write)
                        {
                                $result_set[$counter][] = ilUtil::formCheckBox(0,"user_id[]",$mem["id"]);
                        }
                        
                        $user_ids[$counter] = $mem["id"];
            
            //discarding the checkboxes
                        $result_set[$counter][] = $mem["login"];
                        $result_set[$counter][] = $mem["firstname"];
                        $result_set[$counter][] = $mem["lastname"];
                        
                        if($privacy->enabledAccessTimes())
                        {
                                $progress = ilLearningProgress::_getProgress($mem['id'],$this->object->getId());
                                if(isset($progress['access_time']) and $progress['access_time'])
                                {
                                        $unix = $progress['access_time'];
                                        $result_set[$counter][] = date('Y-m-d H:i',$unix);
                                }
                                else
                                {
                                        $result_set[$counter][] = $this->lng->txt('no_date');
                                }
                        }
                        $result_set[$counter][] = $str_member_roles;
                        $result_set[$counter][] = "<a href=\"$link_contact\">".$val_contact."</a>".$member_functions;

                        ++$counter;

                        unset($member_functions);
                }

                $ilBench->stop("GroupGUI", "membersObject");

                return $this->__showMembersTable($result_set,$user_ids);
    }

Here is the call graph for this function:

ilObjGroupGUI::refuseApplicantsObject (  ) 

adds applicant to group as member public

Definition at line 1663 of file class.ilObjGroupGUI.php.

References $_SESSION, $user, ilUtil::redirect(), and ilUtil::sendInfo().

        {
                $user_ids = $_POST["user_id"];

                if (empty($user_ids[0]))
                {
                        $this->ilErr->raiseError($this->lng->txt("no_checkbox"),$this->ilErr->MESSAGE);
                }

                $mail = new ilMail($_SESSION["AccountId"]);

                foreach ($user_ids as $new_member)
                {
                        $user =& $this->ilias->obj_factory->getInstanceByObjId($new_member);

                        $this->object->deleteApplicationListEntry($new_member);
                        $mail->sendMail($user->getLogin(),"","","Membership application refused: Group ".$this->object->getTitle(),"Your application has been refused.",array(),array('system'));
                }

                ilUtil::sendInfo($this->lng->txt("grp_msg_applicants_removed"),true);
                ilUtil::redirect($this->ctrl->getLinkTarget($this,"members"));
        }

Here is the call graph for this function:

ilObjGroupGUI::removeBigIconObject (  ) 

remove big icon

public

Definition at line 2498 of file class.ilObjGroupGUI.php.

References ilUtil::redirect().

        {
                $this->object->removeBigIcon();
                ilUtil::redirect($this->ctrl->getLinkTarget($this, "edit"));
        }

Here is the call graph for this function:

ilObjGroupGUI::removeMemberObject (  ) 

displays confirmation formular with users that shall be removed from group public

Definition at line 1004 of file class.ilObjGroupGUI.php.

References $_GET, and confirmationObject().

        {
                global $rbacreview,$ilUser,$ilAccess;
                $user_ids = array();

                if (isset($_POST["user_id"]))
                {
                        $user_ids = $_POST["user_id"];
                }
                else if (isset($_GET["mem_id"]))
                {
                        $user_ids[] = $_GET["mem_id"];
                }

                if (empty($user_ids[0]))
                {
                        $this->ilErr->raiseError($this->lng->txt("no_checkbox"),$this->ilErr->MESSAGE);
                }
                
                if (count($user_ids) == 1 and $this->ilias->account->getId() != $user_ids[0])
                {
                        if(!$ilAccess->checkAccess('edit_permission','',$this->object->getRefId()))
                        {
                                $this->ilErr->raiseError($this->lng->txt("grp_err_no_permission"),$this->ilErr->MESSAGE);
                        }
                        
                        // Disabled: "edit_permission" is sufficent
                        /*                      
                        if (!in_array(SYSTEM_ROLE_ID,$rbacreview->assignedRoles($ilUser->getId())) 
                                and !in_array($this->ilias->account->getId(),$this->object->getGroupAdminIds()))
                        {
                                $this->ilErr->raiseError($this->lng->txt("grp_err_no_permission"),$this->ilErr->MESSAGE);
                        }
                        */
                }
                //bool value: says if $users_ids contains current user id
                $is_dismiss_me = array_search($this->ilias->account->getId(),$user_ids);
                
                $confirm = "confirmedRemoveMember";
                $cancel  = "canceled";
                $info    = ($is_dismiss_me !== false) ? "grp_dismiss_myself" : "grp_dismiss_member";
                $status  = "";
                $return  = "members";
                $this->confirmationObject($user_ids, $confirm, $cancel, $info, $status, $return);
        }

Here is the call graph for this function:

ilObjGroupGUI::removeSmallIconObject (  ) 

remove small icon

public

Definition at line 2487 of file class.ilObjGroupGUI.php.

References ilUtil::redirect().

        {
                $this->object->removeSmallIcon();
                ilUtil::redirect($this->ctrl->getLinkTarget($this, "edit"));
        }

Here is the call graph for this function:

ilObjGroupGUI::removeTinyIconObject (  ) 

remove big icon

public

Definition at line 2509 of file class.ilObjGroupGUI.php.

References ilUtil::redirect().

        {
                $this->object->removeTinyIcon();
                ilUtil::redirect($this->ctrl->getLinkTarget($this, "edit"));
        }

Here is the call graph for this function:

ilObjGroupGUI::saveMapSettingsObject (  ) 

Definition at line 3004 of file class.ilObjGroupGUI.php.

References $ilCtrl, and ilUtil::stripSlashes().

        {
                global $ilCtrl, $ilUser;

                $this->object->setLatitude(ilUtil::stripSlashes($_POST["location"]["latitude"]));
                $this->object->setLongitude(ilUtil::stripSlashes($_POST["location"]["longitude"]));
                $this->object->setLocationZoom(ilUtil::stripSlashes($_POST["location"]["zoom"]));
                $this->object->setEnableGroupMap(ilUtil::stripSlashes($_POST["enable_map"]));
                $this->object->update();
                
                $ilCtrl->redirect($this, "editMapSettings");
        }

Here is the call graph for this function:

ilObjGroupGUI::saveObject (  ) 

save group object public

Reimplemented from ilObjectGUI.

Definition at line 610 of file class.ilObjGroupGUI.php.

References $_GET, ilObjectGUI::redirectToRefId(), ilUtil::sendInfo(), and ilUtil::stripSlashes().

        {
                global $rbacadmin;

                // check required fields
                if (empty($_POST["Fobject"]["title"]))
                {
                        $this->ilErr->raiseError($this->lng->txt("fill_out_all_required_fields"),$this->ilErr->MESSAGE);
                }

                // check registration & password
                if ($_POST["enable_registration"] == 2 and empty($_POST["password"]))
                {
                        $this->ilErr->raiseError($this->lng->txt("no_password"),$this->ilErr->MESSAGE);
                }

                // create and insert group in objecttree
                $groupObj = parent::saveObject();
                
                // setup rolefolder & default local roles (admin & member)
                $roles = $groupObj->initDefaultRoles();
                $groupObj->initGroupStatus((int) $_POST['group_status']);

                // ...finally assign groupadmin role to creator of group object
                $groupObj->addMember($this->ilias->account->getId(),$groupObj->getDefaultAdminRole());

                $groupObj->setRegistrationFlag(ilUtil::stripSlashes($_POST["enable_registration"]));//0=no registration, 1=registration enabled 2=passwordregistration
                $groupObj->setPassword(ilUtil::stripSlashes($_POST["password"]));
                $groupObj->setExpirationDateTime(ilUtil::stripSlashes($_POST["expirationdate"])." ".
                        ilUtil::stripSlashes($_POST["expirationtime"]).":00");

                $this->ilias->account->addDesktopItem($groupObj->getRefId(),"grp");             
                
                // always send a message
                ilUtil::sendInfo($this->lng->txt("grp_added"),true);

                $this->redirectToRefId($_GET["ref_id"]);
        }

Here is the call graph for this function:

ilObjGroupGUI::searchCancelledObject (  ) 

Definition at line 1910 of file class.ilObjGroupGUI.php.

References ilUtil::redirect(), and ilUtil::sendInfo().

        {
                ilUtil::sendInfo($this->lng->txt("action_aborted"),true);
                ilUtil::redirect($this->ctrl->getLinkTarget($this,"members"));
        }

Here is the call graph for this function:

ilObjGroupGUI::searchObject (  ) 

Definition at line 1774 of file class.ilObjGroupGUI.php.

References $_SESSION, ilObjectGUI::$tree, $user, __search(), __showSearchGroupTable(), __showSearchRoleTable(), __showSearchUserTable(), formatDate(), ilUtil::formCheckbox(), ilObjectFactory::getInstanceByObjId(), ilObjectFactory::getInstanceByRefId(), searchUserFormObject(), ilUtil::sendInfo(), and ilUtil::stripSlashes().

Referenced by listUsersGroupObject(), and listUsersRoleObject().

        {
                global $rbacsystem,$tree;

                $_SESSION["grp_search_str"] = $_POST["search_str"] = $_POST["search_str"] ? $_POST["search_str"] : $_SESSION["grp_search_str"];
                $_SESSION["grp_search_for"] = $_POST["search_for"] = $_POST["search_for"] ? $_POST["search_for"] : $_SESSION["grp_search_for"];
                
                // MINIMUM ACCESS LEVEL = 'administrate'
                if(!$rbacsystem->checkAccess("write", $this->object->getRefId()))
                {
                        $this->ilias->raiseError($this->lng->txt("msg_no_perm_write"),$this->ilias->error_obj->MESSAGE);
                }

                if(!isset($_POST["search_for"]) or !isset($_POST["search_str"]))
                {
                        ilUtil::sendInfo($this->lng->txt("grp_search_enter_search_string"));
                        $this->searchUserFormObject();
                        
                        return false;
                }

                if(!count($result = $this->__search(ilUtil::stripSlashes($_POST["search_str"]),$_POST["search_for"])))
                {
                        ilUtil::sendInfo($this->lng->txt("grp_no_results_found"));
                        $this->searchUserFormObject();

                        return false;
                }
                
                $this->tpl->addBlockFile("ADM_CONTENT", "adm_content", "tpl.grp_usr_selection.html");
                #$this->__showButton("cancelSearch",$this->lng->txt("grp_new_search"));
                
                $counter = 0;
                $f_result = array();

                switch($_POST["search_for"])
                {
                case "usr":
                                foreach($result as $user)
                                {
                                        if(!$tmp_obj = ilObjectFactory::getInstanceByObjId($user,false))
                                        {
                                                continue;
                                        }
                                        $user_ids[$counter] = $user;
                                        
                                        $f_result[$counter][] = ilUtil::formCheckbox(0,"user[]",$user);
                                        $f_result[$counter][] = $tmp_obj->getLogin();
                                        $f_result[$counter][] = $tmp_obj->getFirstname();
                                        $f_result[$counter][] = $tmp_obj->getLastname();
                                        $f_result[$counter][] = ilFormat::formatDate($tmp_obj->getLastLogin());

                                        unset($tmp_obj);
                                        ++$counter;
                                }
                                $this->__showSearchUserTable($f_result,$user_ids);

                                return true;

                        case "role":
                                foreach($result as $role)
                                {
                    // exclude anonymous role
                    if ($role["id"] == ANONYMOUS_ROLE_ID)
                    {
                        continue;
                    }

                    if(!$tmp_obj = ilObjectFactory::getInstanceByObjId($role["id"],false))
                                        {
                                                continue;
                                        }
                                        
                                    // exclude roles with no users assigned to
                    if ($tmp_obj->getCountMembers() == 0)
                    {
                        continue;
                    }
                    
                    $role_ids[$counter] = $role["id"];
                    
                                        $f_result[$counter][] = ilUtil::formCheckbox(0,"role[]",$role["id"]);
                                        $f_result[$counter][] = array($tmp_obj->getTitle(),$tmp_obj->getDescription());
                                        $f_result[$counter][] = $tmp_obj->getCountMembers();
                                        
                                        unset($tmp_obj);
                                        ++$counter;
                                }
                                
                                $this->__showSearchRoleTable($f_result,$role_ids);

                                return true;
                                
                        case "grp":
                                foreach($result as $group)
                                {
                                        if(!$tree->isInTree($group["id"]))
                                        {
                                                continue;
                                        }
                                        
                                        if(!$tmp_obj = ilObjectFactory::getInstanceByRefId($group["id"],false))
                                        {
                                                continue;
                                        }
                                        
                    // exclude myself :-)
                    if ($tmp_obj->getId() == $this->object->getId())
                    {
                        continue;
                    }
                    
                    $grp_ids[$counter] = $group["id"];
                    
                                        $f_result[$counter][] = ilUtil::formCheckbox(0,"group[]",$group["id"]);
                                        $f_result[$counter][] = array($tmp_obj->getTitle(),$tmp_obj->getDescription());
                                        $f_result[$counter][] = $tmp_obj->getCountMembers();
                                        
                                        unset($tmp_obj);
                                        ++$counter;
                                }
                                
                                if(!count($f_result))
                                {
                                        ilUtil::sendInfo($this->lng->txt("grp_no_results_found"));
                                        $this->searchUserFormObject();

                                        return false;
                                }
                                
                                $this->__showSearchGroupTable($f_result,$grp_ids);

                                return true;
                }
        }

Here is the call graph for this function:

Here is the caller graph for this function:

ilObjGroupGUI::searchUserFormObject (  ) 

Definition at line 1711 of file class.ilObjGroupGUI.php.

References $_SESSION, __unsetSessionVariables(), and ilUtil::formRadioButton().

Referenced by cancelSearchObject(), and searchObject().

        {
                global $rbacsystem;

                $this->lng->loadLanguageModule('search');

                // MINIMUM ACCESS LEVEL = 'administrate'
                if(!$rbacsystem->checkAccess("write", $this->object->getRefId()))
                {
                        $this->ilias->raiseError($this->lng->txt("msg_no_perm_write"),$this->ilias->error_obj->MESSAGE);
                }

                $this->tpl->addBlockFile("ADM_CONTENT","adm_content","tpl.grp_members_search.html");
                
                $this->tpl->setVariable("F_ACTION",$this->ctrl->getFormAction($this));
                $this->tpl->setVariable("SEARCH_ASSIGN_USR",$this->lng->txt("grp_search_members"));
                $this->tpl->setVariable("SEARCH_SEARCH_TERM",$this->lng->txt("search_search_term"));
                $this->tpl->setVariable("SEARCH_VALUE",$_SESSION["grp_search_str"] ? $_SESSION["grp_search_str"] : "");
                $this->tpl->setVariable("SEARCH_FOR",$this->lng->txt("exc_search_for"));
                $this->tpl->setVariable("SEARCH_ROW_TXT_USER",$this->lng->txt("exc_users"));
                $this->tpl->setVariable("SEARCH_ROW_TXT_ROLE",$this->lng->txt("exc_roles"));
                $this->tpl->setVariable("SEARCH_ROW_TXT_GROUP",$this->lng->txt("exc_groups"));
                $this->tpl->setVariable("BTN2_VALUE",$this->lng->txt("cancel"));
                $this->tpl->setVariable("BTN1_VALUE",$this->lng->txt("search"));
                
        $usr = ($_POST["search_for"] == "usr" || $_POST["search_for"] == "") ? 1 : 0;
                $grp = ($_POST["search_for"] == "grp") ? 1 : 0;
                $role = ($_POST["search_for"] == "role") ? 1 : 0;

                $this->tpl->setVariable("SEARCH_ROW_CHECK_USER",ilUtil::formRadioButton($usr,"search_for","usr"));
                $this->tpl->setVariable("SEARCH_ROW_CHECK_ROLE",ilUtil::formRadioButton($role,"search_for","role"));
        $this->tpl->setVariable("SEARCH_ROW_CHECK_GROUP",ilUtil::formRadioButton($grp,"search_for","grp"));

                $this->__unsetSessionVariables();
        }

Here is the call graph for this function:

Here is the caller graph for this function:

ilObjGroupGUI::showNewRegistrationsObject (  ) 

Definition at line 1516 of file class.ilObjGroupGUI.php.

References $_GET, $tbl, $user, ilUtil::getImagePath(), and ilUtil::sortArray().

        {
                global $rbacsystem;

                //get new applicants
                $applications = $this->object->getNewRegistrations();
                
                if (!$applications)
                {
                        $this->ilErr->raiseError($this->lng->txt("no_applications"),$this->ilErr->MESSAGE);
                }
                
                if ($_GET["sort_by"] == "title" or $_GET["sort_by"] == "")
                {
                        $_GET["sort_by"] = "login";
                }

                $val_contact = "<img src=\"".ilUtil::getImagePath("icon_pencil_b.gif")."\" alt=\"".$this->lng->txt("grp_app_send_mail")."\" title=\"".$this->lng->txt("grp_app_send_mail")."\" border=\"0\" vspace=\"0\"/>";

                foreach ($applications as $applicant)
                {
                        $user =& $this->ilias->obj_factory->getInstanceByObjId($applicant->user_id);

                        $link_contact = "ilias.php?baseClass=ilMailGUI&mobj_id=3&type=new&rcp_to=".urlencode($user->getLogin());
                        $link_change = $this->ctrl->getLinkTarget($this,"changeMember")."&mem_id=".$user->getId();
                        $member_functions = "<a href=\"$link_change\">$val_change</a>";
                        if (strcmp($_GET["check"], "all") == 0)
                        {
                                $checked = 1;
                        }
                        else
                        {
                                $checked = 0;
                        }
                        $this->data["data"][$user->getId()]= array(
                                "check"         => ilUtil::formCheckBox($checked,"user_id[]",$user->getId()),
                                "username"      => $user->getLogin(),
                                "fullname"      => $user->getLastName().', '.$user->getFirstname(),
                                "subject"       => $applicant->subject,
                                "date"          => $applicant->application_date,
                                "functions"     => "<a href=\"$link_contact\">".$val_contact."</a>"
                                );

                                unset($member_functions);
                                unset($user);
                }
                // load template for table content data
                //echo $this->ctrl->getFormAction($this,"post");
                //var_dump($this->ctrl->getParameterArray($this,"ShownewRegistrations",false));
                $this->tpl->setVariable("FORMACTION", $this->ctrl->getFormAction($this,"post"));

                $this->data["buttons"] = array( "refuseApplicants"  => $this->lng->txt("refuse"),
                                                                                "assignApplicants"  => $this->lng->txt("assign"));

                $this->tpl->addBlockfile("ADM_CONTENT", "member_table", "tpl.table.html");

                //prepare buttons [cancel|assign]
                foreach ($this->data["buttons"] as $name => $value)
                {
                        $this->tpl->setCurrentBlock("tbl_action_btn");
                        $this->tpl->setVariable("BTN_NAME",$name);
                        $this->tpl->setVariable("BTN_VALUE",$value);
                        $this->tpl->parseCurrentBlock();
                }
                
                $this->tpl->setCurrentBlock("tbl_action_plain_select");
                $this->tpl->setVariable("SELECT_ACTION", "<a href=\"" . $this->ctrl->getLinkTarget($this,"showNewRegistrations") . "&check=all\">" . $this->lng->txt("check_all") . "</a>" . " / " . "<a href=\"" . $this->ctrl->getLinkTarget($this,"showNewRegistrations") . "&check=none\">" . $this->lng->txt("uncheck_all") . "</a>");
                $this->tpl->parseCurrentBlock();

                if (isset($this->data["data"]))
                {
                        //sort data array
                        $this->data["data"] = ilUtil::sortArray($this->data["data"], $_GET["sort_by"], $_GET["sort_order"]);
                        $output = array_slice($this->data["data"],$_GET["offset"],$_GET["limit"]);
                }

                $this->tpl->setCurrentBlock("tbl_action_row");
                $this->tpl->setVariable("IMG_ARROW", ilUtil::getImagePath("arrow_downright.gif"));
                $this->tpl->setVariable("COLUMN_COUNTS",6);
                $this->tpl->setVariable("TPLPATH",$this->tpl->tplPath);

                // create table
                include_once "./Services/Table/classes/class.ilTableGUI.php";
                $tbl = new ilTableGUI($output);
                // title & header columns
                $tbl->setTitle($this->lng->txt("group_new_registrations"),"icon_usr.gif",$this->lng->txt("group_applicants"));
                //$tbl->setHelp("tbl_help.php","icon_help.gif",$this->lng->txt("help"));
                $tbl->setHeaderNames(array("",$this->lng->txt("username"),$this->lng->txt("fullname"),$this->lng->txt("subject"),$this->lng->txt("application_date"),$this->lng->txt("grp_options")));
                $tbl->setHeaderVars(array("","username","fullname","subject","date","functions"),$this->ctrl->getParameterArray($this,"showNewRegistrations",false));
                $tbl->setColumnWidth(array("","20%","20%","35%","20%","5%"));
                
                if ($_GET["sort_by"] == "login")
                {
                        $_GET["sort_by"] = "username";
                }
                
                if (!$_GET["sort_order"])
                {
                        $_GET["sort_order"] = "asc";
                }
                
                // control
                $tbl->setOrderColumn($_GET["sort_by"]);
                $tbl->setOrderDirection($_GET["sort_order"]);
                $tbl->setLimit($_GET["limit"]);
                $tbl->setOffset($_GET["offset"]);
                $tbl->setMaxCount(count($this->data["data"]));
                $tbl->setFooter("tblfooter",$this->lng->txt("previous"),$this->lng->txt("next"));
                $tbl->render();
        }

Here is the call graph for this function:

ilObjGroupGUI::updateMemberStatusObject (  ) 

displays form in which the member-status can be changed public

Definition at line 1690 of file class.ilObjGroupGUI.php.

References ilUtil::redirect(), and ilUtil::sendInfo().

        {
                global $rbacsystem,$ilAccess;

                if (!$ilAccess->checkAccess("edit_permission",'',$this->object->getRefId()) )
                {
                        $this->ilErr->raiseError("permission_denied",$this->ilErr->MESSAGE);
                }

                if (isset($_POST["member_status_select"]))
                {
                        foreach ($_POST["member_status_select"] as $key=>$value)
                        {
                                $this->object->setMemberStatus($key,$value);
                        }
                }

                ilUtil::sendInfo($this->lng->txt("msg_obj_modified"),true);
                ilUtil::redirect($this->ctrl->getLinkTarget($this,"members"));
        }

Here is the call graph for this function:

ilObjGroupGUI::updateObject (  ) 

update GroupObject public

Reimplemented from ilObjectGUI.

Definition at line 653 of file class.ilObjGroupGUI.php.

References $_GET, ilObjectGUI::getReturnLocation(), ilUtil::isPassword(), ilUtil::redirect(), ilUtil::sendInfo(), and ilUtil::stripSlashes().

        {
                global $rbacsystem;
                
                if (!$rbacsystem->checkAccess("write",$_GET["ref_id"]) )
                {
                        $this->ilErr->raiseError($this->lng->txt("permission_denied"),$this->ilErr->MESSAGE);
                }

                // check required fields
                if (empty($_POST["Fobject"]["title"]))
                {
                        $this->ilErr->raiseError($this->lng->txt("fill_out_all_required_fields"),$this->ilErr->MESSAGE);
                }

                if ($_POST["enable_registration"] == 2 && empty($_POST["password"]) || empty($_POST["expirationdate"]) || empty($_POST["expirationtime"]) )//Password-Registration Mode
                {
                        $this->ilErr->raiseError($this->lng->txt("grp_err_registration_data"),$this->ilErr->MESSAGE);
                }

                $this->object->setTitle(ilUtil::stripSlashes($_POST["Fobject"]["title"]));
                $this->object->setDescription(ilUtil::stripSlashes($_POST["Fobject"]["desc"]));

                if ($_POST["enable_registration"] == 2 && !ilUtil::isPassword($_POST["password"]))
                {
                        $this->ilErr->raiseError($this->lng->txt("passwd_invalid"),$this->ilErr->MESSAGE);
                }

                $this->object->setRegistrationFlag(ilUtil::stripSlashes($_POST["enable_registration"]));
                $this->object->setPassword(ilUtil::stripSlashes($_POST["password"]));
                $this->object->setExpirationDateTime(ilUtil::stripSlashes($_POST["expirationdate"])." ".
                        ilUtil::stripSlashes($_POST["expirationtime"]).":00");

                //save custom icons
                if ($this->ilias->getSetting("custom_icons"))
                {
                        $this->object->saveIcons($_FILES["cont_big_icon"],
                                $_FILES["cont_small_icon"], $_FILES["cont_small_icon"]);
                }

                $this->update = $this->object->update();

                ilUtil::sendInfo($this->lng->txt("msg_obj_modified"),true);
                ilUtil::redirect($this->getReturnLocation("update",$this->ctrl->getLinkTarget($this,"")));
        }

Here is the call graph for this function:

ilObjGroupGUI::viewObject (  ) 

list childs of current object

public

Reimplemented from ilObjectGUI.

Definition at line 56 of file class.ilObjGroupGUI.php.

References $_GET, ilObjectGUI::$tree, ilLearningProgress::_tracProgress(), and ilContainerGUI::renderObject().

        {
                global $tree,$rbacsystem,$ilUser;

                include_once 'Services/Tracking/classes/class.ilLearningProgress.php';
                ilLearningProgress::_tracProgress($ilUser->getId(),$this->object->getId(),'grp');

                if (strtolower($_GET["baseClass"]) == "iladministrationgui")
                {
                        parent::viewObject();
                        return true;
                }
                else if(!$tree->checkForParentType($this->ref_id,'crs'))
                {
                        $this->renderObject();
                        //$this->ctrl->returnToParent($this);
                }
                else
                {
                        include_once './Modules/Course/classes/class.ilCourseContentGUI.php';
                        $course_content_obj = new ilCourseContentGUI($this);
                        
                        $this->ctrl->setCmdClass(get_class($course_content_obj));
                        $this->ctrl->forwardCommand($course_content_obj);
                }

                $this->tabs_gui->setTabActive('view_content');
                return true;
        }

Here is the call graph for this function:


The documentation for this class was generated from the following file: