ILIAS  release_10 Revision v10.1-43-ga1241a92c2f
ilLOSettings Class Reference

Settings for LO courses. More...

+ Collaboration diagram for ilLOSettings:

Public Member Functions

 setInitialTestType (int $a_type)
 
 getInitialTestType ()
 
 getQualifyingTestType ()
 
 setQualifyingTestType (int $a_type)
 
 setInitialTestAsStart (bool $a_type)
 
 isInitialTestStart ()
 
 setQualifyingTestAsStart (bool $a_type)
 
 isQualifyingTestStart ()
 
 hasSeparateInitialTests ()
 Check if separate initial test are configured. More...
 
 hasSeparateQualifiedTests ()
 Check if separate qualified tests are configured. More...
 
 isInitialTestQualifying ()
 Check if initial test is qualifying*. More...
 
 worksWithStartObjects ()
 Check if start objects are enabled. More...
 
 worksWithInitialTest ()
 Check if the loc is configured for initial tests. More...
 
 isGeneralQualifiedTestVisible ()
 
 getPassedObjectiveMode ()
 
 setPassedObjectiveMode (int $a_mode)
 
 isGeneralInitialTestVisible ()
 
 settingsExist ()
 
 getObjId ()
 
 setType (int $a_type)
 
 getType ()
 
 getTestByType (int $a_type)
 
 getTests ()
 
 isRandomTestType (int $a_type)
 
 setInitialTest (int $a_id)
 
 getInitialTest ()
 
 setQualifiedTest (int $a_id)
 
 getQualifiedTest ()
 
 resetResults (bool $a_status)
 
 isResetResultsEnabled ()
 
 create ()
 
 update ()
 
 updateStartObjects (ilContainerStartObjects $start)
 Update start objects Depends on course objective settings. More...
 
 toXml (ilXmlWriter $writer)
 

Static Public Member Functions

static getInstanceByObjId (int $a_obj_id)
 
static isObjectiveTest (int $a_trst_ref_id)
 Check if test ref_id is used in an objective course. More...
 
static cloneSettings (int $a_copy_id, int $a_container_id, int $a_new_container_id)
 

Data Fields

const QST_PASSED_FLAG = 1
 
const QST_PASSED_HIDE = 2
 
const TYPE_INITIAL_PLACEMENT_ALL = 1
 
const TYPE_INITIAL_PLACEMENT_SELECTED = 2
 
const TYPE_INITIAL_QUALIFYING_ALL = 3
 
const TYPE_INITIAL_QUALIFYING_SELECTED = 4
 
const TYPE_INITIAL_NONE = 5
 
const TYPE_QUALIFYING_ALL = 1
 
const TYPE_QUALIFYING_SELECTED = 2
 
const TYPE_TEST_UNDEFINED = 0
 
const TYPE_TEST_INITIAL = 1
 
const TYPE_TEST_QUALIFIED = 2
 
const QT_VISIBLE_ALL = 0
 
const QT_VISIBLE_OBJECTIVE = 1
 
const LOC_INITIAL_ALL = 1
 
const LOC_INITIAL_SEL = 2
 
const LOC_QUALIFIED = 3
 
const LOC_PRACTISE = 4
 
const HIDE_PASSED_OBJECTIVE_QST = 1
 
const MARK_PASSED_OBJECTIVE_QST = 2
 

Protected Member Functions

 __construct (int $a_cont_id)
 
 read ()
 Read. More...
 
 purgeReferences ()
 

Protected Attributes

ilDBInterface $db
 
ilTree $tree
 

Private Attributes

int $it_type = self::TYPE_INITIAL_PLACEMENT_ALL
 
int $qt_type = self::TYPE_QUALIFYING_ALL
 
bool $it_start = false
 
bool $qt_start = false
 
int $container_id = 0
 
int $type = 0
 
int $initial_test = 0
 
int $qualified_test = 0
 
bool $reset_results = true
 
int $passed_objective_mode = self::HIDE_PASSED_OBJECTIVE_QST
 
bool $entry_exists = false
 
ilLogger $logger
 

Static Private Attributes

static array $instances = []
 

Detailed Description

Settings for LO courses.

Author
Stefan Meyer smeye.nosp@m.r.il.nosp@m.ias@g.nosp@m.mx.d.nosp@m.e
Version
$Id$

Definition at line 25 of file class.ilLOSettings.php.

Constructor & Destructor Documentation

◆ __construct()

ilLOSettings::__construct ( int  $a_cont_id)
protected

Definition at line 77 of file class.ilLOSettings.php.

References $DIC, ILIAS\Repository\logger(), and read().

78  {
79  global $DIC;
80 
81  $this->logger = $DIC->logger()->crs();
82  $this->db = $DIC->database();
83  $this->tree = $DIC->repositoryTree();
84  $this->container_id = $a_cont_id;
85  $this->read();
86  }
global $DIC
Definition: shib_login.php:25
+ Here is the call graph for this function:

Member Function Documentation

◆ cloneSettings()

static ilLOSettings::cloneSettings ( int  $a_copy_id,
int  $a_container_id,
int  $a_new_container_id 
)
static

Definition at line 179 of file class.ilLOSettings.php.

References ilCopyWizardOptions\_getInstance().

Referenced by ilObjCourse\cloneDependencies().

179  : void
180  {
181  $options = ilCopyWizardOptions::_getInstance($a_copy_id);
182  $mappings = $options->getMappings();
183 
184  $settings = self::getInstanceByObjId($a_container_id);
185  $new_settings = self::getInstanceByObjId($a_new_container_id);
186 
187  $new_settings->setType($settings->getType());
188  $new_settings->setInitialTestType($settings->getInitialTestType());
189  $new_settings->setQualifyingTestType($settings->getQualifyingTestType());
190  $new_settings->resetResults($settings->isResetResultsEnabled());
191  $new_settings->setPassedObjectiveMode($settings->getPassedObjectiveMode());
192 
193  if ($settings->getInitialTest() && array_key_exists($settings->getInitialTest(), $mappings)) {
194  $new_settings->setInitialTest($mappings[$settings->getInitialTest()]);
195  $new_settings->setInitialTestAsStart($new_settings->isInitialTestStart());
196  }
197 
198  if ($settings->getQualifiedTest() && array_key_exists($settings->getQualifiedTest(), $mappings)) {
199  $new_settings->setQualifiedTest($mappings[$settings->getQualifiedTest()]);
200  $new_settings->setQualifyingTestAsStart($settings->isQualifyingTestStart());
201  }
202 
203  // update calls create in case of no entry exists.
204  $new_settings->update();
205  }
static _getInstance(int $a_copy_id)
+ Here is the call graph for this function:
+ Here is the caller graph for this function:

◆ create()

ilLOSettings::create ( )

Definition at line 325 of file class.ilLOSettings.php.

References getInitialTest(), getInitialTestType(), getObjId(), getPassedObjectiveMode(), getQualifiedTest(), getQualifyingTestType(), isInitialTestStart(), isQualifyingTestStart(), and isResetResultsEnabled().

Referenced by update().

325  : void
326  {
327  $query = 'INSERT INTO loc_settings ' .
328  '(obj_id, it_type,itest,qtest,it_start,qt_type,qt_start,reset_results,passed_obj_mode) VALUES ( ' .
329  $this->db->quote($this->getObjId(), 'integer') . ', ' .
330  $this->db->quote($this->getInitialTestType(), 'integer') . ', ' .
331  $this->db->quote($this->getInitialTest(), 'integer') . ', ' .
332  $this->db->quote($this->getQualifiedTest(), 'integer') . ', ' .
333  $this->db->quote($this->isInitialTestStart(), 'integer') . ', ' .
334  $this->db->quote($this->getQualifyingTestType(), 'integer') . ', ' .
335  $this->db->quote($this->isQualifyingTestStart(), 'integer') . ', ' .
336  $this->db->quote($this->isResetResultsEnabled(), 'integer') . ', ' .
337  $this->db->quote($this->getPassedObjectiveMode(), 'integer') . ' ' .
338  ') ';
339  $this->db->manipulate($query);
340  $this->entry_exists = true;
341  }
+ Here is the call graph for this function:
+ Here is the caller graph for this function:

◆ getInitialTest()

ilLOSettings::getInitialTest ( )

Definition at line 300 of file class.ilLOSettings.php.

References $initial_test.

Referenced by create(), getTestByType(), getTests(), purgeReferences(), toXml(), update(), and updateStartObjects().

300  : int
301  {
302  return $this->initial_test;
303  }
+ Here is the caller graph for this function:

◆ getInitialTestType()

ilLOSettings::getInitialTestType ( )

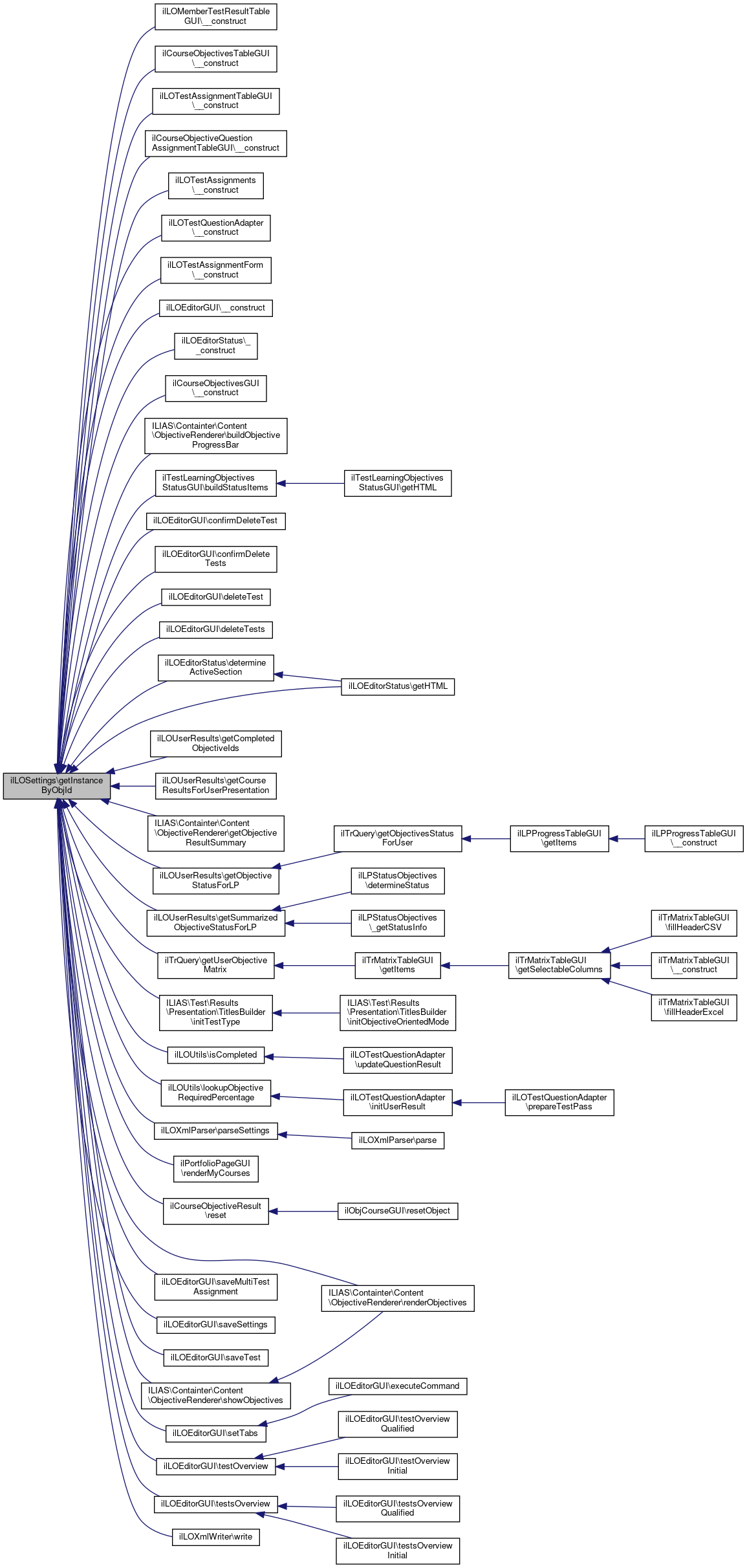
◆ getInstanceByObjId()

static ilLOSettings::getInstanceByObjId ( int  $a_obj_id)
static

Definition at line 88 of file class.ilLOSettings.php.

Referenced by ilLOMemberTestResultTableGUI\__construct(), ilCourseObjectivesTableGUI\__construct(), ilLOTestAssignmentTableGUI\__construct(), ilCourseObjectiveQuestionAssignmentTableGUI\__construct(), ilLOTestAssignments\__construct(), ilLOTestQuestionAdapter\__construct(), ilLOTestAssignmentForm\__construct(), ilLOEditorGUI\__construct(), ilLOEditorStatus\__construct(), ilCourseObjectivesGUI\__construct(), ILIAS\Containter\Content\ObjectiveRenderer\buildObjectiveProgressBar(), ilTestLearningObjectivesStatusGUI\buildStatusItems(), ilLOEditorGUI\confirmDeleteTest(), ilLOEditorGUI\confirmDeleteTests(), ilLOEditorGUI\deleteTest(), ilLOEditorGUI\deleteTests(), ilLOEditorStatus\determineActiveSection(), ilLOUserResults\getCompletedObjectiveIds(), ilLOUserResults\getCourseResultsForUserPresentation(), ilLOEditorStatus\getHTML(), ILIAS\Containter\Content\ObjectiveRenderer\getObjectiveResultSummary(), ilLOUserResults\getObjectiveStatusForLP(), ilLOUserResults\getSummarizedObjectiveStatusForLP(), ilTrQuery\getUserObjectiveMatrix(), ILIAS\Test\Results\Presentation\TitlesBuilder\initTestType(), ilLOUtils\isCompleted(), ilLOUtils\lookupObjectiveRequiredPercentage(), ilLOXmlParser\parseSettings(), ilPortfolioPageGUI\renderMyCourses(), ILIAS\Containter\Content\ObjectiveRenderer\renderObjectives(), ilCourseObjectiveResult\reset(), ilLOEditorGUI\saveMultiTestAssignment(), ilLOEditorGUI\saveSettings(), ilLOEditorGUI\saveTest(), ilLOEditorGUI\setTabs(), ILIAS\Containter\Content\ObjectiveRenderer\showObjectives(), ilLOEditorGUI\testOverview(), ilLOEditorGUI\testsOverview(), and ilLOXmlWriter\write().

88  : self
89  {
90  if (isset(self::$instances[$a_obj_id])) {
91  return self::$instances[$a_obj_id];
92  }
93  return self::$instances[$a_obj_id] = new ilLOSettings($a_obj_id);
94  }
Settings for LO courses.
+ Here is the caller graph for this function:

◆ getObjId()

ilLOSettings::getObjId ( )

Definition at line 250 of file class.ilLOSettings.php.

References $container_id.

Referenced by create(), read(), and update().

250  : int
251  {
252  return $this->container_id;
253  }
+ Here is the caller graph for this function:

◆ getPassedObjectiveMode()

ilLOSettings::getPassedObjectiveMode ( )

Definition at line 228 of file class.ilLOSettings.php.

References $passed_objective_mode.

Referenced by create(), toXml(), and update().

228  : int
229  {
231  }
+ Here is the caller graph for this function:

◆ getQualifiedTest()

ilLOSettings::getQualifiedTest ( )

Definition at line 310 of file class.ilLOSettings.php.

References $qualified_test.

Referenced by create(), getTestByType(), getTests(), purgeReferences(), toXml(), update(), and updateStartObjects().

310  : int
311  {
312  return $this->qualified_test;
313  }
+ Here is the caller graph for this function:

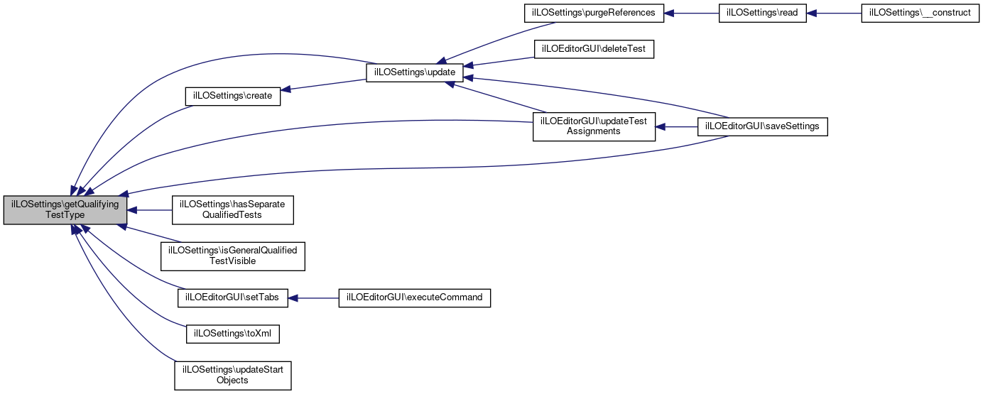
◆ getQualifyingTestType()

ilLOSettings::getQualifyingTestType ( )

Definition at line 106 of file class.ilLOSettings.php.

References $qt_type.

Referenced by create(), hasSeparateQualifiedTests(), isGeneralQualifiedTestVisible(), ilLOEditorGUI\saveSettings(), ilLOEditorGUI\setTabs(), toXml(), update(), updateStartObjects(), and ilLOEditorGUI\updateTestAssignments().

106  : int
107  {
108  return $this->qt_type;
109  }
+ Here is the caller graph for this function:

◆ getTestByType()

ilLOSettings::getTestByType ( int  $a_type)

Definition at line 265 of file class.ilLOSettings.php.

References getInitialTest(), and getQualifiedTest().

Referenced by isRandomTestType(), ilLOEditorGUI\saveTest(), and ilLOEditorGUI\testOverview().

265  : int
266  {
267  switch ($a_type) {
268  case self::TYPE_TEST_INITIAL:
269  return $this->getInitialTest();
270 
271  case self::TYPE_TEST_QUALIFIED:
272  return $this->getQualifiedTest();
273  }
274  return 0;
275  }
+ Here is the call graph for this function:
+ Here is the caller graph for this function:

◆ getTests()

ilLOSettings::getTests ( )

Definition at line 277 of file class.ilLOSettings.php.

References getInitialTest(), and getQualifiedTest().

277  : array
278  {
279  $tests = array();
280  if ($this->getInitialTest()) {
281  $tests[] = $this->getInitialTest();
282  }
283  if ($this->getQualifiedTest()) {
284  $tests[] = $this->getQualifiedTest();
285  }
286  return $tests;
287  }
+ Here is the call graph for this function:

◆ getType()

ilLOSettings::getType ( )

Definition at line 260 of file class.ilLOSettings.php.

References $type.

260  : int
261  {
262  return $this->type;
263  }

◆ hasSeparateInitialTests()

ilLOSettings::hasSeparateInitialTests ( )

Check if separate initial test are configured.

Definition at line 139 of file class.ilLOSettings.php.

References getInitialTestType().

139  : bool
140  {
141  return $this->getInitialTestType() == self::TYPE_INITIAL_PLACEMENT_SELECTED || $this->getInitialTestType() == self::TYPE_INITIAL_QUALIFYING_SELECTED;
142  }
+ Here is the call graph for this function:

◆ hasSeparateQualifiedTests()

ilLOSettings::hasSeparateQualifiedTests ( )

Check if separate qualified tests are configured.

Definition at line 147 of file class.ilLOSettings.php.

References getQualifyingTestType().

147  : bool
148  {
149  return $this->getQualifyingTestType() == self::TYPE_QUALIFYING_SELECTED;
150  }
+ Here is the call graph for this function:

◆ isGeneralInitialTestVisible()

ilLOSettings::isGeneralInitialTestVisible ( )

Definition at line 238 of file class.ilLOSettings.php.

References getInitialTestType().

238  : bool
239  {
240  return
241  $this->getInitialTestType() === self::TYPE_INITIAL_PLACEMENT_ALL ||
242  $this->getInitialTestType() === self::TYPE_INITIAL_QUALIFYING_ALL;
243  }
+ Here is the call graph for this function:

◆ isGeneralQualifiedTestVisible()

ilLOSettings::isGeneralQualifiedTestVisible ( )

Definition at line 223 of file class.ilLOSettings.php.

References getQualifyingTestType().

223  : bool
224  {
225  return $this->getQualifyingTestType() === self::TYPE_QUALIFYING_ALL;
226  }
+ Here is the call graph for this function:

◆ isInitialTestQualifying()

ilLOSettings::isInitialTestQualifying ( )

Check if initial test is qualifying*.

Definition at line 155 of file class.ilLOSettings.php.

References getInitialTestType().

155  : bool
156  {
157  return $this->getInitialTestType() == self::TYPE_INITIAL_QUALIFYING_ALL || $this->getInitialTestType() == self::TYPE_INITIAL_QUALIFYING_SELECTED;
158  }
+ Here is the call graph for this function:

◆ isInitialTestStart()

ilLOSettings::isInitialTestStart ( )

Definition at line 121 of file class.ilLOSettings.php.

References $it_start.

Referenced by create(), toXml(), update(), updateStartObjects(), and worksWithStartObjects().

121  : bool
122  {
123  return $this->it_start;
124  }
+ Here is the caller graph for this function:

◆ isObjectiveTest()

static ilLOSettings::isObjectiveTest ( int  $a_trst_ref_id)
static

Check if test ref_id is used in an objective course.

Definition at line 163 of file class.ilLOSettings.php.

References $DIC, $ilDB, $res, ilDBConstants\FETCHMODE_OBJECT, and ilLOTestAssignments\lookupContainerForTest().

Referenced by ilObjTestGUI\determineObjectiveOrientedContainer(), and ilObjTestListGUI\modifyTitleLink().

163  : bool
164  {
165  global $DIC;
166 
167  $ilDB = $DIC->database();
168  // Check for direct assignment
169  $query = 'SELECT obj_id FROM loc_settings ' .
170  'WHERE itest = ' . $ilDB->quote($a_trst_ref_id, 'integer') . ' ' .
171  'OR qtest = ' . $ilDB->quote($a_trst_ref_id, 'integer');
172  $res = $ilDB->query($query);
173  while ($row = $res->fetchRow(ilDBConstants::FETCHMODE_OBJECT)) {
174  return $row->obj_id;
175  }
176  return (bool) ilLOTestAssignments::lookupContainerForTest($a_trst_ref_id);
177  }
$res
Definition: ltiservices.php:69
global $DIC
Definition: shib_login.php:25
static lookupContainerForTest(int $a_test_ref_id)
+ Here is the call graph for this function:
+ Here is the caller graph for this function:

◆ isQualifyingTestStart()

ilLOSettings::isQualifyingTestStart ( )

Definition at line 131 of file class.ilLOSettings.php.

References $qt_start.

Referenced by create(), ilLOEditorGUI\saveSettings(), toXml(), update(), updateStartObjects(), and worksWithStartObjects().

131  : bool
132  {
133  return $this->qt_start;
134  }
+ Here is the caller graph for this function:

◆ isRandomTestType()

ilLOSettings::isRandomTestType ( int  $a_type)

Definition at line 289 of file class.ilLOSettings.php.

References ilObject\_lookupObjId(), ilObjTest\_lookupRandomTest(), and getTestByType().

289  : bool
290  {
291  $tst = $this->getTestByType($a_type);
293  }
getTestByType(int $a_type)
static _lookupRandomTest(int $obj_id)
static _lookupObjId(int $ref_id)
+ Here is the call graph for this function:

◆ isResetResultsEnabled()

ilLOSettings::isResetResultsEnabled ( )

Definition at line 320 of file class.ilLOSettings.php.

References $reset_results.

Referenced by create(), toXml(), and update().

320  : bool
321  {
322  return $this->reset_results;
323  }
+ Here is the caller graph for this function:

◆ purgeReferences()

ilLOSettings::purgeReferences ( )
protected

Definition at line 457 of file class.ilLOSettings.php.

References getInitialTest(), ilObjectFactory\getInstanceByRefId(), getQualifiedTest(), setInitialTest(), setQualifiedTest(), and update().

Referenced by read().

457  : void
458  {
459  if ($this->getInitialTest() > 0) {
460  $obj = ilObjectFactory::getInstanceByRefId($this->getInitialTest(), false);
461  if (!$obj instanceof ilObjTest) {
462  $this->setInitialTest(0);
463  $this->update();
464  }
465  }
466  if ($this->getQualifiedTest() > 0) {
468  if (!$obj instanceof ilObjTest) {
469  $this->setQualifiedTest(0);
470  $this->update();
471  }
472  }
473  }
setInitialTest(int $a_id)
static getInstanceByRefId(int $ref_id, bool $stop_on_error=true)
get an instance of an Ilias object by reference id
setQualifiedTest(int $a_id)
+ Here is the call graph for this function:
+ Here is the caller graph for this function:

◆ read()

ilLOSettings::read ( )
protected

Read.

Definition at line 430 of file class.ilLOSettings.php.

References $res, ilDBConstants\FETCHMODE_OBJECT, getObjId(), purgeReferences(), resetResults(), setInitialTest(), setInitialTestAsStart(), setInitialTestType(), setPassedObjectiveMode(), setQualifiedTest(), setQualifyingTestAsStart(), and setQualifyingTestType().

Referenced by __construct().

430  : void
431  {
432  $query = 'SELECT * FROM loc_settings ' .
433  'WHERE obj_id = ' . $this->db->quote($this->getObjId(), 'integer');
434  $res = $this->db->query($query);
435  while ($row = $res->fetchRow(ilDBConstants::FETCHMODE_OBJECT)) {
436  $this->entry_exists = true;
437 
438  $this->setInitialTestType((int) $row->it_type);
439  $this->setInitialTestAsStart((bool) $row->it_start);
440  $this->setQualifyingTestType((int) $row->qt_type);
441  $this->setQualifyingTestAsStart((bool) $row->qt_start);
442  $this->setInitialTest((int) $row->itest);
443  $this->setQualifiedTest((int) $row->qtest);
444  $this->resetResults((bool) $row->reset_results);
445  $this->setPassedObjectiveMode((int) $row->passed_obj_mode);
446  }
447 
448  if ($this->tree->isDeleted($this->getInitialTest())) {
449  $this->setInitialTest(0);
450  }
451  if ($this->tree->isDeleted($this->getQualifiedTest())) {
452  $this->setQualifiedTest(0);
453  }
454  $this->purgeReferences();
455  }
$res
Definition: ltiservices.php:69
setInitialTestAsStart(bool $a_type)
setQualifyingTestType(int $a_type)
setInitialTest(int $a_id)
resetResults(bool $a_status)
setPassedObjectiveMode(int $a_mode)
setQualifyingTestAsStart(bool $a_type)
setInitialTestType(int $a_type)
setQualifiedTest(int $a_id)
+ Here is the call graph for this function:
+ Here is the caller graph for this function:

◆ resetResults()

ilLOSettings::resetResults ( bool  $a_status)

Definition at line 315 of file class.ilLOSettings.php.

Referenced by read(), and ilLOEditorGUI\saveSettings().

315  : void
316  {
317  $this->reset_results = $a_status;
318  }
+ Here is the caller graph for this function:

◆ setInitialTest()

ilLOSettings::setInitialTest ( int  $a_id)

Definition at line 295 of file class.ilLOSettings.php.

Referenced by ilLOEditorGUI\deleteTest(), purgeReferences(), read(), and ilLOEditorGUI\updateTestAssignments().

295  : void
296  {
297  $this->initial_test = $a_id;
298  }
+ Here is the caller graph for this function:

◆ setInitialTestAsStart()

ilLOSettings::setInitialTestAsStart ( bool  $a_type)

Definition at line 116 of file class.ilLOSettings.php.

Referenced by read(), and ilLOEditorGUI\saveSettings().

116  : void
117  {
118  $this->it_start = $a_type;
119  }
+ Here is the caller graph for this function:

◆ setInitialTestType()

ilLOSettings::setInitialTestType ( int  $a_type)

Definition at line 96 of file class.ilLOSettings.php.

Referenced by read(), and ilLOEditorGUI\saveSettings().

96  : void
97  {
98  $this->it_type = $a_type;
99  }
+ Here is the caller graph for this function:

◆ setPassedObjectiveMode()

ilLOSettings::setPassedObjectiveMode ( int  $a_mode)

Definition at line 233 of file class.ilLOSettings.php.

Referenced by read(), and ilLOEditorGUI\saveSettings().

233  : void
234  {
235  $this->passed_objective_mode = $a_mode;
236  }
+ Here is the caller graph for this function:

◆ setQualifiedTest()

ilLOSettings::setQualifiedTest ( int  $a_id)

Definition at line 305 of file class.ilLOSettings.php.

Referenced by ilLOEditorGUI\deleteTest(), purgeReferences(), read(), and ilLOEditorGUI\updateTestAssignments().

305  : void
306  {
307  $this->qualified_test = $a_id;
308  }
+ Here is the caller graph for this function:

◆ setQualifyingTestAsStart()

ilLOSettings::setQualifyingTestAsStart ( bool  $a_type)

Definition at line 126 of file class.ilLOSettings.php.

Referenced by read(), and ilLOEditorGUI\saveSettings().

126  : void
127  {
128  $this->qt_start = $a_type;
129  }
+ Here is the caller graph for this function:

◆ setQualifyingTestType()

ilLOSettings::setQualifyingTestType ( int  $a_type)

Definition at line 111 of file class.ilLOSettings.php.

Referenced by read(), and ilLOEditorGUI\saveSettings().

111  : void
112  {
113  $this->qt_type = $a_type;
114  }
+ Here is the caller graph for this function:

◆ settingsExist()

ilLOSettings::settingsExist ( )

Definition at line 245 of file class.ilLOSettings.php.

References $entry_exists.

245  : bool
246  {
247  return $this->entry_exists;
248  }

◆ setType()

ilLOSettings::setType ( int  $a_type)

Definition at line 255 of file class.ilLOSettings.php.

255  : void
256  {
257  $this->type = $a_type;
258  }

◆ toXml()

ilLOSettings::toXml ( ilXmlWriter  $writer)

Definition at line 476 of file class.ilLOSettings.php.

References getInitialTest(), getInitialTestType(), getPassedObjectiveMode(), getQualifiedTest(), getQualifyingTestType(), isInitialTestStart(), isQualifyingTestStart(), isResetResultsEnabled(), and ilXmlWriter\xmlElement().

476  : void
477  {
478  $writer->xmlElement(
479  'Settings',
480  array(
481  'initialTestType' => $this->getInitialTestType(),
482  'initialTestStart' => (int) $this->isInitialTestStart(),
483  'qualifyingTestType' => $this->getQualifyingTestType(),
484  'qualifyingTestStart' => (int) $this->isQualifyingTestStart(),
485  'resetResults' => (int) $this->isResetResultsEnabled(),
486  'passedObjectivesMode' => $this->getPassedObjectiveMode(),
487  'iTest' => $this->getInitialTest(),
488  'qTest' => $this->getQualifiedTest()
489  )
490  );
491  }
xmlElement(string $tag, $attrs=null, $data=null, $encode=true, $escape=true)
Writes a basic element (no children, just textual content)
+ Here is the call graph for this function:

◆ update()

ilLOSettings::update ( )

Definition at line 343 of file class.ilLOSettings.php.

References create(), getInitialTest(), getInitialTestType(), getObjId(), getPassedObjectiveMode(), getQualifiedTest(), getQualifyingTestType(), isInitialTestStart(), isQualifyingTestStart(), and isResetResultsEnabled().

Referenced by ilLOEditorGUI\deleteTest(), purgeReferences(), ilLOEditorGUI\saveSettings(), and ilLOEditorGUI\updateTestAssignments().

343  : void
344  {
345  if (!$this->entry_exists) {
346  $this->create();
347  return;
348  }
349 
350  $query = 'UPDATE loc_settings ' . ' ' .
351  'SET it_type = ' . $this->db->quote($this->getInitialTestType(), 'integer') . ', ' .
352  'itest = ' . $this->db->quote($this->getInitialTest(), 'integer') . ', ' .
353  'qtest = ' . $this->db->quote($this->getQualifiedTest(), 'integer') . ', ' .
354  'it_start = ' . $this->db->quote($this->isInitialTestStart(), 'integer') . ', ' .
355  'qt_type = ' . $this->db->quote($this->getQualifyingTestType(), 'integer') . ', ' .
356  'qt_start = ' . $this->db->quote($this->isQualifyingTestStart(), 'integer') . ', ' .
357  'reset_results = ' . $this->db->quote($this->isResetResultsEnabled(), 'integer') . ', ' .
358  'passed_obj_mode = ' . $this->db->quote($this->getPassedObjectiveMode(), 'integer') . ' ' .
359  'WHERE obj_id = ' . $this->db->quote($this->getObjId(), 'integer');
360 
361  $this->db->manipulate($query);
362  }
+ Here is the call graph for this function:
+ Here is the caller graph for this function:

◆ updateStartObjects()

ilLOSettings::updateStartObjects ( ilContainerStartObjects  $start)

Update start objects Depends on course objective settings.

Parameters
ilContainerStartObjects

Definition at line 369 of file class.ilLOSettings.php.

References ilContainerStartObjects\add(), ilContainerStartObjects\deleteItem(), ilContainerStartObjects\exists(), getInitialTest(), getInitialTestType(), getQualifiedTest(), getQualifyingTestType(), isInitialTestStart(), isQualifyingTestStart(), and ILIAS\Repository\logger().

369  : void
370  {
371  if ($this->getInitialTestType() != self::TYPE_INITIAL_NONE) {
372  if ($start->exists($this->getQualifiedTest())) {
373  $start->deleteItem($this->getQualifiedTest());
374  }
375  }
376 
377  switch ($this->getInitialTestType()) {
378  case self::TYPE_INITIAL_PLACEMENT_ALL:
379  case self::TYPE_INITIAL_QUALIFYING_ALL:
380 
381  if ($this->isInitialTestStart()) {
382  if (!$start->exists($this->getInitialTest())) {
383  $start->add($this->getInitialTest());
384  }
385  } else {
386  if ($start->exists($this->getInitialTest())) {
387  $start->deleteItem($this->getInitialTest());
388  }
389  }
390  break;
391 
392  case self::TYPE_INITIAL_NONE:
393 
394  if ($start->exists($this->getInitialTest())) {
395  $start->deleteItem($this->getInitialTest());
396  }
397  break;
398 
399  default:
400 
401  $this->logger->debug('Type initial default');
402  if ($start->exists($this->getInitialTest())) {
403  $this->logger->debug('Old start object exists. Trying to delete');
404  $start->deleteItem($this->getInitialTest());
405  }
406  break;
407  }
408 
409  switch ($this->getQualifyingTestType()) {
410  case self::TYPE_QUALIFYING_ALL:
411 
412  if ($this->isQualifyingTestStart()) {
413  if (!$start->exists($this->getQualifiedTest())) {
414  $start->add($this->getQualifiedTest());
415  }
416  }
417  break;
418 
419  default:
420  if ($start->exists($this->getQualifiedTest())) {
421  $start->deleteItem($this->getQualifiedTest());
422  }
423  break;
424  }
425  }
+ Here is the call graph for this function:

◆ worksWithInitialTest()

ilLOSettings::worksWithInitialTest ( )

Check if the loc is configured for initial tests.

Definition at line 218 of file class.ilLOSettings.php.

References getInitialTestType().

Referenced by ilLOEditorGUI\setTabs().

218  : bool
219  {
220  return $this->getInitialTestType() !== self::TYPE_INITIAL_NONE;
221  }
+ Here is the call graph for this function:
+ Here is the caller graph for this function:

◆ worksWithStartObjects()

ilLOSettings::worksWithStartObjects ( )

Check if start objects are enabled.

Definition at line 210 of file class.ilLOSettings.php.

References isInitialTestStart(), and isQualifyingTestStart().

Referenced by ilLOEditorGUI\setTabs().

210  : bool
211  {
212  return $this->isInitialTestStart() || $this->isQualifyingTestStart();
213  }
+ Here is the call graph for this function:
+ Here is the caller graph for this function:

Field Documentation

◆ $container_id

int ilLOSettings::$container_id = 0
private

Definition at line 64 of file class.ilLOSettings.php.

Referenced by getObjId().

◆ $db

ilDBInterface ilLOSettings::$db
protected

Definition at line 74 of file class.ilLOSettings.php.

◆ $entry_exists

bool ilLOSettings::$entry_exists = false
private

Definition at line 71 of file class.ilLOSettings.php.

Referenced by settingsExist().

◆ $initial_test

int ilLOSettings::$initial_test = 0
private

Definition at line 66 of file class.ilLOSettings.php.

Referenced by getInitialTest().

◆ $instances

array ilLOSettings::$instances = []
staticprivate

Definition at line 57 of file class.ilLOSettings.php.

◆ $it_start

bool ilLOSettings::$it_start = false
private

Definition at line 62 of file class.ilLOSettings.php.

Referenced by isInitialTestStart().

◆ $it_type

int ilLOSettings::$it_type = self::TYPE_INITIAL_PLACEMENT_ALL
private

Definition at line 59 of file class.ilLOSettings.php.

Referenced by getInitialTestType().

◆ $logger

ilLogger ilLOSettings::$logger
private

Definition at line 73 of file class.ilLOSettings.php.

◆ $passed_objective_mode

int ilLOSettings::$passed_objective_mode = self::HIDE_PASSED_OBJECTIVE_QST
private

Definition at line 69 of file class.ilLOSettings.php.

Referenced by getPassedObjectiveMode().

◆ $qt_start

bool ilLOSettings::$qt_start = false
private

Definition at line 63 of file class.ilLOSettings.php.

Referenced by isQualifyingTestStart().

◆ $qt_type

int ilLOSettings::$qt_type = self::TYPE_QUALIFYING_ALL
private

Definition at line 60 of file class.ilLOSettings.php.

Referenced by getQualifyingTestType().

◆ $qualified_test

int ilLOSettings::$qualified_test = 0
private

Definition at line 67 of file class.ilLOSettings.php.

Referenced by getQualifiedTest().

◆ $reset_results

bool ilLOSettings::$reset_results = true
private

Definition at line 68 of file class.ilLOSettings.php.

Referenced by isResetResultsEnabled().

◆ $tree

ilTree ilLOSettings::$tree
protected

Definition at line 75 of file class.ilLOSettings.php.

◆ $type

int ilLOSettings::$type = 0
private

Definition at line 65 of file class.ilLOSettings.php.

Referenced by getType().

◆ HIDE_PASSED_OBJECTIVE_QST

const ilLOSettings::HIDE_PASSED_OBJECTIVE_QST = 1

◆ LOC_INITIAL_ALL

const ilLOSettings::LOC_INITIAL_ALL = 1

Definition at line 49 of file class.ilLOSettings.php.

◆ LOC_INITIAL_SEL

const ilLOSettings::LOC_INITIAL_SEL = 2

Definition at line 50 of file class.ilLOSettings.php.

◆ LOC_PRACTISE

const ilLOSettings::LOC_PRACTISE = 4

Definition at line 52 of file class.ilLOSettings.php.

◆ LOC_QUALIFIED

const ilLOSettings::LOC_QUALIFIED = 3

Definition at line 51 of file class.ilLOSettings.php.

◆ MARK_PASSED_OBJECTIVE_QST

const ilLOSettings::MARK_PASSED_OBJECTIVE_QST = 2

◆ QST_PASSED_FLAG

const ilLOSettings::QST_PASSED_FLAG = 1

Definition at line 28 of file class.ilLOSettings.php.

◆ QST_PASSED_HIDE

const ilLOSettings::QST_PASSED_HIDE = 2

Definition at line 29 of file class.ilLOSettings.php.

◆ QT_VISIBLE_ALL

const ilLOSettings::QT_VISIBLE_ALL = 0

Definition at line 46 of file class.ilLOSettings.php.

◆ QT_VISIBLE_OBJECTIVE

const ilLOSettings::QT_VISIBLE_OBJECTIVE = 1

Definition at line 47 of file class.ilLOSettings.php.

◆ TYPE_INITIAL_NONE

const ilLOSettings::TYPE_INITIAL_NONE = 5

◆ TYPE_INITIAL_PLACEMENT_ALL

const ilLOSettings::TYPE_INITIAL_PLACEMENT_ALL = 1

◆ TYPE_INITIAL_PLACEMENT_SELECTED

const ilLOSettings::TYPE_INITIAL_PLACEMENT_SELECTED = 2

◆ TYPE_INITIAL_QUALIFYING_ALL

const ilLOSettings::TYPE_INITIAL_QUALIFYING_ALL = 3

◆ TYPE_INITIAL_QUALIFYING_SELECTED

const ilLOSettings::TYPE_INITIAL_QUALIFYING_SELECTED = 4

◆ TYPE_QUALIFYING_ALL

const ilLOSettings::TYPE_QUALIFYING_ALL = 1

◆ TYPE_QUALIFYING_SELECTED

◆ TYPE_TEST_INITIAL

const ilLOSettings::TYPE_TEST_INITIAL = 1

Definition at line 43 of file class.ilLOSettings.php.

Referenced by ilLOTestQuestionAdapter\buildQuestionRelatedObjectiveList(), ilLOEditorGUI\confirmDeleteTest(), ilLOEditorGUI\confirmDeleteTests(), ilLOEditorGUI\deleteTest(), ilLOEditorGUI\deleteTests(), ilPortfolioPageGUI\getCoursesOfUser(), ilLOEditorStatus\getFirstFailedStep(), ilLOEditorStatus\getHTML(), ilLOEditorStatus\getInitialTestStatus(), ilLOTestAssignments\getTestByObjective(), ilLOTestAssignments\getTypeByTest(), ilTestLearningObjectivesStatusGUI\getUsersObjectivesStatus(), ilCourseObjective\ilClone(), ilLOTestAssignmentForm\initForm(), ilCourseObjectivesGUI\initFormRandom(), ilLOTestAssignmentTableGUI\initTitle(), ilCourseObjectivesGUI\initWizard(), ilLOTestQuestionAdapter\isQualifiedStartRun(), ilLOTestQuestionAdapter\lookupRelevantObjectiveIdsForTest(), ilLOMemberTestResultTableGUI\parse(), ilCourseObjectivesTableGUI\parse(), ILIAS\Containter\Content\ObjectiveRenderer\parseLOUserResults(), ILIAS\Containter\Content\ObjectiveRenderer\renderObjective(), ilCourseObjectiveResult\reset(), ilTestLP\resetCustomLPDataForUserIds(), ilCourseObjectivesGUI\saveRandom(), ilCourseObjectivesGUI\selfAssessmentAssignment(), ilLOEditorGUI\setTabs(), ILIAS\Containter\Content\ObjectiveRenderer\showObjectives(), ilCourseObjectivesGUI\showRandomTestAssignment(), ilLOEditorGUI\testAssignment(), ilLOEditorGUI\testOverview(), ilLOEditorGUI\testOverviewInitial(), ilLOEditorGUI\testSettings(), ilLOEditorGUI\testsOverview(), ilLOEditorGUI\testsOverviewInitial(), ilLOTestQuestionAdapter\updateRandomQuestions(), and ilLOEditorGUI\updateTestAssignments().

◆ TYPE_TEST_QUALIFIED

const ilLOSettings::TYPE_TEST_QUALIFIED = 2

Definition at line 44 of file class.ilLOSettings.php.

Referenced by ILIAS\Containter\Content\ObjectiveRenderer\buildObjectiveProgressBar(), ilLOTestQuestionAdapter\buildQuestionRelatedObjectiveList(), ilLOEditorGUI\confirmDeleteTest(), ilLOEditorGUI\confirmDeleteTests(), ilLOEditorGUI\deleteTest(), ilLOEditorGUI\deleteTests(), ilCourseObjectivesGUI\finalTestAssignment(), ilPortfolioPageGUI\getCoursesOfUser(), ilLOEditorStatus\getFirstFailedStep(), ilLOEditorStatus\getHTML(), ilLOEditorStatus\getQualifiedTestStatus(), ilLOTestAssignments\getTestByObjective(), ilLOTestAssignments\getTypeByTest(), ilTestLearningObjectivesStatusGUI\getUsersObjectivesStatus(), ilCourseObjective\ilClone(), ilLOTestAssignmentForm\initForm(), ilLOTestAssignmentTableGUI\initTitle(), ilCourseObjectivesGUI\initWizard(), ilObjCourseAccess\isObjectiveResultRangeAchieved(), ilLOTestQuestionAdapter\lookupRelevantObjectiveIdsForTest(), ilLOMemberTestResultTableGUI\parse(), ilCourseObjectivesTableGUI\parse(), ILIAS\Containter\Content\ObjectiveRenderer\parseLOUserResults(), ILIAS\Containter\Content\ObjectiveRenderer\renderObjective(), ilCourseObjectiveResult\reset(), ilTestLP\resetCustomLPDataForUserIds(), ilCourseObjectivesGUI\saveRandom(), ilLOEditorGUI\setTabs(), ilLOEditorGUI\testAssignment(), ilLOEditorGUI\testOverview(), ilLOEditorGUI\testOverviewQualified(), ilLOEditorGUI\testSettings(), ilLOEditorGUI\testsOverview(), ilLOEditorGUI\testsOverviewQualified(), ilLOTestQuestionAdapter\updateRandomQuestions(), and ilLOEditorGUI\updateTestAssignments().

◆ TYPE_TEST_UNDEFINED


The documentation for this class was generated from the following file: