ILIAS  release_10 Revision v10.1-43-ga1241a92c2f
SurveyMetricQuestion Class Reference

This file is part of ILIAS, a powerful learning management system published by ILIAS open source e-Learning e.V. More...

+ Inheritance diagram for SurveyMetricQuestion:
+ Collaboration diagram for SurveyMetricQuestion:

Public Member Functions

 __construct (string $title="", string $description="", string $author="", string $questiontext="", int $owner=-1, int $subtype=self::SUBTYPE_NON_RATIO)
 
 setSubtype (int $a_subtype=self::SUBTYPE_NON_RATIO)
 
 setMinimum (?float $minimum=null)
 
 setMaximum (?float $maximum=null)
 
 getSubtype ()
 
 getMinimum ()
 
 getMaximum ()
 
 getQuestionDataArray (int $id)
 
 loadFromDb (int $question_id)
 
 isComplete ()
 
 saveToDb (int $original_id=0)
 
 toXML (bool $a_include_header=true)
 
 insertXML (ilXmlWriter $a_xml_writer, bool $a_include_header=true)
 
 getQuestionTypeID ()
 
 getQuestionType ()
 
 getAdditionalTableName ()
 
 getWorkingDataFromUserInput (array $post_data)
 
 checkUserInput (array $post_data, int $survey_id)
 
 saveUserInput (array $post_data, int $active_id, bool $a_return=false)
 
 importResponses (array $a_data)
 
 usableForPrecondition ()
 
 getAvailableRelations ()
 
 outPreconditionSelectValue (ilTemplate $template)
 
 getPreconditionSelectValue (string $default, string $title, string $variable)
 Creates a form property for the precondition value. More...
 
 getMinMaxText ()
 Creates a text for the input range of the metric question. More...
 
- Public Member Functions inherited from SurveyQuestion
 __construct (string $title="", string $description="", string $author="", string $questiontext="", int $owner=-1)
 
 setComplete (bool $a_complete)
 
 isComplete ()
 
 questionTitleExists (string $title, int $questionpool_object=0)
 
 setTitle (string $title="")
 
 setObligatory (bool $obligatory=true)
 
 setOrientation (int $orientation=0)
 
 setId (int $id=-1)
 
 setSurveyId (int $id=-1)
 
 setDescription (string $description="")
 
 addMaterials (string $materials_file, string $materials_name="")
 
 setMaterialsfile (string $materials_filename, string $materials_tempfilename="", string $materials_name="")
 Uploads and adds a material. More...
 
 deleteMaterial (string $materials_name="")
 
 flushMaterials ()
 Deletes all materials uris. More...
 
 setAuthor (string $author="")
 
 setQuestiontext (string $questiontext="")
 
 setOwner (int $owner=0)
 
 getTitle ()
 
 getLabel ()
 
 getId ()
 
 getObligatory ()
 
 getSurveyId ()
 
 getOrientation ()
 
 getDescription ()
 
 getAuthor ()
 
 getOwner ()
 
 getQuestiontext ()
 
 getObjId ()
 Get the reference(?) id of the container object. More...
 
 setObjId (int $obj_id=0)
 Set the reference(?) id of the container object. More...
 
 duplicate (bool $for_survey=true, string $title="", string $author="", int $owner=0, int $a_survey_id=0)
 
 copyObject (int $target_questionpool, string $title="")
 
 copyXHTMLMediaObjectsOfQuestion (int $a_q_id)
 Copy media object usages from other question. More...
 
 loadFromDb (int $question_id)
 load question data into object note: this base implementation only loads the material data More...
 
 saveCompletionStatus (int $original_id=0)
 Saves the complete flag to the database. More...
 
 saveToDb (int $original_id=0)
 Saves a SurveyQuestion object to a database. More...
 
 createNewQuestion ()
 Creates a new question with a 0 timestamp when a new question is created This assures that an ID is given to the question if a file upload or something else occurs. More...
 
 getImagePath ()
 Returns the image path for web accessible images of a question. More...
 
 getMaterialsPath ()
 Returns the materials path for web accessible materials of a question. More...
 
 getImagePathWeb ()
 Returns the web image path for web accessible images of a question. More...
 
 getMaterialsPathWeb ()
 Returns the web image path for web accessable images of a question. More...
 
 saveCategoryToDb (string $categorytext, int $neutral=0)
 Saves a category to the database. More...
 
 deleteAdditionalTableData (int $question_id)
 Deletes datasets from the additional question table in the database. More...
 
 delete (int $question_id)
 Deletes a question and all materials from the database. More...
 
 syncWithOriginal ()
 
 getQuestionTypeID ()
 
 getQuestionType ()
 
 isHTML (string $a_text)
 
 QTIMaterialToString (ilQTIMaterial $a_material)
 Reads an QTI material tag an creates a text string. More...
 
 addMaterialTag (ilXmlWriter $a_xml_writer, string $a_material, bool $close_material_tag=true, bool $add_mobs=true, ?array $a_attrs=null)
 Creates an XML material tag from a plain text or xhtml text. More...
 
 prepareTextareaOutput (string $txt_output, bool $prepare_for_latex_output=false)
 Prepares string for a text area output in surveys. More...
 
 getQuestionDataArray (int $id)
 Returns the question data. More...
 
 getWorkingDataFromUserInput (array $post_data)
 Creates the user data of the svy_answer table from the POST data. More...
 
 importAdditionalMetadata (array $a_meta)
 Import additional meta data from the question import file. More...
 
 importResponses (array $a_data)
 Import response data from the question import file. More...
 
 importAdjectives (array $a_data)
 Import bipolar adjectives from the question import file. More...
 
 importMatrix (array $a_data)
 Import matrix rows from the question import file. More...
 
 usableForPrecondition ()
 Returns if the question is usable for preconditions. More...
 
 getAvailableRelations ()
 Returns the available relations for the question. More...
 
 getPreconditionOptions ()
 Returns the options for preconditions. More...
 
 getPreconditionValueOutput (string $value)
 Returns the output for a precondition value. More...
 
 getPreconditionSelectValue (string $default, string $title, string $variable)
 Creates a form property for the precondition value. More...
 
 setOriginalId (?int $original_id)
 
 getOriginalId ()
 
 getMaterial ()
 
 setSubtype (int $a_subtype)
 
 getSubtype ()
 
 __get (string $value)
 
 __set (string $key, string $value)
 
 getCopyIds (bool $a_group_by_survey=false)
 
 hasCopies ()
 
 stripSlashesAddSpaceFallback (string $a_str)
 Strip slashes with add space fallback, see https://mantis.ilias.de/view.php?id=19727 and https://mantis.ilias.de/view.php?id=24200. More...
 

Data Fields

const SUBTYPE_NON_RATIO = 3
 
const SUBTYPE_RATIO_NON_ABSOLUTE = 4
 
const SUBTYPE_RATIO_ABSOLUTE = 5
 
int $subtype
 
float $minimum
 
float $maximum
 
- Data Fields inherited from SurveyQuestion
int $id
 
string $title
 
string $description
 
int $owner
 
string $author
 
array $materials
 
int $survey_id
 
int $obj_id
 
string $questiontext
 
bool $obligatory
 
ilLanguage $lng
 
int $orientation
 
array $material
 
bool $complete
 

Additional Inherited Members

- Static Public Member Functions inherited from SurveyQuestion
static _isComplete (int $question_id)
 Checks whether the question is complete or not. More...
 
static _getQuestionType (int $question_id)
 Returns the question type of a question with a given id. More...
 
static _getTitle (int $question_id)
 Returns the question title of a question with a given id. More...
 
static _getOriginalId (int $question_id, bool $a_return_question_id_if_no_original=true)
 Returns the original id of a question. More...
 
static _questionExists (int $question_id)
 
static _resolveInternalLink (string $internal_link)
 
static _resolveIntLinks (int $question_id)
 
static _getInternalLinkHref (string $target="", int $a_parent_ref_id=null)
 
static _isWriteable (int $question_id, int $user_id)
 is question writeable by a certain user More...
 
static _includeClass (string $question_type, int $gui=0)
 Include the php class file for a given question type. More...
 
static _getQuestionTypeName (string $type_tag)
 Return the translation for a given question type. More...
 
static _instanciateQuestion (int $question_id)
 Get question object. More...
 
static _instanciateQuestionGUI (int $question_id)
 Get question gui object. More...
 
static _instanciateQuestionEvaluation (int $question_id, array $a_finished_ids=null)
 
static _changeOriginalId (int $a_question_id, int $a_original_id, int $a_object_id)
 Change original id of existing question in db. More...
 
static _lookupSurveyObjId (int $a_question_id)
 
static lookupObjFi (int $a_qid)
 
static getMaxSumScore (int $survey_id)
 Get max sum score for specific survey (and this question type) More...
 
- Protected Attributes inherited from SurveyQuestion
int $original_id
 
ILIAS SurveyQuestionPool Editing EditSessionRepository $edit_manager
 
ilObjUser $user
 
ilDBInterface $db
 
array $cumulated
 
ilLogger $log
 
ILIAS SurveyQuestionPool Export ImportSessionRepository $import_manager
 

Detailed Description

This file is part of ILIAS, a powerful learning management system published by ILIAS open source e-Learning e.V.

ILIAS is licensed with the GPL-3.0, see https://www.gnu.org/licenses/gpl-3.0.en.html You should have received a copy of said license along with the source code, too.

If this is not the case or you just want to try ILIAS, you'll find us at: https://www.ilias.de https://github.com/ILIAS-eLearning Metric survey question The SurveyMetricQuestion class defines and encapsulates basic methods and attributes for metric survey question types.

Author
Helmut Schottmüller helmu.nosp@m.t.sc.nosp@m.hottm.nosp@m.uell.nosp@m.er@ma.nosp@m.c.co.nosp@m.m

Definition at line 25 of file class.SurveyMetricQuestion.php.

Constructor & Destructor Documentation

◆ __construct()

SurveyMetricQuestion::__construct ( string  $title = "",
string  $description = "",
string  $author = "",
string  $questiontext = "",
int  $owner = -1,
int  $subtype = self::SUBTYPE_NON_RATIO 
)

Definition at line 36 of file class.SurveyMetricQuestion.php.

References SurveyQuestion\$author, SurveyQuestion\$description, $DIC, SurveyQuestion\$owner, SurveyQuestion\$questiontext, $subtype, SurveyQuestion\$title, and ILIAS\GlobalScreen\Provider\__construct().

43  {
44  global $DIC;
45 
46  $this->db = $DIC->database();
48 
49  $this->subtype = $subtype;
50  $this->minimum = null;
51  $this->maximum = null;
52  }
global $DIC
Definition: shib_login.php:25
__construct(Container $dic, ilPlugin $plugin)
+ Here is the call graph for this function:

Member Function Documentation

◆ checkUserInput()

SurveyMetricQuestion::checkUserInput ( array  $post_data,
int  $survey_id 
)
Returns
string Empty string if the input is ok, an error message otherwise

Definition at line 315 of file class.SurveyMetricQuestion.php.

References SurveyQuestion\getId(), getMaximum(), getMinimum(), SurveyQuestion\getObligatory(), getSubtype(), and ILIAS\Repository\lng().

318  : string {
319  $entered_value = $post_data[$this->getId() . "_metric_question"];
320  // replace german notation with international notation
321  $entered_value = str_replace(",", ".", $entered_value);
322 
323  if ((!$this->getObligatory()) && (strlen($entered_value ?? "") == 0)) {
324  return "";
325  }
326 
327  if (strlen($entered_value ?? "") == 0) {
328  return $this->lng->txt("survey_question_obligatory");
329  }
330 
331  if (!is_numeric(trim($entered_value))) {
332  return $this->lng->txt("metric_question_not_a_value");
333  }
334 
335  if (strlen($this->getMinimum() ?? "")) {
336  if ($entered_value < $this->getMinimum()) {
337  return $this->lng->txt("metric_question_out_of_bounds");
338  }
339  }
340 
341  if (strlen($this->getMaximum() ?? "")) {
342  if (($this->getMaximum() == 1) && ($this->getMaximum() < $this->getMinimum())) {
343  // old &infty; values as maximum
344  } elseif ($entered_value > $this->getMaximum()) {
345  return $this->lng->txt("metric_question_out_of_bounds");
346  }
347  }
348 
349  if (!is_numeric($entered_value)) {
350  return $this->lng->txt("metric_question_not_a_value");
351  }
352 
353  if ($this->getSubtype() === self::SUBTYPE_RATIO_ABSOLUTE && ((int) $entered_value != (float) $entered_value)) {
354  return $this->lng->txt("metric_question_floating_point");
355  }
356  return "";
357  }
+ Here is the call graph for this function:

◆ getAdditionalTableName()

SurveyMetricQuestion::getAdditionalTableName ( )

Definition at line 297 of file class.SurveyMetricQuestion.php.

Referenced by getQuestionDataArray(), loadFromDb(), and saveToDb().

297  : string
298  {
299  return "svy_qst_metric";
300  }
+ Here is the caller graph for this function:

◆ getAvailableRelations()

SurveyMetricQuestion::getAvailableRelations ( )

Definition at line 407 of file class.SurveyMetricQuestion.php.

407  : array
408  {
409  return array("<", "<=", "=", "<>", ">=", ">");
410  }

◆ getMaximum()

SurveyMetricQuestion::getMaximum ( )

Definition at line 82 of file class.SurveyMetricQuestion.php.

References $maximum.

Referenced by checkUserInput(), getMinMaxText(), insertXML(), and saveToDb().

82  : ?float
83  {
84  return $this->maximum;
85  }
+ Here is the caller graph for this function:

◆ getMinimum()

SurveyMetricQuestion::getMinimum ( )

Definition at line 74 of file class.SurveyMetricQuestion.php.

References $minimum, and getSubtype().

Referenced by checkUserInput(), getMinMaxText(), insertXML(), and saveToDb().

74  : ?float
75  {
76  if (is_null($this->minimum) && $this->getSubtype() > 3) {
77  $this->minimum = 0;
78  }
79  return $this->minimum;
80  }
+ Here is the call graph for this function:
+ Here is the caller graph for this function:

◆ getMinMaxText()

SurveyMetricQuestion::getMinMaxText ( )

Creates a text for the input range of the metric question.

Definition at line 438 of file class.SurveyMetricQuestion.php.

References getMaximum(), getMinimum(), and ILIAS\Repository\lng().

438  : string
439  {
440  $min = (string) $this->getMinimum();
441  $max = (string) $this->getMaximum();
442  if ($min !== '' && $max !== '') {
443  return "(" . $min . " " . strtolower($this->lng->txt("to")) . " " . $max . ")";
444  } elseif ($min !== '') {
445  return "(&gt;= " . $min . ")";
446  } elseif ($max !== '') {
447  return "(&lt;= " . $max . ")";
448  } else {
449  return "";
450  }
451  }
+ Here is the call graph for this function:

◆ getPreconditionSelectValue()

SurveyMetricQuestion::getPreconditionSelectValue ( string  $default,
string  $title,
string  $variable 
)

Creates a form property for the precondition value.

Returns
ilFormPropertyGUI|null ILIAS form element public

Definition at line 425 of file class.SurveyMetricQuestion.php.

429  : ?ilFormPropertyGUI {
430  $step3 = new ilNumberInputGUI($title, $variable);
431  $step3->setValue($default);
432  return $step3;
433  }

◆ getQuestionDataArray()

SurveyMetricQuestion::getQuestionDataArray ( int  $id)

Definition at line 87 of file class.SurveyMetricQuestion.php.

References SurveyQuestion\$db, $ilDB, and getAdditionalTableName().

87  : array
88  {
89  $ilDB = $this->db;
90 
91  $result = $ilDB->queryF(
92  "SELECT svy_question.*, " . $this->getAdditionalTableName() . ".* FROM svy_question, " . $this->getAdditionalTableName() . " WHERE svy_question.question_id = %s AND svy_question.question_id = " . $this->getAdditionalTableName() . ".question_fi",
93  array('integer'),
94  array($id)
95  );
96  if ($result->numRows() === 1) {
97  return $ilDB->fetchAssoc($result);
98  } else {
99  return array();
100  }
101  }
+ Here is the call graph for this function:

◆ getQuestionType()

SurveyMetricQuestion::getQuestionType ( )

Definition at line 292 of file class.SurveyMetricQuestion.php.

Referenced by getQuestionTypeID(), and insertXML().

292  : string
293  {
294  return "SurveyMetricQuestion";
295  }
+ Here is the caller graph for this function:

◆ getQuestionTypeID()

SurveyMetricQuestion::getQuestionTypeID ( )

Definition at line 280 of file class.SurveyMetricQuestion.php.

References SurveyQuestion\$db, $ilDB, and getQuestionType().

280  : int
281  {
282  $ilDB = $this->db;
283  $result = $ilDB->queryF(
284  "SELECT questiontype_id FROM svy_qtype WHERE type_tag = %s",
285  array('text'),
286  array($this->getQuestionType())
287  );
288  $row = $ilDB->fetchAssoc($result);
289  return (int) $row["questiontype_id"];
290  }
+ Here is the call graph for this function:

◆ getSubtype()

SurveyMetricQuestion::getSubtype ( )

Definition at line 69 of file class.SurveyMetricQuestion.php.

References $subtype.

Referenced by checkUserInput(), getMinimum(), insertXML(), and saveToDb().

69  : ?int
70  {
71  return $this->subtype;
72  }
+ Here is the caller graph for this function:

◆ getWorkingDataFromUserInput()

SurveyMetricQuestion::getWorkingDataFromUserInput ( array  $post_data)

Definition at line 302 of file class.SurveyMetricQuestion.php.

References $data, and SurveyQuestion\getId().

302  : array
303  {
304  $entered_value = $post_data[$this->getId() . "_metric_question"] ?? "";
305  $data = array();
306  if (strlen($entered_value ?? "")) {
307  $data[] = array("value" => $entered_value);
308  }
309  return $data;
310  }
+ Here is the call graph for this function:

◆ importResponses()

SurveyMetricQuestion::importResponses ( array  $a_data)

Definition at line 394 of file class.SurveyMetricQuestion.php.

References $data, SurveyQuestion\$id, setMaximum(), and setMinimum().

394  : void
395  {
396  foreach ($a_data as $id => $data) {
397  $this->setMinimum($data["min"]);
398  $this->setMaximum($data["max"]);
399  }
400  }
setMaximum(?float $maximum=null)
setMinimum(?float $minimum=null)
+ Here is the call graph for this function:

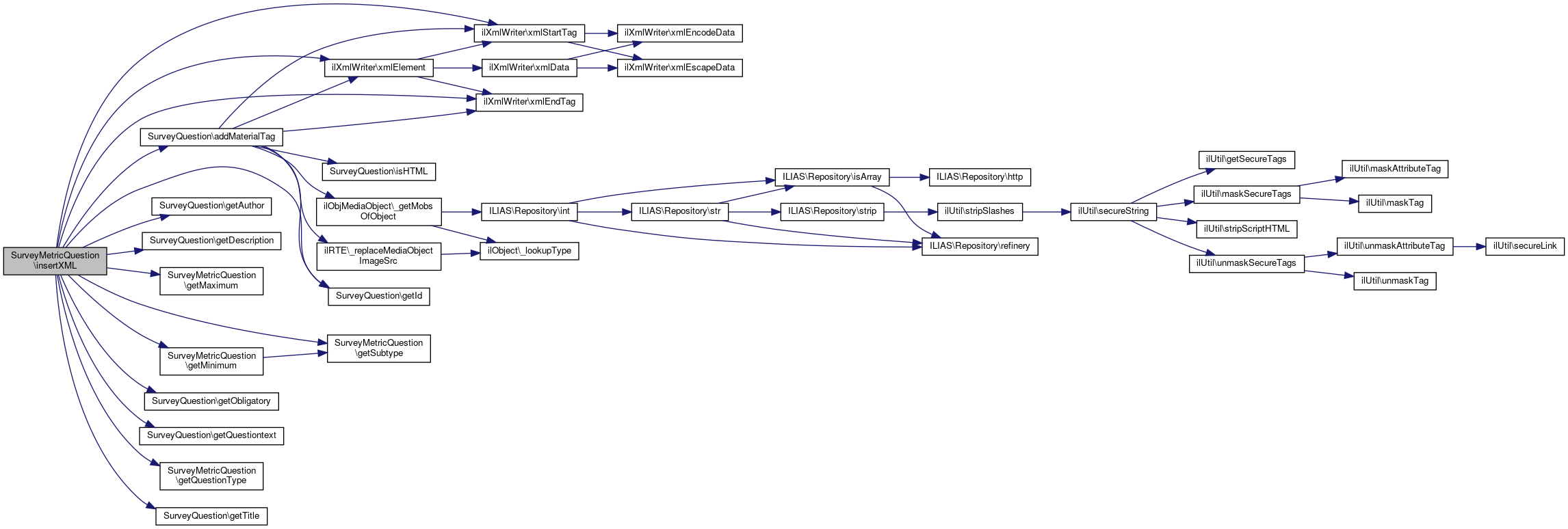
◆ insertXML()

SurveyMetricQuestion::insertXML ( ilXmlWriter  $a_xml_writer,
bool  $a_include_header = true 
)

Definition at line 208 of file class.SurveyMetricQuestion.php.

References SurveyQuestion\addMaterialTag(), SurveyQuestion\getAuthor(), SurveyQuestion\getDescription(), SurveyQuestion\getId(), getMaximum(), getMinimum(), SurveyQuestion\getObligatory(), SurveyQuestion\getQuestiontext(), getQuestionType(), getSubtype(), SurveyQuestion\getTitle(), IL_INST_ID, ilXmlWriter\xmlElement(), ilXmlWriter\xmlEndTag(), and ilXmlWriter\xmlStartTag().

Referenced by toXML().

211  : void {
212  $attrs = array(
213  "id" => $this->getId(),
214  "title" => $this->getTitle(),
215  "type" => $this->getQuestionType(),
216  "subtype" => $this->getSubtype(),
217  "obligatory" => $this->getObligatory()
218  );
219  $a_xml_writer->xmlStartTag("question", $attrs);
220 
221  $a_xml_writer->xmlElement("description", null, $this->getDescription());
222  $a_xml_writer->xmlElement("author", null, $this->getAuthor());
223  $a_xml_writer->xmlStartTag("questiontext");
224  $this->addMaterialTag($a_xml_writer, $this->getQuestiontext());
225  $a_xml_writer->xmlEndTag("questiontext");
226 
227  $a_xml_writer->xmlStartTag("responses");
228  switch ($this->getSubtype()) {
229  case 4:
230  case 3:
231  $attrs = array(
232  "id" => "0",
233  "format" => "double"
234  );
235  if ((string) $this->getMinimum() !== '') {
236  $attrs["min"] = $this->getMinimum();
237  }
238  if ((string) $this->getMaximum() !== '') {
239  $attrs["max"] = $this->getMaximum();
240  }
241  break;
242  case 5:
243  $attrs = array(
244  "id" => "0",
245  "format" => "integer"
246  );
247  if ((string) $this->getMinimum() !== '') {
248  $attrs["min"] = $this->getMinimum();
249  }
250  if ((string) $this->getMaximum() !== '') {
251  $attrs["max"] = $this->getMaximum();
252  }
253  break;
254  }
255  $a_xml_writer->xmlStartTag("response_num", $attrs);
256  $a_xml_writer->xmlEndTag("response_num");
257 
258  $a_xml_writer->xmlEndTag("responses");
259 
260  if (count($this->material) && preg_match(
261  "/il_(\d*?)_(\w+)_(\d+)/",
262  $this->material["internal_link"],
263  $matches
264  )) {
265  $attrs = array(
266  "label" => $this->material["title"]
267  );
268  $a_xml_writer->xmlStartTag("material", $attrs);
269  $intlink = "il_" . IL_INST_ID . "_" . $matches[2] . "_" . $matches[3];
270  if (strcmp($matches[1], "") !== 0) {
271  $intlink = $this->material["internal_link"];
272  }
273  $a_xml_writer->xmlElement("mattext", null, $intlink);
274  $a_xml_writer->xmlEndTag("material");
275  }
276 
277  $a_xml_writer->xmlEndTag("question");
278  }
const IL_INST_ID
Definition: constants.php:40
xmlEndTag(string $tag)
Writes an endtag.
addMaterialTag(ilXmlWriter $a_xml_writer, string $a_material, bool $close_material_tag=true, bool $add_mobs=true, ?array $a_attrs=null)
Creates an XML material tag from a plain text or xhtml text.
xmlStartTag(string $tag, ?array $attrs=null, bool $empty=false, bool $encode=true, bool $escape=true)
Writes a starttag.
xmlElement(string $tag, $attrs=null, $data=null, $encode=true, $escape=true)
Writes a basic element (no children, just textual content)
+ Here is the call graph for this function:
+ Here is the caller graph for this function:

◆ isComplete()

SurveyMetricQuestion::isComplete ( )

Definition at line 146 of file class.SurveyMetricQuestion.php.

References SurveyQuestion\getAuthor(), SurveyQuestion\getQuestiontext(), and SurveyQuestion\getTitle().

146  : bool
147  {
148  return (
149  $this->getTitle() !== '' &&
150  $this->getAuthor() !== '' &&
151  $this->getQuestiontext() !== ''
152  );
153  }
+ Here is the call graph for this function:

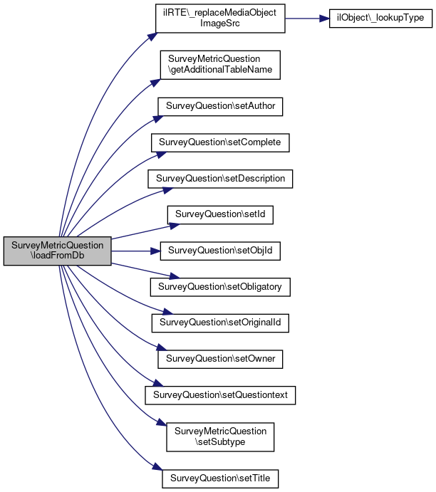
◆ loadFromDb()

SurveyMetricQuestion::loadFromDb ( int  $question_id)

Definition at line 103 of file class.SurveyMetricQuestion.php.

References $data, SurveyQuestion\$db, $ilDB, ilRTE\_replaceMediaObjectImageSrc(), getAdditionalTableName(), SurveyQuestion\setAuthor(), SurveyQuestion\setComplete(), SurveyQuestion\setDescription(), SurveyQuestion\setId(), SurveyQuestion\setObjId(), SurveyQuestion\setObligatory(), SurveyQuestion\setOriginalId(), SurveyQuestion\setOwner(), SurveyQuestion\setQuestiontext(), setSubtype(), and SurveyQuestion\setTitle().

103  : void
104  {
105  $ilDB = $this->db;
106 
107  $result = $ilDB->queryF(
108  "SELECT svy_question.*, " . $this->getAdditionalTableName() . ".* FROM svy_question LEFT JOIN " . $this->getAdditionalTableName() . " ON " . $this->getAdditionalTableName() . ".question_fi = svy_question.question_id WHERE svy_question.question_id = %s",
109  array('integer'),
110  array($question_id)
111  );
112  if ($result->numRows() === 1) {
113  $data = $ilDB->fetchAssoc($result);
114  $this->setId((int) $data["question_id"]);
115  $this->setTitle((string) $data["title"]);
116  $this->setDescription((string) $data["description"]);
117  $this->setObjId((int) $data["obj_fi"]);
118  $this->setAuthor((string) $data["author"]);
119  $this->setOwner((int) $data["owner_fi"]);
120  $this->label = (string) $data['label'];
121  $this->setQuestiontext(ilRTE::_replaceMediaObjectImageSrc((string) $data["questiontext"], 1));
122  $this->setObligatory((bool) $data["obligatory"]);
123  $this->setComplete((bool) $data["complete"]);
124  $this->setOriginalId((int) $data["original_id"]);
125  $this->setSubtype((int) $data["subtype"]);
126 
127  $result = $ilDB->queryF(
128  "SELECT svy_variable.* FROM svy_variable WHERE svy_variable.question_fi = %s",
129  array('integer'),
130  array($question_id)
131  );
132  if ($result->numRows() > 0) {
133  if ($data = $ilDB->fetchAssoc($result)) {
134  $this->minimum = is_null($data["value1"]) ? null : (float) $data["value1"];
135  if (($data["value2"] < 0) or (strcmp((string) $data["value2"], "") == 0)) {
136  $this->maximum = null;
137  } else {
138  $this->maximum = is_null($data["value2"] ?? null) ? null : (float) $data["value2"];
139  }
140  }
141  }
142  }
143  parent::loadFromDb($question_id);
144  }
static _replaceMediaObjectImageSrc(string $a_text, int $a_direction=0, string $nic='')
Replaces image source from mob image urls with the mob id or replaces mob id with the correct image s...
setQuestiontext(string $questiontext="")
setObligatory(bool $obligatory=true)
setOriginalId(?int $original_id)
setComplete(bool $a_complete)
setAuthor(string $author="")
setTitle(string $title="")
setOwner(int $owner=0)
setSubtype(int $a_subtype=self::SUBTYPE_NON_RATIO)
setDescription(string $description="")
setObjId(int $obj_id=0)
Set the reference(?) id of the container object.
+ Here is the call graph for this function:

◆ outPreconditionSelectValue()

SurveyMetricQuestion::outPreconditionSelectValue ( ilTemplate  $template)

Definition at line 412 of file class.SurveyMetricQuestion.php.

References ilTemplate\parseCurrentBlock(), ilTemplate\setCurrentBlock(), and HTML_Template_IT\setVariable().

414  : void {
415  $template->setCurrentBlock("textfield");
416  $template->setVariable("TEXTFIELD_VALUE", "");
417  $template->parseCurrentBlock();
418  }
parseCurrentBlock(string $part=ilGlobalTemplateInterface::DEFAULT_BLOCK)
setVariable($variable, $value='')
Sets a variable value.
Definition: IT.php:546
setCurrentBlock(string $part=ilGlobalTemplateInterface::DEFAULT_BLOCK)
+ Here is the call graph for this function:

◆ saveToDb()

SurveyMetricQuestion::saveToDb ( int  $original_id = 0)

Definition at line 155 of file class.SurveyMetricQuestion.php.

References SurveyQuestion\$db, $ilDB, SurveyQuestion\$original_id, getAdditionalTableName(), SurveyQuestion\getId(), getMaximum(), getMinimum(), and getSubtype().

155  : int
156  {
157  $ilDB = $this->db;
158 
159  $affectedRows = parent::saveToDb($original_id);
160  if ($affectedRows === 1) {
161  $ilDB->manipulateF(
162  "DELETE FROM " . $this->getAdditionalTableName() . " WHERE question_fi = %s",
163  array('integer'),
164  array($this->getId())
165  );
166  $ilDB->manipulateF(
167  "INSERT INTO " . $this->getAdditionalTableName() . " (question_fi, subtype) VALUES (%s, %s)",
168  array('integer', 'text'),
169  array($this->getId(), $this->getSubtype())
170  );
171 
172  // save categories
173  $ilDB->manipulateF(
174  "DELETE FROM svy_variable WHERE question_fi = %s",
175  array('integer'),
176  array($this->getId())
177  );
178 
179  if (preg_match("/[\D]/", $this->maximum) or (strcmp($this->maximum, "&infin;") == 0)) {
180  $max = -1;
181  } else {
182  $max = $this->getMaximum();
183  }
184  $next_id = $ilDB->nextId('svy_variable');
185  $ilDB->manipulateF(
186  "INSERT INTO svy_variable (variable_id, category_fi, question_fi, value1, value2, sequence, tstamp) VALUES (%s, %s, %s, %s, %s, %s, %s)",
187  array('integer','integer','integer','float','float','integer','integer'),
188  array($next_id, 0, $this->getId(), $this->getMinimum(), $max, 0, time())
189  );
190  }
191  return $affectedRows;
192  }
+ Here is the call graph for this function:

◆ saveUserInput()

SurveyMetricQuestion::saveUserInput ( array  $post_data,
int  $active_id,
bool  $a_return = false 
)

Definition at line 359 of file class.SurveyMetricQuestion.php.

References SurveyQuestion\$db, $ilDB, and SurveyQuestion\getId().

363  : ?array {
364  $ilDB = $this->db;
365 
366  $entered_value = $post_data[$this->getId() . "_metric_question"];
367 
368  // replace german notation with international notation
369  $entered_value = str_replace(",", ".", $entered_value);
370 
371  if ($a_return) {
372  return array(array("value" => $entered_value, "textanswer" => null));
373  }
374 
375  if ($entered_value === '') {
376  return null;
377  }
378 
379  $next_id = $ilDB->nextId('svy_answer');
380  #20216
381  $fields = array();
382  $fields['answer_id'] = array("integer", $next_id);
383  $fields['question_fi'] = array("integer", $this->getId());
384  $fields['active_fi'] = array("integer", $active_id);
385  $fields['value'] = array("float", $entered_value);
386  $fields['textanswer'] = array("clob", null);
387  $fields['tstamp'] = array("integer", time());
388 
389  $ilDB->insert("svy_answer", $fields);
390 
391  return null;
392  }
+ Here is the call graph for this function:

◆ setMaximum()

SurveyMetricQuestion::setMaximum ( ?float  $maximum = null)

Definition at line 64 of file class.SurveyMetricQuestion.php.

References $maximum.

Referenced by importResponses().

64  : void
65  {
66  $this->maximum = $maximum;
67  }
+ Here is the caller graph for this function:

◆ setMinimum()

SurveyMetricQuestion::setMinimum ( ?float  $minimum = null)

Definition at line 59 of file class.SurveyMetricQuestion.php.

References $minimum.

Referenced by importResponses().

59  : void
60  {
61  $this->minimum = $minimum;
62  }
+ Here is the caller graph for this function:

◆ setSubtype()

SurveyMetricQuestion::setSubtype ( int  $a_subtype = self::SUBTYPE_NON_RATIO)

Definition at line 54 of file class.SurveyMetricQuestion.php.

Referenced by loadFromDb().

54  : void
55  {
56  $this->subtype = $a_subtype;
57  }
+ Here is the caller graph for this function:

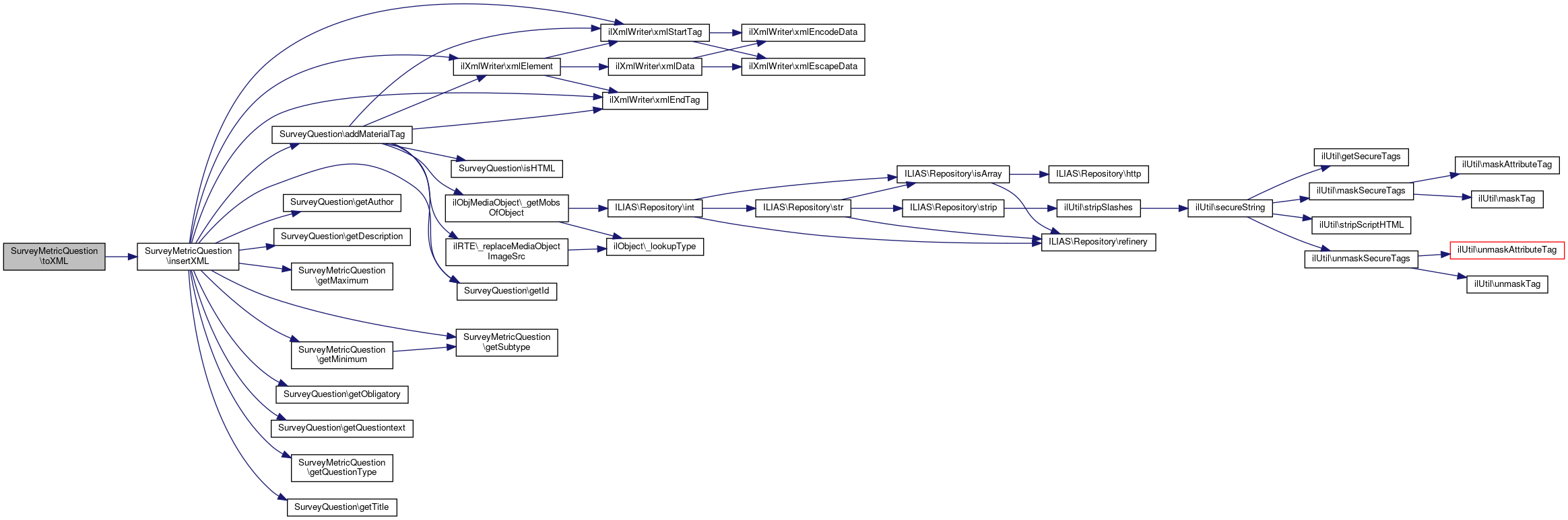
◆ toXML()

SurveyMetricQuestion::toXML ( bool  $a_include_header = true)

Definition at line 194 of file class.SurveyMetricQuestion.php.

References insertXML().

196  : string {
197  $a_xml_writer = new ilXmlWriter();
198  $a_xml_writer->xmlHeader();
199  $this->insertXML($a_xml_writer, $a_include_header);
200  $xml = $a_xml_writer->xmlDumpMem(false);
201  if (!$a_include_header) {
202  $pos = strpos($xml, "?>");
203  $xml = substr($xml, $pos + 2);
204  }
205  return $xml;
206  }
insertXML(ilXmlWriter $a_xml_writer, bool $a_include_header=true)
+ Here is the call graph for this function:

◆ usableForPrecondition()

SurveyMetricQuestion::usableForPrecondition ( )

Definition at line 402 of file class.SurveyMetricQuestion.php.

402  : bool
403  {
404  return true;
405  }

Field Documentation

◆ $maximum

float SurveyMetricQuestion::$maximum

Definition at line 34 of file class.SurveyMetricQuestion.php.

Referenced by getMaximum(), and setMaximum().

◆ $minimum

float SurveyMetricQuestion::$minimum

Definition at line 33 of file class.SurveyMetricQuestion.php.

Referenced by getMinimum(), and setMinimum().

◆ $subtype

int SurveyMetricQuestion::$subtype

Definition at line 31 of file class.SurveyMetricQuestion.php.

Referenced by __construct(), and getSubtype().

◆ SUBTYPE_NON_RATIO

const SurveyMetricQuestion::SUBTYPE_NON_RATIO = 3

◆ SUBTYPE_RATIO_ABSOLUTE

const SurveyMetricQuestion::SUBTYPE_RATIO_ABSOLUTE = 5

◆ SUBTYPE_RATIO_NON_ABSOLUTE

const SurveyMetricQuestion::SUBTYPE_RATIO_NON_ABSOLUTE = 4

The documentation for this class was generated from the following file: