ILIAS  release_10 Revision v10.1-43-ga1241a92c2f
ilAssQuestionFeedback Class Reference
+ Inheritance diagram for ilAssQuestionFeedback:
+ Collaboration diagram for ilAssQuestionFeedback:

Public Member Functions

 __construct (assQuestion $questionOBJ, ilCtrl $ctrl, ilDBInterface $db, ilLanguage $lng)
 constructor More...
 
 getGenericFeedbackTestPresentation (int $question_id, bool $solution_completed)
 returns the html of GENERIC feedback for the given question id for test presentation (either for the complete solution or for the incomplete solution) More...
 
 getSpecificAnswerFeedbackTestPresentation (int $question_id, int $question_index, int $answer_index)
 returns the html of SPECIFIC feedback for the given question id and answer index for test presentation More...
 
 completeGenericFormProperties (ilPropertyFormGUI $form)
 completes a given form object with the GENERIC form properties required by all question types More...
 
 completeSpecificFormProperties (ilPropertyFormGUI $form)
 completes a given form object with the SPECIFIC form properties required by this question type More...
 
 initGenericFormProperties (ilPropertyFormGUI $form)
 initialises a given form object's GENERIC form properties relating to all question types More...
 
 initSpecificFormProperties (ilPropertyFormGUI $form)
 initialises a given form object's SPECIFIC form properties relating to this question type More...
 
 saveGenericFormProperties (ilPropertyFormGUI $form)
 saves a given form object's GENERIC form properties relating to all question types More...
 
 saveSpecificFormProperties (ilPropertyFormGUI $form)
 saves a given form object's SPECIFIC form properties relating to this question type More...
 
 isSaveableInPageObjectEditingMode ()
 returns the fact wether the feedback editing form is saveable in page object editing or not. More...
 
 getGenericFeedbackContent (int $question_id, bool $solution_completed)
 returns the GENERIC feedback content for a given question state. More...
 
 getSpecificAnswerFeedbackContent (int $question_id, int $question_index, int $answer_index)
 
 getAllSpecificAnswerFeedbackContents (int $question_id)
 
 isSpecificAnswerFeedbackAvailable (int $question_id)
 
 saveGenericFeedbackContent (int $question_id, bool $solution_completed, string $feedback_content)
 saves GENERIC feedback content for the given question id to the database. More...
 
 saveSpecificAnswerFeedbackContent (int $question_id, int $question_index, int $answer_index, string $feedback_content)
 
 deleteGenericFeedbacks (int $question_id, bool $isAdditionalContentEditingModePageObject)
 deletes all GENERIC feedback contents (and page objects if required) for the given question id More...
 
 deleteSpecificAnswerFeedbacks (int $question_id, bool $isAdditionalContentEditingModePageObject)
 
 duplicateFeedback (int $originalQuestionId, int $duplicateQuestionId)
 duplicates the feedback relating to the given original question id and saves it for the given duplicate question id More...
 
 cloneFeedback (int $originalQuestionId, int $duplicateQuestionId)
 syncs the feedback from a duplicated question back to the original question More...
 
 checkFeedbackParent (int $feedbackId)
 
 getClassNameByType (string $a_type, bool $a_gui=false)
 
 setPageObjectOutputMode (string $page_obj_output_mode)
 
 getPageObjectOutputMode ()
 
 getGenericFeedbackExportPresentation (int $question_id, bool $solution_completed)
 returns the generic feedback export presentation for given question id either for solution completed or incompleted More...
 
 getSpecificAnswerFeedbackExportPresentation (int $question_id, int $question_index, int $answer_index)
 returns the generic feedback export presentation for given question id either for solution completed or incompleted More...
 
 importGenericFeedback (int $question_id, bool $solution_completed, string $feedback_content)
 imports the given feedback content as generic feedback for the given question id for either the complete or incomplete solution More...
 
 importSpecificAnswerFeedback (int $question_id, int $question_index, int $answer_index, string $feedback_content)
 
 migrateContentForLearningModule (ilAssSelfAssessmentMigrator $migrator, int $question_id)
 
 createFeedbackPages (string $mode)
 

Static Public Member Functions

static isValidFeedbackPageObjectType (string $feedbackPageObjectType)
 returns the fact whether the given page object type relates to generic or specific feedback page objects More...
 

Data Fields

const CSS_CLASS_FEEDBACK_CORRECT = 'ilc_qfeedr_FeedbackRight'
 
const CSS_CLASS_FEEDBACK_WRONG = 'ilc_qfeedw_FeedbackWrong'
 
const PAGE_OBJECT_TYPE_GENERIC_FEEDBACK = 'qfbg'
 type for generic feedback page objects More...
 
const PAGE_OBJECT_TYPE_SPECIFIC_FEEDBACK = 'qfbs'
 type for specific feedback page objects More...
 
const FEEDBACK_SOLUTION_INCOMPLETE_PAGE_OBJECT_ID = 1
 id for page object relating to generic incomplete solution feedback More...
 
const FEEDBACK_SOLUTION_COMPLETE_PAGE_OBJECT_ID = 2
 id for page object relating to generic complete solution feedback More...
 
const TABLE_NAME_GENERIC_FEEDBACK = 'qpl_fb_generic'
 

Protected Member Functions

 buildFeedbackContentFormProperty (string $label, string $post_var, bool $as_non_editable)
 builds and returns a form property gui object with the given label and postvar that is addable to property forms depending on the given flag "asNonEditable" it returns a ... More...
 
 cloneSpecificFeedback (int $originalQuestionId, int $duplicateQuestionId)
 duplicates the SPECIFIC feedback relating to the given original question id and saves it for the given duplicate question id More...
 
 getGenericFeedbackId (int $question_id, bool $solution_completed)
 returns the SPECIFIC answer feedback ID for a given question id and answer index. More...
 
 isGenericFeedbackId (int $feedbackId)
 
 isSpecificAnswerFeedbackId (int $feedbackId)
 
 getGenericFeedbackTableName ()
 
 getPageObjectNonEditableValueHTML (string $page_object_type, int $page_object_id)
 returns html content to be used as value for non editable value form properties in feedback editing form More...
 
 getPageObjectXML (string $page_object_type, int $page_object_id)
 
 createPageObject (string $page_object_type, int $page_object_id, string $page_object_content)
 
 clonePageObject (string $page_object_type, int $source_page_object_id, int $target_page_object_id, int $target_page_object_parent_id)
 
 ensurePageObjectDeleted (string $page_object_type, int $page_object_id)
 
 getGenericFeedbackPageObjectType ()
 
 getSpecificAnswerFeedbackPageObjectType ()
 
 getGenericFeedbackPageObjectId (int $question_id, bool $solution_completed)
 returns a useable page object id for generic feedback page objects for the given question id for either the complete or incomplete solution (using the id sequence of non page object generic feedback) More...
 
 cleanupPageContent (string $content)
 

Protected Attributes

assQuestion $questionOBJ
 
ilCtrl $ctrl
 
ilDBInterface $db
 
ilLanguage $lng
 
string $page_obj_output_mode = "presentation"
 

Private Member Functions

 duplicateGenericFeedback (int $originalQuestionId, int $duplicateQuestionId)
 duplicates the GENERIC feedback relating to the given original question id and saves it for the given duplicate question id More...
 
 cloneGenericFeedback (int $originalQuestionId, int $duplicateQuestionId)
 syncs the GENERIC feedback from a duplicated question back to the original question More...
 
 getPageObjectEditingLink (string $page_object_type, int $page_object_id)
 
 ensurePageObjectExists (string $page_object_type, int $page_object_id)
 

Detailed Description

Definition at line 29 of file class.ilAssQuestionFeedback.php.

Constructor & Destructor Documentation

◆ __construct()

ilAssQuestionFeedback::__construct ( assQuestion  $questionOBJ,
ilCtrl  $ctrl,
ilDBInterface  $db,
ilLanguage  $lng 
)
final

constructor

public

Parameters
assQuestion$questionOBJ
ilCtrl$ctrl
ilDBInterface$db
ilLanguage$lng

Definition at line 76 of file class.ilAssQuestionFeedback.php.

References $ctrl, $db, $lng, $questionOBJ, ILIAS\Repository\ctrl(), and ILIAS\Repository\lng().

+ Here is the call graph for this function:

Member Function Documentation

◆ buildFeedbackContentFormProperty()

ilAssQuestionFeedback::buildFeedbackContentFormProperty ( string  $label,
string  $post_var,
bool  $as_non_editable 
)
finalprotected

builds and returns a form property gui object with the given label and postvar that is addable to property forms depending on the given flag "asNonEditable" it returns a ...

  • non editable gui
  • textarea input gui
    Returns
    ilTextAreaInputGUI|ilNonEditableValueGUI

Definition at line 244 of file class.ilAssQuestionFeedback.php.

References ilObjAdvancedEditing\_getUsedHTMLTags(), and ilAssSelfAssessmentQuestionFormatter\getSelfAssessmentTags().

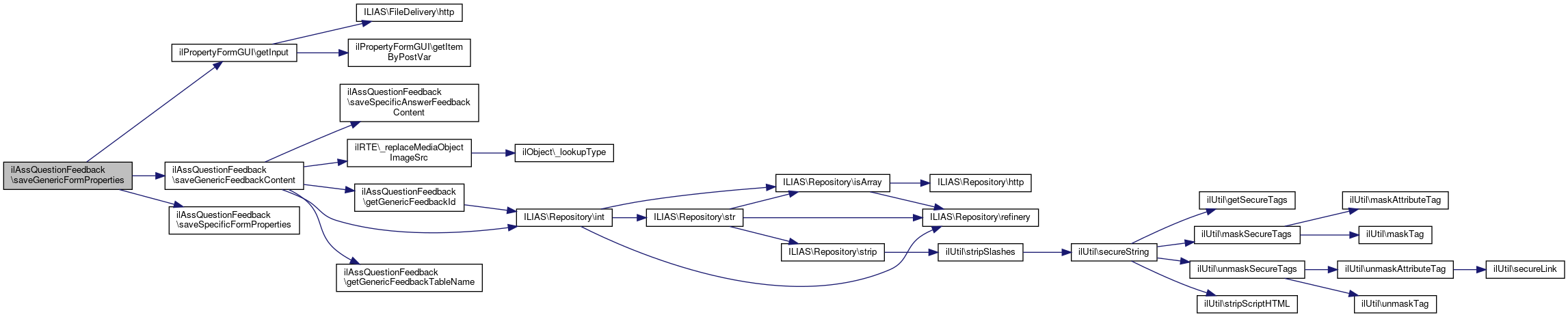
Referenced by ilAssClozeTestFeedback\completeFbPropsForNumericGap(), ilAssClozeTestFeedback\completeFbPropsForSelectGap(), ilAssClozeTestFeedback\completeFbPropsForTextGap(), ilAssClozeTestFeedback\completeFormPropsForFeedbackModeGapQuestion(), completeGenericFormProperties(), ilAssConfigurableMultiOptionQuestionFeedback\completeSpecificFormProperties(), and ilAssMultiOptionQuestionFeedback\completeSpecificFormProperties().

245  {
246  if ($as_non_editable) {
247  $property = new ilNonEditableValueGUI($label, $post_var, true);
248  } else {
249  $property = new ilTextAreaInputGUI($label, $post_var);
250  $property->setRequired(false);
251  $property->setRows(10);
252  $property->setCols(80);
253 
254  if (!$this->questionOBJ->getPreventRteUsage()) {
255  $property->setUseRte(true);
256  $property->setRteTags(ilObjAdvancedEditing::_getUsedHTMLTags("assessment"));
257  $property->setRTESupport($this->questionOBJ->getId(), "qpl", "assessment");
258  } else {
260  $property->setUseTagsForRteOnly(false);
261  }
262 
263  $property->setRTESupport($this->questionOBJ->getId(), "qpl", "assessment");
264  }
265 
266  return $property;
267  }
static getSelfAssessmentTags()
Get tags allowed in question tags in self assessment mode.
This file is part of ILIAS, a powerful learning management system published by ILIAS open source e-Le...
This class represents a text area property in a property form.
static _getUsedHTMLTags(string $a_module="")
Returns an array of all allowed HTML tags for text editing.
+ Here is the call graph for this function:
+ Here is the caller graph for this function:

◆ checkFeedbackParent()

ilAssQuestionFeedback::checkFeedbackParent ( int  $feedbackId)
final

Definition at line 511 of file class.ilAssQuestionFeedback.php.

References isGenericFeedbackId(), and isSpecificAnswerFeedbackId().

511  : bool
512  {
513  if ($this->isGenericFeedbackId($feedbackId)) {
514  return true;
515  }
516 
517  if ($this->isSpecificAnswerFeedbackId($feedbackId)) {
518  return true;
519  }
520 
521  return false;
522  }
isSpecificAnswerFeedbackId(int $feedbackId)
+ Here is the call graph for this function:

◆ cleanupPageContent()

ilAssQuestionFeedback::cleanupPageContent ( string  $content)
protected

Definition at line 754 of file class.ilAssQuestionFeedback.php.

Referenced by ilAssMultiOptionQuestionFeedback\getAllSpecificAnswerPageEditorFeedbackContents(), getGenericFeedbackTestPresentation(), and ilAssMultiOptionQuestionFeedback\getSpecificAnswerFeedbackTestPresentation().

754  : string
755  {
756  $doc = new DOMDocument('1.0', 'UTF-8');
757  if (@$doc->loadHTML('<html><body>' . $content . '</body></html>')) {
758  $xpath = new DOMXPath($doc);
759  $nodes_after_comments = $xpath->query('//comment()/following-sibling::*[1]');
760  foreach ($nodes_after_comments as $node_after_comments) {
761  if (trim($node_after_comments->nodeValue) === ''
762  && $node_after_comments->childElementCount === 0) {
763  return '';
764  }
765  }
766  }
767  return $content;
768  }
+ Here is the caller graph for this function:

◆ cloneFeedback()

ilAssQuestionFeedback::cloneFeedback ( int  $originalQuestionId,
int  $duplicateQuestionId 
)
final

syncs the feedback from a duplicated question back to the original question

Definition at line 437 of file class.ilAssQuestionFeedback.php.

References cloneGenericFeedback(), and cloneSpecificFeedback().

437  : void
438  {
439  $this->cloneGenericFeedback($originalQuestionId, $duplicateQuestionId);
440  $this->cloneSpecificFeedback($originalQuestionId, $duplicateQuestionId);
441  }
cloneSpecificFeedback(int $originalQuestionId, int $duplicateQuestionId)
duplicates the SPECIFIC feedback relating to the given original question id and saves it for the give...
cloneGenericFeedback(int $originalQuestionId, int $duplicateQuestionId)
syncs the GENERIC feedback from a duplicated question back to the original question ...
+ Here is the call graph for this function:

◆ cloneGenericFeedback()

ilAssQuestionFeedback::cloneGenericFeedback ( int  $originalQuestionId,
int  $duplicateQuestionId 
)
private

syncs the GENERIC feedback from a duplicated question back to the original question

Definition at line 446 of file class.ilAssQuestionFeedback.php.

References getGenericFeedbackTableName().

Referenced by cloneFeedback().

446  : void
447  {
448  // delete generic feedback of the original question
449  $this->db->manipulateF(
450  "DELETE FROM {$this->getGenericFeedbackTableName()} WHERE question_fi = %s",
451  ['integer'],
452  [$originalQuestionId]
453  );
454 
455  // get generic feedback of the actual (duplicated) question
456  $result = $this->db->queryF(
457  "SELECT * FROM {$this->getGenericFeedbackTableName()} WHERE question_fi = %s",
458  ['integer'],
459  [$duplicateQuestionId]
460  );
461 
462  // save generic feedback to the original question
463  while ($row = $this->db->fetchAssoc($result)) {
464  $nextId = $this->db->nextId($this->getGenericFeedbackTableName());
465 
466  $this->db->insert($this->getGenericFeedbackTableName(), [
467  'feedback_id' => ['integer', $nextId],
468  'question_fi' => ['integer', $originalQuestionId],
469  'correctness' => ['text', $row['correctness']],
470  'feedback' => ['clob', $row['feedback']],
471  'tstamp' => ['integer', time()]
472  ]);
473  }
474  }
+ Here is the call graph for this function:
+ Here is the caller graph for this function:

◆ clonePageObject()

ilAssQuestionFeedback::clonePageObject ( string  $page_object_type,
int  $source_page_object_id,
int  $target_page_object_id,
int  $target_page_object_parent_id 
)
finalprotected

Definition at line 628 of file class.ilAssQuestionFeedback.php.

References ensurePageObjectExists(), and getClassNameByType().

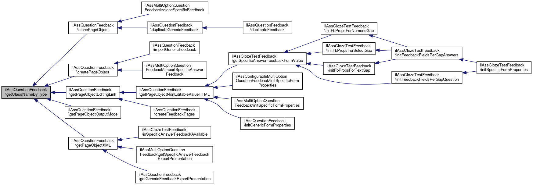
Referenced by ilAssMultiOptionQuestionFeedback\cloneSpecificFeedback(), and duplicateGenericFeedback().

633  : void {
634  $this->ensurePageObjectExists($page_object_type, $source_page_object_id);
635  $this->ensurePageObjectExists($page_object_type, $target_page_object_id);
636 
637  $cl = $this->getClassNameByType($page_object_type);
638 
639  $pageObject = new $cl($source_page_object_id);
640  $pageObject->setParentId($target_page_object_parent_id);
641  $pageObject->setId($target_page_object_id);
642  $pageObject->updateFromXML();
643  }
ensurePageObjectExists(string $page_object_type, int $page_object_id)
getClassNameByType(string $a_type, bool $a_gui=false)
+ Here is the call graph for this function:
+ Here is the caller graph for this function:

◆ cloneSpecificFeedback()

ilAssQuestionFeedback::cloneSpecificFeedback ( int  $originalQuestionId,
int  $duplicateQuestionId 
)
abstractprotected

duplicates the SPECIFIC feedback relating to the given original question id and saves it for the given duplicate question id

Referenced by cloneFeedback(), duplicateFeedback(), and duplicateGenericFeedback().

+ Here is the caller graph for this function:

◆ completeGenericFormProperties()

ilAssQuestionFeedback::completeGenericFormProperties ( ilPropertyFormGUI  $form)
final

completes a given form object with the GENERIC form properties required by all question types

Definition at line 121 of file class.ilAssQuestionFeedback.php.

References ilPropertyFormGUI\addItem(), buildFeedbackContentFormProperty(), completeSpecificFormProperties(), and ILIAS\Repository\lng().

121  : void
122  {
124  $this->lng->txt('feedback_complete_solution'),
125  'feedback_complete',
126  $this->questionOBJ->isAdditionalContentEditingModePageObject()
127  ));
128 
130  $this->lng->txt('feedback_incomplete_solution'),
131  'feedback_incomplete',
132  $this->questionOBJ->isAdditionalContentEditingModePageObject()
133  ));
134  }
buildFeedbackContentFormProperty(string $label, string $post_var, bool $as_non_editable)
builds and returns a form property gui object with the given label and postvar that is addable to pro...
+ Here is the call graph for this function:

◆ completeSpecificFormProperties()

ilAssQuestionFeedback::completeSpecificFormProperties ( ilPropertyFormGUI  $form)
abstract

completes a given form object with the SPECIFIC form properties required by this question type

public

Parameters
ilPropertyFormGUI$form

Referenced by completeGenericFormProperties().

+ Here is the caller graph for this function:

◆ createFeedbackPages()

ilAssQuestionFeedback::createFeedbackPages ( string  $mode)

Definition at line 770 of file class.ilAssQuestionFeedback.php.

References ensurePageObjectExists(), getPageObjectEditingLink(), PAGE_OBJECT_TYPE_GENERIC_FEEDBACK, and saveGenericFeedbackContent().

770  : string
771  {
773  $page_object_id_complete = $this->saveGenericFeedbackContent(
774  $this->questionOBJ->getId(),
775  true,
776  ''
777  );
778  $this->ensurePageObjectExists($page_object_type, $page_object_id_complete);
779 
780  $page_object_id_incomplete = $this->saveGenericFeedbackContent(
781  $this->questionOBJ->getId(),
782  false,
783  ''
784  );
785  $this->ensurePageObjectExists($page_object_type, $page_object_id_incomplete);
786 
787  $page_object_id = ($mode === 'complete') ? $page_object_id_complete : $page_object_id_incomplete;
788  return $this->getPageObjectEditingLink(
789  $page_object_type,
790  $page_object_id
791  );
792  }
saveGenericFeedbackContent(int $question_id, bool $solution_completed, string $feedback_content)
saves GENERIC feedback content for the given question id to the database.
ensurePageObjectExists(string $page_object_type, int $page_object_id)
getPageObjectEditingLink(string $page_object_type, int $page_object_id)
const PAGE_OBJECT_TYPE_GENERIC_FEEDBACK
type for generic feedback page objects
+ Here is the call graph for this function:

◆ createPageObject()

ilAssQuestionFeedback::createPageObject ( string  $page_object_type,
int  $page_object_id,
string  $page_object_content 
)
finalprotected

Definition at line 617 of file class.ilAssQuestionFeedback.php.

References getClassNameByType().

Referenced by importGenericFeedback(), and ilAssMultiOptionQuestionFeedback\importSpecificAnswerFeedback().

617  : void
618  {
619  $cl = $this->getClassNameByType($page_object_type);
620 
621  $pageObject = new $cl();
622  $pageObject->setParentId($this->questionOBJ->getId());
623  $pageObject->setId($page_object_id);
624  $pageObject->setXMLContent($page_object_content);
625  $pageObject->createFromXML();
626  }
getClassNameByType(string $a_type, bool $a_gui=false)
+ Here is the call graph for this function:
+ Here is the caller graph for this function:

◆ deleteGenericFeedbacks()

ilAssQuestionFeedback::deleteGenericFeedbacks ( int  $question_id,
bool  $isAdditionalContentEditingModePageObject 
)
final

deletes all GENERIC feedback contents (and page objects if required) for the given question id

Definition at line 365 of file class.ilAssQuestionFeedback.php.

References deleteSpecificAnswerFeedbacks(), ensurePageObjectDeleted(), getGenericFeedbackPageObjectId(), and getGenericFeedbackPageObjectType().

365  : void
366  {
367  if ($isAdditionalContentEditingModePageObject) {
370  $this->getGenericFeedbackPageObjectId($question_id, true)
371  );
372 
375  $this->getGenericFeedbackPageObjectId($question_id, false)
376  );
377  }
378 
379  $this->db->manipulateF(
380  "DELETE FROM {$this->getGenericFeedbackTableName()} WHERE question_fi = %s",
381  ['integer'],
382  [$question_id]
383  );
384  }
ensurePageObjectDeleted(string $page_object_type, int $page_object_id)
getGenericFeedbackPageObjectId(int $question_id, bool $solution_completed)
returns a useable page object id for generic feedback page objects for the given question id for eith...
+ Here is the call graph for this function:

◆ deleteSpecificAnswerFeedbacks()

ilAssQuestionFeedback::deleteSpecificAnswerFeedbacks ( int  $question_id,
bool  $isAdditionalContentEditingModePageObject 
)
abstract

Referenced by deleteGenericFeedbacks().

+ Here is the caller graph for this function:

◆ duplicateFeedback()

ilAssQuestionFeedback::duplicateFeedback ( int  $originalQuestionId,
int  $duplicateQuestionId 
)
final

duplicates the feedback relating to the given original question id and saves it for the given duplicate question id

Definition at line 392 of file class.ilAssQuestionFeedback.php.

References cloneSpecificFeedback(), and duplicateGenericFeedback().

392  : void
393  {
394  $this->duplicateGenericFeedback($originalQuestionId, $duplicateQuestionId);
395  $this->cloneSpecificFeedback($originalQuestionId, $duplicateQuestionId);
396  }
cloneSpecificFeedback(int $originalQuestionId, int $duplicateQuestionId)
duplicates the SPECIFIC feedback relating to the given original question id and saves it for the give...
duplicateGenericFeedback(int $originalQuestionId, int $duplicateQuestionId)
duplicates the GENERIC feedback relating to the given original question id and saves it for the given...
+ Here is the call graph for this function:

◆ duplicateGenericFeedback()

ilAssQuestionFeedback::duplicateGenericFeedback ( int  $originalQuestionId,
int  $duplicateQuestionId 
)
private

duplicates the GENERIC feedback relating to the given original question id and saves it for the given duplicate question id

Definition at line 402 of file class.ilAssQuestionFeedback.php.

References $res, clonePageObject(), cloneSpecificFeedback(), getGenericFeedbackPageObjectType(), and getGenericFeedbackTableName().

Referenced by duplicateFeedback().

402  : void
403  {
404  $res = $this->db->queryF(
405  "SELECT * FROM {$this->getGenericFeedbackTableName()} WHERE question_fi = %s",
406  ['integer'],
407  [$originalQuestionId]
408  );
409 
410  while ($row = $this->db->fetchAssoc($res)) {
411  $feedbackId = $this->db->nextId($this->getGenericFeedbackTableName());
412 
413  $this->db->insert($this->getGenericFeedbackTableName(), [
414  'feedback_id' => ['integer', $feedbackId],
415  'question_fi' => ['integer', $duplicateQuestionId],
416  'correctness' => ['text', $row['correctness']],
417  'feedback' => ['clob', $row['feedback']],
418  'tstamp' => ['integer', time()]
419  ]);
420 
421  if ($this->questionOBJ->isAdditionalContentEditingModePageObject()) {
422  $page_object_type = $this->getGenericFeedbackPageObjectType();
423  $this->clonePageObject($page_object_type, $row['feedback_id'], $feedbackId, $duplicateQuestionId);
424  }
425  }
426  }
clonePageObject(string $page_object_type, int $source_page_object_id, int $target_page_object_id, int $target_page_object_parent_id)
$res
Definition: ltiservices.php:69
+ Here is the call graph for this function:
+ Here is the caller graph for this function:

◆ ensurePageObjectDeleted()

ilAssQuestionFeedback::ensurePageObjectDeleted ( string  $page_object_type,
int  $page_object_id 
)
finalprotected

Definition at line 645 of file class.ilAssQuestionFeedback.php.

References ilPageObject\_exists(), PAGE_OBJECT_TYPE_GENERIC_FEEDBACK, and PAGE_OBJECT_TYPE_SPECIFIC_FEEDBACK.

Referenced by deleteGenericFeedbacks(), ilAssMultiOptionQuestionFeedback\deleteSpecificAnswerFeedbacks(), and ilAssClozeTestFeedback\deleteSpecificAnswerFeedbacksByIds().

645  : void
646  {
647  if ($page_object_id === -1) {
648  return;
649  }
650 
652  if (ilAssGenFeedbackPage::_exists($page_object_type, $page_object_id)) {
653  $pageObject = new ilAssGenFeedbackPage($page_object_id);
654  $pageObject->delete();
655  }
656  }
658  if (ilAssSpecFeedbackPage::_exists($page_object_type, $page_object_id)) {
659  $pageObject = new ilAssSpecFeedbackPage($page_object_id);
660  $pageObject->delete();
661  }
662  }
663  }
This file is part of ILIAS, a powerful learning management system published by ILIAS open source e-Le...
static _exists(string $a_parent_type, int $a_id, string $a_lang="", bool $a_no_cache=false)
Checks whether page exists.
const PAGE_OBJECT_TYPE_GENERIC_FEEDBACK
type for generic feedback page objects
This file is part of ILIAS, a powerful learning management system published by ILIAS open source e-Le...
const PAGE_OBJECT_TYPE_SPECIFIC_FEEDBACK
type for specific feedback page objects
+ Here is the call graph for this function:
+ Here is the caller graph for this function:

◆ ensurePageObjectExists()

ilAssQuestionFeedback::ensurePageObjectExists ( string  $page_object_type,
int  $page_object_id 
)
private

Definition at line 599 of file class.ilAssQuestionFeedback.php.

References ilPageObject\_exists(), PAGE_OBJECT_TYPE_GENERIC_FEEDBACK, and PAGE_OBJECT_TYPE_SPECIFIC_FEEDBACK.

Referenced by clonePageObject(), createFeedbackPages(), getPageObjectOutputMode(), getPageObjectXML(), and initGenericFormProperties().

599  : void
600  {
602  && !ilAssGenFeedbackPage::_exists($page_object_type, $page_object_id, '', true)) {
603  $pageObject = new ilAssGenFeedbackPage();
604  $pageObject->setParentId($this->questionOBJ->getId());
605  $pageObject->setId($page_object_id);
606  $pageObject->createFromXML();
607  }
609  && !ilAssSpecFeedbackPage::_exists($page_object_type, $page_object_id, '', true)) {
610  $pageObject = new ilAssSpecFeedbackPage();
611  $pageObject->setParentId($this->questionOBJ->getId());
612  $pageObject->setId($page_object_id);
613  $pageObject->createFromXML();
614  }
615  }
This file is part of ILIAS, a powerful learning management system published by ILIAS open source e-Le...
static _exists(string $a_parent_type, int $a_id, string $a_lang="", bool $a_no_cache=false)
Checks whether page exists.
const PAGE_OBJECT_TYPE_GENERIC_FEEDBACK
type for generic feedback page objects
This file is part of ILIAS, a powerful learning management system published by ILIAS open source e-Le...
const PAGE_OBJECT_TYPE_SPECIFIC_FEEDBACK
type for specific feedback page objects
+ Here is the call graph for this function:
+ Here is the caller graph for this function:

◆ getAllSpecificAnswerFeedbackContents()

ilAssQuestionFeedback::getAllSpecificAnswerFeedbackContents ( int  $question_id)
abstract

Referenced by getGenericFeedbackContent().

+ Here is the caller graph for this function:

◆ getClassNameByType()

ilAssQuestionFeedback::getClassNameByType ( string  $a_type,
bool  $a_gui = false 
)

Definition at line 545 of file class.ilAssQuestionFeedback.php.

References PAGE_OBJECT_TYPE_GENERIC_FEEDBACK.

Referenced by clonePageObject(), createPageObject(), getPageObjectEditingLink(), getPageObjectOutputMode(), and getPageObjectXML().

545  : string
546  {
547  $gui = ($a_gui) ? "GUI" : "";
548 
550  return "ilAssGenFeedbackPage" . $gui;
551  }
552 
553  //if ($a_type == ilAssQuestionFeedback::PAGE_OBJECT_TYPE_SPECIFIC_FEEDBACK) {
554  return "ilAssSpecFeedbackPage" . $gui;
555  }
const PAGE_OBJECT_TYPE_GENERIC_FEEDBACK
type for generic feedback page objects
+ Here is the caller graph for this function:

◆ getGenericFeedbackContent()

ilAssQuestionFeedback::getGenericFeedbackContent ( int  $question_id,
bool  $solution_completed 
)
final

returns the GENERIC feedback content for a given question state.

the state is either the completed solution (all answers correct) of the question or at least one incorrect answer.

Definition at line 274 of file class.ilAssQuestionFeedback.php.

References $res, ilRTE\_replaceMediaObjectImageSrc(), getAllSpecificAnswerFeedbackContents(), and getSpecificAnswerFeedbackContent().

Referenced by getGenericFeedbackExportPresentation(), getGenericFeedbackTestPresentation(), and initGenericFormProperties().

274  : string
275  {
276  $res = $this->db->queryF(
277  "SELECT * FROM {$this->getGenericFeedbackTableName()} WHERE question_fi = %s AND correctness = %s",
278  ['integer', 'text'],
279  [$question_id, (int) $solution_completed]
280  );
281 
282  $feedback_content = '';
283 
284  if ($this->db->numRows($res) > 0) {
285  $row = $this->db->fetchAssoc($res);
286  $feedback_content = ilRTE::_replaceMediaObjectImageSrc(
287  $this->questionOBJ->getHtmlQuestionContentPurifier()->purify($row['feedback'] ?? ''),
288  1
289  );
290  }
291  return $feedback_content;
292  }
static _replaceMediaObjectImageSrc(string $a_text, int $a_direction=0, string $nic='')
Replaces image source from mob image urls with the mob id or replaces mob id with the correct image s...
$res
Definition: ltiservices.php:69
+ Here is the call graph for this function:
+ Here is the caller graph for this function:

◆ getGenericFeedbackExportPresentation()

ilAssQuestionFeedback::getGenericFeedbackExportPresentation ( int  $question_id,
bool  $solution_completed 
)

returns the generic feedback export presentation for given question id either for solution completed or incompleted

Definition at line 705 of file class.ilAssQuestionFeedback.php.

References getGenericFeedbackContent(), getGenericFeedbackPageObjectId(), getGenericFeedbackPageObjectType(), getPageObjectXML(), and getSpecificAnswerFeedbackExportPresentation().

705  : string
706  {
707  if ($this->questionOBJ->isAdditionalContentEditingModePageObject()) {
708  $genericFeedbackExportPresentation = $this->getPageObjectXML(
710  $this->getGenericFeedbackPageObjectId($question_id, $solution_completed)
711  );
712  } else {
713  $genericFeedbackExportPresentation = $this->getGenericFeedbackContent($question_id, $solution_completed);
714  }
715 
716  return $genericFeedbackExportPresentation;
717  }
getPageObjectXML(string $page_object_type, int $page_object_id)
getGenericFeedbackContent(int $question_id, bool $solution_completed)
returns the GENERIC feedback content for a given question state.
getGenericFeedbackPageObjectId(int $question_id, bool $solution_completed)
returns a useable page object id for generic feedback page objects for the given question id for eith...
+ Here is the call graph for this function:

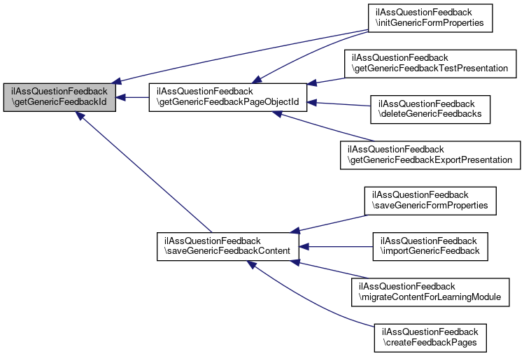
◆ getGenericFeedbackId()

ilAssQuestionFeedback::getGenericFeedbackId ( int  $question_id,
bool  $solution_completed 
)
finalprotected

returns the SPECIFIC answer feedback ID for a given question id and answer index.

Definition at line 479 of file class.ilAssQuestionFeedback.php.

References $res, and ILIAS\Repository\int().

Referenced by getGenericFeedbackPageObjectId(), initGenericFormProperties(), and saveGenericFeedbackContent().

479  : int
480  {
481  $res = $this->db->queryF(
482  "SELECT feedback_id FROM {$this->getGenericFeedbackTableName()} WHERE question_fi = %s AND correctness = %s",
483  ['integer','text'],
484  [$question_id, (int) $solution_completed]
485  );
486 
487  $feedbackId = -1;
488  if ($this->db->numRows($res)) {
489  $row = $this->db->fetchAssoc($res);
490  $feedbackId = (int) $row['feedback_id'];
491  }
492 
493  return $feedbackId;
494  }
$res
Definition: ltiservices.php:69
+ Here is the call graph for this function:
+ Here is the caller graph for this function:

◆ getGenericFeedbackPageObjectId()

ilAssQuestionFeedback::getGenericFeedbackPageObjectId ( int  $question_id,
bool  $solution_completed 
)
finalprotected

returns a useable page object id for generic feedback page objects for the given question id for either the complete or incomplete solution (using the id sequence of non page object generic feedback)

Definition at line 695 of file class.ilAssQuestionFeedback.php.

References getGenericFeedbackId().

Referenced by deleteGenericFeedbacks(), getGenericFeedbackExportPresentation(), getGenericFeedbackTestPresentation(), and initGenericFormProperties().

695  : int
696  {
697  $page_object_id = $this->getGenericFeedbackId($question_id, $solution_completed);
698  return $page_object_id;
699  }
getGenericFeedbackId(int $question_id, bool $solution_completed)
returns the SPECIFIC answer feedback ID for a given question id and answer index. ...
+ Here is the call graph for this function:
+ Here is the caller graph for this function:

◆ getGenericFeedbackPageObjectType()

ilAssQuestionFeedback::getGenericFeedbackPageObjectType ( )
finalprotected

Definition at line 665 of file class.ilAssQuestionFeedback.php.

Referenced by deleteGenericFeedbacks(), duplicateGenericFeedback(), getGenericFeedbackExportPresentation(), getGenericFeedbackTestPresentation(), importGenericFeedback(), and initGenericFormProperties().

665  : string
666  {
667  return self::PAGE_OBJECT_TYPE_GENERIC_FEEDBACK;
668  }
+ Here is the caller graph for this function:

◆ getGenericFeedbackTableName()

ilAssQuestionFeedback::getGenericFeedbackTableName ( )
finalprotected

Definition at line 524 of file class.ilAssQuestionFeedback.php.

Referenced by cloneGenericFeedback(), duplicateGenericFeedback(), and saveGenericFeedbackContent().

524  : string
525  {
526  return self::TABLE_NAME_GENERIC_FEEDBACK;
527  }
+ Here is the caller graph for this function:

◆ getGenericFeedbackTestPresentation()

ilAssQuestionFeedback::getGenericFeedbackTestPresentation ( int  $question_id,
bool  $solution_completed 
)

returns the html of GENERIC feedback for the given question id for test presentation (either for the complete solution or for the incomplete solution)

Definition at line 88 of file class.ilAssQuestionFeedback.php.

References cleanupPageContent(), getGenericFeedbackContent(), getGenericFeedbackPageObjectId(), getGenericFeedbackPageObjectType(), and getSpecificAnswerFeedbackTestPresentation().

88  : string
89  {
90  if ($this->page_obj_output_mode == "edit") {
91  return '';
92  }
93  if ($this->questionOBJ->isAdditionalContentEditingModePageObject()) {
94  return $this->cleanupPageContent(
95  $this->getPageObjectContent(
97  $this->getGenericFeedbackPageObjectId($question_id, $solution_completed)
98  )
99  );
100  }
101  return $this->getGenericFeedbackContent($question_id, $solution_completed);
102  }
getGenericFeedbackContent(int $question_id, bool $solution_completed)
returns the GENERIC feedback content for a given question state.
getGenericFeedbackPageObjectId(int $question_id, bool $solution_completed)
returns a useable page object id for generic feedback page objects for the given question id for eith...
+ Here is the call graph for this function:

◆ getPageObjectEditingLink()

ilAssQuestionFeedback::getPageObjectEditingLink ( string  $page_object_type,
int  $page_object_id 
)
private

Definition at line 557 of file class.ilAssQuestionFeedback.php.

References ILIAS\Repository\ctrl(), and getClassNameByType().

Referenced by createFeedbackPages(), and getPageObjectNonEditableValueHTML().

557  : string
558  {
559  $cl = $this->getClassNameByType($page_object_type, true);
560  $this->ctrl->setParameterByClass($cl, 'feedback_type', $page_object_type);
561  $this->ctrl->setParameterByClass($cl, 'feedback_id', $page_object_id);
562 
563  return $this->ctrl->getLinkTargetByClass($cl, 'edit');
564  }
getClassNameByType(string $a_type, bool $a_gui=false)
+ Here is the call graph for this function:
+ Here is the caller graph for this function:

◆ getPageObjectNonEditableValueHTML()

ilAssQuestionFeedback::getPageObjectNonEditableValueHTML ( string  $page_object_type,
int  $page_object_id 
)
finalprotected

returns html content to be used as value for non editable value form properties in feedback editing form

Definition at line 533 of file class.ilAssQuestionFeedback.php.

References getPageObjectEditingLink(), and ILIAS\Repository\lng().

Referenced by ilAssClozeTestFeedback\getSpecificAnswerFeedbackFormValue(), initGenericFormProperties(), ilAssConfigurableMultiOptionQuestionFeedback\initSpecificFormProperties(), and ilAssMultiOptionQuestionFeedback\initSpecificFormProperties().

533  : string
534  {
535  $link = $this->getPageObjectEditingLink($page_object_type, $page_object_id);
536  $content = $this->getPageObjectContent($page_object_type, $page_object_id);
537  return sprintf(
538  '<a href="%s">%s</a><br /><br />%s',
539  $link,
540  $this->lng->txt('tst_question_feedback_edit_page'),
541  $content
542  );
543  }
getPageObjectEditingLink(string $page_object_type, int $page_object_id)
+ Here is the call graph for this function:
+ Here is the caller graph for this function:

◆ getPageObjectOutputMode()

ilAssQuestionFeedback::getPageObjectOutputMode ( )
final

Definition at line 571 of file class.ilAssQuestionFeedback.php.

References $page_obj_output_mode, ILIAS\Repository\ctrl(), ensurePageObjectExists(), and getClassNameByType().

571  : string
572  {
574  }
+ Here is the call graph for this function:

◆ getPageObjectXML()

ilAssQuestionFeedback::getPageObjectXML ( string  $page_object_type,
int  $page_object_id 
)
finalprotected

Definition at line 589 of file class.ilAssQuestionFeedback.php.

References ensurePageObjectExists(), and getClassNameByType().

Referenced by getGenericFeedbackExportPresentation(), ilAssMultiOptionQuestionFeedback\getSpecificAnswerFeedbackExportPresentation(), and ilAssClozeTestFeedback\isSpecificAnswerFeedbackAvailable().

589  : string
590  {
591  $cl = $this->getClassNameByType($page_object_type);
592 
593  $this->ensurePageObjectExists($page_object_type, $page_object_id);
594 
595  $pageObject = new $cl($page_object_id);
596  return $pageObject->getXMLContent();
597  }
ensurePageObjectExists(string $page_object_type, int $page_object_id)
getClassNameByType(string $a_type, bool $a_gui=false)
+ Here is the call graph for this function:
+ Here is the caller graph for this function:

◆ getSpecificAnswerFeedbackContent()

ilAssQuestionFeedback::getSpecificAnswerFeedbackContent ( int  $question_id,
int  $question_index,
int  $answer_index 
)
abstract

Referenced by getGenericFeedbackContent().

+ Here is the caller graph for this function:

◆ getSpecificAnswerFeedbackExportPresentation()

ilAssQuestionFeedback::getSpecificAnswerFeedbackExportPresentation ( int  $question_id,
int  $question_index,
int  $answer_index 
)
abstract

returns the generic feedback export presentation for given question id either for solution completed or incompleted

Referenced by getGenericFeedbackExportPresentation(), and isSpecificAnswerFeedbackAvailable().

+ Here is the caller graph for this function:

◆ getSpecificAnswerFeedbackPageObjectType()

◆ getSpecificAnswerFeedbackTestPresentation()

ilAssQuestionFeedback::getSpecificAnswerFeedbackTestPresentation ( int  $question_id,
int  $question_index,
int  $answer_index 
)
abstract

returns the html of SPECIFIC feedback for the given question id and answer index for test presentation

public

Parameters
integer$question_id
integer$question_index
integer$answer_index
Returns
string $specificAnswerFeedbackTestPresentationHTML

Referenced by getGenericFeedbackTestPresentation().

+ Here is the caller graph for this function:

◆ importGenericFeedback()

ilAssQuestionFeedback::importGenericFeedback ( int  $question_id,
bool  $solution_completed,
string  $feedback_content 
)

imports the given feedback content as generic feedback for the given question id for either the complete or incomplete solution

Definition at line 729 of file class.ilAssQuestionFeedback.php.

References createPageObject(), getGenericFeedbackPageObjectType(), importSpecificAnswerFeedback(), and saveGenericFeedbackContent().

729  : void
730  {
731  if ($this->questionOBJ->isAdditionalContentEditingModePageObject()) {
732  $page_object_id = $this->saveGenericFeedbackContent($question_id, $solution_completed, '');
733  $page_object_type = $this->getGenericFeedbackPageObjectType();
734 
735  $this->createPageObject($page_object_type, $page_object_id, $feedback_content);
736  } else {
737  $this->saveGenericFeedbackContent($question_id, $solution_completed, $feedback_content);
738  }
739  }
saveGenericFeedbackContent(int $question_id, bool $solution_completed, string $feedback_content)
saves GENERIC feedback content for the given question id to the database.
createPageObject(string $page_object_type, int $page_object_id, string $page_object_content)
+ Here is the call graph for this function:

◆ importSpecificAnswerFeedback()

ilAssQuestionFeedback::importSpecificAnswerFeedback ( int  $question_id,
int  $question_index,
int  $answer_index,
string  $feedback_content 
)
abstract

Referenced by importGenericFeedback().

+ Here is the caller graph for this function:

◆ initGenericFormProperties()

ilAssQuestionFeedback::initGenericFormProperties ( ilPropertyFormGUI  $form)
final

initialises a given form object's GENERIC form properties relating to all question types

Definition at line 150 of file class.ilAssQuestionFeedback.php.

References ILIAS\Repository\ctrl(), ensurePageObjectExists(), getGenericFeedbackContent(), getGenericFeedbackId(), getGenericFeedbackPageObjectId(), getGenericFeedbackPageObjectType(), ilPropertyFormGUI\getItemByPostVar(), getPageObjectNonEditableValueHTML(), initSpecificFormProperties(), and ILIAS\Repository\lng().

150  : void
151  {
152  if ($this->questionOBJ->isAdditionalContentEditingModePageObject()) {
153  $page_object_type = $this->getGenericFeedbackPageObjectType();
154 
155  $page_object_id = $this->getGenericFeedbackId($this->questionOBJ->getId(), true);
156 
157  if ($page_object_id === -1) {
158  $this->ctrl->setParameterByClass(ilAssQuestionFeedbackEditingGUI::class, 'feedback_type', $page_object_type);
159  $this->ctrl->setParameterByClass(ilAssQuestionFeedbackEditingGUI::class, 'fb_mode', 'complete');
160  $link = $this->ctrl->getLinkTargetByClass(ilAssQuestionFeedbackEditingGUI::class, 'createFeedbackPage');
161  $value_feedback_solution_complete = sprintf(
162  '<a href="%s">%s</a>',
163  $link,
164  $this->lng->txt('tst_question_feedback_edit_page')
165  );
166  $this->ctrl->setParameterByClass(ilAssQuestionFeedbackEditingGUI::class, 'fb_mode', 'incomplete');
167  $link = $this->ctrl->getLinkTargetByClass(ilAssQuestionFeedbackEditingGUI::class, 'createFeedbackPage');
168  $value_feedback_solution_incomplete = sprintf(
169  '<a href="%s">%s</a>',
170  $link,
171  $this->lng->txt('tst_question_feedback_edit_page')
172  );
173  } else {
174  $this->ensurePageObjectExists($page_object_type, $page_object_id);
175 
176  $value_feedback_solution_complete = $this->getPageObjectNonEditableValueHTML(
177  $page_object_type,
178  $this->getGenericFeedbackPageObjectId($this->questionOBJ->getId(), true)
179  );
180  $value_feedback_solution_incomplete = $this->getPageObjectNonEditableValueHTML(
181  $page_object_type,
182  $this->getGenericFeedbackPageObjectId($this->questionOBJ->getId(), false)
183  );
184  }
185 
186  } else {
187  $value_feedback_solution_complete = $this->getGenericFeedbackContent(
188  $this->questionOBJ->getId(),
189  true
190  );
191 
192  $value_feedback_solution_incomplete = $this->getGenericFeedbackContent(
193  $this->questionOBJ->getId(),
194  false
195  );
196  }
197 
198  $form->getItemByPostVar('feedback_complete')->setValue($value_feedback_solution_complete);
199  $form->getItemByPostVar('feedback_incomplete')->setValue($value_feedback_solution_incomplete);
200  }
ensurePageObjectExists(string $page_object_type, int $page_object_id)
getItemByPostVar(string $a_post_var)
getGenericFeedbackContent(int $question_id, bool $solution_completed)
returns the GENERIC feedback content for a given question state.
getPageObjectNonEditableValueHTML(string $page_object_type, int $page_object_id)
returns html content to be used as value for non editable value form properties in feedback editing f...
getGenericFeedbackId(int $question_id, bool $solution_completed)
returns the SPECIFIC answer feedback ID for a given question id and answer index. ...
getGenericFeedbackPageObjectId(int $question_id, bool $solution_completed)
returns a useable page object id for generic feedback page objects for the given question id for eith...
+ Here is the call graph for this function:

◆ initSpecificFormProperties()

ilAssQuestionFeedback::initSpecificFormProperties ( ilPropertyFormGUI  $form)
abstract

initialises a given form object's SPECIFIC form properties relating to this question type

Referenced by initGenericFormProperties().

+ Here is the caller graph for this function:

◆ isGenericFeedbackId()

ilAssQuestionFeedback::isGenericFeedbackId ( int  $feedbackId)
protected

Definition at line 496 of file class.ilAssQuestionFeedback.php.

References isSpecificAnswerFeedbackId().

Referenced by checkFeedbackParent().

496  : bool
497  {
498  $row = $this->db->fetchAssoc($this->db->queryF(
499  "SELECT COUNT(feedback_id) cnt FROM {$this->getGenericFeedbackTableName()}
500  WHERE question_fi = %s AND feedback_id = %s",
501  ['integer','integer'],
502  [$this->questionOBJ->getId(), $feedbackId]
503  ));
504 
505 
506  return (bool) $row['cnt'];
507  }
+ Here is the call graph for this function:
+ Here is the caller graph for this function:

◆ isSaveableInPageObjectEditingMode()

ilAssQuestionFeedback::isSaveableInPageObjectEditingMode ( )

returns the fact wether the feedback editing form is saveable in page object editing or not.

by default all properties are edited as page object unless there are additional settings (this method can be overwritten per question type if required)

Definition at line 231 of file class.ilAssQuestionFeedback.php.

231  : bool
232  {
233  return false;
234  }

◆ isSpecificAnswerFeedbackAvailable()

ilAssQuestionFeedback::isSpecificAnswerFeedbackAvailable ( int  $question_id)

Definition at line 298 of file class.ilAssQuestionFeedback.php.

References $res, and getSpecificAnswerFeedbackExportPresentation().

298  : bool
299  {
300  $res = $this->db->queryF(
301  "SELECT answer FROM {$this->getSpecificFeedbackTableName()} WHERE question_fi = %s",
302  ['integer'],
303  [$question_id]
304  );
305 
306  $all_feedback_contents = '';
307 
308  while ($row = $this->db->fetchAssoc($res)) {
309  $all_feedback_contents .= $this->getSpecificAnswerFeedbackExportPresentation(
310  $this->questionOBJ->getId(),
311  0,
312  $row['answer']
313  );
314  }
315 
316  return trim(strip_tags($all_feedback_contents)) !== '';
317  }
$res
Definition: ltiservices.php:69
getSpecificAnswerFeedbackExportPresentation(int $question_id, int $question_index, int $answer_index)
returns the generic feedback export presentation for given question id either for solution completed ...
+ Here is the call graph for this function:

◆ isSpecificAnswerFeedbackId()

ilAssQuestionFeedback::isSpecificAnswerFeedbackId ( int  $feedbackId)
abstractprotected

Referenced by checkFeedbackParent(), and isGenericFeedbackId().

+ Here is the caller graph for this function:

◆ isValidFeedbackPageObjectType()

static ilAssQuestionFeedback::isValidFeedbackPageObjectType ( string  $feedbackPageObjectType)
staticfinal

returns the fact whether the given page object type relates to generic or specific feedback page objects

Definition at line 679 of file class.ilAssQuestionFeedback.php.

Referenced by ilAssQuestionFeedbackPageObjectCommandForwarder\__construct().

679  : bool
680  {
681  switch ($feedbackPageObjectType) {
682  case self::PAGE_OBJECT_TYPE_GENERIC_FEEDBACK:
683  case self::PAGE_OBJECT_TYPE_SPECIFIC_FEEDBACK:
684  return true;
685  }
686 
687  return false;
688  }
+ Here is the caller graph for this function:

◆ migrateContentForLearningModule()

ilAssQuestionFeedback::migrateContentForLearningModule ( ilAssSelfAssessmentMigrator  $migrator,
int  $question_id 
)

Definition at line 743 of file class.ilAssQuestionFeedback.php.

References ilAssSelfAssessmentMigrator\migrateToLmContent(), and saveGenericFeedbackContent().

743  : void
744  {
745  $this->saveGenericFeedbackContent($question_id, true, $migrator->migrateToLmContent(
746  $this->getGenericFeedbackContent($question_id, true)
747  ));
748 
749  $this->saveGenericFeedbackContent($question_id, false, $migrator->migrateToLmContent(
750  $this->getGenericFeedbackContent($question_id, false)
751  ));
752  }
saveGenericFeedbackContent(int $question_id, bool $solution_completed, string $feedback_content)
saves GENERIC feedback content for the given question id to the database.
+ Here is the call graph for this function:

◆ saveGenericFeedbackContent()

ilAssQuestionFeedback::saveGenericFeedbackContent ( int  $question_id,
bool  $solution_completed,
string  $feedback_content 
)
final

saves GENERIC feedback content for the given question id to the database.

Generic feedback is either feedback for the completed solution (all answers correct) of the question or at least onen incorrect answer.

Definition at line 324 of file class.ilAssQuestionFeedback.php.

References ilRTE\_replaceMediaObjectImageSrc(), getGenericFeedbackId(), getGenericFeedbackTableName(), ILIAS\Repository\int(), and saveSpecificAnswerFeedbackContent().

Referenced by createFeedbackPages(), importGenericFeedback(), migrateContentForLearningModule(), and saveGenericFormProperties().

324  : int
325  {
326  $feedbackId = $this->getGenericFeedbackId($question_id, $solution_completed);
327 
328  if ($feedback_content !== '') {
329  $feedback_content = $this->questionOBJ->getHtmlQuestionContentPurifier()->purify($feedback_content);
330  $feedback_content = ilRTE::_replaceMediaObjectImageSrc($feedback_content, 0);
331  }
332 
333  if ($feedbackId !== -1) {
334  $this->db->update(
336  [
337  'feedback' => ['clob', $feedback_content],
338  'tstamp' => ['integer', time()]
339  ],
340  [
341  'feedback_id' => ['integer', $feedbackId]
342  ]
343  );
344  } else {
345  $feedbackId = $this->db->nextId($this->getGenericFeedbackTableName());
346 
347  $this->db->insert($this->getGenericFeedbackTableName(), [
348  'feedback_id' => ['integer', $feedbackId],
349  'question_fi' => ['integer', $question_id],
350  'correctness' => ['text', (int) $solution_completed], // text ?
351  'feedback' => ['clob', $feedback_content],
352  'tstamp' => ['integer', time()]
353  ]);
354  }
355 
356  return $feedbackId;
357  }
static _replaceMediaObjectImageSrc(string $a_text, int $a_direction=0, string $nic='')
Replaces image source from mob image urls with the mob id or replaces mob id with the correct image s...
getGenericFeedbackId(int $question_id, bool $solution_completed)
returns the SPECIFIC answer feedback ID for a given question id and answer index. ...
+ Here is the call graph for this function:
+ Here is the caller graph for this function:

◆ saveGenericFormProperties()

ilAssQuestionFeedback::saveGenericFormProperties ( ilPropertyFormGUI  $form)
final

saves a given form object's GENERIC form properties relating to all question types

Definition at line 212 of file class.ilAssQuestionFeedback.php.

References ilPropertyFormGUI\getInput(), saveGenericFeedbackContent(), and saveSpecificFormProperties().

212  : void
213  {
214  if (!$this->questionOBJ->isAdditionalContentEditingModePageObject()) {
215  $this->saveGenericFeedbackContent($this->questionOBJ->getId(), false, (string) $form->getInput('feedback_incomplete'));
216  $this->saveGenericFeedbackContent($this->questionOBJ->getId(), true, (string) $form->getInput('feedback_complete'));
217  }
218  }
saveGenericFeedbackContent(int $question_id, bool $solution_completed, string $feedback_content)
saves GENERIC feedback content for the given question id to the database.
getInput(string $a_post_var, bool $ensureValidation=true)
Returns the input of an item, if item provides getInput method and as fallback the value of the HTTP-...
+ Here is the call graph for this function:

◆ saveSpecificAnswerFeedbackContent()

ilAssQuestionFeedback::saveSpecificAnswerFeedbackContent ( int  $question_id,
int  $question_index,
int  $answer_index,
string  $feedback_content 
)
abstract

Referenced by saveGenericFeedbackContent().

+ Here is the caller graph for this function:

◆ saveSpecificFormProperties()

ilAssQuestionFeedback::saveSpecificFormProperties ( ilPropertyFormGUI  $form)
abstract

saves a given form object's SPECIFIC form properties relating to this question type

Referenced by saveGenericFormProperties().

+ Here is the caller graph for this function:

◆ setPageObjectOutputMode()

ilAssQuestionFeedback::setPageObjectOutputMode ( string  $page_obj_output_mode)
final

Definition at line 566 of file class.ilAssQuestionFeedback.php.

References $page_obj_output_mode.

566  : void
567  {
568  $this->page_obj_output_mode = $page_obj_output_mode;
569  }

Field Documentation

◆ $ctrl

ilCtrl ilAssQuestionFeedback::$ctrl
protected

Definition at line 58 of file class.ilAssQuestionFeedback.php.

Referenced by __construct().

◆ $db

ilDBInterface ilAssQuestionFeedback::$db
protected

Definition at line 60 of file class.ilAssQuestionFeedback.php.

Referenced by __construct().

◆ $lng

ilLanguage ilAssQuestionFeedback::$lng
protected

Definition at line 62 of file class.ilAssQuestionFeedback.php.

Referenced by __construct().

◆ $page_obj_output_mode

string ilAssQuestionFeedback::$page_obj_output_mode = "presentation"
protected

◆ $questionOBJ

assQuestion ilAssQuestionFeedback::$questionOBJ
protected

Definition at line 56 of file class.ilAssQuestionFeedback.php.

Referenced by __construct().

◆ CSS_CLASS_FEEDBACK_CORRECT

◆ CSS_CLASS_FEEDBACK_WRONG

◆ FEEDBACK_SOLUTION_COMPLETE_PAGE_OBJECT_ID

const ilAssQuestionFeedback::FEEDBACK_SOLUTION_COMPLETE_PAGE_OBJECT_ID = 2

id for page object relating to generic complete solution feedback

Definition at line 52 of file class.ilAssQuestionFeedback.php.

◆ FEEDBACK_SOLUTION_INCOMPLETE_PAGE_OBJECT_ID

const ilAssQuestionFeedback::FEEDBACK_SOLUTION_INCOMPLETE_PAGE_OBJECT_ID = 1

id for page object relating to generic incomplete solution feedback

Definition at line 47 of file class.ilAssQuestionFeedback.php.

◆ PAGE_OBJECT_TYPE_GENERIC_FEEDBACK

◆ PAGE_OBJECT_TYPE_SPECIFIC_FEEDBACK

const ilAssQuestionFeedback::PAGE_OBJECT_TYPE_SPECIFIC_FEEDBACK = 'qfbs'

◆ TABLE_NAME_GENERIC_FEEDBACK

const ilAssQuestionFeedback::TABLE_NAME_GENERIC_FEEDBACK = 'qpl_fb_generic'

Definition at line 54 of file class.ilAssQuestionFeedback.php.


The documentation for this class was generated from the following file: