ILIAS  release_10 Revision v10.1-43-ga1241a92c2f
ilObjAdvancedEditing Class Reference

This file is part of ILIAS, a powerful learning management system published by ILIAS open source e-Learning e.V. More...

+ Inheritance diagram for ilObjAdvancedEditing:
+ Collaboration diagram for ilObjAdvancedEditing:

Public Member Functions

 __construct (int $a_id=0, bool $a_call_by_reference=true)
 
 setRichTextEditor (string $a_js_editor)
 
 setUsedHTMLTags (array $a_html_tags, string $a_module)
 Writes an array with allowed HTML tags to the ILIAS settings. More...
 
getHTMLTags ()
 Returns an array of all possible HTML tags for text editing. More...
 
- Public Member Functions inherited from ilObject
 getObjectProperties ()
 
 flushObjectProperties ()
 
 withReferences ()
 determines whether objects are referenced or not (got ref ids or not) More...
 
 processAutoRating ()
 
 read ()
 
 getId ()
 
 setId (int $id)
 
 setRefId (int $ref_id)
 
 getRefId ()
 
 getType ()
 
 setType (string $type)
 
 getPresentationTitle ()
 get presentation title Normally same as title Overwritten for sessions More...
 
 getTitle ()
 
 getUntranslatedTitle ()
 Get untranslated object title WebDAV needs to access the untranslated title of an object. More...
 
 setTitle (string $title)
 
 getDescription ()
 
 setDescription (string $description)
 
 getLongDescription ()
 get object long description (stored in object_description) More...
 
 getImportId ()
 
 setImportId (string $import_id)
 
 setOfflineStatus (bool $status)
 
 getOfflineStatus ()
 
 supportsOfflineHandling ()
 
 getOwner ()
 
 getOwnerName ()
 get full name of object owner More...
 
 setOwner (int $usr_id)
 
 getCreateDate ()
 Get create date in YYYY-MM-DD HH-MM-SS format. More...
 
 getLastUpdateDate ()
 Get last update date in YYYY-MM-DD HH-MM-SS format. More...
 
 create ()
 note: title, description and type should be set when this function is called More...
 
 update ()
 
 MDUpdateListener (string $element)
 Metadata update listener. More...
 
 createMetaData ()
 
 updateMetaData ()
 
 deleteMetaData ()
 
 updateOwner ()
 update owner of object in db More...
 
 putInTree (int $parent_ref_id)
 maybe this method should be in tree object!? More...
 
 setPermissions (int $parent_ref_id)
 
 setParentRolePermissions (int $parent_ref_id)
 Initialize the permissions of parent roles (local roles of categories, global roles...) This method is overwritten in e.g. More...
 
 createReference ()
 creates reference for object More...
 
 countReferences ()
 
 delete ()
 delete object or referenced object (in the case of a referenced object, object data is only deleted if last reference is deleted) This function removes an object entirely from system!! More...
 
 initDefaultRoles ()
 init default roles settings Purpose of this function is to create a local role folder and local roles, that are needed depending on the object type. More...
 
 applyDidacticTemplate (int $tpl_id)
 
 getXMLZip ()
 
 getHTMLDirectory ()
 
 appendCopyInfo (int $target_id, int $copy_id)
 Prepend Copy info if object with same name exists in that container. More...
 
 cloneDependencies (int $target_id, int $copy_id)
 Clone object dependencies. More...
 
 cloneMetaData (ilObject $target_obj)
 Copy meta data. More...
 
 selfOrParentWithRatingEnabled ()
 
 getPossibleSubObjects (bool $filter=true)
 get all possible sub objects of this type the object can decide which types of sub objects are possible jut in time overwrite if the decision distinguish from standard model More...
 

Static Public Member Functions

static _getUsedHTMLTags (string $a_module="")
 Returns an array of all allowed HTML tags for text editing. More...
 
static _getUsedHTMLTagsAsString (string $a_module="")
 Returns a string of all allowed HTML tags for text editing. More...
 
static _getRichTextEditor ()
 Returns the identifier for the Rich Text Editor. More...
 
static _getAllHTMLTags ()
 Returns an array of all possible HTML tags for text editing. More...
 
static _setRichTextEditorUserState (int $a_state)
 Sets the state of the rich text editor visibility for the current user. More...
 
static _getRichTextEditorUserState ()
 Gets the state of the rich text editor visibility for the current user. More...
 
- Static Public Member Functions inherited from ilObject
static _lookupObjIdByImportId (string $import_id)
 Get (latest) object id for an import id. More...
 
static _lookupImportId (int $obj_id)
 
static _lookupOwnerName (int $owner_id)
 Lookup owner name for owner id. More...
 
static _getIdForImportId (string $import_id)
 
static _getAllReferences (int $id)
 get all reference ids for object ID More...
 
static _lookupTitle (int $obj_id)
 
static lookupOfflineStatus (int $obj_id)
 Lookup offline status using objectDataCache. More...
 
static _lookupOwner (int $obj_id)
 Lookup owner user ID for object ID. More...
 
static _getIdsForTitle (string $title, string $type='', bool $partial_match=false)
 
static _lookupDescription (int $obj_id)
 
static _lookupLastUpdate (int $obj_id, bool $formatted=false)
 
static _getLastUpdateOfObjects (array $obj_ids)
 
static _lookupObjId (int $ref_id)
 
static _setDeletedDate (int $ref_id, int $deleted_by)
 
static setDeletedDates (array $ref_ids, int $user_id)
 
static _resetDeletedDate (int $ref_id)
 
static _lookupDeletedDate (int $ref_id)
 
static _writeTitle (int $obj_id, string $title)
 write title to db (static) More...
 
static _writeDescription (int $obj_id, string $desc)
 write description to db (static) More...
 
static _writeImportId (int $obj_id, string $import_id)
 write import id to db (static) More...
 
static _lookupType (int $id, bool $reference=false)
 
static _isInTrash (int $ref_id)
 
static _hasUntrashedReference (int $obj_id)
 checks whether an object has at least one reference that is not in trash More...
 
static _lookupObjectId (int $ref_id)
 
static _getObjectsDataForType (string $type, bool $omit_trash=false)
 get all objects of a certain type More...
 
static _exists (int $id, bool $reference=false, ?string $type=null)
 checks if an object exists in object_data More...
 
static _getObjectsByType (string $obj_type="", int $owner=null)
 
static _prepareCloneSelection (array $ref_ids, string $new_type, bool $show_path=true)
 Prepare copy wizard object selection. More...
 
static getIconForType (string $type)
 
static _getIcon (int $obj_id=0, string $size="big", string $type="", bool $offline=false)
 Get icon for repository item. More...
 
static collectDeletionDependencies (array &$deps, int $ref_id, int $obj_id, string $type, int $depth=0)
 Collect deletion dependencies. More...
 
static getDeletionDependencies (int $obj_id)
 Get deletion dependencies. More...
 
static getLongDescriptions (array $obj_ids)
 
static getAllOwnedRepositoryObjects (int $user_id)
 
static fixMissingTitles ($type, array &$obj_title_map)
 Try to fix missing object titles. More...
 
static _lookupCreationDate (int $obj_id)
 
static _getObjectTypeIdByTitle (string $type, \ilDBInterface $ilDB=null)
 

Data Fields

ilSetting $setting
 
- Data Fields inherited from ilObject
const TITLE_LENGTH = 255
 
const DESC_LENGTH = 128
 
const LONG_DESC_LENGTH = 4000
 
const TABLE_OBJECT_DATA = "object_data"
 
array $objectList
 
string $untranslatedTitle
 

Additional Inherited Members

- Protected Member Functions inherited from ilObject
 doMDUpdateListener (string $a_element)
 
 beforeMDUpdateListener (string $a_element)
 
 doCreateMetaData ()
 
 beforeCreateMetaData ()
 
 doUpdateMetaData ()
 
 beforeUpdateMetaData ()
 
 doDeleteMetaData ()
 
 beforeDeleteMetaData ()
 
 handleAutoRating ()
 
 hasAutoRating ()
 
- Protected Attributes inherited from ilObject
ilLogger $obj_log
 
ILIAS $ilias
 
ilObjectDefinition $obj_definition
 
ilDBInterface $db
 
ilLogger $log
 
ilErrorHandling $error
 
ilTree $tree
 
ilAppEventHandler $app_event_handler
 
ilRbacAdmin $rbac_admin
 
ilRbacReview $rbac_review
 
ilObjUser $user
 
ilLanguage $lng
 
LOMServices $lom_services
 
bool $call_by_reference
 
int $max_title = self::TITLE_LENGTH
 
int $max_desc = self::DESC_LENGTH
 
bool $add_dots = true
 
int $ref_id = null
 
string $type = ""
 
string $title = ""
 
string $desc = ""
 
string $long_desc = ""
 
int $owner = 0
 
string $create_date = ""
 
string $last_update = ""
 
string $import_id = ""
 
bool $register = false
 

Detailed Description

This file is part of ILIAS, a powerful learning management system published by ILIAS open source e-Learning e.V.

ILIAS is licensed with the GPL-3.0, see https://www.gnu.org/licenses/gpl-3.0.en.html You should have received a copy of said license along with the source code, too. If this is not the case or you just want to try ILIAS, you'll find us at: https://www.ilias.de https://github.com/ILIAS-eLearning Class ilObjAdvancedEditing

Author
Helmut Schottmüller helmu.nosp@m.t.sc.nosp@m.hottm.nosp@m.uell.nosp@m.er@ma.nosp@m.c.co.nosp@m.m

Definition at line 21 of file class.ilObjAdvancedEditing.php.

Constructor & Destructor Documentation

◆ __construct()

ilObjAdvancedEditing::__construct ( int  $a_id = 0,
bool  $a_call_by_reference = true 
)

Definition at line 25 of file class.ilObjAdvancedEditing.php.

References $DIC, ILIAS\GlobalScreen\Provider\__construct(), and ILIAS\Repository\lng().

28  {
29  global $DIC;
30 
31  $this->lng = $DIC->language();
32  $this->setting = new ilSetting("advanced_editing");
33  $this->type = "adve";
34  parent::__construct($a_id, $a_call_by_reference);
35  }
global $DIC
Definition: shib_login.php:25
__construct(Container $dic, ilPlugin $plugin)
+ Here is the call graph for this function:

Member Function Documentation

◆ _getAllHTMLTags()

static ilObjAdvancedEditing::_getAllHTMLTags ( )
static

Returns an array of all possible HTML tags for text editing.

Returns
array HTML tags

Definition at line 239 of file class.ilObjAdvancedEditing.php.

239  : array
240  {
241  return array(
242  "a",
243  "abbr",
244  "acronym",
245  "address",
246  "applet",
247  "area",
248  "b",
249  "base",
250  "basefont",
251  "bdo",
252  "big",
253  "blockquote",
254  "br",
255  "button",
256  "caption",
257  "center",
258  "cite",
259  "code",
260  "col",
261  "colgroup",
262  "dd",
263  "del",
264  "dfn",
265  "dir",
266  "div",
267  "dl",
268  "dt",
269  "em",
270  "fieldset",
271  "font",
272  "form",
273  "h1",
274  "h2",
275  "h3",
276  "h4",
277  "h5",
278  "h6",
279  "hr",
280  "i",
281  "iframe",
282  "img",
283  "input",
284  "ins",
285  "isindex",
286  "kbd",
287  "label",
288  "legend",
289  "li",
290  "link",
291  "map",
292  "menu",
293  "object",
294  "ol",
295  "optgroup",
296  "option",
297  "p",
298  "param",
299  "pre",
300  "q",
301  "s",
302  "samp",
303  "select",
304  "small",
305  "span",
306  "strike",
307  "strong",
308  "sub",
309  "sup",
310  "table",
311  "tbody",
312  "td",
313  "textarea",
314  "tfoot",
315  "th",
316  "thead",
317  "tr",
318  "tt",
319  "u",
320  "ul",
321  "var",
322  "ruby", // Ruby Annotation XHTML module
323  "rbc",
324  "rtc",
325  "rb",
326  "rt",
327  "rp"
328  );
329  }

◆ _getRichTextEditor()

static ilObjAdvancedEditing::_getRichTextEditor ( )
static

Returns the identifier for the Rich Text Editor.

Returns
string Identifier for the Rich Text Editor

Definition at line 133 of file class.ilObjAdvancedEditing.php.

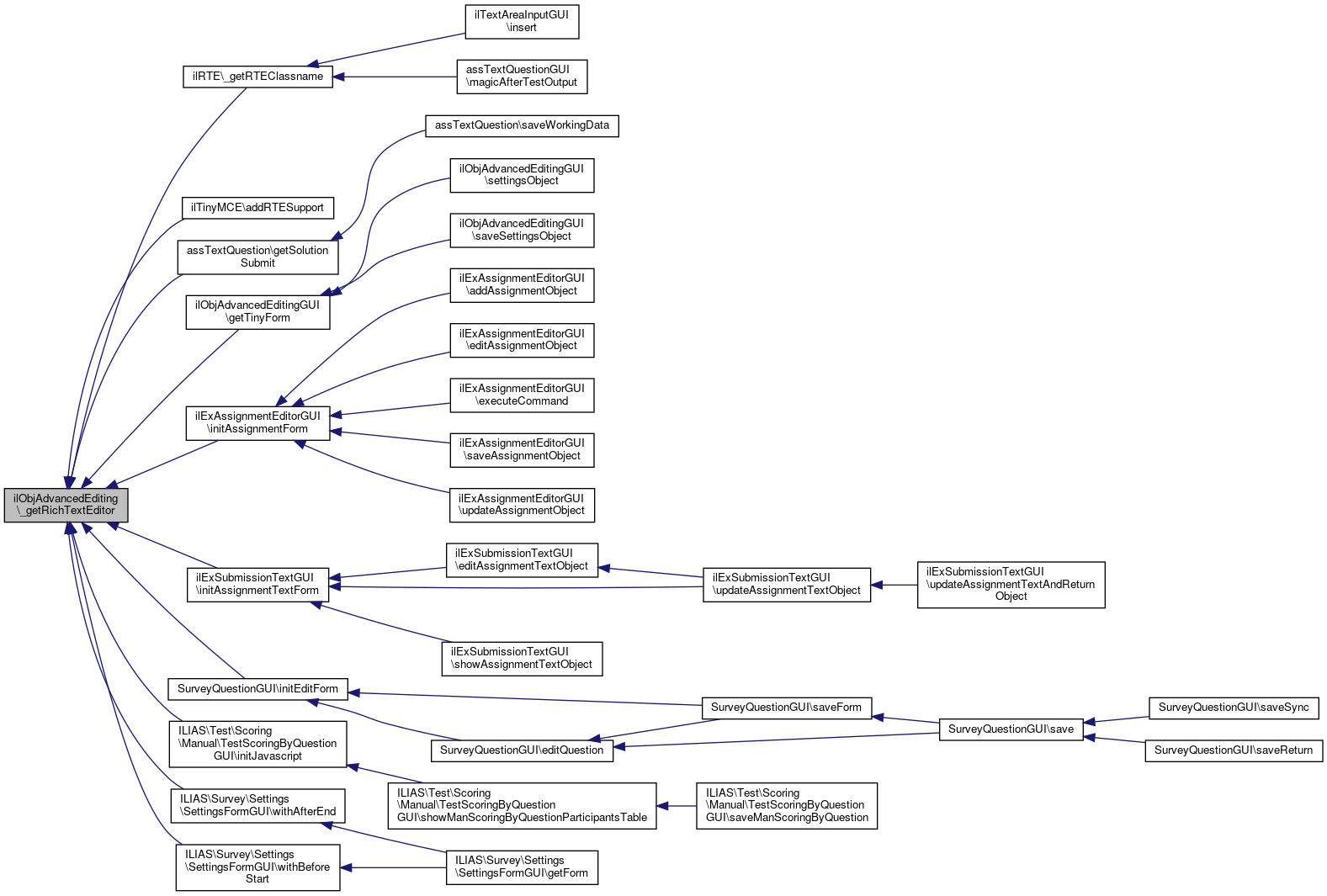
Referenced by ilRTE\_getRTEClassname(), ilTinyMCE\addRTESupport(), assTextQuestion\getSolutionSubmit(), ilObjAdvancedEditingGUI\getTinyForm(), ilExAssignmentEditorGUI\initAssignmentForm(), ilExSubmissionTextGUI\initAssignmentTextForm(), SurveyQuestionGUI\initEditForm(), ILIAS\Test\Scoring\Manual\TestScoringByQuestionGUI\initJavascript(), ILIAS\Survey\Settings\SettingsFormGUI\withAfterEnd(), and ILIAS\Survey\Settings\SettingsFormGUI\withBeforeStart().

133  : string
134  {
135  return (new ilSetting("advanced_editing"))->get("advanced_editing_javascript_editor", "0");
136  }
+ Here is the caller graph for this function:

◆ _getRichTextEditorUserState()

static ilObjAdvancedEditing::_getRichTextEditorUserState ( )
static

Gets the state of the rich text editor visibility for the current user.

Returns
int 0 if the RTE should be disabled, 1 otherwise

Definition at line 346 of file class.ilObjAdvancedEditing.php.

References $DIC.

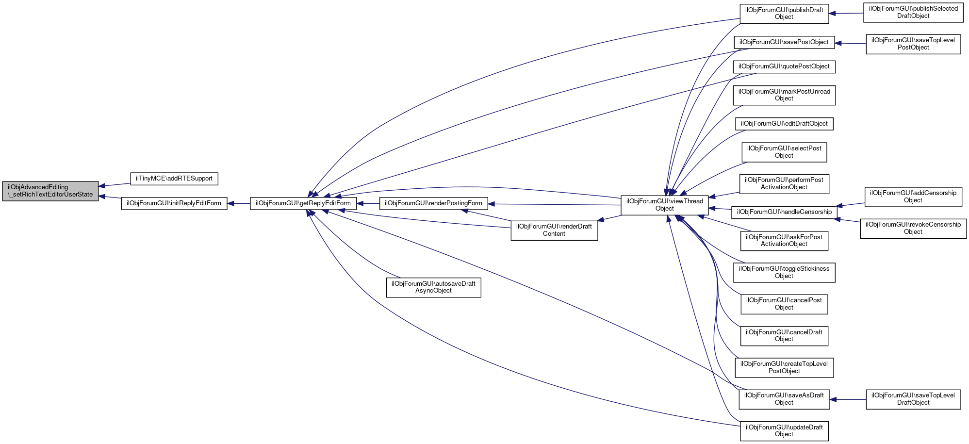
Referenced by ilTinyMCE\addRTESupport().

346  : int
347  {
348  global $DIC;
349 
350  $ilUser = $DIC->user();
351  if ($ilUser->getPref("show_rte") != '') {
352  return (int) $ilUser->getPref("show_rte");
353  }
354  return 1;
355  }
global $DIC
Definition: shib_login.php:25
+ Here is the caller graph for this function:

◆ _getUsedHTMLTags()

static ilObjAdvancedEditing::_getUsedHTMLTags ( string  $a_module = "")
static

Returns an array of all allowed HTML tags for text editing.

Parameters
string$a_moduleName of the module or object which uses the tags
Returns
array HTML tags

Definition at line 42 of file class.ilObjAdvancedEditing.php.

References ilSetting\get().

Referenced by ilWebDAVMountInstructionsDocumentPurifier\__construct(), ilAccessibilityDocumentHtmlPurifier\__construct(), ILIAS\LegalDocuments\HTMLPurifier\__construct(), assQuestionGUI\addBasicQuestionFormProperties(), ilTinyMCE\addRTESupport(), ilAssQuestionFeedback\buildFeedbackContentFormProperty(), ilAssQuestionHintGUI\buildForm(), ilAssHtmlPurifier\getElementsUsedForAdvancedEditing(), ilHtmlForumPostPurifier\getPurifierConfigInstance(), ilUserImportParser\importEndTag(), ilObjAdvancedEditingGUI\initTagsForm(), assLongMenuGUI\populateQuestionSpecificFormPart(), assClozeTestGUI\populateQuestionSpecificFormPart(), and ilExSubmissionTextGUI\updateAssignmentTextObject().

42  : array
43  {
44  $setting = new ilSetting("advanced_editing");
45  $tags = $setting->get("advanced_editing_used_html_tags_" . $a_module, '');
46  if ($tags !== '') {
47  $usedtags = unserialize($tags, ["allowed_classes" => false]);
48  } elseif ($a_module === 'frm_post' || $a_module === 'exc_ass') {
49  $usedtags = array(
50  "a",
51  "blockquote",
52  "br",
53  "code",
54  "div",
55  "em",
56  "img",
57  "li",
58  "ol",
59  "p",
60  "strong",
61  "u",
62  "ul",
63  "span"
64  );
65  } else {
66  // default: everything but tables
67  $usedtags = array(
68  "a",
69  "blockquote",
70  "br",
71  "cite",
72  "code",
73  "dd",
74  "div",
75  "dl",
76  "dt",
77  "em",
78  "h1",
79  "h2",
80  "h3",
81  "h4",
82  "h5",
83  "h6",
84  "hr",
85  "img",
86  "li",
87  "ol",
88  "p",
89  "pre",
90  "span",
91  "strike",
92  "strong",
93  "sub",
94  "sup",
95  "u",
96  "ul"
97  );
98  }
99 
100  // frm_posts need blockquote and div urgently
101  if ($a_module === 'frm_post') {
102  if (!in_array('div', $usedtags, true)) {
103  $usedtags[] = 'div';
104  }
105 
106  if (!in_array('blockquote', $usedtags, true)) {
107  $usedtags[] = 'blockquote';
108  }
109  }
110 
111  return $usedtags;
112  }
get(string $a_keyword, ?string $a_default_value=null)
get setting
+ Here is the call graph for this function:
+ Here is the caller graph for this function:

◆ _getUsedHTMLTagsAsString()

static ilObjAdvancedEditing::_getUsedHTMLTagsAsString ( string  $a_module = "")
static

Returns a string of all allowed HTML tags for text editing.

Parameters
string$a_moduleName of the module or object which uses the tags
Returns
string Used HTML tags

Definition at line 119 of file class.ilObjAdvancedEditing.php.

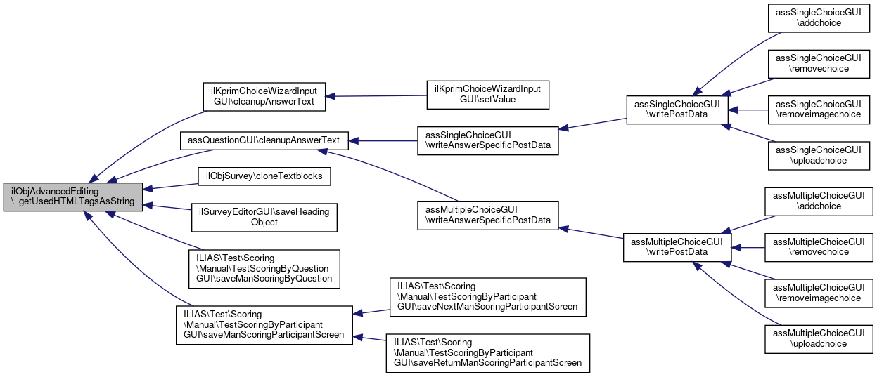
Referenced by ilKprimChoiceWizardInputGUI\cleanupAnswerText(), assQuestionGUI\cleanupAnswerText(), ilObjSurvey\cloneTextblocks(), ilSurveyEditorGUI\saveHeadingObject(), ILIAS\Test\Scoring\Manual\TestScoringByQuestionGUI\saveManScoringByQuestion(), and ILIAS\Test\Scoring\Manual\TestScoringByParticipantGUI\saveManScoringParticipantScreen().

119  : string
120  {
121  $result = "";
122  $tags = self::_getUsedHTMLTags($a_module);
123  foreach ($tags as $tag) {
124  $result .= "<$tag>";
125  }
126  return $result;
127  }
+ Here is the caller graph for this function:

◆ _setRichTextEditorUserState()

static ilObjAdvancedEditing::_setRichTextEditorUserState ( int  $a_state)
static

Sets the state of the rich text editor visibility for the current user.

Definition at line 334 of file class.ilObjAdvancedEditing.php.

References $DIC.

Referenced by ilTinyMCE\addRTESupport(), and ilObjForumGUI\initReplyEditForm().

334  : void
335  {
336  global $DIC;
337 
338  $ilUser = $DIC->user();
339  $ilUser->writePref("show_rte", (string) $a_state);
340  }
global $DIC
Definition: shib_login.php:25
+ Here is the caller graph for this function:

◆ getHTMLTags()

& ilObjAdvancedEditing::getHTMLTags ( )

Returns an array of all possible HTML tags for text editing.

Returns
array HTML tags

Definition at line 188 of file class.ilObjAdvancedEditing.php.

188  : array
189  {
190  $tags = array(
191  "a",
192  "blockquote",
193  "br",
194  "cite",
195  "code",
196  "dd",
197  "div",
198  "dl",
199  "dt",
200  "em",
201  "h1",
202  "h2",
203  "h3",
204  "h4",
205  "h5",
206  "h6",
207  "hr",
208  "img",
209  "li",
210  "object",
211  "ol",
212  "p",
213  "param",
214  "pre",
215  "span",
216  "strike",
217  "strong",
218  "sub",
219  "sup",
220  "table",
221  "td",
222  "tr",
223  "u",
224  "ul",
225  "ruby", // Ruby Annotation XHTML module
226  "rbc",
227  "rtc",
228  "rb",
229  "rt",
230  "rp"
231  );
232  return $tags;
233  }

◆ setRichTextEditor()

ilObjAdvancedEditing::setRichTextEditor ( string  $a_js_editor)

Definition at line 138 of file class.ilObjAdvancedEditing.php.

References ilSetting\set().

138  : void
139  {
140  $setting = new ilSetting("advanced_editing");
141  $setting->set("advanced_editing_javascript_editor", $a_js_editor);
142  }
set(string $a_key, string $a_val)
+ Here is the call graph for this function:

◆ setUsedHTMLTags()

ilObjAdvancedEditing::setUsedHTMLTags ( array  $a_html_tags,
string  $a_module 
)

Writes an array with allowed HTML tags to the ILIAS settings.

Parameters
array$a_html_tagsAn array containing the allowed HTML tags
string$a_moduleThe name of the module or object which uses the tags
Exceptions
ilAdvancedEditingRequiredTagsException

Definition at line 150 of file class.ilObjAdvancedEditing.php.

References ilObject\$lng, ilSetting\set(), and ilLanguage\txt().

153  : void {
154  $lng = $this->lng;
155 
156  if ($a_module !== '') {
157  $auto_added_tags = array();
158 
159  // frm_posts need blockquote and div urgently
160  if ($a_module === 'frm_post') {
161  if (!in_array('div', $a_html_tags, true)) {
162  $auto_added_tags[] = 'div';
163  }
164 
165  if (!in_array('blockquote', $a_html_tags, true)) {
166  $auto_added_tags[] = 'blockquote';
167  }
168  }
169 
170  $setting = new ilSetting("advanced_editing");
171  $setting->set("advanced_editing_used_html_tags_" . $a_module, serialize(array_merge($a_html_tags, $auto_added_tags)));
172 
173  if (count($auto_added_tags)) {
175  sprintf(
176  $lng->txt('advanced_editing_required_tags'),
177  implode(', ', $auto_added_tags)
178  )
179  );
180  }
181  }
182  }
txt(string $a_topic, string $a_default_lang_fallback_mod="")
gets the text for a given topic if the topic is not in the list, the topic itself with "-" will be re...
set(string $a_key, string $a_val)
This file is part of ILIAS, a powerful learning management system published by ILIAS open source e-Le...
ilLanguage $lng
+ Here is the call graph for this function:

Field Documentation

◆ $setting

ilSetting ilObjAdvancedEditing::$setting

Definition at line 23 of file class.ilObjAdvancedEditing.php.


The documentation for this class was generated from the following file: