ILIAS  release_10 Revision v10.1-43-ga1241a92c2f
ilContainerSortingSettings Class Reference

This file is part of ILIAS, a powerful learning management system published by ILIAS open source e-Learning e.V. More...

+ Collaboration diagram for ilContainerSortingSettings:

Public Member Functions

 __construct (int $a_obj_id=0)
 
 loadEffectiveSettings ()
 Load inherited settings. More...
 
 getInheritedSettings (int $a_container_obj_id)
 
 getSortMode ()
 
 getSortDirection ()
 
 getSortNewItemsPosition ()
 
 getSortNewItemsOrder ()
 
 setSortMode (int $a_mode)
 
 setSortDirection (int $a_direction)
 
 setSortNewItemsPosition (int $a_position)
 
 setSortNewItemsOrder (int $a_order)
 
 update ()
 
 save ()
 
 delete ()
 

Static Public Member Functions

static getInstanceByObjId (int $a_obj_id)
 
static _readSortMode (int $a_obj_id)
 
static _lookupSortMode (int $a_obj_id)
 
static lookupSortModeFromParentContainer (int $a_obj_id)
 
static _cloneSettings (int $a_old_id, int $a_new_id)
 
static sortModeToString (int $a_sort_mode)
 Get string representation of sort mode. More...
 
static _exportContainerSortingSettings (ilXmlWriter $xml, int $obj_id)
 sorting XML-export for all container objects More...
 
static _importContainerSortingSettings (array $attibs, int $obj_id)
 sorting import for all container objects More...
 

Protected Member Functions

 read ()
 

Protected Attributes

ilTree $tree
 
int $obj_id
 
int $sort_mode = ilContainer::SORT_TITLE
 
int $sort_direction = ilContainer::SORT_DIRECTION_ASC
 
int $new_items_position = ilContainer::SORT_NEW_ITEMS_POSITION_BOTTOM
 
int $new_items_order = ilContainer::SORT_NEW_ITEMS_ORDER_TITLE
 
ilDBInterface $db
 

Static Private Attributes

static array $instances = []
 

Detailed Description

This file is part of ILIAS, a powerful learning management system published by ILIAS open source e-Learning e.V.

ILIAS is licensed with the GPL-3.0, see https://www.gnu.org/licenses/gpl-3.0.en.html You should have received a copy of said license along with the source code, too.

If this is not the case or you just want to try ILIAS, you'll find us at: https://www.ilias.de https://github.com/ILIAS-eLearning

Author
Stefan Meyer meyer.nosp@m.@lei.nosp@m.fos.c.nosp@m.om

Definition at line 22 of file class.ilContainerSortingSettings.php.

Constructor & Destructor Documentation

◆ __construct()

ilContainerSortingSettings::__construct ( int  $a_obj_id = 0)

Definition at line 34 of file class.ilContainerSortingSettings.php.

References $DIC, $ilDB, and read().

35  {
36  global $DIC;
37 
38  $this->tree = $DIC->repositoryTree();
39  $ilDB = $DIC->database();
40 
41  $this->obj_id = $a_obj_id;
42  $this->db = $ilDB;
43 
44  $this->read();
45  }
global $DIC
Definition: shib_login.php:25
+ Here is the call graph for this function:

Member Function Documentation

◆ _cloneSettings()

static ilContainerSortingSettings::_cloneSettings ( int  $a_old_id,
int  $a_new_id 
)
static

Definition at line 148 of file class.ilContainerSortingSettings.php.

References $DIC, $ilDB, and $res.

Referenced by ilContainer\_exportContainerSettings().

151  : void {
152  global $DIC;
153 
154  $ilDB = $DIC->database();
155 
156  $query = "SELECT sort_mode,sort_direction,new_items_position,new_items_order " .
157  "FROM container_sorting_set " .
158  "WHERE obj_id = " . $ilDB->quote($a_old_id, 'integer') . " ";
159  $res = $ilDB->query($query);
160  while ($row = $ilDB->fetchAssoc($res)) {
161  $query = "DELETE FROM container_sorting_set " .
162  "WHERE obj_id = " . $ilDB->quote($a_new_id) . " ";
163  $ilDB->manipulate($query);
164 
165  $query = "INSERT INTO container_sorting_set " .
166  "(obj_id,sort_mode, sort_direction, new_items_position, new_items_order) " .
167  "VALUES( " .
168  $ilDB->quote($a_new_id, 'integer') . ", " .
169  $ilDB->quote($row["sort_mode"], 'integer') . ", " .
170  $ilDB->quote($row["sort_direction"], 'integer') . ', ' .
171  $ilDB->quote($row["new_items_position"], 'integer') . ', ' .
172  $ilDB->quote($row["new_items_order"], 'integer') . ' ' .
173  ")";
174  $ilDB->manipulate($query);
175  }
176  }
$res
Definition: ltiservices.php:69
global $DIC
Definition: shib_login.php:25
+ Here is the caller graph for this function:

◆ _exportContainerSortingSettings()

static ilContainerSortingSettings::_exportContainerSortingSettings ( ilXmlWriter  $xml,
int  $obj_id 
)
static

sorting XML-export for all container objects

Definition at line 304 of file class.ilContainerSortingSettings.php.

References ilContainer\SORT_ACTIVATION, ilContainer\SORT_CREATION, ilContainer\SORT_DIRECTION_ASC, ilContainer\SORT_INHERIT, ilContainer\SORT_MANUAL, ilContainer\SORT_NEW_ITEMS_ORDER_ACTIVATION, ilContainer\SORT_NEW_ITEMS_ORDER_CREATION, ilContainer\SORT_NEW_ITEMS_ORDER_TITLE, ilContainer\SORT_NEW_ITEMS_POSITION_BOTTOM, ilContainer\SORT_TITLE, and ilXmlWriter\xmlElement().

Referenced by ilCategoryXmlWriter\export(), ilGroupXMLWriter\start(), ilCourseXMLWriter\start(), and ilFolderXmlWriter\write().

307  : void {
308  $settings = self::getInstanceByObjId($obj_id);
309 
310  $attr = [];
311  switch ($settings->getSortMode()) {
313  $order = 'Title';
314  switch ($settings->getSortNewItemsOrder()) {
316  $order = 'Activation';
317  break;
319  $order = 'Creation';
320  break;
322  $order = 'Title';
323  break;
324  }
325 
326  $attr = [
327  'direction' => $settings->getSortDirection() === ilContainer::SORT_DIRECTION_ASC ? "ASC" : "DESC",
328  'position' => $settings->getSortNewItemsPosition() === ilContainer::SORT_NEW_ITEMS_POSITION_BOTTOM ? "Bottom" : "Top",
329  'order' => $order,
330  'type' => 'Manual'
331  ];
332 
333  break;
334 
336  $attr = [
337  'direction' => $settings->getSortDirection() === ilContainer::SORT_DIRECTION_ASC ? "ASC" : "DESC",
338  'type' => 'Creation'
339  ];
340  break;
341 
343  $attr = [
344  'direction' => $settings->getSortDirection() === ilContainer::SORT_DIRECTION_ASC ? "ASC" : "DESC",
345  'type' => 'Title'
346  ];
347  break;
349  $attr = [
350  'direction' => $settings->getSortDirection() === ilContainer::SORT_DIRECTION_ASC ? "ASC" : "DESC",
351  'type' => 'Activation'
352  ];
353  break;
355  $attr = [
356  'type' => 'Inherit'
357  ];
358  }
359  $xml->xmlElement('Sort', $attr);
360  }
const SORT_NEW_ITEMS_POSITION_BOTTOM
const SORT_NEW_ITEMS_ORDER_CREATION
const SORT_NEW_ITEMS_ORDER_ACTIVATION
xmlElement(string $tag, $attrs=null, $data=null, $encode=true, $escape=true)
Writes a basic element (no children, just textual content)
const SORT_DIRECTION_ASC
const SORT_NEW_ITEMS_ORDER_TITLE
+ Here is the call graph for this function:
+ Here is the caller graph for this function:

◆ _importContainerSortingSettings()

static ilContainerSortingSettings::_importContainerSortingSettings ( array  $attibs,
int  $obj_id 
)
static

sorting import for all container objects

Definition at line 365 of file class.ilContainerSortingSettings.php.

References ilContainer\SORT_ACTIVATION, ilContainer\SORT_CREATION, ilContainer\SORT_DIRECTION_ASC, ilContainer\SORT_DIRECTION_DESC, ilContainer\SORT_MANUAL, ilContainer\SORT_NEW_ITEMS_ORDER_ACTIVATION, ilContainer\SORT_NEW_ITEMS_ORDER_CREATION, ilContainer\SORT_NEW_ITEMS_ORDER_TITLE, ilContainer\SORT_NEW_ITEMS_POSITION_BOTTOM, ilContainer\SORT_NEW_ITEMS_POSITION_TOP, and ilContainer\SORT_TITLE.

Referenced by ilFolderXmlParser\handlerBeginTag(), ilCategoryXmlParser\handlerBeginTag(), ilCourseXMLParser\handlerBeginTag(), and ilGroupXMLParser\initContainerSorting().

368  : void {
369  $settings = self::getInstanceByObjId($obj_id);
370 
371  switch ($attibs['type'] ?? '') {
372  case 'Manual':
373  $settings->setSortMode(ilContainer::SORT_MANUAL);
374  break;
375  case 'Creation':
376  $settings->setSortMode(ilContainer::SORT_CREATION);
377  break;
378  case 'Title':
379  $settings->setSortMode(ilContainer::SORT_TITLE);
380  break;
381  case 'Activation':
382  $settings->setSortMode(ilContainer::SORT_ACTIVATION);
383  break;
384  }
385 
386  switch ($attibs['direction'] ?? '') {
387  case 'ASC':
388  $settings->setSortDirection(ilContainer::SORT_DIRECTION_ASC);
389  break;
390  case 'DESC':
391  $settings->setSortDirection(ilContainer::SORT_DIRECTION_DESC);
392  break;
393  }
394 
395  switch ($attibs['position'] ?? "") {
396  case "Top":
397  $settings->setSortNewItemsPosition(ilContainer::SORT_NEW_ITEMS_POSITION_TOP);
398  break;
399  case "Bottom":
400  $settings->setSortNewItemsPosition(ilContainer::SORT_NEW_ITEMS_POSITION_BOTTOM);
401  break;
402  }
403 
404  switch ($attibs['order'] ?? "") {
405  case 'Creation':
406  $settings->setSortNewItemsOrder(ilContainer::SORT_NEW_ITEMS_ORDER_CREATION);
407  break;
408  case 'Title':
409  $settings->setSortNewItemsOrder(ilContainer::SORT_NEW_ITEMS_ORDER_TITLE);
410  break;
411  case 'Activation':
412  $settings->setSortNewItemsOrder(ilContainer::SORT_NEW_ITEMS_ORDER_ACTIVATION);
413  }
414 
415  $settings->update();
416  }
const SORT_NEW_ITEMS_POSITION_TOP
const SORT_NEW_ITEMS_POSITION_BOTTOM
const SORT_NEW_ITEMS_ORDER_CREATION
const SORT_NEW_ITEMS_ORDER_ACTIVATION
const SORT_DIRECTION_DESC
const SORT_DIRECTION_ASC
const SORT_NEW_ITEMS_ORDER_TITLE
+ Here is the caller graph for this function:

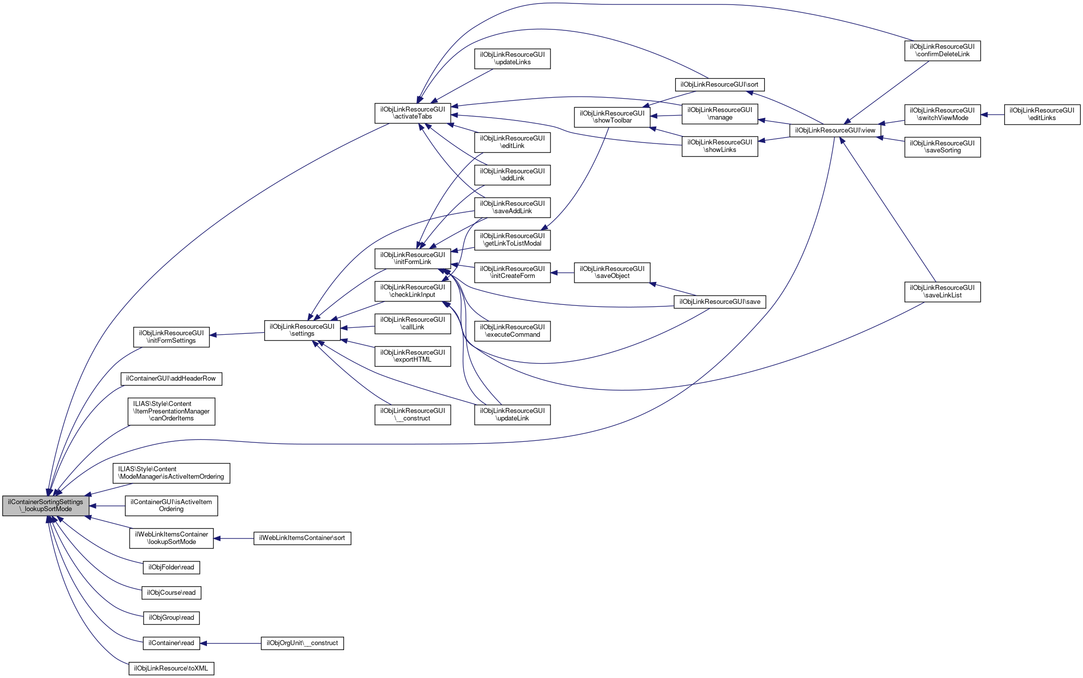
◆ _lookupSortMode()

static ilContainerSortingSettings::_lookupSortMode ( int  $a_obj_id)
static

Definition at line 122 of file class.ilContainerSortingSettings.php.

References $DIC, $ilDB, $res, ilDBConstants\FETCHMODE_OBJECT, and ilContainer\SORT_INHERIT.

Referenced by ilObjLinkResourceGUI\activateTabs(), ilContainerGUI\addHeaderRow(), ILIAS\Style\Content\ItemPresentationManager\canOrderItems(), ilObjLinkResourceGUI\initFormSettings(), ILIAS\Style\Content\ModeManager\isActiveItemOrdering(), ilContainerGUI\isActiveItemOrdering(), ilWebLinkItemsContainer\lookupSortMode(), ilObjFolder\read(), ilObjCourse\read(), ilObjGroup\read(), ilContainer\read(), ilObjLinkResource\toXML(), and ilObjLinkResourceGUI\view().

122  : int
123  {
124  global $DIC;
125 
126  $ilDB = $DIC->database();
127 
128  // Try to read from table
129  $query = "SELECT sort_mode FROM container_sorting_set " .
130  "WHERE obj_id = " . $ilDB->quote($a_obj_id, 'integer') . " ";
131  $res = $ilDB->query($query);
132 
133  while ($row = $res->fetchRow(ilDBConstants::FETCHMODE_OBJECT)) {
134  if ((int) $row->sort_mode !== ilContainer::SORT_INHERIT) {
135  return (int) $row->sort_mode;
136  }
137  }
138  return self::lookupSortModeFromParentContainer($a_obj_id);
139  }
$res
Definition: ltiservices.php:69
global $DIC
Definition: shib_login.php:25
+ Here is the caller graph for this function:

◆ _readSortMode()

static ilContainerSortingSettings::_readSortMode ( int  $a_obj_id)
static

Definition at line 106 of file class.ilContainerSortingSettings.php.

References $DIC, $ilDB, $res, ilDBConstants\FETCHMODE_OBJECT, and ilContainer\SORT_INHERIT.

106  : int
107  {
108  global $DIC;
109 
110  $ilDB = $DIC->database();
111 
112  $query = "SELECT sort_mode FROM container_sorting_set " .
113  "WHERE obj_id = " . $ilDB->quote($a_obj_id, 'integer') . " ";
114  $res = $ilDB->query($query);
115 
116  while ($row = $res->fetchRow(ilDBConstants::FETCHMODE_OBJECT)) {
117  return (int) $row->sort_mode;
118  }
120  }
$res
Definition: ltiservices.php:69
global $DIC
Definition: shib_login.php:25

◆ delete()

ilContainerSortingSettings::delete ( )

Definition at line 248 of file class.ilContainerSortingSettings.php.

References $db, and $ilDB.

248  : void
249  {
250  $ilDB = $this->db;
251 
252  $query = 'DELETE FROM container_sorting_set WHERE obj_id = ' . $ilDB->quote($this->obj_id, 'integer');
253  $ilDB->query($query);
254  }

◆ getInheritedSettings()

ilContainerSortingSettings::getInheritedSettings ( int  $a_container_obj_id)

Definition at line 75 of file class.ilContainerSortingSettings.php.

References $obj_id, $ref_id, $tree, ilObject\_getAllReferences(), ilObject\_lookupObjId(), ilTree\checkForParentType(), and ilContainer\SORT_INHERIT.

Referenced by loadEffectiveSettings().

75  : self
76  {
78 
79  if (!$a_container_obj_id) {
80  $a_container_obj_id = $this->obj_id;
81  }
82 
83  $ref_ids = ilObject::_getAllReferences($a_container_obj_id);
84  $ref_id = current($ref_ids);
85 
86  if ($cont_ref_id = $tree->checkForParentType($ref_id, 'grp', true)) {
87  $parent_obj_id = ilObject::_lookupObjId($cont_ref_id);
88  $parent_settings = self::getInstanceByObjId($parent_obj_id);
89 
90  if ($parent_settings->getSortMode() === ilContainer::SORT_INHERIT) {
91  return $this->getInheritedSettings($parent_obj_id);
92  }
93  return $parent_settings;
94  }
95 
96  if ($cont_ref_id = $tree->checkForParentType($ref_id, 'crs', true)) {
97  $parent_obj_id = ilObject::_lookupObjId($cont_ref_id);
98  $parent_settings = self::getInstanceByObjId($parent_obj_id);
99  return $parent_settings;
100  }
101  // no parent settings found => return current settings
102  return $this;
103  }
static _getAllReferences(int $id)
get all reference ids for object ID
static _lookupObjId(int $ref_id)
checkForParentType(int $a_ref_id, string $a_type, bool $a_exclude_source_check=false)
Check for parent type e.g check if a folder (ref_id 3) is in a parent course obj => checkForParentTyp...
$ref_id
Definition: ltiauth.php:66
+ Here is the call graph for this function:
+ Here is the caller graph for this function:

◆ getInstanceByObjId()

static ilContainerSortingSettings::getInstanceByObjId ( int  $a_obj_id)
static

Definition at line 47 of file class.ilContainerSortingSettings.php.

Referenced by ilCourseXMLParser\handlerBeginTag(), and ilContainerSorting\read().

47  : self
48  {
49  return self::$instances[$a_obj_id] ?? (self::$instances[$a_obj_id] = new self($a_obj_id));
50  }
+ Here is the caller graph for this function:

◆ getSortDirection()

ilContainerSortingSettings::getSortDirection ( )

Definition at line 183 of file class.ilContainerSortingSettings.php.

References ilContainer\SORT_DIRECTION_ASC.

Referenced by ilContainerGUI\initSortingDirectionForm().

183  : int
184  {
185  return $this->sort_direction ?: ilContainer::SORT_DIRECTION_ASC;
186  }
const SORT_DIRECTION_ASC
+ Here is the caller graph for this function:

◆ getSortMode()

ilContainerSortingSettings::getSortMode ( )

Definition at line 178 of file class.ilContainerSortingSettings.php.

Referenced by ilObjFolderGUI\getEditFormCustomValues(), and loadEffectiveSettings().

178  : int
179  {
180  return $this->sort_mode ?: 0;
181  }
+ Here is the caller graph for this function:

◆ getSortNewItemsOrder()

ilContainerSortingSettings::getSortNewItemsOrder ( )

Definition at line 193 of file class.ilContainerSortingSettings.php.

References $new_items_order.

Referenced by ilContainerGUI\initManualSortingOptionForm().

193  : int
194  {
195  return $this->new_items_order;
196  }
+ Here is the caller graph for this function:

◆ getSortNewItemsPosition()

ilContainerSortingSettings::getSortNewItemsPosition ( )

Definition at line 188 of file class.ilContainerSortingSettings.php.

References $new_items_position.

Referenced by ilContainerGUI\initManualSortingOptionForm().

188  : int
189  {
191  }
+ Here is the caller graph for this function:

◆ loadEffectiveSettings()

ilContainerSortingSettings::loadEffectiveSettings ( )

Load inherited settings.

Definition at line 55 of file class.ilContainerSortingSettings.php.

References getInheritedSettings(), getSortMode(), ilContainer\SORT_INHERIT, and ilContainer\SORT_TITLE.

Referenced by ilContainerSorting\read().

55  : self
56  {
57  if ($this->getSortMode() !== ilContainer::SORT_INHERIT) {
58  return $this;
59  }
60 
61  $effective_settings = $this->getInheritedSettings($this->obj_id);
62  $inherited = clone $this;
63 
64  if ($effective_settings->getSortMode() === ilContainer::SORT_INHERIT) {
65  $inherited->setSortMode(ilContainer::SORT_TITLE);
66  } else {
67  $inherited->setSortMode($effective_settings->getSortMode());
68  $inherited->setSortNewItemsOrder($effective_settings->getSortNewItemsOrder());
69  $inherited->setSortNewItemsPosition($effective_settings->getSortNewItemsPosition());
70  }
71  return $inherited;
72  }
+ Here is the call graph for this function:
+ Here is the caller graph for this function:

◆ lookupSortModeFromParentContainer()

static ilContainerSortingSettings::lookupSortModeFromParentContainer ( int  $a_obj_id)
static

Definition at line 141 of file class.ilContainerSortingSettings.php.

Referenced by ilContainerGUI\initSortingForm().

141  : int
142  {
143  $settings = self::getInstanceByObjId($a_obj_id);
144  $inherited_settings = $settings->getInheritedSettings($a_obj_id);
145  return $inherited_settings->getSortMode();
146  }
+ Here is the caller graph for this function:

◆ read()

ilContainerSortingSettings::read ( )
protected

Definition at line 256 of file class.ilContainerSortingSettings.php.

References $res, ilDBConstants\FETCHMODE_OBJECT, and ILIAS\Repository\int().

Referenced by __construct().

256  : void
257  {
258  if (!$this->obj_id) {
259  return;
260  }
261 
262  $query = "SELECT * FROM container_sorting_set " .
263  "WHERE obj_id = " . $this->db->quote($this->obj_id, 'integer') . " ";
264 
265  $res = $this->db->query($query);
266  while ($row = $res->fetchRow(ilDBConstants::FETCHMODE_OBJECT)) {
267  $this->sort_mode = (int) $row->sort_mode;
268  $this->sort_direction = (int) $row->sort_direction;
269  $this->new_items_position = (int) $row->new_items_position;
270  $this->new_items_order = (int) $row->new_items_order;
271  return;
272  }
273  }
$res
Definition: ltiservices.php:69
+ Here is the call graph for this function:
+ Here is the caller graph for this function:

◆ save()

ilContainerSortingSettings::save ( )

Definition at line 232 of file class.ilContainerSortingSettings.php.

References $db, $ilDB, and ilDBInterface\quote().

Referenced by update().

232  : void
233  {
234  $ilDB = $this->db;
235 
236  $query = "INSERT INTO container_sorting_set " .
237  "(obj_id,sort_mode, sort_direction, new_items_position, new_items_order) " .
238  "VALUES ( " .
239  $this->db->quote($this->obj_id, 'integer') . ", " .
240  $this->db->quote($this->sort_mode, 'integer') . ", " .
241  $this->db->quote($this->sort_direction, 'integer') . ', ' .
242  $this->db->quote($this->new_items_position, 'integer') . ', ' .
243  $this->db->quote($this->new_items_order, 'integer') . ' ' .
244  ")";
245  $ilDB->manipulate($query);
246  }
quote($value, string $type)
+ Here is the call graph for this function:
+ Here is the caller graph for this function:

◆ setSortDirection()

ilContainerSortingSettings::setSortDirection ( int  $a_direction)

Definition at line 206 of file class.ilContainerSortingSettings.php.

206  : void
207  {
208  $this->sort_direction = $a_direction;
209  }

◆ setSortMode()

ilContainerSortingSettings::setSortMode ( int  $a_mode)
Parameters
int$a_modeMODE_TITLE | MODE_MANUAL | MODE_ACTIVATION

Definition at line 201 of file class.ilContainerSortingSettings.php.

Referenced by ilObjFolderGUI\afterSave(), ilObjGroupGUI\afterSave(), and ilObjLinkResourceGUI\settings().

201  : void
202  {
203  $this->sort_mode = $a_mode;
204  }
+ Here is the caller graph for this function:

◆ setSortNewItemsOrder()

ilContainerSortingSettings::setSortNewItemsOrder ( int  $a_order)

Definition at line 216 of file class.ilContainerSortingSettings.php.

216  : void
217  {
218  $this->new_items_order = $a_order;
219  }

◆ setSortNewItemsPosition()

ilContainerSortingSettings::setSortNewItemsPosition ( int  $a_position)

Definition at line 211 of file class.ilContainerSortingSettings.php.

211  : void
212  {
213  $this->new_items_position = $a_position;
214  }

◆ sortModeToString()

static ilContainerSortingSettings::sortModeToString ( int  $a_sort_mode)
static

Get string representation of sort mode.

Definition at line 278 of file class.ilContainerSortingSettings.php.

References $DIC, $lng, ilContainer\SORT_ACTIVATION, ilContainer\SORT_CREATION, ilContainer\SORT_MANUAL, and ilContainer\SORT_TITLE.

Referenced by ilContainerGUI\initSortingForm().

278  : string
279  {
280  global $DIC;
281 
282  $lng = $DIC->language();
283 
284  $lng->loadLanguageModule('crs');
285  switch ($a_sort_mode) {
287  return $lng->txt('crs_sort_activation');
288 
290  return $lng->txt('crs_sort_manual');
291 
293  return $lng->txt('crs_sort_title');
294 
296  return $lng->txt('sorting_creation_header');
297  }
298  return '';
299  }
global $DIC
Definition: shib_login.php:25
global $lng
Definition: privfeed.php:32
+ Here is the caller graph for this function:

◆ update()

ilContainerSortingSettings::update ( )

Definition at line 221 of file class.ilContainerSortingSettings.php.

References $db, $ilDB, and save().

221  : void
222  {
223  $ilDB = $this->db;
224 
225  $query = "DELETE FROM container_sorting_set " .
226  "WHERE obj_id = " . $ilDB->quote($this->obj_id, 'integer');
227  $ilDB->manipulate($query);
228 
229  $this->save();
230  }
+ Here is the call graph for this function:

Field Documentation

◆ $db

ilDBInterface ilContainerSortingSettings::$db
protected

Definition at line 32 of file class.ilContainerSortingSettings.php.

Referenced by delete(), save(), and update().

◆ $instances

array ilContainerSortingSettings::$instances = []
staticprivate

Definition at line 26 of file class.ilContainerSortingSettings.php.

◆ $new_items_order

int ilContainerSortingSettings::$new_items_order = ilContainer::SORT_NEW_ITEMS_ORDER_TITLE
protected

Definition at line 31 of file class.ilContainerSortingSettings.php.

Referenced by getSortNewItemsOrder().

◆ $new_items_position

int ilContainerSortingSettings::$new_items_position = ilContainer::SORT_NEW_ITEMS_POSITION_BOTTOM
protected

Definition at line 30 of file class.ilContainerSortingSettings.php.

Referenced by getSortNewItemsPosition().

◆ $obj_id

int ilContainerSortingSettings::$obj_id
protected

Definition at line 27 of file class.ilContainerSortingSettings.php.

Referenced by getInheritedSettings().

◆ $sort_direction

int ilContainerSortingSettings::$sort_direction = ilContainer::SORT_DIRECTION_ASC
protected

Definition at line 29 of file class.ilContainerSortingSettings.php.

◆ $sort_mode

int ilContainerSortingSettings::$sort_mode = ilContainer::SORT_TITLE
protected

Definition at line 28 of file class.ilContainerSortingSettings.php.

◆ $tree

ilTree ilContainerSortingSettings::$tree
protected

Definition at line 24 of file class.ilContainerSortingSettings.php.

Referenced by getInheritedSettings().


The documentation for this class was generated from the following file: