ILIAS  release_10 Revision v10.1-43-ga1241a92c2f
ilExSubmissionBaseGUI Class Reference

Exercise submission base gui. More...

+ Inheritance diagram for ilExSubmissionBaseGUI:
+ Collaboration diagram for ilExSubmissionBaseGUI:

Public Member Functions

 __construct (ilObjExercise $a_exercise, ilExSubmission $a_submission)
 
 returnToParentObject ()
 

Static Public Member Functions

static getOverviewContent (ilInfoScreenGUI $a_info, ilExSubmission $a_submission)
 

Protected Member Functions

 handleTabs ()
 
 handleNewUpload (bool $a_no_notifications=false)
 
 handleRemovedUpload ()
 
 triggerAssignmentTool ()
 

Protected Attributes

ILIAS Exercise Notification NotificationManager $notification
 
ILIAS Exercise InternalDomainService $domain
 
ILIAS Exercise InternalGUIService $gui
 
ilCtrl $ctrl
 
ilTabsGUI $tabs_gui
 
ilLanguage $lng
 
ilGlobalTemplateInterface $tpl
 
ilObjExercise $exercise
 
ilExSubmission $submission
 
ilExAssignment $assignment
 
MandatoryAssignmentsManager $mandatory_manager
 
ContextServices $tool_context
 
ilExAssignmentTypesGUI $type_guis
 
int $requested_ref_id
 
GUIRequest $request
 

Detailed Description

Exercise submission base gui.

This is an abstract base class for all types of submissions

Author
Jörg Lützenkirchen luetz.nosp@m.enki.nosp@m.rchen.nosp@m.@lei.nosp@m.fos.c.nosp@m.om
Alexander Killing killi.nosp@m.ng@l.nosp@m.eifos.nosp@m..de

Definition at line 31 of file class.ilExSubmissionBaseGUI.php.

Constructor & Destructor Documentation

◆ __construct()

ilExSubmissionBaseGUI::__construct ( ilObjExercise  $a_exercise,
ilExSubmission  $a_submission 
)
Exceptions
ilExcUnknownAssignmentTypeException

Definition at line 52 of file class.ilExSubmissionBaseGUI.php.

References $DIC, $service, ILIAS\Repository\ctrl(), ilExSubmission\getAssignment(), getOverviewContent(), ILIAS\Repository\lng(), and ILIAS\UI\examples\Symbol\Glyph\Notification\notification().

55  {
56  global $DIC;
57 
58  $service = $DIC->exercise()->internal();
59  $this->gui = $service->gui();
60  $this->domain = $service->domain();
61 
62  $this->ctrl = $this->gui->ctrl();
63  $this->tabs_gui = $this->gui->tabs();
64  $this->lng = $this->domain->lng();
65  $this->tpl = $this->gui->ui()->mainTemplate();
66 
67  $this->exercise = $a_exercise;
68  $this->submission = $a_submission;
69  $this->assignment = $a_submission->getAssignment();
70 
71  $this->mandatory_manager = $this->domain
72  ->assignment()
73  ->mandatoryAssignments($this->exercise);
74 
75  $this->request = $this->gui->request();
76  $this->requested_ref_id = $this->request->getRefId();
77  $this->notification = $this->domain->notification($this->requested_ref_id);
78 
79  $this->type_guis = $this->gui->assignment()->types();
80  $this->tool_context = $DIC->globalScreen()->tool()->context();
81  $this->gui = $DIC->exercise()
82  ->internal()
83  ->gui();
84  }
notification()
description: > Example for rendring a notification glyph.
global $DIC
Definition: shib_login.php:25
$service
Definition: ltiresult.php:36
+ Here is the call graph for this function:

Member Function Documentation

◆ getOverviewContent()

static ilExSubmissionBaseGUI::getOverviewContent ( ilInfoScreenGUI  $a_info,
ilExSubmission  $a_submission 
)
staticabstract

Referenced by __construct().

+ Here is the caller graph for this function:

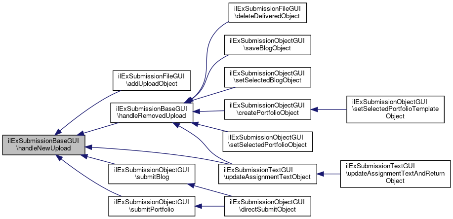
◆ handleNewUpload()

ilExSubmissionBaseGUI::handleNewUpload ( bool  $a_no_notifications = false)
protected

Definition at line 125 of file class.ilExSubmissionBaseGUI.php.

References ILIAS\UI\examples\Symbol\Glyph\Notification\notification().

Referenced by ilExSubmissionFileGUI\addUploadObject(), handleRemovedUpload(), ilExSubmissionObjectGUI\submitBlog(), ilExSubmissionObjectGUI\submitPortfolio(), and ilExSubmissionTextGUI\updateAssignmentTextObject().

127  : void {
128  $has_submitted = $this->submission->hasSubmitted();
129 
130  $this->exercise->processExerciseStatus(
131  $this->assignment,
132  $this->submission->getUserIds(),
133  $has_submitted,
134  $this->submission->validatePeerReviews()
135  );
136 
137  if ($has_submitted &&
138  !$a_no_notifications) {
139  $this->notification->sendUploadNotification($this->assignment->getId());
140  }
141  }
notification()
description: > Example for rendring a notification glyph.
+ Here is the call graph for this function:
+ Here is the caller graph for this function:

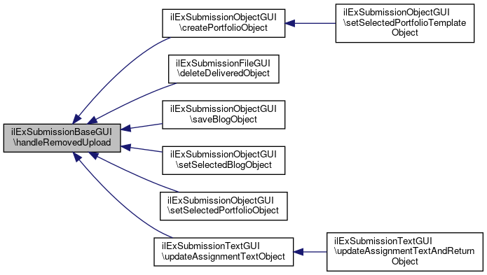
◆ handleRemovedUpload()

ilExSubmissionBaseGUI::handleRemovedUpload ( )
protected

Definition at line 143 of file class.ilExSubmissionBaseGUI.php.

References handleNewUpload().

Referenced by ilExSubmissionObjectGUI\createPortfolioObject(), ilExSubmissionFileGUI\deleteDeliveredObject(), ilExSubmissionObjectGUI\saveBlogObject(), ilExSubmissionObjectGUI\setSelectedBlogObject(), ilExSubmissionObjectGUI\setSelectedPortfolioObject(), and ilExSubmissionTextGUI\updateAssignmentTextObject().

143  : void
144  {
145  // #16532 - always send notifications
146  $this->handleNewUpload();
147  }
handleNewUpload(bool $a_no_notifications=false)
+ Here is the call graph for this function:
+ Here is the caller graph for this function:

◆ handleTabs()

ilExSubmissionBaseGUI::handleTabs ( )
protected

Definition at line 91 of file class.ilExSubmissionBaseGUI.php.

References ILIAS\Repository\ctrl(), ilExSubmissionTeamGUI\handleTabs(), and ILIAS\Repository\lng().

Referenced by ilExSubmissionObjectGUI\createBlogObject(), ilExSubmissionTextGUI\editAssignmentTextObject(), ilExSubmissionObjectGUI\selectBlogObject(), ilExSubmissionObjectGUI\selectPortfolioObject(), ilExSubmissionTextGUI\showAssignmentTextObject(), and ilExSubmissionFileGUI\submissionScreenObject().

91  : void
92  {
93  return;
94  $this->tabs_gui->clearTargets();
95  $this->tabs_gui->setBackTarget(
96  $this->lng->txt("back"),
97  $this->ctrl->getLinkTarget($this, "returnToParent")
98  );
99 
100  $this->tabs_gui->addTab(
101  "submission",
102  $this->lng->txt("exc_submission"),
103  $this->ctrl->getLinkTarget($this, "")
104  );
105  $this->tabs_gui->activateTab("submission");
106 
107  if ($this->assignment->hasTeam()) {
109  }
110  }
+ Here is the call graph for this function:
+ Here is the caller graph for this function:

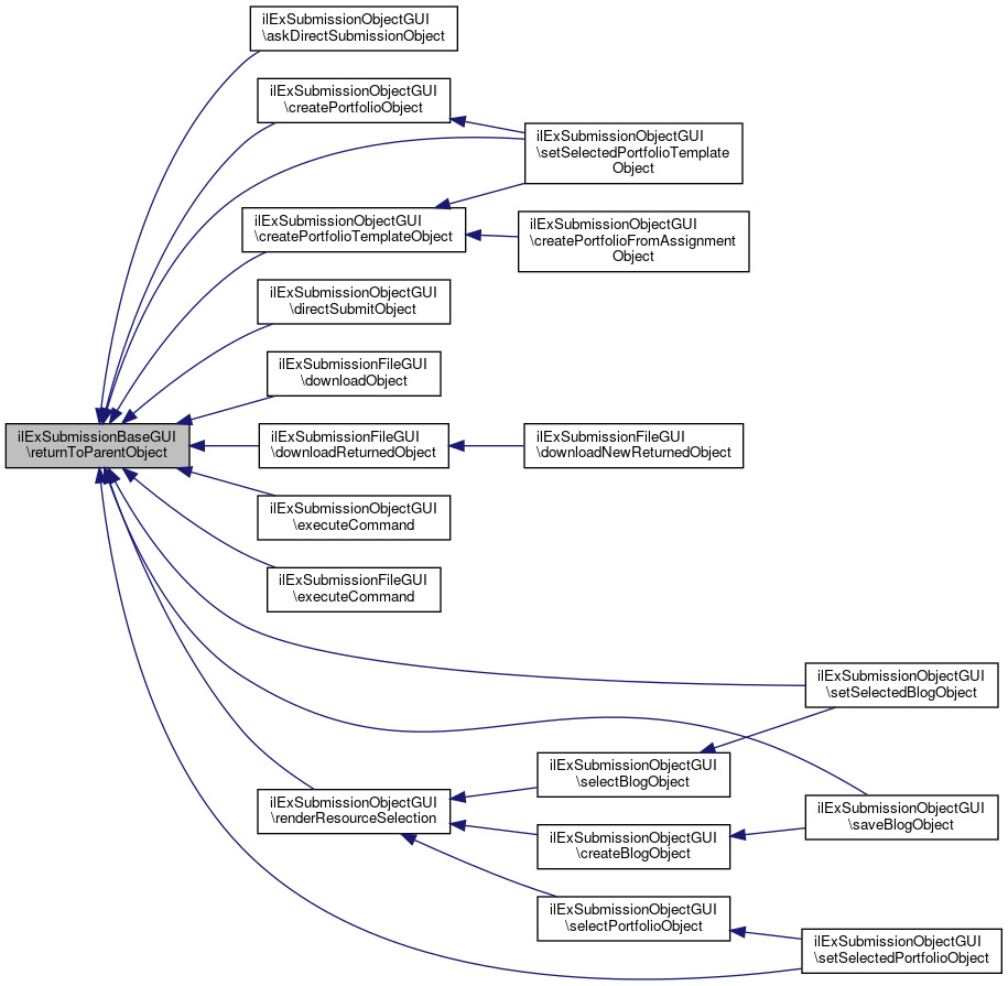
◆ returnToParentObject()

◆ triggerAssignmentTool()

ilExSubmissionBaseGUI::triggerAssignmentTool ( )
protected

Definition at line 149 of file class.ilExSubmissionBaseGUI.php.

References ilExerciseGSToolProvider\EXC_ASS_IDS, and ilExerciseGSToolProvider\SHOW_EXC_ASSIGNMENT_INFO.

Referenced by ilExSubmissionTextGUI\editAssignmentTextObject(), and ilExSubmissionFileGUI\submissionScreenObject().

149  : void
150  {
151  $ass_ids = [$this->assignment->getId()];
152  $this->tool_context->current()->addAdditionalData(ilExerciseGSToolProvider::SHOW_EXC_ASSIGNMENT_INFO, true);
153  $this->tool_context->current()->addAdditionalData(ilExerciseGSToolProvider::EXC_ASS_IDS, $ass_ids);
154  }
+ Here is the caller graph for this function:

Field Documentation

◆ $assignment

ilExAssignment ilExSubmissionBaseGUI::$assignment
protected

Definition at line 42 of file class.ilExSubmissionBaseGUI.php.

◆ $ctrl

◆ $domain

ILIAS Exercise InternalDomainService ilExSubmissionBaseGUI::$domain
protected

Definition at line 34 of file class.ilExSubmissionBaseGUI.php.

◆ $exercise

ilObjExercise ilExSubmissionBaseGUI::$exercise
protected

Definition at line 40 of file class.ilExSubmissionBaseGUI.php.

◆ $gui

◆ $lng

◆ $mandatory_manager

MandatoryAssignmentsManager ilExSubmissionBaseGUI::$mandatory_manager
protected

Definition at line 43 of file class.ilExSubmissionBaseGUI.php.

◆ $notification

ILIAS Exercise Notification NotificationManager ilExSubmissionBaseGUI::$notification
protected

Definition at line 33 of file class.ilExSubmissionBaseGUI.php.

◆ $request

GUIRequest ilExSubmissionBaseGUI::$request
protected

◆ $requested_ref_id

int ilExSubmissionBaseGUI::$requested_ref_id
protected

Definition at line 46 of file class.ilExSubmissionBaseGUI.php.

◆ $submission

ilExSubmission ilExSubmissionBaseGUI::$submission
protected

◆ $tabs_gui

ilTabsGUI ilExSubmissionBaseGUI::$tabs_gui
protected

Definition at line 37 of file class.ilExSubmissionBaseGUI.php.

◆ $tool_context

ContextServices ilExSubmissionBaseGUI::$tool_context
protected

Definition at line 44 of file class.ilExSubmissionBaseGUI.php.

◆ $tpl

◆ $type_guis

ilExAssignmentTypesGUI ilExSubmissionBaseGUI::$type_guis
protected

Definition at line 45 of file class.ilExSubmissionBaseGUI.php.


The documentation for this class was generated from the following file: