ILIAS  release_10 Revision v10.1-43-ga1241a92c2f
ilAccordionGUI Class Reference

This file is part of ILIAS, a powerful learning management system published by ILIAS open source e-Learning e.V. More...

+ Collaboration diagram for ilAccordionGUI:

Public Member Functions

 __construct ()
 
 setId (string $a_val)
 
 getId ()
 
 setOrientation (string $a_orientation)
 
 getOrientation ()
 
 setContainerClass (string $a_containerclass)
 
 getContainerClass ()
 
 setInnerContainerClass (string $a_containerclass)
 
 getInnerContainerClass ()
 
 setHeaderClass (string $a_headerclass)
 
 getHeaderClass ()
 
 setActiveHeaderClass (string $a_h_class)
 
 getActiveHeaderClass ()
 
 setContentClass (string $a_contentclass)
 
 getContentClass ()
 
 setContentWidth (?int $a_contentwidth)
 
 getContentWidth ()
 
 setContentHeight (?int $a_contentheight)
 
 getContentHeight ()
 
 setBehaviour (string $a_val)
 Set behaviour "ForceAllOpen" | "FirstOpen" | "AllClosed". More...
 
 getBehaviour ()
 
 setUseSessionStorage (bool $a_val)
 
 getUseSessionStorage ()
 
 setAllowMultiOpened (bool $a_val)
 
 getAllowMultiOpened ()
 
 setShowAllElement (string $a_val)
 
 getShowAllElement ()
 
 setHideAllElement (string $a_val)
 
 getHideAllElement ()
 
 addItem (string $a_header, string $a_content, bool $a_force_open=false)
 
 getItems ()
 
 getHTML (bool $async=false)
 

Static Public Member Functions

static addJavaScript (ilGlobalTemplate $main_tpl=null)
 Add javascript files that are necessary to run accordion. More...
 
static addCss ()
 Add required css. More...
 
static getLocalJavascriptFiles ()
 
static getLocalCssFiles ()
 

Data Fields

const VERTICAL = "vertical"
 
const HORIZONTAL = "horizontal"
 
const FORCE_ALL_OPEN = "ForceAllOpen"
 
const FIRST_OPEN = "FirstOpen"
 
const ALL_CLOSED = "AllClosed"
 

Static Public Attributes

static string $owl_path = "./node_modules/owl.carousel/dist"
 
static string $owl_js_path = "/owl.carousel.js"
 
static string $owl_css_path = "/assets/owl.carousel.css"
 

Protected Member Functions

 getOnloadCode (array $options)
 

Protected Attributes

string $orientation
 
ilObjUser $user
 
array $items = array()
 
array $force_open = array()
 
bool $use_session_storage = false
 
bool $allow_multi_opened = false
 
string $show_all_element = ""
 
string $hide_all_element = ""
 
int $contentwidth = null
 
int $contentheight = null
 
string $headerclass = ""
 
string $contentclass = ""
 
string $icontainerclass = ""
 
string $containerclass = ""
 
string $id = ""
 
bool $head_class_set = false
 
ilGlobalTemplateInterface $main_tpl
 
string $active_headerclass = ""
 
string $behaviour = self::FIRST_OPEN
 

Static Protected Attributes

static int $accordion_cnt = 0
 

Detailed Description

This file is part of ILIAS, a powerful learning management system published by ILIAS open source e-Learning e.V.

ILIAS is licensed with the GPL-3.0, see https://www.gnu.org/licenses/gpl-3.0.en.html You should have received a copy of said license along with the source code, too.

If this is not the case or you just want to try ILIAS, you'll find us at: https://www.ilias.de https://github.com/ILIAS-eLearning Accordion user interface class

Author
Alexander Killing killi.nosp@m.ng@l.nosp@m.eifos.nosp@m..de

Definition at line 23 of file class.ilAccordionGUI.php.

Constructor & Destructor Documentation

◆ __construct()

ilAccordionGUI::__construct ( )

Definition at line 54 of file class.ilAccordionGUI.php.

References $DIC, setOrientation(), ILIAS\Repository\user(), and VERTICAL.

55  {
56  global $DIC;
57 
58  $this->main_tpl = $DIC->ui()->mainTemplate();
59 
60  $this->user = $DIC->user();
62  }
setOrientation(string $a_orientation)
global $DIC
Definition: shib_login.php:25
+ Here is the call graph for this function:

Member Function Documentation

◆ addCss()

static ilAccordionGUI::addCss ( )
static

Add required css.

Definition at line 243 of file class.ilAccordionGUI.php.

References $DIC, and Vendor\Package\$f.

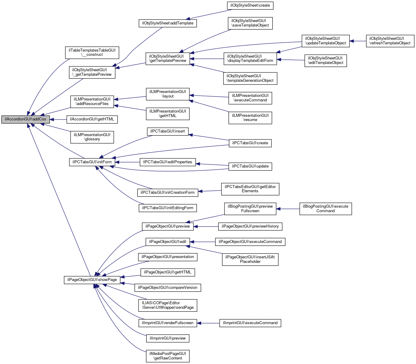
Referenced by ilTableTemplatesTableGUI\__construct(), ilObjStyleSheetGUI\_getTemplatePreview(), ilLMPresentationGUI\addResourceFiles(), getHTML(), ilLMPresentationGUI\glossary(), ilPCTabsGUI\initForm(), and ilPageObjectGUI\showPage().

243  : void
244  {
245  global $DIC;
246 
247  $tpl = $DIC["tpl"];
248 
249  foreach (self::getLocalCssFiles() as $f) {
250  $tpl->addCss($f);
251  }
252  }
global $DIC
Definition: shib_login.php:25
+ Here is the caller graph for this function:

◆ addItem()

ilAccordionGUI::addItem ( string  $a_header,
string  $a_content,
bool  $a_force_open = false 
)

Definition at line 276 of file class.ilAccordionGUI.php.

References $items.

Referenced by ilObjFileGUI\addLegacyFormToAccordion(), and ilObjFileGUI\addUIFormToAccordion().

280  : void {
281  $this->items[] = array("header" => $a_header,
282  "content" => $a_content, "force_open" => $a_force_open);
283 
284  if ($a_force_open) {
285  $this->force_open[] = sizeof($this->items);
286  }
287  }
+ Here is the caller graph for this function:

◆ addJavaScript()

static ilAccordionGUI::addJavaScript ( ilGlobalTemplate  $main_tpl = null)
static

Add javascript files that are necessary to run accordion.

Definition at line 221 of file class.ilAccordionGUI.php.

References $DIC, Vendor\Package\$f, $main_tpl, ilYuiUtil\initConnection(), and iljQueryUtil\initjQueryUI().

Referenced by ilLMPresentationGUI\addResourceFiles(), ilLMPresentationGUI\glossary(), and ilPageObjectGUI\showPage().

221  : void
222  {
223  global $DIC;
224 
225  if ($main_tpl != null) {
226  $tpl = $main_tpl;
227  } else {
228  $tpl = $DIC["tpl"];
229  }
230 
232 
234 
235  foreach (self::getLocalJavascriptFiles() as $f) {
236  $tpl->addJavaScript($f, true, 3);
237  }
238  }
ilGlobalTemplateInterface $main_tpl
global $DIC
Definition: shib_login.php:25
static initjQueryUI(ilGlobalTemplateInterface $a_tpl=null)
inits and adds the jQuery-UI JS-File to the global template (see included_components.txt for included components)
static initConnection(?ilGlobalTemplateInterface $a_main_tpl=null)
Init YUI Connection module.
+ Here is the call graph for this function:
+ Here is the caller graph for this function:

◆ getActiveHeaderClass()

ilAccordionGUI::getActiveHeaderClass ( )

Definition at line 124 of file class.ilAccordionGUI.php.

References $active_headerclass.

Referenced by getHTML().

124  : string
125  {
127  }
+ Here is the caller graph for this function:

◆ getAllowMultiOpened()

ilAccordionGUI::getAllowMultiOpened ( )

Definition at line 187 of file class.ilAccordionGUI.php.

References $allow_multi_opened.

Referenced by getHTML().

187  : bool
188  {
190  }
+ Here is the caller graph for this function:

◆ getBehaviour()

ilAccordionGUI::getBehaviour ( )

Definition at line 167 of file class.ilAccordionGUI.php.

References $behaviour.

Referenced by getHTML().

167  : string
168  {
169  return $this->behaviour;
170  }
+ Here is the caller graph for this function:

◆ getContainerClass()

ilAccordionGUI::getContainerClass ( )

Definition at line 94 of file class.ilAccordionGUI.php.

References $containerclass.

Referenced by getHTML().

94  : string
95  {
96  return $this->containerclass;
97  }
+ Here is the caller graph for this function:

◆ getContentClass()

ilAccordionGUI::getContentClass ( )

Definition at line 134 of file class.ilAccordionGUI.php.

References $contentclass.

Referenced by getHTML().

134  : string
135  {
136  return $this->contentclass;
137  }
+ Here is the caller graph for this function:

◆ getContentHeight()

ilAccordionGUI::getContentHeight ( )

Definition at line 154 of file class.ilAccordionGUI.php.

References $contentheight.

Referenced by getHTML().

154  : ?int
155  {
156  return $this->contentheight;
157  }
+ Here is the caller graph for this function:

◆ getContentWidth()

ilAccordionGUI::getContentWidth ( )

Definition at line 144 of file class.ilAccordionGUI.php.

References $contentwidth.

Referenced by getHTML().

144  : ?int
145  {
146  return $this->contentwidth;
147  }
+ Here is the caller graph for this function:

◆ getHeaderClass()

ilAccordionGUI::getHeaderClass ( )

Definition at line 114 of file class.ilAccordionGUI.php.

References $headerclass.

Referenced by getHTML().

114  : string
115  {
116  return $this->headerclass;
117  }
+ Here is the caller graph for this function:

◆ getHideAllElement()

ilAccordionGUI::getHideAllElement ( )

Definition at line 213 of file class.ilAccordionGUI.php.

References $hide_all_element.

Referenced by getHTML().

213  : string
214  {
216  }
+ Here is the caller graph for this function:

◆ getHTML()

ilAccordionGUI::getHTML ( bool  $async = false)

Definition at line 294 of file class.ilAccordionGUI.php.

References $user, addCss(), getActiveHeaderClass(), getAllowMultiOpened(), getBehaviour(), getContainerClass(), getContentClass(), getContentHeight(), getContentWidth(), getHeaderClass(), getHideAllElement(), getId(), getInnerContainerClass(), getItems(), getOnloadCode(), getOrientation(), getShowAllElement(), getUseSessionStorage(), HORIZONTAL, ILIAS\Repository\int(), and VERTICAL.

294  : string
295  {
296  $ilUser = $this->user;
297 
298  self::$accordion_cnt++;
299 
300  $or_short = ($this->getOrientation() == ilAccordionGUI::HORIZONTAL)
301  ? "H"
302  : "V";
303 
304  $width = (int) $this->getContentWidth();
305  $height = (int) $this->getContentHeight();
306  if ($this->getOrientation() == ilAccordionGUI::HORIZONTAL) {
307  if ($width == 0) {
308  $width = 200;
309  }
310  if ($height == 0) {
311  $height = 100;
312  }
313  }
314 
315  $this->addJavascript();
316  $this->addCss();
317 
318  $tpl = new ilTemplate("tpl.accordion.html", true, true, "components/ILIAS/Accordion");
319  foreach ($this->getItems() as $item) {
320  $tpl->setCurrentBlock("item");
321  $tpl->setVariable("HEADER", $item["header"]);
322  $tpl->setVariable("CONTENT", $item["content"]);
323  $tpl->setVariable("HEADER_CLASS", $this->getHeaderClass()
324  ? $this->getHeaderClass() : "il_" . $or_short . "AccordionHead");
325  $tpl->setVariable("CONTENT_CLASS", $this->getContentClass()
326  ? $this->getContentClass() : "il_" . $or_short . "AccordionContent");
327 
328  if ($this->getBehaviour() != self::FORCE_ALL_OPEN) {
329  $tpl->setVariable("HIDE_CONTENT_CLASS", "ilAccHideContent");
330  }
331 
332  $tpl->setVariable("OR_SHORT", $or_short);
333 
334  $tpl->setVariable("INNER_CONTAINER_CLASS", $this->getInnerContainerClass()
335  ? $this->getInnerContainerClass() : "il_" . $or_short . "AccordionInnerContainer");
336 
337 
338  if ($height > 0) {
339  $tpl->setVariable("HEIGHT", "height:" . $height . "px;");
340  }
341  if ($height > 0 && $this->getOrientation() == ilAccordionGUI::HORIZONTAL) {
342  $tpl->setVariable("HHEIGHT", "height:" . $height . "px;");
343  }
344  $tpl->parseCurrentBlock();
345  }
346 
347  $tpl->setVariable("CONTAINER_CLASS", $this->getContainerClass()
348  ? $this->getContainerClass() : "il_" . $or_short . "AccordionContainer");
349 
350  $options["orientation"] = $this->getOrientation();
351  $options["int_id"] = $this->getId();
352 
353  if ($this->getUseSessionStorage() && $this->getId() != "") {
354  $stor = new ilAccordionPropertiesStorageGUI();
355 
356  $ctab = $stor->getProperty(
357  $this->getId(),
358  $ilUser->getId(),
359  "opened"
360  );
361  $ctab_arr = explode(";", $ctab);
362 
363  foreach ($this->force_open as $fo) {
364  if (!in_array($fo, $ctab_arr)) {
365  $ctab_arr[] = $fo;
366  }
367  }
368  $ctab = implode(";", $ctab_arr);
369 
370  if ($ctab == "0") {
371  $ctab = "";
372  }
373 
374  $options["initial_opened"] = $ctab;
375  $options["save_url"] = "./ilias.php?baseClass=ilaccordionpropertiesstoragegui&cmd=setOpenedTab" .
376  "&accordion_id=" . $this->getId() . "&user_id=" . $ilUser->getId();
377  }
378 
379  $options["behaviour"] = $this->getBehaviour();
380  if ($this->getOrientation() == ilAccordionGUI::HORIZONTAL) {
381  $options["toggle_class"] = 'il_HAccordionToggleDef';
382  $options["toggle_act_class"] = 'il_HAccordionToggleActiveDef';
383  $options["content_class"] = 'il_HAccordionContentDef';
384  } else {
385  $options["toggle_class"] = 'il_VAccordionToggleDef';
386  $options["toggle_act_class"] = 'il_VAccordionToggleActiveDef';
387  $options["content_class"] = 'il_VAccordionContentDef';
388  }
389 
390 
391  if ($width > 0) {
392  $options["width"] = $width;
393  } else {
394  $options["width"] = null;
395  }
396  if ($width > 0 && $this->getOrientation() == ilAccordionGUI::VERTICAL) {
397  $tpl->setVariable("CWIDTH", 'style="width:' . $width . 'px;"');
398  }
399 
400  if ($this->head_class_set) {
401  $options["active_head_class"] = $this->getActiveHeaderClass();
402  } else {
403  if ($this->getOrientation() == ilAccordionGUI::VERTICAL) {
404  $options["active_head_class"] = "il_HAccordionHeadActive";
405  } else {
406  $options["active_head_class"] = "il_VAccordionHeadActive";
407  }
408  }
409 
410  $options["height"] = null;
411  $options["id"] = 'accordion_' . $this->getId() . '_' . self::$accordion_cnt;
412  $options["multi"] = (bool) $this->getAllowMultiOpened();
413  $options["show_all_element"] = $this->getShowAllElement();
414  $options["hide_all_element"] = $this->getHideAllElement();
415 
416  $tpl->setVariable("ACC_ID", $options["id"]);
417 
418  $html = $tpl->get();
419  $code = $this->getOnloadCode($options);
420  if (!$async) {
421  $this->main_tpl->addOnLoadCode($code);
422  } else {
423  $html .= "<script>$code</script>";
424  }
425  return $html;
426  }
getOnloadCode(array $options)
static addCss()
Add required css.
This file is part of ILIAS, a powerful learning management system published by ILIAS open source e-Le...
+ Here is the call graph for this function:

◆ getId()

ilAccordionGUI::getId ( )

Definition at line 69 of file class.ilAccordionGUI.php.

References $id.

Referenced by getHTML().

69  : string
70  {
71  return $this->id;
72  }
+ Here is the caller graph for this function:

◆ getInnerContainerClass()

ilAccordionGUI::getInnerContainerClass ( )

Definition at line 104 of file class.ilAccordionGUI.php.

References $icontainerclass.

Referenced by getHTML().

104  : string
105  {
106  return $this->icontainerclass;
107  }
+ Here is the caller graph for this function:

◆ getItems()

ilAccordionGUI::getItems ( )

Definition at line 289 of file class.ilAccordionGUI.php.

References $items.

Referenced by getHTML().

289  : array
290  {
291  return $this->items;
292  }
+ Here is the caller graph for this function:

◆ getLocalCssFiles()

static ilAccordionGUI::getLocalCssFiles ( )
static

Definition at line 268 of file class.ilAccordionGUI.php.

Referenced by ilPCTabs\getCssFiles().

268  : array
269  {
270  return array(
271  "./components/ILIAS/Accordion/css/accordion.css",
272  self::$owl_path . self::$owl_css_path
273  );
274  }
+ Here is the caller graph for this function:

◆ getLocalJavascriptFiles()

static ilAccordionGUI::getLocalJavascriptFiles ( )
static

Definition at line 254 of file class.ilAccordionGUI.php.

Referenced by ilPCTabs\getJavascriptFiles().

254  : array
255  {
256  $debug = false;
257  if ($debug) {
258  return array(
259  "../components/ILIAS/Accordion/resources/accordion.js"
260  );
261  }
262  return array(
263  "assets/js/accordion.js",
264  "assets/js" . self::$owl_js_path
265  );
266  }
+ Here is the caller graph for this function:

◆ getOnloadCode()

ilAccordionGUI::getOnloadCode ( array  $options)
protected

Definition at line 428 of file class.ilAccordionGUI.php.

Referenced by getHTML().

428  : string
429  {
430  return 'il.Accordion.add(' . json_encode($options, JSON_THROW_ON_ERROR) . ');';
431  }
+ Here is the caller graph for this function:

◆ getOrientation()

ilAccordionGUI::getOrientation ( )

Definition at line 84 of file class.ilAccordionGUI.php.

References $orientation.

Referenced by getHTML().

84  : string
85  {
86  return $this->orientation;
87  }
+ Here is the caller graph for this function:

◆ getShowAllElement()

ilAccordionGUI::getShowAllElement ( )

Definition at line 200 of file class.ilAccordionGUI.php.

References $show_all_element.

Referenced by getHTML().

200  : string
201  {
203  }
+ Here is the caller graph for this function:

◆ getUseSessionStorage()

ilAccordionGUI::getUseSessionStorage ( )

Definition at line 177 of file class.ilAccordionGUI.php.

References $use_session_storage.

Referenced by getHTML().

177  : bool
178  {
180  }
+ Here is the caller graph for this function:

◆ setActiveHeaderClass()

ilAccordionGUI::setActiveHeaderClass ( string  $a_h_class)

Definition at line 119 of file class.ilAccordionGUI.php.

119  : void
120  {
121  $this->active_headerclass = $a_h_class;
122  }

◆ setAllowMultiOpened()

ilAccordionGUI::setAllowMultiOpened ( bool  $a_val)

Definition at line 182 of file class.ilAccordionGUI.php.

182  : void
183  {
184  $this->allow_multi_opened = $a_val;
185  }

◆ setBehaviour()

ilAccordionGUI::setBehaviour ( string  $a_val)

Set behaviour "ForceAllOpen" | "FirstOpen" | "AllClosed".

Definition at line 162 of file class.ilAccordionGUI.php.

162  : void
163  {
164  $this->behaviour = $a_val;
165  }

◆ setContainerClass()

ilAccordionGUI::setContainerClass ( string  $a_containerclass)

Definition at line 89 of file class.ilAccordionGUI.php.

89  : void
90  {
91  $this->containerclass = $a_containerclass;
92  }

◆ setContentClass()

ilAccordionGUI::setContentClass ( string  $a_contentclass)

Definition at line 129 of file class.ilAccordionGUI.php.

129  : void
130  {
131  $this->contentclass = $a_contentclass;
132  }

◆ setContentHeight()

ilAccordionGUI::setContentHeight ( ?int  $a_contentheight)

Definition at line 149 of file class.ilAccordionGUI.php.

149  : void
150  {
151  $this->contentheight = $a_contentheight;
152  }

◆ setContentWidth()

ilAccordionGUI::setContentWidth ( ?int  $a_contentwidth)

Definition at line 139 of file class.ilAccordionGUI.php.

139  : void
140  {
141  $this->contentwidth = $a_contentwidth;
142  }

◆ setHeaderClass()

ilAccordionGUI::setHeaderClass ( string  $a_headerclass)

Definition at line 109 of file class.ilAccordionGUI.php.

109  : void
110  {
111  $this->headerclass = $a_headerclass;
112  }

◆ setHideAllElement()

ilAccordionGUI::setHideAllElement ( string  $a_val)
Parameters
string$a_valID of hide all html element

Definition at line 208 of file class.ilAccordionGUI.php.

208  : void
209  {
210  $this->hide_all_element = $a_val;
211  }

◆ setId()

ilAccordionGUI::setId ( string  $a_val)

Definition at line 64 of file class.ilAccordionGUI.php.

64  : void
65  {
66  $this->id = $a_val;
67  }

◆ setInnerContainerClass()

ilAccordionGUI::setInnerContainerClass ( string  $a_containerclass)

Definition at line 99 of file class.ilAccordionGUI.php.

99  : void
100  {
101  $this->icontainerclass = $a_containerclass;
102  }

◆ setOrientation()

ilAccordionGUI::setOrientation ( string  $a_orientation)

Definition at line 74 of file class.ilAccordionGUI.php.

References HORIZONTAL, and VERTICAL.

Referenced by __construct().

74  : void
75  {
76  if (in_array(
77  $a_orientation,
79  )) {
80  $this->orientation = $a_orientation;
81  }
82  }
+ Here is the caller graph for this function:

◆ setShowAllElement()

ilAccordionGUI::setShowAllElement ( string  $a_val)
Parameters
string$a_valID of show all html element

Definition at line 195 of file class.ilAccordionGUI.php.

195  : void
196  {
197  $this->show_all_element = $a_val;
198  }

◆ setUseSessionStorage()

ilAccordionGUI::setUseSessionStorage ( bool  $a_val)

Definition at line 172 of file class.ilAccordionGUI.php.

172  : void
173  {
174  $this->use_session_storage = $a_val;
175  }

Field Documentation

◆ $accordion_cnt

int ilAccordionGUI::$accordion_cnt = 0
staticprotected

Definition at line 34 of file class.ilAccordionGUI.php.

◆ $active_headerclass

string ilAccordionGUI::$active_headerclass = ""
protected

Definition at line 51 of file class.ilAccordionGUI.php.

Referenced by getActiveHeaderClass().

◆ $allow_multi_opened

bool ilAccordionGUI::$allow_multi_opened = false
protected

Definition at line 36 of file class.ilAccordionGUI.php.

Referenced by getAllowMultiOpened().

◆ $behaviour

string ilAccordionGUI::$behaviour = self::FIRST_OPEN
protected

Definition at line 52 of file class.ilAccordionGUI.php.

Referenced by getBehaviour().

◆ $containerclass

string ilAccordionGUI::$containerclass = ""
protected

Definition at line 44 of file class.ilAccordionGUI.php.

Referenced by getContainerClass().

◆ $contentclass

string ilAccordionGUI::$contentclass = ""
protected

Definition at line 42 of file class.ilAccordionGUI.php.

Referenced by getContentClass().

◆ $contentheight

int ilAccordionGUI::$contentheight = null
protected

Definition at line 40 of file class.ilAccordionGUI.php.

Referenced by getContentHeight().

◆ $contentwidth

int ilAccordionGUI::$contentwidth = null
protected

Definition at line 39 of file class.ilAccordionGUI.php.

Referenced by getContentWidth().

◆ $force_open

array ilAccordionGUI::$force_open = array()
protected

Definition at line 33 of file class.ilAccordionGUI.php.

◆ $head_class_set

bool ilAccordionGUI::$head_class_set = false
protected

Definition at line 46 of file class.ilAccordionGUI.php.

◆ $headerclass

string ilAccordionGUI::$headerclass = ""
protected

Definition at line 41 of file class.ilAccordionGUI.php.

Referenced by getHeaderClass().

◆ $hide_all_element

string ilAccordionGUI::$hide_all_element = ""
protected

Definition at line 38 of file class.ilAccordionGUI.php.

Referenced by getHideAllElement().

◆ $icontainerclass

string ilAccordionGUI::$icontainerclass = ""
protected

Definition at line 43 of file class.ilAccordionGUI.php.

Referenced by getInnerContainerClass().

◆ $id

string ilAccordionGUI::$id = ""
protected

Definition at line 45 of file class.ilAccordionGUI.php.

Referenced by getId().

◆ $items

array ilAccordionGUI::$items = array()
protected

Definition at line 32 of file class.ilAccordionGUI.php.

Referenced by addItem(), and getItems().

◆ $main_tpl

ilGlobalTemplateInterface ilAccordionGUI::$main_tpl
protected

Definition at line 50 of file class.ilAccordionGUI.php.

Referenced by addJavaScript().

◆ $orientation

string ilAccordionGUI::$orientation
protected

Definition at line 30 of file class.ilAccordionGUI.php.

Referenced by getOrientation().

◆ $owl_css_path

string ilAccordionGUI::$owl_css_path = "/assets/owl.carousel.css"
static

Definition at line 49 of file class.ilAccordionGUI.php.

◆ $owl_js_path

string ilAccordionGUI::$owl_js_path = "/owl.carousel.js"
static

Definition at line 48 of file class.ilAccordionGUI.php.

◆ $owl_path

string ilAccordionGUI::$owl_path = "./node_modules/owl.carousel/dist"
static

Definition at line 47 of file class.ilAccordionGUI.php.

◆ $show_all_element

string ilAccordionGUI::$show_all_element = ""
protected

Definition at line 37 of file class.ilAccordionGUI.php.

Referenced by getShowAllElement().

◆ $use_session_storage

bool ilAccordionGUI::$use_session_storage = false
protected

Definition at line 35 of file class.ilAccordionGUI.php.

Referenced by getUseSessionStorage().

◆ $user

ilObjUser ilAccordionGUI::$user
protected

Definition at line 31 of file class.ilAccordionGUI.php.

Referenced by getHTML().

◆ ALL_CLOSED

◆ FIRST_OPEN

◆ FORCE_ALL_OPEN

const ilAccordionGUI::FORCE_ALL_OPEN = "ForceAllOpen"

◆ HORIZONTAL

const ilAccordionGUI::HORIZONTAL = "horizontal"

Definition at line 26 of file class.ilAccordionGUI.php.

Referenced by getHTML(), and setOrientation().

◆ VERTICAL

const ilAccordionGUI::VERTICAL = "vertical"

Definition at line 25 of file class.ilAccordionGUI.php.

Referenced by __construct(), getHTML(), and setOrientation().


The documentation for this class was generated from the following file: