ILIAS  release_4-4 Revision
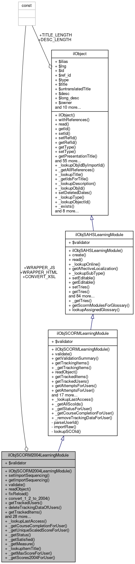
ilObjSCORM2004LearningModule Class Reference

Class ilObjSCORM2004LearningModule. More...

+ Inheritance diagram for ilObjSCORM2004LearningModule:
+ Collaboration diagram for ilObjSCORM2004LearningModule:

Public Member Functions

 ilObjSCORM2004LearningModule ($a_id=0, $a_call_by_reference=true)
 Constructor public. More...
 
 setImportSequencing ($a_val)
 Set import sequencing. More...
 
 getImportSequencing ()
 Get import sequencing. More...
 
 validate ($directory)
 Validate all XML-Files in a SCOM-Directory. More...
 
 readObject ()
 read manifest file public More...
 
 fixReload ()
 
 convert_1_2_to_2004 ($manifest)
 
 getTrackedUsers ($a_search)
 get all tracked items of current user More...
 
 deleteTrackingDataOfUsers ($a_users)
 get all tracked items of current user More...
 
 getTrackedItems ()
 
 getTrackingDataAgg ($a_user_id, $raw=false)
 
 getAttemptsForUser ($a_user_id)
 get number of atttempts for a certain user and package More...
 
 getModuleVersionForUser ($a_user_id)
 get module version that tracking data for a user was recorded on More...
 
 exportSelected ($a_exportall=0, $a_user=array())
 
 importSuccess ($a_file)
 
 _ISODurationToCentisec ($str)
 convert ISO 8601 Timeperiods to centiseconds ta More...
 
 getCourseCompletionForUser ($a_user)
 
 _getTrackingItems ($a_obj_id)
 get all tracking items of scorm object More...
 
 createScorm2004Tree ()
 Create Scorm 2004 Tree used by Editor. More...
 
 getTree ()
 
 getSequencingSettings ()
 
 updateSequencingSettings ()
 
 executeDragDrop ($source_id, $target_id, $first_child, $as_subitem=false, $movecopy="move")
 Execute Drag Drop Action. More...
 
 getExportFiles ()
 
 exportScorm ($a_inst, $a_target_dir, $ver, &$expLog)
 Export (authoring) scorm package. More...
 
 exportHTML4PDF ($a_inst, $a_target_dir, &$expLog)
 
 exportPDF ($a_inst, $a_target_dir, &$expLog)
 
 exportHTMLOne ($a_inst, $a_target_dir, &$expLog)
 
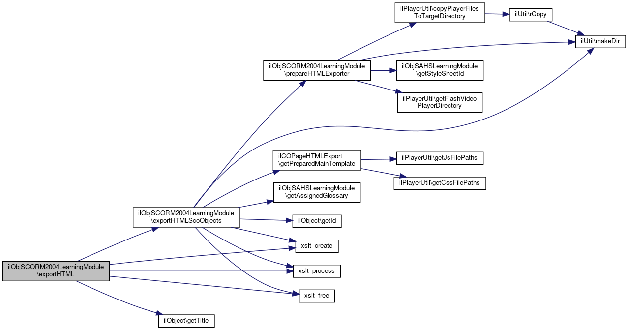
 exportHTML ($a_inst, $a_target_dir, &$expLog, $a_one_file="")
 Export SCORM package to HTML. More...
 
 exportXMLMetaData (&$a_xml_writer)
 export content objects meta data to xml (see ilias_co.dtd) More...
 
 exportXMLStructureObjects (&$a_xml_writer, $a_inst, &$expLog)
 export structure objects to xml (see ilias_co.dtd) More...
 
 exportXMLScoObjects ($a_inst, $a_target_dir, $ver, &$expLog)
 export page objects to xml (see ilias_co.dtd) More...
 
 exportHTMLScoObjects ($a_inst, $a_target_dir, &$expLog, $a_one_file="")
 
 prepareHTMLExporter ($a_target_dir)
 Prepare HTML exporter. More...
 
 getPublicExportFile ($a_type)
 get public export file More...
 
 exportFileItems ($a_target_dir, &$expLog)
 export files of file itmes More...
 
 setPublicExportFile ($a_type, $a_file)
 
 copyAuthoredContent ($a_new_obj)
 Copy authored content (everything done with the editor. More...
 
- Public Member Functions inherited from ilObjSCORMLearningModule
 ilObjSCORMLearningModule ($a_id=0, $a_call_by_reference=true)
 Constructor public. More...
 
 validate ($directory)
 Validate all XML-Files in a SCOM-Directory. More...
 
 getValidationSummary ()
 
 getTrackingItems ()
 
 _getTrackingItems ($a_obj_id)
 get all tracking items of scorm object static More...
 
 readObject ()
 read manifest file public More...
 
 getTrackedItems ()
 get all tracked items of current user More...
 
 getTrackedUsers ($a_search)
 
 getAttemptsForUsers ()
 Get attempts for all users ilDB $ilDB. More...
 
 getAttemptsForUser ($a_user_id)
 get number of atttempts for a certain user and package More...
 
 getModuleVersionForUsers ()
 Get module version for users. More...
 
 getModuleVersionForUser ($a_user_id)
 get module version that tracking data for a user was recorded on More...
 
 getTrackingDataPerUser ($a_sco_id, $a_user_id)
 Get tracking data per user ilDB $ilDB. More...
 
 getTrackingDataAgg ($a_user_id)
 
 getTrackingDataAggSco ($a_sco_id)
 
 exportSelectedRaw ($a_exportall, $a_user=array())
 Export ilDB $ilDB ilObjUser $ilUser. More...
 
 exportSelected ($a_all, $a_users=array())
 Export selected user tracking data ilDB $ilDB ilObjUser $ilUser. More...
 
 importTrackingData ($a_file)
 
 importSuccess ($a_file)
 
 get_user_id ($a_login)
 
 getUserIdEmail ($a_mail)
 assumes that only one account exists for a mailadress More...
 
 sendExportFile ($a_header, $a_content)
 send export file to browser More...
 
 getAllScoIds ()
 
 getStatusForUser ($a_user, $a_allScoIds, $a_numerical=false)
 
 getCourseCompletionForUser ($a_user)
 
 _getScoresForUser ($a_item_id, $a_user_id)
 
 getLastVisited ($user_id)
 
- Public Member Functions inherited from ilObjSAHSLearningModule
 ilObjSAHSLearningModule ($a_id=0, $a_call_by_reference=true)
 Constructor public. More...
 
 create ($upload=false)
 create file based lm More...
 
 read ()
 read object More...
 
 _lookupOnline ($a_id)
 check wether scorm module is online More...
 
 getAffectiveLocalization ($a_id)
 Get affective localization. More...
 
 _lookupSubType ($a_obj_id)
 lookup subtype id (scorm, aicc, hacp) More...
 
 setEditable ($a_editable)
 Set Editable. More...
 
 getEditable ()
 Get Editable. More...
 
 setTries ($a_tries)
 Set default tries for questions. More...
 
 getTries ()
 Get Tries. More...
 
 setLocalization ($a_val)
 Set localization. More...
 
 getLocalization ()
 Get localization. More...
 
 getDiskUsage ()
 Gets the disk usage of the object in bytes. More...
 
 createDataDirectory ()
 creates data directory for package files ("./data/lm_data/lm_<id>") More...
 
 getDataDirectory ($mode="filesystem")
 get data directory of lm More...
 
 getAPIAdapterName ()
 get api adapter name More...
 
 setAPIAdapterName ($a_api)
 set api adapter name More...
 
 getAPIFunctionsPrefix ()
 get api functions prefix More...
 
 setAPIFunctionsPrefix ($a_prefix)
 set api functions prefix More...
 
 getCreditMode ()
 get credit mode More...
 
 setCreditMode ($a_credit_mode)
 set credit mode More...
 
 setDefaultLessonMode ($a_lesson_mode)
 set default lesson mode More...
 
 getDefaultLessonMode ()
 get default lesson mode More...
 
 getStyleSheetId ()
 get ID of assigned style sheet object More...
 
 setStyleSheetId ($a_style_id)
 set ID of assigned style sheet object More...
 
 setAutoReview ($a_auto_review)
 set auto review as true/false for SCORM 1.2, HACP, SAHS, AICC More...
 
 getAutoReview ()
 get auto review as true/false for SCORM 1.2, HACP, SAHS, AICC More...
 
 setAutoReviewChar ($a_auto_review)
 set auto review as Char for SCORM 2004 More...
 
 getAutoReviewChar ()
 get auto review as Char for SCORM 2004 More...
 
 getMaxAttempt ()
 get max attempt More...
 
 setMaxAttempt ($a_max_attempt)
 set max attempt More...
 
 getModuleVersion ()
 get max attempt More...
 
 getAssignedGlossary ()
 get assigned glossary More...
 
 setAssignedGlossary ($a_assigned_glossary)
 set assigned glossary More...
 
 setModuleVersion ($a_module_version)
 set max attempt More...
 
 getSession ()
 get session setting More...
 
 setSession ($a_session)
 set session setting More...
 
 getNoMenu ()
 disable menu More...
 
 setNoMenu ($a_no_menu)
 disable menu More...
 
 getHideNavig ()
 hide navigation tree More...
 
 setHideNavig ($a_hide_navig)
 disable menu More...
 
 getCacheDeactivated ()
 BrowserCacheDisabled for SCORM 2004 / ENABLE_JS_DEBUG. More...
 
 getSessionDeactivated ()
 sessionDisabled for SCORM 2004 More...
 
 getDebugActivated ()
 debugActivated More...
 
 getIe_compatibility ()
 set compatibility mode for Internet Exlorer manually More...
 
 setIe_compatibility ($a_ie_compatibility)
 
 getIe_force_render ()
 force Internet Explorer to render again after some Milliseconds - useful for learning Modules with a lot of iframesor frames and IE >=10 More...
 
 setIe_force_render ($a_ie_force_render)
 
 getFourth_Edition ()
 SCORM 2004 4th edition features. More...
 
 setFourth_edition ($a_fourth_edition)
 
 getSequencing ()
 sequencing More...
 
 setSequencing ($a_sequencing)
 
 getInteractions ()
 interactions More...
 
 setInteractions ($a_interactions)
 
 getObjectives ()
 objectives More...
 
 setObjectives ($a_objectives)
 
 getComments ()
 comments More...
 
 setComments ($a_comments)
 
 getTime_from_lms ()
 time_from_lms More...
 
 setTime_from_lms ($a_time_from_lms)
 
 getCheck_values ()
 check_values More...
 
 setCheck_values ($a_check_values)
 
 getOfflineMode ()
 offlineMode More...
 
 setOfflineMode ($a_offline_mode)
 
 getDebug ()
 debug More...
 
 setDebug ($a_debug)
 debug More...
 
 getDebugPw ()
 debug pw More...
 
 setDebugPw ($a_debug_pw)
 debug pw More...
 
 setAutoContinue ($a_auto_continue)
 get auto continue More...
 
 getAutoContinue ()
 set auto continue More...
 
 getAuto_last_visited ()
 auto_last_visited More...
 
 setAuto_last_visited ($a_auto_last_visited)
 
 setSequencingExpertMode ($a_val)
 Set sequencing expert mode. More...
 
 getSequencingExpertMode ()
 Get sequencing expert mode. More...
 
 setAutoSuspend ($a_auto_suspend)
 get auto continue More...
 
 getAutoSuspend ()
 set auto continue More...
 
 getOpenMode ()
 open_mode 0: in Tab/new Window like in previous versions 1: in iFrame with width=100% and heigth=100% 2: in iFrame with specified width and height 3: 4: 5: in new Window without specified width and height 6: in new Window with specified width and height More...
 
 setOpenMode ($a_open_mode)
 
 getWidth ()
 width More...
 
 setWidth ($a_width)
 
 getHeight ()
 height More...
 
 setHeight ($a_height)
 
 update ()
 update meta data only More...
 
 setOnline ($a_online)
 get online More...
 
 getOnline ()
 set online More...
 
 setSubType ($a_sub_type)
 get sub type More...
 
 getSubType ()
 set sub type More...
 
 delete ()
 delete SCORM learning module and all related data More...
 
 notify ($a_event, $a_ref_id, $a_parent_non_rbac_id, $a_node_id, $a_params=0)
 notifys an object about an event occured Based on the event happend, each object may decide how it reacts. More...
 
 getPointsInPercent ()
 Returns the points in percent for the learning module This is called by the certificate generator if [SCORM_POINTS] is inserted. More...
 
 getMaxPoints ()
 Returns score.max for the learning module, refered to the last sco where score.max is set. More...
 
 populateByDirectoy ($a_dir, $a_filename="")
 Populate by directory. More...
 
 cloneObject ($a_target_id, $a_copy_id=0)
 Clone scorm object. More...
 
 zipLmForOfflineMode ()
 
- Public Member Functions inherited from ilObject
 ilObject ($a_id=0, $a_reference=true)
 Constructor public. More...
 
 withReferences ()
 determines wehter objects are referenced or not (got ref ids or not) More...
 
 read ($a_force_db=false)
 read object data from db into object More...
 
 getId ()
 get object id public More...
 
 setId ($a_id)
 set object id public More...
 
 setRefId ($a_id)
 set reference id public More...
 
 getRefId ()
 get reference id public More...
 
 getType ()
 get object type public More...
 
 setType ($a_type)
 set object type public More...
 
 getPresentationTitle ()
 get presentation title Normally same as title Overwritten for sessions More...
 
 getTitle ()
 get object title public More...
 
 getUntranslatedTitle ()
 get untranslated object title public More...
 
 setTitle ($a_title)
 set object title More...
 
 getDescription ()
 get object description More...
 
 setDescription ($a_desc)
 set object description More...
 
 getLongDescription ()
 get object long description (stored in object_description) More...
 
 getImportId ()
 get import id More...
 
 setImportId ($a_import_id)
 set import id More...
 
 getOwner ()
 get object owner More...
 
 getOwnerName ()
 
 _lookupOwnerName ($a_owner_id)
 lookup owner name for owner id More...
 
 setOwner ($a_owner)
 set object owner More...
 
 getCreateDate ()
 get create date public More...
 
 getLastUpdateDate ()
 get last update date public More...
 
 getDiskUsage ()
 Gets the disk usage of the object in bytes. More...
 
 setObjDataRecord ($a_record)
 set object_data record (note: this method should only be called from the ilObjectFactory class) More...
 
 create ()
 create More...
 
 update ()
 update object in db More...
 
 MDUpdateListener ($a_element)
 Meta data update listener. More...
 
 createMetaData ()
 create meta data entry More...
 
 updateMetaData ()
 update meta data entry More...
 
 deleteMetaData ()
 delete meta data entry More...
 
 updateOwner ()
 update owner of object in db More...
 
 _getIdForImportId ($a_import_id)
 get current object id for import id (static) More...
 
 _lookupOwner ($a_id)
 lookup object owner More...
 
 _lookupLastUpdate ($a_id, $a_as_string=false)
 lookup last update More...
 
 _getLastUpdateOfObjects ($a_objs)
 Get last update for a set of media objects. More...
 
 _setDeletedDate ($a_ref_id)
 only called in ilTree::saveSubTree More...
 
 _resetDeletedDate ($a_ref_id)
 only called in ilObjectGUI::insertSavedNodes More...
 
 _lookupDeletedDate ($a_ref_id)
 only called in ilObjectGUI::insertSavedNodes More...
 
 _writeTitle ($a_obj_id, $a_title)
 write title to db (static) More...
 
 _writeDescription ($a_obj_id, $a_desc)
 write description to db (static) More...
 
 _writeImportId ($a_obj_id, $a_import_id)
 write import id to db (static) More...
 
 _isInTrash ($a_ref_id)
 checks wether object is in trash More...
 
 _hasUntrashedReference ($a_obj_id)
 checks wether an object has at least one reference that is not in trash More...
 
 _getObjectsDataForType ($a_type, $a_omit_trash=false)
 get all objects of a certain type More...
 
 putInTree ($a_parent_ref)
 maybe this method should be in tree object!? More...
 
 setPermissions ($a_parent_ref)
 set permissions of object More...
 
 createReference ()
 creates reference for object More...
 
 countReferences ()
 count references of object More...
 
 delete ()
 delete object or referenced object (in the case of a referenced object, object data is only deleted if last reference is deleted) This function removes an object entirely from system!! More...
 
 initDefaultRoles ()
 init default roles settings Purpose of this function is to create a local role folder and local roles, that are needed depending on the object type If you want to setup default local roles you MUST overwrite this method in derived object classes (see ilObjForum for an example) public More...
 
 createRoleFolder ()
 creates a local role folder More...
 
 applyDidacticTemplate ($a_tpl_id)
 Apply template. More...
 
 notify ($a_event, $a_ref_id, $a_parent_non_rbac_id, $a_node_id, $a_params=0)
 notifys an object about an event occured Based on the event passed, each object may decide how it reacts. More...
 
 setRegisterMode ($a_bool)
 
 isUserRegistered ($a_user_id=0)
 
 requireRegistration ()
 
 getXMLZip ()
 
 getHTMLDirectory ()
 
 cloneObject ($a_target_id, $a_copy_id=0, $a_omit_tree=false)
 Clone object permissions, put in tree ... More...
 
 appendCopyInfo ($a_target_id, $a_copy_id)
 Prepend Copy info if object with same name exists in that container. More...
 
 cloneDependencies ($a_target_id, $a_copy_id)
 Clone object dependencies. More...
 
 cloneMetaData ($target_obj)
 Copy meta data. More...
 
 _lookupCreationDate ($a_id)
 Lookup creation date. More...
 

Static Public Member Functions

static _lookupLastAccess ($a_obj_id, $a_usr_id)
 Return the last access timestamp for a given user. More...
 
static _getCourseCompletionForUser ($a_id, $a_user)
 Get the completion of a SCORM module for a given user. More...
 
static _getUniqueScaledScoreForUser ($a_id, $a_user)
 Get the Unique Scaled Score of a course Conditions: Only one SCO may set cmi.score.scaled. More...
 
static _getStatus ($a_obj_id, $a_user_id)
 
static _getSatisfied ($a_obj_id, $a_user_id)
 
static _getMeasure ($a_obj_id, $a_user_id)
 
static _lookupItemTitle ($a_node_id)
 
static _getMaxScoreForUser ($a_id, $a_user)
 Returns score.max for the learning module, refered to the last sco where score.max is set. More...
 
static _getScores2004ForUser ($a_cp_node_id, $a_user)
 
- Static Public Member Functions inherited from ilObjSCORMLearningModule
static _lookupLastAccess ($a_obj_id, $a_usr_id)
 Return the last access timestamp for a given user. More...
 
static _getAllScoIds ($a_id)
 Get an array of id's for all Sco's in the module. More...
 
static _getStatusForUser ($a_id, $a_user, $a_allScoIds, $a_numerical=false)
 Get the status of a SCORM module for a given user. More...
 
static _getCourseCompletionForUser ($a_id, $a_user)
 Get the completion of a SCORM module for a given user. More...
 
static _removeTrackingDataForUser ($user_id)
 
- Static Public Member Functions inherited from ilObjSAHSLearningModule
static _getTries ($a_id)
 
static getScormModulesForGlossary ($a_glo_id)
 Get SCORM modules that assign a certain glossary. More...
 
static lookupAssignedGlossary ($a_slm_id)
 Get SCORM modules that assign a certain glossary. More...
 
- Static Public Member Functions inherited from ilObject
static _lookupObjIdByImportId ($a_import_id)
 
static _getAllReferences ($a_id)
 get all reference ids of object More...
 
static _lookupTitle ($a_id)
 lookup object title More...
 
static _getIdsForTitle ($title, $type='', $partialmatch=false)
 
static _lookupDescription ($a_id)
 lookup object description More...
 
static _lookupObjId ($a_id)
 
static setDeletedDates ($a_ref_ids)
 Set deleted date type $ilDB. More...
 
static _lookupType ($a_id, $a_reference=false)
 lookup object type More...
 
static _lookupObjectId ($a_ref_id)
 lookup object id More...
 
static _exists ($a_id, $a_reference=false, $a_type=null)
 checks if an object exists in object_data More...
 
static _getObjectsByType ($a_obj_type="", $a_owner="")
 Get objects by type. More...
 
static _prepareCloneSelection ($a_ref_ids, $new_type, $show_path=true)
 Prepare copy wizard object selection. More...
 
static _getIcon ($a_obj_id="", $a_size="big", $a_type="", $a_offline=false)
 Get icon for repository item. More...
 
static collectDeletionDependencies (&$deps, $a_ref_id, $a_obj_id, $a_type, $a_depth=0)
 Collect deletion dependencies. More...
 
static getDeletionDependencies ($a_obj_id)
 Get deletion dependencies. More...
 
static getLongDescriptions (array $a_obj_ids)
 Get long description data. More...
 
static getAllOwnedRepositoryObjects ($a_user_id)
 Get all ids of objects user owns. More...
 
static hasAutoRating ($a_type, $a_ref_id)
 Check if auto rating is active for parent group/course. More...
 

Data Fields

 $validator
 
const CONVERT_XSL = './Modules/Scorm2004/templates/xsl/op/scorm12To2004.xsl'
 
const WRAPPER_HTML = './Modules/Scorm2004/scripts/converter/GenericRunTimeWrapper1.0_aadlc/GenericRunTimeWrapper.htm'
 
const WRAPPER_JS = './Modules/Scorm2004/scripts/converter/GenericRunTimeWrapper1.0_aadlc/SCOPlayerWrapper.js'
 
- Data Fields inherited from ilObjSCORMLearningModule
 $validator
 
- Data Fields inherited from ilObjSAHSLearningModule
 $validator
 
- Data Fields inherited from ilObject
const TITLE_LENGTH = 255
 max length of object title More...
 
const DESC_LENGTH = 128
 
 $ilias
 
 $lng
 
 $id
 
 $ref_id
 
 $type
 
 $title
 
 $untranslatedTitle
 
 $desc
 
 $long_desc
 
 $owner
 
 $create_date
 
 $last_update
 
 $import_id
 
 $register = false
 
 $referenced
 
 $objectList
 
 $max_title
 
 $max_desc
 
 $add_dots
 
 $obj_data_record
 object_data record More...
 

Detailed Description

Member Function Documentation

◆ _getCourseCompletionForUser()

static ilObjSCORM2004LearningModule::_getCourseCompletionForUser (   $a_id,
  $a_user 
)
static

Get the completion of a SCORM module for a given user.

Parameters
int$a_idObject id
int$a_userUser id
Returns
boolean Completion status

Definition at line 872 of file class.ilObjSCORM2004LearningModule.php.

References $ilUser.

Referenced by ilObjSAHSLearningModuleAccess\_lookupUserCertificate(), and ilSCORMVerificationTableGUI\getItems().

873  {
874  global $ilDB, $ilUser;
875  $scos = array();
876  //get all SCO's of the object
877 
878  $val_set = $ilDB->queryF('
879  SELECT cp_node.cp_node_id FROM cp_node,cp_resource,cp_item
880  WHERE cp_item.cp_node_id = cp_node.cp_node_id
881  AND cp_item.resourceid = cp_resource.id
882  AND scormtype = %s
883  AND nodename = %s
884  AND cp_node.slm_id = %s',
885  array('text','text','integer'), array('sco' ,'item',$a_id));
886  while ($val_rec = $ilDB->fetchAssoc($val_set))
887  {
888  array_push($scos,$val_rec['cp_node_id']);
889  }
890 
891  $scos_c = $scos;
892  //copy SCO_array
893  //check if all SCO's are completed
894  for ($i=0;$i<count($scos);$i++)
895  {
896 
897  $val_set = $ilDB->queryF('
898  SELECT * FROM cmi_node
899  WHERE (user_id= %s
900  AND cp_node_id= %s
901  AND (completion_status = %s OR success_status = %s))',
902  array('integer','integer','text','text'),
903  array($a_user,$scos[$i],'completed','passed'));
904 
905  if ($ilDB->numRows($val_set) > 0)
906  {
907  //delete from array
908  $key = array_search($scos[$i], $scos_c);
909  unset ($scos_c[$key]);
910  }
911 
912  }
913  //check for completion
914  if (count($scos_c) == 0) {
915  $completion = true;
916  } else {
917  $completion = false;
918  }
919  return $completion;
920  }
global $ilUser
Definition: imgupload.php:15
+ Here is the caller graph for this function:

◆ _getMaxScoreForUser()

static ilObjSCORM2004LearningModule::_getMaxScoreForUser (   $a_id,
  $a_user 
)
static

Returns score.max for the learning module, refered to the last sco where score.max is set.

Parameters
integer$a_id
integer$a_user
Returns
float

Definition at line 1945 of file class.ilObjSCORM2004LearningModule.php.

References $res, $result, and $row.

Referenced by ilObjSAHSLearningModule\getMaxPoints().

1946  {
1947  global $ilDB;
1948 
1949  $scos = array();
1950 
1951  $result = $ilDB->query(
1952  'SELECT cp_node.cp_node_id '
1953  .'FROM cp_node, cp_resource, cp_item '
1954  .'WHERE cp_item.cp_node_id = cp_node.cp_node_id '
1955  .'AND cp_item.resourceId = cp_resource.id '
1956  .'AND scormType = '.$ilDB->quote('sco', 'text').' '
1957  .'AND nodeName = '.$ilDB->quote('item', 'text').' '
1958  .'AND cp_node.slm_id = '.$ilDB->quote($a_id, 'integer').' '
1959  .'GROUP BY cp_node.cp_node_id'
1960  );
1961 
1962  while($row = $ilDB->fetchAssoc($result))
1963  {
1964  array_push($scos, $row['cp_node_id']);
1965  }
1966 
1967  $set = 0; //numbers of SCO that set cmi.score.scaled
1968  $max = null;
1969  for($i = 0; $i < count($scos); $i++)
1970  {
1971  $res = $ilDB->queryF(
1972  'SELECT c_max FROM cmi_node WHERE (user_id = %s AND cp_node_id = %s)',
1973  array('integer', 'integer'),
1974  array($a_user, $scos[$i])
1975  );
1976 
1977  if($ilDB->numRows($res) > 0)
1978  {
1979  $row = $ilDB->fetchAssoc($res);
1980  if($row['c_max'] != null)
1981  {
1982  $set++;
1983  $max = $row['c_max'];
1984  }
1985  }
1986  }
1987  $retVal = ($set == 1) ? $max : null;
1988 
1989  return $retVal;
1990  }
$result
+ Here is the caller graph for this function:

◆ _getMeasure()

static ilObjSCORM2004LearningModule::_getMeasure (   $a_obj_id,
  $a_user_id 
)
static

Definition at line 1056 of file class.ilObjSCORM2004LearningModule.php.

1057  {
1058  global $ilDB;
1059 
1060  $status_set = $ilDB->queryF('
1061  SELECT * FROM cmi_gobjective
1062  WHERE scope_id = %s
1063  AND objective_id = %s
1064  AND user_id = %s',
1065  array('integer','text','integer'),
1066  array($a_obj_id,'course_overall_status',$a_user_id)
1067  );
1068 
1069  if ($status_rec = $ilDB->fetchAssoc($status_set))
1070  {
1071  return $status_rec["measure"];
1072  }
1073 
1074  return false;
1075  }

◆ _getSatisfied()

static ilObjSCORM2004LearningModule::_getSatisfied (   $a_obj_id,
  $a_user_id 
)
static

Definition at line 1034 of file class.ilObjSCORM2004LearningModule.php.

1035  {
1036  global $ilDB;
1037 
1038 
1039  $status_set = $ilDB->queryF('
1040  SELECT * FROM cmi_gobjective
1041  WHERE scope_id = %s
1042  AND objective_id = %s
1043  AND user_id = %s',
1044  array('integer','text','integer'),
1045  array($a_obj_id,'course_overall_status',$a_user_id)
1046  );
1047 
1048  if ($status_rec = $ilDB->fetchAssoc($status_set))
1049  {
1050  return $status_rec["satisfied"];
1051  }
1052 
1053  return false;
1054  }

◆ _getScores2004ForUser()

static ilObjSCORM2004LearningModule::_getScores2004ForUser (   $a_cp_node_id,
  $a_user 
)
static

Definition at line 1992 of file class.ilObjSCORM2004LearningModule.php.

Referenced by ilLPCollectionOfSCOs\getScoresForUserAndCP_Node_Id().

1992  {
1993  global $ilDB;
1994  $retAr = array("raw" => null, "max" => null, "scaled" => null);
1995  $val_set = $ilDB->queryF("SELECT c_raw, c_max, scaled FROM cmi_node WHERE (user_id = %s AND cp_node_id = %s)",
1996  array('integer', 'integer'),
1997  array($a_user, $a_cp_node_id)
1998  );
1999  if ($val_set->numRows()>0)
2000  {
2001  $val_rec = $ilDB->fetchAssoc($val_set);
2002  $retAr["raw"] = $val_rec['c_raw'];
2003  $retAr["max"] = $val_rec['c_max'];
2004  $retAr["scaled"] = $val_rec['scaled'];
2005  if ($val_rec['scaled']==null && $val_rec['c_raw']!=null && $val_rec['c_max']!=null) {
2006  $retAr["scaled"] = ($val_rec['c_raw'] / $val_rec['c_max']);
2007  }
2008  }
2009  return $retAr;
2010  }
+ Here is the caller graph for this function:

◆ _getStatus()

static ilObjSCORM2004LearningModule::_getStatus (   $a_obj_id,
  $a_user_id 
)
static

Definition at line 1013 of file class.ilObjSCORM2004LearningModule.php.

1014  {
1015  global $ilDB;
1016 
1017  $status_set = $ilDB->queryF('
1018  SELECT * FROM cmi_gobjective
1019  WHERE scope_id = %s
1020  AND objective_id = %s
1021  AND user_id = %s',
1022  array('integer','text','integer'),
1023  array($a_obj_id,'course_overall_status',$a_user_id)
1024  );
1025 
1026  if ($status_rec = $ilDB->fetchAssoc($status_set))
1027  {
1028  return $status_rec["status"];
1029  }
1030 
1031  return false;
1032  }

◆ _getTrackingItems()

ilObjSCORM2004LearningModule::_getTrackingItems (   $a_obj_id)

get all tracking items of scorm object

currently a for learning progress only

static

Definition at line 972 of file class.ilObjSCORM2004LearningModule.php.

References $res.

Referenced by ilLPCollectionOfSCOs\getPossibleItems().

973  {
974  global $ilDB;
975 
976 
977  $item_set = $ilDB->queryF('
978  SELECT cp_item.* FROM cp_node, cp_item WHERE slm_id = %s
979  AND cp_node.cp_node_id = cp_item.cp_node_id
980  ORDER BY cp_node.cp_node_id ',
981  array('integer'),
982  array($a_obj_id)
983  );
984 
985  $items = array();
986  while ($item_rec = $ilDB->fetchAssoc($item_set))
987  {
988 
989  $s2 = $ilDB->queryF('
990  SELECT cp_resource.* FROM cp_node, cp_resource
991  WHERE slm_id = %s
992  AND cp_node.cp_node_id = cp_resource.cp_node_id
993  AND cp_resource.id = %s ',
994  array('integer','text'),
995  array($a_obj_id,$item_rec["resourceid"])
996  );
997 
998 
999  if ($res = $ilDB->fetchAssoc($s2))
1000 
1001  {
1002  if ($res["scormtype"] == "sco")
1003  {
1004  $items[] = array("id" => $item_rec["cp_node_id"],
1005  "title" => $item_rec["title"]);
1006  }
1007  }
1008  }
1009 
1010  return $items;
1011  }
+ Here is the caller graph for this function:

◆ _getUniqueScaledScoreForUser()

static ilObjSCORM2004LearningModule::_getUniqueScaledScoreForUser (   $a_id,
  $a_user 
)
static

Get the Unique Scaled Score of a course Conditions: Only one SCO may set cmi.score.scaled.

Parameters
int$a_idObject id
int$a_userUser id
Returns
float scaled score, -1 if not unique

Definition at line 929 of file class.ilObjSCORM2004LearningModule.php.

References $ilUser.

Referenced by ilObjSAHSLearningModule\getPointsInPercent().

930  {
931  global $ilDB, $ilUser;
932  $scos = array();
933 
934  $val_set = $ilDB->queryF("SELECT cp_node.cp_node_id FROM cp_node,cp_resource,cp_item WHERE".
935  " cp_item.cp_node_id=cp_node.cp_node_id AND cp_item.resourceId = cp_resource.id AND scormType='sco' AND nodeName='item' AND cp_node.slm_id = %s GROUP BY cp_node.cp_node_id",
936  array('integer'),
937  array($a_id)
938  );
939  while ($val_rec = $ilDB->fetchAssoc($val_set))
940  {
941  array_push($scos,$val_rec['cp_node_id']);
942  }
943  $set = 0; //numbers of SCO that set cmi.score.scaled
944  $scaled = null;
945  for ($i=0;$i<count($scos);$i++)
946  {
947  $val_set = $ilDB->queryF("SELECT scaled FROM cmi_node WHERE (user_id = %s AND cp_node_id = %s)",
948  array('integer', 'integer'),
949  array($a_user, $scos[$i])
950  );
951  if ($val_set->numRows()>0)
952  {
953  $val_rec = $ilDB->fetchAssoc($val_set);
954  if ($val_rec['scaled']!=NULL) {
955  $set++;
956  $scaled = $val_rec['scaled'];
957  }
958  }
959  }
960  $retVal = ($set == 1) ? $scaled : null ;
961  return $retVal;
962  }
global $ilUser
Definition: imgupload.php:15
+ Here is the caller graph for this function:

◆ _ISODurationToCentisec()

ilObjSCORM2004LearningModule::_ISODurationToCentisec (   $str)

convert ISO 8601 Timeperiods to centiseconds ta

static

Definition at line 759 of file class.ilObjSCORM2004LearningModule.php.

Referenced by ilSCORM2004Tracking\getSumTotalTimeSecondsFromScos().

759  {
760  $aV = array(0, 0, 0, 0, 0, 0);
761  $bErr = false;
762  $bTFound = false;
763  if (strpos($str,"P") != 0) {
764  $bErr = true;
765  }
766  if (!$bErr) {
767  $aT = array("Y", "M", "D", "H", "M", "S");
768  $p = 0;
769  $i = 0;
770  $str = substr($str,1);
771  for ($i = 0; $i < count($aT); $i++) {
772  if (strpos($str,"T")===0) {
773  $str = substr($str,1);
774  $i = max($i, 3);
775  $bTFound = true;
776  }
777  $p = strpos($str,$aT[$i]);
778 
779  if ($p > -1) {
780  if ($i == 1 && strpos($str,"T") > -1 && strpos($str,"T") < $p) {
781  continue;
782  }
783  if ($aT[$i] == "S") {
784  $aV[$i] = substr($str,0, $p);
785 
786  } else {
787  $aV[$i] = intval(substr($str,0, $p));
788  }
789  if (!is_numeric($aV[$i])) {
790  $bErr = true;
791  break;
792  } else if ($i > 2 && !$bTFound) {
793  $bErr = true;
794  break;
795  }
796  $str = substr($str,$p + 1);
797 
798  }
799  }
800  if (!$bErr && strlen($str) != 0) {
801  $bErr = true;
802 
803  }
804  }
805 
806  if ($bErr) {
807  return;
808  }
809  return $aV[0] * 3155760000 + $aV[1] * 262980000 + $aV[2] * 8640000 + $aV[3] * 360000 + $aV[4] * 6000 + round($aV[5] * 100);
810  }
+ Here is the caller graph for this function:

◆ _lookupItemTitle()

static ilObjSCORM2004LearningModule::_lookupItemTitle (   $a_node_id)
static

Definition at line 1077 of file class.ilObjSCORM2004LearningModule.php.

References $r.

Referenced by ilLPStatusSCORM\_getStatusInfo().

1078  {
1079  global $ilDB;
1080 
1081  $r = $ilDB->queryF('
1082  SELECT * FROM cp_item
1083  WHERE cp_node_id = %s',
1084  array('integer'),
1085  array($a_node_id)
1086  );
1087 
1088  if ($i = $ilDB->fetchAssoc($r))
1089  {
1090  return $i["title"];
1091  }
1092  return "";
1093  }
$r
+ Here is the caller graph for this function:

◆ _lookupLastAccess()

static ilObjSCORM2004LearningModule::_lookupLastAccess (   $a_obj_id,
  $a_usr_id 
)
static

Return the last access timestamp for a given user.

Parameters
int$a_obj_idobject id
int$user_iduser id
Returns
timestamp

Definition at line 315 of file class.ilObjSCORM2004LearningModule.php.

References $result, and $row.

Referenced by ilObjSCORMVerification\createFromSCORMLM(), and ilSCORMPresentationGUI\downloadCertificate().

316  {
317  global $ilDB;
318 
319  $result = $ilDB->queryF('
320  SELECT MAX(c_timestamp) last_access
321  FROM cmi_node, cp_node
322  WHERE cmi_node.cp_node_id = cp_node.cp_node_id
323  AND cp_node.slm_id = %s
324  AND user_id = %s
325  GROUP BY c_timestamp',
326  array('integer', 'integer'),
327  array($a_obj_id, $a_usr_id));
328  if ($ilDB->numRows($result))
329  {
330  $row = $ilDB->fetchAssoc($result);
331  return $row["last_access"];
332  }
333 
334  return "";
335  }
$result
+ Here is the caller graph for this function:

◆ convert_1_2_to_2004()

ilObjSCORM2004LearningModule::convert_1_2_to_2004 (   $manifest)

Definition at line 240 of file class.ilObjSCORM2004LearningModule.php.

References $ilLog, $r, $ret, fixReload(), and ilObjSAHSLearningModule\getDataDirectory().

Referenced by readObject().

240  {
241  global $ilDB, $ilLog;
242 
243  ##check manifest-file for version. Check for schemaversion as this is a required element for SCORM 2004
244  ##accept 2004 3rd Edition an CAM 1.3 as valid schemas
245 
246  //set variables
247  $this->packageFolder=$this->getDataDirectory();
248  $this->imsmanifestFile=$manifest;
249  $doc = new DomDocument();
250 
251  //fix reload errors before loading
252  $this->fixReload();
253  $doc->load($this->imsmanifestFile);
254  $elements = $doc->getElementsByTagName("schemaversion");
255  $schema=$elements->item(0)->nodeValue;
256  if (strtolower(trim($schema))=="cam 1.3" || strtolower(trim($schema))=="2004 3rd edition" || strtolower(trim($schema))=="2004 4th edition") {
257  //no conversion
258  $this->converted=false;
259  return true;
260 
261  } else {
262  $this->converted=true;
263  //convert to SCORM 2004
264 
265  //check for broken SCORM 1.2 manifest file (missing organization default-common error in a lot of manifest files)
266  $organizations = $doc->getElementsByTagName("organizations");
267  //first check if organizations is in manifest
268  if ($organizations->item(0)==null) die("organizations missing in manifest");
269  $default=$organizations->item(0)->getAttribute("default");
270  if ($default=="" || $default==null) {
271  //lookup identifier
272  $organization = $doc->getElementsByTagName("organization");
273  $ident=$organization->item(0)->getAttribute("identifier");
274  $organizations->item(0)->setAttribute("default",$ident);
275  }
276 
277  //validate the fixed mainfest. If it's still not valid, don't transform an throw error
278 
279 
280  //first copy wrappers
281  $wrapperdir=$this->packageFolder."/GenericRunTimeWrapper1.0_aadlc";
282  mkdir($wrapperdir);
283  copy(self::WRAPPER_HTML,$wrapperdir."/GenericRunTimeWrapper.htm");
284  copy(self::WRAPPER_JS,$wrapperdir."/SCOPlayerWrapper.js");
285 
286  //backup manifestfile
287  $this->backupManifest=$this->packageFolder."/imsmanifest.xml.back";
288  $ret=copy($this->imsmanifestFile,$this->backupManifest);
289 
290  //transform manifest file
291  $this->totransform = $doc;
292  $ilLog->write("SCORM: about to transform to SCORM 2004");
293 
294  $xsl = new DOMDocument;
295  $xsl->async = false;
296  $xsl->load(self::CONVERT_XSL);
297  $prc = new XSLTProcessor;
298  $r = @$prc->importStyleSheet($xsl);
299 
300  file_put_contents($this->imsmanifestFile, $prc->transformToXML($this->totransform));
301 
302  $ilLog->write("SCORM: Transformation completed");
303  return true;
304  }
305 
306  }
getDataDirectory($mode="filesystem")
get data directory of lm
$r
+ Here is the call graph for this function:
+ Here is the caller graph for this function:

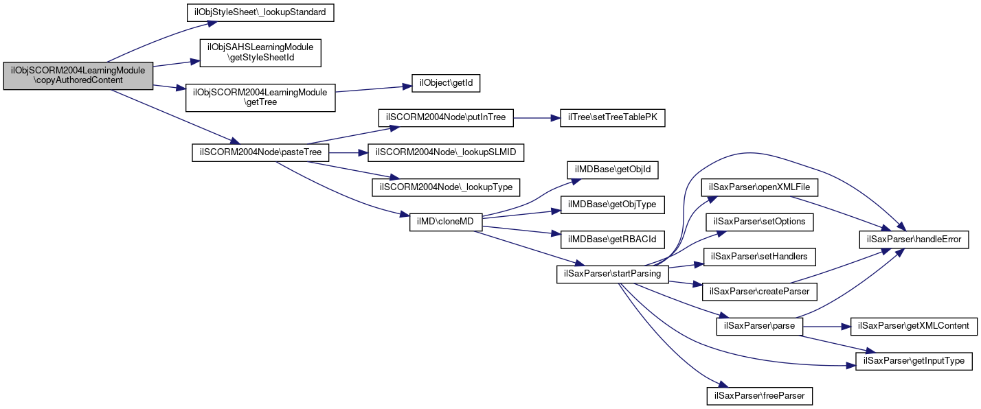
◆ copyAuthoredContent()

ilObjSCORM2004LearningModule::copyAuthoredContent (   $a_new_obj)

Copy authored content (everything done with the editor.

Parameters

Definition at line 2018 of file class.ilObjSCORM2004LearningModule.php.

References ilObject\$ilias, ilObjStyleSheet\_lookupStandard(), ilObjSAHSLearningModule\getStyleSheetId(), getTree(), IL_LAST_NODE, and ilSCORM2004Node\pasteTree().

2019  {
2020  global $ilias;
2021 
2022  // set/copy stylesheet
2023  include_once("./Services/Style/classes/class.ilObjStyleSheet.php");
2024  $style_id = $this->getStyleSheetId();
2025  if ($style_id > 0 && !ilObjStyleSheet::_lookupStandard($style_id))
2026  {
2027  $style_obj = $ilias->obj_factory->getInstanceByObjId($style_id);
2028  $new_id = $style_obj->ilClone();
2029  $a_new_obj->setStyleSheetId($new_id);
2030  $a_new_obj->update();
2031  }
2032 
2033  $a_new_obj->createScorm2004Tree();
2034  $source_tree = $this->getTree();
2035  $target_tree_root_id = $a_new_obj->getTree()->readRootId();
2036  $childs = $source_tree->getChilds($source_tree->readRootId());
2037  $a_copied_nodes = array();
2038  include_once("./Modules/Scorm2004/classes/class.ilSCORM2004Node.php");
2039  foreach ($childs as $c)
2040  {
2041  ilSCORM2004Node::pasteTree($a_new_obj, $c["child"], $target_tree_root_id,
2042  IL_LAST_NODE, "", $a_copied_nodes, true, false);
2043  }
2044  }
getStyleSheetId()
get ID of assigned style sheet object
static pasteTree($a_target_slm, $a_item_id, $a_parent_id, $a_target, $a_insert_time, &$a_copied_nodes, $a_as_copy=false, $a_from_clipboard=true)
Paste item (tree) from clipboard or other learning module to target scorm learning module...
const IL_LAST_NODE
Definition: class.ilTree.php:4
_lookupStandard($a_id)
Lookup standard flag.
+ Here is the call graph for this function:

◆ createScorm2004Tree()

ilObjSCORM2004LearningModule::createScorm2004Tree ( )

Create Scorm 2004 Tree used by Editor.

Definition at line 1098 of file class.ilObjSCORM2004LearningModule.php.

References ilObject\getId().

1099  {
1100  include_once("./Modules/Scorm2004/classes/class.ilSCORM2004Tree.php");
1101  $this->slm_tree = new ilSCORM2004Tree($this->getId());
1102 
1103  //$this->slm_tree =& new ilTree($this->getId());
1104  //$this->slm_tree->setTreeTablePK("slm_id");
1105  //$this->slm_tree->setTableNames('sahs_sc13_tree', 'sahs_sc13_tree_node');
1106  $this->slm_tree->addTree($this->getId(), 1);
1107 
1108  //add seqinfo for rootNode
1109  include_once ("./Modules/Scorm2004/classes/seq_editor/class.ilSCORM2004Sequencing.php");
1110  $seq_info = new ilSCORM2004Sequencing($this->getId(),true);
1111  $seq_info->insert();
1112  }
SCORM 2004 Editing tree.
getId()
get object id public
Class ilSCORM2004Sequencing.
+ Here is the call graph for this function:

◆ deleteTrackingDataOfUsers()

ilObjSCORM2004LearningModule::deleteTrackingDataOfUsers (   $a_users)

get all tracked items of current user

Definition at line 387 of file class.ilObjSCORM2004LearningModule.php.

References ilLPStatusWrapper\_updateStatus(), ilObject\getId(), and ilSCORM2004DeleteData\removeCMIDataForUserAndPackage().

388  {
389  global $ilDB;
390 
391  foreach($a_users as $user)
392  {
393  include_once("./Modules/Scorm2004/classes/class.ilSCORM2004DeleteData.php");
395 
396  // update learning progress
397  include_once("./Services/Tracking/classes/class.ilLPStatusWrapper.php");
398  ilLPStatusWrapper::_updateStatus($this->getId(), $user);
399  }
400  }
static _updateStatus($a_obj_id, $a_usr_id, $a_obj=null, $a_percentage=false, $a_no_raise=false, $a_force_raise=false)
Update status.
removeCMIDataForUserAndPackage($user_id, $packageId)
getId()
get object id public
+ Here is the call graph for this function:

◆ executeDragDrop()

ilObjSCORM2004LearningModule::executeDragDrop (   $source_id,
  $target_id,
  $first_child,
  $as_subitem = false,
  $movecopy = "move" 
)

Execute Drag Drop Action.

Parameters
string$source_idSource element ID
string$target_idTarget element ID
string$first_childInsert as first child of target
string$movecopyPosition ("move" | "copy")

Definition at line 1153 of file class.ilObjSCORM2004LearningModule.php.

References $target_id, ilObject\getId(), ilSCORM2004NodeFactory\getInstance(), and IL_FIRST_NODE.

1154  {
1155  $this->slm_tree = new ilTree($this->getId());
1156  $this->slm_tree->setTableNames('sahs_sc13_tree', 'sahs_sc13_tree_node');
1157  $this->slm_tree->setTreeTablePK("slm_id");
1158 
1159  require_once("./Modules/Scorm2004/classes/class.ilSCORM2004NodeFactory.php");
1160 
1161  $source_obj = ilSCORM2004NodeFactory::getInstance($this, $source_id, true);
1162  //$source_obj->setLMId($this->getId());
1163 
1164  if (!$first_child)
1165  {
1166  $target_obj = ilSCORM2004NodeFactory::getInstance($this, $target_id, true);
1167  //$target_obj->setLMId($this->getId());
1168  $target_parent = $this->slm_tree->getParentId($target_id);
1169  }
1170 //echo "-".$source_obj->getType()."-";
1171  // handle pages
1172  if ($source_obj->getType() == "page")
1173  {
1174  if ($this->slm_tree->isInTree($source_obj->getId()))
1175  {
1176  $node_data = $this->slm_tree->getNodeData($source_obj->getId());
1177 
1178  // cut on move
1179  if ($movecopy == "move")
1180  {
1181  $parent_id = $this->slm_tree->getParentId($source_obj->getId());
1182  $this->slm_tree->deleteTree($node_data);
1183 
1184  // write history entry
1185 /* require_once("./Services/History/classes/class.ilHistory.php");
1186  ilHistory::_createEntry($source_obj->getId(), "cut",
1187  array(ilLMObject::_lookupTitle($parent_id), $parent_id),
1188  $this->getType().":pg");
1189  ilHistory::_createEntry($parent_id, "cut_page",
1190  array(ilLMObject::_lookupTitle($source_obj->getId()), $source_obj->getId()),
1191  $this->getType().":st");
1192 */
1193  }
1194 /* else // this is not implemented here
1195  {
1196  // copy page
1197  $new_page =& $source_obj->copy();
1198  $source_id = $new_page->getId();
1199  $source_obj =& $new_page;
1200  }
1201 */
1202 
1203  // paste page
1204  if(!$this->slm_tree->isInTree($source_obj->getId()))
1205  {
1206  if ($first_child) // as first child
1207  {
1208  $target_pos = IL_FIRST_NODE;
1209  $parent = $target_id;
1210  }
1211  else if ($as_subitem) // as last child
1212  {
1213  $parent = $target_id;
1214  $target_pos = IL_FIRST_NODE;
1215  $pg_childs = $this->slm_tree->getChildsByType($parent, "page");
1216  if (count($pg_childs) != 0)
1217  {
1218  $target_pos = $pg_childs[count($pg_childs) - 1]["obj_id"];
1219  }
1220  }
1221  else // at position
1222  {
1223  $target_pos = $target_id;
1224  $parent = $target_parent;
1225  }
1226 
1227  // insert page into tree
1228  $this->slm_tree->insertNode($source_obj->getId(),
1229  $parent, $target_pos);
1230 
1231  // write history entry
1232 /* if ($movecopy == "move")
1233  {
1234  // write history comments
1235  include_once("./Services/History/classes/class.ilHistory.php");
1236  ilHistory::_createEntry($source_obj->getId(), "paste",
1237  array(ilLMObject::_lookupTitle($parent), $parent),
1238  $this->getType().":pg");
1239  ilHistory::_createEntry($parent, "paste_page",
1240  array(ilLMObject::_lookupTitle($source_obj->getId()), $source_obj->getId()),
1241  $this->getType().":st");
1242  }
1243 */
1244 
1245  }
1246  }
1247  }
1248 
1249  // handle scos
1250  if ($source_obj->getType() == "sco" || $source_obj->getType() == "ass")
1251  {
1252 //echo "2";
1253  $source_node = $this->slm_tree->getNodeData($source_id);
1254  $subnodes = $this->slm_tree->getSubtree($source_node);
1255 
1256  // check, if target is within subtree
1257  foreach ($subnodes as $subnode)
1258  {
1259  if($subnode["obj_id"] == $target_id)
1260  {
1261  return;
1262  }
1263  }
1264 
1265  $target_pos = $target_id;
1266 
1267  if ($first_child) // as first sco
1268  {
1269  $target_pos = IL_FIRST_NODE;
1270  $target_parent = $target_id;
1271 
1272  $pg_childs = $this->slm_tree->getChildsByType($target_parent, "page");
1273  if (count($pg_childs) != 0)
1274  {
1275  $target_pos = $pg_childs[count($pg_childs) - 1]["obj_id"];
1276  }
1277  }
1278  else if ($as_subitem) // as last sco
1279  {
1280  $target_parent = $target_id;
1281  $target_pos = IL_FIRST_NODE;
1282  $childs = $this->slm_tree->getChilds($target_parent);
1283  if (count($childs) != 0)
1284  {
1285  $target_pos = $childs[count($childs) - 1]["obj_id"];
1286  }
1287  }
1288 
1289  // delete source tree
1290  if ($movecopy == "move")
1291  {
1292  $this->slm_tree->deleteTree($source_node);
1293  }
1294 /* else
1295  {
1296  // copy chapter (incl. subcontents)
1297  $new_chapter =& $source_obj->copy($this->slm_tree, $target_parent, $target_pos);
1298  }
1299 */
1300 
1301  if (!$this->slm_tree->isInTree($source_id))
1302  {
1303  $this->slm_tree->insertNode($source_id, $target_parent, $target_pos);
1304 
1305  // insert moved tree
1306  if ($movecopy == "move")
1307  {
1308  foreach ($subnodes as $node)
1309  {
1310  if($node["obj_id"] != $source_id)
1311  {
1312  $this->slm_tree->insertNode($node["obj_id"], $node["parent"]);
1313  }
1314  }
1315  }
1316  }
1317 
1318  // check the tree
1319 // $this->checkTree();
1320  }
1321 
1322  // handle chapters
1323  if ($source_obj->getType() == "chap")
1324  {
1325 //echo "2";
1326  $source_node = $this->slm_tree->getNodeData($source_id);
1327  $subnodes = $this->slm_tree->getSubtree($source_node);
1328 
1329  // check, if target is within subtree
1330  foreach ($subnodes as $subnode)
1331  {
1332  if($subnode["obj_id"] == $target_id)
1333  {
1334  return;
1335  }
1336  }
1337 
1338  $target_pos = $target_id;
1339 
1340  if ($first_child) // as first chapter
1341  {
1342  $target_pos = IL_FIRST_NODE;
1343  $target_parent = $target_id;
1344 
1345  //$sco_childs = $this->slm_tree->getChildsByType($target_parent, "sco");
1346  //if (count($sco_childs) != 0)
1347  //{
1348  // $target_pos = $sco_childs[count($sco_childs) - 1]["obj_id"];
1349  //}
1350  }
1351  else if ($as_subitem) // as last chapter
1352  {
1353  $target_parent = $target_id;
1354  $target_pos = IL_FIRST_NODE;
1355  $childs = $this->slm_tree->getChilds($target_parent);
1356  if (count($childs) != 0)
1357  {
1358  $target_pos = $childs[count($childs) - 1]["obj_id"];
1359  }
1360  }
1361 
1362  // delete source tree
1363  if ($movecopy == "move")
1364  {
1365  $this->slm_tree->deleteTree($source_node);
1366  }
1367 /* else
1368  {
1369  // copy chapter (incl. subcontents)
1370  $new_chapter =& $source_obj->copy($this->slm_tree, $target_parent, $target_pos);
1371  }
1372 */
1373 
1374  if (!$this->slm_tree->isInTree($source_id))
1375  {
1376  $this->slm_tree->insertNode($source_id, $target_parent, $target_pos);
1377 
1378  // insert moved tree
1379  if ($movecopy == "move")
1380  {
1381  foreach ($subnodes as $node)
1382  {
1383  if($node["obj_id"] != $source_id)
1384  {
1385  $this->slm_tree->insertNode($node["obj_id"], $node["parent"]);
1386  }
1387  }
1388  }
1389  }
1390 
1391  // check the tree
1392 // $this->checkTree();
1393  }
1394 
1395 // $this->checkTree();
1396  }
$target_id
Definition: goto.php:88
getId()
get object id public
static getInstance($a_slm_object, $a_id=0, $a_halt=true)
const IL_FIRST_NODE
Definition: class.ilTree.php:5
Tree class data representation in hierachical trees using the Nested Set Model with Gaps by Joe Celco...
+ Here is the call graph for this function:

◆ exportFileItems()

ilObjSCORM2004LearningModule::exportFileItems (   $a_target_dir,
$expLog 
)

export files of file itmes

Definition at line 1914 of file class.ilObjSCORM2004LearningModule.php.

1915  {
1916  include_once("./Modules/File/classes/class.ilObjFile.php");
1917 
1918  foreach ($this->file_ids as $file_id)
1919  {
1920  $expLog->write(date("[y-m-d H:i:s] ")."File Item ".$file_id);
1921  $file_obj = new ilObjFile($file_id, false);
1922  $file_obj->export($a_target_dir);
1923  unset($file_obj);
1924  }
1925  }
Class ilObjFile.

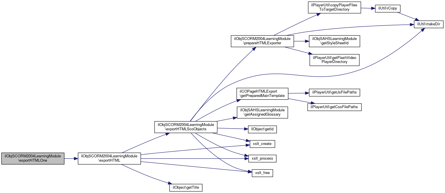
◆ exportHTML()

ilObjSCORM2004LearningModule::exportHTML (   $a_inst,
  $a_target_dir,
$expLog,
  $a_one_file = "" 
)

Export SCORM package to HTML.

Definition at line 1639 of file class.ilObjSCORM2004LearningModule.php.

References exportHTMLScoObjects(), ilObject\getTitle(), xslt_create(), xslt_free(), and xslt_process().

Referenced by exportHTMLOne().

1640  {
1641 
1642 // $a_xml_writer = new ilXmlWriter;
1643  // set dtd definition
1644 // $a_xml_writer->xmlSetDtdDef("<!DOCTYPE ContentObject SYSTEM \"http://www.ilias.de/download/dtd/ilias_co_3_7.dtd\">");
1645 
1646  // set generated comment
1647 // $a_xml_writer->xmlSetGenCmt("Export of ILIAS Content Module ". $this->getId()." of installation ".$a_inst.".");
1648 
1649  // set xml header
1650 // $a_xml_writer->xmlHeader();
1651 
1652 // global $ilBench;
1653 
1654 // $a_xml_writer->xmlStartTag("ContentObject", array("Type"=>"SCORM2004LearningModule"));
1655 
1656 // $expLog->write(date("[y-m-d H:i:s] ")."Start Export Sco Objects");
1657  $this->exportHTMLScoObjects($a_inst, $a_target_dir, $expLog, $a_one_file);
1658 // $expLog->write(date("[y-m-d H:i:s] ")."Finished Export Sco Objects");
1659 
1660 // $a_xml_writer->xmlEndTag("ContentObject");
1661 
1662 
1663  /*$toc_tpl = new ilTemplate("tpl.main.html", true, true, false);
1664  $style_name = $ilUser->prefs["style"].".css";
1665  $tpl->setCurrentBlock("css_file");
1666  $tpl->setVariable("CSS_FILE", $style_name);
1667  $tpl->parseCurrentBlock();*/
1668 
1669  if ($a_one_file == "")
1670  {
1671  include_once("./Modules/Scorm2004/classes/class.ilContObjectManifestBuilder.php");
1672  $manifestBuilder = new ilContObjectManifestBuilder($this);
1673  $manifestBuilder->buildManifest('12');
1674 
1675  include_once("Services/Frameset/classes/class.ilFramesetGUI.php");
1676  $fs_gui = new ilFramesetGUI();
1677  $fs_gui->setFramesetTitle($this->getTitle());
1678  $fs_gui->setMainFrameSource("");
1679  $fs_gui->setSideFrameSource("toc.html");
1680  $fs_gui->setMainFrameName("content");
1681  $fs_gui->setSideFrameName("toc");
1682  $output = $fs_gui->get();
1683  fputs(fopen($a_target_dir.'/index.html','w+'),$output);
1684 
1685  $xsl = file_get_contents("./Modules/Scorm2004/templates/xsl/module.xsl");
1686  $xml = simplexml_load_string($manifestBuilder->writer->xmlDumpMem());
1687  $args = array( '/_xml' => $xml->organizations->organization->asXml(), '/_xsl' => $xsl );
1688  $xh = xslt_create();
1689  $output = xslt_process($xh,"arg:/_xml","arg:/_xsl",NULL,$args,NULL);
1690  xslt_free($xh);
1691  fputs(fopen($a_target_dir.'/toc.html','w+'),$output);
1692  }
1693 // $a_xml_writer->_XmlWriter;
1694  }
xslt_create()
exportHTMLScoObjects($a_inst, $a_target_dir, &$expLog, $a_one_file="")
xslt_free(&$proc)
xslt_process(&$proc, $xml_var, $xslt_var, $dummy, $args, $params, $a_no_warnings=false)
getTitle()
get object title public
Content Object (ILIAS native learning module / digilib book) Manifest export class.
Class ilFramesetGUI.
+ Here is the call graph for this function:
+ Here is the caller graph for this function:

◆ exportHTML4PDF()

ilObjSCORM2004LearningModule::exportHTML4PDF (   $a_inst,
  $a_target_dir,
$expLog 
)

Definition at line 1557 of file class.ilObjSCORM2004LearningModule.php.

References $ilBench, ilObject\getId(), and ilUtil\makeDir().

1558  {
1559  global $ilBench;
1560  $tree = new ilTree($this->getId());
1561  $tree->setTableNames('sahs_sc13_tree', 'sahs_sc13_tree_node');
1562  $tree->setTreeTablePK("slm_id");
1563  foreach($tree->getSubTree($tree->getNodeData($tree->getRootId()),true,'sco') as $sco)
1564  {
1565  include_once("./Modules/Scorm2004/classes/class.ilSCORM2004Sco.php");
1566  $sco_folder = $a_target_dir."/".$sco['obj_id'];
1567  ilUtil::makeDir($sco_folder);
1568  $node = new ilSCORM2004Sco($this,$sco['obj_id']);
1569  $node->exportHTML4PDF($a_inst, $sco_folder, $expLog);
1570  }
1571  }
Class ilSCORM2004Sco.
getId()
get object id public
Tree class data representation in hierachical trees using the Nested Set Model with Gaps by Joe Celco...
static makeDir($a_dir)
creates a new directory and inherits all filesystem permissions of the parent directory You may pass ...
global $ilBench
Definition: ilias.php:18
+ Here is the call graph for this function:

◆ exportHTMLOne()

ilObjSCORM2004LearningModule::exportHTMLOne (   $a_inst,
  $a_target_dir,
$expLog 
)

Definition at line 1629 of file class.ilObjSCORM2004LearningModule.php.

References exportHTML().

1630  {
1631  $one_file = fopen($a_target_dir.'/index.html','w+');
1632  $this->exportHTML($a_inst, $a_target_dir, $expLog, $one_file);
1633  fclose($one_file);
1634  }
exportHTML($a_inst, $a_target_dir, &$expLog, $a_one_file="")
Export SCORM package to HTML.
+ Here is the call graph for this function:

◆ exportHTMLScoObjects()

ilObjSCORM2004LearningModule::exportHTMLScoObjects (   $a_inst,
  $a_target_dir,
$expLog,
  $a_one_file = "" 
)

Definition at line 1777 of file class.ilObjSCORM2004LearningModule.php.

References $ilBench, ilObjSAHSLearningModule\getAssignedGlossary(), ilObject\getId(), ilCOPageHTMLExport\getPreparedMainTemplate(), ilUtil\makeDir(), prepareHTMLExporter(), xslt_create(), xslt_free(), and xslt_process().

Referenced by exportHTML().

1778  {
1779  global $ilBench;
1780 
1781  $tree = new ilTree($this->getId());
1782  $tree->setTableNames('sahs_sc13_tree', 'sahs_sc13_tree_node');
1783  $tree->setTreeTablePK("slm_id");
1784 
1785  // copy all necessary files now
1786  if ($a_one_file != "")
1787  {
1788  $this->prepareHTMLExporter($a_target_dir);
1789 
1790  // put header into file
1791  $sco_tpl = new ilTemplate("tpl.sco.html", true, true, "Modules/Scorm2004");
1792  include_once("./Services/COPage/classes/class.ilCOPageHTMLExport.php");
1793  $sco_tpl = ilCOPageHTMLExport::getPreparedMainTemplate($sco_tpl);
1794 
1795  $sco_tpl->setCurrentBlock("js_file");
1796  $sco_tpl->setVariable("JS_FILE", "./js/pure.js");
1797  $sco_tpl->parseCurrentBlock();
1798  $sco_tpl->setCurrentBlock("js_file");
1799  $sco_tpl->setVariable("JS_FILE", "./js/question_handling.js");
1800  $sco_tpl->parseCurrentBlock();
1801 
1802 
1803  $sco_tpl->setCurrentBlock("head");
1804  $sco_tpl->parseCurrentBlock();
1805  fputs($a_one_file, $sco_tpl->get("head"));
1806 
1807  // toc
1808  include_once("./Modules/Scorm2004/classes/class.ilContObjectManifestBuilder.php");
1809  $manifestBuilder = new ilContObjectManifestBuilder($this);
1810  $manifestBuilder->buildManifest('12');
1811  $xsl = file_get_contents("./Modules/Scorm2004/templates/xsl/module.xsl");
1812  $xml = simplexml_load_string($manifestBuilder->writer->xmlDumpMem());
1813  $args = array( '/_xml' => $xml->organizations->organization->asXml(), '/_xsl' => $xsl );
1814  $xh = xslt_create();
1815  $params = array("one_page" => "y");
1816  $output = xslt_process($xh,"arg:/_xml","arg:/_xsl",NULL,$args,$params);
1817  xslt_free($xh);
1818  fputs($a_one_file, $output);
1819 
1820  }
1821 
1822  foreach($tree->getSubTree($tree->getNodeData($tree->getRootId()),true,'sco') as $sco)
1823  {
1824  include_once("./Modules/Scorm2004/classes/class.ilSCORM2004Sco.php");
1825  $sco_folder = $a_target_dir."/".$sco['obj_id'];
1826  ilUtil::makeDir($sco_folder);
1827  $node = new ilSCORM2004Sco($this,$sco['obj_id']);
1828 
1829  if ($a_one_file == "")
1830  {
1831  $node->exportHTML($a_inst, $sco_folder, $expLog, $a_one_file);
1832  }
1833  else
1834  {
1835  $node->exportHTMLPageObjects($a_inst, $a_target_dir, $expLog, 'full',
1836  "sco", $a_one_file, $sco_tpl);
1837  }
1838  if($this->getAssignedGlossary()!=0)
1839  {
1840  include_once("./Modules/Glossary/classes/class.ilObjGlossary.php");
1841  $glos = new ilObjGlossary($this->getAssignedGlossary(),false);
1842  //$glos->exportHTML($sco_folder."/glossary", $expLog);
1843  }
1844  }
1845 
1846  // copy all necessary files now
1847  if ($a_one_file != "")
1848  {
1849  // put tail into file
1850  fputs($a_one_file, $sco_tpl->get("tail"));
1851  }
1852 
1853  }
xslt_create()
Class ilSCORM2004Sco.
Class ilObjGlossary.
xslt_free(&$proc)
getAssignedGlossary()
get assigned glossary
prepareHTMLExporter($a_target_dir)
Prepare HTML exporter.
getPreparedMainTemplate($a_tpl="")
Get prepared main template.
getId()
get object id public
xslt_process(&$proc, $xml_var, $xslt_var, $dummy, $args, $params, $a_no_warnings=false)
special template class to simplify handling of ITX/PEAR
Tree class data representation in hierachical trees using the Nested Set Model with Gaps by Joe Celco...
static makeDir($a_dir)
creates a new directory and inherits all filesystem permissions of the parent directory You may pass ...
global $ilBench
Definition: ilias.php:18
Content Object (ILIAS native learning module / digilib book) Manifest export class.
+ Here is the call graph for this function:
+ Here is the caller graph for this function:

◆ exportPDF()

ilObjSCORM2004LearningModule::exportPDF (   $a_inst,
  $a_target_dir,
$expLog 
)

Definition at line 1573 of file class.ilObjSCORM2004LearningModule.php.

References $ilBench, $results, exportXMLMetaData(), ilObjSAHSLearningModule\getAssignedGlossary(), ilObject\getId(), ilUtil\makeDir(), ilFileUtils\recursive_dirscan(), and ilXmlWriter\xmlStartTag().

1574  {
1575  global $ilBench;
1576  $a_xml_writer = new ilXmlWriter;
1577  $a_xml_writer->xmlStartTag("ContentObject", array("Type"=>"SCORM2004SCO"));
1578  $this->exportXMLMetaData($a_xml_writer);
1579  $tree = new ilTree($this->getId());
1580  $tree->setTableNames('sahs_sc13_tree', 'sahs_sc13_tree_node');
1581  $tree->setTreeTablePK("slm_id");
1582  foreach($tree->getSubTree($tree->getNodeData($tree->getRootId()),true,'sco') as $sco)
1583  {
1584  include_once("./Modules/Scorm2004/classes/class.ilSCORM2004Sco.php");
1585  $sco_folder = $a_target_dir."/".$sco['obj_id'];
1586  ilUtil::makeDir($sco_folder);
1587  $node = new ilSCORM2004Sco($this,$sco['obj_id']);
1588  $node->exportPDFPrepareXmlNFiles($a_inst, $a_target_dir, $expLog, $a_xml_writer);
1589  }
1590  if($this->getAssignedGlossary()!=0)
1591  {
1592  ilUtil::makeDir($a_target_dir."/glossary");
1593  include_once("./Modules/Glossary/classes/class.ilObjGlossary.php");
1594  include_once("./Modules/Glossary/classes/class.ilGlossaryExport.php");
1595  $glos = new ilObjGlossary($this->getAssignedGlossary(), false);
1596  $glos_export = new ilGlossaryExport($glos,"xml");
1597  $glos->exportXML($a_xml_writer,$glos_export->getInstId(), $a_target_dir."/glossary", $expLog);
1598  }
1599  copy('./templates/default/images/icon_attachment_s.png',$a_target_dir."/icon_attachment_s.png");
1600  $a_xml_writer->xmlEndTag("ContentObject");
1601  include_once 'Services/Transformation/classes/class.ilXML2FO.php';
1602  $xml2FO = new ilXML2FO();
1603  $xml2FO->setXSLTLocation('./Modules/Scorm2004/templates/xsl/contentobject2fo.xsl');
1604  $xml2FO->setXMLString($a_xml_writer->xmlDumpMem());
1605  $xml2FO->setXSLTParams(array ('target_dir' => $a_target_dir));
1606  $xml2FO->transform();
1607  $fo_string = $xml2FO->getFOString();
1608  $fo_xml = simplexml_load_string($fo_string);
1609  $fo_ext = $fo_xml->xpath("//fo:declarations");
1610  $fo_ext = $fo_ext[0];
1611  $results = array();
1612  include_once "./Services/Utilities/classes/class.ilFileUtils.php";
1613  ilFileUtils::recursive_dirscan($a_target_dir."/objects", $results);
1614  if (is_array($results["file"]))
1615  {
1616  foreach ($results["file"] as $key => $value)
1617  {
1618  $e = $fo_ext->addChild("fox:embedded-file","","http://xml.apache.org/fop/extensions");
1619  $e->addAttribute("src",$results[path][$key].$value);
1620  $e->addAttribute("name",$value);
1621  $e->addAttribute("desc","");
1622  }
1623  }
1624  $fo_string = $fo_xml->asXML();
1625  $a_xml_writer->_XmlWriter;
1626  return $fo_string;
1627  }
Class ilSCORM2004Sco.
Class ilObjGlossary.
xmlStartTag($tag, $attrs=NULL, $empty=FALSE, $encode=TRUE, $escape=TRUE)
Writes a starttag.
XML writer class.
getAssignedGlossary()
get assigned glossary
getId()
get object id public
exportXMLMetaData(&$a_xml_writer)
export content objects meta data to xml (see ilias_co.dtd)
$results
Tree class data representation in hierachical trees using the Nested Set Model with Gaps by Joe Celco...
static makeDir($a_dir)
creates a new directory and inherits all filesystem permissions of the parent directory You may pass ...
recursive_dirscan($dir, &$arr)
Recursively scans a given directory and writes path and filename into referenced array.
global $ilBench
Definition: ilias.php:18
Export class for content objects.
+ Here is the call graph for this function:

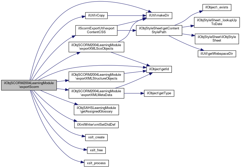
◆ exportScorm()

ilObjSCORM2004LearningModule::exportScorm (   $a_inst,
  $a_target_dir,
  $ver,
$expLog 
)

Export (authoring) scorm package.

Definition at line 1445 of file class.ilObjSCORM2004LearningModule.php.

References $ilBench, ilScormExportUtil\exportContentCSS(), exportXMLMetaData(), exportXMLScoObjects(), exportXMLStructureObjects(), ilObjSAHSLearningModule\getAssignedGlossary(), ilObject\getId(), ilUtil\makeDir(), ilUtil\rCopy(), ilXmlWriter\xmlSetDtdDef(), xslt_create(), xslt_free(), and xslt_process().

1446  {
1447 
1448  $a_xml_writer = new ilXmlWriter;
1449 
1450  // export metadata
1451  $this->exportXMLMetaData($a_xml_writer);
1452  $metadata_xml = $a_xml_writer->xmlDumpMem(false);
1453  $a_xml_writer->_XmlWriter;
1454 
1455  $xsl = file_get_contents("./Modules/Scorm2004/templates/xsl/metadata.xsl");
1456  $args = array( '/_xml' => $metadata_xml , '/_xsl' => $xsl );
1457  $xh = xslt_create();
1458  $output = xslt_process($xh,"arg:/_xml","arg:/_xsl",NULL,$args,NULL);
1459  xslt_free($xh);
1460  file_put_contents($a_target_dir.'/indexMD.xml',$output);
1461 
1462  // export glossary
1463  if($this->getAssignedGlossary()!=0)
1464  {
1465  ilUtil::makeDir($a_target_dir."/glossary");
1466  include_once("./Modules/Glossary/classes/class.ilObjGlossary.php");
1467  include_once("./Modules/Glossary/classes/class.ilGlossaryExport.php");
1468  $glo_xml_writer = new ilXmlWriter();
1469 
1470  $glo_xml_writer->xmlSetDtdDef("<!DOCTYPE ContentObject SYSTEM \"http://www.ilias.de/download/dtd/ilias_co_3_7.dtd\">");
1471  // set xml header
1472  $glo_xml_writer->xmlHeader();
1473  $glos = new ilObjGlossary($this->getAssignedGlossary(), false);
1474  //$glos->exportHTML($a_target_dir."/glossary", $expLog);
1475  $glos_export = new ilGlossaryExport($glos,"xml");
1476  $glos->exportXML($glo_xml_writer,$glos_export->getInstId(), $a_target_dir."/glossary", $expLog);
1477  $glo_xml_writer->xmlDumpFile($a_target_dir."/glossary/glossary.xml");
1478  $glo_xml_writer->_XmlWriter;
1479  }
1480 
1481  $a_xml_writer = new ilXmlWriter;
1482  // set dtd definition
1483  $a_xml_writer->xmlSetDtdDef("<!DOCTYPE ContentObject SYSTEM \"http://www.ilias.de/download/dtd/ilias_co_3_7.dtd\">");
1484 
1485  // set generated comment
1486  $a_xml_writer->xmlSetGenCmt("Export of ILIAS Content Module ". $this->getId()." of installation ".$a_inst.".");
1487 
1488  // set xml header
1489  $a_xml_writer->xmlHeader();
1490 
1491  global $ilBench;
1492 
1493  $a_xml_writer->xmlStartTag("ContentObject", array("Type"=>"SCORM2004LearningModule"));
1494 
1495  // MetaData
1496  $this->exportXMLMetaData($a_xml_writer);
1497 
1498  $this->exportXMLStructureObjects($a_xml_writer, $a_inst, $expLog);
1499 
1500  // SCO Objects
1501  $expLog->write(date("[y-m-d H:i:s] ")."Start Export Sco Objects");
1502  $this->exportXMLScoObjects($a_inst, $a_target_dir, $ver, $expLog);
1503  $expLog->write(date("[y-m-d H:i:s] ")."Finished Export Sco Objects");
1504 
1505  $a_xml_writer->xmlEndTag("ContentObject");
1506  $a_xml_writer->xmlDumpFile($a_target_dir.'/index.xml', false);
1507 
1508  if ($ver == "2004 4th") {
1509  $revision ="4th";
1510  $ver = "2004";
1511  }
1512 
1513  if ($ver == "2004 3rd") {
1514  $revision ="3rd";
1515  $ver = "2004";
1516  }
1517 
1518  // add content css (note: this is also done per item)
1519  $css_dir = $a_target_dir."/ilias_css_4_2";
1520  ilUtil::makeDir($css_dir);
1521  include_once("./Modules/Scorm2004/classes/class.ilScormExportUtil.php");
1522  ilScormExportUtil::exportContentCSS($this, $css_dir);
1523 
1524  // add manifest
1525  include_once("./Modules/Scorm2004/classes/class.ilContObjectManifestBuilder.php");
1526  $manifestBuilder = new ilContObjectManifestBuilder($this);
1527  $manifestBuilder->buildManifest($ver,$revision);
1528  $manifestBuilder->dump($a_target_dir);
1529 
1530  $xsl = file_get_contents("./Modules/Scorm2004/templates/xsl/module.xsl");
1531  $args = array( '/_xml' => file_get_contents($a_target_dir."/imsmanifest.xml"), '/_xsl' => $xsl );
1532  $xh = xslt_create();
1533  $output = xslt_process($xh,"arg:/_xml","arg:/_xsl",NULL,$args,NULL);
1534  xslt_free($xh);
1535  fputs(fopen($a_target_dir.'/index.html','w+'),$output);
1536  // copy xsd files to target
1537  switch ($ver)
1538  {
1539  case "2004":
1540  if ($revision == "3rd") {
1541  ilUtil::rCopy('./Modules/Scorm2004/templates/xsd/adlcp_130_export_2004',$a_target_dir,false);
1542  }
1543 
1544  if ($revision == "4th") {
1545  ilUtil::rCopy('./Modules/Scorm2004/templates/xsd/adlcp_130_export_2004_4th',$a_target_dir,false);
1546  }
1547  break;
1548  case "12":
1549  ilUtil::rCopy('./Modules/Scorm2004/templates/xsd/adlcp_120_export_12',$a_target_dir,false);
1550  break;
1551  }
1552 
1553  $a_xml_writer->_XmlWriter;
1554  }
xslt_create()
xmlSetDtdDef($dtdDef)
Sets dtd definition.
static rCopy($a_sdir, $a_tdir, $preserveTimeAttributes=false)
Copies content of a directory $a_sdir recursively to a directory $a_tdir.
static exportContentCSS($a_slm_object, $a_target_dir)
Export lm content css to a directory.
Class ilObjGlossary.
xslt_free(&$proc)
XML writer class.
getAssignedGlossary()
get assigned glossary
exportXMLStructureObjects(&$a_xml_writer, $a_inst, &$expLog)
export structure objects to xml (see ilias_co.dtd)
getId()
get object id public
exportXMLMetaData(&$a_xml_writer)
export content objects meta data to xml (see ilias_co.dtd)
xslt_process(&$proc, $xml_var, $xslt_var, $dummy, $args, $params, $a_no_warnings=false)
static makeDir($a_dir)
creates a new directory and inherits all filesystem permissions of the parent directory You may pass ...
exportXMLScoObjects($a_inst, $a_target_dir, $ver, &$expLog)
export page objects to xml (see ilias_co.dtd)
global $ilBench
Definition: ilias.php:18
Export class for content objects.
Content Object (ILIAS native learning module / digilib book) Manifest export class.
+ Here is the call graph for this function:

◆ exportSelected()

ilObjSCORM2004LearningModule::exportSelected (   $a_exportall = 0,
  $a_user = array() 
)

Definition at line 536 of file class.ilObjSCORM2004LearningModule.php.

References $data, $ilUser, $query, $res, $row, ilObject\_exists(), ilDB\fetchAssoc(), ilObject\getId(), and ilObjSCORMLearningModule\sendExportFile().

537  {
538  global $ilDB, $ilUser;
539 
540  $scos = array();
541 
542  //get all SCO's of this object
543  $query = 'SELECT cp_node.cp_node_id '
544  . 'FROM cp_node, cp_resource, cp_item '
545  . 'WHERE cp_item.cp_node_id = cp_node.cp_node_id '
546  . 'AND cp_item.resourceid = cp_resource.id AND scormtype = %s '
547  . 'AND nodename = %s AND cp_node.slm_id = %s';
548  $res = $ilDB->queryF(
549  $query,
550  array('text', 'text', 'integer'),
551  array('sco', 'item', $this->getId())
552  );
553  while($row = $ilDB->fetchAssoc($res))
554  {
555  $scos[] = $row['cp_node_id'];
556  }
557 
558  $csv = null;
559 
560  //a module is completed when all SCO's are completed
561  $user_array = array();
562 
563  if($a_exportall == 1)
564  {
565  $query = 'SELECT user_id '
566  . 'FROM cmi_node, cp_node '
567  . 'WHERE cmi_node.cp_node_id = cp_node.cp_node_id AND cp_node.slm_id = %s '
568  . 'GROUP BY user_id';
569  $res = $ilDB->queryF(
570  $query,
571  array('integer'),
572  array($this->getId())
573  );
574  while($row = $ilDB->fetchAssoc($res))
575  {
576  $user_array[] = $row['user_id'];
577  }
578  }
579  else
580  {
581  $user_array = $a_user;
582  }
583 
584  foreach($user_array as $user)
585  {
586  $scos_c = $scos;
587  //copy SCO_array
588  //check if all SCO's are completed
589  for($i = 0; $i < count($scos); $i++)
590  {
591  $query = 'SELECT * FROM cmi_node '
592  . 'WHERE user_id = %s AND cp_node_id = %s '
593  . 'AND completion_status = %s OR success_status = %s';
594  $res = $ilDB->queryF(
595  $query,
596  array('integer', 'integer', 'text', 'text'),
597  array($user, $scos[$i], 'completed', 'passed')
598  );
599 
600  $data = $ilDB->fetchAssoc($res);
601  if(is_array($data) && count($data))
602  {
603  //delete from array
604  $key = array_search($scos[$i], $scos_c);
605  unset($scos_c[$key]);
606  }
607  }
608 
609  //check for completion
610  if(count($scos_c) == 0)
611  {
612  $completion = 1;
613  }
614  else
615  {
616  $completion = 0;
617  }
618 
619  //write export entry
620  if(ilObject::_exists($user) && ilObject::_lookUpType($user) == 'usr')
621  {
622  $e_user = new ilObjUser($user);
623  $login = $e_user->getLogin();
624  $firstname = $e_user->getFirstname();
625  $lastname = $e_user->getLastname();
626  $email = $e_user->getEmail();
627  $department = $e_user->getDepartment();
628 
629  $query = 'SELECT user_id, MAX(c_timestamp) exp_date '
630  . 'FROM cmi_node, cp_node '
631  . 'WHERE cmi_node.cp_node_id = cp_node.cp_node_id '
632  . 'AND cp_node.slm_id = %s '
633  . 'GROUP BY user_id';
634  $res = $ilDB->queryF(
635  $query,
636  array('integer'),
637  array($this->getId())
638  );
639  $data = $ilDB->fetchAssoc($res);
640  if(is_array($data) && count($data))
641  {
642  $validDate = false;
643 
644  $datetime = explode(' ', $data['exp_date']);
645  if(count($datetime) == 2)
646  {
647  $date = explode('-', $datetime[0]);
648  if(count($date) == 3 && checkdate($date[1], $date[2], $date[0]))
649  $validDate = true;
650  }
651 
652  if($validDate)
653  $date = date('d.m.Y', strtotime($data['exp_date']));
654  else
655  $date = '';
656  }
657  else
658  {
659  $date = '';
660  }
661  $csv = $csv. "$department;$login;$lastname;$firstname;$email;$date;$completion\n";
662  }
663  }
664  $header = "Department;Login;Lastname;Firstname;Email;Date;Status\n";
665  $this->sendExportFile($header, $csv);
666  }
static _exists($a_id, $a_reference=false, $a_type=null)
checks if an object exists in object_data
sendExportFile($a_header, $a_content)
send export file to browser
fetchAssoc($a_set)
Fetch row as associative array from result set.
getId()
get object id public
while($lm_rec=$ilDB->fetchAssoc($lm_set)) $data
global $ilUser
Definition: imgupload.php:15
+ Here is the call graph for this function:

◆ exportXMLMetaData()

ilObjSCORM2004LearningModule::exportXMLMetaData ( $a_xml_writer)

export content objects meta data to xml (see ilias_co.dtd)

Parameters
object$a_xml_writerilXmlWriter object that receives the xml data

Definition at line 1702 of file class.ilObjSCORM2004LearningModule.php.

References ilObject\getId(), and ilObject\getType().

Referenced by exportPDF(), and exportScorm().

1703  {
1704  include_once("Services/MetaData/classes/class.ilMD2XML.php");
1705  $md2xml = new ilMD2XML($this->getId(), 0, $this->getType());
1706  $md2xml->setExportMode(true);
1707  $md2xml->startExport();
1708  $a_xml_writer->appendXML($md2xml->getXML());
1709  }
getId()
get object id public
getType()
get object type public
+ Here is the call graph for this function:
+ Here is the caller graph for this function:

◆ exportXMLScoObjects()

ilObjSCORM2004LearningModule::exportXMLScoObjects (   $a_inst,
  $a_target_dir,
  $ver,
$expLog 
)

export page objects to xml (see ilias_co.dtd)

Parameters
object$a_xml_writerilXmlWriter object that receives the xml data

Definition at line 1744 of file class.ilObjSCORM2004LearningModule.php.

References $ilBench, ilObject\getId(), and ilUtil\makeDir().

Referenced by exportScorm().

1745  {
1746  global $ilBench;
1747  $tree = new ilTree($this->getId());
1748  $tree->setTableNames('sahs_sc13_tree', 'sahs_sc13_tree_node');
1749  $tree->setTreeTablePK("slm_id");
1750  foreach($tree->getSubTree($tree->getNodeData($tree->getRootId()),true,array('sco','ass')) as $sco)
1751  {
1752  if ($sco['type'] == "sco")
1753  {
1754  include_once("./Modules/Scorm2004/classes/class.ilSCORM2004Sco.php");
1755  $sco_folder = $a_target_dir."/".$sco['obj_id'];
1756  ilUtil::makeDir($sco_folder);
1757  $node = new ilSCORM2004Sco($this,$sco['obj_id']);
1758  $node->exportScorm($a_inst, $sco_folder, $ver, $expLog);
1759  }
1760  if ($sco['type'] == "ass")
1761  {
1762  include_once("./Modules/Scorm2004/classes/class.ilSCORM2004Asset.php");
1763  $sco_folder = $a_target_dir."/".$sco['obj_id'];
1764  ilUtil::makeDir($sco_folder);
1765  $node = new ilSCORM2004Asset($this,$sco['obj_id']);
1766  $node->exportScorm($a_inst, $sco_folder, $ver, $expLog);
1767  }
1768 
1769  }
1770  }
Class ilSCORM2004Sco.
getId()
get object id public
Tree class data representation in hierachical trees using the Nested Set Model with Gaps by Joe Celco...
static makeDir($a_dir)
creates a new directory and inherits all filesystem permissions of the parent directory You may pass ...
global $ilBench
Definition: ilias.php:18
Class ilSCORM2004Asset.
+ Here is the call graph for this function:
+ Here is the caller graph for this function:

◆ exportXMLStructureObjects()

ilObjSCORM2004LearningModule::exportXMLStructureObjects ( $a_xml_writer,
  $a_inst,
$expLog 
)

export structure objects to xml (see ilias_co.dtd)

Parameters
object$a_xml_writerilXmlWriter object that receives the xml data

Definition at line 1717 of file class.ilObjSCORM2004LearningModule.php.

References ilObject\getId().

Referenced by exportScorm().

1718  {
1719  include_once("Services/MetaData/classes/class.ilMD2XML.php");
1720  $tree = new ilTree($this->getId());
1721  $tree->setTableNames('sahs_sc13_tree', 'sahs_sc13_tree_node');
1722  $tree->setTreeTablePK("slm_id");
1723  $a_xml_writer->xmlStartTag("StructureObject");
1724  foreach($tree->getFilteredSubTree($tree->getRootId(),Array('page')) as $obj)
1725  {
1726  if($obj['type']=='') continue;
1727 
1728  //$md2xml = new ilMD2XML($obj['obj_id'], 0, $obj['type']);
1729  $md2xml = new ilMD2XML($this->getId(), $obj['obj_id'], $obj['type']);
1730  $md2xml->setExportMode(true);
1731  $md2xml->startExport();
1732  $a_xml_writer->appendXML($md2xml->getXML());
1733  }
1734  $a_xml_writer->xmlEndTag("StructureObject");
1735  }
getId()
get object id public
Tree class data representation in hierachical trees using the Nested Set Model with Gaps by Joe Celco...
+ Here is the call graph for this function:
+ Here is the caller graph for this function:

◆ fixReload()

ilObjSCORM2004LearningModule::fixReload ( )

Definition at line 231 of file class.ilObjSCORM2004LearningModule.php.

References $out.

Referenced by convert_1_2_to_2004().

231  {
232  $out = file_get_contents($this->imsmanifestFile);
233  $check ='/xmlns="http:\/\/www.imsglobal.org\/xsd\/imscp_v1p1"/';
234  $replace="xmlns=\"http://www.imsproject.org/xsd/imscp_rootv1p1p2\"";
235  $out=preg_replace($check, $replace, $out);
236  file_put_contents($this->imsmanifestFile, $out);
237  }
+ Here is the caller graph for this function:

◆ getAttemptsForUser()

ilObjSCORM2004LearningModule::getAttemptsForUser (   $a_user_id)

get number of atttempts for a certain user and package

Definition at line 501 of file class.ilObjSCORM2004LearningModule.php.

References ilObject\getId().

Referenced by getTrackedUsers().

501  {
502  global $ilDB;
503  $val_set = $ilDB->queryF('SELECT package_attempts FROM sahs_user WHERE user_id = %s AND obj_id = %s',
504  array('integer','integer'),
505  array($a_user_id, $this->getId()));
506 
507  $val_rec = $ilDB->fetchAssoc($val_set);
508 
509  if ($val_rec["package_attempts"] == null) {
510  $val_rec["package_attempts"]="";
511  }
512 
513  return $val_rec["package_attempts"];
514  }
getId()
get object id public
+ Here is the call graph for this function:
+ Here is the caller graph for this function:

◆ getCourseCompletionForUser()

ilObjSCORM2004LearningModule::getCourseCompletionForUser (   $a_user)

Definition at line 812 of file class.ilObjSCORM2004LearningModule.php.

References $ilUser, and ilObject\getId().

813  {
814  global $ilDB, $ilUser;
815 
816  $scos = array();
817  //get all SCO's of this object
818 
819  $val_set = $ilDB->queryF('
820  SELECT cp_node.cp_node_id FROM cp_node,cp_resource,cp_item
821  WHERE cp_item.cp_node_id = cp_node.cp_node_id
822  AND cp_item.resourceid = cp_resource.id
823  AND scormtype = %s
824  AND nodename = %s
825  AND cp_node.slm_id = %s ',
826  array('text','text','integer'),
827  array('sco','item',$this->getId()));
828 
829  while ($val_rec = $ilDB->fetchAssoc($val_set))
830  {
831  array_push($scos,$val_rec['cp_node_id']);
832  }
833 
834 
835  $scos_c = $scos;
836  //copy SCO_array
837  //check if all SCO's are completed
838  for ($i=0;$i<count($scos);$i++)
839  {
840 
841  $val_set = $ilDB->queryF('
842  SELECT * FROM cmi_node
843  WHERE (user_id= %s
844  AND cp_node_id= %s
845  AND (completion_status=%s OR success_status=%s))',
846  array('integer','integer','text', 'text'),
847  array($a_user,$scos[$i],'completed','passed')
848  );
849 
850  if ($ilDB->numRows($val_set) > 0) {
851  //delete from array
852  $key = array_search($scos[$i], $scos_c);
853  unset ($scos_c[$key]);
854  }
855 
856  }
857  //check for completion
858  if (count($scos_c) == 0) {
859  $completion = true;
860  } else {
861  $completion = false;
862  }
863  return $completion;
864  }
getId()
get object id public
global $ilUser
Definition: imgupload.php:15
+ Here is the call graph for this function:

◆ getExportFiles()

ilObjSCORM2004LearningModule::getExportFiles ( )

Definition at line 1398 of file class.ilObjSCORM2004LearningModule.php.

References $file, ilObject\$type, and ilObject\getType().

1399  {
1400  $file = array();
1401 
1402  require_once("./Modules/Scorm2004/classes/class.ilSCORM2004Export.php");
1403 
1404  $export = new ilSCORM2004Export($this);
1405  foreach ($export->getSupportedExportTypes() as $type)
1406  {
1407  $dir = $export->getExportDirectoryForType($type);
1408  // quit if import dir not available
1409  if (!@is_dir($dir) or !is_writeable($dir))
1410  {
1411  continue;
1412  }
1413  // open directory
1414  $cdir = dir($dir);
1415 
1416  // get files and save the in the array
1417  while ($entry = $cdir->read())
1418  {
1419  if ($entry != "." and
1420  $entry != ".." and
1421  (
1422  ereg("^[0-9]{10}_{2}[0-9]+_{2}(".$this->getType()."_)*[0-9]+\.zip\$", $entry) or
1423  ereg("^[0-9]{10}_{2}[0-9]+_{2}(".$this->getType()."_)*[0-9]+\.pdf\$", $entry) or
1424  ereg("^[0-9]{10}_{2}[0-9]+_{2}(".$this->getType()."_)*[0-9]+\.iso\$", $entry)
1425  ))
1426  {
1427  $file[$entry.$type] = array("type" => $type, "file" => $entry,
1428  "size" => filesize($dir."/".$entry));
1429  }
1430  }
1431 
1432  // close import directory
1433  $cdir->close();
1434  }
1435 
1436  // sort files
1437  ksort ($file);
1438  reset ($file);
1439  return $file;
1440  }
print $file
getType()
get object type public
+ Here is the call graph for this function:

◆ getImportSequencing()

ilObjSCORM2004LearningModule::getImportSequencing ( )

Get import sequencing.

Returns
boolean import sequencing information

Definition at line 51 of file class.ilObjSCORM2004LearningModule.php.

Referenced by readObject().

52  {
53  return $this->import_sequencing;
54  }
+ Here is the caller graph for this function:

◆ getModuleVersionForUser()

ilObjSCORM2004LearningModule::getModuleVersionForUser (   $a_user_id)

get module version that tracking data for a user was recorded on

Definition at line 520 of file class.ilObjSCORM2004LearningModule.php.

References ilObject\getId().

Referenced by getTrackedUsers().

520  {
521  global $ilDB;
522  $val_set = $ilDB->queryF('SELECT module_version FROM sahs_user WHERE user_id = %s AND obj_id = %s',
523  array('integer','integer'),
524  array($a_user_id, $this->getId()));
525 
526  $val_rec = $ilDB->fetchAssoc($val_set);
527 
528  if ($val_rec["module_version"] == null) {
529  $val_rec["module_version"]="";
530  }
531  return $val_rec["module_version"];
532  }
getId()
get object id public
+ Here is the call graph for this function:
+ Here is the caller graph for this function:

◆ getPublicExportFile()

ilObjSCORM2004LearningModule::getPublicExportFile (   $a_type)

get public export file

Parameters
string$a_typetype ("xml" / "html")
Returns
string $a_file file name

Definition at line 1905 of file class.ilObjSCORM2004LearningModule.php.

1906  {
1907  return $this->public_export_file[$a_type];
1908  }

◆ getSequencingSettings()

ilObjSCORM2004LearningModule::getSequencingSettings ( )

Definition at line 1122 of file class.ilObjSCORM2004LearningModule.php.

References ilObject\getId().

1122  {
1123 
1124  global $ilTabs;
1125  $ilTabs->setTabActive("sequencing");
1126 
1127  include_once ("./Modules/Scorm2004/classes/seq_editor/class.ilSCORM2004Sequencing.php");
1128  $control_settings = new ilSCORM2004Sequencing($this->getId(),true);
1129 
1130  return $control_settings;
1131  }
getId()
get object id public
Class ilSCORM2004Sequencing.
+ Here is the call graph for this function:

◆ getTrackedItems()

ilObjSCORM2004LearningModule::getTrackedItems ( )

Definition at line 403 of file class.ilObjSCORM2004LearningModule.php.

References $ilUser, and ilObject\getId().

404  {
405  global $ilUser, $ilDB, $ilUser;
406 
407  $sco_set = $ilDB->queryF('
408  SELECT DISTINCT cmi_node.cp_node_id id
409  FROM cp_node, cmi_node
410  WHERE slm_id = %s
411  AND cp_node.cp_node_id = cmi_node.cp_node_id
412  ORDER BY cp_node.cp_node_id ',
413  array('integer'),
414  array($this->getId()));
415 
416  $items = array();
417 
418  while($sco_rec = $ilDB->fetchAssoc($sco_set))
419  {
420  $item['id']=$sco_rec["id"];
421  $item['title']=self::_lookupItemTitle($sco_rec["id"]);
422  $items[count($items)] =$item;
423 
424  }
425  return $items;
426  }
getId()
get object id public
global $ilUser
Definition: imgupload.php:15
+ Here is the call graph for this function:

◆ getTrackedUsers()

ilObjSCORM2004LearningModule::getTrackedUsers (   $a_search)

get all tracked items of current user

Definition at line 340 of file class.ilObjSCORM2004LearningModule.php.

References $ilUser, ilObject\_exists(), ilObjUser\_lookupLogin(), ilObjUser\_lookupName(), getAttemptsForUser(), ilObject\getId(), and getModuleVersionForUser().

341  {
342  global $ilUser, $ilDB, $ilUser;
343 
344  $sco_set = $ilDB->queryF('
345  SELECT DISTINCT user_id,MAX(c_timestamp) last_access
346  FROM cmi_node, cp_node
347  WHERE cmi_node.cp_node_id = cp_node.cp_node_id
348  AND cp_node.slm_id = %s
349  GROUP BY user_id',
350  array('integer'),
351  array($this->getId()));
352 
353  $items = array();
354  $temp = array();
355 
356  while($sco_rec = $ilDB->fetchAssoc($sco_set))
357  {
358  $name = ilObjUser::_lookupName($sco_rec["user_id"]);
359  if ($sco_rec['last_access'] != 0) {
360 // $sco_rec['last_access'] = $sco_rec['last_access'];
361  } else {
362  $sco_rec['last_access'] = "";
363  }
364  if (ilObject::_exists($sco_rec['user_id']) && ilObject::_lookUpType($sco_rec['user_id'])=="usr" ) {
365  $user = new ilObjUser($sco_rec['user_id']);
366  $temp = array("user_full_name" => $name["lastname"].", ".
367  $name["firstname"]." [".ilObjUser::_lookupLogin($sco_rec["user_id"])."]",
368  "user_id" => $sco_rec["user_id"],"last_access" => $sco_rec['last_access'],
369  "version"=> $this->getModuleVersionForUser($sco_rec["user_id"]),
370  "attempts" => $this->getAttemptsForUser($sco_rec["user_id"]),
371  "username" => $user->getLastname().", ".$user->getFirstname()
372  );
373  if ($a_search != "" && (strpos(strtolower($user->getLastname()), strtolower($a_search)) !== false || strpos(strtolower($user->getFirstname()), strtolower($a_search)) !== false ) ) {
374  $items[] = $temp;
375  } else if ($a_search == "") {
376  $items[] = $temp;
377  }
378  }
379  }
380 
381  return $items;
382  }
static _lookupName($a_user_id)
lookup user name
static _exists($a_id, $a_reference=false, $a_type=null)
checks if an object exists in object_data
getId()
get object id public
_lookupLogin($a_user_id)
lookup login
getAttemptsForUser($a_user_id)
get number of atttempts for a certain user and package
global $ilUser
Definition: imgupload.php:15
getModuleVersionForUser($a_user_id)
get module version that tracking data for a user was recorded on
+ Here is the call graph for this function:

◆ getTrackingDataAgg()

ilObjSCORM2004LearningModule::getTrackingDataAgg (   $a_user_id,
  $raw = false 
)

Definition at line 429 of file class.ilObjSCORM2004LearningModule.php.

References $data, ilObject\$title, ilFormat\_secondsToString(), ilDatePresentation\formatDate(), ilObject\getId(), and IL_CAL_UNIX.

430  {
431  global $ilDB;
432 
433  $scos = array();
434  $data = array();
435  //get all SCO's of this object
436 
437  $val_set = $ilDB->queryF(
438  'SELECT cp_node_id FROM cp_node
439  WHERE nodename = %s
440  AND cp_node.slm_id = %s',
441  array('text', 'integer'),
442  array('item',$this->getId())
443  );
444  while($val_rec = $ilDB->fetchAssoc($val_set))
445  {
446  array_push($scos,$val_rec['cp_node_id']);
447  }
448 
449  foreach ($scos as $sco)
450  {
451  $data_set = $ilDB->queryF('
452  SELECT c_timestamp last_access, total_time, success_status, completion_status,
453  c_raw, scaled, cp_node_id
454  FROM cmi_node
455  WHERE cp_node_id = %s
456  AND user_id = %s',
457  array('integer','integer'),
458  array($sco,$a_user_id)
459  );
460 
461  while($data_rec = $ilDB->fetchAssoc($data_set))
462  {
463  if ($data_rec["success_status"]!="" && $data_rec["success_status"]!="unknown") {
464  $status = $data_rec["success_status"];
465  } else {
466  if ($data_rec["completion_status"]=="") {
467  $status="unknown";
468  } else {
469  $status = $data_rec["completion_status"];
470  }
471  }
472  if(!$raw)
473  {
474  $time = ilFormat::_secondsToString(self::_ISODurationToCentisec($data_rec["total_time"])/100);
475  $score = "";
476  if ($data_rec["c_raw"] != null) {
477  $score = $data_rec["c_raw"];
478  if ($data_rec["scaled"] != null) $score .= " = ";
479  }
480  if ($data_rec["scaled"] != null) $score .= ($data_rec["scaled"]*100)."%";
481  $title = self::_lookupItemTitle($data_rec["cp_node_id"]);
482  $last_access=ilDatePresentation::formatDate(new ilDateTime($data_rec['last_access'],IL_CAL_UNIX));
483  $data[] = array("user_id" => $data_rec["user_id"], "sco_id"=>$data_rec["cp_node_id"],
484  "score" => $score, "time" => $time, "status" => $status,"last_access"=>$last_access,"title"=>$title);
485  }
486  else
487  {
488  $data_rec["total_time"] = self::_ISODurationToCentisec($data_rec["total_time"])/100;
489  $data[$data_rec["cp_node_id"]] = $data_rec;
490  }
491  }
492  }
493 
494 
495  return $data;
496  }
const IL_CAL_UNIX
_secondsToString($seconds, $force_with_seconds=false, $a_lng=null)
converts seconds to string: Long: 7 days 4 hour(s) ...
getId()
get object id public
static formatDate(ilDateTime $date)
Format a date public.
Date and time handling
while($lm_rec=$ilDB->fetchAssoc($lm_set)) $data
+ Here is the call graph for this function:

◆ getTree()

ilObjSCORM2004LearningModule::getTree ( )

Definition at line 1114 of file class.ilObjSCORM2004LearningModule.php.

References ilObject\getId().

Referenced by copyAuthoredContent().

1115  {
1116  $this->slm_tree = new ilTree($this->getId());
1117  $this->slm_tree->setTreeTablePK("slm_id");
1118  $this->slm_tree->setTableNames('sahs_sc13_tree', 'sahs_sc13_tree_node');
1119  return $this->slm_tree;
1120  }
getId()
get object id public
Tree class data representation in hierachical trees using the Nested Set Model with Gaps by Joe Celco...
+ Here is the call graph for this function:
+ Here is the caller graph for this function:

◆ ilObjSCORM2004LearningModule()

ilObjSCORM2004LearningModule::ilObjSCORM2004LearningModule (   $a_id = 0,
  $a_call_by_reference = true 
)

Constructor public.

Parameters
integerreference_id or object_id
booleantreat the id as reference_id (true) or object_id (false)

Definition at line 30 of file class.ilObjSCORM2004LearningModule.php.

31  {
32  $this->type = "sahs";
33  parent::ilObject($a_id,$a_call_by_reference);
34  }

◆ importSuccess()

ilObjSCORM2004LearningModule::importSuccess (   $a_file)

Definition at line 669 of file class.ilObjSCORM2004LearningModule.php.

References $data, $ilUser, $res, ilLPStatusWrapper\_updateStatus(), ilObjSCORMLearningModule\get_user_id(), and ilObject\getId().

669  {
670  global $ilDB, $ilUser;
671  $scos = array();
672  //get all SCO's of this object
673  $val_set = $ilDB->queryF('
674  SELECT cp_node.cp_node_id FROM cp_node,cp_resource,cp_item
675  WHERE cp_item.cp_node_id = cp_node.cp_node_id
676  AND cp_item.resourceid = cp_resource.id
677  AND scormtype = %s
678  AND nodename = %s
679  AND cp_node.slm_id = %s
680  GROUP BY cp_node.cp_node_id',
681  array('text','text', 'integer'),
682  array('sco','item', $this->getId())
683  );
684  while ($val_rec = $ilDB->fetchAssoc($val_set))
685  {
686  array_push($scos,$val_rec['cp_node_id']);
687  }
688 
689  $fhandle = fopen($a_file, "r");
690 
691  $obj_id = $this->getID();
692  $users = array();
693 
694  $fields = fgetcsv($fhandle, 4096, ';');
695  while(($csv_rows = fgetcsv($fhandle, 4096, ";")) !== FALSE) {
696  $data = array_combine($fields, $csv_rows);
697  //check the format
698  $statuscheck = 0;
699  if (count($csv_rows) == 6) {$statuscheck = 1;}
700 
701  if ($this->get_user_id($data["Login"])>0) {
702 
703  $user_id = $this->get_user_id($data["Login"]);
704  $import = $data["Status"];
705  if ($import == "") {$import = 1;}
706  //iterate over all SCO's
707  if ($import == 1) {
708  foreach ($scos as $sco)
709  {
710  $sco_id = $sco;
711  $date = $data['Date'];
712 
713  $res = $ilDB->queryF('
714  SELECT * FROM cmi_node
715  WHERE cp_node_id = %s
716  AND user_id = %s
717  AND completion_status = %s
718  AND success_status = %s
719  AND c_timestamp = %s',
720  array('integer','integer','text','text','timestamp'),
721  array($sco_id,$user_id,'completed','passed',$data['Date']));
722 
723  if(!$ilDB->numRows($res))
724  {
725  $nextId = $ilDB->nextId('cmi_node');
726  $val_set = $ilDB->manipulateF('
727  INSERT INTO cmi_node
728  (cp_node_id,user_id,completion_status,success_status,c_timestamp,cmi_node_id)
729  VALUES(%s,%s,%s,%s,%s,%s)',
730  array('integer','integer','text','text','timestamp','integer'),
731  array($sco_id,$user_id,'completed','passed',$data['Date'],$nextId));
732  }
733  }
734 
735  }
736  $users[] = $user_id;
737 
738  } else {
739  //echo "Warning! User $csv_rows[0] does not exist in ILIAS. Data for this user was skipped.\n";
740  }
741  }
742 
743  // update learning progress
744  foreach ($users as $user_id)
745  {
746  include_once("./Services/Tracking/classes/class.ilLPStatusWrapper.php");
747  ilLPStatusWrapper::_updateStatus($this->getId(), $user_id);
748  }
749 
750  return 0;
751  }
static _updateStatus($a_obj_id, $a_usr_id, $a_obj=null, $a_percentage=false, $a_no_raise=false, $a_force_raise=false)
Update status.
getId()
get object id public
while($lm_rec=$ilDB->fetchAssoc($lm_set)) $data
global $ilUser
Definition: imgupload.php:15
+ Here is the call graph for this function:

◆ prepareHTMLExporter()

ilObjSCORM2004LearningModule::prepareHTMLExporter (   $a_target_dir)

Prepare HTML exporter.

Parameters

Definition at line 1861 of file class.ilObjSCORM2004LearningModule.php.

References ilPlayerUtil\copyPlayerFilesToTargetDirectory(), ilPlayerUtil\getFlashVideoPlayerDirectory(), ilObjSAHSLearningModule\getStyleSheetId(), and ilUtil\makeDir().

Referenced by exportHTMLScoObjects().

1862  {
1863  // system style html exporter
1864  include_once("./Services/Style/classes/class.ilSystemStyleHTMLExport.php");
1865  $this->sys_style_html_export = new ilSystemStyleHTMLExport($a_target_dir);
1866  $this->sys_style_html_export->export();
1867 
1868  // init co page html exporter
1869  include_once("./Services/COPage/classes/class.ilCOPageHTMLExport.php");
1870  $this->co_page_html_export = new ilCOPageHTMLExport($a_target_dir);
1871  $this->co_page_html_export->setContentStyleId(
1872  $this->getStyleSheetId());
1873  $this->co_page_html_export->createDirectories();
1874  $this->co_page_html_export->exportStyles();
1875  $this->co_page_html_export->exportSupportScripts();
1876 
1877  include_once("./Services/MediaObjects/classes/class.ilPlayerUtil.php");
1878  $this->flv_dir = $a_target_dir."/".ilPlayerUtil::getFlashVideoPlayerDirectory();
1879 
1880  ilUtil::makeDir($a_target_dir.'/css/yahoo');
1881  ilUtil::makeDir($a_target_dir.'/objects');
1882  ilUtil::makeDir($a_target_dir.'/players');
1883  ilUtil::makeDir($this->flv_dir);
1884 
1885  include_once("./Services/MediaObjects/classes/class.ilPlayerUtil.php");
1886 // copy(ilPlayerUtil::getFlashVideoPlayerFilename(true),
1887 // $a_target_dir.'/js/'.ilPlayerUtil::getFlashVideoPlayerFilename());
1889 
1890  copy('./Modules/Scorm2004/scripts/scorm_2004.js',$a_target_dir.'/js/scorm.js');
1891  copy('./Modules/Scorm2004/scripts/pager.js',$a_target_dir.'/js/pager.js');
1892  copy('./Modules/Scorm2004/scripts/questions/pure.js',$a_target_dir.'/js/pure.js');
1893  copy('./Modules/Scorm2004/scripts/questions/question_handling.js',
1894  $a_target_dir.'/js/question_handling.js');
1895 
1896  }
getStyleSheetId()
get ID of assigned style sheet object
HTML export class for pages.
copyPlayerFilesToTargetDirectory($a_target_dir)
Copy css files to target dir.
HTML export class for system styles.
static getFlashVideoPlayerDirectory()
Get flash video player directory.
static makeDir($a_dir)
creates a new directory and inherits all filesystem permissions of the parent directory You may pass ...
+ Here is the call graph for this function:
+ Here is the caller graph for this function:

◆ readObject()

ilObjSCORM2004LearningModule::readObject ( )

read manifest file public

Definition at line 73 of file class.ilObjSCORM2004LearningModule.php.

References $_POST, ilObject\$ilias, ilObject\$lng, $n, convert_1_2_to_2004(), ilObjSAHSLearningModule\getDataDirectory(), ilObjSAHSLearningModule\getEditable(), ilObject\getId(), getImportSequencing(), ilObjSCORMLearningModule\getValidationSummary(), and validate().

74  {
75  global $ilias, $lng ,$ilDB;
76 
77  //check for MYSQL 4.1 and json_encode,json_decode
78  if (!function_exists('json_encode') || !function_exists('json_decode') || ($ilDB->getDBType() == 'mysql' && !$ilDB->isMysql4_1OrHigher())) {
79  $ilias->raiseError($lng->txt('scplayer_phpmysqlcheck'),$ilias->error_obj->WARNING);
80  }
81 
82  $needs_convert = false;
83 
84  // convert imsmanifest.xml file in iso to utf8 if needed
85 
86  $manifest_file = $this->getDataDirectory()."/imsmanifest.xml";
87 
88  // check if manifestfile exists and space left on device...
89  $check_for_manifest_file = is_file($manifest_file);
90 
91 
92 
93  // if no manifestfile
94  if (!$check_for_manifest_file)
95  {
96  $this->ilias->raiseError($this->lng->txt("Manifestfile $manifest_file not found!"), $this->ilias->error_obj->MESSAGE);
97  return;
98  }
99 
100 
101  if ($check_for_manifest_file)
102  {
103  $manifest_file_array = file($manifest_file);
104 
105  foreach($manifest_file_array as $mfa)
106  {
107  // if (seems_not_utf8($mfa))
108  if (@iconv('UTF-8', 'UTF-8', $mfa) != $mfa)
109  {
110  $needs_convert = true;
111  break;
112  }
113  }
114 
115 
116 
117  // to copy the file we need some extraspace, counted in bytes *2 ... we need 2 copies....
118  $estimated_manifest_filesize = filesize($manifest_file) * 2;
119 
120  // i deactivated this, because it seems to fail on some windows systems (see bug #1795)
121  //$check_disc_free = disk_free_space($this->getDataDirectory()) - $estimated_manifest_filesize;
122  $check_disc_free = 2;
123  }
124 
125 
126  // if $manifest_file needs to be converted to UTF8
127  if ($needs_convert)
128  {
129  // if file exists and enough space left on device
130  if ($check_for_manifest_file && ($check_disc_free > 1))
131  {
132 
133  // create backup from original
134  if (!copy($manifest_file, $manifest_file.".old"))
135  {
136  echo "Failed to copy $manifest_file...<br>\n";
137  }
138 
139  // read backupfile, convert each line to utf8, write line to new file
140  // php < 4.3 style
141  $f_write_handler = fopen($manifest_file.".new", "w");
142  $f_read_handler = fopen($manifest_file.".old", "r");
143  while (!feof($f_read_handler))
144  {
145  $zeile = fgets($f_read_handler);
146  //echo mb_detect_encoding($zeile);
147  fputs($f_write_handler, utf8_encode($zeile));
148  }
149  fclose($f_read_handler);
150  fclose($f_write_handler);
151 
152  // copy new utf8-file to imsmanifest.xml
153  if (!copy($manifest_file.".new", $manifest_file))
154  {
155  echo "Failed to copy $manifest_file...<br>\n";
156  }
157 
158  if (!@is_file($manifest_file))
159  {
160  $this->ilias->raiseError($this->lng->txt("cont_no_manifest"),
161  $this->ilias->error_obj->WARNING);
162  }
163  }
164  else
165  {
166  // gives out the specific error
167 
168  if (!($check_disc_free > 1))
169  $this->ilias->raiseError($this->lng->txt("Not enough space left on device!"),$this->ilias->error_obj->MESSAGE);
170  return;
171  }
172 
173  }
174  else
175  {
176  // check whether file starts with BOM (that confuses some sax parsers, see bug #1795)
177  $hmani = fopen($manifest_file, "r");
178  $start = fread($hmani, 3);
179  if (strtolower(bin2hex($start)) == "efbbbf")
180  {
181  $f_write_handler = fopen($manifest_file.".new", "w");
182  while (!feof($hmani))
183  {
184  $n = fread($hmani, 900);
185  fputs($f_write_handler, $n);
186  }
187  fclose($f_write_handler);
188  fclose($hmani);
189 
190  // copy new utf8-file to imsmanifest.xml
191  if (!copy($manifest_file.".new", $manifest_file))
192  {
193  echo "Failed to copy $manifest_file...<br>\n";
194  }
195  }
196  else
197  {
198  fclose($hmani);
199  }
200  }
201 
202  //validate the XML-Files in the SCORM-Package
203  if ($_POST["validate"] == "y")
204  {
205  if (!$this->validate($this->getDataDirectory()))
206  {
207  $this->ilias->raiseError("<b>Validation Error(s):</b><br>".$this->getValidationSummary(),
208  $this->ilias->error_obj->WARNING);
209  }
210  }
211 
212 
213  //check for SCORM 1.2
214  $this->convert_1_2_to_2004($manifest_file);
215 
216  // start SCORM 2004 package parser/importer
217  include_once ("./Modules/Scorm2004/classes/ilSCORM13Package.php");
218  $newPack = new ilSCORM13Package();
219  if ($this->getEditable())
220  {
221  return $newPack->il_importLM($this,$this->getDataDirectory(),
222  $this->getImportSequencing());
223  }
224  else
225  {
226  return $newPack->il_import($this->getDataDirectory(),$this->getId(),$this->ilias,$_POST["validate"]);
227  }
228  }
$_POST['username']
Definition: cron.php:12
getDataDirectory($mode="filesystem")
get data directory of lm
getId()
get object id public
validate($directory)
Validate all XML-Files in a SCOM-Directory.
redirection script todo: (a better solution should control the processing via a xml file) ...
$n
Definition: RandomTest.php:80
+ Here is the call graph for this function:

◆ setImportSequencing()

ilObjSCORM2004LearningModule::setImportSequencing (   $a_val)

Set import sequencing.

Parameters
boolean$a_valimport sequencing information

Definition at line 41 of file class.ilObjSCORM2004LearningModule.php.

42  {
43  $this->import_sequencing = $a_val;
44  }

◆ setPublicExportFile()

ilObjSCORM2004LearningModule::setPublicExportFile (   $a_type,
  $a_file 
)

Definition at line 1930 of file class.ilObjSCORM2004LearningModule.php.

1931  {
1932  $this->public_export_file[$a_type] = $a_file;
1933  }

◆ updateSequencingSettings()

ilObjSCORM2004LearningModule::updateSequencingSettings ( )

Definition at line 1133 of file class.ilObjSCORM2004LearningModule.php.

References $_POST, ilObject\getId(), and ilUtil\yn2tf().

1133  {
1134  include_once ("./Modules/Scorm2004/classes/seq_editor/class.ilSCORM2004Sequencing.php");
1135 
1136  $control_settings = new ilSCORM2004Sequencing($this->getId(),true);
1137  $control_settings->setChoice(ilUtil::yn2tf($_POST["choice"]));
1138  $control_settings->setFlow(ilUtil::yn2tf($_POST["flow"]));
1139  $control_settings->setForwardOnly(ilUtil::yn2tf($_POST["forwardonly"]));
1140  $control_settings->insert();
1141 
1142  return true;
1143  }
$_POST['username']
Definition: cron.php:12
getId()
get object id public
Class ilSCORM2004Sequencing.
static yn2tf($a_yn)
convert "y"/"n" to true/false
+ Here is the call graph for this function:

◆ validate()

ilObjSCORM2004LearningModule::validate (   $directory)

Validate all XML-Files in a SCOM-Directory.

public

Returns
boolean true if all XML-Files are wellfomred and valid

Definition at line 62 of file class.ilObjSCORM2004LearningModule.php.

Referenced by readObject().

63  {
64  //$this->validator =& new ilObjSCORMValidator($directory);
65  //$returnValue = $this->validator->validate();
66  return true;
67  }
+ Here is the caller graph for this function:

Field Documentation

◆ $validator

ilObjSCORM2004LearningModule::$validator

Definition at line 17 of file class.ilObjSCORM2004LearningModule.php.

◆ CONVERT_XSL

const ilObjSCORM2004LearningModule::CONVERT_XSL = './Modules/Scorm2004/templates/xsl/op/scorm12To2004.xsl'

Definition at line 20 of file class.ilObjSCORM2004LearningModule.php.

◆ WRAPPER_HTML

const ilObjSCORM2004LearningModule::WRAPPER_HTML = './Modules/Scorm2004/scripts/converter/GenericRunTimeWrapper1.0_aadlc/GenericRunTimeWrapper.htm'

Definition at line 21 of file class.ilObjSCORM2004LearningModule.php.

◆ WRAPPER_JS

const ilObjSCORM2004LearningModule::WRAPPER_JS = './Modules/Scorm2004/scripts/converter/GenericRunTimeWrapper1.0_aadlc/SCOPlayerWrapper.js'

Definition at line 22 of file class.ilObjSCORM2004LearningModule.php.


The documentation for this class was generated from the following file: