ILIAS  release_4-4 Revision
ilBlogPostingGUI Class Reference

Class ilBlogPosting GUI class. More...

+ Inheritance diagram for ilBlogPostingGUI:
+ Collaboration diagram for ilBlogPostingGUI:

Public Member Functions

 __construct ($a_node_id, $a_access_handler=null, $a_id=0, $a_old_nr=0, $a_enable_public_notes=true, $a_may_contribute=true, $a_style_sheet_id=0)
 Constructor. More...
 
 executeCommand ()
 execute command More...
 
 setBlogPosting (ilBlogPosting $a_posting)
 Set blog posting. More...
 
 getBlogPosting ()
 Get blog posting. More...
 
 preview ($a_mode=null)
 Preview blog posting. More...
 
 previewEmbedded ()
 Needed for portfolio/blog handling. More...
 
 previewFullscreen ()
 Needed for portfolio/blog handling. More...
 
 showPage ()
 Embedded posting in portfolio. More...
 
 postOutputProcessing ($a_output)
 Finalizing output processing. More...
 
 getTabs ($a_activate="")
 Get tabs. More...
 
 deleteBlogPostingConfirmationScreen ()
 Delete blog posting confirmation screen. More...
 
 cancelBlogPostingDeletion ()
 Cancel blog posting deletion. More...
 
 confirmBlogPostingDeletion ()
 Delete the blog posting. More...
 
 editTitle ($a_form=null)
 
 updateTitle ()
 
 initTitleForm ()
 
 editDate ($a_form=null)
 
 updateDate ()
 
 initDateForm ()
 
 observeNoteAction ($a_blog_id, $a_posting_id, $a_type, $a_action, $a_note_id)
 
 deactivatePageToList ()
 
 deactivatePage ($a_to_list=false)
 
 activatePageToList ()
 
 activatePage ($a_to_list=false)
 
 editKeywords (ilPropertyFormGUI $a_form=null)
 
 saveKeywordsForm ()
 
 keywordAutocomplete ()
 
- Public Member Functions inherited from ilPageObjectGUI
 ilPageObjectGUI ($a_parent_type, $a_id, $a_old_nr=0, $a_prevent_get_id=false, $a_lang="")
 Constructor. More...
 
 afterConstructor ()
 After constructor. More...
 
 setParentType ($a_val)
 Set parent type. More...
 
 getParentType ()
 Get parent type. More...
 
 setId ($a_val)
 Set ID. More...
 
 getId ()
 Get ID. More...
 
 setOldNr ($a_val)
 Set old nr (historic page) More...
 
 getOldNr ()
 Get old nr (historic page) More...
 
 setLanguage ($a_val)
 Set language. More...
 
 getLanguage ()
 Get language. More...
 
 setEnablePCType ($a_pc_type, $a_val)
 Set enable pc type. More...
 
 getEnablePCType ($a_pc_type)
 Get enable pc type. More...
 
 setPageConfig ($a_val)
 Set page config object. More...
 
 getPageConfig ()
 Get page config object. More...
 
 setBibId ($a_id)
 Set Bib Id. More...
 
 getBibId ()
 Get Bib Id. More...
 
 setPageObject ($a_pg_obj)
 Set Page Object. More...
 
 getPageObject ()
 Get Page Object. More...
 
 setOutputMode ($a_mode=IL_PAGE_PRESENTATION)
 Set Output Mode. More...
 
 getOutputMode ()
 
 setTemplateOutput ($a_output=true)
 
 outputToTemplate ()
 
 setPresentationTitle ($a_title="")
 
 getPresentationTitle ()
 
 setHeader ($a_title="")
 
 getHeader ()
 
 setLinkParams ($l_params="")
 
 getLinkParams ()
 
 setLinkFrame ($l_frame="")
 
 getLinkFrame ()
 
 setLinkXML ($link_xml)
 
 getLinkXML ()
 
 setQuestionXML ($question_xml)
 
 setQuestionHTML ($question_html)
 
 getQuestionXML ()
 
 getQuestionHTML ()
 
 setTemplateTargetVar ($a_variable)
 
 getTemplateTargetVar ()
 
 setTemplateOutputVar ($a_value)
 
 getTemplateOutputVar ()
 
 setSourcecodeDownloadScript ($script_name)
 
 getSourcecodeDownloadScript ()
 
 enableCitation ($a_enabled)
 
 isEnabledCitation ()
 
 setLocator (&$a_locator)
 
 setTabs ($a_tabs)
 
 setPageBackTitle ($a_title)
 
 setFileDownloadLink ($a_download_link)
 
 getFileDownloadLink ()
 
 setFullscreenLink ($a_fullscreen_link)
 
 getFullscreenLink ()
 
 setIntLinkReturn ($a_return)
 
 enableChangeComments ($a_enabled)
 
 isEnabledChangeComments ()
 
 enableNotes ($a_enabled, $a_parent_id)
 
 isEnabledNotes ()
 
 setOfflineDirectory ($offdir)
 set offline directory to offdir More...
 
 getOfflineDirectory ()
 get offline directory More...
 
 setViewPageLink ($a_link, $a_target="")
 set link for "view page" button More...
 
 getViewPageLink ()
 get view page link More...
 
 getViewPageTarget ()
 get view page target frame More...
 
 setActivationListener (&$a_obj, $a_meth)
 
 setEnabledNews ($a_enabled, $a_news_obj_id=0, $a_news_obj_type=0)
 Set enabled news. More...
 
 getEnabledNews ()
 Get enabled news. More...
 
 setTabHook ($a_object, $a_function)
 Set tab hook. More...
 
 setEditPreview ($a_editpreview)
 Set Display first Edit tab, then Preview tab, instead of Page and Edit. More...
 
 getEditPreview ()
 Get Display first Edit tab, then Preview tab, instead of Page and Edit. More...
 
 setEnabledTabs ($a_enabledtabs)
 Set Output tabs. More...
 
 getEnabledTabs ()
 Get Output tabs. More...
 
 setEnabledPageFocus ($a_enabledpagefocus)
 Set Enable page focus. More...
 
 getEnabledPageFocus ()
 Get Enable page focus. More...
 
 setExplorerUpdater ($a_exp_frame, $a_exp_id, $a_exp_target_script)
 Set Explorer Updater. More...
 
 setPrependingHtml ($a_prependinghtml)
 Set Prepending HTML. More...
 
 getPrependingHtml ()
 Get Prepending HTML. More...
 
 setEnableEditing ($a_enableediting)
 Set Enable Editing. More...
 
 getEnableEditing ()
 Get Enable Editing. More...
 
 setRawPageContent ($a_rawpagecontent)
 Set Get raw page content only. More...
 
 getRawPageContent ()
 Get Get raw page content only. More...
 
 setStyleId ($a_styleid)
 Set Style Id. More...
 
 getStyleId ()
 Get Style Id. More...
 
 setCompareMode ($a_val)
 Set compare mode. More...
 
 getCompareMode ()
 Get compare mode. More...
 
 setAbstractOnly ($a_val)
 Set abstract only. More...
 
 getAbstractOnly ()
 Get abstract only. More...
 
 setRenderPageContainer ($a_val)
 Set render page container. More...
 
 getRenderPageContainer ()
 Get render page container. More...
 
 activateMetaDataEditor ($a_rep_obj_id, $a_sub_obj_id, $a_type, $a_observer_obj=NULL, $a_observer_func="")
 Activate meda data editor. More...
 
 determineFileDownloadLink ()
 Determine file download link. More...
 
 determineFullscreenLink ()
 Determine fullscreen link. More...
 
 determineSourcecodeDownloadScript ()
 Determine source code download script. More...
 
 getComponentPluginsXML ()
 Put information about activated plugins into XML. More...
 
executeCommand ()
 execute command More...
 
 setQEditTabs ($a_active)
 Set question editing tabs. More...
 
 onFeedbackEditingForwarding ()
 On feedback editing forwarding. More...
 
 deactivatePage ()
 
 activatePage ()
 
 showPage ()
 
 replaceCurlyBrackets ($output)
 Replace curly brackets. More...
 
 addActionsMenu ($a_tpl, $sel_media_mode, $sel_html_mode, $sel_js_mode)
 Add actions menu. More...
 
 addMultiLangActionsAndInfo ($a_list, $a_tpl)
 Add multi-language actions to menu. More...
 
 setEditMode ()
 Set edit mode. More...
 
 setDefaultLinkXml ()
 Set standard link xml. More...
 
 downloadFile ()
 Download file of file lists. More...
 
 displayMediaFullscreen ()
 Show media in fullscreen mode. More...
 
 displayMedia ($a_fullscreen=false)
 Display media. More...
 
 download_paragraph ()
 download source code paragraph More...
 
 insertContentIncludes ($a_html)
 Insert content includes. More...
 
 insertPageToc ($a_output)
 Insert page toc. More...
 
 insertResources ($a_output)
 Insert resources. More...
 
 insertAdvTrigger ($a_output)
 Insert adv content trigger. More...
 
 postOutputProcessing ($a_output)
 Finalizing output processing. More...
 
 insertHelp ($a_tpl)
 Insert help texts. More...
 
 preview ()
 preview More...
 
 edit ()
 edit ("view" before) More...
 
 insertJSAtPlaceholder ()
 InsertJS at placeholder. More...
 
 presentation ($a_mode=IL_PAGE_PRESENTATION)
 
 getHTML ()
 
 showMediaFullscreen ($a_style_id=0)
 show fullscreen view of media object More...
 
 displayValidationError ($a_error)
 display validation error More...
 
 history ()
 Get history table as HTML. More...
 
 rollbackConfirmation ()
 Rollback confirmation. More...
 
 rollback ()
 Rollback to a previous version. More...
 
 setScreenIdComponent ()
 Set screen id component. More...
 
 getTabs ($a_activate="")
 adds tabs to tab gui object More...
 
 compareVersion ()
 Compares two revisions of the page. More...
 
 replaceDiffTags ($a_html)
 
 editActivation ()
 Edit activation (only, if scheduled page activation is activated in administration) More...
 
 initActivationForm ()
 Init activation form. More...
 
 getActivationFormValues ()
 Get values for activation form. More...
 
 saveActivation ()
 Save Activation. More...
 
 getNotesHTML ($a_content_object=null, $a_enable_private_notes=true, $a_enable_public_notes=false, $a_enable_notes_deletion=false, $a_callback=null)
 Get html for public and/or private notes. More...
 
 getQuestionJsOfPage ($a_no_interaction=false)
 Get question js. More...
 
 initSelfAssessmentRendering ($a_force_no_form=false)
 Init question handling. More...
 
 processAnswer ()
 Process answer. More...
 
 selfAssessmentRendering ($a_output)
 Self assessment question rendering. More...
 
 initialOpenedContent ()
 Initially opened content. More...
 
 initOpenedContentForm ()
 Init form for initially opened content. More...
 
 saveInitialOpenedContent ()
 Save initial opened content. More...
 
 switchToLanguage ()
 Switch to language. More...
 
 confirmPageTranslationCreation ()
 Confirm page translation creation. More...
 
 editMasterLanguage ()
 Edit master language. More...
 
 createPageTranslation ()
 Create page translation. More...
 
 releasePageLock ()
 Release page lock. More...
 

Static Public Member Functions

static getKeywords ($a_obj_id, $a_posting_id)
 
static getSnippet ($a_id)
 Get first text paragraph of page. More...
 
- Static Public Member Functions inherited from ilPageObjectGUI
static getTinyMenu ($a_par_type, $a_int_links=false, $a_wiki_links=false, $a_keywords=false, $a_style_id=0, $a_paragraph_styles=true, $a_save_return=true, $a_anchors=false, $a_save_new=true)
 Get Tiny Menu. More...
 
static addPreparationJavascript ($a_tpl, $a_lang)
 Add standard texts. More...
 
static getJSTextInitCode ($a_lang)
 Get js txt init code. More...
 

Protected Member Functions

 checkAccess ($a_cmd)
 Centralized access management. More...
 
 isInWorkspace ()
 Is current page part of personal workspace blog? More...
 
 getActivationCaptions ()
 
 initKeywordsForm ()
 
 getParentObjId ()
 
 getMDSection ()
 
- Protected Member Functions inherited from ilPageObjectGUI
 initPageObject ()
 Init page object. More...
 
 getActivationCaptions ()
 Get captions for activation action menu entries. More...
 

Protected Attributes

 $node_id
 
 $access_handler
 
 $enable_public_notes
 
 $may_contribute
 
- Protected Attributes inherited from ilPageObjectGUI
 $parent_type = ""
 

Additional Inherited Members

- Data Fields inherited from ilPageObjectGUI
 $tpl
 
 $lng
 
 $ctrl
 
 $obj
 
 $output_mode
 
 $presentation_title
 
 $target_script
 
 $return_location
 
 $target_var
 
 $template_output_var
 
 $output2template
 
 $link_params
 
 $bib_id
 
 $citation
 
 $sourcecode_download_script
 
 $change_comments
 
 $question_html
 
 $activation = false
 
 $activated = true
 
 $editpreview = false
 
 $use_meta_data = false
 
 $link_xml_set = false
 
 $enableediting = true
 
 $rawpagecontent = false
 
 $enabledcontentincludes = false
 
 $compare_mode = false
 
 $page_config = null
 
 $tabs_enabled = true
 
 $render_page_container = false
 
 $pl_start = "{{{{{"
 
 $pl_end = "}}}}}"
 

Detailed Description

Constructor & Destructor Documentation

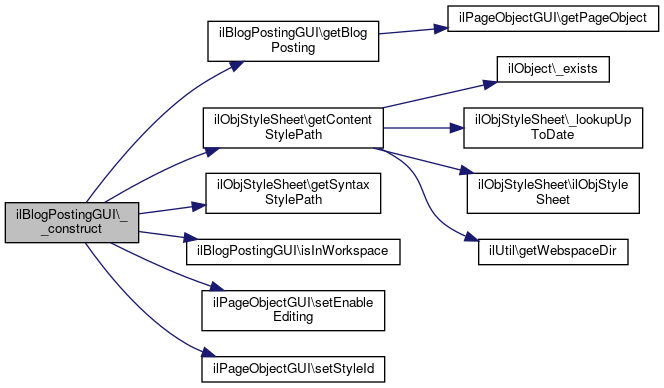
◆ __construct()

ilBlogPostingGUI::__construct (   $a_node_id,
  $a_access_handler = null,
  $a_id = 0,
  $a_old_nr = 0,
  $a_enable_public_notes = true,
  $a_may_contribute = true,
  $a_style_sheet_id = 0 
)

Constructor.

Parameters
int$a_node
object$a_access_handler
int$a_id
int$a_old_nr
bool$a_enable_notes
bool$a_may_contribute
Returns
ilBlogPostingGUI

Definition at line 36 of file class.ilBlogPostingGUI.php.

References ilPageObjectGUI\$lng, ilPageObjectGUI\$tpl, getBlogPosting(), ilObjStyleSheet\getContentStylePath(), ilObjStyleSheet\getSyntaxStylePath(), isInWorkspace(), ilPageObjectGUI\setEnableEditing(), and ilPageObjectGUI\setStyleId().

37  {
38  global $tpl, $lng;
39 
40  $lng->loadLanguageModule("blog");
41 
42  $this->node_id = $a_node_id;
43  $this->access_handler = $a_access_handler;
44  $this->enable_public_notes = (bool)$a_enable_public_notes;
45 
46  parent::__construct("blp", $a_id, $a_old_nr);
47 
48  // needed for notification
49  $this->getBlogPosting()->setBlogNodeId($this->node_id, $this->isInWorkspace());
50 
51  // #11151
52  $this->may_contribute = (bool)$a_may_contribute;
53  $this->setEnableEditing($a_may_contribute);
54 
55  // content style
56  include_once("./Services/Style/classes/class.ilObjStyleSheet.php");
57 
58  $tpl->setCurrentBlock("SyntaxStyle");
59  $tpl->setVariable("LOCATION_SYNTAX_STYLESHEET",
61  $tpl->parseCurrentBlock();
62 
63  // #17814
64  $tpl->setCurrentBlock("ContentStyle");
65  $tpl->setVariable("LOCATION_CONTENT_STYLESHEET",
66  ilObjStyleSheet::getContentStylePath($a_style_sheet_id));
67  $tpl->parseCurrentBlock();
68 
69  // needed for editor
70  $this->setStyleId($a_style_sheet_id);
71  }
setEnableEditing($a_enableediting)
Set Enable Editing.
getSyntaxStylePath()
get syntax style path
getBlogPosting()
Get blog posting.
setStyleId($a_styleid)
Set Style Id.
getContentStylePath($a_style_id)
get content style path
isInWorkspace()
Is current page part of personal workspace blog?
+ Here is the call graph for this function:

Member Function Documentation

◆ activatePage()

ilBlogPostingGUI::activatePage (   $a_to_list = false)

Definition at line 553 of file class.ilBlogPostingGUI.php.

References getBlogPosting(), ilPageObjectGUI\getId(), isInWorkspace(), and ilObjBlog\sendNotification().

554  {
555  // send notifications
556  include_once "Modules/Blog/classes/class.ilObjBlog.php";
557  ilObjBlog::sendNotification("new", $this->isInWorkspace(), $this->node_id, $this->getBlogPosting()->getId());
558 
559  $this->getBlogPosting()->setActive(true);
560  $this->getBlogPosting()->update(true, false, false);
561  if(!$a_to_list)
562  {
563  $this->ctrl->redirect($this, "edit");
564  }
565  else
566  {
567  $this->ctrl->redirectByClass("ilobjbloggui", "");
568  }
569  }
getBlogPosting()
Get blog posting.
isInWorkspace()
Is current page part of personal workspace blog?
static sendNotification($a_action, $a_in_wsp, $a_blog_node_id, $a_posting_id, $a_comment=null)
+ Here is the call graph for this function:

◆ activatePageToList()

ilBlogPostingGUI::activatePageToList ( )

Definition at line 548 of file class.ilBlogPostingGUI.php.

References ilPageObjectGUI\activatePage().

549  {
550  $this->activatePage(true);
551  }
+ Here is the call graph for this function:

◆ cancelBlogPostingDeletion()

ilBlogPostingGUI::cancelBlogPostingDeletion ( )

Cancel blog posting deletion.

Definition at line 364 of file class.ilBlogPostingGUI.php.

References $ilCtrl.

365  {
366  global $ilCtrl;
367 
368  $ilCtrl->redirect($this, "preview");
369  }
global $ilCtrl
Definition: ilias.php:18

◆ checkAccess()

ilBlogPostingGUI::checkAccess (   $a_cmd)
protected

Centralized access management.

Parameters
string$a_cmd
Returns
bool

Definition at line 151 of file class.ilBlogPostingGUI.php.

References $may_contribute.

Referenced by confirmBlogPostingDeletion(), deleteBlogPostingConfirmationScreen(), editKeywords(), and preview().

152  {
153  if($a_cmd == "contribute")
154  {
155  return $this->may_contribute;
156  }
157  return $this->access_handler->checkAccess($a_cmd, "", $this->node_id);
158  }
+ Here is the caller graph for this function:

◆ confirmBlogPostingDeletion()

ilBlogPostingGUI::confirmBlogPostingDeletion ( )

Delete the blog posting.

Definition at line 374 of file class.ilBlogPostingGUI.php.

References $ilCtrl, ilPageObjectGUI\$lng, checkAccess(), getBlogPosting(), getMDSection(), and ilUtil\sendSuccess().

375  {
376  global $ilCtrl, $lng;
377 
378  if ($this->checkAccess("write") || $this->checkAccess("contribute"))
379  {
380  // delete all md keywords
381  $md_section = $this->getMDSection();
382  foreach($md_section->getKeywordIds() as $id)
383  {
384  $md_key = $md_section->getKeyword($id);
385  $md_key->delete();
386  }
387 
388  $this->getBlogPosting()->delete();
389  ilUtil::sendSuccess($lng->txt("blog_posting_deleted"), true);
390  }
391 
392  $ilCtrl->setParameterByClass("ilobjbloggui", "blpg", ""); // #14363
393  $ilCtrl->redirectByClass("ilobjbloggui", "render");
394  }
static sendSuccess($a_info="", $a_keep=false)
Send Success Message to Screen.
global $ilCtrl
Definition: ilias.php:18
getBlogPosting()
Get blog posting.
checkAccess($a_cmd)
Centralized access management.
+ Here is the call graph for this function:

◆ deactivatePage()

ilBlogPostingGUI::deactivatePage (   $a_to_list = false)

Definition at line 533 of file class.ilBlogPostingGUI.php.

References getBlogPosting().

534  {
535  $this->getBlogPosting()->setApproved(false);
536  $this->getBlogPosting()->setActive(false);
537  $this->getBlogPosting()->update(true, false, false);
538  if(!$a_to_list)
539  {
540  $this->ctrl->redirect($this, "edit");
541  }
542  else
543  {
544  $this->ctrl->redirectByClass("ilobjbloggui", "");
545  }
546  }
getBlogPosting()
Get blog posting.
+ Here is the call graph for this function:

◆ deactivatePageToList()

ilBlogPostingGUI::deactivatePageToList ( )

Definition at line 528 of file class.ilBlogPostingGUI.php.

References ilPageObjectGUI\deactivatePage().

529  {
530  $this->deactivatePage(true);
531  }
+ Here is the call graph for this function:

◆ deleteBlogPostingConfirmationScreen()

ilBlogPostingGUI::deleteBlogPostingConfirmationScreen ( )

Delete blog posting confirmation screen.

Definition at line 329 of file class.ilBlogPostingGUI.php.

References $ilCtrl, ilPageObjectGUI\$lng, ilPageObjectGUI\$tpl, checkAccess(), getBlogPosting(), ilPageObjectGUI\getId(), and ilNote\getUserCount().

330  {
331  global $tpl, $ilCtrl, $lng;
332 
333  if ($this->checkAccess("write") || $this->checkAccess("contribute"))
334  {
335  include_once("./Services/Utilities/classes/class.ilConfirmationGUI.php");
336  $confirmation_gui = new ilConfirmationGUI();
337  $confirmation_gui->setFormAction($ilCtrl->getFormAction($this));
338  $confirmation_gui->setHeaderText($lng->txt("blog_posting_deletion_confirmation"));
339  $confirmation_gui->setCancel($lng->txt("cancel"), "cancelBlogPostingDeletion");
340  $confirmation_gui->setConfirm($lng->txt("delete"), "confirmBlogPostingDeletion");
341 
342  $dtpl = new ilTemplate("tpl.blog_posting_deletion_confirmation.html", true,
343  true, "Modules/Blog");
344 
345  $dtpl->setVariable("PAGE_TITLE", $this->getBlogPosting()->getTitle());
346 
347  // notes/comments
348  include_once("./Services/Notes/classes/class.ilNote.php");
349  $cnt_note_users = ilNote::getUserCount($this->getBlogPosting()->getParentId(),
350  $this->getBlogPosting()->getId(), "wpg");
351  $dtpl->setVariable("TXT_NUMBER_USERS_NOTES_OR_COMMENTS",
352  $lng->txt("blog_number_users_notes_or_comments"));
353  $dtpl->setVariable("TXT_NR_NOTES_COMMENTS", $cnt_note_users);
354 
355  $confirmation_gui->addItem("", "", $dtpl->get());
356 
357  $tpl->setContent($confirmation_gui->getHTML());
358  }
359  }
global $ilCtrl
Definition: ilias.php:18
static getUserCount($a_rep_obj_id, $a_obj_id, $a_type)
How many users have attached a note/comment to a given object?
getBlogPosting()
Get blog posting.
special template class to simplify handling of ITX/PEAR
checkAccess($a_cmd)
Centralized access management.
Confirmation screen class.
+ Here is the call graph for this function:

◆ editDate()

ilBlogPostingGUI::editDate (   $a_form = null)

Definition at line 450 of file class.ilBlogPostingGUI.php.

References ilPageObjectGUI\$tpl, and initDateForm().

451  {
452  global $tpl, $ilTabs;
453 
454  $ilTabs->activateTab("edit");
455 
456  if(!$a_form)
457  {
458  $a_form = $this->initDateForm();
459  }
460 
461  $tpl->setContent($a_form->getHTML());
462  }
+ Here is the call graph for this function:

◆ editKeywords()

ilBlogPostingGUI::editKeywords ( ilPropertyFormGUI  $a_form = null)

Definition at line 571 of file class.ilBlogPostingGUI.php.

References ilPageObjectGUI\$tpl, checkAccess(), and initKeywordsForm().

Referenced by saveKeywordsForm().

572  {
573  global $ilTabs, $tpl;
574 
575  if (!$this->checkAccess("contribute"))
576  {
577  return;
578  }
579 
580  $ilTabs->activateTab("pg");
581 
582  if(!$a_form)
583  {
584  $a_form = $this->initKeywordsForm();
585  }
586 
587  $tpl->setContent($a_form->getHTML());
588  }
checkAccess($a_cmd)
Centralized access management.
+ Here is the call graph for this function:
+ Here is the caller graph for this function:

◆ editTitle()

ilBlogPostingGUI::editTitle (   $a_form = null)

Definition at line 396 of file class.ilBlogPostingGUI.php.

References ilPageObjectGUI\$tpl, and initTitleForm().

Referenced by updateDate(), and updateTitle().

397  {
398  global $tpl, $ilTabs;
399 
400  $ilTabs->activateTab("edit");
401 
402  if(!$a_form)
403  {
404  $a_form = $this->initTitleForm();
405  }
406 
407  $tpl->setContent($a_form->getHTML());
408  }
+ Here is the call graph for this function:
+ Here is the caller graph for this function:

◆ executeCommand()

ilBlogPostingGUI::executeCommand ( )

execute command

Definition at line 76 of file class.ilBlogPostingGUI.php.

References $cmd, $ilCtrl, ilPageObjectGUI\$tpl, ilObject\_lookupTitle(), getBlogPosting(), ilUtil\getImagePath(), previewFullscreen(), and ilPageObjectGUI\setPresentationTitle().

77  {
78  global $ilCtrl, $ilTabs, $ilLocator, $tpl;
79 
80  $next_class = $ilCtrl->getNextClass($this);
81  $cmd = $ilCtrl->getCmd();
82 
83  $posting = $this->getBlogPosting();
84  $ilCtrl->setParameter($this, "blpg", $posting->getId());
85 
86  switch($next_class)
87  {
88  case "ilnotegui":
89  // $this->getTabs();
90  // $ilTabs->setTabActive("pg");
91  return $this->previewFullscreen();
92 
93  /*
94  case "ilratinggui":
95  include_once("./Services/Rating/classes/class.ilRatingGUI.php");
96  $rating_gui = new ilRatingGUI();
97  $rating_gui->setObject($this->getBlogPosting()->getParentId(), "blog",
98  $this->getBlogPosting()->getId(), "blp");
99  $this->ctrl->forwardCommand($rating_gui);
100  $ilCtrl->redirect($this, "preview");
101  break;
102  */
103 
104  case "ilpageobjectgui":
105  die("Deprecated. Blog Posting gui forwarding to ilpageobject");
106  return;
107 
108  default:
109  if($posting)
110  {
111  $this->setPresentationTitle($posting->getTitle());
112 
113  $tpl->setTitle(ilObject::_lookupTitle($this->getBlogPosting()->getBlogId())." - ".
114  $posting->getTitle());
115  $tpl->setTitleIcon(ilUtil::getImagePath("icon_blog_b.png"),
116  $this->lng->txt("obj_blog")); // #12879
117 
118  $ilLocator->addItem($posting->getTitle(),
119  $ilCtrl->getLinkTarget($this, "preview"));
120  }
121  return parent::executeCommand();
122  }
123  }
$cmd
Definition: sahs_server.php:35
static _lookupTitle($a_id)
lookup object title
global $ilCtrl
Definition: ilias.php:18
previewFullscreen()
Needed for portfolio/blog handling.
static getImagePath($img, $module_path="", $mode="output", $offline=false)
get image path (for images located in a template directory)
getBlogPosting()
Get blog posting.
setPresentationTitle($a_title="")
+ Here is the call graph for this function:

◆ getActivationCaptions()

ilBlogPostingGUI::getActivationCaptions ( )
protected

Definition at line 520 of file class.ilBlogPostingGUI.php.

References ilPageObjectGUI\$lng.

521  {
522  global $lng;
523 
524  return array("deactivatePage" => $lng->txt("blog_toggle_draft"),
525  "activatePage" => $lng->txt("blog_toggle_final"));
526  }

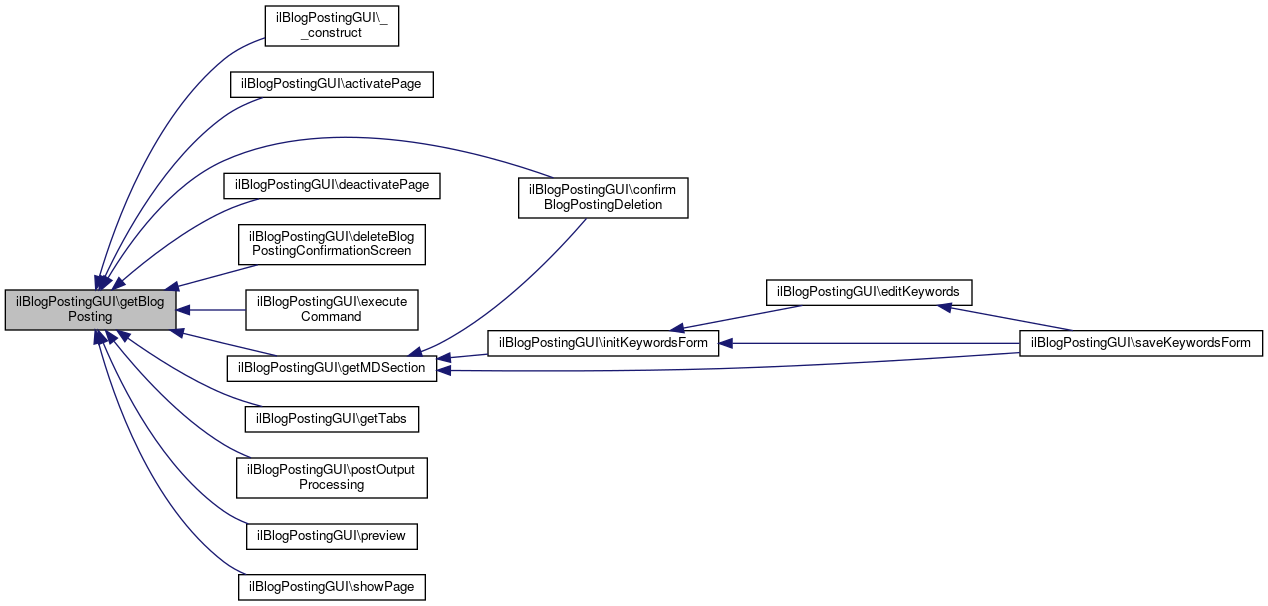
◆ getBlogPosting()

ilBlogPostingGUI::getBlogPosting ( )

Get blog posting.

Definition at line 140 of file class.ilBlogPostingGUI.php.

References ilPageObjectGUI\getPageObject().

Referenced by __construct(), activatePage(), confirmBlogPostingDeletion(), deactivatePage(), deleteBlogPostingConfirmationScreen(), executeCommand(), getMDSection(), getTabs(), postOutputProcessing(), preview(), and showPage().

141  {
142  return $this->getPageObject();
143  }
getPageObject()
Get Page Object.
+ Here is the call graph for this function:
+ Here is the caller graph for this function:

◆ getKeywords()

static ilBlogPostingGUI::getKeywords (   $a_obj_id,
  $a_posting_id 
)
static

Definition at line 690 of file class.ilBlogPostingGUI.php.

References ilMDKeyword\lookupKeywords().

Referenced by ilObjBlogGUI\filterItemsByKeyWord(), and ilObjBlogGUI\getKeywords().

691  {
692  include_once("./Services/MetaData/classes/class.ilMDKeyword.php");
693  return ilMDKeyword::lookupKeywords($a_obj_id, $a_posting_id);
694  }
static lookupKeywords($a_rbac_id, $a_obj_id, $a_return_ids=false)
Lookup Keywords.
+ Here is the call graph for this function:
+ Here is the caller graph for this function:

◆ getMDSection()

ilBlogPostingGUI::getMDSection ( )
protected

Definition at line 650 of file class.ilBlogPostingGUI.php.

References getBlogPosting(), ilPageObjectGUI\getId(), and getParentObjId().

Referenced by confirmBlogPostingDeletion(), initKeywordsForm(), and saveKeywordsForm().

651  {
652  // general section available?
653  include_once 'Services/MetaData/classes/class.ilMD.php';
654  $md_obj = new ilMD($this->getParentObjId(),
655  $this->getBlogPosting()->getId(), "blp");
656  if(!is_object($md_section = $md_obj->getGeneral()))
657  {
658  $md_section = $md_obj->addGeneral();
659  $md_section->save();
660  }
661 
662  return $md_section;
663  }
getBlogPosting()
Get blog posting.
+ Here is the call graph for this function:
+ Here is the caller graph for this function:

◆ getParentObjId()

ilBlogPostingGUI::getParentObjId ( )
protected

Definition at line 635 of file class.ilBlogPostingGUI.php.

References ilObject\_lookupObjId(), and isInWorkspace().

Referenced by getMDSection(), and keywordAutocomplete().

636  {
637  if($this->node_id)
638  {
639  if($this->isInWorkspace())
640  {
641  return $this->access_handler->getTree()->lookupObjectId($this->node_id);
642  }
643  else
644  {
645  return ilObject::_lookupObjId($this->node_id);
646  }
647  }
648  }
static _lookupObjId($a_id)
isInWorkspace()
Is current page part of personal workspace blog?
+ Here is the call graph for this function:
+ Here is the caller graph for this function:

◆ getSnippet()

static ilBlogPostingGUI::getSnippet (   $a_id)
static

Get first text paragraph of page.

Parameters
int$a_id
Returns
string

Definition at line 727 of file class.ilBlogPostingGUI.php.

Referenced by ilObjBlog\deliverRSS(), and ilObjBlogGUI\renderList().

728  {
729  $bpgui = new self(0, null, $a_id);
730  $bpgui->setRawPageContent(true);
731  $bpgui->setAbstractOnly(true);
732 
733  // #8627: export won't work - should we set offline mode?
734  $bpgui->setFileDownloadLink(".");
735  $bpgui->setFullscreenLink(".");
736  $bpgui->setSourcecodeDownloadScript(".");
737 
738  return $bpgui->showPage();
739  }
+ Here is the caller graph for this function:

◆ getTabs()

ilBlogPostingGUI::getTabs (   $a_activate = "")

Get tabs.

Parameters
string$a_activate

Definition at line 317 of file class.ilBlogPostingGUI.php.

References $ilCtrl, getBlogPosting(), and ilPageObjectGUI\getId().

318  {
319  global $ilCtrl;
320 
321  $ilCtrl->setParameterByClass("ilobjbloggui", "blpg", $this->getBlogPosting()->getId());
322 
323  parent::getTabs($a_activate);
324  }
global $ilCtrl
Definition: ilias.php:18
getBlogPosting()
Get blog posting.
+ Here is the call graph for this function:

◆ initDateForm()

ilBlogPostingGUI::initDateForm ( )

Definition at line 486 of file class.ilBlogPostingGUI.php.

References $ilCtrl, ilPageObjectGUI\$lng, ilPageObjectGUI\getPageObject(), and ilFormPropertyGUI\setRequired().

Referenced by editDate(), and updateDate().

487  {
488  global $lng, $ilCtrl;
489 
490  include_once('Services/Form/classes/class.ilPropertyFormGUI.php');
491  $form = new ilPropertyFormGUI();
492  $form->setFormAction($ilCtrl->getFormAction($this));
493  $form->setTitle($lng->txt('blog_edit_date'));
494 
495  $date = new ilDateTimeInputGUI($lng->txt("date"), "date");
496  $date->setRequired(true);
497  $date->setShowTime(true);
498  $date->setInfo($lng->txt('blog_edit_date_info'));
499  $form->addItem($date);
500 
501  $date->setDate($this->getPageObject()->getCreated());
502 
503  $form->addCommandButton('updateDate', $lng->txt('save'));
504  $form->addCommandButton('preview', $lng->txt('cancel'));
505 
506  return $form;
507  }
getPageObject()
Get Page Object.
This class represents a property form user interface.
This class represents a date/time property in a property form.
global $ilCtrl
Definition: ilias.php:18
setRequired($a_required)
Set Required.
+ Here is the call graph for this function:
+ Here is the caller graph for this function:

◆ initKeywordsForm()

ilBlogPostingGUI::initKeywordsForm ( )
protected

Definition at line 590 of file class.ilBlogPostingGUI.php.

References $ilUser, getMDSection(), and ilFormPropertyGUI\setMulti().

Referenced by editKeywords(), and saveKeywordsForm().

591  {
592  global $ilUser;
593 
594  include_once("Services/Form/classes/class.ilPropertyFormGUI.php");
595  $form = new ilPropertyFormGUI();
596  $form->setFormAction($this->ctrl->getFormAction($this, "saveKeywordsForm"));
597  $form->setTitle($this->lng->txt("blog_edit_keywords"));
598 
599  $txt = new ilTextInputGUI($this->lng->txt("blog_keywords"), "keywords");
600  // $txt->setRequired(true); #10504
601  $txt->setMulti(true);
602  $txt->setDataSource($this->ctrl->getLinkTarget($this, "keywordAutocomplete", "", true));
603  $txt->setMaxLength(200);
604  $txt->setSize(50);
605  $txt->setInfo($this->lng->txt("blog_keywords_info"));
606  $form->addItem($txt);
607 
608  $md_section = $this->getMDSection();
609 
610  $keywords = array();
611  foreach($ids = $md_section->getKeywordIds() as $id)
612  {
613  $md_key = $md_section->getKeyword($id);
614  if (trim($md_key->getKeyword()) != "")
615  {
616  $keywords[$md_key->getKeywordLanguageCode()][]
617  = $md_key->getKeyword();
618  }
619  }
620 
621  // language is not "used" anywhere
622  $ulang = $ilUser->getLanguage();
623  if($keywords[$ulang])
624  {
625  asort($keywords[$ulang]);
626  $txt->setValue($keywords[$ulang]);
627  }
628 
629  $form->addCommandButton("saveKeywordsForm", $this->lng->txt("save"));
630  $form->addCommandButton("preview", $this->lng->txt("cancel"));
631 
632  return $form;
633  }
This class represents a property form user interface.
This class represents a text property in a property form.
global $ilUser
Definition: imgupload.php:15
setMulti($a_multi, $a_sortable=false, $a_addremove=true)
Set Multi.
+ Here is the call graph for this function:
+ Here is the caller graph for this function:

◆ initTitleForm()

ilBlogPostingGUI::initTitleForm ( )

Definition at line 429 of file class.ilBlogPostingGUI.php.

References $ilCtrl, ilPageObjectGUI\$lng, ilPageObjectGUI\getPageObject(), and ilFormPropertyGUI\setRequired().

Referenced by editTitle(), and updateTitle().

430  {
431  global $lng, $ilCtrl;
432 
433  include_once('Services/Form/classes/class.ilPropertyFormGUI.php');
434  $form = new ilPropertyFormGUI();
435  $form->setFormAction($ilCtrl->getFormAction($this));
436  $form->setTitle($lng->txt('blog_rename_posting'));
437 
438  $title = new ilTextInputGUI($lng->txt("title"), "title");
439  $title->setRequired(true);
440  $form->addItem($title);
441 
442  $title->setValue($this->getPageObject()->getTitle());
443 
444  $form->addCommandButton('updateTitle', $lng->txt('save'));
445  $form->addCommandButton('preview', $lng->txt('cancel'));
446 
447  return $form;
448  }
getPageObject()
Get Page Object.
This class represents a property form user interface.
global $ilCtrl
Definition: ilias.php:18
This class represents a text property in a property form.
setRequired($a_required)
Set Required.
+ Here is the call graph for this function:
+ Here is the caller graph for this function:

◆ isInWorkspace()

ilBlogPostingGUI::isInWorkspace ( )
protected

Is current page part of personal workspace blog?

Returns
bool

Definition at line 270 of file class.ilBlogPostingGUI.php.

Referenced by __construct(), activatePage(), getParentObjId(), observeNoteAction(), postOutputProcessing(), and preview().

271  {
272  return stristr(get_class($this->access_handler), "workspace");
273  }
+ Here is the caller graph for this function:

◆ keywordAutocomplete()

ilBlogPostingGUI::keywordAutocomplete ( )

Definition at line 696 of file class.ilBlogPostingGUI.php.

References $_GET, $r, $res, $result, ilMDKeyword\_getMatchingKeywords(), ilJsonUtil\encode(), exit, getParentObjId(), and ilUtil\stripSlashes().

697  {
698  include_once("./Services/MetaData/classes/class.ilMDKeyword.php");
700  "blp", $this->getParentObjId());
701 
702  $result = array();
703  $cnt = 0;
704  foreach ($res as $r)
705  {
706  if ($cnt++ > 19)
707  {
708  continue;
709  }
710  $entry = new stdClass();
711  $entry->value = $r;
712  $entry->label = $r;
713  $result[] = $entry;
714  }
715 
716  include_once './Services/JSON/classes/class.ilJsonUtil.php';
718  exit;
719  }
exit
Definition: login.php:54
$result
$_GET["client_id"]
static encode($mixed, $suppress_native=false)
static stripSlashes($a_str, $a_strip_html=true, $a_allow="")
strip slashes if magic qoutes is enabled
static _getMatchingKeywords($a_query, $a_type, $a_rbac_id=0)
Search for keywords.
$r
+ Here is the call graph for this function:

◆ observeNoteAction()

ilBlogPostingGUI::observeNoteAction (   $a_blog_id,
  $a_posting_id,
  $a_type,
  $a_action,
  $a_note_id 
)

Definition at line 509 of file class.ilBlogPostingGUI.php.

References isInWorkspace(), and ilObjBlog\sendNotification().

510  {
511  // #10040 - get note text
512  include_once "Services/Notes/classes/class.ilNote.php";
513  $note = new ilNote($a_note_id);
514  $note = $note->getText();
515 
516  include_once "Modules/Blog/classes/class.ilObjBlog.php";
517  ilObjBlog::sendNotification("comment", $this->isInWorkspace(), $this->node_id, $a_posting_id, $note);
518  }
Note class.
isInWorkspace()
Is current page part of personal workspace blog?
static sendNotification($a_action, $a_in_wsp, $a_blog_node_id, $a_posting_id, $a_comment=null)
+ Here is the call graph for this function:

◆ postOutputProcessing()

ilBlogPostingGUI::postOutputProcessing (   $a_output)

Finalizing output processing.

Parameters
string$a_output
Returns
string

Definition at line 281 of file class.ilBlogPostingGUI.php.

References ilPageObjectGUI\getAbstractOnly(), getBlogPosting(), ilUserUtil\getNamePresentation(), ilPageObjectGUI\getOutputMode(), isInWorkspace(), ilDatePresentation\setUseRelativeDates(), and ilDatePresentation\useRelativeDates().

282  {
283  // #8626/#9370
284  if(($this->getOutputMode() == "preview" || $this->getOutputMode() == "offline")
285  && !$this->getAbstractOnly() && $this->add_date)
286  {
287  if(!$this->isInWorkspace())
288  {
289  $author = "";
290  $author_id = $this->getBlogPosting()->getAuthor();
291  if($author_id)
292  {
293  include_once "Services/User/classes/class.ilUserUtil.php";
294  $author = ilUserUtil::getNamePresentation($author_id)." - ";
295  }
296  }
297 
298  // prepend creation date
301  $prefix = "<div class=\"il_BlockInfo\" style=\"text-align:right\">".
302  $author.ilDatePresentation::formatDate($this->getBlogPosting()->getCreated()).
303  "</div>";
305 
306  $a_output = $prefix.$a_output;
307  }
308 
309  return $a_output;
310  }
static setUseRelativeDates($a_status)
set use relative dates
static useRelativeDates()
check if relative dates are used
static getNamePresentation($a_user_id, $a_user_image=false, $a_profile_link=false, $a_profile_back_link="", $a_force_first_lastname=false, $a_omit_login=false, $a_sortable=true)
Default behaviour is:
getBlogPosting()
Get blog posting.
getAbstractOnly()
Get abstract only.
isInWorkspace()
Is current page part of personal workspace blog?
+ Here is the call graph for this function:

◆ preview()

ilBlogPostingGUI::preview (   $a_mode = null)

Preview blog posting.

Definition at line 163 of file class.ilBlogPostingGUI.php.

References $_GET, $ilCtrl, $ilUser, ilPageObjectGUI\$lng, ilPageObjectGUI\$tpl, checkAccess(), getBlogPosting(), ilPageObjectGUI\getId(), ilPageObjectGUI\getNotesHTML(), and isInWorkspace().

164  {
165  global $ilCtrl, $lng, $tpl, $ilUser, $ilToolbar;
166 
167  $this->getBlogPosting()->increaseViewCnt();
168 
169  $wtpl = new ilTemplate("tpl.blog_page_view_main_column.html",
170  true, true, "Modules/Blog");
171 
172  // page commands
173  if(!$a_mode)
174  {
175  /*
176  // delete
177  $page_commands = false;
178  if ($this->checkAccess("write"))
179  {
180  $wtpl->setCurrentBlock("page_command");
181  $wtpl->setVariable("HREF_PAGE_CMD",
182  $ilCtrl->getLinkTarget($this, "deleteBlogPostingConfirmationScreen"));
183  $wtpl->setVariable("TXT_PAGE_CMD", $lng->txt("delete"));
184  $wtpl->parseCurrentBlock();
185  }
186  if ($page_commands)
187  {
188  $wtpl->setCurrentBlock("page_commands");
189  $wtpl->parseCurrentBlock();
190  }
191  */
192  }
193  else
194  {
195  $callback = array($this, "observeNoteAction");
196 
197  // notes
198  $wtpl->setVariable("NOTES", $this->getNotesHTML($this->getBlogPosting(),
199  false, $this->enable_public_notes, $this->checkAccess("contribute"), $callback));
200  }
201 
202  // permanent link
203  if($a_mode != "embedded")
204  {
205  $append = ($_GET["blpg"] != "")
206  ? "_".$_GET["blpg"]
207  : "";
208  if($this->isInWorkspace())
209  {
210  $append .= "_wsp";
211  }
212  include_once("./Services/PermanentLink/classes/class.ilPermanentLinkGUI.php");
213  $perma_link = new ilPermanentLinkGUI("blog", $this->node_id, $append);
214  $wtpl->setVariable("PERMA_LINK", $perma_link->getHTML());
215  }
216 
217  $wtpl->setVariable("PAGE", parent::preview());
218 
219  $tpl->setLoginTargetPar("blog_".$this->node_id.$append);
220 
221  $ilCtrl->setParameter($this, "blpg", $this->getBlogPosting()->getId());
222 
223  return $wtpl->get();
224  }
Class for permanent links.
$_GET["client_id"]
global $ilCtrl
Definition: ilias.php:18
getBlogPosting()
Get blog posting.
special template class to simplify handling of ITX/PEAR
global $ilUser
Definition: imgupload.php:15
isInWorkspace()
Is current page part of personal workspace blog?
checkAccess($a_cmd)
Centralized access management.
getNotesHTML($a_content_object=null, $a_enable_private_notes=true, $a_enable_public_notes=false, $a_enable_notes_deletion=false, $a_callback=null)
Get html for public and/or private notes.
+ Here is the call graph for this function:

◆ previewEmbedded()

ilBlogPostingGUI::previewEmbedded ( )

Needed for portfolio/blog handling.

Returns
string

Definition at line 231 of file class.ilBlogPostingGUI.php.

References ilPageObjectGUI\preview().

232  {
233  return $this->preview("embedded");
234  }
+ Here is the call graph for this function:

◆ previewFullscreen()

ilBlogPostingGUI::previewFullscreen ( )

Needed for portfolio/blog handling.

Returns
string

Definition at line 241 of file class.ilBlogPostingGUI.php.

References ilPageObjectGUI\preview().

Referenced by executeCommand().

242  {
243  $this->add_date = true;
244  return $this->preview("fullscreen");
245  }
+ Here is the call graph for this function:
+ Here is the caller graph for this function:

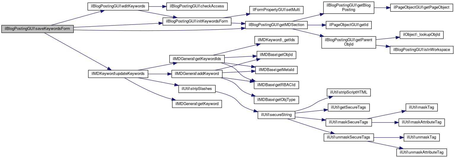
◆ saveKeywordsForm()

ilBlogPostingGUI::saveKeywordsForm ( )

Definition at line 665 of file class.ilBlogPostingGUI.php.

References $ilUser, editKeywords(), getMDSection(), initKeywordsForm(), and ilMDKeyword\updateKeywords().

666  {
667  global $ilUser;
668 
669  $form = $this->initKeywordsForm();
670  if($form->checkInput())
671  {
672  $keywords = $form->getInput("keywords");
673  if(is_array($keywords))
674  {
675  // language is not "used" anywhere
676  $ulang = $ilUser->getLanguage();
677  $keywords = array($ulang=>$keywords);
678 
679  include_once("./Services/MetaData/classes/class.ilMDKeyword.php");
680  ilMDKeyword::updateKeywords($this->getMDSection(), $keywords);
681  }
682 
683  $this->ctrl->redirect($this, "preview");
684  }
685 
686  $form->setValuesByPost();
687  $this->editKeywords($form);
688  }
static updateKeywords(ilMDGeneral $a_md_section, array $a_keywords)
Update keywords from input array.
global $ilUser
Definition: imgupload.php:15
editKeywords(ilPropertyFormGUI $a_form=null)
+ Here is the call graph for this function:

◆ setBlogPosting()

ilBlogPostingGUI::setBlogPosting ( ilBlogPosting  $a_posting)

Set blog posting.

Parameters
ilBlogPosting$a_posting

Definition at line 130 of file class.ilBlogPostingGUI.php.

References ilPageObjectGUI\setPageObject().

131  {
132  $this->setPageObject($a_posting);
133  }
setPageObject($a_pg_obj)
Set Page Object.
+ Here is the call graph for this function:

◆ showPage()

ilBlogPostingGUI::showPage ( )

Embedded posting in portfolio.

Returns
string

Definition at line 252 of file class.ilBlogPostingGUI.php.

References ilPageObjectGUI\getAbstractOnly(), getBlogPosting(), ilPageObjectGUI\setPresentationTitle(), and ilPageObjectGUI\setTemplateOutput().

253  {
254  $this->setTemplateOutput(false);
255 
256  if (!$this->getAbstractOnly())
257  {
258  $this->setPresentationTitle($this->getBlogPosting()->getTitle());
259  }
260  $this->getBlogPosting()->increaseViewCnt();
261 
262  return parent::showPage();
263  }
setTemplateOutput($a_output=true)
getBlogPosting()
Get blog posting.
setPresentationTitle($a_title="")
getAbstractOnly()
Get abstract only.
+ Here is the call graph for this function:

◆ updateDate()

ilBlogPostingGUI::updateDate ( )

Definition at line 464 of file class.ilBlogPostingGUI.php.

References $ilCtrl, ilPageObjectGUI\$lng, editTitle(), ilPageObjectGUI\getPageObject(), IL_CAL_DATETIME, initDateForm(), and ilUtil\sendSuccess().

465  {
466  global $ilCtrl, $lng;
467 
468  $form = $this->initDateForm();
469  if($form->checkInput())
470  {
471  $dt = $form->getInput("date");
472  $dt = new ilDateTime($dt["date"]." ".$dt["time"], IL_CAL_DATETIME);
473 
474  $page = $this->getPageObject();
475  $page->setCreated($dt);
476  $page->update();
477 
478  ilUtil::sendSuccess($lng->txt("settings_saved"), true);
479  $ilCtrl->redirect($this, "preview");
480  }
481 
482  $form->setValuesByPost();
483  $this->editTitle($form);
484  }
static sendSuccess($a_info="", $a_keep=false)
Send Success Message to Screen.
getPageObject()
Get Page Object.
const IL_CAL_DATETIME
global $ilCtrl
Definition: ilias.php:18
Date and time handling
+ Here is the call graph for this function:

◆ updateTitle()

ilBlogPostingGUI::updateTitle ( )

Definition at line 410 of file class.ilBlogPostingGUI.php.

References $ilCtrl, ilPageObjectGUI\$lng, editTitle(), ilPageObjectGUI\getPageObject(), initTitleForm(), and ilUtil\sendSuccess().

411  {
412  global $ilCtrl, $lng;
413 
414  $form = $this->initTitleForm();
415  if($form->checkInput())
416  {
417  $page = $this->getPageObject();
418  $page->setTitle($form->getInput("title"));
419  $page->update();
420 
421  ilUtil::sendSuccess($lng->txt("settings_saved"), true);
422  $ilCtrl->redirect($this, "preview");
423  }
424 
425  $form->setValuesByPost();
426  $this->editTitle($form);
427  }
static sendSuccess($a_info="", $a_keep=false)
Send Success Message to Screen.
getPageObject()
Get Page Object.
global $ilCtrl
Definition: ilias.php:18
+ Here is the call graph for this function:

Field Documentation

◆ $access_handler

ilBlogPostingGUI::$access_handler
protected

Definition at line 21 of file class.ilBlogPostingGUI.php.

◆ $enable_public_notes

ilBlogPostingGUI::$enable_public_notes
protected

Definition at line 22 of file class.ilBlogPostingGUI.php.

◆ $may_contribute

ilBlogPostingGUI::$may_contribute
protected

Definition at line 23 of file class.ilBlogPostingGUI.php.

Referenced by checkAccess().

◆ $node_id

ilBlogPostingGUI::$node_id
protected

Definition at line 20 of file class.ilBlogPostingGUI.php.


The documentation for this class was generated from the following file: