ILIAS  release_4-4 Revision
ilNoteGUI Class Reference

Notes GUI class. More...

+ Collaboration diagram for ilNoteGUI:

Public Member Functions

 ilNoteGUI ($a_rep_obj_id="", $a_obj_id="", $a_obj_type="", $a_include_subobjects=false)
 constructor, specifies notes set More...
 
executeCommand ()
 execute command More...
 
 enablePrivateNotes ($a_enable=true)
 enable private notes More...
 
 enablePublicNotes ($a_enable=true)
 enable public notes More...
 
 enableCommentsSettings ($a_enable=true)
 enable private notes More...
 
 enablePublicNotesDeletion ($a_enable=true)
 enable public notes More...
 
 enableHiding ($a_enable=true)
 enable hiding More...
 
 enableTargets ($a_enable=true)
 enable target objects More...
 
 enableMultiSelection ($a_enable=true)
 enable multi selection (checkboxes and commands) More...
 
 enableAnchorJump ($a_enable=true)
 enable anchor for form jump More...
 
 setRepositoryMode ($a_value)
 Set repository mode. More...
 
 getOnlyNotesHTML ()
 Get only notes html. More...
 
 getOnlyCommentsHTML ()
 Get only comments html. More...
 
 getNotesHTML ($a_init_form=true)
 
 activateComments ()
 Activate Comments. More...
 
 deactivateComments ()
 Deactivate Comments. More...
 
 getNoteListHTML ($a_type=IL_NOTE_PRIVATE, $a_init_form=true)
 get notes/comments list as html code More...
 
 checkDeletion ($a_note)
 Check whether deletion is allowed. More...
 
 checkEdit ($a_note)
 Check edit. More...
 
 initNoteForm ($a_mode="edit", $a_type, $a_note=null)
 Init note form. More...
 
 getPDNoteHTML ($note_id)
 Note display for personal desktop. More...
 
 showTargets (&$tpl, $a_rep_obj_id, $a_note_id, $a_obj_type, $a_obj_id)
 show related objects as links More...
 
 addNoteForm ($a_init_form=true)
 get notes list including add note area More...
 
 cancelAddNote ()
 cancel add note More...
 
 cancelUpdateNote ()
 cancel edit note More...
 
 addNote ()
 add note More...
 
 updateNote ()
 update note More...
 
 editNoteForm ($a_init_form=true)
 get notes list including add note area More...
 
 deleteNote ()
 delete note confirmation More...
 
 deleteNotes ()
 delete notes confirmation More...
 
 cancelDelete ()
 cancel deletion of note More...
 
 confirmDelete ()
 cancel deletion of note More...
 
 exportNotesHTML ()
 export selected notes to html More...
 
 printNotes ()
 notes print view screen More...
 
 showNotes ()
 show notes More...
 
 hideNotes ()
 hide notes More...
 
 showAllPublicNotes ()
 show all public notes to user More...
 
 showMyPublicNotes ()
 show only public notes of user More...
 
 initJavascript ($a_ajax_url)
 Init javascript. More...
 
 getListNotesJSCall ($a_hash, $a_update_code=null)
 Get list notes js call. More...
 
 getListCommentsJSCall ($a_hash, $a_update_code=null)
 Get list comments js call. More...
 
 renderLink ($a_tpl, $a_var, $a_txt, $a_cmd, $a_anchor="")
 Render a link. More...
 
 addObserver ($a_callback)
 Add observer. More...
 

Data Fields

 $public_deletion_enabled = false
 
 $repository_mode = false
 

Protected Member Functions

 getSubObjectTitle ($parent_obj_id, $sub_obj_id)
 Get sub object title if available with callback. More...
 
 notifyObserver ($a_action, $a_note)
 Notify observers on update/create. More...
 

Static Protected Member Functions

static buildAjaxHash ($a_node_type, $a_node_id, $a_sub_id, $a_sub_type)
 Combine properties to hash. More...
 

Detailed Description

Notes GUI class.

An instance of this class handles all notes (and their lists) of an object.

Author
Alex Killing alex..nosp@m.kill.nosp@m.ing@g.nosp@m.mx.d.nosp@m.e
Version
$Id$

Definition at line 18 of file class.ilNoteGUI.php.

Member Function Documentation

◆ activateComments()

ilNoteGUI::activateComments ( )

Activate Comments.

Definition at line 355 of file class.ilNoteGUI.php.

References $ilCtrl, and ilNote\activateComments().

356  {
357  global $ilCtrl;
358 
359  $notes_settings = new ilSetting("notes");
360 
361  if ($this->comments_settings)
362  {
363  $id = $this->rep_obj_id."_".$this->obj_id."_".$this->obj_type;
364  //$notes_settings->set("activate_".$id, 1);
365  ilNote::activateComments($this->rep_obj_id, $this->obj_id, $this->obj_type, true);
366  }
367 
368  $ilCtrl->redirectByClass("ilnotegui", "showNotes", "", $this->ajax);
369 // $ilCtrl->redirectByClass("ilnotegui", "getNotesHtml", "", $this->ajax);
370  }
ILIAS Setting Class.
global $ilCtrl
Definition: ilias.php:18
static activateComments($a_rep_obj_id, $a_obj_id, $a_obj_type, $a_activate=true)
Activate notes feature.
+ Here is the call graph for this function:

◆ addNote()

ilNoteGUI::addNote ( )

add note

Definition at line 1354 of file class.ilNoteGUI.php.

References $_GET, $_POST, $ilCtrl, $ilUser, $lng, initNoteForm(), and notifyObserver().

1355  {
1356  global $ilUser, $lng, $ilCtrl;
1357 
1358  $this->initNoteForm("create", $_GET["note_type"]);
1359 
1360  //if ($this->form->checkInput())
1361  if ($_POST["note"] != "")
1362  {
1363  $note = new ilNote();
1364  $note->setObject($this->obj_type, $this->rep_obj_id, $this->obj_id);
1365  $note->setInRepository($this->repository_mode);
1366  $note->setType($_GET["note_type"]);
1367  $note->setAuthor($ilUser->getId());
1368  $note->setText(ilUtil::stripslashes($_POST["note"]));
1369 // $note->setSubject($_POST["sub_note"]);
1370 // $note->setLabel($_POST["note_label"]);
1371  $note->create();
1372 
1373  $this->notifyObserver("new", $note);
1374 
1375  $ilCtrl->setParameter($this, "note_mess", "mod");
1376 // $ilCtrl->redirect($this, "showNotes", "notes_top", $this->ajax);
1377  }
1378  $ilCtrl->redirect($this, "showNotes", "notes_top", $this->ajax);
1379 // $this->note_mess = "frmfld";
1380 // $this->form->setValuesByPost();
1381 // return $this->addNoteForm(false);;
1382  }
initNoteForm($a_mode="edit", $a_type, $a_note=null)
Init note form.
$_POST['username']
Definition: cron.php:12
$_GET["client_id"]
Note class.
global $ilCtrl
Definition: ilias.php:18
notifyObserver($a_action, $a_note)
Notify observers on update/create.
global $ilUser
Definition: imgupload.php:15
global $lng
Definition: privfeed.php:40
+ Here is the call graph for this function:

◆ addNoteForm()

ilNoteGUI::addNoteForm (   $a_init_form = true)

get notes list including add note area

Definition at line 1322 of file class.ilNoteGUI.php.

References $_GET, $ilUser, getNotesHTML(), and IL_NOTE_PRIVATE.

1323  {
1324  global $ilUser;
1325 
1326  $suffix = ($_GET["note_type"] == IL_NOTE_PRIVATE)
1327  ? "private"
1328  : "public";
1329  $ilUser->setPref("notes_".$suffix, "y");
1330 
1331  $this->add_note_form = true;
1332  return $this->getNotesHTML($a_init_form);
1333  }
getNotesHTML($a_init_form=true)
const IL_NOTE_PRIVATE
Definition: class.ilNote.php:4
$_GET["client_id"]
global $ilUser
Definition: imgupload.php:15
+ Here is the call graph for this function:

◆ addObserver()

ilNoteGUI::addObserver (   $a_callback)

Add observer.

Parameters
string | array$a_callback

Definition at line 1681 of file class.ilNoteGUI.php.

1682  {
1683  $this->observer[] = $a_callback;
1684  }

◆ buildAjaxHash()

static ilNoteGUI::buildAjaxHash (   $a_node_type,
  $a_node_id,
  $a_sub_id,
  $a_sub_type 
)
staticprotected

Combine properties to hash.

Parameters
string$a_node_type
int$a_node_id
int$a_sub_id
string$a_sub_type
Returns
string

Definition at line 1642 of file class.ilNoteGUI.php.

1643  {
1644  return $a_node_type.";".$a_node_id.";".$a_sub_id.";".$a_sub_type;
1645  }

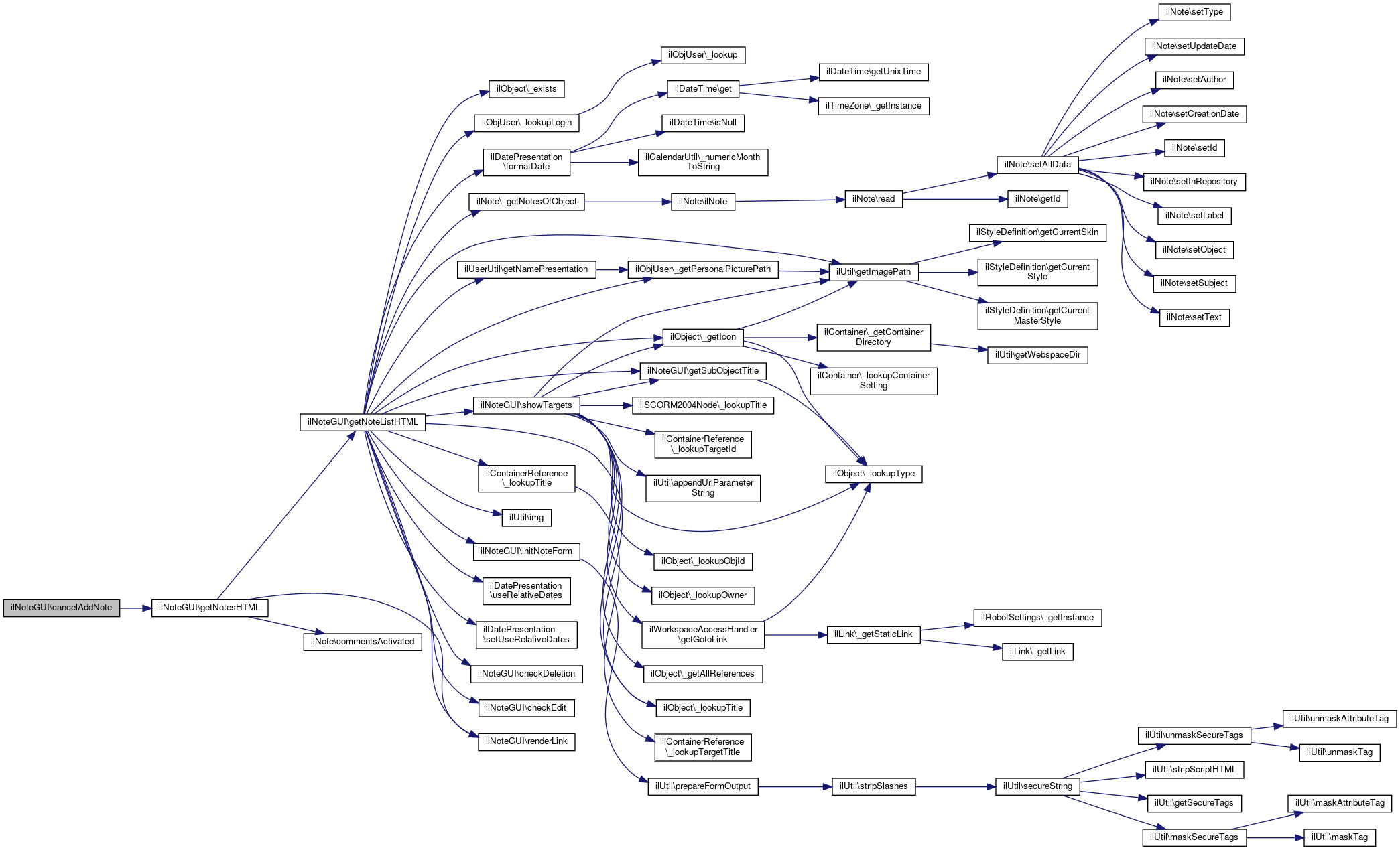
◆ cancelAddNote()

ilNoteGUI::cancelAddNote ( )

cancel add note

Definition at line 1338 of file class.ilNoteGUI.php.

References getNotesHTML().

1339  {
1340  return $this->getNotesHTML();
1341  }
getNotesHTML($a_init_form=true)
+ Here is the call graph for this function:

◆ cancelDelete()

ilNoteGUI::cancelDelete ( )

cancel deletion of note

Definition at line 1462 of file class.ilNoteGUI.php.

References getNotesHTML().

1463  {
1464  return $this->getNotesHTML();
1465  }
getNotesHTML($a_init_form=true)
+ Here is the call graph for this function:

◆ cancelUpdateNote()

ilNoteGUI::cancelUpdateNote ( )

cancel edit note

Definition at line 1346 of file class.ilNoteGUI.php.

References getNotesHTML().

1347  {
1348  return $this->getNotesHTML();
1349  }
getNotesHTML($a_init_form=true)
+ Here is the call graph for this function:

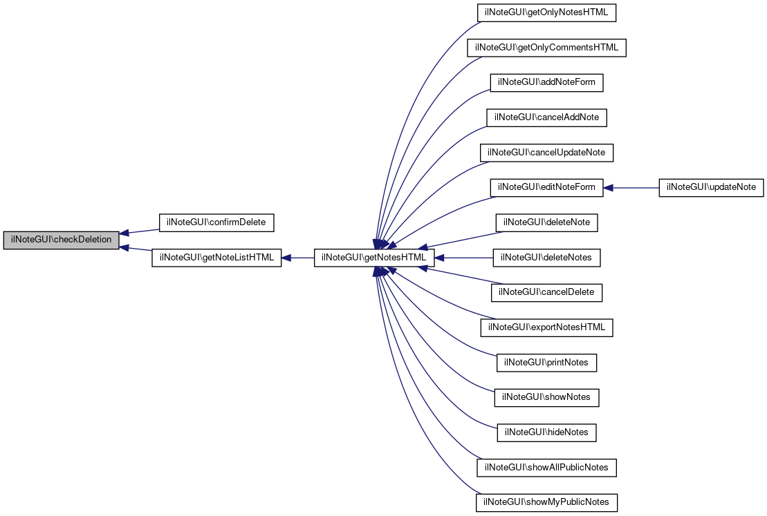
◆ checkDeletion()

ilNoteGUI::checkDeletion (   $a_note)

Check whether deletion is allowed.

Definition at line 910 of file class.ilNoteGUI.php.

References $ilUser, $public_deletion_enabled, IL_NOTE_PRIVATE, and IL_NOTE_PUBLIC.

Referenced by confirmDelete(), and getNoteListHTML().

911  {
912  global $ilUser;
913 
914  if ($ilUser->getId() == ANONYMOUS_USER_ID)
915  {
916  return false;
917  }
918 
919  // delete note stuff for all private notes
920  if (($a_note->getType() == IL_NOTE_PRIVATE && $a_note->getAuthor() == $ilUser->getId()) ||
921  ($a_note->getType() == IL_NOTE_PUBLIC &&
923  )
924  {
925  return true;
926  }
927 
928  return false;
929  }
const IL_NOTE_PRIVATE
Definition: class.ilNote.php:4
const IL_NOTE_PUBLIC
Definition: class.ilNote.php:5
global $ilUser
Definition: imgupload.php:15
+ Here is the caller graph for this function:

◆ checkEdit()

ilNoteGUI::checkEdit (   $a_note)

Check edit.

Definition at line 934 of file class.ilNoteGUI.php.

References $ilUser.

Referenced by getNoteListHTML(), and updateNote().

935  {
936  global $ilUser;
937 
938  if ($a_note->getAuthor() == $ilUser->getId()
939  && ($ilUser->getId() != ANONYMOUS_USER_ID))
940  {
941  return true;
942  }
943  return false;
944  }
global $ilUser
Definition: imgupload.php:15
+ Here is the caller graph for this function:

◆ confirmDelete()

ilNoteGUI::confirmDelete ( )

cancel deletion of note

Definition at line 1470 of file class.ilNoteGUI.php.

References $_POST, $ilCtrl, $ilUser, $lng, and checkDeletion().

1471  {
1472  global $ilCtrl, $lng, $ilUser;
1473 
1474  $cnt = 0;
1475  foreach($_POST["note"] as $id)
1476  {
1477  $note = new ilNote($id);
1478  if ($this->checkDeletion($note))
1479  {
1480  $note->delete();
1481  $cnt++;
1482  }
1483  }
1484  if ($cnt > 1)
1485  {
1486  $ilCtrl->setParameter($this, "note_mess", "ntsdel");
1487  }
1488  else
1489  {
1490  $ilCtrl->setParameter($this, "note_mess", "ntdel");
1491  }
1492  $ilCtrl->redirect($this, "showNotes", "notes_top", $this->ajax);
1493  }
checkDeletion($a_note)
Check whether deletion is allowed.
$_POST['username']
Definition: cron.php:12
Note class.
global $ilCtrl
Definition: ilias.php:18
global $ilUser
Definition: imgupload.php:15
global $lng
Definition: privfeed.php:40
+ Here is the call graph for this function:

◆ deactivateComments()

ilNoteGUI::deactivateComments ( )

Deactivate Comments.

Definition at line 375 of file class.ilNoteGUI.php.

References $ilCtrl, and ilNote\activateComments().

376  {
377  global $ilCtrl;
378 
379  $notes_settings = new ilSetting("notes");
380 
381  if ($this->comments_settings)
382  {
383  $id = $this->rep_obj_id."_".$this->obj_id."_".$this->obj_type;
384  //$notes_settings->set("activate_".$id, 0);
385  ilNote::activateComments($this->rep_obj_id, $this->obj_id, $this->obj_type, false);
386  }
387 
388  $ilCtrl->redirectByClass("ilnotegui", "showNotes", "", $this->ajax);
389  //$ilCtrl->redirectByClass("ilnotegui", "getNotesHtml", "", $this->ajax);
390  }
ILIAS Setting Class.
global $ilCtrl
Definition: ilias.php:18
static activateComments($a_rep_obj_id, $a_obj_id, $a_obj_type, $a_activate=true)
Activate notes feature.
+ Here is the call graph for this function:

◆ deleteNote()

ilNoteGUI::deleteNote ( )

delete note confirmation

Definition at line 1432 of file class.ilNoteGUI.php.

References getNotesHTML().

1433  {
1434  $this->delete_note = true;
1435  $this->note_mess = "qdel";
1436  return $this->getNotesHTML();
1437  }
getNotesHTML($a_init_form=true)
+ Here is the call graph for this function:

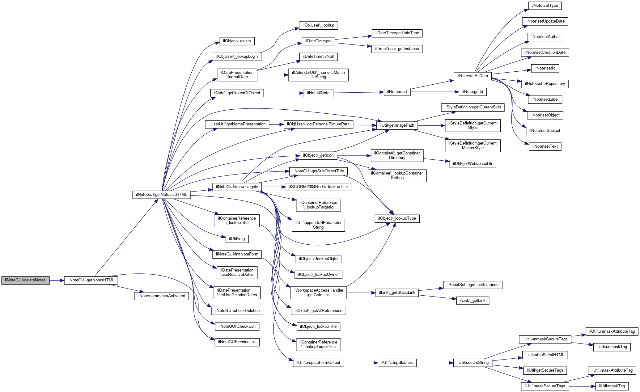
◆ deleteNotes()

ilNoteGUI::deleteNotes ( )

delete notes confirmation

Definition at line 1442 of file class.ilNoteGUI.php.

References $_POST, $lng, and getNotesHTML().

1443  {
1444  global $lng;
1445 
1446  if (!$_POST["note"])
1447  {
1448  $this->note_mess = "noc";
1449  }
1450  else
1451  {
1452  $this->delete_note = true;
1453  $this->note_mess = "qdel";
1454  }
1455 
1456  return $this->getNotesHTML();
1457  }
getNotesHTML($a_init_form=true)
$_POST['username']
Definition: cron.php:12
global $lng
Definition: privfeed.php:40
+ Here is the call graph for this function:

◆ editNoteForm()

ilNoteGUI::editNoteForm (   $a_init_form = true)

get notes list including add note area

Definition at line 1422 of file class.ilNoteGUI.php.

References getNotesHTML().

Referenced by updateNote().

1423  {
1424  $this->edit_note_form = true;
1425 
1426  return $this->getNotesHTML($a_init_form);
1427  }
getNotesHTML($a_init_form=true)
+ Here is the call graph for this function:
+ Here is the caller graph for this function:

◆ enableAnchorJump()

ilNoteGUI::enableAnchorJump (   $a_enable = true)

enable anchor for form jump

Definition at line 193 of file class.ilNoteGUI.php.

194  {
195  $this->anchor_jump = $a_enable;
196  }

◆ enableCommentsSettings()

ilNoteGUI::enableCommentsSettings (   $a_enable = true)

enable private notes

Definition at line 153 of file class.ilNoteGUI.php.

154  {
155  $this->comments_settings = $a_enable;
156  }

◆ enableHiding()

ilNoteGUI::enableHiding (   $a_enable = true)

enable hiding

Definition at line 169 of file class.ilNoteGUI.php.

170  {
171  $this->enable_hiding = $a_enable;
172  }

◆ enableMultiSelection()

ilNoteGUI::enableMultiSelection (   $a_enable = true)

enable multi selection (checkboxes and commands)

Definition at line 185 of file class.ilNoteGUI.php.

186  {
187  $this->multi_selection = $a_enable;
188  }

◆ enablePrivateNotes()

ilNoteGUI::enablePrivateNotes (   $a_enable = true)

enable private notes

Definition at line 137 of file class.ilNoteGUI.php.

Referenced by ilPageObjectGUI\getNotesHTML(), and ilPDNotesGUI\view().

138  {
139  $this->private_enabled = $a_enable;
140  }
+ Here is the caller graph for this function:

◆ enablePublicNotes()

ilNoteGUI::enablePublicNotes (   $a_enable = true)

enable public notes

Definition at line 145 of file class.ilNoteGUI.php.

Referenced by ilInfoScreenGUI\showNotesSection().

146  {
147  $this->public_enabled = $a_enable;
148  }
+ Here is the caller graph for this function:

◆ enablePublicNotesDeletion()

ilNoteGUI::enablePublicNotesDeletion (   $a_enable = true)

enable public notes

Definition at line 161 of file class.ilNoteGUI.php.

Referenced by ilLMPresentationGUI\ilLMNotes().

162  {
163  $this->public_deletion_enabled = $a_enable;
164  }
+ Here is the caller graph for this function:

◆ enableTargets()

ilNoteGUI::enableTargets (   $a_enable = true)

enable target objects

Definition at line 177 of file class.ilNoteGUI.php.

178  {
179  $this->targets_enabled = $a_enable;
180  }

◆ executeCommand()

& ilNoteGUI::executeCommand ( )

execute command

Definition at line 121 of file class.ilNoteGUI.php.

References $cmd.

122  {
123  $cmd = $this->ctrl->getCmd("getNotesHTML");
124  $next_class = $this->ctrl->getNextClass($this);
125 
126  switch($next_class)
127  {
128  default:
129  return $this->$cmd();
130  break;
131  }
132  }
$cmd
Definition: sahs_server.php:35

◆ exportNotesHTML()

ilNoteGUI::exportNotesHTML ( )

export selected notes to html

Definition at line 1498 of file class.ilNoteGUI.php.

References $tpl, ilUtil\deliverData(), and getNotesHTML().

1499  {
1500  $tpl = new ilTemplate("tpl.main.html", true, true);
1501 
1502  $this->export_html = true;
1503  $this->multi_selection = false;
1504  $tpl->setVariable("CONTENT", $this->getNotesHTML());
1505  ilUtil::deliverData($tpl->get(), "notes.html");
1506  }
getNotesHTML($a_init_form=true)
static deliverData($a_data, $a_filename, $mime="application/octet-stream", $charset="")
deliver data for download via browser.
special template class to simplify handling of ITX/PEAR
if(isset($_FILES['img_file']['size']) && $_FILES['img_file']['size'] > 0) $tpl
+ Here is the call graph for this function:

◆ getListCommentsJSCall()

ilNoteGUI::getListCommentsJSCall (   $a_hash,
  $a_update_code = null 
)

Get list comments js call.

Parameters
string$a_hash
string$a_update_code
Returns
string

Definition at line 1619 of file class.ilNoteGUI.php.

Referenced by ilObjectListGUI\getHeaderAction(), ilObjectListGUI\insertCommonSocialCommands(), and ilObjectListGUI\insertProperties().

1620  {
1621  if ($a_update_code === null)
1622  {
1623  $a_update_code = "null";
1624  }
1625  else
1626  {
1627  $a_update_code = "'".$a_update_code."'";
1628  }
1629 
1630  return "ilNotes.listComments(event, '".$a_hash."', ".$a_update_code.");";
1631  }
+ Here is the caller graph for this function:

◆ getListNotesJSCall()

ilNoteGUI::getListNotesJSCall (   $a_hash,
  $a_update_code = null 
)

Get list notes js call.

Parameters
string$a_hash
string$a_update_code
Returns
string

Definition at line 1598 of file class.ilNoteGUI.php.

Referenced by ilObjectListGUI\getHeaderAction(), ilObjectListGUI\insertCommonSocialCommands(), and ilObjectListGUI\insertProperties().

1599  {
1600  if ($a_update_code === null)
1601  {
1602  $a_update_code = "null";
1603  }
1604  else
1605  {
1606  $a_update_code = "'".$a_update_code."'";
1607  }
1608 
1609  return "ilNotes.listNotes(event, '".$a_hash."', ".$a_update_code.");";
1610  }
+ Here is the caller graph for this function:

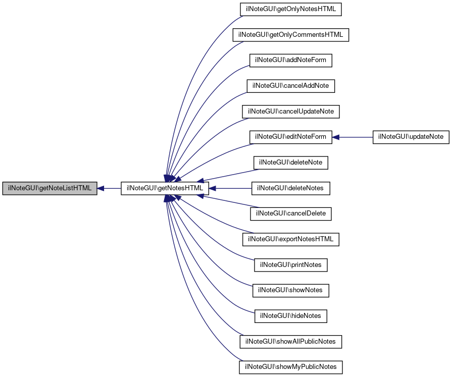
◆ getNoteListHTML()

ilNoteGUI::getNoteListHTML (   $a_type = IL_NOTE_PRIVATE,
  $a_init_form = true 
)

get notes/comments list as html code

Definition at line 395 of file class.ilNoteGUI.php.

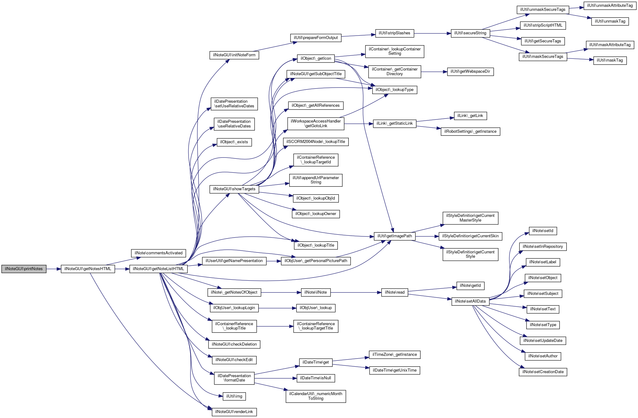
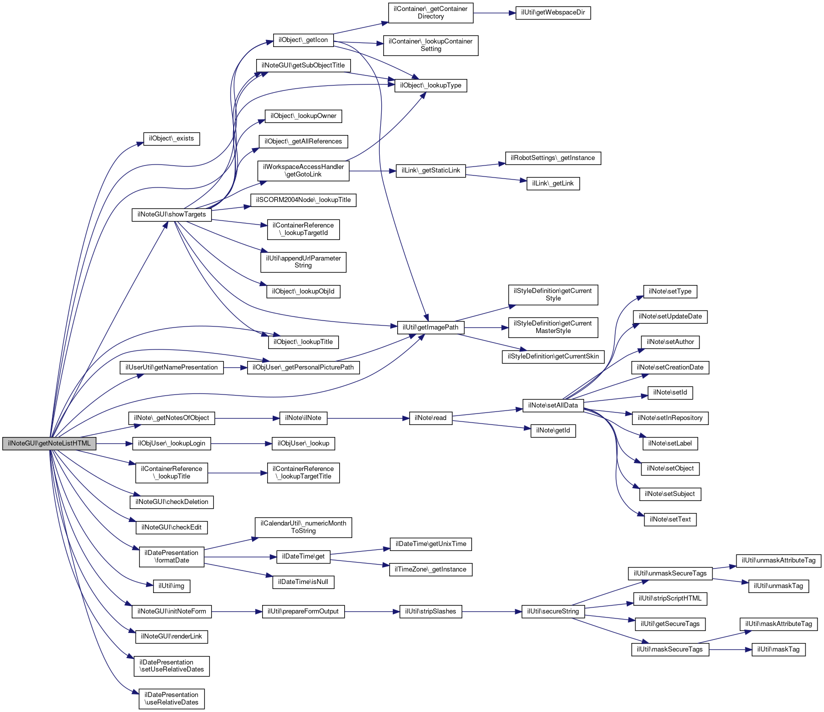
References $_GET, $_POST, $ilCtrl, $ilUser, $img, $lng, $tpl, ilObject\_exists(), ilObject\_getIcon(), ilNote\_getNotesOfObject(), ilObjUser\_getPersonalPicturePath(), ilObjUser\_lookupLogin(), ilContainerReference\_lookupTitle(), ilObject\_lookupTitle(), checkDeletion(), checkEdit(), ilDatePresentation\formatDate(), ilUtil\getImagePath(), ilUserUtil\getNamePresentation(), getSubObjectTitle(), IL_CAL_DATETIME, IL_NOTE_CONTRA, IL_NOTE_IMPORTANT, IL_NOTE_PRIVATE, IL_NOTE_PRO, IL_NOTE_PUBLIC, IL_NOTE_QUESTION, IL_NOTE_UNLABELED, ilUtil\img(), initNoteForm(), renderLink(), ilDatePresentation\setUseRelativeDates(), showTargets(), and ilDatePresentation\useRelativeDates().

Referenced by getNotesHTML().

396  {
397  global $lng, $ilCtrl, $ilUser;
398 
399  include_once("./Services/User/classes/class.ilUserUtil.php");
400 
401  $suffix = ($a_type == IL_NOTE_PRIVATE)
402  ? "private"
403  : "public";
404 
405  /* user settings are deprecated
406  $user_setting_notes_public_all = $ilUser->getPref("notes_pub_all");
407  $user_setting_notes_by_type = $ilUser->getPref("notes_".$suffix);
408  */
409  $user_setting_notes_public_all = "y";
410  $user_setting_notes_by_type = "y";
411 
412  if ($this->delete_note || $this->export_html || $this->print)
413  {
414  if ($_GET["note_id"] != "")
415  {
416  $filter = $_GET["note_id"];
417  }
418  else
419  {
420  $filter = $_POST["note"];
421  }
422  }
423  $notes = ilNote::_getNotesOfObject($this->rep_obj_id, $this->obj_id,
424  $this->obj_type, $a_type, $this->inc_sub, $filter,
425  $user_setting_notes_public_all, $this->repository_mode);
426  $all_notes = ilNote::_getNotesOfObject($this->rep_obj_id, $this->obj_id,
427  $this->obj_type, $a_type, $this->inc_sub, $filter,
428  "", $this->repository_mode);
429 
430  $tpl = new ilTemplate("tpl.notes_list.html", true, true, "Services/Notes");
431 
432  // show counter if notes are hidden
433  $cnt_str = (count($all_notes) > 0)
434  ? " (".count($all_notes).")"
435  : "";
436 
437  if (!$this->export_html)
438  {
439  $tpl->setCurrentBlock("notes_img");
440  if ($a_type == IL_NOTE_PUBLIC)
441  {
442  $tpl->setVariable("IMG_NOTES", ilUtil::getImagePath("icon_comment.png"));
443  $tpl->setVariable("ALT_NOTES", $lng->txt("icon")." ".$lng->txt("notes_public_comments"));
444  }
445  else
446  {
447  $tpl->setVariable("IMG_NOTES", ilUtil::getImagePath("icon_note.png"));
448  $tpl->setVariable("ALT_NOTES", $lng->txt("icon")." ".$lng->txt("private_notes"));
449  }
450  $tpl->parseCurrentBlock();
451  }
452 
453  // title
454  if ($this->ajax)
455  {
456  switch($this->obj_type)
457  {
458  case "catr":
459  case "crsr":
460  include_once "Services/ContainerReference/classes/class.ilContainerReference.php";
461  $title = ilContainerReference::_lookupTitle($this->rep_obj_id);
462  break;
463 
464  default:
465  $title = ilObject::_lookupTitle($this->rep_obj_id);
466  break;
467  }
468 
469  $img = ilUtil::img(ilObject::_getIcon($this->rep_obj_id, "tiny"));
470 
471  // add sub-object if given
472  if($this->obj_id)
473  {
474  $sub_title = $this->getSubObjectTitle($this->rep_obj_id, $this->obj_id);
475  if($sub_title)
476  {
477  $title .= " - ".$sub_title;
478  }
479  }
480 
481  $tpl->setCurrentBlock("title");
482  $tpl->setVariable("TITLE", $img." ".$title);
483  $tpl->parseCurrentBlock();
484  }
485 
486  if ($this->delete_note)
487  {
488  $cnt_str = "";
489  }
490  if ($a_type == IL_NOTE_PRIVATE)
491  {
492  $tpl->setVariable("TXT_NOTES", $lng->txt("private_notes").$cnt_str);
493  $ilCtrl->setParameterByClass("ilnotegui", "note_type", IL_NOTE_PRIVATE);
494  }
495  else
496  {
497  $tpl->setVariable("TXT_NOTES", $lng->txt("notes_public_comments").$cnt_str);
498  $ilCtrl->setParameterByClass("ilnotegui", "note_type", IL_NOTE_PUBLIC);
499  }
500  $anch = $this->anchor_jump
501  ? "notes_top"
502  : "";
503  $tpl->setVariable("FORMACTION", $ilCtrl->getFormAction($this, "getNotesHTML", $anch));
504  if ($this->ajax)
505  {
506  $os = "onsubmit = \"ilNotes.cmdAjaxForm(event, '".
507  $ilCtrl->getFormActionByClass("ilnotegui", "", "", true).
508  "'); return false;\"";
509  $tpl->setVariable("ON_SUBMIT_FORM", $os);
510  $tpl->setVariable("FORM_ID", "Ajax");
511  }
512 
513  if ($this->export_html || $this->print)
514  {
515  $tpl->touchBlock("print_style");
516  }
517 
518  // show add new note button
519  if (!$this->add_note_form && !$this->edit_note_form && !$this->delete_note &&
520  !$this->export_html && !$this->print && $ilUser->getId() != ANONYMOUS_USER_ID)
521  {
522  if (!$this->inc_sub) // we cannot offer add button if aggregated notes
523  { // are displayed
524  if ($this->rep_obj_id > 0 || $a_type != IL_NOTE_PUBLIC)
525  {
526  $tpl->setCurrentBlock("add_note_btn");
527  if ($a_type == IL_NOTE_PUBLIC)
528  {
529  $tpl->setVariable("TXT_ADD_NOTE", $lng->txt("notes_add_comment"));
530  }
531  else
532  {
533  $tpl->setVariable("TXT_ADD_NOTE", $lng->txt("add_note"));
534  }
535  $tpl->setVariable("LINK_ADD_NOTE", $ilCtrl->getLinkTargetByClass("ilnotegui", "addNoteForm").
536  "#note_edit");
537  $tpl->parseCurrentBlock();
538  }
539  }
540  }
541 
542  // show show/hide button for note list
543  if (count($all_notes) > 0 && $this->enable_hiding && !$this->delete_note
544  && !$this->export_html && !$this->print && !$this->edit_note_form
545  && !$this->add_note_form)
546  {
547  if ($user_setting_notes_by_type == "n")
548  {
549  if ($a_type == IL_NOTE_PUBLIC)
550  {
551  $txt = $lng->txt("notes_show_comments");
552  }
553  else
554  {
555  $txt = $lng->txt("show_".$suffix."_notes");
556  }
557  $this->renderLink($tpl, "show_notes", $txt, "showNotes", "notes_top");
558  }
559  else
560  {
561  // never individually hide for anonymous users
562  if (($ilUser->getId() != ANONYMOUS_USER_ID))
563  {
564  if ($a_type == IL_NOTE_PUBLIC)
565  {
566  $txt = $lng->txt("notes_hide_comments");
567  }
568  else
569  {
570  $txt = $lng->txt("hide_".$suffix."_notes");
571  }
572  $this->renderLink($tpl, "hide_notes", $txt, "hideNotes", "notes_top");
573 
574  // show all public notes / my notes only switch
575  if ($a_type == IL_NOTE_PUBLIC)
576  {
577  if ($user_setting_notes_public_all == "n")
578  {
579  $this->renderLink($tpl, "all_pub_notes", $lng->txt("notes_all_comments"),
580  "showAllPublicNotes", "notes_top");
581  }
582  else
583  {
584  $this->renderLink($tpl, "my_pub_notes", $lng->txt("notes_my_comments"),
585  "showMyPublicNotes", "notes_top");
586  }
587  }
588  }
589  }
590  }
591 
592  // show add new note text area
593  if (!$this->edit_note_form && $user_setting_notes_by_type != "n" &&
594  !$this->delete_note && $ilUser->getId() != ANONYMOUS_USER_ID)
595  {
596  if ($a_init_form)
597  {
598  $this->initNoteForm("create", $a_type);
599  }
600 
601  $tpl->setCurrentBlock("edit_note_form");
602 // $tpl->setVariable("EDIT_FORM", $this->form->getHTML());
603  $tpl->setVariable("EDIT_FORM", $this->form_tpl->get());
604  $tpl->parseCurrentBlock();
605 
606  $tpl->parseCurrentBlock();
607  $tpl->setCurrentBlock("note_row");
608  $tpl->parseCurrentBlock();
609  }
610 
611  // list all notes
612  if ($user_setting_notes_by_type != "n" || !$this->enable_hiding)
613  {
616 
617  $notes_given = false;
618  foreach($notes as $note)
619  {
620  if ($this->edit_note_form && ($note->getId() == $_GET["note_id"])
621  && $a_type == $_GET["note_type"])
622  {
623  if ($a_init_form)
624  {
625  $this->initNoteForm("edit", $a_type, $note);
626  }
627  $tpl->setCurrentBlock("edit_note_form");
628 // $tpl->setVariable("EDIT_FORM", $this->form->getHTML());
629  $tpl->setVariable("EDIT_FORM", $this->form_tpl->get());
630  $tpl->parseCurrentBlock();
631  }
632  else
633  {
634  $cnt_col = 2;
635 
636  // delete note stuff for all private notes
637  if ($this->checkDeletion($note)
638  && !$this->delete_note
639  && !$this->export_html && !$this->print
640  && !$this->edit_note_form && !$this->add_note_form)
641  {
642  $ilCtrl->setParameterByClass("ilnotegui", "note_id", $note->getId());
643  $this->renderLink($tpl, "delete_note", $lng->txt("delete"),
644  "deleteNote", "note_".$note->getId());
645  }
646 
647  // checkboxes in multiselection mode
648  if ($this->multi_selection && !$this->delete_note)
649  {
650  $tpl->setCurrentBlock("checkbox_col");
651  $tpl->setVariable("CHK_NOTE", "note[]");
652  $tpl->setVariable("CHK_NOTE_ID", $note->getId());
653  $tpl->parseCurrentBlock();
654  $cnt_col = 1;
655  }
656 
657  // edit note stuff for all private notes
658  if ($this->checkEdit($note))
659  {
660 
661  if (!$this->delete_note && !$this->export_html && !$this->print
662  && !$this->edit_note_form && !$this->add_note_form)
663  {
664  $ilCtrl->setParameterByClass("ilnotegui", "note_id", $note->getId());
665  $this->renderLink($tpl, "edit_note", $lng->txt("edit"),
666  "editNoteForm", "note_edit");
667  }
668  }
669 
670  $tpl->setVariable("CNT_COL", $cnt_col);
671 
672  // output author account
673  if ($a_type == IL_NOTE_PUBLIC && ilObject::_exists($note->getAuthor()))
674  {
675  //$tpl->setCurrentBlock("author");
676  //$tpl->setVariable("VAL_AUTHOR", ilObjUser::_lookupLogin($note->getAuthor()));
677  //$tpl->parseCurrentBlock();
678  $tpl->setCurrentBlock("user_img");
679  $tpl->setVariable("USR_IMG",
680  ilObjUser::_getPersonalPicturePath($note->getAuthor(), "xxsmall"));
681  $tpl->setVariable("USR_ALT", $lng->txt("user_image").": ".
682  ilObjUser::_lookupLogin($note->getAuthor()));
683  $tpl->parseCurrentBlock();
684  $tpl->setVariable("TXT_USR",
685  ilUserUtil::getNamePresentation($note->getAuthor(), false, false)." - ");
686  }
687 
688  // last edited
689  if ($note->getUpdateDate() != null)
690  {
691  $tpl->setVariable("TXT_LAST_EDIT", $lng->txt("last_edited_on"));
692  $tpl->setVariable("DATE_LAST_EDIT",
693  ilDatePresentation::formatDate(new ilDate($note->getUpdateDate(), IL_CAL_DATETIME)));
694  }
695  else
696  {
697  $tpl->setVariable("VAL_DATE",
698  ilDatePresentation::formatDate(new ilDate($note->getCreationDate(), IL_CAL_DATETIME)));
699  }
700 
701  // hidden note ids for deletion
702  if ($this->delete_note)
703  {
704  $tpl->setCurrentBlock("delete_ids");
705  $tpl->setVariable("HID_NOTE", "note[]");
706  $tpl->setVariable("HID_NOTE_ID", $note->getId());
707  $tpl->parseCurrentBlock();
708  }
709  $target = $note->getObject();
710 
711  // target objects
712  $this->showTargets($tpl, $this->rep_obj_id, $note->getId(),
713  $target["obj_type"], $target["obj_id"]);
714 
715  $rowclass = ($rowclass != "tblrow1")
716  ? "tblrow1"
717  : "tblrow2";
718  if (!$this->export_html && !$this->print)
719  {
720  $tpl->setCurrentBlock("note_img");
721  if ($a_type == IL_NOTE_PUBLIC)
722  {
723  $tpl->setVariable("IMG_NOTE", $this->comment_img[$note->getLabel()]["img"]);
724  $tpl->setVariable("ALT_NOTE", $this->comment_img[$note->getLabel()]["alt"]);
725  }
726  else
727  {
728  $tpl->setVariable("IMG_NOTE", $this->note_img[$note->getLabel()]["img"]);
729  $tpl->setVariable("ALT_NOTE", $this->note_img[$note->getLabel()]["alt"]);
730  }
731  $tpl->parseCurrentBlock();
732  }
733  else
734  {
735  switch ($note->getLabel())
736  {
737  case IL_NOTE_UNLABELED:
738  $tpl->setVariable("EXP_ICON", "[ ]");
739  break;
740 
741  case IL_NOTE_IMPORTANT:
742  $tpl->setVariable("EXP_ICON", "[!]");
743  break;
744 
745  case IL_NOTE_QUESTION:
746  $tpl->setVariable("EXP_ICON", "[?]");
747  break;
748 
749  case IL_NOTE_PRO:
750  $tpl->setVariable("EXP_ICON", "[+]");
751  break;
752 
753  case IL_NOTE_CONTRA:
754  $tpl->setVariable("EXP_ICON", "[-]");
755  break;
756  }
757  }
758  $tpl->setCurrentBlock("note");
759  $tpl->setVariable("ROWCLASS", $rowclass);
760  $text = (trim($note->getText()) != "")
761  ? nl2br($note->getText())
762  : "<p class='subtitle'>".$lng->txt("note_content_removed")."</p>";
763  $tpl->setVariable("NOTE_TEXT", $text);
764  $tpl->setVariable("VAL_SUBJECT", $note->getSubject());
765  $tpl->setVariable("NOTE_ID", $note->getId());
766  $tpl->setVariable("CLASS", $a_type == IL_NOTE_PUBLIC
767  ? "ilComment"
768  : "ilNote");
769  $tpl->parseCurrentBlock();
770  }
771  $tpl->setCurrentBlock("note_row");
772  $tpl->parseCurrentBlock();
773  $notes_given = true;
774  }
775 
776  if (!$notes_given)
777  {
778  $tpl->setCurrentBlock("no_notes");
779  if ($a_type == IL_NOTE_PUBLIC)
780  {
781  $tpl->setVariable("NO_NOTES", $lng->txt("notes_no_comments"));
782  }
783 /* else
784  {
785  $tpl->setVariable("NO_NOTES", $lng->txt("notes_no_notes"));
786  }*/
787  $tpl->parseCurrentBlock();
788  }
789 
791 
792  // multiple items commands
793  if ($this->multi_selection && !$this->delete_note && !$this->edit_note_form
794  && count($notes) > 0)
795  {
796  if ($a_type == IL_NOTE_PRIVATE)
797  {
798  $tpl->setCurrentBlock("delete_cmd");
799  $tpl->setVariable("TXT_DELETE_NOTES", $this->lng->txt("delete"));
800  $tpl->parseCurrentBlock();
801  }
802 
803  $tpl->setCurrentBlock("multiple_commands");
804  $tpl->setVariable("TXT_SELECT_ALL", $this->lng->txt("select_all"));
805  $tpl->setVariable("IMG_ARROW", ilUtil::getImagePath("arrow_downright.png"));
806  $tpl->setVariable("ALT_ARROW", $this->lng->txt("actions"));
807  $tpl->setVariable("TXT_PRINT_NOTES", $this->lng->txt("print"));
808  $tpl->setVariable("TXT_EXPORT_NOTES", $this->lng->txt("exp_html"));
809  $tpl->parseCurrentBlock();
810  }
811 
812  // delete / cancel row
813  if ($this->delete_note)
814  {
815  $tpl->setCurrentBlock("delete_cancel");
816  $tpl->setVariable("TXT_DEL_NOTES", $this->lng->txt("delete"));
817  $tpl->setVariable("TXT_CANCEL_DEL_NOTES", $this->lng->txt("cancel"));
818  $tpl->parseCurrentBlock();
819  }
820 
821  // print
822  if ($this->print)
823  {
824  $tpl->touchBlock("print_js");
825  $tpl->setCurrentBlock("print_back");
826  $tpl->setVariable("LINK_BACK", $this->ctrl->getLinkTarget($this, "showNotes"));
827  $tpl->setVariable("TXT_BACK", $this->lng->txt("back"));
828  $tpl->parseCurrentBlock();
829  }
830  }
831 
832  // message
833  switch($_GET["note_mess"] != "" ? $_GET["note_mess"] : $this->note_mess)
834  {
835  case "mod":
836  $mtype = "success";
837  $mtxt = $lng->txt("msg_obj_modified");
838  break;
839 
840  case "ntsdel":
841  $mtype = "success";
842  $mtxt = $lng->txt("notes_notes_deleted");
843  break;
844 
845  case "ntdel":
846  $mtype = "success";
847  $mtxt = $lng->txt("notes_note_deleted");
848  break;
849 
850  case "frmfld":
851  $mtype = "failure";
852  $mtxt = $lng->txt("form_input_not_valid");
853  break;
854 
855  case "qdel":
856  $mtype = "question";
857  $mtxt = $lng->txt("info_delete_sure");
858  break;
859 
860  case "noc":
861  $mtype = "failure";
862  $mtxt = $lng->txt("no_checkbox");
863  break;
864  }
865  if ($mtxt != "")
866  {
867  $tpl->setVariable("MESS", $tpl->getMessageHTML($mtxt, $mtype));
868  }
869  else
870  {
871  $tpl->setVariable("MESS", "");
872  }
873 
874 
875 
876  if ($this->delete_note && count($notes) == 0)
877  {
878  return "";
879  }
880  else
881  {
882  return $tpl->get();
883  }
884  }
checkDeletion($a_note)
Check whether deletion is allowed.
const IL_NOTE_CONTRA
static _getIcon($a_obj_id="", $a_size="big", $a_type="", $a_offline=false)
Get icon for repository item.
initNoteForm($a_mode="edit", $a_type, $a_note=null)
Init note form.
$_POST['username']
Definition: cron.php:12
const IL_NOTE_PRO
const IL_NOTE_PRIVATE
Definition: class.ilNote.php:4
const IL_CAL_DATETIME
static img($a_src, $a_alt="", $a_width="", $a_height="", $a_border=0, $a_id="")
Build img tag.
static _exists($a_id, $a_reference=false, $a_type=null)
checks if an object exists in object_data
$_GET["client_id"]
renderLink($a_tpl, $a_var, $a_txt, $a_cmd, $a_anchor="")
Render a link.
static setUseRelativeDates($a_status)
set use relative dates
static _lookupTitle($a_id)
lookup object title
checkEdit($a_note)
Check edit.
static useRelativeDates()
check if relative dates are used
static getNamePresentation($a_user_id, $a_user_image=false, $a_profile_link=false, $a_profile_back_link="", $a_force_first_lastname=false, $a_omit_login=false, $a_sortable=true)
Default behaviour is:
global $ilCtrl
Definition: ilias.php:18
getSubObjectTitle($parent_obj_id, $sub_obj_id)
Get sub object title if available with callback.
Class for single dates.
static _lookupTitle($a_obj_id)
Overwitten from base class.
const IL_NOTE_PUBLIC
Definition: class.ilNote.php:5
static getImagePath($img, $module_path="", $mode="output", $offline=false)
get image path (for images located in a template directory)
special template class to simplify handling of ITX/PEAR
static formatDate(ilDateTime $date)
Format a date public.
if(isset($_FILES['img_file']['size']) && $_FILES['img_file']['size'] > 0) $tpl
_lookupLogin($a_user_id)
lookup login
_getNotesOfObject($a_rep_obj_id, $a_obj_id, $a_obj_type, $a_type=IL_NOTE_PRIVATE, $a_incl_sub=false, $a_filter="", $a_all_public="y", $a_repository_mode=true)
get all notes related to a specific object
showTargets(&$tpl, $a_rep_obj_id, $a_note_id, $a_obj_type, $a_obj_id)
show related objects as links
const IL_NOTE_UNLABELED
Definition: class.ilNote.php:7
global $ilUser
Definition: imgupload.php:15
global $lng
Definition: privfeed.php:40
static _getPersonalPicturePath($a_usr_id, $a_size="small", $a_force_pic=false, $a_prevent_no_photo_image=false)
Get path to personal picture.
const IL_NOTE_QUESTION
Definition: class.ilNote.php:9
const IL_NOTE_IMPORTANT
Definition: class.ilNote.php:8
+ Here is the call graph for this function:
+ Here is the caller graph for this function:

◆ getNotesHTML()

ilNoteGUI::getNotesHTML (   $a_init_form = true)

Definition at line 241 of file class.ilNoteGUI.php.

References $_GET, $ilCtrl, $ilUser, $lng, ilNote\commentsActivated(), exit, getNoteListHTML(), IL_NOTE_PRIVATE, IL_NOTE_PUBLIC, and renderLink().

Referenced by addNoteForm(), cancelAddNote(), cancelDelete(), cancelUpdateNote(), deleteNote(), deleteNotes(), editNoteForm(), exportNotesHTML(), getOnlyCommentsHTML(), getOnlyNotesHTML(), hideNotes(), printNotes(), showAllPublicNotes(), showMyPublicNotes(), and showNotes().

242  {
243  global $ilUser, $lng, $ilCtrl;
244 
245  $lng->loadLanguageModule("notes");
246 
247  $ntpl = new ilTemplate("tpl.notes_and_comments.html", true, true,
248  "Services/Notes");
249 
250  // check, whether column is hidden due to processing in other column
251  $hide_comments = ($this->only == "notes");
252  $hide_notes = ($this->only == "comments");
253  switch($ilCtrl->getCmd())
254  {
255  case "addNoteForm":
256  case "editNoteForm":
257  case "addNote":
258  case "updateNote":
259  if ($_GET["note_type"] == IL_NOTE_PRIVATE)
260  {
261  $hide_comments = true;
262  }
263  if ($_GET["note_type"] == IL_NOTE_PUBLIC)
264  {
265  $hide_notes = true;
266  }
267  break;
268  }
269 
270 
271 // temp workaround: only show comments (if both have been activated)
272 if ($this->private_enabled && $this->public_enabled
273  && $this->only != "notes")
274 {
275  $this->private_enabled = false;
276 }
277 
278  $nodes_col = false;
279  if ($this->private_enabled && ($ilUser->getId() != ANONYMOUS_USER_ID)
280  && !$hide_notes)
281  {
282  $ntpl->setCurrentBlock("notes_col");
283  $ntpl->setVariable("NOTES", $this->getNoteListHTML(IL_NOTE_PRIVATE, $a_init_form));
284  $ntpl->parseCurrentBlock();
285  $nodes_col = true;
286  }
287 
288  $comments_col = false;
289  if ($this->public_enabled && (!$this->delete_note || $this->public_deletion_enabled)
290  && !$hide_comments /* && $ilUser->getId() != ANONYMOUS_USER_ID */)
291  {
292  $ntpl->setVariable("COMMENTS", $this->getNoteListHTML(IL_NOTE_PUBLIC, $a_init_form));
293  $comments_col = true;
294  }
295 
296  // Comments Settings
297  if ($this->comments_settings && !$hide_comments && !$this->delete_note
298  && !$this->edit_note_form && !$this->add_note_form && $ilUser->getId() != ANONYMOUS_USER_ID)
299  {
300  $notes_settings = new ilSetting("notes");
301  $id = $this->rep_obj_id."_".$this->obj_id."_".$this->obj_type;
302  //$active = $notes_settings->get("activate_".$id);
303  $active = ilNote::commentsActivated($this->rep_obj_id, $this->obj_id, $this->obj_type);
304 
305  if ($active)
306  {
307  $this->renderLink($ntpl, "comments_settings", $lng->txt("notes_deactivate_comments"),
308  "deactivateComments", "notes_top");
309  $ntpl->setCurrentBlock("comments_settings2");
310  }
311  else
312  {
313  $this->renderLink($ntpl, "comments_settings", $lng->txt("notes_activate_comments"),
314  "activateComments", "notes_top");
315  $ntpl->setCurrentBlock("comments_settings2");
316 
317  if ($this->ajax && !$comments_col)
318  {
319  $ntpl->setVariable("COMMENTS_MESS",
320  $ntpl->getMessageHTML($lng->txt("comments_feature_currently_not_activated_for_object"), "info"));
321  }
322  }
323  $ntpl->parseCurrentBlock();
324 
325  if (!$comments_col)
326  {
327  $ntpl->setVariable("COMMENTS", "");
328  }
329 
330  $comments_col = true;
331  }
332 
333  if ($comments_col)
334  {
335  $ntpl->setCurrentBlock("comments_col");
336  if ($nodes_col)
337  {
338 // $ntpl->touchBlock("comments_style");
339  }
340  $ntpl->parseCurrentBlock();
341  }
342 
343  if ($this->ajax)
344  {
345  echo $ntpl->get();
346  exit;
347  }
348 
349  return $ntpl->get();
350  }
ILIAS Setting Class.
getNoteListHTML($a_type=IL_NOTE_PRIVATE, $a_init_form=true)
get notes/comments list as html code
exit
Definition: login.php:54
const IL_NOTE_PRIVATE
Definition: class.ilNote.php:4
$_GET["client_id"]
renderLink($a_tpl, $a_var, $a_txt, $a_cmd, $a_anchor="")
Render a link.
global $ilCtrl
Definition: ilias.php:18
const IL_NOTE_PUBLIC
Definition: class.ilNote.php:5
special template class to simplify handling of ITX/PEAR
static commentsActivated($a_rep_obj_id, $a_obj_id, $a_obj_type)
Are comments activated for object?
global $ilUser
Definition: imgupload.php:15
global $lng
Definition: privfeed.php:40
+ Here is the call graph for this function:
+ Here is the caller graph for this function:

◆ getOnlyCommentsHTML()

ilNoteGUI::getOnlyCommentsHTML ( )

Get only comments html.

Parameters

Definition at line 229 of file class.ilNoteGUI.php.

References $ilCtrl, and getNotesHTML().

230  {
231  global $ilCtrl;
232  $ilCtrl->setParameter($this, "notes_only", "comments");
233  $this->only = "comments";
234  return $this->getNotesHTML($a_init_form = true);
235  }
getNotesHTML($a_init_form=true)
global $ilCtrl
Definition: ilias.php:18
+ Here is the call graph for this function:

◆ getOnlyNotesHTML()

ilNoteGUI::getOnlyNotesHTML ( )

Get only notes html.

Parameters

Definition at line 215 of file class.ilNoteGUI.php.

References $ilCtrl, and getNotesHTML().

216  {
217  global $ilCtrl;
218  $ilCtrl->setParameter($this, "notes_only", "notes");
219  $this->only = "notes";
220  return $this->getNotesHTML($a_init_form = true);
221  }
getNotesHTML($a_init_form=true)
global $ilCtrl
Definition: ilias.php:18
+ Here is the call graph for this function:

◆ getPDNoteHTML()

ilNoteGUI::getPDNoteHTML (   $note_id)

Note display for personal desktop.

Definition at line 1059 of file class.ilNoteGUI.php.

References $ilCtrl, $ilUser, $img, $lng, $tpl, ilDatePresentation\formatDate(), ilUtil\getImagePath(), IL_CAL_DATETIME, and showTargets().

1060  {
1061  global $lng, $ilCtrl, $ilUser;
1062 
1063  $tpl = new ilTemplate("tpl.pd_note.html", true, true, "Services/Notes");
1064  $note = new ilNote($note_id);
1065  $target = $note->getObject();
1066 
1067  if ($note->getAuthor() != $ilUser->getId())
1068  {
1069  return;
1070  }
1071 
1072  $img = ilUtil::getImagePath("note_".$note->getLabel().".png");
1073  $alt = $lng->txt("note");
1074 
1075  $tpl->setCurrentBlock("edit_note");
1076  $ilCtrl->setParameterByClass("ilnotegui", "rel_obj", $target["rep_obj_id"]);
1077  $ilCtrl->setParameterByClass("ilnotegui", "note_id", $note_id);
1078  $ilCtrl->setParameterByClass("ilnotegui", "note_type", $note->getType());
1079  $tpl->setVariable("LINK_EDIT_NOTE",
1080  $ilCtrl->getLinkTargetByClass(array("ilpersonaldesktopgui", "ilpdnotesgui", "ilnotegui"),
1081  "editNoteForm"));
1082  $tpl->setVariable("TXT_EDIT_NOTE", $lng->txt("edit"));
1083  $tpl->parseCurrentBlock();
1084  $ilCtrl->clearParametersByClass("ilnotegui");
1085 
1086  $tpl->setCurrentBlock("note_img");
1087  $tpl->setVariable("IMG_NOTE", $this->note_img[$note->getLabel()]["img"]);
1088  $tpl->setVariable("ALT_NOTE", $this->note_img[$note->getLabel()]["alt"]);
1089  $tpl->parseCurrentBlock();
1090 
1091  // last edited
1092  if ($note->getUpdateDate() != null)
1093  {
1094  $tpl->setVariable("TXT_LAST_EDIT", $lng->txt("last_edited_on"));
1095  $tpl->setVariable("DATE_LAST_EDIT",
1096  ilDatePresentation::formatDate(new ilDate($note->getUpdateDate(), IL_CAL_DATETIME)));
1097  }
1098  else
1099  {
1100  //$tpl->setVariable("TXT_CREATED", $lng->txt("create_date"));
1101  $tpl->setVariable("VAL_DATE",
1102  ilDatePresentation::formatDate(new ilDate($note->getCreationDate(), IL_CAL_DATETIME)));
1103  }
1104 
1105  $tpl->setVariable("VAL_SUBJECT", $note->getSubject());
1106  $text = (trim($note->getText()) != "")
1107  ? nl2br($note->getText())
1108  : "<p class='subtitle'>".$lng->txt("note_content_removed")."</p>";
1109  $tpl->setVariable("NOTE_TEXT", $text);
1110  $this->showTargets($tpl, $target["rep_obj_id"], $note_id, $target["obj_type"], $target["obj_id"]);
1111  return $tpl->get();
1112  }
const IL_CAL_DATETIME
Note class.
global $ilCtrl
Definition: ilias.php:18
Class for single dates.
static getImagePath($img, $module_path="", $mode="output", $offline=false)
get image path (for images located in a template directory)
special template class to simplify handling of ITX/PEAR
static formatDate(ilDateTime $date)
Format a date public.
if(isset($_FILES['img_file']['size']) && $_FILES['img_file']['size'] > 0) $tpl
showTargets(&$tpl, $a_rep_obj_id, $a_note_id, $a_obj_type, $a_obj_id)
show related objects as links
global $ilUser
Definition: imgupload.php:15
global $lng
Definition: privfeed.php:40
+ Here is the call graph for this function:

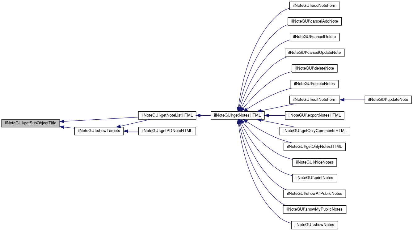
◆ getSubObjectTitle()

ilNoteGUI::getSubObjectTitle (   $parent_obj_id,
  $sub_obj_id 
)
protected

Get sub object title if available with callback.

Parameters
int$parent_obj_id
int$sub_obj_id
Returns
string

Definition at line 893 of file class.ilNoteGUI.php.

References $ilCtrl, and ilObject\_lookupType().

Referenced by getNoteListHTML(), and showTargets().

894  {
895  global $objDefinition, $ilCtrl;
896 
897  $parent_type = ilObject::_lookupType($parent_obj_id);
898  $parent_class = "ilObj".$objDefinition->getClassName($parent_type)."GUI";
899  $parent_path = $ilCtrl->lookupClassPath($parent_class);
900  include_once $parent_path;
901  if(method_exists($parent_class, "lookupSubObjectTitle"))
902  {
903  return call_user_func_array(array($parent_class, "lookupSubObjectTitle"), array($parent_obj_id, $sub_obj_id));
904  }
905  }
global $ilCtrl
Definition: ilias.php:18
static _lookupType($a_id, $a_reference=false)
lookup object type
+ Here is the call graph for this function:
+ Here is the caller graph for this function:

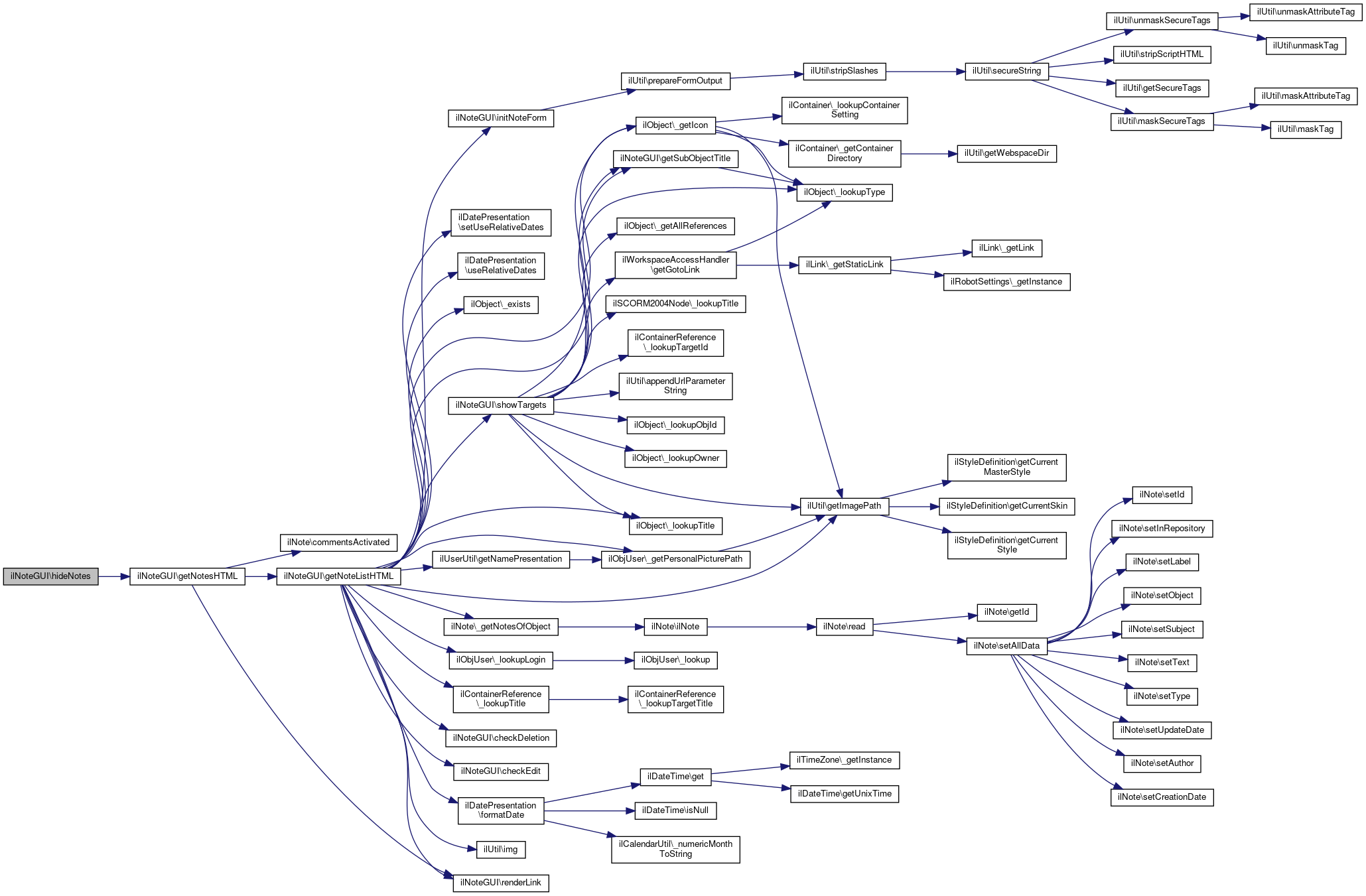
◆ hideNotes()

ilNoteGUI::hideNotes ( )

hide notes

Definition at line 1539 of file class.ilNoteGUI.php.

References $_GET, $ilUser, getNotesHTML(), and IL_NOTE_PRIVATE.

1540  {
1541  global $ilUser;
1542 
1543  $suffix = ($_GET["note_type"] == IL_NOTE_PRIVATE)
1544  ? "private"
1545  : "public";
1546  $ilUser->writePref("notes_".$suffix, "n");
1547 
1548  return $this->getNotesHTML();
1549  }
getNotesHTML($a_init_form=true)
const IL_NOTE_PRIVATE
Definition: class.ilNote.php:4
$_GET["client_id"]
global $ilUser
Definition: imgupload.php:15
+ Here is the call graph for this function:

◆ ilNoteGUI()

ilNoteGUI::ilNoteGUI (   $a_rep_obj_id = "",
  $a_obj_id = "",
  $a_obj_type = "",
  $a_include_subobjects = false 
)

constructor, specifies notes set

Parameters
$a_rep_obj_idint object id of repository object (0 for personal desktop)
$a_obj_idint subobject id (0 for repository items, user id for personal desktop)
$a_obj_typestring "pd" for personal desktop
$a_include_subobjectsstring include all subobjects of rep object (e.g. pages)

Definition at line 31 of file class.ilNoteGUI.php.

References $_GET, $ilCtrl, $lng, ilObject\_lookupType(), ilNote\commentsActivated(), ilUtil\getImagePath(), IL_NOTE_CONTRA, IL_NOTE_IMPORTANT, IL_NOTE_PRO, IL_NOTE_QUESTION, IL_NOTE_UNLABELED, and setRepositoryMode().

32  {
33  global $ilCtrl, $lng;
34 
35  $lng->loadLanguageModule("notes");
36 
37  $ilCtrl->saveParameter($this, "notes_only");
38  $this->only = $_GET["notes_only"];
39 
40  $this->rep_obj_id = $a_rep_obj_id;
41  $this->obj_id = $a_obj_id;
42  $this->obj_type = $a_obj_type;
43  $this->inc_sub = $a_include_subobjects;
44 
45  // auto-detect object type
46  if(!$this->obj_type && $a_rep_obj_id)
47  {
48  $this->obj_type = ilObject::_lookupType($a_rep_obj_id);
49  }
50 
51  $this->ajax = $ilCtrl->isAsynch();
52 
53  $this->ctrl =& $ilCtrl;
54  $this->lng =& $lng;
55 
56  $this->anchor_jump = true;
57  $this->add_note_form = false;
58  $this->edit_note_form = false;
59  $this->private_enabled = false;
60  $notes_settings = new ilSetting("notes");
61  $id = $this->rep_obj_id."_".$this->obj_id."_".$this->obj_type;
62  //if ($notes_settings->get("activate_".$id))
63  if (ilNote::commentsActivated($this->rep_obj_id, $this->obj_id, $this->obj_type))
64  {
65  $this->public_enabled = true;
66  }
67  else
68  {
69  $this->public_enabled = false;
70  }
71  $this->enable_hiding = false;
72  $this->targets_enabled = false;
73  $this->multi_selection = false;
74  $this->export_html = false;
75  $this->print = false;
76  $this->comments_settings = false;
77 
78  $this->note_img = array(
79  IL_NOTE_UNLABELED => array(
80  "img" => ilUtil::getImagePath("note_unlabeled.png"),
81  "alt" => $lng->txt("note")),
82  IL_NOTE_IMPORTANT => array(
83  "img" => ilUtil::getImagePath("note_important.png"),
84  "alt" => $lng->txt("note").", ".$lng->txt("important")),
85  IL_NOTE_QUESTION => array(
86  "img" => ilUtil::getImagePath("note_question.png"),
87  "alt" => $lng->txt("note").", ".$lng->txt("question")),
88  IL_NOTE_PRO => array(
89  "img" => ilUtil::getImagePath("note_pro.png"),
90  "alt" => $lng->txt("note").", ".$lng->txt("pro")),
91  IL_NOTE_CONTRA => array(
92  "img" => ilUtil::getImagePath("note_contra.png"),
93  "alt" => $lng->txt("note").", ".$lng->txt("contra"))
94  );
95 
96  $this->comment_img = array(
97  IL_NOTE_UNLABELED => array(
98  "img" => ilUtil::getImagePath("comment_unlabeled.png"),
99  "alt" => $lng->txt("notes_comment")),
100  IL_NOTE_IMPORTANT => array(
101  "img" => ilUtil::getImagePath("comment_important.png"),
102  "alt" => $lng->txt("notes_comment").", ".$lng->txt("important")),
103  IL_NOTE_QUESTION => array(
104  "img" => ilUtil::getImagePath("comment_question.png"),
105  "alt" => $lng->txt("notes_comment").", ".$lng->txt("question")),
106  IL_NOTE_PRO => array(
107  "img" => ilUtil::getImagePath("comment_pro.png"),
108  "alt" => $lng->txt("notes_comment").", ".$lng->txt("pro")),
109  IL_NOTE_CONTRA => array(
110  "img" => ilUtil::getImagePath("comment_contra.png"),
111  "alt" => $lng->txt("notes_comment").", ".$lng->txt("contra"))
112  );
113 
114  // default: notes for repository objects
115  $this->setRepositoryMode(true);
116  }
const IL_NOTE_CONTRA
ILIAS Setting Class.
setRepositoryMode($a_value)
Set repository mode.
const IL_NOTE_PRO
$_GET["client_id"]
global $ilCtrl
Definition: ilias.php:18
static getImagePath($img, $module_path="", $mode="output", $offline=false)
get image path (for images located in a template directory)
static _lookupType($a_id, $a_reference=false)
lookup object type
const IL_NOTE_UNLABELED
Definition: class.ilNote.php:7
static commentsActivated($a_rep_obj_id, $a_obj_id, $a_obj_type)
Are comments activated for object?
global $lng
Definition: privfeed.php:40
const IL_NOTE_QUESTION
Definition: class.ilNote.php:9
const IL_NOTE_IMPORTANT
Definition: class.ilNote.php:8
+ Here is the call graph for this function:

◆ initJavascript()

ilNoteGUI::initJavascript (   $a_ajax_url)

Init javascript.

Definition at line 1578 of file class.ilNoteGUI.php.

References $tpl, iljQueryUtil\initjQuery(), and ilYuiUtil\initPanel().

Referenced by ilObjectListGUI\prepareJsLinks().

1579  {
1580  global $tpl;
1581 
1582  include_once("./Services/YUI/classes/class.ilYuiUtil.php");
1584  include_once("./Services/jQuery/classes/class.iljQueryUtil.php");
1586  $tpl->addJavascript("./Services/Notes/js/ilNotes.js");
1587 
1588  $tpl->addOnLoadCode("ilNotes.setAjaxUrl('".$a_ajax_url."');");
1589  }
if(isset($_FILES['img_file']['size']) && $_FILES['img_file']['size'] > 0) $tpl
static initPanel($a_resize=false)
Init yui panel.
static initjQuery($a_tpl=null)
Init jQuery.
+ Here is the call graph for this function:
+ Here is the caller graph for this function:

◆ initNoteForm()

ilNoteGUI::initNoteForm (   $a_mode = "edit",
  $a_type,
  $a_note = null 
)

Init note form.

Parameters
int$a_modeEdit Mode

Definition at line 952 of file class.ilNoteGUI.php.

References $_GET, $ilCtrl, $lng, IL_NOTE_PUBLIC, and ilUtil\prepareFormOutput().

Referenced by addNote(), getNoteListHTML(), and updateNote().

953  {
954  global $lng, $ilCtrl;
955 
956  $this->form_tpl = new ilTemplate("tpl.notes_edit.html", true, true, "Services/Notes");
957  if ($a_note)
958  {
959  $this->form_tpl->setVariable("VAL_NOTE", ilUtil::prepareFormOutput($a_note->getText()));
960  $this->form_tpl->setVariable("NOTE_ID", $a_note->getId());
961  }
962 
963  if ($a_mode == "create")
964  {
965  $this->form_tpl->setVariable("TXT_CMD", ($a_type == IL_NOTE_PUBLIC)
966  ? $lng->txt("note_add_comment")
967  : $lng->txt("note_add_note"));
968  $this->form_tpl->setVariable("CMD", "addNote");
969  }
970  else
971  {
972  $this->form_tpl->setVariable("TXT_CMD", ($a_type == IL_NOTE_PUBLIC)
973  ? $lng->txt("note_update_comment")
974  : $lng->txt("note_update_note"));
975  $this->form_tpl->setVariable("CMD", "updateNote");
976  }
977 
978 return;
979  include_once("Services/Form/classes/class.ilPropertyFormGUI.php");
980  $this->form = new ilPropertyFormGUI();
981  $this->form->setOpenTag(false);
982  $this->form->setCloseTag(false);
983  $this->form->setDisableStandardMessage(true);
984 
985  // subject
986 /* $ti = new ilTextInputGUI($this->lng->txt("subject"), "sub_note");
987  $ti->setRequired(true);
988  $ti->setMaxLength(200);
989  $ti->setSize(40);
990  if ($a_note)
991  {
992  $ti->setValue($a_note->getSubject());
993  }
994  $this->form->addItem($ti);*/
995 
996  // text
997 // $ta = new ilTextAreaInputGUI(($a_type == IL_NOTE_PUBLIC)
998 // ? $lng->txt("notes_comment")
999 // : $lng->txt("note"), "note");
1000  $ta = new ilTextAreaInputGUI("", "note");
1001  $ta->setCols(40);
1002  $ta->setRows(4);
1003  if ($a_note)
1004  {
1005  $ta->setValue($a_note->getText());
1006  }
1007  $this->form->addItem($ta);
1008 
1009  // label
1010 /* $options = array(
1011  IL_NOTE_UNLABELED => $lng->txt("unlabeled"),
1012  IL_NOTE_QUESTION => $lng->txt("question"),
1013  IL_NOTE_IMPORTANT => $lng->txt("important"),
1014  IL_NOTE_PRO => $lng->txt("pro"),
1015  IL_NOTE_CONTRA => $lng->txt("contra"),
1016  );
1017  $si = new ilSelectInputGUI($this->lng->txt("notes_label"), "note_label");
1018  $si->setOptions($options);
1019  if ($a_note)
1020  {
1021  $si->setValue($a_note->getLabel());
1022  }
1023  $this->form->addItem($si); */
1024 
1025  // hidden note id
1026  if ($a_note)
1027  {
1028  $hi = new ilHiddenInputGUI("note_id");
1029  $hi->setValue($_GET["note_id"]);
1030  $this->form->addItem($hi);
1031  }
1032 
1033  // save and cancel commands
1034  if ($a_mode == "create")
1035  {
1036  $this->form->addCommandButton("addNote", $lng->txt("save"));
1037 /* $this->form->addCommandButton("cancelAddNote", $lng->txt("cancel"));
1038  $this->form->setTitle($a_type == IL_NOTE_PUBLIC
1039  ? $lng->txt("notes_add_comment")
1040  : $lng->txt("notes_add_note"));*/
1041  }
1042  else
1043  {
1044  $this->form->addCommandButton("updateNote", $lng->txt("save"));
1045 /* $this->form->addCommandButton("cancelUpdateNote", $lng->txt("cancel"));
1046  $this->form->setTitle($a_type == IL_NOTE_PUBLIC
1047  ? $lng->txt("notes_edit_comment")
1048  : $lng->txt("notes_edit_note"));*/
1049  }
1050 
1051  $ilCtrl->setParameter($this, "note_type", $a_type);
1052  $this->form->setFormAction($this->ctrl->getFormAction($this));
1053 
1054  }
static prepareFormOutput($a_str, $a_strip=false)
prepares string output for html forms public
This class represents a property form user interface.
$_GET["client_id"]
global $ilCtrl
Definition: ilias.php:18
This class represents a hidden form property in a property form.
const IL_NOTE_PUBLIC
Definition: class.ilNote.php:5
special template class to simplify handling of ITX/PEAR
global $lng
Definition: privfeed.php:40
This class represents a text area property in a property form.
+ Here is the call graph for this function:
+ Here is the caller graph for this function:

◆ notifyObserver()

ilNoteGUI::notifyObserver (   $a_action,
  $a_note 
)
protected

Notify observers on update/create.

Parameters
string$a_action
ilNote$a_note

Definition at line 1692 of file class.ilNoteGUI.php.

Referenced by addNote(), and updateNote().

1693  {
1694  if(sizeof($this->observer))
1695  {
1696  foreach($this->observer as $item)
1697  {
1698  $param = $a_note->getObject();
1699  $param["action"] = $a_action;
1700  $param["note_id"] = $a_note->getId();
1701 
1702  call_user_func_array($item, $param);
1703  }
1704  }
1705  }
+ Here is the caller graph for this function:

◆ printNotes()

ilNoteGUI::printNotes ( )

notes print view screen

Definition at line 1511 of file class.ilNoteGUI.php.

References $tpl, exit, and getNotesHTML().

1512  {
1513  $tpl = new ilTemplate("tpl.main.html", true, true);
1514 
1515  $this->print = true;
1516  $this->multi_selection = false;
1517  $tpl->setVariable("CONTENT", $this->getNotesHTML());
1518  echo $tpl->get(); exit;
1519  }
getNotesHTML($a_init_form=true)
exit
Definition: login.php:54
special template class to simplify handling of ITX/PEAR
if(isset($_FILES['img_file']['size']) && $_FILES['img_file']['size'] > 0) $tpl
+ Here is the call graph for this function:

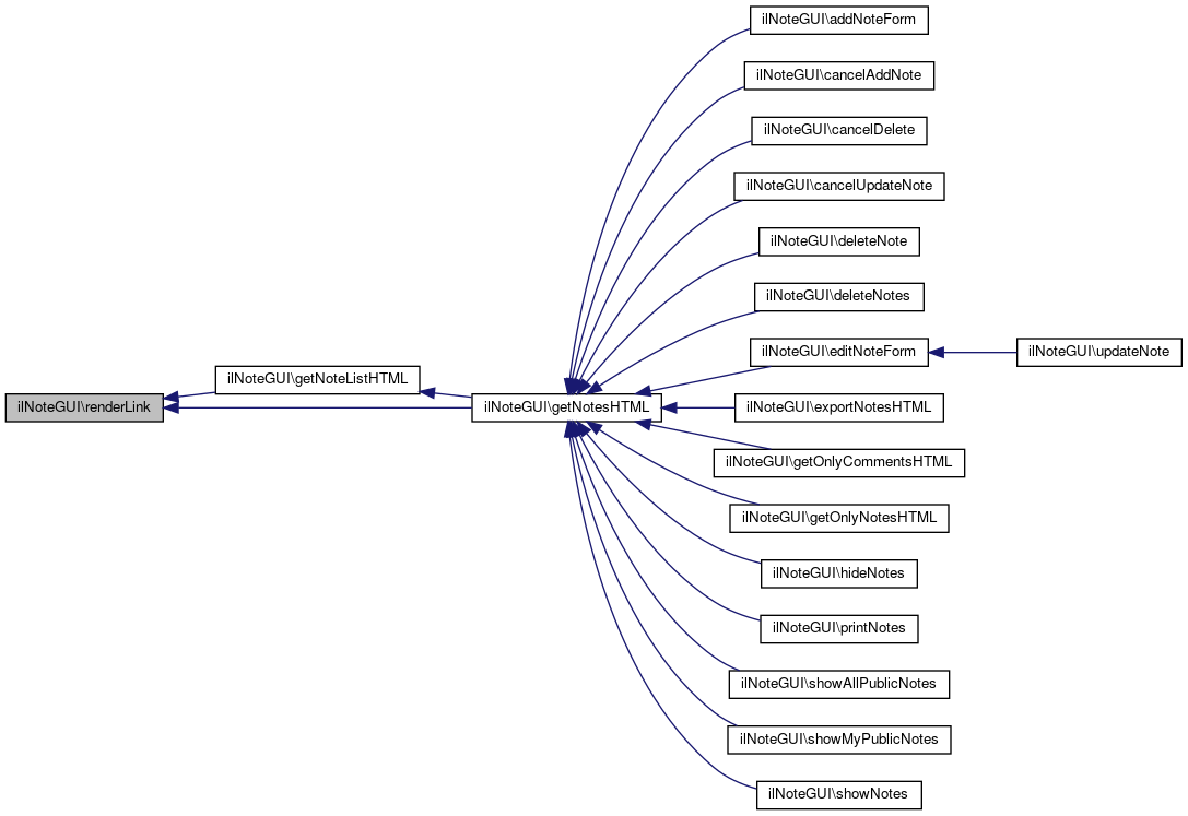
◆ renderLink()

ilNoteGUI::renderLink (   $a_tpl,
  $a_var,
  $a_txt,
  $a_cmd,
  $a_anchor = "" 
)

Render a link.

Definition at line 1650 of file class.ilNoteGUI.php.

References $ilCtrl.

Referenced by getNoteListHTML(), and getNotesHTML().

1651  {
1652  global $ilCtrl;
1653 
1654  $low_var = strtolower($a_var);
1655  $up_var = strtoupper($a_var);
1656 
1657  if ($this->ajax)
1658  {
1659  $a_tpl->setVariable("LINK_".$up_var, "#");
1660  $oc = "onclick = \"ilNotes.cmdAjaxLink(event, '".
1661  $ilCtrl->getLinkTargetByClass("ilnotegui", $a_cmd, "", true).
1662  "');\"";
1663  $a_tpl->setVariable("ON_CLICK_".$up_var, $oc);
1664  }
1665  else
1666  {
1667  $a_tpl->setVariable("LINK_".$up_var,
1668  $ilCtrl->getLinkTargetByClass("ilnotegui", $a_cmd, $a_anchor));
1669  }
1670 
1671  $a_tpl->setCurrentBlock($low_var);
1672  $a_tpl->setVariable("TXT_".$up_var, $a_txt);
1673  $a_tpl->parseCurrentBlock();
1674  }
global $ilCtrl
Definition: ilias.php:18
+ Here is the caller graph for this function:

◆ setRepositoryMode()

ilNoteGUI::setRepositoryMode (   $a_value)

Set repository mode.

Parameters
bool$a_value

Definition at line 203 of file class.ilNoteGUI.php.

Referenced by ilNoteGUI().

204  {
205  $this->repository_mode = (bool)$a_value;
206  }
+ Here is the caller graph for this function:

◆ showAllPublicNotes()

ilNoteGUI::showAllPublicNotes ( )

show all public notes to user

Definition at line 1554 of file class.ilNoteGUI.php.

References $ilUser, and getNotesHTML().

1555  {
1556  global $ilUser;
1557 
1558  $ilUser->writePref("notes_pub_all", "y");
1559 
1560  return $this->getNotesHTML();
1561  }
getNotesHTML($a_init_form=true)
global $ilUser
Definition: imgupload.php:15
+ Here is the call graph for this function:

◆ showMyPublicNotes()

ilNoteGUI::showMyPublicNotes ( )

show only public notes of user

Definition at line 1566 of file class.ilNoteGUI.php.

References $ilUser, and getNotesHTML().

1567  {
1568  global $ilUser;
1569 
1570  $ilUser->writePref("notes_pub_all", "n");
1571 
1572  return $this->getNotesHTML();
1573  }
getNotesHTML($a_init_form=true)
global $ilUser
Definition: imgupload.php:15
+ Here is the call graph for this function:

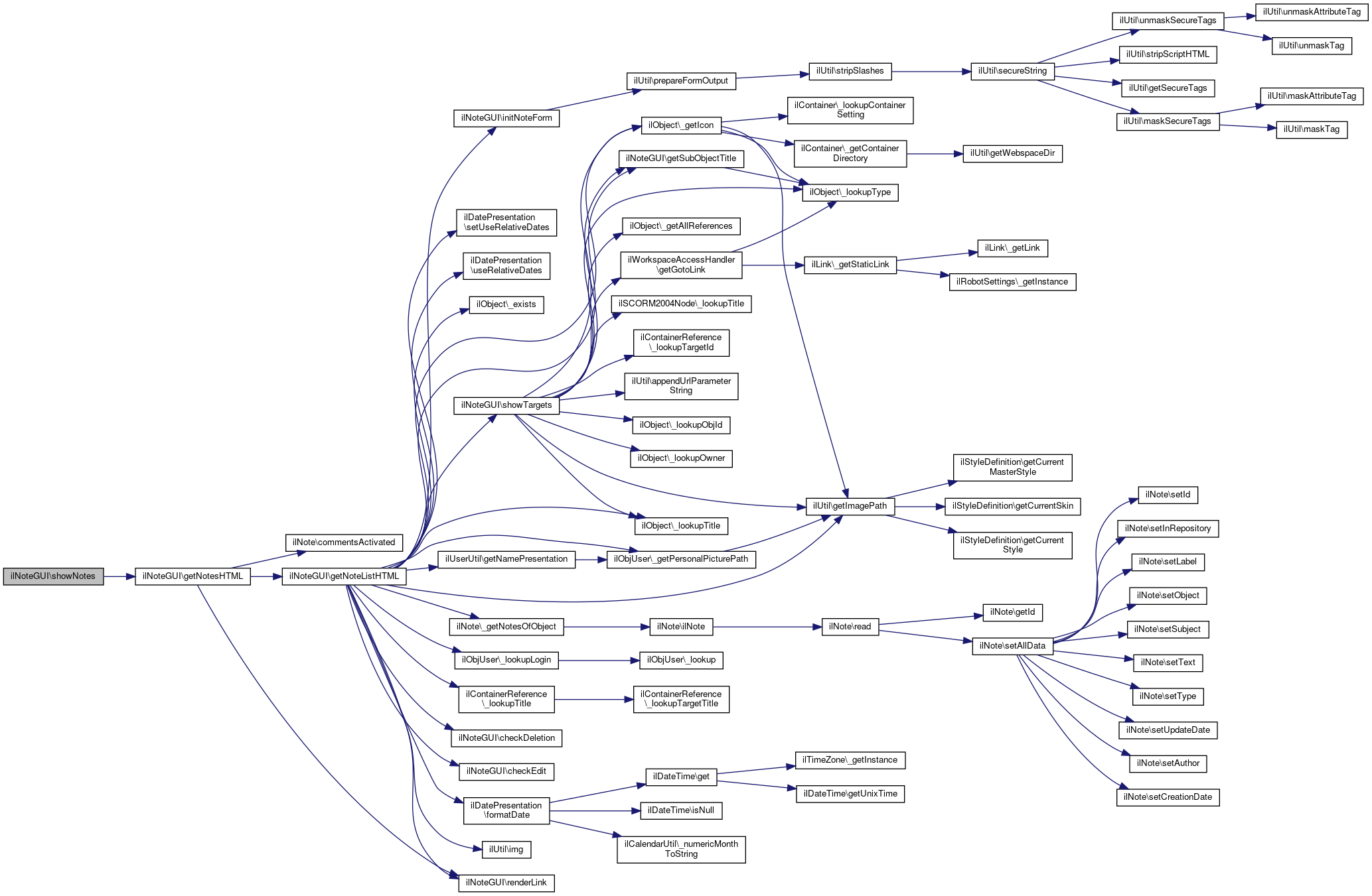
◆ showNotes()

ilNoteGUI::showNotes ( )

show notes

Definition at line 1524 of file class.ilNoteGUI.php.

References $_GET, $ilUser, getNotesHTML(), and IL_NOTE_PRIVATE.

1525  {
1526  global $ilUser;
1527 
1528  $suffix = ($_GET["note_type"] == IL_NOTE_PRIVATE)
1529  ? "private"
1530  : "public";
1531  $ilUser->writePref("notes_".$suffix, "y");
1532 
1533  return $this->getNotesHTML();
1534  }
getNotesHTML($a_init_form=true)
const IL_NOTE_PRIVATE
Definition: class.ilNote.php:4
$_GET["client_id"]
global $ilUser
Definition: imgupload.php:15
+ Here is the call graph for this function:

◆ showTargets()

ilNoteGUI::showTargets ( $tpl,
  $a_rep_obj_id,
  $a_note_id,
  $a_obj_type,
  $a_obj_id 
)

show related objects as links

Definition at line 1117 of file class.ilNoteGUI.php.

References $additional, $ilUser, $location, $path, $ref_id, $tpl, ilObject\_getAllReferences(), ilObject\_getIcon(), ilObject\_lookupObjId(), ilObject\_lookupOwner(), ilContainerReference\_lookupTargetId(), ilSCORM2004Node\_lookupTitle(), ilObject\_lookupTitle(), ilObject\_lookupType(), ilUtil\appendUrlParameterString(), ilWorkspaceAccessHandler\getGotoLink(), ilUtil\getImagePath(), and getSubObjectTitle().

Referenced by getNoteListHTML(), and getPDNoteHTML().

1118  {
1119  global $tree, $ilAccess, $objDefinition, $ilUser;
1120 
1121  if ($this->targets_enabled)
1122  {
1123  if ($a_rep_obj_id > 0)
1124  {
1125  // get all visible references of target object
1126 
1127  // repository
1128  $ref_ids = ilObject::_getAllReferences($a_rep_obj_id);
1129  if($ref_ids)
1130  {
1131  $vis_ref_ids = array();
1132  foreach($ref_ids as $ref_id)
1133  {
1134  if ($ilAccess->checkAccess("visible", "", $ref_id))
1135  {
1136  $vis_ref_ids[] = $ref_id;
1137  }
1138  }
1139 
1140  // output links to targets
1141  if (count($vis_ref_ids) > 0)
1142  {
1143  foreach($vis_ref_ids as $vis_ref_id)
1144  {
1145  $type = ilObject::_lookupType($vis_ref_id, true);
1146  $sub_link = $sub_title = "";
1147  if ($type == "sahs") // bad hack, needs general procedure
1148  {
1149  $link = "goto.php?target=sahs_".$vis_ref_id;
1150  $title = ilObject::_lookupTitle($a_rep_obj_id);
1151  if ($a_obj_type == "sco" || $a_obj_type == "seqc" || $a_obj_type == "chap" || $a_obj_type == "pg")
1152  {
1153  $sub_link = "goto.php?target=sahs_".$vis_ref_id."_".$a_obj_id;
1154  include_once("./Modules/Scorm2004/classes/class.ilSCORM2004Node.php");
1155  $sub_title = ilSCORM2004Node::_lookupTitle($a_obj_id);
1156  $sub_icon = ilUtil::getImagePath("icon_".$a_obj_type."_s.png");
1157  }
1158  }
1159  else if ($a_obj_type != "pg")
1160  {
1161  if (!is_object($this->item_list_gui[$type]))
1162  {
1163  $class = $objDefinition->getClassName($type);
1164  $location = $objDefinition->getLocation($type);
1165  $full_class = "ilObj".$class."ListGUI";
1166  include_once($location."/class.".$full_class.".php");
1167  $this->item_list_gui[$type] = new $full_class();
1168  }
1169 
1170  // for references, get original title
1171  // (link will lead to orignal, which basically is wrong though)
1172  if($a_obj_type == "crsr" || $a_obj_type == "catr")
1173  {
1174  include_once "Services/ContainerReference/classes/class.ilContainerReference.php";
1175  $tgt_obj_id = ilContainerReference::_lookupTargetId($a_rep_obj_id);
1176  $title = ilObject::_lookupTitle($tgt_obj_id);
1177  }
1178  else
1179  {
1180  $title = ilObject::_lookupTitle($a_rep_obj_id);
1181  }
1182  $this->item_list_gui[$type]->initItem($vis_ref_id, $a_rep_obj_id, $title);
1183  $link = $this->item_list_gui[$type]->getCommandLink("infoScreen");
1184 
1185  // workaround, because # anchor can't be passed through frameset
1186  $link = ilUtil::appendUrlParameterString($link, "anchor=note_".$a_note_id);
1187 
1188  $link = $this->item_list_gui[$type]->appendRepositoryFrameParameter($link)."#note_".$a_note_id;
1189  }
1190  else
1191  {
1192  $title = ilObject::_lookupTitle($a_rep_obj_id);
1193  $link = "goto.php?target=pg_".$a_obj_id."_".$vis_ref_id;
1194  }
1195 
1196  $par_id = $tree->getParentId($vis_ref_id);
1197 
1198  // sub object link
1199  if ($sub_link != "")
1200  {
1201  if ($this->export_html || $this->print)
1202  {
1203  $tpl->setCurrentBlock("exp_target_sub_object");
1204  }
1205  else
1206  {
1207  $tpl->setCurrentBlock("target_sub_object");
1208  $tpl->setVariable("LINK_SUB_TARGET", $sub_link);
1209  }
1210  $tpl->setVariable("TXT_SUB_TARGET", $sub_title);
1211  $tpl->setVariable("IMG_SUB_TARGET", $sub_icon);
1212  $tpl->parseCurrentBlock();
1213  }
1214 
1215  // container and object link
1216  if ($this->export_html || $this->print)
1217  {
1218  $tpl->setCurrentBlock("exp_target_object");
1219  }
1220  else
1221  {
1222  $tpl->setCurrentBlock("target_object");
1223  $tpl->setVariable("LINK_TARGET", $link);
1224  }
1225  $tpl->setVariable("TXT_CONTAINER",
1227  ilObject::_lookupObjId($par_id)));
1228  $tpl->setVariable("IMG_CONTAINER",
1230  ilObject::_lookupObjId($par_id), "tiny"));
1231  $tpl->setVariable("TXT_TARGET", $title);
1232  $tpl->setVariable("IMG_TARGET",
1233  ilObject::_getIcon($a_rep_obj_id, "tiny"));
1234 
1235  $tpl->parseCurrentBlock();
1236  }
1237  $tpl->touchBlock("target_objects");
1238  }
1239  }
1240  // personal workspace
1241  else
1242  {
1243  // we only need 1 instance
1244  if(!$this->wsp_tree)
1245  {
1246  include_once "Services/PersonalWorkspace/classes/class.ilWorkspaceTree.php";
1247  include_once "Services/PersonalWorkspace/classes/class.ilWorkspaceAccessHandler.php";
1248  $this->wsp_tree = new ilWorkspaceTree($ilUser->getId());
1249  $this->wsp_access_handler = new ilWorkspaceAccessHandler($this->wsp_tree);
1250  }
1251  $node_id = $this->wsp_tree->lookupNodeId($a_rep_obj_id);
1252  if($this->wsp_access_handler->checkAccess("visible", "", $node_id))
1253  {
1254  $path = $this->wsp_tree->getPathFull($node_id);
1255  if($path)
1256  {
1257  $item = array_pop($path);
1258  $parent = array_pop($path);
1259 
1260  if(!$parent["title"])
1261  {
1262  $parent["title"] = $this->lng->txt("wsp_personal_workspace");
1263  }
1264 
1265  // sub-objects
1266  $additional = null;
1267  if($a_obj_id)
1268  {
1269  $sub_title = $this->getSubObjectTitle($a_rep_obj_id, $a_obj_id);
1270  if($sub_title)
1271  {
1272  $item["title"] .= " (".$sub_title.")";
1273  $additional = "_".$a_obj_id;
1274  }
1275  }
1276 
1277  $link = ilWorkspaceAccessHandler::getGotoLink($node_id, $a_rep_obj_id, $additional);
1278  }
1279  // shared resource
1280  else
1281  {
1282  $owner = ilObject::_lookupOwner($a_rep_obj_id);
1283  $parent["title"] = $this->lng->txt("wsp_tab_shared").
1284  " (".ilObject::_lookupOwnerName($owner).")";
1285  $item["title"] = ilObject::_lookupTitle($a_rep_obj_id);
1286  $link = "ilias.php?baseClass=ilPersonalDesktopGUI&cmd=jumpToWorkspace&dsh=".
1287  $owner;
1288  }
1289 
1290  // container and object link
1291  if ($this->export_html || $this->print)
1292  {
1293  $tpl->setCurrentBlock("exp_target_object");
1294  }
1295  else
1296  {
1297  $tpl->setCurrentBlock("target_object");
1298  $tpl->setVariable("LINK_TARGET", $link);
1299  }
1300 
1301 
1302  // :TODO: no images in template ?
1303 
1304  $tpl->setVariable("TXT_CONTAINER", $parent["title"]);
1305  $tpl->setVariable("IMG_CONTAINER",
1306  ilObject::_getIcon($parent["obj_id"], "tiny"));
1307 
1308  $tpl->setVariable("TXT_TARGET", $item["title"]);
1309  $tpl->setVariable("IMG_TARGET",
1310  ilObject::_getIcon($a_rep_obj_id, "tiny"));
1311 
1312  $tpl->parseCurrentBlock();
1313  }
1314  }
1315  }
1316  }
1317  }
static _lookupTitle($a_obj_id)
Lookup Title.
static _getIcon($a_obj_id="", $a_size="big", $a_type="", $a_offline=false)
Get icon for repository item.
_lookupOwner($a_id)
lookup object owner
$location
Definition: buildRTE.php:44
Access handler for personal workspace.
static _lookupTitle($a_id)
lookup object title
static _getAllReferences($a_id)
get all reference ids of object
Tree handler for personal workspace.
getSubObjectTitle($parent_obj_id, $sub_obj_id)
Get sub object title if available with callback.
static appendUrlParameterString($a_url, $a_par, $xml_style=false)
append URL parameter string ("par1=value1&par2=value2...") to given URL string
static getGotoLink($a_node_id, $a_obj_id, $a_additional=null)
static getImagePath($img, $module_path="", $mode="output", $offline=false)
get image path (for images located in a template directory)
static _lookupObjId($a_id)
if(isset($_FILES['img_file']['size']) && $_FILES['img_file']['size'] > 0) $tpl
$additional
Definition: goto.php:89
static _lookupType($a_id, $a_reference=false)
lookup object type
global $ilUser
Definition: imgupload.php:15
$ref_id
Definition: sahs_server.php:39
$path
Definition: index.php:22
static _lookupTargetId($a_obj_id)
lookup target id
+ Here is the call graph for this function:
+ Here is the caller graph for this function:

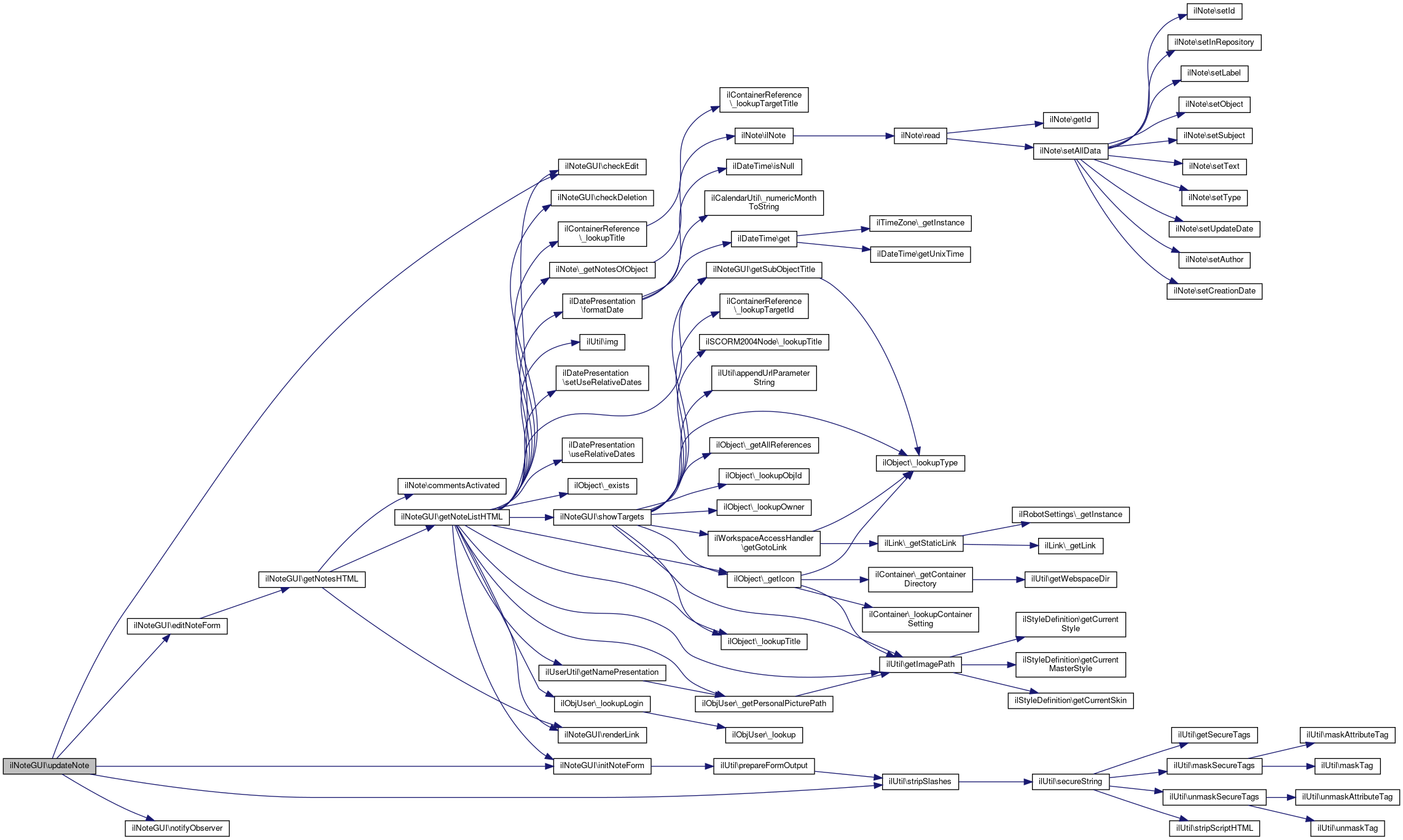
◆ updateNote()

ilNoteGUI::updateNote ( )

update note

Definition at line 1387 of file class.ilNoteGUI.php.

References $_GET, $_POST, $ilCtrl, $ilUser, $lng, checkEdit(), editNoteForm(), initNoteForm(), notifyObserver(), and ilUtil\stripSlashes().

1388  {
1389  global $ilUser, $lng, $ilCtrl;
1390 
1391  $note = new ilNote(ilUtil::stripSlashes($_POST["note_id"]));
1392  $this->initNoteForm("edit", $note->getType(),
1393  $note);
1394 
1395 // if ($this->form->checkInput())
1396 // if ($_POST["note"] != "")
1397 // {
1398  $note->setText(ilUtil::stripSlashes($_POST["note"]));
1399  $note->setSubject(ilUtil::stripSlashes($_POST["sub_note"]));
1400  $note->setLabel(ilUtil::stripSlashes($_POST["note_label"]));
1401  if ($this->checkEdit($note))
1402  {
1403  $note->update();
1404 
1405  $this->notifyObserver("update", $note);
1406 
1407  $ilCtrl->setParameter($this, "note_mess", "mod");
1408  }
1409  $ilCtrl->redirect($this, "showNotes", "notes_top", $this->ajax);
1410 // }
1411 $ilCtrl->redirect($this, "showNotes", "notes_top", $this->ajax);
1412  $this->note_mess = "frmfld";
1413  $this->form->setValuesByPost();
1414  $_GET["note_id"] = $note->getId();
1415  $_GET["note_type"] = $note->getType();
1416  return $this->editNoteForm(false);
1417  }
initNoteForm($a_mode="edit", $a_type, $a_note=null)
Init note form.
$_POST['username']
Definition: cron.php:12
$_GET["client_id"]
checkEdit($a_note)
Check edit.
editNoteForm($a_init_form=true)
get notes list including add note area
Note class.
global $ilCtrl
Definition: ilias.php:18
static stripSlashes($a_str, $a_strip_html=true, $a_allow="")
strip slashes if magic qoutes is enabled
notifyObserver($a_action, $a_note)
Notify observers on update/create.
global $ilUser
Definition: imgupload.php:15
global $lng
Definition: privfeed.php:40
+ Here is the call graph for this function:

Field Documentation

◆ $public_deletion_enabled

ilNoteGUI::$public_deletion_enabled = false

Definition at line 20 of file class.ilNoteGUI.php.

Referenced by checkDeletion().

◆ $repository_mode

ilNoteGUI::$repository_mode = false

Definition at line 21 of file class.ilNoteGUI.php.


The documentation for this class was generated from the following file: