ILIAS  release_4-4 Revision
ilObjExternalToolsSettingsGUI Class Reference

Class ilObjExternalToolsSettingsGUI. More...

+ Inheritance diagram for ilObjExternalToolsSettingsGUI:
+ Collaboration diagram for ilObjExternalToolsSettingsGUI:

Public Member Functions

 ilObjExternalToolsSettingsGUI ($a_data, $a_id, $a_call_by_reference, $a_prepare_output=true)
 Constructor public. More...
 
 getAdminTabs (&$tabs_gui)
 
 getTabs (&$tabs_gui)
 get tabs public More...
 
 addSocialBookmarkObject ()
 
 createSocialBookmarkObject ()
 
 updateSocialBookmarkObject ()
 
 editSocialBookmarkObject ()
 edit a social bookmark More...
 
 enableSocialBookmarksObject ()
 
 disableSocialBookmarksObject ()
 
 deleteSocialBookmarksObject ()
 
 confirmDeleteSocialBookmarksObject ()
 
 editSocialBookmarksObject ()
 Configure social bookmark settings. More...
 
 editMathJaxObject ()
 Configure MathJax settings. More...
 
 saveMathJaxObject ()
 Save MathJax Setttings. More...
 
 editGoogleMapsObject ()
 Configure google maps settings. More...
 
 saveGoogleMapsObject ()
 Save Google Maps Setttings. More...
 
 __initSubTabs ($a_cmd)
 
executeCommand ()
 
- Public Member Functions inherited from ilObjectGUI
 ilObjectGUI ($a_data, $a_id=0, $a_call_by_reference=true, $a_prepare_output=true)
 Constructor public. More...
 
executeCommand ()
 execute command More...
 
 withReferences ()
 determines wether objects are referenced or not (got ref ids or not) More...
 
 setCreationMode ($a_mode=true)
 if true, a creation screen is displayed the current $_GET[ref_id] don't belong to the current class! the mode is determined in ilrepositorygui More...
 
 getCreationMode ()
 get creation mode More...
 
 getAdminTabs (&$tabs_gui)
 administration tabs show only permissions and trash folder More...
 
 getHTML ()
 
 confirmedDeleteObject ()
 confirmed deletion of object -> objects are moved to trash or deleted immediately, if trash is disabled More...
 
 cancelDeleteObject ()
 cancel deletion of object More...
 
 cancelObject ($in_rep=false)
 cancel action and go back to previous page public More...
 
 createObject ()
 create new object form More...
 
 cancelCreation ()
 cancel create action and go back to repository parent More...
 
 saveObject ()
 save object More...
 
 editObject ()
 edit object More...
 
 updateObject ()
 updates object entry in object_data More...
 
 getFormAction ($a_cmd, $a_formaction="")
 get form action for command (command is method name without "Object", e.g. More...
 
 isVisible ($a_ref_id, $a_type)
 
 viewObject ()
 list childs of current object More...
 
 deleteObject ($a_error=false)
 Display deletion confirmation screen. More...
 
 cloneAllObject ()
 Clone single (not container object) Method is overwritten in ilContainerGUI. More...
 

Additional Inherited Members

- Static Public Member Functions inherited from ilObjectGUI
static _gotoRepositoryRoot ($a_raise_error=false)
 Goto repository root. More...
 
static _gotoRepositoryNode ($a_ref_id, $a_cmd="frameset")
 Goto repository root. More...
 
- Data Fields inherited from ilObjectGUI
const COPY_WIZARD_NEEDS_PAGE = 1
 
 $ilias
 
 $objDefinition
 
 $tpl
 
 $tree
 
 $lng
 
 $data
 
 $object
 
 $ref_id
 
 $obj_id
 
 $maxcount
 
 $formaction
 
 $return_location
 
 $target_frame
 
 $tab_target_script
 
 $actions
 
 $sub_objects
 
 $omit_locator = false
 
const CFORM_NEW = 1
 
const CFORM_IMPORT = 2
 
const CFORM_CLONE = 3
 
- Protected Member Functions inherited from ilObjectGUI
 assignObject ()
 
 prepareOutput ()
 prepare output More...
 
 setTitleAndDescription ()
 called by prepare output More...
 
 initHeaderAction ($a_sub_type=null, $a_sub_id=null)
 Add header action menu. More...
 
 insertHeaderAction ($a_list_gui)
 Insert header action into main template. More...
 
 addHeaderAction ()
 Add header action menu. More...
 
 redrawHeaderActionObject ()
 Ajax call: redraw action header only. More...
 
 showMountWebfolderIcon ()
 
 setTabs ()
 set admin tabs public More...
 
 setAdminTabs ()
 set admin tabs public More...
 
 setLocator ()
 set Locator More...
 
 addLocatorItems ()
 should be overwritten to add object specific items (repository items are preloaded) More...
 
 omitLocator ($a_omit=true)
 
 addAdminLocatorItems ($a_do_not_add_object=false)
 should be overwritten to add object specific items (repository items are preloaded) More...
 
 initCreationForms ($a_new_type)
 Init creation froms. More...
 
 getCreationFormsHTML (array $a_forms)
 Get HTML for creation forms (accordion) More...
 
 initCreateForm ($a_new_type)
 Init object creation form. More...
 
 initDidacticTemplate (ilPropertyFormGUI $form)
 Show didactic template types. More...
 
 addDidacticTemplateOptions (array &$a_options)
 Add custom templates. More...
 
 getDidacticTemplateVar ($a_type)
 Get didactic template setting from creation screen. More...
 
 putObjectInTree (ilObject $a_obj, $a_parent_node_id=null)
 Add object to tree at given position. More...
 
 afterSave (ilObject $a_new_object)
 Post (successful) object creation hook. More...
 
 initEditForm ()
 Init object edit form. More...
 
 initEditCustomForm (ilPropertyFormGUI $a_form)
 Add custom fields to update form. More...
 
 getEditFormValues ()
 Get values for edit form. More...
 
 getEditFormCustomValues (array &$a_values)
 Add values to custom edit fields. More...
 
 updateCustom (ilPropertyFormGUI $a_form)
 Insert custom update form values into object. More...
 
 afterUpdate ()
 Post (successful) object update hook. More...
 
 initImportForm ($a_new_type)
 Init object import form. More...
 
 importFileObject ($parent_id=null)
 Import. More...
 
 afterImport (ilObject $a_new_object)
 Post (successful) object import hook. More...
 
 setFormAction ($a_cmd, $a_formaction)
 set specific form action for command More...
 
 getReturnLocation ($a_cmd, $a_location="")
 get return location for command (command is method name without "Object", e.g. More...
 
 setReturnLocation ($a_cmd, $a_location)
 set specific return location for command More...
 
 getTargetFrame ($a_cmd, $a_target_frame="")
 get target frame for command (command is method name without "Object", e.g. More...
 
 setTargetFrame ($a_cmd, $a_target_frame)
 set specific target frame for command More...
 
 showPossibleSubObjects ()
 show possible subobjects (pulldown menu) More...
 
 getTemplateFile ($a_cmd, $a_type="")
 get a template blockfile format: tpl. More...
 
 getTitlesByRefId ($a_ref_ids)
 get Titles of objects this method is used for error messages in methods cut/copy/paste More...
 
 getTabs (&$tabs_gui)
 get tabs abstract method. More...
 
 __showButton ($a_cmd, $a_text, $a_target='')
 
 hitsperpageObject ()
 
__initTableGUI ()
 
 __setTableGUIBasicData (&$tbl, &$result_set, $a_from="")
 standard implementation for tables use 'from' variable use different initial setting of table More...
 
 redirectToRefId ($a_ref_id, $a_cmd="")
 redirects to (repository) view per ref id usually to a container and usually used at the end of a save/import method where the object gui type (of the new object) doesn't match with the type of the current $_GET["ref_id"] value More...
 
 fillCloneTemplate ($a_tpl_varname, $a_type)
 Fill object clone template This method can be called from any object GUI class that wants to offer object cloning. More...
 
 getCenterColumnHTML ()
 Get center column. More...
 
 getRightColumnHTML ()
 Display right column. More...
 
 setColumnSettings ($column_gui)
 May be overwritten in subclasses. More...
 
 checkPermission ($a_perm, $a_cmd="", $a_type="", $a_ref_id=null)
 Check permission and redirect on error. More...
 
 checkPermissionBool ($a_perm, $a_cmd="", $a_type="", $a_ref_id=null)
 Check permission. More...
 
 enableDragDropFileUpload ()
 Enables the file upload into this object by dropping files. More...
 
 handleAutoRating (ilObject $a_new_obj)
 Activate rating automatically if parent container setting. More...
 

Detailed Description

Member Function Documentation

◆ __initSubTabs()

ilObjExternalToolsSettingsGUI::__initSubTabs (   $a_cmd)

Definition at line 513 of file class.ilObjExternalToolsSettingsGUI.php.

Referenced by addSocialBookmarkObject(), createSocialBookmarkObject(), deleteSocialBookmarksObject(), editGoogleMapsObject(), editMathJaxObject(), editSocialBookmarkObject(), editSocialBookmarksObject(), and updateSocialBookmarkObject().

514  {
515 // $overview = ($a_cmd == 'view' or $a_cmd == '') ? true : false;
516  //$delicious = ($a_cmd == 'editDelicious') ? true : false;
517 
518  if($a_cmd == 'view' || $a_cmd == '')
519  {
520  $a_cmd = 'editSocialBookmarks';
521  }
522  $socialbookmarks = ($a_cmd == 'editSocialBookmarks') ? true : false;
523  $gmaps = ($a_cmd == 'editGoogleMaps') ? true : false;
524  $mathjax = ($a_cmd == 'editMathJax') ? true : false;
525 
526 // $this->tabs_gui->addSubTabTarget("overview", $this->ctrl->getLinkTarget($this, "view"),
527 // "", "", "", $overview);
528  /*$this->tabs_gui->addSubTabTarget("delic_extt_delicious", $this->ctrl->getLinkTarget($this, "editDelicious"),
529  "", "", "", $delicious);*/
530  $this->tabs_gui->addSubTabTarget("socialbm_extt_social_bookmarks", $this->ctrl->getLinkTarget($this, "editSocialBookmarks"),
531  "", "", "", $socialbookmarks);
532  $this->tabs_gui->addSubTabTarget("mathjax_mathjax", $this->ctrl->getLinkTarget($this, "editMathJax"),
533  "", "", "", $mathjax);
534  $this->tabs_gui->addSubTabTarget("gmaps_extt_gmaps", $this->ctrl->getLinkTarget($this, "editGoogleMaps"),
535  "", "", "", $gmaps);
536  }
+ Here is the caller graph for this function:

◆ addSocialBookmarkObject()

ilObjExternalToolsSettingsGUI::addSocialBookmarkObject ( )

Definition at line 70 of file class.ilObjExternalToolsSettingsGUI.php.

References $ilCtrl, ilObjectGUI\$lng, __initSubTabs(), and ilSocialBookmarks\_initForm().

71  {
72  global $ilAccess, $rbacreview, $lng, $ilCtrl;
73 
74  if (!$ilAccess->checkAccess("write", "", $this->object->getRefId()))
75  {
76  $this->ilias->raiseError($this->lng->txt("permission_denied"),$this->ilias->error_obj->MESSAGE);
77  }
78 
79  $this->__initSubTabs("editSocialBookmarks");
80 
81  include_once './Services/Administration/classes/class.ilSocialBookmarks.php';
82  $form = ilSocialBookmarks::_initForm($this, 'create');
83  $this->tpl->setVariable('ADM_CONTENT', $form->getHTML());
84  }
global $ilCtrl
Definition: ilias.php:18
redirection script todo: (a better solution should control the processing via a xml file) ...
static _initForm($formhandlerObject, $mode="create", $id=0)
Init Social Bookmark edit/create Form.
+ Here is the call graph for this function:

◆ confirmDeleteSocialBookmarksObject()

ilObjExternalToolsSettingsGUI::confirmDeleteSocialBookmarksObject ( )

Definition at line 265 of file class.ilObjExternalToolsSettingsGUI.php.

References $_GET, $_POST, $ilCtrl, ilObjectGUI\$lng, ilSocialBookmarks\_delete(), and editSocialBookmarksObject().

266  {
267  global $ilAccess, $rbacreview, $lng, $ilCtrl;
268 
269  if (!$ilAccess->checkAccess("write", "", $this->object->getRefId()))
270  {
271  $this->ilias->raiseError($this->lng->txt("permission_denied"),$this->ilias->error_obj->MESSAGE);
272  }
273 
274 
275  $ids = ((int)$_GET['sbm_id']) ? array((int)$_GET['sbm_id']) : $_POST['sbm_id'];
276  include_once './Services/Administration/classes/class.ilSocialBookmarks.php';
277  ilSocialBookmarks::_delete($ids, false);
278  $this->editSocialBookmarksObject();
279  }
$_POST['username']
Definition: cron.php:12
$_GET["client_id"]
static _delete($id)
update a social bookmark service
editSocialBookmarksObject()
Configure social bookmark settings.
global $ilCtrl
Definition: ilias.php:18
redirection script todo: (a better solution should control the processing via a xml file) ...
+ Here is the call graph for this function:

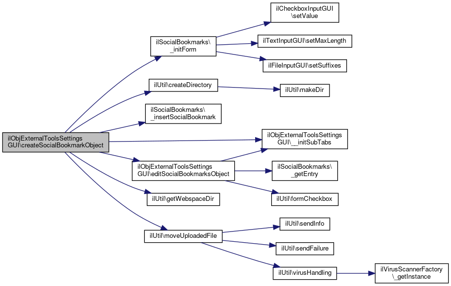
◆ createSocialBookmarkObject()

ilObjExternalToolsSettingsGUI::createSocialBookmarkObject ( )

Definition at line 86 of file class.ilObjExternalToolsSettingsGUI.php.

References $file, $ilCtrl, ilObjectGUI\$lng, $path, __initSubTabs(), ilSocialBookmarks\_initForm(), ilSocialBookmarks\_insertSocialBookmark(), ilUtil\createDirectory(), editSocialBookmarksObject(), ilUtil\getWebspaceDir(), and ilUtil\moveUploadedFile().

87  {
88  global $ilAccess, $rbacreview, $lng, $ilCtrl;
89 
90  if (!$ilAccess->checkAccess("write", "", $this->object->getRefId()))
91  {
92  $this->ilias->raiseError($this->lng->txt("permission_denied"),$this->ilias->error_obj->MESSAGE);
93  }
94 
95  include_once './Services/Administration/classes/class.ilSocialBookmarks.php';
96  $form = ilSocialBookmarks::_initForm($this, 'create');
97  if ($form->checkInput())
98  {
99  $title = $form->getInput('title');
100  $link = $form->getInput('link');
101  $file = $form->getInput('image_file');
102  $active = $form->getInput('activate');
103 
104  $extension = pathinfo($file['name'], PATHINFO_EXTENSION);
105  $icon_path = ilUtil::getWebspaceDir() . DIRECTORY_SEPARATOR . 'social_bm_icons' . DIRECTORY_SEPARATOR . time() . '.' . $extension;
106 
107  $path = ilUtil::getWebspaceDir() . DIRECTORY_SEPARATOR . 'social_bm_icons';
108  if (!is_dir($path))
110 
111  ilSocialBookmarks::_insertSocialBookmark($title, $link, $active, $icon_path);
112 
113  ilUtil::moveUploadedFile($file['tmp_name'], $file['name'], $icon_path);
114 
115  $this->editSocialBookmarksObject();
116  }
117  else
118  {
119  $this->__initSubTabs("editSocialBookmarks");
120  $form->setValuesByPost();
121  $this->tpl->setVariable('ADM_CONTENT', $form->getHTML());
122  }
123  }
print $file
editSocialBookmarksObject()
Configure social bookmark settings.
global $ilCtrl
Definition: ilias.php:18
static moveUploadedFile($a_file, $a_name, $a_target, $a_raise_errors=true, $a_mode="move_uploaded")
move uploaded file
redirection script todo: (a better solution should control the processing via a xml file) ...
static createDirectory($a_dir, $a_mod=0755)
create directory
static _insertSocialBookmark($title, $link, $active, $icon_path)
insert new social bookmark service
static _initForm($formhandlerObject, $mode="create", $id=0)
Init Social Bookmark edit/create Form.
$path
Definition: index.php:22
static getWebspaceDir($mode="filesystem")
get webspace directory
+ Here is the call graph for this function:

◆ deleteSocialBookmarksObject()

ilObjExternalToolsSettingsGUI::deleteSocialBookmarksObject ( )

Definition at line 231 of file class.ilObjExternalToolsSettingsGUI.php.

References $_GET, $_POST, $ilCtrl, ilObjectGUI\$lng, __initSubTabs(), and ilSocialBookmarks\_getEntry().

232  {
233  global $ilAccess, $rbacreview, $lng, $ilCtrl;
234 
235  if (!$ilAccess->checkAccess("write", "", $this->object->getRefId()))
236  {
237  $this->ilias->raiseError($this->lng->txt("permission_denied"),$this->ilias->error_obj->MESSAGE);
238 
239  }
240 
241  $this->__initSubTabs("editSocialBookmarks");
242 
243  include_once("Services/Utilities/classes/class.ilConfirmationGUI.php");
244  $c_gui = new ilConfirmationGUI();
245 
246  $ids = ((int)$_GET['sbm_id']) ? array((int)$_GET['sbm_id']) : $_POST['sbm_id'];
247 
248  // set confirm/cancel commands
249  $c_gui->setFormAction($ilCtrl->getFormAction($this, "confirmDeleteSocialBookmarks"));
250  $c_gui->setHeaderText($lng->txt("socialbm_sure_delete_entry"));
251  $c_gui->setCancel($lng->txt("cancel"), "editSocialBookmarks");
252  $c_gui->setConfirm($lng->txt("confirm"), "confirmDeleteSocialBookmarks");
253 
254  include_once './Services/Administration/classes/class.ilSocialBookmarks.php';
255  // add items to delete
256  foreach($ids as $id)
257  {
258  $entry = ilSocialBookmarks::_getEntry($id);
259  $c_gui->addItem("sbm_id[]", $id, $entry->sbm_title . ' (' . str_replace('{', '{', $entry->sbm_link) . ')');
260  }
261 
262  $this->tpl->setVariable('ADM_CONTENT', $c_gui->getHTML());
263  }
$_POST['username']
Definition: cron.php:12
$_GET["client_id"]
global $ilCtrl
Definition: ilias.php:18
redirection script todo: (a better solution should control the processing via a xml file) ...
Confirmation screen class.
+ Here is the call graph for this function:

◆ disableSocialBookmarksObject()

ilObjExternalToolsSettingsGUI::disableSocialBookmarksObject ( )

Definition at line 216 of file class.ilObjExternalToolsSettingsGUI.php.

References $_GET, $_POST, $ilCtrl, ilObjectGUI\$lng, ilSocialBookmarks\_setActive(), and editSocialBookmarksObject().

217  {
218  global $ilAccess, $rbacreview, $lng, $ilCtrl;
219 
220  if (!$ilAccess->checkAccess("write", "", $this->object->getRefId()))
221  {
222  $this->ilias->raiseError($this->lng->txt("permission_denied"),$this->ilias->error_obj->MESSAGE);
223 
224  }
225  $ids = ((int)$_GET['sbm_id']) ? array((int)$_GET['sbm_id']) : $_POST['sbm_id'];
226  include_once './Services/Administration/classes/class.ilSocialBookmarks.php';
227  ilSocialBookmarks::_setActive($ids, false);
228  $this->editSocialBookmarksObject();
229  }
$_POST['username']
Definition: cron.php:12
$_GET["client_id"]
editSocialBookmarksObject()
Configure social bookmark settings.
global $ilCtrl
Definition: ilias.php:18
static _setActive($id, $active=true)
update a social bookmark service
redirection script todo: (a better solution should control the processing via a xml file) ...
+ Here is the call graph for this function:

◆ editGoogleMapsObject()

ilObjExternalToolsSettingsGUI::editGoogleMapsObject ( )

Configure google maps settings.

public

Definition at line 451 of file class.ilObjExternalToolsSettingsGUI.php.

References $ilCtrl, ilObjectGUI\$lng, ilObjectGUI\$tpl, __initSubTabs(), ilCheckboxInputGUI\setChecked(), and ilLocationInputGUI\setLatitude().

452  {
453  global $ilAccess, $lng, $ilCtrl, $tpl;
454 
455  $gm_set = new ilSetting("google_maps");
456 
457  if (!$ilAccess->checkAccess("write", "", $this->object->getRefId()))
458  {
459  $this->ilias->raiseError($this->lng->txt("permission_denied"),$this->ilias->error_obj->MESSAGE);
460  }
461 
462  $this->__initSubTabs("editGoogleMaps");
463 
464  $std_latitude = $gm_set->get("std_latitude");
465  $std_longitude = $gm_set->get("std_longitude");
466  $std_zoom = $gm_set->get("std_zoom");
467  $api_url = "http://www.google.com/apis/maps/signup.html";
468 
469  include_once("./Services/Form/classes/class.ilPropertyFormGUI.php");
470  $form = new ilPropertyFormGUI();
471  $form->setFormAction($ilCtrl->getFormAction($this));
472  $form->setTitle($lng->txt("gmaps_settings"));
473 
474  // Enable Google Maps
475  $enable = new ilCheckboxInputGUI($lng->txt("gmaps_enable_gmaps"), "enable");
476  $enable->setChecked($gm_set->get("enable"));
477  $enable->setInfo($lng->txt("gmaps_enable_gmaps_info"));
478  $form->addItem($enable);
479 
480  // location property
481  $loc_prop = new ilLocationInputGUI($lng->txt("gmaps_std_location"),
482  "std_location");
483  $loc_prop->setLatitude($std_latitude);
484  $loc_prop->setLongitude($std_longitude);
485  $loc_prop->setZoom($std_zoom);
486  $form->addItem($loc_prop);
487 
488  $form->addCommandButton("saveGoogleMaps", $lng->txt("save"));
489  $form->addCommandButton("view", $lng->txt("cancel"));
490 
491  $tpl->setVariable("ADM_CONTENT", $form->getHTML());
492  }
setLatitude($a_latitude)
Set Latitude.
ILIAS Setting Class.
This class represents a property form user interface.
This class represents a checkbox property in a property form.
global $ilCtrl
Definition: ilias.php:18
setChecked($a_checked)
Set Checked.
This class represents a location property in a property form.
redirection script todo: (a better solution should control the processing via a xml file) ...
+ Here is the call graph for this function:

◆ editMathJaxObject()

ilObjExternalToolsSettingsGUI::editMathJaxObject ( )

Configure MathJax settings.

Definition at line 375 of file class.ilObjExternalToolsSettingsGUI.php.

References $ilCtrl, ilObjectGUI\$lng, $mathJaxSetting, $options, $si, ilObjectGUI\$tpl, __initSubTabs(), ilCheckboxInputGUI\setChecked(), and ilFormPropertyGUI\setInfo().

376  {
377  global $ilAccess, $rbacreview, $lng, $ilCtrl, $tpl;
378 
379  $mathJaxSetting = new ilSetting("MathJax");
380  $path_to_mathjax = $mathJaxSetting->get("path_to_mathjax");
381 
382  $this->__initSubTabs("editMathJax");
383 
384  include_once("./Services/Form/classes/class.ilPropertyFormGUI.php");
385  $form = new ilPropertyFormGUI();
386  $form->setFormAction($ilCtrl->getFormAction($this));
387  $form->setTitle($lng->txt("mathjax_settings"));
388 
389  // Enable MathJax
390  $enable = new ilCheckboxInputGUI($lng->txt("mathjax_enable_mathjax"), "enable");
391  $enable->setChecked($mathJaxSetting->get("enable"));
392  $enable->setInfo($lng->txt("mathjax_enable_mathjax_info")." <a target='blank' href='http://www.mathjax.org/'>MathJax</a>");
393  $form->addItem($enable);
394 
395  // Path to mathjax
396  $text_prop = new ilTextInputGUI($lng->txt("mathjax_path_to_mathjax"), "path_to_mathjax");
397  $text_prop->setInfo($lng->txt("mathjax_path_to_mathjax_desc"));
398  $text_prop->setValue($path_to_mathjax);
399  $text_prop->setRequired(true);
400  $text_prop->setMaxLength(400);
401  $text_prop->setSize(100);
402  $enable->addSubItem($text_prop);
403 
404  // mathjax limiter
405  $options = array(
406  0 => '\(...\)',
407  1 => '[tex]...[/tex]',
408  2 => '&lt;span class="math"&gt;...&lt;/span&gt;'
409  );
410  $si = new ilSelectInputGUI($this->lng->txt("mathjax_limiter"), "limiter");
411  $si->setOptions($options);
412  $si->setValue($mathJaxSetting->get("limiter"));
413  $si->setInfo($this->lng->txt("mathjax_limiter_info"));
414  $enable->addSubItem($si);
415 
416  if ($ilAccess->checkAccess("write", "", $this->object->getRefId()))
417  {
418  $form->addCommandButton("saveMathJax", $lng->txt("save"));
419  }
420 
421  $tpl->setVariable("ADM_CONTENT", $form->getHTML());
422  }
ILIAS Setting Class.
This class represents a selection list property in a property form.
This class represents a property form user interface.
This class represents a checkbox property in a property form.
global $ilCtrl
Definition: ilias.php:18
setInfo($a_info)
Set Information Text.
setChecked($a_checked)
Set Checked.
if(!is_array($argv)) $options
This class represents a text property in a property form.
if(strpos($jquery_path, './')===0) else if(strpos($jquery_path, '.')===0) $mathJaxSetting
Definition: latex.php:34
+ Here is the call graph for this function:

◆ editSocialBookmarkObject()

ilObjExternalToolsSettingsGUI::editSocialBookmarkObject ( )

edit a social bookmark

public

Definition at line 175 of file class.ilObjExternalToolsSettingsGUI.php.

References $_GET, $ilCtrl, ilObjectGUI\$lng, $row, __initSubTabs(), ilSocialBookmarks\_getEntry(), and ilSocialBookmarks\_initForm().

176  {
177  global $ilAccess, $rbacreview, $lng, $ilCtrl;
178 
179  if (!$ilAccess->checkAccess("write", "", $this->object->getRefId()))
180  {
181  $this->ilias->raiseError($this->lng->txt("permission_denied"),$this->ilias->error_obj->MESSAGE);
182  }
183 
184  $this->__initSubTabs("editSocialBookmarks");
185 
186  include_once './Services/Administration/classes/class.ilSocialBookmarks.php';
188  $dset = array
189  (
190  'sbm_id' => $row->sbm_id,
191  'title' => $row->sbm_title,
192  'link' => $row->sbm_link,
193  'activate' => $row->sbm_active
194  );
195 
196  $form = ilSocialBookmarks::_initForm($this, 'update');
197  $form->setValuesByArray($dset);
198  $this->tpl->setVariable('ADM_CONTENT', $form->getHTML());
199  }
$_GET["client_id"]
global $ilCtrl
Definition: ilias.php:18
redirection script todo: (a better solution should control the processing via a xml file) ...
static _initForm($formhandlerObject, $mode="create", $id=0)
Init Social Bookmark edit/create Form.
+ Here is the call graph for this function:

◆ editSocialBookmarksObject()

ilObjExternalToolsSettingsGUI::editSocialBookmarksObject ( )

Configure social bookmark settings.

public

Definition at line 286 of file class.ilObjExternalToolsSettingsGUI.php.

References $ilCtrl, ilObjectGUI\$lng, $row, __initSubTabs(), ilSocialBookmarks\_getEntry(), and ilUtil\formCheckbox().

Referenced by confirmDeleteSocialBookmarksObject(), createSocialBookmarkObject(), disableSocialBookmarksObject(), enableSocialBookmarksObject(), and updateSocialBookmarkObject().

287  {
288  global $ilAccess, $rbacreview, $lng, $ilCtrl;
289 
290  if (!$ilAccess->checkAccess("write", "", $this->object->getRefId()))
291  {
292  $this->ilias->raiseError($this->lng->txt("permission_denied"),$this->ilias->error_obj->MESSAGE);
293  }
294 
295  $this->__initSubTabs("editSocialBookmarks");
296 
297 
298 
299  include_once("./Services/UIComponent/AdvancedSelectionList/classes/class.ilAdvancedSelectionListGUI.php");
300 
301  include_once './Services/Administration/classes/class.ilSocialBookmarks.php';
303 
304  $counter = 0;
305  foreach($rset as $row)
306  {
307  $current_selection_list = new ilAdvancedSelectionListGUI();
308  $current_selection_list->setListTitle($lng->txt("actions"));
309  $current_selection_list->setId("act_".$counter++);
310 
311  $ilCtrl->setParameter($this, 'sbm_id', $row->sbm_id);
312 
313  $current_selection_list->addItem($lng->txt("edit"), '', $ilCtrl->getLinkTarget($this, "editSocialBookmark"));
314  $current_selection_list->addItem($lng->txt("delete"), '', $ilCtrl->getLinkTarget($this, "deleteSocialBookmarks"));
315 
316  $toggle_action = '';
317  if ($row->sbm_active)
318  {
319  $current_selection_list->addItem($lng->txt("socialbm_disable"), '', $toggle_action = $ilCtrl->getLinkTarget($this, "disableSocialBookmarks"));
320  }
321  else
322  {
323  $current_selection_list->addItem($lng->txt("socialbm_enable"), '', $toggle_action = $ilCtrl->getLinkTarget($this, "enableSocialBookmarks"));
324  }
325 
326 
327 
328  $dset[] = array
329  (
330  'CHECK' => ilUtil::formCheckbox(0, 'sbm_id[]', $row->sbm_id),
331  'ID' => $row->sbm_id,
332  'TITLE' => $row->sbm_title,
333  'LINK' => str_replace('{', '&#123;', $row->sbm_link),
334  'ICON' => $row->sbm_icon,
335  'ACTIVE' => $row->sbm_active ? $lng->txt('enabled') : $lng->txt('disabled'),
336  'ACTIONS' => $current_selection_list->getHTML(),
337  'TOGGLE_LINK' => $toggle_action
338  );
339  $ilCtrl->clearParameters($this);
340  }
341 
342  require_once 'Services/Table/classes/class.ilTable2GUI.php';
343  $table = new ilTable2GUI($this, 'editSocialBookmarks');
344  $table->setFormName('smtable');
345  $table->setId('smtable');
346  $table->setPrefix('sm');
347  $table->setFormAction($ilCtrl->getFormAction($this, 'saveSocialBookmarks'));
348  $table->addColumn('', 'check', '', true);
349  $table->addColumn($lng->txt('icon'), '');
350  $table->addColumn($lng->txt('title'), 'TITLE');
351  $table->addColumn($lng->txt('link'), 'LINK');
352  $table->addColumn($lng->txt('active'), 'ACTIVE');
353  $table->addColumn($lng->txt('actions'), '');
354  $table->setTitle($lng->txt('bm_manage_social_bm'));
355  $table->setData($dset);
356  $table->setRowTemplate('tpl.social_bookmarking_row.html', 'Services/Administration');
357  $table->setSelectAllCheckbox('sbm_id');
358 
359  $table->setDefaultOrderField("title");
360  $table->setDefaultOrderDirection("asc");
361 
362  $table->addMultiCommand('enableSocialBookmarks', $lng->txt('socialbm_enable'));
363  $table->addMultiCommand('disableSocialBookmarks', $lng->txt('socialbm_disable'));
364  $table->addMultiCommand('deleteSocialBookmarks', $lng->txt('delete'));
365 
366  $table->addCommandButton('addSocialBookmark', $lng->txt('create'));
367 
368  $this->tpl->setVariable('ADM_CONTENT', $table->getHTML());
369  }
global $ilCtrl
Definition: ilias.php:18
Class ilTable2GUI.
redirection script todo: (a better solution should control the processing via a xml file) ...
User interface class for advanced drop-down selection lists.
static formCheckbox($checked, $varname, $value, $disabled=false)
??? public
+ Here is the call graph for this function:
+ Here is the caller graph for this function:

◆ enableSocialBookmarksObject()

ilObjExternalToolsSettingsGUI::enableSocialBookmarksObject ( )

Definition at line 201 of file class.ilObjExternalToolsSettingsGUI.php.

References $_GET, $_POST, $ilCtrl, ilObjectGUI\$lng, ilSocialBookmarks\_setActive(), and editSocialBookmarksObject().

202  {
203  global $ilAccess, $rbacreview, $lng, $ilCtrl;
204 
205  if (!$ilAccess->checkAccess("write", "", $this->object->getRefId()))
206  {
207  $this->ilias->raiseError($this->lng->txt("permission_denied"),$this->ilias->error_obj->MESSAGE);
208  }
209 
210  $ids = ((int)$_GET['sbm_id']) ? array((int)$_GET['sbm_id']) : $_POST['sbm_id'];
211  include_once './Services/Administration/classes/class.ilSocialBookmarks.php';
212  ilSocialBookmarks::_setActive($ids, true);
213  $this->editSocialBookmarksObject();
214  }
$_POST['username']
Definition: cron.php:12
$_GET["client_id"]
editSocialBookmarksObject()
Configure social bookmark settings.
global $ilCtrl
Definition: ilias.php:18
static _setActive($id, $active=true)
update a social bookmark service
redirection script todo: (a better solution should control the processing via a xml file) ...
+ Here is the call graph for this function:

◆ executeCommand()

& ilObjExternalToolsSettingsGUI::executeCommand ( )

Definition at line 538 of file class.ilObjExternalToolsSettingsGUI.php.

References $cmd, $ret, and ilObjectGUI\prepareOutput().

539  {
540 
541  $next_class = $this->ctrl->getNextClass($this);
542  $cmd = $this->ctrl->getCmd();
543  $this->prepareOutput();
544 
545  switch($next_class)
546  {
547  case 'ilecssettingsgui':
548  $this->tabs_gui->setTabActive('ecs_server_settings');
549  include_once('./Services/WebServices/ECS/classes/class.ilECSSettingsGUI.php');
550  $this->ctrl->forwardCommand(new ilECSSettingsGUI());
551  break;
552 
553  case 'ilpermissiongui':
554  include_once("Services/AccessControl/classes/class.ilPermissionGUI.php");
555  $perm_gui =& new ilPermissionGUI($this);
556  $ret =& $this->ctrl->forwardCommand($perm_gui);
557  $this->tabs_gui->setTabActive('perm_settings');
558  break;
559 
560  default:
561  $this->tabs_gui->setTabActive('settings');
562  if(!$cmd || $cmd == 'view')
563  {
564  $cmd = "editSocialBookmarks";
565  }
566  $cmd .= "Object";
567  $this->$cmd();
568 
569  break;
570  }
571  return true;
572  }
$cmd
Definition: sahs_server.php:35
prepareOutput()
prepare output
New PermissionGUI (extends from old ilPermission2GUI) RBAC related output.
+ Here is the call graph for this function:

◆ getAdminTabs()

ilObjExternalToolsSettingsGUI::getAdminTabs ( $tabs_gui)

Definition at line 36 of file class.ilObjExternalToolsSettingsGUI.php.

References getTabs().

37  {
38  $this->getTabs($tabs_gui);
39  }
+ Here is the call graph for this function:

◆ getTabs()

ilObjExternalToolsSettingsGUI::getTabs ( $tabs_gui)

get tabs public

Parameters
objecttabs gui object

Definition at line 46 of file class.ilObjExternalToolsSettingsGUI.php.

Referenced by getAdminTabs().

47  {
48  global $rbacsystem;
49 
50  $this->ctrl->setParameter($this,"ref_id",$this->object->getRefId());
51 
52  if ($rbacsystem->checkAccess("visible,read",$this->object->getRefId()))
53  {
54  $tabs_gui->addTarget("settings",
55 // $this->ctrl->getLinkTarget($this, "view"),
56 // array("view","editDelicious", "editGoogleMaps","editMathJax", ""), "", "");
57 
58  $this->ctrl->getLinkTarget($this, "editSocialBookmarks"),
59  array("editDelicious", "editGoogleMaps","editMathJax", ""), "", "");
60  $this->lng->loadLanguageModule('ecs');
61  }
62 
63  if ($rbacsystem->checkAccess('edit_permission',$this->object->getRefId()))
64  {
65  $tabs_gui->addTarget("perm_settings",
66  $this->ctrl->getLinkTargetByClass(array(get_class($this),'ilpermissiongui'), "perm"), array("perm","info","owner"), 'ilpermissiongui');
67  }
68  }
+ Here is the caller graph for this function:

◆ ilObjExternalToolsSettingsGUI()

ilObjExternalToolsSettingsGUI::ilObjExternalToolsSettingsGUI (   $a_data,
  $a_id,
  $a_call_by_reference,
  $a_prepare_output = true 
)

Constructor public.

Definition at line 24 of file class.ilObjExternalToolsSettingsGUI.php.

References ilObjectGUI\$lng, and ilObjectGUI\ilObjectGUI().

25  {
26  global $lng;
27 
28  $this->type = "extt";
29  $this->ilObjectGUI($a_data,$a_id,$a_call_by_reference,false);
30 
31  $lng->loadLanguageModule("delic");
32  $lng->loadLanguageModule("gmaps");
33  $lng->loadLanguageModule("mathjax");
34  }
ilObjectGUI($a_data, $a_id=0, $a_call_by_reference=true, $a_prepare_output=true)
Constructor public.
+ Here is the call graph for this function:

◆ saveGoogleMapsObject()

ilObjExternalToolsSettingsGUI::saveGoogleMapsObject ( )

Save Google Maps Setttings.

Definition at line 498 of file class.ilObjExternalToolsSettingsGUI.php.

References $_POST, $ilCtrl, and ilUtil\stripSlashes().

499  {
500  global $ilCtrl;
501 
502  $gm_set = new ilSetting("google_maps");
503 
504  $gm_set->set("enable", ilUtil::stripSlashes($_POST["enable"]));
505  $gm_set->set("std_latitude", ilUtil::stripSlashes($_POST["std_location"]["latitude"]));
506  $gm_set->set("std_longitude", ilUtil::stripSlashes($_POST["std_location"]["longitude"]));
507  $gm_set->set("std_zoom", ilUtil::stripSlashes($_POST["std_location"]["zoom"]));
508 
509  $ilCtrl->redirect($this, "editGoogleMaps");
510  }
ILIAS Setting Class.
$_POST['username']
Definition: cron.php:12
global $ilCtrl
Definition: ilias.php:18
static stripSlashes($a_str, $a_strip_html=true, $a_allow="")
strip slashes if magic qoutes is enabled
+ Here is the call graph for this function:

◆ saveMathJaxObject()

ilObjExternalToolsSettingsGUI::saveMathJaxObject ( )

Save MathJax Setttings.

Definition at line 427 of file class.ilObjExternalToolsSettingsGUI.php.

References $_POST, $ilCtrl, ilObjectGUI\$lng, $mathJaxSetting, ilUtil\sendInfo(), and ilUtil\stripSlashes().

428  {
429  global $ilCtrl, $lng, $ilAccess;
430 
431  if ($ilAccess->checkAccess("write", "", $this->object->getRefId()))
432  {
433  $path_to_mathjax = ilUtil::stripSlashes($_POST["path_to_mathjax"]);
434  $mathJaxSetting = new ilSetting("MathJax");
435  if ($_POST["enable"])
436  {
437  $mathJaxSetting->set("path_to_mathjax", $path_to_mathjax);
438  $mathJaxSetting->set("limiter", (int) $_POST["limiter"]);
439  }
440  $mathJaxSetting->set("enable", ilUtil::stripSlashes($_POST["enable"]));
441  ilUtil::sendInfo($lng->txt("msg_obj_modified"));
442  }
443  $ilCtrl->redirect($this, "editMathJax");
444  }
ILIAS Setting Class.
$_POST['username']
Definition: cron.php:12
global $ilCtrl
Definition: ilias.php:18
static sendInfo($a_info="", $a_keep=false)
Send Info Message to Screen.
static stripSlashes($a_str, $a_strip_html=true, $a_allow="")
strip slashes if magic qoutes is enabled
if(strpos($jquery_path, './')===0) else if(strpos($jquery_path, '.')===0) $mathJaxSetting
Definition: latex.php:34
+ Here is the call graph for this function:

◆ updateSocialBookmarkObject()

ilObjExternalToolsSettingsGUI::updateSocialBookmarkObject ( )

Definition at line 125 of file class.ilObjExternalToolsSettingsGUI.php.

References $file, $ilCtrl, ilObjectGUI\$lng, $path, __initSubTabs(), ilSocialBookmarks\_deleteImage(), ilSocialBookmarks\_initForm(), ilSocialBookmarks\_updateSocialBookmark(), ilUtil\createDirectory(), editSocialBookmarksObject(), ilUtil\getWebspaceDir(), and ilUtil\moveUploadedFile().

126  {
127  global $ilAccess, $rbacreview, $lng, $ilCtrl;
128 
129  if (!$ilAccess->checkAccess("write", "", $this->object->getRefId()))
130  {
131  $this->ilias->raiseError($this->lng->txt("permission_denied"),$this->ilias->error_obj->MESSAGE);
132  }
133 
134  include_once './Services/Administration/classes/class.ilSocialBookmarks.php';
135  $form = ilSocialBookmarks::_initForm($this, 'update');
136  if ($form->checkInput())
137  {
138  $title = $form->getInput('title');
139  $link = $form->getInput('link');
140  $file = $form->getInput('image_file');
141  $active = $form->getInput('activate');
142  $id = $form->getInput('sbm_id');
143 
144  if (!$file['name'])
145  ilSocialBookmarks::_updateSocialBookmark($id, $title, $link, $active);
146  else
147  {
148  $extension = pathinfo($file['name'], PATHINFO_EXTENSION);
149  $icon_path = ilUtil::getWebspaceDir() . DIRECTORY_SEPARATOR . 'social_bm_icons' . DIRECTORY_SEPARATOR . time() . '.' . $extension;
150 
151  $path = ilUtil::getWebspaceDir() . DIRECTORY_SEPARATOR . 'social_bm_icons';
152  if (!is_dir($path))
154 
156  ilSocialBookmarks::_updateSocialBookmark($id, $title, $link, $active, $icon_path);
157  ilUtil::moveUploadedFile($file['tmp_name'], $file['name'], $icon_path);
158  }
159 
160  $this->editSocialBookmarksObject();
161  }
162  else
163  {
164  $this->__initSubTabs("editSocialBookmarks");
165  $form->setValuesByPost();
166  $this->tpl->setVariable('ADM_CONTENT', $form->getHTML());
167  }
168  }
print $file
editSocialBookmarksObject()
Configure social bookmark settings.
global $ilCtrl
Definition: ilias.php:18
static moveUploadedFile($a_file, $a_name, $a_target, $a_raise_errors=true, $a_mode="move_uploaded")
move uploaded file
static _deleteImage($id)
delete image of an service
redirection script todo: (a better solution should control the processing via a xml file) ...
static createDirectory($a_dir, $a_mod=0755)
create directory
static _updateSocialBookmark($id, $title, $link, $active, $icon_path=false)
update a social bookmark service
static _initForm($formhandlerObject, $mode="create", $id=0)
Init Social Bookmark edit/create Form.
$path
Definition: index.php:22
static getWebspaceDir($mode="filesystem")
get webspace directory
+ Here is the call graph for this function:

The documentation for this class was generated from the following file: