ILIAS  release_4-4 Revision
ilObjCourseVerificationGUI Class Reference

GUI class for course verification. More...

+ Inheritance diagram for ilObjCourseVerificationGUI:
+ Collaboration diagram for ilObjCourseVerificationGUI:

Public Member Functions

 getType ()
 
 create ()
 List all tests in which current user participated. More...
 
 save ()
 create new instance and save it More...
 
 deliver ()
 
 render ($a_return=false, $a_url=false)
 Render content. More...
 
 downloadFromPortfolioPage (ilPortfolioPage $a_page)
 
 _goto ($a_target)
 
- Public Member Functions inherited from ilObject2GUI
 __construct ($a_id=0, $a_id_type=self::REPOSITORY_NODE_ID, $a_parent_node_id=0)
 Constructor. More...
 
executeCommand ()
 execute command More...
 
 delete ()
 Display delete confirmation form (repository/workspace switch) More...
 
 confirmedDelete ()
 Delete objects (repository/workspace switch) More...
 
 getHTML ()
 
 withReferences ()
 Final/Private declaration of unchanged parent methods. More...
 
 setCreationMode ($a_mode=true)
 
 getCreationMode ()
 
 isVisible ()
 
 trash ()
 
 undelete ()
 
 cancelDelete ()
 
 removeFromSystem ()
 
 cloneAll ()
 
 view ()
 view object content (repository/workspace switch) More...
 
 getType ()
 Functions that must be overwritten. More...
 
 create ()
 Deleted in ilObject. More...
 
 save ()
 
 edit ()
 
 update ()
 
 cancel ()
 
 importFile ()
 Import. More...
 
- Public Member Functions inherited from ilObjectGUI
 ilObjectGUI ($a_data, $a_id=0, $a_call_by_reference=true, $a_prepare_output=true)
 Constructor public. More...
 
executeCommand ()
 execute command More...
 
 withReferences ()
 determines wether objects are referenced or not (got ref ids or not) More...
 
 setCreationMode ($a_mode=true)
 if true, a creation screen is displayed the current $_GET[ref_id] don't belong to the current class! the mode is determined in ilrepositorygui More...
 
 getCreationMode ()
 get creation mode More...
 
 getAdminTabs (&$tabs_gui)
 administration tabs show only permissions and trash folder More...
 
 getHTML ()
 
 confirmedDeleteObject ()
 confirmed deletion of object -> objects are moved to trash or deleted immediately, if trash is disabled More...
 
 cancelDeleteObject ()
 cancel deletion of object More...
 
 cancelObject ($in_rep=false)
 cancel action and go back to previous page public More...
 
 createObject ()
 create new object form More...
 
 cancelCreation ()
 cancel create action and go back to repository parent More...
 
 saveObject ()
 save object More...
 
 editObject ()
 edit object More...
 
 updateObject ()
 updates object entry in object_data More...
 
 getFormAction ($a_cmd, $a_formaction="")
 get form action for command (command is method name without "Object", e.g. More...
 
 isVisible ($a_ref_id, $a_type)
 
 viewObject ()
 list childs of current object More...
 
 deleteObject ($a_error=false)
 Display deletion confirmation screen. More...
 
 cloneAllObject ()
 Clone single (not container object) Method is overwritten in ilContainerGUI. More...
 

Additional Inherited Members

- Static Public Member Functions inherited from ilObjectGUI
static _gotoRepositoryRoot ($a_raise_error=false)
 Goto repository root. More...
 
static _gotoRepositoryNode ($a_ref_id, $a_cmd="frameset")
 Goto repository root. More...
 
- Data Fields inherited from ilObject2GUI
 $tree
 
const OBJECT_ID = 0
 
const REPOSITORY_NODE_ID = 1
 
const WORKSPACE_NODE_ID = 2
 
const REPOSITORY_OBJECT_ID = 3
 
const WORKSPACE_OBJECT_ID = 4
 
const PORTFOLIO_OBJECT_ID = 5
 
- Data Fields inherited from ilObjectGUI
const COPY_WIZARD_NEEDS_PAGE = 1
 
 $ilias
 
 $objDefinition
 
 $tpl
 
 $tree
 
 $lng
 
 $data
 
 $object
 
 $ref_id
 
 $obj_id
 
 $maxcount
 
 $formaction
 
 $return_location
 
 $target_frame
 
 $tab_target_script
 
 $actions
 
 $sub_objects
 
 $omit_locator = false
 
const CFORM_NEW = 1
 
const CFORM_IMPORT = 2
 
const CFORM_CLONE = 3
 
- Protected Member Functions inherited from ilObject2GUI
 afterConstructor ()
 Do anything that should be done after constructor in here. More...
 
 assignObject ()
 create object instance as internal property (repository/workspace switch) More...
 
 getAccessHandler ()
 Get access handler. More...
 
 setLocator ()
 set Locator More...
 
 deleteConfirmation ()
 Display delete confirmation form (workspace specific) More...
 
 deleteConfirmedObjects ()
 Delete objects (workspace specific) More...
 
 prepareOutput ()
 
 setTitleAndDescription ()
 
 showUpperIcon ()
 
 omitLocator ($a_omit=true)
 
 getTargetFrame ($a_cmd, $a_target_frame="")
 
 setTargetFrame ($a_cmd, $a_target_frame)
 
 getCenterColumnHTML ()
 
 getRightColumnHTML ()
 
 setColumnSettings ($column_gui)
 
 checkPermission ($a_perm, $a_cmd="")
 
 showPossibleSubObjects ()
 
 redirectToRefId ()
 
 fillCloneTemplate ($a_tpl_varname, $a_type)
 
 fillCloneSearchTemplate ($a_tpl_varname, $a_type)
 
 searchCloneSource ()
 
 buildCloneSelect ($existing_objs)
 
 addAdminLocatorItems ()
 
 setTabs ()
 create tabs (repository/workspace switch) More...
 
 getReturnLocation ()
 Deprecated functions. More...
 
 setReturnLocation ()
 
 showActions ()
 
 getTitlesByRefId ()
 
 getTabs ()
 
 __showButton ()
 
 hitsperpageObject ()
 
 __initTableGUI ()
 
 __setTableGUIBasicData ()
 
 addLocatorItems ()
 Functions to be overwritten. More...
 
 initCreationForms ($a_new_type)
 Init creation froms. More...
 
 putObjectInTree (ilObject $a_obj, $a_parent_node_id=null)
 Add object to tree at given position. More...
 
 checkPermissionBool ($a_perm, $a_cmd="", $a_type="", $a_node_id=null)
 Check permission. More...
 
 initHeaderAction ($a_sub_type=null, $a_sub_id=null)
 Add header action menu. More...
 
 redrawHeaderAction ()
 Updating icons after ajax call. More...
 
 getPermanentLinkWidget ($a_append=null, $a_center=false)
 
 handleAutoRating (ilObject $a_new_obj)
 
- Protected Member Functions inherited from ilObjectGUI
 assignObject ()
 
 prepareOutput ()
 prepare output More...
 
 setTitleAndDescription ()
 called by prepare output More...
 
 initHeaderAction ($a_sub_type=null, $a_sub_id=null)
 Add header action menu. More...
 
 insertHeaderAction ($a_list_gui)
 Insert header action into main template. More...
 
 addHeaderAction ()
 Add header action menu. More...
 
 redrawHeaderActionObject ()
 Ajax call: redraw action header only. More...
 
 showMountWebfolderIcon ()
 
 setTabs ()
 set admin tabs public More...
 
 setAdminTabs ()
 set admin tabs public More...
 
 setLocator ()
 set Locator More...
 
 addLocatorItems ()
 should be overwritten to add object specific items (repository items are preloaded) More...
 
 omitLocator ($a_omit=true)
 
 addAdminLocatorItems ($a_do_not_add_object=false)
 should be overwritten to add object specific items (repository items are preloaded) More...
 
 initCreationForms ($a_new_type)
 Init creation froms. More...
 
 getCreationFormsHTML (array $a_forms)
 Get HTML for creation forms (accordion) More...
 
 initCreateForm ($a_new_type)
 Init object creation form. More...
 
 initDidacticTemplate (ilPropertyFormGUI $form)
 Show didactic template types. More...
 
 addDidacticTemplateOptions (array &$a_options)
 Add custom templates. More...
 
 getDidacticTemplateVar ($a_type)
 Get didactic template setting from creation screen. More...
 
 putObjectInTree (ilObject $a_obj, $a_parent_node_id=null)
 Add object to tree at given position. More...
 
 afterSave (ilObject $a_new_object)
 Post (successful) object creation hook. More...
 
 initEditForm ()
 Init object edit form. More...
 
 initEditCustomForm (ilPropertyFormGUI $a_form)
 Add custom fields to update form. More...
 
 getEditFormValues ()
 Get values for edit form. More...
 
 getEditFormCustomValues (array &$a_values)
 Add values to custom edit fields. More...
 
 updateCustom (ilPropertyFormGUI $a_form)
 Insert custom update form values into object. More...
 
 afterUpdate ()
 Post (successful) object update hook. More...
 
 initImportForm ($a_new_type)
 Init object import form. More...
 
 importFileObject ($parent_id=null)
 Import. More...
 
 afterImport (ilObject $a_new_object)
 Post (successful) object import hook. More...
 
 setFormAction ($a_cmd, $a_formaction)
 set specific form action for command More...
 
 getReturnLocation ($a_cmd, $a_location="")
 get return location for command (command is method name without "Object", e.g. More...
 
 setReturnLocation ($a_cmd, $a_location)
 set specific return location for command More...
 
 getTargetFrame ($a_cmd, $a_target_frame="")
 get target frame for command (command is method name without "Object", e.g. More...
 
 setTargetFrame ($a_cmd, $a_target_frame)
 set specific target frame for command More...
 
 showPossibleSubObjects ()
 show possible subobjects (pulldown menu) More...
 
 getTemplateFile ($a_cmd, $a_type="")
 get a template blockfile format: tpl. More...
 
 getTitlesByRefId ($a_ref_ids)
 get Titles of objects this method is used for error messages in methods cut/copy/paste More...
 
 getTabs (&$tabs_gui)
 get tabs abstract method. More...
 
 __showButton ($a_cmd, $a_text, $a_target='')
 
 hitsperpageObject ()
 
__initTableGUI ()
 
 __setTableGUIBasicData (&$tbl, &$result_set, $a_from="")
 standard implementation for tables use 'from' variable use different initial setting of table More...
 
 redirectToRefId ($a_ref_id, $a_cmd="")
 redirects to (repository) view per ref id usually to a container and usually used at the end of a save/import method where the object gui type (of the new object) doesn't match with the type of the current $_GET["ref_id"] value More...
 
 fillCloneTemplate ($a_tpl_varname, $a_type)
 Fill object clone template This method can be called from any object GUI class that wants to offer object cloning. More...
 
 getCenterColumnHTML ()
 Get center column. More...
 
 getRightColumnHTML ()
 Display right column. More...
 
 setColumnSettings ($column_gui)
 May be overwritten in subclasses. More...
 
 checkPermission ($a_perm, $a_cmd="", $a_type="", $a_ref_id=null)
 Check permission and redirect on error. More...
 
 checkPermissionBool ($a_perm, $a_cmd="", $a_type="", $a_ref_id=null)
 Check permission. More...
 
 enableDragDropFileUpload ()
 Enables the file upload into this object by dropping files. More...
 
 handleAutoRating (ilObject $a_new_obj)
 Activate rating automatically if parent container setting. More...
 
- Protected Attributes inherited from ilObject2GUI
 $object_id
 
 $node_id
 
 $creation_forms = array()
 
 $id_type = array()
 
 $parent_id
 
 $access_handler
 

Detailed Description

GUI class for course verification.

Author
Jörg Lützenkirchen luetz.nosp@m.enki.nosp@m.rchen.nosp@m.@lei.nosp@m.fos.c.nosp@m.om
Version
Id
class.ilPersonalDesktopGUI.php 26976 2010-12-16 13:24:38Z akill

ilObjCourseVerificationGUI: ilWorkspaceAccessGUI

Definition at line 17 of file class.ilObjCourseVerificationGUI.php.

Member Function Documentation

◆ _goto()

ilObjCourseVerificationGUI::_goto (   $a_target)

Definition at line 162 of file class.ilObjCourseVerificationGUI.php.

References $_GET, and exit.

163  {
164  $id = explode("_", $a_target);
165 
166  $_GET["baseClass"] = "ilsharedresourceGUI";
167  $_GET["wsp_id"] = $id[0];
168  include("ilias.php");
169  exit;
170  }
exit
Definition: login.php:54
$_GET["client_id"]

◆ create()

ilObjCourseVerificationGUI::create ( )

List all tests in which current user participated.

Definition at line 27 of file class.ilObjCourseVerificationGUI.php.

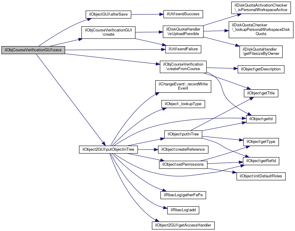
References ilDiskQuotaHandler\isUploadPossible(), and ilUtil\sendFailure().

Referenced by save().

28  {
29  global $ilTabs;
30 
31  if($this->id_type == self::WORKSPACE_NODE_ID)
32  {
33  include_once "Services/DiskQuota/classes/class.ilDiskQuotaHandler.php";
35  {
36  $this->lng->loadLanguageModule("file");
37  ilUtil::sendFailure($this->lng->txt("personal_workspace_quota_exceeded_warning"), true);
38  $this->ctrl->redirect($this, "cancel");
39  }
40  }
41 
42  $this->lng->loadLanguageModule("crsv");
43 
44  $ilTabs->setBackTarget($this->lng->txt("back"),
45  $this->ctrl->getLinkTarget($this, "cancel"));
46 
47  include_once "Modules/Course/classes/Verification/class.ilCourseVerificationTableGUI.php";
48  $table = new ilCourseVerificationTableGUI($this, "create");
49  $this->tpl->setContent($table->getHTML());
50  }
List all completed course for current user.
static isUploadPossible($a_additional_size=null)
static sendFailure($a_info="", $a_keep=false)
Send Failure Message to Screen.
+ Here is the call graph for this function:
+ Here is the caller graph for this function:

◆ deliver()

ilObjCourseVerificationGUI::deliver ( )

Definition at line 87 of file class.ilObjCourseVerificationGUI.php.

References $file, and ilUtil\deliverFile().

Referenced by downloadFromPortfolioPage(), and render().

88  {
89  $file = $this->object->getFilePath();
90  if($file)
91  {
92  ilUtil::deliverFile($file, $this->object->getTitle().".pdf");
93  }
94  }
print $file
static deliverFile($a_file, $a_filename, $a_mime='', $isInline=false, $removeAfterDelivery=false, $a_exit_after=true)
deliver file for download via browser.
+ Here is the call graph for this function:
+ Here is the caller graph for this function:

◆ downloadFromPortfolioPage()

ilObjCourseVerificationGUI::downloadFromPortfolioPage ( ilPortfolioPage  $a_page)

Definition at line 149 of file class.ilObjCourseVerificationGUI.php.

References $ilErr, deliver(), ilPortfolioPage\getType(), and ilPCVerification\isInPortfolioPage().

150  {
151  global $ilErr;
152 
153  include_once "Services/COPage/classes/class.ilPCVerification.php";
154  if(ilPCVerification::isInPortfolioPage($a_page, $this->object->getType(), $this->object->getId()))
155  {
156  $this->deliver();
157  }
158 
159  $ilErr->raiseError($this->lng->txt('permission_denied'),$ilErr->MESSAGE);
160  }
static isInPortfolioPage(ilPortfolioPage $a_page, $a_type, $a_id)
+ Here is the call graph for this function:

◆ getType()

ilObjCourseVerificationGUI::getType ( )

Definition at line 19 of file class.ilObjCourseVerificationGUI.php.

20  {
21  return "crsv";
22  }

◆ render()

ilObjCourseVerificationGUI::render (   $a_return = false,
  $a_url = false 
)

Render content.

Parameters
bool$a_return
string$a_url

Definition at line 102 of file class.ilObjCourseVerificationGUI.php.

References ilObject2GUI\$access_handler, $ilUser, ilObjectGUI\$lng, ilObject2GUI\$tree, $valid, deliver(), and ilObject2GUI\getAccessHandler().

103  {
104  global $ilUser, $lng;
105 
106  if(!$a_return)
107  {
108  $this->deliver();
109  }
110  else
111  {
112  $tree = new ilWorkspaceTree($ilUser->getId());
113  $wsp_id = $tree->lookupNodeId($this->object->getId());
114 
115  $caption = $lng->txt("wsp_type_crsv").' "'.$this->object->getTitle().'"';
116 
117  $valid = true;
118  if(!file_exists($this->object->getFilePath()))
119  {
120  $valid = false;
121  $message = $lng->txt("url_not_found");
122  }
123  else if(!$a_url)
124  {
125  include_once "Services/PersonalWorkspace/classes/class.ilWorkspaceAccessHandler.php";
127  if(!$access_handler->checkAccess("read", "", $wsp_id))
128  {
129  $valid = false;
130  $message = $lng->txt("permission_denied");
131  }
132  }
133 
134  if($valid)
135  {
136  if(!$a_url)
137  {
138  $a_url = $this->getAccessHandler()->getGotoLink($wsp_id, $this->object->getId());
139  }
140  return '<div><a href="'.$a_url.'">'.$caption.'</a></div>';
141  }
142  else
143  {
144  return '<div>'.$caption.' ('.$message.')</div>';
145  }
146  }
147  }
getAccessHandler()
Get access handler.
$valid
Access handler for personal workspace.
Tree handler for personal workspace.
global $ilUser
Definition: imgupload.php:15
+ Here is the call graph for this function:

◆ save()

ilObjCourseVerificationGUI::save ( )

create new instance and save it

Definition at line 55 of file class.ilObjCourseVerificationGUI.php.

References $_REQUEST, $ilUser, ilObject2GUI\$node_id, ilObject2GUI\$parent_id, ilObjectGUI\afterSave(), create(), ilObjCourseVerification\createFromCourse(), ilObject2GUI\putObjectInTree(), and ilUtil\sendFailure().

56  {
57  global $ilUser;
58 
59  $course_id = $_REQUEST["crs_id"];
60  if($course_id)
61  {
62  include_once "Modules/Course/classes/class.ilObjCourse.php";
63  $course = new ilObjCourse($course_id, false);
64 
65  include_once "Modules/Course/classes/Verification/class.ilObjCourseVerification.php";
66  $newObj = ilObjCourseVerification::createFromCourse($course, $ilUser->getId());
67  if($newObj)
68  {
70  $this->node_id = null;
71  $this->putObjectInTree($newObj, $parent_id);
72 
73  $this->afterSave($newObj);
74  }
75  else
76  {
77  ilUtil::sendFailure($this->lng->txt("msg_failed"));
78  }
79  }
80  else
81  {
82  ilUtil::sendFailure($this->lng->txt("select_one"));
83  }
84  $this->create();
85  }
static createFromCourse(ilObjCourse $a_course, $a_user_id)
Import relevant properties from given course.
create()
List all tests in which current user participated.
afterSave(ilObject $a_new_object)
Post (successful) object creation hook.
Class ilObjCourse.
static sendFailure($a_info="", $a_keep=false)
Send Failure Message to Screen.
putObjectInTree(ilObject $a_obj, $a_parent_node_id=null)
Add object to tree at given position.
global $ilUser
Definition: imgupload.php:15
if($_REQUEST['ilias_path']) define('ILIAS_HTTP_PATH' $_REQUEST['ilias_path']
Definition: index.php:7
+ Here is the call graph for this function:

The documentation for this class was generated from the following file: