ILIAS  release_9 Revision v9.13-25-g2c18ec4c24f
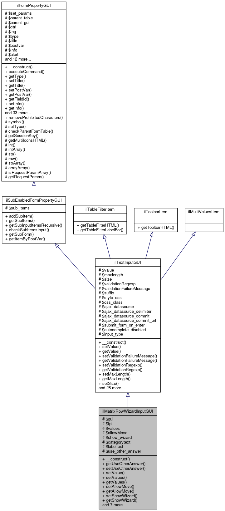
ilMatrixRowWizardInputGUI Class Reference

This file is part of ILIAS, a powerful learning management system published by ILIAS open source e-Learning e.V. More...

+ Inheritance diagram for ilMatrixRowWizardInputGUI:
+ Collaboration diagram for ilMatrixRowWizardInputGUI:

Public Member Functions

 __construct (string $a_title="", string $a_postvar="")
 
 getUseOtherAnswer ()
 
 setUseOtherAnswer (bool $a_value)
 
 setValue ($a_value)
 
 setValues (SurveyCategories $a_values)
 
 getValues ()
 
 setAllowMove (bool $a_allow_move)
 
 getAllowMove ()
 
 setShowWizard (bool $a_value)
 
 getShowWizard ()
 
 setCategoryText (string $a_text)
 
 getCategoryText ()
 
 setLabelText (string $a_text)
 
 getLabelText ()
 
 checkInput ()
 
 getInput ()
 
 insert (ilTemplate $a_tpl)
 
- Public Member Functions inherited from ilTextInputGUI
 __construct (string $a_title="", string $a_postvar="")
 
 setValue ($a_value)
 
 getValue ()
 
 setValidationFailureMessage (string $a_msg)
 
 getValidationFailureMessage ()
 
 setValidationRegexp (string $a_value)
 
 getValidationRegexp ()
 
 setMaxLength (?int $a_maxlength)
 
 getMaxLength ()
 
 setSize (int $a_size)
 
 setInlineStyle (string $a_style)
 
 getInlineStyle ()
 
 setCssClass (string $a_class)
 
 getCssClass ()
 
 setValueByArray (array $a_values)
 
 getSize ()
 
 setSuffix (string $a_value)
 
 getSuffix ()
 
 setInputType (string $a_type)
 set input type More...
 
 getInputType ()
 
 setSubmitFormOnEnter (bool $a_val)
 
 getSubmitFormOnEnter ()
 
 checkInput ()
 
 getInput ()
 
 getDataSource ()
 
 setDataSource (string $href, string $a_delimiter=null)
 
 setDataSourceSubmitOnSelection (bool $a_stat)
 
 getDataSourceSubmitOnSelection ()
 
 setDataSourceSubmitUrl (string $a_url)
 
 getDataSourceSubmitUrl ()
 
 setMultiValues (array $a_values)
 
 render (string $a_mode="")
 
 insert (ilTemplate $a_tpl)
 
 getTableFilterHTML ()
 Get input item HTML to be inserted into table filters. More...
 
 getToolbarHTML ()
 Get input item HTML to be inserted into ilToolbarGUI. More...
 
 setDisableHtmlAutoComplete (bool $autocomplete)
 
 isHtmlAutoCompleteDisabled ()
 
 getPostValueForComparison ()
 
- Public Member Functions inherited from ilSubEnabledFormPropertyGUI
 addSubItem (ilFormPropertyGUI $a_item)
 
 getSubItems ()
 
 getSubInputItemsRecursive ()
 returns a flat array of possibly existing subitems recursively More...
 
 checkSubItemsInput ()
 Check SubItems. More...
 
 getSubForm ()
 
 getItemByPostVar (string $a_post_var)
 
- Public Member Functions inherited from ilFormPropertyGUI
 __construct (string $a_title="", string $a_postvar="")
 
 executeCommand ()
 
 getType ()
 
 setTitle (string $a_title)
 
 getTitle ()
 
 setPostVar (string $a_postvar)
 
 getPostVar ()
 
 getFieldId ()
 
 setInfo (string $a_info)
 
 getInfo ()
 
 setAlert (string $a_alert)
 
 getAlert ()
 
 setRequired (bool $a_required)
 
 getRequired ()
 
 setDisabled (bool $a_disabled)
 
 getDisabled ()
 
 checkInput ()
 Check input, strip slashes etc. More...
 
 setParentForm (ilPropertyFormGUI $a_parentform)
 
 getParentForm ()
 
 setParent (ilFormPropertyGUI $a_val)
 
 getParent ()
 
 getSubForm ()
 
 hideSubForm ()
 
 setHiddenTitle (string $a_val)
 
 getHiddenTitle ()
 
 getItemByPostVar (string $a_post_var)
 Get item by post var. More...
 
 serializeData ()
 
 unserializeData (string $a_data)
 
 setParentTable ($a_val)
 Set parent table. More...
 
 getParentTable ()
 Get parent table. More...
 
 writeToSession ()
 
 clearFromSession ()
 
 readFromSession ()
 
 getHiddenTag (string $a_post_var, string $a_value)
 
 setMulti (bool $a_multi, bool $a_sortable=false, bool $a_addremove=true)
 
 getMulti ()
 
 setMultiValues (array $a_values)
 
 getMultiValues ()
 
 getContentOutsideFormTag ()
 Get content that has to reside outside of the parent form tag, e.g. More...
 
 stripSlashesAddSpaceFallback (string $a_str)
 Strip slashes with add space fallback, see https://www.ilias.de/mantis/view.php?id=19727. More...
 
 getTableFilterLabelFor ()
 Get label "for" attribute value for filter. More...
 
 getFormLabelFor ()
 Get label "for" attribute value for form. More...
 
 setRequestParam (string $key, $val)
 This writes the request (aka post) values. More...
 
- Public Member Functions inherited from ilTableFilterItem
 getTableFilterLabelFor ()
 Get label "for" attribute value. More...
 

Protected Attributes

ILIAS Survey InternalGUIService $gui
 
ilGlobalTemplateInterface $tpl
 
SurveyCategories $values = null
 
bool $allowMove = false
 
bool $show_wizard = false
 
string $categorytext
 
string $labeltext
 
bool $use_other_answer
 
- Protected Attributes inherited from ilTextInputGUI
 $value = null
 
int $maxlength = 200
 
int $size = 40
 
string $validationRegexp = ""
 
string $validationFailureMessage = ''
 
string $suffix = ""
 
string $style_css = ""
 
string $css_class = ""
 
string $ajax_datasource = ""
 
string $ajax_datasource_delimiter = null
 
bool $ajax_datasource_commit = false
 
string $ajax_datasource_commit_url = ""
 
bool $submit_form_on_enter = false
 
bool $autocomplete_disabled = false
 
string $input_type = ""
 
- Protected Attributes inherited from ilSubEnabledFormPropertyGUI
array $sub_items = array()
 
- Protected Attributes inherited from ilFormPropertyGUI
array $set_params = []
 
ilTable2GUI $parent_table = null
 
ilFormPropertyGUI $parent_gui = null
 
ilCtrl $ctrl
 
ilLanguage $lng
 
string $type = ""
 
string $title = ""
 
string $postvar = ""
 
string $info = ""
 
string $alert = ""
 
bool $required = false
 
ilPropertyFormGUI $parentform = null
 
string $hidden_title = ""
 
bool $multi = false
 
bool $multi_sortable = false
 
bool $multi_addremove = true
 
array $multi_values = []
 
RequestInterface $request
 
HTTP Services $http
 
Refinery Factory $refinery = null
 
bool $disabled = false
 
ilGlobalTemplateInterface $global_tpl = null
 

Additional Inherited Members

- Static Public Member Functions inherited from ilFormPropertyGUI
static removeProhibitedCharacters (string $a_text)
 Remove prohibited characters see #19159. More...
 
- Protected Member Functions inherited from ilFormPropertyGUI
 symbol ()
 
 setType (string $a_type)
 
 checkParentFormTable ()
 
 getSessionKey ()
 
 getMultiIconsHTML ()
 
 int ($key)
 
 intArray ($key)
 
 str ($key)
 
 raw ($key)
 
 strArray ($key)
 
 arrayArray ($key)
 
 isRequestParamArray (string $key)
 
 getRequestParam (string $key, Refinery\Transformation $t)
 

Detailed Description

This file is part of ILIAS, a powerful learning management system published by ILIAS open source e-Learning e.V.

ILIAS is licensed with the GPL-3.0, see https://www.gnu.org/licenses/gpl-3.0.en.html You should have received a copy of said license along with the source code, too.

If this is not the case or you just want to try ILIAS, you'll find us at: https://www.ilias.de https://github.com/ILIAS-eLearning This class represents a survey question category wizard property in a property form.

Author
Helmut Schottmüller ilias.nosp@m.@aur.nosp@m.ealis.nosp@m..de

Definition at line 24 of file class.ilMatrixRowWizardInputGUI.php.

Constructor & Destructor Documentation

◆ __construct()

ilMatrixRowWizardInputGUI::__construct ( string  $a_title = "",
string  $a_postvar = "" 
)

Definition at line 35 of file class.ilMatrixRowWizardInputGUI.php.

References $DIC, ilFormPropertyGUI\$lng, ILIAS\MetaData\Repository\Validation\Data\__construct(), ILIAS\Repository\lng(), ilTextInputGUI\setMaxLength(), and ilLanguage\txt().

38  {
39  global $DIC;
40 
41  $this->lng = $DIC->language();
42  $this->tpl = $DIC["tpl"];
43  $lng = $DIC->language();
44 
45  parent::__construct($a_title, $a_postvar);
46 
47  $this->show_wizard = false;
48  $this->categorytext = $lng->txt('row_text');
49  $this->use_other_answer = false;
50 
51  $this->setMaxLength(1000); // #6803
52  $this->gui = $DIC->survey()->internal()->gui();
53  }
txt(string $a_topic, string $a_default_lang_fallback_mod="")
gets the text for a given topic if the topic is not in the list, the topic itself with "-" will be re...
global $DIC
Definition: feed.php:28
__construct(VocabulariesInterface $vocabularies)
setMaxLength(?int $a_maxlength)
+ Here is the call graph for this function:

Member Function Documentation

◆ checkInput()

ilMatrixRowWizardInputGUI::checkInput ( )

Definition at line 129 of file class.ilMatrixRowWizardInputGUI.php.

References ilFormPropertyGUI\$lng, ilSubEnabledFormPropertyGUI\checkSubItemsInput(), getInput(), ilFormPropertyGUI\getRequired(), ilFormPropertyGUI\setAlert(), and ilLanguage\txt().

129  : bool
130  {
131  $lng = $this->lng;
132  $foundvalues = $this->getInput();
133  if (count($foundvalues) > 0) {
134  // check answers
135  if (is_array($foundvalues['answer'])) {
136  foreach ($foundvalues['answer'] as $idx => $answervalue) {
137  if (((strlen($answervalue ?? "")) == 0) && ($this->getRequired() && (!$foundvalues['other'][$idx]))) {
138  $this->setAlert($lng->txt("msg_input_is_required"));
139  return false;
140  }
141  }
142  }
143  } else {
144  $this->setAlert($lng->txt("msg_input_is_required"));
145  return false;
146  }
147 
148  return $this->checkSubItemsInput();
149  }
txt(string $a_topic, string $a_default_lang_fallback_mod="")
gets the text for a given topic if the topic is not in the list, the topic itself with "-" will be re...
+ Here is the call graph for this function:

◆ getAllowMove()

ilMatrixRowWizardInputGUI::getAllowMove ( )

Definition at line 93 of file class.ilMatrixRowWizardInputGUI.php.

References $allowMove.

Referenced by insert().

93  : bool
94  {
95  return $this->allowMove;
96  }
+ Here is the caller graph for this function:

◆ getCategoryText()

ilMatrixRowWizardInputGUI::getCategoryText ( )

Definition at line 113 of file class.ilMatrixRowWizardInputGUI.php.

References $categorytext.

Referenced by insert().

113  : string
114  {
115  return $this->categorytext;
116  }
+ Here is the caller graph for this function:

◆ getInput()

ilMatrixRowWizardInputGUI::getInput ( )

Definition at line 151 of file class.ilMatrixRowWizardInputGUI.php.

References ilFormPropertyGUI\arrayArray(), ilFormPropertyGUI\getPostVar(), and ilArrayUtil\stripSlashesRecursive().

Referenced by checkInput().

151  : array
152  {
153  $val = $this->arrayArray($this->getPostVar());
155  return $val;
156  }
static stripSlashesRecursive($a_data, bool $a_strip_html=true, string $a_allow="")
+ Here is the call graph for this function:
+ Here is the caller graph for this function:

◆ getLabelText()

ilMatrixRowWizardInputGUI::getLabelText ( )

Definition at line 123 of file class.ilMatrixRowWizardInputGUI.php.

References $labeltext.

Referenced by insert().

123  : string
124  {
125  return $this->labeltext;
126  }
+ Here is the caller graph for this function:

◆ getShowWizard()

ilMatrixRowWizardInputGUI::getShowWizard ( )

Definition at line 103 of file class.ilMatrixRowWizardInputGUI.php.

References $show_wizard.

103  : bool
104  {
105  return $this->show_wizard;
106  }

◆ getUseOtherAnswer()

ilMatrixRowWizardInputGUI::getUseOtherAnswer ( )

Definition at line 55 of file class.ilMatrixRowWizardInputGUI.php.

References $use_other_answer.

Referenced by insert().

55  : bool
56  {
58  }
+ Here is the caller graph for this function:

◆ getValues()

ilMatrixRowWizardInputGUI::getValues ( )

Definition at line 83 of file class.ilMatrixRowWizardInputGUI.php.

References $values.

84  {
85  return $this->values;
86  }
This file is part of ILIAS, a powerful learning management system published by ILIAS open source e-Le...

◆ insert()

ilMatrixRowWizardInputGUI::insert ( ilTemplate  $a_tpl)

Definition at line 158 of file class.ilMatrixRowWizardInputGUI.php.

References ilFormPropertyGUI\$lng, $tpl, ilGlobalTemplateInterface\addJavaScript(), ilGlobalTemplateInterface\get(), getAllowMove(), getCategoryText(), ilFormPropertyGUI\getDisabled(), ilFormPropertyGUI\getFieldId(), getLabelText(), ilTextInputGUI\getMaxLength(), ilFormPropertyGUI\getPostVar(), ilTextInputGUI\getSize(), getUseOtherAnswer(), ilTemplate\parseCurrentBlock(), ilGlobalTemplateInterface\parseCurrentBlock(), ilLegacyFormElementsUtil\prepareFormOutput(), ilTemplate\setCurrentBlock(), ilGlobalTemplateInterface\setCurrentBlock(), ilGlobalTemplateInterface\setVariable(), HTML_Template_IT\setVariable(), and ilLanguage\txt().

158  : void
159  {
160  $lng = $this->lng;
161 
162  $tpl = new ilTemplate("tpl.prop_matrixrowwizardinput.html", true, true, "Modules/SurveyQuestionPool");
163  if (is_object($this->values)) {
164  for ($i = 0; $i < $this->values->getCategoryCount(); $i++) {
165  $cat = $this->values->getCategory($i);
166  $tpl->setCurrentBlock("prop_text_propval");
167  $tpl->setVariable("PROPERTY_VALUE", ilLegacyFormElementsUtil::prepareFormOutput((string) $cat->title));
169  $tpl->setCurrentBlock("prop_label_propval");
170  $tpl->setVariable("PROPERTY_VALUE", ilLegacyFormElementsUtil::prepareFormOutput((string) $cat->label));
172 
173  if ($this->getUseOtherAnswer()) {
174  $tpl->setCurrentBlock("other_answer_checkbox");
175  $tpl->setVariable("POST_VAR", $this->getPostVar());
176  $tpl->setVariable("OTHER_ID", $this->getPostVar() . "[other][$i]");
177  $tpl->setVariable("ROW_NUMBER", $i);
178  if ($cat->other) {
179  $tpl->setVariable("CHECKED_OTHER", ' checked="checked"');
180  }
182  }
183 
184  if ($this->getAllowMove()) {
185  $tpl->setCurrentBlock("move");
186  $tpl->setVariable("CMD_UP", "cmd[up" . $this->getFieldId() . "][$i]");
187  $tpl->setVariable("CMD_DOWN", "cmd[down" . $this->getFieldId() . "][$i]");
188  $tpl->setVariable("ID", $this->getPostVar() . "[$i]");
189  $tpl->setVariable("UP_BUTTON", $this->gui->symbol()->glyph("up")->render());
190  $tpl->setVariable("DOWN_BUTTON", $this->gui->symbol()->glyph("down")->render());
192  }
193 
194  $tpl->setCurrentBlock("row");
195  $tpl->setVariable("POST_VAR", $this->getPostVar());
196  $tpl->setVariable("ROW_NUMBER", $i);
197  $tpl->setVariable("ID", $this->getPostVar() . "[answer][$i]");
198  $tpl->setVariable("ID_LABEL", $this->getPostVar() . "[label][$i]");
199  $tpl->setVariable("SIZE", $this->getSize());
200  $tpl->setVariable("SIZE_LABEL", 15);
201  $tpl->setVariable("MAXLENGTH", $this->getMaxLength());
202  if ($this->getDisabled()) {
203  $tpl->setVariable("DISABLED", " disabled=\"disabled\"");
204  $tpl->setVariable("DISABLED_LABEL", " disabled=\"disabled\"");
205  }
206 
207  $tpl->setVariable("CMD_ADD", "cmd[add" . $this->getFieldId() . "][$i]");
208  $tpl->setVariable("CMD_REMOVE", "cmd[remove" . $this->getFieldId() . "][$i]");
209  $tpl->setVariable("ADD_BUTTON", $this->gui->symbol()->glyph("add")->render());
210  $tpl->setVariable("REMOVE_BUTTON", $this->gui->symbol()->glyph("remove")->render());
212  }
213  }
214 
215  if ($this->getUseOtherAnswer()) {
216  $tpl->setCurrentBlock('other_answer_title');
217  $tpl->setVariable("OTHER_TEXT", $lng->txt('use_other_answer'));
219  }
220 
221  $tpl->setVariable("ELEMENT_ID", $this->getPostVar());
222  $tpl->setVariable("ANSWER_TEXT", $this->getCategoryText());
223  $tpl->setVariable("LABEL_TEXT", $this->getLabelText());
224  $tpl->setVariable("ACTIONS_TEXT", $lng->txt('actions'));
225 
226  $a_tpl->setCurrentBlock("prop_generic");
227  $a_tpl->setVariable("PROP_GENERIC", $tpl->get());
228  $a_tpl->parseCurrentBlock();
229 
230  $tpl = $this->tpl;
231  $tpl->addJavaScript("./Services/Form/js/ServiceFormWizardInput.js");
232  $tpl->addJavaScript("./Modules/SurveyQuestionPool/js/matrixrowwizard.js");
233  }
parseCurrentBlock(string $part=ilGlobalTemplateInterface::DEFAULT_BLOCK)
txt(string $a_topic, string $a_default_lang_fallback_mod="")
gets the text for a given topic if the topic is not in the list, the topic itself with "-" will be re...
get(string $part=self::DEFAULT_BLOCK)
Renders the given block and returns the html string.
setVariable(string $variable, $value='')
Sets the given variable to the given value.
static prepareFormOutput($a_str, bool $a_strip=false)
setVariable($variable, $value='')
Sets a variable value.
Definition: IT.php:546
addJavaScript(string $a_js_file, bool $a_add_version_parameter=true, int $a_batch=2)
Add a javascript file that should be included in the header.
setCurrentBlock(string $part=self::DEFAULT_BLOCK)
Sets the template to the given block.
setCurrentBlock(string $part=ilGlobalTemplateInterface::DEFAULT_BLOCK)
parseCurrentBlock(string $block_name=self::DEFAULT_BLOCK)
Parses the given block.
+ Here is the call graph for this function:

◆ setAllowMove()

ilMatrixRowWizardInputGUI::setAllowMove ( bool  $a_allow_move)

Definition at line 88 of file class.ilMatrixRowWizardInputGUI.php.

88  : void
89  {
90  $this->allowMove = $a_allow_move;
91  }

◆ setCategoryText()

ilMatrixRowWizardInputGUI::setCategoryText ( string  $a_text)

Definition at line 108 of file class.ilMatrixRowWizardInputGUI.php.

108  : void
109  {
110  $this->categorytext = $a_text;
111  }

◆ setLabelText()

ilMatrixRowWizardInputGUI::setLabelText ( string  $a_text)

Definition at line 118 of file class.ilMatrixRowWizardInputGUI.php.

118  : void
119  {
120  $this->labeltext = $a_text;
121  }

◆ setShowWizard()

ilMatrixRowWizardInputGUI::setShowWizard ( bool  $a_value)

Definition at line 98 of file class.ilMatrixRowWizardInputGUI.php.

98  : void
99  {
100  $this->show_wizard = $a_value;
101  }

◆ setUseOtherAnswer()

ilMatrixRowWizardInputGUI::setUseOtherAnswer ( bool  $a_value)

Definition at line 60 of file class.ilMatrixRowWizardInputGUI.php.

60  : void
61  {
62  $this->use_other_answer = $a_value;
63  }

◆ setValue()

ilMatrixRowWizardInputGUI::setValue (   $a_value)
Parameters
string | array$a_value

Definition at line 68 of file class.ilMatrixRowWizardInputGUI.php.

References ilTextInputGUI\$value.

68  : void
69  {
70  $this->values = new SurveyCategories();
71  if (is_array($a_value) && is_array($a_value['answer'])) {
72  foreach ($a_value['answer'] as $index => $value) {
73  $this->values->addCategory($value, $a_value['other'][$index] ?? 0);
74  }
75  }
76  }
This file is part of ILIAS, a powerful learning management system published by ILIAS open source e-Le...

◆ setValues()

ilMatrixRowWizardInputGUI::setValues ( SurveyCategories  $a_values)

Definition at line 78 of file class.ilMatrixRowWizardInputGUI.php.

78  : void
79  {
80  $this->values = $a_values;
81  }

Field Documentation

◆ $allowMove

bool ilMatrixRowWizardInputGUI::$allowMove = false
protected

Definition at line 29 of file class.ilMatrixRowWizardInputGUI.php.

Referenced by getAllowMove().

◆ $categorytext

string ilMatrixRowWizardInputGUI::$categorytext
protected

Definition at line 31 of file class.ilMatrixRowWizardInputGUI.php.

Referenced by getCategoryText().

◆ $gui

ILIAS Survey InternalGUIService ilMatrixRowWizardInputGUI::$gui
protected

Definition at line 26 of file class.ilMatrixRowWizardInputGUI.php.

◆ $labeltext

string ilMatrixRowWizardInputGUI::$labeltext
protected

Definition at line 32 of file class.ilMatrixRowWizardInputGUI.php.

Referenced by getLabelText().

◆ $show_wizard

bool ilMatrixRowWizardInputGUI::$show_wizard = false
protected

Definition at line 30 of file class.ilMatrixRowWizardInputGUI.php.

Referenced by getShowWizard().

◆ $tpl

ilGlobalTemplateInterface ilMatrixRowWizardInputGUI::$tpl
protected

Definition at line 27 of file class.ilMatrixRowWizardInputGUI.php.

Referenced by insert().

◆ $use_other_answer

bool ilMatrixRowWizardInputGUI::$use_other_answer
protected

Definition at line 33 of file class.ilMatrixRowWizardInputGUI.php.

Referenced by getUseOtherAnswer().

◆ $values

SurveyCategories ilMatrixRowWizardInputGUI::$values = null
protected

Definition at line 28 of file class.ilMatrixRowWizardInputGUI.php.

Referenced by getValues().


The documentation for this class was generated from the following file: