ILIAS  release_9 Revision v9.13-25-g2c18ec4c24f
assFormulaQuestion Class Reference

This file is part of ILIAS, a powerful learning management system published by ILIAS open source e-Learning e.V. More...

+ Inheritance diagram for assFormulaQuestion:
+ Collaboration diagram for assFormulaQuestion:

Public Member Functions

 __construct (string $title="", string $comment="", string $author="", int $owner=-1, string $question="")
 
 clearVariables ()
 
 getVariables ()
 
 getVariable ($variable)
 
 addVariable ($variable)
 
 clearResults ()
 
 getResults ()
 
 getResult ($result)
 
 addResult ($result)
 
 addResultUnits ($result, $unit_ids)
 
 addResultUnit ($result, $unit)
 
 getResultUnits (assFormulaQuestionResult $result)
 
 getAllResultUnits ()
 
 hasResultUnit ($result, $unit_id)
 
 parseQuestionText ()
 
 checkForDuplicateVariables ()
 
 checkForDuplicateResults ()
 
 fetchAllResults ($questionText)
 
 fetchAllVariables ($questionText)
 
 hasRequiredVariableSolutionValues (array $userSolution)
 
 getVariableSolutionValuesForPass (int $active_id, int $pass)
 
 getInitialVariableSolutionValues ()
 
 saveCurrentSolution (int $active_id, int $pass, $value1, $value2, bool $authorized=true, $tstamp=0)
 
 substituteVariables (array $userdata, bool $graphicalOutput=false, bool $forsolution=false, bool $result_output=false, array $correctness_icons=[])
 
 canUseAdvancedRating ($result)
 Check if advanced rating can be used for a result. More...
 
 isComplete ()
 Returns true, if the question is complete for use. More...
 
 saveToDb ($original_id="")
 Saves a assFormulaQuestion object to a database public. More...
 
 loadFromDb ($question_id)
 Loads a assFormulaQuestion object from a database. More...
 
 duplicate (bool $for_test=true, string $title="", string $author="", int $owner=-1, $testObjId=null)
 Duplicates an assFormulaQuestion public. More...
 
 copyObject ($target_questionpool_id, $title="")
 Copies an assFormulaQuestion object public. More...
 
 createNewOriginalFromThisDuplicate ($targetParentId, $targetQuestionTitle="")
 
 getMaximumPoints ()
 Returns the maximum points, a learner can reach answering the question. More...
 
 calculateReachedPoints ($active_id, $pass=null, $authorizedSolution=true, $returndetails=false)
 Returns the points, a learner has reached answering the question The points are calculated from the given answers. More...
 
 calculateReachedPointsFromPreviewSession (ilAssQuestionPreviewSession $previewSession)
 
 saveWorkingData ($active_id, $pass=null, $authorized=true)
 Saves the learners input of the question to the database. More...
 
 lookupForExistingSolutions (int $activeId, int $pass)
 Lookup if an authorized or intermediate solution exists. More...
 
 removeExistingSolutions (int $activeId, int $pass)
 Remove an existing solution without removing the variables. More...
 
 getQuestionType ()
 Returns the question type of the question. More...
 
 getAdditionalTableName ()
 Returns the name of the additional question data table in the database. More...
 
 getAnswerTableName ()
 Returns the name of the answer table in the database. More...
 
 deleteAnswers ($question_id)
 Deletes datasets from answers tables. More...
 
 getRTETextWithMediaObjects ()
 Collects all text in the question which could contain media objects which were created with the Rich Text Editor. More...
 
 setExportDetailsXLSX (ilAssExcelFormatHelper $worksheet, int $startrow, int $col, int $active_id, int $pass)
 {} More...
 
 getBestSolution ($solutions)
 Returns the best solution for a given pass of a participant. More...
 
 setId ($id=-1)
 
 setUnitrepository ($unitrepository)
 
 getUnitrepository ()
 
 validateSolutionSubmit ()
 
 getOperators ($expression)
 Get all available operations for a specific question. More...
 
 getExpressionTypes ()
 Get all available expression types for a specific question. More...
 
 getAvailableAnswerOptions ($index=null)
 If index is null, the function returns an array with all anwser options Else it returns the specific answer option. More...
 
- Public Member Functions inherited from assQuestion
 __construct (string $title="", string $comment="", string $author="", int $owner=-1, string $question="")
 assQuestion constructor More...
 
 getShuffler ()
 
 setShuffler (Transformation $shuffler)
 
 setProcessLocker (ilAssQuestionProcessLocker $processLocker)
 
 getProcessLocker ()
 
 fromXML ($item, int $questionpool_id, ?int $tst_id, &$tst_object, int &$question_counter, array $import_mapping, array &$solutionhints=[])
 Receives parameters from a QTI parser and creates a valid ILIAS question object. More...
 
 toXML (bool $a_include_header=true, bool $a_include_binary=true, bool $a_shuffle=false, bool $test_output=false, bool $force_image_references=false)
 Returns a QTI xml representation of the question. More...
 
 isComplete ()
 Returns true, if a question is complete for use. More...
 
 setTitle (string $title="")
 
 setId (int $id=-1)
 
 setTestId (int $id=-1)
 
 setComment (string $comment="")
 
 setShuffle (?bool $shuffle=true)
 
 setAuthor (string $author="")
 
 setOwner (int $owner=-1)
 
 getTitle ()
 
 getTitleForHTMLOutput ()
 
 getTitleFilenameCompliant ()
 
 getId ()
 
 getShuffle ()
 
 getTestId ()
 
 getComment ()
 
 getDescriptionForHTMLOutput ()
 
 getThumbSize ()
 
 setThumbSize (int $a_size)
 
 getMinimumThumbSize ()
 
 getMaximumThumbSize ()
 
 getAuthor ()
 
 getAuthorForHTMLOutput ()
 
 getOwner ()
 
 getObjId ()
 
 setObjId (int $obj_id=0)
 
 getLifecycle ()
 
 setLifecycle (ilAssQuestionLifecycle $lifecycle)
 
 setExternalId (?string $external_id)
 
 getExternalId ()
 
 getSuggestedSolutionOutput ()
 
 getSuggestedSolutions ()
 
 getReachedPoints (int $active_id, int $pass)
 
 getMaximumPoints ()
 
 getAdjustedReachedPoints (int $active_id, int $pass, bool $authorizedSolution=true)
 returns the reached points ... More...
 
 calculateResultsFromSolution (int $active_id, int $pass, bool $obligationsEnabled=false)
 Calculates the question results from a previously saved question solution. More...
 
 persistWorkingState (int $active_id, $pass, bool $obligationsEnabled=false, bool $authorized=true)
 persists the working state for current testactive and testpass More...
 
 persistPreviewState (ilAssQuestionPreviewSession $previewSession)
 persists the preview state for current user and question More...
 
 validateSolutionSubmit ()
 
 saveWorkingData (int $active_id, int $pass, bool $authorized=true)
 Saves the learners input of the question to the database. More...
 
 getSuggestedSolutionPath ()
 
 getImagePath ($question_id=null, $object_id=null)
 Returns the image path for web accessable images of a question. More...
 
 getSuggestedSolutionPathWeb ()
 
 getImagePathWeb ()
 Returns the web image path for web accessable images of a question. More...
 
 getTestOutputSolutions (int $activeId, int $pass)
 
 getUserSolutionPreferingIntermediate (int $active_id, $pass=null)
 
 getSolutionValues ($active_id, $pass=null, bool $authorized=true)
 Loads solutions of a given user from the database an returns it. More...
 
 getAdditionalTableName ()
 
 getAnswerTableName ()
 
 deleteAnswers (int $question_id)
 
 deleteAdditionalTableData (int $question_id)
 
 delete (int $question_id)
 
 getTotalAnswers ()
 
 copyXHTMLMediaObjectsOfQuestion (int $a_q_id)
 
 syncXHTMLMediaObjectsOfQuestion ()
 
 createPageObject ()
 
 copyPageOfQuestion (int $a_q_id)
 
 getPageOfQuestion ()
 
 setOriginalId (?int $original_id)
 
 getOriginalId ()
 
 fixSvgToPng (string $imageFilenameContainingString)
 
 fixUnavailableSkinImageSources (string $html)
 
 loadFromDb (int $question_id)
 
 createNewQuestion (bool $a_create_page=true)
 Creates a new question without an owner when a new question is created This assures that an ID is given to the question if a file upload or something else occurs. More...
 
 saveQuestionDataToDb (int $original_id=-1)
 
 saveToDb ()
 
 deleteSuggestedSolutions ()
 
 getSuggestedSolution (int $subquestion_index=0)
 
 resolveInternalLink (string $internal_link)
 
 resolveSuggestedSolutionLinks ()
 
 syncWithOriginal ()
 
 getPoints ()
 
 setPoints (float $points)
 
 getSolutionMaxPass (int $active_id)
 
 calculateReachedPoints ($active_id, $pass=null, $authorizedSolution=true, $returndetails=false)
 Returns the points, a learner has reached answering the question. More...
 
 deductHintPointsFromReachedPoints (ilAssQuestionPreviewSession $previewSession, $reachedPoints)
 
 calculateReachedPointsFromPreviewSession (ilAssQuestionPreviewSession $previewSession)
 
 isPreviewSolutionCorrect (ilAssQuestionPreviewSession $previewSession)
 
 adjustReachedPointsByScoringOptions ($points, $active_id, $pass=null)
 Adjust the given reached points by checks for all special scoring options in the test container. More...
 
 buildHashedImageFilename (string $plain_image_filename, bool $unique=false)
 
 getQuestion ()
 
 getQuestionForHTMLOutput ()
 
 setQuestion (string $question="")
 
 getQuestionType ()
 Returns the question type of the question. More...
 
 getQuestionTypeID ()
 
 syncHints ()
 
 cleanupMediaObjectUsage ()
 
 getInstances ()
 
 getActiveUserData (int $active_id)
 Returns the user id and the test id for a given active id. More...
 
 hasSpecificFeedback ()
 
 setExportDetailsXLSX (ilAssExcelFormatHelper $worksheet, int $startrow, int $col, int $active_id, int $pass)
 
 getNrOfTries ()
 
 setNrOfTries (int $a_nr_of_tries)
 
 setExportImagePath (string $path)
 
 formatSAQuestion ($a_q)
 
 setPreventRteUsage (bool $prevent_rte_usage)
 
 getPreventRteUsage ()
 
 migrateContentForLearningModule (ilAssSelfAssessmentMigrator $migrator)
 
 setSelfAssessmentEditingMode (bool $selfassessmenteditingmode)
 
 getSelfAssessmentEditingMode ()
 
 setDefaultNrOfTries (int $defaultnroftries)
 
 getDefaultNrOfTries ()
 
 syncSkillAssignments (int $srcParentId, int $srcQuestionId, int $trgParentId, int $trgQuestionId)
 
 ensureHintPageObjectExists ($pageObjectId)
 
 isAnswered (int $active_id, int $pass)
 
 getAdditionalContentEditingMode ()
 
 setAdditionalContentEditingMode (?string $additionalContentEditingMode)
 
 isAdditionalContentEditingModePageObject ()
 
 isValidAdditionalContentEditingMode (string $additionalContentEditingMode)
 
 getValidAdditionalContentEditingModes ()
 
 getHtmlUserSolutionPurifier ()
 
 getHtmlQuestionContentPurifier ()
 
 setLastChange ($lastChange)
 
 getLastChange ()
 
 removeIntermediateSolution (int $active_id, int $pass)
 
 removeCurrentSolution (int $active_id, int $pass, bool $authorized=true)
 
 saveCurrentSolution (int $active_id, int $pass, $value1, $value2, bool $authorized=true, $tstamp=0)
 
 updateCurrentSolution (int $solutionId, $value1, $value2, bool $authorized=true)
 
 updateCurrentSolutionsAuthorization (int $activeId, int $pass, bool $authorized, bool $keepTime=false)
 
 setStep ($step)
 
 getStep ()
 
 toJSON ()
 
 duplicate (bool $for_test=true, string $title="", string $author="", int $owner=-1, $testObjId=null)
 
 intermediateSolutionExists (int $active_id, int $pass)
 
 authorizedSolutionExists (int $active_id, ?int $pass)
 
 authorizedOrIntermediateSolutionExists (int $active_id, int $pass)
 
 lookupForExistingSolutions (int $activeId, int $pass)
 Lookup if an authorized or intermediate solution exists. More...
 
 isAddableAnswerOptionValue (int $qIndex, string $answerOptionValue)
 
 addAnswerOptionValue (int $qIndex, string $answerOptionValue, float $points)
 
 removeAllExistingSolutions ()
 
 removeExistingSolutions (int $activeId, int $pass)
 
 resetUsersAnswer (int $activeId, int $pass)
 
 removeResultRecord (int $activeId, int $pass)
 
 fetchValuePairsFromIndexedValues (array $indexedValues)
 
 fetchIndexedValuesFromValuePairs (array $valuePairs)
 
 areObligationsToBeConsidered ()
 
 setObligationsToBeConsidered (bool $obligationsToBeConsidered)
 
 updateTimestamp ()
 
 getTestPresentationConfig ()
 
- Public Member Functions inherited from iQuestionCondition
 getUserQuestionResult ($active_id, $pass)
 Get the user solution for a question by active_id and the test pass. More...
 

Protected Member Functions

 generateResultInputHTML (string $result_key, string $result_value, bool $forsolution)
 
 isValidSolutionResultValue ($submittedValue)
 
 savePreviewData (ilAssQuestionPreviewSession $previewSession)
 
 getSolutionSubmit ()
 
- Protected Member Functions inherited from assQuestion
 getQuestionAction ()
 
 isNonEmptyItemListPostSubmission (string $postSubmissionFieldname)
 
 log (int $active_id, string $langVar)
 
 savePreviewData (ilAssQuestionPreviewSession $previewSession)
 
 deletePageOfQuestion (int $question_id)
 
 onDuplicate (int $originalParentId, int $originalQuestionId, int $duplicateParentId, int $duplicateQuestionId)
 
 beforeSyncWithOriginal (int $origQuestionId, int $dupQuestionId, int $origParentObjId, int $dupParentObjId)
 
 afterSyncWithOriginal (int $origQuestionId, int $dupQuestionId, int $origParentObjId, int $dupParentObjId)
 
 onCopy (int $sourceParentId, int $sourceQuestionId, int $targetParentId, int $targetQuestionId)
 
 duplicateComments (int $parent_source_id, int $source_id, int $parent_target_id, int $target_id)
 
 deleteComments ()
 
 getNotesManager ()
 
 getNotesDataService ()
 
 getNotesRepo ()
 
 syncSuggestedSolutions (int $target_question_id, int $target_obj_id)
 
 duplicateSuggestedSolutionFiles (int $parent_id, int $question_id)
 Duplicates the files of a suggested solution if the question is duplicated. More...
 
 syncSuggestedSolutionFiles (int $target_question_id, int $target_obj_id)
 
 copySuggestedSolutionFiles (int $source_questionpool_id, int $source_question_id)
 
 copySuggestedSolutions (int $target_question_id)
 
 ensureNonNegativePoints ($points)
 
 purifyAndPrepareTextAreaOutput (string $content)
 
 getRTETextWithMediaObjects ()
 
 getSelfAssessmentFormatter ()
 
 lmMigrateQuestionTypeGenericContent (ilAssSelfAssessmentMigrator $migrator)
 
 lmMigrateQuestionTypeSpecificContent (ilAssSelfAssessmentMigrator $migrator)
 
 duplicateQuestionHints (int $originalQuestionId, int $duplicateQuestionId)
 
 duplicateSkillAssignments (int $srcParentId, int $srcQuestionId, int $trgParentId, int $trgQuestionId)
 
 buildQuestionDataQuery ()
 
 getCurrentSolutionResultSet (int $active_id, int $pass, bool $authorized=true)
 
 removeSolutionRecordById (int $solutionId)
 
 getSolutionRecordById (int $solutionId)
 
 deleteDummySolutionRecord (int $activeId, int $passIndex)
 
 isDummySolutionRecord (array $solutionRecord)
 
 deleteSolutionRecordByValues (int $activeId, int $passIndex, bool $authorized, array $matchValues)
 
 duplicateIntermediateSolutionAuthorized (int $activeId, int $passIndex)
 
 forceExistingIntermediateSolution (int $activeId, int $passIndex, bool $considerDummyRecordCreation)
 
 lookupMaxStep (int $active_id, int $pass)
 
 buildTestPresentationConfig ()
 build basic test question configuration instance More...
 
 getSuggestedSolutionsRepo ()
 
 loadSuggestedSolutions ()
 

Protected Attributes

PassPresentedVariablesRepo $pass_presented_variables_repo
 
- Protected Attributes inherited from assQuestion
const HAS_SPECIFIC_FEEDBACK = true
 
ILIAS TestQuestionPool QuestionInfoService $questioninfo
 
ILIAS Test TestParticipantInfoService $testParticipantInfo
 
ILIAS HTTP Services $http
 
ILIAS Refinery Factory $refinery
 
ILIAS TestQuestionPool QuestionFilesService $questionFilesService
 
ILIAS DI LoggingServices $ilLog
 
int $id
 
string $title
 
string $comment
 
string $owner
 
string $author
 
int $thumb_size
 
string $question
 The question text. More...
 
float $points
 The maximum available points for the question. More...
 
bool $shuffle
 Indicates whether the answers will be shuffled or not. More...
 
int $test_id
 The database id of a test in which the question is contained. More...
 
int $obj_id = 0
 Object id of the container object. More...
 
 $ilias
 
ilGlobalPageTemplate $tpl
 
ilLanguage $lng
 
ilDBInterface $db
 
Container $dic
 
array $suggested_solutions
 
int $original_id = null
 
 $page
 
string $external_id = null
 
ilAssQuestionProcessLocker $processLocker
 
 $step
 
 $lastChange
 
Transformation $shuffler
 
ilTestQuestionConfig $testQuestionConfig
 
ilAssQuestionLifecycle $lifecycle
 
ilObjUser $current_user
 
SkillUsageService $skillUsageService
 
assQuestionSuggestedSolutionsDatabaseRepository $suggestedsolution_repo = null
 

Private Attributes

array $variables
 
array $results
 
array $resultunits
 
ilUnitConfigurationRepository $unitrepository
 

Additional Inherited Members

- Static Public Member Functions inherited from assQuestion
static setForcePassResultUpdateEnabled (bool $forcePassResultsUpdateEnabled)
 
static isForcePassResultUpdateEnabled ()
 
static _getSuggestedSolutionOutput (int $question_id)
 
static _getReachedPoints (int $active_id, int $question_id, int $pass)
 
static logAction (string $logtext, int $active_id, int $question_id)
 
static isFileAvailable (string $file)
 
static saveOriginalId (int $questionId, int $originalId)
 
static resetOriginalId (int $questionId)
 
static _getInternalLinkHref (string $target="")
 
static instantiateQuestion (int $question_id)
 
static _getSolutionMaxPass (int $question_id, int $active_id)
 Returns the maximum pass a users question solution. More...
 
static _isWriteable (int $question_id, int $user_id)
 
static _setReachedPoints (int $active_id, int $question_id, float $points, float $maxpoints, int $pass, bool $manualscoring, bool $obligationsEnabled, ?int $test_id=null)
 Sets the points, a learner has reached answering the question Additionally objective results are updated. More...
 
static _needsManualScoring (int $question_id)
 
static getFeedbackClassNameByQuestionType (string $questionType)
 
static instantiateQuestionGUI (int $a_question_id)
 
static _questionExistsInTest (int $question_id, int $test_id)
 
static lookupParentObjId (int $questionId)
 
static isObligationPossible (int $questionId)
 
static implodeKeyValues (array $keyValues)
 
static explodeKeyValues (string $keyValues)
 
static convertISO8601FormatH_i_s_ExtendedToSeconds (string $time)
 
static extendedTrim (string $value)
 Trim non-printable characters from the beginning and end of a string. More...
 
- Data Fields inherited from assQuestion
const TRIM_PATTERN = '/^[\p{C}\p{Z}]+|[\p{C}\p{Z}]+$/u'
 
const ADDITIONAL_CONTENT_EDITING_MODE_RTE = 'default'
 
const ADDITIONAL_CONTENT_EDITING_MODE_IPE = 'pageobject'
 
ilAssQuestionFeedback $feedbackOBJ
 
bool $prevent_rte_usage = false
 
bool $selfassessmenteditingmode = false
 
int $defaultnroftries = 0
 
string $questionActionCmd = 'handleQuestionAction'
 
const KEY_VALUES_IMPLOSION_SEPARATOR = ':'
 
- Data Fields inherited from iQuestionCondition
const StringResultExpression = '~TEXT~'
 
const PercentageResultExpression = '%n%'
 
const NumericResultExpression = '#n#'
 
const MatchingResultExpression = ';n:m;'
 
const OrderingResultExpression = '$n,m,o,p$'
 
const NumberOfResultExpression = '+n+'
 
const ExclusiveResultExpression = '*n,m,o,p*'
 
const EmptyAnswerExpression = "?"
 
- Static Protected Member Functions inherited from assQuestion
static getNumExistingSolutionRecords (int $activeId, int $pass, int $questionId)
 
- Static Protected Attributes inherited from assQuestion
static $forcePassResultsUpdateEnabled = false
 
static $imageSourceFixReplaceMap
 

Detailed Description

This file is part of ILIAS, a powerful learning management system published by ILIAS open source e-Learning e.V.

ILIAS is licensed with the GPL-3.0, see https://www.gnu.org/licenses/gpl-3.0.en.html You should have received a copy of said license along with the source code, too.

If this is not the case or you just want to try ILIAS, you'll find us at: https://www.ilias.de https://github.com/ILIAS-eLearning Class for single choice questions assFormulaQuestion is a class for single choice questions.

Author
Helmut Schottmüller helmu.nosp@m.t.sc.nosp@m.hottm.nosp@m.uell.nosp@m.er@ma.nosp@m.c.co.nosp@m.m
Version
Id
class.assFormulaQuestion.php 1236 2010-02-15 15:44:16Z hschottm

Definition at line 28 of file class.assFormulaQuestion.php.

Constructor & Destructor Documentation

◆ __construct()

assFormulaQuestion::__construct ( string  $title = "",
string  $comment = "",
string  $author = "",
int  $owner = -1,
string  $question = "" 
)

Definition at line 36 of file class.assFormulaQuestion.php.

References assQuestion\$author, assQuestion\$comment, assQuestion\$owner, assQuestion\$question, assQuestion\$title, and ILIAS\MetaData\Repository\Validation\Data\__construct().

42  {
44  $this->variables = array();
45  $this->results = array();
46  $this->resultunits = array();
47  $this->unitrepository = new ilUnitConfigurationRepository(0);
48  $this->pass_presented_variables_repo = new PassPresentedVariablesRepo($this->db);
49  }
This file is part of ILIAS, a powerful learning management system published by ILIAS open source e-Le...
__construct(VocabulariesInterface $vocabularies)
Stores random-generated parts of questions in order to present the user with a fixed question during ...
string $question
The question text.
+ Here is the call graph for this function:

Member Function Documentation

◆ addResult()

assFormulaQuestion::addResult (   $result)

Definition at line 92 of file class.assFormulaQuestion.php.

Referenced by loadFromDb(), and parseQuestionText().

92  : void
93  {
94  $this->results[$result->getResult()] = $result;
95  }
+ Here is the caller graph for this function:

◆ addResultUnit()

assFormulaQuestion::addResultUnit (   $result,
  $unit 
)

Definition at line 110 of file class.assFormulaQuestion.php.

References $resultunits.

Referenced by loadFromDb().

110  : void
111  {
112  if (is_object($result) && is_object($unit)) {
113  if (!array_key_exists($result->getResult(), $this->resultunits) ||
114  !is_array($this->resultunits[$result->getResult()])) {
115  $this->resultunits[$result->getResult()] = array();
116  }
117  $this->resultunits[$result->getResult()][$unit->getId()] = $unit;
118  }
119  }
+ Here is the caller graph for this function:

◆ addResultUnits()

assFormulaQuestion::addResultUnits (   $result,
  $unit_ids 
)

Definition at line 97 of file class.assFormulaQuestion.php.

References assQuestion\$id, and getUnitrepository().

97  : void
98  {
99  $this->resultunits[$result->getResult()] = array();
100  if ((!is_object($result)) || (!is_array($unit_ids))) {
101  return;
102  }
103  foreach ($unit_ids as $id) {
104  if (is_numeric($id) && ($id > 0)) {
105  $this->resultunits[$result->getResult()][$id] = $this->getUnitrepository()->getUnit($id);
106  }
107  }
108  }
+ Here is the call graph for this function:

◆ addVariable()

assFormulaQuestion::addVariable (   $variable)

Definition at line 69 of file class.assFormulaQuestion.php.

Referenced by loadFromDb(), and parseQuestionText().

69  : void
70  {
71  $this->variables[$variable->getVariable()] = $variable;
72  }
+ Here is the caller graph for this function:

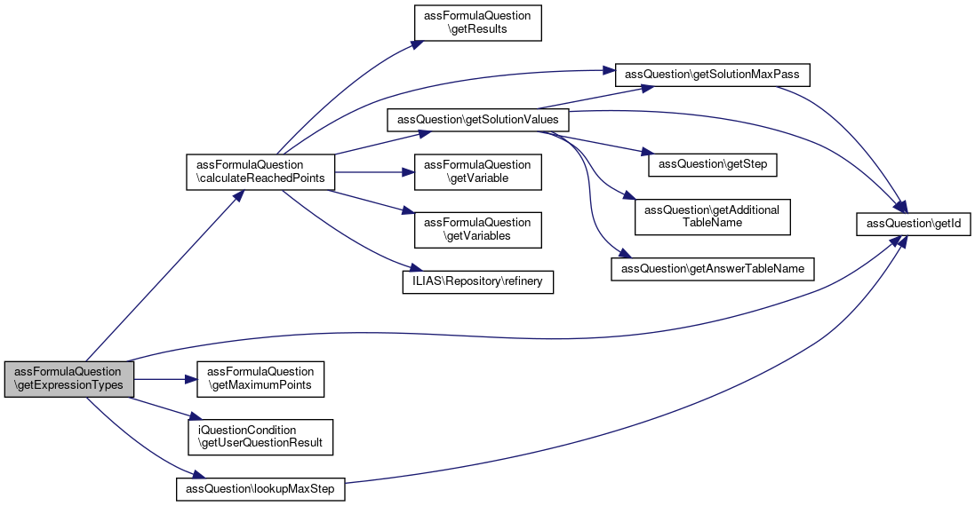
◆ calculateReachedPoints()

assFormulaQuestion::calculateReachedPoints (   $active_id,
  $pass = null,
  $authorizedSolution = true,
  $returndetails = false 
)

Returns the points, a learner has reached answering the question The points are calculated from the given answers.

Parameters
integer$user_idThe database ID of the learner
integer$test_idThe database Id of the test containing the question public

Definition at line 888 of file class.assFormulaQuestion.php.

References assQuestion\$points, getResults(), assQuestion\getSolutionMaxPass(), assQuestion\getSolutionValues(), getVariable(), getVariables(), and ILIAS\Repository\refinery().

Referenced by getExpressionTypes().

888  : float
889  {
890  if (is_null($pass)) {
891  $pass = $this->getSolutionMaxPass($active_id);
892  }
893  $solutions = $this->getSolutionValues($active_id, $pass, $authorizedSolution);
894  $user_solution = array();
895  foreach ($solutions as $solution_value) {
896  if (preg_match("/^(\\\$v\\d+)$/", $solution_value["value1"], $matches)) {
897  $user_solution[$matches[1]] = $solution_value["value2"];
898  $varObj = $this->getVariable($solution_value["value1"]);
899  $varObj->setValue($solution_value["value2"]);
900  } elseif (preg_match("/^(\\\$r\\d+)$/", $solution_value["value1"], $matches)) {
901  if (!array_key_exists($matches[1], $user_solution)) {
902  $user_solution[$matches[1]] = array();
903  }
904  $user_solution[$matches[1]]["value"] = $solution_value["value2"];
905  } elseif (preg_match("/^(\\\$r\\d+)_unit$/", $solution_value["value1"], $matches)) {
906  if (!array_key_exists($matches[1], $user_solution)) {
907  $user_solution[$matches[1]] = array();
908  }
909  $user_solution[$matches[1]]["unit"] = $this->unitrepository->getUnit(
910  $this->refinery->kindlyTo()->int()->transform($solution_value["value2"]),
911  );
912  }
913  }
914  //vd($this->getResults());
915  $points = 0;
916  foreach ($this->getResults() as $result) {
917  //vd($user_solution[$result->getResult()]["value"]);
918  $points += $result->getReachedPoints(
919  $this->getVariables(),
920  $this->getResults(),
921  $user_solution[$result->getResult()]["value"] ?? '',
922  $user_solution[$result->getResult()]["unit"] ?? null,
923  $this->unitrepository->getUnits()
924  );
925  }
926 
927  return (float) $points;
928  }
getSolutionValues($active_id, $pass=null, bool $authorized=true)
Loads solutions of a given user from the database an returns it.
float $points
The maximum available points for the question.
getSolutionMaxPass(int $active_id)
+ Here is the call graph for this function:
+ Here is the caller graph for this function:

◆ calculateReachedPointsFromPreviewSession()

assFormulaQuestion::calculateReachedPointsFromPreviewSession ( ilAssQuestionPreviewSession  $previewSession)

Definition at line 930 of file class.assFormulaQuestion.php.

References assQuestion\$points, assQuestion\deductHintPointsFromReachedPoints(), assQuestion\ensureNonNegativePoints(), ilAssQuestionPreviewSession\getParticipantsSolution(), getResults(), and getVariables().

931  {
932  $user_solution = $previewSession->getParticipantsSolution();
933 
934  $points = 0;
935  foreach ($this->getResults() as $result) {
936  $unit_id = $user_solution[$result->getResult() . '_unit'] ?? null;
937  $points += $result->getReachedPoints(
938  $this->getVariables(),
939  $this->getResults(),
940  $user_solution[$result->getResult()] ?? '',
941  $unit_id !== null ? $this->unitrepository->getUnit($unit_id) : null,
942  $this->unitrepository->getUnits()
943  );
944  }
945 
946  $reachedPoints = $this->deductHintPointsFromReachedPoints($previewSession, $points);
947 
948  return $this->ensureNonNegativePoints($reachedPoints);
949  }
ensureNonNegativePoints($points)
float $points
The maximum available points for the question.
deductHintPointsFromReachedPoints(ilAssQuestionPreviewSession $previewSession, $reachedPoints)
+ Here is the call graph for this function:

◆ canUseAdvancedRating()

assFormulaQuestion::canUseAdvancedRating (   $result)

Check if advanced rating can be used for a result.

This is only possible if there is exactly one possible correct unit for the result, otherwise it is impossible to determine wheather the unit is correct or the value.

Returns
boolean True if advanced rating could be used, false otherwise

Definition at line 521 of file class.assFormulaQuestion.php.

References getResultUnits().

521  : bool
522  {
523  $result_units = $this->getResultUnits($result);
524  $resultunit = $result->getUnit();
525  $similar_units = 0;
526  foreach ($result_units as $unit) {
527  if (is_object($resultunit)) {
528  if ($resultunit->getId() != $unit->getId()) {
529  if ($resultunit->getBaseUnit() && $unit->getBaseUnit()) {
530  if ($resultunit->getBaseUnit() == $unit->getBaseUnit()) {
531  return false;
532  }
533  }
534  if ($resultunit->getBaseUnit()) {
535  if ($resultunit->getBaseUnit() == $unit->getId()) {
536  return false;
537  }
538  }
539  if ($unit->getBaseUnit()) {
540  if ($unit->getBaseUnit() == $resultunit->getId()) {
541  return false;
542  }
543  }
544  }
545  }
546  }
547  return true;
548  }
getResultUnits(assFormulaQuestionResult $result)
+ Here is the call graph for this function:

◆ checkForDuplicateResults()

assFormulaQuestion::checkForDuplicateResults ( )

Definition at line 181 of file class.assFormulaQuestion.php.

References assQuestion\getQuestion().

181  : bool
182  {
183  if (preg_match_all("/(\\\$r\\d+)/ims", $this->getQuestion(), $rmatches)) {
184  if ((count(array_unique($rmatches[1]))) != count($rmatches[1])) {
185  return false;
186  }
187  }
188  return true;
189  }
+ Here is the call graph for this function:

◆ checkForDuplicateVariables()

assFormulaQuestion::checkForDuplicateVariables ( )

Definition at line 171 of file class.assFormulaQuestion.php.

References assQuestion\getQuestion().

171  : bool
172  {
173  if (preg_match_all("/(\\\$v\\d+)/ims", $this->getQuestion(), $matches)) {
174  if ((count(array_unique($matches[1]))) != count($matches[1])) {
175  return false;
176  }
177  }
178  return true;
179  }
+ Here is the call graph for this function:

◆ clearResults()

assFormulaQuestion::clearResults ( )

Definition at line 74 of file class.assFormulaQuestion.php.

Referenced by parseQuestionText().

74  : void
75  {
76  $this->results = array();
77  }
+ Here is the caller graph for this function:

◆ clearVariables()

assFormulaQuestion::clearVariables ( )

Definition at line 51 of file class.assFormulaQuestion.php.

Referenced by parseQuestionText().

51  : void
52  {
53  $this->variables = array();
54  }
+ Here is the caller graph for this function:

◆ copyObject()

assFormulaQuestion::copyObject (   $target_questionpool_id,
  $title = "" 
)

Copies an assFormulaQuestion object public.

Definition at line 808 of file class.assFormulaQuestion.php.

References assQuestion\$original_id, assQuestion\$title, assQuestion\getId(), and assQuestion\getObjId().

808  : int
809  {
810  if ($this->getId() <= 0) {
811  throw new RuntimeException('The question has not been saved. It cannot be duplicated');
812  }
813  // duplicate the question in database
814  $clone = $this;
815 
816  $original_id = $this->questioninfo->getOriginalId($this->id);
817  $clone->id = -1;
818  $source_questionpool_id = $this->getObjId();
819  $clone->setObjId($target_questionpool_id);
820  if ($title) {
821  $clone->setTitle($title);
822  }
823  $clone->saveToDb();
824 
825  $clone->unitrepository->cloneUnits($original_id, $clone->getId());
826 
827  // copy question page content
828  $clone->copyPageOfQuestion($original_id);
829  // copy XHTML media objects
830  $clone->copyXHTMLMediaObjectsOfQuestion($original_id);
831 
832  $clone->onCopy($source_questionpool_id, $original_id, $clone->getObjId(), $clone->getId());
833 
834  return $clone->id;
835  }
+ Here is the call graph for this function:

◆ createNewOriginalFromThisDuplicate()

assFormulaQuestion::createNewOriginalFromThisDuplicate (   $targetParentId,
  $targetQuestionTitle = "" 
)

Definition at line 837 of file class.assFormulaQuestion.php.

References assQuestion\$id, assQuestion\getId(), and assQuestion\getObjId().

837  : int
838  {
839  if ($this->getId() <= 0) {
840  throw new RuntimeException('The question has not been saved. It cannot be duplicated');
841  }
842 
843  $sourceQuestionId = $this->id;
844  $sourceParentId = $this->getObjId();
845 
846  // duplicate the question in database
847  $clone = $this;
848  $clone->id = -1;
849 
850  $clone->setObjId($targetParentId);
851 
852  if ($targetQuestionTitle) {
853  $clone->setTitle($targetQuestionTitle);
854  }
855 
856  $clone->saveToDb();
857  // copy question page content
858  $clone->copyPageOfQuestion($sourceQuestionId);
859  // copy XHTML media objects
860  $clone->copyXHTMLMediaObjectsOfQuestion($sourceQuestionId);
861 
862  $clone->onCopy($sourceParentId, $sourceQuestionId, $clone->getObjId(), $clone->getId());
863 
864  return $clone->id;
865  }
+ Here is the call graph for this function:

◆ deleteAnswers()

assFormulaQuestion::deleteAnswers (   $question_id)

Deletes datasets from answers tables.

Parameters
integer$question_idThe question id which should be deleted in the answers table public

Definition at line 1189 of file class.assFormulaQuestion.php.

References $DIC, and $ilDB.

1189  : void
1190  {
1191  global $DIC;
1192  $ilDB = $DIC['ilDB'];
1193 
1194  $affectedRows = $ilDB->manipulateF(
1195  "DELETE FROM il_qpl_qst_fq_var WHERE question_fi = %s",
1196  array('integer'),
1197  array($question_id)
1198  );
1199 
1200  $affectedRows = $ilDB->manipulateF(
1201  "DELETE FROM il_qpl_qst_fq_res WHERE question_fi = %s",
1202  array('integer'),
1203  array($question_id)
1204  );
1205 
1206  $affectedRows = $ilDB->manipulateF(
1207  "DELETE FROM il_qpl_qst_fq_res_unit WHERE question_fi = %s",
1208  array('integer'),
1209  array($question_id)
1210  );
1211 
1212  $affectedRows = $ilDB->manipulateF(
1213  "DELETE FROM il_qpl_qst_fq_ucat WHERE question_fi = %s",
1214  array('integer'),
1215  array($question_id)
1216  );
1217 
1218  $affectedRows = $ilDB->manipulateF(
1219  "DELETE FROM il_qpl_qst_fq_unit WHERE question_fi = %s",
1220  array('integer'),
1221  array($question_id)
1222  );
1223  }
global $DIC
Definition: feed.php:28

◆ duplicate()

assFormulaQuestion::duplicate ( bool  $for_test = true,
string  $title = "",
string  $author = "",
int  $owner = -1,
  $testObjId = null 
)

Duplicates an assFormulaQuestion public.

Definition at line 757 of file class.assFormulaQuestion.php.

References assQuestion\$author, assQuestion\$original_id, assQuestion\$owner, assQuestion\$title, assQuestion\getId(), and assQuestion\getObjId().

757  : int
758  {
759  if ($this->id <= 0) {
760  // The question has not been saved. It cannot be duplicated
761  return -1;
762  }
763  // duplicate the question in database
764  $this_id = $this->getId();
765  $thisObjId = $this->getObjId();
766 
767  $clone = $this;
768 
769  $original_id = $this->questioninfo->getOriginalId($this->id);
770  $clone->id = -1;
771 
772  if ((int) $testObjId > 0) {
773  $clone->setObjId($testObjId);
774  }
775 
776  if ($title) {
777  $clone->setTitle($title);
778  }
779 
780  if ($author) {
781  $clone->setAuthor($author);
782  }
783  if ($owner) {
784  $clone->setOwner($owner);
785  }
786 
787  if ($for_test) {
788  $clone->saveToDb($original_id);
789  } else {
790  $clone->saveToDb();
791  }
792 
793  $clone->unitrepository->cloneUnits($this_id, $clone->getId());
794 
795  // copy question page content
796  $clone->copyPageOfQuestion($this_id);
797  // copy XHTML media objects
798  $clone->copyXHTMLMediaObjectsOfQuestion($this_id);
799  $clone->onDuplicate($thisObjId, $this_id, $clone->getObjId(), $clone->getId());
800 
801  return $clone->id;
802  }
+ Here is the call graph for this function:

◆ fetchAllResults()

assFormulaQuestion::fetchAllResults (   $questionText)
Parameters
string$questionText
Returns
assFormulaQuestionResult[] $resObjects

Definition at line 195 of file class.assFormulaQuestion.php.

References getResult().

Referenced by getInitialVariableSolutionValues().

195  : array
196  {
197  $resObjects = array();
198  $matches = null;
199 
200  if (preg_match_all("/(\\\$r\\d+)/ims", $questionText, $matches)) {
201  foreach ($matches[1] as $resultKey) {
202  $resObjects[] = $this->getResult($resultKey);
203  }
204  }
205 
206  return $resObjects;
207  }
+ Here is the call graph for this function:
+ Here is the caller graph for this function:

◆ fetchAllVariables()

assFormulaQuestion::fetchAllVariables (   $questionText)
Parameters
string$questionText
Returns
assFormulaQuestionVariable[] $varObjects

Definition at line 213 of file class.assFormulaQuestion.php.

References getVariable().

Referenced by getInitialVariableSolutionValues(), hasRequiredVariableSolutionValues(), and substituteVariables().

213  : array
214  {
215  $varObjects = array();
216  $matches = null;
217 
218  if (preg_match_all("/(\\\$v\\d+)/ims", $questionText, $matches)) {
219  foreach ($matches[1] as $variableKey) {
220  $varObjects[] = $this->getVariable($variableKey);
221  }
222  }
223 
224  return $varObjects;
225  }
+ Here is the call graph for this function:
+ Here is the caller graph for this function:

◆ generateResultInputHTML()

assFormulaQuestion::generateResultInputHTML ( string  $result_key,
string  $result_value,
bool  $forsolution 
)
protected

Definition at line 501 of file class.assFormulaQuestion.php.

References ilLegacyFormElementsUtil\prepareFormOutput().

Referenced by substituteVariables().

501  : string
502  {
503  if ($forsolution) {
504  return '<span class="ilc_qinput_TextInput solutionbox">'
506  . '</span>';
507  }
508  $input = '<input class="ilc_qinput_TextInput" type="text"';
509  $input .= 'spellcheck="false" autocomplete="off" autocorrect="off" autocapitalize="off"';
510  $input .= 'name="result_' . $result_key . '"';
511  $input .= ' value="' . $result_value . '"/>';
512  return $input;
513  }
static prepareFormOutput($a_str, bool $a_strip=false)
+ Here is the call graph for this function:
+ Here is the caller graph for this function:

◆ getAdditionalTableName()

assFormulaQuestion::getAdditionalTableName ( )

Returns the name of the additional question data table in the database.

Returns
string The additional table name

Definition at line 1170 of file class.assFormulaQuestion.php.

1170  : string
1171  {
1172  return "";
1173  }

◆ getAllResultUnits()

assFormulaQuestion::getAllResultUnits ( )

Definition at line 136 of file class.assFormulaQuestion.php.

References $resultunits.

136  : array
137  {
138  return $this->resultunits;
139  }

◆ getAnswerTableName()

assFormulaQuestion::getAnswerTableName ( )

Returns the name of the answer table in the database.

Returns
string The answer table name

Definition at line 1179 of file class.assFormulaQuestion.php.

1179  : string
1180  {
1181  return "";
1182  }

◆ getAvailableAnswerOptions()

assFormulaQuestion::getAvailableAnswerOptions (   $index = null)

If index is null, the function returns an array with all anwser options Else it returns the specific answer option.

Parameters
null | int$index
Returns
array|ASS_AnswerSimple

Implements iQuestionCondition.

Definition at line 1495 of file class.assFormulaQuestion.php.

References getResult(), and getResults().

1496  {
1497  if ($index !== null) {
1498  return $this->getResult('$r' . ($index + 1));
1499  } else {
1500  return $this->getResults();
1501  }
1502  }
+ Here is the call graph for this function:

◆ getBestSolution()

assFormulaQuestion::getBestSolution (   $solutions)

Returns the best solution for a given pass of a participant.

Returns
array An associated array containing the best solution public

Definition at line 1273 of file class.assFormulaQuestion.php.

References ilMath\_div(), assFormulaQuestionResult\convertDecimalToCoprimeFraction(), ILIAS\Survey\Mode\getId(), getResults(), getVariable(), getVariables(), assFormulaQuestionUnit\lookupUnitFactor(), assFormulaQuestionResult\RESULT_CO_FRAC, and assFormulaQuestionResult\RESULT_FRAC.

1273  : array
1274  {
1275  $user_solution = array();
1276 
1277  foreach ($solutions as $idx => $solution_value) {
1278  if (preg_match("/^(\\\$v\\d+)$/", $solution_value["value1"], $matches)) {
1279  $user_solution[$matches[1]] = $solution_value["value2"];
1280  $varObj = $this->getVariable($matches[1]);
1281  $varObj->setValue($solution_value["value2"]);
1282  } elseif (preg_match("/^(\\\$r\\d+)$/", $solution_value["value1"], $matches)) {
1283  if (!array_key_exists($matches[1], $user_solution)) {
1284  $user_solution[$matches[1]] = array();
1285  }
1286  $user_solution[$matches[1]]["value"] = $solution_value["value2"];
1287  } elseif (preg_match("/^(\\\$r\\d+)_unit$/", $solution_value["value1"], $matches)) {
1288  if (!array_key_exists($matches[1], $user_solution)) {
1289  $user_solution[$matches[1]] = array();
1290  }
1291  $user_solution[$matches[1]]["unit"] = $solution_value["value2"];
1292  }
1293  }
1294  foreach ($this->getResults() as $result) {
1295  $resVal = $result->calculateFormula($this->getVariables(), $this->getResults(), parent::getId(), false);
1296 
1297  if (is_object($result->getUnit())) {
1298  $user_solution[$result->getResult()]["unit"] = $result->getUnit()->getId();
1299  $user_solution[$result->getResult()]["value"] = $resVal;
1300  } elseif ($result->getUnit() == null) {
1301  $unit_factor = 1;
1302  // there is no fix result_unit, any "available unit" is accepted
1303 
1304  $available_units = $result->getAvailableResultUnits(parent::getId());
1305  $result_name = $result->getResult();
1306 
1307  $check_unit = false;
1308  if (array_key_exists($result_name, $available_units) &&
1309  $available_units[$result_name] !== null) {
1310  $check_unit = in_array($user_solution[$result_name]['unit'] ?? null, $available_units[$result_name]);
1311  }
1312 
1313  if ($check_unit == true) {
1314  //get unit-factor
1315  $unit_factor = assFormulaQuestionUnit::lookupUnitFactor($user_solution[$result_name]['unit']);
1316  }
1317 
1318  try {
1319  $user_solution[$result->getResult()]["value"] = ilMath::_div($resVal, $unit_factor, 55);
1320  } catch (ilMathDivisionByZeroException $ex) {
1321  $user_solution[$result->getResult()]["value"] = 0;
1322  }
1323  }
1324  if ($result->getResultType() == assFormulaQuestionResult::RESULT_CO_FRAC
1325  || $result->getResultType() == assFormulaQuestionResult::RESULT_FRAC) {
1327  if (is_array($value)) {
1328  $user_solution[$result->getResult()]["value"] = $value[0];
1329  $user_solution[$result->getResult()]["frac_helper"] = $value[1];
1330  } else {
1331  $user_solution[$result->getResult()]["value"] = $value;
1332  $user_solution[$result->getResult()]["frac_helper"] = null;
1333  }
1334  } else {
1335  $user_solution[$result->getResult()]["value"] = round($user_solution[$result->getResult()]["value"], $result->getPrecision());
1336  /*
1337  $user_solution[$result->getResult()]["value"] = ilMath::_div(
1338  $user_solution[$result->getResult()]["value"],
1339  1,
1340  $result->getPrecision()
1341  );
1342  */
1343  }
1344  }
1345  return $user_solution;
1346  }
static _div($left_operand, $right_operand, int $scale=50)
This file is part of ILIAS, a powerful learning management system published by ILIAS open source e-Le...
static lookupUnitFactor(int $a_unit_id)
static convertDecimalToCoprimeFraction($decimal_value, $tolerance=1.e-9)
+ Here is the call graph for this function:

◆ getExpressionTypes()

◆ getInitialVariableSolutionValues()

assFormulaQuestion::getInitialVariableSolutionValues ( )

Definition at line 268 of file class.assFormulaQuestion.php.

References fetchAllResults(), fetchAllVariables(), assQuestion\getQuestion(), getResults(), and getVariables().

Referenced by getVariableSolutionValuesForPass().

268  : array
269  {
270  foreach ($this->fetchAllResults($this->getQuestion()) as $resObj) {
271  $resObj->findValidRandomVariables($this->getVariables(), $this->getResults());
272  }
273 
274  $variableSolutionValues = array();
275 
276  foreach ($this->fetchAllVariables($this->getQuestion()) as $varObj) {
277  $variableSolutionValues[$varObj->getVariable()] = $varObj->getValue();
278  }
279 
280  return $variableSolutionValues;
281  }
+ Here is the call graph for this function:
+ Here is the caller graph for this function:

◆ getMaximumPoints()

assFormulaQuestion::getMaximumPoints ( )

Returns the maximum points, a learner can reach answering the question.

See also
$points

Definition at line 871 of file class.assFormulaQuestion.php.

References assQuestion\$points.

Referenced by getExpressionTypes(), and isComplete().

871  : float
872  {
873  $points = 0;
874  foreach ($this->results as $result) {
875  $points += $result->getPoints();
876  }
877  return $points;
878  }
float $points
The maximum available points for the question.
+ Here is the caller graph for this function:

◆ getOperators()

assFormulaQuestion::getOperators (   $expression)

Get all available operations for a specific question.

Parameters
$expression

Implements iQuestionCondition.

Definition at line 1424 of file class.assFormulaQuestion.php.

References ilOperatorsExpressionMapping\getOperatorsByExpression().

1424  : array
1425  {
1427  }
+ Here is the call graph for this function:

◆ getQuestionType()

assFormulaQuestion::getQuestionType ( )

Returns the question type of the question.

Returns
string The question type of the question

Definition at line 1161 of file class.assFormulaQuestion.php.

1161  : string
1162  {
1163  return "assFormulaQuestion";
1164  }

◆ getResult()

assFormulaQuestion::getResult (   $result)

Definition at line 84 of file class.assFormulaQuestion.php.

Referenced by fetchAllResults(), getAvailableAnswerOptions(), loadFromDb(), and substituteVariables().

85  {
86  if (array_key_exists($result, $this->results)) {
87  return $this->results[$result];
88  }
89  return null;
90  }
+ Here is the caller graph for this function:

◆ getResults()

assFormulaQuestion::getResults ( )

◆ getResultUnits()

assFormulaQuestion::getResultUnits ( assFormulaQuestionResult  $result)

Definition at line 121 of file class.assFormulaQuestion.php.

References Vendor\Package\$a, Vendor\Package\$b, assFormulaQuestionResult\getResult(), and assFormulaQuestionUnit\getSequence().

Referenced by canUseAdvancedRating(), saveToDb(), and substituteVariables().

121  : array
122  {
123  if (!isset($this->resultunits[$result->getResult()])) {
124  return [];
125  }
126 
127  $result_units = $this->resultunits[$result->getResult()];
128 
129  usort($result_units, static function (assFormulaQuestionUnit $a, assFormulaQuestionUnit $b) {
130  return $a->getSequence() <=> $b->getSequence();
131  });
132 
133  return $result_units;
134  }
This file is part of ILIAS, a powerful learning management system published by ILIAS open source e-Le...
$a
thx to https://mlocati.github.io/php-cs-fixer-configurator for the examples
+ Here is the call graph for this function:
+ Here is the caller graph for this function:

◆ getRTETextWithMediaObjects()

assFormulaQuestion::getRTETextWithMediaObjects ( )

Collects all text in the question which could contain media objects which were created with the Rich Text Editor.

Definition at line 1229 of file class.assFormulaQuestion.php.

1229  : string
1230  {
1231  $text = parent::getRTETextWithMediaObjects();
1232  return $text;
1233  }

◆ getSolutionSubmit()

assFormulaQuestion::getSolutionSubmit ( )
protected
Returns
array

Definition at line 1373 of file class.assFormulaQuestion.php.

References Vendor\Package\$a, ILIAS\LTI\ToolProvider\$key, $post, and getResults().

Referenced by savePreviewData(), saveWorkingData(), and validateSolutionSubmit().

1373  : array
1374  {
1375  $solutionSubmit = [];
1376 
1377  $post = $this->dic->http()->wrapper()->post();
1378 
1379  foreach ($this->getResults() as $index => $a) {
1380  $key = "result_$index";
1381  if ($post->has($key)) {
1382  $value = $post->retrieve(
1383  $key,
1384  $this->dic->refinery()->kindlyTo()->string()
1385  );
1386 
1387  $solutionSubmit[$key] = $value;
1388  }
1389  if ($post->has($key . "_unit")) {
1390  $value = $post->retrieve(
1391  $key . "_unit",
1392  $this->dic->refinery()->kindlyTo()->string()
1393  );
1394  $solutionSubmit[$key . "_unit"] = $value;
1395  }
1396  }
1397  return $solutionSubmit;
1398  }
string $key
Consumer key/client ID value.
Definition: System.php:193
$a
thx to https://mlocati.github.io/php-cs-fixer-configurator for the examples
$post
Definition: ltitoken.php:49
+ Here is the call graph for this function:
+ Here is the caller graph for this function:

◆ getUnitrepository()

assFormulaQuestion::getUnitrepository ( )
Returns

Definition at line 1365 of file class.assFormulaQuestion.php.

References $unitrepository.

Referenced by addResultUnits(), loadFromDb(), setExportDetailsXLSX(), and substituteVariables().

1366  {
1367  return $this->unitrepository;
1368  }
This file is part of ILIAS, a powerful learning management system published by ILIAS open source e-Le...
ilUnitConfigurationRepository $unitrepository
+ Here is the caller graph for this function:

◆ getVariable()

assFormulaQuestion::getVariable (   $variable)

Definition at line 61 of file class.assFormulaQuestion.php.

Referenced by calculateReachedPoints(), fetchAllVariables(), getBestSolution(), and setExportDetailsXLSX().

62  {
63  if (array_key_exists($variable, $this->variables)) {
64  return $this->variables[$variable];
65  }
66  return null;
67  }
+ Here is the caller graph for this function:

◆ getVariables()

assFormulaQuestion::getVariables ( )

Definition at line 56 of file class.assFormulaQuestion.php.

References $variables.

Referenced by calculateReachedPoints(), calculateReachedPointsFromPreviewSession(), getBestSolution(), getInitialVariableSolutionValues(), and substituteVariables().

56  : array
57  {
58  return $this->variables;
59  }
+ Here is the caller graph for this function:

◆ getVariableSolutionValuesForPass()

assFormulaQuestion::getVariableSolutionValuesForPass ( int  $active_id,
int  $pass 
)

Definition at line 246 of file class.assFormulaQuestion.php.

References assQuestion\getId(), and getInitialVariableSolutionValues().

Referenced by saveCurrentSolution().

249  : array {
250  $question_id = $this->getId();
251  $values = $this->pass_presented_variables_repo->getFor(
252  $question_id,
253  $active_id,
254  $pass
255  );
256  if (is_null($values)) {
257  $values = $this->getInitialVariableSolutionValues();
258  $this->pass_presented_variables_repo->store(
259  $question_id,
260  $active_id,
261  $pass,
262  $values
263  );
264  }
265  return $values;
266  }
+ Here is the call graph for this function:
+ Here is the caller graph for this function:

◆ hasRequiredVariableSolutionValues()

assFormulaQuestion::hasRequiredVariableSolutionValues ( array  $userSolution)
Parameters
array$userSolution
Returns
bool

Definition at line 231 of file class.assFormulaQuestion.php.

References fetchAllVariables(), and assQuestion\getQuestion().

231  : bool
232  {
233  foreach ($this->fetchAllVariables($this->getQuestion()) as $varObj) {
234  if (!isset($userSolution[$varObj->getVariable()])) {
235  return false;
236  }
237 
238  if (!strlen($userSolution[$varObj->getVariable()])) {
239  return false;
240  }
241  }
242 
243  return true;
244  }
+ Here is the call graph for this function:

◆ hasResultUnit()

assFormulaQuestion::hasResultUnit (   $result,
  $unit_id 
)

Definition at line 141 of file class.assFormulaQuestion.php.

References $resultunits.

141  : bool
142  {
143  if (array_key_exists($result->getResult(), $this->resultunits)) {
144  if (array_key_exists($unit_id, $this->resultunits[$result->getResult()])) {
145  return true;
146  }
147  }
148 
149  return false;
150  }

◆ isComplete()

assFormulaQuestion::isComplete ( )

Returns true, if the question is complete for use.

Returns
boolean True, if the single choice question is complete for use, otherwise false

Definition at line 554 of file class.assFormulaQuestion.php.

References getMaximumPoints().

554  : bool
555  {
556  if (($this->title) and ($this->author) and ($this->question) and ($this->getMaximumPoints() > 0)) {
557  return true;
558  } else {
559  return false;
560  }
561  }
getMaximumPoints()
Returns the maximum points, a learner can reach answering the question.
+ Here is the call graph for this function:

◆ isValidSolutionResultValue()

assFormulaQuestion::isValidSolutionResultValue (   $submittedValue)
protected

Definition at line 951 of file class.assFormulaQuestion.php.

Referenced by validateSolutionSubmit().

951  : bool
952  {
953  $submittedValue = str_replace(',', '.', $submittedValue);
954 
955  if (is_numeric($submittedValue)) {
956  return true;
957  }
958 
959  if (preg_match('/^[-+]{0,1}\d+\/\d+$/', $submittedValue)) {
960  return true;
961  }
962 
963  return false;
964  }
+ Here is the caller graph for this function:

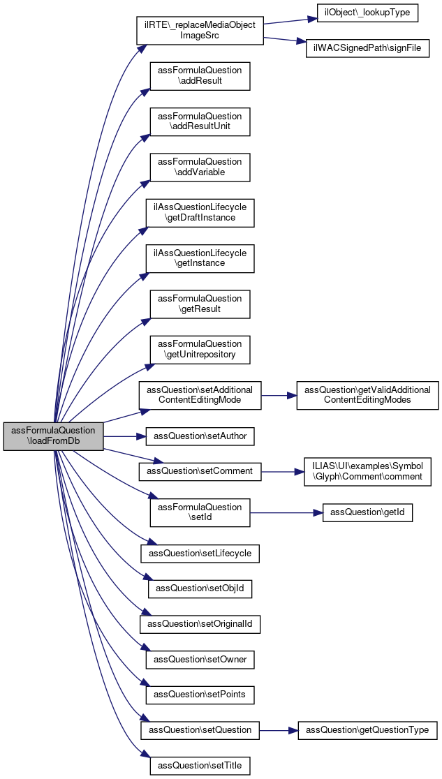
◆ loadFromDb()

assFormulaQuestion::loadFromDb (   $question_id)

Loads a assFormulaQuestion object from a database.

Parameters
integer$question_idA unique key which defines the question in the database

Definition at line 674 of file class.assFormulaQuestion.php.

References $data, $DIC, Vendor\Package\$e, $ilDB, ilRTE\_replaceMediaObjectImageSrc(), addResult(), addResultUnit(), addVariable(), ilAssQuestionLifecycle\getDraftInstance(), ilAssQuestionLifecycle\getInstance(), getResult(), getUnitrepository(), assQuestion\setAdditionalContentEditingMode(), assQuestion\setAuthor(), assQuestion\setComment(), setId(), assQuestion\setLifecycle(), assQuestion\setObjId(), assQuestion\setOriginalId(), assQuestion\setOwner(), assQuestion\setPoints(), assQuestion\setQuestion(), and assQuestion\setTitle().

674  : void
675  {
676  global $DIC;
677  $ilDB = $DIC['ilDB'];
678 
679  $result = $ilDB->queryF(
680  "SELECT qpl_questions.* FROM qpl_questions WHERE question_id = %s",
681  array('integer'),
682  array($question_id)
683  );
684  if ($result->numRows() == 1) {
685  $data = $ilDB->fetchAssoc($result);
686  $this->setId($question_id);
687  $this->setTitle((string) $data["title"]);
688  $this->setComment((string) $data["description"]);
689  $this->setPoints($data['points']);
690  $this->setOriginalId($data["original_id"]);
691  $this->setObjId($data["obj_fi"]);
692  $this->setAuthor($data["author"]);
693  $this->setOwner($data["owner"]);
694 
695  try {
699  }
700 
701  try {
702  $this->setAdditionalContentEditingMode($data['add_cont_edit_mode']);
703  } catch (ilTestQuestionPoolException $e) {
704  }
705 
706  $this->unitrepository = new ilUnitConfigurationRepository($question_id);
707 
708  $this->setQuestion(ilRTE::_replaceMediaObjectImageSrc((string) $data["question_text"], 1));
709 
710  // load variables
711  $result = $ilDB->queryF(
712  "SELECT * FROM il_qpl_qst_fq_var WHERE question_fi = %s",
713  array('integer'),
714  array($question_id)
715  );
716  if ($result->numRows() > 0) {
717  while ($data = $ilDB->fetchAssoc($result)) {
718  $varObj = new assFormulaQuestionVariable($data["variable"], $data["range_min"], $data["range_max"], $this->getUnitrepository()->getUnit($data["unit_fi"]), $data["varprecision"], $data["intprecision"]);
719  $this->addVariable($varObj);
720  }
721  }
722  // load results
723  $result = $ilDB->queryF(
724  "SELECT * FROM il_qpl_qst_fq_res WHERE question_fi = %s",
725  array('integer'),
726  array($question_id)
727  );
728  if ($result->numRows() > 0) {
729  while ($data = $ilDB->fetchAssoc($result)) {
730  $resObj = new assFormulaQuestionResult($data["result"], $data["range_min"], $data["range_max"], $data["tolerance"], $this->getUnitrepository()->getUnit($data["unit_fi"]), $data["formula"], $data["points"], $data["resprecision"], $data["rating_simple"], $data["rating_sign"], $data["rating_value"], $data["rating_unit"]);
731  $resObj->setResultType($data['result_type']);
732  $this->addResult($resObj);
733  }
734  }
735 
736  // load result units
737  $result = $ilDB->queryF(
738  "SELECT * FROM il_qpl_qst_fq_res_unit WHERE question_fi = %s",
739  array('integer'),
740  array($question_id)
741  );
742  if ($result->numRows() > 0) {
743  while ($data = $ilDB->fetchAssoc($result)) {
744  $unit = $this->getUnitrepository()->getUnit($data["unit_fi"]);
745  $resObj = $this->getResult($data["result"]);
746  $this->addResultUnit($resObj, $unit);
747  }
748  }
749  }
750  parent::loadFromDb($question_id);
751  }
static _replaceMediaObjectImageSrc(string $a_text, int $a_direction=0, string $nic='')
Replaces image source from mob image urls with the mob id or replaces mob id with the correct image s...
This file is part of ILIAS, a powerful learning management system published by ILIAS open source e-Le...
setOwner(int $owner=-1)
This file is part of ILIAS, a powerful learning management system published by ILIAS open source e-Le...
setComment(string $comment="")
global $DIC
Definition: feed.php:28
setPoints(float $points)
setObjId(int $obj_id=0)
setOriginalId(?int $original_id)
setTitle(string $title="")
setLifecycle(ilAssQuestionLifecycle $lifecycle)
setAuthor(string $author="")
setAdditionalContentEditingMode(?string $additionalContentEditingMode)
setQuestion(string $question="")
+ Here is the call graph for this function:

◆ lookupForExistingSolutions()

assFormulaQuestion::lookupForExistingSolutions ( int  $activeId,
int  $pass 
)

Lookup if an authorized or intermediate solution exists.

Parameters
int$activeId
int$pass
Returns
array ['authorized' => bool, 'intermediate' => bool]

Definition at line 1070 of file class.assFormulaQuestion.php.

References $DIC, $ilDB, assQuestion\getId(), and assQuestion\getStep().

1070  : array
1071  {
1072  global $DIC;
1073  $ilDB = $DIC['ilDB'];
1074 
1075  $return = array(
1076  'authorized' => false,
1077  'intermediate' => false
1078  );
1079 
1080  $query = "
1081  SELECT authorized, COUNT(*) cnt
1082  FROM tst_solutions
1083  WHERE active_fi = " . $ilDB->quote($activeId, 'integer') . "
1084  AND question_fi = " . $ilDB->quote($this->getId(), 'integer') . "
1085  AND pass = " . $ilDB->quote($pass, 'integer') . "
1086  AND value1 like '\$r%'
1087  AND value2 is not null
1088  AND value2 <> ''
1089  ";
1090 
1091  if ($this->getStep() !== null) {
1092  $query .= " AND step = " . $ilDB->quote((int) $this->getStep(), 'integer') . " ";
1093  }
1094 
1095  $query .= "
1096  GROUP BY authorized
1097  ";
1098 
1099  $result = $ilDB->query($query);
1100 
1101  while ($row = $ilDB->fetchAssoc($result)) {
1102  if ($row['authorized']) {
1103  $return['authorized'] = $row['cnt'] > 0;
1104  } else {
1105  $return['intermediate'] = $row['cnt'] > 0;
1106  }
1107  }
1108  return $return;
1109  }
global $DIC
Definition: feed.php:28
+ Here is the call graph for this function:

◆ parseQuestionText()

assFormulaQuestion::parseQuestionText ( )

Definition at line 152 of file class.assFormulaQuestion.php.

References addResult(), addVariable(), clearResults(), clearVariables(), and assQuestion\getQuestion().

152  : void
153  {
154  $this->clearResults();
155  $this->clearVariables();
156  if (preg_match_all("/(\\\$v\\d+)/ims", $this->getQuestion(), $matches)) {
157  foreach ($matches[1] as $variable) {
158  $varObj = new assFormulaQuestionVariable($variable, 0, 0, null, 0);
159  $this->addVariable($varObj);
160  }
161  }
162 
163  if (preg_match_all("/(\\\$r\\d+)/ims", $this->getQuestion(), $rmatches)) {
164  foreach ($rmatches[1] as $result) {
165  $resObj = new assFormulaQuestionResult($result, null, null, 0, null, null, 1, 1, true);
166  $this->addResult($resObj);
167  }
168  }
169  }
This file is part of ILIAS, a powerful learning management system published by ILIAS open source e-Le...
+ Here is the call graph for this function:

◆ removeExistingSolutions()

assFormulaQuestion::removeExistingSolutions ( int  $activeId,
int  $pass 
)

Remove an existing solution without removing the variables.

Parameters
int$activeId
int$pass
Returns
int

Definition at line 1119 of file class.assFormulaQuestion.php.

References $DIC, $ilDB, assQuestion\getId(), and assQuestion\getStep().

1119  : int
1120  {
1121  global $DIC;
1122  $ilDB = $DIC['ilDB'];
1123 
1124  $query = "
1125  DELETE FROM tst_solutions
1126  WHERE active_fi = " . $ilDB->quote($activeId, 'integer') . "
1127  AND question_fi = " . $ilDB->quote($this->getId(), 'integer') . "
1128  AND pass = " . $ilDB->quote($pass, 'integer') . "
1129  AND value1 like '\$r%'
1130  ";
1131 
1132  if ($this->getStep() !== null) {
1133  $query .= " AND step = " . $ilDB->quote((int) $this->getStep(), 'integer') . " ";
1134  }
1135 
1136  return $ilDB->manipulate($query);
1137  }
global $DIC
Definition: feed.php:28
+ Here is the call graph for this function:

◆ saveCurrentSolution()

assFormulaQuestion::saveCurrentSolution ( int  $active_id,
int  $pass,
  $value1,
  $value2,
bool  $authorized = true,
  $tstamp = 0 
)

Definition at line 283 of file class.assFormulaQuestion.php.

References assQuestion\getId(), and getVariableSolutionValuesForPass().

Referenced by saveWorkingData().

283  : int
284  {
285  $init_solution_vars = $this->getVariableSolutionValuesForPass($active_id, $pass);
286  foreach ($init_solution_vars as $val1 => $val2) {
287  $this->db->manipulateF(
288  "DELETE FROM tst_solutions WHERE active_fi = %s AND question_fi = %s AND pass = %s AND value1 = %s",
289  ['integer', 'integer','integer', 'text'],
290  [$active_id, $this->getId(), $pass, $val1]
291  );
292  parent::saveCurrentSolution($active_id, $pass, $val1, $val2, $authorized);
293  }
294  return parent::saveCurrentSolution($active_id, $pass, $value1, $value2, $authorized, $tstamp);
295  }
getVariableSolutionValuesForPass(int $active_id, int $pass)
+ Here is the call graph for this function:
+ Here is the caller graph for this function:

◆ savePreviewData()

assFormulaQuestion::savePreviewData ( ilAssQuestionPreviewSession  $previewSession)
protected

Definition at line 1140 of file class.assFormulaQuestion.php.

References ILIAS\LTI\ToolProvider\$key, ilAssQuestionPreviewSession\getParticipantsSolution(), getSolutionSubmit(), and ilAssQuestionPreviewSession\setParticipantsSolution().

1140  : void
1141  {
1142  $userSolution = $previewSession->getParticipantsSolution();
1143 
1144  foreach ($this->getSolutionSubmit() as $key => $val) {
1145  $matches = null;
1146 
1147  if (preg_match("/^result_(\\\$r\\d+)$/", $key, $matches)) {
1148  $userSolution[$matches[1]] = $val;
1149  } elseif (preg_match("/^result_(\\\$r\\d+)_unit$/", $key, $matches)) {
1150  $userSolution[$matches[1] . "_unit"] = $val;
1151  }
1152  }
1153 
1154  $previewSession->setParticipantsSolution($userSolution);
1155  }
string $key
Consumer key/client ID value.
Definition: System.php:193
+ Here is the call graph for this function:

◆ saveToDb()

assFormulaQuestion::saveToDb (   $original_id = "")

Saves a assFormulaQuestion object to a database public.

Definition at line 567 of file class.assFormulaQuestion.php.

References assQuestion\$db, $ilDB, assQuestion\$original_id, assQuestion\getId(), getResultUnits(), and assQuestion\saveQuestionDataToDb().

567  : void
568  {
569  $ilDB = $this->db;
570 
571  if ($original_id == "") {
572  $this->saveQuestionDataToDb();
573  } else {
575  }
576 
577  // save variables
578  $affectedRows = $ilDB->manipulateF(
579  "
580  DELETE FROM il_qpl_qst_fq_var
581  WHERE question_fi = %s",
582  array("integer"),
583  array($this->getId())
584  );
585 
586  foreach ($this->variables as $variable) {
587  $next_id = $ilDB->nextId('il_qpl_qst_fq_var');
588  $ilDB->insert(
589  'il_qpl_qst_fq_var',
590  array(
591  'variable_id' => array('integer', $next_id),
592  'question_fi' => array('integer', $this->getId()),
593  'variable' => array('text', $variable->getVariable()),
594  'range_min' => array('float', ((strlen($variable->getRangeMin())) ? $variable->getRangeMin() : 0.0)),
595  'range_max' => array('float', ((strlen($variable->getRangeMax())) ? $variable->getRangeMax() : 0.0)),
596  'unit_fi' => array('integer', (is_object($variable->getUnit()) ? (int) $variable->getUnit()->getId() : 0)),
597  'varprecision' => array('integer', (int) $variable->getPrecision()),
598  'intprecision' => array('integer', (int) $variable->getIntprecision()),
599  'range_min_txt' => array('text', $variable->getRangeMinTxt()),
600  'range_max_txt' => array('text', $variable->getRangeMaxTxt())
601  )
602  );
603  }
604  // save results
605  $affectedRows = $ilDB->manipulateF(
606  "DELETE FROM il_qpl_qst_fq_res WHERE question_fi = %s",
607  array("integer"),
608  array($this->getId())
609  );
610 
611  foreach ($this->results as $result) {
612  $next_id = $ilDB->nextId('il_qpl_qst_fq_res');
613  if (is_object($result->getUnit())) {
614  $tmp_result_unit = $result->getUnit()->getId();
615  } else {
616  $tmp_result_unit = null;
617  }
618 
619  $formula = null;
620  if ($result->getFormula() !== null) {
621  $formula = str_replace(",", ".", $result->getFormula());
622  }
623 
624  $ilDB->insert("il_qpl_qst_fq_res", array(
625  "result_id" => array("integer", $next_id),
626  "question_fi" => array("integer", $this->getId()),
627  "result" => array("text", $result->getResult()),
628  "range_min" => array("float", ((strlen($result->getRangeMin())) ? $result->getRangeMin() : 0)),
629  "range_max" => array("float", ((strlen($result->getRangeMax())) ? $result->getRangeMax() : 0)),
630  "tolerance" => array("float", ((strlen($result->getTolerance())) ? $result->getTolerance() : 0)),
631  "unit_fi" => array("integer", (int) $tmp_result_unit),
632  "formula" => array("clob", $formula),
633  "resprecision" => array("integer", $result->getPrecision()),
634  "rating_simple" => array("integer", ($result->getRatingSimple()) ? 1 : 0),
635  "rating_sign" => array("float", ($result->getRatingSimple()) ? 0 : $result->getRatingSign()),
636  "rating_value" => array("float", ($result->getRatingSimple()) ? 0 : $result->getRatingValue()),
637  "rating_unit" => array("float", ($result->getRatingSimple()) ? 0 : $result->getRatingUnit()),
638  "points" => array("float", $result->getPoints()),
639  "result_type" => array('integer', (int) $result->getResultType()),
640  "range_min_txt" => array("text", $result->getRangeMinTxt()),
641  "range_max_txt" => array("text", $result->getRangeMaxTxt())
642 
643  ));
644  }
645  // save result units
646  $affectedRows = $ilDB->manipulateF(
647  "DELETE FROM il_qpl_qst_fq_res_unit WHERE question_fi = %s",
648  array("integer"),
649  array($this->getId())
650  );
651  foreach ($this->results as $result) {
652  foreach ($this->getResultUnits($result) as $unit) {
653  $next_id = $ilDB->nextId('il_qpl_qst_fq_res_unit');
654  $affectedRows = $ilDB->manipulateF(
655  "INSERT INTO il_qpl_qst_fq_res_unit (result_unit_id, question_fi, result, unit_fi) VALUES (%s, %s, %s, %s)",
656  array('integer', 'integer', 'text', 'integer'),
657  array(
658  $next_id,
659  $this->getId(),
660  $result->getResult(),
661  $unit->getId()
662  )
663  );
664  }
665  }
666 
667  parent::saveToDb();
668  }
getResultUnits(assFormulaQuestionResult $result)
saveQuestionDataToDb(int $original_id=-1)
ilDBInterface $db
+ Here is the call graph for this function:

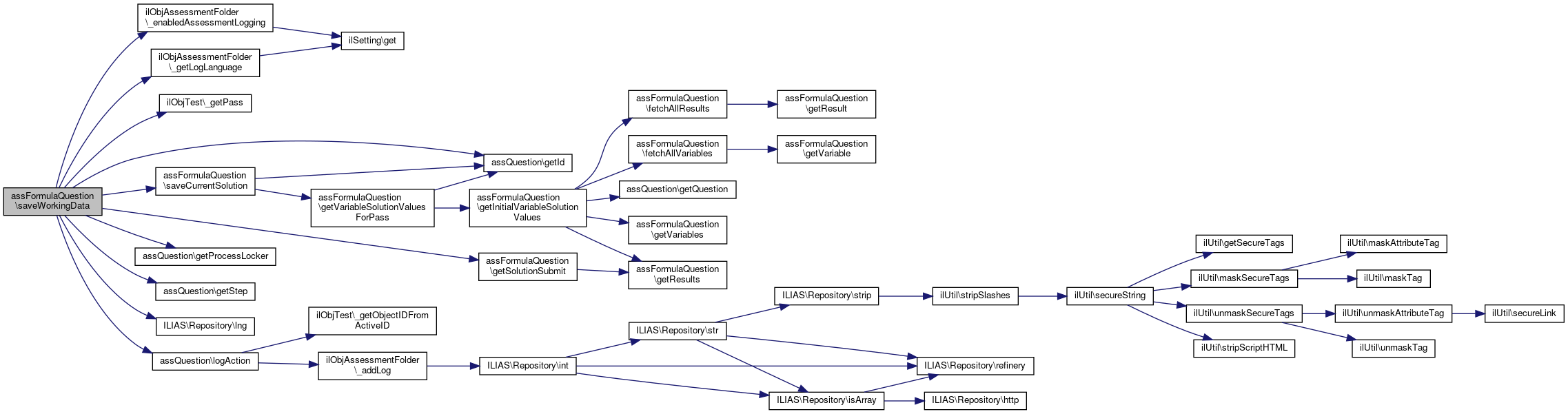
◆ saveWorkingData()

assFormulaQuestion::saveWorkingData (   $active_id,
  $pass = null,
  $authorized = true 
)

Saves the learners input of the question to the database.

Parameters
integer$test_idThe database id of the test containing this question
Returns
boolean Indicates the save status (true if saved successful, false otherwise) public
See also
$answers

Definition at line 973 of file class.assFormulaQuestion.php.

References $DIC, $ilDB, ILIAS\LTI\ToolProvider\$key, ilObjAssessmentFolder\_enabledAssessmentLogging(), ilObjAssessmentFolder\_getLogLanguage(), ilObjTest\_getPass(), assQuestion\getId(), assQuestion\getProcessLocker(), getSolutionSubmit(), assQuestion\getStep(), ILIAS\Repository\lng(), assQuestion\logAction(), and saveCurrentSolution().

973  : bool
974  {
975  global $DIC;
976  $ilDB = $DIC['ilDB'];
977 
978  if (is_null($pass)) {
979  $pass = ilObjTest::_getPass($active_id);
980  }
981 
982  $entered_values = false;
983 
984  $this->getProcessLocker()->executeUserSolutionUpdateLockOperation(function () use (&$entered_values, $ilDB, $active_id, $pass, $authorized) {
985  $solutionSubmit = $this->getSolutionSubmit();
986  foreach ($solutionSubmit as $key => $value) {
987  $matches = null;
988  if (preg_match("/^result_(\\\$r\\d+)$/", $key, $matches)) {
989  if (strlen($value)) {
990  $entered_values = true;
991  }
992 
993  $queryResult = "SELECT solution_id FROM tst_solutions WHERE active_fi = %s AND pass = %s AND question_fi = %s AND authorized = %s AND " . $ilDB->like('value1', 'clob', $matches[1]);
994 
995  if ($this->getStep() !== null) {
996  $queryResult .= " AND step = " . $ilDB->quote((int) $this->getStep(), 'integer') . " ";
997  }
998 
999  $result = $ilDB->queryF(
1000  $queryResult,
1001  array('integer', 'integer', 'integer', 'integer'),
1002  array($active_id, $pass, $this->getId(), (int) $authorized)
1003  );
1004  if ($result->numRows()) {
1005  while ($row = $ilDB->fetchAssoc($result)) {
1006  $ilDB->manipulateF(
1007  "DELETE FROM tst_solutions WHERE solution_id = %s AND authorized = %s",
1008  array('integer', 'integer'),
1009  array($row['solution_id'], (int) $authorized)
1010  );
1011  }
1012  }
1013 
1014  $this->saveCurrentSolution($active_id, $pass, $matches[1], str_replace(",", ".", $value), $authorized);
1015  } elseif (preg_match("/^result_(\\\$r\\d+)_unit$/", $key, $matches)) {
1016  $queryResultUnit = "SELECT solution_id FROM tst_solutions WHERE active_fi = %s AND pass = %s AND question_fi = %s AND authorized = %s AND " . $ilDB->like('value1', 'clob', $matches[1] . "_unit");
1017 
1018  if ($this->getStep() !== null) {
1019  $queryResultUnit .= " AND step = " . $ilDB->quote((int) $this->getStep(), 'integer') . " ";
1020  }
1021 
1022  $result = $ilDB->queryF(
1023  $queryResultUnit,
1024  array('integer', 'integer', 'integer', 'integer'),
1025  array($active_id, $pass, $this->getId(), (int) $authorized)
1026  );
1027  if ($result->numRows()) {
1028  while ($row = $ilDB->fetchAssoc($result)) {
1029  $ilDB->manipulateF(
1030  "DELETE FROM tst_solutions WHERE solution_id = %s AND authorized = %s",
1031  array('integer', 'integer'),
1032  array($row['solution_id'], (int) $authorized)
1033  );
1034  }
1035  }
1036 
1037  $this->saveCurrentSolution($active_id, $pass, $matches[1] . "_unit", $value, $authorized);
1038  }
1039  }
1040  });
1041 
1042  if ($entered_values) {
1044  assQuestion::logAction($this->lng->txtlng(
1045  "assessment",
1046  "log_user_entered_values",
1048  ), $active_id, $this->getId());
1049  }
1050  } else {
1052  assQuestion::logAction($this->lng->txtlng(
1053  "assessment",
1054  "log_user_not_entered_values",
1056  ), $active_id, $this->getId());
1057  }
1058  }
1059 
1060  return true;
1061  }
static _getPass($active_id)
Retrieves the actual pass of a given user for a given test.
global $DIC
Definition: feed.php:28
static logAction(string $logtext, int $active_id, int $question_id)
string $key
Consumer key/client ID value.
Definition: System.php:193
saveCurrentSolution(int $active_id, int $pass, $value1, $value2, bool $authorized=true, $tstamp=0)
+ Here is the call graph for this function:

◆ setExportDetailsXLSX()

assFormulaQuestion::setExportDetailsXLSX ( ilAssExcelFormatHelper  $worksheet,
int  $startrow,
int  $col,
int  $active_id,
int  $pass 
)

{}

Definition at line 1238 of file class.assFormulaQuestion.php.

References ilExcel\getColumnCoord(), assQuestion\getSolutionValues(), getUnitrepository(), getVariable(), ilExcel\setBold(), and ilAssExcelFormatHelper\setCell().

1238  : int
1239  {
1240  parent::setExportDetailsXLSX($worksheet, $startrow, $col, $active_id, $pass);
1241 
1242  $solution = $this->getSolutionValues($active_id, $pass);
1243 
1244  $i = 1;
1245  foreach ($solution as $solutionvalue) {
1246  $worksheet->setCell($startrow + $i, $col, $solutionvalue["value1"]);
1247  $worksheet->setBold($worksheet->getColumnCoord($col) . ($startrow + $i));
1248  if (strpos($solutionvalue["value1"], "_unit")) {
1249  $unit = $this->getUnitrepository()->getUnit($solutionvalue["value2"]);
1250  if (is_object($unit)) {
1251  $worksheet->setCell($startrow + $i, $col + 2, $unit->getUnit());
1252  }
1253  } else {
1254  $worksheet->setCell($startrow + $i, $col + 2, $solutionvalue["value2"]);
1255  }
1256  if (preg_match("/(\\\$v\\d+)/", $solutionvalue["value1"], $matches)) {
1257  $var = $this->getVariable($solutionvalue["value1"]);
1258  if (is_object($var) && (is_object($var->getUnit()))) {
1259  $worksheet->setCell($startrow + $i, $col + 3, $var->getUnit()->getUnit());
1260  }
1261  }
1262  $i++;
1263  }
1264 
1265  return $startrow + $i + 1;
1266  }
getSolutionValues($active_id, $pass=null, bool $authorized=true)
Loads solutions of a given user from the database an returns it.
getColumnCoord(int $a_col)
Get column "name" from number.
setCell($a_row, $a_col, $a_value, $datatype=null)
setBold(string $a_coords)
Set cell(s) to bold.
+ Here is the call graph for this function:

◆ setId()

assFormulaQuestion::setId (   $id = -1)

Definition at line 1348 of file class.assFormulaQuestion.php.

References assQuestion\$id, and assQuestion\getId().

Referenced by loadFromDb().

1348  : void
1349  {
1350  parent::setId($id);
1351  $this->unitrepository->setConsumerId($this->getId());
1352  }
+ Here is the call graph for this function:
+ Here is the caller graph for this function:

◆ setUnitrepository()

assFormulaQuestion::setUnitrepository (   $unitrepository)
Parameters
\ilUnitConfigurationRepository$unitrepository

Definition at line 1357 of file class.assFormulaQuestion.php.

References $unitrepository.

1357  : void
1358  {
1359  $this->unitrepository = $unitrepository;
1360  }
ilUnitConfigurationRepository $unitrepository

◆ substituteVariables()

assFormulaQuestion::substituteVariables ( array  $userdata,
bool  $graphicalOutput = false,
bool  $forsolution = false,
bool  $result_output = false,
array  $correctness_icons = [] 
)
Parameters
int[]$selections
string[]$correctness_icons
Returns
bool|mixed|string

Definition at line 302 of file class.assFormulaQuestion.php.

References assFormulaQuestionResult\convertDecimalToCoprimeFraction(), fetchAllVariables(), generateResultInputHTML(), ILIAS\Survey\Mode\getId(), assQuestion\getQuestion(), getResult(), getResults(), getResultUnits(), getUnitrepository(), getVariables(), ILIAS\Repository\lng(), assQuestion\purifyAndPrepareTextAreaOutput(), assFormulaQuestionResult\RESULT_CO_FRAC, assFormulaQuestionResult\RESULT_DEC, assFormulaQuestionResult\RESULT_FRAC, and assFormulaQuestionResult\RESULT_NO_SELECTION.

303  {
304  if ((count($this->results) == 0) && (count($this->variables) == 0)) {
305  return false;
306  }
307 
308  $text = $this->getQuestion();
309 
310  foreach ($this->fetchAllVariables($this->getQuestion()) as $varObj) {
311  if (isset($userdata[$varObj->getVariable()]) && strlen($userdata[$varObj->getVariable()])) {
312  $varObj->setValue($userdata[$varObj->getVariable()]);
313  }
314 
315  $unit = (is_object($varObj->getUnit())) ? $varObj->getUnit()->getUnit() : "";
316 
317  $val = '';
318  if ($varObj->getValue() !== null) {
319  $val = (strlen($varObj->getValue()) > 8) ? strtoupper(sprintf("%e", $varObj->getValue())) : $varObj->getValue();
320  }
321 
322  $text = preg_replace("/\\$" . substr($varObj->getVariable(), 1) . "(?![0-9]+)/", $val . " " . $unit . "\\1", $text);
323  }
324 
325  $text = $this->purifyAndPrepareTextAreaOutput($text);
326 
327  if (preg_match_all("/(\\\$r\\d+)/ims", $this->getQuestion(), $rmatches)) {
328  foreach ($rmatches[1] as $result) {
329  $resObj = $this->getResult($result);
330  $value = "";
331  $frac_helper = '';
332  $userdata[$result]['result_type'] = $resObj->getResultType();
333  $is_frac = false;
334  if (
335  $resObj->getResultType() == assFormulaQuestionResult::RESULT_FRAC ||
336  $resObj->getResultType() == assFormulaQuestionResult::RESULT_CO_FRAC
337  ) {
338  $is_frac = true;
339  }
340  if (is_array($userdata) &&
341  isset($userdata[$result]) &&
342  isset($userdata[$result]["value"])) {
343  $input = $this->generateResultInputHTML($result, $userdata[$result]["value"], $forsolution);
344  } elseif ($forsolution) {
345  $value = '';
346  if (!is_array($userdata)) {
347  $value = $resObj->calculateFormula($this->getVariables(), $this->getResults(), parent::getId());
348  $value = sprintf("%." . $resObj->getPrecision() . "f", $value);
349  }
350 
351  if ($is_frac) {
353  if (is_array($value)) {
354  $frac_helper = $value[1];
355  $value = $value[0];
356  }
357  }
358 
359  $input = $this->generateResultInputHTML($result, $value, true);
360  } else {
361  $input = $this->generateResultInputHTML($result, '', false);
362  }
363 
364  $units = "";
365  $result_units = $this->getResultUnits($resObj);
366  if (count($result_units) > 0) {
367  if ($forsolution) {
368  if (is_array($userdata)) {
369  foreach ($result_units as $unit) {
370  if (isset($userdata[$result]["unit"]) && $userdata[$result]["unit"] == $unit->getId()) {
371  $units = $unit->getUnit();
372  }
373  }
374  } else {
375  if ($resObj->getUnit()) {
376  $units = $resObj->getUnit()->getUnit();
377  }
378  }
379  } else {
380  $units = '<select name="result_' . $result . '_unit">';
381  $units .= '<option value="-1">' . $this->lng->txt("select_unit") . '</option>';
382  foreach ($result_units as $unit) {
383  $units .= '<option value="' . $unit->getId() . '"';
384  if (array_key_exists($result, $userdata) &&
385  is_array($userdata[$result]) &&
386  array_key_exists('unit', $userdata[$result])) {
387  if ($userdata[$result]["unit"] == $unit->getId()) {
388  $units .= ' selected="selected"';
389  }
390  }
391  $units .= '>' . $unit->getUnit() . '</option>';
392  }
393  $units .= '</select>';
394  }
395  } else {
396  $units = "";
397  }
398  switch ($resObj->getResultType()) {
400  $units .= ' ' . $this->lng->txt('expected_result_type') . ': ' . $this->lng->txt('result_dec');
401  break;
403  if ($frac_helper !== '') {
404  $units .= ' &asymp; ' . $frac_helper . ', ';
405  } elseif (is_array($userdata) &&
406  array_key_exists($result, $userdata) &&
407  array_key_exists('frac_helper', $userdata[$result]) &&
408  is_string($userdata[$result]["frac_helper"])) {
409  if (!preg_match('-/-', $value)) {
410  $units .= ' &asymp; ' . $userdata[$result]["frac_helper"] . ', ';
411  }
412  }
413  $units .= ' ' . $this->lng->txt('expected_result_type') . ': ' . $this->lng->txt('result_frac');
414  break;
416  if ($frac_helper !== '') {
417  $units .= ' &asymp; ' . $frac_helper . ', ';
418  } elseif (is_array($userdata) && isset($userdata[$result]) && isset($userdata[$result]["frac_helper"]) && $userdata[$result]["frac_helper"] !== '') {
419  if (!preg_match('-/-', $value)) {
420  $units .= ' &asymp; ' . $userdata[$result]["frac_helper"] . ', ';
421  }
422  }
423  $units .= ' ' . $this->lng->txt('expected_result_type') . ': ' . $this->lng->txt('result_co_frac');
424  break;
426  break;
427  }
428  $checkSign = "";
429  if ($graphicalOutput) {
430  $resunit = null;
431  $user_value = '';
432  if (is_array($userdata) && is_array($userdata[$result])) {
433  if (isset($userdata[$result]["unit"]) && $userdata[$result]["unit"] > 0) {
434  $resunit = $this->getUnitrepository()->getUnit($userdata[$result]["unit"]);
435  }
436 
437  if (isset($userdata[$result]["value"])) {
438  $user_value = $userdata[$result]["value"];
439  }
440  }
441 
442  $template = new ilTemplate("tpl.il_as_qpl_formulaquestion_output_solution_image.html", true, true, 'Modules/TestQuestionPool');
443 
444  $correctness_icon = $correctness_icons['not_correct'];
445  if ($resObj->isCorrect($this->getVariables(), $this->getResults(), $user_value, $resunit)) {
446  $correctness_icon = $correctness_icons['correct'];
447  }
448  $template->setCurrentBlock("icon_ok");
449  $template->setVariable("ICON_OK", $correctness_icon);
450  $template->parseCurrentBlock();
451 
452  $checkSign = $template->get();
453  }
454  $resultOutput = "";
455  if ($result_output) {
456  $template = new ilTemplate("tpl.il_as_qpl_formulaquestion_output_solution_result.html", true, true, 'Modules/TestQuestionPool');
457 
458  if (is_array($userdata) &&
459  array_key_exists($resObj->getResult(), $userdata) &&
460  array_key_exists('value', $userdata[$resObj->getResult()])) {
461  $found = $resObj->getResultInfo(
462  $this->getVariables(),
463  $this->getResults(),
464  $userdata[$resObj->getResult()]["value"],
465  $userdata[$resObj->getResult()]["unit"] ?? null,
466  $this->getUnitrepository()->getUnits()
467  );
468  } else {
469  $found = $resObj->getResultInfo(
470  $this->getVariables(),
471  $this->getResults(),
472  $resObj->calculateFormula($this->getVariables(), $this->getResults(), parent::getId()),
473  is_object($resObj->getUnit()) ? $resObj->getUnit()->getId() : null,
474  $this->getUnitrepository()->getUnits()
475  );
476  }
477  $resulttext = "(";
478  if ($resObj->getRatingSimple()) {
479  if ($frac_helper) {
480  $resulttext .= "n/a";
481  } else {
482  $resulttext .= $found['points'] . " " . (($found['points'] == 1) ? $this->lng->txt('point') : $this->lng->txt('points'));
483  }
484  } else {
485  $resulttext .= $this->lng->txt("rated_sign") . " " . (($found['sign']) ? $found['sign'] : 0) . " " . (($found['sign'] == 1) ? $this->lng->txt('point') : $this->lng->txt('points')) . ", ";
486  $resulttext .= $this->lng->txt("rated_value") . " " . (($found['value']) ? $found['value'] : 0) . " " . (($found['value'] == 1) ? $this->lng->txt('point') : $this->lng->txt('points')) . ", ";
487  $resulttext .= $this->lng->txt("rated_unit") . " " . (($found['unit']) ? $found['unit'] : 0) . " " . (($found['unit'] == 1) ? $this->lng->txt('point') : $this->lng->txt('points'));
488  }
489 
490  $resulttext .= ")";
491  $template->setVariable("RESULT_OUTPUT", $resulttext);
492 
493  $resultOutput = $template->get();
494  }
495  $text = preg_replace("/\\\$" . substr($result, 1) . "(?![0-9]+)/", $input . " " . $units . " " . $checkSign . " " . $resultOutput . " " . "\\1", $text);
496  }
497  }
498  return $text;
499  }
getResultUnits(assFormulaQuestionResult $result)
getValue()
Get the value that is displayed in the input client side.
Definition: Group.php:46
purifyAndPrepareTextAreaOutput(string $content)
static convertDecimalToCoprimeFraction($decimal_value, $tolerance=1.e-9)
generateResultInputHTML(string $result_key, string $result_value, bool $forsolution)
+ Here is the call graph for this function:

◆ validateSolutionSubmit()

assFormulaQuestion::validateSolutionSubmit ( )

Implements assQuestionInterface.

Definition at line 1400 of file class.assFormulaQuestion.php.

References ILIAS\LTI\ToolProvider\$key, getSolutionSubmit(), isValidSolutionResultValue(), and ILIAS\Repository\lng().

1400  : bool
1401  {
1402  foreach ($this->getSolutionSubmit() as $key => $value) {
1403  if ($value && !$this->isValidSolutionResultValue($value)) {
1404  $this->tpl->setOnScreenMessage(
1405  'failure',
1406  $this->lng->txt("err_no_numeric_value"),
1407  true
1408  );
1409  return false;
1410  }
1411  }
1412 
1413  return true;
1414  }
string $key
Consumer key/client ID value.
Definition: System.php:193
isValidSolutionResultValue($submittedValue)
+ Here is the call graph for this function:

Field Documentation

◆ $pass_presented_variables_repo

PassPresentedVariablesRepo assFormulaQuestion::$pass_presented_variables_repo
protected

Definition at line 34 of file class.assFormulaQuestion.php.

◆ $results

array assFormulaQuestion::$results
private

Definition at line 31 of file class.assFormulaQuestion.php.

Referenced by getResults().

◆ $resultunits

array assFormulaQuestion::$resultunits
private

Definition at line 32 of file class.assFormulaQuestion.php.

Referenced by addResultUnit(), getAllResultUnits(), and hasResultUnit().

◆ $unitrepository

ilUnitConfigurationRepository assFormulaQuestion::$unitrepository
private

Definition at line 33 of file class.assFormulaQuestion.php.

Referenced by getUnitrepository(), and setUnitrepository().

◆ $variables

array assFormulaQuestion::$variables
private

Definition at line 30 of file class.assFormulaQuestion.php.

Referenced by getVariables().


The documentation for this class was generated from the following file: