ILIAS  release_9 Revision v9.13-25-g2c18ec4c24f
ilObjTest Class Reference
+ Inheritance diagram for ilObjTest:
+ Collaboration diagram for ilObjTest:

Public Member Functions

 getLocalDIC ()
 
 getQuestionSetConfig ()
 
 getTitleFilenameCompliant ()
 returns the object title prepared to be used as a filename More...
 
 getTmpCopyWizardCopyId ()
 
 setTmpCopyWizardCopyId (int $tmpCopyWizardCopyId)
 
 create ()
 
 update ()
 
 read ()
 
 delete ()
 
 deleteTest ()
 
 createExportDirectory ()
 creates data directory for export files (data_dir/tst_data/tst_<id>/export, depending on data directory that is set in ILIAS setup/ini) More...
 
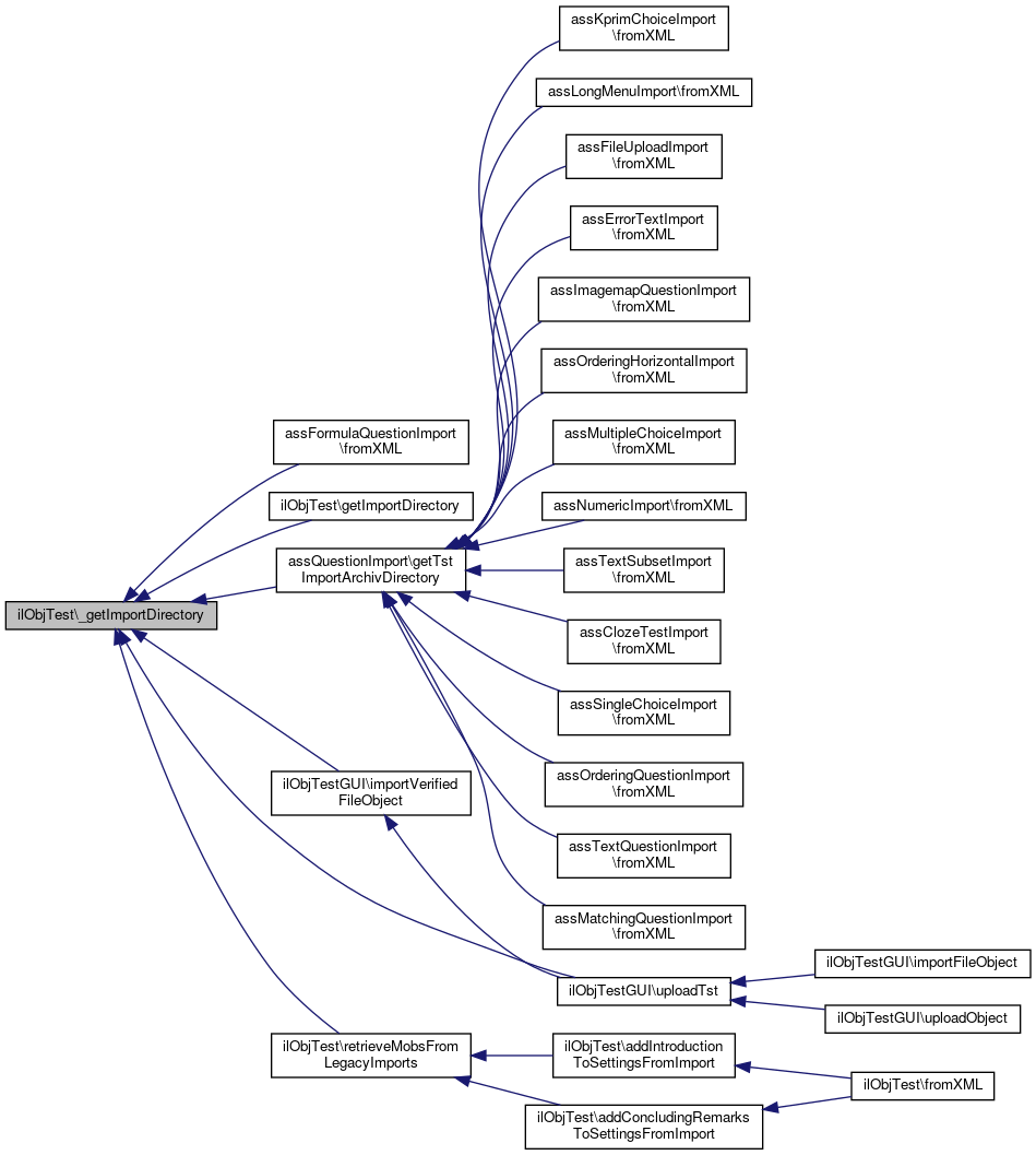
 getExportDirectory ()
 
 getImportDirectory ()
 
 isComplete (ilTestQuestionSetConfig $testQuestionSetConfig)
 
 saveCompleteStatus (ilTestQuestionSetConfig $testQuestionSetConfig)
 
 saveToDb (bool $properties_only=false)
 
 saveQuestionsToDb ()
 
 getNrOfResultsForPass ($active_id, $pass)
 Calculates the number of user results for a specific test pass. More...
 
 loadFromDb ()
 
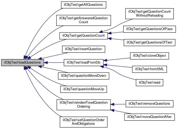
 loadQuestions (int $active_id=0, ?int $pass=null)
 Load the test question id's from the database. More...
 
 getIntroduction ()
 
 getFinalStatement ()
 
 getTestId ()
 Gets the database id of the additional test data. More...
 
 isPostponingEnabled ()
 
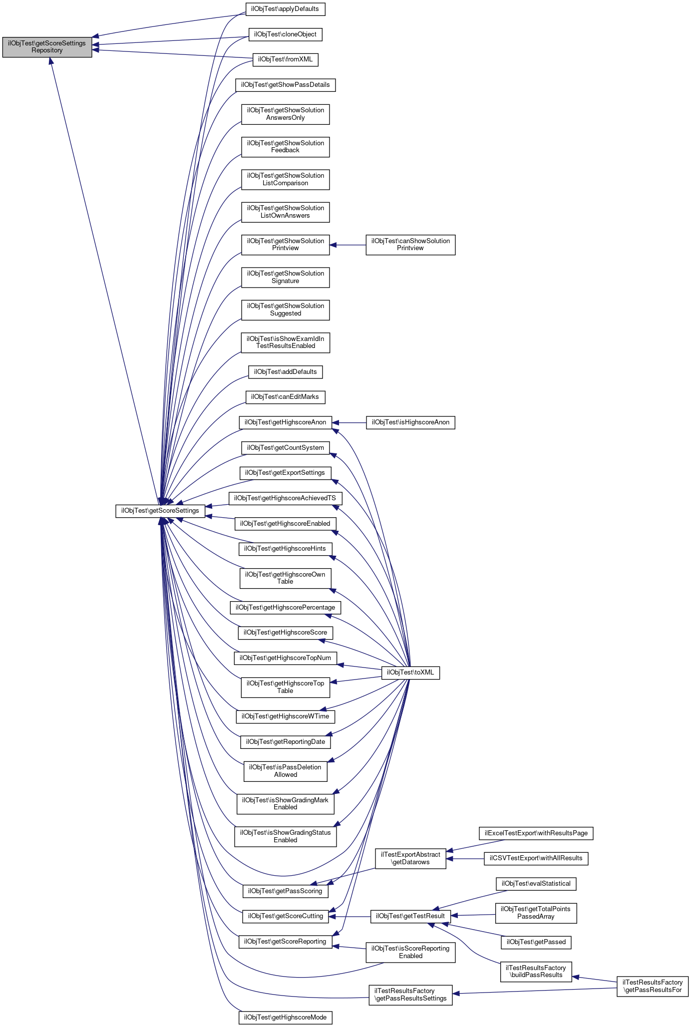
 getScoreReporting ()
 Gets the score reporting of the ilObjTest object. More...
 
 isScoreReportingEnabled ()
 
 getAnswerFeedbackPoints ()
 
 getGenericAnswerFeedback ()
 
 getInstantFeedbackSolution ()
 
 getCountSystem ()
 
 getScoreCutting ()
 Determines if the score of a question should be cut at 0 points or the score of the whole test. More...
 
 getPassScoring ()
 Gets the pass scoring type. More...
 
 getReportingDate ()
 Gets the reporting date of the ilObjTest object. More...
 
 getNrOfTries ()
 
 isBlockPassesAfterPassedEnabled ()
 
 getKioskMode ()
 
 getShowKioskModeTitle ()
 
 getShowKioskModeParticipant ()
 
 getUsePreviousAnswers ()
 
 getTitleOutput ()
 
 isPreviousSolutionReuseEnabled ($active_id)
 
 getProcessingTime ()
 
 getProcessingTimeAsArray ()
 
 getProcessingTimeAsMinutes ()
 
 getProcessingTimeInSeconds ($active_id="")
 Returns the processing time for the test in seconds. More...
 
 getEnableProcessingTime ()
 
 getResetProcessingTime ()
 
 isStartingTimeEnabled ()
 
 getStartingTime ()
 
 isEndingTimeEnabled ()
 
 getEndingTime ()
 
 getRedirectionMode ()
 
 isRedirectModeKiosk ()
 
 isRedirectModeNone ()
 
 getRedirectionUrl ()
 
 isPasswordEnabled ()
 
 getPassword ()
 
 removeQuestionFromSequences ($questionId, $activeIds, ilTestReindexedSequencePositionMap $reindexedSequencePositionMap)
 
 removeQuestions (array $removeQuestionIds)
 
 removeQuestion (int $question_id)
 
 removeTestResultsFromSoapLpAdministration ($userIds)
 
 removeTestResults (ilTestParticipantData $participantData)
 
 removeTestResultsByUserIds ($userIds)
 
 removeTestResultsByActiveIds ($activeIds)
 
 removeTestActives ($activeIds)
 
 questionMoveUp ($question_id)
 Moves a question up in order. More...
 
 questionMoveDown ($question_id)
 Moves a question down in order. More...
 
 duplicateQuestionForTest ($question_id)
 Takes a question and creates a copy of the question for use in the test. More...
 
 insertQuestion (ilTestQuestionSetConfig $testQuestionSetConfig, $question_id, $linkOnly=false)
 Insert a question in the list of questions. More...
 
getQuestionTitles ()
 Returns the titles of the test questions in question sequence. More...
 
getQuestionTitlesAndIndexes ()
 Returns the titles of the test questions in question sequence. More...
 
 getQuestionTitle ($title, $nr=null, $points=null)
 Returns the title of a test question and checks if the title output is allowed. More...
 
 getQuestionDataset ($question_id)
 Returns the dataset for a given question id. More...
 
getExistingQuestions ($pass=null)
 Get the id's of the questions which are already part of the test. More...
 
 getQuestionType ($question_id)
 Returns the question type of a question with a given id. More...
 
 startWorkingTime ($active_id, $pass)
 Write the initial entry for the tests working time to the database. More...
 
 updateWorkingTime ($times_id)
 Update the working time of a test when a question is answered. More...
 
getWorkedQuestions ($active_id, $pass=null)
 Gets the id's of all questions a user already worked through. More...
 
 isTestFinishedToViewResults ($active_id, $currentpass)
 Returns true if an active user completed a test pass and did not start a new pass. More...
 
getAllQuestions ($pass=null)
 Returns all questions of a test in test order. More...
 
 getActiveIdOfUser ($user_id="", $anonymous_id="")
 Gets the active id of a given user. More...
 
 pcArrayShuffle ($array)
 Shuffles the values of a given array. More...
 
getTestResult (int $active_id, ?int $pass=null, bool $ordered_sequence=false, bool $considerHiddenQuestions=true, bool $considerOptionalQuestions=true)
 Calculates the results of a test for a given user and returns an array with all test results. More...
 
 evalTotalPersons ()
 Returns the number of persons who started the test. More...
 
 getCompleteWorkingTime ($user_id)
 Returns the complete working time in seconds a user worked on the test. More...
 
getCompleteWorkingTimeOfParticipants ()
 Returns the complete working time in seconds for all test participants. More...
 
_getCompleteWorkingTimeOfParticipants ($test_id)
 Returns the complete working time in seconds for all test participants. More...
 
 getCompleteWorkingTimeOfParticipant ($active_id)
 Returns the complete working time in seconds for a test participant. More...
 
 getVisitTimeOfParticipant ($active_id)
 Returns the first and last visit of a participant. More...
 
 _getVisitTimeOfParticipant ($test_id, $active_id)
 Returns the first and last visit of a participant. More...
 
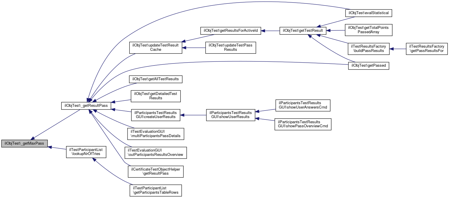
 evalStatistical ($active_id)
 Returns the statistical evaluation of the test for a specified user. More...
 
getTotalPointsPassedArray ()
 Returns an array with the total points of all users who passed the test This array could be used for statistics. More...
 
getParticipants ()
 Returns all persons who started the test. More...
 
 evalTotalPersonsArray ($name_sort_order="asc")
 Returns all persons who started the test. More...
 
 evalTotalParticipantsArray ($name_sort_order="asc")
 Returns all participants who started the test. More...
 
getQuestionsOfTest ($active_id)
 Retrieves all the assigned questions for all test passes of a test participant. More...
 
getQuestionsOfPass ($active_id, $pass)
 Retrieves all the assigned questions for a test participant in a given test pass. More...
 
 getAccessFilteredParticipantList ()
 
 setAccessFilteredParticipantList (ilTestParticipantList $access_filtered_participant_list)
 
 buildStatisticsAccessFilteredParticipantList ()
 
 getUnfilteredEvaluationData ()
 
getCompleteEvaluationData ($withStatistics=true, $filterby="", $filtertext="")
 
evalResultsOverview ()
 Creates an associated array with the results of all participants of a test. More...
 
_evalResultsOverview ($test_id)
 Creates an associated array with the results of all participants of a test. More...
 
evalResultsOverviewOfParticipant ($active_id)
 Creates an associated array with the results for a given participant of a test. More...
 
 buildName (?int $user_id, ?string $firstname, ?string $lastname)
 Builds a user name for the output depending on test type and existence of the user. More...
 
 evalTotalStartedAverageTime (?array $active_ids_to_filter=null)
 
 getAvailableQuestionpools ($use_object_id=false, $equal_points=false, $could_be_offline=false, $show_path=false, $with_questioncount=false, $permission="read")
 Returns the available question pools for the active user. More...
 
 getImagePath ()
 Returns the image path for web accessable images of a test The image path is under the CLIENT_WEB_DIR in assessment/REFERENCE_ID_OF_TEST/images. More...
 
 getImagePathWeb ()
 Returns the web image path for web accessable images of a test The image path is under the web accessable data dir in assessment/REFERENCE_ID_OF_TEST/images. More...
 
 createQuestionGUI ($question_type, $question_id=-1)
 Creates a question GUI instance of a given question type. More...
 
 moveQuestions ($move_questions, $target_index, $insert_mode)
 Move questions to another position. More...
 
 startingTimeReached ()
 Returns true if the starting time of a test is reached A starting time is not available for self assessment tests. More...
 
 endingTimeReached ()
 Returns true if the ending time of a test is reached An ending time is not available for self assessment tests. More...
 
 getAvailableQuestions ($arr_filter, $completeonly=0)
 Calculates the available questions for a test. More...
 
 fromXML (ilQTIAssessment $assessment, array $mappings)
 Receives parameters from a QTI parser and creates a valid ILIAS test object. More...
 
 toXML ()
 Returns a QTI xml representation of the test. More...
 
 exportPagesXML (&$a_xml_writer, $a_inst, $a_target_dir, &$expLog)
 export pages of test to xml (see ilias_co.dtd) More...
 
 exportXMLMetaData (&$a_xml_writer)
 export content objects meta data to xml (see ilias_co.dtd) More...
 
 modifyExportIdentifier ($a_tag, $a_param, $a_value)
 Returns the installation id for a given identifier. More...
 
 exportXMLPageObjects (&$a_xml_writer, $inst, &$expLog)
 export page objects to xml (see ilias_co.dtd) More...
 
 exportXMLMediaObjects (&$a_xml_writer, $a_inst, $a_target_dir, &$expLog)
 export media objects to xml (see ilias_co.dtd) More...
 
 exportFileItems ($target_dir, &$expLog)
 export files of file itmes More...
 
 getImportMapping ()
 get array of (two) new created questions for import id More...
 
 checkMarks ()
 {
Returns
boolean|string True or an error string which can be used for display purposes
} More...
 
 getMarkSchema ()
 {
Returns
ASS_MarkSchema
} More...
 
 getMarkSchemaForeignId ()
 {
Returns
int
} More...
 
 onMarkSchemaSaved ()
 
 canEditMarks ()
 
 saveAuthorToMetadata ($author="")
 Saves an authors name into the lifecycle metadata if no lifecycle metadata exists This will only be called for conversion of "old" tests where the author hasn't been stored in the lifecycle metadata. More...
 
 getAuthor ()
 Gets the authors name of the ilObjTest object. More...
 
 cloneObject (int $target_id, int $copy_id=0, bool $omit_tree=false)
 Clone object. More...
 
 getQuestionCount ()
 
 getQuestionCountWithoutReloading ()
 
 logAction ($logtext="", $question_id=0)
 Logs an action into the Test&Assessment log. More...
 
 getTextAnswer ($active_id, $question_id, $pass=null)
 Returns the text answer of a given user for a given question. More...
 
 getQuestiontext ($question_id)
 Returns the question text for a given question. More...
 
 getInvitedParticipantList ()
 
 getActiveParticipantList ()
 
getInvitedUsers (int $user_id=0, $order="login, lastname, firstname")
 Returns a list of all invited users in a test. More...
 
getTestParticipants ()
 
 getTestParticipantsForManualScoring ($filter=null)
 
 getUserData ($ids)
 Returns a data of all users specified by id list. More...
 
 getGroupData ($ids)
 
 getRoleData ($ids)
 
 inviteGroup ($group_id)
 Invites all users of a group to a test. More...
 
 inviteRole ($role_id)
 Invites all users of a role to a test. More...
 
 disinviteUser ($user_id)
 Disinvites a user from a test. More...
 
 inviteUser ($user_id, $client_ip="")
 Invites a user to a test. More...
 
 setClientIP ($user_id, $client_ip)
 
 setQuestionSetSolved ($value, $question_id, $user_id)
 sets question solved state to value for given user_id More...
 
 isTestFinished ($active_id)
 returns if the active for user_id has been submitted More...
 
 isActiveTestSubmitted ($user_id=null)
 returns if the active for user_id has been submitted More...
 
 hasNrOfTriesRestriction ()
 returns if the numbers of tries have to be checked More...
 
 isNrOfTriesReached ($tries)
 returns if number of tries are reached More...
 
 getAllTestResults ($participants, $prepareForCSV=true)
 returns all test results for all participants More...
 
 processCSVRow (mixed $row, bool $quote_all=false, string $separator=";")
 Processes an array as a CSV row and converts the array values to correct CSV values. More...
 
 getAnsweredQuestionCount ($active_id, $pass=null)
 Retrieves the number of answered questions for a given user in a given test. More...
 
 isExecutable ($test_session, $user_id, $allow_pass_increase=false)
 Checks if the test is executable by the given user. More...
 
 isNextPassAllowed (ilTestPassesSelector $testPassesSelector, int &$next_pass_allowed_timestamp)
 
 canShowTestResults (ilTestSession $test_session)
 
 hasAnyTestResult (ilTestSession $test_session)
 
 getStartingTimeOfUser ($active_id, $pass=null)
 Returns the unix timestamp of the time a user started a test. More...
 
 isMaxProcessingTimeReached (int $starting_time, int $active_id)
 Returns whether the maximum processing time for a test is reached or not. More...
 
getTestQuestions ()
 
 isTestQuestion ($questionId)
 
 checkQuestionParent ($questionId)
 
 getFixedQuestionSetTotalPoints ()
 
 getPotentialRandomTestQuestions ()
 
 getShuffleQuestions ()
 
 getListOfQuestionsSettings ()
 Returns the settings for the list of questions options in the test properties This could contain one of the following values: 0 = No list of questions offered 1 = A list of questions is offered 3 = A list of questions is offered and the list of questions is shown as first page of the test 5 = A list of questions is offered and the list of questions is shown as last page of the test 7 = A list of questions is offered and the list of questions is shown as first and last page of the test. More...
 
 getListOfQuestions ()
 
 getUsrPassOverviewEnabled ()
 
 getListOfQuestionsStart ()
 
 getListOfQuestionsEnd ()
 
 getListOfQuestionsDescription ()
 
 getShowPassDetails ()
 Returns if the pass details should be shown when a test is not finished. More...
 
 getShowSolutionPrintview ()
 Returns if the solution printview should be presented to the user or not. More...
 
 canShowSolutionPrintview ($user_id=null)
 
 getShowSolutionFeedback ()
 Returns if the feedback should be presented to the solution or not. More...
 
 getShowSolutionAnswersOnly ()
 Returns if the full solution (including ILIAS content) should be presented to the solution or not. More...
 
 getShowSolutionSignature ()
 Returns if the signature field should be shown in the test results. More...
 
 getShowSolutionSuggested ()
 
 getShowSolutionListComparison ()
 
 getShowSolutionListOwnAnswers ()
 
 _getLastAccess (int $active_id)
 
 isHTML ($a_text)
 Checks if a given string contains HTML or not. More...
 
 qtiMaterialToArray ($a_material)
 Reads an QTI material tag and creates a text string. More...
 
 addQTIMaterial (ilXmlWriter &$xml_writer, ?int $page_id, string $material='')
 
 prepareTextareaOutput ($txt_output, $prepare_for_latex_output=false, $omitNl2BrWhenTextArea=false)
 Prepares a string for a text area output in tests. More...
 
 getAnonymity ()
 
 getShowCancel ()
 
 getShowMarker ()
 
 getFixedParticipants ()
 
 userLookupFullName ($user_id, $overwrite_anonymity=false, $sorted_order=false, $suffix="")
 Returns the full name of a test user according to the anonymity status. More...
 
 getAvailableDefaults ()
 Returns the available test defaults for the active user. More...
 
 getTestDefaults ($test_defaults_id)
 
 deleteDefaults ($test_default_id)
 
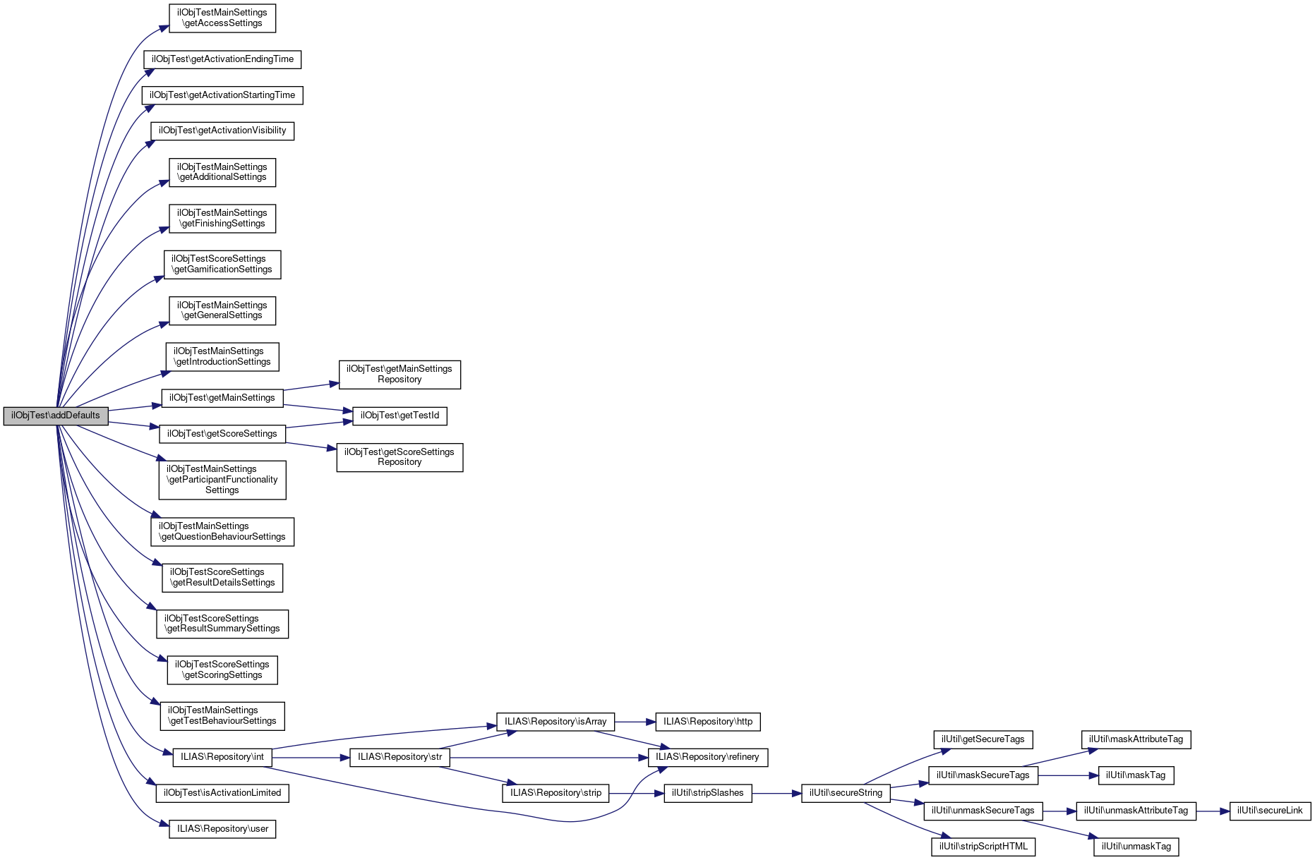
 addDefaults ($a_name)
 Adds the defaults of this test to the test defaults. More...
 
 applyDefaults ($test_defaults)
 Applies given test defaults to this test. More...
 
 processPrintoutput2FO ($print_output)
 Convert a print output to XSL-FO. More...
 
 deliverPDFfromHTML ($content, $title=null)
 Delivers a PDF file from XHTML. More...
 
 deliverPDFfromFO ($fo, $title=null)
 Delivers a PDF file from a XSL-FO string. More...
 
 saveManualFeedback (int $active_id, int $question_id, int $pass, ?string $feedback, bool $finalized=false, bool $is_single_feedback=false)
 
 getJavaScriptOutput ()
 Returns if Javascript should be chosen for drag & drop actions for the active user. More...
 
createTestSequence ($active_id, $pass, $shuffle)
 
 setTestId ($a_id)
 Sets the test ID. More...
 
 getDetailedTestResults ($participants)
 returns all test results for all participants More...
 
 isPluginActive ($a_pname)
 Checks wheather or not a question plugin with a given name is active. More...
 
 getPassed ($active_id)
 
 getParticipantsForTestAndQuestion ($test_id, $question_id)
 Creates an associated array with all active id's for a given test and original question id. More...
 
 getAggregatedResultsData ()
 Returns the aggregated test results. More...
 
 getXMLZip ()
 Get zipped xml file for test. More...
 
 getMailNotification ()
 
 sendSimpleNotification ($active_id)
 
 getEvaluationAdditionalFields ()
 Gets additional user fields that should be shown in the user evaluation. More...
 
 sendAdvancedNotification (int $active_id)
 
 getResultsForActiveId (int $active_id)
 
 getMailNotificationType ()
 
 getExportSettings ()
 
 setTemplate (int $template_id)
 
 getTemplate ()
 
 moveQuestionAfterOLD ($previous_question_id, $new_question_id)
 
 reindexFixedQuestionOrdering ()
 
 setQuestionOrderAndObligations ($orders, $obligations)
 
 moveQuestionAfter ($question_to_move, $question_before)
 
 hasQuestionsWithoutQuestionpool ()
 
 getQuestions ()
 
 isOnline ()
 
 isOfferingQuestionHintsEnabled ()
 
 setActivationVisibility ($a_value)
 
 getActivationVisibility ()
 
 isActivationLimited ()
 
 setActivationLimited ($a_value)
 
 storeActivationSettings (?bool $is_activation_limited=false, ?int $activation_starting_time=null, ?int $activation_ending_time=null, bool $activation_visibility=false,)
 
 getIntroductionPageId ()
 
 getConcludingRemarksPageId ()
 
 getHighscoreEnabled ()
 
 getHighscoreAnon ()
 Gets if the highscores should be anonymized per setting. More...
 
 isHighscoreAnon ()
 Gets if the highscores should be displayed anonymized. More...
 
 getHighscoreAchievedTS ()
 Returns if date and time of the scores achievement should be displayed. More...
 
 getHighscoreScore ()
 Gets if the score column should be shown. More...
 
 getHighscorePercentage ()
 Gets if the percentage column should be shown. More...
 
 getHighscoreHints ()
 Gets, if the column with the number of requested hints should be shown. More...
 
 getHighscoreWTime ()
 Gets if the column with the workingtime should be shown. More...
 
 getHighscoreOwnTable ()
 Gets if the own rankings table should be shown. More...
 
 getHighscoreTopTable ()
 Gets, if the top-rankings table should be shown. More...
 
 getHighscoreTopNum (int $a_retval=10)
 Gets the number of entries which are to be shown in the top-rankings table. More...
 
 getHighscoreMode ()
 
 getSpecificAnswerFeedback ()
 
 areObligationsEnabled ()
 
 hasObligations ()
 
 getAutosave ()
 
 isPassDeletionAllowed ()
 
 getEnableExamview ()
 
 setActivationStartingTime (?int $starting_time=null)
 
 setActivationEndingTime (?int $ending_time=null)
 
 getActivationStartingTime ()
 
 getActivationEndingTime ()
 
 getStartingTimeOfParticipants ()
 Note, this function should only be used if absolutely necessary, since it perform joins on tables that tend to grow huge and returns vast amount of data. More...
 
 getTimeExtensionsOfParticipants ()
 
 getExtraTime ($active_id)
 
 addExtraTime ($active_id, $minutes)
 
 getMaxPassOfTest ()
 
 isShowExamIdInTestPassEnabled ()
 
 isShowExamIdInTestResultsEnabled ()
 
 setQuestionSetType (string $question_set_type)
 
 getQuestionSetType ()
 
 isFixedTest ()
 Returns the fact wether this test is a fixed question set test or not. More...
 
 isRandomTest ()
 Returns the fact wether this test is a random questions test or not. More...
 
 getQuestionSetTypeTranslation (ilLanguage $lng, $questionSetType)
 
 participantDataExist ()
 
 recalculateScores ($preserve_manscoring=false)
 
 isSkillServiceEnabled ()
 
 isSkillServiceToBeConsidered ()
 Returns whether this test must consider skills, usually by providing appropriate extensions in the user interface components. More...
 
 isShowGradingStatusEnabled ()
 
 isShowGradingMarkEnabled ()
 
 isFollowupQuestionAnswerFixationEnabled ()
 
 isInstantFeedbackAnswerFixationEnabled ()
 
 isForceInstantFeedbackEnabled ()
 
 isTestFinalBroken ()
 
 adjustTestSequence ()
 
 getScoreSettings ()
 
 getScoreSettingsRepository ()
 
 getMainSettings ()
 
 getMainSettingsRepository ()
 
 updateTestResultCache (int $active_id, ilAssQuestionProcessLocker $process_locker=null)
 
 updateTestPassResults (int $active_id, int $pass, bool $obligations_enabled=false, ilAssQuestionProcessLocker $process_locker=null, int $test_obj_id=null)
 
 resetMarkSchema ()
 
 addToNewsOnOnline (bool $old_online_status, bool $new_online_status)
 
- Public Member Functions inherited from ilObject
 getObjectProperties ()
 
 flushObjectProperties ()
 
 withReferences ()
 determines whether objects are referenced or not (got ref ids or not) More...
 
 processAutoRating ()
 
 read ()
 
 getId ()
 
 setId (int $id)
 
 setRefId (int $ref_id)
 
 getRefId ()
 
 getType ()
 
 setType (string $type)
 
 getPresentationTitle ()
 get presentation title Normally same as title Overwritten for sessions More...
 
 getTitle ()
 
 getUntranslatedTitle ()
 Get untranslated object title WebDAV needs to access the untranslated title of an object. More...
 
 setTitle (string $title)
 
 getDescription ()
 
 setDescription (string $description)
 
 getLongDescription ()
 get object long description (stored in object_description) More...
 
 getImportId ()
 
 setImportId (string $import_id)
 
 setOfflineStatus (bool $status)
 
 getOfflineStatus ()
 
 supportsOfflineHandling ()
 
 getOwner ()
 
 getOwnerName ()
 get full name of object owner More...
 
 setOwner (int $usr_id)
 
 getCreateDate ()
 Get create date in YYYY-MM-DD HH-MM-SS format. More...
 
 getLastUpdateDate ()
 Get last update date in YYYY-MM-DD HH-MM-SS format. More...
 
 create ()
 note: title, description and type should be set when this function is called More...
 
 update ()
 
 MDUpdateListener (string $element)
 Metadata update listener. More...
 
 createMetaData ()
 
 updateMetaData ()
 
 deleteMetaData ()
 
 updateOwner ()
 update owner of object in db More...
 
 putInTree (int $parent_ref_id)
 maybe this method should be in tree object!? More...
 
 setPermissions (int $parent_ref_id)
 
 setParentRolePermissions (int $parent_ref_id)
 Initialize the permissions of parent roles (local roles of categories, global roles...) This method is overwritten in e.g. More...
 
 createReference ()
 creates reference for object More...
 
 countReferences ()
 
 delete ()
 delete object or referenced object (in the case of a referenced object, object data is only deleted if last reference is deleted) This function removes an object entirely from system!! More...
 
 initDefaultRoles ()
 init default roles settings Purpose of this function is to create a local role folder and local roles, that are needed depending on the object type. More...
 
 applyDidacticTemplate (int $tpl_id)
 
 getXMLZip ()
 
 getHTMLDirectory ()
 
 appendCopyInfo (int $target_id, int $copy_id)
 Prepend Copy info if object with same name exists in that container. More...
 
 cloneDependencies (int $target_id, int $copy_id)
 Clone object dependencies. More...
 
 cloneMetaData (ilObject $target_obj)
 Copy meta data. More...
 
 selfOrParentWithRatingEnabled ()
 
 getPossibleSubObjects (bool $filter=true)
 get all possible sub objects of this type the object can decide which types of sub objects are possible jut in time overwrite if the decision distinguish from standard model More...
 

Static Public Member Functions

static _setImportDirectory ($a_import_dir=null)
 
static _getImportDirectory ()
 Get the import directory location of the test. More...
 
static _createImportDirectory ()
 creates data directory for import files (data_dir/tst_data/tst_<id>/import, depending on data directory that is set in ILIAS setup/ini) More...
 
static _getCountSystem ($active_id)
 
static _getPassScoring ($active_id)
 Gets the pass scoring type. More...
 
static _getScoreCutting ($active_id)
 Determines if the score of a question should be cut at 0 points or the score of the whole test. More...
 
static _getActiveIdOfUser ($user_id="", $test_id="")
 
static _getWorkingTimeOfParticipantForPass ($active_id, $pass)
 Returns the complete working time in seconds for a test participant. More...
 
static _getQuestionCountAndPointsForPassOfParticipant ($active_id, $pass)
 
static _instanciateQuestion ($question_id)
 Creates an instance of a question with a given question id. More...
 
static _lookupAuthor ($obj_id)
 Gets the authors name of the ilObjTest object. More...
 
static _getAvailableTests ($use_object_id=false)
 Returns the available tests for the active user. More...
 
static _getObjectIDFromTestID ($test_id)
 Returns the ILIAS test object id for a given test id. More...
 
static _getObjectIDFromActiveID ($active_id)
 Returns the ILIAS test object id for a given active id. More...
 
static _getTestIDFromObjectID ($object_id)
 Returns the ILIAS test id for a given object id. More...
 
static _getSolvedQuestions ($active_id, $question_fi=null)
 get solved questions More...
 
static _getPass ($active_id)
 Retrieves the actual pass of a given user for a given test. More...
 
static _getMaxPass ($active_id)
 Retrieves the maximum pass of a given user for a given test in which the user answered at least one question. More...
 
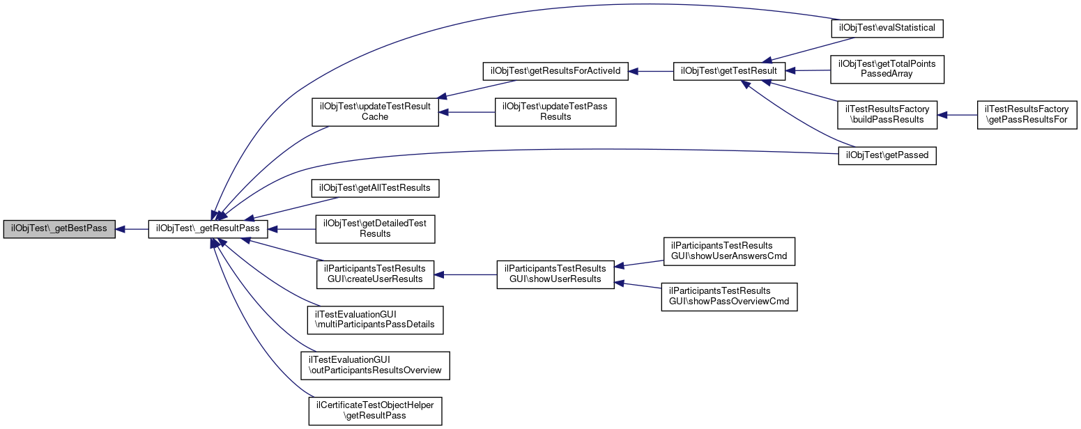
static _getBestPass ($active_id)
 Retrieves the best pass of a given user for a given test. More...
 
static _getResultPass ($active_id)
 Retrieves the pass number that should be counted for a given user. More...
 
static lookupPassResultsUpdateTimestamp ($active_id, $pass)
 
static _getUserIdFromActiveId (int $active_id)
 
static _lookupAnonymity ($a_obj_id)
 
static lookupQuestionSetTypeByActiveId ($active_id)
 returns the question set type of test relating to passed active id More...
 
static getManualFeedback (int $active_id, int $question_id, ?int $pass)
 Retrieves the feedback comment for a question in a test if it is finalized. More...
 
static getSingleManualFeedback (int $active_id, int $question_id, int $pass)
 
static getCompleteManualFeedback (int $question_id)
 Retrieves the manual feedback for a question in a test. More...
 
static _lookupTestObjIdForQuestionId (int $q_id)
 Get test Object ID for question ID. More...
 
static _lookupFinishedUserTests ($a_user_id)
 Gather all finished tests for user. More...
 
static isQuestionObligationPossible (int $question_id)
 
static isQuestionObligatory ($question_id)
 checks wether the question with given id is marked as obligatory or not More...
 
 allObligationsAnswered ()
 checks wether all questions marked as obligatory were answered within the test pass with given testId, activeId and pass index More...
 
static lookupExamId ($active_id, $pass)
 
static buildExamId ($active_id, $pass, $test_obj_id=null)
 
static lookupQuestionSetType ($objId)
 lookup-er for question set type More...
 
static _lookupRandomTest ($a_obj_id)
 Returns the fact wether the test with passed obj id is a random questions test or not. More...
 
static getTestObjIdsWithActiveForUserId ($userId)
 
static isSkillManagementGloballyActivated ()
 
static isParticipantsLastPassActive (int $test_ref_id, int $user_id)
 
- Static Public Member Functions inherited from ilObject
static _lookupObjIdByImportId (string $import_id)
 Get (latest) object id for an import id. More...
 
static _lookupImportId (int $obj_id)
 
static _lookupOwnerName (int $owner_id)
 Lookup owner name for owner id. More...
 
static _getIdForImportId (string $import_id)
 
static _getAllReferences (int $id)
 get all reference ids for object ID More...
 
static _lookupTitle (int $obj_id)
 
static lookupOfflineStatus (int $obj_id)
 Lookup offline status using objectDataCache. More...
 
static _lookupOwner (int $obj_id)
 Lookup owner user ID for object ID. More...
 
static _getIdsForTitle (string $title, string $type='', bool $partial_match=false)
 
static _lookupDescription (int $obj_id)
 
static _lookupLastUpdate (int $obj_id, bool $formatted=false)
 
static _getLastUpdateOfObjects (array $obj_ids)
 
static _lookupObjId (int $ref_id)
 
static _setDeletedDate (int $ref_id, int $deleted_by)
 
static setDeletedDates (array $ref_ids, int $user_id)
 
static _resetDeletedDate (int $ref_id)
 
static _lookupDeletedDate (int $ref_id)
 
static _writeTitle (int $obj_id, string $title)
 write title to db (static) More...
 
static _writeDescription (int $obj_id, string $desc)
 write description to db (static) More...
 
static _writeImportId (int $obj_id, string $import_id)
 write import id to db (static) More...
 
static _lookupType (int $id, bool $reference=false)
 
static _isInTrash (int $ref_id)
 
static _hasUntrashedReference (int $obj_id)
 checks whether an object has at least one reference that is not in trash More...
 
static _lookupObjectId (int $ref_id)
 
static _getObjectsDataForType (string $type, bool $omit_trash=false)
 get all objects of a certain type More...
 
static _exists (int $id, bool $reference=false, ?string $type=null)
 checks if an object exists in object_data More...
 
static _getObjectsByType (string $obj_type="", int $owner=null)
 
static _prepareCloneSelection (array $ref_ids, string $new_type, bool $show_path=true)
 Prepare copy wizard object selection. More...
 
static _getIcon (int $obj_id=0, string $size="big", string $type="", bool $offline=false)
 Get icon for repository item. More...
 
static collectDeletionDependencies (array &$deps, int $ref_id, int $obj_id, string $type, int $depth=0)
 Collect deletion dependencies. More...
 
static getDeletionDependencies (int $obj_id)
 Get deletion dependencies. More...
 
static getLongDescriptions (array $obj_ids)
 
static getAllOwnedRepositoryObjects (int $user_id)
 
static fixMissingTitles ($type, array &$obj_title_map)
 Try to fix missing object titles. More...
 
static _lookupCreationDate (int $obj_id)
 
static _getObjectTypeIdByTitle (string $type, \ilDBInterface $ilDB=null)
 

Data Fields

const QUESTION_SET_TYPE_FIXED = 'FIXED_QUEST_SET'
 
const QUESTION_SET_TYPE_RANDOM = 'RANDOM_QUEST_SET'
 
const REDIRECT_NONE = 0
 
const REDIRECT_ALWAYS = 1
 
const REDIRECT_KIOSK = 2
 
int $test_id = -1
 
int $invitation = INVITATION_OFF
 
string $author
 
 $metadata
 A reference to an IMS compatible matadata set. More...
 
array $questions = []
 
 $evaluation_data
 Contains the evaluation data settings the tutor defines for the user. More...
 
 $test_sequence = false
 contains the test sequence data More...
 
- Data Fields inherited from ilObject
const TITLE_LENGTH = 255
 
const DESC_LENGTH = 128
 
const LONG_DESC_LENGTH = 4000
 
const TABLE_OBJECT_DATA = "object_data"
 
array $objectList
 
string $untranslatedTitle
 

Protected Member Functions

 buildIso8601PeriodForExportCompatibility (DateTimeImmutable $date_time)
 
 buildDateTimeImmutableFromPeriod (?string $period)
 
 doCreateMetaData ()
 
 getHtmlQuestionContentPurifier ()
 
- Protected Member Functions inherited from ilObject
 doMDUpdateListener (string $a_element)
 
 beforeMDUpdateListener (string $a_element)
 
 doCreateMetaData ()
 
 beforeCreateMetaData ()
 
 doUpdateMetaData ()
 
 beforeUpdateMetaData ()
 
 doDeleteMetaData ()
 
 beforeDeleteMetaData ()
 
 handleAutoRating ()
 
 hasAutoRating ()
 

Protected Attributes

ILIAS TestQuestionPool QuestionInfoService $questioninfo
 
bool $print_best_solution_with_result = true
 
bool $activation_visibility = false
 
int $activation_starting_time = null
 
int $activation_ending_time = null
 
bool $testFinalBroken = false
 
ilCtrlInterface $ctrl
 
Refinery $refinery
 
ilSetting $settings
 
ilBenchmark $bench
 
ilTestParticipantAccessFilterFactory $participant_access_filter
 
ilObjTestMainSettings $main_settings = null
 
MainSettingsRepository $main_settings_repo = null
 
ilObjTestScoreSettings $score_settings = null
 
ScoreSettingsRepository $score_settings_repo = null
 
ilTestQuestionSetConfigFactory $question_set_config_factory
 
ilTestParticipantList $access_filtered_participant_list = null
 
- Protected Attributes inherited from ilObject
ilLogger $obj_log
 
ILIAS $ilias
 
ilObjectDefinition $obj_definition
 
ilDBInterface $db
 
ilLogger $log
 
ilErrorHandling $error
 
ilTree $tree
 
ilAppEventHandler $app_event_handler
 
ilRbacAdmin $rbac_admin
 
ilRbacReview $rbac_review
 
ilObjUser $user
 
ilLanguage $lng
 
bool $call_by_reference
 
int $max_title = self::TITLE_LENGTH
 
int $max_desc = self::DESC_LENGTH
 
bool $add_dots = true
 
int $ref_id = null
 
string $type = ""
 
string $title = ""
 
string $desc = ""
 
string $long_desc = ""
 
int $owner = 0
 
string $create_date = ""
 
string $last_update = ""
 
string $import_id = ""
 
bool $register = false
 

Private Member Functions

 cloneIntroduction ()
 
 cloneConcludingRemarks ()
 
 clonePage (int $source_page_id)
 
 addIntroductionToSettingsFromImport (ilObjTestSettingsIntroduction $settings, array $material, array $mappings)
 
 addConcludingRemarksToSettingsFromImport (ilObjTestSettingsFinishing $settings, array $material, array $mappings)
 
 replaceMobsInPageImports (string $text, array $mappings)
 
 replaceFilesInPageImports (string $text, $mappings)
 
 retrieveMobsFromLegacyImports (string $text, array $mobs)
 
 convertTimeToDateTimeImmutableIfNecessary (DateTimeImmutable|int|null $date_time)
 
 insertManualFeedback (int $active_id, int $question_id, int $pass, ?string $feedback, bool $finalized, array $feedback_old)
 
 logManualFeedback ($active_id, $question_id, $feedback)
 Creates a log for the manual feedback. More...
 

Private Attributes

bool $activation_limited = null
 
array $mob_ids
 
array $file_ids = []
 
bool $online
 
InternalRequestService $testrequest
 
ASS_MarkSchema $mark_schema
 
bool $has_obligations = null
 
bool $current_user_all_obliations_answered = null
 
int $template_id = 0
 
 $participantDataExist = null
 holds the fact wether participant data exists or not DO NOT USE TIS PROPERTY DRIRECTLY ALWAYS USE ilObjTest::paricipantDataExist() since this method initialises this property More...
 
int $tmpCopyWizardCopyId = null
 
TestManScoringDoneHelper $testManScoringDoneHelper
 
ilComponentRepository $component_repository
 
ilComponentFactory $component_factory
 
Filesystem $filesystem_web
 

Static Private Attributes

static $isSkillManagementGloballyActivated = null
 

Detailed Description

Definition at line 39 of file class.ilObjTest.php.

Member Function Documentation

◆ _createImportDirectory()

static ilObjTest::_createImportDirectory ( )
static

creates data directory for import files (data_dir/tst_data/tst_<id>/import, depending on data directory that is set in ILIAS setup/ini)

Definition at line 385 of file class.ilObjTest.php.

References $DIC, ilObject\$ilias, ilFileUtils\delDir(), ilFileUtils\getDataDir(), ilFileUtils\makeDir(), and ILIAS\raiseError().

Referenced by ilObjTestGUI\uploadTst().

385  : string
386  {
387  global $DIC;
388  $ilias = $DIC['ilias'];
389  $tst_data_dir = ilFileUtils::getDataDir() . "/tst_data";
390  ilFileUtils::makeDir($tst_data_dir);
391 
392  if (!is_writable($tst_data_dir)) {
393  $ilias->raiseError("Test Data Directory (" . $tst_data_dir
394  . ") not writeable.", $ilias->error_obj->FATAL);
395  }
396 
397  // create test directory (data_dir/tst_data/tst_import)
398  $tst_dir = $tst_data_dir . "/tst_import";
399  ilFileUtils::makeDir($tst_dir);
400  if (!@is_dir($tst_dir)) {
401  $ilias->raiseError("Creation of test import directory failed.", $ilias->error_obj->FATAL);
402  }
403 
404  // assert that this is empty and does not contain old data
405  ilFileUtils::delDir($tst_dir, true);
406 
407  return $tst_dir;
408  }
raiseError(string $a_msg, int $a_err_obj)
wrapper for downward compability
ILIAS $ilias
global $DIC
Definition: feed.php:28
static delDir(string $a_dir, bool $a_clean_only=false)
removes a dir and all its content (subdirs and files) recursively
static getDataDir()
get data directory (outside webspace)
static makeDir(string $a_dir)
creates a new directory and inherits all filesystem permissions of the parent directory You may pass ...
+ Here is the call graph for this function:
+ Here is the caller graph for this function:

◆ _evalResultsOverview()

& ilObjTest::_evalResultsOverview (   $test_id)

Creates an associated array with the results of all participants of a test.

Returns
array An associated array containing the results public

Definition at line 2700 of file class.ilObjTest.php.

Referenced by evalResultsOverview().

2700  : array
2701  {
2702  $result = $this->db->queryF(
2703  "SELECT usr_data.usr_id, usr_data.firstname, usr_data.lastname, usr_data.title, usr_data.login, " .
2704  "tst_test_result.*, qpl_questions.original_id, qpl_questions.title questiontitle, " .
2705  "qpl_questions.points maxpoints " .
2706  "FROM tst_test_result, qpl_questions, tst_active " .
2707  "LEFT JOIN usr_data ON tst_active.user_fi = usr_data.usr_id " .
2708  "WHERE tst_active.active_id = tst_test_result.active_fi " .
2709  "AND qpl_questions.question_id = tst_test_result.question_fi " .
2710  "AND tst_active.test_fi = %s " .
2711  "ORDER BY tst_active.active_id, tst_test_result.pass, tst_test_result.tstamp",
2712  ['integer'],
2713  [$test_id]
2714  );
2715  $overview = [];
2716  while ($row = $this->db->fetchAssoc($result)) {
2717  if (!array_key_exists($row["active_fi"], $overview)) {
2718  $overview[$row["active_fi"]] = [];
2719  $overview[$row["active_fi"]]["firstname"] = $row["firstname"];
2720  $overview[$row["active_fi"]]["lastname"] = $row["lastname"];
2721  $overview[$row["active_fi"]]["title"] = $row["title"];
2722  $overview[$row["active_fi"]]["login"] = $row["login"];
2723  $overview[$row["active_fi"]]["usr_id"] = $row["usr_id"];
2724  $overview[$row["active_fi"]]["started"] = $row["started"];
2725  $overview[$row["active_fi"]]["finished"] = $row["finished"];
2726  }
2727  if (!array_key_exists($row["pass"], $overview[$row["active_fi"]])) {
2728  $overview[$row["active_fi"]][$row["pass"]] = [];
2729  $overview[$row["active_fi"]][$row["pass"]]["reached"] = 0;
2730  $overview[$row["active_fi"]][$row["pass"]]["maxpoints"] = $row["maxpoints"];
2731  }
2732  array_push($overview[$row["active_fi"]][$row["pass"]], $row);
2733  $overview[$row["active_fi"]][$row["pass"]]["reached"] += $row["points"];
2734  }
2735  return $overview;
2736  }
+ Here is the caller graph for this function:

◆ _getActiveIdOfUser()

static ilObjTest::_getActiveIdOfUser (   $user_id = "",
  $test_id = "" 
)
static

Definition at line 1753 of file class.ilObjTest.php.

References $DIC, and $ilDB.

Referenced by ilLOUtils\getTestResultLinkForUser().

1754  {
1755  global $DIC;
1756  $ilDB = $DIC['ilDB'];
1757  $ilUser = $DIC['ilUser'];
1758 
1759  if (!$user_id) {
1760  $user_id = $ilUser->id;
1761  }
1762  if (!$test_id) {
1763  return "";
1764  }
1765  $result = $ilDB->queryF(
1766  "SELECT tst_active.active_id FROM tst_active WHERE user_fi = %s AND test_fi = %s",
1767  ['integer', 'integer'],
1768  [$user_id, $test_id]
1769  );
1770  if ($result->numRows()) {
1771  $row = $ilDB->fetchAssoc($result);
1772  return $row["active_id"];
1773  } else {
1774  return "";
1775  }
1776  }
global $DIC
Definition: feed.php:28
+ Here is the caller graph for this function:

◆ _getAvailableTests()

static ilObjTest::_getAvailableTests (   $use_object_id = false)
static

Returns the available tests for the active user.

Returns
array The available tests public

Definition at line 4418 of file class.ilObjTest.php.

References $DIC, ilObject\$ref_id, ilUtil\_getObjectsByOperations(), ilObject\_lookupObjId(), and ilObject\_prepareCloneSelection().

Referenced by ilObjAssessmentFolderGUI\exportLogObject(), ilObjAssessmentFolderGUI\getLogDataOutputForm(), and ilObjAssessmentFolderGUI\logAdminObject().

4418  : array
4419  {
4420  global $DIC;
4421  $ilUser = $DIC['ilUser'];
4422 
4423  $result_array = [];
4424  $tests = array_slice(
4425  array_reverse(
4426  ilUtil::_getObjectsByOperations("tst", "write", $ilUser->getId(), PHP_INT_MAX)
4427  ),
4428  0,
4429  10000
4430  );
4431 
4432  if (count($tests)) {
4433  $titles = ilObject::_prepareCloneSelection($tests, "tst");
4434  foreach ($tests as $ref_id) {
4435  if ($use_object_id) {
4436  $obj_id = ilObject::_lookupObjId($ref_id);
4437  $result_array[$obj_id] = $titles[$ref_id];
4438  } else {
4439  $result_array[$ref_id] = $titles[$ref_id];
4440  }
4441  }
4442  }
4443  return $result_array;
4444  }
static _lookupObjId(int $ref_id)
global $DIC
Definition: feed.php:28
static _prepareCloneSelection(array $ref_ids, string $new_type, bool $show_path=true)
Prepare copy wizard object selection.
static _getObjectsByOperations( $a_obj_type, string $a_operation, int $a_usr_id=0, int $limit=0)
Get all objects of a specific type and check access This function is not recursive, instead it parses the serialized rbac_pa entries.
+ Here is the call graph for this function:
+ Here is the caller graph for this function:

◆ _getBestPass()

static ilObjTest::_getBestPass (   $active_id)
static

Retrieves the best pass of a given user for a given test.

Parameters
int$active_id
Returns
int|mixed

Definition at line 5278 of file class.ilObjTest.php.

References $DIC, and $ilDB.

Referenced by _getResultPass().

5278  : ?int
5279  {
5280  global $DIC;
5281  $ilDB = $DIC['ilDB'];
5282 
5283  $result = $ilDB->queryF(
5284  "SELECT * FROM tst_pass_result WHERE active_fi = %s",
5285  ['integer'],
5286  [$active_id]
5287  );
5288 
5289  if (!$result->numRows()) {
5290  return null;
5291  }
5292 
5293  $bestrow = null;
5294  $bestfactor = 0.0;
5295  while ($row = $ilDB->fetchAssoc($result)) {
5296  if ($row["maxpoints"] > 0.0) {
5297  $factor = (float) ($row["points"] / $row["maxpoints"]);
5298  } else {
5299  $factor = 0.0;
5300  }
5301  if ($factor === 0.0 && $bestfactor === 0.0
5302  || $factor > $bestfactor) {
5303  $bestrow = $row;
5304  $bestfactor = $factor;
5305  }
5306  }
5307 
5308  if (is_array($bestrow)) {
5309  return $bestrow["pass"];
5310  }
5311 
5312  return null;
5313  }
global $DIC
Definition: feed.php:28
+ Here is the caller graph for this function:

◆ _getCompleteWorkingTimeOfParticipants()

& ilObjTest::_getCompleteWorkingTimeOfParticipants (   $test_id)

Returns the complete working time in seconds for all test participants.

Parameters
integer$test_idThe database ID of the test
Returns
array An array containing the working time in seconds for all test participants public

Definition at line 2073 of file class.ilObjTest.php.

Referenced by getCompleteWorkingTimeOfParticipants().

2073  : array
2074  {
2075  $result = $this->db->queryF(
2076  "SELECT tst_times.* FROM tst_active, tst_times WHERE tst_active.test_fi = %s AND tst_active.active_id = tst_times.active_fi ORDER BY tst_times.active_fi, tst_times.started",
2077  ['integer'],
2078  [$test_id]
2079  );
2080  $time = 0;
2081  $times = [];
2082  while ($row = $this->db->fetchAssoc($result)) {
2083  if (!array_key_exists($row["active_fi"], $times)) {
2084  $times[$row["active_fi"]] = 0;
2085  }
2086  preg_match("/(\d{4})-(\d{2})-(\d{2}) (\d{2}):(\d{2}):(\d{2})/", $row["started"], $matches);
2087  $epoch_1 = mktime(
2088  (int) $matches[4],
2089  (int) $matches[5],
2090  (int) $matches[6],
2091  (int) $matches[2],
2092  (int) $matches[3],
2093  (int) $matches[1]
2094  );
2095  preg_match("/(\d{4})-(\d{2})-(\d{2}) (\d{2}):(\d{2}):(\d{2})/", $row["finished"], $matches);
2096  $epoch_2 = mktime(
2097  (int) $matches[4],
2098  (int) $matches[5],
2099  (int) $matches[6],
2100  (int) $matches[2],
2101  (int) $matches[3],
2102  (int) $matches[1]
2103  );
2104  $times[$row["active_fi"]] += ($epoch_2 - $epoch_1);
2105  }
2106  return $times;
2107  }
+ Here is the caller graph for this function:

◆ _getCountSystem()

static ilObjTest::_getCountSystem (   $active_id)
static

Definition at line 854 of file class.ilObjTest.php.

References $DIC, and $ilDB.

Referenced by assQuestion\adjustReachedPointsByScoringOptions().

855  {
856  global $DIC;
857  $ilDB = $DIC['ilDB'];
858  $result = $ilDB->queryF(
859  "SELECT tst_tests.count_system FROM tst_tests, tst_active WHERE tst_active.active_id = %s AND tst_active.test_fi = tst_tests.test_id",
860  ['integer'],
861  [$active_id]
862  );
863  if ($result->numRows()) {
864  $row = $ilDB->fetchAssoc($result);
865  return $row["count_system"];
866  }
867  return false;
868  }
global $DIC
Definition: feed.php:28
+ Here is the caller graph for this function:

◆ _getImportDirectory()

static ilObjTest::_getImportDirectory ( )
static

Get the import directory location of the test.

Returns
mixed|null The location of the import directory or false if the directory doesn't exist

Definition at line 366 of file class.ilObjTest.php.

References ilSession\get().

Referenced by assFormulaQuestionImport\fromXML(), getImportDirectory(), assQuestionImport\getTstImportArchivDirectory(), ilObjTestGUI\importVerifiedFileObject(), retrieveMobsFromLegacyImports(), and ilObjTestGUI\uploadTst().

367  {
368  if (strlen(ilSession::get('tst_import_dir'))) {
369  return ilSession::get('tst_import_dir');
370  }
371  return null;
372  }
static get(string $a_var)
+ Here is the call graph for this function:
+ Here is the caller graph for this function:

◆ _getLastAccess()

ilObjTest::_getLastAccess ( int  $active_id)

Definition at line 5844 of file class.ilObjTest.php.

References $DIC, $ilDB, and $res.

5844  : string
5845  {
5846  $result = $this->db->queryF(
5847  "SELECT finished FROM tst_times WHERE active_fi = %s ORDER BY finished DESC",
5848  ['integer'],
5849  [$active_id]
5850  );
5851  if ($result->numRows()) {
5852  $row = $this->db->fetchAssoc($result);
5853  return $row["finished"];
5854  }
5855  return "";
5856  }

◆ _getMaxPass()

static ilObjTest::_getMaxPass (   $active_id)
static

Retrieves the maximum pass of a given user for a given test in which the user answered at least one question.

Parameters
integer$user_idThe user id
integer$test_idThe test id
Returns
integer The pass of the user for the given test public

Definition at line 5255 of file class.ilObjTest.php.

References $DIC, and $ilDB.

Referenced by _getResultPass(), and ilTestParticipantList\lookupNrOfTries().

5255  : ?int
5256  {
5257  global $DIC;
5258  $ilDB = $DIC['ilDB'];
5259  $result = $ilDB->queryF(
5260  "SELECT MAX(pass) maxpass FROM tst_pass_result WHERE active_fi = %s",
5261  ['integer'],
5262  [$active_id]
5263  );
5264 
5265  if ($result->numRows()) {
5266  $row = $ilDB->fetchAssoc($result);
5267  return $row["maxpass"];
5268  }
5269 
5270  return null;
5271  }
global $DIC
Definition: feed.php:28
+ Here is the caller graph for this function:

◆ _getObjectIDFromActiveID()

static ilObjTest::_getObjectIDFromActiveID (   $active_id)
static

Returns the ILIAS test object id for a given active id.

Parameters
integer$active_idThe active id
Returns
mixed The ILIAS test object id or FALSE if the query was not successful public

Definition at line 4607 of file class.ilObjTest.php.

References $DIC, and $ilDB.

Referenced by assFileUpload\handleSubmission(), and assQuestion\logAction().

4608  {
4609  global $DIC;
4610  $ilDB = $DIC['ilDB'];
4611  $object_id = false;
4612  $result = $ilDB->queryF(
4613  "SELECT tst_tests.obj_fi FROM tst_tests, tst_active WHERE tst_tests.test_id = tst_active.test_fi AND tst_active.active_id = %s",
4614  ['integer'],
4615  [$active_id]
4616  );
4617  if ($result->numRows()) {
4618  $row = $ilDB->fetchAssoc($result);
4619  $object_id = $row["obj_fi"];
4620  }
4621  return $object_id;
4622  }
global $DIC
Definition: feed.php:28
+ Here is the caller graph for this function:

◆ _getObjectIDFromTestID()

static ilObjTest::_getObjectIDFromTestID (   $test_id)
static

Returns the ILIAS test object id for a given test id.

Parameters
integer$test_idThe test id
Returns
mixed The ILIAS test object id or FALSE if the query was not successful public

Definition at line 4583 of file class.ilObjTest.php.

References $DIC, and $ilDB.

Referenced by assQuestion\_setReachedPoints(), and ASS_MarkSchema\logAction().

4584  {
4585  global $DIC;
4586  $ilDB = $DIC['ilDB'];
4587  $object_id = false;
4588  $result = $ilDB->queryF(
4589  "SELECT obj_fi FROM tst_tests WHERE test_id = %s",
4590  ['integer'],
4591  [$test_id]
4592  );
4593  if ($result->numRows()) {
4594  $row = $ilDB->fetchAssoc($result);
4595  $object_id = $row["obj_fi"];
4596  }
4597  return $object_id;
4598  }
global $DIC
Definition: feed.php:28
+ Here is the caller graph for this function:

◆ _getPass()

static ilObjTest::_getPass (   $active_id)
static

Retrieves the actual pass of a given user for a given test.

Parameters
integer$user_idThe user id
integer$test_idThe test id
Returns
integer The pass of the user for the given test public

Definition at line 5229 of file class.ilObjTest.php.

References $DIC, and $ilDB.

Referenced by ilTestService\getPassOverviewData(), assFormulaQuestionGUI\getTestOutput(), assKprimChoice\isComplete(), assMultipleChoice\isForcedEmptySolution(), assNumeric\isValidSolutionSubmit(), assQuestion\persistWorkingState(), ilTestPlayerAbstractGUI\populateInstantResponseBlocks(), ilTestOutputGUI\saveQuestionSolution(), assOrderingHorizontal\saveWorkingData(), assErrorText\saveWorkingData(), assSingleChoice\saveWorkingData(), assTextQuestion\saveWorkingData(), assTextSubset\saveWorkingData(), assLongMenu\saveWorkingData(), assFileUpload\saveWorkingData(), assImagemapQuestion\saveWorkingData(), assOrderingQuestion\saveWorkingData(), assFormulaQuestion\saveWorkingData(), assMatchingQuestion\saveWorkingData(), and assClozeTest\saveWorkingData().

5229  : int
5230  {
5231  global $DIC;
5232  $ilDB = $DIC['ilDB'];
5233  $result = $ilDB->queryF(
5234  "SELECT tries FROM tst_active WHERE active_id = %s",
5235  ['integer'],
5236  [$active_id]
5237  );
5238  if ($result->numRows()) {
5239  $row = $ilDB->fetchAssoc($result);
5240  return $row["tries"];
5241  } else {
5242  return 0;
5243  }
5244  }
global $DIC
Definition: feed.php:28
+ Here is the caller graph for this function:

◆ _getPassScoring()

static ilObjTest::_getPassScoring (   $active_id)
static

Gets the pass scoring type.

Returns
integer The pass scoring type public
See also
$pass_scoring

Definition at line 901 of file class.ilObjTest.php.

References $DIC, and $ilDB.

Referenced by _getResultPass().

901  : int
902  {
903  global $DIC;
904  $ilDB = $DIC['ilDB'];
905  $result = $ilDB->queryF(
906  "SELECT tst_tests.pass_scoring FROM tst_tests, tst_active WHERE tst_tests.test_id = tst_active.test_fi AND tst_active.active_id = %s",
907  ['integer'],
908  [$active_id]
909  );
910  if ($result->numRows()) {
911  $row = $ilDB->fetchAssoc($result);
912  return (int) $row["pass_scoring"];
913  }
914  return 0;
915  }
global $DIC
Definition: feed.php:28
+ Here is the caller graph for this function:

◆ _getQuestionCountAndPointsForPassOfParticipant()

static ilObjTest::_getQuestionCountAndPointsForPassOfParticipant (   $active_id,
  $pass 
)
static

Definition at line 2604 of file class.ilObjTest.php.

References $DIC, $ilDB, $res, lookupQuestionSetTypeByActiveId(), QUESTION_SET_TYPE_FIXED, and QUESTION_SET_TYPE_RANDOM.

Referenced by ilTestEvaluationFactory\getQuestionCountAndPointsForPassOfParticipant(), ilTestScoring\updateReachedPoints(), and updateTestPassResults().

2604  : array
2605  {
2606  global $DIC;
2607  $ilDB = $DIC['ilDB'];
2608 
2609  $questionSetType = ilObjTest::lookupQuestionSetTypeByActiveId($active_id);
2610 
2611  switch ($questionSetType) {
2613 
2614  $res = $ilDB->queryF(
2615  "
2616  SELECT tst_test_rnd_qst.pass,
2617  COUNT(tst_test_rnd_qst.question_fi) qcount,
2618  SUM(qpl_questions.points) qsum
2619 
2620  FROM tst_test_rnd_qst,
2621  qpl_questions
2622 
2623  WHERE tst_test_rnd_qst.question_fi = qpl_questions.question_id
2624  AND tst_test_rnd_qst.active_fi = %s
2625  AND pass = %s
2626 
2627  GROUP BY tst_test_rnd_qst.active_fi,
2628  tst_test_rnd_qst.pass
2629  ",
2630  ['integer', 'integer'],
2631  [$active_id, $pass]
2632  );
2633 
2634  break;
2635 
2637 
2638  $res = $ilDB->queryF(
2639  "
2640  SELECT COUNT(tst_test_question.question_fi) qcount,
2641  SUM(qpl_questions.points) qsum
2642 
2643  FROM tst_test_question,
2644  qpl_questions,
2645  tst_active
2646 
2647  WHERE tst_test_question.question_fi = qpl_questions.question_id
2648  AND tst_test_question.test_fi = tst_active.test_fi
2649  AND tst_active.active_id = %s
2650 
2651  GROUP BY tst_test_question.test_fi
2652  ",
2653  ['integer'],
2654  [$active_id]
2655  );
2656 
2657  break;
2658 
2659  default:
2660 
2661  throw new ilTestException("not supported question set type: $questionSetType");
2662  }
2663 
2664  $row = $ilDB->fetchAssoc($res);
2665 
2666  if (is_array($row)) {
2667  return ["count" => $row["qcount"], "points" => $row["qsum"]];
2668  }
2669 
2670  return ["count" => 0, "points" => 0];
2671  }
$res
Definition: ltiservices.php:69
const QUESTION_SET_TYPE_RANDOM
Base Exception for all Exceptions relating to Modules/Test.
global $DIC
Definition: feed.php:28
const QUESTION_SET_TYPE_FIXED
static lookupQuestionSetTypeByActiveId($active_id)
returns the question set type of test relating to passed active id
+ Here is the call graph for this function:
+ Here is the caller graph for this function:

◆ _getResultPass()

static ilObjTest::_getResultPass (   $active_id)
static

Retrieves the pass number that should be counted for a given user.

Parameters
integer$user_idThe user id
integer$test_idThe test id
Returns
integer The result pass of the user for the given test public

Definition at line 5323 of file class.ilObjTest.php.

References _getBestPass(), _getMaxPass(), _getPassScoring(), and SCORE_BEST_PASS.

Referenced by ilParticipantsTestResultsGUI\createUserResults(), evalStatistical(), getAllTestResults(), getDetailedTestResults(), getPassed(), ilCertificateTestObjectHelper\getResultPass(), ilTestEvaluationGUI\multiParticipantsPassDetails(), ilTestEvaluationGUI\outParticipantsResultsOverview(), and updateTestResultCache().

5323  : ?int
5324  {
5325  $counted_pass = null;
5326  if (ilObjTest::_getPassScoring($active_id) == SCORE_BEST_PASS) {
5327  $counted_pass = ilObjTest::_getBestPass($active_id);
5328  } else {
5329  $counted_pass = ilObjTest::_getMaxPass($active_id);
5330  }
5331  return $counted_pass;
5332  }
static _getPassScoring($active_id)
Gets the pass scoring type.
static _getBestPass($active_id)
Retrieves the best pass of a given user for a given test.
static _getMaxPass($active_id)
Retrieves the maximum pass of a given user for a given test in which the user answered at least one q...
const SCORE_BEST_PASS
+ Here is the call graph for this function:
+ Here is the caller graph for this function:

◆ _getScoreCutting()

static ilObjTest::_getScoreCutting (   $active_id)
static

Determines if the score of a question should be cut at 0 points or the score of the whole test.

Returns
boolean The score cutting type. 0 for question cutting, 1 for test cutting public
See also
$score_cutting

Definition at line 924 of file class.ilObjTest.php.

References $DIC, and $ilDB.

Referenced by assQuestion\adjustReachedPointsByScoringOptions().

924  : bool
925  {
926  global $DIC;
927  $ilDB = $DIC['ilDB'];
928  $result = $ilDB->queryF(
929  "SELECT tst_tests.score_cutting FROM tst_tests, tst_active WHERE tst_active.active_id = %s AND tst_tests.test_id = tst_active.test_fi",
930  ['integer'],
931  [$active_id]
932  );
933  if ($result->numRows()) {
934  $row = $ilDB->fetchAssoc($result);
935  return (bool) $row["score_cutting"];
936  }
937  return false;
938  }
global $DIC
Definition: feed.php:28
+ Here is the caller graph for this function:

◆ _getSolvedQuestions()

static ilObjTest::_getSolvedQuestions (   $active_id,
  $question_fi = null 
)
static

get solved questions

Returns
array of int containing all question ids which have been set solved for the given user and test

Definition at line 5008 of file class.ilObjTest.php.

References $DIC, and $ilDB.

Referenced by ilTestPlayerAbstractGUI\buildEditableStateQuestionNavigationGUI(), ilTestPlayerAbstractGUI\buildReadOnlyStateQuestionNavigationGUI(), ilTestService\getQuestionSummaryData(), and ilTestSequence\getSequenceSummary().

5008  : array
5009  {
5010  global $DIC;
5011  $ilDB = $DIC['ilDB'];
5012  if (is_numeric($question_fi)) {
5013  $result = $ilDB->queryF(
5014  "SELECT question_fi, solved FROM tst_qst_solved WHERE active_fi = %s AND question_fi=%s",
5015  ['integer', 'integer'],
5016  [$active_id, $question_fi]
5017  );
5018  } else {
5019  $result = $ilDB->queryF(
5020  "SELECT question_fi, solved FROM tst_qst_solved WHERE active_fi = %s",
5021  ['integer'],
5022  [$active_id]
5023  );
5024  }
5025  $result_array = [];
5026  while ($row = $ilDB->fetchAssoc($result)) {
5027  $result_array[$row["question_fi"]] = $row;
5028  }
5029  return $result_array;
5030  }
global $DIC
Definition: feed.php:28
+ Here is the caller graph for this function:

◆ _getTestIDFromObjectID()

static ilObjTest::_getTestIDFromObjectID (   $object_id)
static

Returns the ILIAS test id for a given object id.

Parameters
integer$object_idThe object id
Returns
mixed The ILIAS test id or FALSE if the query was not successful public

Definition at line 4631 of file class.ilObjTest.php.

References $DIC, $ilDB, and $test_id.

Referenced by ilLOUtils\getTestResultLinkForUser().

4632  {
4633  global $DIC;
4634  $ilDB = $DIC['ilDB'];
4635  $test_id = false;
4636  $result = $ilDB->queryF(
4637  "SELECT test_id FROM tst_tests WHERE obj_fi = %s",
4638  ['integer'],
4639  [$object_id]
4640  );
4641  if ($result->numRows()) {
4642  $row = $ilDB->fetchAssoc($result);
4643  $test_id = $row["test_id"];
4644  }
4645  return $test_id;
4646  }
global $DIC
Definition: feed.php:28
+ Here is the caller graph for this function:

◆ _getUserIdFromActiveId()

static ilObjTest::_getUserIdFromActiveId ( int  $active_id)
static
Deprecated:
: use ilTestParticipantData instead

Definition at line 5827 of file class.ilObjTest.php.

References $DIC, and $ilDB.

Referenced by assQuestion\_setReachedPoints(), ilTestEvaluationGUI\exportCertificateArchive(), removeTestResultsByActiveIds(), sendAdvancedNotification(), sendSimpleNotification(), and ilTestScoring\updateReachedPoints().

5827  : int
5828  {
5829  global $DIC;
5830  $ilDB = $DIC['ilDB'];
5831  $result = $ilDB->queryF(
5832  "SELECT user_fi FROM tst_active WHERE active_id = %s",
5833  ['integer'],
5834  [$active_id]
5835  );
5836  if ($result->numRows()) {
5837  $row = $ilDB->fetchAssoc($result);
5838  return $row["user_fi"];
5839  } else {
5840  return -1;
5841  }
5842  }
global $DIC
Definition: feed.php:28
+ Here is the caller graph for this function:

◆ _getVisitTimeOfParticipant()

ilObjTest::_getVisitTimeOfParticipant (   $test_id,
  $active_id 
)

Returns the first and last visit of a participant.

Parameters
integer$test_idThe database ID of the test
integer$active_idThe active ID of the participant
Returns
array The first and last visit of a participant public

Definition at line 2208 of file class.ilObjTest.php.

Referenced by getVisitTimeOfParticipant().

2208  : array
2209  {
2210  $result = $this->db->queryF(
2211  "SELECT tst_times.* FROM tst_active, tst_times WHERE tst_active.test_fi = %s AND tst_active.active_id = tst_times.active_fi AND tst_active.active_id = %s ORDER BY tst_times.started",
2212  ['integer','integer'],
2213  [$test_id, $active_id]
2214  );
2215  $firstvisit = 0;
2216  $lastvisit = 0;
2217  while ($row = $this->db->fetchAssoc($result)) {
2218  preg_match("/(\d{4})-(\d{2})-(\d{2}) (\d{2}):(\d{2}):(\d{2})/", $row["started"], $matches);
2219  $epoch_1 = mktime(
2220  (int) $matches[4],
2221  (int) $matches[5],
2222  (int) $matches[6],
2223  (int) $matches[2],
2224  (int) $matches[3],
2225  (int) $matches[1]
2226  );
2227  if ($firstvisit == 0 || $epoch_1 < $firstvisit) {
2228  $firstvisit = $epoch_1;
2229  }
2230  preg_match("/(\d{4})-(\d{2})-(\d{2}) (\d{2}):(\d{2}):(\d{2})/", $row["finished"], $matches);
2231  $epoch_2 = mktime(
2232  (int) $matches[4],
2233  (int) $matches[5],
2234  (int) $matches[6],
2235  (int) $matches[2],
2236  (int) $matches[3],
2237  (int) $matches[1]
2238  );
2239  if ($epoch_2 > $lastvisit) {
2240  $lastvisit = $epoch_2;
2241  }
2242  }
2243  return ["firstvisit" => $firstvisit, "lastvisit" => $lastvisit];
2244  }
+ Here is the caller graph for this function:

◆ _getWorkingTimeOfParticipantForPass()

static ilObjTest::_getWorkingTimeOfParticipantForPass (   $active_id,
  $pass 
)
static

Returns the complete working time in seconds for a test participant.

Returns
integer The working time in seconds for the test participant public

Definition at line 2153 of file class.ilObjTest.php.

References $DIC, and $ilDB.

Referenced by updateTestPassResults().

2153  : int
2154  {
2155  global $DIC;
2156  $ilDB = $DIC['ilDB'];
2157 
2158  $result = $ilDB->queryF(
2159  "SELECT * FROM tst_times WHERE active_fi = %s AND pass = %s ORDER BY started",
2160  ['integer','integer'],
2161  [$active_id, $pass]
2162  );
2163  $time = 0;
2164  while ($row = $ilDB->fetchAssoc($result)) {
2165  preg_match("/(\d{4})-(\d{2})-(\d{2}) (\d{2}):(\d{2}):(\d{2})/", $row["started"], $matches);
2166  $epoch_1 = mktime(
2167  (int) $matches[4],
2168  (int) $matches[5],
2169  (int) $matches[6],
2170  (int) $matches[2],
2171  (int) $matches[3],
2172  (int) $matches[1]
2173  );
2174  preg_match("/(\d{4})-(\d{2})-(\d{2}) (\d{2}):(\d{2}):(\d{2})/", $row["finished"], $matches);
2175  $epoch_2 = mktime(
2176  (int) $matches[4],
2177  (int) $matches[5],
2178  (int) $matches[6],
2179  (int) $matches[2],
2180  (int) $matches[3],
2181  (int) $matches[1]
2182  );
2183  $time += ($epoch_2 - $epoch_1);
2184  }
2185  return $time;
2186  }
global $DIC
Definition: feed.php:28
+ Here is the caller graph for this function:

◆ _instanciateQuestion()

static ilObjTest::_instanciateQuestion (   $question_id)
static

Creates an instance of a question with a given question id.

Parameters
int$question_idThe question id
Exceptions
InvalidArgumentException
Deprecated:
use assQuestion::_instanciateQuestion($question_id) instead

Definition at line 2946 of file class.ilObjTest.php.

References assQuestion\instantiateQuestion().

Referenced by ilCourseObjectiveQuestion\__read(), duplicateQuestionForTest(), getAllTestResults(), getDetailedTestResults(), ilCourseObjectiveQuestion\getMaxPointsByObjective(), ilCourseObjectiveQuestion\getMaxPointsByTest(), and ilCourseObjectiveQuestionAssignmentTableGUI\parse().

2946  : ?assQuestion
2947  {
2948  if (strcmp((string) $question_id, "") !== 0) {
2949  return assQuestion::instantiateQuestion((int) $question_id);
2950  }
2951 
2952  return null;
2953  }
Abstract basic class which is to be extended by the concrete assessment question type classes...
static instantiateQuestion(int $question_id)
+ Here is the call graph for this function:
+ Here is the caller graph for this function:

◆ _lookupAnonymity()

static ilObjTest::_lookupAnonymity (   $a_obj_id)
static

Definition at line 6006 of file class.ilObjTest.php.

References $DIC, and $ilDB.

Referenced by ilObjTestAccess\_getParticipantData().

6006  : int
6007  {
6008  global $DIC;
6009  $ilDB = $DIC['ilDB'];
6010 
6011  $result = $ilDB->queryF(
6012  "SELECT anonymity FROM tst_tests WHERE obj_fi = %s",
6013  ['integer'],
6014  [$a_obj_id]
6015  );
6016  while ($row = $ilDB->fetchAssoc($result)) {
6017  return (int) $row['anonymity'];
6018  }
6019  return 0;
6020  }
global $DIC
Definition: feed.php:28
+ Here is the caller graph for this function:

◆ _lookupAuthor()

static ilObjTest::_lookupAuthor (   $obj_id)
static

Gets the authors name of the ilObjTest object.

Returns
string The string containing the name of the test author public
See also
$author

Definition at line 4391 of file class.ilObjTest.php.

References $id.

Referenced by assQuestion\getInstances().

4391  : string
4392  {
4393  $author = [];
4394  $md = new ilMD($obj_id, 0, "tst");
4395  $md_life = $md->getLifecycle();
4396  if ($md_life) {
4397  $ids = $md_life->getContributeIds();
4398  foreach ($ids as $id) {
4399  $md_cont = $md_life->getContribute($id);
4400  if (strcmp($md_cont->getRole(), "Author") == 0) {
4401  $entids = $md_cont->getEntityIds();
4402  foreach ($entids as $entid) {
4403  $md_ent = $md_cont->getEntity($entid);
4404  array_push($author, $md_ent->getEntity());
4405  }
4406  }
4407  }
4408  }
4409  return join(",", $author);
4410  }
$id
plugin.php for ilComponentBuildPluginInfoObjectiveTest::testAddPlugins
Definition: plugin.php:23
string $author
+ Here is the caller graph for this function:

◆ _lookupFinishedUserTests()

static ilObjTest::_lookupFinishedUserTests (   $a_user_id)
static

Gather all finished tests for user.

Parameters
int$a_user_id
Returns
array(test id => passed)

Definition at line 7203 of file class.ilObjTest.php.

References $DIC, and $ilDB.

7203  : array
7204  {
7205  global $DIC;
7206  $ilDB = $DIC['ilDB'];
7207 
7208  $result = $ilDB->queryF(
7209  "SELECT test_fi,MAX(pass) AS pass FROM tst_active" .
7210  " JOIN tst_pass_result ON (tst_pass_result.active_fi = tst_active.active_id)" .
7211  " WHERE user_fi=%s" .
7212  " GROUP BY test_fi",
7213  ['integer', 'integer'],
7214  [$a_user_id, 1]
7215  );
7216  $all = [];
7217  while ($row = $ilDB->fetchAssoc($result)) {
7218  $obj_id = self::_getObjectIDFromTestID($row["test_fi"]);
7219  $all[$obj_id] = (bool) $row["pass"];
7220  }
7221  return $all;
7222  }
global $DIC
Definition: feed.php:28

◆ _lookupRandomTest()

static ilObjTest::_lookupRandomTest (   $a_obj_id)
static

Returns the fact wether the test with passed obj id is a random questions test or not.

Parameters
integer$a_obj_id
Returns
boolean $isRandomTest
Deprecated:

Definition at line 7761 of file class.ilObjTest.php.

Referenced by ilLOSettings\isRandomTestType(), ilCourseObjectivesGUI\isRandomTestType(), and ilLOUtils\lookupRandomTest().

7761  : bool
7762  {
7763  return self::lookupQuestionSetType($a_obj_id) == self::QUESTION_SET_TYPE_RANDOM;
7764  }
+ Here is the caller graph for this function:

◆ _lookupTestObjIdForQuestionId()

static ilObjTest::_lookupTestObjIdForQuestionId ( int  $q_id)
static

Get test Object ID for question ID.

Definition at line 6771 of file class.ilObjTest.php.

References $DIC, and $ilDB.

Referenced by assQuestion\_setReachedPoints(), and ilObjMediaObject\getParentObjectIdForUsage().

6771  : ?int
6772  {
6773  global $DIC;
6774  $ilDB = $DIC['ilDB'];
6775 
6776  $result = $ilDB->queryF(
6777  'SELECT t.obj_fi obj_id FROM tst_test_question q, tst_tests t WHERE q.test_fi = t.test_id AND q.question_fi = %s',
6778  ['integer'],
6779  [$q_id]
6780  );
6781  $rec = $ilDB->fetchAssoc($result);
6782  return $rec['obj_id'] ?? null;
6783  }
global $DIC
Definition: feed.php:28
+ Here is the caller graph for this function:

◆ _setImportDirectory()

static ilObjTest::_setImportDirectory (   $a_import_dir = null)
static

Definition at line 351 of file class.ilObjTest.php.

References ilSession\clear(), and ilSession\set().

Referenced by ilObjTestGUI\importVerifiedFileObject(), ilTestImporter\importXmlRepresentation(), ilObjQuestionPoolGUI\uploadQplObject(), and ilObjTestGUI\uploadTst().

351  : void
352  {
353  if ($a_import_dir !== null) {
354  ilSession::set('tst_import_dir', $a_import_dir);
355  return;
356  }
357 
358  ilSession::clear('tst_import_dir');
359  }
static clear(string $a_var)
static set(string $a_var, $a_val)
Set a value.
+ Here is the call graph for this function:
+ Here is the caller graph for this function:

◆ addConcludingRemarksToSettingsFromImport()

ilObjTest::addConcludingRemarksToSettingsFromImport ( ilObjTestSettingsFinishing  $settings,
array  $material,
array  $mappings 
)
private

Definition at line 3471 of file class.ilObjTest.php.

References ilObjTestSettingsFinishing\getAlwaysSendMailNotification(), ilObject\getId(), ilObjTestSettingsFinishing\getMailNotificationContentType(), ilObjTestSettingsFinishing\getRedirectionMode(), ilObjTestSettingsFinishing\getRedirectionUrl(), ilObjTestSettingsFinishing\getShowAnswerOverview(), TestSettings\getTestId(), replaceFilesInPageImports(), replaceMobsInPageImports(), retrieveMobsFromLegacyImports(), and ilObjTestSettingsFinishing\withConcludingRemarksPageId().

Referenced by fromXML().

3476  $text = $material['text'];
3477  $mobs = $material['mobs'];
3478  if (str_starts_with($text, '<PageObject>')) {
3479  $text = $this->replaceMobsInPageImports($text, $mappings['Services/MediaObjects']['mob'] ?? []);
3480  $text = $this->replaceFilesInPageImports($text, $mappings['Modules/File']['file'] ?? []);
3481  $page_object = new ilTestPage();
3482  $page_object->setParentId($this->getId());
3483  $page_object->setXMLContent($text);
3484  $new_page_id = $page_object->createPageWithNextId();
3485  return $settings->withConcludingRemarksPageId($new_page_id);
3486  }
3487 
3488  $text = $this->retrieveMobsFromLegacyImports($text, $mobs);
3489 
3490  return new ilObjTestSettingsFinishing(
3491  $settings->getTestId(),
3492  $settings->getShowAnswerOverview(),
3493  strlen($text) > 0,
3494  $text,
3495  null,
3496  $settings->getRedirectionMode(),
3497  $settings->getRedirectionUrl(),
3498  $settings->getMailNotificationContentType(),
3499  $settings->getAlwaysSendMailNotification()
3500  );
3501  }
replaceFilesInPageImports(string $text, $mappings)
replaceMobsInPageImports(string $text, array $mappings)
ilTestEditPageGUI: ilPageEditorGUI, ilEditClipboardGUI, ilMDEditorGUI ilTestEditPageGUI: ilPublicUse...
withConcludingRemarksPageId(?int $concluding_remarks_page_id)
retrieveMobsFromLegacyImports(string $text, array $mobs)
+ Here is the call graph for this function:
+ Here is the caller graph for this function:

◆ addDefaults()

ilObjTest::addDefaults (   $a_name)

Adds the defaults of this test to the test defaults.

Parameters
string$a_nameThe name of the test defaults public

Definition at line 6141 of file class.ilObjTest.php.

References ilObjTestMainSettings\getAccessSettings(), getActivationEndingTime(), getActivationStartingTime(), getActivationVisibility(), ilObjTestMainSettings\getAdditionalSettings(), ilObjTestMainSettings\getFinishingSettings(), ilObjTestScoreSettings\getGamificationSettings(), ilObjTestMainSettings\getGeneralSettings(), ilObjTestMainSettings\getIntroductionSettings(), getMainSettings(), ilObjTestMainSettings\getParticipantFunctionalitySettings(), ilObjTestMainSettings\getQuestionBehaviourSettings(), ilObjTestScoreSettings\getResultDetailsSettings(), ilObjTestScoreSettings\getResultSummarySettings(), getScoreSettings(), ilObjTestScoreSettings\getScoringSettings(), ilObjTestMainSettings\getTestBehaviourSettings(), ILIAS\Repository\int(), isActivationLimited(), and ILIAS\Repository\user().

6142  {
6143  $main_settings = $this->getMainSettings();
6144  $score_settings = $this->getScoreSettings();
6145  $testsettings = [
6146  'questionSetType' => $main_settings->getGeneralSettings()->getQuestionSetType(),
6147  'Anonymity' => (int) $main_settings->getGeneralSettings()->getAnonymity(),
6148 
6149  'activation_limited' => $this->isActivationLimited(),
6150  'activation_start_time' => $this->getActivationStartingTime(),
6151  'activation_end_time' => $this->getActivationEndingTime(),
6152  'activation_visibility' => $this->getActivationVisibility(),
6153 
6154  'IntroEnabled' => (int) $main_settings->getIntroductionSettings()->getIntroductionEnabled(),
6155  'ExamConditionsCheckboxEnabled' => (int) $main_settings->getIntroductionSettings()->getExamConditionsCheckboxEnabled(),
6156 
6157  'StartingTimeEnabled' => (int) $main_settings->getAccessSettings()->getStartTimeEnabled(),
6158  'StartingTime' => $main_settings->getAccessSettings()->getStartTime(),
6159  'EndingTimeEnabled' => (int) $main_settings->getAccessSettings()->getEndTimeEnabled(),
6160  'EndingTime' => $main_settings->getAccessSettings()->getEndTime(),
6161  'password_enabled' => (int) $main_settings->getAccessSettings()->getPasswordEnabled(),
6162  'password' => $main_settings->getAccessSettings()->getPassword(),
6163  'fixed_participants' => (int) $main_settings->getAccessSettings()->getFixedParticipants(),
6164 
6165  'NrOfTries' => $main_settings->getTestBehaviourSettings()->getNumberOfTries(),
6166  'BlockAfterPassed' => (int) $main_settings->getTestBehaviourSettings()->getBlockAfterPassedEnabled(),
6167  'pass_waiting' => $main_settings->getTestBehaviourSettings()->getPassWaiting(),
6168  'EnableProcessingTime' => (int) $main_settings->getTestBehaviourSettings()->getProcessingTimeEnabled(),
6169  'ProcessingTime' => $main_settings->getTestBehaviourSettings()->getProcessingTime(),
6170  'ResetProcessingTime' => $main_settings->getTestBehaviourSettings()->getResetProcessingTime(),
6171  'Kiosk' => $main_settings->getTestBehaviourSettings()->getKioskMode(),
6172  'examid_in_test_pass' => (int) $main_settings->getTestBehaviourSettings()->getExamIdInTestPassEnabled(),
6173 
6174  'TitleOutput' => $main_settings->getQuestionBehaviourSettings()->getQuestionTitleOutputMode(),
6175  'autosave' => (int) $main_settings->getQuestionBehaviourSettings()->getAutosaveEnabled(),
6176  'autosave_ival' => $main_settings->getQuestionBehaviourSettings()->getAutosaveInterval(),
6177  'Shuffle' => (int) $main_settings->getQuestionBehaviourSettings()->getShuffleQuestions(),
6178  'offer_question_hints' => (int) $main_settings->getQuestionBehaviourSettings()->getQuestionHintsEnabled(),
6179  'AnswerFeedbackPoints' => (int) $main_settings->getQuestionBehaviourSettings()->getInstantFeedbackPointsEnabled(),
6180  'AnswerFeedback' => (int) $main_settings->getQuestionBehaviourSettings()->getInstantFeedbackGenericEnabled(),
6181  'SpecificAnswerFeedback' => (int) $main_settings->getQuestionBehaviourSettings()->getInstantFeedbackSpecificEnabled(),
6182  'InstantFeedbackSolution' => (int) $main_settings->getQuestionBehaviourSettings()->getInstantFeedbackSolutionEnabled(),
6183  'force_inst_fb' => (int) $main_settings->getQuestionBehaviourSettings()->getForceInstantFeedbackOnNextQuestion(),
6184  'follow_qst_answer_fixation' => (int) $main_settings->getQuestionBehaviourSettings()->getLockAnswerOnNextQuestionEnabled(),
6185  'inst_fb_answer_fixation' => (int) $main_settings->getQuestionBehaviourSettings()->getLockAnswerOnInstantFeedbackEnabled(),
6186  'obligations_enabled' => (int) $main_settings->getQuestionBehaviourSettings()->getCompulsoryQuestionsEnabled(),
6187 
6188  'use_previous_answers' => (int) $main_settings->getParticipantFunctionalitySettings()->getUsePreviousAnswerAllowed(),
6189  'ShowCancel' => (int) $main_settings->getParticipantFunctionalitySettings()->getSuspendTestAllowed(),
6190  'SequenceSettings' => (int) $main_settings->getParticipantFunctionalitySettings()->getPostponedQuestionsMoveToEnd(),
6191  'ListOfQuestionsSettings' => $main_settings->getParticipantFunctionalitySettings()->getUsrPassOverviewMode(),
6192  'ShowMarker' => (int) $main_settings->getParticipantFunctionalitySettings()->getQuestionMarkingEnabled(),
6193 
6194  'enable_examview' => $main_settings->getFinishingSettings()->getShowAnswerOverview(),
6195  'ShowFinalStatement' => (int) $main_settings->getFinishingSettings()->getConcludingRemarksEnabled(),
6196  'redirection_mode' => $main_settings->getFinishingSettings()->getRedirectionMode(),
6197  'redirection_url' => $main_settings->getFinishingSettings()->getRedirectionUrl(),
6198  'mailnotification' => $main_settings->getFinishingSettings()->getMailNotificationContentType(),
6199  'mailnottype' => (int) $main_settings->getFinishingSettings()->getAlwaysSendMailNotification(),
6200 
6201  'skill_service' => (int) $main_settings->getAdditionalSettings()->getSkillsServiceEnabled(),
6202 
6203  'PassScoring' => $score_settings->getScoringSettings()->getPassScoring(),
6204  'ScoreCutting' => $score_settings->getScoringSettings()->getScoreCutting(),
6205  'CountSystem' => $score_settings->getScoringSettings()->getCountSystem(),
6206 
6207  'ScoreReporting' => $score_settings->getResultSummarySettings()->getScoreReporting(),
6208  'ReportingDate' => $score_settings->getResultSummarySettings()->getReportingDate(),
6209  'pass_deletion_allowed' => (int) $score_settings->getResultSummarySettings()->getPassDeletionAllowed(),
6210  'show_grading_status' => (int) $score_settings->getResultSummarySettings()->getShowGradingStatusEnabled(),
6211  'show_grading_mark' => (int) $score_settings->getResultSummarySettings()->getShowGradingMarkEnabled(),
6212 
6213  'ResultsPresentation' => $score_settings->getResultDetailsSettings()->getResultsPresentation(),
6214  'show_solution_list_comparison' => (int) $score_settings->getResultDetailsSettings()->getShowSolutionListComparison(),
6215  'examid_in_test_res' => (int) $score_settings->getResultDetailsSettings()->getShowExamIdInTestResults(),
6216 
6217  'highscore_enabled' => (int) $score_settings->getGamificationSettings()->getHighscoreEnabled(),
6218  'highscore_anon' => (int) $score_settings->getGamificationSettings()->getHighscoreAnon(),
6219  'highscore_achieved_ts' => $score_settings->getGamificationSettings()->getHighscoreAchievedTS(),
6220  'highscore_score' => $score_settings->getGamificationSettings()->getHighscoreScore(),
6221  'highscore_percentage' => $score_settings->getGamificationSettings()->getHighscorePercentage(),
6222  'highscore_hints' => $score_settings->getGamificationSettings()->getHighscoreHints(),
6223  'highscore_wtime' => $score_settings->getGamificationSettings()->getHighscoreWTime(),
6224  'highscore_own_table' => $score_settings->getGamificationSettings()->getHighscoreOwnTable(),
6225  'highscore_top_table' => $score_settings->getGamificationSettings()->getHighscoreTopTable(),
6226  'highscore_top_num' => $score_settings->getGamificationSettings()->getHighscoreTopNum(),
6227 
6228  'HideInfoTab' => (int) $main_settings->getAdditionalSettings()->getHideInfoTab(),
6229  ];
6230 
6231  $next_id = $this->db->nextId('tst_test_defaults');
6232  $this->db->insert(
6233  'tst_test_defaults',
6234  [
6235  'test_defaults_id' => ['integer', $next_id],
6236  'name' => ['text', $a_name],
6237  'user_fi' => ['integer', $this->user->getId()],
6238  'defaults' => ['clob', serialize($testsettings)],
6239  'marks' => ['clob', serialize($this->mark_schema->getMarkSteps())],
6240  'tstamp' => ['integer', time()]
6241  ]
6242  );
6243  }
ilObjTestScoreSettings $score_settings
ilObjTestMainSettings $main_settings
+ Here is the call graph for this function:

◆ addExtraTime()

ilObjTest::addExtraTime (   $active_id,
  $minutes 
)

Definition at line 7596 of file class.ilObjTest.php.

References ilObjAssessmentFolder\_enabledAssessmentLogging(), ilObjAssessmentFolder\_getLogLanguage(), getTestId(), ILIAS\Repository\lng(), and logAction().

7597  {
7598  $participantData = new ilTestParticipantData($this->db, $this->lng);
7599  $participantData->setParticipantAccessFilter(
7600  $this->participant_access_filter->getManageParticipantsUserFilter($this->getRefId())
7601  );
7602 
7603  if ($active_id) {
7604  $participantData->setActiveIdsFilter([$active_id]);
7605  }
7606 
7607  $participantData->load($this->getTestId());
7608 
7609  foreach ($participantData->getActiveIds() as $active_fi) {
7610  $result = $this->db->queryF(
7611  "SELECT active_fi FROM tst_addtime WHERE active_fi = %s",
7612  ['integer'],
7613  [$active_fi]
7614  );
7615 
7616  if ($result->numRows() > 0) {
7617  $this->db->manipulateF(
7618  "DELETE FROM tst_addtime WHERE active_fi = %s",
7619  ['integer'],
7620  [$active_fi]
7621  );
7622  }
7623 
7624  $this->db->manipulateF(
7625  "INSERT INTO tst_addtime (active_fi, additionaltime, tstamp) VALUES (%s, %s, %s)",
7626  ['integer','integer','integer'],
7627  [$active_fi, $minutes, time()]
7628  );
7629 
7631  $this->logAction(sprintf($this->lng->txtlng("assessment", "log_added_extratime", ilObjAssessmentFolder::_getLogLanguage()), $minutes, $active_id));
7632  }
7633  }
7634  }
getTestId()
Gets the database id of the additional test data.
logAction($logtext="", $question_id=0)
Logs an action into the Test&Assessment log.
+ Here is the call graph for this function:

◆ addIntroductionToSettingsFromImport()

ilObjTest::addIntroductionToSettingsFromImport ( ilObjTestSettingsIntroduction  $settings,
array  $material,
array  $mappings 
)
private

Definition at line 3445 of file class.ilObjTest.php.

References ilObject\getId(), TestSettings\getTestId(), replaceFilesInPageImports(), replaceMobsInPageImports(), retrieveMobsFromLegacyImports(), and ilObjTestSettingsIntroduction\withIntroductionPageId().

Referenced by fromXML().

3450  $text = $material['text'];
3451  $mobs = $material['mobs'];
3452  if (str_starts_with($text, '<PageObject>')) {
3453  $text = $this->replaceMobsInPageImports($text, $mappings['Services/MediaObjects']['mob'] ?? []);
3454  $text = $this->replaceFilesInPageImports($text, $mappings['Modules/File']['file'] ?? []);
3455  $page_object = new ilTestPage();
3456  $page_object->setParentId($this->getId());
3457  $page_object->setXMLContent($text);
3458  $new_page_id = $page_object->createPageWithNextId();
3459  return $settings->withIntroductionPageId($new_page_id);
3460  }
3461 
3462  $text = $this->retrieveMobsFromLegacyImports($text, $mobs);
3463 
3464  return new ilObjTestSettingsIntroduction(
3465  $settings->getTestId(),
3466  strlen($text) > 0,
3467  $text
3468  );
3469  }
replaceFilesInPageImports(string $text, $mappings)
replaceMobsInPageImports(string $text, array $mappings)
ilTestEditPageGUI: ilPageEditorGUI, ilEditClipboardGUI, ilMDEditorGUI ilTestEditPageGUI: ilPublicUse...
retrieveMobsFromLegacyImports(string $text, array $mobs)
withIntroductionPageId(?int $introduction_page_id)
+ Here is the call graph for this function:
+ Here is the caller graph for this function:

◆ addQTIMaterial()

ilObjTest::addQTIMaterial ( ilXmlWriter $xml_writer,
?int  $page_id,
string  $material = '' 
)

Definition at line 5938 of file class.ilObjTest.php.

References ilObjMediaObject\_exists(), ilObjMediaObject\_getMobsOfObject(), ilPCFileList\collectFileItems(), ilObject\getId(), IL_INST_ID, ILIAS\Repository\int(), isHTML(), ilXmlWriter\xmlElement(), ilXmlWriter\xmlEndTag(), and ilXmlWriter\xmlStartTag().

Referenced by toXML().

5938  : void
5939  {
5940  $xml_writer->xmlStartTag('material');
5941  $attrs = [
5942  'texttype' => 'text/plain'
5943  ];
5944  $file_ids = [];
5945  $mobs = [];
5946  if ($page_id !== null) {
5947  $attrs['texttype'] = 'text/xml';
5948  $mobs = ilObjMediaObject::_getMobsOfObject('tst:pg', $page_id);
5949  $page_object = new ilTestPage($page_id);
5950  $page_object->buildDom();
5951  $page_object->insertInstIntoIDs((string) IL_INST_ID);
5952  $material = base64_encode($page_object->getXMLFromDom());
5953  $file_ids = ilPCFileList::collectFileItems($page_object, $page_object->getDomDoc());
5954  foreach ($file_ids as $file_id) {
5955  $this->file_ids[] = (int) $file_id;
5956  };
5957  $mob_string = 'il_' . IL_INST_ID . '_mob_';
5958  } elseif ($this->isHTML($material)) {
5959  $attrs['texttype'] = 'text/xhtml';
5960  $mobs = ilObjMediaObject::_getMobsOfObject('tst:html', $this->getId());
5961  $mob_string = 'mm_';
5962  }
5963 
5964  $xml_writer->xmlElement('mattext', $attrs, $material);
5965  foreach ($mobs as $mob) {
5966  $mob_id_string = (string) $mob;
5967  $moblabel = 'il_' . IL_INST_ID . '_mob_' . $mob_id_string;
5968  if (strpos($material, $mob_string . $mob_id_string) !== false) {
5969  if (ilObjMediaObject::_exists($mob)) {
5970  $mob_obj = new ilObjMediaObject($mob);
5971  $imgattrs = [
5972  'label' => $moblabel,
5973  'uri' => 'objects/' . 'il_' . IL_INST_ID . '_mob_' . $mob_id_string . '/' . $mob_obj->getTitle()
5974  ];
5975  }
5976  $xml_writer->xmlElement('matimage', $imgattrs, null);
5977  }
5978  }
5979  $xml_writer->xmlEndTag('material');
5980  }
isHTML($a_text)
Checks if a given string contains HTML or not.
const IL_INST_ID
Definition: constants.php:40
xmlEndTag(string $tag)
Writes an endtag.
static collectFileItems(ilPageObject $a_page, DOMDocument $a_domdoc)
Get all file items that are used within the page.
ilTestEditPageGUI: ilPageEditorGUI, ilEditClipboardGUI, ilMDEditorGUI ilTestEditPageGUI: ilPublicUse...
static _exists(int $id, bool $reference=false, ?string $type=null)
static _getMobsOfObject(string $a_type, int $a_id, int $a_usage_hist_nr=0, string $a_lang="-")
xmlStartTag(string $tag, ?array $attrs=null, bool $empty=false, bool $encode=true, bool $escape=true)
Writes a starttag.
xmlElement(string $tag, $attrs=null, $data=null, $encode=true, $escape=true)
Writes a basic element (no children, just textual content)
+ Here is the call graph for this function:
+ Here is the caller graph for this function:

◆ addToNewsOnOnline()

ilObjTest::addToNewsOnOnline ( bool  $old_online_status,
bool  $new_online_status 
)

Definition at line 8265 of file class.ilObjTest.php.

References ilNewsItem\deleteNewsOfContext(), ilNewsItem\getFirstNewsIdForContext(), ilObject\getId(), NEWS_NOTICE, NEWS_USERS, and ILIAS\Repository\user().

Referenced by fromXML().

8268  : void {
8269  if (!$old_online_status && $new_online_status) {
8270  $newsItem = new ilNewsItem();
8271  $newsItem->setContext($this->getId(), 'tst');
8272  $newsItem->setPriority(NEWS_NOTICE);
8273  $newsItem->setTitle('new_test_online');
8274  $newsItem->setContentIsLangVar(true);
8275  $newsItem->setContent('');
8276  $newsItem->setUserId($this->user->getId());
8277  $newsItem->setVisibility(NEWS_USERS);
8278  $newsItem->create();
8279  return;
8280  }
8281 
8282  if ($old_online_status && !$new_online_status) {
8283  ilNewsItem::deleteNewsOfContext($this->getId(), 'tst');
8284  return;
8285  }
8286 
8287  $newsId = ilNewsItem::getFirstNewsIdForContext($this->getId(), 'tst');
8288  if (!$new_online_status && $newsId > 0) {
8289  $newsItem = new ilNewsItem($newsId);
8290  $newsItem->setTitle('new_test_online');
8291  $newsItem->setContentIsLangVar(true);
8292  $newsItem->setContent('');
8293  $newsItem->update();
8294  }
8295  }
static deleteNewsOfContext(int $a_context_obj_id, string $a_context_obj_type, int $a_context_sub_obj_id=0, string $a_context_sub_obj_type="")
Delete all news of a context.
const NEWS_NOTICE
This file is part of ILIAS, a powerful learning management system published by ILIAS open source e-Le...
A news item can be created by different sources.
static getFirstNewsIdForContext(int $a_context_obj_id, string $a_context_obj_type, int $a_context_sub_obj_id=0, string $a_context_sub_obj_type="")
Get first new id of news set related to a certain context.
const NEWS_USERS
+ Here is the call graph for this function:
+ Here is the caller graph for this function:

◆ adjustTestSequence()

ilObjTest::adjustTestSequence ( )

Definition at line 7918 of file class.ilObjTest.php.

References getShuffleQuestions(), and getTestId().

7919  {
7920  $query = "
7921  SELECT COUNT(test_question_id) cnt
7922  FROM tst_test_question
7923  WHERE test_fi = %s
7924  ORDER BY sequence
7925  ";
7926 
7927  $questRes = $this->db->queryF($query, ['integer'], [$this->getTestId()]);
7928 
7929  $row = $this->db->fetchAssoc($questRes);
7930  $questCount = $row['cnt'];
7931 
7932  if ($this->getShuffleQuestions()) {
7933  $query = "
7934  SELECT tseq.*
7935  FROM tst_active tac
7936  INNER JOIN tst_sequence tseq
7937  ON tseq.active_fi = tac.active_id
7938  WHERE tac.test_fi = %s
7939  ";
7940 
7941  $partRes = $this->db->queryF(
7942  $query,
7943  ['integer'],
7944  [$this->getTestId()]
7945  );
7946 
7947  while ($row = $this->db->fetchAssoc($partRes)) {
7948  $sequence = @unserialize($row['sequence']);
7949 
7950  if (!$sequence) {
7951  $sequence = [];
7952  }
7953 
7954  $sequence = array_filter($sequence, function ($value) use ($questCount) {
7955  return $value <= $questCount;
7956  });
7957 
7958  $num_seq = count($sequence);
7959  if ($questCount > $num_seq) {
7960  $diff = $questCount - $num_seq;
7961  for ($i = 1; $i <= $diff; $i++) {
7962  $sequence[$num_seq + $i - 1] = $num_seq + $i;
7963  }
7964  }
7965 
7966  $new_sequence = serialize($sequence);
7967 
7968  $this->db->update('tst_sequence', [
7969  'sequence' => ['clob', $new_sequence]
7970  ], [
7971  'active_fi' => ['integer', $row['active_fi']],
7972  'pass' => ['integer', $row['pass']]
7973  ]);
7974  }
7975  } else {
7976  $new_sequence = serialize($questCount > 0 ? range(1, $questCount) : []);
7977 
7978  $query = "
7979  SELECT tseq.*
7980  FROM tst_active tac
7981  INNER JOIN tst_sequence tseq
7982  ON tseq.active_fi = tac.active_id
7983  WHERE tac.test_fi = %s
7984  ";
7985 
7986  $part_rest = $this->db->queryF(
7987  $query,
7988  ['integer'],
7989  [$this->getTestId()]
7990  );
7991 
7992  while ($row = $this->db->fetchAssoc($part_rest)) {
7993  $this->db->update('tst_sequence', [
7994  'sequence' => ['clob', $new_sequence]
7995  ], [
7996  'active_fi' => ['integer', $row['active_fi']],
7997  'pass' => ['integer', $row['pass']]
7998  ]);
7999  }
8000  }
8001  }
getTestId()
Gets the database id of the additional test data.
+ Here is the call graph for this function:

◆ allObligationsAnswered()

ilObjTest::allObligationsAnswered ( )
static

checks wether all questions marked as obligatory were answered within the test pass with given testId, activeId and pass index

public ilDBInterface $ilDB

Parameters
integer$test_id
integer$active_id
integer$pass
Returns
boolean $allObligationsAnswered

Definition at line 7476 of file class.ilObjTest.php.

References $current_user_all_obliations_answered, getActiveIdOfUser(), and hasObligations().

7476  : bool
7477  {
7478  if (!$this->hasObligations()) {
7479  return true;
7480  }
7481 
7482  if ($this->current_user_all_obliations_answered === null) {
7483  $active_id = $this->getActiveIdOfUser();
7484  $rset = $this->db->queryF(
7485  'SELECT obligations_answered FROM tst_pass_result WHERE active_fi = %s AND pass = %s',
7486  ['integer', 'integer'],
7487  [$active_id, self::_getPass($active_id)]
7488  );
7489 
7490  if ($row = $this->db->fetchAssoc($rset)) {
7491  $this->current_user_all_obliations_answered = (bool) ($row['obligations_answered'] ?? 0);
7492  }
7493  }
7494 
7496  }
bool $current_user_all_obliations_answered
getActiveIdOfUser($user_id="", $anonymous_id="")
Gets the active id of a given user.
+ Here is the call graph for this function:

◆ applyDefaults()

ilObjTest::applyDefaults (   $test_defaults)

Applies given test defaults to this test.

Parameters
array$test_defaultThe test defaults database id.
Returns
boolean TRUE if the application succeeds, FALSE otherwise

Definition at line 6252 of file class.ilObjTest.php.

References convertTimeToDateTimeImmutableIfNecessary(), ilObjTestMainSettings\getAccessSettings(), ilObjTestMainSettings\getAdditionalSettings(), ilObjTestMainSettings\getFinishingSettings(), ilObjTestScoreSettings\getGamificationSettings(), ilObjTestMainSettings\getGeneralSettings(), ilObjTestMainSettings\getIntroductionSettings(), getMainSettings(), getMainSettingsRepository(), ilObjTestMainSettings\getParticipantFunctionalitySettings(), ilObjTestMainSettings\getQuestionBehaviourSettings(), ilObjTestScoreSettings\getResultDetailsSettings(), ilObjTestScoreSettings\getResultSummarySettings(), getScoreSettings(), getScoreSettingsRepository(), ilObjTestScoreSettings\getScoringSettings(), ilObjTestMainSettings\getTestBehaviourSettings(), ILIAS\Repository\int(), saveToDb(), storeActivationSettings(), ilObjTestMainSettings\withGeneralSettings(), and ilObjTestScoreSettings\withScoringSettings().

6252  : bool
6253  {
6254  $testsettings = unserialize($test_defaults['defaults']);
6255  $activation_starting_time = is_numeric($testsettings['activation_starting_time'] ?? false)
6256  ? (int) $testsettings['activation_starting_time']
6257  : null;
6258  $activation_ending_time = is_numeric($testsettings['activation_ending_time'] ?? false)
6259  ? (int) $testsettings['activation_ending_time']
6260  : null;
6261  $unserialized_marks = unserialize($test_defaults['marks']);
6262 
6263  if ($unserialized_marks instanceof ASS_MarkSchema) {
6264  $unserialized_marks = $unserialized_marks->getMarkSteps();
6265  }
6266 
6267  $this->mark_schema->setMarkSteps($unserialized_marks);
6268 
6269  $this->storeActivationSettings(
6270  (bool) ($testsettings['is_activation_limited'] ?? false),
6273  (bool) ($testsettings['activation_visibility'] ?? false),
6274  );
6275 
6276  $main_settings = $this->getMainSettings();
6277 
6278  $general_settings = $main_settings->getGeneralSettings()
6279  ->withAnonymity((bool) $testsettings['Anonymity']);
6280  if (isset($testsettings['questionSetType'])) {
6281  $general_settings = $general_settings->withQuestionSetType($testsettings['questionSetType']);
6282  }
6283 
6285  ->withGeneralSettings($general_settings)
6286  ->withIntroductionSettings(
6288  ->withIntroductionEnabled((bool) $testsettings['IntroEnabled'])
6289  ->withExamConditionsCheckboxEnabled((bool) ($testsettings['ExamConditionsCheckboxEnabled'] ?? false))
6290  )
6291  ->withAccessSettings(
6293  ->withStartTimeEnabled((bool) $testsettings['StartingTimeEnabled'])
6294  ->withStartTime($this->convertTimeToDateTimeImmutableIfNecessary($testsettings['StartingTime']))
6295  ->withEndTimeEnabled((bool) $testsettings['EndingTimeEnabled'])
6296  ->withEndTime($this->convertTimeToDateTimeImmutableIfNecessary($testsettings['EndingTime']))
6297  ->withPasswordEnabled((bool) $testsettings['password_enabled'])
6298  ->withPassword($testsettings['password'])
6299  ->withFixedParticipants((bool) $testsettings['fixed_participants'])
6300  )
6301  ->withTestBehaviourSettings(
6303  ->withNumberOfTries((int) $testsettings['NrOfTries'])
6304  ->withBlockAfterPassedEnabled((bool) $testsettings['BlockAfterPassed'])
6305  ->withPassWaiting($testsettings['pass_waiting'])
6306  ->withKioskMode($testsettings['Kiosk'])
6307  ->withProcessingTimeEnabled((bool) $testsettings['EnableProcessingTime'])
6308  ->withProcessingTime($testsettings['ProcessingTime'])
6309  ->withResetProcessingTime((bool) $testsettings['ResetProcessingTime'])
6310  ->withExamIdInTestPassEnabled((bool) ($testsettings['examid_in_test_pass'] ?? 0))
6311  )
6312  ->withQuestionBehaviourSettings(
6314  ->withQuestionTitleOutputMode($testsettings['TitleOutput'])
6315  ->withAutosaveEnabled((bool) $testsettings['autosave'])
6316  ->withAutosaveInterval($testsettings['autosave_ival'])
6317  ->withShuffleQuestions((bool) $testsettings['Shuffle'])
6318  ->withQuestionHintsEnabled((bool) $testsettings['offer_question_hints'])
6319  ->withInstantFeedbackPointsEnabled((bool) $testsettings['AnswerFeedbackPoints'])
6320  ->withInstantFeedbackGenericEnabled((bool) $testsettings['AnswerFeedback'])
6321  ->withInstantFeedbackSpecificEnabled((bool) $testsettings['SpecificAnswerFeedback'])
6322  ->withInstantFeedbackSolutionEnabled((bool) $testsettings['InstantFeedbackSolution'])
6323  ->withForceInstantFeedbackOnNextQuestion((bool) $testsettings['force_inst_fb'])
6324  ->withLockAnswerOnInstantFeedbackEnabled((bool) $testsettings['inst_fb_answer_fixation'])
6325  ->withLockAnswerOnNextQuestionEnabled((bool) $testsettings['follow_qst_answer_fixation'])
6326  ->withCompulsoryQuestionsEnabled((bool) $testsettings['obligations_enabled'])
6327  )
6328  ->withParticipantFunctionalitySettings(
6330  ->withUsePreviousAnswerAllowed((bool) $testsettings['use_previous_answers'])
6331  ->withSuspendTestAllowed((bool) $testsettings['ShowCancel'])
6332  ->withPostponedQuestionsMoveToEnd((bool) $testsettings['SequenceSettings'])
6333  ->withUsrPassOverviewMode((int) $testsettings['ListOfQuestionsSettings'])
6334  ->withQuestionMarkingEnabled((bool) $testsettings['ShowMarker'])
6335  )
6336  ->withFinishingSettings(
6338  ->withShowAnswerOverview((bool) $testsettings['enable_examview'])
6339  ->withConcludingRemarksEnabled((bool) $testsettings['ShowFinalStatement'])
6340  ->withRedirectionMode((int) $testsettings['redirection_mode'])
6341  ->withRedirectionUrl($testsettings['redirection_url'])
6342  ->withMailNotificationContentType((int) $testsettings['mailnotification'])
6343  ->withAlwaysSendMailNotification((bool) $testsettings['mailnottype'])
6344  )
6345  ->withAdditionalSettings(
6347  ->withSkillsServiceEnabled((bool) $testsettings['skill_service'])
6348  ->withHideInfoTab((bool) ($testsettings['HideInfoTab'] ?? false))
6349  );
6350 
6351  $this->getMainSettingsRepository()->store($main_settings);
6352 
6353  $reporting_date = $testsettings['ReportingDate'];
6354  if (is_string($reporting_date)) {
6355  $reporting_date = new DateTimeImmutable($testsettings['ReportingDate'], new DateTimeZone('UTC'));
6356  }
6357 
6358  $score_settings = $this->getScoreSettings();
6362  ->withPassScoring($testsettings['PassScoring'])
6363  ->withScoreCutting($testsettings['ScoreCutting'])
6364  ->withCountSystem($testsettings['CountSystem'])
6365  )
6366  ->withResultSummarySettings(
6368  ->withPassDeletionAllowed((bool) $testsettings['pass_deletion_allowed'])
6369  ->withShowGradingStatusEnabled((bool) $testsettings['show_grading_status'])
6370  ->withShowGradingMarkEnabled((bool) $testsettings['show_grading_mark'])
6371  ->withScoreReporting((int) $testsettings['ScoreReporting'])
6372  ->withReportingDate($reporting_date)
6373  )
6374  ->withResultDetailsSettings(
6376  ->withResultsPresentation((int) $testsettings['ResultsPresentation'])
6377  ->withShowSolutionListComparison((bool) ($testsettings['show_solution_list_comparison'] ?? 0))
6378  ->withShowExamIdInTestResults((bool) $testsettings['examid_in_test_res'])
6379  )
6380  ->withGamificationSettings(
6382  ->withHighscoreEnabled((bool) $testsettings['highscore_enabled'])
6383  ->withHighscoreAnon((bool) $testsettings['highscore_anon'])
6384  ->withHighscoreAchievedTS($testsettings['highscore_achieved_ts'])
6385  ->withHighscoreScore((bool) $testsettings['highscore_score'])
6386  ->withHighscorePercentage($testsettings['highscore_percentage'])
6387  ->withHighscoreHints((bool) $testsettings['highscore_hints'])
6388  ->withHighscoreWTime((bool) $testsettings['highscore_wtime'])
6389  ->withHighscoreOwnTable((bool) $testsettings['highscore_own_table'])
6390  ->withHighscoreTopTable((bool) $testsettings['highscore_top_table'])
6391  ->withHighscoreTopNum($testsettings['highscore_top_num'])
6392  )
6393  ;
6395  $this->saveToDb();
6396 
6397  return true;
6398  }
withScoringSettings(ilObjTestSettingsScoring $settings)
ilObjTestScoreSettings $score_settings
int $activation_starting_time
saveToDb(bool $properties_only=false)
convertTimeToDateTimeImmutableIfNecessary(DateTimeImmutable|int|null $date_time)
storeActivationSettings(?bool $is_activation_limited=false, ?int $activation_starting_time=null, ?int $activation_ending_time=null, bool $activation_visibility=false,)
int $activation_ending_time
ilObjTestMainSettings $main_settings
A class defining mark schemas for assessment test objects.
getScoreSettingsRepository()
withGeneralSettings(ilObjTestSettingsGeneral $settings)
+ Here is the call graph for this function:

◆ areObligationsEnabled()

ilObjTest::areObligationsEnabled ( )

Definition at line 7431 of file class.ilObjTest.php.

References getMainSettings().

7431  : bool
7432  {
7433  return $this->getMainSettings()->getQuestionBehaviourSettings()->getCompulsoryQuestionsEnabled();
7434  }
+ Here is the call graph for this function:

◆ buildDateTimeImmutableFromPeriod()

ilObjTest::buildDateTimeImmutableFromPeriod ( ?string  $period)
protected

Definition at line 4077 of file class.ilObjTest.php.

Referenced by fromXML().

4078  {
4079  if ($period === null) {
4080  return null;
4081  }
4082  if (preg_match("/P(\d+)Y(\d+)M(\d+)DT(\d+)H(\d+)M(\d+)S/", $period, $matches)) {
4083  return new DateTimeImmutable(
4084  sprintf(
4085  "%02d-%02d-%02d %02d:%02d:%02d",
4086  $matches[1],
4087  $matches[2],
4088  $matches[3],
4089  $matches[4],
4090  $matches[5],
4091  $matches[6]
4092  ),
4093  new \DateTimeZone('UTC')
4094  );
4095  }
4096  return null;
4097  }
+ Here is the caller graph for this function:

◆ buildExamId()

static ilObjTest::buildExamId (   $active_id,
  $pass,
  $test_obj_id = null 
)
static

Definition at line 7667 of file class.ilObjTest.php.

References $DIC, and $ilSetting.

Referenced by ilTestOutputGUI\getTestPlayerTitle(), and updateTestPassResults().

7667  : string
7668  {
7669  global $DIC;
7670  $ilSetting = $DIC['ilSetting'];
7671 
7672  $inst_id = $ilSetting->get('inst_id', null);
7673 
7674  if ($test_obj_id === null) {
7675  $obj_id = self::_getObjectIDFromActiveID($active_id);
7676  } else {
7677  $obj_id = $test_obj_id;
7678  }
7679 
7680  $examId = 'I' . $inst_id . '_T' . $obj_id . '_A' . $active_id . '_P' . $pass;
7681 
7682  return $examId;
7683  }
global $DIC
Definition: feed.php:28
global $ilSetting
Definition: privfeed.php:18
+ Here is the caller graph for this function:

◆ buildIso8601PeriodForExportCompatibility()

ilObjTest::buildIso8601PeriodForExportCompatibility ( DateTimeImmutable  $date_time)
protected

Definition at line 4072 of file class.ilObjTest.php.

Referenced by toXML().

4072  : string
4073  {
4074  return $date_time->setTimezone(new DateTimeZone('UTC'))->format('\PY\Yn\Mj\D\TG\Hi\Ms\S');
4075  }
+ Here is the caller graph for this function:

◆ buildName()

ilObjTest::buildName ( ?int  $user_id,
?string  $firstname,
?string  $lastname 
)

Builds a user name for the output depending on test type and existence of the user.

Parameters
int$user_idThe database ID of the user
string$firstnameThe first name of the user
string$lastnameThe last name of the user
string$titleThe title of the user
Returns
string The output name of the user public

Definition at line 2794 of file class.ilObjTest.php.

References ANONYMOUS_USER_ID, getAnonymity(), and ILIAS\Repository\lng().

2798  : string {
2799  if ($user_id === null
2800  || $firstname . $lastname === '') {
2801  return $this->lng->txt('deleted_user');
2802  }
2803 
2804  if ($this->getAnonymity()) {
2805  return $this->lng->txt('anonymous');
2806  }
2807 
2808  if ($user_id == ANONYMOUS_USER_ID) {
2809  return $lastname;
2810  }
2811 
2812  return trim($lastname . ', ' . $firstname);
2813  }
const ANONYMOUS_USER_ID
Definition: constants.php:27
+ Here is the call graph for this function:

◆ buildStatisticsAccessFilteredParticipantList()

ilObjTest::buildStatisticsAccessFilteredParticipantList ( )

Definition at line 2588 of file class.ilObjTest.php.

References getTestParticipants(), ILIAS\Repository\lng(), and ILIAS\Repository\user().

Referenced by ilTestExportAbstract\getDatarows().

2589  {
2590  $list = new ilTestParticipantList($this, $this->user, $this->lng, $this->db);
2591  $list->initializeFromDbRows($this->getTestParticipants());
2592 
2593  return $list->getAccessFilteredList(
2594  $this->participant_access_filter->getAccessStatisticsUserFilter($this->getRefId())
2595  );
2596  }
+ Here is the call graph for this function:
+ Here is the caller graph for this function:

◆ canEditMarks()

ilObjTest::canEditMarks ( )
Returns
{}

Implements ilMarkSchemaAware.

Definition at line 4302 of file class.ilObjTest.php.

References evalTotalPersons(), getScoreSettings(), and ilObjTestSettingsResultSummary\SCORE_REPORTING_DATE.

4302  : bool
4303  {
4304  $total = $this->evalTotalPersons();
4305  $results_summary_settings = $this->getScoreSettings()->getResultSummarySettings();
4306  if ($total === 0
4307  || $results_summary_settings->getScoreReportingEnabled() === false) {
4308  return true;
4309  }
4310 
4311  if ($results_summary_settings->getScoreReporting() === ilObjTestSettingsResultSummary::SCORE_REPORTING_DATE) {
4312  return $results_summary_settings->getReportingDate()
4313  >= new DateTimeImmutable('now', new DateTimeZone('UTC'));
4314  }
4315 
4316  return false;
4317  }
evalTotalPersons()
Returns the number of persons who started the test.
+ Here is the call graph for this function:

◆ canShowSolutionPrintview()

ilObjTest::canShowSolutionPrintview (   $user_id = null)
Deprecated:

Definition at line 5773 of file class.ilObjTest.php.

References getShowSolutionPrintview().

5773  : bool
5774  {
5775  return $this->getShowSolutionPrintview();
5776  }
getShowSolutionPrintview()
Returns if the solution printview should be presented to the user or not.
+ Here is the call graph for this function:

◆ canShowTestResults()

ilObjTest::canShowTestResults ( ilTestSession  $test_session)

Definition at line 5500 of file class.ilObjTest.php.

References ilTestSession\getActiveId(), and ilTestSession\getLastFinishedPass().

Referenced by ilTestSession\reportableResultsAvailable().

5500  : bool
5501  {
5502  $passSelector = new ilTestPassesSelector($this->db, $this);
5503 
5504  $passSelector->setActiveId($test_session->getActiveId());
5505  $passSelector->setLastFinishedPass($test_session->getLastFinishedPass());
5506 
5507  return $passSelector->hasReportablePasses();
5508  }
+ Here is the call graph for this function:
+ Here is the caller graph for this function:

◆ checkMarks()

ilObjTest::checkMarks ( )

{

Returns
boolean|string True or an error string which can be used for display purposes
}

Implements ilMarkSchemaAware.

Definition at line 4267 of file class.ilObjTest.php.

4268  {
4269  return $this->mark_schema->checkMarks();
4270  }

◆ checkQuestionParent()

ilObjTest::checkQuestionParent (   $questionId)

Definition at line 5644 of file class.ilObjTest.php.

5644  : bool
5645  {
5646  $row = $this->db->fetchAssoc($this->db->queryF(
5647  "SELECT COUNT(question_id) cnt FROM qpl_questions WHERE question_id = %s AND obj_fi = %s",
5648  ['integer', 'integer'],
5649  [$questionId, $this->getId()]
5650  ));
5651 
5652  return (bool) $row['cnt'];
5653  }

◆ cloneConcludingRemarks()

ilObjTest::cloneConcludingRemarks ( )
private

Definition at line 770 of file class.ilObjTest.php.

References clonePage(), and getMainSettings().

Referenced by cloneObject().

770  : ?int
771  {
772  $page_id = $this->getMainSettings()->getFinishingSettings()->getConcludingRemarksPageId();
773  if ($page_id === null) {
774  return null;
775  }
776  return $this->clonePage($page_id);
777  }
clonePage(int $source_page_id)
+ Here is the call graph for this function:
+ Here is the caller graph for this function:

◆ cloneIntroduction()

ilObjTest::cloneIntroduction ( )
private

Definition at line 752 of file class.ilObjTest.php.

References clonePage(), and getMainSettings().

Referenced by cloneObject().

752  : ?int
753  {
754  $page_id = $this->getMainSettings()->getIntroductionSettings()->getIntroductionPageId();
755  if ($page_id === null) {
756  return null;
757  }
758  return $this->clonePage($page_id);
759  }
clonePage(int $source_page_id)
+ Here is the call graph for this function:
+ Here is the caller graph for this function:

◆ cloneObject()

ilObjTest::cloneObject ( int  $target_id,
int  $copy_id = 0,
bool  $omit_tree = false 
)

Clone object.

public

Parameters
intref id of parent container
intcopy id
Returns
object new test object

Definition at line 4454 of file class.ilObjTest.php.

References $mark_schema, CLIENT_WEB_DIR, cloneConcludingRemarks(), cloneIntroduction(), ilObject\cloneMetaData(), ilObject\getId(), getMainSettings(), getMainSettingsRepository(), getScoreSettings(), getScoreSettingsRepository(), getTemplate(), getTestId(), loadFromDb(), and ASS_MarkSchema\saveToDb().

4454  : ?ilObject
4455  {
4456  $this->loadFromDb();
4457 
4458  $new_obj = parent::cloneObject($target_id, $copy_id, $omit_tree);
4459  $new_obj->setTmpCopyWizardCopyId($copy_id);
4460  $this->cloneMetaData($new_obj);
4461 
4462  $new_obj->mark_schema = clone $this->mark_schema;
4463  $new_obj->setTemplate($this->getTemplate());
4464  $new_obj->saveToDb();
4465  $new_obj->addToNewsOnOnline(false, $new_obj->getObjectProperties()->getPropertyIsOnline()->getIsOnline());
4466 
4467  $this->getMainSettingsRepository()->store(
4468  $this->getMainSettings()->withTestId($new_obj->getTestId())
4469  ->withIntroductionSettings(
4470  $this->getMainSettings()->getIntroductionSettings()->withIntroductionPageId(
4471  $this->cloneIntroduction()
4472  )->withTestId($new_obj->getTestId())
4473  )->withFinishingSettings(
4474  $this->getMainSettings()->getFinishingSettings()->withConcludingRemarksPageId(
4475  $this->cloneConcludingRemarks()
4476  )->withTestId($new_obj->getTestId())
4477  )
4478  );
4479  $this->getScoreSettingsRepository()->store(
4480  $this->getScoreSettings()->withTestId($new_obj->getTestId())
4481  );
4482 
4483  // clone certificate
4484  $pathFactory = new ilCertificatePathFactory();
4485  $templateRepository = new ilCertificateTemplateDatabaseRepository($this->db);
4486 
4487  $cloneAction = new ilCertificateCloneAction(
4488  $this->db,
4489  $pathFactory,
4490  $templateRepository,
4492  $this->filesystem_web,
4494  );
4495 
4496  $cloneAction->cloneCertificate($this, $new_obj);
4497 
4498  $this->question_set_config_factory->getQuestionSetConfig()->cloneQuestionSetRelatedData($new_obj);
4499  $new_obj->saveQuestionsToDb();
4500 
4501  $skillLevelThresholdList = new ilTestSkillLevelThresholdList($this->db);
4502  $skillLevelThresholdList->setTestId($this->getTestId());
4503  $skillLevelThresholdList->loadFromDb();
4504  $skillLevelThresholdList->cloneListForTest($new_obj->getTestId());
4505 
4506  $obj_settings = new ilLPObjSettings($this->getId());
4507  $obj_settings->cloneSettings($new_obj->getId());
4508 
4509  return $new_obj;
4510  }
getTestId()
Gets the database id of the additional test data.
cloneMetaData(ilObject $target_obj)
Copy meta data.
saveToDb(int $test_id)
const CLIENT_WEB_DIR
Definition: constants.php:47
ASS_MarkSchema $mark_schema
getScoreSettingsRepository()
+ Here is the call graph for this function:

◆ clonePage()

ilObjTest::clonePage ( int  $source_page_id)
private

Definition at line 779 of file class.ilObjTest.php.

References ilObject\getId().

Referenced by cloneConcludingRemarks(), and cloneIntroduction().

779  : int
780  {
781  $page_object = new ilTestPage();
782  $page_object->setParentId($this->getId());
783  $new_page_id = $page_object->createPageWithNextId();
784  (new ilTestPage($source_page_id))->copy($new_page_id);
785  return $new_page_id;
786  }
ilTestEditPageGUI: ilPageEditorGUI, ilEditClipboardGUI, ilMDEditorGUI ilTestEditPageGUI: ilPublicUse...
+ Here is the call graph for this function:
+ Here is the caller graph for this function:

◆ convertTimeToDateTimeImmutableIfNecessary()

ilObjTest::convertTimeToDateTimeImmutableIfNecessary ( DateTimeImmutable|int|null  $date_time)
private

Definition at line 6400 of file class.ilObjTest.php.

Referenced by applyDefaults().

6402  : ?DateTimeImmutable {
6403  if ($date_time === null || $date_time instanceof DateTimeImmutable) {
6404  return $date_time;
6405  }
6406 
6407  return DateTimeImmutable::createFromFormat('U', (string) $date_time);
6408  }
+ Here is the caller graph for this function:

◆ create()

ilObjTest::create ( )

Definition at line 199 of file class.ilObjTest.php.

References $id, and ilObject\createMetaData().

199  : int
200  {
201  $id = parent::create();
202  $this->createMetaData();
203  return $id;
204  }
$id
plugin.php for ilComponentBuildPluginInfoObjectiveTest::testAddPlugins
Definition: plugin.php:23
+ Here is the call graph for this function:

◆ createExportDirectory()

ilObjTest::createExportDirectory ( )

creates data directory for export files (data_dir/tst_data/tst_<id>/export, depending on data directory that is set in ILIAS setup/ini)

Definition at line 298 of file class.ilObjTest.php.

References ilFileUtils\getDataDir(), ilObject\getId(), and ilFileUtils\makeDir().

298  : void
299  {
300  $tst_data_dir = ilFileUtils::getDataDir() . "/tst_data";
301  ilFileUtils::makeDir($tst_data_dir);
302  if (!is_writable($tst_data_dir)) {
303  $this->ilias->raiseError("Test Data Directory (" . $tst_data_dir
304  . ") not writeable.", $this->ilias->error_obj->MESSAGE);
305  }
306 
307  // create learning module directory (data_dir/lm_data/lm_<id>)
308  $tst_dir = $tst_data_dir . "/tst_" . $this->getId();
309  ilFileUtils::makeDir($tst_dir);
310  if (!@is_dir($tst_dir)) {
311  $this->ilias->raiseError("Creation of Test Directory failed.", $this->ilias->error_obj->MESSAGE);
312  }
313  // create Export subdirectory (data_dir/lm_data/lm_<id>/Export)
314  $export_dir = $tst_dir . "/export";
315  ilFileUtils::makeDir($export_dir);
316  if (!@is_dir($export_dir)) {
317  $this->ilias->raiseError("Creation of Export Directory failed.", $this->ilias->error_obj->MESSAGE);
318  }
319  }
header include for all ilias files.
static getDataDir()
get data directory (outside webspace)
static makeDir(string $a_dir)
creates a new directory and inherits all filesystem permissions of the parent directory You may pass ...
+ Here is the call graph for this function:

◆ createQuestionGUI()

ilObjTest::createQuestionGUI (   $question_type,
  $question_id = -1 
)

Creates a question GUI instance of a given question type.

Parameters
integer$question_typeThe question type of the question
integer$question_idThe question id of the question, if available
Returns
assQuestionGUI $questionGUI The question GUI instance public

Definition at line 2910 of file class.ilObjTest.php.

References ilObjAssessmentFolder\_enabledAssessmentLogging(), assQuestion\getFeedbackClassNameByQuestionType(), getQuestionType(), and ILIAS\Repository\user().

Referenced by ilTestResultsFactory\buildPassResults().

2910  : ?assQuestionGUI
2911  {
2912  if ((!$question_type) and ($question_id > 0)) {
2913  $question_type = $this->getQuestionType($question_id);
2914  }
2915 
2916  if (!strlen($question_type)) {
2917  return null;
2918  }
2919 
2920  $question_type_gui = $question_type . 'GUI';
2921  $question = new $question_type_gui();
2922 
2923  if ($question_id > 0) {
2924  $question->object->loadFromDb($question_id);
2925 
2926  $feedbackObjectClassname = assQuestion::getFeedbackClassNameByQuestionType($question_type);
2927  $question->object->feedbackOBJ = new $feedbackObjectClassname($question->object, $this->ctrl, $this->db, $this->lng);
2928 
2929  $assSettings = new ilSetting('assessment');
2930  $processLockerFactory = new ilAssQuestionProcessLockerFactory($assSettings, $this->db);
2931  $processLockerFactory->setQuestionId($question->object->getId());
2932  $processLockerFactory->setUserId($this->user->getId());
2933  $processLockerFactory->setAssessmentLogEnabled(ilObjAssessmentFolder::_enabledAssessmentLogging());
2934  $question->object->setProcessLocker($processLockerFactory->getLocker());
2935  }
2936 
2937  return $question;
2938  }
Basic GUI class for assessment questions.
getQuestionType($question_id)
Returns the question type of a question with a given id.
static getFeedbackClassNameByQuestionType(string $questionType)
+ Here is the call graph for this function:
+ Here is the caller graph for this function:

◆ createTestSequence()

& ilObjTest::createTestSequence (   $active_id,
  $pass,
  $shuffle 
)

Definition at line 6699 of file class.ilObjTest.php.

References isRandomTest().

6700  {
6701  $this->test_sequence = new ilTestSequence($active_id, $pass, $this->isRandomTest(), $this->questioninfo);
6702  }
Test sequence handler.
isRandomTest()
Returns the fact wether this test is a random questions test or not.
+ Here is the call graph for this function:

◆ delete()

ilObjTest::delete ( )

Definition at line 225 of file class.ilObjTest.php.

References ilObject\deleteMetaData(), deleteTest(), and ilObject\getId().

225  : bool
226  {
227  // always call parent delete function first!!
228  if (!parent::delete()) {
229  return false;
230  }
231 
232  // delet meta data
233  $this->deleteMetaData();
234 
235  //put here your module specific stuff
236  $this->deleteTest();
237 
238  $qsaImportFails = new ilAssQuestionSkillAssignmentImportFails($this->getId());
239  $qsaImportFails->deleteRegisteredImportFails();
240  $sltImportFails = new ilTestSkillLevelThresholdImportFails($this->getId());
241  $sltImportFails->deleteRegisteredImportFails();
242 
243  return true;
244  }
+ Here is the call graph for this function:

◆ deleteDefaults()

ilObjTest::deleteDefaults (   $test_default_id)

Definition at line 6126 of file class.ilObjTest.php.

6127  {
6128  $this->db->manipulateF(
6129  "DELETE FROM tst_test_defaults WHERE test_defaults_id = %s",
6130  ['integer'],
6131  [$test_default_id]
6132  );
6133  }

◆ deleteTest()

ilObjTest::deleteTest ( )

2023-08-08, sk: We check this here to allow an easy deletion of Dynamic-Tests in migration. The check can go with ILIAS10

Todo:
: Remove check with ILIAS10

Definition at line 246 of file class.ilObjTest.php.

References ilObjMediaObject\_exists(), ilObjMediaObject\_getMobsOfObject(), ilObjMediaObject\_removeUsage(), ilFileUtils\delDir(), ilFileUtils\getDataDir(), ilObject\getId(), getTestId(), isFixedTest(), isRandomTest(), ILIAS\Repository\lng(), and removeTestResults().

Referenced by delete().

246  : void
247  {
248  $participantData = new ilTestParticipantData($this->db, $this->lng);
249  $participantData->load($this->getTestId());
250  $this->removeTestResults($participantData);
251 
252  $this->db->manipulateF(
253  "DELETE FROM tst_mark WHERE test_fi = %s",
254  ['integer'],
255  [$this->getTestId()]
256  );
257 
258  $this->db->manipulateF(
259  "DELETE FROM tst_tests WHERE test_id = %s",
260  ['integer'],
261  [$this->getTestId()]
262  );
263 
269  if ($this->main_settings !== null
270  && ($this->isFixedTest() || $this->isRandomTest())) {
271  $this->question_set_config_factory->getQuestionSetConfig()->removeQuestionSetRelatedData();
272  }
273 
274  $tst_data_dir = ilFileUtils::getDataDir() . "/tst_data";
275  $directory = $tst_data_dir . "/tst_" . $this->getId();
276  if (is_dir($directory)) {
277  ilFileUtils::delDir($directory);
278  }
279  $mobs = ilObjMediaObject::_getMobsOfObject("tst:html", $this->getId());
280  // remaining usages are not in text anymore -> delete them
281  // and media objects (note: delete method of ilObjMediaObject
282  // checks whether object is used in another context; if yes,
283  // the object is not deleted!)
284  foreach ($mobs as $mob) {
285  ilObjMediaObject::_removeUsage($mob, "tst:html", $this->getId());
286  if (ilObjMediaObject::_exists($mob)) {
287  $mob_obj = new ilObjMediaObject($mob);
288  $mob_obj->delete();
289  }
290  }
291  }
getTestId()
Gets the database id of the additional test data.
isRandomTest()
Returns the fact wether this test is a random questions test or not.
isFixedTest()
Returns the fact wether this test is a fixed question set test or not.
removeTestResults(ilTestParticipantData $participantData)
static delDir(string $a_dir, bool $a_clean_only=false)
removes a dir and all its content (subdirs and files) recursively
static getDataDir()
get data directory (outside webspace)
static _exists(int $id, bool $reference=false, ?string $type=null)
static _getMobsOfObject(string $a_type, int $a_id, int $a_usage_hist_nr=0, string $a_lang="-")
static _removeUsage(int $a_mob_id, string $a_type, int $a_id, int $a_usage_hist_nr=0, string $a_lang="-")
Remove usage of mob in another container.
+ Here is the call graph for this function:
+ Here is the caller graph for this function:

◆ deliverPDFfromFO()

ilObjTest::deliverPDFfromFO (   $fo,
  $title = null 
)

Delivers a PDF file from a XSL-FO string.

Parameters
string$foThe XSL-FO string public

PhpUndefinedFieldInspection

Definition at line 6495 of file class.ilObjTest.php.

References Vendor\Package\$e, $filename, ilObject\$title, ilUtil\deliverData(), ilRpcClientFactory\factory(), ilFileUtils\getASCIIFilename(), ilObject\getTitle(), and ilFileUtils\ilTempnam().

Referenced by deliverPDFfromHTML().

6495  : bool
6496  {
6497  $fo_file = ilFileUtils::ilTempnam() . ".fo";
6498  $fp = fopen($fo_file, "w");
6499  fwrite($fp, $fo);
6500  fclose($fp);
6501 
6502  try {
6503  $pdf_base64 = ilRpcClientFactory::factory('RPCTransformationHandler')->ilFO2PDF($fo);
6504  $filename = (strlen($title)) ? $title : $this->getTitle();
6507  $pdf_base64->scalar,
6509  "application/pdf"
6510  );
6511  return true;
6512  } catch (Exception $e) {
6513  $this->log->write(__METHOD__ . ': ' . $e->getMessage());
6514  return false;
6515  }
6516  }
string $title
static factory(string $a_package, int $a_timeout=0)
Creates an ilRpcClient instance to our ilServer.
static deliverData(string $a_data, string $a_filename, string $mime="application/octet-stream")
static getASCIIFilename(string $a_filename)
$filename
Definition: buildRTE.php:78
static ilTempnam(?string $a_temp_path=null)
Returns a unique and non existing Path for e temporary file or directory.
+ Here is the call graph for this function:
+ Here is the caller graph for this function:

◆ deliverPDFfromHTML()

ilObjTest::deliverPDFfromHTML (   $content,
  $title = null 
)

Delivers a PDF file from XHTML.

Parameters
string$htmlThe XHTML string public

Definition at line 6459 of file class.ilObjTest.php.

References ilObject\$title, deliverPDFfromFO(), ilUtil\getStyleSheetLocation(), ilObject\getTitle(), ilLegacyFormElementsUtil\prepareFormOutput(), and processPrintoutput2FO().

6460  {
6461  $content = preg_replace("/href=\".*?\"/", "", $content);
6462  $printbody = new ilTemplate("tpl.il_as_tst_print_body.html", true, true, "Modules/Test");
6463  $printbody->setVariable("TITLE", ilLegacyFormElementsUtil::prepareFormOutput($this->getTitle()));
6464  $printbody->setVariable("ADM_CONTENT", $content);
6465  $printbody->setCurrentBlock("css_file");
6466  $printbody->setVariable("CSS_FILE", ilUtil::getStyleSheetLocation("filesystem", "delos.css"));
6467  $printbody->parseCurrentBlock();
6468  $printoutput = $printbody->get();
6469  $html = str_replace("href=\"./", "href=\"" . ILIAS_HTTP_PATH . "/", $printoutput);
6470  $html = preg_replace("/<div id=\"dontprint\">.*?<\\/div>/ims", "", $html);
6471  if (extension_loaded("tidy")) {
6472  $config = [
6473  "indent" => false,
6474  "output-xml" => true,
6475  "numeric-entities" => true
6476  ];
6477  $tidy = new tidy();
6478  $tidy->parseString($html, $config, 'utf8');
6479  $tidy->cleanRepair();
6480  $html = tidy_get_output($tidy);
6481  $html = preg_replace("/^.*?(<html)/", "\\1", $html);
6482  } else {
6483  $html = str_replace("&nbsp;", "&#160;", $html);
6484  $html = str_replace("&otimes;", "X", $html);
6485  }
6486  $html = preg_replace("/src=\".\\//ims", "src=\"" . ILIAS_HTTP_PATH . "/", $html);
6487  $this->deliverPDFfromFO($this->processPrintoutput2FO($html), $title);
6488  }
string $title
deliverPDFfromFO($fo, $title=null)
Delivers a PDF file from a XSL-FO string.
processPrintoutput2FO($print_output)
Convert a print output to XSL-FO.
static prepareFormOutput($a_str, bool $a_strip=false)
static getStyleSheetLocation(string $mode="output", string $a_css_name="", string $a_css_location="")
get full style sheet file name (path inclusive) of current user
+ Here is the call graph for this function:

◆ disinviteUser()

ilObjTest::disinviteUser (   $user_id)

Disinvites a user from a test.

Parameters
integer$user_idThe database id of the disinvited user public

Definition at line 4964 of file class.ilObjTest.php.

References getTestId().

4965  {
4966  $affectedRows = $this->db->manipulateF(
4967  "DELETE FROM tst_invited_user WHERE test_fi = %s AND user_fi = %s",
4968  ['integer', 'integer'],
4969  [$this->getTestId(), $user_id]
4970  );
4971  }
getTestId()
Gets the database id of the additional test data.
+ Here is the call graph for this function:

◆ doCreateMetaData()

ilObjTest::doCreateMetaData ( )
protected

Definition at line 4351 of file class.ilObjTest.php.

References saveAuthorToMetadata().

4351  : void
4352  {
4353  $this->saveAuthorToMetadata();
4354  }
saveAuthorToMetadata($author="")
Saves an authors name into the lifecycle metadata if no lifecycle metadata exists This will only be c...
+ Here is the call graph for this function:

◆ duplicateQuestionForTest()

ilObjTest::duplicateQuestionForTest (   $question_id)

Takes a question and creates a copy of the question for use in the test.

Parameters
integer$question_idThe database id of the question
Returns
integer The database id of the copied question

Definition at line 1367 of file class.ilObjTest.php.

References _instanciateQuestion(), and ilObject\getId().

Referenced by insertQuestion().

1367  : int
1368  {
1369  $question = ilObjTest::_instanciateQuestion($question_id);
1370  $duplicate_id = $question->duplicate(true, '', '', -1, $this->getId());
1371  return $duplicate_id;
1372  }
static _instanciateQuestion($question_id)
Creates an instance of a question with a given question id.
+ Here is the call graph for this function:
+ Here is the caller graph for this function:

◆ endingTimeReached()

ilObjTest::endingTimeReached ( )

Returns true if the ending time of a test is reached An ending time is not available for self assessment tests.

Returns
boolean true if the ending time is reached, otherwise false public

Definition at line 3020 of file class.ilObjTest.php.

References getEndingTime(), and isEndingTimeEnabled().

Referenced by isExecutable().

3020  : bool
3021  {
3022  if ($this->isEndingTimeEnabled() && $this->getEndingTime() != 0) {
3023  $now = time();
3024  if ($now > $this->getEndingTime()) {
3025  return true;
3026  }
3027  }
3028  return false;
3029  }
+ Here is the call graph for this function:
+ Here is the caller graph for this function:

◆ evalResultsOverview()

& ilObjTest::evalResultsOverview ( )

Creates an associated array with the results of all participants of a test.

Returns
array An associated array containing the results public

Definition at line 2689 of file class.ilObjTest.php.

References _evalResultsOverview(), and getTestId().

2689  : array
2690  {
2691  return $this->_evalResultsOverview($this->getTestId());
2692  }
getTestId()
Gets the database id of the additional test data.
& _evalResultsOverview($test_id)
Creates an associated array with the results of all participants of a test.
+ Here is the call graph for this function:

◆ evalResultsOverviewOfParticipant()

& ilObjTest::evalResultsOverviewOfParticipant (   $active_id)

Creates an associated array with the results for a given participant of a test.

Parameters
integer$active_idThe active id of the participant
Returns
array An associated array containing the results public

Definition at line 2745 of file class.ilObjTest.php.

References getTestId().

2745  : array
2746  {
2747  $result = $this->db->queryF(
2748  "SELECT usr_data.usr_id, usr_data.firstname, usr_data.lastname, usr_data.title, usr_data.login, " .
2749  "tst_test_result.*, qpl_questions.original_id, qpl_questions.title questiontitle, " .
2750  "qpl_questions.points maxpoints " .
2751  "FROM tst_test_result, qpl_questions, tst_active " .
2752  "LEFT JOIN usr_data ON tst_active.user_fi = usr_data.usr_id " .
2753  "WHERE tst_active.active_id = tst_test_result.active_fi " .
2754  "AND qpl_questions.question_id = tst_test_result.question_fi " .
2755  "AND tst_active.test_fi = %s AND tst_active.active_id = %s" .
2756  "ORDER BY tst_active.active_id, tst_test_result.pass, tst_test_result.tstamp",
2757  ['integer', 'integer'],
2758  [$this->getTestId(), $active_id]
2759  );
2760  $overview = [];
2761  while ($row = $this->db->fetchAssoc($result)) {
2762  if (!array_key_exists($row["active_fi"], $overview)) {
2763  $overview[$row["active_fi"]] = [];
2764  $overview[$row["active_fi"]]["firstname"] = $row["firstname"];
2765  $overview[$row["active_fi"]]["lastname"] = $row["lastname"];
2766  $overview[$row["active_fi"]]["title"] = $row["title"];
2767  $overview[$row["active_fi"]]["login"] = $row["login"];
2768  $overview[$row["active_fi"]]["usr_id"] = $row["usr_id"];
2769  $overview[$row["active_fi"]]["started"] = $row["started"];
2770  $overview[$row["active_fi"]]["finished"] = $row["finished"];
2771  }
2772  if (!array_key_exists($row["pass"], $overview[$row["active_fi"]])) {
2773  $overview[$row["active_fi"]][$row["pass"]] = [];
2774  $overview[$row["active_fi"]][$row["pass"]]["reached"] = 0;
2775  $overview[$row["active_fi"]][$row["pass"]]["maxpoints"] = $row["maxpoints"];
2776  }
2777  array_push($overview[$row["active_fi"]][$row["pass"]], $row);
2778  $overview[$row["active_fi"]][$row["pass"]]["reached"] += $row["points"];
2779  }
2780  return $overview;
2781  }
getTestId()
Gets the database id of the additional test data.
+ Here is the call graph for this function:

◆ evalStatistical()

ilObjTest::evalStatistical (   $active_id)

Returns the statistical evaluation of the test for a specified user.

Definition at line 2249 of file class.ilObjTest.php.

References ILIAS\LTI\ToolProvider\$key, _getResultPass(), and getTestResult().

2249  : array
2250  {
2251  $pass = ilObjTest::_getResultPass($active_id);
2252  $test_result = &$this->getTestResult($active_id, $pass);
2253  $result = $this->db->queryF(
2254  "SELECT tst_times.* FROM tst_active, tst_times WHERE tst_active.active_id = %s AND tst_active.active_id = tst_times.active_fi",
2255  ['integer'],
2256  [$active_id]
2257  );
2258  $times = [];
2259  $first_visit = 0;
2260  $last_visit = 0;
2261  while ($row = $this->db->fetchObject($result)) {
2262  preg_match("/(\d{4})-(\d{2})-(\d{2}) (\d{2}):(\d{2}):(\d{2})/", $row->started, $matches);
2263  $epoch_1 = mktime(
2264  (int) $matches[4],
2265  (int) $matches[5],
2266  (int) $matches[6],
2267  (int) $matches[2],
2268  (int) $matches[3],
2269  (int) $matches[1]
2270  );
2271  if (!$first_visit) {
2272  $first_visit = $epoch_1;
2273  }
2274  if ($epoch_1 < $first_visit) {
2275  $first_visit = $epoch_1;
2276  }
2277  preg_match("/(\d{4})-(\d{2})-(\d{2}) (\d{2}):(\d{2}):(\d{2})/", $row->finished, $matches);
2278  $epoch_2 = mktime(
2279  (int) $matches[4],
2280  (int) $matches[5],
2281  (int) $matches[6],
2282  (int) $matches[2],
2283  (int) $matches[3],
2284  (int) $matches[1]
2285  );
2286  if (!$last_visit) {
2287  $last_visit = $epoch_2;
2288  }
2289  if ($epoch_2 > $last_visit) {
2290  $last_visit = $epoch_2;
2291  }
2292  $times[$row->active_fi] += ($epoch_2 - $epoch_1);
2293  }
2294  $max_time = 0;
2295  foreach ($times as $key => $value) {
2296  $max_time += $value;
2297  }
2298  if ((!$test_result["test"]["total_reached_points"]) or (!$test_result["test"]["total_max_points"])) {
2299  $percentage = 0.0;
2300  } else {
2301  $percentage = ($test_result["test"]["total_reached_points"] / $test_result["test"]["total_max_points"]) * 100.0;
2302  if ($percentage < 0) {
2303  $percentage = 0.0;
2304  }
2305  }
2306  $mark_obj = $this->mark_schema->getMatchingMark($percentage);
2307  $first_date = getdate($first_visit);
2308  $last_date = getdate($last_visit);
2309  $qworkedthrough = 0;
2310  foreach ($test_result as $key => $value) {
2311  if (preg_match("/\d+/", $key)) {
2312  $qworkedthrough += $value["workedthrough"];
2313  }
2314  }
2315  if (!$qworkedthrough) {
2316  $atimeofwork = 0;
2317  } else {
2318  $atimeofwork = $max_time / $qworkedthrough;
2319  }
2320 
2321  $obligationsAnswered = $test_result["test"]["obligations_answered"];
2322 
2323  $result_mark = "";
2324  $passed = "";
2325 
2326  if ($mark_obj) {
2327  $result_mark = $mark_obj->getShortName();
2328 
2329  if ($mark_obj->getPassed() && $obligationsAnswered) {
2330  $passed = 1;
2331  } else {
2332  $passed = 0;
2333  }
2334  }
2335  $percent_worked_through = 0;
2336  if (count($this->questions)) {
2337  $percent_worked_through = $qworkedthrough / count($this->questions);
2338  }
2339  $result_array = [
2340  "qworkedthrough" => $qworkedthrough,
2341  "qmax" => count($this->questions),
2342  "pworkedthrough" => $percent_worked_through,
2343  "timeofwork" => $max_time,
2344  "atimeofwork" => $atimeofwork,
2345  "firstvisit" => $first_date,
2346  "lastvisit" => $last_date,
2347  "resultspoints" => $test_result["test"]["total_reached_points"],
2348  "maxpoints" => $test_result["test"]["total_max_points"],
2349  "resultsmarks" => $result_mark,
2350  "passed" => $passed,
2351  "distancemedian" => "0"
2352  ];
2353  foreach ($test_result as $key => $value) {
2354  if (preg_match("/\d+/", $key)) {
2355  $result_array[$key] = $value;
2356  }
2357  }
2358  return $result_array;
2359  }
& getTestResult(int $active_id, ?int $pass=null, bool $ordered_sequence=false, bool $considerHiddenQuestions=true, bool $considerOptionalQuestions=true)
Calculates the results of a test for a given user and returns an array with all test results...
static _getResultPass($active_id)
Retrieves the pass number that should be counted for a given user.
string $key
Consumer key/client ID value.
Definition: System.php:193
+ Here is the call graph for this function:

◆ evalTotalParticipantsArray()

ilObjTest::evalTotalParticipantsArray (   $name_sort_order = "asc")

Returns all participants who started the test.

Returns
array The active user id's and names of the persons who started the test

Definition at line 2473 of file class.ilObjTest.php.

References ANONYMOUS_USER_ID, getAnonymity(), getTestId(), and ILIAS\Repository\lng().

Referenced by getTotalPointsPassedArray().

2473  : array
2474  {
2475  $result = $this->db->queryF(
2476  "SELECT tst_active.user_fi, tst_active.active_id, usr_data.login, usr_data.firstname, usr_data.lastname, usr_data.title FROM tst_active LEFT JOIN usr_data ON tst_active.user_fi = usr_data.usr_id WHERE tst_active.test_fi = %s ORDER BY usr_data.lastname " . strtoupper($name_sort_order),
2477  ['integer'],
2478  [$this->getTestId()]
2479  );
2480  $persons_array = [];
2481  while ($row = $this->db->fetchAssoc($result)) {
2482  if ($this->getAnonymity()) {
2483  $persons_array[$row["active_id"]] = ["name" => $this->lng->txt("anonymous")];
2484  } else {
2485  if (strlen($row["firstname"] . $row["lastname"] . $row["title"]) == 0) {
2486  $persons_array[$row["active_id"]] = ["name" => $this->lng->txt("deleted_user")];
2487  } else {
2488  if ($row["user_fi"] == ANONYMOUS_USER_ID) {
2489  $persons_array[$row["active_id"]] = ["name" => $row["lastname"]];
2490  } else {
2491  $persons_array[$row["active_id"]] = ["name" => trim($row["lastname"] . ", " . $row["firstname"] . " " . $row["title"]), "login" => $row["login"]];
2492  }
2493  }
2494  }
2495  }
2496  return $persons_array;
2497  }
const ANONYMOUS_USER_ID
Definition: constants.php:27
getTestId()
Gets the database id of the additional test data.
+ Here is the call graph for this function:
+ Here is the caller graph for this function:

◆ evalTotalPersons()

ilObjTest::evalTotalPersons ( )

Returns the number of persons who started the test.

Returns
integer The number of persons who started the test public

Definition at line 2006 of file class.ilObjTest.php.

References getTestId().

Referenced by canEditMarks(), participantDataExist(), and saveToDb().

2006  : int
2007  {
2008  $result = $this->db->queryF(
2009  "SELECT COUNT(active_id) total FROM tst_active WHERE test_fi = %s",
2010  ['integer'],
2011  [$this->getTestId()]
2012  );
2013  $row = $this->db->fetchAssoc($result);
2014  return $row["total"];
2015  }
getTestId()
Gets the database id of the additional test data.
+ Here is the call graph for this function:
+ Here is the caller graph for this function:

◆ evalTotalPersonsArray()

ilObjTest::evalTotalPersonsArray (   $name_sort_order = "asc")

Returns all persons who started the test.

Returns
array The user id's and names of the persons who started the test public

Definition at line 2438 of file class.ilObjTest.php.

References ANONYMOUS_USER_ID, getAccessFilteredParticipantList(), getAnonymity(), getTestId(), and ILIAS\Repository\lng().

2438  : array
2439  {
2440  $result = $this->db->queryF(
2441  "SELECT tst_active.user_fi, tst_active.active_id, usr_data.firstname, usr_data.lastname, usr_data.title FROM tst_active LEFT JOIN usr_data ON tst_active.user_fi = usr_data.usr_id WHERE tst_active.test_fi = %s ORDER BY usr_data.lastname " . strtoupper($name_sort_order),
2442  ['integer'],
2443  [$this->getTestId()]
2444  );
2445  $persons_array = [];
2446  while ($row = $this->db->fetchAssoc($result)) {
2447  if ($this->getAccessFilteredParticipantList() && !$this->getAccessFilteredParticipantList()->isActiveIdInList($row["active_id"])) {
2448  continue;
2449  }
2450 
2451  if ($this->getAnonymity()) {
2452  $persons_array[$row["active_id"]] = $this->lng->txt("anonymous");
2453  } else {
2454  if (strlen($row["firstname"] . $row["lastname"] . $row["title"]) == 0) {
2455  $persons_array[$row["active_id"]] = $this->lng->txt("deleted_user");
2456  } else {
2457  if ($row["user_fi"] == ANONYMOUS_USER_ID) {
2458  $persons_array[$row["active_id"]] = $row["lastname"];
2459  } else {
2460  $persons_array[$row["active_id"]] = trim($row["lastname"] . ", " . $row["firstname"] . " " . $row["title"]);
2461  }
2462  }
2463  }
2464  }
2465  return $persons_array;
2466  }
const ANONYMOUS_USER_ID
Definition: constants.php:27
getTestId()
Gets the database id of the additional test data.
getAccessFilteredParticipantList()
+ Here is the call graph for this function:

◆ evalTotalStartedAverageTime()

ilObjTest::evalTotalStartedAverageTime ( ?array  $active_ids_to_filter = null)

Definition at line 2815 of file class.ilObjTest.php.

References ILIAS\LTI\ToolProvider\$key, and getTestId().

Referenced by getAggregatedResultsData().

2815  : float
2816  {
2817  $query = "SELECT tst_times.* FROM tst_active, tst_times WHERE tst_active.test_fi = %s AND tst_active.active_id = tst_times.active_fi";
2818 
2819  if ($active_ids_to_filter !== null && $active_ids_to_filter !== []) {
2820  $query .= " AND " . $this->db->in('active_id', $active_ids_to_filter, false, 'integer');
2821  }
2822 
2823  $result = $this->db->queryF($query, ['integer'], [$this->getTestId()]);
2824  $times = [];
2825  while ($row = $this->db->fetchObject($result)) {
2826  preg_match("/(\d{4})-(\d{2})-(\d{2}) (\d{2}):(\d{2}):(\d{2})/", $row->started, $matches);
2827  $epoch_1 = mktime(
2828  (int) $matches[4],
2829  (int) $matches[5],
2830  (int) $matches[6],
2831  (int) $matches[2],
2832  (int) $matches[3],
2833  (int) $matches[1]
2834  );
2835  preg_match("/(\d{4})-(\d{2})-(\d{2}) (\d{2}):(\d{2}):(\d{2})/", $row->finished, $matches);
2836  $epoch_2 = mktime(
2837  (int) $matches[4],
2838  (int) $matches[5],
2839  (int) $matches[6],
2840  (int) $matches[2],
2841  (int) $matches[3],
2842  (int) $matches[1]
2843  );
2844  if (isset($times[$row->active_fi])) {
2845  $times[$row->active_fi] += ($epoch_2 - $epoch_1);
2846  } else {
2847  $times[$row->active_fi] = ($epoch_2 - $epoch_1);
2848  }
2849  }
2850  $max_time = 0;
2851  $counter = 0;
2852  foreach ($times as $key => $value) {
2853  $max_time += $value;
2854  $counter++;
2855  }
2856  if ($counter) {
2857  $average_time = round($max_time / $counter);
2858  } else {
2859  $average_time = 0;
2860  }
2861  return $average_time;
2862  }
getTestId()
Gets the database id of the additional test data.
string $key
Consumer key/client ID value.
Definition: System.php:193
+ Here is the call graph for this function:
+ Here is the caller graph for this function:

◆ exportFileItems()

ilObjTest::exportFileItems (   $target_dir,
$expLog 
)

export files of file itmes

Definition at line 4237 of file class.ilObjTest.php.

References IL_INST_ID, and ilFileUtils\makeDir().

Referenced by exportPagesXML().

4238  {
4239  foreach ($this->file_ids as $file_id) {
4240  $expLog->write(date("[y-m-d H:i:s] ") . "File Item " . $file_id);
4241  $file_dir = $target_dir . '/objects/il_' . IL_INST_ID . '_file_' . $file_id;
4242  ilFileUtils::makeDir($file_dir);
4243  $file_obj = new ilObjFile((int) $file_id, false);
4244  $source_file = $file_obj->getFile($file_obj->getVersion());
4245  if (!is_file($source_file)) {
4246  $source_file = $file_obj->getFile();
4247  }
4248  if (is_file($source_file)) {
4249  copy($source_file, $file_dir . '/' . $file_obj->getFileName());
4250  }
4251  unset($file_obj);
4252  }
4253  }
const IL_INST_ID
Definition: constants.php:40
Class ilObjFile.
static makeDir(string $a_dir)
creates a new directory and inherits all filesystem permissions of the parent directory You may pass ...
+ Here is the call graph for this function:
+ Here is the caller graph for this function:

◆ exportPagesXML()

ilObjTest::exportPagesXML ( $a_xml_writer,
  $a_inst,
  $a_target_dir,
$expLog 
)

export pages of test to xml (see ilias_co.dtd)

Parameters
object$a_xml_writerilXmlWriter object that receives the xml data

Definition at line 4105 of file class.ilObjTest.php.

References exportFileItems(), exportXMLMediaObjects(), exportXMLMetaData(), and exportXMLPageObjects().

4105  : void
4106  {
4107  $this->mob_ids = [];
4108 
4109  // MetaData
4110  $this->exportXMLMetaData($a_xml_writer);
4111 
4112  // PageObjects
4113  $expLog->write(date("[y-m-d H:i:s] ") . "Start Export Page Objects");
4114  $this->bench->start("ContentObjectExport", "exportPageObjects");
4115  $this->exportXMLPageObjects($a_xml_writer, $a_inst, $expLog);
4116  $this->bench->stop("ContentObjectExport", "exportPageObjects");
4117  $expLog->write(date("[y-m-d H:i:s] ") . "Finished Export Page Objects");
4118 
4119  // MediaObjects
4120  $expLog->write(date("[y-m-d H:i:s] ") . "Start Export Media Objects");
4121  $this->bench->start("ContentObjectExport", "exportMediaObjects");
4122  $this->exportXMLMediaObjects($a_xml_writer, $a_inst, $a_target_dir, $expLog);
4123  $this->bench->stop("ContentObjectExport", "exportMediaObjects");
4124  $expLog->write(date("[y-m-d H:i:s] ") . "Finished Export Media Objects");
4125 
4126  // FileItems
4127  $expLog->write(date("[y-m-d H:i:s] ") . "Start Export File Items");
4128  $this->bench->start("ContentObjectExport", "exportFileItems");
4129  $this->exportFileItems($a_target_dir, $expLog);
4130  $this->bench->stop("ContentObjectExport", "exportFileItems");
4131  $expLog->write(date("[y-m-d H:i:s] ") . "Finished Export File Items");
4132  }
exportFileItems($target_dir, &$expLog)
export files of file itmes
exportXMLPageObjects(&$a_xml_writer, $inst, &$expLog)
export page objects to xml (see ilias_co.dtd)
exportXMLMetaData(&$a_xml_writer)
export content objects meta data to xml (see ilias_co.dtd)
exportXMLMediaObjects(&$a_xml_writer, $a_inst, $a_target_dir, &$expLog)
export media objects to xml (see ilias_co.dtd)
+ Here is the call graph for this function:

◆ exportXMLMediaObjects()

ilObjTest::exportXMLMediaObjects ( $a_xml_writer,
  $a_inst,
  $a_target_dir,
$expLog 
)

export media objects to xml (see ilias_co.dtd)

Definition at line 4220 of file class.ilObjTest.php.

References ilObjMediaObject\_exists().

Referenced by exportPagesXML().

4221  {
4222  foreach ($this->mob_ids as $mob_id) {
4223  $expLog->write(date("[y-m-d H:i:s] ") . "Media Object " . $mob_id);
4224  if (ilObjMediaObject::_exists((int) $mob_id)) {
4225  $media_obj = new ilObjMediaObject((int) $mob_id);
4226  $media_obj->exportXML($a_xml_writer, (int) $a_inst);
4227  $media_obj->exportFiles($a_target_dir);
4228  unset($media_obj);
4229  }
4230  }
4231  }
static _exists(int $id, bool $reference=false, ?string $type=null)
+ Here is the call graph for this function:
+ Here is the caller graph for this function:

◆ exportXMLMetaData()

ilObjTest::exportXMLMetaData ( $a_xml_writer)

export content objects meta data to xml (see ilias_co.dtd)

Parameters
object$a_xml_writerilXmlWriter object that receives the xml data

Definition at line 4140 of file class.ilObjTest.php.

References ilObject\getId(), and ilObject\getType().

Referenced by exportPagesXML().

4141  {
4142  $md2xml = new ilMD2XML($this->getId(), 0, $this->getType());
4143  $md2xml->setExportMode(true);
4144  $md2xml->startExport();
4145  $a_xml_writer->appendXML($md2xml->getXML());
4146  }
+ Here is the call graph for this function:
+ Here is the caller graph for this function:

◆ exportXMLPageObjects()

ilObjTest::exportXMLPageObjects ( $a_xml_writer,
  $inst,
$expLog 
)

export page objects to xml (see ilias_co.dtd)

Parameters
object$a_xml_writerilXmlWriter object that receives the xml data

Definition at line 4169 of file class.ilObjTest.php.

References ilPCFileList\collectFileItems().

Referenced by exportPagesXML().

4170  {
4171  foreach ($this->questions as $question_id) {
4172  $this->bench->start("ContentObjectExport", "exportPageObject");
4173  $expLog->write(date("[y-m-d H:i:s] ") . "Page Object " . $question_id);
4174 
4175  $attrs = [];
4176  $a_xml_writer->xmlStartTag("PageObject", $attrs);
4177 
4178 
4179  // export xml to writer object
4180  $this->bench->start("ContentObjectExport", "exportPageObject_XML");
4181  $page_object = new ilAssQuestionPage($question_id);
4182  $page_object->buildDom();
4183  $page_object->insertInstIntoIDs((string) $inst);
4184  $mob_ids = $page_object->collectMediaObjects(false);
4185  $file_ids = ilPCFileList::collectFileItems($page_object, $page_object->getDomDoc());
4186  $xml = $page_object->getXMLFromDom(false, false, false, "", true);
4187  $xml = str_replace("&", "&amp;", $xml);
4188  $a_xml_writer->appendXML($xml);
4189  $page_object->freeDom();
4190  unset($page_object);
4191 
4192  $this->bench->stop("ContentObjectExport", "exportPageObject_XML");
4193 
4194  // collect media objects
4195  $this->bench->start("ContentObjectExport", "exportPageObject_CollectMedia");
4196  //$mob_ids = $page_obj->getMediaObjectIDs();
4197  foreach ($mob_ids as $mob_id) {
4198  $this->mob_ids[$mob_id] = $mob_id;
4199  }
4200  $this->bench->stop("ContentObjectExport", "exportPageObject_CollectMedia");
4201 
4202  // collect all file items
4203  $this->bench->start("ContentObjectExport", "exportPageObject_CollectFileItems");
4204  //$file_ids = $page_obj->getFileItemIds();
4205  foreach ($file_ids as $file_id) {
4206  $this->file_ids[$file_id] = $file_id;
4207  }
4208  $this->bench->stop("ContentObjectExport", "exportPageObject_CollectFileItems");
4209 
4210  $a_xml_writer->xmlEndTag("PageObject");
4211  //unset($page_obj);
4212 
4213  $this->bench->stop("ContentObjectExport", "exportPageObject");
4214  }
4215  }
This file is part of ILIAS, a powerful learning management system published by ILIAS open source e-Le...
static collectFileItems(ilPageObject $a_page, DOMDocument $a_domdoc)
Get all file items that are used within the page.
+ Here is the call graph for this function:
+ Here is the caller graph for this function:

◆ fromXML()

ilObjTest::fromXML ( ilQTIAssessment  $assessment,
array  $mappings 
)

Receives parameters from a QTI parser and creates a valid ILIAS test object.

Parameters
ilQTIAssessment$assessment

Definition at line 3116 of file class.ilObjTest.php.

References $main_settings, $metadata, $objectives, $score_settings, addConcludingRemarksToSettingsFromImport(), addIntroductionToSettingsFromImport(), addToNewsOnOnline(), buildDateTimeImmutableFromPeriod(), ilSession\clear(), ilObjTestMainSettings\getAccessSettings(), ilObjTestMainSettings\getAdditionalSettings(), ilQTIAssessment\getComment(), ilObjTestMainSettings\getFinishingSettings(), ilObjTestScoreSettings\getGamificationSettings(), ilObjTestMainSettings\getGeneralSettings(), ilObjTestMainSettings\getIntroductionSettings(), getMainSettings(), getMainSettingsRepository(), ilObject\getObjectProperties(), ilObjTestMainSettings\getParticipantFunctionalitySettings(), ilQTIAssessment\getPresentationMaterial(), ilObjTestMainSettings\getQuestionBehaviourSettings(), ilObjTestScoreSettings\getResultDetailsSettings(), ilObjTestScoreSettings\getResultSummarySettings(), getScoreSettings(), getScoreSettingsRepository(), ilObjTestScoreSettings\getScoringSettings(), ilObjTestMainSettings\getTestBehaviourSettings(), ilQTIAssessment\getTitle(), ILIAS\Repository\int(), loadFromDb(), qtiMaterialToArray(), saveAuthorToMetadata(), saveToDb(), setActivationEndingTime(), setActivationLimited(), setActivationStartingTime(), setActivationVisibility(), ilObjTestScoreSettings\withGamificationSettings(), and ilObjTestMainSettings\withGeneralSettings().

3117  {
3118  ilSession::clear('import_mob_xhtml');
3119 
3120  $this->saveToDb(true);
3121 
3122  $main_settings = $this->getMainSettings();
3123  $general_settings = $main_settings->getGeneralSettings();
3124  $introduction_settings = $main_settings->getIntroductionSettings();
3125  $access_settings = $main_settings->getAccessSettings();
3126  $test_behaviour_settings = $main_settings->getTestBehaviourSettings();
3127  $question_behaviour_settings = $main_settings->getQuestionBehaviourSettings();
3128  $participant_functionality_settings = $main_settings->getParticipantFunctionalitySettings();
3129  $finishing_settings = $main_settings->getFinishingSettings();
3130  $additional_settings = $main_settings->getAdditionalSettings();
3131 
3132  $introduction_settings = $introduction_settings->withIntroductionEnabled(false);
3133  foreach ($assessment->objectives as $objectives) {
3134  foreach ($objectives->materials as $material) {
3135  $introduction_settings = $this->addIntroductionToSettingsFromImport(
3136  $introduction_settings,
3137  $this->qtiMaterialToArray($material),
3138  $mappings
3139  );
3140  }
3141  }
3142 
3143  if ($assessment->getPresentationMaterial()
3144  && $assessment->getPresentationMaterial()->getFlowMat(0)
3145  && $assessment->getPresentationMaterial()->getFlowMat(0)->getMaterial(0)) {
3146  $finishing_settings = $this->addConcludingRemarksToSettingsFromImport(
3147  $finishing_settings,
3148  $this->qtiMaterialToArray(
3149  $assessment->getPresentationMaterial()->getFlowMat(0)->getMaterial(0)
3150  ),
3151  $mappings
3152  );
3153  }
3154 
3155  $score_settings = $this->getScoreSettings();
3156  $scoring_settings = $score_settings->getScoringSettings();
3157  $gamification_settings = $score_settings->getGamificationSettings();
3158  $result_summary_settings = $score_settings->getResultSummarySettings();
3159  $result_details_settings = $score_settings->getResultDetailsSettings();
3160  foreach ($assessment->qtimetadata as $metadata) {
3161  switch ($metadata["label"]) {
3162  case "solution_details":
3163  $result_details_settings = $result_details_settings->withShowPassDetails((bool) $metadata["entry"]);
3164  break;
3165  case "show_solution_list_comparison":
3166  $result_details_settings = $result_details_settings->withShowSolutionListComparison((bool) $metadata["entry"]);
3167  break;
3168  case "print_bs_with_res":
3169  $result_details_settings = $result_details_settings->withShowSolutionListComparison((bool) $metadata["entry"]);
3170  break;
3171  case "author":
3172  $this->saveAuthorToMetadata($metadata["entry"]);
3173  break;
3174  case "nr_of_tries":
3175  $test_behaviour_settings = $test_behaviour_settings->withNumberOfTries((int) $metadata["entry"]);
3176  break;
3177  case 'block_after_passed':
3178  $test_behaviour_settings = $test_behaviour_settings->withBlockAfterPassedEnabled((bool) $metadata['entry']);
3179  break;
3180  case "pass_waiting":
3181  $test_behaviour_settings = $test_behaviour_settings->withPassWaiting($metadata["entry"]);
3182  break;
3183  case "kiosk":
3184  $test_behaviour_settings = $test_behaviour_settings->withKioskMode((int) $metadata["entry"]);
3185  break;
3186  case 'show_introduction':
3187  $introduction_settings = $introduction_settings->withIntroductionEnabled((bool) $metadata['entry']);
3188  break;
3189  case "showfinalstatement":
3190  case 'show_concluding_remarks':
3191  $finishing_settings = $finishing_settings->withConcludingRemarksEnabled((bool) $metadata["entry"]);
3192  break;
3193  case 'exam_conditions':
3194  $introduction_settings = $introduction_settings->withExamConditionsCheckboxEnabled($metadata['entry'] === '1');
3195  break;
3196  case "highscore_enabled":
3197  $gamification_settings = $gamification_settings->withHighscoreEnabled((bool) $metadata["entry"]);
3198  break;
3199  case "highscore_anon":
3200  $gamification_settings = $gamification_settings->withHighscoreAnon((bool) $metadata["entry"]);
3201  break;
3202  case "highscore_achieved_ts":
3203  $gamification_settings = $gamification_settings->withHighscoreAchievedTS((bool) $metadata["entry"]);
3204  break;
3205  case "highscore_score":
3206  $gamification_settings = $gamification_settings->withHighscoreScore((bool) $metadata["entry"]);
3207  break;
3208  case "highscore_percentage":
3209  $gamification_settings = $gamification_settings->withHighscorePercentage((bool) $metadata["entry"]);
3210  break;
3211  case "highscore_hints":
3212  $gamification_settings = $gamification_settings->withHighscoreHints((bool) $metadata["entry"]);
3213  break;
3214  case "highscore_wtime":
3215  $gamification_settings = $gamification_settings->withHighscoreWTime((bool) $metadata["entry"]);
3216  break;
3217  case "highscore_own_table":
3218  $gamification_settings = $gamification_settings->withHighscoreOwnTable((bool) $metadata["entry"]);
3219  break;
3220  case "highscore_top_table":
3221  $gamification_settings = $gamification_settings->withHighscoreTopTable((bool) $metadata["entry"]);
3222  break;
3223  case "highscore_top_num":
3224  $gamification_settings = $gamification_settings->withHighscoreTopNum((int) $metadata["entry"]);
3225  break;
3226  case "use_previous_answers":
3227  $participant_functionality_settings = $participant_functionality_settings->withUsePreviousAnswerAllowed((bool) $metadata["entry"]);
3228  break;
3229  case 'question_list_enabled':
3230  $participant_functionality_settings = $participant_functionality_settings->withQuestionListEnabled((bool) $metadata['entry']);
3231  // no break
3232  case "title_output":
3233  $question_behaviour_settings = $question_behaviour_settings->withQuestionTitleOutputMode((int) $metadata["entry"]);
3234  break;
3235  case "question_set_type":
3236  $general_settings = $general_settings->withQuestionSetType($metadata["entry"]);
3237  break;
3238  case "anonymity":
3239  $general_settings = $general_settings->withAnonymity((bool) $metadata["entry"]);
3240  break;
3241  case "results_presentation":
3242  $result_details_settings = $result_details_settings->withResultsPresentation((int) $metadata["entry"]);
3243  break;
3244  case "reset_processing_time":
3245  $test_behaviour_settings = $test_behaviour_settings->withResetProcessingTime($metadata["entry"] === '1');
3246  break;
3247  case "answer_feedback_points":
3248  $question_behaviour_settings = $question_behaviour_settings->withInstantFeedbackPointsEnabled((bool) $metadata["entry"]);
3249  break;
3250  case "answer_feedback":
3251  $question_behaviour_settings = $question_behaviour_settings->withInstantFeedbackGenericEnabled((bool) $metadata["entry"]);
3252  break;
3253  case 'instant_feedback_specific':
3254  $question_behaviour_settings = $question_behaviour_settings->withInstantFeedbackSpecificEnabled((bool) $metadata['entry']);
3255  break;
3256  case "instant_verification":
3257  $question_behaviour_settings = $question_behaviour_settings->withInstantFeedbackSolutionEnabled((bool) $metadata["entry"]);
3258  break;
3259  case "force_instant_feedback":
3260  $question_behaviour_settings = $question_behaviour_settings->withForceInstantFeedbackOnNextQuestion((bool) $metadata["entry"]);
3261  break;
3262  case "follow_qst_answer_fixation":
3263  $question_behaviour_settings = $question_behaviour_settings->withLockAnswerOnNextQuestionEnabled((bool) $metadata["entry"]);
3264  break;
3265  case "instant_feedback_answer_fixation":
3266  $question_behaviour_settings = $question_behaviour_settings->withLockAnswerOnInstantFeedbackEnabled((bool) $metadata["entry"]);
3267  break;
3268  case "show_cancel":
3269  case "suspend_test_allowed":
3270  $participant_functionality_settings = $participant_functionality_settings->withSuspendTestAllowed((bool) $metadata["entry"]);
3271  break;
3272  case "sequence_settings":
3273  $participant_functionality_settings = $participant_functionality_settings->withPostponedQuestionsMoveToEnd((bool) $metadata["entry"]);
3274  break;
3275  case "show_marker":
3276  $participant_functionality_settings = $participant_functionality_settings->withQuestionMarkingEnabled((bool) $metadata["entry"]);
3277  break;
3278  case "fixed_participants":
3279  $access_settings = $access_settings->withFixedParticipants((bool) $metadata["entry"]);
3280  break;
3281  case "score_reporting":
3282  $result_summary_settings = $result_summary_settings->withScoreReporting((int) $metadata["entry"]);
3283  break;
3284  case "shuffle_questions":
3285  $question_behaviour_settings = $question_behaviour_settings->withShuffleQuestions((bool) $metadata["entry"]);
3286  break;
3287  case "count_system":
3288  $scoring_settings = $scoring_settings->withCountSystem((int) $metadata["entry"]);
3289  break;
3290  case "mailnotification":
3291  $finishing_settings = $finishing_settings->withMailNotificationContentType((int) $metadata["entry"]);
3292  break;
3293  case "mailnottype":
3294  $finishing_settings = $finishing_settings->withAlwaysSendMailNotification((bool) $metadata["entry"]);
3295  break;
3296  case "exportsettings":
3297  $result_details_settings = $result_details_settings->withExportSettings((int) $metadata["entry"]);
3298  break;
3299  case "score_cutting":
3300  $scoring_settings = $scoring_settings->withScoreCutting((int) $metadata["entry"]);
3301  break;
3302  case "password":
3303  $access_settings = $access_settings->withPasswordEnabled(
3304  $metadata["entry"] !== null && $metadata["entry"] !== ''
3305  )->withPassword($metadata["entry"]);
3306  break;
3307  case "pass_scoring":
3308  $scoring_settings = $scoring_settings->withPassScoring((int) $metadata["entry"]);
3309  break;
3310  case 'pass_deletion_allowed':
3311  $result_summary_settings = $result_summary_settings->withPassDeletionAllowed((bool) $metadata["entry"]);
3312  break;
3313  case "usr_pass_overview_mode":
3314  $participant_functionality_settings = $participant_functionality_settings->withUsrPassOverviewMode((int) $metadata["entry"]);
3315  break;
3316  case "question_list":
3317  $participant_functionality_settings = $participant_functionality_settings->withQuestionListEnabled((bool) $metadata["entry"]);
3318  break;
3319 
3320  case "reporting_date":
3321  $reporting_date = $this->buildDateTimeImmutableFromPeriod($metadata['entry']);
3322  if ($reporting_date !== null) {
3323  $result_summary_settings = $result_summary_settings->withReportingDate($reporting_date);
3324  }
3325  break;
3326  case 'enable_processing_time':
3327  $test_behaviour_settings = $test_behaviour_settings->withProcessingTimeEnabled((bool) $metadata['entry']);
3328  break;
3329  case "processing_time":
3330  $test_behaviour_settings = $test_behaviour_settings->withProcessingTime($metadata['entry']);
3331  break;
3332  case "starting_time":
3333  $starting_time = $this->buildDateTimeImmutableFromPeriod($metadata['entry']);
3334  if ($starting_time !== null) {
3335  $access_settings = $access_settings->withStartTime($starting_time)
3336  ->withStartTimeEnabled(true);
3337  }
3338  break;
3339  case "ending_time":
3340  $ending_time = $this->buildDateTimeImmutableFromPeriod($metadata['entry']);
3341  if ($ending_time !== null) {
3342  $access_settings = $access_settings->withEndTime($ending_time)
3343  ->withStartTimeEnabled(true);
3344  }
3345  break;
3346  case "enable_examview":
3347  $finishing_settings = $finishing_settings->withShowAnswerOverview((bool) $metadata["entry"]);
3348  break;
3349  case 'redirection_mode':
3350  $finishing_settings = $finishing_settings->withRedirectionMode((int) $metadata['entry']);
3351  break;
3352  case 'redirection_url':
3353  $finishing_settings = $finishing_settings->withRedirectionUrl($metadata['entry']);
3354  break;
3355  case 'examid_in_test_pass':
3356  $test_behaviour_settings = $test_behaviour_settings->withExamIdInTestPassEnabled((bool) $metadata['entry']);
3357  break;
3358  case 'examid_in_test_res':
3359  $result_details_settings = $result_details_settings->withShowExamIdInTestResults((bool) $metadata["entry"]);
3360  break;
3361  case 'skill_service':
3362  $additional_settings = $additional_settings->withSkillsServiceEnabled((bool) $metadata['entry']);
3363  break;
3364  case 'show_grading_status':
3365  $result_summary_settings = $result_summary_settings->withShowGradingStatusEnabled((bool) $metadata["entry"]);
3366  break;
3367  case 'show_grading_mark':
3368  $result_summary_settings = $result_summary_settings->withShowGradingMarkEnabled((bool) $metadata["entry"]);
3369  break;
3370  case 'activation_limited':
3371  $this->setActivationLimited((bool) $metadata['entry']);
3372  break;
3373  case 'activation_start_time':
3374  $this->setActivationStartingTime($metadata['entry'] !== 'null' ? (int) $metadata['entry'] : null);
3375  break;
3376  case 'activation_end_time':
3377  $this->setActivationEndingTime($metadata['entry'] !== 'null' ? (int) $metadata['entry'] : null);
3378  break;
3379  case 'activation_visibility':
3380  $this->setActivationVisibility($metadata['entry']);
3381  break;
3382  case 'autosave':
3383  $question_behaviour_settings = $question_behaviour_settings->withAutosaveEnabled((bool) $metadata['entry']);
3384  break;
3385  case 'autosave_ival':
3386  $question_behaviour_settings = $question_behaviour_settings->withAutosaveInterval((int) $metadata['entry']);
3387  break;
3388  case 'offer_question_hints':
3389  $question_behaviour_settings = $question_behaviour_settings->withQuestionHintsEnabled((bool) $metadata['entry']);
3390  break;
3391  case 'obligations_enabled':
3392  $question_behaviour_settings = $question_behaviour_settings->withCompulsoryQuestionsEnabled((bool) $metadata['entry']);
3393  break;
3394  case 'show_summary':
3395  $participant_functionality_settings = $participant_functionality_settings->withQuestionListEnabled(($metadata['entry'] & 1) > 0)
3396  ->withUsrPassOverviewMode((int) $metadata['entry']);
3397 
3398  // no break
3399  case 'hide_info_tab':
3400  $additional_settings = $additional_settings->withHideInfoTab($metadata['entry'] === '1');
3401  }
3402  if (preg_match("/mark_step_\d+/", $metadata["label"])) {
3403  $xmlmark = $metadata["entry"];
3404  preg_match("/<short>(.*?)<\/short>/", $xmlmark, $matches);
3405  $mark_short = $matches[1];
3406  preg_match("/<official>(.*?)<\/official>/", $xmlmark, $matches);
3407  $mark_official = $matches[1];
3408  preg_match("/<percentage>(.*?)<\/percentage>/", $xmlmark, $matches);
3409  $mark_percentage = (float) $matches[1];
3410  preg_match("/<passed>(.*?)<\/passed>/", $xmlmark, $matches);
3411  $mark_passed = (int) $matches[1];
3412  $this->mark_schema->addMarkStep($mark_short, $mark_official, $mark_percentage, $mark_passed);
3413  }
3414  }
3415 
3416  $this->saveToDb();
3417  $this->getObjectProperties()->storePropertyTitleAndDescription(
3418  $this->getObjectProperties()->getPropertyTitleAndDescription()
3419  ->withTitle($assessment->getTitle())
3420  ->withDescription($assessment->getComment())
3421  );
3422  $this->addToNewsOnOnline(false, $this->getObjectProperties()->getPropertyIsOnline()->getIsOnline());
3424  ->withGeneralSettings($general_settings)
3425  ->withIntroductionSettings($introduction_settings)
3426  ->withAccessSettings($access_settings)
3427  ->withParticipantFunctionalitySettings($participant_functionality_settings)
3428  ->withTestBehaviourSettings($test_behaviour_settings)
3429  ->withQuestionBehaviourSettings($question_behaviour_settings)
3430  ->withFinishingSettings($finishing_settings)
3431  ->withAdditionalSettings($additional_settings);
3432  $this->getMainSettingsRepository()->store($main_settings);
3433  $this->main_settings = $main_settings;
3434 
3436  ->withGamificationSettings($gamification_settings)
3437  ->withScoringSettings($scoring_settings)
3438  ->withResultDetailsSettings($result_details_settings)
3439  ->withResultSummarySettings($result_summary_settings);
3441  $this->score_settings = $score_settings;
3442  $this->loadFromDb();
3443  }
addConcludingRemarksToSettingsFromImport(ilObjTestSettingsFinishing $settings, array $material, array $mappings)
ilObjTestScoreSettings $score_settings
withGamificationSettings(ilObjTestSettingsGamification $settings)
setActivationStartingTime(?int $starting_time=null)
qtiMaterialToArray($a_material)
Reads an QTI material tag and creates a text string.
buildDateTimeImmutableFromPeriod(?string $period)
setActivationLimited($a_value)
setActivationEndingTime(?int $ending_time=null)
addIntroductionToSettingsFromImport(ilObjTestSettingsIntroduction $settings, array $material, array $mappings)
saveToDb(bool $properties_only=false)
$objectives
$metadata
A reference to an IMS compatible matadata set.
setActivationVisibility($a_value)
addToNewsOnOnline(bool $old_online_status, bool $new_online_status)
ilObjTestMainSettings $main_settings
saveAuthorToMetadata($author="")
Saves an authors name into the lifecycle metadata if no lifecycle metadata exists This will only be c...
getScoreSettingsRepository()
static clear(string $a_var)
withGeneralSettings(ilObjTestSettingsGeneral $settings)
+ Here is the call graph for this function:

◆ getAccessFilteredParticipantList()

ilObjTest::getAccessFilteredParticipantList ( )

Definition at line 2578 of file class.ilObjTest.php.

References $access_filtered_participant_list.

Referenced by evalTotalPersonsArray(), and getParticipantsForTestAndQuestion().

2579  {
2581  }
ilTestParticipantList $access_filtered_participant_list
+ Here is the caller graph for this function:

◆ getActivationEndingTime()

ilObjTest::getActivationEndingTime ( )

Definition at line 7543 of file class.ilObjTest.php.

References $activation_ending_time.

Referenced by addDefaults(), saveToDb(), and toXML().

7543  : ?int
7544  {
7546  }
int $activation_ending_time
+ Here is the caller graph for this function:

◆ getActivationStartingTime()

ilObjTest::getActivationStartingTime ( )

Definition at line 7538 of file class.ilObjTest.php.

References $activation_starting_time.

Referenced by addDefaults(), saveToDb(), and toXML().

7538  : ?int
7539  {
7541  }
int $activation_starting_time
+ Here is the caller graph for this function:

◆ getActivationVisibility()

ilObjTest::getActivationVisibility ( )

Definition at line 7243 of file class.ilObjTest.php.

References $activation_visibility.

Referenced by addDefaults(), saveToDb(), and toXML().

7243  : bool
7244  {
7246  }
bool $activation_visibility
+ Here is the caller graph for this function:

◆ getActiveIdOfUser()

ilObjTest::getActiveIdOfUser (   $user_id = "",
  $anonymous_id = "" 
)

Gets the active id of a given user.

Parameters
integer$user_idThe database id of the user
string$anonymous_idThe anonymous id if the test is an anonymized test
Returns
integer The active ID public

Definition at line 1712 of file class.ilObjTest.php.

References ANONYMOUS_USER_ID, ilSession\get(), getTestId(), and ILIAS\Repository\user().

Referenced by allObligationsAnswered(), getAllQuestions(), getExistingQuestions(), isExecutable(), loadQuestions(), ilCourseObjectiveResult\resetTestForUser(), and setQuestionSetSolved().

1712  : ?int
1713  {
1714  if (!$user_id) {
1715  $user_id = $this->user->getId();
1716  }
1717 
1718  $tst_access_code = ilSession::get('tst_access_code');
1719  if (is_array($tst_access_code) &&
1720  $this->user->getId() === ANONYMOUS_USER_ID &&
1721  isset($tst_access_code[$this->getTestId()]) &&
1722  $tst_access_code[$this->getTestId()] !== '') {
1723  $result = $this->db->queryF(
1724  'SELECT active_id FROM tst_active WHERE user_fi = %s AND test_fi = %s AND anonymous_id = %s',
1725  ['integer', 'integer', 'text'],
1726  [$user_id, $this->test_id, $tst_access_code[$this->getTestId()]]
1727  );
1728  } elseif ((string) $anonymous_id !== '') {
1729  $result = $this->db->queryF(
1730  'SELECT active_id FROM tst_active WHERE user_fi = %s AND test_fi = %s AND anonymous_id = %s',
1731  ['integer', 'integer', 'text'],
1732  [$user_id, $this->test_id, $anonymous_id]
1733  );
1734  } else {
1735  if ((int) $user_id === ANONYMOUS_USER_ID) {
1736  return null;
1737  }
1738  $result = $this->db->queryF(
1739  'SELECT active_id FROM tst_active WHERE user_fi = %s AND test_fi = %s',
1740  ['integer', 'integer'],
1741  [$user_id, $this->test_id]
1742  );
1743  }
1744 
1745  if ($result->numRows()) {
1746  $row = $this->db->fetchAssoc($result);
1747  return (int) $row['active_id'];
1748  }
1749 
1750  return null;
1751  }
static get(string $a_var)
const ANONYMOUS_USER_ID
Definition: constants.php:27
getTestId()
Gets the database id of the additional test data.
+ Here is the call graph for this function:
+ Here is the caller graph for this function:

◆ getActiveParticipantList()

ilObjTest::getActiveParticipantList ( )

Definition at line 4709 of file class.ilObjTest.php.

References getTestParticipants(), ILIAS\Repository\lng(), and ILIAS\Repository\user().

4710  {
4711  $participant_list = new ilTestParticipantList($this, $this->user, $this->lng, $this->db);
4712  $participant_list->initializeFromDbRows($this->getTestParticipants());
4713 
4714  return $participant_list;
4715  }
+ Here is the call graph for this function:

◆ getAggregatedResultsData()

ilObjTest::getAggregatedResultsData ( )

Returns the aggregated test results.

public

Definition at line 6870 of file class.ilObjTest.php.

References $data, $results, evalTotalStartedAverageTime(), getCompleteEvaluationData(), and ILIAS\Repository\lng().

6870  : array
6871  {
6872  $data = &$this->getCompleteEvaluationData();
6873  $foundParticipants = $data->getParticipants();
6874  $results = ["overview" => [], "questions" => []];
6875  if (count($foundParticipants)) {
6876  $results["overview"][$this->lng->txt("tst_eval_total_persons")] = count($foundParticipants);
6877  $total_finished = $data->getTotalFinishedParticipants();
6878  $results["overview"][$this->lng->txt("tst_eval_total_finished")] = $total_finished;
6879  $average_time = $this->evalTotalStartedAverageTime($data->getParticipantIds());
6880  $diff_seconds = $average_time;
6881  $diff_hours = floor($diff_seconds / 3600);
6882  $diff_seconds -= $diff_hours * 3600;
6883  $diff_minutes = floor($diff_seconds / 60);
6884  $diff_seconds -= $diff_minutes * 60;
6885  $results["overview"][$this->lng->txt("tst_eval_total_finished_average_time")] = sprintf("%02d:%02d:%02d", $diff_hours, $diff_minutes, $diff_seconds);
6886  $total_passed = 0;
6887  $total_passed_reached = 0;
6888  $total_passed_max = 0;
6889  $total_passed_time = 0;
6890  foreach ($foundParticipants as $userdata) {
6891  if ($userdata->getPassed()) {
6892  $total_passed++;
6893  $total_passed_reached += $userdata->getReached();
6894  $total_passed_max += $userdata->getMaxpoints();
6895  $total_passed_time += $userdata->getTimeOfWork();
6896  }
6897  }
6898  $average_passed_reached = $total_passed ? $total_passed_reached / $total_passed : 0;
6899  $average_passed_max = $total_passed ? $total_passed_max / $total_passed : 0;
6900  $average_passed_time = $total_passed ? $total_passed_time / $total_passed : 0;
6901  $results["overview"][$this->lng->txt("tst_eval_total_passed")] = $total_passed;
6902  $results["overview"][$this->lng->txt("tst_eval_total_passed_average_points")] = sprintf("%2.2f", $average_passed_reached) . " " . strtolower($this->lng->txt("of")) . " " . sprintf("%2.2f", $average_passed_max);
6903  $average_time = $average_passed_time;
6904  $diff_seconds = $average_time;
6905  $diff_hours = floor($diff_seconds / 3600);
6906  $diff_seconds -= $diff_hours * 3600;
6907  $diff_minutes = floor($diff_seconds / 60);
6908  $diff_seconds -= $diff_minutes * 60;
6909  $results["overview"][$this->lng->txt("tst_eval_total_passed_average_time")] = sprintf("%02d:%02d:%02d", $diff_hours, $diff_minutes, $diff_seconds);
6910  }
6911 
6912  foreach ($data->getQuestionTitles() as $question_id => $question_title) {
6913  $answered = 0;
6914  $reached = 0;
6915  $max = 0;
6916  foreach ($foundParticipants as $userdata) {
6917  for ($i = 0; $i <= $userdata->getLastPass(); $i++) {
6918  if (is_object($userdata->getPass($i))) {
6919  $question = $userdata->getPass($i)->getAnsweredQuestionByQuestionId($question_id);
6920  if (is_array($question)) {
6921  $answered++;
6922  $reached += $question["reached"];
6923  $max += $question["points"];
6924  }
6925  }
6926  }
6927  }
6928  $percent = $max ? $reached / $max * 100.0 : 0;
6929  $results["questions"][$question_id] = [
6930  $question_title,
6931  sprintf("%.2f", $answered ? $reached / $answered : 0) . " " . strtolower($this->lng->txt("of")) . " " . sprintf("%.2f", $answered ? $max / $answered : 0),
6932  sprintf("%.2f", $percent) . "%",
6933  $answered,
6934  sprintf("%.2f", $answered ? $reached / $answered : 0),
6935  sprintf("%.2f", $answered ? $max / $answered : 0),
6936  $percent / 100.0
6937  ];
6938  }
6939  return $results;
6940  }
evalTotalStartedAverageTime(?array $active_ids_to_filter=null)
$results
& getCompleteEvaluationData($withStatistics=true, $filterby="", $filtertext="")
+ Here is the call graph for this function:

◆ getAllQuestions()

& ilObjTest::getAllQuestions (   $pass = null)

Returns all questions of a test in test order.

Returns
array An array containing the id's as keys and the database row objects as values public

Definition at line 1675 of file class.ilObjTest.php.

References getActiveIdOfUser(), isRandomTest(), loadQuestions(), and ILIAS\Repository\user().

1675  : array
1676  {
1677  $result_array = [];
1678  if ($this->isRandomTest()) {
1679  $active_id = $this->getActiveIdOfUser($this->user->getId());
1680  $this->loadQuestions($active_id, $pass);
1681  if (count($this->questions) == 0) {
1682  return $result_array;
1683  }
1684  if (is_null($pass)) {
1685  $pass = self::_getPass($active_id);
1686  }
1687  $result = $this->db->queryF(
1688  "SELECT qpl_questions.* FROM qpl_questions, tst_test_rnd_qst WHERE tst_test_rnd_qst.question_fi = qpl_questions.question_id AND tst_test_rnd_qst.active_fi = %s AND tst_test_rnd_qst.pass = %s AND " . $this->db->in('qpl_questions.question_id', $this->questions, false, 'integer'),
1689  ['integer','integer'],
1690  [$active_id, $pass]
1691  );
1692  } else {
1693  if (count($this->questions) == 0) {
1694  return $result_array;
1695  }
1696  $result = $this->db->query("SELECT qpl_questions.* FROM qpl_questions, tst_test_question WHERE tst_test_question.question_fi = qpl_questions.question_id AND " . $this->db->in('qpl_questions.question_id', $this->questions, false, 'integer'));
1697  }
1698  while ($row = $this->db->fetchAssoc($result)) {
1699  $result_array[$row["question_id"]] = $row;
1700  }
1701  return $result_array;
1702  }
loadQuestions(int $active_id=0, ?int $pass=null)
Load the test question id&#39;s from the database.
getActiveIdOfUser($user_id="", $anonymous_id="")
Gets the active id of a given user.
isRandomTest()
Returns the fact wether this test is a random questions test or not.
+ Here is the call graph for this function:

◆ getAllTestResults()

ilObjTest::getAllTestResults (   $participants,
  $prepareForCSV = true 
)

returns all test results for all participants

Parameters
array$partipantsarray of user ids
booleanif true, the result will be prepared for csv output (see processCSVRow)
Returns
array of fields, see code for column titles

Definition at line 5109 of file class.ilObjTest.php.

References $results, _getResultPass(), _instanciateQuestion(), getAnonymity(), ILIAS\Repository\lng(), and processCSVRow().

5109  : array
5110  {
5111  $results = [];
5112  $row = [
5113  "user_id" => $this->lng->txt("user_id"),
5114  "matriculation" => $this->lng->txt("matriculation"),
5115  "lastname" => $this->lng->txt("lastname"),
5116  "firstname" => $this->lng->txt("firstname"),
5117  "login" => $this->lng->txt("login"),
5118  "reached_points" => $this->lng->txt("tst_reached_points"),
5119  "max_points" => $this->lng->txt("tst_maximum_points"),
5120  "percent_value" => $this->lng->txt("tst_percent_solved"),
5121  "mark" => $this->lng->txt("tst_mark"),
5122  "passed" => $this->lng->txt("tst_mark_passed"),
5123  ];
5124  $results[] = $row;
5125  if (count($participants)) {
5126  foreach ($participants as $active_id => $user_rec) {
5127  $mark = '';
5128  $row = [];
5129  $reached_points = 0;
5130  $max_points = 0;
5131  $pass = ilObjTest::_getResultPass($active_id);
5132  // abort if no valid pass can be found
5133  if (!is_int($pass)) {
5134  continue;
5135  }
5136  foreach ($this->questions as $value) {
5137  $question = ilObjTest::_instanciateQuestion($value);
5138  if (is_object($question)) {
5139  $max_points += $question->getMaximumPoints();
5140  $reached_points += $question->getReachedPoints($active_id, $pass);
5141  }
5142  }
5143  if ($max_points > 0) {
5144  $percentvalue = $reached_points / $max_points;
5145  if ($percentvalue < 0) {
5146  $percentvalue = 0.0;
5147  }
5148  } else {
5149  $percentvalue = 0;
5150  }
5151  $mark_obj = $this->mark_schema->getMatchingMark($percentvalue * 100);
5152  $passed = "";
5153  if ($mark_obj) {
5154  $mark = $mark_obj->getOfficialName();
5155  }
5156  if ($this->getAnonymity()) {
5157  $user_rec['firstname'] = "";
5158  $user_rec['lastname'] = $this->lng->txt("anonymous");
5159  }
5160  $row = [
5161  "user_id" => $user_rec['usr_id'],
5162  "matriculation" => $user_rec['matriculation'],
5163  "lastname" => $user_rec['lastname'],
5164  "firstname" => $user_rec['firstname'],
5165  "login" => $user_rec['login'],
5166  "reached_points" => $reached_points,
5167  "max_points" => $max_points,
5168  "percent_value" => $percentvalue,
5169  "mark" => $mark,
5170  "passed" => $user_rec['passed'] ? '1' : '0',
5171  ];
5172  $results[] = $prepareForCSV ? $this->processCSVRow($row, true) : $row;
5173  }
5174  }
5175  return $results;
5176  }
static _instanciateQuestion($question_id)
Creates an instance of a question with a given question id.
static _getResultPass($active_id)
Retrieves the pass number that should be counted for a given user.
$results
processCSVRow(mixed $row, bool $quote_all=false, string $separator=";")
Processes an array as a CSV row and converts the array values to correct CSV values.
+ Here is the call graph for this function:

◆ getAnonymity()

ilObjTest::getAnonymity ( )

Definition at line 6000 of file class.ilObjTest.php.

References getMainSettings().

Referenced by buildName(), evalTotalParticipantsArray(), evalTotalPersonsArray(), getAllTestResults(), ilTestExportAbstract\getDatarows(), getDetailedTestResults(), getEvaluationAdditionalFields(), ilTestExportAbstract\getHeaderRow(), getInvitedUsers(), getParticipants(), getTestParticipants(), getUserData(), isHighscoreAnon(), and userLookupFullName().

6000  : bool
6001  {
6002  return $this->getMainSettings()->getGeneralSettings()->getAnonymity();
6003  }
+ Here is the call graph for this function:
+ Here is the caller graph for this function:

◆ getAnsweredQuestionCount()

ilObjTest::getAnsweredQuestionCount (   $active_id,
  $pass = null 
)

Retrieves the number of answered questions for a given user in a given test.

Parameters
integer$user_idThe user id
integer$test_idThe test id
integer$passThe pass of the test (optional)
Returns
integer The number of answered questions public

Definition at line 5343 of file class.ilObjTest.php.

References isRandomTest(), and loadQuestions().

5343  : int
5344  {
5345  if ($this->isRandomTest()) {
5346  $this->loadQuestions($active_id, $pass);
5347  }
5348  $workedthrough = 0;
5349  foreach ($this->questions as $value) {
5350  if ($this->questioninfo->lookupResultRecordExist($active_id, $value, $pass)) {
5351  $workedthrough += 1;
5352  }
5353  }
5354  return $workedthrough;
5355  }
loadQuestions(int $active_id=0, ?int $pass=null)
Load the test question id&#39;s from the database.
isRandomTest()
Returns the fact wether this test is a random questions test or not.
+ Here is the call graph for this function:

◆ getAnswerFeedbackPoints()

ilObjTest::getAnswerFeedbackPoints ( )

Definition at line 834 of file class.ilObjTest.php.

References getMainSettings().

834  : bool
835  {
836  return $this->getMainSettings()->getQuestionBehaviourSettings()->getInstantFeedbackPointsEnabled();
837  }
+ Here is the call graph for this function:

◆ getAuthor()

ilObjTest::getAuthor ( )

Gets the authors name of the ilObjTest object.

Returns
string The string containing the name of the test author public
See also
$author

Definition at line 4363 of file class.ilObjTest.php.

References $id, ilObject\getId(), and ilObject\getType().

Referenced by saveToDb(), and toXML().

4363  : string
4364  {
4365  $author = [];
4366  $md = new ilMD($this->getId(), 0, $this->getType());
4367  $md_life = $md->getLifecycle();
4368  if ($md_life) {
4369  $ids = $md_life->getContributeIds();
4370  foreach ($ids as $id) {
4371  $md_cont = $md_life->getContribute($id);
4372  if (strcmp($md_cont->getRole(), "Author") == 0) {
4373  $entids = $md_cont->getEntityIds();
4374  foreach ($entids as $entid) {
4375  $md_ent = $md_cont->getEntity($entid);
4376  array_push($author, $md_ent->getEntity());
4377  }
4378  }
4379  }
4380  }
4381  return join(", ", $author);
4382  }
$id
plugin.php for ilComponentBuildPluginInfoObjectiveTest::testAddPlugins
Definition: plugin.php:23
string $author
+ Here is the call graph for this function:
+ Here is the caller graph for this function:

◆ getAutosave()

ilObjTest::getAutosave ( )

Definition at line 7513 of file class.ilObjTest.php.

References getMainSettings().

Referenced by ilTestResultsFactory\buildPassResults().

7513  : bool
7514  {
7515  return $this->getMainSettings()->getQuestionBehaviourSettings()->getAutosaveEnabled();
7516  }
+ Here is the call graph for this function:
+ Here is the caller graph for this function:

◆ getAvailableDefaults()

ilObjTest::getAvailableDefaults ( )

Returns the available test defaults for the active user.

Returns
array An array containing the defaults public

Definition at line 6097 of file class.ilObjTest.php.

References ILIAS\Repository\user().

6097  : array
6098  {
6099  $result = $this->db->queryF(
6100  "SELECT * FROM tst_test_defaults WHERE user_fi = %s ORDER BY name ASC",
6101  ['integer'],
6102  [$this->user->getId()]
6103  );
6104  $defaults = [];
6105  while ($row = $this->db->fetchAssoc($result)) {
6106  $defaults[$row["test_defaults_id"]] = $row;
6107  }
6108  return $defaults;
6109  }
+ Here is the call graph for this function:

◆ getAvailableQuestionpools()

ilObjTest::getAvailableQuestionpools (   $use_object_id = false,
  $equal_points = false,
  $could_be_offline = false,
  $show_path = false,
  $with_questioncount = false,
  $permission = "read" 
)

Returns the available question pools for the active user.

Returns
array The available question pools public

Definition at line 2870 of file class.ilObjTest.php.

References ilObjQuestionPool\_getAvailableQuestionpools().

2870  : array
2871  {
2872  return ilObjQuestionPool::_getAvailableQuestionpools($use_object_id, $equal_points, $could_be_offline, $show_path, $with_questioncount, $permission);
2873  }
static _getAvailableQuestionpools( $use_object_id=false, $equal_points=false, $could_be_offline=false, $showPath=false, $with_questioncount=false, $permission='read', $usr_id='')
Returns the available question pools for the active user.
+ Here is the call graph for this function:

◆ getAvailableQuestions()

ilObjTest::getAvailableQuestions (   $arr_filter,
  $completeonly = 0 
)

Calculates the available questions for a test.

public

Definition at line 3036 of file class.ilObjTest.php.

References XapiProxy\$plugin, ilObjQuestionPool\_getAvailableQuestionpools(), ilAssQuestionType\completeMissingPluginName(), getExistingQuestions(), and ILIAS\Repository\lng().

3036  : array
3037  {
3038  $available_pools = array_keys(ilObjQuestionPool::_getAvailableQuestionpools(true, false, false, false, false));
3039  $available = "";
3040  if (count($available_pools)) {
3041  $available = " AND " . $this->db->in('qpl_questions.obj_fi', $available_pools, false, 'integer');
3042  } else {
3043  return [];
3044  }
3045  if ($completeonly) {
3046  $available .= " AND qpl_questions.complete = " . $this->db->quote("1", 'text');
3047  }
3048 
3049  $where = "";
3050  if (is_array($arr_filter)) {
3051  if (array_key_exists('title', $arr_filter) && strlen($arr_filter['title'])) {
3052  $where .= " AND " . $this->db->like('qpl_questions.title', 'text', "%%" . $arr_filter['title'] . "%%");
3053  }
3054  if (array_key_exists('description', $arr_filter) && strlen($arr_filter['description'])) {
3055  $where .= " AND " . $this->db->like('qpl_questions.description', 'text', "%%" . $arr_filter['description'] . "%%");
3056  }
3057  if (array_key_exists('author', $arr_filter) && strlen($arr_filter['author'])) {
3058  $where .= " AND " . $this->db->like('qpl_questions.author', 'text', "%%" . $arr_filter['author'] . "%%");
3059  }
3060  if (array_key_exists('type', $arr_filter) && strlen($arr_filter['type'])) {
3061  $where .= " AND qpl_qst_type.type_tag = " . $this->db->quote($arr_filter['type'], 'text');
3062  }
3063  if (array_key_exists('qpl', $arr_filter) && strlen($arr_filter['qpl'])) {
3064  $where .= " AND " . $this->db->like('object_data.title', 'text', "%%" . $arr_filter['qpl'] . "%%");
3065  }
3066  }
3067 
3068  $original_ids = &$this->getExistingQuestions();
3069  $original_clause = " qpl_questions.original_id IS NULL";
3070  if (count($original_ids)) {
3071  $original_clause = " qpl_questions.original_id IS NULL AND " . $this->db->in('qpl_questions.question_id', $original_ids, true, 'integer');
3072  }
3073 
3074  $query_result = $this->db->query("
3075  SELECT qpl_questions.*, qpl_questions.tstamp,
3076  qpl_qst_type.type_tag, qpl_qst_type.plugin, qpl_qst_type.plugin_name,
3077  object_data.title parent_title
3078  FROM qpl_questions, qpl_qst_type, object_data
3079  WHERE $original_clause $available
3080  AND object_data.obj_id = qpl_questions.obj_fi
3081  AND qpl_questions.tstamp > 0
3082  AND qpl_questions.question_type_fi = qpl_qst_type.question_type_id
3083  $where
3084  ");
3085  $rows = [];
3086 
3087  if ($query_result->numRows()) {
3088  while ($row = $this->db->fetchAssoc($query_result)) {
3090 
3091  if (!$row['plugin']) {
3092  $row[ 'ttype' ] = $this->lng->txt($row[ "type_tag" ]);
3093 
3094  $rows[] = $row;
3095  continue;
3096  }
3097 
3098  $plugin = $this->component_repository->getPluginByName($row['plugin_name']);
3099  if (!$plugin->isActive()) {
3100  continue;
3101  }
3102 
3103  $pl = $this->component_factory->getPlugin($plugin->getId());
3104  $row[ 'ttype' ] = $pl->getQuestionTypeTranslation();
3105 
3106  $rows[] = $row;
3107  }
3108  }
3109  return $rows;
3110  }
static completeMissingPluginName($question_type_data)
static _getAvailableQuestionpools( $use_object_id=false, $equal_points=false, $could_be_offline=false, $showPath=false, $with_questioncount=false, $permission='read', $usr_id='')
Returns the available question pools for the active user.
& getExistingQuestions($pass=null)
Get the id&#39;s of the questions which are already part of the test.
+ Here is the call graph for this function:

◆ getCompleteEvaluationData()

& ilObjTest::getCompleteEvaluationData (   $withStatistics = true,
  $filterby = "",
  $filtertext = "" 
)

Definition at line 2673 of file class.ilObjTest.php.

References $data, and getUnfilteredEvaluationData().

Referenced by getAggregatedResultsData().

2674  {
2676  if ($withStatistics) {
2677  $data->calculateStatistics();
2678  }
2679  $data->setFilter($filterby, $filtertext);
2680  return $data;
2681  }
getUnfilteredEvaluationData()
+ Here is the call graph for this function:
+ Here is the caller graph for this function:

◆ getCompleteManualFeedback()

static ilObjTest::getCompleteManualFeedback ( int  $question_id)
static

Retrieves the manual feedback for a question in a test.

Parameters
integer$question_idQuestion ID
Returns
array The feedback text public

Definition at line 6573 of file class.ilObjTest.php.

References $DIC, $ilDB, and ilRTE\_replaceMediaObjectImageSrc().

6573  : array
6574  {
6575  global $DIC;
6576  $ilDB = $DIC['ilDB'];
6577 
6578  $feedback = [];
6579  $result = $ilDB->queryF(
6580  "SELECT * FROM tst_manual_fb WHERE question_fi = %s",
6581  ['integer'],
6582  [$question_id]
6583  );
6584 
6585  while ($row = $ilDB->fetchAssoc($result)) {
6586  $active = $row['active_fi'];
6587  $pass = $row['pass'];
6588  $question = $row['question_fi'];
6589 
6590  $row['feedback'] = ilRTE::_replaceMediaObjectImageSrc($row['feedback'] ?? '', 1);
6591 
6592  $feedback[$active][$pass][$question] = $row;
6593  }
6594 
6595  return $feedback;
6596  }
static _replaceMediaObjectImageSrc(string $a_text, int $a_direction=0, string $nic='')
Replaces image source from mob image urls with the mob id or replaces mob id with the correct image s...
global $DIC
Definition: feed.php:28
+ Here is the call graph for this function:

◆ getCompleteWorkingTime()

ilObjTest::getCompleteWorkingTime (   $user_id)

Returns the complete working time in seconds a user worked on the test.

Returns
integer The working time in seconds public

Definition at line 2023 of file class.ilObjTest.php.

References getTestId().

2023  : int
2024  {
2025  $result = $this->db->queryF(
2026  "SELECT tst_times.* FROM tst_active, tst_times WHERE tst_active.test_fi = %s AND tst_active.active_id = tst_times.active_fi AND tst_active.user_fi = %s",
2027  ['integer','integer'],
2028  [$this->getTestId(), $user_id]
2029  );
2030  $time = 0;
2031  while ($row = $this->db->fetchAssoc($result)) {
2032  preg_match("/(\d{4})-(\d{2})-(\d{2}) (\d{2}):(\d{2}):(\d{2})/", $row["started"], $matches);
2033  $epoch_1 = mktime(
2034  (int) $matches[4],
2035  (int) $matches[5],
2036  (int) $matches[6],
2037  (int) $matches[2],
2038  (int) $matches[3],
2039  (int) $matches[1]
2040  );
2041  preg_match("/(\d{4})-(\d{2})-(\d{2}) (\d{2}):(\d{2}):(\d{2})/", $row["finished"], $matches);
2042  $epoch_2 = mktime(
2043  (int) $matches[4],
2044  (int) $matches[5],
2045  (int) $matches[6],
2046  (int) $matches[2],
2047  (int) $matches[3],
2048  (int) $matches[1]
2049  );
2050  $time += ($epoch_2 - $epoch_1);
2051  }
2052  return $time;
2053  }
getTestId()
Gets the database id of the additional test data.
+ Here is the call graph for this function:

◆ getCompleteWorkingTimeOfParticipant()

ilObjTest::getCompleteWorkingTimeOfParticipant (   $active_id)

Returns the complete working time in seconds for a test participant.

Returns
integer The working time in seconds for the test participant public

Definition at line 2115 of file class.ilObjTest.php.

References getTestId().

2115  : int
2116  {
2117  $result = $this->db->queryF(
2118  "SELECT tst_times.* FROM tst_active, tst_times WHERE tst_active.test_fi = %s AND tst_active.active_id = tst_times.active_fi AND tst_active.active_id = %s ORDER BY tst_times.active_fi, tst_times.started",
2119  ['integer','integer'],
2120  [$this->getTestId(), $active_id]
2121  );
2122  $time = 0;
2123  while ($row = $this->db->fetchAssoc($result)) {
2124  preg_match("/(\d{4})-(\d{2})-(\d{2}) (\d{2}):(\d{2}):(\d{2})/", $row["started"], $matches);
2125  $epoch_1 = mktime(
2126  (int) $matches[4],
2127  (int) $matches[5],
2128  (int) $matches[6],
2129  (int) $matches[2],
2130  (int) $matches[3],
2131  (int) $matches[1]
2132  );
2133  preg_match("/(\d{4})-(\d{2})-(\d{2}) (\d{2}):(\d{2}):(\d{2})/", $row["finished"], $matches);
2134  $epoch_2 = mktime(
2135  (int) $matches[4],
2136  (int) $matches[5],
2137  (int) $matches[6],
2138  (int) $matches[2],
2139  (int) $matches[3],
2140  (int) $matches[1]
2141  );
2142  $time += ($epoch_2 - $epoch_1);
2143  }
2144  return $time;
2145  }
getTestId()
Gets the database id of the additional test data.
+ Here is the call graph for this function:

◆ getCompleteWorkingTimeOfParticipants()

& ilObjTest::getCompleteWorkingTimeOfParticipants ( )

Returns the complete working time in seconds for all test participants.

Returns
array An array containing the working time in seconds for all test participants public

Definition at line 2061 of file class.ilObjTest.php.

References _getCompleteWorkingTimeOfParticipants(), and getTestId().

2061  : array
2062  {
2063  return $this->_getCompleteWorkingTimeOfParticipants($this->getTestId());
2064  }
getTestId()
Gets the database id of the additional test data.
& _getCompleteWorkingTimeOfParticipants($test_id)
Returns the complete working time in seconds for all test participants.
+ Here is the call graph for this function:

◆ getConcludingRemarksPageId()

ilObjTest::getConcludingRemarksPageId ( )

Definition at line 7306 of file class.ilObjTest.php.

References ilObject\getId(), getMainSettings(), and getMainSettingsRepository().

7306  : int
7307  {
7308  $page_id = $this->getMainSettings()->getFinishingSettings()->getConcludingRemarksPageId();
7309  if ($page_id !== null) {
7310  return $page_id;
7311  }
7312 
7313  $page_object = new ilTestPage();
7314  $page_object->setParentId($this->getId());
7315  $new_page_id = $page_object->createPageWithNextId();
7316  $settings = $this->getMainSettings()->getFinishingSettings()
7317  ->withConcludingRemarksPageId($new_page_id);
7318  $this->getMainSettingsRepository()->store(
7319  $this->getMainSettings()->withFinishingSettings($settings)
7320  );
7321  return $new_page_id;
7322  }
ilSetting $settings
ilTestEditPageGUI: ilPageEditorGUI, ilEditClipboardGUI, ilMDEditorGUI ilTestEditPageGUI: ilPublicUse...
+ Here is the call graph for this function:

◆ getCountSystem()

ilObjTest::getCountSystem ( )

Definition at line 849 of file class.ilObjTest.php.

References getScoreSettings().

Referenced by toXML().

849  : int
850  {
851  return $this->getScoreSettings()->getScoringSettings()->getCountSystem();
852  }
+ Here is the call graph for this function:
+ Here is the caller graph for this function:

◆ getDetailedTestResults()

ilObjTest::getDetailedTestResults (   $participants)

returns all test results for all participants

Parameters
array$partipantsarray of user ids
booleanif true, the result will be prepared for csv output (see processCSVRow)
Returns
array of fields, see code for column titles

Definition at line 6722 of file class.ilObjTest.php.

References $results, _getResultPass(), _instanciateQuestion(), getAnonymity(), and ILIAS\Repository\lng().

6722  : array
6723  {
6724  $results = [];
6725  if (count($participants)) {
6726  foreach ($participants as $active_id => $user_rec) {
6727  $row = [];
6728  $reached_points = 0;
6729  $max_points = 0;
6730  $pass = ilObjTest::_getResultPass($active_id);
6731  foreach ($this->questions as $value) {
6732  $question = ilObjTest::_instanciateQuestion($value);
6733  if (is_object($question)) {
6734  $max_points += $question->getMaximumPoints();
6735  $reached_points += $question->getReachedPoints($active_id, $pass);
6736  if ($max_points > 0) {
6737  $percentvalue = $reached_points / $max_points;
6738  if ($percentvalue < 0) {
6739  $percentvalue = 0.0;
6740  }
6741  } else {
6742  $percentvalue = 0;
6743  }
6744  if ($this->getAnonymity()) {
6745  $user_rec['firstname'] = "";
6746  $user_rec['lastname'] = $this->lng->txt("anonymous");
6747  }
6748  $row = [
6749  "user_id" => $user_rec['usr_id'],
6750  "matriculation" => $user_rec['matriculation'],
6751  "lastname" => $user_rec['lastname'],
6752  "firstname" => $user_rec['firstname'],
6753  "login" => $user_rec['login'],
6754  "question_id" => $question->getId(),
6755  "question_title" => $question->getTitle(),
6756  "reached_points" => $reached_points,
6757  "max_points" => $max_points,
6758  "passed" => $user_rec['passed'] ? '1' : '0',
6759  ];
6760  $results[] = $row;
6761  }
6762  }
6763  }
6764  }
6765  return $results;
6766  }
static _instanciateQuestion($question_id)
Creates an instance of a question with a given question id.
static _getResultPass($active_id)
Retrieves the pass number that should be counted for a given user.
$results
+ Here is the call graph for this function:

◆ getEnableExamview()

ilObjTest::getEnableExamview ( )

Definition at line 7523 of file class.ilObjTest.php.

References getMainSettings().

7523  : bool
7524  {
7525  return $this->getMainSettings()->getFinishingSettings()->getShowAnswerOverview();
7526  }
+ Here is the call graph for this function:

◆ getEnableProcessingTime()

ilObjTest::getEnableProcessingTime ( )

Definition at line 1063 of file class.ilObjTest.php.

References getMainSettings().

Referenced by isExecutable(), and isMaxProcessingTimeReached().

1063  : bool
1064  {
1065  return $this->getMainSettings()->getTestBehaviourSettings()->getProcessingTimeEnabled();
1066  }
+ Here is the call graph for this function:
+ Here is the caller graph for this function:

◆ getEndingTime()

ilObjTest::getEndingTime ( )

Definition at line 1089 of file class.ilObjTest.php.

References getMainSettings().

Referenced by endingTimeReached(), isExecutable(), ILIAS\Test\Presentation\WorkingTime\prepareWorkingTimeJsTemplate(), and toXML().

1089  : int
1090  {
1091  $end_time = $this->getMainSettings()->getAccessSettings()->getEndTime();
1092  return $end_time !== null ? $end_time->getTimestamp() : 0;
1093  }
+ Here is the call graph for this function:
+ Here is the caller graph for this function:

◆ getEvaluationAdditionalFields()

ilObjTest::getEvaluationAdditionalFields ( )

Gets additional user fields that should be shown in the user evaluation.

Returns
array An array containing the database fields that should be shown in the evaluation

Definition at line 6970 of file class.ilObjTest.php.

References getAnonymity(), ilObject\getRefId(), and ILIAS\Repository\settings().

6970  : array
6971  {
6972  $table_gui = new ilEvaluationAllTableGUI(
6973  new ilObjTestGUI($this->getRefId()),
6974  'outEvaluation',
6975  $this->settings,
6976  $this->getAnonymity()
6977  );
6978  return $table_gui->getSelectedColumns();
6979  }
Class ilObjTestGUI.
TableGUI class for evaluation of all users.
+ Here is the call graph for this function:

◆ getExistingQuestions()

& ilObjTest::getExistingQuestions (   $pass = null)

Get the id's of the questions which are already part of the test.

Returns
array An array containing the already existing questions public

Definition at line 1540 of file class.ilObjTest.php.

References $data, getActiveIdOfUser(), getTestId(), isRandomTest(), and ILIAS\Repository\user().

Referenced by getAvailableQuestions().

1540  : array
1541  {
1542  $existing_questions = [];
1543  $active_id = $this->getActiveIdOfUser($this->user->getId());
1544  if ($this->isRandomTest()) {
1545  if (is_null($pass)) {
1546  $pass = 0;
1547  }
1548  $result = $this->db->queryF(
1549  "SELECT qpl_questions.original_id FROM qpl_questions, tst_test_rnd_qst WHERE tst_test_rnd_qst.active_fi = %s AND tst_test_rnd_qst.question_fi = qpl_questions.question_id AND tst_test_rnd_qst.pass = %s",
1550  ['integer','integer'],
1551  [$active_id, $pass]
1552  );
1553  } else {
1554  $result = $this->db->queryF(
1555  "SELECT qpl_questions.original_id FROM qpl_questions, tst_test_question WHERE tst_test_question.test_fi = %s AND tst_test_question.question_fi = qpl_questions.question_id",
1556  ['integer'],
1557  [$this->getTestId()]
1558  );
1559  }
1560  while ($data = $this->db->fetchObject($result)) {
1561  if ($data->original_id === null) {
1562  continue;
1563  }
1564 
1565  array_push($existing_questions, $data->original_id);
1566  }
1567  return $existing_questions;
1568  }
getTestId()
Gets the database id of the additional test data.
getActiveIdOfUser($user_id="", $anonymous_id="")
Gets the active id of a given user.
isRandomTest()
Returns the fact wether this test is a random questions test or not.
+ Here is the call graph for this function:
+ Here is the caller graph for this function:

◆ getExportDirectory()

ilObjTest::getExportDirectory ( )

Definition at line 321 of file class.ilObjTest.php.

References ilFileUtils\getDataDir(), and ilObject\getId().

321  : string
322  {
323  $export_dir = ilFileUtils::getDataDir() . "/tst_data" . "/tst_" . $this->getId() . "/export";
324  return $export_dir;
325  }
static getDataDir()
get data directory (outside webspace)
+ Here is the call graph for this function:

◆ getExportSettings()

ilObjTest::getExportSettings ( )

Definition at line 7047 of file class.ilObjTest.php.

References getScoreSettings().

Referenced by toXML().

7047  : int
7048  {
7049  return $this->getScoreSettings()->getResultDetailsSettings()->getExportSettings();
7050  }
+ Here is the call graph for this function:
+ Here is the caller graph for this function:

◆ getExtraTime()

ilObjTest::getExtraTime (   $active_id)

Definition at line 7582 of file class.ilObjTest.php.

Referenced by getProcessingTimeInSeconds().

7583  {
7584  $result = $this->db->queryF(
7585  "SELECT additionaltime FROM tst_addtime WHERE active_fi = %s",
7586  ['integer'],
7587  [$active_id]
7588  );
7589  if ($result->numRows() > 0) {
7590  $row = $this->db->fetchAssoc($result);
7591  return $row['additionaltime'];
7592  }
7593  return 0;
7594  }
+ Here is the caller graph for this function:

◆ getFinalStatement()

ilObjTest::getFinalStatement ( )

Definition at line 761 of file class.ilObjTest.php.

References getMainSettings().

Referenced by toXML().

761  : string
762  {
763  $page_id = $this->getMainSettings()->getFinishingSettings()->getConcludingRemarksPageId();
764  if ($page_id !== null) {
765  return (new ilTestPageGUI('tst', $page_id))->showPage();
766  }
767  return $this->getMainSettings()->getFinishingSettings()->getConcludingRemarksText();
768  }
ilTestPageGUI: ilPageEditorGUI, ilEditClipboardGUI, ilMDEditorGUI ilTestPageGUI: ilPublicUserProfile...
+ Here is the call graph for this function:
+ Here is the caller graph for this function:

◆ getFixedParticipants()

ilObjTest::getFixedParticipants ( )

Definition at line 6032 of file class.ilObjTest.php.

References getMainSettings().

6032  : bool
6033  {
6034  return $this->getMainSettings()->getAccessSettings()->getFixedParticipants();
6035  }
+ Here is the call graph for this function:

◆ getFixedQuestionSetTotalPoints()

ilObjTest::getFixedQuestionSetTotalPoints ( )

Definition at line 5655 of file class.ilObjTest.php.

References getTestQuestions().

5655  : float
5656  {
5657  $points = 0;
5658 
5659  foreach ($this->getTestQuestions() as $question_data) {
5660  $points += $question_data['points'];
5661  }
5662 
5663  return $points;
5664  }
+ Here is the call graph for this function:

◆ getGenericAnswerFeedback()

ilObjTest::getGenericAnswerFeedback ( )

Definition at line 839 of file class.ilObjTest.php.

References getMainSettings().

839  : bool
840  {
841  return $this->getMainSettings()->getQuestionBehaviourSettings()->getInstantFeedbackGenericEnabled();
842  }
+ Here is the call graph for this function:

◆ getGroupData()

ilObjTest::getGroupData (   $ids)

Definition at line 4901 of file class.ilObjTest.php.

References ilObject\$ref_id, ilObject\_lookupDescription(), ilObject\_lookupObjId(), and ilObject\_lookupTitle().

4901  : array
4902  {
4903  if (!is_array($ids) || count($ids) == 0) {
4904  return [];
4905  }
4906  $result = [];
4907  foreach ($ids as $ref_id) {
4908  $obj_id = ilObject::_lookupObjId($ref_id);
4909  $result[$ref_id] = ["ref_id" => $ref_id, "title" => ilObject::_lookupTitle($obj_id), "description" => ilObject::_lookupDescription($obj_id)];
4910  }
4911  return $result;
4912  }
static _lookupObjId(int $ref_id)
static _lookupTitle(int $obj_id)
static _lookupDescription(int $obj_id)
+ Here is the call graph for this function:

◆ getHighscoreAchievedTS()

ilObjTest::getHighscoreAchievedTS ( )

Returns if date and time of the scores achievement should be displayed.

Definition at line 7359 of file class.ilObjTest.php.

References getScoreSettings().

Referenced by toXML().

7359  : bool
7360  {
7361  return $this->getScoreSettings()->getGamificationSettings()->getHighscoreAchievedTS();
7362  }
+ Here is the call graph for this function:
+ Here is the caller graph for this function:

◆ getHighscoreAnon()

ilObjTest::getHighscoreAnon ( )

Gets if the highscores should be anonymized per setting.

Note: This method will retrieve the setting as set by the user. If you want to figure out, if the highscore is to be shown anonymized or not, with consideration of the global anon switch you should

See also
isHighscoreAnon().
Returns
bool True, if setting is to anonymize highscores.

Definition at line 7338 of file class.ilObjTest.php.

References getScoreSettings().

Referenced by isHighscoreAnon(), and toXML().

7338  : bool
7339  {
7340  return $this->getScoreSettings()->getGamificationSettings()->getHighscoreAnon();
7341  }
+ Here is the call graph for this function:
+ Here is the caller graph for this function:

◆ getHighscoreEnabled()

ilObjTest::getHighscoreEnabled ( )

Definition at line 7324 of file class.ilObjTest.php.

References getScoreSettings().

Referenced by toXML().

7324  : bool
7325  {
7326  return $this->getScoreSettings()->getGamificationSettings()->getHighscoreEnabled();
7327  }
+ Here is the call graph for this function:
+ Here is the caller graph for this function:

◆ getHighscoreHints()

ilObjTest::getHighscoreHints ( )

Gets, if the column with the number of requested hints should be shown.

Definition at line 7383 of file class.ilObjTest.php.

References getScoreSettings().

Referenced by toXML().

7383  : bool
7384  {
7385  return $this->getScoreSettings()->getGamificationSettings()->getHighscoreHints();
7386  }
+ Here is the call graph for this function:
+ Here is the caller graph for this function:

◆ getHighscoreMode()

ilObjTest::getHighscoreMode ( )

Definition at line 7421 of file class.ilObjTest.php.

References getScoreSettings().

7421  : int
7422  {
7423  return $this->getScoreSettings()->getGamificationSettings()->getHighScoreMode();
7424  }
+ Here is the call graph for this function:

◆ getHighscoreOwnTable()

ilObjTest::getHighscoreOwnTable ( )

Gets if the own rankings table should be shown.

Definition at line 7399 of file class.ilObjTest.php.

References getScoreSettings().

Referenced by toXML().

7399  : bool
7400  {
7401  return $this->getScoreSettings()->getGamificationSettings()->getHighscoreOwnTable();
7402  }
+ Here is the call graph for this function:
+ Here is the caller graph for this function:

◆ getHighscorePercentage()

ilObjTest::getHighscorePercentage ( )

Gets if the percentage column should be shown.

Definition at line 7375 of file class.ilObjTest.php.

References getScoreSettings().

Referenced by toXML().

7375  : bool
7376  {
7377  return $this->getScoreSettings()->getGamificationSettings()->getHighscorePercentage();
7378  }
+ Here is the call graph for this function:
+ Here is the caller graph for this function:

◆ getHighscoreScore()

ilObjTest::getHighscoreScore ( )

Gets if the score column should be shown.

Definition at line 7367 of file class.ilObjTest.php.

References getScoreSettings().

Referenced by toXML().

7367  : bool
7368  {
7369  return $this->getScoreSettings()->getGamificationSettings()->getHighscoreScore();
7370  }
+ Here is the call graph for this function:
+ Here is the caller graph for this function:

◆ getHighscoreTopNum()

ilObjTest::getHighscoreTopNum ( int  $a_retval = 10)

Gets the number of entries which are to be shown in the top-rankings table.

Returns
integer Number of entries to be shown in the top-rankings table.

Definition at line 7416 of file class.ilObjTest.php.

References getScoreSettings().

Referenced by toXML().

7416  : int
7417  {
7418  return $this->getScoreSettings()->getGamificationSettings()->getHighscoreTopNum();
7419  }
+ Here is the call graph for this function:
+ Here is the caller graph for this function:

◆ getHighscoreTopTable()

ilObjTest::getHighscoreTopTable ( )

Gets, if the top-rankings table should be shown.

Definition at line 7407 of file class.ilObjTest.php.

References getScoreSettings().

Referenced by toXML().

7407  : bool
7408  {
7409  return $this->getScoreSettings()->getGamificationSettings()->getHighscoreTopTable();
7410  }
+ Here is the call graph for this function:
+ Here is the caller graph for this function:

◆ getHighscoreWTime()

ilObjTest::getHighscoreWTime ( )

Gets if the column with the workingtime should be shown.

Definition at line 7391 of file class.ilObjTest.php.

References getScoreSettings().

Referenced by toXML().

7391  : bool
7392  {
7393  return $this->getScoreSettings()->getGamificationSettings()->getHighscoreWTime();
7394  }
+ Here is the call graph for this function:
+ Here is the caller graph for this function:

◆ getHtmlQuestionContentPurifier()

ilObjTest::getHtmlQuestionContentPurifier ( )
protected
Returns
ilHtmlPurifierInterface|ilAssHtmlUserSolutionPurifier

Definition at line 8006 of file class.ilObjTest.php.

References ilHtmlPurifierFactory\getInstanceByType().

8007  {
8008  return ilHtmlPurifierFactory::getInstanceByType('qpl_usersolution');
8009  }
Interface for html sanitizing functionality.
static getInstanceByType(string $type)
+ Here is the call graph for this function:

◆ getImagePath()

ilObjTest::getImagePath ( )

Returns the image path for web accessable images of a test The image path is under the CLIENT_WEB_DIR in assessment/REFERENCE_ID_OF_TEST/images.

public

Definition at line 2881 of file class.ilObjTest.php.

References CLIENT_WEB_DIR, and ilObject\getId().

2881  : string
2882  {
2883  return CLIENT_WEB_DIR . "/assessment/" . $this->getId() . "/images/";
2884  }
const CLIENT_WEB_DIR
Definition: constants.php:47
+ Here is the call graph for this function:

◆ getImagePathWeb()

ilObjTest::getImagePathWeb ( )

Returns the web image path for web accessable images of a test The image path is under the web accessable data dir in assessment/REFERENCE_ID_OF_TEST/images.

public

Definition at line 2892 of file class.ilObjTest.php.

References CLIENT_WEB_DIR, ilObject\getId(), and ilFileUtils\removeTrailingPathSeparators().

2893  {
2894  $webdir = ilFileUtils::removeTrailingPathSeparators(CLIENT_WEB_DIR) . "/assessment/" . $this->getId() . "/images/";
2895  return str_replace(
2896  ilFileUtils::removeTrailingPathSeparators(ILIAS_ABSOLUTE_PATH),
2898  $webdir
2899  );
2900  }
static removeTrailingPathSeparators(string $path)
const CLIENT_WEB_DIR
Definition: constants.php:47
+ Here is the call graph for this function:

◆ getImportDirectory()

ilObjTest::getImportDirectory ( )
Returns
mixed|null

Definition at line 375 of file class.ilObjTest.php.

References _getImportDirectory().

376  {
378  }
static _getImportDirectory()
Get the import directory location of the test.
+ Here is the call graph for this function:

◆ getImportMapping()

ilObjTest::getImportMapping ( )

get array of (two) new created questions for import id

Definition at line 4259 of file class.ilObjTest.php.

4259  : array
4260  {
4261  return [];
4262  }

◆ getInstantFeedbackSolution()

ilObjTest::getInstantFeedbackSolution ( )

Definition at line 844 of file class.ilObjTest.php.

References getMainSettings().

Referenced by toXML().

844  : bool
845  {
846  return $this->getMainSettings()->getQuestionBehaviourSettings()->getInstantFeedbackSolutionEnabled();
847  }
+ Here is the call graph for this function:
+ Here is the caller graph for this function:

◆ getIntroduction()

ilObjTest::getIntroduction ( )

Definition at line 742 of file class.ilObjTest.php.

References getMainSettings().

Referenced by toXML().

742  : string
743  {
744  $page_id = $this->getMainSettings()->getIntroductionSettings()->getIntroductionPageId();
745  if ($page_id !== null) {
746  return (new ilTestPageGUI('tst', $page_id))->showPage();
747  }
748 
749  return $this->getMainSettings()->getIntroductionSettings()->getIntroductionText();
750  }
ilTestPageGUI: ilPageEditorGUI, ilEditClipboardGUI, ilMDEditorGUI ilTestPageGUI: ilPublicUserProfile...
+ Here is the call graph for this function:
+ Here is the caller graph for this function:

◆ getIntroductionPageId()

ilObjTest::getIntroductionPageId ( )

Definition at line 7288 of file class.ilObjTest.php.

References ilObject\getId(), getMainSettings(), and getMainSettingsRepository().

7288  : int
7289  {
7290  $page_id = $this->getMainSettings()->getIntroductionSettings()->getIntroductionPageId();
7291  if ($page_id !== null) {
7292  return $page_id;
7293  }
7294 
7295  $page_object = new ilTestPage();
7296  $page_object->setParentId($this->getId());
7297  $new_page_id = $page_object->createPageWithNextId();
7298  $settings = $this->getMainSettings()->getIntroductionSettings()
7299  ->withIntroductionPageId($new_page_id);
7300  $this->getMainSettingsRepository()->store(
7301  $this->getMainSettings()->withIntroductionSettings($settings)
7302  );
7303  return $new_page_id;
7304  }
ilSetting $settings
ilTestEditPageGUI: ilPageEditorGUI, ilEditClipboardGUI, ilMDEditorGUI ilTestEditPageGUI: ilPublicUse...
+ Here is the call graph for this function:

◆ getInvitedParticipantList()

ilObjTest::getInvitedParticipantList ( )

Definition at line 4702 of file class.ilObjTest.php.

References getInvitedUsers(), ILIAS\Repository\lng(), and ILIAS\Repository\user().

4703  {
4704  $participant_list = new ilTestParticipantList($this, $this->user, $this->lng, $this->db);
4705  $participant_list->initializeFromDbRows($this->getInvitedUsers());
4706  return $participant_list;
4707  }
& getInvitedUsers(int $user_id=0, $order="login, lastname, firstname")
Returns a list of all invited users in a test.
+ Here is the call graph for this function:

◆ getInvitedUsers()

& ilObjTest::getInvitedUsers ( int  $user_id = 0,
  $order = "login, lastname, firstname" 
)

Returns a list of all invited users in a test.

Returns
array array of invited users public

Definition at line 4723 of file class.ilObjTest.php.

References getAnonymity(), getTestId(), and ILIAS\Repository\lng().

Referenced by getInvitedParticipantList().

4723  : array
4724  {
4725  $result_array = [];
4726 
4727  if ($this->getAnonymity()) {
4728  if ($user_id !== 0) {
4729  $result = $this->db->queryF(
4730  "SELECT tst_active.active_id, tst_active.tries, usr_id, %s login, %s lastname, %s firstname, tst_invited_user.clientip, " .
4731  "tst_active.submitted test_finished, matriculation, COALESCE(tst_active.last_finished_pass, -1) <> tst_active.last_started_pass unfinished_passes FROM usr_data, tst_invited_user " .
4732  "LEFT JOIN tst_active ON tst_active.user_fi = tst_invited_user.user_fi AND tst_active.test_fi = tst_invited_user.test_fi " .
4733  "WHERE tst_invited_user.test_fi = %s and tst_invited_user.user_fi=usr_data.usr_id AND usr_data.usr_id=%s " .
4734  "ORDER BY $order",
4735  ['text', 'text', 'text', 'integer', 'integer'],
4736  ['', $this->lng->txt('anonymous'), '', $this->getTestId(), $user_id]
4737  );
4738  } else {
4739  $result = $this->db->queryF(
4740  "SELECT tst_active.active_id, tst_active.tries, usr_id, %s login, %s lastname, %s firstname, tst_invited_user.clientip, " .
4741  "tst_active.submitted test_finished, matriculation, COALESCE(tst_active.last_finished_pass, -1) <> tst_active.last_started_pass unfinished_passes FROM usr_data, tst_invited_user " .
4742  "LEFT JOIN tst_active ON tst_active.user_fi = tst_invited_user.user_fi AND tst_active.test_fi = tst_invited_user.test_fi " .
4743  "WHERE tst_invited_user.test_fi = %s and tst_invited_user.user_fi=usr_data.usr_id " .
4744  "ORDER BY $order",
4745  ['text', 'text', 'text', 'integer'],
4746  ['', $this->lng->txt('anonymous'), '', $this->getTestId()]
4747  );
4748  }
4749  } else {
4750  if ($user_id !== 0) {
4751  $result = $this->db->queryF(
4752  "SELECT tst_active.active_id, tst_active.tries, usr_id, login, lastname, firstname, tst_invited_user.clientip, " .
4753  "tst_active.submitted test_finished, matriculation, COALESCE(tst_active.last_finished_pass, -1) <> tst_active.last_started_pass unfinished_passes FROM usr_data, tst_invited_user " .
4754  "LEFT JOIN tst_active ON tst_active.user_fi = tst_invited_user.user_fi AND tst_active.test_fi = tst_invited_user.test_fi " .
4755  "WHERE tst_invited_user.test_fi = %s and tst_invited_user.user_fi=usr_data.usr_id AND usr_data.usr_id=%s " .
4756  "ORDER BY $order",
4757  ['integer', 'integer'],
4758  [$this->getTestId(), $user_id]
4759  );
4760  } else {
4761  $result = $this->db->queryF(
4762  "SELECT tst_active.active_id, tst_active.tries, usr_id, login, lastname, firstname, tst_invited_user.clientip, " .
4763  "tst_active.submitted test_finished, matriculation, COALESCE(tst_active.last_finished_pass, -1) <> tst_active.last_started_pass unfinished_passes FROM usr_data, tst_invited_user " .
4764  "LEFT JOIN tst_active ON tst_active.user_fi = tst_invited_user.user_fi AND tst_active.test_fi = tst_invited_user.test_fi " .
4765  "WHERE tst_invited_user.test_fi = %s and tst_invited_user.user_fi=usr_data.usr_id " .
4766  "ORDER BY $order",
4767  ['integer'],
4768  [$this->getTestId()]
4769  );
4770  }
4771  }
4772  $result_array = [];
4773  while ($row = $this->db->fetchAssoc($result)) {
4774  $result_array[$row['usr_id']] = $row;
4775  }
4776  return $result_array;
4777  }
getTestId()
Gets the database id of the additional test data.
+ Here is the call graph for this function:
+ Here is the caller graph for this function:

◆ getJavaScriptOutput()

ilObjTest::getJavaScriptOutput ( )

Returns if Javascript should be chosen for drag & drop actions for the active user.

Returns
boolean TRUE if Javascript should be chosen, FALSE otherwise public

Definition at line 6694 of file class.ilObjTest.php.

6694  : bool
6695  {
6696  return true;
6697  }

◆ getKioskMode()

ilObjTest::getKioskMode ( )

Definition at line 963 of file class.ilObjTest.php.

References getMainSettings().

963  : bool
964  {
965  return $this->getMainSettings()->getTestBehaviourSettings()->getKioskModeEnabled();
966  }
+ Here is the call graph for this function:

◆ getListOfQuestions()

ilObjTest::getListOfQuestions ( )

Definition at line 5730 of file class.ilObjTest.php.

References getMainSettings().

5730  : bool
5731  {
5732  return $this->getMainSettings()->getParticipantFunctionalitySettings()->getQuestionListEnabled();
5733  }
+ Here is the call graph for this function:

◆ getListOfQuestionsDescription()

ilObjTest::getListOfQuestionsDescription ( )

Definition at line 5750 of file class.ilObjTest.php.

References getMainSettings().

5750  : bool
5751  {
5752  return $this->getMainSettings()->getParticipantFunctionalitySettings()->getShowDescriptionInQuestionList();
5753  }
+ Here is the call graph for this function:

◆ getListOfQuestionsEnd()

ilObjTest::getListOfQuestionsEnd ( )

Definition at line 5745 of file class.ilObjTest.php.

References getMainSettings().

5745  : bool
5746  {
5747  return $this->getMainSettings()->getParticipantFunctionalitySettings()->getShownQuestionListAtEnd();
5748  }
+ Here is the call graph for this function:

◆ getListOfQuestionsSettings()

ilObjTest::getListOfQuestionsSettings ( )

Returns the settings for the list of questions options in the test properties This could contain one of the following values: 0 = No list of questions offered 1 = A list of questions is offered 3 = A list of questions is offered and the list of questions is shown as first page of the test 5 = A list of questions is offered and the list of questions is shown as last page of the test 7 = A list of questions is offered and the list of questions is shown as first and last page of the test.

Returns
integer

Definition at line 5725 of file class.ilObjTest.php.

References getMainSettings().

5726  {
5727  return $this->getMainSettings()->getParticipantFunctionalitySettings()->getUsrPassOverviewMode();
5728  }
+ Here is the call graph for this function:

◆ getListOfQuestionsStart()

ilObjTest::getListOfQuestionsStart ( )

Definition at line 5740 of file class.ilObjTest.php.

References getMainSettings().

5740  : bool
5741  {
5742  return $this->getMainSettings()->getParticipantFunctionalitySettings()->getShownQuestionListAtBeginning();
5743  }
+ Here is the call graph for this function:

◆ getLocalDIC()

ilObjTest::getLocalDIC ( )

Definition at line 171 of file class.ilObjTest.php.

References ilTestDIC\dic().

Referenced by ilTestServiceGUI\setContextResultPresentation().

172  {
173  return ilTestDIC::dic();
174  }
static dic()
+ Here is the call graph for this function:
+ Here is the caller graph for this function:

◆ getMailNotification()

ilObjTest::getMailNotification ( )

Definition at line 6952 of file class.ilObjTest.php.

References getMainSettings().

6952  : int
6953  {
6954  return $this->getMainSettings()->getFinishingSettings()->getMailNotificationContentType();
6955  }
+ Here is the call graph for this function:

◆ getMailNotificationType()

ilObjTest::getMailNotificationType ( )

Definition at line 7042 of file class.ilObjTest.php.

References getMainSettings().

7042  : bool
7043  {
7044  return $this->getMainSettings()->getFinishingSettings()->getAlwaysSendMailNotification();
7045  }
+ Here is the call graph for this function:

◆ getMainSettings()

ilObjTest::getMainSettings ( )

Definition at line 8028 of file class.ilObjTest.php.

References $main_settings, getMainSettingsRepository(), and getTestId().

Referenced by addDefaults(), applyDefaults(), areObligationsEnabled(), cloneConcludingRemarks(), cloneIntroduction(), cloneObject(), fromXML(), getAnonymity(), getAnswerFeedbackPoints(), getAutosave(), getConcludingRemarksPageId(), getEnableExamview(), getEnableProcessingTime(), getEndingTime(), getFinalStatement(), getFixedParticipants(), getGenericAnswerFeedback(), getInstantFeedbackSolution(), getIntroduction(), getIntroductionPageId(), getKioskMode(), getListOfQuestions(), getListOfQuestionsDescription(), getListOfQuestionsEnd(), getListOfQuestionsSettings(), getListOfQuestionsStart(), getMailNotification(), getMailNotificationType(), getNrOfTries(), getPassword(), getProcessingTime(), getProcessingTimeAsArray(), getProcessingTimeInSeconds(), getQuestionSetType(), getRedirectionMode(), getRedirectionUrl(), getResetProcessingTime(), getShowCancel(), getShowKioskModeParticipant(), getShowKioskModeTitle(), getShowMarker(), getShuffleQuestions(), getSpecificAnswerFeedback(), getStartingTime(), getTestParticipants(), getTitleOutput(), getUsePreviousAnswers(), getUsrPassOverviewEnabled(), isBlockPassesAfterPassedEnabled(), isEndingTimeEnabled(), isFollowupQuestionAnswerFixationEnabled(), isForceInstantFeedbackEnabled(), isInstantFeedbackAnswerFixationEnabled(), isNextPassAllowed(), isOfferingQuestionHintsEnabled(), isPasswordEnabled(), isPostponingEnabled(), isRedirectModeKiosk(), isRedirectModeNone(), isShowExamIdInTestPassEnabled(), isSkillServiceEnabled(), isSkillServiceToBeConsidered(), isStartingTimeEnabled(), setQuestionSetType(), and toXML().

8029  {
8030  if (!$this->main_settings) {
8031  $this->main_settings = $this->getMainSettingsRepository()
8032  ->getFor($this->getTestId());
8033  }
8034  return $this->main_settings;
8035  }
getTestId()
Gets the database id of the additional test data.
ilObjTestMainSettings $main_settings
+ Here is the call graph for this function:
+ Here is the caller graph for this function:

◆ getMainSettingsRepository()

ilObjTest::getMainSettingsRepository ( )

Definition at line 8037 of file class.ilObjTest.php.

References $main_settings_repo.

Referenced by applyDefaults(), cloneObject(), fromXML(), getConcludingRemarksPageId(), getIntroductionPageId(), and getMainSettings().

8038  {
8039  if (!$this->main_settings_repo) {
8040  $this->main_settings_repo = new ilObjTestMainSettingsDatabaseRepository($this->db);
8041  }
8043  }
MainSettingsRepository $main_settings_repo
+ Here is the caller graph for this function:

◆ getManualFeedback()

static ilObjTest::getManualFeedback ( int  $active_id,
int  $question_id,
?int  $pass 
)
static

Retrieves the feedback comment for a question in a test if it is finalized.

Parameters
integer$active_idActive ID of the user
integer$question_idQuestion ID
integer$passPass number
Returns
string The feedback text public

Definition at line 6527 of file class.ilObjTest.php.

References ilTestService\isManScoringDone().

Referenced by assQuestionGUI\getGenericFeedbackOutput(), and assClozeTestGUI\getGenericFeedbackOutput().

6527  : string
6528  {
6529  if ($pass === null) {
6530  return '';
6531  }
6532  $feedback = '';
6533  $row = self::getSingleManualFeedback((int) $active_id, (int) $question_id, (int) $pass);
6534 
6535  if ($row !== [] && ($row['finalized_evaluation'] || \ilTestService::isManScoringDone((int) $active_id))) {
6536  $feedback = $row['feedback'] ?? '';
6537  }
6538 
6539  return $feedback;
6540  }
static isManScoringDone(int $active_id)
+ Here is the call graph for this function:
+ Here is the caller graph for this function:

◆ getMarkSchema()

ilObjTest::getMarkSchema ( )

{

Returns
ASS_MarkSchema
}

Implements ilMarkSchemaAware.

Definition at line 4275 of file class.ilObjTest.php.

References $mark_schema.

Referenced by ilTestExportAbstract\getDatarows().

4275  : ASS_MarkSchema
4276  {
4277  return $this->mark_schema;
4278  }
ASS_MarkSchema $mark_schema
A class defining mark schemas for assessment test objects.
+ Here is the caller graph for this function:

◆ getMarkSchemaForeignId()

ilObjTest::getMarkSchemaForeignId ( )

{

Returns
int
}

Implements ilMarkSchemaAware.

Definition at line 4283 of file class.ilObjTest.php.

References getTestId().

4283  : int
4284  {
4285  return $this->getTestId();
4286  }
getTestId()
Gets the database id of the additional test data.
+ Here is the call graph for this function:

◆ getMaxPassOfTest()

ilObjTest::getMaxPassOfTest ( )

Definition at line 7636 of file class.ilObjTest.php.

References $data, $res, and getTestId().

7636  : int
7637  {
7638  $query = '
7639  SELECT MAX(tst_pass_result.pass) + 1 max_res
7640  FROM tst_pass_result
7641  INNER JOIN tst_active ON tst_active.active_id = tst_pass_result.active_fi
7642  WHERE test_fi = ' . $this->db->quote($this->getTestId(), 'integer') . '
7643  ';
7644  $res = $this->db->query($query);
7645  $data = $this->db->fetchAssoc($res);
7646  return (int) $data['max_res'];
7647  }
$res
Definition: ltiservices.php:69
getTestId()
Gets the database id of the additional test data.
+ Here is the call graph for this function:

◆ getNrOfResultsForPass()

ilObjTest::getNrOfResultsForPass (   $active_id,
  $pass 
)

Calculates the number of user results for a specific test pass.

Definition at line 651 of file class.ilObjTest.php.

651  : int
652  {
653  $result = $this->db->queryF(
654  "SELECT test_result_id FROM tst_test_result WHERE active_fi = %s AND pass = %s",
655  ['integer','integer'],
656  [$active_id, $pass]
657  );
658  return $result->numRows();
659  }

◆ getNrOfTries()

ilObjTest::getNrOfTries ( )

Definition at line 953 of file class.ilObjTest.php.

References getMainSettings().

Referenced by hasNrOfTriesRestriction(), isExecutable(), isNrOfTriesReached(), and saveToDb().

953  : int
954  {
955  return $this->getMainSettings()->getTestBehaviourSettings()->getNumberOfTries();
956  }
+ Here is the call graph for this function:
+ Here is the caller graph for this function:

◆ getParticipants()

& ilObjTest::getParticipants ( )

Returns all persons who started the test.

Returns
array The active ids, names and logins of the persons who started the test

Definition at line 2395 of file class.ilObjTest.php.

References ANONYMOUS_USER_ID, getAnonymity(), getTestId(), and ILIAS\Repository\lng().

2395  : array
2396  {
2397  $result = $this->db->queryF(
2398  "SELECT tst_active.active_id, usr_data.usr_id, usr_data.firstname, usr_data.lastname, usr_data.title, usr_data.login FROM tst_active LEFT JOIN usr_data ON tst_active.user_fi = usr_data.usr_id WHERE tst_active.test_fi = %s ORDER BY usr_data.lastname ASC",
2399  ['integer'],
2400  [$this->getTestId()]
2401  );
2402  $persons_array = [];
2403  while ($row = $this->db->fetchAssoc($result)) {
2404  $name = $this->lng->txt("anonymous");
2405  $fullname = $this->lng->txt("anonymous");
2406  $login = "";
2407  if (!$this->getAnonymity()) {
2408  if (strlen($row["firstname"] . $row["lastname"] . $row["title"]) == 0) {
2409  $name = $this->lng->txt("deleted_user");
2410  $fullname = $this->lng->txt("deleted_user");
2411  $login = $this->lng->txt("unknown");
2412  } else {
2413  $login = $row["login"];
2414  if ($row["usr_id"] == ANONYMOUS_USER_ID) {
2415  $name = $this->lng->txt("anonymous");
2416  $fullname = $this->lng->txt("anonymous");
2417  } else {
2418  $name = trim($row["lastname"] . ", " . $row["firstname"] . " " . $row["title"]);
2419  $fullname = trim($row["title"] . " " . $row["firstname"] . " " . $row["lastname"]);
2420  }
2421  }
2422  }
2423  $persons_array[$row["active_id"]] = [
2424  "name" => $name,
2425  "fullname" => $fullname,
2426  "login" => $login
2427  ];
2428  }
2429  return $persons_array;
2430  }
const ANONYMOUS_USER_ID
Definition: constants.php:27
getTestId()
Gets the database id of the additional test data.
+ Here is the call graph for this function:

◆ getParticipantsForTestAndQuestion()

ilObjTest::getParticipantsForTestAndQuestion (   $test_id,
  $question_id 
)

Creates an associated array with all active id's for a given test and original question id.

PhpAssignmentInConditionInspection

Definition at line 6833 of file class.ilObjTest.php.

References getAccessFilteredParticipantList().

6833  : array
6834  {
6835  $query = "
6836  SELECT tst_test_result.active_fi, tst_test_result.question_fi, tst_test_result.pass
6837  FROM tst_test_result
6838  INNER JOIN tst_active ON tst_active.active_id = tst_test_result.active_fi AND tst_active.test_fi = %s
6839  INNER JOIN qpl_questions ON qpl_questions.question_id = tst_test_result.question_fi
6840  LEFT JOIN usr_data ON usr_data.usr_id = tst_active.user_fi
6841  WHERE tst_test_result.question_fi = %s
6842  ORDER BY usr_data.lastname ASC, usr_data.firstname ASC
6843  ";
6844 
6845  $result = $this->db->queryF(
6846  $query,
6847  ['integer', 'integer'],
6848  [$test_id, $question_id]
6849  );
6850  $foundusers = [];
6852  while ($row = $this->db->fetchAssoc($result)) {
6853  if ($this->getAccessFilteredParticipantList() && !$this->getAccessFilteredParticipantList()->isActiveIdInList($row["active_fi"])) {
6854  continue;
6855  }
6856 
6857  if (!array_key_exists($row["active_fi"], $foundusers)) {
6858  $foundusers[$row["active_fi"]] = [];
6859  }
6860  array_push($foundusers[$row["active_fi"]], ["pass" => $row["pass"], "qid" => $row["question_fi"]]);
6861  }
6862  return $foundusers;
6863  }
getAccessFilteredParticipantList()
+ Here is the call graph for this function:

◆ getPassed()

ilObjTest::getPassed (   $active_id)

Definition at line 6813 of file class.ilObjTest.php.

References _getResultPass(), and getTestResult().

6814  {
6815  $result = $this->db->queryF(
6816  "SELECT passed FROM tst_result_cache WHERE active_fi = %s",
6817  ['integer'],
6818  [$active_id]
6819  );
6820  if ($result->numRows()) {
6821  $row = $this->db->fetchAssoc($result);
6822  return $row['passed'];
6823  } else {
6824  $counted_pass = ilObjTest::_getResultPass($active_id);
6825  $result_array = &$this->getTestResult($active_id, $counted_pass);
6826  return $result_array["test"]["passed"];
6827  }
6828  }
& getTestResult(int $active_id, ?int $pass=null, bool $ordered_sequence=false, bool $considerHiddenQuestions=true, bool $considerOptionalQuestions=true)
Calculates the results of a test for a given user and returns an array with all test results...
static _getResultPass($active_id)
Retrieves the pass number that should be counted for a given user.
+ Here is the call graph for this function:

◆ getPassScoring()

ilObjTest::getPassScoring ( )

Gets the pass scoring type.

Returns
integer The pass scoring type public
See also
$pass_scoring

Definition at line 889 of file class.ilObjTest.php.

References getScoreSettings().

Referenced by ilTestExportAbstract\getDatarows(), and toXML().

889  : int
890  {
891  return $this->getScoreSettings()->getScoringSettings()->getPassScoring();
892  }
+ Here is the call graph for this function:
+ Here is the caller graph for this function:

◆ getPassword()

ilObjTest::getPassword ( )

Definition at line 1120 of file class.ilObjTest.php.

References getMainSettings().

1120  : ?string
1121  {
1122  return $this->getMainSettings()->getAccessSettings()->getPassword();
1123  }
+ Here is the call graph for this function:

◆ getPotentialRandomTestQuestions()

ilObjTest::getPotentialRandomTestQuestions ( )
Returns
array

Definition at line 5669 of file class.ilObjTest.php.

References $questions, and getTestId().

5669  : array
5670  {
5671  $query = "
5672  SELECT questions.*,
5673  questtypes.type_tag,
5674  origquest.obj_fi orig_obj_fi
5675 
5676  FROM qpl_questions questions
5677 
5678  INNER JOIN qpl_qst_type questtypes
5679  ON questtypes.question_type_id = questions.question_type_fi
5680 
5681  INNER JOIN tst_rnd_cpy tstquest
5682  ON tstquest.qst_fi = questions.question_id
5683 
5684  LEFT JOIN qpl_questions origquest
5685  ON origquest.question_id = questions.original_id
5686 
5687  WHERE tstquest.tst_fi = %s
5688  ";
5689 
5690  $query_result = $this->db->queryF(
5691  $query,
5692  ['integer'],
5693  [$this->getTestId()]
5694  );
5695 
5696  $questions = [];
5697 
5698  while ($row = $this->db->fetchAssoc($query_result)) {
5699  $question = $row;
5700 
5701  $question['obligationPossible'] = self::isQuestionObligationPossible($row['question_id']);
5702 
5703  $questions[] = $question;
5704  }
5705 
5706  return $questions;
5707  }
getTestId()
Gets the database id of the additional test data.
array $questions
+ Here is the call graph for this function:

◆ getProcessingTime()

ilObjTest::getProcessingTime ( )
Returns
string The processing time for the test in some weired format (needs checking)

Definition at line 1012 of file class.ilObjTest.php.

References getMainSettings().

1012  : ?string
1013  {
1014  return $this->getMainSettings()->getTestBehaviourSettings()->getProcessingTime();
1015  }
+ Here is the call graph for this function:

◆ getProcessingTimeAsArray()

ilObjTest::getProcessingTimeAsArray ( )
See also
$processing_time

Definition at line 1020 of file class.ilObjTest.php.

References getMainSettings().

Referenced by toXML().

1020  : array
1021  {
1022  $processing_time = $this->getMainSettings()->getTestBehaviourSettings()->getProcessingTime();
1023  if ($processing_time && $processing_time !== '') {
1024  if (preg_match("/(\d{2}):(\d{2}):(\d{2})/is", (string) $processing_time, $matches)) {
1025  return [
1026  'hh' => $matches[1],
1027  'mm' => $matches[2],
1028  'ss' => $matches[3],
1029  ];
1030  }
1031  }
1032  }
+ Here is the call graph for this function:
+ Here is the caller graph for this function:

◆ getProcessingTimeAsMinutes()

ilObjTest::getProcessingTimeAsMinutes ( )

Definition at line 1034 of file class.ilObjTest.php.

1035  {
1036  if ($this->processing_time !== null) {
1037  if (preg_match("/(\d{2}):(\d{2}):(\d{2})/is", (string) $this->processing_time, $matches)) {
1038  return ($matches[1] * 60) + $matches[2];
1039  }
1040  }
1041 
1042  return self::DEFAULT_PROCESSING_TIME_MINUTES;
1043  }

◆ getProcessingTimeInSeconds()

ilObjTest::getProcessingTimeInSeconds (   $active_id = "")

Returns the processing time for the test in seconds.

Returns
integer The processing time for the test in seconds public
See also
$processing_time

Definition at line 1052 of file class.ilObjTest.php.

References getExtraTime(), and getMainSettings().

Referenced by isMaxProcessingTimeReached().

1052  : int
1053  {
1054  $processing_time = $this->getMainSettings()->getTestBehaviourSettings()->getProcessingTime() ?? '';
1055  if (preg_match("/(\d{2}):(\d{2}):(\d{2})/", (string) $processing_time, $matches)) {
1056  $extratime = $this->getExtraTime($active_id) * 60;
1057  return ($matches[1] * 3600) + ($matches[2] * 60) + $matches[3] + $extratime;
1058  } else {
1059  return 0;
1060  }
1061  }
getExtraTime($active_id)
+ Here is the call graph for this function:
+ Here is the caller graph for this function:

◆ getQuestionCount()

ilObjTest::getQuestionCount ( )

Definition at line 4512 of file class.ilObjTest.php.

References isRandomTest(), ILIAS\Repository\lng(), and loadQuestions().

Referenced by getQuestionCountWithoutReloading(), getQuestionsOfPass(), and getQuestionsOfTest().

4512  : int
4513  {
4514  $num = 0;
4515 
4516  if ($this->isRandomTest()) {
4517  $questionSetConfig = new ilTestRandomQuestionSetConfig(
4518  $this->tree,
4519  $this->db,
4520  $this->lng,
4521  $this->log,
4522  $this->component_repository,
4523  $this,
4524  $this->questioninfo
4525  );
4526 
4527  $questionSetConfig->loadFromDb();
4528 
4529  if ($questionSetConfig->isQuestionAmountConfigurationModePerPool()) {
4530  $sourcePoolDefinitionList = new ilTestRandomQuestionSetSourcePoolDefinitionList(
4531  $this->db,
4532  $this,
4534  );
4535 
4536  $sourcePoolDefinitionList->loadDefinitions();
4537 
4538  if (is_int($sourcePoolDefinitionList->getQuestionAmount())) {
4539  $num = $sourcePoolDefinitionList->getQuestionAmount();
4540  }
4541  } elseif (is_int($questionSetConfig->getQuestionAmountPerTest())) {
4542  $num = $questionSetConfig->getQuestionAmountPerTest();
4543  }
4544  } else {
4545  $this->loadQuestions();
4546  $num = count($this->questions);
4547  }
4548 
4549  return $num;
4550  }
loadQuestions(int $active_id=0, ?int $pass=null)
Load the test question id&#39;s from the database.
isRandomTest()
Returns the fact wether this test is a random questions test or not.
+ Here is the call graph for this function:
+ Here is the caller graph for this function:

◆ getQuestionCountWithoutReloading()

ilObjTest::getQuestionCountWithoutReloading ( )

Definition at line 4552 of file class.ilObjTest.php.

References getQuestionCount(), and isRandomTest().

4552  : int
4553  {
4554  if ($this->isRandomTest()) {
4555  return $this->getQuestionCount();
4556  }
4557  return count($this->questions);
4558  }
isRandomTest()
Returns the fact wether this test is a random questions test or not.
+ Here is the call graph for this function:

◆ getQuestionDataset()

ilObjTest::getQuestionDataset (   $question_id)

Returns the dataset for a given question id.

Parameters
integer$question_idThe database id of the question
Returns
object Question dataset public
See also
$questions

Definition at line 1523 of file class.ilObjTest.php.

1523  : object
1524  {
1525  $result = $this->db->queryF(
1526  "SELECT qpl_questions.*, qpl_qst_type.type_tag FROM qpl_questions, qpl_qst_type WHERE qpl_questions.question_id = %s AND qpl_questions.question_type_fi = qpl_qst_type.question_type_id",
1527  ['integer'],
1528  [$question_id]
1529  );
1530  $row = $this->db->fetchObject($result);
1531  return $row;
1532  }

◆ getQuestions()

ilObjTest::getQuestions ( )

Definition at line 7223 of file class.ilObjTest.php.

References $questions.

7223  : array
7224  {
7225  return $this->questions;
7226  }
array $questions

◆ getQuestionSetConfig()

ilObjTest::getQuestionSetConfig ( )

Definition at line 176 of file class.ilObjTest.php.

Referenced by assQuestionGUI\saveEdit().

177  {
178  return $this->question_set_config_factory->getQuestionSetConfig();
179  }
+ Here is the caller graph for this function:

◆ getQuestionSetType()

ilObjTest::getQuestionSetType ( )

Definition at line 7704 of file class.ilObjTest.php.

References getMainSettings().

Referenced by getQuestionTitles(), getQuestionTitlesAndIndexes(), isFixedTest(), isRandomTest(), and saveToDb().

7704  : string
7705  {
7706  return $this->getMainSettings()->getGeneralSettings()->getQuestionSetType();
7707  }
+ Here is the call graph for this function:
+ Here is the caller graph for this function:

◆ getQuestionSetTypeTranslation()

ilObjTest::getQuestionSetTypeTranslation ( ilLanguage  $lng,
  $questionSetType 
)

Definition at line 7766 of file class.ilObjTest.php.

References QUESTION_SET_TYPE_FIXED, QUESTION_SET_TYPE_RANDOM, and ilLanguage\txt().

7766  : string
7767  {
7768  switch ($questionSetType) {
7770  return $lng->txt('tst_question_set_type_fixed');
7771 
7773  return $lng->txt('tst_question_set_type_random');
7774  }
7775 
7776  throw new ilTestException('invalid question set type value given: ' . $questionSetType);
7777  }
txt(string $a_topic, string $a_default_lang_fallback_mod="")
gets the text for a given topic if the topic is not in the list, the topic itself with "-" will be re...
const QUESTION_SET_TYPE_RANDOM
Base Exception for all Exceptions relating to Modules/Test.
const QUESTION_SET_TYPE_FIXED
+ Here is the call graph for this function:

◆ getQuestionsOfPass()

& ilObjTest::getQuestionsOfPass (   $active_id,
  $pass 
)

Retrieves all the assigned questions for a test participant in a given test pass.

Returns
array An associated array containing the questions public

Definition at line 2544 of file class.ilObjTest.php.

References getQuestionCount(), and isRandomTest().

2544  : array
2545  {
2546  if ($this->isRandomTest()) {
2547  $this->db->setLimit($this->getQuestionCount(), 0);
2548  $result = $this->db->queryF(
2549  "SELECT tst_test_rnd_qst.sequence, tst_test_rnd_qst.question_fi, " .
2550  "qpl_questions.points " .
2551  "FROM tst_test_rnd_qst, qpl_questions " .
2552  "WHERE tst_test_rnd_qst.question_fi = qpl_questions.question_id " .
2553  "AND tst_test_rnd_qst.active_fi = %s AND tst_test_rnd_qst.pass = %s " .
2554  "ORDER BY tst_test_rnd_qst.sequence",
2555  ['integer', 'integer'],
2556  [$active_id, $pass]
2557  );
2558  } else {
2559  $result = $this->db->queryF(
2560  "SELECT tst_test_question.sequence, tst_test_question.question_fi, " .
2561  "qpl_questions.points " .
2562  "FROM tst_test_question, tst_active, qpl_questions " .
2563  "WHERE tst_test_question.question_fi = qpl_questions.question_id " .
2564  "AND tst_active.active_id = %s AND tst_active.test_fi = tst_test_question.test_fi",
2565  ['integer'],
2566  [$active_id]
2567  );
2568  }
2569  $qpass = [];
2570  if ($result->numRows()) {
2571  while ($row = $this->db->fetchAssoc($result)) {
2572  array_push($qpass, $row);
2573  }
2574  }
2575  return $qpass;
2576  }
isRandomTest()
Returns the fact wether this test is a random questions test or not.
+ Here is the call graph for this function:

◆ getQuestionsOfTest()

& ilObjTest::getQuestionsOfTest (   $active_id)

Retrieves all the assigned questions for all test passes of a test participant.

Returns
array An associated array containing the questions public

Definition at line 2505 of file class.ilObjTest.php.

References getQuestionCount(), and isRandomTest().

2505  : array
2506  {
2507  if ($this->isRandomTest()) {
2508  $this->db->setLimit($this->getQuestionCount(), 0);
2509  $result = $this->db->queryF(
2510  "SELECT tst_test_rnd_qst.sequence, tst_test_rnd_qst.question_fi, " .
2511  "tst_test_rnd_qst.pass, qpl_questions.points " .
2512  "FROM tst_test_rnd_qst, qpl_questions " .
2513  "WHERE tst_test_rnd_qst.question_fi = qpl_questions.question_id " .
2514  "AND tst_test_rnd_qst.active_fi = %s ORDER BY tst_test_rnd_qst.sequence",
2515  ['integer'],
2516  [$active_id]
2517  );
2518  } else {
2519  $result = $this->db->queryF(
2520  "SELECT tst_test_question.sequence, tst_test_question.question_fi, " .
2521  "qpl_questions.points " .
2522  "FROM tst_test_question, tst_active, qpl_questions " .
2523  "WHERE tst_test_question.question_fi = qpl_questions.question_id " .
2524  "AND tst_active.active_id = %s AND tst_active.test_fi = tst_test_question.test_fi",
2525  ['integer'],
2526  [$active_id]
2527  );
2528  }
2529  $qtest = [];
2530  if ($result->numRows()) {
2531  while ($row = $this->db->fetchAssoc($result)) {
2532  array_push($qtest, $row);
2533  }
2534  }
2535  return $qtest;
2536  }
isRandomTest()
Returns the fact wether this test is a random questions test or not.
+ Here is the call graph for this function:

◆ getQuestiontext()

ilObjTest::getQuestiontext (   $question_id)

Returns the question text for a given question.

Parameters
integer$question_idThe question id
Returns
string The question text public

Definition at line 4685 of file class.ilObjTest.php.

References $res.

4685  : string
4686  {
4687  $res = "";
4688  if ($question_id) {
4689  $result = $this->db->queryF(
4690  "SELECT question_text FROM qpl_questions WHERE question_id = %s",
4691  ['integer'],
4692  [$question_id]
4693  );
4694  if ($result->numRows() == 1) {
4695  $row = $this->db->fetchAssoc($result);
4696  $res = $row["question_text"];
4697  }
4698  }
4699  return $res;
4700  }
$res
Definition: ltiservices.php:69

◆ getQuestionTitle()

ilObjTest::getQuestionTitle (   $title,
  $nr = null,
  $points = null 
)

Returns the title of a test question and checks if the title output is allowed.

If not, the localized text "question" will be returned.

Parameters
string$titleThe original title of the question
integer$nrThe number of the question in the sequence
Returns
string The title for the question title output public

Definition at line 1481 of file class.ilObjTest.php.

References ilObject\$title, $txt, getTitleOutput(), and ILIAS\Repository\lng().

1481  : string
1482  {
1483  switch ($this->getTitleOutput()) {
1484  case '0':
1485  case '1':
1486  return $title;
1487  break;
1488  case '2':
1489  if (isset($nr)) {
1490  return $this->lng->txt("ass_question") . ' ' . $nr;
1491  }
1492  return $this->lng->txt("ass_question");
1493  break;
1494  case 3:
1495  if (isset($nr)) {
1496  $txt = $this->lng->txt("ass_question") . ' ' . $nr;
1497  } else {
1498  $txt = $this->lng->txt("ass_question");
1499  }
1500  if ($points != '') {
1501  $lngv = $this->lng->txt('points');
1502  if ($points == 1) {
1503  $lngv = $this->lng->txt('point');
1504  }
1505  $txt .= ' - ' . $points . ' ' . $lngv;
1506  }
1507  return $txt;
1508  break;
1509 
1510  }
1511  return $this->lng->txt("ass_question");
1512  }
string $title
$txt
Definition: error.php:14
+ Here is the call graph for this function:

◆ getQuestionTitles()

& ilObjTest::getQuestionTitles ( )

Returns the titles of the test questions in question sequence.

Returns
array The question titles public
See also
$questions

Definition at line 1432 of file class.ilObjTest.php.

References getQuestionSetType(), and getTestId().

1432  : array
1433  {
1434  $titles = [];
1435  if ($this->getQuestionSetType() == self::QUESTION_SET_TYPE_FIXED) {
1436  $result = $this->db->queryF(
1437  "SELECT qpl_questions.title FROM tst_test_question, qpl_questions WHERE tst_test_question.test_fi = %s AND tst_test_question.question_fi = qpl_questions.question_id ORDER BY tst_test_question.sequence",
1438  ['integer'],
1439  [$this->getTestId()]
1440  );
1441  while ($row = $this->db->fetchAssoc($result)) {
1442  array_push($titles, $row["title"]);
1443  }
1444  }
1445  return $titles;
1446  }
getTestId()
Gets the database id of the additional test data.
+ Here is the call graph for this function:

◆ getQuestionTitlesAndIndexes()

& ilObjTest::getQuestionTitlesAndIndexes ( )

Returns the titles of the test questions in question sequence.

Returns
array The question titles public
See also
$questions

Definition at line 1455 of file class.ilObjTest.php.

References getQuestionSetType(), and getTestId().

Referenced by hasQuestionsWithoutQuestionpool().

1455  : array
1456  {
1457  $titles = [];
1458  if ($this->getQuestionSetType() == self::QUESTION_SET_TYPE_FIXED) {
1459  $result = $this->db->queryF(
1460  "SELECT qpl_questions.title, qpl_questions.question_id FROM tst_test_question, qpl_questions WHERE tst_test_question.test_fi = %s AND tst_test_question.question_fi = qpl_questions.question_id ORDER BY tst_test_question.sequence",
1461  ['integer'],
1462  [$this->getTestId()]
1463  );
1464  while ($row = $this->db->fetchAssoc($result)) {
1465  $titles[$row['question_id']] = $row["title"];
1466  }
1467  }
1468  return $titles;
1469  }
getTestId()
Gets the database id of the additional test data.
+ Here is the call graph for this function:
+ Here is the caller graph for this function:

◆ getQuestionType()

ilObjTest::getQuestionType (   $question_id)

Returns the question type of a question with a given id.

Parameters
integer$question_idThe database id of the question
Returns
string The question type string private

Definition at line 1577 of file class.ilObjTest.php.

References $data.

Referenced by createQuestionGUI().

1578  {
1579  if ($question_id < 1) {
1580  return -1;
1581  }
1582  $result = $this->db->queryF(
1583  "SELECT type_tag FROM qpl_questions, qpl_qst_type WHERE qpl_questions.question_id = %s AND qpl_questions.question_type_fi = qpl_qst_type.question_type_id",
1584  ['integer'],
1585  [$question_id]
1586  );
1587  if ($result->numRows() == 1) {
1588  $data = $this->db->fetchObject($result);
1589  return $data->type_tag;
1590  } else {
1591  return "";
1592  }
1593  }
+ Here is the caller graph for this function:

◆ getRedirectionMode()

ilObjTest::getRedirectionMode ( )

Definition at line 1095 of file class.ilObjTest.php.

References getMainSettings().

1095  : int
1096  {
1097  return $this->getMainSettings()->getFinishingSettings()->getRedirectionMode();
1098  }
+ Here is the call graph for this function:

◆ getRedirectionUrl()

ilObjTest::getRedirectionUrl ( )

Definition at line 1110 of file class.ilObjTest.php.

References getMainSettings().

1110  : string
1111  {
1112  return $this->getMainSettings()->getFinishingSettings()->getRedirectionUrl() ?? '';
1113  }
+ Here is the call graph for this function:

◆ getReportingDate()

ilObjTest::getReportingDate ( )

Gets the reporting date of the ilObjTest object.

Returns
DateTimeImmutable|null The reporting date of the test or null (=FALSE) if no reporting date is set public
See also
$reporting_date Use Score Settings instead

Definition at line 948 of file class.ilObjTest.php.

References getScoreSettings().

Referenced by toXML().

949  {
950  return $this->getScoreSettings()->getResultSummarySettings()->getReportingDate();
951  }
+ Here is the call graph for this function:
+ Here is the caller graph for this function:

◆ getResetProcessingTime()

ilObjTest::getResetProcessingTime ( )

Definition at line 1068 of file class.ilObjTest.php.

References getMainSettings().

Referenced by getStartingTimeOfUser().

1068  : bool
1069  {
1070  return $this->getMainSettings()->getTestBehaviourSettings()->getResetProcessingTime();
1071  }
+ Here is the call graph for this function:
+ Here is the caller graph for this function:

◆ getResultsForActiveId()

ilObjTest::getResultsForActiveId ( int  $active_id)

Definition at line 7007 of file class.ilObjTest.php.

References updateTestResultCache().

Referenced by getTestResult().

7007  : array
7008  {
7009  $query = "
7010  SELECT *
7011  FROM tst_result_cache
7012  WHERE active_fi = %s
7013  ";
7014 
7015  $result = $this->db->queryF(
7016  $query,
7017  ['integer'],
7018  [$active_id]
7019  );
7020 
7021  if (!$result->numRows()) {
7022  $this->updateTestResultCache($active_id);
7023 
7024  $query = "
7025  SELECT *
7026  FROM tst_result_cache
7027  WHERE active_fi = %s
7028  ";
7029 
7030  $result = $this->db->queryF(
7031  $query,
7032  ['integer'],
7033  [$active_id]
7034  );
7035  }
7036 
7037  $row = $this->db->fetchAssoc($result);
7038 
7039  return $row;
7040  }
updateTestResultCache(int $active_id, ilAssQuestionProcessLocker $process_locker=null)
+ Here is the call graph for this function:
+ Here is the caller graph for this function:

◆ getRoleData()

ilObjTest::getRoleData (   $ids)

Definition at line 4914 of file class.ilObjTest.php.

References ilObject\_lookupDescription(), and ilObject\_lookupTitle().

4914  : array
4915  {
4916  if (!is_array($ids) || count($ids) == 0) {
4917  return [];
4918  }
4919  $result = [];
4920  foreach ($ids as $obj_id) {
4921  $result[$obj_id] = ["obj_id" => $obj_id, "title" => ilObject::_lookupTitle($obj_id), "description" => ilObject::_lookupDescription($obj_id)];
4922  }
4923  return $result;
4924  }
static _lookupTitle(int $obj_id)
static _lookupDescription(int $obj_id)
+ Here is the call graph for this function:

◆ getScoreCutting()

ilObjTest::getScoreCutting ( )

Determines if the score of a question should be cut at 0 points or the score of the whole test.

Returns
integer The score cutting type. 0 for question cutting, 1 for test cutting public
See also
$score_cutting

Definition at line 877 of file class.ilObjTest.php.

References getScoreSettings().

Referenced by getTestResult(), and toXML().

877  : int
878  {
879  return $this->getScoreSettings()->getScoringSettings()->getScoreCutting();
880  }
+ Here is the call graph for this function:
+ Here is the caller graph for this function:

◆ getScoreReporting()

ilObjTest::getScoreReporting ( )

Gets the score reporting of the ilObjTest object.

Returns
integer The score reporting of the test public
See also
$score_reporting

Definition at line 812 of file class.ilObjTest.php.

References getScoreSettings().

Referenced by isScoreReportingEnabled(), and toXML().

812  : int
813  {
814  return $this->getScoreSettings()->getResultSummarySettings()->getScoreReporting();
815  }
+ Here is the call graph for this function:
+ Here is the caller graph for this function:

◆ getScoreSettings()

ilObjTest::getScoreSettings ( )

Definition at line 8011 of file class.ilObjTest.php.

References $score_settings, getScoreSettingsRepository(), and getTestId().

Referenced by addDefaults(), applyDefaults(), canEditMarks(), cloneObject(), fromXML(), getCountSystem(), getExportSettings(), getHighscoreAchievedTS(), getHighscoreAnon(), getHighscoreEnabled(), getHighscoreHints(), getHighscoreMode(), getHighscoreOwnTable(), getHighscorePercentage(), getHighscoreScore(), getHighscoreTopNum(), getHighscoreTopTable(), getHighscoreWTime(), ilTestResultsFactory\getPassResultsSettings(), getPassScoring(), getReportingDate(), getScoreCutting(), getScoreReporting(), getShowPassDetails(), getShowSolutionAnswersOnly(), getShowSolutionFeedback(), getShowSolutionListComparison(), getShowSolutionListOwnAnswers(), getShowSolutionPrintview(), getShowSolutionSignature(), getShowSolutionSuggested(), isPassDeletionAllowed(), isScoreReportingEnabled(), isShowExamIdInTestResultsEnabled(), isShowGradingMarkEnabled(), isShowGradingStatusEnabled(), and toXML().

8012  {
8013  if (!$this->score_settings) {
8014  $this->score_settings = $this->getScoreSettingsRepository()
8015  ->getFor($this->getTestId());
8016  }
8017  return $this->score_settings;
8018  }
ilObjTestScoreSettings $score_settings
getTestId()
Gets the database id of the additional test data.
getScoreSettingsRepository()
+ Here is the call graph for this function:
+ Here is the caller graph for this function:

◆ getScoreSettingsRepository()

ilObjTest::getScoreSettingsRepository ( )

Definition at line 8020 of file class.ilObjTest.php.

References $score_settings_repo.

Referenced by applyDefaults(), cloneObject(), fromXML(), and getScoreSettings().

8021  {
8022  if (!$this->score_settings_repo) {
8023  $this->score_settings_repo = new ilObjTestScoreSettingsDatabaseRepository($this->db);
8024  }
8026  }
ScoreSettingsRepository $score_settings_repo
+ Here is the caller graph for this function:

◆ getShowCancel()

ilObjTest::getShowCancel ( )

Definition at line 6022 of file class.ilObjTest.php.

References getMainSettings().

6022  : bool
6023  {
6024  return $this->getMainSettings()->getParticipantFunctionalitySettings()->getSuspendTestAllowed();
6025  }
+ Here is the call graph for this function:

◆ getShowKioskModeParticipant()

ilObjTest::getShowKioskModeParticipant ( )

Definition at line 972 of file class.ilObjTest.php.

References getMainSettings().

972  : bool
973  {
974  return $this->getMainSettings()->getTestBehaviourSettings()->getShowParticipantNameInKioskMode();
975  }
+ Here is the call graph for this function:

◆ getShowKioskModeTitle()

ilObjTest::getShowKioskModeTitle ( )

Definition at line 968 of file class.ilObjTest.php.

References getMainSettings().

968  : bool
969  {
970  return $this->getMainSettings()->getTestBehaviourSettings()->getShowTitleInKioskMode();
971  }
+ Here is the call graph for this function:

◆ getShowMarker()

ilObjTest::getShowMarker ( )

Definition at line 6027 of file class.ilObjTest.php.

References getMainSettings().

6027  : bool
6028  {
6029  return $this->getMainSettings()->getParticipantFunctionalitySettings()->getQuestionMarkingEnabled();
6030  }
+ Here is the call graph for this function:

◆ getShowPassDetails()

ilObjTest::getShowPassDetails ( )

Returns if the pass details should be shown when a test is not finished.

Definition at line 5758 of file class.ilObjTest.php.

References getScoreSettings().

5758  : bool
5759  {
5760  return $this->getScoreSettings()->getResultDetailsSettings()->getShowPassDetails();
5761  }
+ Here is the call graph for this function:

◆ getShowSolutionAnswersOnly()

ilObjTest::getShowSolutionAnswersOnly ( )

Returns if the full solution (including ILIAS content) should be presented to the solution or not.

Definition at line 5789 of file class.ilObjTest.php.

References getScoreSettings().

5789  : bool
5790  {
5791  return $this->getScoreSettings()->getResultDetailsSettings()->getShowSolutionAnswersOnly();
5792  }
+ Here is the call graph for this function:

◆ getShowSolutionFeedback()

ilObjTest::getShowSolutionFeedback ( )

Returns if the feedback should be presented to the solution or not.

Definition at line 5781 of file class.ilObjTest.php.

References getScoreSettings().

5781  : bool
5782  {
5783  return $this->getScoreSettings()->getResultDetailsSettings()->getShowSolutionFeedback();
5784  }
+ Here is the call graph for this function:

◆ getShowSolutionListComparison()

ilObjTest::getShowSolutionListComparison ( )
Returns
boolean TRUE if the results should be compared with the correct results in the list of answers, FALSE otherwise public

Definition at line 5814 of file class.ilObjTest.php.

References getScoreSettings().

5814  : bool
5815  {
5816  return $this->getScoreSettings()->getResultDetailsSettings()->getShowSolutionListComparison();
5817  }
+ Here is the call graph for this function:

◆ getShowSolutionListOwnAnswers()

ilObjTest::getShowSolutionListOwnAnswers ( )

Definition at line 5819 of file class.ilObjTest.php.

References getScoreSettings().

5819  : bool
5820  {
5821  return $this->getScoreSettings()->getResultDetailsSettings()->getShowSolutionListOwnAnswers();
5822  }
+ Here is the call graph for this function:

◆ getShowSolutionPrintview()

ilObjTest::getShowSolutionPrintview ( )

Returns if the solution printview should be presented to the user or not.

Definition at line 5766 of file class.ilObjTest.php.

References getScoreSettings().

Referenced by canShowSolutionPrintview().

5766  : bool
5767  {
5768  return $this->getScoreSettings()->getResultDetailsSettings()->getShowSolutionPrintview();
5769  }
+ Here is the call graph for this function:
+ Here is the caller graph for this function:

◆ getShowSolutionSignature()

ilObjTest::getShowSolutionSignature ( )

Returns if the signature field should be shown in the test results.

Definition at line 5797 of file class.ilObjTest.php.

References getScoreSettings().

5797  : bool
5798  {
5799  return $this->getScoreSettings()->getResultDetailsSettings()->getShowSolutionSignature();
5800  }
+ Here is the call graph for this function:

◆ getShowSolutionSuggested()

ilObjTest::getShowSolutionSuggested ( )
Returns
boolean TRUE if the suggested solutions should be shown, FALSE otherwise

Definition at line 5805 of file class.ilObjTest.php.

References getScoreSettings().

5805  : bool
5806  {
5807  return $this->getScoreSettings()->getResultDetailsSettings()->getShowSolutionSuggested();
5808  }
+ Here is the call graph for this function:

◆ getShuffleQuestions()

ilObjTest::getShuffleQuestions ( )

Definition at line 5709 of file class.ilObjTest.php.

References getMainSettings().

Referenced by adjustTestSequence().

5709  : bool
5710  {
5711  return $this->getMainSettings()->getQuestionBehaviourSettings()->getShuffleQuestions();
5712  }
+ Here is the call graph for this function:
+ Here is the caller graph for this function:

◆ getSingleManualFeedback()

static ilObjTest::getSingleManualFeedback ( int  $active_id,
int  $question_id,
int  $pass 
)
static

Definition at line 6542 of file class.ilObjTest.php.

References $DIC, $ilDB, and ilRTE\_replaceMediaObjectImageSrc().

Referenced by ilTestScoringByQuestionsGUI\appendFormToModal(), ilTestScoringGUI\buildManScoringParticipantForm(), ilTestServiceGUI\getPassListOfAnswersWithScoring(), and ilTestScoringByQuestionsGUI\saveManScoringByQuestion().

6542  : array
6543  {
6544  global $DIC;
6545  $ilDB = $DIC['ilDB'];
6546  $row = [];
6547  $result = $ilDB->queryF(
6548  "SELECT * FROM tst_manual_fb WHERE active_fi = %s AND question_fi = %s AND pass = %s",
6549  ['integer', 'integer', 'integer'],
6550  [$active_id, $question_id, $pass]
6551  );
6552 
6553  if ($ilDB->numRows($result) === 1) {
6554  $row = $ilDB->fetchAssoc($result);
6555  $row['feedback'] = ilRTE::_replaceMediaObjectImageSrc($row['feedback'] ?? '', 1);
6556  } elseif ($ilDB->numRows($result) > 1) {
6557  $DIC->logger()->root()->warning(
6558  "WARNING: Multiple feedback entries on tst_manual_fb for " .
6559  "active_fi = $active_id , question_fi = $question_id and pass = $pass"
6560  );
6561  }
6562 
6563  return $row;
6564  }
static _replaceMediaObjectImageSrc(string $a_text, int $a_direction=0, string $nic='')
Replaces image source from mob image urls with the mob id or replaces mob id with the correct image s...
global $DIC
Definition: feed.php:28
+ Here is the call graph for this function:
+ Here is the caller graph for this function:

◆ getSpecificAnswerFeedback()

ilObjTest::getSpecificAnswerFeedback ( )

Definition at line 7426 of file class.ilObjTest.php.

References getMainSettings().

7426  : bool
7427  {
7428  return $this->getMainSettings()->getQuestionBehaviourSettings()->getInstantFeedbackSpecificEnabled();
7429  }
+ Here is the call graph for this function:

◆ getStartingTime()

ilObjTest::getStartingTime ( )

Definition at line 1078 of file class.ilObjTest.php.

References getMainSettings().

Referenced by isExecutable(), startingTimeReached(), and toXML().

1078  : int
1079  {
1080  $start_time = $this->getMainSettings()->getAccessSettings()->getStartTime();
1081  return $start_time !== null ? $start_time->getTimestamp() : 0;
1082  }
+ Here is the call graph for this function:
+ Here is the caller graph for this function:

◆ getStartingTimeOfParticipants()

ilObjTest::getStartingTimeOfParticipants ( )

Note, this function should only be used if absolutely necessary, since it perform joins on tables that tend to grow huge and returns vast amount of data.

If possible, use getStartingTimeOfUser($active_id) instead

Returns
array

Definition at line 7554 of file class.ilObjTest.php.

References getTestId().

7554  : array
7555  {
7556  $times = [];
7557  $result = $this->db->queryF(
7558  "SELECT tst_times.active_fi, tst_times.started FROM tst_times, tst_active WHERE tst_times.active_fi = tst_active.active_id AND tst_active.test_fi = %s ORDER BY tst_times.tstamp DESC",
7559  ['integer'],
7560  [$this->getTestId()]
7561  );
7562  while ($row = $this->db->fetchAssoc($result)) {
7563  $times[$row['active_fi']] = $row['started'];
7564  }
7565  return $times;
7566  }
getTestId()
Gets the database id of the additional test data.
+ Here is the call graph for this function:

◆ getStartingTimeOfUser()

ilObjTest::getStartingTimeOfUser (   $active_id,
  $pass = null 
)

Returns the unix timestamp of the time a user started a test.

Parameters
integer$active_idThe active id of the user
Returns
false|int The unix timestamp if the user started the test, FALSE otherwise public

Definition at line 5527 of file class.ilObjTest.php.

References getResetProcessingTime().

Referenced by isExecutable().

5528  {
5529  if ($active_id < 1) {
5530  return false;
5531  }
5532  if ($pass === null) {
5533  $pass = ($this->getResetProcessingTime()) ? self::_getPass($active_id) : 0;
5534  }
5535  $result = $this->db->queryF(
5536  "SELECT tst_times.started FROM tst_times WHERE tst_times.active_fi = %s AND tst_times.pass = %s ORDER BY tst_times.started",
5537  ['integer', 'integer'],
5538  [$active_id, $pass]
5539  );
5540  if ($result->numRows()) {
5541  $row = $this->db->fetchAssoc($result);
5542  if (preg_match("/(\d{4})-(\d{2})-(\d{2}) (\d{2}):(\d{2}):(\d{2})/", $row["started"], $matches)) {
5543  return mktime(
5544  (int) $matches[4],
5545  (int) $matches[5],
5546  (int) $matches[6],
5547  (int) $matches[2],
5548  (int) $matches[3],
5549  (int) $matches[1]
5550  );
5551  } else {
5552  return time();
5553  }
5554  } else {
5555  return time();
5556  }
5557  }
+ Here is the call graph for this function:
+ Here is the caller graph for this function:

◆ getTemplate()

ilObjTest::getTemplate ( )

Definition at line 7057 of file class.ilObjTest.php.

References $template_id.

Referenced by cloneObject(), and saveToDb().

7057  : int
7058  {
7059  return $this->template_id;
7060  }
+ Here is the caller graph for this function:

◆ getTestDefaults()

ilObjTest::getTestDefaults (   $test_defaults_id)

Definition at line 6111 of file class.ilObjTest.php.

6111  : ?array
6112  {
6113  $result = $this->db->queryF(
6114  "SELECT * FROM tst_test_defaults WHERE test_defaults_id = %s",
6115  ['integer'],
6116  [$test_defaults_id]
6117  );
6118  if ($result->numRows() == 1) {
6119  $row = $this->db->fetchAssoc($result);
6120  return $row;
6121  } else {
6122  return null;
6123  }
6124  }

◆ getTestId()

ilObjTest::getTestId ( )

Gets the database id of the additional test data.

Returns
integer The database id of the additional test data public
See also
$test_id

Definition at line 795 of file class.ilObjTest.php.

References $test_id.

Referenced by ilTestCorrectionsGUI\__construct(), addExtraTime(), adjustTestSequence(), cloneObject(), ilTestRandomQuestionSetConfig\cloneQuestionSetRelatedData(), deleteTest(), disinviteUser(), evalResultsOverview(), evalResultsOverviewOfParticipant(), evalTotalParticipantsArray(), evalTotalPersons(), evalTotalPersonsArray(), evalTotalStartedAverageTime(), getActiveIdOfUser(), getCompleteWorkingTime(), getCompleteWorkingTimeOfParticipant(), getCompleteWorkingTimeOfParticipants(), getExistingQuestions(), getInvitedUsers(), getMainSettings(), getMarkSchemaForeignId(), getMaxPassOfTest(), getParticipants(), getPotentialRandomTestQuestions(), getQuestionTitles(), getQuestionTitlesAndIndexes(), getScoreSettings(), getStartingTimeOfParticipants(), getTestParticipants(), getTestQuestions(), getTimeExtensionsOfParticipants(), getVisitTimeOfParticipant(), hasObligations(), ilTestImporter\importSkillLevelThresholds(), insertQuestion(), inviteUser(), isActiveTestSubmitted(), loadFromDb(), moveQuestionAfter(), moveQuestionAfterOLD(), questionMoveDown(), questionMoveUp(), removeTestResultsByActiveIds(), removeTestResultsByUserIds(), removeTestResultsFromSoapLpAdministration(), saveCompleteStatus(), saveQuestionsToDb(), saveToDb(), setClientIP(), and toXML().

795  : int
796  {
797  return $this->test_id;
798  }
+ Here is the caller graph for this function:

◆ getTestObjIdsWithActiveForUserId()

static ilObjTest::getTestObjIdsWithActiveForUserId (   $userId)
static

Definition at line 7795 of file class.ilObjTest.php.

References $DIC, $ilDB, $res, and ILIAS\Repository\int().

7795  : array
7796  {
7797  global $DIC;
7798  $ilDB = $DIC['ilDB'];
7799 
7800  $query = "
7801  SELECT obj_fi
7802  FROM tst_active
7803  INNER JOIN tst_tests
7804  ON test_id = test_fi
7805  WHERE user_fi = %s
7806  ";
7807 
7808  $res = $ilDB->queryF($query, ['integer'], [$userId]);
7809 
7810  $objIds = [];
7811 
7812  while ($row = $ilDB->fetchAssoc($res)) {
7813  $objIds[] = (int) $row['obj_fi'];
7814  }
7815 
7816  return $objIds;
7817  }
$res
Definition: ltiservices.php:69
global $DIC
Definition: feed.php:28
+ Here is the call graph for this function:

◆ getTestParticipants()

& ilObjTest::getTestParticipants ( )

Definition at line 4779 of file class.ilObjTest.php.

References $data, getAnonymity(), getGeneralSettings(), getMainSettings(), getTestId(), and ILIAS\Repository\lng().

Referenced by buildStatisticsAccessFilteredParticipantList(), getActiveParticipantList(), and getTestParticipantsForManualScoring().

4779  : array
4780  {
4781  if ($this->getMainSettings()->getGeneralSettings()->getAnonymity()) {
4782  $query = "
4783  SELECT tst_active.active_id,
4784  tst_active.tries,
4785  tst_active.user_fi usr_id,
4786  %s login,
4787  %s lastname,
4788  %s firstname,
4789  tst_active.submitted test_finished,
4790  usr_data.matriculation,
4791  usr_data.active,
4792  tst_active.lastindex,
4793  COALESCE(tst_active.last_finished_pass, -1) <> tst_active.last_started_pass unfinished_passes
4794  FROM tst_active
4795  LEFT JOIN usr_data
4796  ON tst_active.user_fi = usr_data.usr_id
4797  WHERE tst_active.test_fi = %s
4798  ORDER BY usr_data.lastname
4799  ";
4800  $result = $this->db->queryF(
4801  $query,
4802  ['text', 'text', 'text', 'integer'],
4803  ['', $this->lng->txt("anonymous"), "", $this->getTestId()]
4804  );
4805  } else {
4806  $query = "
4807  SELECT tst_active.active_id,
4808  tst_active.tries,
4809  tst_active.user_fi usr_id,
4810  usr_data.login,
4811  usr_data.lastname,
4812  usr_data.firstname,
4813  tst_active.submitted test_finished,
4814  usr_data.matriculation,
4815  usr_data.active,
4816  tst_active.lastindex,
4817  COALESCE(tst_active.last_finished_pass, -1) <> tst_active.last_started_pass unfinished_passes
4818  FROM tst_active
4819  LEFT JOIN usr_data
4820  ON tst_active.user_fi = usr_data.usr_id
4821  WHERE tst_active.test_fi = %s
4822  ORDER BY usr_data.lastname
4823  ";
4824  $result = $this->db->queryF(
4825  $query,
4826  ['integer'],
4827  [$this->getTestId()]
4828  );
4829  }
4830  $data = [];
4831  while ($row = $this->db->fetchAssoc($result)) {
4832  $data[$row['active_id']] = $row;
4833  }
4834  foreach ($data as $index => $participant) {
4835  if (strlen(trim($participant["firstname"] . $participant["lastname"])) == 0) {
4836  $data[$index]["lastname"] = $this->lng->txt("deleted_user");
4837  }
4838  }
4839  return $data;
4840  }
getTestId()
Gets the database id of the additional test data.
getGeneralSettings()
+ Here is the call graph for this function:
+ Here is the caller graph for this function:

◆ getTestParticipantsForManualScoring()

ilObjTest::getTestParticipantsForManualScoring (   $filter = null)

Definition at line 4842 of file class.ilObjTest.php.

References ilObjAssessmentFolder\_getManualScoring(), and getTestParticipants().

4842  : array
4843  {
4845  if (count($scoring) == 0) {
4846  return [];
4847  }
4848 
4849  $participants = &$this->getTestParticipants();
4850  $filtered_participants = [];
4851  foreach ($participants as $active_id => $participant) {
4852  if ($participant['tries'] > 0) {
4853  switch ($filter) {
4854  case 4:
4855  if ($this->testManScoringDoneHelper->isDone((int) $active_id)) {
4856  $filtered_participants[$active_id] = $participant;
4857  }
4858  break;
4859  case 5:
4860  if (!$this->testManScoringDoneHelper->isDone((int) $active_id)) {
4861  $filtered_participants[$active_id] = $participant;
4862  }
4863  break;
4864  default:
4865  $filtered_participants[$active_id] = $participant;
4866  }
4867  }
4868  }
4869  return $filtered_participants;
4870  }
static _getManualScoring()
Retrieve the manual scoring settings.
+ Here is the call graph for this function:

◆ getTestQuestions()

& ilObjTest::getTestQuestions ( )

Definition at line 5580 of file class.ilObjTest.php.

References $questions, getTestId(), and ILIAS\Repository\refinery().

Referenced by getFixedQuestionSetTotalPoints(), and isTestQuestion().

5580  : array
5581  {
5582  $tags_trafo = $this->refinery->string()->stripTags();
5583 
5584  $query = "
5585  SELECT questions.*,
5586  questtypes.type_tag,
5587  tstquest.sequence,
5588  tstquest.obligatory,
5589  origquest.obj_fi orig_obj_fi
5590 
5591  FROM qpl_questions questions
5592 
5593  INNER JOIN qpl_qst_type questtypes
5594  ON questtypes.question_type_id = questions.question_type_fi
5595 
5596  INNER JOIN tst_test_question tstquest
5597  ON tstquest.question_fi = questions.question_id
5598 
5599  LEFT JOIN qpl_questions origquest
5600  ON origquest.question_id = questions.original_id
5601 
5602  WHERE tstquest.test_fi = %s
5603 
5604  ORDER BY tstquest.sequence
5605  ";
5606 
5607  $query_result = $this->db->queryF(
5608  $query,
5609  ['integer'],
5610  [$this->getTestId()]
5611  );
5612 
5613  $questions = [];
5614 
5615  while ($row = $this->db->fetchAssoc($query_result)) {
5616  $row['title'] = $tags_trafo->transform($row['title']);
5617  $row['description'] = $tags_trafo->transform($row['description'] !== '' && $row['description'] !== null ? $row['description'] : '&nbsp;');
5618  $row['author'] = $tags_trafo->transform($row['author']);
5619  $row['obligationPossible'] = self::isQuestionObligationPossible($row['question_id']);
5620 
5621  $questions[] = $row;
5622  }
5623 
5624  return $questions;
5625  }
getTestId()
Gets the database id of the additional test data.
array $questions
+ Here is the call graph for this function:
+ Here is the caller graph for this function:

◆ getTestResult()

& ilObjTest::getTestResult ( int  $active_id,
?int  $pass = null,
bool  $ordered_sequence = false,
bool  $considerHiddenQuestions = true,
bool  $considerOptionalQuestions = true 
)

Calculates the results of a test for a given user and returns an array with all test results.

Returns
array An array containing the test results for the given user

Definition at line 1801 of file class.ilObjTest.php.

References $data, ILIAS\LTI\ToolProvider\$key, $results, $test_sequence, assQuestion\_getSuggestedSolutionOutput(), getResultsForActiveId(), getScoreCutting(), ILIAS\Repository\int(), and ilLegacyFormElementsUtil\prepareFormOutput().

Referenced by ilTestResultsFactory\buildPassResults(), evalStatistical(), getPassed(), and getTotalPointsPassedArray().

1807  : array {
1808  $results = $this->getResultsForActiveId($active_id);
1809 
1810  if ($pass === null) {
1811  $pass = (int) $results['pass'];
1812  }
1813 
1814  $test_sequence_factory = new ilTestSequenceFactory($this, $this->db, $this->questioninfo);
1815  $test_sequence = $test_sequence_factory->getSequenceByActiveIdAndPass($active_id, $pass);
1816 
1817  $test_sequence->setConsiderHiddenQuestionsEnabled($considerHiddenQuestions);
1818  $test_sequence->setConsiderOptionalQuestionsEnabled($considerOptionalQuestions);
1819 
1820  $test_sequence->loadFromDb();
1821  $test_sequence->loadQuestions();
1822 
1823  if ($ordered_sequence) {
1824  $sequence = $test_sequence->getOrderedSequenceQuestions();
1825  } else {
1826  $sequence = $test_sequence->getUserSequenceQuestions();
1827  }
1828 
1829  $arrResults = [];
1830 
1831  $query = "
1832  SELECT
1833  tst_test_result.question_fi,
1834  tst_test_result.points reached,
1835  tst_test_result.hint_count requested_hints,
1836  tst_test_result.hint_points hint_points,
1837  tst_test_result.answered answered,
1838  tst_manual_fb.finalized_evaluation finalized_evaluation
1839 
1840  FROM tst_test_result
1841 
1842  LEFT JOIN tst_solutions
1843  ON tst_solutions.active_fi = tst_test_result.active_fi
1844  AND tst_solutions.question_fi = tst_test_result.question_fi
1845 
1846  LEFT JOIN tst_manual_fb
1847  ON tst_test_result.active_fi = tst_manual_fb.active_fi
1848  AND tst_test_result.question_fi = tst_manual_fb.question_fi
1849 
1850  WHERE tst_test_result.active_fi = %s
1851  AND tst_test_result.pass = %s
1852  ";
1853 
1854  $solutionresult = $this->db->queryF(
1855  $query,
1856  ['integer', 'integer'],
1857  [$active_id, $pass]
1858  );
1859 
1860  while ($row = $this->db->fetchAssoc($solutionresult)) {
1861  $arrResults[ $row['question_fi'] ] = $row;
1862  }
1863 
1864  $numWorkedThrough = count($arrResults);
1865 
1866  $IN_question_ids = $this->db->in('qpl_questions.question_id', $sequence, false, 'integer');
1867 
1868  $query = "
1869  SELECT qpl_questions.*,
1870  qpl_qst_type.type_tag,
1871  qpl_sol_sug.question_fi has_sug_sol
1872 
1873  FROM qpl_qst_type,
1874  qpl_questions
1875 
1876  LEFT JOIN qpl_sol_sug
1877  ON qpl_sol_sug.question_fi = qpl_questions.question_id
1878 
1879  WHERE qpl_qst_type.question_type_id = qpl_questions.question_type_fi
1880  AND $IN_question_ids
1881  ";
1882 
1883  $result = $this->db->query($query);
1884 
1885  $unordered = [];
1886 
1887  $key = 1;
1888 
1889  $obligationsAnswered = true;
1890 
1891  while ($row = $this->db->fetchAssoc($result)) {
1892  if (!isset($arrResults[ $row['question_id'] ])) {
1893  $percentvalue = 0.0;
1894  } else {
1895  $percentvalue = (
1896  $row['points'] ? $arrResults[$row['question_id']]['reached'] / $row['points'] : 0
1897  );
1898  }
1899  if ($percentvalue < 0) {
1900  $percentvalue = 0.0;
1901  }
1902 
1903  $data = [
1904  "nr" => "$key",
1905  "title" => ilLegacyFormElementsUtil::prepareFormOutput($row['title']),
1906  "max" => round($row['points'], 2),
1907  "reached" => round($arrResults[$row['question_id']]['reached'] ?? 0, 2),
1908  'requested_hints' => $arrResults[$row['question_id']]['requested_hints'] ?? 0,
1909  'hint_points' => $arrResults[$row['question_id']]['hint_points'] ?? 0,
1910  "percent" => sprintf("%2.2f ", ($percentvalue) * 100) . "%",
1911  "solution" => ($row['has_sug_sol']) ? assQuestion::_getSuggestedSolutionOutput($row['question_id']) : '',
1912  "type" => $row["type_tag"],
1913  "qid" => $row['question_id'],
1914  "original_id" => $row["original_id"],
1915  "workedthrough" => isset($arrResults[$row['question_id']]) ? 1 : 0,
1916  'answered' => $arrResults[$row['question_id']]['answered'] ?? 0,
1917  'finalized_evaluation' => $arrResults[$row['question_id']]['finalized_evaluation'] ?? 0,
1918  ];
1919 
1920  if (!isset($arrResults[ $row['question_id'] ]['answered']) || !$arrResults[ $row['question_id'] ]['answered']) {
1921  $obligationsAnswered = false;
1922  }
1923 
1924  $unordered[ $row['question_id'] ] = $data;
1925 
1926  $key++;
1927  }
1928 
1929  $numQuestionsTotal = count($unordered);
1930 
1931  $pass_max = 0;
1932  $pass_reached = 0;
1933  $pass_requested_hints = 0;
1934  $pass_hint_points = 0;
1935  $key = 1;
1936 
1937  $found = [];
1938 
1939  foreach ($sequence as $qid) {
1940  // building pass point sums based on prepared data
1941  // for question that exists in users qst sequence
1942  $pass_max += round($unordered[$qid]['max'], 2);
1943  $pass_reached += round($unordered[$qid]['reached'], 2);
1944  $pass_requested_hints += $unordered[$qid]['requested_hints'];
1945  $pass_hint_points += $unordered[$qid]['hint_points'];
1946 
1947  // pickup prepared data for question
1948  // that exists in users qst sequence
1949  $unordered[$qid]['nr'] = $key;
1950  array_push($found, $unordered[$qid]);
1951 
1952  // increment key counter
1953  $key++;
1954  }
1955 
1956  $unordered = null;
1957 
1958  if ($this->getScoreCutting() == 1) {
1959  if ($results['reached_points'] < 0) {
1960  $results['reached_points'] = 0;
1961  }
1962 
1963  if ($pass_reached < 0) {
1964  $pass_reached = 0;
1965  }
1966  }
1967 
1968  $found['pass']['total_max_points'] = $pass_max;
1969  $found['pass']['total_reached_points'] = $pass_reached;
1970  $found['pass']['total_requested_hints'] = $pass_requested_hints;
1971  $found['pass']['total_hint_points'] = $pass_hint_points;
1972  $found['pass']['percent'] = ($pass_max > 0) ? $pass_reached / $pass_max : 0;
1973  $found['pass']['obligationsAnswered'] = $obligationsAnswered;
1974  $found['pass']['num_workedthrough'] = $numWorkedThrough;
1975  $found['pass']['num_questions_total'] = $numQuestionsTotal;
1976 
1977  $found["test"]["total_max_points"] = $results['max_points'];
1978  $found["test"]["total_reached_points"] = $results['reached_points'];
1979  $found["test"]["total_requested_hints"] = $results['hint_count'];
1980  $found["test"]["total_hint_points"] = $results['hint_points'];
1981  $found["test"]["result_pass"] = $results['pass'];
1982  $found['test']['result_tstamp'] = $results['tstamp'];
1983  $found['test']['obligations_answered'] = $results['obligations_answered'];
1984 
1985  if ((!$found['pass']['total_reached_points']) or (!$found['pass']['total_max_points'])) {
1986  $percentage = 0.0;
1987  } else {
1988  $percentage = ($found['pass']['total_reached_points'] / $found['pass']['total_max_points']) * 100.0;
1989 
1990  if ($percentage < 0) {
1991  $percentage = 0.0;
1992  }
1993  }
1994 
1995  $found["test"]["passed"] = $results['passed'];
1996 
1997  return $found;
1998  }
static _getSuggestedSolutionOutput(int $question_id)
$test_sequence
contains the test sequence data
static prepareFormOutput($a_str, bool $a_strip=false)
getResultsForActiveId(int $active_id)
string $key
Consumer key/client ID value.
Definition: System.php:193
$results
getScoreCutting()
Determines if the score of a question should be cut at 0 points or the score of the whole test...
+ Here is the call graph for this function:
+ Here is the caller graph for this function:

◆ getTextAnswer()

ilObjTest::getTextAnswer (   $active_id,
  $question_id,
  $pass = null 
)

Returns the text answer of a given user for a given question.

Parameters
integer$active_id
integer$question_id
Returns
string The answer text public

Definition at line 4656 of file class.ilObjTest.php.

References assQuestion\_getSolutionMaxPass().

4656  : string
4657  {
4658  if (($active_id) && ($question_id)) {
4659  if ($pass === null) {
4660  $pass = assQuestion::_getSolutionMaxPass($question_id, $active_id);
4661  }
4662  if ($pass === null) {
4663  return '';
4664  }
4665  $query = $this->db->queryF(
4666  "SELECT value1 FROM tst_solutions WHERE active_fi = %s AND question_fi = %s AND pass = %s",
4667  ['integer', 'integer', 'integer'],
4668  [$active_id, $question_id, $pass]
4669  );
4670  $result = $this->db->fetchAll($query);
4671  if (count($result) == 1) {
4672  return $result[0]["value1"];
4673  }
4674  }
4675  return '';
4676  }
static _getSolutionMaxPass(int $question_id, int $active_id)
Returns the maximum pass a users question solution.
+ Here is the call graph for this function:

◆ getTimeExtensionsOfParticipants()

ilObjTest::getTimeExtensionsOfParticipants ( )

Definition at line 7568 of file class.ilObjTest.php.

References getTestId().

7568  : array
7569  {
7570  $times = [];
7571  $result = $this->db->queryF(
7572  "SELECT tst_addtime.active_fi, tst_addtime.additionaltime FROM tst_addtime, tst_active WHERE tst_addtime.active_fi = tst_active.active_id AND tst_active.test_fi = %s",
7573  ['integer'],
7574  [$this->getTestId()]
7575  );
7576  while ($row = $this->db->fetchAssoc($result)) {
7577  $times[$row['active_fi']] = $row['additionaltime'];
7578  }
7579  return $times;
7580  }
getTestId()
Gets the database id of the additional test data.
+ Here is the call graph for this function:

◆ getTitleFilenameCompliant()

ilObjTest::getTitleFilenameCompliant ( )

returns the object title prepared to be used as a filename

Definition at line 184 of file class.ilObjTest.php.

References ilFileUtils\getASCIIFilename(), and ilObject\getTitle().

184  : string
185  {
186  return ilFileUtils::getASCIIFilename($this->getTitle());
187  }
static getASCIIFilename(string $a_filename)
+ Here is the call graph for this function:

◆ getTitleOutput()

ilObjTest::getTitleOutput ( )

Definition at line 982 of file class.ilObjTest.php.

References getMainSettings().

Referenced by getQuestionTitle().

982  : int
983  {
984  return $this->getMainSettings()->getQuestionBehaviourSettings()->getQuestionTitleOutputMode();
985  }
+ Here is the call graph for this function:
+ Here is the caller graph for this function:

◆ getTmpCopyWizardCopyId()

ilObjTest::getTmpCopyWizardCopyId ( )

Definition at line 189 of file class.ilObjTest.php.

References $tmpCopyWizardCopyId.

Referenced by ilTestFixedQuestionSetConfig\cloneQuestionSetRelatedData(), and ilTestRandomQuestionSetConfig\registerClonedSourcePoolDefinitionIdMapping().

189  : ?int
190  {
192  }
int $tmpCopyWizardCopyId
+ Here is the caller graph for this function:

◆ getTotalPointsPassedArray()

& ilObjTest::getTotalPointsPassedArray ( )

Returns an array with the total points of all users who passed the test This array could be used for statistics.

Returns
array The total point values public

Definition at line 2368 of file class.ilObjTest.php.

References evalTotalParticipantsArray(), and getTestResult().

2368  : array
2369  {
2370  $totalpoints_array = [];
2371  $all_users = $this->evalTotalParticipantsArray();
2372  foreach ($all_users as $active_id => $user_name) {
2373  $test_result = &$this->getTestResult($active_id);
2374  $reached = $test_result["test"]["total_reached_points"];
2375  $total = $test_result["test"]["total_max_points"];
2376  $percentage = $total != 0 ? $reached / $total : 0;
2377  $mark = $this->mark_schema->getMatchingMark($percentage * 100.0);
2378 
2379  $obligationsAnswered = $test_result["test"]["obligations_answered"];
2380 
2381  if ($mark) {
2382  if ($mark->getPassed() && $obligationsAnswered) {
2383  array_push($totalpoints_array, $test_result["test"]["total_reached_points"]);
2384  }
2385  }
2386  }
2387  return $totalpoints_array;
2388  }
evalTotalParticipantsArray($name_sort_order="asc")
Returns all participants who started the test.
& getTestResult(int $active_id, ?int $pass=null, bool $ordered_sequence=false, bool $considerHiddenQuestions=true, bool $considerOptionalQuestions=true)
Calculates the results of a test for a given user and returns an array with all test results...
+ Here is the call graph for this function:

◆ getUnfilteredEvaluationData()

ilObjTest::getUnfilteredEvaluationData ( )

Definition at line 2598 of file class.ilObjTest.php.

Referenced by getCompleteEvaluationData().

2599  {
2600  return (new ilTestEvaluationFactory($this->db, $this))
2601  ->getEvaluationData();
2602  }
+ Here is the caller graph for this function:

◆ getUsePreviousAnswers()

ilObjTest::getUsePreviousAnswers ( )

Definition at line 977 of file class.ilObjTest.php.

References getMainSettings().

977  : bool
978  {
979  return $this->getMainSettings()->getParticipantFunctionalitySettings()->getUsePreviousAnswerAllowed();
980  }
+ Here is the call graph for this function:

◆ getUserData()

ilObjTest::getUserData (   $ids)

Returns a data of all users specified by id list.

Returns
array The user data "usr_id, login, lastname, firstname, clientip" of the users with id as key public

Definition at line 4878 of file class.ilObjTest.php.

References getAnonymity(), and ILIAS\Repository\lng().

4878  : array
4879  {
4880  if (!is_array($ids) || count($ids) == 0) {
4881  return [];
4882  }
4883 
4884  if ($this->getAnonymity()) {
4885  $result = $this->db->queryF(
4886  "SELECT usr_id, %s login, %s lastname, %s firstname, client_ip clientip FROM usr_data WHERE " . $this->db->in('usr_id', $ids, false, 'integer') . " ORDER BY login",
4887  ['text', 'text', 'text'],
4888  ["", $this->lng->txt("anonymous"), ""]
4889  );
4890  } else {
4891  $result = $this->db->query("SELECT usr_id, login, lastname, firstname, client_ip clientip FROM usr_data WHERE " . $this->db->in('usr_id', $ids, false, 'integer') . " ORDER BY login");
4892  }
4893 
4894  $result_array = [];
4895  while ($row = $this->db->fetchAssoc($result)) {
4896  $result_array[$row["usr_id"]] = $row;
4897  }
4898  return $result_array;
4899  }
+ Here is the call graph for this function:

◆ getUsrPassOverviewEnabled()

ilObjTest::getUsrPassOverviewEnabled ( )

Definition at line 5735 of file class.ilObjTest.php.

References getMainSettings().

5735  : bool
5736  {
5737  return $this->getMainSettings()->getParticipantFunctionalitySettings()->getUsrPassOverviewEnabled();
5738  }
+ Here is the call graph for this function:

◆ getVisitTimeOfParticipant()

ilObjTest::getVisitTimeOfParticipant (   $active_id)

Returns the first and last visit of a participant.

Parameters
integer$active_idThe active ID of the participant
Returns
array The first and last visit of a participant public

Definition at line 2195 of file class.ilObjTest.php.

References _getVisitTimeOfParticipant(), and getTestId().

2195  : array
2196  {
2197  return ilObjTest::_getVisitTimeOfParticipant($this->getTestId(), $active_id);
2198  }
getTestId()
Gets the database id of the additional test data.
_getVisitTimeOfParticipant($test_id, $active_id)
Returns the first and last visit of a participant.
+ Here is the call graph for this function:

◆ getWorkedQuestions()

& ilObjTest::getWorkedQuestions (   $active_id,
  $pass = null 
)

Gets the id's of all questions a user already worked through.

Returns
array The question id's of the questions already worked through public

Definition at line 1633 of file class.ilObjTest.php.

1633  : array
1634  {
1635  if (is_null($pass)) {
1636  $result = $this->db->queryF(
1637  "SELECT question_fi FROM tst_solutions WHERE active_fi = %s AND pass = %s GROUP BY question_fi",
1638  ['integer','integer'],
1639  [$active_id, 0]
1640  );
1641  } else {
1642  $result = $this->db->queryF(
1643  "SELECT question_fi FROM tst_solutions WHERE active_fi = %s AND pass = %s GROUP BY question_fi",
1644  ['integer','integer'],
1645  [$active_id, $pass]
1646  );
1647  }
1648  $result_array = [];
1649  while ($row = $this->db->fetchAssoc($result)) {
1650  array_push($result_array, $row["question_fi"]);
1651  }
1652  return $result_array;
1653  }

◆ getXMLZip()

ilObjTest::getXMLZip ( )

Get zipped xml file for test.

Definition at line 6945 of file class.ilObjTest.php.

References ILIAS\Repository\lng().

6945  : string
6946  {
6947  $expFactory = new ilTestExportFactory($this, $this->lng, $this->log, $this->tree, $this->component_repository, $this->questioninfo);
6948  $test_exp = $expFactory->getExporter('xml');
6949  return $test_exp->buildExportFile();
6950  }
+ Here is the call graph for this function:

◆ hasAnyTestResult()

ilObjTest::hasAnyTestResult ( ilTestSession  $test_session)

Definition at line 5510 of file class.ilObjTest.php.

References ilTestSession\getActiveId(), and ilTestSession\getLastFinishedPass().

5510  : bool
5511  {
5512  $passSelector = new ilTestPassesSelector($this->db, $this);
5513 
5514  $passSelector->setActiveId($test_session->getActiveId());
5515  $passSelector->setLastFinishedPass($test_session->getLastFinishedPass());
5516 
5517  return $passSelector->hasExistingPasses();
5518  }
+ Here is the call graph for this function:

◆ hasNrOfTriesRestriction()

ilObjTest::hasNrOfTriesRestriction ( )

returns if the numbers of tries have to be checked

Definition at line 5084 of file class.ilObjTest.php.

References getNrOfTries().

Referenced by isExecutable().

5084  : bool
5085  {
5086  return $this->getNrOfTries() != 0;
5087  }
+ Here is the call graph for this function:
+ Here is the caller graph for this function:

◆ hasObligations()

ilObjTest::hasObligations ( )

Definition at line 7498 of file class.ilObjTest.php.

References $has_obligations, and getTestId().

Referenced by allObligationsAnswered().

7498  : bool
7499  {
7500  if ($this->has_obligations === null) {
7501  $rset = $this->db->queryF(
7502  'SELECT count(*) cnt FROM tst_test_question WHERE test_fi = %s AND obligatory = 1',
7503  ['integer'],
7504  [$this->getTestId()]
7505  );
7506  $row = $this->db->fetchAssoc($rset);
7507  $this->has_obligations = $row['cnt'] > 0;
7508  }
7509 
7510  return $this->has_obligations;
7511  }
getTestId()
Gets the database id of the additional test data.
bool $has_obligations
+ Here is the call graph for this function:
+ Here is the caller graph for this function:

◆ hasQuestionsWithoutQuestionpool()

ilObjTest::hasQuestionsWithoutQuestionpool ( )

Definition at line 7174 of file class.ilObjTest.php.

References getQuestionTitlesAndIndexes().

7174  : bool
7175  {
7177 
7178  $IN_questions = $this->db->in('q1.question_id', array_keys($questions), false, 'integer');
7179 
7180  $query = "
7181  SELECT count(q1.question_id) cnt
7182 
7183  FROM qpl_questions q1
7184 
7185  INNER JOIN qpl_questions q2
7186  ON q2.question_id = q1.original_id
7187 
7188  WHERE $IN_questions
7189  AND q1.obj_fi = q2.obj_fi
7190  ";
7191  $rset = $this->db->query($query);
7192  $row = $this->db->fetchAssoc($rset);
7193 
7194  return $row['cnt'] > 0;
7195  }
& getQuestionTitlesAndIndexes()
Returns the titles of the test questions in question sequence.
array $questions
+ Here is the call graph for this function:

◆ insertManualFeedback()

ilObjTest::insertManualFeedback ( int  $active_id,
int  $question_id,
int  $pass,
?string  $feedback,
bool  $finalized,
array  $feedback_old 
)
private

Definition at line 6626 of file class.ilObjTest.php.

References ilObject\$user, ilRTE\_replaceMediaObjectImageSrc(), and ILIAS\Repository\user().

Referenced by saveManualFeedback().

6633  : void {
6634  $next_id = $this->db->nextId('tst_manual_fb');
6635  $user = $this->user->getId();
6636  $finalized_time = time();
6637 
6638  $update_default = [
6639  'manual_feedback_id' => [ 'integer', $next_id],
6640  'active_fi' => [ 'integer', $active_id],
6641  'question_fi' => [ 'integer', $question_id],
6642  'pass' => [ 'integer', $pass],
6643  'feedback' => [ 'clob', $feedback ? ilRTE::_replaceMediaObjectImageSrc($feedback, 0) : null],
6644  'tstamp' => [ 'integer', time()]
6645  ];
6646 
6647  if ($feedback_old !== [] && (int) $feedback_old['finalized_evaluation'] === 1) {
6648  $user = $feedback_old['finalized_by_usr_id'];
6649  $finalized_time = $feedback_old['finalized_tstamp'];
6650  }
6651 
6652  if ($finalized === false) {
6653  $update_default['finalized_evaluation'] = ['integer', 0];
6654  $update_default['finalized_by_usr_id'] = ['integer', 0];
6655  $update_default['finalized_tstamp'] = ['integer', 0];
6656  } elseif ($finalized === true) {
6657  $update_default['finalized_evaluation'] = ['integer', 1];
6658  $update_default['finalized_by_usr_id'] = ['integer', $user];
6659  $update_default['finalized_tstamp'] = ['integer', $finalized_time];
6660  }
6661 
6662  $this->db->insert('tst_manual_fb', $update_default);
6663  }
static _replaceMediaObjectImageSrc(string $a_text, int $a_direction=0, string $nic='')
Replaces image source from mob image urls with the mob id or replaces mob id with the correct image s...
ilObjUser $user
+ Here is the call graph for this function:
+ Here is the caller graph for this function:

◆ insertQuestion()

ilObjTest::insertQuestion ( ilTestQuestionSetConfig  $testQuestionSetConfig,
  $question_id,
  $linkOnly = false 
)

Insert a question in the list of questions.

Parameters
ilTestQuestionSetConfig$testQuestionSetConfig
integer$question_idThe database id of the inserted question
boolean$linkOnly
Returns
integer $duplicate_id

Definition at line 1382 of file class.ilObjTest.php.

References $data, ilObjAssessmentFolder\_enabledAssessmentLogging(), ilObjAssessmentFolder\_getLogLanguage(), duplicateQuestionForTest(), getTestId(), ILIAS\Repository\lng(), loadQuestions(), logAction(), and saveCompleteStatus().

1382  : int
1383  {
1384  if ($linkOnly) {
1385  $duplicate_id = $question_id;
1386  } else {
1387  $duplicate_id = $this->duplicateQuestionForTest($question_id);
1388  }
1389 
1390  // get maximum sequence index in test
1391  $result = $this->db->queryF(
1392  "SELECT MAX(sequence) seq FROM tst_test_question WHERE test_fi=%s",
1393  ['integer'],
1394  [$this->getTestId()]
1395  );
1396  $sequence = 1;
1397 
1398  if ($result->numRows() == 1) {
1399  $data = $this->db->fetchObject($result);
1400  $sequence = $data->seq + 1;
1401  }
1402 
1403  $next_id = $this->db->nextId('tst_test_question');
1404  $affectedRows = $this->db->manipulateF(
1405  "INSERT INTO tst_test_question (test_question_id, test_fi, question_fi, sequence, tstamp) VALUES (%s, %s, %s, %s, %s)",
1406  ['integer', 'integer','integer','integer','integer'],
1407  [$next_id, $this->getTestId(), $duplicate_id, $sequence, time()]
1408  );
1409  if ($affectedRows == 1) {
1411  $this->logAction($this->lng->txtlng("assessment", "log_question_added", ilObjAssessmentFolder::_getLogLanguage()) . ": " . $sequence, $duplicate_id);
1412  }
1413  }
1414  // remove test_active entries, because test has changed
1415  $affectedRows = $this->db->manipulateF(
1416  "DELETE FROM tst_active WHERE test_fi = %s",
1417  ['integer'],
1418  [$this->getTestId()]
1419  );
1420  $this->loadQuestions();
1421  $this->saveCompleteStatus($testQuestionSetConfig);
1422  return $duplicate_id;
1423  }
saveCompleteStatus(ilTestQuestionSetConfig $testQuestionSetConfig)
loadQuestions(int $active_id=0, ?int $pass=null)
Load the test question id&#39;s from the database.
getTestId()
Gets the database id of the additional test data.
logAction($logtext="", $question_id=0)
Logs an action into the Test&Assessment log.
duplicateQuestionForTest($question_id)
Takes a question and creates a copy of the question for use in the test.
+ Here is the call graph for this function:

◆ inviteGroup()

ilObjTest::inviteGroup (   $group_id)

Invites all users of a group to a test.

Parameters
integer$group_idThe database id of the invited group public

Definition at line 4933 of file class.ilObjTest.php.

References ilObjUser\_lookupClientIP(), and inviteUser().

4934  {
4935  $group = new ilObjGroup($group_id);
4936  $members = $group->getGroupMemberIds();
4937  foreach ($members as $user_id) {
4938  $this->inviteUser($user_id, ilObjUser::_lookupClientIP($user_id));
4939  }
4940  }
inviteUser($user_id, $client_ip="")
Invites a user to a test.
static _lookupClientIP(int $a_user_id)
Class ilObjGroup.
+ Here is the call graph for this function:

◆ inviteRole()

ilObjTest::inviteRole (   $role_id)

Invites all users of a role to a test.

Parameters
integer$group_idThe database id of the invited group public

Definition at line 4948 of file class.ilObjTest.php.

References ilObjUser\_lookupClientIP(), and inviteUser().

4949  {
4950  $members = $this->rbac_review->assignedUsers($role_id);
4951  foreach ($members as $user_id) {
4952  $this->inviteUser($user_id, ilObjUser::_lookupClientIP($user_id));
4953  }
4954  }
inviteUser($user_id, $client_ip="")
Invites a user to a test.
static _lookupClientIP(int $a_user_id)
+ Here is the call graph for this function:

◆ inviteUser()

ilObjTest::inviteUser (   $user_id,
  $client_ip = "" 
)

Invites a user to a test.

Parameters
integer$user_idThe database id of the invited user public

Definition at line 4979 of file class.ilObjTest.php.

References getTestId().

Referenced by inviteGroup(), and inviteRole().

4980  {
4981  $this->db->manipulateF(
4982  "DELETE FROM tst_invited_user WHERE test_fi = %s AND user_fi = %s",
4983  ['integer', 'integer'],
4984  [$this->getTestId(), $user_id]
4985  );
4986  $this->db->manipulateF(
4987  "INSERT INTO tst_invited_user (test_fi, user_fi, clientip, tstamp) VALUES (%s, %s, %s, %s)",
4988  ['integer', 'integer', 'text', 'integer'],
4989  [$this->getTestId(), $user_id, (strlen($client_ip)) ? $client_ip : null, time()]
4990  );
4991  }
getTestId()
Gets the database id of the additional test data.
+ Here is the call graph for this function:
+ Here is the caller graph for this function:

◆ isActivationLimited()

ilObjTest::isActivationLimited ( )

Definition at line 7248 of file class.ilObjTest.php.

References $activation_limited.

Referenced by addDefaults(), saveToDb(), and toXML().

7248  : ?bool
7249  {
7251  }
bool $activation_limited
+ Here is the caller graph for this function:

◆ isActiveTestSubmitted()

ilObjTest::isActiveTestSubmitted (   $user_id = null)

returns if the active for user_id has been submitted

Definition at line 5067 of file class.ilObjTest.php.

References getTestId(), and ILIAS\Repository\user().

5067  : bool
5068  {
5069  if (!is_numeric($user_id)) {
5070  $user_id = $this->user->getId();
5071  }
5072 
5073  $result = $this->db->queryF(
5074  "SELECT submitted FROM tst_active WHERE test_fi=%s AND user_fi=%s AND submitted=%s",
5075  ['integer', 'integer', 'integer'],
5076  [$this->getTestId(), $user_id, 1]
5077  );
5078  return $result->numRows() == 1;
5079  }
getTestId()
Gets the database id of the additional test data.
+ Here is the call graph for this function:

◆ isBlockPassesAfterPassedEnabled()

ilObjTest::isBlockPassesAfterPassedEnabled ( )

Definition at line 958 of file class.ilObjTest.php.

References getMainSettings().

Referenced by isExecutable().

958  : bool
959  {
960  return $this->getMainSettings()->getTestBehaviourSettings()->getBlockAfterPassedEnabled();
961  }
+ Here is the call graph for this function:
+ Here is the caller graph for this function:

◆ isComplete()

ilObjTest::isComplete ( ilTestQuestionSetConfig  $testQuestionSetConfig)
final

Definition at line 410 of file class.ilObjTest.php.

References ilTestQuestionSetConfig\isQuestionSetConfigured().

Referenced by saveCompleteStatus().

410  : bool
411  {
412  if (!count($this->mark_schema->mark_steps)) {
413  return false;
414  }
415 
416  if (!$testQuestionSetConfig->isQuestionSetConfigured()) {
417  return false;
418  }
419 
420  return true;
421  }
+ Here is the call graph for this function:
+ Here is the caller graph for this function:

◆ isEndingTimeEnabled()

ilObjTest::isEndingTimeEnabled ( )

Definition at line 1084 of file class.ilObjTest.php.

References getMainSettings().

Referenced by endingTimeReached(), and ILIAS\Test\Presentation\WorkingTime\prepareWorkingTimeJsTemplate().

1084  : bool
1085  {
1086  return $this->getMainSettings()->getAccessSettings()->getEndTimeEnabled();
1087  }
+ Here is the call graph for this function:
+ Here is the caller graph for this function:

◆ isExecutable()

ilObjTest::isExecutable (   $test_session,
  $user_id,
  $allow_pass_increase = false 
)

Checks if the test is executable by the given user.

Parameters
$test_session
integer$user_idThe user id
bool$allowPassIncrease
Returns
array Result array
Exceptions
ilDateTimeException

Definition at line 5413 of file class.ilObjTest.php.

References ilObjTestAccess\_isPassed(), endingTimeReached(), ilDatePresentation\formatDate(), getActiveIdOfUser(), getEnableProcessingTime(), getEndingTime(), ilObject\getId(), getNrOfTries(), ilObject\getObjectProperties(), getStartingTime(), getStartingTimeOfUser(), hasNrOfTriesRestriction(), IL_CAL_UNIX, isBlockPassesAfterPassedEnabled(), isMaxProcessingTimeReached(), isNextPassAllowed(), ILIAS\Repository\lng(), and startingTimeReached().

5413  : array
5414  {
5415  $result = [
5416  "executable" => true,
5417  "errormessage" => ""
5418  ];
5419 
5420  if (!$this->getObjectProperties()->getPropertyIsOnline()->getIsOnline()) {
5421  $result["executable"] = false;
5422  $result["errormessage"] = $this->lng->txt('autosave_failed') . ': ' . $this->lng->txt('offline');
5423  return $result;
5424  }
5425 
5426  if (!$this->startingTimeReached()) {
5427  $result["executable"] = false;
5428  $result["errormessage"] = sprintf($this->lng->txt("detail_starting_time_not_reached"), ilDatePresentation::formatDate(new ilDateTime($this->getStartingTime(), IL_CAL_UNIX)));
5429  return $result;
5430  }
5431  if ($this->endingTimeReached()) {
5432  $result["executable"] = false;
5433  $result["errormessage"] = sprintf($this->lng->txt("detail_ending_time_reached"), ilDatePresentation::formatDate(new ilDateTime($this->getEndingTime(), IL_CAL_UNIX)));
5434  return $result;
5435  }
5436 
5437  $active_id = $this->getActiveIdOfUser($user_id);
5438 
5439  if ($this->getEnableProcessingTime()
5440  && $active_id > 0
5441  && ($starting_time = $this->getStartingTimeOfUser($active_id)) !== false
5442  && $this->isMaxProcessingTimeReached($starting_time, $active_id)) {
5443  $result["executable"] = false;
5444  $result["errormessage"] = $this->lng->txt("detail_max_processing_time_reached");
5445  return $result;
5446  }
5447 
5448  $testPassesSelector = new ilTestPassesSelector($this->db, $this);
5449  $testPassesSelector->setActiveId($active_id);
5450  $testPassesSelector->setLastFinishedPass($test_session->getLastFinishedPass());
5451 
5452  if ($this->hasNrOfTriesRestriction() && ($active_id > 0)) {
5453  $closedPasses = $testPassesSelector->getClosedPasses();
5454 
5455  if (count($closedPasses) >= $this->getNrOfTries()) {
5456  $result["executable"] = false;
5457  $result["errormessage"] = $this->lng->txt("maximum_nr_of_tries_reached");
5458  return $result;
5459  }
5460 
5461  if ($this->isBlockPassesAfterPassedEnabled() && !$testPassesSelector->openPassExists()) {
5462  if (ilObjTestAccess::_isPassed($user_id, $this->getId())) {
5463  $result['executable'] = false;
5464  $result['errormessage'] = $this->lng->txt("tst_addit_passes_blocked_after_passed_msg");
5465  return $result;
5466  }
5467  }
5468  }
5469 
5470  $next_pass_allowed_timestamp = 0;
5471  if (!$this->isNextPassAllowed($testPassesSelector, $next_pass_allowed_timestamp)) {
5472  $date = ilDatePresentation::formatDate(new ilDateTime($next_pass_allowed_timestamp, IL_CAL_UNIX));
5473 
5474  $result['executable'] = false;
5475  $result['errormessage'] = sprintf($this->lng->txt('wait_for_next_pass_hint_msg'), $date);
5476  return $result;
5477  }
5478  return $result;
5479  }
isNextPassAllowed(ilTestPassesSelector $testPassesSelector, int &$next_pass_allowed_timestamp)
isBlockPassesAfterPassedEnabled()
static formatDate(ilDateTime $date, bool $a_skip_day=false, bool $a_include_wd=false, bool $include_seconds=false)
const IL_CAL_UNIX
startingTimeReached()
Returns true if the starting time of a test is reached A starting time is not available for self asse...
getActiveIdOfUser($user_id="", $anonymous_id="")
Gets the active id of a given user.
static _isPassed($user_id, $a_obj_id)
Returns TRUE if the user with the user id $user_id passed the test with the object id $a_obj_id...
getStartingTimeOfUser($active_id, $pass=null)
Returns the unix timestamp of the time a user started a test.
hasNrOfTriesRestriction()
returns if the numbers of tries have to be checked
endingTimeReached()
Returns true if the ending time of a test is reached An ending time is not available for self assessm...
isMaxProcessingTimeReached(int $starting_time, int $active_id)
Returns whether the maximum processing time for a test is reached or not.
+ Here is the call graph for this function:

◆ isFixedTest()

ilObjTest::isFixedTest ( )

Returns the fact wether this test is a fixed question set test or not.

Returns
boolean $isFixedTest

Definition at line 7739 of file class.ilObjTest.php.

References getQuestionSetType().

Referenced by deleteTest().

7739  : bool
7740  {
7741  return $this->getQuestionSetType() == self::QUESTION_SET_TYPE_FIXED;
7742  }
+ Here is the call graph for this function:
+ Here is the caller graph for this function:

◆ isFollowupQuestionAnswerFixationEnabled()

ilObjTest::isFollowupQuestionAnswerFixationEnabled ( )

Definition at line 7871 of file class.ilObjTest.php.

References getMainSettings().

7871  : bool
7872  {
7873  return $this->getMainSettings()->getQuestionBehaviourSettings()->getLockAnswerOnNextQuestionEnabled();
7874  }
+ Here is the call graph for this function:

◆ isForceInstantFeedbackEnabled()

ilObjTest::isForceInstantFeedbackEnabled ( )

Definition at line 7881 of file class.ilObjTest.php.

References getMainSettings().

7881  : ?bool
7882  {
7883  return $this->getMainSettings()->getQuestionBehaviourSettings()->getForceInstantFeedbackOnNextQuestion();
7884  }
+ Here is the call graph for this function:

◆ isHighscoreAnon()

ilObjTest::isHighscoreAnon ( )

Gets if the highscores should be displayed anonymized.

Note: This method considers the global anonymity switch. If you need access to the users setting,

See also
getHighscoreAnon()
Returns
boolean True, if output is anonymized.

Definition at line 7351 of file class.ilObjTest.php.

References getAnonymity(), and getHighscoreAnon().

7351  : bool
7352  {
7353  return $this->getAnonymity() == 1 || $this->getHighscoreAnon();
7354  }
getHighscoreAnon()
Gets if the highscores should be anonymized per setting.
+ Here is the call graph for this function:

◆ isHTML()

ilObjTest::isHTML (   $a_text)

Checks if a given string contains HTML or not.

Parameters
string$a_textText which should be checked
Returns
boolean public

Definition at line 5891 of file class.ilObjTest.php.

Referenced by addQTIMaterial().

5891  : bool
5892  {
5893  if (preg_match("/<[^>]*?>/", $a_text)) {
5894  return true;
5895  } else {
5896  return false;
5897  }
5898  }
+ Here is the caller graph for this function:

◆ isInstantFeedbackAnswerFixationEnabled()

ilObjTest::isInstantFeedbackAnswerFixationEnabled ( )

Definition at line 7876 of file class.ilObjTest.php.

References getMainSettings().

7876  : bool
7877  {
7878  return $this->getMainSettings()->getQuestionBehaviourSettings()->getLockAnswerOnInstantFeedbackEnabled();
7879  }
+ Here is the call graph for this function:

◆ isMaxProcessingTimeReached()

ilObjTest::isMaxProcessingTimeReached ( int  $starting_time,
int  $active_id 
)

Returns whether the maximum processing time for a test is reached or not.

Returns
bool TRUE if the maxium processing time is reached, FALSE if the maximum processing time is not reached or no maximum processing time is given

Definition at line 5565 of file class.ilObjTest.php.

References getEnableProcessingTime(), and getProcessingTimeInSeconds().

Referenced by isExecutable().

5565  : bool
5566  {
5567  if (!$this->getEnableProcessingTime()) {
5568  return false;
5569  }
5570 
5571  $processing_time = $this->getProcessingTimeInSeconds($active_id);
5572  $now = time();
5573  if ($now > ($starting_time + $processing_time)) {
5574  return true;
5575  }
5576 
5577  return false;
5578  }
getProcessingTimeInSeconds($active_id="")
Returns the processing time for the test in seconds.
+ Here is the call graph for this function:
+ Here is the caller graph for this function:

◆ isNextPassAllowed()

ilObjTest::isNextPassAllowed ( ilTestPassesSelector  $testPassesSelector,
int &  $next_pass_allowed_timestamp 
)

Definition at line 5481 of file class.ilObjTest.php.

References ilTestPassesSelector\getLastFinishedPass(), ilTestPassesSelector\getLastFinishedPassTimestamp(), and getMainSettings().

Referenced by isExecutable().

5481  : bool
5482  {
5483  $waiting_between_passes = $this->getMainSettings()->getTestBehaviourSettings()->getPassWaiting();
5484  $last_finished_pass_timestamp = $testPassesSelector->getLastFinishedPassTimestamp();
5485 
5486  if (
5487  $this->getMainSettings()->getTestBehaviourSettings()->getPassWaitingEnabled()
5488  && ($waiting_between_passes !== '')
5489  && ($testPassesSelector->getLastFinishedPass() !== null)
5490  && ($last_finished_pass_timestamp !== null)
5491  ) {
5492  $time_values = explode(':', $waiting_between_passes);
5493  $next_pass_allowed_timestamp = strtotime('+ ' . $time_values[0] . ' Days + ' . $time_values[1] . ' Hours' . $time_values[2] . ' Minutes', $last_finished_pass_timestamp);
5494  return (time() > $next_pass_allowed_timestamp);
5495  }
5496 
5497  return true;
5498  }
+ Here is the call graph for this function:
+ Here is the caller graph for this function:

◆ isNrOfTriesReached()

ilObjTest::isNrOfTriesReached (   $tries)

returns if number of tries are reached

Deprecated:
: tries field differs per situation, outside a pass it's the number of tries, inside a pass it's the current pass number.

Definition at line 5095 of file class.ilObjTest.php.

References getNrOfTries().

5095  : bool
5096  {
5097  return $tries >= $this->getNrOfTries();
5098  }
+ Here is the call graph for this function:

◆ isOfferingQuestionHintsEnabled()

ilObjTest::isOfferingQuestionHintsEnabled ( )

Definition at line 7233 of file class.ilObjTest.php.

References getMainSettings().

7233  : bool
7234  {
7235  return $this->getMainSettings()->getQuestionBehaviourSettings()->getQuestionHintsEnabled();
7236  }
+ Here is the call graph for this function:

◆ isOnline()

ilObjTest::isOnline ( )

Definition at line 7228 of file class.ilObjTest.php.

References $online.

7228  : bool
7229  {
7230  return $this->online;
7231  }

◆ isParticipantsLastPassActive()

static ilObjTest::isParticipantsLastPassActive ( int  $test_ref_id,
int  $user_id 
)
static

Definition at line 7886 of file class.ilObjTest.php.

References $DIC, $ilDB, $test_sequence, and ilObjectFactory\getInstanceByRefId().

7886  : bool
7887  {
7888  global $DIC;
7889  $ilDB = $DIC['ilDB'];
7890  $ilUser = $DIC['ilUser'];
7891 
7892  $test_obj = ilObjectFactory::getInstanceByRefId($test_ref_id, false);
7893 
7894  $active_id = $test_obj->getActiveIdOfUser($user_id);
7895 
7896  $test_session_factory = new ilTestSessionFactory($test_obj, $ilDB, $ilUser);
7897 
7898  // Added temporarily bugfix smeyer
7899  $test_session_factory->reset();
7900 
7901  $test_sequence_factory = new ilTestSequenceFactory($test_obj, $ilDB, $DIC->testQuestionPool()->questionInfo());
7902 
7903  $test_session = $test_session_factory->getSession($active_id);
7904  $test_sequence = $test_sequence_factory->getSequenceByActiveIdAndPass($active_id, $test_session->getPass());
7905  $test_sequence->loadFromDb();
7906 
7907  return $test_sequence->hasSequence();
7908  }
$test_sequence
contains the test sequence data
global $DIC
Definition: feed.php:28
static getInstanceByRefId(int $ref_id, bool $stop_on_error=true)
get an instance of an Ilias object by reference id
+ Here is the call graph for this function:

◆ isPassDeletionAllowed()

ilObjTest::isPassDeletionAllowed ( )

Definition at line 7518 of file class.ilObjTest.php.

References getScoreSettings().

Referenced by toXML().

7518  : bool
7519  {
7520  return $this->getScoreSettings()->getResultSummarySettings()->getPassDeletionAllowed();
7521  }
+ Here is the call graph for this function:
+ Here is the caller graph for this function:

◆ isPasswordEnabled()

ilObjTest::isPasswordEnabled ( )

Definition at line 1115 of file class.ilObjTest.php.

References getMainSettings().

1115  : bool
1116  {
1117  return $this->getMainSettings()->getAccessSettings()->getPasswordEnabled();
1118  }
+ Here is the call graph for this function:

◆ isPluginActive()

ilObjTest::isPluginActive (   $a_pname)

Checks wheather or not a question plugin with a given name is active.

Parameters
string$a_pnameThe plugin name public

Definition at line 6791 of file class.ilObjTest.php.

References ilComponentInfo\TYPE_MODULES.

6791  : bool
6792  {
6793  if (!$this->component_repository->getComponentByTypeAndName(
6795  'TestQuestionPool'
6796  )->getPluginSlotById('qst')->hasPluginName($a_pname)) {
6797  return false;
6798  }
6799 
6800  return $this->component_repository
6801  ->getComponentByTypeAndName(
6803  'TestQuestionPool'
6804  )
6805  ->getPluginSlotById(
6806  'qst'
6807  )
6808  ->getPluginByName(
6809  $a_pname
6810  )->isActive();
6811  }

◆ isPostponingEnabled()

ilObjTest::isPostponingEnabled ( )

Definition at line 800 of file class.ilObjTest.php.

References getMainSettings().

800  : bool
801  {
802  return $this->getMainSettings()->getParticipantFunctionalitySettings()->getPostponedQuestionsMoveToEnd();
803  }
+ Here is the call graph for this function:

◆ isPreviousSolutionReuseEnabled()

ilObjTest::isPreviousSolutionReuseEnabled (   $active_id)

Definition at line 987 of file class.ilObjTest.php.

References $res, and ILIAS\Repository\user().

987  : bool
988  {
989  $result = $this->db->queryF(
990  "SELECT tst_tests.use_previous_answers FROM tst_tests, tst_active WHERE tst_tests.test_id = tst_active.test_fi AND tst_active.active_id = %s",
991  ["integer"],
992  [$active_id]
993  );
994  if ($result->numRows()) {
995  $row = $this->db->fetchAssoc($result);
996  $test_allows_reuse = $row["use_previous_answers"];
997  }
998 
999  if ($test_allows_reuse === '1') {
1000  $res = $this->user->getPref("tst_use_previous_answers");
1001  if ($res === '1') {
1002  return true;
1003  }
1004  }
1005  return false;
1006  }
$res
Definition: ltiservices.php:69
+ Here is the call graph for this function:

◆ isQuestionObligationPossible()

static ilObjTest::isQuestionObligationPossible ( int  $question_id)
static

Definition at line 7436 of file class.ilObjTest.php.

References $DIC.

Referenced by ilObjTestGUI\saveOrderAndObligationsObject().

7436  : bool
7437  {
7438  global $DIC;
7439  $question_info = $DIC->testQuestionPool()->questionInfo();
7440  $class = $question_info->getQuestionType($question_id);
7441  return call_user_func([$class, 'isObligationPossible'], $question_id);
7442  }
global $DIC
Definition: feed.php:28
+ Here is the caller graph for this function:

◆ isQuestionObligatory()

static ilObjTest::isQuestionObligatory (   $question_id)
static

checks wether the question with given id is marked as obligatory or not

Parameters
integer$questionId
Returns
boolean $obligatory

Definition at line 7450 of file class.ilObjTest.php.

References $DIC, and $ilDB.

Referenced by assQuestion\calculateResultsFromSolution(), ilTestSequence\getSequenceSummary(), and ilTestOutputGUI\showQuestionCmd().

7450  : bool
7451  {
7452  global $DIC;
7453  $ilDB = $DIC['ilDB'];
7454 
7455  $rset = $ilDB->queryF('SELECT obligatory FROM tst_test_question WHERE question_fi = %s', ['integer'], [$question_id]);
7456 
7457  if ($row = $ilDB->fetchAssoc($rset)) {
7458  return (bool) $row['obligatory'];
7459  }
7460 
7461  return false;
7462  }
global $DIC
Definition: feed.php:28
+ Here is the caller graph for this function:

◆ isRandomTest()

ilObjTest::isRandomTest ( )

Returns the fact wether this test is a random questions test or not.

Returns
boolean $isRandomTest

Definition at line 7749 of file class.ilObjTest.php.

References getQuestionSetType().

Referenced by createTestSequence(), deleteTest(), getAllQuestions(), getAnsweredQuestionCount(), ilTestExportAbstract\getDatarows(), getExistingQuestions(), getQuestionCount(), getQuestionCountWithoutReloading(), getQuestionsOfPass(), getQuestionsOfTest(), loadQuestions(), and removeTestResultsByActiveIds().

7749  : bool
7750  {
7751  return $this->getQuestionSetType() == self::QUESTION_SET_TYPE_RANDOM;
7752  }
+ Here is the call graph for this function:
+ Here is the caller graph for this function:

◆ isRedirectModeKiosk()

ilObjTest::isRedirectModeKiosk ( )

Definition at line 1100 of file class.ilObjTest.php.

References getMainSettings().

1100  : bool
1101  {
1102  return $this->getMainSettings()->getFinishingSettings()->getRedirectionMode() === self::REDIRECT_KIOSK;
1103  }
+ Here is the call graph for this function:

◆ isRedirectModeNone()

ilObjTest::isRedirectModeNone ( )

Definition at line 1105 of file class.ilObjTest.php.

References getMainSettings().

1105  : bool
1106  {
1107  return $this->getMainSettings()->getFinishingSettings()->getRedirectionMode() === self::REDIRECT_NONE;
1108  }
+ Here is the call graph for this function:

◆ isScoreReportingEnabled()

ilObjTest::isScoreReportingEnabled ( )

Definition at line 817 of file class.ilObjTest.php.

References getScoreReporting(), getScoreSettings(), ilObjTestSettingsResultSummary\SCORE_REPORTING_AFTER_PASSED, ilObjTestSettingsResultSummary\SCORE_REPORTING_DATE, ilObjTestSettingsResultSummary\SCORE_REPORTING_DISABLED, ilObjTestSettingsResultSummary\SCORE_REPORTING_FINISHED, and ilObjTestSettingsResultSummary\SCORE_REPORTING_IMMIDIATLY.

+ Here is the call graph for this function:

◆ isShowExamIdInTestPassEnabled()

ilObjTest::isShowExamIdInTestPassEnabled ( )

Definition at line 7685 of file class.ilObjTest.php.

References getMainSettings().

7685  : bool
7686  {
7687  return $this->getMainSettings()->getTestBehaviourSettings()->getExamIdInTestPassEnabled();
7688  }
+ Here is the call graph for this function:

◆ isShowExamIdInTestResultsEnabled()

ilObjTest::isShowExamIdInTestResultsEnabled ( )

Definition at line 7690 of file class.ilObjTest.php.

References getScoreSettings().

7690  : bool
7691  {
7692  return $this->getScoreSettings()->getResultDetailsSettings()->getShowExamIdInTestResults();
7693  }
+ Here is the call graph for this function:

◆ isShowGradingMarkEnabled()

ilObjTest::isShowGradingMarkEnabled ( )

Definition at line 7866 of file class.ilObjTest.php.

References getScoreSettings().

Referenced by toXML().

7866  : bool
7867  {
7868  return $this->getScoreSettings()->getResultSummarySettings()->getShowGradingMarkEnabled();
7869  }
+ Here is the call graph for this function:
+ Here is the caller graph for this function:

◆ isShowGradingStatusEnabled()

ilObjTest::isShowGradingStatusEnabled ( )

Definition at line 7861 of file class.ilObjTest.php.

References getScoreSettings().

Referenced by toXML().

7861  : bool
7862  {
7863  return $this->getScoreSettings()->getResultSummarySettings()->getShowGradingStatusEnabled();
7864  }
+ Here is the call graph for this function:
+ Here is the caller graph for this function:

◆ isSkillManagementGloballyActivated()

static ilObjTest::isSkillManagementGloballyActivated ( )
static

Definition at line 7850 of file class.ilObjTest.php.

Referenced by ilTestSkillAdministrationGUI\isAccessDenied().

7850  : ?bool
7851  {
7852  if (self::$isSkillManagementGloballyActivated === null) {
7853  $skmgSet = new ilSkillManagementSettings();
7854 
7855  self::$isSkillManagementGloballyActivated = $skmgSet->isActivated();
7856  }
7857 
7858  return self::$isSkillManagementGloballyActivated;
7859  }
This file is part of ILIAS, a powerful learning management system published by ILIAS open source e-Le...
+ Here is the caller graph for this function:

◆ isSkillServiceEnabled()

ilObjTest::isSkillServiceEnabled ( )

Definition at line 7819 of file class.ilObjTest.php.

References getMainSettings().

7819  : bool
7820  {
7821  return $this->getMainSettings()->getAdditionalSettings()->getSkillsServiceEnabled();
7822  }
+ Here is the call graph for this function:

◆ isSkillServiceToBeConsidered()

ilObjTest::isSkillServiceToBeConsidered ( )

Returns whether this test must consider skills, usually by providing appropriate extensions in the user interface components.

Skills must be considered if skill management is globally enabled and this object has the skill service enabled as well.

See also
isSkillServiceEnabled()
isSkillManagementGloballyActivated()
Returns
boolean whether this test takes skills into account.

Definition at line 7835 of file class.ilObjTest.php.

References getMainSettings().

7835  : bool
7836  {
7837  if (!$this->getMainSettings()->getAdditionalSettings()->getSkillsServiceEnabled()) {
7838  return false;
7839  }
7840 
7841  if (!self::isSkillManagementGloballyActivated()) {
7842  return false;
7843  }
7844 
7845  return true;
7846  }
+ Here is the call graph for this function:

◆ isStartingTimeEnabled()

ilObjTest::isStartingTimeEnabled ( )

Definition at line 1073 of file class.ilObjTest.php.

References getMainSettings().

Referenced by startingTimeReached().

1073  : bool
1074  {
1075  return $this->getMainSettings()->getAccessSettings()->getStartTimeEnabled();
1076  }
+ Here is the call graph for this function:
+ Here is the caller graph for this function:

◆ isTestFinalBroken()

ilObjTest::isTestFinalBroken ( )
Returns
boolean

Definition at line 7913 of file class.ilObjTest.php.

References $testFinalBroken.

Referenced by saveToDb().

7913  : bool
7914  {
7915  return $this->testFinalBroken;
7916  }
bool $testFinalBroken
+ Here is the caller graph for this function:

◆ isTestFinished()

ilObjTest::isTestFinished (   $active_id)

returns if the active for user_id has been submitted

Definition at line 5054 of file class.ilObjTest.php.

Referenced by isTestFinishedToViewResults().

5054  : bool
5055  {
5056  $result = $this->db->queryF(
5057  "SELECT submitted FROM tst_active WHERE active_id=%s AND submitted=%s",
5058  ['integer', 'integer'],
5059  [$active_id, 1]
5060  );
5061  return $result->numRows() == 1;
5062  }
+ Here is the caller graph for this function:

◆ isTestFinishedToViewResults()

ilObjTest::isTestFinishedToViewResults (   $active_id,
  $currentpass 
)

Returns true if an active user completed a test pass and did not start a new pass.

Parameters
integer$active_idThe active id of the user
integer$currentpassThe current test pass of the user
Returns
boolean true if an active user completed a test pass and did not start a new pass, false otherwise public

Definition at line 1663 of file class.ilObjTest.php.

References isTestFinished(), and lookupPassResultsUpdateTimestamp().

1663  : bool
1664  {
1665  $num = ilObjTest::lookupPassResultsUpdateTimestamp($active_id, $currentpass);
1666  return ((($currentpass > 0) && ($num == 0)) || $this->isTestFinished($active_id)) ? true : false;
1667  }
isTestFinished($active_id)
returns if the active for user_id has been submitted
static lookupPassResultsUpdateTimestamp($active_id, $pass)
+ Here is the call graph for this function:

◆ isTestQuestion()

ilObjTest::isTestQuestion (   $questionId)
Parameters
int$questionId
Returns
bool

Definition at line 5631 of file class.ilObjTest.php.

References getTestQuestions().

5631  : bool
5632  {
5633  foreach ($this->getTestQuestions() as $questionData) {
5634  if ($questionData['question_id'] != $questionId) {
5635  continue;
5636  }
5637 
5638  return true;
5639  }
5640 
5641  return false;
5642  }
+ Here is the call graph for this function:

◆ loadFromDb()

ilObjTest::loadFromDb ( )

Definition at line 661 of file class.ilObjTest.php.

References $data, ilObject\getId(), ilObjectActivation\getItem(), getTestId(), loadQuestions(), setActivationEndingTime(), setActivationLimited(), setActivationStartingTime(), setActivationVisibility(), setTestId(), and ilObjectActivation\TIMINGS_ACTIVATION.

Referenced by cloneObject(), fromXML(), and read().

661  : void
662  {
663  $result = $this->db->queryF(
664  "SELECT test_id FROM tst_tests WHERE obj_fi = %s",
665  ['integer'],
666  [$this->getId()]
667  );
668  if ($result->numRows() === 1) {
669  $data = $this->db->fetchObject($result);
670  $this->setTestId($data->test_id);
671 
672  $this->mark_schema->flush();
673  $this->mark_schema->loadFromDb($this->getTestId());
674 
675  $this->loadQuestions();
676  }
677 
678  // moved activation to ilObjectActivation
679  if (isset($this->ref_id)) {
680  $activation = ilObjectActivation::getItem($this->ref_id);
681  switch ($activation["timing_type"]) {
683  $this->setActivationLimited(true);
684  $this->setActivationStartingTime($activation["timing_start"]);
685  $this->setActivationEndingTime($activation["timing_end"]);
686  $this->setActivationVisibility($activation["visible"]);
687  break;
688 
689  default:
690  $this->setActivationLimited(false);
691  break;
692  }
693  }
694  }
setActivationStartingTime(?int $starting_time=null)
loadQuestions(int $active_id=0, ?int $pass=null)
Load the test question id&#39;s from the database.
getTestId()
Gets the database id of the additional test data.
setActivationLimited($a_value)
setActivationEndingTime(?int $ending_time=null)
setTestId($a_id)
Sets the test ID.
setActivationVisibility($a_value)
static getItem(int $ref_id)
+ Here is the call graph for this function:
+ Here is the caller graph for this function:

◆ loadQuestions()

ilObjTest::loadQuestions ( int  $active_id = 0,
?int  $pass = null 
)

Load the test question id's from the database.

Definition at line 700 of file class.ilObjTest.php.

References $data, getActiveIdOfUser(), isRandomTest(), and ILIAS\Repository\user().

Referenced by getAllQuestions(), getAnsweredQuestionCount(), getQuestionCount(), insertQuestion(), loadFromDb(), questionMoveDown(), questionMoveUp(), reindexFixedQuestionOrdering(), and setQuestionOrderAndObligations().

700  : void
701  {
702  $this->questions = [];
703  if ($this->isRandomTest()) {
704  if ($active_id === 0) {
705  $active_id = $this->getActiveIdOfUser($this->user->getId());
706  }
707  if (is_null($pass)) {
708  $pass = self::_getPass($active_id);
709  }
710  $result = $this->db->queryF(
711  "SELECT tst_test_rnd_qst.* FROM tst_test_rnd_qst, qpl_questions WHERE tst_test_rnd_qst.active_fi = %s AND qpl_questions.question_id = tst_test_rnd_qst.question_fi AND tst_test_rnd_qst.pass = %s ORDER BY sequence",
712  ['integer', 'integer'],
713  [$active_id, $pass]
714  );
715  // The following is a fix for random tests prior to ILIAS 3.8. If someone started a random test in ILIAS < 3.8, there
716  // is only one test pass (pass = 0) in tst_test_rnd_qst while with ILIAS 3.8 there are questions for every test pass.
717  // To prevent problems with tests started in an older version and continued in ILIAS 3.8, the first pass should be taken if
718  // no questions are present for a newer pass.
719  if ($result->numRows() == 0) {
720  $result = $this->db->queryF(
721  "SELECT tst_test_rnd_qst.* FROM tst_test_rnd_qst, qpl_questions WHERE tst_test_rnd_qst.active_fi = %s AND qpl_questions.question_id = tst_test_rnd_qst.question_fi AND tst_test_rnd_qst.pass = 0 ORDER BY sequence",
722  ['integer'],
723  [$active_id]
724  );
725  }
726  } else {
727  $result = $this->db->queryF(
728  "SELECT tst_test_question.* FROM tst_test_question, qpl_questions WHERE tst_test_question.test_fi = %s AND qpl_questions.question_id = tst_test_question.question_fi ORDER BY sequence",
729  ['integer'],
730  [$this->test_id]
731  );
732  }
733  $index = 1;
734  if ($this->test_id !== -1) {
735  //Omit loading of questions for non-id'ed test
736  while ($data = $this->db->fetchAssoc($result)) {
737  $this->questions[$index++] = $data["question_fi"];
738  }
739  }
740  }
getActiveIdOfUser($user_id="", $anonymous_id="")
Gets the active id of a given user.
isRandomTest()
Returns the fact wether this test is a random questions test or not.
+ Here is the call graph for this function:
+ Here is the caller graph for this function:

◆ logAction()

ilObjTest::logAction (   $logtext = "",
  $question_id = 0 
)

Logs an action into the Test&Assessment log.

Parameters
string$logtextThe log text
integer$question_idIf given, saves the question id to the database public

Definition at line 4567 of file class.ilObjTest.php.

References ilObjAssessmentFolder\_addLog(), ilObject\getId(), ilObject\getRefId(), and ILIAS\Repository\user().

Referenced by addExtraTime(), insertQuestion(), logManualFeedback(), questionMoveDown(), questionMoveUp(), removeQuestion(), removeTestResultsByActiveIds(), saveQuestionsToDb(), and saveToDb().

4568  {
4569  $original_id = 0;
4570  if ($question_id !== 0) {
4571  $original_id = $this->questioninfo->getOriginalId($question_id);
4572  }
4573  ilObjAssessmentFolder::_addLog($this->user->getId(), $this->getId(), $logtext, $question_id, $original_id, true, $this->getRefId());
4574  }
static _addLog( $user_id, $object_id, $logtext, $question_id=0, $original_id=0, $test_only=false, $test_ref_id=0)
Add an assessment log entry.
+ Here is the call graph for this function:
+ Here is the caller graph for this function:

◆ logManualFeedback()

ilObjTest::logManualFeedback (   $active_id,
  $question_id,
  $feedback 
)
private

Creates a log for the manual feedback.

Parameters
integer$active_idActive ID of the user
integer$question_idQuestion ID
string$feedbackThe feedback text

Definition at line 6672 of file class.ilObjTest.php.

References ilObjAssessmentFolder\_getLogLanguage(), ilObjTestAccess\_getParticipantData(), ILIAS\Repository\lng(), logAction(), and ILIAS\Repository\user().

Referenced by saveManualFeedback().

6673  {
6674  $username = ilObjTestAccess::_getParticipantData($active_id);
6675 
6676  $this->logAction(
6677  sprintf(
6678  $this->lng->txtlng('assessment', 'log_manual_feedback', ilObjAssessmentFolder::_getLogLanguage()),
6679  $this->user->getFullname() . ' (' . $this->user->getLogin() . ')',
6680  $username,
6681  $this->questioninfo->getQuestionTitle($question_id),
6682  $feedback
6683  )
6684  );
6685  }
static _getParticipantData($active_id)
Retrieves a participant name from active id.
logAction($logtext="", $question_id=0)
Logs an action into the Test&Assessment log.
+ Here is the call graph for this function:
+ Here is the caller graph for this function:

◆ lookupExamId()

static ilObjTest::lookupExamId (   $active_id,
  $pass 
)
static

Definition at line 7649 of file class.ilObjTest.php.

References $DIC, and $ilDB.

Referenced by ilTestServiceGUI\getResultsOfUserOutput(), ilTestPlayerAbstractGUI\outQuestionSummaryCmd(), ilTestEvaluationGUI\outUserListOfAnswerPasses(), ilTestEvaluationGUI\outUserPassDetails(), ilTestServiceGUI\populateExamId(), ilTestPlayerAbstractGUI\prepareTestPage(), and ilTestSubmissionReviewGUI\show().

7650  {
7651  global $DIC;
7652  $ilDB = $DIC['ilDB'];
7653 
7654  $exam_id_query = 'SELECT exam_id FROM tst_pass_result WHERE active_fi = %s AND pass = %s';
7655  $exam_id_result = $ilDB->queryF($exam_id_query, [ 'integer', 'integer' ], [ $active_id, $pass ]);
7656  if ($ilDB->numRows($exam_id_result) == 1) {
7657  $exam_id_row = $ilDB->fetchAssoc($exam_id_result);
7658 
7659  if ($exam_id_row['exam_id'] != null) {
7660  return $exam_id_row['exam_id'];
7661  }
7662  }
7663 
7664  return null;
7665  }
global $DIC
Definition: feed.php:28
+ Here is the caller graph for this function:

◆ lookupPassResultsUpdateTimestamp()

static ilObjTest::lookupPassResultsUpdateTimestamp (   $active_id,
  $pass 
)
static
Parameters
int$active_id
int$pass
Returns
int

Definition at line 5363 of file class.ilObjTest.php.

References $DIC, and $ilDB.

Referenced by ilTestEvaluationGUI\detailedEvaluation(), ilTestExportAbstract\getDatarows(), ilTestService\getPassOverviewData(), and isTestFinishedToViewResults().

5363  : int
5364  {
5365  global $DIC;
5366  $ilDB = $DIC['ilDB'];
5367 
5368  if (is_null($pass)) {
5369  $pass = 0;
5370  }
5371 
5372  $query = "
5373  SELECT tst_pass_result.tstamp pass_res_tstamp,
5374  tst_test_result.tstamp quest_res_tstamp
5375 
5376  FROM tst_pass_result
5377 
5378  LEFT JOIN tst_test_result
5379  ON tst_test_result.active_fi = tst_pass_result.active_fi
5380  AND tst_test_result.pass = tst_pass_result.pass
5381 
5382  WHERE tst_pass_result.active_fi = %s
5383  AND tst_pass_result.pass = %s
5384 
5385  ORDER BY tst_test_result.tstamp DESC
5386  ";
5387 
5388  $result = $ilDB->queryF(
5389  $query,
5390  ['integer', 'integer'],
5391  [$active_id, $pass]
5392  );
5393 
5394  while ($row = $ilDB->fetchAssoc($result)) {
5395  if ($row['quest_res_tstamp']) {
5396  return $row['quest_res_tstamp'];
5397  }
5398 
5399  return $row['pass_res_tstamp'];
5400  }
5401 
5402  return 0;
5403  }
global $DIC
Definition: feed.php:28
+ Here is the caller graph for this function:

◆ lookupQuestionSetType()

static ilObjTest::lookupQuestionSetType (   $objId)
static

lookup-er for question set type

ilDBInterface $ilDB

Parameters
integer$objId
Returns
string $questionSetType

Definition at line 7716 of file class.ilObjTest.php.

References $DIC, $ilDB, $objId, and $res.

7716  : ?string
7717  {
7718  global $DIC;
7719  $ilDB = $DIC['ilDB'];
7720 
7721  $query = "SELECT question_set_type FROM tst_tests WHERE obj_fi = %s";
7722 
7723  $res = $ilDB->queryF($query, ['integer'], [$objId]);
7724 
7725  $questionSetType = null;
7726 
7727  while ($row = $ilDB->fetchAssoc($res)) {
7728  $questionSetType = $row['question_set_type'];
7729  }
7730 
7731  return $questionSetType;
7732  }
$res
Definition: ltiservices.php:69
$objId
Definition: xapitoken.php:57
global $DIC
Definition: feed.php:28

◆ lookupQuestionSetTypeByActiveId()

static ilObjTest::lookupQuestionSetTypeByActiveId (   $active_id)
static

returns the question set type of test relating to passed active id

Parameters
integer$activeId
Returns
string $questionSetType

Definition at line 6043 of file class.ilObjTest.php.

References $DIC, $ilDB, and $res.

Referenced by _getQuestionCountAndPointsForPassOfParticipant().

6043  : ?string
6044  {
6045  global $DIC;
6046  $ilDB = $DIC['ilDB'];
6047 
6048  $query = "
6049  SELECT tst_tests.question_set_type
6050  FROM tst_active
6051  INNER JOIN tst_tests
6052  ON tst_active.test_fi = tst_tests.test_id
6053  WHERE tst_active.active_id = %s
6054  ";
6055 
6056  $res = $ilDB->queryF($query, ['integer'], [$active_id]);
6057 
6058  while ($row = $ilDB->fetchAssoc($res)) {
6059  return $row['question_set_type'];
6060  }
6061 
6062  return null;
6063  }
$res
Definition: ltiservices.php:69
global $DIC
Definition: feed.php:28
+ Here is the caller graph for this function:

◆ modifyExportIdentifier()

ilObjTest::modifyExportIdentifier (   $a_tag,
  $a_param,
  $a_value 
)

Returns the installation id for a given identifier.

private

Definition at line 4153 of file class.ilObjTest.php.

References ilUtil\insertInstIntoID().

4154  {
4155  if ($a_tag == "Identifier" && $a_param == "Entry") {
4156  $a_value = ilUtil::insertInstIntoID($a_value);
4157  }
4158 
4159  return $a_value;
4160  }
static insertInstIntoID(string $a_value)
inserts installation id into ILIAS id
+ Here is the call graph for this function:

◆ moveQuestionAfter()

ilObjTest::moveQuestionAfter (   $question_to_move,
  $question_before 
)

Definition at line 7145 of file class.ilObjTest.php.

References getTestId(), and reindexFixedQuestionOrdering().

7146  {
7147  if ($question_before) {
7148  $query = 'SELECT sequence, test_fi FROM tst_test_question WHERE question_fi = %s';
7149  $types = ['integer'];
7150  $values = [$question_before];
7151  $rset = $this->db->queryF($query, $types, $values);
7152  }
7153 
7154  if (!$question_before || ($rset && !($row = $this->db->fetchAssoc($rset)))) {
7155  $row = [
7156  'sequence' => 0,
7157  'test_fi' => $this->getTestId(),
7158  ];
7159  }
7160 
7161  $update = 'UPDATE tst_test_question SET sequence = sequence + 1 WHERE sequence > %s AND test_fi = %s';
7162  $types = ['integer', 'integer'];
7163  $values = [$row['sequence'], $row['test_fi']];
7164  $this->db->manipulateF($update, $types, $values);
7165 
7166  $update = 'UPDATE tst_test_question SET sequence = %s WHERE question_fi = %s';
7167  $types = ['integer', 'integer'];
7168  $values = [$row['sequence'] + 1, $question_to_move];
7169  $this->db->manipulateF($update, $types, $values);
7170 
7172  }
getTestId()
Gets the database id of the additional test data.
reindexFixedQuestionOrdering()
+ Here is the call graph for this function:

◆ moveQuestionAfterOLD()

ilObjTest::moveQuestionAfterOLD (   $previous_question_id,
  $new_question_id 
)

Definition at line 7062 of file class.ilObjTest.php.

References $res, and getTestId().

7063  {
7064  $new_array = [];
7065  $position = 1;
7066 
7067  $query = 'SELECT question_fi FROM tst_test_question WHERE test_fi = %s';
7068  $types = ['integer'];
7069  $values = [$this->getTestId()];
7070 
7071  $new_question_id += 1;
7072 
7073  $inserted = false;
7074  $res = $this->db->queryF($query, $types, $values);
7075  while ($row = $this->db->fetchAssoc($res)) {
7076  $qid = $row['question_fi'];
7077 
7078  if ($qid == $new_question_id) {
7079  continue;
7080  } elseif ($qid == $previous_question_id) {
7081  $new_array[$position++] = $qid;
7082  $new_array[$position++] = $new_question_id;
7083  $inserted = true;
7084  } else {
7085  $new_array[$position++] = $qid;
7086  }
7087  }
7088 
7089  $update_query = 'UPDATE tst_test_question SET sequence = %s WHERE test_fi = %s AND question_fi = %s';
7090  $update_types = ['integer', 'integer', 'integer'];
7091 
7092  foreach ($new_array as $position => $qid) {
7093  $this->db->manipulateF(
7094  $update_query,
7095  $update_types,
7096  $vals = [
7097  $position,
7098  $this->getTestId(),
7099  $qid
7100  ]
7101  );
7102  }
7103  }
$res
Definition: ltiservices.php:69
getTestId()
Gets the database id of the additional test data.
+ Here is the call graph for this function:

◆ moveQuestions()

ilObjTest::moveQuestions (   $move_questions,
  $target_index,
  $insert_mode 
)

Move questions to another position.

Parameters
array$move_questionsAn array with the question id's of the questions to move
integer$target_indexThe question id of the target position
integer$insert_mode0, if insert before the target position, 1 if insert after the target position public

Definition at line 2963 of file class.ilObjTest.php.

References saveQuestionsToDb().

2964  {
2965  $this->questions = array_values($this->questions);
2966  $array_pos = array_search($target_index, $this->questions);
2967  if ($insert_mode == 0) {
2968  $part1 = array_slice($this->questions, 0, $array_pos);
2969  $part2 = array_slice($this->questions, $array_pos);
2970  } elseif ($insert_mode == 1) {
2971  $part1 = array_slice($this->questions, 0, $array_pos + 1);
2972  $part2 = array_slice($this->questions, $array_pos + 1);
2973  }
2974  foreach ($move_questions as $question_id) {
2975  if (!(array_search($question_id, $part1) === false)) {
2976  unset($part1[array_search($question_id, $part1)]);
2977  }
2978  if (!(array_search($question_id, $part2) === false)) {
2979  unset($part2[array_search($question_id, $part2)]);
2980  }
2981  }
2982  $part1 = array_values($part1);
2983  $part2 = array_values($part2);
2984  $new_array = array_values(array_merge($part1, $move_questions, $part2));
2985  $this->questions = [];
2986  $counter = 1;
2987  foreach ($new_array as $question_id) {
2988  $this->questions[$counter] = $question_id;
2989  $counter++;
2990  }
2991  $this->saveQuestionsToDb();
2992  }
+ Here is the call graph for this function:

◆ onMarkSchemaSaved()

ilObjTest::onMarkSchemaSaved ( )

Implements ilMarkSchemaAware.

Definition at line 4290 of file class.ilObjTest.php.

References participantDataExist(), recalculateScores(), and saveCompleteStatus().

4291  {
4292  $this->saveCompleteStatus($this->question_set_config_factory->getQuestionSetConfig());
4293 
4294  if ($this->participantDataExist()) {
4295  $this->recalculateScores(true);
4296  }
4297  }
saveCompleteStatus(ilTestQuestionSetConfig $testQuestionSetConfig)
recalculateScores($preserve_manscoring=false)
+ Here is the call graph for this function:

◆ participantDataExist()

ilObjTest::participantDataExist ( )

Definition at line 7779 of file class.ilObjTest.php.

References $participantDataExist, and evalTotalPersons().

Referenced by onMarkSchemaSaved().

7779  : bool
7780  {
7781  if ($this->participantDataExist === null) {
7782  $this->participantDataExist = (bool) $this->evalTotalPersons();
7783  }
7784 
7786  }
$participantDataExist
holds the fact wether participant data exists or not DO NOT USE TIS PROPERTY DRIRECTLY ALWAYS USE ilO...
evalTotalPersons()
Returns the number of persons who started the test.
+ Here is the call graph for this function:
+ Here is the caller graph for this function:

◆ pcArrayShuffle()

ilObjTest::pcArrayShuffle (   $array)

Shuffles the values of a given array.

Parameters
array$arrayAn array which should be shuffled public

Definition at line 1784 of file class.ilObjTest.php.

References ILIAS\LTI\ToolProvider\$key.

1784  : array
1785  {
1786  $keys = array_keys($array);
1787  shuffle($keys);
1788  $result = [];
1789  foreach ($keys as $key) {
1790  $result[$key] = $array[$key];
1791  }
1792  return $result;
1793  }
string $key
Consumer key/client ID value.
Definition: System.php:193

◆ prepareTextareaOutput()

ilObjTest::prepareTextareaOutput (   $txt_output,
  $prepare_for_latex_output = false,
  $omitNl2BrWhenTextArea = false 
)

Prepares a string for a text area output in tests.

Parameters
string$txt_outputString which should be prepared for output public

Definition at line 5988 of file class.ilObjTest.php.

References ilLegacyFormElementsUtil\prepareTextareaOutput().

5989  {
5990  if ($txt_output == null) {
5991  $txt_output = '';
5992  }
5994  $txt_output,
5995  $prepare_for_latex_output,
5996  $omitNl2BrWhenTextArea
5997  );
5998  }
static prepareTextareaOutput(string $txt_output, bool $prepare_for_latex_output=false, bool $omitNl2BrWhenTextArea=false)
Prepares a string for a text area output where latex code may be in it If the text is HTML-free...
+ Here is the call graph for this function:

◆ processCSVRow()

ilObjTest::processCSVRow ( mixed  $row,
bool  $quote_all = false,
string  $separator = ";" 
)

Processes an array as a CSV row and converts the array values to correct CSV values.

The "converted" array is returned

Parameters
array$rowThe array containing the values for a CSV row
string$quoteAllIndicates to quote every value (=TRUE) or only values containing quotes and separators (=FALSE, default)
string$separatorThe value separator in the CSV row (used for quoting) (; = default)
Returns
array The converted array ready for CSV use public

Definition at line 5188 of file class.ilObjTest.php.

Referenced by getAllTestResults().

5192  : array {
5193  $resultarray = [];
5194  foreach ($row as $rowindex => $entry) {
5195  $surround = false;
5196  if ($quote_all) {
5197  $surround = true;
5198  }
5199  if (is_string($entry) && strpos($entry, "\"") !== false) {
5200  $entry = str_replace("\"", "\"\"", $entry);
5201  $surround = true;
5202  }
5203  if (is_string($entry) && strpos($entry, $separator) !== false) {
5204  $surround = true;
5205  }
5206 
5207  if (is_string($entry)) {
5208  // replace all CR LF with LF (for Excel for Windows compatibility
5209  $entry = str_replace(chr(13) . chr(10), chr(10), $entry);
5210  }
5211 
5212  if ($surround) {
5213  $entry = "\"" . $entry . "\"";
5214  }
5215 
5216  $resultarray[$rowindex] = $entry;
5217  }
5218  return $resultarray;
5219  }
+ Here is the caller graph for this function:

◆ processPrintoutput2FO()

ilObjTest::processPrintoutput2FO (   $print_output)

Convert a print output to XSL-FO.

Parameters
string$print_outputThe print output
Returns
string XSL-FO code public

Definition at line 6417 of file class.ilObjTest.php.

References $params, ILIAS\Repository\settings(), xslt_create(), xslt_error(), and xslt_free().

Referenced by deliverPDFfromHTML().

6417  : string
6418  {
6419  if (extension_loaded("tidy")) {
6420  $config = [
6421  "indent" => false,
6422  "output-xml" => true,
6423  "numeric-entities" => true
6424  ];
6425  $tidy = new tidy();
6426  $tidy->parseString($print_output, $config, 'utf8');
6427  $tidy->cleanRepair();
6428  $print_output = tidy_get_output($tidy);
6429  $print_output = preg_replace("/^.*?(<html)/", "\\1", $print_output);
6430  } else {
6431  $print_output = str_replace("&nbsp;", "&#160;", $print_output);
6432  $print_output = str_replace("&otimes;", "X", $print_output);
6433  }
6434  $xsl = file_get_contents("./Modules/Test/xml/question2fo.xsl");
6435 
6436  // additional font support
6437 
6438  $xsl = str_replace(
6439  'font-family="Helvetica, unifont"',
6440  'font-family="' . $this->settings->get('rpc_pdf_font', 'Helvetica, unifont') . '"',
6441  $xsl
6442  );
6443 
6444  $args = [ '/_xml' => $print_output, '/_xsl' => $xsl ];
6445  $xh = xslt_create();
6446  $params = [];
6447  $output = xslt_process($xh, "arg:/_xml", "arg:/_xsl", null, $args, $params);
6448  xslt_error($xh);
6449  xslt_free($xh);
6450  return $output;
6451  }
xslt_create()
if(! $DIC->user() ->getId()||!ilLTIConsumerAccess::hasCustomProviderCreationAccess()) $params
Definition: ltiregstart.php:33
xslt_free(&$proc)
xslt_error(&$proc)
+ Here is the call graph for this function:
+ Here is the caller graph for this function:

◆ qtiMaterialToArray()

ilObjTest::qtiMaterialToArray (   $a_material)

Reads an QTI material tag and creates a text string.

Returns
string text or xhtml string public

Definition at line 5906 of file class.ilObjTest.php.

References ilSession\get().

Referenced by fromXML().

5906  : array
5907  {
5908  $result = '';
5909  $mobs = [];
5910  for ($i = 0; $i < $a_material->getMaterialCount(); $i++) {
5911  $material = $a_material->getMaterial($i);
5912  if ($material['type'] === 'mattext') {
5913  $result .= $material['material']->getContent();
5914  }
5915  if ($material['type'] === 'matimage') {
5916  $matimage = $material['material'];
5917  if (preg_match('/(il_([0-9]+)_mob_([0-9]+))/', $matimage->getLabel(), $matches)) {
5918  $mobs[] = [
5919  'mob' => $matimage->getLabel(),
5920  'uri' => $matimage->getUri()
5921  ];
5922  }
5923  }
5924  }
5925 
5926  $decoded_result = base64_decode($result);
5927  if (str_starts_with($decoded_result, '<PageObject>')) {
5928  $result = $decoded_result;
5929  }
5930 
5931  $this->log->write(print_r(ilSession::get('import_mob_xhtml'), true));
5932  return [
5933  'text' => $result,
5934  'mobs' => $mobs
5935  ];
5936  }
static get(string $a_var)
+ Here is the call graph for this function:
+ Here is the caller graph for this function:

◆ questionMoveDown()

ilObjTest::questionMoveDown (   $question_id)

Moves a question down in order.

Parameters
integer$question_idThe database id of the question to be moved down public
See also
$test_id

Definition at line 1325 of file class.ilObjTest.php.

References $data, ilObjAssessmentFolder\_enabledAssessmentLogging(), ilObjAssessmentFolder\_getLogLanguage(), getTestId(), ILIAS\Repository\lng(), loadQuestions(), and logAction().

1326  {
1327  // Move a question down in sequence
1328  $result = $this->db->queryF(
1329  "SELECT * FROM tst_test_question WHERE test_fi=%s AND question_fi=%s",
1330  ['integer','integer'],
1331  [$this->getTestId(), $question_id]
1332  );
1333  $data = $this->db->fetchObject($result);
1334  $result = $this->db->queryF(
1335  "SELECT * FROM tst_test_question WHERE test_fi=%s AND sequence=%s",
1336  ['integer','integer'],
1337  [$this->getTestId(), $data->sequence + 1]
1338  );
1339  if ($result->numRows() == 1) {
1340  // OK, it's not the last question, so move it down
1341  $data_next = $this->db->fetchObject($result);
1342  // change next dataset
1343  $this->db->manipulateF(
1344  "UPDATE tst_test_question SET sequence=%s WHERE test_question_id=%s",
1345  ['integer','integer'],
1346  [$data->sequence, $data_next->test_question_id]
1347  );
1348  // move actual dataset down
1349  $this->db->manipulateF(
1350  "UPDATE tst_test_question SET sequence=%s WHERE test_question_id=%s",
1351  ['integer','integer'],
1352  [$data->sequence + 1, $data->test_question_id]
1353  );
1355  $this->logAction($this->lng->txtlng("assessment", "log_question_position_changed", ilObjAssessmentFolder::_getLogLanguage()) . ": " . ($data->sequence) . " => " . ($data->sequence + 1), $question_id);
1356  }
1357  }
1358  $this->loadQuestions();
1359  }
loadQuestions(int $active_id=0, ?int $pass=null)
Load the test question id&#39;s from the database.
getTestId()
Gets the database id of the additional test data.
logAction($logtext="", $question_id=0)
Logs an action into the Test&Assessment log.
+ Here is the call graph for this function:

◆ questionMoveUp()

ilObjTest::questionMoveUp (   $question_id)

Moves a question up in order.

Parameters
integer$question_idThe database id of the question to be moved up public
See also
$test_id

Definition at line 1282 of file class.ilObjTest.php.

References $data, ilObjAssessmentFolder\_enabledAssessmentLogging(), ilObjAssessmentFolder\_getLogLanguage(), getTestId(), ILIAS\Repository\lng(), loadQuestions(), and logAction().

1283  {
1284  // Move a question up in sequence
1285  $result = $this->db->queryF(
1286  "SELECT * FROM tst_test_question WHERE test_fi=%s AND question_fi=%s",
1287  ['integer', 'integer'],
1288  [$this->getTestId(), $question_id]
1289  );
1290  $data = $this->db->fetchObject($result);
1291  if ($data->sequence > 1) {
1292  // OK, it's not the top question, so move it up
1293  $result = $this->db->queryF(
1294  "SELECT * FROM tst_test_question WHERE test_fi=%s AND sequence=%s",
1295  ['integer','integer'],
1296  [$this->getTestId(), $data->sequence - 1]
1297  );
1298  $data_previous = $this->db->fetchObject($result);
1299  // change previous dataset
1300  $this->db->manipulateF(
1301  "UPDATE tst_test_question SET sequence=%s WHERE test_question_id=%s",
1302  ['integer','integer'],
1303  [$data->sequence, $data_previous->test_question_id]
1304  );
1305  // move actual dataset up
1306  $this->db->manipulateF(
1307  "UPDATE tst_test_question SET sequence=%s WHERE test_question_id=%s",
1308  ['integer','integer'],
1309  [$data->sequence - 1, $data->test_question_id]
1310  );
1312  $this->logAction($this->lng->txtlng("assessment", "log_question_position_changed", ilObjAssessmentFolder::_getLogLanguage()) . ": " . ($data->sequence) . " => " . ($data->sequence - 1), $question_id);
1313  }
1314  }
1315  $this->loadQuestions();
1316  }
loadQuestions(int $active_id=0, ?int $pass=null)
Load the test question id&#39;s from the database.
getTestId()
Gets the database id of the additional test data.
logAction($logtext="", $question_id=0)
Logs an action into the Test&Assessment log.
+ Here is the call graph for this function:

◆ read()

ilObjTest::read ( )

Definition at line 217 of file class.ilObjTest.php.

References loadFromDb().

217  : void
218  {
219  parent::read();
220  $this->main_settings = null;
221  $this->score_settings = null;
222  $this->loadFromDb();
223  }
+ Here is the call graph for this function:

◆ recalculateScores()

ilObjTest::recalculateScores (   $preserve_manscoring = false)

Definition at line 7788 of file class.ilObjTest.php.

Referenced by onMarkSchemaSaved().

7789  {
7790  $scoring = new ilTestScoring($this, $this->db);
7791  $scoring->setPreserveManualScores($preserve_manscoring);
7792  $scoring->recalculateSolutions();
7793  }
Class ilTestScoring.
+ Here is the caller graph for this function:

◆ reindexFixedQuestionOrdering()

ilObjTest::reindexFixedQuestionOrdering ( )

Definition at line 7105 of file class.ilObjTest.php.

References loadQuestions().

Referenced by moveQuestionAfter(), and removeQuestions().

7106  {
7107  $question_set_config = $this->question_set_config_factory->getQuestionSetConfig();
7108  $reindexed_sequence_position_map = $question_set_config->reindexQuestionOrdering();
7109 
7110  $this->loadQuestions();
7111 
7112  return $reindexed_sequence_position_map;
7113  }
loadQuestions(int $active_id=0, ?int $pass=null)
Load the test question id&#39;s from the database.
+ Here is the call graph for this function:
+ Here is the caller graph for this function:

◆ removeQuestion()

ilObjTest::removeQuestion ( int  $question_id)

Definition at line 1164 of file class.ilObjTest.php.

References Vendor\Package\$e, ilObjAssessmentFolder\_enabledAssessmentLogging(), ilObjAssessmentFolder\_getLogLanguage(), ILIAS\Repository\lng(), and logAction().

Referenced by removeQuestions().

1164  : void
1165  {
1166  try {
1167  $question = self::_instanciateQuestion($question_id);
1169  $this->logAction(
1170  $this->lng->txtlng("assessment", "log_question_removed", ilObjAssessmentFolder::_getLogLanguage()),
1171  $question_id
1172  );
1173  }
1174  $question->delete($question_id);
1175  } catch (InvalidArgumentException $e) {
1176  $this->log->error($e->getMessage());
1177  $this->log->error($e->getTraceAsString());
1178  }
1179  }
logAction($logtext="", $question_id=0)
Logs an action into the Test&Assessment log.
+ Here is the call graph for this function:
+ Here is the caller graph for this function:

◆ removeQuestionFromSequences()

ilObjTest::removeQuestionFromSequences (   $questionId,
  $activeIds,
ilTestReindexedSequencePositionMap  $reindexedSequencePositionMap 
)
Parameters
int$questionId
array$activeIds
ilTestReindexedSequencePositionMap$reindexedSequencePositionMap

Definition at line 1130 of file class.ilObjTest.php.

References $test_sequence.

1130  : void
1131  {
1132  $test_sequence_factory = new ilTestSequenceFactory(
1133  $this,
1134  $this->db,
1135  $this->questioninfo
1136  );
1137 
1138  foreach ($activeIds as $activeId) {
1139  $passSelector = new ilTestPassesSelector($this->db, $this);
1140  $passSelector->setActiveId($activeId);
1141 
1142  foreach ($passSelector->getExistingPasses() as $pass) {
1143  $test_sequence = $test_sequence_factory->getSequenceByActiveIdAndPass($activeId, $pass);
1144  $test_sequence->loadFromDb();
1145 
1146  $test_sequence->removeQuestion($questionId, $reindexedSequencePositionMap);
1147  $test_sequence->saveToDb();
1148  }
1149  }
1150  }
$test_sequence
contains the test sequence data

◆ removeQuestions()

ilObjTest::removeQuestions ( array  $removeQuestionIds)
Parameters
int[]$removeQuestionIds

Definition at line 1155 of file class.ilObjTest.php.

References reindexFixedQuestionOrdering(), and removeQuestion().

1155  : void
1156  {
1157  foreach ($removeQuestionIds as $value) {
1158  $this->removeQuestion((int) $value);
1159  }
1160 
1162  }
removeQuestion(int $question_id)
reindexFixedQuestionOrdering()
+ Here is the call graph for this function:

◆ removeTestActives()

ilObjTest::removeTestActives (   $activeIds)

Definition at line 1269 of file class.ilObjTest.php.

Referenced by removeTestResults(), removeTestResultsFromSoapLpAdministration(), and ilCourseObjectiveResult\resetTestForUser().

1270  {
1271  $IN_activeIds = $this->db->in('active_id', $activeIds, false, 'integer');
1272  $this->db->manipulate("DELETE FROM tst_active WHERE $IN_activeIds");
1273  }
+ Here is the caller graph for this function:

◆ removeTestResults()

ilObjTest::removeTestResults ( ilTestParticipantData  $participantData)

Definition at line 1200 of file class.ilObjTest.php.

References ilTestParticipantData\getActiveIds(), ilTestParticipantData\getAnonymousActiveIds(), ilObject\getId(), ilObjectLP\getInstance(), ilTestParticipantData\getUserIds(), removeTestActives(), and removeTestResultsByActiveIds().

Referenced by deleteTest().

1201  {
1202  if (count($participantData->getAnonymousActiveIds())) {
1203  $this->removeTestResultsByActiveIds($participantData->getAnonymousActiveIds());
1204  }
1205 
1206  if (count($participantData->getUserIds())) {
1207  /* @var ilTestLP $testLP */
1208  $test_lp = ilObjectLP::getInstance($this->getId());
1209  if ($test_lp instanceof ilTestLP) {
1210  $test_lp->setTestObject($this);
1211  $test_lp->resetLPDataForUserIds($participantData->getUserIds(), false);
1212  }
1213  }
1214 
1215  if (count($participantData->getActiveIds())) {
1216  $this->removeTestActives($participantData->getActiveIds());
1217  }
1218  }
removeTestActives($activeIds)
removeTestResultsByActiveIds($activeIds)
static getInstance(int $obj_id)
+ Here is the call graph for this function:
+ Here is the caller graph for this function:

◆ removeTestResultsByActiveIds()

ilObjTest::removeTestResultsByActiveIds (   $activeIds)

Definition at line 1238 of file class.ilObjTest.php.

References ilObjAssessmentFolder\_enabledAssessmentLogging(), ilObjAssessmentFolder\_getLogLanguage(), _getUserIdFromActiveId(), CLIENT_WEB_DIR, ilFileUtils\delDir(), ilAssQuestionHintTracking\deleteRequestsByActiveIds(), getTestId(), isRandomTest(), ILIAS\Repository\lng(), logAction(), PassPresentedVariablesRepo\TABLE_NAME, and userLookupFullName().

Referenced by removeTestResults(), and removeTestResultsByUserIds().

1239  {
1240  $IN_activeIds = $this->db->in('active_fi', $activeIds, false, 'integer');
1241 
1242  $this->db->manipulate("DELETE FROM tst_solutions WHERE $IN_activeIds");
1243  $this->db->manipulate("DELETE FROM tst_qst_solved WHERE $IN_activeIds");
1244  $this->db->manipulate("DELETE FROM tst_test_result WHERE $IN_activeIds");
1245  $this->db->manipulate("DELETE FROM tst_pass_result WHERE $IN_activeIds");
1246  $this->db->manipulate("DELETE FROM tst_result_cache WHERE $IN_activeIds");
1247  $this->db->manipulate("DELETE FROM tst_sequence WHERE $IN_activeIds");
1248  $this->db->manipulate("DELETE FROM tst_times WHERE $IN_activeIds");
1249  $this->db->manipulate('DELETE FROM ' . PassPresentedVariablesRepo::TABLE_NAME . ' WHERE ' . $this->db->in('active_id', $activeIds, false, 'integer'));
1250 
1251  if ($this->isRandomTest()) {
1252  $this->db->manipulate("DELETE FROM tst_test_rnd_qst WHERE $IN_activeIds");
1253  }
1254 
1255  foreach ($activeIds as $active_id) {
1256  // remove file uploads
1257  if (@is_dir(CLIENT_WEB_DIR . "/assessment/tst_" . $this->getTestId() . "/$active_id")) {
1258  ilFileUtils::delDir(CLIENT_WEB_DIR . "/assessment/tst_" . $this->getTestId() . "/$active_id");
1259  }
1260 
1262  $this->logAction(sprintf($this->lng->txtlng("assessment", "log_selected_user_data_removed", ilObjAssessmentFolder::_getLogLanguage()), $this->userLookupFullName($this->_getUserIdFromActiveId($active_id))));
1263  }
1264  }
1265 
1267  }
getTestId()
Gets the database id of the additional test data.
isRandomTest()
Returns the fact wether this test is a random questions test or not.
static _getUserIdFromActiveId(int $active_id)
static delDir(string $a_dir, bool $a_clean_only=false)
removes a dir and all its content (subdirs and files) recursively
const CLIENT_WEB_DIR
Definition: constants.php:47
logAction($logtext="", $question_id=0)
Logs an action into the Test&Assessment log.
static deleteRequestsByActiveIds($activeIds)
Deletes all hint requests relating to a testactive included in given active ids.
userLookupFullName($user_id, $overwrite_anonymity=false, $sorted_order=false, $suffix="")
Returns the full name of a test user according to the anonymity status.
+ Here is the call graph for this function:
+ Here is the caller graph for this function:

◆ removeTestResultsByUserIds()

ilObjTest::removeTestResultsByUserIds (   $userIds)

Definition at line 1220 of file class.ilObjTest.php.

References getTestId(), ILIAS\Repository\lng(), and removeTestResultsByActiveIds().

Referenced by removeTestResultsFromSoapLpAdministration().

1221  {
1222  $participantData = new ilTestParticipantData($this->db, $this->lng);
1223  $participantData->setUserIdsFilter($userIds);
1224  $participantData->load($this->getTestId());
1225 
1226  $IN_userIds = $this->db->in('usr_id', $participantData->getUserIds(), false, 'integer');
1227  $this->db->manipulateF(
1228  "DELETE FROM usr_pref WHERE $IN_userIds AND keyword = %s",
1229  ['text'],
1230  ["tst_password_" . $this->getTestId()]
1231  );
1232 
1233  if (count($participantData->getActiveIds())) {
1234  $this->removeTestResultsByActiveIds($participantData->getActiveIds());
1235  }
1236  }
getTestId()
Gets the database id of the additional test data.
removeTestResultsByActiveIds($activeIds)
+ Here is the call graph for this function:
+ Here is the caller graph for this function:

◆ removeTestResultsFromSoapLpAdministration()

ilObjTest::removeTestResultsFromSoapLpAdministration (   $userIds)

this method should only be used from non refactored soap context i think

Parameters
$userIds

Definition at line 1189 of file class.ilObjTest.php.

References getTestId(), ILIAS\Repository\lng(), removeTestActives(), and removeTestResultsByUserIds().

1190  {
1191  $this->removeTestResultsByUserIds($userIds);
1192 
1193  $participantData = new ilTestParticipantData($this->db, $this->lng);
1194  $participantData->setUserIdsFilter($userIds);
1195  $participantData->load($this->getTestId());
1196 
1197  $this->removeTestActives($participantData->getActiveIds());
1198  }
removeTestResultsByUserIds($userIds)
getTestId()
Gets the database id of the additional test data.
removeTestActives($activeIds)
+ Here is the call graph for this function:

◆ replaceFilesInPageImports()

ilObjTest::replaceFilesInPageImports ( string  $text,
  $mappings 
)
private

Definition at line 3516 of file class.ilObjTest.php.

Referenced by addConcludingRemarksToSettingsFromImport(), and addIntroductionToSettingsFromImport().

3516  : string
3517  {
3518  preg_match_all('/il_(\d+)_file_(\d+)/', $text, $matches);
3519  foreach ($matches[0] as $index => $match) {
3520  if (empty($mappings[$matches[2][$index]])) {
3521  continue;
3522  }
3523  $text = str_replace($match, "il__file_{$mappings[$matches[2][$index]]}", $text);
3524  }
3525  return $text;
3526  }
+ Here is the caller graph for this function:

◆ replaceMobsInPageImports()

ilObjTest::replaceMobsInPageImports ( string  $text,
array  $mappings 
)
private

Definition at line 3503 of file class.ilObjTest.php.

References ilObjMediaObject\_saveUsage(), and ilObject\getId().

Referenced by addConcludingRemarksToSettingsFromImport(), and addIntroductionToSettingsFromImport().

3503  : string
3504  {
3505  preg_match_all('/il_(\d+)_mob_(\d+)/', $text, $matches);
3506  foreach ($matches[0] as $index => $match) {
3507  if (empty($mappings[$matches[2][$index]])) {
3508  continue;
3509  }
3510  $text = str_replace($match, "il__mob_{$mappings[$matches[2][$index]]}", $text);
3511  ilObjMediaObject::_saveUsage((int) $mappings[$matches[2][$index]], 'tst', $this->getId());
3512  }
3513  return $text;
3514  }
static _saveUsage(int $a_mob_id, string $a_type, int $a_id, int $a_usage_hist_nr=0, string $a_lang="-")
Save usage of mob within another container (e.g.
+ Here is the call graph for this function:
+ Here is the caller graph for this function:

◆ resetMarkSchema()

ilObjTest::resetMarkSchema ( )

Definition at line 8260 of file class.ilObjTest.php.

8260  : void
8261  {
8262  $this->mark_schema->flush();
8263  }

◆ retrieveMobsFromLegacyImports()

ilObjTest::retrieveMobsFromLegacyImports ( string  $text,
array  $mobs 
)
private

Definition at line 3528 of file class.ilObjTest.php.

References _getImportDirectory(), ilRTE\_replaceMediaObjectImageSrc(), ilObjMediaObject\_saveTempFileAsMediaObject(), ilObjMediaObject\_saveUsage(), ilSession\get(), ilObject\getId(), and IL_INST_ID.

Referenced by addConcludingRemarksToSettingsFromImport(), and addIntroductionToSettingsFromImport().

3528  : string
3529  {
3530  foreach ($mobs as $mob) {
3531  $importfile = ilObjTest::_getImportDirectory() . '/' . ilSession::get('tst_import_subdir') . '/' . $mob['uri'];
3532  if (file_exists($importfile)) {
3533  $media_object = ilObjMediaObject::_saveTempFileAsMediaObject(basename($importfile), $importfile, false);
3534  ilObjMediaObject::_saveUsage($media_object->getId(), 'tst:html', $this->getId());
3536  str_replace(
3537  'src="' . $mob['mob'] . '"',
3538  'src="' . 'il_' . IL_INST_ID . '_mob_' . $media_object->getId() . '"',
3539  $text
3540  ),
3541  1
3542  );
3543  }
3544  }
3545  return $text;
3546  }
static _replaceMediaObjectImageSrc(string $a_text, int $a_direction=0, string $nic='')
Replaces image source from mob image urls with the mob id or replaces mob id with the correct image s...
static get(string $a_var)
const IL_INST_ID
Definition: constants.php:40
static _saveUsage(int $a_mob_id, string $a_type, int $a_id, int $a_usage_hist_nr=0, string $a_lang="-")
Save usage of mob within another container (e.g.
static _saveTempFileAsMediaObject(string $name, string $tmp_name, bool $upload=true)
Create new media object and update page in db and return new media object.
static _getImportDirectory()
Get the import directory location of the test.
+ Here is the call graph for this function:
+ Here is the caller graph for this function:

◆ saveAuthorToMetadata()

ilObjTest::saveAuthorToMetadata (   $author = "")

Saves an authors name into the lifecycle metadata if no lifecycle metadata exists This will only be called for conversion of "old" tests where the author hasn't been stored in the lifecycle metadata.

Parameters
string$a_authorA string containing the name of the test author private
See also
$author

Definition at line 4328 of file class.ilObjTest.php.

References ilObject\getId(), ilObject\getType(), and ILIAS\Repository\user().

Referenced by doCreateMetaData(), and fromXML().

4329  {
4330  $md = new ilMD($this->getId(), 0, $this->getType());
4331  $md_life = $md->getLifecycle();
4332  if (!$md_life) {
4333  if (strlen($author) == 0) {
4334  $author = $this->user->getFullname();
4335  }
4336 
4337  $md_life = $md->addLifecycle();
4338  $md_life->save();
4339  $con = $md_life->addContribute();
4340  $con->setRole("Author");
4341  $con->save();
4342  $ent = $con->addEntity();
4343  $ent->setEntity($author);
4344  $ent->save();
4345  }
4346  }
string $author
+ Here is the call graph for this function:
+ Here is the caller graph for this function:

◆ saveCompleteStatus()

ilObjTest::saveCompleteStatus ( ilTestQuestionSetConfig  $testQuestionSetConfig)

Definition at line 423 of file class.ilObjTest.php.

References getTestId(), and isComplete().

Referenced by insertQuestion(), and onMarkSchemaSaved().

423  : void
424  {
425  $complete = 0;
426  if ($this->isComplete($testQuestionSetConfig)) {
427  $complete = 1;
428  }
429  if ($this->getTestId() > 0) {
430  $this->db->manipulateF(
431  "UPDATE tst_tests SET complete = %s WHERE test_id = %s",
432  ['text', 'integer'],
433  [$complete, $this->test_id]
434  );
435  }
436  }
getTestId()
Gets the database id of the additional test data.
isComplete(ilTestQuestionSetConfig $testQuestionSetConfig)
+ Here is the call graph for this function:
+ Here is the caller graph for this function:

◆ saveManualFeedback()

ilObjTest::saveManualFeedback ( int  $active_id,
int  $question_id,
int  $pass,
?string  $feedback,
bool  $finalized = false,
bool  $is_single_feedback = false 
)

Definition at line 6598 of file class.ilObjTest.php.

References ilObjAssessmentFolder\_enabledAssessmentLogging(), insertManualFeedback(), ILIAS\Repository\int(), and logManualFeedback().

6605  : bool {
6606  $feedback_old = self::getSingleManualFeedback($active_id, $question_id, $pass);
6607 
6608  $finalized_record = (int) ($feedback_old['finalized_evaluation'] ?? 0);
6609  if ($finalized_record === 0 || ($is_single_feedback && $finalized_record === 1)) {
6610  $this->db->manipulateF(
6611  "DELETE FROM tst_manual_fb WHERE active_fi = %s AND question_fi = %s AND pass = %s",
6612  ['integer', 'integer', 'integer'],
6613  [$active_id, $question_id, $pass]
6614  );
6615 
6616  $this->insertManualFeedback($active_id, $question_id, $pass, $feedback, $finalized, $feedback_old);
6617 
6619  $this->logManualFeedback($active_id, $question_id, $feedback);
6620  }
6621  }
6622 
6623  return true;
6624  }
logManualFeedback($active_id, $question_id, $feedback)
Creates a log for the manual feedback.
insertManualFeedback(int $active_id, int $question_id, int $pass, ?string $feedback, bool $finalized, array $feedback_old)
+ Here is the call graph for this function:

◆ saveQuestionsToDb()

ilObjTest::saveQuestionsToDb ( )

Definition at line 572 of file class.ilObjTest.php.

References ILIAS\LTI\ToolProvider\$key, ilObjAssessmentFolder\_enabledAssessmentLogging(), ilObjAssessmentFolder\_getLogLanguage(), getTestId(), ILIAS\Repository\lng(), and logAction().

Referenced by moveQuestions(), and saveToDb().

572  : void
573  {
574  $oldquestions = [];
576  $result = $this->db->queryF(
577  "SELECT question_fi FROM tst_test_question WHERE test_fi = %s ORDER BY sequence",
578  ['integer'],
579  [$this->getTestId()]
580  );
581  if ($result->numRows() > 0) {
582  while ($row = $this->db->fetchAssoc($result)) {
583  array_push($oldquestions, $row["question_fi"]);
584  }
585  }
586  }
587  // workaround for lost obligations
588  // this method is called if a question is removed
589  $currentQuestionsObligationsQuery = 'SELECT question_fi, obligatory FROM tst_test_question WHERE test_fi = %s';
590  $rset = $this->db->queryF($currentQuestionsObligationsQuery, ['integer'], [$this->getTestId()]);
591  while ($row = $this->db->fetchAssoc($rset)) {
592  $obligatoryQuestionState[$row['question_fi']] = $row['obligatory'];
593  }
594  // delete existing category relations
595  $this->db->manipulateF(
596  "DELETE FROM tst_test_question WHERE test_fi = %s",
597  ['integer'],
598  [$this->getTestId()]
599  );
600  // create new category relations
601  foreach ($this->questions as $key => $value) {
602  // workaround for import witout obligations information
603  if (!isset($obligatoryQuestionState[$value]) || is_null($obligatoryQuestionState[$value])) {
604  $obligatoryQuestionState[$value] = 0;
605  }
606 
607  // insert question
608  $next_id = $this->db->nextId('tst_test_question');
609  $this->db->insert('tst_test_question', [
610  'test_question_id' => ['integer', $next_id],
611  'test_fi' => ['integer', $this->getTestId()],
612  'question_fi' => ['integer', $value],
613  'sequence' => ['integer', $key],
614  'obligatory' => ['integer', $obligatoryQuestionState[$value]],
615  'tstamp' => ['integer', time()]
616  ]);
617  }
619  $result = $this->db->queryF(
620  "SELECT question_fi FROM tst_test_question WHERE test_fi = %s ORDER BY sequence",
621  ['integer'],
622  [$this->getTestId()]
623  );
624  $newquestions = [];
625  if ($result->numRows() > 0) {
626  while ($row = $this->db->fetchAssoc($result)) {
627  array_push($newquestions, $row["question_fi"]);
628  }
629  }
630  foreach ($oldquestions as $index => $question_id) {
631  if (!isset($newquestions[$index]) || $newquestions[$index] !== $question_id) {
632  $pos = array_search($question_id, $newquestions);
633  if ($pos === false) {
634  $this->logAction($this->lng->txtlng("assessment", "log_question_removed", ilObjAssessmentFolder::_getLogLanguage()), $question_id);
635  } else {
636  $this->logAction($this->lng->txtlng("assessment", "log_question_position_changed", ilObjAssessmentFolder::_getLogLanguage()) . ": " . ($index + 1) . " => " . ($pos + 1), $question_id);
637  }
638  }
639  }
640  foreach ($newquestions as $index => $question_id) {
641  if (array_search($question_id, $oldquestions) === false) {
642  $this->logAction($this->lng->txtlng("assessment", "log_question_added", ilObjAssessmentFolder::_getLogLanguage()) . ": " . ($index + 1), $question_id);
643  }
644  }
645  }
646  }
getTestId()
Gets the database id of the additional test data.
string $key
Consumer key/client ID value.
Definition: System.php:193
logAction($logtext="", $question_id=0)
Logs an action into the Test&Assessment log.
+ Here is the call graph for this function:
+ Here is the caller graph for this function:

◆ saveToDb()

ilObjTest::saveToDb ( bool  $properties_only = false)

Definition at line 438 of file class.ilObjTest.php.

References ILIAS\LTI\ToolProvider\$key, ilObjAssessmentFolder\_enabledAssessmentLogging(), ilObjAssessmentFolder\_getLogLanguage(), evalTotalPersons(), getActivationEndingTime(), getActivationStartingTime(), getActivationVisibility(), getAuthor(), ilObject\getId(), getNrOfTries(), getQuestionSetType(), getTemplate(), getTestId(), isActivationLimited(), isTestFinalBroken(), ILIAS\Repository\lng(), logAction(), saveQuestionsToDb(), and storeActivationSettings().

Referenced by applyDefaults(), and fromXML().

438  : void
439  {
440  if ($this->test_id === -1) {
441  // Create new dataset
442  $next_id = $this->db->nextId('tst_tests');
443 
444  $this->db->insert(
445  'tst_tests',
446  [
447  'test_id' => ['integer', $next_id],
448  'obj_fi' => ['integer', $this->getId()],
449  'author' => ['text', mb_substr($this->getAuthor(), 0, 50)],
450  'created' => ['integer', time()],
451  'tstamp' => ['integer', time()],
452  'template_id' => ['integer', $this->getTemplate()],
453  'broken' => ['integer', (int) $this->isTestFinalBroken()]
454  ]
455  );
456 
457  $this->test_id = $next_id;
458 
460  $this->logAction($this->lng->txtlng("assessment", "log_create_new_test", ilObjAssessmentFolder::_getLogLanguage()));
461  }
462  } else {
463  // Modify existing dataset
464  $oldrow = [];
466  $result = $this->db->queryF(
467  "SELECT * FROM tst_tests WHERE test_id = %s",
468  ['integer'],
469  [$this->test_id]
470  );
471  if ($result->numRows() == 1) {
472  $oldrow = $this->db->fetchAssoc($result);
473  }
474  }
475 
476  $this->db->update(
477  'tst_tests',
478  [
479  'author' => ['text', mb_substr($this->getAuthor(), 0, 50)],
480  'broken' => ['integer', (int) $this->isTestFinalBroken()]
481  ],
482  [
483  'test_id' => ['integer', $this->getTestId()]
484  ]
485  );
486 
488  $logresult = $this->db->queryF(
489  "SELECT * FROM tst_tests WHERE test_id = %s",
490  ['integer'],
491  [$this->getTestId()]
492  );
493  $newrow = [];
494  if ($logresult->numRows() == 1) {
495  $newrow = $this->db->fetchAssoc($logresult);
496  }
497  $changed_fields = [];
498  foreach ($oldrow as $key => $value) {
499  if ($oldrow[$key] !== $newrow[$key]) {
500  array_push($changed_fields, "$key: " . $oldrow[$key] . " => " . $newrow[$key]);
501  }
502  }
503  $changes = join(", ", $changed_fields);
504  if (count($changed_fields) > 0) {
505  $this->logAction($this->lng->txtlng("assessment", "log_modified_test", ilObjAssessmentFolder::_getLogLanguage()) . " [" . $changes . "]");
506  }
507  }
508  if ($this->evalTotalPersons() > 0) {
509  // reset the finished status of participants if the nr of test passes did change
510  if ($this->getNrOfTries() > 0) {
511  // set all unfinished tests with nr of passes >= allowed passes finished
512  $aresult = $this->db->queryF(
513  "SELECT active_id FROM tst_active WHERE test_fi = %s AND tries >= %s AND submitted = %s",
514  ['integer', 'integer', 'integer'],
515  [$this->getTestId(), $this->getNrOfTries(), 0]
516  );
517  while ($row = $this->db->fetchAssoc($aresult)) {
518  $this->db->manipulateF(
519  "UPDATE tst_active SET submitted = %s, submittimestamp = %s WHERE active_id = %s",
520  ['integer', 'timestamp', 'integer'],
521  [1, date('Y-m-d H:i:s'), $row["active_id"]]
522  );
523  }
524 
525  // set all finished tests with nr of passes < allowed passes not finished
526  $aresult = $this->db->queryF(
527  "SELECT active_id FROM tst_active WHERE test_fi = %s AND tries < %s AND submitted = %s",
528  ['integer', 'integer', 'integer'],
529  [$this->getTestId(), $this->getNrOfTries() - 1, 1]
530  );
531  while ($row = $this->db->fetchAssoc($aresult)) {
532  $this->db->manipulateF(
533  "UPDATE tst_active SET submitted = %s, submittimestamp = %s WHERE active_id = %s",
534  ['integer', 'timestamp', 'integer'],
535  [0, null, $row["active_id"]]
536  );
537  }
538  } else {
539  // set all finished tests with nr of passes >= allowed passes not finished
540  $aresult = $this->db->queryF(
541  "SELECT active_id FROM tst_active WHERE test_fi = %s AND submitted = %s",
542  ['integer', 'integer'],
543  [$this->getTestId(), 1]
544  );
545  while ($row = $this->db->fetchAssoc($aresult)) {
546  $this->db->manipulateF(
547  "UPDATE tst_active SET submitted = %s, submittimestamp = %s WHERE active_id = %s",
548  ['integer', 'timestamp', 'integer'],
549  [0, null, $row["active_id"]]
550  );
551  }
552  }
553  }
554  }
555 
557  $this->isActivationLimited(),
558  $this->getActivationStartingTime(),
559  $this->getActivationEndingTime(),
560  $this->getActivationVisibility(),
561  );
562 
563  if (!$properties_only) {
564  if ($this->getQuestionSetType() == self::QUESTION_SET_TYPE_FIXED) {
565  $this->saveQuestionsToDb();
566  }
567 
568  $this->mark_schema->saveToDb($this->test_id);
569  }
570  }
getTestId()
Gets the database id of the additional test data.
evalTotalPersons()
Returns the number of persons who started the test.
getAuthor()
Gets the authors name of the ilObjTest object.
string $key
Consumer key/client ID value.
Definition: System.php:193
logAction($logtext="", $question_id=0)
Logs an action into the Test&Assessment log.
storeActivationSettings(?bool $is_activation_limited=false, ?int $activation_starting_time=null, ?int $activation_ending_time=null, bool $activation_visibility=false,)
+ Here is the call graph for this function:
+ Here is the caller graph for this function:

◆ sendAdvancedNotification()

ilObjTest::sendAdvancedNotification ( int  $active_id)

Definition at line 6981 of file class.ilObjTest.php.

References _getUserIdFromActiveId(), ANONYMOUS_USER_ID, ilTestEvaluationData\FILTER_BY_ACTIVE_ID, ilObject\getOwner(), ilObject\getTitle(), ilFileUtils\ilTempnam(), and userLookupFullName().

6981  : void
6982  {
6983  $mail = new ilTestMailNotification();
6984  $owner_id = $this->getOwner();
6985  $usr_data = $this->userLookupFullName(ilObjTest::_getUserIdFromActiveId($active_id));
6986 
6987  $worksheet = (new ilExcelTestExport($this, ilTestEvaluationData::FILTER_BY_ACTIVE_ID, (string) $active_id, false, true))
6988  ->withResultsPage()
6989  ->withUserPages()
6990  ->getContent();
6991  $temp_file_path = ilFileUtils::ilTempnam();
6992  $delivered_file_name = 'result_' . $active_id . '.xlsx';
6993  $worksheet->writeToFile($temp_file_path);
6994  $fd = new ilFileDataMail(ANONYMOUS_USER_ID);
6995  $fd->copyAttachmentFile($temp_file_path . '.xlsx', $delivered_file_name);
6996  $file_names[] = $delivered_file_name;
6997 
6998  $mail->sendAdvancedNotification($owner_id, $this->getTitle(), $usr_data, $file_names);
6999 
7000  if (count($file_names)) {
7001  $fd->unlinkFiles($file_names);
7002  unset($fd);
7003  @unlink($file . 'xlsx');
7004  }
7005  }
const ANONYMOUS_USER_ID
Definition: constants.php:27
This class handles all operations on files (attachments) in directory ilias_data/mail.
Class ilTestMailNotification.
static _getUserIdFromActiveId(int $active_id)
static ilTempnam(?string $a_temp_path=null)
Returns a unique and non existing Path for e temporary file or directory.
userLookupFullName($user_id, $overwrite_anonymity=false, $sorted_order=false, $suffix="")
Returns the full name of a test user according to the anonymity status.
+ Here is the call graph for this function:

◆ sendSimpleNotification()

ilObjTest::sendSimpleNotification (   $active_id)

Definition at line 6957 of file class.ilObjTest.php.

References _getUserIdFromActiveId(), ilObject\getOwner(), ilObject\getTitle(), and userLookupFullName().

6958  {
6959  $mail = new ilTestMailNotification();
6960  $owner_id = $this->getOwner();
6961  $usr_data = $this->userLookupFullName(ilObjTest::_getUserIdFromActiveId($active_id));
6962  $mail->sendSimpleNotification($owner_id, $this->getTitle(), $usr_data);
6963  }
Class ilTestMailNotification.
static _getUserIdFromActiveId(int $active_id)
userLookupFullName($user_id, $overwrite_anonymity=false, $sorted_order=false, $suffix="")
Returns the full name of a test user according to the anonymity status.
+ Here is the call graph for this function:

◆ setAccessFilteredParticipantList()

ilObjTest::setAccessFilteredParticipantList ( ilTestParticipantList  $access_filtered_participant_list)

Definition at line 2583 of file class.ilObjTest.php.

References $access_filtered_participant_list.

Referenced by ilTestExportAbstract\getDatarows().

2583  : void
2584  {
2585  $this->access_filtered_participant_list = $access_filtered_participant_list;
2586  }
ilTestParticipantList $access_filtered_participant_list
+ Here is the caller graph for this function:

◆ setActivationEndingTime()

ilObjTest::setActivationEndingTime ( ?int  $ending_time = null)

Definition at line 7533 of file class.ilObjTest.php.

Referenced by fromXML(), and loadFromDb().

7534  {
7535  $this->activation_ending_time = $ending_time;
7536  }
+ Here is the caller graph for this function:

◆ setActivationLimited()

ilObjTest::setActivationLimited (   $a_value)

Definition at line 7253 of file class.ilObjTest.php.

Referenced by fromXML(), loadFromDb(), and storeActivationSettings().

7254  {
7255  $this->activation_limited = (bool) $a_value;
7256  }
+ Here is the caller graph for this function:

◆ setActivationStartingTime()

ilObjTest::setActivationStartingTime ( ?int  $starting_time = null)

Definition at line 7528 of file class.ilObjTest.php.

Referenced by fromXML(), loadFromDb(), and storeActivationSettings().

7529  {
7530  $this->activation_starting_time = $starting_time;
7531  }
+ Here is the caller graph for this function:

◆ setActivationVisibility()

ilObjTest::setActivationVisibility (   $a_value)

Definition at line 7238 of file class.ilObjTest.php.

Referenced by fromXML(), loadFromDb(), and storeActivationSettings().

7239  {
7240  $this->activation_visibility = (bool) $a_value;
7241  }
+ Here is the caller graph for this function:

◆ setClientIP()

ilObjTest::setClientIP (   $user_id,
  $client_ip 
)

Definition at line 4994 of file class.ilObjTest.php.

References getTestId().

4995  {
4996  $this->db->manipulateF(
4997  "UPDATE tst_invited_user SET clientip = %s, tstamp = %s WHERE test_fi=%s and user_fi=%s",
4998  ['text', 'integer', 'integer', 'integer'],
4999  [(strlen($client_ip)) ? $client_ip : null, time(), $this->getTestId(), $user_id]
5000  );
5001  }
getTestId()
Gets the database id of the additional test data.
+ Here is the call graph for this function:

◆ setQuestionOrderAndObligations()

ilObjTest::setQuestionOrderAndObligations (   $orders,
  $obligations 
)

Definition at line 7115 of file class.ilObjTest.php.

References $id, and loadQuestions().

7116  {
7117  asort($orders);
7118 
7119  $i = 0;
7120 
7121  foreach ($orders as $id => $position) {
7122  $i++;
7123 
7124  $obligatory = (
7125  isset($obligations[$id]) && $obligations[$id] ? 1 : 0
7126  );
7127 
7128  $query = "
7129  UPDATE tst_test_question
7130  SET sequence = %s,
7131  obligatory = %s
7132  WHERE question_fi = %s
7133  ";
7134 
7135  $this->db->manipulateF(
7136  $query,
7137  ['integer', 'integer', 'integer'],
7138  [$i, $obligatory, $id]
7139  );
7140  }
7141 
7142  $this->loadQuestions();
7143  }
loadQuestions(int $active_id=0, ?int $pass=null)
Load the test question id&#39;s from the database.
$id
plugin.php for ilComponentBuildPluginInfoObjectiveTest::testAddPlugins
Definition: plugin.php:23
+ Here is the call graph for this function:

◆ setQuestionSetSolved()

ilObjTest::setQuestionSetSolved (   $value,
  $question_id,
  $user_id 
)

sets question solved state to value for given user_id

Definition at line 5036 of file class.ilObjTest.php.

References getActiveIdOfUser().

5037  {
5038  $active_id = $this->getActiveIdOfUser($user_id);
5039  $this->db->manipulateF(
5040  "DELETE FROM tst_qst_solved WHERE active_fi = %s AND question_fi = %s",
5041  ['integer', 'integer'],
5042  [$active_id, $question_id]
5043  );
5044  $this->db->manipulateF(
5045  "INSERT INTO tst_qst_solved (solved, question_fi, active_fi) VALUES (%s, %s, %s)",
5046  ['integer', 'integer', 'integer'],
5047  [$value, $question_id, $active_id]
5048  );
5049  }
getActiveIdOfUser($user_id="", $anonymous_id="")
Gets the active id of a given user.
+ Here is the call graph for this function:

◆ setQuestionSetType()

ilObjTest::setQuestionSetType ( string  $question_set_type)

Definition at line 7696 of file class.ilObjTest.php.

References getGeneralSettings(), and getMainSettings().

7697  {
7698  $this->main_settings = $this->getMainSettings()->withGeneralSettings(
7700  ->withQuestionSetType($question_set_type)
7701  );
7702  }
getGeneralSettings()
+ Here is the call graph for this function:

◆ setTemplate()

ilObjTest::setTemplate ( int  $template_id)

Definition at line 7052 of file class.ilObjTest.php.

References $template_id.

7053  {
7054  $this->template_id = $template_id;
7055  }

◆ setTestId()

ilObjTest::setTestId (   $a_id)

Sets the test ID.

Parameters
integer$a_idTest ID

Definition at line 6709 of file class.ilObjTest.php.

Referenced by loadFromDb().

6710  {
6711  $this->test_id = $a_id;
6712  }
+ Here is the caller graph for this function:

◆ setTmpCopyWizardCopyId()

ilObjTest::setTmpCopyWizardCopyId ( int  $tmpCopyWizardCopyId)

Definition at line 194 of file class.ilObjTest.php.

References $tmpCopyWizardCopyId.

194  : void
195  {
196  $this->tmpCopyWizardCopyId = $tmpCopyWizardCopyId;
197  }
int $tmpCopyWizardCopyId

◆ startingTimeReached()

ilObjTest::startingTimeReached ( )

Returns true if the starting time of a test is reached A starting time is not available for self assessment tests.

Returns
boolean true if the starting time is reached, otherwise false public

Definition at line 3002 of file class.ilObjTest.php.

References getStartingTime(), and isStartingTimeEnabled().

Referenced by isExecutable().

3002  : bool
3003  {
3004  if ($this->isStartingTimeEnabled() && $this->getStartingTime() != 0) {
3005  $now = time();
3006  if ($now < $this->getStartingTime()) {
3007  return false;
3008  }
3009  }
3010  return true;
3011  }
+ Here is the call graph for this function:
+ Here is the caller graph for this function:

◆ startWorkingTime()

ilObjTest::startWorkingTime (   $active_id,
  $pass 
)

Write the initial entry for the tests working time to the database.

Parameters
integer$user_idThe database id of the user working with the test public

Definition at line 1601 of file class.ilObjTest.php.

1602  {
1603  $next_id = $this->db->nextId('tst_times');
1604  $affectedRows = $this->db->manipulateF(
1605  "INSERT INTO tst_times (times_id, active_fi, started, finished, pass, tstamp) VALUES (%s, %s, %s, %s, %s, %s)",
1606  ['integer', 'integer', 'timestamp', 'timestamp', 'integer', 'integer'],
1607  [$next_id, $active_id, date("Y-m-d H:i:s"), date("Y-m-d H:i:s"), $pass, time()]
1608  );
1609  return $next_id;
1610  }

◆ storeActivationSettings()

ilObjTest::storeActivationSettings ( ?bool  $is_activation_limited = false,
?int  $activation_starting_time = null,
?int  $activation_ending_time = null,
bool  $activation_visibility = false 
)

Definition at line 7258 of file class.ilObjTest.php.

References setActivationLimited(), setActivationStartingTime(), setActivationVisibility(), ilObjectActivation\TIMINGS_ACTIVATION, and ilObjectActivation\TIMINGS_DEACTIVATED.

Referenced by applyDefaults(), and saveToDb().

7263  : void {
7264  if (!$this->ref_id) {
7265  return;
7266  }
7267 
7268  $item = new ilObjectActivation();
7269  $is_activation_limited ??= false;
7270 
7271  if (!$is_activation_limited) {
7272  $item->setTimingType(ilObjectActivation::TIMINGS_DEACTIVATED);
7273  } else {
7274  $item->setTimingType(ilObjectActivation::TIMINGS_ACTIVATION);
7275  $item->setTimingStart($activation_starting_time);
7276  $item->setTimingEnd($activation_ending_time);
7277  $item->toggleVisible($activation_visibility);
7278  }
7279 
7280  $item->update($this->ref_id);
7281 
7282  $this->setActivationLimited($is_activation_limited);
7286  }
int $activation_starting_time
setActivationStartingTime(?int $starting_time=null)
setActivationLimited($a_value)
setActivationVisibility($a_value)
int $activation_ending_time
bool $activation_visibility
Class ilObjectActivation.
+ Here is the call graph for this function:
+ Here is the caller graph for this function:

◆ toXML()

ilObjTest::toXML ( )

Returns a QTI xml representation of the test.

Returns
string The QTI xml representation of the test

Definition at line 3553 of file class.ilObjTest.php.

References $data, ilRTE\_replaceMediaObjectImageSrc(), addQTIMaterial(), buildIso8601PeriodForExportCompatibility(), ilObjTestMainSettings\getAccessSettings(), getActivationEndingTime(), getActivationStartingTime(), getActivationVisibility(), ilObjTestMainSettings\getAdditionalSettings(), getAuthor(), getCountSystem(), ilObject\getDescription(), getEndingTime(), getExportSettings(), getFinalStatement(), ilObjTestMainSettings\getFinishingSettings(), ilObjTestMainSettings\getGeneralSettings(), getHighscoreAchievedTS(), getHighscoreAnon(), getHighscoreEnabled(), getHighscoreHints(), getHighscoreOwnTable(), getHighscorePercentage(), getHighscoreScore(), getHighscoreTopNum(), getHighscoreTopTable(), getHighscoreWTime(), getInstantFeedbackSolution(), getIntroduction(), ilObjTestMainSettings\getIntroductionSettings(), getMainSettings(), ilObjTestMainSettings\getParticipantFunctionalitySettings(), getPassScoring(), getProcessingTimeAsArray(), ilObjTestMainSettings\getQuestionBehaviourSettings(), getReportingDate(), getScoreCutting(), getScoreReporting(), getScoreSettings(), getStartingTime(), ilObjTestMainSettings\getTestBehaviourSettings(), getTestId(), ilObject\getTitle(), IL_INST_ID, ILIAS_VERSION, isActivationLimited(), isPassDeletionAllowed(), isShowGradingMarkEnabled(), and isShowGradingStatusEnabled().

3553  : string
3554  {
3555  $main_settings = $this->getMainSettings();
3556  $a_xml_writer = new ilXmlWriter();
3557  // set xml header
3558  $a_xml_writer->xmlHeader();
3559  $a_xml_writer->xmlSetDtdDef("<!DOCTYPE questestinterop SYSTEM \"ims_qtiasiv1p2p1.dtd\">");
3560  $a_xml_writer->xmlStartTag("questestinterop");
3561 
3562  $attrs = [
3563  "ident" => "il_" . IL_INST_ID . "_tst_" . $this->getTestId(),
3564  "title" => $this->getTitle()
3565  ];
3566  $a_xml_writer->xmlStartTag("assessment", $attrs);
3567  // add qti comment
3568  $a_xml_writer->xmlElement("qticomment", null, $this->getDescription());
3569 
3570  // add qti duration
3571  if ($main_settings->getTestBehaviourSettings()->getProcessingTimeEnabled()) {
3572  $processing_time_array = $this->getProcessingTimeAsArray();
3573  $a_xml_writer->xmlElement(
3574  "duration",
3575  null,
3576  sprintf(
3577  "P0Y0M0DT%dH%dM%dS",
3578  $processing_time_array['hh'],
3579  $processing_time_array['mm'],
3580  $processing_time_array['ss']
3581  )
3582  );
3583  }
3584 
3585  // add the rest of the preferences in qtimetadata tags, because there is no correspondent definition in QTI
3586  $a_xml_writer->xmlStartTag("qtimetadata");
3587  $a_xml_writer->xmlStartTag("qtimetadatafield");
3588  $a_xml_writer->xmlElement("fieldlabel", null, "ILIAS_VERSION");
3589  $a_xml_writer->xmlElement("fieldentry", null, ILIAS_VERSION);
3590  $a_xml_writer->xmlEndTag("qtimetadatafield");
3591 
3592  // anonymity
3593  $a_xml_writer->xmlStartTag("qtimetadatafield");
3594  $a_xml_writer->xmlElement("fieldlabel", null, "anonymity");
3595  $a_xml_writer->xmlElement("fieldentry", null, sprintf("%d", $main_settings->getGeneralSettings()->getAnonymity()));
3596  $a_xml_writer->xmlEndTag("qtimetadatafield");
3597 
3598  // question set type (fixed, random, ...)
3599  $a_xml_writer->xmlStartTag("qtimetadatafield");
3600  $a_xml_writer->xmlElement("fieldlabel", null, "question_set_type");
3601  $a_xml_writer->xmlElement("fieldentry", null, $main_settings->getGeneralSettings()->getQuestionSetType());
3602  $a_xml_writer->xmlEndTag("qtimetadatafield");
3603 
3604  // sequence settings
3605  $a_xml_writer->xmlStartTag("qtimetadatafield");
3606  $a_xml_writer->xmlElement("fieldlabel", null, "sequence_settings");
3607  $a_xml_writer->xmlElement("fieldentry", null, $main_settings->getParticipantFunctionalitySettings()->getPostponedQuestionsMoveToEnd());
3608  $a_xml_writer->xmlEndTag("qtimetadatafield");
3609 
3610  // author
3611  $a_xml_writer->xmlStartTag("qtimetadatafield");
3612  $a_xml_writer->xmlElement("fieldlabel", null, "author");
3613  $a_xml_writer->xmlElement("fieldentry", null, $this->getAuthor());
3614  $a_xml_writer->xmlEndTag("qtimetadatafield");
3615 
3616  // reset processing time
3617  $a_xml_writer->xmlStartTag("qtimetadatafield");
3618  $a_xml_writer->xmlElement("fieldlabel", null, "reset_processing_time");
3619  $a_xml_writer->xmlElement("fieldentry", null, (int) $main_settings->getTestBehaviourSettings()->getResetProcessingTime());
3620  $a_xml_writer->xmlEndTag("qtimetadatafield");
3621 
3622  // count system
3623  $a_xml_writer->xmlStartTag("qtimetadatafield");
3624  $a_xml_writer->xmlElement("fieldlabel", null, "count_system");
3625  $a_xml_writer->xmlElement("fieldentry", null, $this->getCountSystem());
3626  $a_xml_writer->xmlEndTag("qtimetadatafield");
3627 
3628  // multiple choice scoring
3629  $a_xml_writer->xmlStartTag("qtimetadatafield");
3630  $a_xml_writer->xmlElement("fieldlabel", null, "score_cutting");
3631  $a_xml_writer->xmlElement("fieldentry", null, $this->getScoreCutting());
3632  $a_xml_writer->xmlEndTag("qtimetadatafield");
3633 
3634  // multiple choice scoring
3635  $a_xml_writer->xmlStartTag("qtimetadatafield");
3636  $a_xml_writer->xmlElement("fieldlabel", null, "password");
3637  $a_xml_writer->xmlElement("fieldentry", null, $main_settings->getAccessSettings()->getPassword() ?? '');
3638  $a_xml_writer->xmlEndTag("qtimetadatafield");
3639 
3640  // pass scoring
3641  $a_xml_writer->xmlStartTag("qtimetadatafield");
3642  $a_xml_writer->xmlElement("fieldlabel", null, "pass_scoring");
3643  $a_xml_writer->xmlElement("fieldentry", null, $this->getPassScoring());
3644  $a_xml_writer->xmlEndTag("qtimetadatafield");
3645 
3646  $a_xml_writer->xmlStartTag('qtimetadatafield');
3647  $a_xml_writer->xmlElement('fieldlabel', null, 'pass_deletion_allowed');
3648  $a_xml_writer->xmlElement('fieldentry', null, (int) $this->isPassDeletionAllowed());
3649  $a_xml_writer->xmlEndTag('qtimetadatafield');
3650 
3651  // score reporting date
3652  if ($this->getScoreSettings()->getResultSummarySettings()->getReportingDate() !== null) {
3653  $a_xml_writer->xmlStartTag("qtimetadatafield");
3654  $a_xml_writer->xmlElement("fieldlabel", null, "reporting_date");
3655  $a_xml_writer->xmlElement(
3656  "fieldentry",
3657  null,
3659  $this->getScoreSettings()->getResultSummarySettings()->getReportingDate(),
3660  ),
3661  );
3662  $a_xml_writer->xmlEndTag("qtimetadatafield");
3663  }
3664  // number of tries
3665  $a_xml_writer->xmlStartTag("qtimetadatafield");
3666  $a_xml_writer->xmlElement("fieldlabel", null, "nr_of_tries");
3667  $a_xml_writer->xmlElement("fieldentry", null, sprintf("%d", $main_settings->getTestBehaviourSettings()->getNumberOfTries()));
3668  $a_xml_writer->xmlEndTag("qtimetadatafield");
3669 
3670  // number of tries
3671  $a_xml_writer->xmlStartTag('qtimetadatafield');
3672  $a_xml_writer->xmlElement('fieldlabel', null, 'block_after_passed');
3673  $a_xml_writer->xmlElement('fieldentry', null, (int) $main_settings->getTestBehaviourSettings()->getBlockAfterPassedEnabled());
3674  $a_xml_writer->xmlEndTag('qtimetadatafield');
3675 
3676  // pass_waiting
3677  $a_xml_writer->xmlStartTag("qtimetadatafield");
3678  $a_xml_writer->xmlElement("fieldlabel", null, "pass_waiting");
3679  $a_xml_writer->xmlElement("fieldentry", null, $main_settings->getTestBehaviourSettings()->getPassWaiting());
3680  $a_xml_writer->xmlEndTag("qtimetadatafield");
3681 
3682  // kiosk
3683  $a_xml_writer->xmlStartTag("qtimetadatafield");
3684  $a_xml_writer->xmlElement("fieldlabel", null, "kiosk");
3685  $a_xml_writer->xmlElement("fieldentry", null, sprintf("%d", $main_settings->getTestBehaviourSettings()->getKioskMode()));
3686  $a_xml_writer->xmlEndTag("qtimetadatafield");
3687 
3688 
3689  //redirection_mode
3690  $a_xml_writer->xmlStartTag('qtimetadatafield');
3691  $a_xml_writer->xmlElement("fieldlabel", null, "redirection_mode");
3692  $a_xml_writer->xmlElement("fieldentry", null, $main_settings->getFinishingSettings()->getRedirectionMode());
3693  $a_xml_writer->xmlEndTag("qtimetadatafield");
3694 
3695  //redirection_url
3696  $a_xml_writer->xmlStartTag('qtimetadatafield');
3697  $a_xml_writer->xmlElement("fieldlabel", null, "redirection_url");
3698  $a_xml_writer->xmlElement("fieldentry", null, $main_settings->getFinishingSettings()->getRedirectionUrl());
3699  $a_xml_writer->xmlEndTag("qtimetadatafield");
3700 
3701  // use previous answers
3702  $a_xml_writer->xmlStartTag("qtimetadatafield");
3703  $a_xml_writer->xmlElement("fieldlabel", null, "use_previous_answers");
3704  $a_xml_writer->xmlElement("fieldentry", null, (int) $main_settings->getParticipantFunctionalitySettings()->getUsePreviousAnswerAllowed());
3705  $a_xml_writer->xmlEndTag("qtimetadatafield");
3706 
3707  $a_xml_writer->xmlStartTag('qtimetadatafield');
3708  $a_xml_writer->xmlElement('fieldlabel', null, 'question_list_enabled');
3709  $a_xml_writer->xmlElement('fieldentry', null, (int) $main_settings->getParticipantFunctionalitySettings()->getQuestionListEnabled());
3710  $a_xml_writer->xmlEndTag('qtimetadatafield');
3711 
3712  $a_xml_writer->xmlStartTag("qtimetadatafield");
3713  $a_xml_writer->xmlElement("fieldlabel", null, "title_output");
3714  $a_xml_writer->xmlElement("fieldentry", null, sprintf("%d", $main_settings->getQuestionBehaviourSettings()->getQuestionTitleOutputMode()));
3715  $a_xml_writer->xmlEndTag("qtimetadatafield");
3716 
3717  // results presentation
3718  $a_xml_writer->xmlStartTag("qtimetadatafield");
3719  $a_xml_writer->xmlElement("fieldlabel", null, "results_presentation");
3720  $a_xml_writer->xmlElement("fieldentry", null, sprintf("%d", $this->getScoreSettings()->getResultDetailsSettings()->getResultsPresentation()));
3721  $a_xml_writer->xmlEndTag("qtimetadatafield");
3722 
3723  // examid in test pass
3724  $a_xml_writer->xmlStartTag("qtimetadatafield");
3725  $a_xml_writer->xmlElement("fieldlabel", null, "examid_in_test_pass");
3726  $a_xml_writer->xmlElement("fieldentry", null, sprintf("%d", $main_settings->getTestBehaviourSettings()->getExamIdInTestPassEnabled()));
3727  $a_xml_writer->xmlEndTag("qtimetadatafield");
3728 
3729  // examid in kiosk
3730  $a_xml_writer->xmlStartTag("qtimetadatafield");
3731  $a_xml_writer->xmlElement("fieldlabel", null, "examid_in_test_res");
3732  $a_xml_writer->xmlElement("fieldentry", null, sprintf("%d", $this->getScoreSettings()->getResultDetailsSettings()->getShowExamIdInTestResults()));
3733  $a_xml_writer->xmlEndTag("qtimetadatafield");
3734 
3735  // solution details
3736  $a_xml_writer->xmlStartTag("qtimetadatafield");
3737  $a_xml_writer->xmlElement("fieldlabel", null, "usr_pass_overview_mode");
3738  $a_xml_writer->xmlElement("fieldentry", null, sprintf("%d", $main_settings->getParticipantFunctionalitySettings()->getUsrPassOverviewMode()));
3739  $a_xml_writer->xmlEndTag("qtimetadatafield");
3740 
3741  // solution details
3742  $a_xml_writer->xmlStartTag("qtimetadatafield");
3743  $a_xml_writer->xmlElement("fieldlabel", null, "score_reporting");
3744  $a_xml_writer->xmlElement("fieldentry", null, sprintf("%d", $this->getScoreSettings()->getResultSummarySettings()->getScoreReporting()));
3745  $a_xml_writer->xmlEndTag("qtimetadatafield");
3746 
3747  $a_xml_writer->xmlStartTag("qtimetadatafield");
3748  $a_xml_writer->xmlElement("fieldlabel", null, "show_solution_list_comparison");
3749  $a_xml_writer->xmlElement("fieldentry", null, (int) $this->score_settings->getResultDetailsSettings()->getShowSolutionListComparison());
3750  $a_xml_writer->xmlEndTag("qtimetadatafield");
3751 
3752  // solution details
3753  $a_xml_writer->xmlStartTag("qtimetadatafield");
3754  $a_xml_writer->xmlElement("fieldlabel", null, "instant_verification");
3755  $a_xml_writer->xmlElement("fieldentry", null, sprintf("%d", (int) $main_settings->getQuestionBehaviourSettings()->getInstantFeedbackSolutionEnabled()));
3756  $a_xml_writer->xmlEndTag("qtimetadatafield");
3757 
3758  // generic feedback
3759  $a_xml_writer->xmlStartTag("qtimetadatafield");
3760  $a_xml_writer->xmlElement("fieldlabel", null, "answer_feedback");
3761  $a_xml_writer->xmlElement("fieldentry", null, sprintf("%d", (int) $main_settings->getQuestionBehaviourSettings()->getInstantFeedbackGenericEnabled()));
3762  $a_xml_writer->xmlEndTag("qtimetadatafield");
3763 
3764  // answer specific feedback
3765  $a_xml_writer->xmlStartTag("qtimetadatafield");
3766  $a_xml_writer->xmlElement("fieldlabel", null, "instant_feedback_specific");
3767  $a_xml_writer->xmlElement("fieldentry", null, sprintf("%d", (int) $main_settings->getQuestionBehaviourSettings()->getInstantFeedbackSpecificEnabled()));
3768  $a_xml_writer->xmlEndTag("qtimetadatafield");
3769 
3770  // answer specific feedback of reached points
3771  $a_xml_writer->xmlStartTag("qtimetadatafield");
3772  $a_xml_writer->xmlElement("fieldlabel", null, "answer_feedback_points");
3773  $a_xml_writer->xmlElement("fieldentry", null, sprintf("%d", (int) $main_settings->getQuestionBehaviourSettings()->getInstantFeedbackPointsEnabled()));
3774  $a_xml_writer->xmlEndTag("qtimetadatafield");
3775 
3776  // followup question previous answer freezing
3777  $a_xml_writer->xmlStartTag("qtimetadatafield");
3778  $a_xml_writer->xmlElement("fieldlabel", null, "follow_qst_answer_fixation");
3779  $a_xml_writer->xmlElement("fieldentry", null, (int) $main_settings->getQuestionBehaviourSettings()->getLockAnswerOnNextQuestionEnabled());
3780  $a_xml_writer->xmlEndTag("qtimetadatafield");
3781 
3782  // instant response answer freezing
3783  $a_xml_writer->xmlStartTag("qtimetadatafield");
3784  $a_xml_writer->xmlElement("fieldlabel", null, "instant_feedback_answer_fixation");
3785  $a_xml_writer->xmlElement("fieldentry", null, (int) $main_settings->getQuestionBehaviourSettings()->getLockAnswerOnInstantFeedbackEnabled());
3786  $a_xml_writer->xmlEndTag("qtimetadatafield");
3787 
3788  // instant response forced
3789  $a_xml_writer->xmlStartTag("qtimetadatafield");
3790  $a_xml_writer->xmlElement("fieldlabel", null, "force_instant_feedback");
3791  $a_xml_writer->xmlElement("fieldentry", null, (int) $main_settings->getQuestionBehaviourSettings()->getForceInstantFeedbackOnNextQuestion());
3792  $a_xml_writer->xmlEndTag("qtimetadatafield");
3793 
3794 
3795  // highscore
3796  $highscore_metadata = [
3797  'highscore_enabled' => ['value' => $this->getHighscoreEnabled()],
3798  'highscore_anon' => ['value' => $this->getHighscoreAnon()],
3799  'highscore_achieved_ts' => ['value' => $this->getHighscoreAchievedTS()],
3800  'highscore_score' => ['value' => $this->getHighscoreScore()],
3801  'highscore_percentage' => ['value' => $this->getHighscorePercentage()],
3802  'highscore_hints' => ['value' => $this->getHighscoreHints()],
3803  'highscore_wtime' => ['value' => $this->getHighscoreWTime()],
3804  'highscore_own_table' => ['value' => $this->getHighscoreOwnTable()],
3805  'highscore_top_table' => ['value' => $this->getHighscoreTopTable()],
3806  'highscore_top_num' => ['value' => $this->getHighscoreTopNum()],
3807  ];
3808  foreach ($highscore_metadata as $label => $data) {
3809  $a_xml_writer->xmlStartTag("qtimetadatafield");
3810  $a_xml_writer->xmlElement("fieldlabel", null, $label);
3811  $a_xml_writer->xmlElement("fieldentry", null, sprintf("%d", $data['value']));
3812  $a_xml_writer->xmlEndTag("qtimetadatafield");
3813  }
3814 
3815  // show cancel
3816  $a_xml_writer->xmlStartTag("qtimetadatafield");
3817  $a_xml_writer->xmlElement("fieldlabel", null, "suspend_test_allowed");
3818  $a_xml_writer->xmlElement("fieldentry", null, sprintf("%d", (int) $main_settings->getParticipantFunctionalitySettings()->getSuspendTestAllowed()));
3819  $a_xml_writer->xmlEndTag("qtimetadatafield");
3820 
3821  // show marker
3822  $a_xml_writer->xmlStartTag("qtimetadatafield");
3823  $a_xml_writer->xmlElement("fieldlabel", null, "show_marker");
3824  $a_xml_writer->xmlElement("fieldentry", null, sprintf("%d", (int) $main_settings->getParticipantFunctionalitySettings()->getQuestionMarkingEnabled()));
3825  $a_xml_writer->xmlEndTag("qtimetadatafield");
3826 
3827  // fixed participants
3828  $a_xml_writer->xmlStartTag("qtimetadatafield");
3829  $a_xml_writer->xmlElement("fieldlabel", null, "fixed_participants");
3830  $a_xml_writer->xmlElement("fieldentry", null, sprintf("%d", (int) $main_settings->getAccessSettings()->getFixedParticipants()));
3831  $a_xml_writer->xmlEndTag("qtimetadatafield");
3832 
3833  // show final statement
3834  $a_xml_writer->xmlStartTag("qtimetadatafield");
3835  $a_xml_writer->xmlElement("fieldlabel", null, "show_introduction");
3836  $a_xml_writer->xmlElement("fieldentry", null, sprintf("%d", (int) $main_settings->getIntroductionSettings()->getIntroductionEnabled()));
3837  $a_xml_writer->xmlEndTag("qtimetadatafield");
3838 
3839  // show final statement
3840  $a_xml_writer->xmlStartTag("qtimetadatafield");
3841  $a_xml_writer->xmlElement("fieldlabel", null, 'exam_conditions');
3842  $a_xml_writer->xmlElement("fieldentry", null, sprintf("%d", (int) $main_settings->getIntroductionSettings()->getExamConditionsCheckboxEnabled()));
3843  $a_xml_writer->xmlEndTag("qtimetadatafield");
3844 
3845  $a_xml_writer->xmlStartTag("qtimetadatafield");
3846  $a_xml_writer->xmlElement("fieldlabel", null, "show_concluding_remarks");
3847  $a_xml_writer->xmlElement("fieldentry", null, sprintf("%d", (int) $main_settings->getFinishingSettings()->getConcludingRemarksEnabled()));
3848  $a_xml_writer->xmlEndTag("qtimetadatafield");
3849 
3850  // mail notification
3851  $a_xml_writer->xmlStartTag("qtimetadatafield");
3852  $a_xml_writer->xmlElement("fieldlabel", null, "mailnotification");
3853  $a_xml_writer->xmlElement("fieldentry", null, $main_settings->getFinishingSettings()->getMailNotificationContentType());
3854  $a_xml_writer->xmlEndTag("qtimetadatafield");
3855 
3856  // mail notification type
3857  $a_xml_writer->xmlStartTag("qtimetadatafield");
3858  $a_xml_writer->xmlElement("fieldlabel", null, "mailnottype");
3859  $a_xml_writer->xmlElement("fieldentry", null, (int) $main_settings->getFinishingSettings()->getAlwaysSendMailNotification());
3860  $a_xml_writer->xmlEndTag("qtimetadatafield");
3861 
3862  // export settings
3863  $a_xml_writer->xmlStartTag("qtimetadatafield");
3864  $a_xml_writer->xmlElement("fieldlabel", null, "exportsettings");
3865  $a_xml_writer->xmlElement("fieldentry", null, $this->getExportSettings());
3866  $a_xml_writer->xmlEndTag("qtimetadatafield");
3867 
3868  // shuffle questions
3869  $a_xml_writer->xmlStartTag("qtimetadatafield");
3870  $a_xml_writer->xmlElement("fieldlabel", null, "shuffle_questions");
3871  $a_xml_writer->xmlElement("fieldentry", null, sprintf("%d", (int) $main_settings->getQuestionBehaviourSettings()->getShuffleQuestions()));
3872  $a_xml_writer->xmlEndTag("qtimetadatafield");
3873 
3874  // processing time
3875  $a_xml_writer->xmlStartTag("qtimetadatafield");
3876  $a_xml_writer->xmlElement("fieldlabel", null, "processing_time");
3877  $a_xml_writer->xmlElement("fieldentry", null, $main_settings->getTestBehaviourSettings()->getProcessingTime());
3878  $a_xml_writer->xmlEndTag("qtimetadatafield");
3879 
3880  // enable_examview
3881  $a_xml_writer->xmlStartTag("qtimetadatafield");
3882  $a_xml_writer->xmlElement("fieldlabel", null, "enable_examview");
3883  $a_xml_writer->xmlElement("fieldentry", null, (int) $main_settings->getFinishingSettings()->getShowAnswerOverview());
3884  $a_xml_writer->xmlEndTag("qtimetadatafield");
3885 
3886 
3887  // skill_service
3888  $a_xml_writer->xmlStartTag("qtimetadatafield");
3889  $a_xml_writer->xmlElement("fieldlabel", null, "skill_service");
3890  $a_xml_writer->xmlElement("fieldentry", null, (int) $main_settings->getAdditionalSettings()->getSkillsServiceEnabled());
3891  $a_xml_writer->xmlEndTag("qtimetadatafield");
3892 
3893  // add qti assessmentcontrol
3894  if ($this->getInstantFeedbackSolution() == 1) {
3895  $attrs = [
3896  "solutionswitch" => "Yes"
3897  ];
3898  } else {
3899  $attrs = null;
3900  }
3901  $a_xml_writer->xmlElement("assessmentcontrol", $attrs, null);
3902 
3903  // show_grading_status
3904  $a_xml_writer->xmlStartTag("qtimetadatafield");
3905  $a_xml_writer->xmlElement("fieldlabel", null, "show_grading_status");
3906  $a_xml_writer->xmlElement("fieldentry", null, (int) $this->isShowGradingStatusEnabled());
3907  $a_xml_writer->xmlEndTag("qtimetadatafield");
3908 
3909  // show_grading_mark
3910  $a_xml_writer->xmlStartTag("qtimetadatafield");
3911  $a_xml_writer->xmlElement("fieldlabel", null, "show_grading_mark");
3912  $a_xml_writer->xmlElement("fieldentry", null, (int) $this->isShowGradingMarkEnabled());
3913  $a_xml_writer->xmlEndTag("qtimetadatafield");
3914 
3915  $a_xml_writer->xmlStartTag('qtimetadatafield');
3916  $a_xml_writer->xmlElement('fieldlabel', null, 'hide_info_tab');
3917  $a_xml_writer->xmlElement('fieldentry', null, (int) $this->getMainSettings()->getAdditionalSettings()->getHideInfoTab());
3918  $a_xml_writer->xmlEndTag("qtimetadatafield");
3919 
3920  if ($this->getStartingTime() > 0) {
3921  $a_xml_writer->xmlStartTag("qtimetadatafield");
3922  $a_xml_writer->xmlElement("fieldlabel", null, "starting_time");
3923  $a_xml_writer->xmlElement(
3924  "fieldentry",
3925  null,
3927  (new DateTimeImmutable())->setTimestamp($this->getStartingTime()),
3928  ),
3929  );
3930  $a_xml_writer->xmlEndTag("qtimetadatafield");
3931  }
3932  // ending time
3933  if ($this->getEndingTime() > 0) {
3934  $a_xml_writer->xmlStartTag("qtimetadatafield");
3935  $a_xml_writer->xmlElement("fieldlabel", null, "ending_time");
3936  $a_xml_writer->xmlElement(
3937  "fieldentry",
3938  null,
3940  (new DateTimeImmutable())->setTimestamp($this->getEndingTime()),
3941  ),
3942  );
3943  $a_xml_writer->xmlEndTag("qtimetadatafield");
3944  }
3945 
3946 
3947  //activation_limited
3948  $a_xml_writer->xmlStartTag("qtimetadatafield");
3949  $a_xml_writer->xmlElement("fieldlabel", null, "activation_limited");
3950  $a_xml_writer->xmlElement("fieldentry", null, (int) $this->isActivationLimited());
3951  $a_xml_writer->xmlEndTag("qtimetadatafield");
3952 
3953  //activation_start_time
3954  $a_xml_writer->xmlStartTag("qtimetadatafield");
3955  $a_xml_writer->xmlElement("fieldlabel", null, "activation_start_time");
3956  $a_xml_writer->xmlElement("fieldentry", null, (int) $this->getActivationStartingTime());
3957  $a_xml_writer->xmlEndTag("qtimetadatafield");
3958 
3959  //activation_end_time
3960  $a_xml_writer->xmlStartTag("qtimetadatafield");
3961  $a_xml_writer->xmlElement("fieldlabel", null, "activation_end_time");
3962  $a_xml_writer->xmlElement("fieldentry", null, (int) $this->getActivationEndingTime());
3963  $a_xml_writer->xmlEndTag("qtimetadatafield");
3964 
3965  //activation_visibility
3966  $a_xml_writer->xmlStartTag("qtimetadatafield");
3967  $a_xml_writer->xmlElement("fieldlabel", null, "activation_visibility");
3968  $a_xml_writer->xmlElement("fieldentry", null, (int) $this->getActivationVisibility());
3969  $a_xml_writer->xmlEndTag("qtimetadatafield");
3970 
3971  // autosave
3972  $a_xml_writer->xmlStartTag("qtimetadatafield");
3973  $a_xml_writer->xmlElement("fieldlabel", null, "autosave");
3974  $a_xml_writer->xmlElement("fieldentry", null, (int) $main_settings->getQuestionBehaviourSettings()->getAutosaveEnabled());
3975  $a_xml_writer->xmlEndTag("qtimetadatafield");
3976 
3977  // autosave_ival
3978  $a_xml_writer->xmlStartTag("qtimetadatafield");
3979  $a_xml_writer->xmlElement("fieldlabel", null, "autosave_ival");
3980  $a_xml_writer->xmlElement("fieldentry", null, $main_settings->getQuestionBehaviourSettings()->getAutosaveInterval());
3981  $a_xml_writer->xmlEndTag("qtimetadatafield");
3982 
3983  //offer_question_hints
3984  $a_xml_writer->xmlStartTag("qtimetadatafield");
3985  $a_xml_writer->xmlElement("fieldlabel", null, "offer_question_hints");
3986  $a_xml_writer->xmlElement("fieldentry", null, (int) $main_settings->getQuestionBehaviourSettings()->getQuestionHintsEnabled());
3987  $a_xml_writer->xmlEndTag("qtimetadatafield");
3988 
3989  //instant_feedback_specific
3990  $a_xml_writer->xmlStartTag("qtimetadatafield");
3991  $a_xml_writer->xmlElement("fieldlabel", null, "instant_feedback_specific");
3992  $a_xml_writer->xmlElement("fieldentry", null, (int) $main_settings->getQuestionBehaviourSettings()->getInstantFeedbackSpecificEnabled());
3993  $a_xml_writer->xmlEndTag("qtimetadatafield");
3994 
3995  //instant_feedback_answer_fixation
3996  $a_xml_writer->xmlStartTag("qtimetadatafield");
3997  $a_xml_writer->xmlElement("fieldlabel", null, "instant_feedback_answer_fixation");
3998  $a_xml_writer->xmlElement("fieldentry", null, (int) $main_settings->getQuestionBehaviourSettings()->getLockAnswerOnInstantFeedbackEnabled());
3999  $a_xml_writer->xmlEndTag("qtimetadatafield");
4000 
4001  //obligations_enabled
4002  $a_xml_writer->xmlStartTag("qtimetadatafield");
4003  $a_xml_writer->xmlElement("fieldlabel", null, "obligations_enabled");
4004  $a_xml_writer->xmlElement("fieldentry", null, (int) $main_settings->getQuestionBehaviourSettings()->getCompulsoryQuestionsEnabled());
4005  $a_xml_writer->xmlEndTag("qtimetadatafield");
4006 
4007  //enable_processing_time
4008  $a_xml_writer->xmlStartTag("qtimetadatafield");
4009  $a_xml_writer->xmlElement("fieldlabel", null, "enable_processing_time");
4010  $a_xml_writer->xmlElement("fieldentry", null, (int) $main_settings->getTestBehaviourSettings()->getProcessingTimeEnabled());
4011  $a_xml_writer->xmlEndTag("qtimetadatafield");
4012 
4013  foreach ($this->mark_schema->mark_steps as $index => $mark) {
4014  // mark steps
4015  $a_xml_writer->xmlStartTag("qtimetadatafield");
4016  $a_xml_writer->xmlElement("fieldlabel", null, "mark_step_$index");
4017  $a_xml_writer->xmlElement("fieldentry", null, sprintf(
4018  "<short>%s</short><official>%s</official><percentage>%.2f</percentage><passed>%d</passed>",
4019  $mark->getShortName(),
4020  $mark->getOfficialName(),
4021  $mark->getMinimumLevel(),
4022  $mark->getPassed()
4023  ));
4024  $a_xml_writer->xmlEndTag("qtimetadatafield");
4025  }
4026  $a_xml_writer->xmlEndTag("qtimetadata");
4027 
4028  $page_id = $main_settings->getIntroductionSettings()->getIntroductionPageId();
4029  $introduction = $page_id !== null
4030  ? (new ilTestPage($page_id))->getXMLContent()
4031  : ilRTE::_replaceMediaObjectImageSrc($this->getIntroduction(), 0);
4032 
4033  // add qti objectives
4034  $a_xml_writer->xmlStartTag("objectives");
4035  $this->addQTIMaterial($a_xml_writer, $page_id, $introduction);
4036  $a_xml_writer->xmlEndTag("objectives");
4037 
4038  // add qti assessmentcontrol
4039  if ($this->getInstantFeedbackSolution() == 1) {
4040  $attrs = [
4041  "solutionswitch" => "Yes"
4042  ];
4043  } else {
4044  $attrs = null;
4045  }
4046  $a_xml_writer->xmlElement("assessmentcontrol", $attrs, null);
4047 
4048  if (strlen($this->getFinalStatement())) {
4049  $page_id = $main_settings->getFinishingSettings()->getConcludingRemarksPageId();
4050  $concluding_remarks = $page_id !== null
4051  ? (new ilTestPage($page_id))->getXMLContent()
4052  : ilRTE::_replaceMediaObjectImageSrc($this->getFinalStatement());
4053  // add qti presentation_material
4054  $a_xml_writer->xmlStartTag("presentation_material");
4055  $a_xml_writer->xmlStartTag("flow_mat");
4056  $this->addQTIMaterial($a_xml_writer, $page_id, $concluding_remarks);
4057  $a_xml_writer->xmlEndTag("flow_mat");
4058  $a_xml_writer->xmlEndTag("presentation_material");
4059  }
4060 
4061  $attrs = [
4062  "ident" => "1"
4063  ];
4064  $a_xml_writer->xmlElement("section", $attrs, null);
4065  $a_xml_writer->xmlEndTag("assessment");
4066  $a_xml_writer->xmlEndTag("questestinterop");
4067 
4068  $xml = $a_xml_writer->xmlDumpMem(false);
4069  return $xml;
4070  }
getScoreReporting()
Gets the score reporting of the ilObjTest object.
getHighscoreOwnTable()
Gets if the own rankings table should be shown.
getHighscoreTopNum(int $a_retval=10)
Gets the number of entries which are to be shown in the top-rankings table.
getReportingDate()
Gets the reporting date of the ilObjTest object.
const ILIAS_VERSION
const IL_INST_ID
Definition: constants.php:40
getHighscoreAchievedTS()
Returns if date and time of the scores achievement should be displayed.
getTestId()
Gets the database id of the additional test data.
This file is part of ILIAS, a powerful learning management system published by ILIAS open source e-Le...
getHighscoreWTime()
Gets if the column with the workingtime should be shown.
getHighscoreTopTable()
Gets, if the top-rankings table should be shown.
getHighscorePercentage()
Gets if the percentage column should be shown.
getHighscoreHints()
Gets, if the column with the number of requested hints should be shown.
Rich Text Editor base class This class provides access methods to a Rich Text Editor (RTE) integrated...
Definition: class.ilRTE.php:29
getHighscoreAnon()
Gets if the highscores should be anonymized per setting.
getAuthor()
Gets the authors name of the ilObjTest object.
ilTestEditPageGUI: ilPageEditorGUI, ilEditClipboardGUI, ilMDEditorGUI ilTestEditPageGUI: ilPublicUse...
getInstantFeedbackSolution()
buildIso8601PeriodForExportCompatibility(DateTimeImmutable $date_time)
getScoreCutting()
Determines if the score of a question should be cut at 0 points or the score of the whole test...
ilObjTestMainSettings $main_settings
addQTIMaterial(ilXmlWriter &$xml_writer, ?int $page_id, string $material='')
isShowGradingStatusEnabled()
getHighscoreScore()
Gets if the score column should be shown.
getPassScoring()
Gets the pass scoring type.
+ Here is the call graph for this function:

◆ update()

ilObjTest::update ( )

Definition at line 206 of file class.ilObjTest.php.

References ilObject\updateMetaData().

206  : bool
207  {
208  if (!parent::update()) {
209  return false;
210  }
211 
212  // put here object specific stuff
213  $this->updateMetaData();
214  return true;
215  }
+ Here is the call graph for this function:

◆ updateTestPassResults()

ilObjTest::updateTestPassResults ( int  $active_id,
int  $pass,
bool  $obligations_enabled = false,
ilAssQuestionProcessLocker  $process_locker = null,
int  $test_obj_id = null 
)

Definition at line 8142 of file class.ilObjTest.php.

References $data, _getQuestionCountAndPointsForPassOfParticipant(), _getWorkingTimeOfParticipantForPass(), buildExamId(), and updateTestResultCache().

8148  : array {
8150  $time = ilObjTest::_getWorkingTimeOfParticipantForPass($active_id, $pass);
8151 
8152  $result = $this->db->queryF(
8153  '
8154  SELECT SUM(points) reachedpoints,
8155  SUM(hint_count) hint_count,
8156  SUM(hint_points) hint_points,
8157  COUNT(DISTINCT(question_fi)) answeredquestions
8158  FROM tst_test_result
8159  WHERE active_fi = %s
8160  AND pass = %s
8161  ',
8162  ['integer','integer'],
8163  [$active_id, $pass]
8164  );
8165 
8166  if ($result->numRows() > 0) {
8167  if ($obligations_enabled) {
8168  $query = '
8169  SELECT answered answ
8170  FROM tst_test_question
8171  INNER JOIN tst_active
8172  ON active_id = %s
8173  AND tst_test_question.test_fi = tst_active.test_fi
8174  LEFT JOIN tst_test_result
8175  ON tst_test_result.active_fi = %s
8176  AND tst_test_result.pass = %s
8177  AND tst_test_question.question_fi = tst_test_result.question_fi
8178  WHERE obligatory = 1';
8179 
8180  $result_obligatory = $this->db->queryF(
8181  $query,
8182  ['integer','integer','integer'],
8183  [$active_id, $active_id, $pass]
8184  );
8185 
8186  $obligations_answered = 1;
8187 
8188  while ($row_obligatory = $this->db->fetchAssoc($result_obligatory)) {
8189  if (!(int) $row_obligatory['answ']) {
8190  $obligations_answered = 0;
8191  break;
8192  }
8193  }
8194  } else {
8195  $obligations_answered = 1;
8196  }
8197 
8198  $row = $this->db->fetchAssoc($result);
8199 
8200  if ($row['reachedpoints'] === null
8201  || $row['reachedpoints'] < 0.0) {
8202  $row['reachedpoints'] = 0.0;
8203  }
8204  if ($row['hint_count'] === null) {
8205  $row['hint_count'] = 0;
8206  }
8207  if ($row['hint_points'] === null) {
8208  $row['hint_points'] = 0.0;
8209  }
8210 
8211  $exam_identifier = ilObjTest::buildExamId($active_id, $pass, $test_obj_id);
8212 
8213  $update_pass_result_callback = function () use ($data, $active_id, $pass, $row, $time, $obligations_answered, $exam_identifier) {
8214  $this->db->replace(
8215  'tst_pass_result',
8216  [
8217  'active_fi' => ['integer', $active_id],
8218  'pass' => ['integer', $pass]
8219  ],
8220  [
8221  'points' => ['float', $row['reachedpoints']],
8222  'maxpoints' => ['float', $data['points']],
8223  'questioncount' => ['integer', $data['count']],
8224  'answeredquestions' => ['integer', $row['answeredquestions']],
8225  'workingtime' => ['integer', $time],
8226  'tstamp' => ['integer', time()],
8227  'hint_count' => ['integer', $row['hint_count']],
8228  'hint_points' => ['float', $row['hint_points']],
8229  'obligations_answered' => ['integer', $obligations_answered],
8230  'exam_id' => ['text', $exam_identifier]
8231  ]
8232  );
8233  };
8234 
8235  if (is_object($process_locker) && $process_locker instanceof ilAssQuestionProcessLocker) {
8236  $process_locker->executeUserPassResultUpdateLockOperation($update_pass_result_callback);
8237  } else {
8238  $update_pass_result_callback();
8239  }
8240  }
8241 
8242  $this->updateTestResultCache($active_id, $process_locker);
8243 
8244  return [
8245  'active_fi' => $active_id,
8246  'pass' => $pass,
8247  'points' => $row['reachedpoints'],
8248  'maxpoints' => $data['points'],
8249  'questioncount' => $data['count'],
8250  'answeredquestions' => $row['answeredquestions'],
8251  'workingtime' => $time,
8252  'tstamp' => time(),
8253  'hint_count' => $row['hint_count'],
8254  'hint_points' => $row['hint_points'],
8255  'obligations_answered' => $obligations_answered,
8256  'exam_id' => $exam_identifier
8257  ];
8258  }
static _getWorkingTimeOfParticipantForPass($active_id, $pass)
Returns the complete working time in seconds for a test participant.
executeUserPassResultUpdateLockOperation(callable $operation)
static _getQuestionCountAndPointsForPassOfParticipant($active_id, $pass)
updateTestResultCache(int $active_id, ilAssQuestionProcessLocker $process_locker=null)
static buildExamId($active_id, $pass, $test_obj_id=null)
+ Here is the call graph for this function:

◆ updateTestResultCache()

ilObjTest::updateTestResultCache ( int  $active_id,
ilAssQuestionProcessLocker  $process_locker = null 
)

Definition at line 8045 of file class.ilObjTest.php.

References $res, _getResultPass(), and ILIAS\Repository\int().

Referenced by getResultsForActiveId(), and updateTestPassResults().

8045  : void
8046  {
8047  $pass = ilObjTest::_getResultPass($active_id);
8048 
8049  if ($pass !== null) {
8050  $query = '
8051  SELECT tst_pass_result.*,
8052  tst_active.last_finished_pass
8053  FROM tst_pass_result
8054  INNER JOIN tst_active
8055  on tst_pass_result.active_fi = tst_active.active_id
8056  WHERE active_fi = %s
8057  AND pass = %s
8058  ';
8059 
8060  $result = $this->db->queryF(
8061  $query,
8062  ['integer','integer'],
8063  [$active_id, $pass]
8064  );
8065 
8066  $test_pass_result_row = $this->db->fetchAssoc($result);
8067 
8068  if (!is_array($test_pass_result_row)) {
8069  $test_pass_result_row = [];
8070  }
8071  $max = (float) ($test_pass_result_row['maxpoints'] ?? 0);
8072  $reached = (float) ($test_pass_result_row['points'] ?? 0);
8073  $percentage = ($max <= 0.0 || $reached <= 0.0) ? 0 : ($reached / $max) * 100.0;
8074  $obligations_answered = (int) ($test_pass_result_row['obligations_answered'] ?? 1);
8075 
8076  $mark = $this->mark_schema->getMatchingMark($percentage);
8077  $is_passed = $test_pass_result_row['last_finished_pass'] !== null
8078  && $pass <= $test_pass_result_row['last_finished_pass']
8079  && $mark->getPassed();
8080 
8081  $hint_count = $test_pass_result_row['hint_count'] ?? 0;
8082  $hint_points = $test_pass_result_row['hint_points'] ?? 0.0;
8083 
8084  $user_test_result_update_callback = function () use ($active_id, $pass, $max, $reached, $is_passed, $obligations_answered, $hint_count, $hint_points, $mark) {
8085  $passed_once_before = 0;
8086  $query = 'SELECT passed_once FROM tst_result_cache WHERE active_fi = %s';
8087  $res = $this->db->queryF($query, ['integer'], [$active_id]);
8088  while ($passed_once_result_row = $this->db->fetchAssoc($res)) {
8089  $passed_once_before = (int) $passed_once_result_row['passed_once'];
8090  }
8091 
8092  $passed_once = (int) ($is_passed || $passed_once_before);
8093 
8094  $this->db->manipulateF(
8095  'DELETE FROM tst_result_cache WHERE active_fi = %s',
8096  ['integer'],
8097  [$active_id]
8098  );
8099 
8100  if ($reached < 0.0) {
8101  $reached = 0.0;
8102  }
8103 
8104  $mark_short_name = $mark->getShortName();
8105  if ($mark_short_name === '') {
8106  $mark_short_name = ' ';
8107  }
8108 
8109  $mark_official_name = $mark->getOfficialName();
8110  if ($mark_official_name === '') {
8111  $mark_official_name = ' ';
8112  }
8113 
8114  $this->db->insert(
8115  'tst_result_cache',
8116  [
8117  'active_fi' => ['integer', $active_id],
8118  'pass' => ['integer', $pass ?? 0],
8119  'max_points' => ['float', $max],
8120  'reached_points' => ['float', $reached],
8121  'mark_short' => ['text', $mark_short_name],
8122  'mark_official' => ['text', $mark_official_name],
8123  'passed_once' => ['integer', $passed_once],
8124  'passed' => ['integer', (int) $is_passed],
8125  'failed' => ['integer', (int) !$is_passed],
8126  'tstamp' => ['integer', time()],
8127  'hint_count' => ['integer', $hint_count],
8128  'hint_points' => ['float', $hint_points],
8129  'obligations_answered' => ['integer', $obligations_answered]
8130  ]
8131  );
8132  };
8133 
8134  if (is_object($process_locker)) {
8135  $process_locker->executeUserTestResultUpdateLockOperation($user_test_result_update_callback);
8136  } else {
8137  $user_test_result_update_callback();
8138  }
8139  }
8140  }
$res
Definition: ltiservices.php:69
executeUserTestResultUpdateLockOperation(callable $operation)
static _getResultPass($active_id)
Retrieves the pass number that should be counted for a given user.
+ Here is the call graph for this function:
+ Here is the caller graph for this function:

◆ updateWorkingTime()

ilObjTest::updateWorkingTime (   $times_id)

Update the working time of a test when a question is answered.

Parameters
integer$times_idThe database id of a working time entry public

Definition at line 1618 of file class.ilObjTest.php.

1619  {
1620  $affectedRows = $this->db->manipulateF(
1621  "UPDATE tst_times SET finished = %s, tstamp = %s WHERE times_id = %s",
1622  ['timestamp', 'integer', 'integer'],
1623  [date('Y-m-d H:i:s'), time(), $times_id]
1624  );
1625  }

◆ userLookupFullName()

ilObjTest::userLookupFullName (   $user_id,
  $overwrite_anonymity = false,
  $sorted_order = false,
  $suffix = "" 
)

Returns the full name of a test user according to the anonymity status.

Parameters
int$user_idThe database ID of the user
boolean$overwrite_anonymityIndicates if the anonymity status should be ignored
Returns
string The full name of the user or UNKNOWN if the anonymity status is affected public
Deprecated:
: use ilTestParticipantData instead

Definition at line 6075 of file class.ilObjTest.php.

References ilObjUser\_lookupName(), getAnonymity(), and ILIAS\Repository\lng().

Referenced by removeTestResultsByActiveIds(), sendAdvancedNotification(), and sendSimpleNotification().

6075  : string
6076  {
6077  if ($this->getAnonymity() && !$overwrite_anonymity) {
6078  return $this->lng->txt("anonymous") . $suffix;
6079  } else {
6080  $uname = ilObjUser::_lookupName($user_id);
6081  if (strlen($uname["firstname"] . $uname["lastname"]) == 0) {
6082  $uname["firstname"] = $this->lng->txt("deleted_user");
6083  }
6084  if ($sorted_order) {
6085  return trim($uname["lastname"] . ", " . $uname["firstname"]) . $suffix;
6086  } else {
6087  return trim($uname["firstname"] . " " . $uname["lastname"]) . $suffix;
6088  }
6089  }
6090  }
static _lookupName(int $a_user_id)
lookup user name
+ Here is the call graph for this function:
+ Here is the caller graph for this function:

Field Documentation

◆ $access_filtered_participant_list

ilTestParticipantList ilObjTest::$access_filtered_participant_list = null
protected

◆ $activation_ending_time

int ilObjTest::$activation_ending_time = null
protected

Definition at line 85 of file class.ilObjTest.php.

Referenced by getActivationEndingTime().

◆ $activation_limited

bool ilObjTest::$activation_limited = null
private

Definition at line 49 of file class.ilObjTest.php.

Referenced by isActivationLimited().

◆ $activation_starting_time

int ilObjTest::$activation_starting_time = null
protected

Definition at line 84 of file class.ilObjTest.php.

Referenced by getActivationStartingTime().

◆ $activation_visibility

bool ilObjTest::$activation_visibility = false
protected

Definition at line 83 of file class.ilObjTest.php.

Referenced by getActivationVisibility().

◆ $author

string ilObjTest::$author

Definition at line 58 of file class.ilObjTest.php.

◆ $bench

ilBenchmark ilObjTest::$bench
protected

Definition at line 102 of file class.ilObjTest.php.

◆ $component_factory

ilComponentFactory ilObjTest::$component_factory
private

Definition at line 112 of file class.ilObjTest.php.

◆ $component_repository

ilComponentRepository ilObjTest::$component_repository
private

Definition at line 111 of file class.ilObjTest.php.

◆ $ctrl

ilCtrlInterface ilObjTest::$ctrl
protected

Definition at line 99 of file class.ilObjTest.php.

◆ $current_user_all_obliations_answered

bool ilObjTest::$current_user_all_obliations_answered = null
private

Definition at line 77 of file class.ilObjTest.php.

Referenced by allObligationsAnswered().

◆ $evaluation_data

ilObjTest::$evaluation_data

Contains the evaluation data settings the tutor defines for the user.

Definition at line 69 of file class.ilObjTest.php.

◆ $file_ids

array ilObjTest::$file_ids = []
private

Definition at line 51 of file class.ilObjTest.php.

◆ $filesystem_web

Filesystem ilObjTest::$filesystem_web
private

Definition at line 113 of file class.ilObjTest.php.

◆ $has_obligations

bool ilObjTest::$has_obligations = null
private

Definition at line 76 of file class.ilObjTest.php.

Referenced by hasObligations().

◆ $invitation

int ilObjTest::$invitation = INVITATION_OFF

Definition at line 57 of file class.ilObjTest.php.

◆ $isSkillManagementGloballyActivated

ilObjTest::$isSkillManagementGloballyActivated = null
staticprivate

Definition at line 7848 of file class.ilObjTest.php.

◆ $main_settings

ilObjTestMainSettings ilObjTest::$main_settings = null
protected

Definition at line 104 of file class.ilObjTest.php.

Referenced by fromXML(), and getMainSettings().

◆ $main_settings_repo

MainSettingsRepository ilObjTest::$main_settings_repo = null
protected

Definition at line 105 of file class.ilObjTest.php.

Referenced by getMainSettingsRepository().

◆ $mark_schema

ASS_MarkSchema ilObjTest::$mark_schema
private

Definition at line 55 of file class.ilObjTest.php.

Referenced by cloneObject(), and getMarkSchema().

◆ $metadata

ilObjTest::$metadata

A reference to an IMS compatible matadata set.

Definition at line 63 of file class.ilObjTest.php.

Referenced by fromXML().

◆ $mob_ids

array ilObjTest::$mob_ids
private

Definition at line 50 of file class.ilObjTest.php.

◆ $online

bool ilObjTest::$online
private

Definition at line 52 of file class.ilObjTest.php.

Referenced by isOnline().

◆ $participant_access_filter

ilTestParticipantAccessFilterFactory ilObjTest::$participant_access_filter
protected

Definition at line 103 of file class.ilObjTest.php.

◆ $participantDataExist

ilObjTest::$participantDataExist = null
private

holds the fact wether participant data exists or not DO NOT USE TIS PROPERTY DRIRECTLY ALWAYS USE ilObjTest::paricipantDataExist() since this method initialises this property

Definition at line 92 of file class.ilObjTest.php.

Referenced by participantDataExist().

◆ $print_best_solution_with_result

bool ilObjTest::$print_best_solution_with_result = true
protected

Definition at line 81 of file class.ilObjTest.php.

◆ $question_set_config_factory

ilTestQuestionSetConfigFactory ilObjTest::$question_set_config_factory
protected

Definition at line 109 of file class.ilObjTest.php.

◆ $questioninfo

ILIAS TestQuestionPool QuestionInfoService ilObjTest::$questioninfo
protected

Definition at line 53 of file class.ilObjTest.php.

◆ $questions

array ilObjTest::$questions = []

◆ $refinery

Refinery ilObjTest::$refinery
protected

Definition at line 100 of file class.ilObjTest.php.

◆ $score_settings

ilObjTestScoreSettings ilObjTest::$score_settings = null
protected

Definition at line 106 of file class.ilObjTest.php.

Referenced by fromXML(), and getScoreSettings().

◆ $score_settings_repo

ScoreSettingsRepository ilObjTest::$score_settings_repo = null
protected

Definition at line 107 of file class.ilObjTest.php.

Referenced by getScoreSettingsRepository().

◆ $settings

ilSetting ilObjTest::$settings
protected

Definition at line 101 of file class.ilObjTest.php.

◆ $template_id

int ilObjTest::$template_id = 0
private

Definition at line 79 of file class.ilObjTest.php.

Referenced by getTemplate(), and setTemplate().

◆ $test_id

int ilObjTest::$test_id = -1

Definition at line 56 of file class.ilObjTest.php.

Referenced by _getTestIDFromObjectID(), and getTestId().

◆ $test_sequence

ilObjTest::$test_sequence = false

contains the test sequence data

Definition at line 74 of file class.ilObjTest.php.

Referenced by getTestResult(), isParticipantsLastPassActive(), and removeQuestionFromSequences().

◆ $testFinalBroken

bool ilObjTest::$testFinalBroken = false
protected

Definition at line 94 of file class.ilObjTest.php.

Referenced by isTestFinalBroken().

◆ $testManScoringDoneHelper

TestManScoringDoneHelper ilObjTest::$testManScoringDoneHelper
private

Definition at line 98 of file class.ilObjTest.php.

◆ $testrequest

InternalRequestService ilObjTest::$testrequest
private

Definition at line 54 of file class.ilObjTest.php.

◆ $tmpCopyWizardCopyId

int ilObjTest::$tmpCopyWizardCopyId = null
private

Definition at line 96 of file class.ilObjTest.php.

Referenced by getTmpCopyWizardCopyId(), and setTmpCopyWizardCopyId().

◆ QUESTION_SET_TYPE_FIXED

◆ QUESTION_SET_TYPE_RANDOM

◆ REDIRECT_ALWAYS

const ilObjTest::REDIRECT_ALWAYS = 1

Definition at line 46 of file class.ilObjTest.php.

Referenced by ilObjTestSettingsFinishing\getRedirectionInputs().

◆ REDIRECT_KIOSK

const ilObjTest::REDIRECT_KIOSK = 2

Definition at line 47 of file class.ilObjTest.php.

Referenced by ilObjTestSettingsFinishing\getRedirectionInputs().

◆ REDIRECT_NONE

const ilObjTest::REDIRECT_NONE = 0

The documentation for this class was generated from the following file: