ILIAS  release_9 Revision v9.13-25-g2c18ec4c24f
ilObjAssessmentFolder Class Reference

Class ilObjAssessmentFolder. More...

+ Inheritance diagram for ilObjAssessmentFolder:
+ Collaboration diagram for ilObjAssessmentFolder:

Public Member Functions

 __construct (int $a_id=0, bool $a_call_by_reference=true)
 
 _enableAssessmentLogging (bool $a_enable)
 
 _setLogLanguage (string $a_language)
 
 _setForbiddenQuestionTypes (array $typeIds)
 Sets the forbidden questiontypes for ILIAS. More...
 
 _setManualScoring (array $type_ids)
 Set the manual scoring settings. More...
 
 getNrOfLogEntries (int $test_obj_id)
 Returns the number of log entries for a given test id. More...
 
 deleteLogEntries (array $a_array)
 Deletes the log entries for a given array of test object IDs. More...
 
 getAssessmentProcessLockMode ()
 
 setAssessmentProcessLockMode (string $lockMode)
 
 getSkillTriggeringNumAnswersBarrier ()
 
 setSkillTriggeringNumAnswersBarrier (int $skillTriggeringNumAnswersBarrier)
 
 setExportEssayQuestionsWithHtml (bool $value)
 
 getExportEssayQuestionsWithHtml ()
 
 fetchScoringAdjustableTypes (array $allQuestionTypes)
 
- Public Member Functions inherited from ilObject
 getObjectProperties ()
 
 flushObjectProperties ()
 
 withReferences ()
 determines whether objects are referenced or not (got ref ids or not) More...
 
 processAutoRating ()
 
 read ()
 
 getId ()
 
 setId (int $id)
 
 setRefId (int $ref_id)
 
 getRefId ()
 
 getType ()
 
 setType (string $type)
 
 getPresentationTitle ()
 get presentation title Normally same as title Overwritten for sessions More...
 
 getTitle ()
 
 getUntranslatedTitle ()
 Get untranslated object title WebDAV needs to access the untranslated title of an object. More...
 
 setTitle (string $title)
 
 getDescription ()
 
 setDescription (string $description)
 
 getLongDescription ()
 get object long description (stored in object_description) More...
 
 getImportId ()
 
 setImportId (string $import_id)
 
 setOfflineStatus (bool $status)
 
 getOfflineStatus ()
 
 supportsOfflineHandling ()
 
 getOwner ()
 
 getOwnerName ()
 get full name of object owner More...
 
 setOwner (int $usr_id)
 
 getCreateDate ()
 Get create date in YYYY-MM-DD HH-MM-SS format. More...
 
 getLastUpdateDate ()
 Get last update date in YYYY-MM-DD HH-MM-SS format. More...
 
 create ()
 note: title, description and type should be set when this function is called More...
 
 update ()
 
 MDUpdateListener (string $element)
 Metadata update listener. More...
 
 createMetaData ()
 
 updateMetaData ()
 
 deleteMetaData ()
 
 updateOwner ()
 update owner of object in db More...
 
 putInTree (int $parent_ref_id)
 maybe this method should be in tree object!? More...
 
 setPermissions (int $parent_ref_id)
 
 setParentRolePermissions (int $parent_ref_id)
 Initialize the permissions of parent roles (local roles of categories, global roles...) This method is overwritten in e.g. More...
 
 createReference ()
 creates reference for object More...
 
 countReferences ()
 
 delete ()
 delete object or referenced object (in the case of a referenced object, object data is only deleted if last reference is deleted) This function removes an object entirely from system!! More...
 
 initDefaultRoles ()
 init default roles settings Purpose of this function is to create a local role folder and local roles, that are needed depending on the object type. More...
 
 applyDidacticTemplate (int $tpl_id)
 
 getXMLZip ()
 
 getHTMLDirectory ()
 
 appendCopyInfo (int $target_id, int $copy_id)
 Prepend Copy info if object with same name exists in that container. More...
 
 cloneDependencies (int $target_id, int $copy_id)
 Clone object dependencies. More...
 
 cloneMetaData (ilObject $target_obj)
 Copy meta data. More...
 
 selfOrParentWithRatingEnabled ()
 
 getPossibleSubObjects (bool $filter=true)
 get all possible sub objects of this type the object can decide which types of sub objects are possible jut in time overwrite if the decision distinguish from standard model More...
 

Static Public Member Functions

static getSkillTriggerAnswerNumberBarrier ()
 
static _enabledAssessmentLogging ()
 
static _getForbiddenQuestionTypes ()
 Returns the forbidden questiontypes for ILIAS. More...
 
static _getLogLanguage ()
 
static _mananuallyScoreableQuestionTypesExists ()
 Returns the fact wether manually scoreable question types exist or not. More...
 
static _getManualScoring ()
 Retrieve the manual scoring settings. More...
 
static _getManualScoringTypes ()
 Retrieve the manual scoring settings as type strings. More...
 
static getScoringAdjustableQuestions ()
 
static setScoringAdjustableQuestions (array $type_ids)
 
static getScoringAdjustmentEnabled ()
 
static setScoringAdjustmentEnabled (bool $active)
 
static _addLog ( $user_id, $object_id, $logtext, $question_id=0, $original_id=0, $test_only=false, $test_ref_id=0)
 Add an assessment log entry. More...
 
static getLog (int $ts_from, int $ts_to, int $test_id, bool $test_only=false)
 Retrieve assessment log datasets from the database. More...
 
static _getLog (int $ts_from, int $ts_to, int $test_id, bool $test_only=false)
 Retrieve assessment log datasets from the database. More...
 
static isAdditionalQuestionContentEditingModePageObjectEnabled ()
 Returns the fact wether content editing with ilias page editor is enabled for questions or not. More...
 
static getValidAssessmentProcessLockModes ()
 
- Static Public Member Functions inherited from ilObject
static _lookupObjIdByImportId (string $import_id)
 Get (latest) object id for an import id. More...
 
static _lookupImportId (int $obj_id)
 
static _lookupOwnerName (int $owner_id)
 Lookup owner name for owner id. More...
 
static _getIdForImportId (string $import_id)
 
static _getAllReferences (int $id)
 get all reference ids for object ID More...
 
static _lookupTitle (int $obj_id)
 
static lookupOfflineStatus (int $obj_id)
 Lookup offline status using objectDataCache. More...
 
static _lookupOwner (int $obj_id)
 Lookup owner user ID for object ID. More...
 
static _getIdsForTitle (string $title, string $type='', bool $partial_match=false)
 
static _lookupDescription (int $obj_id)
 
static _lookupLastUpdate (int $obj_id, bool $formatted=false)
 
static _getLastUpdateOfObjects (array $obj_ids)
 
static _lookupObjId (int $ref_id)
 
static _setDeletedDate (int $ref_id, int $deleted_by)
 
static setDeletedDates (array $ref_ids, int $user_id)
 
static _resetDeletedDate (int $ref_id)
 
static _lookupDeletedDate (int $ref_id)
 
static _writeTitle (int $obj_id, string $title)
 write title to db (static) More...
 
static _writeDescription (int $obj_id, string $desc)
 write description to db (static) More...
 
static _writeImportId (int $obj_id, string $import_id)
 write import id to db (static) More...
 
static _lookupType (int $id, bool $reference=false)
 
static _isInTrash (int $ref_id)
 
static _hasUntrashedReference (int $obj_id)
 checks whether an object has at least one reference that is not in trash More...
 
static _lookupObjectId (int $ref_id)
 
static _getObjectsDataForType (string $type, bool $omit_trash=false)
 get all objects of a certain type More...
 
static _exists (int $id, bool $reference=false, ?string $type=null)
 checks if an object exists in object_data More...
 
static _getObjectsByType (string $obj_type="", int $owner=null)
 
static _prepareCloneSelection (array $ref_ids, string $new_type, bool $show_path=true)
 Prepare copy wizard object selection. More...
 
static _getIcon (int $obj_id=0, string $size="big", string $type="", bool $offline=false)
 Get icon for repository item. More...
 
static collectDeletionDependencies (array &$deps, int $ref_id, int $obj_id, string $type, int $depth=0)
 Collect deletion dependencies. More...
 
static getDeletionDependencies (int $obj_id)
 Get deletion dependencies. More...
 
static getLongDescriptions (array $obj_ids)
 
static getAllOwnedRepositoryObjects (int $user_id)
 
static fixMissingTitles ($type, array &$obj_title_map)
 Try to fix missing object titles. More...
 
static _lookupCreationDate (int $obj_id)
 
static _getObjectTypeIdByTitle (string $type, \ilDBInterface $ilDB=null)
 

Data Fields

const ADDITIONAL_QUESTION_CONTENT_EDITING_MODE_PAGE_OBJECT_DISABLED = 0
 
const ADDITIONAL_QUESTION_CONTENT_EDITING_MODE_PAGE_OBJECT_ENABLED = 1
 
const ASS_PROC_LOCK_MODE_NONE = 'none'
 
const ASS_PROC_LOCK_MODE_FILE = 'file'
 
const ASS_PROC_LOCK_MODE_DB = 'db'
 
const DEFAULT_SKL_TRIG_NUM_ANSWERS_BARRIER = '1'
 
ilSetting $setting
 
- Data Fields inherited from ilObject
const TITLE_LENGTH = 255
 
const DESC_LENGTH = 128
 
const LONG_DESC_LENGTH = 4000
 
const TABLE_OBJECT_DATA = "object_data"
 
array $objectList
 
string $untranslatedTitle
 

Private Member Functions

 questionSupportsScoringAdjustment (assQuestionGUI $question_object)
 

Private Attributes

const SETTINGS_KEY_SKL_TRIG_NUM_ANSWERS_BARRIER = 'ass_skl_trig_num_answ_barrier'
 

Additional Inherited Members

- Protected Member Functions inherited from ilObject
 doMDUpdateListener (string $a_element)
 
 beforeMDUpdateListener (string $a_element)
 
 doCreateMetaData ()
 
 beforeCreateMetaData ()
 
 doUpdateMetaData ()
 
 beforeUpdateMetaData ()
 
 doDeleteMetaData ()
 
 beforeDeleteMetaData ()
 
 handleAutoRating ()
 
 hasAutoRating ()
 
- Protected Attributes inherited from ilObject
ilLogger $obj_log
 
ILIAS $ilias
 
ilObjectDefinition $obj_definition
 
ilDBInterface $db
 
ilLogger $log
 
ilErrorHandling $error
 
ilTree $tree
 
ilAppEventHandler $app_event_handler
 
ilRbacAdmin $rbac_admin
 
ilRbacReview $rbac_review
 
ilObjUser $user
 
ilLanguage $lng
 
bool $call_by_reference
 
int $max_title = self::TITLE_LENGTH
 
int $max_desc = self::DESC_LENGTH
 
bool $add_dots = true
 
int $ref_id = null
 
string $type = ""
 
string $title = ""
 
string $desc = ""
 
string $long_desc = ""
 
int $owner = 0
 
string $create_date = ""
 
string $last_update = ""
 
string $import_id = ""
 
bool $register = false
 

Detailed Description

Constructor & Destructor Documentation

◆ __construct()

ilObjAssessmentFolder::__construct ( int  $a_id = 0,
bool  $a_call_by_reference = true 
)

Definition at line 41 of file class.ilObjAssessmentFolder.php.

References ILIAS\MetaData\Repository\Validation\Data\__construct().

42  {
43  $this->setting = new ilSetting('assessment');
44  $this->type = 'assf';
45  parent::__construct($a_id, $a_call_by_reference);
46  }
__construct(VocabulariesInterface $vocabularies)
+ Here is the call graph for this function:

Member Function Documentation

◆ _addLog()

static ilObjAssessmentFolder::_addLog (   $user_id,
  $object_id,
  $logtext,
  $question_id = 0,
  $original_id = 0,
  $test_only = false,
  $test_ref_id = 0 
)
static

Add an assessment log entry.

Parameters
int$user_idThe user id of the acting user
int$object_idThe database id of the modified test object
string$logtextThe textual description for the log entry
int$question_idThe database id of a modified question (optional)
int$original_idThe database id of the original of a modified question (optional)
bool$test_only
int$test_ref_id

Definition at line 230 of file class.ilObjAssessmentFolder.php.

References $DIC, $ilDB, and ILIAS\Repository\int().

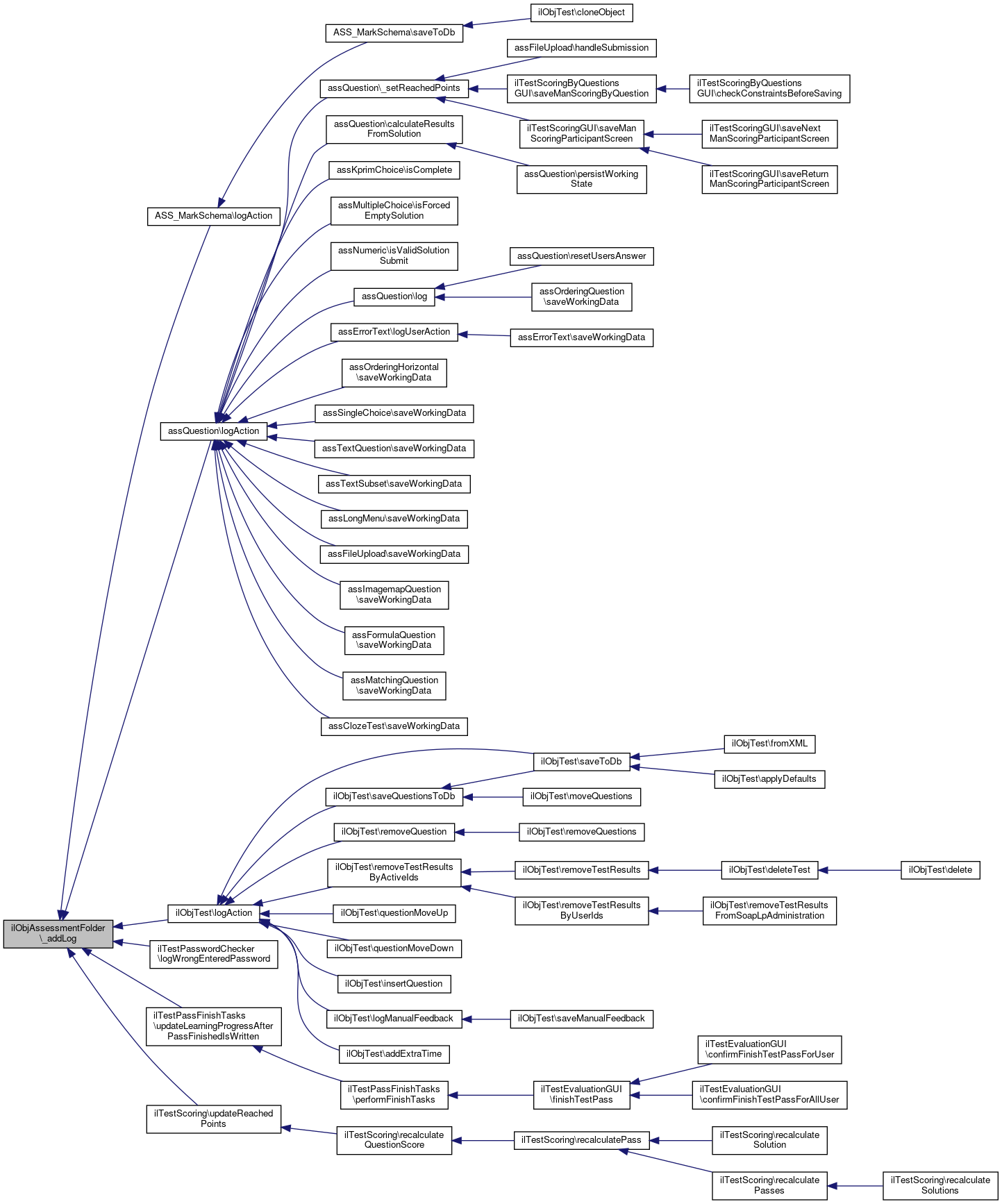
Referenced by ASS_MarkSchema\logAction(), assQuestion\logAction(), ilObjTest\logAction(), ilTestPasswordChecker\logWrongEnteredPassword(), ilTestPassFinishTasks\updateLearningProgressAfterPassFinishedIsWritten(), and ilTestScoring\updateReachedPoints().

238  : void {
239  global $DIC;
240  $ilUser = $DIC['ilUser'];
241  $ilDB = $DIC['ilDB'];
242 
243  $question_id = 0;
244  if (is_numeric($question_id)) {
245  $question_id = (int) $question_id;
246  }
247 
248  $original_id = 0;
249  if (is_numeric($original_id)) {
250  $original_id = (int) $original_id;
251  }
252 
253  $test_ref_id = 0;
254  if (is_numeric($test_ref_id)) {
255  $test_ref_id = (int) $test_ref_id;
256  }
257 
258  $only = ($test_only === true) ? 1 : 0;
259  $next_id = $ilDB->nextId('ass_log');
260  $affectedRows = $ilDB->manipulateF(
261  "INSERT INTO ass_log (ass_log_id, user_fi, obj_fi, logtext, question_fi, original_fi, test_only, ref_id, tstamp) VALUES (%s, %s, %s, %s, %s, %s, %s, %s, %s)",
262  ['integer', 'integer', 'integer', 'text', 'integer', 'integer', 'text', 'integer', 'integer'],
263  [
264  $next_id,
265  $user_id,
266  $object_id,
267  $logtext,
268  $question_id,
269  $original_id,
270  $only,
271  $test_ref_id,
272  time()
273  ]
274  );
275  }
global $DIC
Definition: feed.php:28
+ Here is the call graph for this function:
+ Here is the caller graph for this function:

◆ _enableAssessmentLogging()

ilObjAssessmentFolder::_enableAssessmentLogging ( bool  $a_enable)

Definition at line 58 of file class.ilObjAssessmentFolder.php.

References ilSetting\set().

58  : void
59  {
60  $setting = new ilSetting('assessment');
61 
62  $setting->set('assessment_logging', (string) ((int) $a_enable));
63  }
set(string $a_key, string $a_val)
+ Here is the call graph for this function:

◆ _enabledAssessmentLogging()

static ilObjAssessmentFolder::_enabledAssessmentLogging ( )
static

Definition at line 72 of file class.ilObjAssessmentFolder.php.

References ilSetting\get().

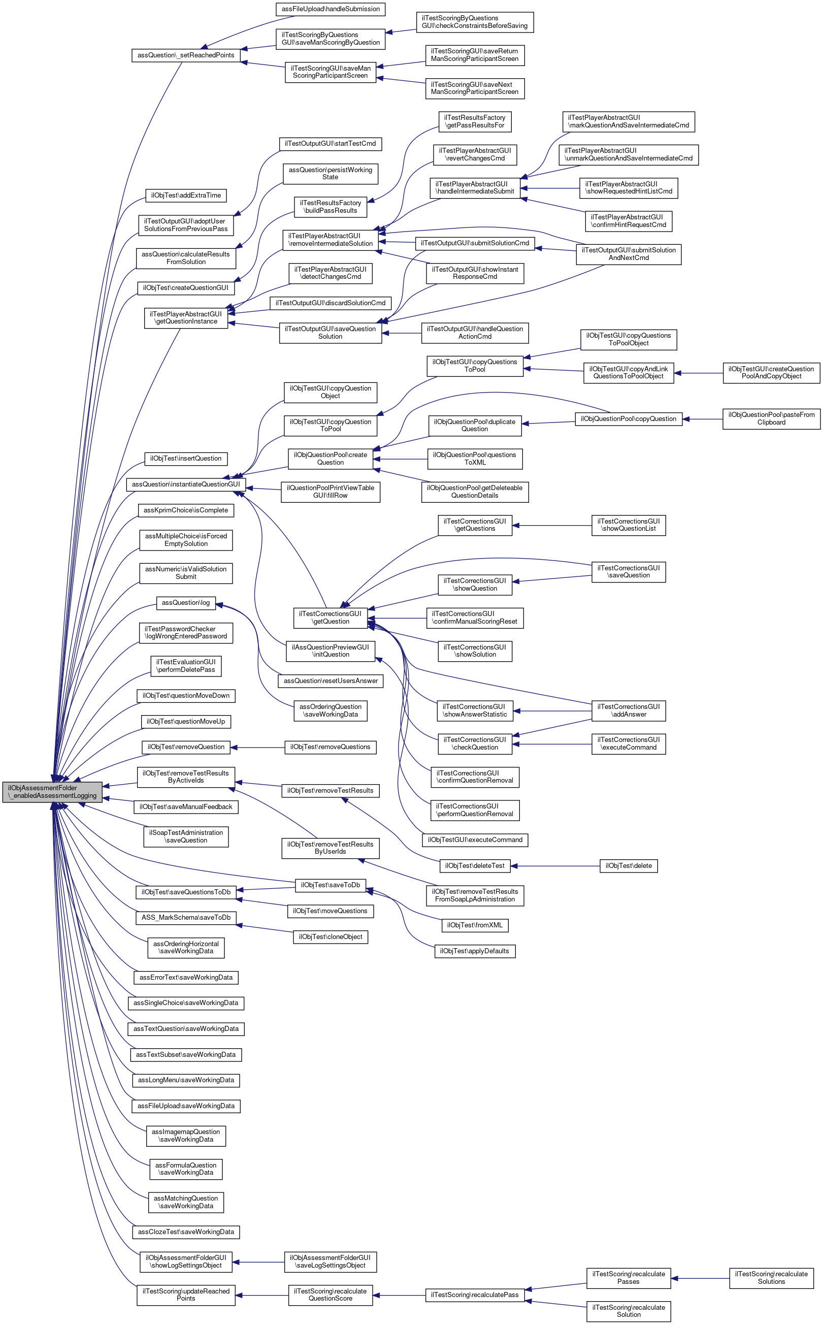
Referenced by assQuestion\_setReachedPoints(), ilObjTest\addExtraTime(), ilTestOutputGUI\adoptUserSolutionsFromPreviousPass(), assQuestion\calculateResultsFromSolution(), ilObjTest\createQuestionGUI(), ilTestPlayerAbstractGUI\getQuestionInstance(), ilObjTest\insertQuestion(), assQuestion\instantiateQuestionGUI(), assKprimChoice\isComplete(), assMultipleChoice\isForcedEmptySolution(), assNumeric\isValidSolutionSubmit(), assQuestion\log(), ilTestPasswordChecker\logWrongEnteredPassword(), ilTestEvaluationGUI\performDeletePass(), ilObjTest\questionMoveDown(), ilObjTest\questionMoveUp(), ilObjTest\removeQuestion(), ilObjTest\removeTestResultsByActiveIds(), ilObjTest\saveManualFeedback(), ilSoapTestAdministration\saveQuestion(), ilObjTest\saveQuestionsToDb(), ASS_MarkSchema\saveToDb(), ilObjTest\saveToDb(), assOrderingHorizontal\saveWorkingData(), assErrorText\saveWorkingData(), assSingleChoice\saveWorkingData(), assTextQuestion\saveWorkingData(), assTextSubset\saveWorkingData(), assLongMenu\saveWorkingData(), assFileUpload\saveWorkingData(), assImagemapQuestion\saveWorkingData(), assFormulaQuestion\saveWorkingData(), assMatchingQuestion\saveWorkingData(), assClozeTest\saveWorkingData(), ilObjAssessmentFolderGUI\showLogSettingsObject(), and ilTestScoring\updateReachedPoints().

72  : bool
73  {
74  $setting = new ilSetting('assessment');
75 
76  return (bool) $setting->get('assessment_logging', '0');
77  }
get(string $a_keyword, ?string $a_default_value=null)
get setting
+ Here is the call graph for this function:
+ Here is the caller graph for this function:

◆ _getForbiddenQuestionTypes()

static ilObjAssessmentFolder::_getForbiddenQuestionTypes ( )
static

Returns the forbidden questiontypes for ILIAS.

Returns
int[]

Definition at line 83 of file class.ilObjAssessmentFolder.php.

References ilSetting\get().

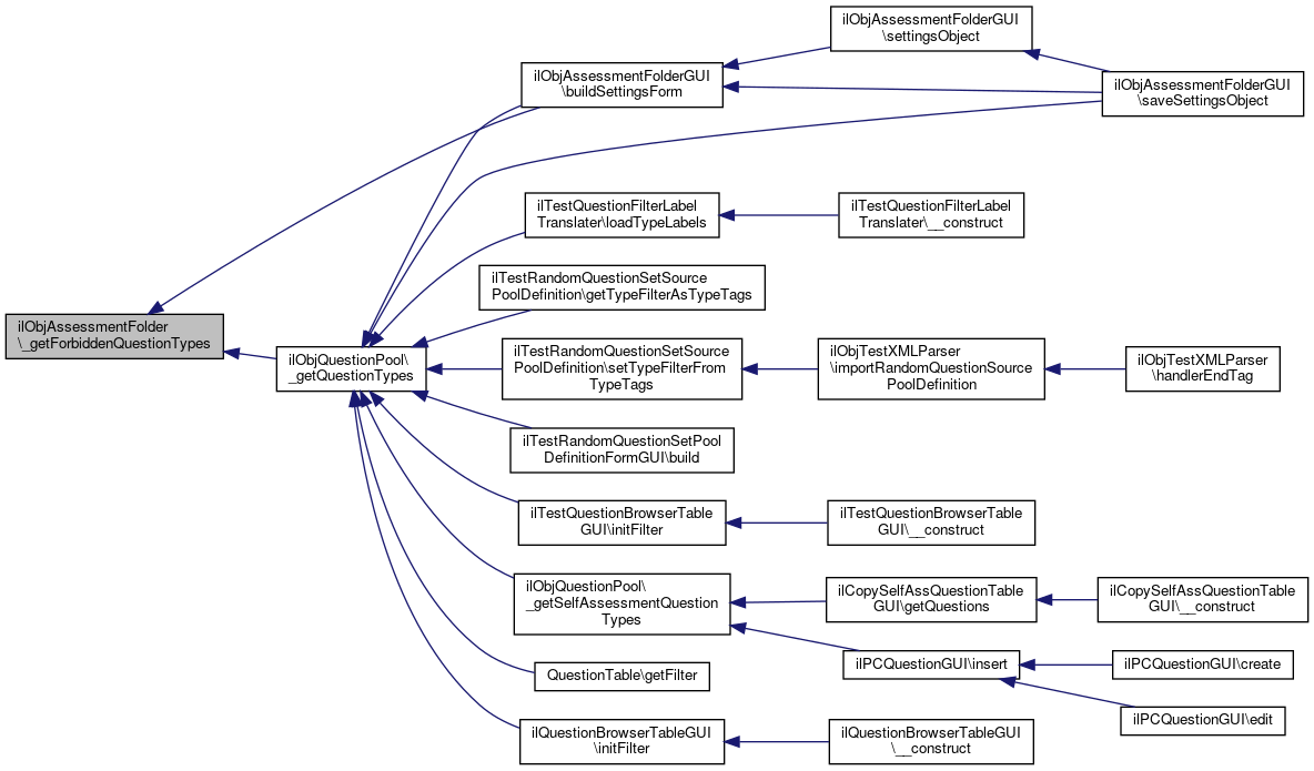
Referenced by ilObjQuestionPool\_getQuestionTypes(), and ilObjAssessmentFolderGUI\buildSettingsForm().

83  : array
84  {
85  $setting = new ilSetting('assessment');
86  $types = $setting->get('forbidden_questiontypes', '');
87  $result = [];
88 
89  if ($types === '') {
90  $result = [];
91  } else {
92  $result = unserialize($types, ['allowed_classes' => false]);
93  }
94 
95  return array_filter(array_map('intval', $result));
96  }
get(string $a_keyword, ?string $a_default_value=null)
get setting
+ Here is the call graph for this function:
+ Here is the caller graph for this function:

◆ _getLog()

static ilObjAssessmentFolder::_getLog ( int  $ts_from,
int  $ts_to,
int  $test_id,
bool  $test_only = false 
)
static

Retrieve assessment log datasets from the database.

Parameters
int$ts_fromTimestamp of the starting date/time period
int$ts_toTimestamp of the ending date/time period
integer$test_idDatabase id of the ILIAS test object
Returns
array<string, mixed>[] Array containing the datasets between $ts_from and $ts_to for the test with the id $test_id

Definition at line 336 of file class.ilObjAssessmentFolder.php.

References $DIC, $ilDB, ILIAS\LTI\ToolProvider\$key, ilObject\$log, ilObject\$type, ilObject\_lookupType(), and CLIENT_ID.

Referenced by ilObjTestGUI\historyObject().

336  : array
337  {
338  global $DIC;
339  $ilDB = $DIC['ilDB'];
340 
341  $log = [];
342  if ($test_only === true) {
343  $result = $ilDB->queryF(
344  "SELECT * FROM ass_log WHERE obj_fi = %s AND tstamp > %s AND tstamp < %s AND test_only = %s ORDER BY tstamp",
345  ['integer', 'integer', 'integer', 'text'],
346  [$test_id, $ts_from, $ts_to, 1]
347  );
348  } else {
349  $result = $ilDB->queryF(
350  "SELECT * FROM ass_log WHERE obj_fi = %s AND tstamp > %s AND tstamp < %s ORDER BY tstamp",
351  ['integer', 'integer', 'integer'],
352  [$test_id, $ts_from, $ts_to]
353  );
354  }
355  while ($row = $ilDB->fetchAssoc($result)) {
356  if (!array_key_exists($row["tstamp"], $log)) {
357  $log[$row["tstamp"]] = [];
358  }
359  $type_href = "";
360  if (array_key_exists("ref_id", $row) && $row["ref_id"] > 0) {
361  $type = ilObject::_lookupType((int) $row['ref_id'], true);
362  switch ($type) {
363  case "tst":
364  $type_href = sprintf("goto.php?target=tst_%s&amp;client_id=" . CLIENT_ID, $row["ref_id"]);
365  break;
366  case "cat":
367  $type_href = sprintf("goto.php?target=cat_%s&amp;client_id=" . CLIENT_ID, $row["ref_id"]);
368  break;
369  }
370  }
371  $row["href"] = $type_href;
372  $log[$row["tstamp"]][] = $row;
373  }
374  krsort($log);
375  // flatten array
376  $log_array = [];
377  foreach ($log as $key => $value) {
378  foreach ($value as $index => $row) {
379  $log_array[] = $row;
380  }
381  }
382  return $log_array;
383  }
string $type
global $DIC
Definition: feed.php:28
const CLIENT_ID
Definition: constants.php:41
string $key
Consumer key/client ID value.
Definition: System.php:193
ilLogger $log
static _lookupType(int $id, bool $reference=false)
+ Here is the call graph for this function:
+ Here is the caller graph for this function:

◆ _getLogLanguage()

static ilObjAssessmentFolder::_getLogLanguage ( )
static

Definition at line 114 of file class.ilObjAssessmentFolder.php.

References $lang, and ilSetting\get().

Referenced by assQuestion\_setReachedPoints(), ilObjTest\addExtraTime(), assQuestion\calculateResultsFromSolution(), ilTestPasswordChecker\getWrongEnteredPasswordLogMsg(), ilObjTest\insertQuestion(), assKprimChoice\isComplete(), assMultipleChoice\isForcedEmptySolution(), assNumeric\isValidSolutionSubmit(), assQuestion\log(), ilObjTest\logManualFeedback(), assErrorText\logUserAction(), ilTestEvaluationGUI\performDeletePass(), ilObjTest\questionMoveDown(), ilObjTest\questionMoveUp(), ilObjTest\removeQuestion(), ilObjTest\removeTestResultsByActiveIds(), ilObjTest\saveQuestionsToDb(), ASS_MarkSchema\saveToDb(), ilObjTest\saveToDb(), assOrderingHorizontal\saveWorkingData(), assSingleChoice\saveWorkingData(), assTextQuestion\saveWorkingData(), assTextSubset\saveWorkingData(), assLongMenu\saveWorkingData(), assFileUpload\saveWorkingData(), assImagemapQuestion\saveWorkingData(), assFormulaQuestion\saveWorkingData(), assMatchingQuestion\saveWorkingData(), assClozeTest\saveWorkingData(), ilObjAssessmentFolderGUI\showLogSettingsObject(), and ilTestScoring\updateReachedPoints().

114  : string
115  {
116  $setting = new ilSetting('assessment');
117 
118  $lang = $setting->get('assessment_log_language', '');
119  if ($lang === '') {
120  $lang = 'en';
121  }
122 
123  return $lang;
124  }
get(string $a_keyword, ?string $a_default_value=null)
get setting
$lang
Definition: xapiexit.php:26
+ Here is the call graph for this function:
+ Here is the caller graph for this function:

◆ _getManualScoring()

static ilObjAssessmentFolder::_getManualScoring ( )
static

Retrieve the manual scoring settings.

Returns
int[]

Definition at line 139 of file class.ilObjAssessmentFolder.php.

References ilSetting\get().

Referenced by ilObjAssessmentFolderGUI\buildSettingsForm(), ilTestService\getManScoringQuestionGuiList(), ilTestServiceGUI\getPassListOfAnswersWithScoring(), ilObjTest\getTestParticipantsForManualScoring(), ilTestManScoringParticipantsBySelectedQuestionAndPassTableGUI\initFilter(), and ilTestTabsManager\setupTabsGuiConfig().

139  : array
140  {
141  $setting = new ilSetting('assessment');
142 
143  $types = $setting->get('assessment_manual_scoring', '');
144  return array_filter(array_map('intval', explode(',', $types)));
145  }
get(string $a_keyword, ?string $a_default_value=null)
get setting
+ Here is the call graph for this function:
+ Here is the caller graph for this function:

◆ _getManualScoringTypes()

static ilObjAssessmentFolder::_getManualScoringTypes ( )
static

Retrieve the manual scoring settings as type strings.

Returns
string[]

Definition at line 151 of file class.ilObjAssessmentFolder.php.

References $DIC, $ilDB, and ilSetting\get().

Referenced by assQuestion\_needsManualScoring().

151  : array
152  {
153  global $DIC;
154  $ilDB = $DIC['ilDB'];
155 
156  $setting = new ilSetting('assessment');
157  $typeIds = array_filter(array_map('intval', explode(',', $setting->get('assessment_manual_scoring', ''))));
158  $manualScoringTypes = [];
159 
160  $result = $ilDB->query('SELECT question_type_id, type_tag FROM qpl_qst_type');
161  while ($row = $ilDB->fetchAssoc($result)) {
162  if (in_array((int) $row['question_type_id'], $typeIds, true)) {
163  $manualScoringTypes[] = $row['type_tag'];
164  }
165  }
166  return array_filter($manualScoringTypes);
167  }
get(string $a_keyword, ?string $a_default_value=null)
get setting
global $DIC
Definition: feed.php:28
+ Here is the call graph for this function:
+ Here is the caller graph for this function:

◆ _mananuallyScoreableQuestionTypesExists()

static ilObjAssessmentFolder::_mananuallyScoreableQuestionTypesExists ( )
static

Returns the fact wether manually scoreable question types exist or not.

Definition at line 130 of file class.ilObjAssessmentFolder.php.

Referenced by ilTestScoringGUI\executeCommand().

130  : bool
131  {
132  return count(self::_getManualScoring()) > 0;
133  }
+ Here is the caller graph for this function:

◆ _setForbiddenQuestionTypes()

ilObjAssessmentFolder::_setForbiddenQuestionTypes ( array  $typeIds)

Sets the forbidden questiontypes for ILIAS.

Parameters
int[]$typeIds An array containing the database ID's of the forbidden question types

Definition at line 102 of file class.ilObjAssessmentFolder.php.

References ilSetting\set().

102  : void
103  {
104  $setting = new ilSetting('assessment');
105 
106  $types = '';
107  if ($typeIds !== []) {
108  $types = serialize(array_map('intval', $typeIds));
109  }
110 
111  $setting->set('forbidden_questiontypes', $types);
112  }
set(string $a_key, string $a_val)
+ Here is the call graph for this function:

◆ _setLogLanguage()

ilObjAssessmentFolder::_setLogLanguage ( string  $a_language)

Definition at line 65 of file class.ilObjAssessmentFolder.php.

References ilSetting\set().

65  : void
66  {
67  $setting = new ilSetting('assessment');
68 
69  $setting->set('assessment_log_language', $a_language);
70  }
set(string $a_key, string $a_val)
+ Here is the call graph for this function:

◆ _setManualScoring()

ilObjAssessmentFolder::_setManualScoring ( array  $type_ids)

Set the manual scoring settings.

Parameters
int[]$type_ids An array containing the database ids of the question types which could be scored manually

Definition at line 173 of file class.ilObjAssessmentFolder.php.

References ilSetting\delete(), and ilSetting\set().

173  : void
174  {
175  $setting = new ilSetting('assessment');
176  if ($type_ids === []) {
177  $setting->delete('assessment_manual_scoring');
178  } else {
179  $setting->set('assessment_manual_scoring', implode(',', $type_ids));
180  }
181  }
delete(string $a_keyword)
set(string $a_key, string $a_val)
+ Here is the call graph for this function:

◆ deleteLogEntries()

ilObjAssessmentFolder::deleteLogEntries ( array  $a_array)

Deletes the log entries for a given array of test object IDs.

Parameters
int[]$a_array An array containing the object IDs of the tests

Definition at line 409 of file class.ilObjAssessmentFolder.php.

References ILIAS\Repository\lng(), and ILIAS\Repository\user().

409  : void
410  {
411  foreach ($a_array as $object_id) {
412  $affectedRows = $this->db->manipulateF(
413  "DELETE FROM ass_log WHERE obj_fi = %s",
414  ['integer'],
415  [$object_id]
416  );
417  self::_addLog($this->user->getId(), $object_id, $this->lng->txt("assessment_log_deleted"));
418  }
419  }
+ Here is the call graph for this function:

◆ fetchScoringAdjustableTypes()

ilObjAssessmentFolder::fetchScoringAdjustableTypes ( array  $allQuestionTypes)
Parameters
array<string,array{question_type_idint, type_tag: string, plugin: int, plugin_name: string|null}> $allQuestionTypes
Returns
array<string, array{question_type_id: int, type_tag: string, plugin: int, plugin_name: string|null}>
Exceptions
ilTestQuestionPoolInvalidArgumentException

Definition at line 487 of file class.ilObjAssessmentFolder.php.

References ilObject\$type, assQuestionGUI\_getQuestionGUI(), and questionSupportsScoringAdjustment().

487  : array
488  {
489  $scoringAdjustableQuestionTypes = [];
490 
491  foreach ($allQuestionTypes as $type => $typeData) {
492  $questionGui = assQuestionGUI::_getQuestionGUI($typeData['type_tag']);
493 
494  if ($this->questionSupportsScoringAdjustment($questionGui)) {
495  $scoringAdjustableQuestionTypes[$type] = $typeData;
496  }
497  }
498 
499  return $scoringAdjustableQuestionTypes;
500  }
string $type
questionSupportsScoringAdjustment(assQuestionGUI $question_object)
static _getQuestionGUI(string $question_type='', int $question_id=-1)
Creates a question gui representation and returns the alias to the question gui.
+ Here is the call graph for this function:

◆ getAssessmentProcessLockMode()

ilObjAssessmentFolder::getAssessmentProcessLockMode ( )

Definition at line 437 of file class.ilObjAssessmentFolder.php.

437  : string
438  {
439  return $this->setting->get('ass_process_lock_mode', self::ASS_PROC_LOCK_MODE_NONE);
440  }

◆ getExportEssayQuestionsWithHtml()

ilObjAssessmentFolder::getExportEssayQuestionsWithHtml ( )

Definition at line 477 of file class.ilObjAssessmentFolder.php.

477  : bool
478  {
479  return (bool) $this->setting->get('export_essay_qst_with_html', '0');
480  }

◆ getLog()

static ilObjAssessmentFolder::getLog ( int  $ts_from,
int  $ts_to,
int  $test_id,
bool  $test_only = false 
)
static

Retrieve assessment log datasets from the database.

Parameters
int$ts_fromTimestamp of the starting date/time period
int$ts_toTimestamp of the ending date/time period
int$test_idDatabase id of the ILIAS test object
Returns
array<string, mixed>[] Array containing the datasets between $ts_from and $ts_to for the test with the id $test_id

Definition at line 284 of file class.ilObjAssessmentFolder.php.

References $DIC, $ilDB, ILIAS\LTI\ToolProvider\$key, and ilObject\$log.

Referenced by ilObjAssessmentFolderGUI\exportLogObject(), and ilObjAssessmentFolderGUI\logsObject().

284  : array
285  {
286  global $DIC;
287  $ilDB = $DIC['ilDB'];
288 
289  $log = [];
290  if ($test_only === true) {
291  $result = $ilDB->queryF(
292  "SELECT * FROM ass_log WHERE obj_fi = %s AND tstamp > %s AND tstamp < %s AND test_only = %s ORDER BY tstamp",
293  ['integer', 'integer', 'integer', 'text'],
294  [
295  $test_id,
296  $ts_from,
297  $ts_to,
298  1
299  ]
300  );
301  } else {
302  $result = $ilDB->queryF(
303  "SELECT * FROM ass_log WHERE obj_fi = %s AND tstamp > %s AND tstamp < %s ORDER BY tstamp",
304  ['integer', 'integer', 'integer'],
305  [
306  $test_id,
307  $ts_from,
308  $ts_to
309  ]
310  );
311  }
312  while ($row = $ilDB->fetchAssoc($result)) {
313  if (!array_key_exists($row["tstamp"], $log)) {
314  $log[$row["tstamp"]] = [];
315  }
316  $log[$row["tstamp"]][] = $row;
317  }
318  krsort($log);
319  // flatten array
320  $log_array = [];
321  foreach ($log as $key => $value) {
322  foreach ($value as $index => $row) {
323  $log_array[] = $row;
324  }
325  }
326  return $log_array;
327  }
global $DIC
Definition: feed.php:28
string $key
Consumer key/client ID value.
Definition: System.php:193
ilLogger $log
+ Here is the caller graph for this function:

◆ getNrOfLogEntries()

ilObjAssessmentFolder::getNrOfLogEntries ( int  $test_obj_id)

Returns the number of log entries for a given test id.

Parameters
int$test_obj_idDatabase id of the ILIAS test object
Returns
int The number of log entries for the test object

Definition at line 390 of file class.ilObjAssessmentFolder.php.

390  : int
391  {
392  $result = $this->db->queryF(
393  "SELECT COUNT(obj_fi) logcount FROM ass_log WHERE obj_fi = %s",
394  ['integer'],
395  [$test_obj_id]
396  );
397  if ($result->numRows()) {
398  $row = $this->db->fetchAssoc($result);
399  return (int) $row["logcount"];
400  }
401 
402  return 0;
403  }

◆ getScoringAdjustableQuestions()

static ilObjAssessmentFolder::getScoringAdjustableQuestions ( )
static
Returns
int[]

Definition at line 186 of file class.ilObjAssessmentFolder.php.

References ilSetting\get().

186  : array
187  {
188  $setting = new ilSetting('assessment');
189 
190  $types = $setting->get('assessment_scoring_adjustment', '');
191  return array_filter(array_map('intval', explode(',', $types)));
192  }
get(string $a_keyword, ?string $a_default_value=null)
get setting
+ Here is the call graph for this function:

◆ getScoringAdjustmentEnabled()

static ilObjAssessmentFolder::getScoringAdjustmentEnabled ( )
static

Definition at line 208 of file class.ilObjAssessmentFolder.php.

References ilSetting\get().

208  : bool
209  {
210  $setting = new ilSetting('assessment');
211  return (bool) $setting->get('assessment_adjustments_enabled', '0');
212  }
get(string $a_keyword, ?string $a_default_value=null)
get setting
+ Here is the call graph for this function:

◆ getSkillTriggerAnswerNumberBarrier()

static ilObjAssessmentFolder::getSkillTriggerAnswerNumberBarrier ( )
static

Definition at line 48 of file class.ilObjAssessmentFolder.php.

Referenced by ilTestInfoScreenToolbarGUI\getSkillAssignBarrierInfo(), and ilAssQuestionSkillAssignmentList\hasSkillsAssignedLowerThanBarrier().

48  : int
49  {
50  $assSettings = new ilSetting('assessment');
51 
52  return (int) $assSettings->get(
53  self::SETTINGS_KEY_SKL_TRIG_NUM_ANSWERS_BARRIER,
54  self::DEFAULT_SKL_TRIG_NUM_ANSWERS_BARRIER
55  );
56  }
+ Here is the caller graph for this function:

◆ getSkillTriggeringNumAnswersBarrier()

ilObjAssessmentFolder::getSkillTriggeringNumAnswersBarrier ( )

Definition at line 459 of file class.ilObjAssessmentFolder.php.

459  : string
460  {
461  return $this->setting->get(
462  'ass_skl_trig_num_answ_barrier',
463  self::DEFAULT_SKL_TRIG_NUM_ANSWERS_BARRIER
464  );
465  }

◆ getValidAssessmentProcessLockModes()

static ilObjAssessmentFolder::getValidAssessmentProcessLockModes ( )
static
Returns
string[]

Definition at line 450 of file class.ilObjAssessmentFolder.php.

Referenced by ilObjAssessmentFolderGUI\saveSettingsObject().

450  : array
451  {
452  return [
453  self::ASS_PROC_LOCK_MODE_NONE,
454  self::ASS_PROC_LOCK_MODE_FILE,
455  self::ASS_PROC_LOCK_MODE_DB
456  ];
457  }
+ Here is the caller graph for this function:

◆ isAdditionalQuestionContentEditingModePageObjectEnabled()

static ilObjAssessmentFolder::isAdditionalQuestionContentEditingModePageObjectEnabled ( )
static

Returns the fact wether content editing with ilias page editor is enabled for questions or not.

Definition at line 424 of file class.ilObjAssessmentFolder.php.

References $DIC, and $ilSetting.

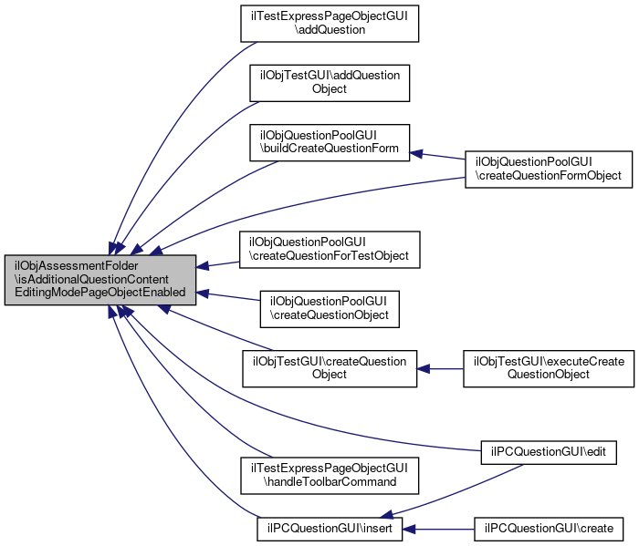
Referenced by ilTestExpressPageObjectGUI\addQuestion(), ilObjTestGUI\addQuestionObject(), ilObjQuestionPoolGUI\buildCreateQuestionForm(), ilObjQuestionPoolGUI\createQuestionFormObject(), ilObjQuestionPoolGUI\createQuestionForTestObject(), ilObjQuestionPoolGUI\createQuestionObject(), ilObjTestGUI\createQuestionObject(), ilPCQuestionGUI\edit(), ilTestExpressPageObjectGUI\handleToolbarCommand(), and ilPCQuestionGUI\insert().

424  : bool
425  {
426  global $DIC;
427  $ilSetting = $DIC->settings();
428 
429  $isPageEditorEnabled = $ilSetting->get(
430  'enable_tst_page_edit',
431  (string) self::ADDITIONAL_QUESTION_CONTENT_EDITING_MODE_PAGE_OBJECT_DISABLED
432  );
433 
434  return (bool) $isPageEditorEnabled;
435  }
global $DIC
Definition: feed.php:28
global $ilSetting
Definition: privfeed.php:18
+ Here is the caller graph for this function:

◆ questionSupportsScoringAdjustment()

ilObjAssessmentFolder::questionSupportsScoringAdjustment ( assQuestionGUI  $question_object)
private

Definition at line 502 of file class.ilObjAssessmentFolder.php.

Referenced by fetchScoringAdjustableTypes().

502  : bool
503  {
504  return (
505  $question_object instanceof ilGuiQuestionScoringAdjustable ||
506  $question_object instanceof ilGuiAnswerScoringAdjustable
507  ) && (
508  $question_object->object instanceof ilObjQuestionScoringAdjustable ||
509  $question_object->object instanceof ilObjAnswerScoringAdjustable
510  );
511  }
This file is part of ILIAS, a powerful learning management system published by ILIAS open source e-Le...
This file is part of ILIAS, a powerful learning management system published by ILIAS open source e-Le...
This file is part of ILIAS, a powerful learning management system published by ILIAS open source e-Le...
This file is part of ILIAS, a powerful learning management system published by ILIAS open source e-Le...
+ Here is the caller graph for this function:

◆ setAssessmentProcessLockMode()

ilObjAssessmentFolder::setAssessmentProcessLockMode ( string  $lockMode)

Definition at line 442 of file class.ilObjAssessmentFolder.php.

442  : void
443  {
444  $this->setting->set('ass_process_lock_mode', $lockMode);
445  }

◆ setExportEssayQuestionsWithHtml()

ilObjAssessmentFolder::setExportEssayQuestionsWithHtml ( bool  $value)

Definition at line 472 of file class.ilObjAssessmentFolder.php.

472  : void
473  {
474  $this->setting->set('export_essay_qst_with_html', (string) ((int) $value));
475  }

◆ setScoringAdjustableQuestions()

static ilObjAssessmentFolder::setScoringAdjustableQuestions ( array  $type_ids)
static
Parameters
int[]$type_ids
Returns
void

Definition at line 198 of file class.ilObjAssessmentFolder.php.

References ilSetting\delete(), and ilSetting\set().

198  : void
199  {
200  $setting = new ilSetting('assessment');
201  if ($type_ids === []) {
202  $setting->delete('assessment_scoring_adjustment');
203  } else {
204  $setting->set('assessment_scoring_adjustment', implode(',', $type_ids));
205  }
206  }
delete(string $a_keyword)
set(string $a_key, string $a_val)
+ Here is the call graph for this function:

◆ setScoringAdjustmentEnabled()

static ilObjAssessmentFolder::setScoringAdjustmentEnabled ( bool  $active)
static

Definition at line 214 of file class.ilObjAssessmentFolder.php.

References ilSetting\set().

214  : void
215  {
216  $setting = new ilSetting('assessment');
217  $setting->set('assessment_adjustments_enabled', (string) ((int) $active));
218  }
set(string $a_key, string $a_val)
+ Here is the call graph for this function:

◆ setSkillTriggeringNumAnswersBarrier()

ilObjAssessmentFolder::setSkillTriggeringNumAnswersBarrier ( int  $skillTriggeringNumAnswersBarrier)

Definition at line 467 of file class.ilObjAssessmentFolder.php.

467  : void
468  {
469  $this->setting->set('ass_skl_trig_num_answ_barrier', (string) $skillTriggeringNumAnswersBarrier);
470  }

Field Documentation

◆ $setting

ilSetting ilObjAssessmentFolder::$setting

Definition at line 39 of file class.ilObjAssessmentFolder.php.

◆ ADDITIONAL_QUESTION_CONTENT_EDITING_MODE_PAGE_OBJECT_DISABLED

const ilObjAssessmentFolder::ADDITIONAL_QUESTION_CONTENT_EDITING_MODE_PAGE_OBJECT_DISABLED = 0

◆ ADDITIONAL_QUESTION_CONTENT_EDITING_MODE_PAGE_OBJECT_ENABLED

const ilObjAssessmentFolder::ADDITIONAL_QUESTION_CONTENT_EDITING_MODE_PAGE_OBJECT_ENABLED = 1

Definition at line 30 of file class.ilObjAssessmentFolder.php.

◆ ASS_PROC_LOCK_MODE_DB

const ilObjAssessmentFolder::ASS_PROC_LOCK_MODE_DB = 'db'

◆ ASS_PROC_LOCK_MODE_FILE

const ilObjAssessmentFolder::ASS_PROC_LOCK_MODE_FILE = 'file'

◆ ASS_PROC_LOCK_MODE_NONE

◆ DEFAULT_SKL_TRIG_NUM_ANSWERS_BARRIER

const ilObjAssessmentFolder::DEFAULT_SKL_TRIG_NUM_ANSWERS_BARRIER = '1'

◆ SETTINGS_KEY_SKL_TRIG_NUM_ANSWERS_BARRIER

const ilObjAssessmentFolder::SETTINGS_KEY_SKL_TRIG_NUM_ANSWERS_BARRIER = 'ass_skl_trig_num_answ_barrier'
private

Definition at line 36 of file class.ilObjAssessmentFolder.php.


The documentation for this class was generated from the following file: