ILIAS  release_9 Revision v9.13-25-g2c18ec4c24f
ilIndividualAssessmentLP Class Reference
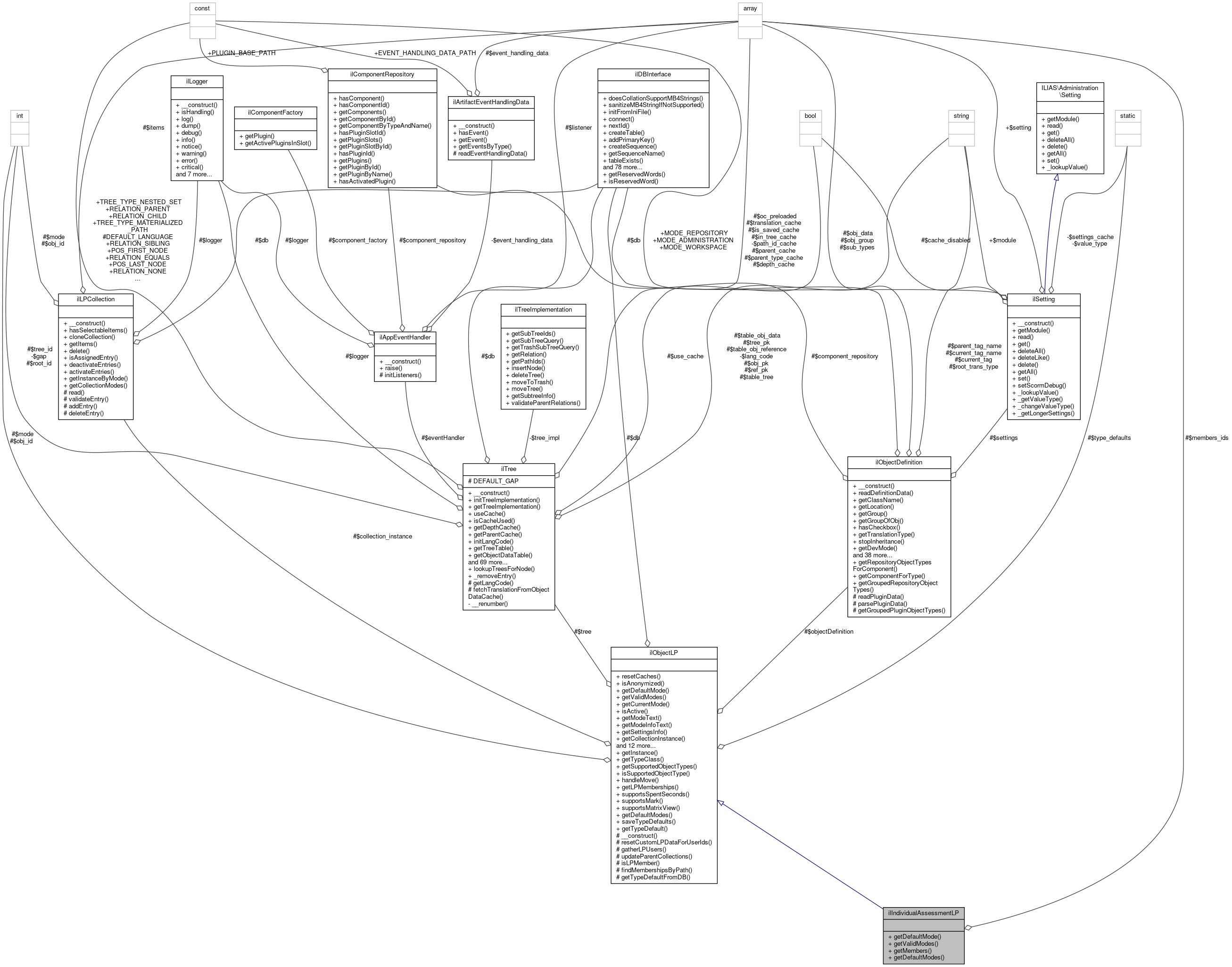
+ Inheritance diagram for ilIndividualAssessmentLP:
+ Collaboration diagram for ilIndividualAssessmentLP:

Public Member Functions

 getDefaultMode ()
 
 getValidModes ()
 
 getMembers (bool $a_search=true)
 Get an array of member ids participating in the object corresponding to this. More...
 
- Public Member Functions inherited from ilObjectLP
 resetCaches ()
 
 isAnonymized ()
 
 getDefaultMode ()
 
 getValidModes ()
 
 getCurrentMode ()
 
 isActive ()
 
 getModeText (int $mode)
 
 getModeInfoText (int $mode)
 
 getSettingsInfo ()
 
 getCollectionInstance ()
 
 getMembers (bool $search=true)
 
 resetLPDataForCompleteObject (bool $recursive=true)
 
 resetLPDataForUserIds (array $user_ids, bool $recursive=true)
 
 handleToTrash ()
 
 handleDelete ()
 
 getMailTemplateId ()
 
 hasIndividualModeOptions ()
 
 initInvidualModeOptions (ilRadioGroupInputGUI $modeRadio)
 
 shouldFetchIndividualModeFromFormSubmission ()
 
 fetchIndividualModeFromFormSubmission (ilPropertyFormGUI $form)
 
 appendModeConfiguration (int $mode, ilRadioOption $modeElement)
 
 saveModeConfiguration (ilPropertyFormGUI $form, bool &$modeChanged)
 

Static Public Member Functions

static getDefaultModes (bool $lp_active)
 
- Static Public Member Functions inherited from ilObjectLP
static getInstance (int $obj_id)
 
static getTypeClass (string $type)
 
static getSupportedObjectTypes ()
 
static isSupportedObjectType (string $type)
 
static handleMove (int $source_ref_id)
 
static getLPMemberships (int $usr_id, array $obj_ids, ?int $parent_ref_id=null, bool $mapped_ref_ids=false)
 Get all objects where given user is member (from LP POV) More...
 
static supportsSpentSeconds (string $obj_type)
 
static supportsMark (string $obj_type)
 
static supportsMatrixView (string $obj_type)
 
static getDefaultModes (bool $lp_active)
 Get available type-specific default modes (no administration needed) More...
 
static saveTypeDefaults (array $data)
 
static getTypeDefault (string $type)
 

Protected Attributes

array $members_ids = null
 
- Protected Attributes inherited from ilObjectLP
ilTree $tree
 
ilDBInterface $db
 
ilObjectDefinition $objectDefinition
 
int $obj_id
 
ilLPCollection $collection_instance = null
 
int $mode = null
 

Additional Inherited Members

- Protected Member Functions inherited from ilObjectLP
 __construct (int $obj_id)
 
 resetCustomLPDataForUserIds (array $user_ids, bool $recursive=true)
 
 gatherLPUsers ()
 
 updateParentCollections ()
 
- Static Protected Member Functions inherited from ilObjectLP
static isLPMember (array &$res, int $usr_id, array $obj_ids)
 Find (lp-relevant) members for given object ids. More...
 
static findMembershipsByPath (array &$res, int $usr_id, int $parent_ref_id, array $obj_ids, bool $mapped_ref_ids=false)
 Find (lp-relevant) memberships by path. More...
 
static getTypeDefaultFromDB (string $type)
 
- Static Protected Attributes inherited from ilObjectLP
static array $type_defaults = null
 

Detailed Description

Definition at line 21 of file class.ilIndividualAssessmentLP.php.

Member Function Documentation

◆ getDefaultMode()

ilIndividualAssessmentLP::getDefaultMode ( )

◆ getDefaultModes()

static ilIndividualAssessmentLP::getDefaultModes ( bool  $lp_active)
static
Parameters
bool$lp_active
Returns
list<int>

Definition at line 33 of file class.ilIndividualAssessmentLP.php.

References ilLPObjSettings\LP_MODE_DEACTIVATED, and ilLPObjSettings\LP_MODE_INDIVIDUAL_ASSESSMENT.

33  : array
34  {
35  return [
38  ];
39  }

◆ getMembers()

ilIndividualAssessmentLP::getMembers ( bool  $a_search = true)

Get an array of member ids participating in the object corresponding to this.

Definition at line 57 of file class.ilIndividualAssessmentLP.php.

References $members_ids.

57  : array
58  {
59  if ($this->members_ids === null) {
60  $iass = new ilObjIndividualAssessment($this->obj_id, false);
61  $this->members_ids = $iass->loadMembers()->membersIds();
62  }
63  return $this->members_ids;
64  }
For the purpose of streamlining the grading and learning-process status definition outside of tests...

◆ getValidModes()

ilIndividualAssessmentLP::getValidModes ( )

Field Documentation

◆ $members_ids

array ilIndividualAssessmentLP::$members_ids = null
protected

Definition at line 26 of file class.ilIndividualAssessmentLP.php.

Referenced by getMembers().


The documentation for this class was generated from the following file: