ILIAS  release_9 Revision v9.13-25-g2c18ec4c24f
ilDclBaseRecordFieldModel Class Reference
+ Inheritance diagram for ilDclBaseRecordFieldModel:
+ Collaboration diagram for ilDclBaseRecordFieldModel:

Public Member Functions

 __construct (ilDclBaseRecordModel $record, ilDclBaseFieldModel $field)
 
 doCreate ()
 Creates an Id and a database entry. More...
 
 doUpdate ()
 Update object in database. More...
 
 delete ()
 Delete record field in database. More...
 
 getValue ()
 
 serializeData ($value)
 Serialize data before storing to db. More...
 
 deserializeData ($value)
 Deserialize data before applying to field. More...
 
 setValue ($value, bool $omit_parsing=false)
 Set value for record field. More...
 
 setValueFromForm (ilPropertyFormGUI $form)
 
 getFormulaValue ()
 
 parseExportValue ($value)
 Function to parse incoming data from form input value $value. More...
 
 getValueFromExcel (ilExcel $excel, int $row, int $col)
 
 parseValue ($value)
 Function to parse incoming data from form input value $value. More...
 
 getExportValue ()
 
 fillExcelExport (ilExcel $worksheet, int &$row, int &$col)
 
 getPlainText ()
 
 getSortingValue (bool $link=true)
 
 addHiddenItemsToConfirmation (ilConfirmationGUI $confirmation)
 
 parseSortingValue ($value, bool $link=true)
 Returns sortable value for the specific field-types. More...
 
 cloneStructure (ilDclBaseRecordFieldModel $old_record_field)
 
 afterClone ()
 
 getField ()
 
 getId ()
 
 getRecord ()
 
 getRecordRepresentation ()
 
 setRecordRepresentation (ilDclBaseRecordRepresentation $record_representation)
 
 getFieldRepresentation ()
 
 setFieldRepresentation (ilDclBaseFieldRepresentation $field_representation)
 

Protected Member Functions

 doRead ()
 Read object data from database. More...
 
 loadValue ()
 Load the value. More...
 

Protected Attributes

int $id = null
 
ilDclBaseFieldModel $field
 
ilDclBaseRecordModel $record
 
ilDclBaseRecordRepresentation $record_representation = null
 
ilDclBaseFieldRepresentation $field_representation = null
 
 $value
 
ilObjUser $user
 
ilCtrl $ctrl
 
ilDBInterface $db
 
ilLanguage $lng
 
ILIAS HTTP Services $http
 
ILIAS Refinery Factory $refinery
 

Private Member Functions

 getDBType (int $storage_location)
 

Detailed Description

Definition at line 22 of file class.ilDclBaseRecordFieldModel.php.

Constructor & Destructor Documentation

◆ __construct()

ilDclBaseRecordFieldModel::__construct ( ilDclBaseRecordModel  $record,
ilDclBaseFieldModel  $field 
)
Parameters
ilDclBaseRecordModel$record
ilDclBaseFieldModel$field

Definition at line 42 of file class.ilDclBaseRecordFieldModel.php.

References $DIC, $field, $record, ILIAS\Repository\ctrl(), doRead(), ILIAS\FileDelivery\http(), ILIAS\Repository\lng(), ILIAS\Repository\refinery(), and ILIAS\Repository\user().

43  {
44  global $DIC;
45 
46  $this->record = $record;
47  $this->field = $field;
48  $this->ctrl = $DIC->ctrl();
49  $this->user = $DIC->user();
50  $this->db = $DIC->database();
51  $this->lng = $DIC->language();
52  $this->http = $DIC->http();
53  $this->refinery = $DIC->refinery();
54  $this->doRead();
55  }
doRead()
Read object data from database.
global $DIC
Definition: feed.php:28
static http()
Fetches the global http state from ILIAS.
+ Here is the call graph for this function:

Member Function Documentation

◆ addHiddenItemsToConfirmation()

ilDclBaseRecordFieldModel::addHiddenItemsToConfirmation ( ilConfirmationGUI  $confirmation)
Parameters
ilConfirmationGUI$confirmation

Definition at line 292 of file class.ilDclBaseRecordFieldModel.php.

References ILIAS\LTI\ToolProvider\$key, $value, ilConfirmationGUI\addHiddenItem(), and getValue().

293  {
294  if (!is_array($this->getValue())) {
295  $confirmation->addHiddenItem('field_' . $this->field->getId(), (string) $this->getValue());
296  } else {
297  foreach ($this->getValue() as $key => $value) {
298  $confirmation->addHiddenItem('field_' . $this->field->getId() . "[$key]", (string) $value);
299  }
300  }
301  }
addHiddenItem(string $a_post_var, string $a_value)
string $key
Consumer key/client ID value.
Definition: System.php:193
+ Here is the call graph for this function:

◆ afterClone()

ilDclBaseRecordFieldModel::afterClone ( )

Definition at line 346 of file class.ilDclBaseRecordFieldModel.php.

346  : void
347  {
348  }

◆ cloneStructure()

ilDclBaseRecordFieldModel::cloneStructure ( ilDclBaseRecordFieldModel  $old_record_field)
Parameters
ilDclBaseRecordFieldModel$old_record_field

Definition at line 337 of file class.ilDclBaseRecordFieldModel.php.

References doUpdate(), getValue(), and setValue().

337  : void
338  {
339  $this->setValue($old_record_field->getValue());
340  $this->doUpdate();
341  }
setValue($value, bool $omit_parsing=false)
Set value for record field.
doUpdate()
Update object in database.
+ Here is the call graph for this function:

◆ delete()

ilDclBaseRecordFieldModel::delete ( )

Delete record field in database.

Definition at line 145 of file class.ilDclBaseRecordFieldModel.php.

References getField().

145  : void
146  {
147  $datatype = $this->getField()->getDatatype();
148  $storage_location = ($this->getField()->getStorageLocationOverride() !== null) ? $this->getField()->getStorageLocationOverride() : $datatype->getStorageLocation();
149 
150  if ($storage_location != 0) {
151  $query = "DELETE FROM il_dcl_stloc" . $storage_location . "_value WHERE record_field_id = "
152  . $this->db->quote($this->id, "integer");
153  $this->db->manipulate($query);
154  }
155 
156  $query2 = "DELETE FROM il_dcl_record_field WHERE id = " . $this->db->quote($this->id, "integer");
157  $this->db->manipulate($query2);
158  }
+ Here is the call graph for this function:

◆ deserializeData()

ilDclBaseRecordFieldModel::deserializeData (   $value)

Deserialize data before applying to field.

Parameters
mixed$value
Returns
mixed

Definition at line 189 of file class.ilDclBaseRecordFieldModel.php.

References $value.

Referenced by loadValue().

190  {
191  $deserialize = json_decode((string) $value, true);
192  if (is_array($deserialize)) {
193  return $deserialize;
194  }
195 
196  return $value;
197  }
+ Here is the caller graph for this function:

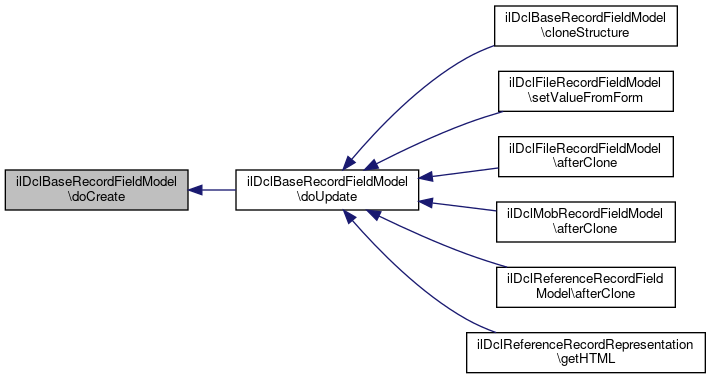
◆ doCreate()

ilDclBaseRecordFieldModel::doCreate ( )

Creates an Id and a database entry.

Definition at line 81 of file class.ilDclBaseRecordFieldModel.php.

References $id, getField(), getId(), and getRecord().

Referenced by doUpdate().

81  : void
82  {
83  $id = $this->db->nextId("il_dcl_record_field");
84  $query = "INSERT INTO il_dcl_record_field (id, record_id, field_id) VALUES (" . $this->db->quote(
85  $id,
86  "integer"
87  ) . ", "
88  . $this->db->quote(
89  $this->getRecord()->getId(),
90  "integer"
91  ) . ", " . $this->db->quote($this->getField()->getId(), "text") . ")";
92  $this->db->manipulate($query);
93  $this->id = $id;
94  }
+ Here is the call graph for this function:
+ Here is the caller graph for this function:

◆ doRead()

ilDclBaseRecordFieldModel::doRead ( )
protected

Read object data from database.

Definition at line 60 of file class.ilDclBaseRecordFieldModel.php.

References getField(), getId(), getRecord(), and loadValue().

Referenced by __construct().

60  : void
61  {
62  if (!$this->getRecord()->getId()) {
63  return;
64  }
65 
66  $query = "SELECT * FROM il_dcl_record_field WHERE field_id = " . $this->db->quote(
67  $this->getField()->getId(),
68  "integer"
69  ) . " AND record_id = "
70  . $this->db->quote($this->getRecord()->getId(), "integer");
71  $set = $this->db->query($query);
72  $rec = $this->db->fetchAssoc($set);
73  $this->id = $rec['id'] ?? null;
74 
75  $this->loadValue();
76  }
+ Here is the call graph for this function:
+ Here is the caller graph for this function:

◆ doUpdate()

ilDclBaseRecordFieldModel::doUpdate ( )

Update object in database.

Definition at line 99 of file class.ilDclBaseRecordFieldModel.php.

References $value, doCreate(), getField(), getId(), serializeData(), and ilDBConstants\T_INTEGER.

Referenced by ilDclReferenceRecordFieldModel\afterClone(), ilDclMobRecordFieldModel\afterClone(), ilDclFileRecordFieldModel\afterClone(), cloneStructure(), ilDclReferenceRecordRepresentation\getHTML(), and ilDclFileRecordFieldModel\setValueFromForm().

99  : void
100  {
101  //$this->loadValue(); //Removed Mantis #0011799
102  $datatype = $this->getField()->getDatatype();
103  $storage_location = ($this->getField()->getStorageLocationOverride() !== null) ? $this->getField()->getStorageLocationOverride() : $datatype->getStorageLocation();
104 
105  if ($storage_location != 0) {
106  $query = "DELETE FROM il_dcl_stloc" . $storage_location . "_value WHERE record_field_id = "
107  . $this->db->quote($this->id, ilDBConstants::T_INTEGER);
108  $this->db->manipulate($query);
109 
110  $next_id = $this->db->nextId("il_dcl_stloc" . $storage_location . "_value");
111 
112  $value = $this->serializeData($this->value);
113 
114  if ($this->getId() == 0) {
115  $this->doCreate();
116  }
117 
118  $insert_params = [
119  'value' => [$this->getDbType($storage_location), $value],
120  'record_field_id' => [ilDBConstants::T_INTEGER, $this->getId()],
121  'id' => [ilDBConstants::T_INTEGER, $next_id],
122  ];
123 
124  $this->db->insert("il_dcl_stloc" . $storage_location . "_value", $insert_params);
125  }
126  }
doCreate()
Creates an Id and a database entry.
serializeData($value)
Serialize data before storing to db.
+ Here is the call graph for this function:
+ Here is the caller graph for this function:

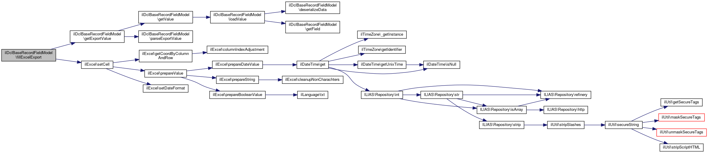
◆ fillExcelExport()

ilDclBaseRecordFieldModel::fillExcelExport ( ilExcel  $worksheet,
int &  $row,
int &  $col 
)

Definition at line 266 of file class.ilDclBaseRecordFieldModel.php.

References getExportValue(), and ilExcel\setCell().

266  : void
267  {
268  $worksheet->setCell($row, $col, $this->getExportValue());
269  $col++;
270  }
setCell(int $a_row, int $a_col, $a_value, ?string $a_datatype=null)
Set cell value.
+ Here is the call graph for this function:

◆ getDBType()

ilDclBaseRecordFieldModel::getDBType ( int  $storage_location)
private

Definition at line 128 of file class.ilDclBaseRecordFieldModel.php.

References ilDBConstants\T_DATE, ilDBConstants\T_INTEGER, and ilDBConstants\T_TEXT.

128  : string
129  {
130  switch ($storage_location) {
131  case 1:
132  return ilDBConstants::T_TEXT;
133  case 2:
135  case 3:
136  return ilDBConstants::T_DATE;
137  default:
138  throw new InvalidArgumentException('Unsupported storage_location: ' . $storage_location);
139  }
140  }

◆ getExportValue()

ilDclBaseRecordFieldModel::getExportValue ( )
Returns
int|string

Definition at line 261 of file class.ilDclBaseRecordFieldModel.php.

References getValue(), and parseExportValue().

Referenced by ilDclTextSelectionRecordFieldModel\fillExcelExport(), fillExcelExport(), getFormulaValue(), and getPlainText().

262  {
263  return $this->parseExportValue($this->getValue());
264  }
parseExportValue($value)
Function to parse incoming data from form input value $value.
+ Here is the call graph for this function:
+ Here is the caller graph for this function:

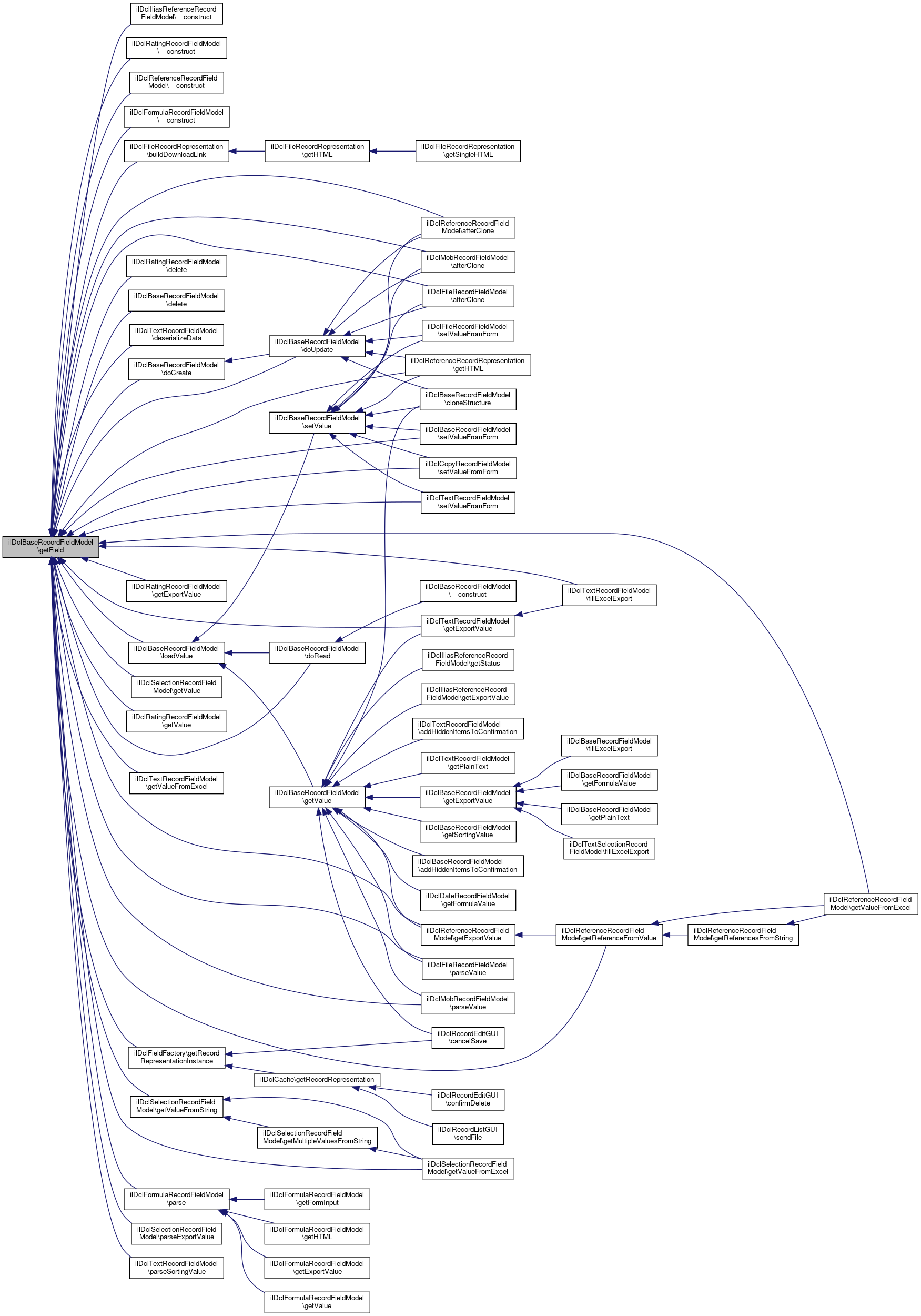
◆ getField()

ilDclBaseRecordFieldModel::getField ( )

Definition at line 350 of file class.ilDclBaseRecordFieldModel.php.

References $field.

Referenced by ilDclIliasReferenceRecordFieldModel\__construct(), ilDclRatingRecordFieldModel\__construct(), ilDclReferenceRecordFieldModel\__construct(), ilDclFormulaRecordFieldModel\__construct(), ilDclReferenceRecordFieldModel\afterClone(), ilDclMobRecordFieldModel\afterClone(), ilDclFileRecordFieldModel\afterClone(), ilDclFileRecordRepresentation\buildDownloadLink(), ilDclRatingRecordFieldModel\delete(), delete(), ilDclTextRecordFieldModel\deserializeData(), doCreate(), doRead(), doUpdate(), ilDclTextRecordFieldModel\fillExcelExport(), ilDclReferenceRecordFieldModel\getExportValue(), ilDclRatingRecordFieldModel\getExportValue(), ilDclTextRecordFieldModel\getExportValue(), ilDclReferenceRecordRepresentation\getHTML(), ilDclFieldFactory\getRecordRepresentationInstance(), ilDclReferenceRecordFieldModel\getReferenceFromValue(), ilDclSelectionRecordFieldModel\getValue(), ilDclRatingRecordFieldModel\getValue(), ilDclSelectionRecordFieldModel\getValueFromExcel(), ilDclReferenceRecordFieldModel\getValueFromExcel(), ilDclTextRecordFieldModel\getValueFromExcel(), ilDclSelectionRecordFieldModel\getValueFromString(), loadValue(), ilDclFormulaRecordFieldModel\parse(), ilDclSelectionRecordFieldModel\parseExportValue(), ilDclTextRecordFieldModel\parseSortingValue(), ilDclMobRecordFieldModel\parseValue(), ilDclFileRecordFieldModel\parseValue(), ilDclTextRecordFieldModel\setValueFromForm(), ilDclCopyRecordFieldModel\setValueFromForm(), and setValueFromForm().

+ Here is the caller graph for this function:

◆ getFieldRepresentation()

ilDclBaseRecordFieldModel::getFieldRepresentation ( )

◆ getFormulaValue()

ilDclBaseRecordFieldModel::getFormulaValue ( )

Definition at line 225 of file class.ilDclBaseRecordFieldModel.php.

References getExportValue().

225  : string
226  {
227  return (string) $this->getExportValue();
228  }
+ Here is the call graph for this function:

◆ getId()

◆ getPlainText()

ilDclBaseRecordFieldModel::getPlainText ( )
Returns
int|string

Definition at line 275 of file class.ilDclBaseRecordFieldModel.php.

References getExportValue().

276  {
277  return $this->getExportValue();
278  }
+ Here is the call graph for this function:

◆ getRecord()

◆ getRecordRepresentation()

ilDclBaseRecordFieldModel::getRecordRepresentation ( )

◆ getSortingValue()

ilDclBaseRecordFieldModel::getSortingValue ( bool  $link = true)
Parameters
bool$link
Returns
int|string

Definition at line 284 of file class.ilDclBaseRecordFieldModel.php.

References getValue(), and parseSortingValue().

285  {
286  return $this->parseSortingValue($this->getValue(), $link);
287  }
parseSortingValue($value, bool $link=true)
Returns sortable value for the specific field-types.
+ Here is the call graph for this function:

◆ getValue()

◆ getValueFromExcel()

ilDclBaseRecordFieldModel::getValueFromExcel ( ilExcel  $excel,
int  $row,
int  $col 
)
Returns
string

Definition at line 243 of file class.ilDclBaseRecordFieldModel.php.

References ilExcel\getCell().

244  {
245  return (string) $excel->getCell($row, $col);
246  }
getCell(int $a_row, int $a_col)
Returns the value of a cell.
+ Here is the call graph for this function:

◆ loadValue()

ilDclBaseRecordFieldModel::loadValue ( )
protected

Load the value.

Definition at line 316 of file class.ilDclBaseRecordFieldModel.php.

References $value, deserializeData(), and getField().

Referenced by doRead(), getValue(), and setValue().

316  : void
317  {
318  if ($this->value === null) {
319  $datatype = $this->getField()->getDatatype();
320 
321  $storage_location = ($this->getField()->getStorageLocationOverride() !== null) ? $this->getField()->getStorageLocationOverride() : $datatype->getStorageLocation();
322  if ($storage_location != 0) {
323  $query = "SELECT * FROM il_dcl_stloc" . $storage_location . "_value WHERE record_field_id = "
324  . $this->db->quote($this->id, "integer");
325 
326  $set = $this->db->query($query);
327  $rec = $this->db->fetchAssoc($set);
328  $value = $this->deserializeData($rec['value'] ?? null);
329  $this->value = $value;
330  }
331  }
332  }
deserializeData($value)
Deserialize data before applying to field.
+ Here is the call graph for this function:
+ Here is the caller graph for this function:

◆ parseExportValue()

ilDclBaseRecordFieldModel::parseExportValue (   $value)

Function to parse incoming data from form input value $value.

returns the string/number/etc. to store in the database.

Parameters
mixed$value
Returns
mixed

Definition at line 235 of file class.ilDclBaseRecordFieldModel.php.

References $value.

Referenced by getExportValue().

+ Here is the caller graph for this function:

◆ parseSortingValue()

ilDclBaseRecordFieldModel::parseSortingValue (   $value,
bool  $link = true 
)

Returns sortable value for the specific field-types.

Parameters
int | string$value
Returns
int|string

Definition at line 308 of file class.ilDclBaseRecordFieldModel.php.

References $value.

Referenced by getSortingValue().

+ Here is the caller graph for this function:

◆ parseValue()

ilDclBaseRecordFieldModel::parseValue (   $value)

Function to parse incoming data from form input value $value.

returns the string/number/etc. to store in the database.

Parameters
int | string$value
Returns
int|string|null

Definition at line 253 of file class.ilDclBaseRecordFieldModel.php.

References $value.

Referenced by setValue().

+ Here is the caller graph for this function:

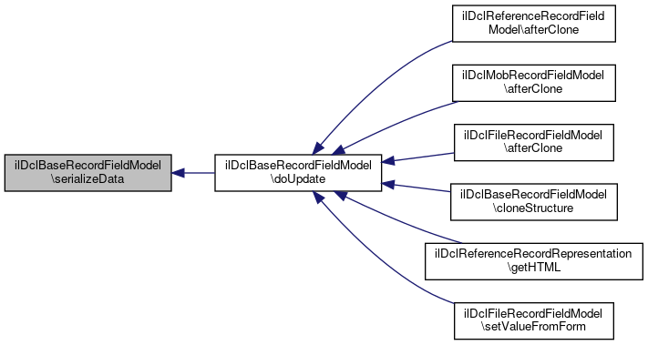
◆ serializeData()

ilDclBaseRecordFieldModel::serializeData (   $value)

Serialize data before storing to db.

Parameters
mixed$value
Returns
mixed

Definition at line 175 of file class.ilDclBaseRecordFieldModel.php.

References $value.

Referenced by doUpdate().

176  {
177  if (is_array($value)) {
178  $value = json_encode($value);
179  }
180 
181  return $value;
182  }
+ Here is the caller graph for this function:

◆ setFieldRepresentation()

ilDclBaseRecordFieldModel::setFieldRepresentation ( ilDclBaseFieldRepresentation  $field_representation)

Definition at line 380 of file class.ilDclBaseRecordFieldModel.php.

References $field_representation.

380  : void
381  {
382  $this->field_representation = $field_representation;
383  }
ilDclBaseFieldRepresentation $field_representation

◆ setRecordRepresentation()

ilDclBaseRecordFieldModel::setRecordRepresentation ( ilDclBaseRecordRepresentation  $record_representation)

Definition at line 370 of file class.ilDclBaseRecordFieldModel.php.

References $record_representation.

370  : void
371  {
372  $this->record_representation = $record_representation;
373  }
ilDclBaseRecordRepresentation $record_representation

◆ setValue()

ilDclBaseRecordFieldModel::setValue (   $value,
bool  $omit_parsing = false 
)

Set value for record field.

Parameters
mixed$value
bool$omit_parsingIf true, does not parse the value and stores it in the given format

Definition at line 204 of file class.ilDclBaseRecordFieldModel.php.

References $value, loadValue(), and parseValue().

Referenced by ilDclReferenceRecordFieldModel\afterClone(), ilDclMobRecordFieldModel\afterClone(), ilDclFileRecordFieldModel\afterClone(), cloneStructure(), ilDclReferenceRecordRepresentation\getHTML(), ilDclTextRecordFieldModel\setValueFromForm(), ilDclCopyRecordFieldModel\setValueFromForm(), ilDclFileRecordFieldModel\setValueFromForm(), and setValueFromForm().

204  : void
205  {
206  $this->loadValue();
207  if (!$omit_parsing) {
208  $tmp = $this->parseValue($value);
209  //if parse value fails keep the old value
210  if ($tmp !== false) {
211  $this->value = $tmp;
212  }
213  } else {
214  $this->value = $value;
215  }
216  }
parseValue($value)
Function to parse incoming data from form input value $value.
+ Here is the call graph for this function:
+ Here is the caller graph for this function:

◆ setValueFromForm()

ilDclBaseRecordFieldModel::setValueFromForm ( ilPropertyFormGUI  $form)

Definition at line 218 of file class.ilDclBaseRecordFieldModel.php.

References $value, getField(), getId(), ilPropertyFormGUI\getInput(), and setValue().

218  : void
219  {
220  $value = $form->getInput("field_" . $this->getField()->getId());
221 
222  $this->setValue($value);
223  }
setValue($value, bool $omit_parsing=false)
Set value for record field.
getInput(string $a_post_var, bool $ensureValidation=true)
Returns the input of an item, if item provides getInput method and as fallback the value of the HTTP-...
+ Here is the call graph for this function:

Field Documentation

◆ $ctrl

ilCtrl ilDclBaseRecordFieldModel::$ctrl
protected

Definition at line 32 of file class.ilDclBaseRecordFieldModel.php.

◆ $db

ilDBInterface ilDclBaseRecordFieldModel::$db
protected

Definition at line 33 of file class.ilDclBaseRecordFieldModel.php.

◆ $field

◆ $field_representation

ilDclBaseFieldRepresentation ilDclBaseRecordFieldModel::$field_representation = null
protected

◆ $http

ILIAS HTTP Services ilDclBaseRecordFieldModel::$http
protected

Definition at line 35 of file class.ilDclBaseRecordFieldModel.php.

◆ $id

int ilDclBaseRecordFieldModel::$id = null
protected

◆ $lng

ilLanguage ilDclBaseRecordFieldModel::$lng
protected

Definition at line 34 of file class.ilDclBaseRecordFieldModel.php.

◆ $record

◆ $record_representation

ilDclBaseRecordRepresentation ilDclBaseRecordFieldModel::$record_representation = null
protected

◆ $refinery

ILIAS Refinery Factory ilDclBaseRecordFieldModel::$refinery
protected

Definition at line 36 of file class.ilDclBaseRecordFieldModel.php.

◆ $user

ilObjUser ilDclBaseRecordFieldModel::$user
protected

Definition at line 31 of file class.ilDclBaseRecordFieldModel.php.

◆ $value

ilDclBaseRecordFieldModel::$value
protected

Definition at line 30 of file class.ilDclBaseRecordFieldModel.php.

Referenced by ilDclTextRecordFieldModel\addHiddenItemsToConfirmation(), addHiddenItemsToConfirmation(), ilDclReferenceRecordFieldModel\afterClone(), ilDclCopyRecordFieldModel\deserializeData(), ilDclTextRecordFieldModel\deserializeData(), deserializeData(), doUpdate(), ilDclTextRecordFieldModel\fillExcelExport(), ilDclReferenceRecordFieldModel\getExportValue(), ilDclIliasReferenceRecordFieldModel\getExportValue(), ilDclTextRecordFieldModel\getExportValue(), ilDclTextRecordFieldModel\getPlainText(), ilDclReferenceRecordFieldModel\getReferenceFromValue(), ilDclSelectionRecordFieldModel\getValue(), getValue(), ilDclDateRecordFieldModel\getValueFromExcel(), ilDclReferenceRecordFieldModel\getValueFromExcel(), ilDclTextRecordFieldModel\getValueFromExcel(), ilDclSelectionRecordFieldModel\getValueFromString(), loadValue(), ilDclBooleanRecordFieldModel\parseExportValue(), ilDclSelectionRecordFieldModel\parseExportValue(), ilDclDateRecordFieldModel\parseExportValue(), ilDclMobRecordFieldModel\parseExportValue(), ilDclFileRecordFieldModel\parseExportValue(), parseExportValue(), ilDclDateRecordFieldModel\parseSortingValue(), ilDclTextRecordFieldModel\parseSortingValue(), ilDclMobRecordFieldModel\parseSortingValue(), ilDclFileRecordFieldModel\parseSortingValue(), parseSortingValue(), ilDclMobRecordFieldModel\parseValue(), ilDclNumberRecordFieldModel\parseValue(), ilDclBooleanRecordFieldModel\parseValue(), ilDclDateRecordFieldModel\parseValue(), ilDclFileRecordFieldModel\parseValue(), parseValue(), serializeData(), ilDclFormulaRecordFieldModel\setValue(), setValue(), ilDclTextRecordFieldModel\setValueFromForm(), ilDclCopyRecordFieldModel\setValueFromForm(), and setValueFromForm().


The documentation for this class was generated from the following file: