|
ILIAS
release_9 Revision v9.13-25-g2c18ec4c24f
|
Inheritance diagram for ilDclBaseFieldRepresentation:
Collaboration diagram for ilDclBaseFieldRepresentation:Public Member Functions | |
| __construct (ilDclBaseFieldModel $field) | |
| addFilterInputFieldToTable (ilTable2GUI $table) | |
| Add filter input to TableGUI. More... | |
| passThroughFilter (ilDclBaseRecordModel $record, $filter) | |
| Checks if a filter affects a record. More... | |
| parseSortingValue (string $value, bool $link=true) | |
| getInputField (ilPropertyFormGUI $form, ?int $record_id=null) | |
| Returns field-input. More... | |
| addFieldCreationForm (ilSubEnabledFormPropertyGUI $form, ilObjDataCollection $dcl, string $mode="create") | |
| Adds the options for the field-types to the field-creation form. More... | |
| getPropertyInputFieldId (string $property) | |
| Return post-var for property-fields. More... | |
| getField () | |
| Return BaseFieldModel. More... | |
Protected Member Functions | |
| setupFilterInputField (?ilTableFilterItem $input) | |
| Set basic settings for filter-input-gui. More... | |
| setupInputField (ilFormPropertyGUI $input, ilDclBaseFieldModel $field) | |
| Sets basic settings on field-input. More... | |
| getFilterInputFieldValue (ilTableFilterItem $input) | |
| buildFieldCreationInput (ilObjDataCollection $dcl, string $mode='create') | |
| Build the creation-input-field. More... | |
Protected Attributes | |
| ilDclBaseFieldModel | $field |
| ilLanguage | $lng |
| ilCtrl | $ctrl |
| ILIAS HTTP Services | $http |
| ILIAS Refinery Factory | $refinery |
| ilComponentRepository | $component_repository |
| ilComponentFactory | $component_factory |
Definition at line 21 of file class.ilDclBaseFieldRepresentation.php.
| ilDclBaseFieldRepresentation::__construct | ( | ilDclBaseFieldModel | $field | ) |
Definition at line 32 of file class.ilDclBaseFieldRepresentation.php.
References $DIC, $field, ILIAS\Repository\ctrl(), ILIAS\FileDelivery\http(), ILIAS\Repository\lng(), and ILIAS\Repository\refinery().
Here is the call graph for this function:| ilDclBaseFieldRepresentation::addFieldCreationForm | ( | ilSubEnabledFormPropertyGUI | $form, |
| ilObjDataCollection | $dcl, | ||
| string | $mode = "create" |
||
| ) |
Adds the options for the field-types to the field-creation form.
Definition at line 131 of file class.ilDclBaseFieldRepresentation.php.
References buildFieldCreationInput().
Here is the call graph for this function:| ilDclBaseFieldRepresentation::addFilterInputFieldToTable | ( | ilTable2GUI | $table | ) |
Add filter input to TableGUI.
| ilTable2GUI | $table |
Definition at line 50 of file class.ilDclBaseFieldRepresentation.php.
|
protected |
Build the creation-input-field.
Definition at line 145 of file class.ilDclBaseFieldRepresentation.php.
References getField().
Referenced by addFieldCreationForm().
Here is the call graph for this function:
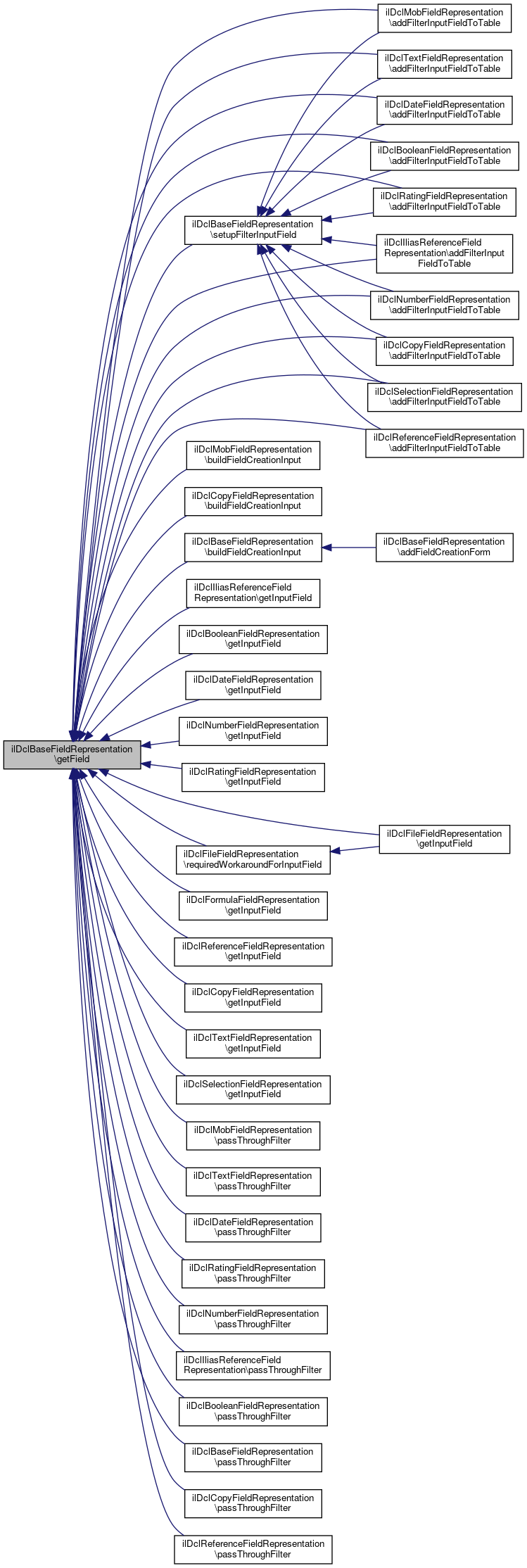
Here is the caller graph for this function:| ilDclBaseFieldRepresentation::getField | ( | ) |
Return BaseFieldModel.
Definition at line 169 of file class.ilDclBaseFieldRepresentation.php.
References $field.
Referenced by ilDclMobFieldRepresentation\addFilterInputFieldToTable(), ilDclTextFieldRepresentation\addFilterInputFieldToTable(), ilDclDateFieldRepresentation\addFilterInputFieldToTable(), ilDclBooleanFieldRepresentation\addFilterInputFieldToTable(), ilDclRatingFieldRepresentation\addFilterInputFieldToTable(), ilDclIliasReferenceFieldRepresentation\addFilterInputFieldToTable(), ilDclNumberFieldRepresentation\addFilterInputFieldToTable(), ilDclCopyFieldRepresentation\addFilterInputFieldToTable(), ilDclSelectionFieldRepresentation\addFilterInputFieldToTable(), ilDclReferenceFieldRepresentation\addFilterInputFieldToTable(), ilDclMobFieldRepresentation\buildFieldCreationInput(), ilDclCopyFieldRepresentation\buildFieldCreationInput(), buildFieldCreationInput(), ilDclIliasReferenceFieldRepresentation\getInputField(), ilDclBooleanFieldRepresentation\getInputField(), ilDclDateFieldRepresentation\getInputField(), ilDclNumberFieldRepresentation\getInputField(), ilDclRatingFieldRepresentation\getInputField(), ilDclFileFieldRepresentation\getInputField(), ilDclFormulaFieldRepresentation\getInputField(), ilDclReferenceFieldRepresentation\getInputField(), ilDclCopyFieldRepresentation\getInputField(), ilDclTextFieldRepresentation\getInputField(), ilDclSelectionFieldRepresentation\getInputField(), ilDclMobFieldRepresentation\passThroughFilter(), ilDclTextFieldRepresentation\passThroughFilter(), ilDclDateFieldRepresentation\passThroughFilter(), ilDclRatingFieldRepresentation\passThroughFilter(), ilDclNumberFieldRepresentation\passThroughFilter(), ilDclIliasReferenceFieldRepresentation\passThroughFilter(), ilDclBooleanFieldRepresentation\passThroughFilter(), passThroughFilter(), ilDclCopyFieldRepresentation\passThroughFilter(), ilDclReferenceFieldRepresentation\passThroughFilter(), ilDclFileFieldRepresentation\requiredWorkaroundForInputField(), and setupFilterInputField().
Here is the caller graph for this function:
|
protected |
Definition at line 111 of file class.ilDclBaseFieldRepresentation.php.
Referenced by ilDclMobFieldRepresentation\addFilterInputFieldToTable(), ilDclTextFieldRepresentation\addFilterInputFieldToTable(), ilDclDateFieldRepresentation\addFilterInputFieldToTable(), ilDclBooleanFieldRepresentation\addFilterInputFieldToTable(), ilDclRatingFieldRepresentation\addFilterInputFieldToTable(), ilDclIliasReferenceFieldRepresentation\addFilterInputFieldToTable(), ilDclNumberFieldRepresentation\addFilterInputFieldToTable(), ilDclCopyFieldRepresentation\addFilterInputFieldToTable(), ilDclSelectionFieldRepresentation\addFilterInputFieldToTable(), and ilDclReferenceFieldRepresentation\addFilterInputFieldToTable().
Here is the caller graph for this function:| ilDclBaseFieldRepresentation::getInputField | ( | ilPropertyFormGUI | $form, |
| ?int | $record_id = null |
||
| ) |
Returns field-input.
Definition at line 93 of file class.ilDclBaseFieldRepresentation.php.
| ilDclBaseFieldRepresentation::getPropertyInputFieldId | ( | string | $property | ) |
Return post-var for property-fields.
Definition at line 161 of file class.ilDclBaseFieldRepresentation.php.
Referenced by ilDclTextFieldRepresentation\buildFieldCreationInput().
Here is the caller graph for this function:| ilDclBaseFieldRepresentation::parseSortingValue | ( | string | $value, |
| bool | $link = true |
||
| ) |
Definition at line 85 of file class.ilDclBaseFieldRepresentation.php.
| ilDclBaseFieldRepresentation::passThroughFilter | ( | ilDclBaseRecordModel | $record, |
| $filter | |||
| ) |
Checks if a filter affects a record.
| int | string | array | $filter |
Definition at line 69 of file class.ilDclBaseFieldRepresentation.php.
References getField(), ILIAS\Survey\Mode\getId(), and ilDclBaseRecordModel\getRecordFieldValue().
Here is the call graph for this function:
|
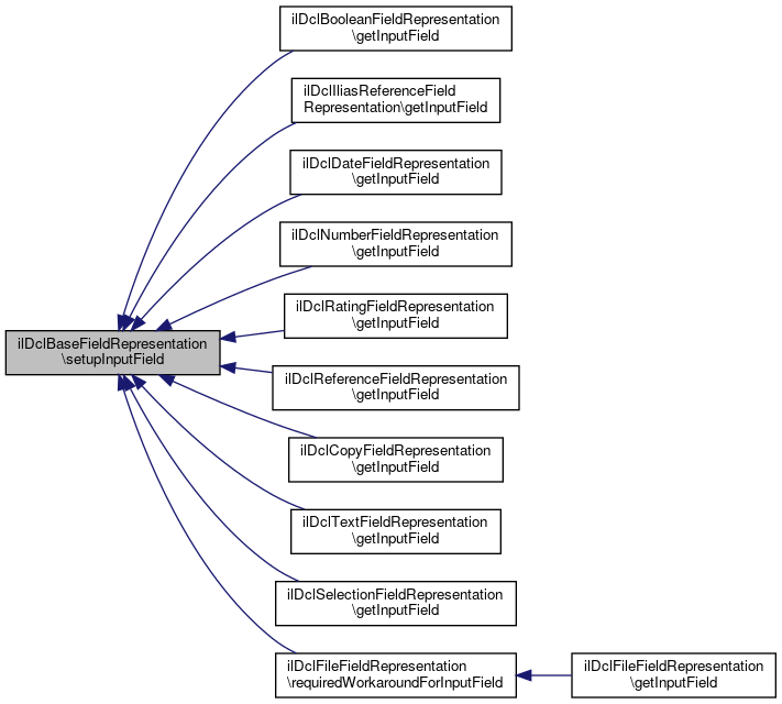
protected |
Set basic settings for filter-input-gui.
Definition at line 58 of file class.ilDclBaseFieldRepresentation.php.
References getField().
Referenced by ilDclMobFieldRepresentation\addFilterInputFieldToTable(), ilDclTextFieldRepresentation\addFilterInputFieldToTable(), ilDclDateFieldRepresentation\addFilterInputFieldToTable(), ilDclBooleanFieldRepresentation\addFilterInputFieldToTable(), ilDclRatingFieldRepresentation\addFilterInputFieldToTable(), ilDclIliasReferenceFieldRepresentation\addFilterInputFieldToTable(), ilDclNumberFieldRepresentation\addFilterInputFieldToTable(), ilDclCopyFieldRepresentation\addFilterInputFieldToTable(), ilDclSelectionFieldRepresentation\addFilterInputFieldToTable(), and ilDclReferenceFieldRepresentation\addFilterInputFieldToTable().
Here is the call graph for this function:
Here is the caller graph for this function:
|
protected |
Sets basic settings on field-input.
| ilFormPropertyGUI | $input | |
| ilDclBaseFieldModel | $field |
Definition at line 103 of file class.ilDclBaseFieldRepresentation.php.
References ilDclBaseFieldModel\getDescription(), ilFormPropertyGUI\getInfo(), and ilFormPropertyGUI\setInfo().
Referenced by ilDclBooleanFieldRepresentation\getInputField(), ilDclIliasReferenceFieldRepresentation\getInputField(), ilDclDateFieldRepresentation\getInputField(), ilDclNumberFieldRepresentation\getInputField(), ilDclRatingFieldRepresentation\getInputField(), ilDclReferenceFieldRepresentation\getInputField(), ilDclCopyFieldRepresentation\getInputField(), ilDclTextFieldRepresentation\getInputField(), ilDclSelectionFieldRepresentation\getInputField(), and ilDclFileFieldRepresentation\requiredWorkaroundForInputField().
Here is the call graph for this function:
Here is the caller graph for this function:
|
protected |
Definition at line 30 of file class.ilDclBaseFieldRepresentation.php.
|
protected |
Definition at line 29 of file class.ilDclBaseFieldRepresentation.php.
|
protected |
Definition at line 25 of file class.ilDclBaseFieldRepresentation.php.
|
protected |
Definition at line 23 of file class.ilDclBaseFieldRepresentation.php.
Referenced by __construct(), ilDclCopyFieldRepresentation\buildFieldCreationInput(), ilDclReferenceFieldRepresentation\buildFieldCreationInput(), and getField().
|
protected |
Definition at line 26 of file class.ilDclBaseFieldRepresentation.php.
|
protected |
Definition at line 24 of file class.ilDclBaseFieldRepresentation.php.
|
protected |
Definition at line 27 of file class.ilDclBaseFieldRepresentation.php.