|
ILIAS
release_9 Revision v9.13-25-g2c18ec4c24f
|
ilTestEditPageGUI: ilPageEditorGUI, ilEditClipboardGUI, ilMDEditorGUI ilTestEditPageGUI: ilPublicUserProfileGUI, ilNoteGUI ilTestEditPageGUI: ilPropertyFormGUI, ilInternalLinkGUI More...
Inheritance diagram for ilTestPage:
Collaboration diagram for ilTestPage:Public Member Functions | |
| getParentType () | |
| createPageWithNextId () | |
Public Member Functions inherited from ilPageObject | |
| __construct (int $a_id=0, int $a_old_nr=0, string $a_lang="-") | |
| setContentIdManager (\ILIAS\COPage\ID\ContentIdManager $content_id_manager) | |
| afterConstructor () | |
| getParentType () | |
| initPageConfig () | |
| setLanguage (string $a_val) | |
| Set language. More... | |
| getLanguage () | |
| setPageConfig (ilPageConfig $a_val) | |
| setConcreteLang (string $a_val) | |
| getConcreteLang () | |
| getPageConfig () | |
| setRenderMd5 (string $a_rendermd5) | |
| getRenderMd5 () | |
| setRenderedContent (string $a_renderedcontent) | |
| getRenderedContent () | |
| setRenderedTime (string $a_renderedtime) | |
| getRenderedTime () | |
| setLastChange (string $a_lastchange) | |
| getLastChange () | |
| setLastChangeUser (int $a_val) | |
| getLastChangeUser () | |
| setShowActivationInfo (bool $a_val) | |
| getShowActivationInfo () | |
| getCreationUserId () | |
| read () | |
| Read page data. More... | |
| buildDom (bool $a_force=false) | |
| freeDom () | |
| getDomDoc () | |
| Get dom doc (DOMDocument) More... | |
| setId (int $a_id) | |
| getId () | |
| setParentId (int $a_id) | |
| getParentId () | |
| addUpdateListener (object $a_object, string $a_method, $a_parameters="") | |
| callUpdateListeners () | |
| setActive (bool $a_active) | |
| getActive (bool $a_check_scheduled_activation=false) | |
| setActivationStart (?string $a_activationstart) | |
| getActivationStart () | |
| setActivationEnd (?string $a_activationend) | |
| Set Activation End. More... | |
| getActivationEnd () | |
| getContentObject (string $a_hier_id, string $a_pc_id="") | |
| Get a content object of the page. More... | |
| getContentObjectForPcId (string $pcid) | |
| Get content object for pc id. More... | |
| getParentContentObjectForPcId (string $pcid) | |
| Get parent content object for pc id. More... | |
| getContentDomNode (string $a_hier_id, string $a_pc_id="") | |
| getDomNodeForPCId (string $pc_id) | |
| setXMLContent (string $a_xml, string $a_encoding="UTF-8") | |
| set xml content of page, start with <PageObject...>, end with </PageObject>, comply with ILIAS DTD, omit MetaData, use utf-8! More... | |
| appendXMLContent (string $a_xml) | |
append xml content to page setXMLContent must be called before and the same encoding must be used s More... | |
| getXMLContent (bool $a_incl_head=false) | |
| get xml content of page More... | |
| copyXmlContent (bool $a_clone_mobs=false, int $a_new_parent_id=0, int $obj_copy_id=0, bool $self_ass=true) | |
| Copy content of page; replace page components with copies where necessary (e.g. More... | |
| handleDeleteContent (?DOMNode $a_node=null, $move_operation=false) | |
| Handle content before deletion This currently treats only plugged content If no node is given, then the whole dom will be scanned. More... | |
| getXMLFromDom (bool $a_incl_head=false, bool $a_append_mobs=false, bool $a_append_bib=false, string $a_append_str="", bool $a_omit_pageobject_tag=false, int $style_id=0) | |
| get xml content of page from dom (use this, if any changes are made to the document) More... | |
| getLanguageVariablesXML (int $style_id=0) | |
| Get language variables as XML. More... | |
| getFirstParagraphText () | |
| getParagraphForPCID (string $pcid) | |
| setContainsIntLink (bool $a_contains_link) | |
| lm parser set this flag to true, if the page contains intern links (this method should only be called by the import parser) todo: move to ilLMPageObject !? More... | |
| containsIntLink () | |
| returns true, if page was marked as containing an intern link (via setContainsIntLink) (this method should only be called by the import parser) More... | |
| setImportMode (bool $a_val) | |
| getImportMode () | |
| needsImportParsing (?bool $a_parse=null) | |
| setContainsQuestion (bool $a_val) | |
| getContainsQuestion () | |
| collectMediaObjects (bool $a_inline_only=true) | |
| get all media objects, that are referenced and used within the page More... | |
| getInternalLinks () | |
| get all internal links that are used within the page More... | |
| getMultimediaXML () | |
| get a xml string that contains all media object elements, that are referenced by any media alias in the page More... | |
| getMediaAliasElement (int $a_mob_id, int $a_nr=1) | |
| get complete media object (alias) element More... | |
| validateDom (bool $throw=false) | |
| Validate the page content agains page DTD. More... | |
| addHierIDs () | |
| Add hierarchical ID (e.g. More... | |
| getHierIds () | |
| stripHierIDs () | |
| stripPCIDs () | |
| getHierIdsForPCIds (array $a_pc_ids) | |
| Get hier ids for a set of pc ids. More... | |
| getHierIdForPcId (string $pcid) | |
| getPCIdsForHierIds (array $hier_ids) | |
| Get hier ids for a set of pc ids. More... | |
| getPCIdForHierId (string $hier_id) | |
| addFileSizes () | |
| add file sizes More... | |
| resolveIntLinks (array $a_link_map=null) | |
| Resolves all internal link targets of the page, if targets are available (after import) More... | |
| resolveMediaAliases (array $a_mapping, bool $a_reuse_existing_by_import=false) | |
| Resolve media aliases (after import) More... | |
| resolveIIMMediaAliases (array $a_mapping) | |
| Resolve iim media aliases (in ilContObjParse) More... | |
| resolveFileItems (array $a_mapping) | |
| Resolve file items (after import) More... | |
| resolveQuestionReferences (array $a_mapping) | |
| Resolve all quesiont references (after import) More... | |
| moveIntLinks (array $a_from_to) | |
| Move internal links from one destination to another. More... | |
| handleRepositoryLinksOnCopy (array $a_mapping, int $a_source_ref_id) | |
| Handle repository links on copy process. More... | |
| setEmptyPageXml () | |
| createFromXML () | |
| Create new page object with current xml content. More... | |
| updateFromXML () | |
| Updates page object with current xml content This function is currently (8 beta) called by: More... | |
| afterUpdate (DOMDocument $domdoc, string $xml) | |
| After update. More... | |
| update (bool $a_validate=true, bool $a_no_history=false) | |
| update complete page content in db (dom xml content is used) More... | |
| delete () | |
| saveStyleUsage (DOMDocument $a_domdoc, int $a_old_nr=0) | |
| Save all style class/template usages. More... | |
| deleteStyleUsages (int $a_old_nr=0) | |
| Delete style usages. More... | |
| getLastUpdateOfIncludedElements () | |
| Get last update of included elements (media objects and files). More... | |
| deleteInternalLinks () | |
| Delete internal links. More... | |
| saveInternalLinks (DOMDocument $a_domdoc) | |
| save internal links of page More... | |
| create (bool $a_import=false) | |
| create new page (with current xml data) More... | |
| deleteContent (string $a_hid, bool $a_update=true, string $a_pcid="", bool $move_operation=false) | |
| delete content object with hierarchical id $a_hid More... | |
| deleteContents (array $a_hids, bool $a_update=true, bool $a_self_ass=false, bool $move_operation=false) | |
| Delete multiple content objects. More... | |
| cutContents (array $a_hids) | |
| Copy contents to clipboard and cut them from the page. More... | |
| copyContents (array $a_hids) | |
| Copy contents to clipboard. More... | |
| pasteContents (string $a_hier_id, bool $a_self_ass=false) | |
| Paste contents from pc clipboard. More... | |
| switchEnableMultiple (array $a_hids, bool $a_update=true, bool $a_self_ass=false) | |
| (De-)activate elements More... | |
| insertContent (ilPageContent $a_cont_obj, string $a_pos, int $a_mode=IL_INSERT_AFTER, string $a_pcid="", bool $remove_placeholder=true) | |
| insert a content node before/after a sibling or as first child of a parent More... | |
| insertContentNode (DOMNode $a_cont_node, string $a_pos, int $a_mode=IL_INSERT_AFTER, string $a_pcid="") | |
| insert a content node before/after a sibling or as first child of a parent More... | |
| moveContentAfter (string $a_source, string $a_target, string $a_spcid="", string $a_tpcid="") | |
| move content object from position $a_source before position $a_target (both hierarchical content ids) More... | |
| insertInstIntoIDs (string $a_inst, bool $a_res_ref_to_obj_id=true) | |
| inserts installation id into ids (e.g. More... | |
| checkPCIds () | |
| Check, whether (all) page content hashes are set. More... | |
| getAllPCIds () | |
| Get all pc ids. More... | |
| hasDuplicatePCIds () | |
| getDuplicatePCIds () | |
| Get all duplicate PC Ids. More... | |
| generatePCId () | |
| insertPCIds () | |
| Insert Page Content IDs. More... | |
| sendParagraph (string $par_id, string $filename) | |
| registerOfflineHandler (object $handler) | |
| getOfflineHandler () | |
| containsDeactivatedElements (string $a_content) | |
| Check whether content contains deactivated elements. More... | |
| getHistoryEntries () | |
| Get History Entries. More... | |
| getHistoryEntry (int $a_old_nr) | |
| Get History Entry. More... | |
| getHistoryInfo (int $a_nr) | |
| Get information about a history entry, its predecessor and its successor. More... | |
| preparePageForCompare (ilPageObject $page) | |
| increaseViewCnt () | |
| Increase view cnt. More... | |
| writeRenderedContent (string $a_content, string $a_md5) | |
| Write rendered content. More... | |
| containsIntLinks (string $a_content) | |
| Check whether content contains internal links. More... | |
| performAutomaticModifications () | |
| Perform automatic modifications (may be overwritten by sub classes) More... | |
| saveInitialOpenedContent (string $a_type, int $a_id, string $a_target) | |
| Save initial opened content. More... | |
| getInitialOpenedContent () | |
| Get initial opened content. More... | |
| beforePageContentUpdate (ilPageContent $a_page_content) | |
| Before page content update Note: This one is "work in progress", currently only text paragraphs call this hook It is called before the page content object invokes the update procedure of ilPageObject. More... | |
| copy (int $a_id, string $a_parent_type="", int $a_new_parent_id=0, bool $a_clone_mobs=false, int $obj_copy_id=0, bool $overwrite_existing=true) | |
| Copy page. More... | |
| copyPageToTranslation (string $a_target_lang) | |
| Copy page to translation. More... | |
| getEditLock () | |
| Get page lock. More... | |
| releasePageLock () | |
| Release page lock. More... | |
| getEditLockInfo () | |
| Get edit lock info. More... | |
| getContentTemplates () | |
| Get content templates. More... | |
| getEffectiveEditLockTime () | |
| resolveResources (array $ref_mapping) | |
| Resolve resources. More... | |
| getRepoObjId () | |
| Get object id of repository object that contains this page, return 0 if page does not belong to a repo object. More... | |
| getPCModel () | |
| Get page component model. More... | |
| assignCharacteristic (array $targets, string $char_par, string $char_sec, string $char_med) | |
| Assign characteristic. More... | |
Additional Inherited Members | |
Static Public Member Functions inherited from ilPageObject | |
| static | _exists (string $a_parent_type, int $a_id, string $a_lang="", bool $a_no_cache=false) |
| Checks whether page exists. More... | |
| static | _existsAndNotEmpty (string $a_parent_type, int $a_id, string $a_lang="-") |
| Checks whether page exists and is not empty (may return true on some empty pages) More... | |
| static | preloadActivationDataByParentId (int $a_parent_id) |
| Preload activation data by Parent Id. More... | |
| static | _lookupActive (int $a_id, string $a_parent_type, bool $a_check_scheduled_activation=false, string $a_lang="-") |
| lookup activation status More... | |
| static | _isScheduledActivation (int $a_id, string $a_parent_type, string $a_lang="-") |
| Check whether page is activated by time schedule. More... | |
| static | _writeActive (int $a_id, string $a_parent_type, bool $a_active) |
| write activation status More... | |
| static | _lookupActivationData (int $a_id, string $a_parent_type, string $a_lang="-") |
| Lookup activation data. More... | |
| static | lookupParentId (int $a_id, string $a_type) |
| static | _writeParentId (string $a_parent_type, int $a_pg_id, int $a_par_id) |
| static | _lookupContainsDeactivatedElements (int $a_id, string $a_parent_type, string $a_lang="-") |
| lookup whether page contains deactivated elements More... | |
| static | getRecentChanges (string $a_parent_type, int $a_parent_id, int $a_period=30, string $a_lang="") |
| Get recent pages changes for parent object. More... | |
| static | getAllPages (string $a_parent_type, int $a_parent_id, string $a_lang="-") |
| Get all pages for parent object. More... | |
| static | getNewPages (string $a_parent_type, int $a_parent_id, string $a_lang="-") |
| Get new pages. More... | |
| static | getParentObjectContributors (string $a_parent_type, int $a_parent_id, string $a_lang="-") |
| Get all contributors for parent object. More... | |
| static | getPageContributors (string $a_parent_type, int $a_page_id, string $a_lang="-") |
| Get all contributors for parent object. More... | |
| static | getPagesWithLinks (string $a_parent_type, int $a_parent_id, string $a_lang="-") |
| Get all pages for parent object that contain internal links. More... | |
| static | lookupTranslations (string $a_parent_type, int $a_id) |
| Lookup translations. More... | |
| static | truncateHTML (string $a_text, int $a_length=100, string $a_ending='...', bool $a_exact=false, bool $a_consider_html=true) |
| Truncate (html) string. More... | |
| static | getLastChangeByParent (string $a_parent_type, int $a_parent_id, string $a_lang="") |
| Get all pages for parent object. More... | |
Data Fields inherited from ilPageObject | |
| int | $old_nr |
| DOMDocument | $dom = null |
| string | $xml = "" |
| string | $encoding = "" |
| DomNode | $node |
| string | $cur_dtd = "ilias_pg_9.dtd" |
| bool | $contains_int_link = false |
| bool | $needs_parsing = false |
| string | $parent_type = "" |
| int | $parent_id = 0 |
| array | $update_listeners = [] |
| int | $update_listener_cnt = 0 |
| object | $offline_handler = null |
| bool | $dom_builded = false |
| bool | $history_saved = false |
| int | $last_change_user = 0 |
Static Public Attributes inherited from ilPageObject | |
| static array | $exists = array() |
Protected Member Functions inherited from ilPageObject | |
| getIliasAbsolutePath () | |
| getLangVarXML (string $var) | |
| __afterUpdate (DOMDocument $a_domdoc, string $a_xml, bool $a_creation=false, bool $a_empty=false) | |
| After update event handler (internal). More... | |
| isTranslationPage () | |
| __beforeDelete () | |
| Before deletion handler (internal). More... | |
| __afterDelete () | |
| afterDelete () | |
| __afterHistoryEntry (DOMDocument $a_old_domdoc, string $a_old_content, int $a_old_nr) | |
| getContentManager () | |
| setCopyProperties (ilPageObject $new_page) | |
| setTranslationProperties (self $transl_page) | |
Protected Attributes inherited from ilPageObject | |
| ILIAS COPage Dom DomUtil | $dom_util |
| ILIAS COPage Link LinkManager | $link |
| ILIAS COPage PC PCDefinition | $pc_definition |
| int | $create_user = 0 |
| array | $id_elements |
| bool | $page_not_found = false |
| bool | $show_page_act_info = false |
| ilObjectDefinition | $obj_definition |
| ilDBInterface | $db |
| ilObjUser | $user |
| ilLanguage | $lng |
| ilTree | $tree |
| int | $id |
| string | $language = "-" |
| bool | $import_mode = false |
| ilLogger | $log |
| array | $page_record = array() |
| bool | $active = false |
| ilPageConfig | $page_config |
| string | $rendermd5 = "" |
| string | $renderedcontent = "" |
| string | $renderedtime = "" |
| string | $lastchange = "" |
| bool | $contains_question = false |
| array | $hier_ids = [] |
| string | $activationstart = null |
| string | $activationend = null |
| ILIAS COPage ReadingTime ReadingTimeManager | $reading_time_manager |
| $concrete_lang = "" | |
| ILIAS COPage ID ContentIdManager | $content_id_manager |
| ILIAS COPage Page PageManager | $page_manager |
| ILIAS COPage Style StyleManager | $style_manager |
| ILIAS COPage PC DomainService | $pc_service |
Static Protected Attributes inherited from ilPageObject | |
| static array | $activation_data = array() |
ilTestEditPageGUI: ilPageEditorGUI, ilEditClipboardGUI, ilMDEditorGUI ilTestEditPageGUI: ilPublicUserProfileGUI, ilNoteGUI ilTestEditPageGUI: ilPropertyFormGUI, ilInternalLinkGUI
Definition at line 27 of file class.ilTestPage.php.
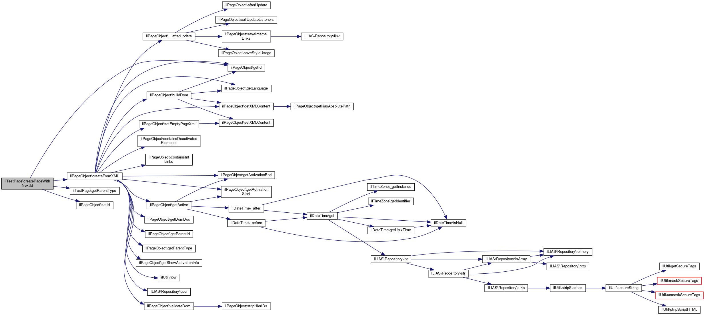
| ilTestPage::createPageWithNextId | ( | ) |
Definition at line 34 of file class.ilTestPage.php.
References Vendor\Package\$e, ilPageObject\createFromXML(), ilPageObject\getId(), getParentType(), and ilPageObject\setId().
Here is the call graph for this function:| ilTestPage::getParentType | ( | ) |
Definition at line 29 of file class.ilTestPage.php.
Referenced by createPageWithNextId().
Here is the caller graph for this function: