ILIAS  release_10 Revision v10.1-43-ga1241a92c2f
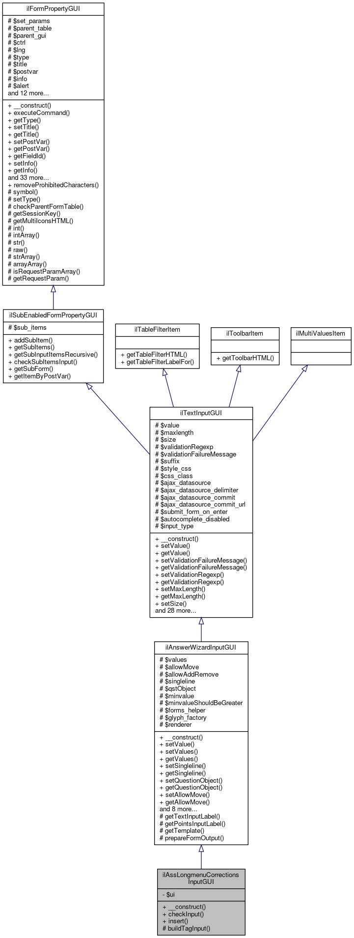
ilAssLongmenuCorrectionsInputGUI Class Reference
+ Inheritance diagram for ilAssLongmenuCorrectionsInputGUI:
+ Collaboration diagram for ilAssLongmenuCorrectionsInputGUI:

Public Member Functions

 __construct ($a_title="", $a_postvar="")
 
 checkInput ()
 
 insert (ilTemplate $a_tpl)
 
- Public Member Functions inherited from ilAnswerWizardInputGUI
 __construct ($a_title="", $a_postvar="")
 Constructor. More...
 
 setValue ($a_value)
 
 setValues ($a_values)
 Set Values. More...
 
 getValues ()
 Get Values. More...
 
 setSingleline ($a_value)
 Set singleline. More...
 
 getSingleline ()
 Get singleline. More...
 
 setQuestionObject ($a_value)
 Set question object. More...
 
 getQuestionObject ()
 Get question object. More...
 
 setAllowMove ($a_allow_move)
 Set allow move. More...
 
 getAllowMove ()
 Get allow move. More...
 
 isAddRemoveAllowed ()
 
 setAllowAddRemove ($allowAddRemove)
 
 setMinvalueShouldBeGreater ($a_bool)
 Set minvalueShouldBeGreater. More...
 
 minvalueShouldBeGreater ()
 Get minvalueShouldBeGreater. More...
 
 setMinValue ($a_minvalue)
 Set Minimum Value. More...
 
 getMinValue ()
 Get Minimum Value. More...
 
 checkInput ()
 Check input, strip slashes etc. More...
 
 insert (ilTemplate $a_tpl)
 
- Public Member Functions inherited from ilTextInputGUI
 __construct (string $a_title="", string $a_postvar="")
 
 setValue ($a_value)
 
 getValue ()
 
 setValidationFailureMessage (string $a_msg)
 
 getValidationFailureMessage ()
 
 setValidationRegexp (string $a_value)
 
 getValidationRegexp ()
 
 setMaxLength (?int $a_maxlength)
 
 getMaxLength ()
 
 setSize (int $a_size)
 
 setInlineStyle (string $a_style)
 
 getInlineStyle ()
 
 setCssClass (string $a_class)
 
 getCssClass ()
 
 setValueByArray (array $a_values)
 
 getSize ()
 
 setSuffix (string $a_value)
 
 getSuffix ()
 
 setInputType (string $a_type)
 set input type More...
 
 getInputType ()
 
 setSubmitFormOnEnter (bool $a_val)
 
 getSubmitFormOnEnter ()
 
 checkInput ()
 
 getInput ()
 
 getDataSource ()
 
 setDataSource (string $href, string $a_delimiter=null)
 
 setDataSourceSubmitOnSelection (bool $a_stat)
 
 getDataSourceSubmitOnSelection ()
 
 setDataSourceSubmitUrl (string $a_url)
 
 getDataSourceSubmitUrl ()
 
 setMultiValues (array $a_values)
 
 render (string $a_mode="")
 
 insert (ilTemplate $a_tpl)
 
 getTableFilterHTML ()
 Get input item HTML to be inserted into table filters. More...
 
 getToolbarHTML ()
 Get input item HTML to be inserted into ilToolbarGUI. More...
 
 setDisableHtmlAutoComplete (bool $autocomplete)
 
 isHtmlAutoCompleteDisabled ()
 
 getPostValueForComparison ()
 
- Public Member Functions inherited from ilSubEnabledFormPropertyGUI
 addSubItem (ilFormPropertyGUI $a_item)
 
 getSubItems ()
 
 getSubInputItemsRecursive ()
 returns a flat array of possibly existing subitems recursively More...
 
 checkSubItemsInput ()
 Check SubItems. More...
 
 getSubForm ()
 
 getItemByPostVar (string $a_post_var)
 
- Public Member Functions inherited from ilFormPropertyGUI
 __construct (string $a_title="", string $a_postvar="")
 
 executeCommand ()
 
 getType ()
 
 setTitle (string $a_title)
 
 getTitle ()
 
 setPostVar (string $a_postvar)
 
 getPostVar ()
 
 getFieldId ()
 
 setInfo (string $a_info)
 
 getInfo ()
 
 setAlert (string $a_alert)
 
 getAlert ()
 
 setRequired (bool $a_required)
 
 getRequired ()
 
 setDisabled (bool $a_disabled)
 
 getDisabled ()
 
 checkInput ()
 Check input, strip slashes etc. More...
 
 setParentForm (ilPropertyFormGUI $a_parentform)
 
 getParentForm ()
 
 setParent (ilFormPropertyGUI $a_val)
 
 getParent ()
 
 getSubForm ()
 
 hideSubForm ()
 
 setHiddenTitle (string $a_val)
 
 getHiddenTitle ()
 
 getItemByPostVar (string $a_post_var)
 Get item by post var. More...
 
 serializeData ()
 
 unserializeData (string $a_data)
 
 setParentTable ($a_val)
 Set parent table. More...
 
 getParentTable ()
 Get parent table. More...
 
 writeToSession ()
 
 clearFromSession ()
 
 readFromSession ()
 
 getHiddenTag (string $a_post_var, string $a_value)
 
 setMulti (bool $a_multi, bool $a_sortable=false, bool $a_addremove=true)
 
 getMulti ()
 
 setMultiValues (array $a_values)
 
 getMultiValues ()
 
 getContentOutsideFormTag ()
 Get content that has to reside outside of the parent form tag, e.g. More...
 
 stripSlashesAddSpaceFallback (string $a_str)
 Strip slashes with add space fallback, see https://www.ilias.de/mantis/view.php?id=19727. More...
 
 getTableFilterLabelFor ()
 Get label "for" attribute value for filter. More...
 
 getFormLabelFor ()
 Get label "for" attribute value for form. More...
 
 setRequestParam (string $key, $val)
 This writes the request (aka post) values. More...
 
- Public Member Functions inherited from ilTableFilterItem
 getTableFilterLabelFor ()
 Get label "for" attribute value. More...
 

Protected Member Functions

 buildTagInput ()
 
- Protected Member Functions inherited from ilAnswerWizardInputGUI
 getTextInputLabel ($lng)
 
 getPointsInputLabel ($lng)
 
 getTemplate ()
 
 prepareFormOutput (float|string $input, bool $strip=false)
 
- Protected Member Functions inherited from ilFormPropertyGUI
 symbol ()
 
 setType (string $a_type)
 
 checkParentFormTable ()
 
 getSessionKey ()
 
 getMultiIconsHTML ()
 
 int ($key)
 
 intArray ($key)
 
 str ($key)
 
 raw ($key)
 
 strArray ($key)
 
 arrayArray ($key)
 
 isRequestParamArray (string $key)
 
 getRequestParam (string $key, Refinery\Transformation $t)
 

Private Attributes

ILIAS DI UIServices $ui
 

Additional Inherited Members

- Static Public Member Functions inherited from ilFormPropertyGUI
static removeProhibitedCharacters (string $a_text)
 Remove prohibited characters see #19159. More...
 
- Protected Attributes inherited from ilAnswerWizardInputGUI
 $values = []
 
 $allowMove = false
 
 $allowAddRemove = true
 
 $singleline = true
 
 $qstObject = null
 
 $minvalue = false
 
 $minvalueShouldBeGreater = false
 
ilTestLegacyFormsHelper $forms_helper
 
GlyphFactory $glyph_factory
 
Renderer $renderer
 
- Protected Attributes inherited from ilTextInputGUI
 $value = null
 
int $maxlength = 200
 
int $size = 40
 
string $validationRegexp = ""
 
string $validationFailureMessage = ''
 
string $suffix = ""
 
string $style_css = ""
 
string $css_class = ""
 
string $ajax_datasource = ""
 
string $ajax_datasource_delimiter = null
 
bool $ajax_datasource_commit = false
 
string $ajax_datasource_commit_url = ""
 
bool $submit_form_on_enter = false
 
bool $autocomplete_disabled = false
 
string $input_type = ""
 
- Protected Attributes inherited from ilSubEnabledFormPropertyGUI
array $sub_items = array()
 
- Protected Attributes inherited from ilFormPropertyGUI
array $set_params = []
 
ilTable2GUI $parent_table = null
 
ilFormPropertyGUI $parent_gui = null
 
ilCtrl $ctrl
 
ilLanguage $lng
 
string $type = ""
 
string $title = ""
 
string $postvar = ""
 
string $info = ""
 
string $alert = ""
 
bool $required = false
 
ilPropertyFormGUI $parentform = null
 
string $hidden_title = ""
 
bool $multi = false
 
bool $multi_sortable = false
 
bool $multi_addremove = true
 
array $multi_values = []
 
RequestInterface $request
 
HTTP Services $http
 
Refinery Factory $refinery = null
 
bool $disabled = false
 
ilGlobalTemplateInterface $global_tpl = null
 

Detailed Description

Definition at line 27 of file class.ilAssLongmenuCorrectionsInputGUI.php.

Constructor & Destructor Documentation

◆ __construct()

ilAssLongmenuCorrectionsInputGUI::__construct (   $a_title = "",
  $a_postvar = "" 
)

Definition at line 31 of file class.ilAssLongmenuCorrectionsInputGUI.php.

References $DIC, ILIAS\GlobalScreen\Provider\__construct(), and ILIAS\Repository\ui().

32  {
33  global $DIC;
34  $this->ui = $DIC->ui();
35 
36  parent::__construct($a_title, $a_postvar);
37  }
global $DIC
Definition: shib_login.php:25
__construct(Container $dic, ilPlugin $plugin)
+ Here is the call graph for this function:

Member Function Documentation

◆ buildTagInput()

ilAssLongmenuCorrectionsInputGUI::buildTagInput ( )
protected

Definition at line 72 of file class.ilAssLongmenuCorrectionsInputGUI.php.

References ilFormPropertyGUI\getPostVar().

Referenced by insert().

73  {
74  $tagInput = new ilTagInputGUI('', $this->getPostVar() . '_tags');
75  $tagInput->setTypeAheadMinLength(1);
76 
77  $tagInput->setOptions($this->values['answers_correct']);
78  $tagInput->setTypeAheadList($this->values['answers_all'][0]);
79 
80  return $tagInput;
81  }
This file is part of ILIAS, a powerful learning management system published by ILIAS open source e-Le...
+ Here is the call graph for this function:
+ Here is the caller graph for this function:

◆ checkInput()

ilAssLongmenuCorrectionsInputGUI::checkInput ( )

Definition at line 39 of file class.ilAssLongmenuCorrectionsInputGUI.php.

39  : bool
40  {
41  return true;
42  }

◆ insert()

ilAssLongmenuCorrectionsInputGUI::insert ( ilTemplate  $a_tpl)

Definition at line 44 of file class.ilAssLongmenuCorrectionsInputGUI.php.

References buildTagInput(), ilFormPropertyGUI\getPostVar(), ILIAS\Repository\lng(), ilTemplate\parseCurrentBlock(), ilTextInputGUI\render(), ilTemplate\setCurrentBlock(), HTML_Template_IT\setVariable(), and ILIAS\Repository\ui().

44  : void
45  {
46  // Get input
47  $inp = new ilTextWizardInputGUI('', '');
48  $inp->setValues(current($this->values['answers_all']));
49  $inp->setDisabled(true);
50  $message = $inp->render();
51 
52  $page = $this->ui->factory()->modal()->lightboxTextPage($message, $this->lng->txt('answer_options'));
53  $modal = $this->ui->factory()->modal()->lightbox($page);
54  $button = $this->ui->factory()->button()->standard($this->lng->txt('show'), $modal->getShowSignal());
55 
56  $tpl = new ilTemplate('tst.longmenu_corrections_input.html', true, true, 'components/ILIAS/TestQuestionPool');
57 
58  $tpl->setVariable('ANSWERS_MODAL', $this->ui->renderer()->render($modal));
59  $tpl->setVariable('TAG_INPUT', $this->buildTagInput()->render());
60  $tpl->setVariable('NUM_ANSWERS', $this->values['answers_all_count']);
61  $tpl->setVariable('BTN_SHOW', $this->ui->renderer()->render($button));
62  $tpl->setVariable('TXT_ANSWERS', $this->lng->txt('answer_options'));
63  $tpl->setVariable('TXT_CORRECT_ANSWERS', $this->lng->txt('correct_answers') . ':');
64 
65  $tpl->setVariable('POSTVAR', $this->getPostVar());
66 
67  $a_tpl->setCurrentBlock("prop_generic");
68  $a_tpl->setVariable("PROP_GENERIC", $tpl->get());
69  $a_tpl->parseCurrentBlock();
70  }
parseCurrentBlock(string $part=ilGlobalTemplateInterface::DEFAULT_BLOCK)
setVariable($variable, $value='')
Sets a variable value.
Definition: IT.php:546
render(string $a_mode="")
setCurrentBlock(string $part=ilGlobalTemplateInterface::DEFAULT_BLOCK)
This class represents a text wizard property in a property form.
+ Here is the call graph for this function:

Field Documentation

◆ $ui

ILIAS DI UIServices ilAssLongmenuCorrectionsInputGUI::$ui
private

Definition at line 29 of file class.ilAssLongmenuCorrectionsInputGUI.php.


The documentation for this class was generated from the following file: