ILIAS  release_10 Revision v10.1-43-ga1241a92c2f
ilTable2GUI Class Reference

This file is part of ILIAS, a powerful learning management system published by ILIAS open source e-Learning e.V. More...

+ Inheritance diagram for ilTable2GUI:
+ Collaboration diagram for ilTable2GUI:

Public Member Functions

 __construct (?object $a_parent_obj, string $a_parent_cmd="", string $a_template_context="")
 
 setOpenFormTag (bool $a_val)
 
 getOpenFormTag ()
 
 setCloseFormTag (bool $a_val)
 
 getCloseFormTag ()
 
 determineLimit ()
 
 getSelectableColumns ()
 Get selectable columns. More...
 
 determineSelectedColumns ()
 
 isColumnSelected (string $col)
 
 getSelectedColumns ()
 
 resetOffset (bool $a_in_determination=false)
 
 initFilter ()
 
 getParentObject ()
 
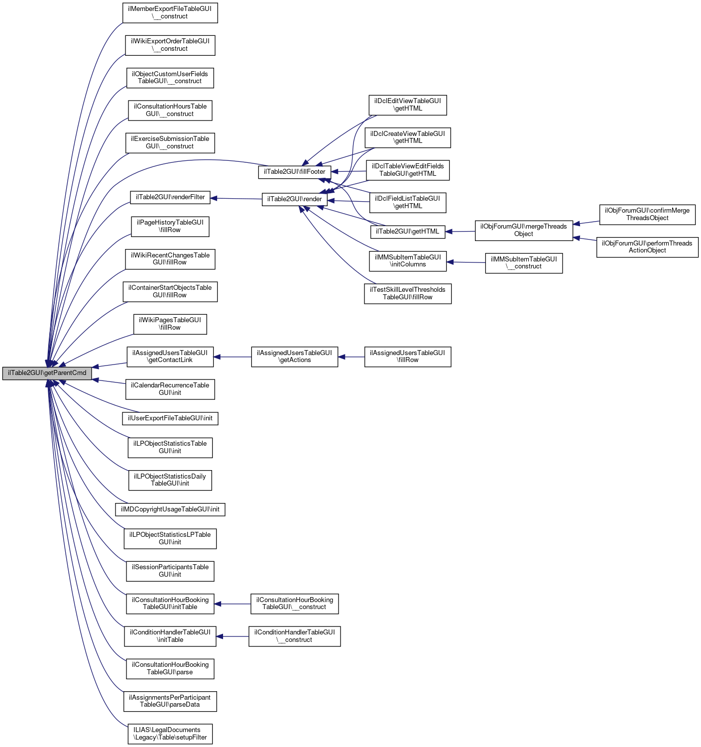
 getParentCmd ()
 
 setTopAnchor (string $a_val)
 
 getTopAnchor ()
 
 setNoEntriesText (string $a_text)
 
 getNoEntriesText ()
 
 setIsDataTable (bool $a_val)
 
 getIsDataTable ()
 
 setEnableTitle (bool $a_enabletitle)
 
 getEnableTitle ()
 
 setEnableHeader (bool $a_enableheader)
 
 getEnableHeader ()
 
 setEnableNumInfo (bool $a_val)
 
 getEnableNumInfo ()
 
 setTitle (string $a_title, string $a_icon="", string $a_icon_alt="")
 
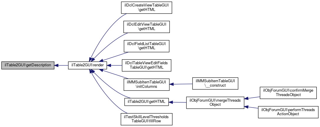
 setDescription (string $a_val)
 
 getDescription ()
 
 setOrderField (string $a_order_field)
 
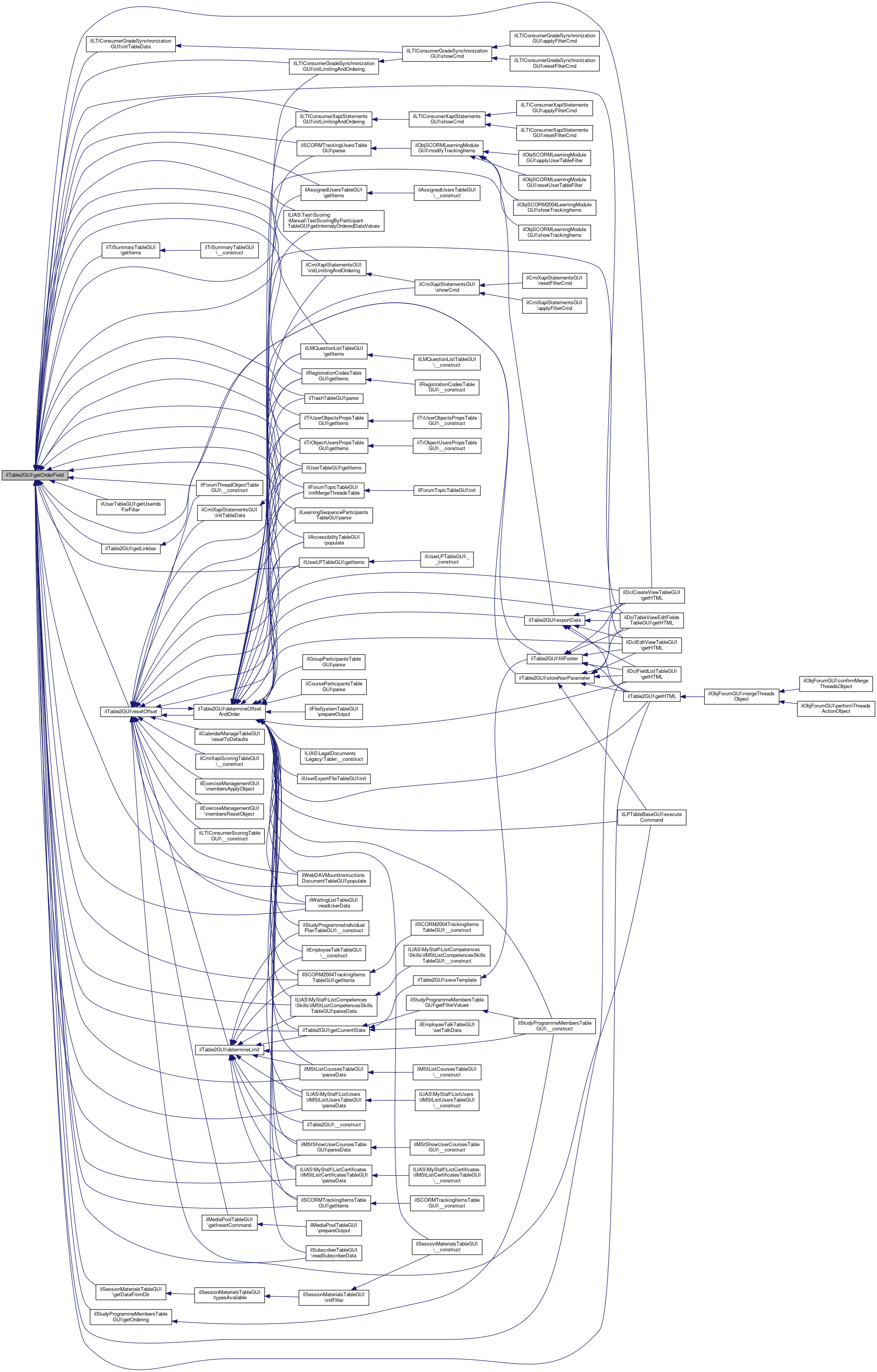
 getOrderField ()
 
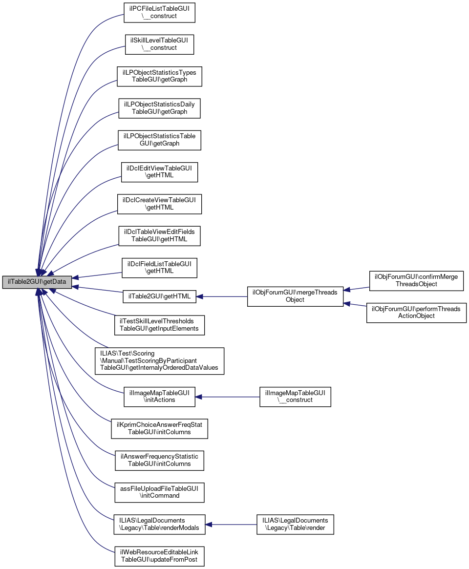
 setData (array $a_data)
 
 getData ()
 
 dataExists ()
 
 setPrefix (string $a_prefix)
 
 getPrefix ()
 
 addFilterItem (ilTableFilterItem $a_input_item, bool $a_optional=false)
 
 addFilterItemByMetaType (string $id, int $type=self::FILTER_TEXT, bool $a_optional=false, string $caption="")
 Add filter by standard type. More...
 
 getFilterItems (bool $a_optionals=false)
 
 getFilterItemByPostVar (string $a_post_var)
 
 setFilterCols (int $a_val)
 
 getFilterCols ()
 
 setDisableFilterHiding (bool $a_val=true)
 
 getDisableFilterHiding ()
 
 isFilterSelected (string $a_col)
 Is given filter selected? More...
 
 getSelectedFilters ()
 
 determineSelectedFilters ()
 
 setCustomPreviousNext (string $a_prev_link, string $a_next_link)
 
 setFormAction (string $a_form_action, bool $a_multipart=false)
 
 getFormAction ()
 
 setFormName (string $a_name="")
 
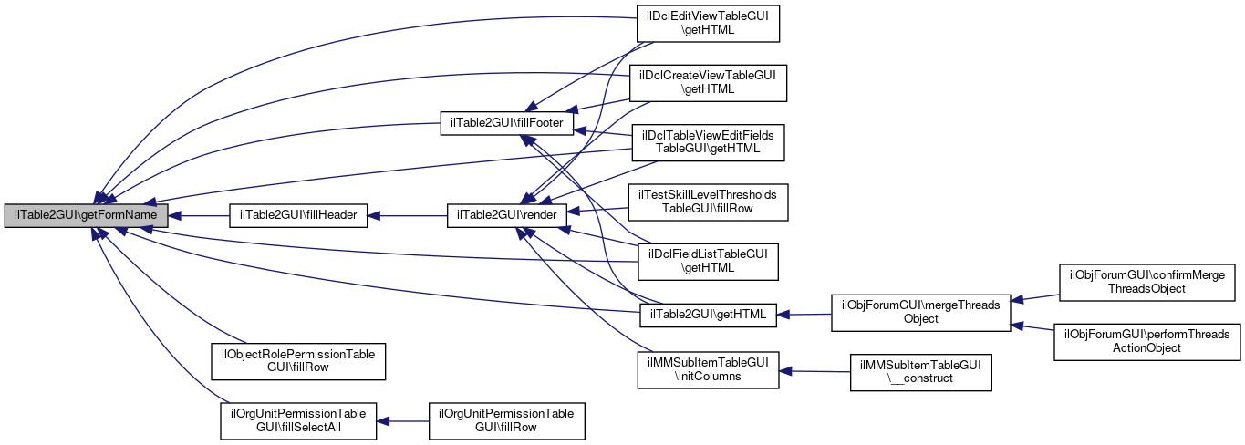
 getFormName ()
 
 setId (string $a_val)
 
 getId ()
 
 setDisplayAsBlock (bool $a_val)
 
 getDisplayAsBlock ()
 
 setSelectAllCheckbox (string $a_select_all_checkbox, bool $a_select_all_on_top=false)
 
 setExternalSorting (bool $a_val)
 
 getExternalSorting ()
 
 setFilterCommand (string $a_val, string $a_caption="")
 
 getFilterCommand ()
 
 setResetCommand (string $a_val, string $a_caption="")
 
 getResetCommand ()
 
 setExternalSegmentation (bool $a_val)
 
 getExternalSegmentation ()
 
 setRowTemplate (string $a_template, string $a_template_dir="")
 Set row template. More...
 
 setDefaultOrderField (string $a_defaultorderfield)
 
 getDefaultOrderField ()
 
 setDefaultOrderDirection (string $a_defaultorderdirection)
 
 getDefaultOrderDirection ()
 
 setDefaultFilterVisiblity (bool $a_status)
 
 getDefaultFilterVisibility ()
 
 clearCommandButtons ()
 
 addCommandButton (string $a_cmd, string $a_text, string $a_onclick='', string $a_id="", string $a_class="")
 
 addCommandButtonInstance (ilButtonBase $a_button)
 
 addMultiItemSelectionButton (string $a_sel_var, array $a_options, string $a_cmd, string $a_text, string $a_default_selection='')
 
 setCloseCommand (string $a_link)
 
 addMultiCommand (string $a_cmd, string $a_text)
 
 addHiddenInput (string $a_name, string $a_value)
 
 addHeaderCommand (string $a_href, string $a_text, string $a_target="", string $a_img="")
 
 setTopCommands (bool $a_val)
 
 getTopCommands ()
 
 addColumn (string $a_text, string $a_sort_field="", string $a_width="", bool $a_is_checkbox_action_column=false, string $a_class="", string $a_tooltip="", bool $a_tooltip_with_html=false)
 
 getNavParameter ()
 
 setOrderLink (string $key, string $order_dir)
 
 fillHeader ()
 
 determineOffsetAndOrder (bool $a_omit_offset=false)
 
 storeNavParameter ()
 
 getHTML ()
 Get HTML. More...
 
 numericOrdering (string $a_field)
 Should this field be sorted numeric? More...
 
 render ()
 
 writeFilterToSession ()
 
 resetFilter ()
 
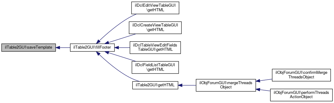
 fillFooter ()
 
 getLinkbar (string $a_num)
 
 fillHiddenRow ()
 
 fillActionRow ()
 
 setHeaderHTML (string $html)
 
 storeProperty (string $type, string $value)
 
 loadProperty (string $type)
 
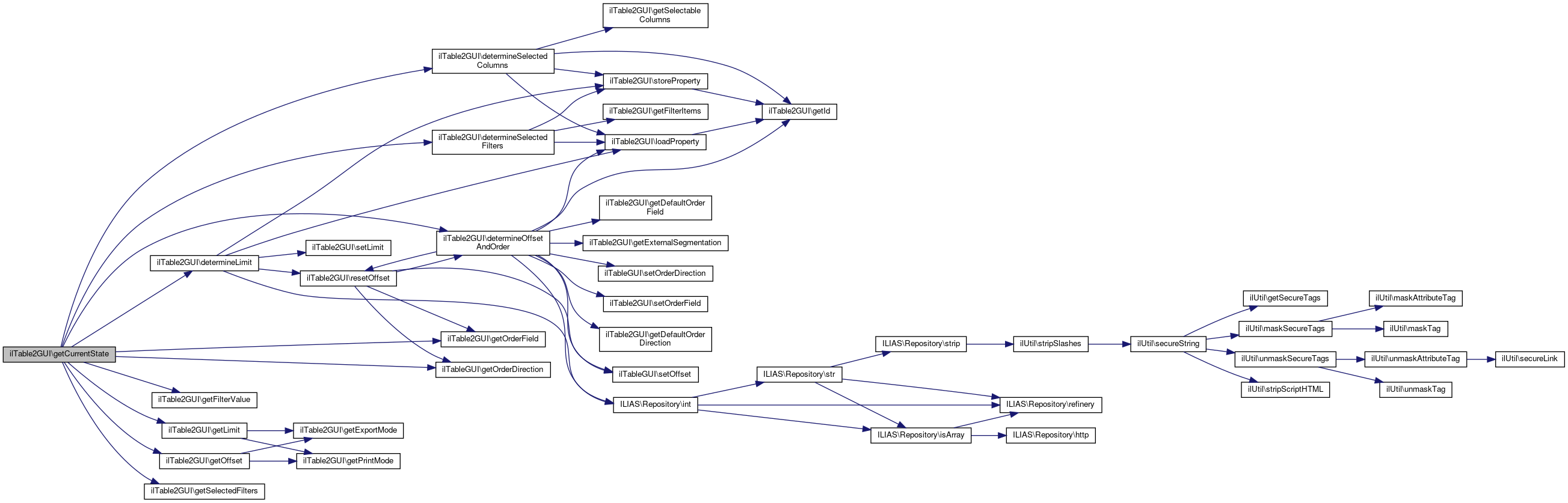
 getCurrentState ()
 get current settings for order, limit, columns and filter More...
 
 setContext (string $id)
 
 getContext ()
 
 setShowRowsSelector (bool $a_value)
 Toggle rows-per-page selector. More...
 
 getShowRowsSelector ()
 
 setShowTemplates (bool $a_value)
 
 getShowTemplates ()
 
 restoreTemplate (string $a_name)
 Restore state from template. More...
 
 saveTemplate (string $a_name)
 Save current state as template. More...
 
 deleteTemplate (string $a_name)
 
 getLimit ()
 
 getOffset ()
 
 setExportFormats (array $formats)
 Set available export formats. More...
 
 setPrintMode (bool $a_value=false)
 
 getPrintMode ()
 
 getExportMode ()
 
 exportData (int $format, bool $send=false)
 Export and optionally send current table data. More...
 
 setEnableAllCommand (bool $a_value)
 
 setRowSelectorLabel (string $row_selector_label)
 
 getRowSelectorLabel ()
 
 setPreventDoubleSubmission (bool $a_val)
 
 getPreventDoubleSubmission ()
 
 setLimit (int $a_limit=0, int $a_default_limit=0)
 
- Public Member Functions inherited from ilTableGUI
 __construct (array $a_data=[], bool $a_global_tpl=true)
 
 setTemplate (ilTemplate $a_tpl)
 
 getTemplateObject ()
 
 setData (array $a_data)
 Set table data. More...
 
 getData ()
 
 setTitle (string $a_title, string $a_icon="", string $a_icon_alt="")
 
 setHelp (string $a_help_page, string $a_help_icon, string $a_help_icon_alt="")
 
 setHeaderNames (array $a_header_names)
 
 getColumnCount ()
 
 setHeaderVars (array $a_header_vars, array $a_header_params=[])
 
 setColumnWidth (array $a_column_width)
 set table column widths More...
 
 setOneColumnWidth (string $a_column_width, int $a_column_number)
 
 setMaxCount (int $a_max_count)
 set max. More...
 
 setLimit (int $a_limit=0, int $a_default_limit=0)
 set max. More...
 
 getLimit ()
 
 setPrefix (string $a_prefix)
 set prefix for sort and offset fields (if you have two or more tables on a page that you want to sort separately) More...
 
 setOffset (int $a_offset)
 set dataset offset More...
 
 getOffset ()
 
 setOrderColumn (string $a_order_column="", string $a_default_column="")
 
 getOrderColumn ()
 
 setOrderDirection (string $a_order_direction)
 
 getOrderDirection ()
 
 setFooter (string $a_style, string $a_previous="", string $a_next="")
 
 enable (string $a_module_name)
 
 disable (string $a_module_name)
 
 sortData ()
 
 render ()
 
 renderHeader ()
 
 setOrderLink (string $key, string $order_dir)
 
 setStyle (string $a_element, string $a_style)
 
 getStyle (string $a_element)
 
 setBase (string $a_base)
 
 getBase ()
 
 getFormName ()
 get the name of the parent form More...
 
 setFormName (string $a_name="cmd")
 
 getSelectAllCheckbox ()
 get the name of the checkbox that should be toggled with a select all button More...
 
 setSelectAllCheckbox (string $a_select_all_checkbox)
 
 clearActionButtons ()
 
 addActionButton (string $btn_name, string $btn_value)
 

Static Public Member Functions

static getAllCommandLimit ()
 
- Static Public Member Functions inherited from ilTableGUI
static linkbar (string $AScript, int $AHits, int $ALimit, int $AOffset, array $AParams=array(), array $ALayout=array(), string $prefix='')
 

Data Fields

const FILTER_TEXT = 1
 
const FILTER_SELECT = 2
 
const FILTER_DATE = 3
 
const FILTER_LANGUAGE = 4
 
const FILTER_NUMBER_RANGE = 5
 
const FILTER_DATE_RANGE = 6
 
const FILTER_DURATION_RANGE = 7
 
const FILTER_DATETIME_RANGE = 8
 
const FILTER_CHECKBOX = 9
 
const EXPORT_EXCEL = 1
 
const EXPORT_CSV = 2
 
const ACTION_ALL_LIMIT = 1000
 
- Data Fields inherited from ilTableGUI
string $title = ""
 
string $icon = ""
 
string $icon_alt = ""
 
string $help_page = ""
 
string $help_icon = ""
 
string $help_icon_alt = ""
 
array $header_names = []
 
array $header_vars = []
 
array $linkbar_vars = []
 
array $data = []
 
int $column_count = 0
 
array $column_width = []
 
int $max_count = 0
 
int $limit = 0
 
bool $max_limit = false
 
int $offset = 0
 
string $order_column = ""
 
string $order_direction = ""
 
string $footer_style = ""
 
string $footer_previous = ""
 
string $footer_next = ""
 
bool $lang_support = true
 
bool $global_tpl = false
 
string $form_name = ""
 
string $select_all_checkbox = ""
 
array $action_buttons = []
 
string $prefix = ""
 
string $base = ""
 
array $enabled
 
array $styles
 

Protected Member Functions

 getRequestedValues ()
 
 prepareOutput ()
 Anything that must be done before HTML is generated. More...
 
 isFilterVisible ()
 Check if filter is visible: manually shown (session, db) or default value set. More...
 
 isAdvMDFilter (ilAdvancedMDRecordGUI $a_gui, ilTableFilterItem $a_element)
 Check if filter element is based on adv md. More...
 
 fillRow (array $a_set)
 Standard Version of Fill Row. More...
 
 getFilterValue (ilTableFilterItem $a_item)
 Get current filter value. More...
 
 setFilterValue (ilTableFilterItem $a_item, $a_value)
 
 fillMetaExcel (ilExcel $a_excel, int &$a_row)
 Add meta information to excel export. More...
 
 fillHeaderExcel (ilExcel $a_excel, int &$a_row)
 Excel Version of Fill Header. More...
 
 fillRowExcel (ilExcel $a_excel, int &$a_row, array $a_set)
 Excel Version of Fill Row. More...
 
 fillMetaCSV (ilCSVWriter $a_csv)
 Add meta information to csv export. More...
 
 fillHeaderCSV (ilCSVWriter $a_csv)
 CSV Version of Fill Header. More...
 
 fillRowCSV (ilCSVWriter $a_csv, array $a_set)
 CSV Version of Fill Row. More...
 

Protected Attributes

string $requested_tmpl_delete
 
string $requested_tmpl_create
 
string $requested_nav_par2 = ""
 
string $requested_nav_par = ""
 
string $requested_nav_par1 = ""
 
ILIAS Table TableGUIRequest $table_request = null
 
array $selected_columns = []
 
ilCtrl $ctrl
 
object $parent_obj = null
 
string $parent_cmd = ""
 
string $close_command = ""
 
string $top_anchor = "il_table_top"
 
array $filters = array()
 
array $optional_filters = array()
 
string $filter_cmd = 'applyFilter'
 
string $reset_cmd = 'resetFilter'
 
int $filter_cols = 5
 
bool $ext_sort = false
 
bool $ext_seg = false
 
string $context = ""
 
array $mi_sel_buttons = []
 
bool $disable_filter_hiding = false
 
bool $top_commands = true
 
array $selectable_columns = array()
 
array $selected_column = array()
 
bool $show_templates = false
 
bool $show_rows_selector = true
 
bool $rows_selector_off = false
 
bool $nav_determined = false
 
bool $limit_determined = false
 
bool $filters_determined = false
 
bool $columns_determined = false
 
bool $open_form_tag = true
 
bool $close_form_tag = true
 
array $export_formats = []
 
int $export_mode = 0
 
bool $print_mode = false
 
bool $enable_command_for_all = false
 
bool $restore_filter = false
 
array $restore_filter_values = []
 
bool $default_filter_visibility = false
 
array $sortable_fields = array()
 
bool $prevent_double_submission = true
 
string $row_selector_label = ""
 
bool $select_all_on_top = false
 
array $sel_buttons = []
 
string $nav_value = ''
 
string $noentriestext = ''
 
string $css_row = ''
 
bool $display_as_block = false
 
string $description = ''
 
string $id = ""
 
bool $custom_prev_next = false
 
string $reset_cmd_txt = ""
 
string $defaultorderfield = ""
 
string $defaultorderdirection = ""
 
array $column = []
 
bool $datatable = false
 
bool $num_info = false
 
bool $form_multipart = false
 
array $row_data = []
 
string $order_field = ""
 
array $selected_filter = []
 
string $form_action = ""
 
string $formname = ""
 
string $sort_order = ""
 
array $buttons = []
 
array $multi = []
 
array $hidden_inputs = []
 
array $header_commands = []
 
string $row_template = ""
 
string $row_template_dir = ""
 
string $filter_cmd_txt = ""
 
string $custom_prev = ""
 
string $custom_next = ""
 
array $raw_post_data = null
 
ilGlobalTemplateInterface $main_tpl
 
- Protected Attributes inherited from ilTableGUI
string $sort_order
 
string $link_params
 
array $header_params
 
 $tpl
 
ilLanguage $lng
 

Private Member Functions

 renderFilter ()
 Render Filter section. More...
 

Private Attributes

ILIAS DI UIServices $ui
 
string $unique_id = ""
 
string $headerHTML = ""
 

Detailed Description

This file is part of ILIAS, a powerful learning management system published by ILIAS open source e-Learning e.V.

ILIAS is licensed with the GPL-3.0, see https://www.gnu.org/licenses/gpl-3.0.en.html You should have received a copy of said license along with the source code, too.

If this is not the case or you just want to try ILIAS, you'll find us at: https://www.ilias.de https://github.com/ILIAS-eLearning

Author
Alex Killing alex..nosp@m.kill.nosp@m.ing@g.nosp@m.mx.d.nosp@m.e
Sascha Hofmann shofm.nosp@m.ann@.nosp@m.datab.nosp@m.ay.d.nosp@m.e
Deprecated:
10

Definition at line 25 of file class.ilTable2GUI.php.

Constructor & Destructor Documentation

◆ __construct()

ilTable2GUI::__construct ( ?object  $a_parent_obj,
string  $a_parent_cmd = "",
string  $a_template_context = "" 
)
Parameters
object | null$a_parent_objupper GUI class, which calls ilTable2GUI

Definition at line 126 of file class.ilTable2GUI.php.

References $DIC, ilTableGUI\$lng, $unique_id, ILIAS\GlobalScreen\Provider\__construct(), ILIAS\Repository\ctrl(), determineLimit(), determineSelectedColumns(), getId(), getRequestedValues(), ILIAS\Repository\lng(), ilLanguage\loadLanguageModule(), restoreTemplate(), setContext(), setEnableNumInfo(), setIsDataTable(), and ILIAS\Repository\ui().

130  {
131  global $DIC;
132  $this->main_tpl = $DIC->ui()->mainTemplate();
133  $this->ui = $DIC->ui();
134 
135  $this->lng = $DIC->language();
136  $this->ctrl = $DIC->ctrl();
137  $lng = $DIC->language();
138 
139  if (isset($DIC["http"])) {
140  $this->table_request = new \ILIAS\Table\TableGUIRequest(
141  $DIC->http(),
142  $DIC->refinery()
143  );
144  }
145  $this->getRequestedValues();
146  parent::__construct([], false);
147  $this->unique_id = md5(uniqid('', true));
148  $this->parent_obj = $a_parent_obj;
149  $this->parent_cmd = $a_parent_cmd;
150  $this->buttons = array();
151  $this->header_commands = array();
152  $this->multi = array();
153  $this->hidden_inputs = array();
154  $this->formname = "table_" . $this->unique_id;
155  $this->tpl = new ilTemplate("tpl.table2.html", true, true, "components/ILIAS/Table");
156 
157  $lng->loadLanguageModule('tbl');
158 
159  if (!$a_template_context) {
160  $a_template_context = $this->getId();
161  }
162  $this->setContext($a_template_context);
163 
164  // activate export mode
165  if (isset($this->table_request)) {
166  $this->export_mode = $this->table_request->getExportMode($this->prefix);
167 
168  // template handling
169  if ($this->table_request->getTemplate($this->prefix) != "") {
170  $this->restoreTemplate($this->table_request->getTemplate($this->prefix));
171  }
172  }
173 
174  $this->determineLimit();
175  $this->setIsDataTable(true);
176  $this->setEnableNumInfo(true);
177  $this->determineSelectedColumns();
178 
179  $this->raw_post_data = [];
180  if (isset($DIC["http"])) {
181  $this->raw_post_data = $DIC->http()->request()->getParsedBody();
182  }
183  }
loadLanguageModule(string $a_module)
Load language module.
ilLanguage $lng
setIsDataTable(bool $a_val)
setContext(string $id)
global $DIC
Definition: shib_login.php:25
restoreTemplate(string $a_name)
Restore state from template.
setEnableNumInfo(bool $a_val)
__construct(Container $dic, ilPlugin $plugin)
+ Here is the call graph for this function:

Member Function Documentation

◆ addColumn()

ilTable2GUI::addColumn ( string  $a_text,
string  $a_sort_field = "",
string  $a_width = "",
bool  $a_is_checkbox_action_column = false,
string  $a_class = "",
string  $a_tooltip = "",
bool  $a_tooltip_with_html = false 
)
final

Definition at line 966 of file class.ilTable2GUI.php.

Referenced by ilAdvancedMDFieldDefinitionGroupTableGUI\__construct(), ilLPObjectStatisticsAdminTableGUI\__construct(), ilBookingBulkCreationTableGUI\__construct(), ilDashObjectsTableGUI\__construct(), ilDclTableViewEditFieldsTableGUI\__construct(), ilSurveyResultsCumulatedTableGUI\__construct(), ilSurveyCodesEditTableGUI\__construct(), ilSurveyCodesTableGUI\__construct(), ilCronManagerTableGUI\__construct(), ilObjLearningSequenceContentTableGUI\__construct(), ilCourseStartObjectsTableGUI\__construct(), ilDclEditViewTableGUI\__construct(), ilRatingCategoryTableGUI\__construct(), ilStudyProgrammeMailMemberSearchTableGUI\__construct(), ilSurveyResultsUserTableGUI\__construct(), ilFoundUsersTableGUI\__construct(), ilPageMultiLangTableGUI\__construct(), ilCourseGroupingTableGUI\__construct(), ilCategoryAssignRoleTableGUI\__construct(), ilCourseInfoFileTableGUI\__construct(), ilECSExportedContentTableGUI\__construct(), ilSubItemSelectionTableGUI\__construct(), ilContainerStartObjectsTableGUI\__construct(), ilSumScoreTableGUI\__construct(), ilSurveyMaintenanceTableGUI\__construct(), ilLanguageExtTableGUI\__construct(), ilLDAPRoleAssignmentTableGUI\__construct(), ilSurveyQuestionPoolExportTableGUI\__construct(), ilLMEditShortTitlesTableGUI\__construct(), ilLMMenuItemsTableGUI\__construct(), ilLearningSequenceEditParticipantsTableGUI\__construct(), ilUserLPTableGUI\__construct(), ilWikiExportOrderTableGUI\__construct(), ilMobMultiSrtConfirmationTable2GUI\__construct(), ilMobSubtitleTableGUI\__construct(), ilWikiSearchResultsTableGUI\__construct(), ilUploadDirFilesTableGUI\__construct(), ilRoleAdoptPermissionTableGUI\__construct(), ilMemberExportFileTableGUI\__construct(), ilPortfolioRoleAssignmentTableGUI\__construct(), ilStudyProgrammeAutoCategoriesTableGUI\__construct(), ilStudyProgrammeAutoMembershipsTableGUI\__construct(), SurveyConstraintsTableGUI\__construct(), ilObjClipboardTableGUI\__construct(), ilSurveyAppraiseesTableGUI\__construct(), ilPCIIMPopupTableGUI\__construct(), ilHelpTooltipTableGUI\__construct(), ilLMBlockedUsersTableGUI\__construct(), ilLinksTableGUI\__construct(), ilLMGlossaryTableGUI\__construct(), ilCalendarSharedListTableGUI\__construct(), ilECSCategoryMappingTableGUI\__construct(), ilWikiContributorsTableGUI\__construct(), ilShibbolethRoleAssignmentTableGUI\__construct(), ilClipboardTableGUI\__construct(), ilDclCreateViewTableGUI\__construct(), ilContainerFilterTableGUI\__construct(), ilPollAnswerTableGUI\__construct(), ilExcCriteriaTableGUI\__construct(), ilExAssignmentTeamLogTableGUI\__construct(), ilPCFileListTableGUI\__construct(), ilPCGridCellTableGUI\__construct(), ilSurveyParticipantsTableGUI\__construct(), ilSurveySyncTableGUI\__construct(), ilTaxonomyAdministrationRepositoryTableGUI\__construct(), ilPCTabsTableGUI\__construct(), ilAccessibilityTableGUI\__construct(), ilLMPagesTableGUI\__construct(), ilWikiPageTemplatesTableGUI\__construct(), ilMultiSrtConfirmationTable2GUI\__construct(), ilMediaPoolPageUsagesTableGUI\__construct(), ilObjectCustomUserFieldsTableGUI\__construct(), ilExAssignmentPeerReviewOverviewTableGUI\__construct(), ilExcDeliveredFilesTableGUI\__construct(), ilExcCriteriaCatalogueTableGUI\__construct(), ilPublicSubmissionsTableGUI\__construct(), ilPageHistoryTableGUI\__construct(), ilSysStyleCatAssignmentTableGUI\__construct(), ilSurveySkillChangesTableGUI\__construct(), ilUserForTagTableGUI\__construct(), assFileUploadFileTableGUI\__construct(), ilLMQuestionListTableGUI\__construct(), ilContributorTableGUI\__construct(), ilECSCommunityTableGUI\__construct(), ilMediaObjectUsagesTableGUI\__construct(), ilWikiRecentChangesTableGUI\__construct(), ilDclFieldListTableGUI\__construct(), ilExerciseVerificationTableGUI\__construct(), ilNewItemGroupTableGUI\__construct(), ilSCORM2004TrackingTableGUI\__construct(), ilPageLayoutTableGUI\__construct(), ilBookingSchedulesTableGUI\__construct(), ilHelpModuleTableGUI\__construct(), ilSurveyQuestionTableGUI\__construct(), ilLDAPServerTableGUI\__construct(), ilHelpMappingTableGUI\__construct(), ilTestVerificationTableGUI\__construct(), ilImportantPagesTableGUI\__construct(), ilNewsForContextTableGUI\__construct(), ilModulesTableGUI\__construct(), ilMailSearchObjectsTableGUI\__construct(), ilRecommendedContentRoleTableGUI\__construct(), ilAssignedUsersTableGUI\__construct(), ilSCORMVerificationTableGUI\__construct(), ilLuceneAdvancedSearchActivationTableGUI\__construct(), ilBookingParticipantsTableGUI\__construct(), ilCopySelfAssQuestionTableGUI\__construct(), ilForumNotificationTableGUI\__construct(), ilSystemStylesTableGUI\__construct(), ilAdvancedMDRecordTableGUI\__construct(), ilSurveyQuestionblockbrowserTableGUI\__construct(), ilPCIIMOverlaysTableGUI\__construct(), ilTaxonomyListTableGUI\__construct(), ilCourseGroupingAssignmentTableGUI\__construct(), ilObjWorkspaceFolderTableGUI\__construct(), ilRoleSelectionTableGUI\__construct(), ilCourseObjectiveMaterialAssignmentTableGUI\__construct(), ilLPObjectStatisticsTypesTableGUI\__construct(), ilRoleAssignmentTableGUI\__construct(), ilUserFieldSettingsTableGUI\__construct(), ilUserRoleStartingPointTableGUI\__construct(), ilECSImportedContentTableGUI\__construct(), ilCourseVerificationTableGUI\__construct(), ilAccessPermissionsStatusTableGUI\__construct(), ilExAssignmentListTextTableGUI\__construct(), ilPollUserTableGUI\__construct(), ilAdvancedMDRecordExportFilesTableGUI\__construct(), ilStudyProgrammeIndividualPlanTableGUI\__construct(), ilContentStylesTableGUI\__construct(), ilSurveyQuestionbrowserTableGUI\__construct(), ilSurveySkillAssignmentTableGUI\__construct(), ilBenchmarkTableGUI\__construct(), ilLDAPRoleMappingTableGUI\__construct(), ilResultsByQuestionTableGUI\__construct(), ilObjectConsumerTableGUI\__construct(), ilCmiXapiVerificationTableGUI\__construct(), ilFeedbackConfirmationTable2GUI\__construct(), ilContainerStartObjectsContentTableGUI\__construct(), ilStyleMediaQueryTableGUI\__construct(), ilAvailableRolesStatusTableGUI\__construct(), ilTaxonomyTableGUI\__construct(), ilSurveySkillTableGUI\__construct(), ilItemGroupItemsTableGUI\__construct(), ilSurveyQuestionsTableGUI\__construct(), ilConsultationHoursTableGUI\__construct(), ilCalendarSharedRoleListTableGUI\__construct(), ilCalendarSharedUserListTableGUI\__construct(), ilCourseObjectivesTableGUI\__construct(), ilMediaCastTableGUI\__construct(), ilMultilingualismTableGUI\__construct(), ilObjectRoleTemplateOptionsTableGUI\__construct(), ilSurveySkillThresholdsTableGUI\__construct(), ilRepositoryObjectResultTableGUI\__construct(), ilAdvancedMDFieldTableGUI\__construct(), ilPasteStyleCharacteristicTableGUI\__construct(), ilStyleColorTableGUI\__construct(), ilCalendarChangedAppointmentsTableGUI\__construct(), ilObjectCopySearchResultTableGUI\__construct(), ilObjectCopySelectionTableGUI\__construct(), ilMailTemplateTableGUI\__construct(), ilObjectTranslation2TableGUI\__construct(), ilCourseObjectiveQuestionsTableGUI\__construct(), ilLTIConsumerVerificationTableGUI\__construct(), ilECSNodeMappingTreeTableGUI\__construct(), ilBookingAssignParticipantsTableGUI\__construct(), ilExportIDTableGUI\__construct(), ilPDNewsTableGUI\__construct(), ilContSkillMemberTableGUI\__construct(), ilCalendarAppointmentsTableGUI\__construct(), ilTaxAssignedItemsTableGUI\__construct(), ilTableTemplatesTableGUI\__construct(), ilCalendarManageTableGUI\__construct(), ilObjectTranslationTableGUI\__construct(), ilBookingAssignObjectsTableGUI\__construct(), ilObjectOwnershipManagementTableGUI\__construct(), ilContSkillTableGUI\__construct(), ilStudyProgrammeMembersTableGUI\__construct(), ilCustomUserFieldSettingsTableGUI\__construct(), ilCourseParticipantsGroupsTableGUI\__construct(), ilCourseObjectiveQuestionAssignmentTableGUI\__construct(), ilTrUserObjectsPropsTableGUI\__construct(), ilBuddySystemRelationsTableGUI\__construct(), ilExAssignmentTeamTableGUI\__construct(), ilExportSelectionTableGUI\__construct(), ilGroupParticipantsTableGUI\__construct(), ilWebDAVMountInstructionsDocumentTableGUI\__construct(), ilCourseParticipantsTableGUI\__construct(), ilCalendarInboxSharedTableGUI\__construct(), ILIAS\Notifications\ilNotificationSettingsTable\__construct(), ilSubscriberTableGUI\__construct(), ilWorkspaceAccessTableGUI\__construct(), ilRegistrationCodesTableGUI\__construct(), ilSCORMTrackingItemsTableGUI\__construct(), ilSkillLevelTableGUI\__construct(), ilSkillProfileLevelsTableGUI\__construct(), ilWebResourceEditableLinkTableGUI\__construct(), ilObjectRoleTemplatePermissionTableGUI\__construct(), ilLPProgressTableGUI\__construct(), ilTrSummaryTableGUI\__construct(), ilStyleImageTableGUI\__construct(), ilWaitingListTableGUI\__construct(), ILIAS\LegalDocuments\Legacy\Table\__construct(), ilMailSearchObjectMembershipsTableGUI\__construct(), ilWikiPagesTableGUI\__construct(), ilExGradesTableGUI\__construct(), ilWorkspaceShareTableGUI\__construct(), ilSessionMaterialsTableGUI\__construct(), ilWebResourceLinkTableGUI\__construct(), ilBookingObjectsTableGUI\__construct(), ilSessionOverviewTableGUI\__construct(), ilCourseEditParticipantsTableGUI\__construct(), ilContProfileTableGUI\__construct(), ILIAS\Style\Content\CharacteristicTableGUI\__construct(), ilSCORM2004TrackingItemsTableGUI\__construct(), ilSearchResultTableGUI\__construct(), ilMDCopyrightTableGUI\__construct(), ilFileVersionsTableGUI\__construct(), ilGroupEditParticipantsTableGUI\__construct(), ilSkillCatTableGUI\__construct(), ilExerciseSubmissionTableGUI\__construct(), ilTrMatrixTableGUI\__construct(), ilMediaPoolTableGUI\__construct(), ilBookingReservationsTableGUI\__construct(), ilQuestionBrowserTableGUI\__construct(), ilRepositoryUserResultTableGUI\__construct(), ilTrObjectUsersPropsTableGUI\__construct(), ilDclRecordListTableGUI\addActionRowIfNeeded(), ilSystemStylesTableGUI\addActions(), ilEmployeeTalkTableGUI\addColumns(), ILIAS\MyStaff\ListUsers\ilMStListUsersTableGUI\addColumns(), ilFileSystemTableGUI\addColumns(), ilMStShowUserCoursesTableGUI\addColumns(), ILIAS\MyStaff\ListCompetences\Skills\ilMStListCompetencesSkillsTableGUI\addColumns(), ILIAS\MyStaff\ListCertificates\ilMStListCertificatesTableGUI\addColumns(), ilMStListCoursesTableGUI\addColumns(), ilExportTableGUI\addCustomColumn(), ilWikiPagesTableGUI\addLanguageColumn(), ilWikiPagesTableGUI\addTranslationsColumn(), ilSCTreeDuplicatesTableGUI\init(), ilCalendarRecurrenceTableGUI\init(), ilLTIProviderReleasedObjectsTableGUI\init(), ilUserClipboardTableGUI\init(), ilSCGroupTableGUI\init(), ilUserExportFileTableGUI\init(), ilLogComponentTableGUI\init(), ilLPObjectStatisticsTableGUI\init(), ilAdvancedMDRecordLanguageTableGUI\init(), ilLPObjectStatisticsDailyTableGUI\init(), ilObjectCopyProgressTableGUI\init(), ilTrashTableGUI\init(), ilSCTaskTableGUI\init(), ilMDCopyrightUsageTableGUI\init(), ilLPObjectStatisticsLPTableGUI\init(), ilLOMemberTestResultTableGUI\init(), ilCourseReferenceDeleteConfirmationTableGUI\init(), ilTimingsManageTableGUI\init(), ilTimingsPersonalTableGUI\init(), ilSessionParticipantsTableGUI\init(), ilObjectTableGUI\init(), ilLOTestAssignmentTableGUI\init(), ilRoleTableGUI\init(), ilAssQuestionHintsTableGUI\initAdministrationColumns(), ilMatchingQuestionAnswerFreqStatTableGUI\initColumns(), ilKprimChoiceAnswerFreqStatTableGUI\initColumns(), ilTestPersonalDefaultSettingsTableGUI\initColumns(), ILIAS\Test\Scoring\Manual\TestScoringByParticipantPassesOverviewTableGUI\initColumns(), ilExportTableGUI\initColumns(), ilDashboardSortationTableGUI\initColumns(), ilMMItemTranslationTableGUI\initColumns(), ilCmiXapiLrsTypesTableGUI\initColumns(), ilMMTopItemTableGUI\initColumns(), ilLTIConsumerProviderUsageTableGUI\initColumns(), ilQuestionUsagesTableGUI\initColumns(), ilQuestionInternalLinkSelectionTableGUI\initColumns(), ilBiblTranslationTableGUI\initColumns(), ilImageMapTableGUI\initColumns(), ILIAS\Test\Scoring\Manual\TestScoringByParticipantTableGUI\initColumns(), ilQuestionPoolPrintViewTableGUI\initColumns(), ilLTIConsumerGradeSynchronizationTableGUI\initColumns(), ilQuestionCumulatedStatisticsTableGUI\initColumns(), ilCmiXapiStatementsTableGUI\initColumns(), ilRepositoryObjectSearchResultTableGUI\initColumns(), ilLTIConsumerScoringTableGUI\initColumns(), ilAssQuestionSkillAssignmentsTableGUI\initColumns(), ilCmiXapiScoringTableGUI\initColumns(), ilTestSkillLevelThresholdsTableGUI\initColumns(), ilTestPassDetailsOverviewTableGUI\initColumns(), ilAnswerFrequencyStatisticTableGUI\initColumns(), ilMMSubItemTableGUI\initColumns(), ilAssQuestionSkillUsagesTableGUI\initColumns(), ilTestPassOverviewTableGUI\initColumns(), ilOrgUnitPermissionTableGUI\initColumns(), ilLTIConsumerProviderTableGUI\initColumns(), ilObjectRolePermissionTableGUI\initColumns(), ilLearningSequenceParticipantsTableGUI\initForm(), ilForumTopicTableGUI\initMergeThreadsTable(), ilECSServerTableGUI\initTable(), ilConsultationHourBookingTableGUI\initTable(), ilHistoryTableGUI\initTable(), ilSCORMTrackingItemsPerScoTableGUI\initTable(), ilSCORMTrackingItemsPerUserTableGUI\initTable(), ilSCORMTrackingItemsScoTableGUI\initTable(), ilSCORMTrackingItemPerUserTableGUI\initTable(), ilSCORMTrackingUsersTableGUI\initTable(), ilConditionHandlerTableGUI\initTable(), ilLPCollectionSettingsTableGUI\initTable(), ilAssQuestionHintsTableGUI\initTestoutputColumns(), ilForumTopicTableGUI\initTopicsOverviewTable(), and ilExportTableGUI\prepareOutput().

974  : void {
975  $this->column[] = array(
976  "text" => $a_text,
977  "sort_field" => $a_sort_field,
978  "width" => $a_width,
979  "is_checkbox_action_column" => $a_is_checkbox_action_column,
980  "class" => $a_class,
981  "tooltip" => $a_tooltip,
982  "tooltip_html" => $a_tooltip_with_html
983  );
984  if ($a_sort_field != "") {
985  $this->sortable_fields[] = $a_sort_field;
986  }
987  $this->column_count = count($this->column);
988  }
+ Here is the caller graph for this function:

◆ addCommandButton()

ilTable2GUI::addCommandButton ( string  $a_cmd,
string  $a_text,
string  $a_onclick = '',
string  $a_id = "",
string  $a_class = "" 
)

Definition at line 896 of file class.ilTable2GUI.php.

Referenced by ilMMItemTranslationTableGUI\__construct(), ilDclTableViewEditFieldsTableGUI\__construct(), ilSurveyCodesEditTableGUI\__construct(), ilSurveyCodesTableGUI\__construct(), ilStudyProgrammeMailMemberSearchTableGUI\__construct(), ilRatingCategoryTableGUI\__construct(), ilDclEditViewTableGUI\__construct(), ilSubItemSelectionTableGUI\__construct(), ilSurveyMaintenanceTableGUI\__construct(), ilSurveyQuestionPoolExportTableGUI\__construct(), ilLanguageExtTableGUI\__construct(), ilContainerStartObjectsTableGUI\__construct(), ilRoleAdoptPermissionTableGUI\__construct(), ilPCIIMPopupTableGUI\__construct(), ilHelpTooltipTableGUI\__construct(), ilLMEditShortTitlesTableGUI\__construct(), ilLMMenuItemsTableGUI\__construct(), ilWikiExportOrderTableGUI\__construct(), ilLearningSequenceEditParticipantsTableGUI\__construct(), ilMobMultiSrtConfirmationTable2GUI\__construct(), ilWikiContributorsTableGUI\__construct(), ilExcCriteriaTableGUI\__construct(), ilPCFileListTableGUI\__construct(), ilSurveySyncTableGUI\__construct(), ilPCGridCellTableGUI\__construct(), ilDclCreateViewTableGUI\__construct(), ilPCTabsTableGUI\__construct(), ilObjectCustomUserFieldsTableGUI\__construct(), ilMultiSrtConfirmationTable2GUI\__construct(), ilExcCriteriaCatalogueTableGUI\__construct(), ilWikiPageTemplatesTableGUI\__construct(), ilExAssignmentPeerReviewOverviewTableGUI\__construct(), ilOrgUnitPermissionTableGUI\__construct(), ilNewItemGroupTableGUI\__construct(), ilHelpModuleTableGUI\__construct(), ilSurveyQuestionTableGUI\__construct(), ilHelpMappingTableGUI\__construct(), ilDclFieldListTableGUI\__construct(), ilCourseGroupingAssignmentTableGUI\__construct(), ilModulesTableGUI\__construct(), ilImportantPagesTableGUI\__construct(), ilMailSearchObjectsTableGUI\__construct(), ilCourseObjectiveMaterialAssignmentTableGUI\__construct(), ilContentStylesTableGUI\__construct(), ilUserFieldSettingsTableGUI\__construct(), ilUserRoleStartingPointTableGUI\__construct(), ilDashboardSortationTableGUI\__construct(), ilQuestionPoolPrintViewTableGUI\__construct(), ilExAssignmentListTextTableGUI\__construct(), ilBiblTranslationTableGUI\__construct(), ilFeedbackConfirmationTable2GUI\__construct(), ilStyleMediaQueryTableGUI\__construct(), ilSurveyQuestionsTableGUI\__construct(), ilTaxonomyTableGUI\__construct(), ilItemGroupItemsTableGUI\__construct(), ilCourseObjectivesTableGUI\__construct(), ilObjectCopySearchResultTableGUI\__construct(), ilObjectCopySelectionTableGUI\__construct(), ilPasteStyleCharacteristicTableGUI\__construct(), ilSurveySkillThresholdsTableGUI\__construct(), ilTaxAssignedItemsTableGUI\__construct(), ilCourseObjectiveQuestionsTableGUI\__construct(), ilExportIDTableGUI\__construct(), ilAccessibilityDocumentTableGUI\__construct(), ilCustomUserFieldSettingsTableGUI\__construct(), ilGroupParticipantsTableGUI\__construct(), ilExportSelectionTableGUI\__construct(), ilCourseObjectiveQuestionAssignmentTableGUI\__construct(), ilCourseParticipantsTableGUI\__construct(), ilWebDAVMountInstructionsDocumentTableGUI\__construct(), ilRegistrationCodesTableGUI\__construct(), ilSkillLevelTableGUI\__construct(), ilSkillProfileLevelsTableGUI\__construct(), ilWebResourceEditableLinkTableGUI\__construct(), ilMMTopItemTableGUI\__construct(), ilExGradesTableGUI\__construct(), ilMailSearchObjectMembershipsTableGUI\__construct(), ilObjectRolePermissionTableGUI\__construct(), ilCourseEditParticipantsTableGUI\__construct(), ILIAS\Style\Content\CharacteristicTableGUI\__construct(), ilGroupEditParticipantsTableGUI\__construct(), ilMDCopyrightTableGUI\__construct(), ilSkillCatTableGUI\__construct(), ilMMSubItemTableGUI\__construct(), ilQuestionBrowserTableGUI\__construct(), ilTestSkillLevelThresholdsTableGUI\__construct(), ilSystemStylesTableGUI\addActions(), ilObjStudyProgrammeIndividualPlanGUI\appendIndividualPlanActions(), ilSCTreeDuplicatesTableGUI\init(), ilCalendarRecurrenceTableGUI\init(), ilObjectCopyCourseGroupSelectionTableGUI\init(), ilUserClipboardTableGUI\init(), ilLogComponentTableGUI\init(), ilCourseReferenceDeleteConfirmationTableGUI\init(), ilTimingsManageTableGUI\init(), ilTimingsPersonalTableGUI\init(), ilSessionParticipantsTableGUI\init(), ilRoleTableGUI\init(), ilImageMapTableGUI\initActions(), ilAssQuestionHintsTableGUI\initAdministrationCommands(), assFileUploadFileTableGUI\initCommand(), ilLearningSequenceParticipantsTableGUI\initForm(), ilForumTopicTableGUI\initMergeThreadsTable(), ilConditionHandlerTableGUI\initTable(), ilLPCollectionSettingsTableGUI\initTable(), ilAssQuestionHintsTableGUI\initTestoutputCommands(), ilLPCollectionSettingsTableGUI\parse(), ilAssignmentsPerParticipantTableGUI\parseData(), ilParticipantsPerAssignmentTableGUI\parseData(), ilObjectTranslation2TableGUI\prepareOutput(), ilObjectTranslationTableGUI\prepareOutput(), ilMultilingualismTableGUI\prepareOutput(), and ilMediaPoolTableGUI\prepareOutput().

902  : void {
903  $this->buttons[] = array("cmd" => $a_cmd, "text" => $a_text, 'onclick' => $a_onclick,
904  "id" => $a_id, "class" => $a_class);
905  }
+ Here is the caller graph for this function:

◆ addCommandButtonInstance()

ilTable2GUI::addCommandButtonInstance ( ilButtonBase  $a_button)

Definition at line 907 of file class.ilTable2GUI.php.

907  : void
908  {
909  $this->buttons[] = $a_button;
910  }

◆ addFilterItem()

ilTable2GUI::addFilterItem ( ilTableFilterItem  $a_input_item,
bool  $a_optional = false 
)
final

Definition at line 502 of file class.ilTable2GUI.php.

References setFilterValue().

Referenced by ilMMSubItemTableGUI\addAndReadFilterItem(), addFilterItemByMetaType(), ilUserTableGUI\addFilterItemByUdfType(), ilLPTableBaseGUI\initBaseFilter(), ilExerciseSubmissionTableGUI\initCourseGroupFilter(), ilPDNewsTableGUI\initFilter(), ilLTIConsumerGradeSynchronizationTableGUI\initFilter(), ilRoleAssignmentTableGUI\initFilter(), ILIAS\Test\Scoring\Manual\TestScoringByParticipantTableGUI\initFilter(), ilBuddySystemRelationsTableGUI\initFilter(), ilCmiXapiStatementsTableGUI\initFilter(), ilSurveyQuestionblockbrowserTableGUI\initFilter(), ilLPObjectStatisticsTypesTableGUI\initFilter(), ILIAS\MyStaff\ListCompetences\Skills\ilMStListCompetencesSkillsTableGUI\initFilter(), ILIAS\MyStaff\ListCertificates\ilMStListCertificatesTableGUI\initFilter(), ilLanguageExtTableGUI\initFilter(), ilSurveyQuestionbrowserTableGUI\initFilter(), ILIAS\MyStaff\ListUsers\ilMStListUsersTableGUI\initFilter(), ilMStListCoursesTableGUI\initFilter(), ilSurveyQuestionsTableGUI\initFilter(), ilMStShowUserCoursesTableGUI\initFilter(), ilLPObjectStatisticsTableGUI\initFilter(), ilLPObjectStatisticsDailyTableGUI\initFilter(), ilRegistrationCodesTableGUI\initFilter(), ilRoleTableGUI\initFilter(), ilLPObjectStatisticsLPTableGUI\initFilter(), ilSessionMaterialsTableGUI\initFilter(), ilTrUserObjectsPropsTableGUI\initFilter(), ilMediaPoolTableGUI\initFilter(), ilBookingReservationsTableGUI\initFilter(), ilQuestionBrowserTableGUI\initFilter(), ilUserTableGUI\initFilter(), ilLTIConsumerProviderTableGUI\initFilter(), and ilLPTableBaseGUI\initRepositoryFilter().

505  : void {
506  $a_input_item->setParentTable($this);
507  if (!$a_optional) {
508  $this->filters[] = $a_input_item;
509  } else {
510  $this->optional_filters[] = $a_input_item;
511  }
512 
513  // restore filter values (from stored view)
514  if ($this->restore_filter) {
515  if (array_key_exists($a_input_item->getFieldId(), $this->restore_filter_values ?? [])) {
516  $this->setFilterValue($a_input_item, $this->restore_filter_values[$a_input_item->getFieldId()]);
517  } else {
518  $this->setFilterValue($a_input_item, null); // #14949
519  }
520  }
521  }
setFilterValue(ilTableFilterItem $a_item, $a_value)
+ Here is the call graph for this function:
+ Here is the caller graph for this function:

◆ addFilterItemByMetaType()

ilTable2GUI::addFilterItemByMetaType ( string  $id,
int  $type = self::FILTER_TEXT,
bool  $a_optional = false,
string  $caption = "" 
)

Add filter by standard type.

Exceptions
Exception

Definition at line 527 of file class.ilTable2GUI.php.

References $DIC, ilTableGUI\$lng, addFilterItem(), ilCombinationInputGUI\COMPARISON_ASCENDING, ilLanguage\getInstalledLanguages(), ilLanguage\loadLanguageModule(), and ilLanguage\txt().

Referenced by ilEmployeeTalkTableGUI\__construct(), ilDclMobFieldRepresentation\addFilterInputFieldToTable(), ilDclTextFieldRepresentation\addFilterInputFieldToTable(), ilDclDateFieldRepresentation\addFilterInputFieldToTable(), ilDclBooleanFieldRepresentation\addFilterInputFieldToTable(), ilDclRatingFieldRepresentation\addFilterInputFieldToTable(), ilDclIliasReferenceFieldRepresentation\addFilterInputFieldToTable(), ilDclNumberFieldRepresentation\addFilterInputFieldToTable(), ilDclCopyFieldRepresentation\addFilterInputFieldToTable(), ilDclSelectionFieldRepresentation\addFilterInputFieldToTable(), ilDclReferenceFieldRepresentation\addFilterInputFieldToTable(), ilParticipantTableGUI\initFilter(), ilBookingParticipantsTableGUI\initFilter(), ilMDCopyrightUsageTableGUI\initFilter(), ilSCORMTrackingUsersTableGUI\initFilter(), ilTrashTableGUI\initFilter(), ilBookingObjectsTableGUI\initFilter(), ilObjectRolePermissionTableGUI\initFilter(), ilCourseParticipantsGroupsTableGUI\initFilter(), ilWorkspaceShareTableGUI\initFilter(), ilSessionParticipantsTableGUI\initFilter(), ilExerciseSubmissionTableGUI\initFilter(), ilTrMatrixTableGUI\initFilter(), ilTrObjectUsersPropsTableGUI\initFilter(), ilTrSummaryTableGUI\initFilter(), ilBookingReservationsTableGUI\initFilter(), and ilStudyProgrammeMembersTableGUI\initFilter().

532  : ?ilTableFilterItem {
533  global $DIC;
534 
535  $lng = $DIC->language(); // constructor may not be called here, if initFilter is being called in subclasses before parent::__construct
536 
537  if (!$caption) {
538  $caption = $lng->txt($id);
539  }
540 
541  switch ($type) {
542  case self::FILTER_CHECKBOX:
543  $item = new ilCheckboxInputGUI($caption, $id);
544  break;
545 
546  case self::FILTER_SELECT:
547  $item = new ilSelectInputGUI($caption, $id);
548  break;
549 
550  case self::FILTER_DATE:
551  $item = new ilDateTimeInputGUI($caption, $id);
552  break;
553 
554  case self::FILTER_TEXT:
555  $item = new ilTextInputGUI($caption, $id);
556  $item->setMaxLength(64);
557  $item->setSize(20);
558  // $item->setSubmitFormOnEnter(true);
559  break;
560 
561  case self::FILTER_LANGUAGE:
562  $lng->loadLanguageModule("meta");
563  $item = new ilSelectInputGUI($caption, $id);
564  $options = array("" => $lng->txt("trac_all"));
565  foreach ($lng->getInstalledLanguages() as $lang_key) {
566  $options[$lang_key] = $lng->txt("meta_l_" . $lang_key);
567  }
568  $item->setOptions($options);
569  break;
570 
571  case self::FILTER_NUMBER_RANGE:
572  $item = new ilCombinationInputGUI($caption, $id);
573  $combi_item = new ilNumberInputGUI("", $id . "_from");
574  $combi_item->setSize(5);
575  $item->addCombinationItem("from", $combi_item, $lng->txt("from"));
576  $combi_item = new ilNumberInputGUI("", $id . "_to");
577  $combi_item->setSize(5);
578  $item->addCombinationItem("to", $combi_item, $lng->txt("to"));
579  $item->setComparisonMode(ilCombinationInputGUI::COMPARISON_ASCENDING);
580  //$item->setMaxLength(7);
581  //$item->setSize(20);
582  break;
583 
584  case self::FILTER_DATE_RANGE:
585  $item = new ilCombinationInputGUI($caption, $id);
586  $combi_item = new ilDateTimeInputGUI("", $id . "_from");
587  $item->addCombinationItem("from", $combi_item, $lng->txt("from"));
588  $combi_item = new ilDateTimeInputGUI("", $id . "_to");
589  $item->addCombinationItem("to", $combi_item, $lng->txt("to"));
590  $item->setComparisonMode(ilCombinationInputGUI::COMPARISON_ASCENDING);
591  break;
592 
593  case self::FILTER_DATETIME_RANGE:
594  $item = new ilCombinationInputGUI($caption, $id);
595  $combi_item = new ilDateTimeInputGUI("", $id . "_from");
596  $combi_item->setShowTime(true);
597  $item->addCombinationItem("from", $combi_item, $lng->txt("from"));
598  $combi_item = new ilDateTimeInputGUI("", $id . "_to");
599  $combi_item->setShowTime(true);
600  $item->addCombinationItem("to", $combi_item, $lng->txt("to"));
601  $item->setComparisonMode(ilCombinationInputGUI::COMPARISON_ASCENDING);
602  break;
603 
604  case self::FILTER_DURATION_RANGE:
605  $lng->loadLanguageModule("form");
606  $item = new ilCombinationInputGUI($caption, $id);
607  $combi_item = new ilDurationInputGUI("", $id . "_from");
608  $combi_item->setShowMonths(false);
609  $combi_item->setShowDays(true);
610  $combi_item->setShowSeconds(true);
611  $item->addCombinationItem("from", $combi_item, $lng->txt("from"));
612  $combi_item = new ilDurationInputGUI("", $id . "_to");
613  $combi_item->setShowMonths(false);
614  $combi_item->setShowDays(true);
615  $combi_item->setShowSeconds(true);
616  $item->addCombinationItem("to", $combi_item, $lng->txt("to"));
617  $item->setComparisonMode(ilCombinationInputGUI::COMPARISON_ASCENDING);
618  break;
619 
620  default:
621  return null;
622  }
623 
624  $this->addFilterItem($item, $a_optional);
625  $item->readFromSession();
626  return $item;
627  }
This file is part of ILIAS, a powerful learning management system published by ILIAS open source e-Le...
This class represents a selection list property in a property form.
txt(string $a_topic, string $a_default_lang_fallback_mod="")
gets the text for a given topic if the topic is not in the list, the topic itself with "-" will be re...
addFilterItem(ilTableFilterItem $a_input_item, bool $a_optional=false)
loadLanguageModule(string $a_module)
Load language module.
ilLanguage $lng
This class represents a date/time property in a property form.
global $DIC
Definition: shib_login.php:25
getInstalledLanguages()
Get installed languages.
This file is part of ILIAS, a powerful learning management system published by ILIAS open source e-Le...
+ Here is the call graph for this function:
+ Here is the caller graph for this function:

◆ addHeaderCommand()

ilTable2GUI::addHeaderCommand ( string  $a_href,
string  $a_text,
string  $a_target = "",
string  $a_img = "" 
)

Definition at line 946 of file class.ilTable2GUI.php.

951  : void {
952  $this->header_commands[] = array("href" => $a_href, "text" => $a_text,
953  "target" => $a_target, "img" => $a_img);
954  }

◆ addHiddenInput()

ilTable2GUI::addHiddenInput ( string  $a_name,
string  $a_value 
)

◆ addMultiCommand()

ilTable2GUI::addMultiCommand ( string  $a_cmd,
string  $a_text 
)

Definition at line 936 of file class.ilTable2GUI.php.

Referenced by ilLPObjectStatisticsAdminTableGUI\__construct(), ilMMItemTranslationTableGUI\__construct(), ilSurveyCodesTableGUI\__construct(), ilCronManagerTableGUI\__construct(), ilPageMultiLangTableGUI\__construct(), ilCourseGroupingTableGUI\__construct(), ilCourseStartObjectsTableGUI\__construct(), ilStudyProgrammeMailMemberSearchTableGUI\__construct(), ilTestPersonalDefaultSettingsTableGUI\__construct(), ilCategoryAssignRoleTableGUI\__construct(), ilSurveyQuestionPoolExportTableGUI\__construct(), ilContainerStartObjectsTableGUI\__construct(), ilSurveyMaintenanceTableGUI\__construct(), ilRoleAdoptPermissionTableGUI\__construct(), ilMobSubtitleTableGUI\__construct(), ilPCIIMPopupTableGUI\__construct(), ilUploadDirFilesTableGUI\__construct(), ilMemberExportFileTableGUI\__construct(), ilPortfolioRoleAssignmentTableGUI\__construct(), ilStudyProgrammeAutoCategoriesTableGUI\__construct(), ilStudyProgrammeAutoMembershipsTableGUI\__construct(), SurveyConstraintsTableGUI\__construct(), ilSurveyAppraiseesTableGUI\__construct(), ilHelpTooltipTableGUI\__construct(), ilECSCategoryMappingTableGUI\__construct(), ilPCGridCellTableGUI\__construct(), ilPCFileListTableGUI\__construct(), ilClipboardTableGUI\__construct(), ilPCTabsTableGUI\__construct(), ilExcCriteriaTableGUI\__construct(), ilCalendarSharedListTableGUI\__construct(), ilLMBlockedUsersTableGUI\__construct(), ilLMPagesTableGUI\__construct(), ilWikiPageTemplatesTableGUI\__construct(), ilObjectCustomUserFieldsTableGUI\__construct(), ilExcDeliveredFilesTableGUI\__construct(), ilExcCriteriaCatalogueTableGUI\__construct(), ilSysStyleCatAssignmentTableGUI\__construct(), ilPageHistoryTableGUI\__construct(), ilNewItemGroupTableGUI\__construct(), ilContributorTableGUI\__construct(), ilSCORM2004TrackingTableGUI\__construct(), ilDclFieldListTableGUI\__construct(), ilSurveyQuestionTableGUI\__construct(), ilHelpModuleTableGUI\__construct(), ilPageLayoutTableGUI\__construct(), ilPCIIMOverlaysTableGUI\__construct(), ilCourseGroupingAssignmentTableGUI\__construct(), ilRecommendedContentRoleTableGUI\__construct(), ilLuceneAdvancedSearchActivationTableGUI\__construct(), ilMailSearchObjectsTableGUI\__construct(), ilSurveyQuestionblockbrowserTableGUI\__construct(), ilImportantPagesTableGUI\__construct(), ilForumNotificationTableGUI\__construct(), ilAssignedUsersTableGUI\__construct(), ilRoleAssignmentTableGUI\__construct(), ilParticipantsPerAssignmentTableGUI\__construct(), ilContentStylesTableGUI\__construct(), ilSurveyQuestionbrowserTableGUI\__construct(), ilLDAPRoleMappingTableGUI\__construct(), ilLPObjectStatisticsTypesTableGUI\__construct(), ilBiblTranslationTableGUI\__construct(), ilStyleMediaQueryTableGUI\__construct(), ilTaxonomyTableGUI\__construct(), ilSurveyQuestionsTableGUI\__construct(), ilCalendarSharedRoleListTableGUI\__construct(), ilCalendarSharedUserListTableGUI\__construct(), ilMailTemplateTableGUI\__construct(), ilConsultationHoursTableGUI\__construct(), ilCourseObjectivesTableGUI\__construct(), ilRepositoryObjectResultTableGUI\__construct(), ilStyleColorTableGUI\__construct(), ilCalendarAppointmentsTableGUI\__construct(), ilTableTemplatesTableGUI\__construct(), ilContSkillMemberTableGUI\__construct(), ilBookingAssignParticipantsTableGUI\__construct(), ilCustomUserFieldSettingsTableGUI\__construct(), ilAccessibilityDocumentTableGUI\__construct(), ilCalendarManageTableGUI\__construct(), ilContSkillTableGUI\__construct(), ilGroupParticipantsTableGUI\__construct(), ilBuddySystemRelationsTableGUI\__construct(), ilExAssignmentTeamTableGUI\__construct(), ilCourseParticipantsTableGUI\__construct(), ilCalendarInboxSharedTableGUI\__construct(), ilSubscriberTableGUI\__construct(), ilRegistrationCodesTableGUI\__construct(), ilSkillLevelTableGUI\__construct(), ilSkillProfileLevelsTableGUI\__construct(), ilWebResourceEditableLinkTableGUI\__construct(), ilStyleImageTableGUI\__construct(), ilMailSearchObjectMembershipsTableGUI\__construct(), ilWaitingListTableGUI\__construct(), ilLPProgressTableGUI\__construct(), ilWebResourceLinkTableGUI\__construct(), ilContProfileTableGUI\__construct(), ILIAS\Style\Content\CharacteristicTableGUI\__construct(), ilFileVersionsTableGUI\__construct(), ilSkillCatTableGUI\__construct(), ilFileSystemTableGUI\__construct(), ilExerciseSubmissionTableGUI\__construct(), ilTrMatrixTableGUI\__construct(), ilMediaPoolTableGUI\__construct(), ilBookingReservationsTableGUI\__construct(), ilQuestionBrowserTableGUI\__construct(), ilTrObjectUsersPropsTableGUI\__construct(), ilExportTableGUI\addCustomMultiCommand(), ilStudyProgrammeMembersTableGUI\addMultiCommands(), ilCalendarRecurrenceTableGUI\init(), ilUserClipboardTableGUI\init(), ilUserExportFileTableGUI\init(), ilLPObjectStatisticsTableGUI\init(), ilAdvancedMDRecordLanguageTableGUI\init(), ilLPObjectStatisticsDailyTableGUI\init(), ilTrashTableGUI\init(), ilLPObjectStatisticsLPTableGUI\init(), ilSessionParticipantsTableGUI\init(), ilLOTestAssignmentTableGUI\init(), ilRoleTableGUI\init(), ilImageMapTableGUI\initActions(), ilAssQuestionHintsTableGUI\initAdministrationCommands(), ilMMItemTranslationTableGUI\initCommands(), ilLTIConsumerProviderTableGUI\initCommands(), ilLearningSequenceParticipantsTableGUI\initForm(), ilExportTableGUI\initMultiCommands(), ilRepositoryUserResultTableGUI\initMultiCommands(), ilConsultationHourBookingTableGUI\initTable(), ilSCORMTrackingUsersTableGUI\initTable(), ilConditionHandlerTableGUI\initTable(), ilLPCollectionSettingsTableGUI\initTable(), ilForumTopicTableGUI\initTopicsOverviewTable(), ilLPCollectionSettingsTableGUI\parse(), ilObjRoleGUI\permObject(), ilObjectTranslation2TableGUI\prepareOutput(), ilObjectTranslationTableGUI\prepareOutput(), ilMultilingualismTableGUI\prepareOutput(), and ilMediaPoolTableGUI\prepareOutput().

936  : void
937  {
938  $this->multi[] = array("cmd" => $a_cmd, "text" => $a_text);
939  }
+ Here is the caller graph for this function:

◆ addMultiItemSelectionButton()

ilTable2GUI::addMultiItemSelectionButton ( string  $a_sel_var,
array  $a_options,
string  $a_cmd,
string  $a_text,
string  $a_default_selection = '' 
)
Parameters
string$a_sel_varselection input variable name
array$a_optionsselection options ("value" => text")
string$a_cmdcommand
string$a_textbutton text
string$a_default_selection
Returns
void

Definition at line 920 of file class.ilTable2GUI.php.

References addHiddenInput().

Referenced by ilCourseParticipantsGroupsTableGUI\__construct(), and ilRepositoryUserResultTableGUI\initMultiCommands().

926  : void {
927  $this->mi_sel_buttons[] = array("sel_var" => $a_sel_var, "options" => $a_options, "selected" => $a_default_selection, "cmd" => $a_cmd, "text" => $a_text);
928  $this->addHiddenInput("cmd_sv[" . $a_cmd . "]", $a_sel_var);
929  }
addHiddenInput(string $a_name, string $a_value)
+ Here is the call graph for this function:
+ Here is the caller graph for this function:

◆ clearCommandButtons()

ilTable2GUI::clearCommandButtons ( )

Definition at line 891 of file class.ilTable2GUI.php.

Referenced by ilObjectCustomUserFieldsTableGUI\parse().

891  : void
892  {
893  $this->buttons = array();
894  }
+ Here is the caller graph for this function:

◆ dataExists()

◆ deleteTemplate()

ilTable2GUI::deleteTemplate ( string  $a_name)

Definition at line 2581 of file class.ilTable2GUI.php.

References $DIC, ANONYMOUS_USER_ID, getContext(), and ilLegacyFormElementsUtil\prepareFormOutput().

Referenced by fillFooter().

2581  : bool
2582  {
2583  global $DIC;
2584 
2585  $ilUser = $DIC->user();
2586 
2587  $a_name = ilLegacyFormElementsUtil::prepareFormOutput($a_name, true);
2588 
2589  if (trim($a_name) && $this->getContext() != "" && is_object($ilUser) && $ilUser->getId() != ANONYMOUS_USER_ID) {
2590  $storage = new ilTableTemplatesStorage();
2591  $storage->delete($this->getContext(), $ilUser->getId(), $a_name);
2592  return true;
2593  }
2594  return false;
2595  }
const ANONYMOUS_USER_ID
Definition: constants.php:27
static prepareFormOutput($a_str, bool $a_strip=false)
This file is part of ILIAS, a powerful learning management system published by ILIAS open source e-Le...
global $DIC
Definition: shib_login.php:25
+ Here is the call graph for this function:
+ Here is the caller graph for this function:

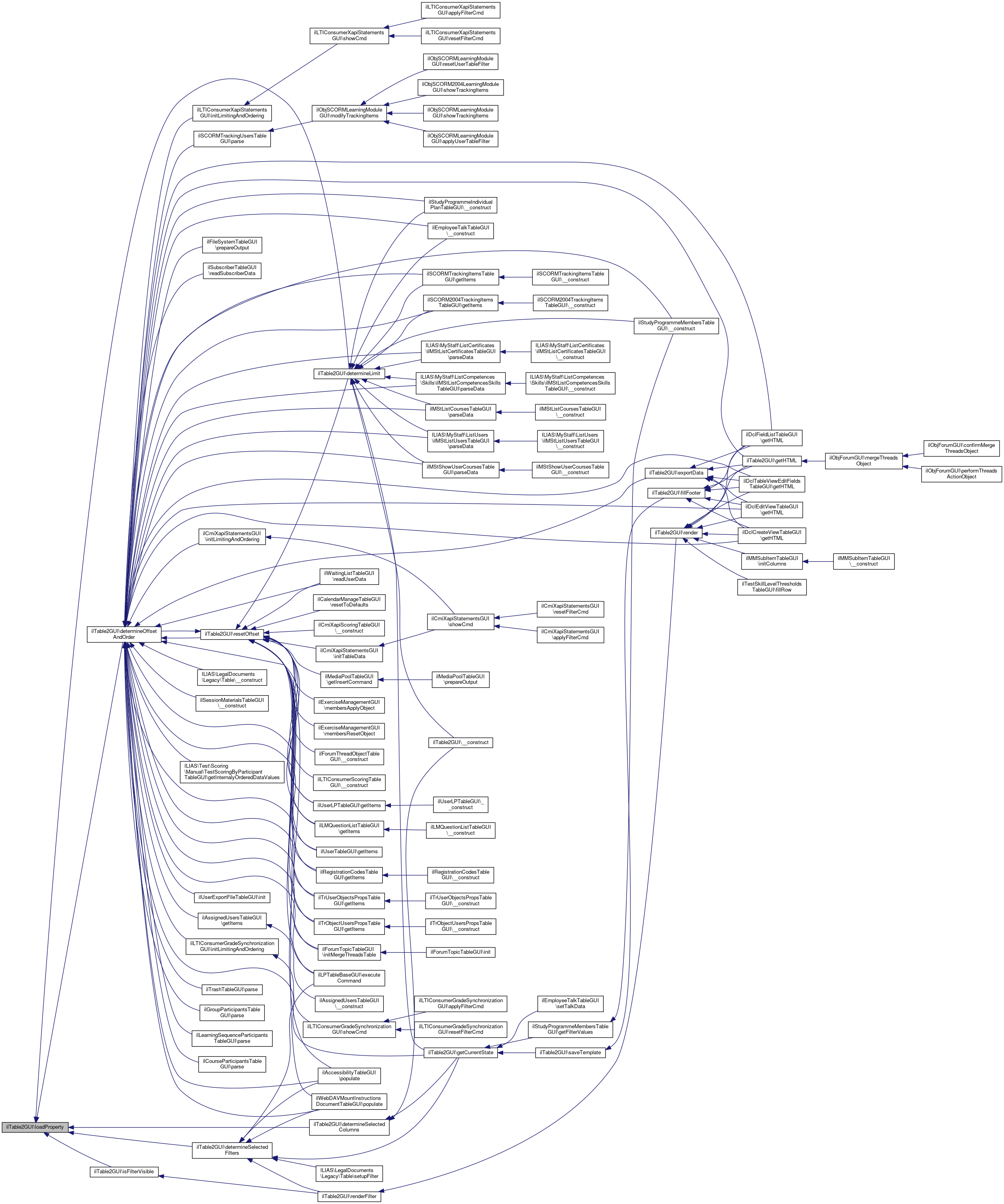
◆ determineLimit()

ilTable2GUI::determineLimit ( )

Definition at line 217 of file class.ilTable2GUI.php.

References $DIC, ilTableGUI\$limit, ILIAS\Repository\int(), loadProperty(), resetOffset(), setLimit(), and storeProperty().

Referenced by ilStudyProgrammeIndividualPlanTableGUI\__construct(), ilStudyProgrammeMembersTableGUI\__construct(), ilEmployeeTalkTableGUI\__construct(), __construct(), getCurrentState(), ilSCORMTrackingItemsTableGUI\getItems(), ilSCORM2004TrackingItemsTableGUI\getItems(), ILIAS\MyStaff\ListCertificates\ilMStListCertificatesTableGUI\parseData(), ILIAS\MyStaff\ListCompetences\Skills\ilMStListCompetencesSkillsTableGUI\parseData(), ilMStListCoursesTableGUI\parseData(), ILIAS\MyStaff\ListUsers\ilMStListUsersTableGUI\parseData(), and ilMStShowUserCoursesTableGUI\parseData().

217  : void
218  {
219  global $DIC;
220 
221  $ilUser = null;
222  if (isset($DIC["ilUser"])) {
223  $ilUser = $DIC["ilUser"];
224  }
225 
226  if ($this->limit_determined) {
227  return;
228  }
229 
230  $limit = 0;
231  if (isset($this->table_request) && !is_null($this->table_request->getRows($this->prefix))) {
232  $this->storeProperty("rows", $this->table_request->getRows($this->prefix));
233  $limit = $this->table_request->getRows($this->prefix) ?? 0;
234  $this->resetOffset();
235  }
236 
237  if ($limit == 0) {
238  $rows = (int) $this->loadProperty("rows");
239  if ($rows > 0) {
240  $limit = $rows;
241  } else {
242  $limit = 40;
243  }
244  }
245 
246  $this->setLimit($limit);
247  $this->limit_determined = true;
248  }
loadProperty(string $type)
resetOffset(bool $a_in_determination=false)
global $DIC
Definition: shib_login.php:25
setLimit(int $a_limit=0, int $a_default_limit=0)
storeProperty(string $type, string $value)
+ Here is the call graph for this function:
+ Here is the caller graph for this function:

◆ determineOffsetAndOrder()

ilTable2GUI::determineOffsetAndOrder ( bool  $a_omit_offset = false)

Definition at line 1184 of file class.ilTable2GUI.php.

References $DIC, $requested_nav_par, $requested_nav_par1, $requested_nav_par2, ANONYMOUS_USER_ID, getDefaultOrderDirection(), getDefaultOrderField(), getExternalSegmentation(), getId(), ILIAS\Repository\int(), loadProperty(), resetOffset(), ilTableGUI\setOffset(), ilTableGUI\setOrderDirection(), and setOrderField().

Referenced by ilStudyProgrammeIndividualPlanTableGUI\__construct(), ilStudyProgrammeMembersTableGUI\__construct(), ILIAS\LegalDocuments\Legacy\Table\__construct(), ilEmployeeTalkTableGUI\__construct(), ilSessionMaterialsTableGUI\__construct(), ilLPTableBaseGUI\executeCommand(), exportData(), getCurrentState(), ilDclEditViewTableGUI\getHTML(), ilDclCreateViewTableGUI\getHTML(), ilDclTableViewEditFieldsTableGUI\getHTML(), ilDclFieldListTableGUI\getHTML(), getHTML(), ILIAS\Test\Scoring\Manual\TestScoringByParticipantTableGUI\getInternalyOrderedDataValues(), ilUserLPTableGUI\getItems(), ilLMQuestionListTableGUI\getItems(), ilRegistrationCodesTableGUI\getItems(), ilAssignedUsersTableGUI\getItems(), ilSCORMTrackingItemsTableGUI\getItems(), ilSCORM2004TrackingItemsTableGUI\getItems(), ilTrUserObjectsPropsTableGUI\getItems(), ilTrObjectUsersPropsTableGUI\getItems(), ilUserTableGUI\getItems(), ilUserExportFileTableGUI\init(), ilCmiXapiStatementsGUI\initLimitingAndOrdering(), ilLTIConsumerGradeSynchronizationGUI\initLimitingAndOrdering(), ilLTIConsumerXapiStatementsGUI\initLimitingAndOrdering(), ilForumTopicTableGUI\initMergeThreadsTable(), ilSCORMTrackingUsersTableGUI\parse(), ilTrashTableGUI\parse(), ilGroupParticipantsTableGUI\parse(), ilLearningSequenceParticipantsTableGUI\parse(), ilCourseParticipantsTableGUI\parse(), ILIAS\MyStaff\ListCompetences\Skills\ilMStListCompetencesSkillsTableGUI\parseData(), ILIAS\MyStaff\ListCertificates\ilMStListCertificatesTableGUI\parseData(), ilMStListCoursesTableGUI\parseData(), ILIAS\MyStaff\ListUsers\ilMStListUsersTableGUI\parseData(), ilMStShowUserCoursesTableGUI\parseData(), ilAccessibilityTableGUI\populate(), ilWebDAVMountInstructionsDocumentTableGUI\populate(), ilFileSystemTableGUI\prepareOutput(), ilSubscriberTableGUI\readSubscriberData(), ilWaitingListTableGUI\readUserData(), and resetOffset().

1184  : void
1185  {
1186  global $DIC;
1187 
1188  $ilUser = null;
1189  if (isset($DIC["ilUser"])) {
1190  $ilUser = $DIC["ilUser"];
1191  }
1192 
1193  if ($this->nav_determined) {
1194  return;
1195  }
1196 
1197  if ($this->requested_nav_par1 != "") {
1198  if ($this->requested_nav_par1 != ($this->requested_nav_par ?? "")) {
1199  $this->nav_value = $this->requested_nav_par1;
1200  } elseif (
1201  $this->requested_nav_par2 != "" &&
1202  $this->requested_nav_par2 != $this->requested_nav_par
1203  ) {
1204  $this->nav_value = $this->requested_nav_par2;
1205  }
1206  } elseif ($this->requested_nav_par != "") {
1207  $this->nav_value = $this->requested_nav_par;
1208  }
1209 
1210  if ($this->nav_value == "" && $this->getId() != "" && $ilUser->getId() != ANONYMOUS_USER_ID) {
1211  $order = $this->loadProperty("order");
1212  if (in_array($order, $this->sortable_fields)) {
1213  $direction = $this->loadProperty("direction");
1214  } else {
1215  $direction = $this->getDefaultOrderDirection();
1216  }
1217  // get order and direction from db
1218  $this->nav_value =
1219  $order . ":" .
1220  $direction . ":" .
1221  $this->loadProperty("offset");
1222  }
1223  $nav = explode(":", $this->nav_value);
1224 
1225  // $nav[0] is order by
1226  $req_order_field = $nav[0] ?? "";
1227  $req_order_dir = $nav[1] ?? "";
1228  $req_offset = (int) ($nav[2] ?? 0);
1229  $this->setOrderField(($req_order_field != "") ? $req_order_field : $this->getDefaultOrderField());
1230  $this->setOrderDirection(($req_order_dir != "") ? $req_order_dir : $this->getDefaultOrderDirection());
1231 
1232  if (!$a_omit_offset) {
1233  // #8904: offset must be discarded when no limit is given
1234  if (!$this->getExternalSegmentation() && $this->limit_determined && $this->limit == 9999) {
1235  $this->resetOffset(true);
1236  } elseif (!$this->getExternalSegmentation() && $req_offset >= $this->max_count) {
1237  $this->resetOffset(true);
1238  } else {
1239  $this->setOffset($req_offset);
1240  }
1241  }
1242 
1243  if (!$a_omit_offset) {
1244  $this->nav_determined = true;
1245  }
1246  }
setOffset(int $a_offset)
set dataset offset
const ANONYMOUS_USER_ID
Definition: constants.php:27
string $requested_nav_par2
loadProperty(string $type)
string $requested_nav_par1
resetOffset(bool $a_in_determination=false)
setOrderDirection(string $a_order_direction)
global $DIC
Definition: shib_login.php:25
setOrderField(string $a_order_field)
string $requested_nav_par
+ Here is the call graph for this function:
+ Here is the caller graph for this function:

◆ determineSelectedColumns()

ilTable2GUI::determineSelectedColumns ( )

Definition at line 259 of file class.ilTable2GUI.php.

References $c, getId(), getSelectableColumns(), loadProperty(), and storeProperty().

Referenced by __construct(), and getCurrentState().

259  : void
260  {
261  if ($this->columns_determined) {
262  return;
263  }
264 
265  $old_sel = $this->loadProperty("selfields");
266  $sel_fields = [];
267  $stored = false;
268  if ($old_sel != "") {
269  $sel_fields = unserialize((string) $old_sel);
270  $stored = true;
271  }
272  if (!is_array($sel_fields)) {
273  $stored = false;
274  $sel_fields = array();
275  }
276 
277  $this->selected_columns = array();
278  $set = false;
279 
280  $fsh = false;
281  $fs = [];
282  if (isset($this->table_request)) {
283  $fs = $this->table_request->getFS($this->getId());
284  $fsh = $this->table_request->getFSH($this->getId());
285  }
286 
287  foreach ($this->getSelectableColumns() as $k => $c) {
288  $this->selected_column[$k] = false;
289 
290  $new_column = (!isset($sel_fields[$k]));
291 
292  if ($fsh) {
293  $set = true;
294  if (in_array($k, $fs)) {
295  $this->selected_column[$k] = true;
296  }
297  } elseif ($stored && !$new_column) { // take stored values
298  $this->selected_column[$k] = $sel_fields[$k];
299  } else { // take default values
300  if ($new_column) {
301  $set = true;
302  }
303  if (isset($c["default"]) && $c["default"]) {
304  $this->selected_column[$k] = true;
305  }
306  }
307 
308  // Optional filters
309  $ff = [];
310  if (isset($this->table_request)) {
311  $ff = $this->table_request->getFF($this->getId());
312  }
313  if (count($ff) > 0) {
314  $set = true;
315  if (in_array($k, $ff)) {
316  $this->selected_column[$k] = true;
317  }
318  }
319  }
320 
321  if ($old_sel != serialize($this->selected_column) && $set) {
322  $this->storeProperty("selfields", serialize($this->selected_column));
323  }
324 
325  $this->columns_determined = true;
326  }
getSelectableColumns()
Get selectable columns.
loadProperty(string $type)
$c
Definition: deliver.php:9
storeProperty(string $type, string $value)
+ Here is the call graph for this function:
+ Here is the caller graph for this function:

◆ determineSelectedFilters()

ilTable2GUI::determineSelectedFilters ( )

Definition at line 691 of file class.ilTable2GUI.php.

References getFilterItems(), loadProperty(), and storeProperty().

Referenced by ilLPTableBaseGUI\executeCommand(), getCurrentState(), ilAccessibilityTableGUI\populate(), ilWebDAVMountInstructionsDocumentTableGUI\populate(), renderFilter(), and ILIAS\LegalDocuments\Legacy\Table\setupFilter().

691  : void
692  {
693  if ($this->filters_determined) {
694  return;
695  }
696 
697  $old_sel = $this->loadProperty("selfilters");
698  $stored = false;
699  $sel_filters = null;
700  if ($old_sel != "") {
701  $sel_filters =
702  unserialize((string) $old_sel);
703  $stored = true;
704  }
705  if (!is_array($sel_filters)) {
706  $stored = false;
707  $sel_filters = array();
708  }
709 
710  $this->selected_filter = array();
711  $set = false;
712  foreach ($this->getFilterItems(true) as $item) {
713  $k = $item->getPostVar();
714 
715  $this->selected_filter[$k] = false;
716 
717  if ($this->table_request->getFSF($this->getId())) {
718  $set = true;
719  if (in_array($k, $this->table_request->getFF($this->getId()))) {
720  $this->selected_filter[$k] = true;
721  } else {
722  $item->setValue(null);
723  $item->writeToSession();
724  }
725  } elseif ($stored) { // take stored values
726  $this->selected_filter[$k] = $sel_filters[$k] ?? "";
727  }
728  }
729 
730  if ($old_sel != serialize($this->selected_filter) && $set) {
731  $this->storeProperty("selfilters", serialize($this->selected_filter));
732  }
733 
734  $this->filters_determined = true;
735  }
loadProperty(string $type)
getFilterItems(bool $a_optionals=false)
storeProperty(string $type, string $value)
+ Here is the call graph for this function:
+ Here is the caller graph for this function:

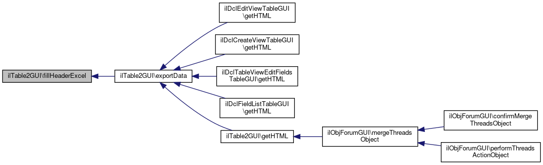
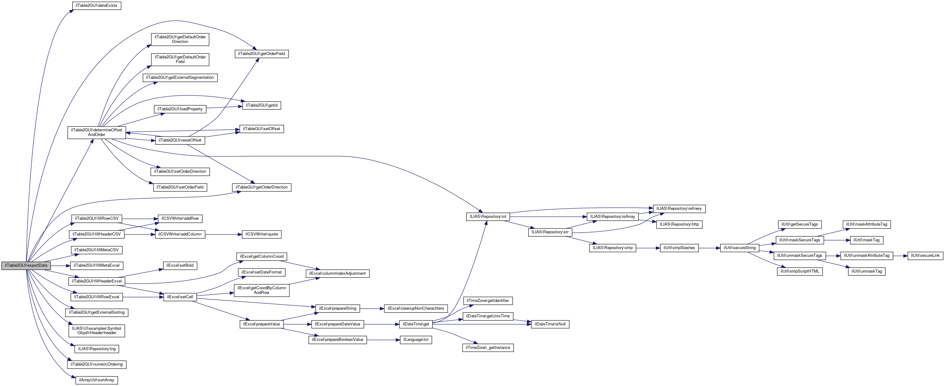
◆ exportData()

ilTable2GUI::exportData ( int  $format,
bool  $send = false 
)

Export and optionally send current table data.

Definition at line 2649 of file class.ilTable2GUI.php.

References $filename, dataExists(), determineOffsetAndOrder(), exit, fillHeaderCSV(), fillHeaderExcel(), fillMetaCSV(), fillMetaExcel(), fillRowCSV(), fillRowExcel(), getExternalSorting(), ilTableGUI\getOrderDirection(), getOrderField(), ILIAS\UI\examples\Symbol\Glyph\Header\header(), ILIAS\Repository\lng(), numericOrdering(), and ilArrayUtil\sortArray().

Referenced by ilDclEditViewTableGUI\getHTML(), ilDclCreateViewTableGUI\getHTML(), ilDclTableViewEditFieldsTableGUI\getHTML(), ilDclFieldListTableGUI\getHTML(), and getHTML().

2649  : void
2650  {
2651  if ($this->dataExists()) {
2652  // #9640: sort
2653  if (!$this->getExternalSorting() && $this->enabled["sort"]) {
2654  $this->determineOffsetAndOrder(true);
2655 
2656  $this->row_data = ilArrayUtil::sortArray(
2657  $this->row_data,
2658  $this->getOrderField(),
2659  $this->getOrderDirection(),
2660  $this->numericOrdering($this->getOrderField())
2661  );
2662  }
2663 
2664  $filename = "export";
2665  switch ($format) {
2666  case self::EXPORT_EXCEL:
2667  $excel = new ilExcel();
2668  $excel->addSheet($this->title
2669  ?: $this->lng->txt("export"));
2670  $row = 1;
2671 
2672  ob_start();
2673  $this->fillMetaExcel($excel, $row); // row must be increment in fillMetaExcel()! (optional method)
2674 
2675  // #14813
2676  $pre = $row;
2677  $this->fillHeaderExcel($excel, $row); // row should NOT be incremented in fillHeaderExcel()! (required method)
2678  if ($pre == $row) {
2679  $row++;
2680  }
2681 
2682  foreach ($this->row_data as $set) {
2683  $this->fillRowExcel($excel, $row, $set);
2684  $row++; // #14760
2685  }
2686  ob_end_clean();
2687 
2688  if ($send) {
2689  $excel->sendToClient($filename);
2690  } else {
2691  $excel->writeToFile($filename);
2692  }
2693  break;
2694 
2695  case self::EXPORT_CSV:
2696  $csv = new ilCSVWriter();
2697  $csv->setSeparator(";");
2698 
2699  ob_start();
2700  $this->fillMetaCSV($csv);
2701  $this->fillHeaderCSV($csv);
2702  foreach ($this->row_data as $set) {
2703  $this->fillRowCSV($csv, $set);
2704  }
2705  ob_end_clean();
2706 
2707  if ($send) {
2708  $filename .= ".csv";
2709  header("Content-type: text/comma-separated-values");
2710  header("Content-Disposition: attachment; filename=\"" . $filename . "\"");
2711  header("Expires: 0");
2712  header("Cache-Control: must-revalidate, post-check=0,pre-check=0");
2713  header("Pragma: public");
2714  echo $csv->getCSVString();
2715  } else {
2716  file_put_contents($filename, $csv->getCSVString());
2717  }
2718  break;
2719  }
2720 
2721  if ($send) {
2722  exit();
2723  }
2724  }
2725  }
numericOrdering(string $a_field)
Should this field be sorted numeric?
fillMetaCSV(ilCSVWriter $a_csv)
Add meta information to csv export.
This file is part of ILIAS, a powerful learning management system published by ILIAS open source e-Le...
fillRowCSV(ilCSVWriter $a_csv, array $a_set)
CSV Version of Fill Row.
fillMetaExcel(ilExcel $a_excel, int &$a_row)
Add meta information to excel export.
fillRowExcel(ilExcel $a_excel, int &$a_row, array $a_set)
Excel Version of Fill Row.
fillHeaderCSV(ilCSVWriter $a_csv)
CSV Version of Fill Header.
$filename
Definition: buildRTE.php:78
fillHeaderExcel(ilExcel $a_excel, int &$a_row)
Excel Version of Fill Header.
header()
expected output: > ILIAS shows the rendered Component.
Definition: header.php:13
determineOffsetAndOrder(bool $a_omit_offset=false)
static sortArray(array $array, string $a_array_sortby_key, string $a_array_sortorder="asc", bool $a_numeric=false, bool $a_keep_keys=false)
+ Here is the call graph for this function:
+ Here is the caller graph for this function:

◆ fillActionRow()

ilTable2GUI::fillActionRow ( )

Definition at line 2149 of file class.ilTable2GUI.php.

References ilTableGUI\$lng, $txt, dataExists(), ilLegacyFormElementsUtil\formSelect(), ilUtil\getImagePath(), getTopCommands(), and ilLanguage\txt().

Referenced by ilDclEditViewTableGUI\getHTML(), ilDclCreateViewTableGUI\getHTML(), ilDclTableViewEditFieldsTableGUI\getHTML(), ilDclFieldListTableGUI\getHTML(), and getHTML().

2149  : void
2150  {
2151  $lng = $this->lng;
2152 
2153  // action row
2154  $action_row = false;
2155  $arrow = false;
2156  $txt = "";
2157  $cmd = "";
2158 
2159  // add selection buttons
2160  if (count($this->sel_buttons) > 0) {
2161  foreach ($this->sel_buttons as $button) {
2162  $this->tpl->setCurrentBlock("sel_button");
2163  $this->tpl->setVariable(
2164  "SBUTTON_SELECT",
2166  $button["selected"],
2167  $button["sel_var"],
2168  $button["options"],
2169  false,
2170  true
2171  )
2172  );
2173  $this->tpl->setVariable("SBTN_NAME", $button["cmd"]);
2174  $this->tpl->setVariable("SBTN_VALUE", $button["text"]);
2175  $this->tpl->parseCurrentBlock();
2176 
2177  if ($this->getTopCommands()) {
2178  $this->tpl->setCurrentBlock("sel_top_button");
2179  $this->tpl->setVariable(
2180  "SBUTTON_SELECT",
2182  $button["selected"],
2183  $button["sel_var"],
2184  $button["options"],
2185  false,
2186  true
2187  )
2188  );
2189  $this->tpl->setVariable("SBTN_NAME", $button["cmd"]);
2190  $this->tpl->setVariable("SBTN_VALUE", $button["text"]);
2191  $this->tpl->parseCurrentBlock();
2192  }
2193  }
2194  $buttons = true;
2195  $action_row = true;
2196  }
2197  $this->sel_buttons[] = array("options" => [], "cmd" => '', "text" => '');
2198 
2199  // add buttons
2200  if (count($this->buttons) > 0) {
2201  foreach ($this->buttons as $button) {
2202  if (!is_array($button)) {
2203  if ($button instanceof ilButtonBase) {
2204  $this->tpl->setVariable('BUTTON_OBJ', $button->render());
2205 
2206  // this will remove id - should be unique
2207  $button = clone $button;
2208 
2209  $this->tpl->setVariable('BUTTON_TOP_OBJ', $button->render());
2210  }
2211  continue;
2212  }
2213 
2214  if (strlen($button['onclick'])) {
2215  $this->tpl->setCurrentBlock('cmdonclick');
2216  $this->tpl->setVariable('CMD_ONCLICK', $button['onclick']);
2217  $this->tpl->parseCurrentBlock();
2218  }
2219  $this->tpl->setCurrentBlock("plain_button");
2220  if ($button["id"] != "") {
2221  $this->tpl->setVariable("PBID", ' id="' . $button["id"] . '" ');
2222  }
2223  if ($button["class"] != "") {
2224  $this->tpl->setVariable("PBBT_CLASS", ' ' . $button["class"]);
2225  }
2226  $this->tpl->setVariable("PBTN_NAME", $button["cmd"]);
2227  $this->tpl->setVariable("PBTN_VALUE", $button["text"]);
2228  $this->tpl->parseCurrentBlock();
2229 
2230  if ($this->getTopCommands()) {
2231  if (strlen($button['onclick'])) {
2232  $this->tpl->setCurrentBlock('top_cmdonclick');
2233  $this->tpl->setVariable('CMD_ONCLICK', $button['onclick']);
2234  $this->tpl->parseCurrentBlock();
2235  }
2236  $this->tpl->setCurrentBlock("plain_top_button");
2237  $this->tpl->setVariable("PBTN_NAME", $button["cmd"]);
2238  $this->tpl->setVariable("PBTN_VALUE", $button["text"]);
2239  if ($button["class"] != "") {
2240  $this->tpl->setVariable("PBBT_CLASS", ' ' . $button["class"]);
2241  }
2242  $this->tpl->parseCurrentBlock();
2243  }
2244  }
2245 
2246  $buttons = true;
2247  $action_row = true;
2248  }
2249 
2250  // multi selection
2251  if (count($this->mi_sel_buttons)) {
2252  foreach ($this->mi_sel_buttons as $button) {
2253  $this->tpl->setCurrentBlock("mi_sel_button");
2254  $this->tpl->setVariable(
2255  "MI_BUTTON_SELECT",
2257  $button["selected"],
2258  $button["sel_var"],
2259  $button["options"],
2260  false,
2261  true
2262  )
2263  );
2264  $this->tpl->setVariable("MI_BTN_NAME", $button["cmd"]);
2265  $this->tpl->setVariable("MI_BTN_VALUE", $button["text"]);
2266  $this->tpl->parseCurrentBlock();
2267 
2268  if ($this->getTopCommands()) {
2269  $this->tpl->setCurrentBlock("mi_top_sel_button");
2270  $this->tpl->setVariable(
2271  "MI_BUTTON_SELECT",
2273  $button["selected"],
2274  $button["sel_var"] . "_2",
2275  $button["options"],
2276  false,
2277  true
2278  )
2279  );
2280  $this->tpl->setVariable("MI_BTN_NAME", $button["cmd"]);
2281  $this->tpl->setVariable("MI_BTN_VALUE", $button["text"]);
2282  $this->tpl->parseCurrentBlock();
2283  }
2284  }
2285  $arrow = true;
2286  $action_row = true;
2287  }
2288 
2289 
2290  if (count($this->multi) > 1 && $this->dataExists()) {
2291  if ($this->enable_command_for_all && $this->max_count <= self::getAllCommandLimit()) {
2292  $this->tpl->setCurrentBlock("tbl_cmd_select_all");
2293  $this->tpl->setVariable("TXT_SELECT_CMD_ALL", $lng->txt("all_objects"));
2294  $this->tpl->parseCurrentBlock();
2295  }
2296 
2297  $this->tpl->setCurrentBlock("tbl_cmd_select");
2298  $sel = array();
2299  foreach ($this->multi as $mc) {
2300  $sel[$mc["cmd"]] = $mc["text"];
2301  }
2302  $this->tpl->setVariable(
2303  "SELECT_CMDS",
2304  ilLegacyFormElementsUtil::formSelect("", "selected_cmd", $sel, false, true)
2305  );
2306  $this->tpl->setVariable("TXT_EXECUTE", $lng->txt("execute"));
2307  $this->tpl->parseCurrentBlock();
2308  $arrow = true;
2309  $action_row = true;
2310 
2311  if ($this->getTopCommands()) {
2312  if ($this->enable_command_for_all && $this->max_count <= self::getAllCommandLimit()) {
2313  $this->tpl->setCurrentBlock("tbl_top_cmd_select_all");
2314  $this->tpl->setVariable("TXT_SELECT_CMD_ALL", $lng->txt("all_objects"));
2315  $this->tpl->parseCurrentBlock();
2316  }
2317 
2318  $this->tpl->setCurrentBlock("tbl_top_cmd_select");
2319  $sel = array();
2320  foreach ($this->multi as $mc) {
2321  $sel[$mc["cmd"]] = $mc["text"];
2322  }
2323  $this->tpl->setVariable(
2324  "SELECT_CMDS",
2325  ilLegacyFormElementsUtil::formSelect("", "selected_cmd2", $sel, false, true)
2326  );
2327  $this->tpl->setVariable("TXT_EXECUTE", $lng->txt("execute"));
2328  $this->tpl->parseCurrentBlock();
2329  }
2330  } elseif (count($this->multi) == 1 && $this->dataExists()) {
2331  $this->tpl->setCurrentBlock("tbl_single_cmd");
2332  foreach ($this->multi as $mc) {
2333  $cmd = $mc['cmd'];
2334  $txt = $mc['text'];
2335  }
2336  $this->tpl->setVariable("TXT_SINGLE_CMD", $txt);
2337  $this->tpl->setVariable("SINGLE_CMD", $cmd);
2338  $this->tpl->parseCurrentBlock();
2339  $arrow = true;
2340  $action_row = true;
2341 
2342  if ($this->getTopCommands()) {
2343  $this->tpl->setCurrentBlock("tbl_top_single_cmd");
2344  foreach ($this->multi as $mc) {
2345  $cmd = $mc['cmd'];
2346  $txt = $mc['text'];
2347  }
2348  $this->tpl->setVariable("TXT_SINGLE_CMD", $txt);
2349  $this->tpl->setVariable("SINGLE_CMD", $cmd);
2350  $this->tpl->parseCurrentBlock();
2351  }
2352  }
2353 
2354  if ($arrow) {
2355  $this->tpl->setCurrentBlock("tbl_action_img_arrow");
2356  $this->tpl->setVariable("IMG_ARROW", ilUtil::getImagePath("nav/arrow_downright.svg"));
2357  $this->tpl->setVariable("ALT_ARROW", $lng->txt("action"));
2358  $this->tpl->parseCurrentBlock();
2359 
2360  if ($this->getTopCommands()) {
2361  $this->tpl->setCurrentBlock("tbl_top_action_img_arrow");
2362  $this->tpl->setVariable("IMG_ARROW", ilUtil::getImagePath("nav/arrow_upright.svg"));
2363  $this->tpl->setVariable("ALT_ARROW", $lng->txt("action"));
2364  $this->tpl->parseCurrentBlock();
2365  }
2366  }
2367 
2368  if ($action_row) {
2369  $this->tpl->setCurrentBlock("tbl_action_row");
2370  $this->tpl->parseCurrentBlock();
2371  if ($this->getTopCommands()) {
2372  $this->tpl->setCurrentBlock("tbl_top_action_row");
2373  $this->tpl->parseCurrentBlock();
2374  }
2375  }
2376  }
txt(string $a_topic, string $a_default_lang_fallback_mod="")
gets the text for a given topic if the topic is not in the list, the topic itself with "-" will be re...
static formSelect( $selected, string $varname, array $options, bool $multiple=false, bool $direct_text=false, int $size=0, string $style_class="", array $attribs=[], bool $disabled=false)
Builds a select form field with options and shows the selected option first.
ilLanguage $lng
static getImagePath(string $image_name, string $module_path="", string $mode="output", bool $offline=false)
get image path (for images located in a template directory)
$txt
Definition: error.php:30
This file is part of ILIAS, a powerful learning management system published by ILIAS open source e-Le...
+ Here is the call graph for this function:
+ Here is the caller graph for this function:

◆ fillFooter()

ilTable2GUI::fillFooter ( )

Definition at line 1755 of file class.ilTable2GUI.php.

References $c, $ctrl, $DIC, ilTableGUI\$limit, ilTableGUI\$lng, ilTableGUI\$max_count, $url, dataExists(), deleteTemplate(), ilTableGUI\getColumnCount(), getContext(), getDisableFilterHiding(), getDisplayAsBlock(), getEnableNumInfo(), getFormName(), getId(), getLinkbar(), getParentCmd(), getRowSelectorLabel(), getSelectableColumns(), ilTableGUI\getSelectAllCheckbox(), getShowRowsSelector(), getShowTemplates(), isColumnSelected(), ILIAS\Repository\lng(), ilLanguage\loadLanguageModule(), saveTemplate(), ilLanguage\txt(), ILIAS\Repository\ui(), and ILIAS\UI\Implementation\Component\withOnLoadCode().

Referenced by ilDclEditViewTableGUI\getHTML(), ilDclCreateViewTableGUI\getHTML(), ilDclTableViewEditFieldsTableGUI\getHTML(), ilDclFieldListTableGUI\getHTML(), and getHTML().

1755  : void
1756  {
1757  global $DIC;
1758 
1759  $ilUser = null;
1760  if (isset($DIC["ilUser"])) {
1761  $ilUser = $DIC["ilUser"];
1762  }
1763 
1764  $ui_factory = $this->ui->factory();
1765  $ui_renderer = $this->ui->renderer();
1766 
1767  $lng = $this->lng;
1768  $ilCtrl = $this->ctrl;
1769 
1770  $footer = false;
1771  $numinfo = '';
1772  $linkbar = '';
1773  $column_selector = '';
1774 
1775  // select all checkbox
1776  if ((strlen($this->getFormName())) && (strlen($this->getSelectAllCheckbox())) && $this->dataExists()) {
1777  $this->tpl->setCurrentBlock("select_all_checkbox");
1778  $this->tpl->setVariable("SELECT_ALL_TXT_SELECT_ALL", $lng->txt("select_all"));
1779  $this->tpl->setVariable("SELECT_ALL_CHECKBOX_NAME", $this->getSelectAllCheckbox());
1780  $this->tpl->setVariable("SELECT_ALL_FORM_NAME", $this->getFormName());
1781  $this->tpl->setVariable("CHECKBOXNAME", "chb_select_all_" . $this->unique_id);
1782  $this->tpl->parseCurrentBlock();
1783  }
1784 
1785  // table footer numinfo
1786  if ($this->enabled["numinfo"] && $this->enabled["footer"]) {
1787  $start = $this->offset + 1; // compute num info
1788  if (!$this->dataExists()) {
1789  $start = 0;
1790  }
1791  $end = $this->offset + $this->limit;
1792 
1793  if ($end > $this->max_count or $this->limit == 0) {
1794  $end = $this->max_count;
1795  }
1796 
1797  if ($this->max_count > 0) {
1798  if ($this->lang_support) {
1799  $numinfo = "(" . $start . " - " . $end . " " . strtolower($this->lng->txt("of")) . " " . $this->max_count . ")";
1800  } else {
1801  $numinfo = "(" . $start . " - " . $end . " of " . $this->max_count . ")";
1802  }
1803  }
1804  if ($this->max_count > 0) {
1805  if ($this->getEnableNumInfo()) {
1806  $this->tpl->setCurrentBlock("tbl_footer_numinfo");
1807  $this->tpl->setVariable("NUMINFO", $numinfo);
1808  $this->tpl->parseCurrentBlock();
1809  }
1810  }
1811  $footer = true;
1812  }
1813 
1814  // table footer linkbar
1815  if ($this->enabled["linkbar"] && $this->enabled["footer"] && $this->limit != 0
1816  && $this->max_count > 0) {
1817  $linkbar = $this->getLinkbar("1");
1818  $this->tpl->setCurrentBlock("tbl_footer_linkbar");
1819  $this->tpl->setVariable("LINKBAR", $linkbar);
1820  $this->tpl->parseCurrentBlock();
1821  $linkbar = true;
1822  $footer = true;
1823  }
1824 
1825  // column selector
1826  if (is_array($this->getSelectableColumns()) && count($this->getSelectableColumns()) > 0) {
1827  $items = array();
1828  foreach ($this->getSelectableColumns() as $k => $c) {
1829  $items[$k] = array("txt" => $c["txt"],
1830  "selected" => $this->isColumnSelected($k));
1831  }
1832  $cb_over = new ilCheckboxListOverlayGUI("tbl_" . $this->getId());
1833  $cb_over->setLinkTitle($lng->txt("columns"));
1834  $cb_over->setItems($items);
1835  //$cb_over->setUrl("./ilias.php?baseClass=ilTablePropertiesStorage&table_id=".
1836  // $this->getId()."&cmd=saveSelectedFields&user_id=".$ilUser->getId());
1837  $cb_over->setFormCmd($this->getParentCmd());
1838  $cb_over->setFieldVar("tblfs" . $this->getId());
1839  $cb_over->setHiddenVar("tblfsh" . $this->getId());
1840  $cb_over->setSelectionHeaderClass("ilTableMenuItem");
1841  $column_selector = $cb_over->getHTML();
1842  $footer = true;
1843  }
1844  if ($this->getShowTemplates() && is_object($ilUser)) {
1845  // template handling
1846  if ($this->requested_tmpl_create != "") {
1847  if ($this->saveTemplate($this->requested_tmpl_create)) {
1848  $this->main_tpl->setOnScreenMessage('success', $lng->txt("tbl_template_created"));
1849  }
1850  } elseif ($this->requested_tmpl_delete != "") {
1851  if ($this->deleteTemplate($this->requested_tmpl_delete)) {
1852  $this->main_tpl->setOnScreenMessage('success', $lng->txt("tbl_template_deleted"));
1853  }
1854  }
1855 
1856  $create_id = "template_create_overlay_" . $this->getId();
1857  $delete_id = "template_delete_overlay_" . $this->getId();
1858  $list_id = "template_stg_" . $this->getId();
1859 
1860  $storage = new ilTableTemplatesStorage();
1861  $templates = $storage->getNames($this->getContext(), $ilUser->getId());
1862 
1863  // form to delete template
1864  if (count($templates) > 0) {
1865  $lng->loadLanguageModule("form");
1866  $this->tpl->setCurrentBlock("template_editor_delete_item");
1867  $this->tpl->setVariable("TEMPLATE_DELETE_OPTION_VALUE", "");
1868  $this->tpl->setVariable("TEMPLATE_DELETE_OPTION", "- " . $lng->txt("form_please_select") . " -");
1869  $this->tpl->parseCurrentBlock();
1870  foreach ($templates as $name) {
1871  $this->tpl->setVariable("TEMPLATE_DELETE_OPTION_VALUE", $name);
1872  $this->tpl->setVariable("TEMPLATE_DELETE_OPTION", $name);
1873  $this->tpl->parseCurrentBlock();
1874  }
1875 
1876  $this->tpl->setCurrentBlock("template_editor_delete");
1877  $this->tpl->setVariable("TEMPLATE_DELETE_ID", $delete_id);
1878  $this->tpl->setVariable("TXT_TEMPLATE_DELETE", $lng->txt("tbl_template_delete"));
1879  $this->tpl->setVariable("TXT_TEMPLATE_DELETE_SUBMIT", $lng->txt("delete"));
1880  $this->tpl->setVariable("TEMPLATE_DELETE_CMD", $this->parent_cmd);
1881  $this->tpl->parseCurrentBlock();
1882  }
1883 
1884  $this->tpl->setCurrentBlock("template_editor");
1885  $this->tpl->setVariable("TEMPLATE_CREATE_ID", $create_id);
1886  $this->tpl->setVariable("TXT_TEMPLATE_CREATE", $lng->txt("tbl_template_create"));
1887  $this->tpl->setVariable("TXT_TEMPLATE_CREATE_SUBMIT", $lng->txt("save"));
1888  $this->tpl->setVariable("TEMPLATE_CREATE_CMD", $this->parent_cmd);
1889  $this->tpl->parseCurrentBlock();
1890 
1891  // load saved template
1892  $actions = [];
1893  $actions[] = $ui_factory->button()->shy(
1894  $lng->txt("tbl_template_create"),
1895  ""
1896  )->withOnLoadCode(static function ($id) use ($list_id) {
1897  return "document.getElementById('$id').id = '" . $list_id . "_create';";
1898  });
1899  if (count($templates) > 0) {
1900  $actions[] = $ui_factory->button()->shy(
1901  $lng->txt("tbl_template_delete"),
1902  ""
1903  )->withOnLoadCode(static function ($id) use ($list_id) {
1904  return "document.getElementById('$id').id = '" . $list_id . "_delete';";
1905  });
1906  foreach ($templates as $name) {
1907  $ilCtrl->setParameter($this->parent_obj, $this->prefix . "_tpl", urlencode($name));
1908  $actions[] = $ui_factory->link()->standard(
1909  $name,
1910  $ilCtrl->getLinkTarget($this->parent_obj, $this->parent_cmd)
1911  );
1912  $ilCtrl->setParameter($this->parent_obj, $this->prefix . "_tpl", "");
1913  }
1914  }
1915  $dd = $ui_factory->dropdown()->standard(
1916  $actions
1917  )->withLabel($lng->txt("tbl_templates"));
1918  $this->tpl->setVariable("TEMPLATE_SELECTOR", "&nbsp;" . $ui_renderer->render($dd));
1919 
1920  // form to save new template
1921  $overlay = new ilOverlayGUI($create_id);
1922  $overlay->setTrigger($list_id . "_create");
1923  $overlay->setAnchor("ilAdvSelListAnchorElement_" . $list_id);
1924  $overlay->setAutoHide(false);
1925  $overlay->add();
1926 
1927  if (count($templates) > 0) {
1928  $overlay = new ilOverlayGUI($delete_id);
1929  $overlay->setTrigger($list_id . "_delete");
1930  $overlay->setAnchor("ilAdvSelListAnchorElement_" . $list_id);
1931  $overlay->setAutoHide(false);
1932  $overlay->add();
1933  }
1934  }
1935 
1936  if ($footer) {
1937  $this->tpl->setCurrentBlock("tbl_footer");
1938  $this->tpl->setVariable("COLUMN_COUNT", $this->getColumnCount());
1939  if ($this->getDisplayAsBlock()) {
1940  $this->tpl->setVariable("BLK_CLASS", "Block");
1941  }
1942  $this->tpl->parseCurrentBlock();
1943 
1944  // top navigation, if number info or linkbar given
1945  if ($numinfo != "" || $linkbar != "" || $column_selector != "" ||
1946  count($this->filters) > 0 || count($this->optional_filters) > 0) {
1947  if (is_object($ilUser) && (count($this->filters) || count($this->optional_filters))) {
1948  $this->tpl->setCurrentBlock("filter_activation");
1949  $this->tpl->setVariable("TXT_ACTIVATE_FILTER", $lng->txt("show_filter"));
1950  $this->tpl->setVariable("FILA_ID", $this->getId());
1951  if ($this->getId() != "") {
1952  $this->tpl->setVariable("SAVE_URLA", "./ilias.php?baseClass=ilTablePropertiesStorageGUI&table_id=" .
1953  $this->getId() . "&cmd=showFilter&user_id=" . $ilUser->getId());
1954  }
1955  $this->tpl->parseCurrentBlock();
1956 
1957 
1958  if (!$this->getDisableFilterHiding()) {
1959  $this->tpl->setCurrentBlock("filter_deactivation");
1960  $this->tpl->setVariable("TXT_HIDE", $lng->txt("hide_filter"));
1961  if ($this->getId() != "") {
1962  $this->tpl->setVariable("SAVE_URL", "./ilias.php?baseClass=ilTablePropertiesStorageGUI&table_id=" .
1963  $this->getId() . "&cmd=hideFilter&user_id=" . $ilUser->getId());
1964  $this->tpl->setVariable("FILD_ID", $this->getId());
1965  }
1966  $this->tpl->parseCurrentBlock();
1967  }
1968  }
1969 
1970  if ($numinfo != "" && $this->getEnableNumInfo()) {
1971  $this->tpl->setCurrentBlock("top_numinfo");
1972  $this->tpl->setVariable("NUMINFO", $numinfo);
1973  $this->tpl->parseCurrentBlock();
1974  }
1975  if ($linkbar != "" && !$this->getDisplayAsBlock()) {
1976  $linkbar = $this->getLinkbar("2");
1977  $this->tpl->setCurrentBlock("top_linkbar");
1978  $this->tpl->setVariable("LINKBAR", $linkbar);
1979  $this->tpl->parseCurrentBlock();
1980  }
1981 
1982  // column selector
1983  $this->tpl->setVariable("COLUMN_SELECTOR", $column_selector);
1984 
1985  // row selector
1986  if ($this->getShowRowsSelector() &&
1987  is_object($ilUser) &&
1988  $this->getId() &&
1989  !$this->rows_selector_off) { // JF, 2014-10-27
1990  $actions = [];
1991 
1992  $options = array(5 => 5, 10 => 10, 15 => 15, 20 => 20,
1993  30 => 30, 40 => 40, 50 => 50,
1994  100 => 100, 200 => 200, 400 => 400, 800 => 800);
1995  foreach ($options as $k => $v) {
1996  $ilCtrl->setParameter($this->parent_obj, $this->prefix . "_trows", $k);
1997  $actions[] = $ui_factory->link()->standard(
1998  $v,
1999  $ilCtrl->getLinkTarget($this->parent_obj, $this->parent_cmd)
2000  );
2001  $ilCtrl->setParameter($this->parent_obj, $this->prefix . "_trows", "");
2002  }
2003  $dd = $ui_factory->dropdown()->standard($actions)->withLabel(
2004  $this->getRowSelectorLabel() ?: $lng->txt("rows")
2005  );
2006  $this->tpl->setVariable("ROW_SELECTOR", $ui_renderer->render($dd));
2007  }
2008 
2009  // export
2010  if (count($this->export_formats) > 0 && $this->dataExists()) {
2011  $actions = [];
2012  foreach ($this->export_formats as $format => $caption_lng_id) {
2013  $ilCtrl->setParameter($this->parent_obj, $this->prefix . "_xpt", $format);
2014  $url = $ilCtrl->getLinkTarget($this->parent_obj, $this->parent_cmd);
2015  $ilCtrl->setParameter($this->parent_obj, $this->prefix . "_xpt", "");
2016  $actions[] = $ui_factory->link()->standard(
2017  $lng->txt($caption_lng_id),
2018  $url
2019  );
2020  }
2021  $dd = $ui_factory->dropdown()->standard($actions)->withLabel($lng->txt("export"));
2022  $this->tpl->setVariable("EXPORT_SELECTOR", "&nbsp;" . $ui_renderer->render($dd));
2023  }
2024 
2025  $this->tpl->setCurrentBlock("top_navigation");
2026  $this->tpl->setVariable("COLUMN_COUNT", $this->getColumnCount());
2027  if ($this->getDisplayAsBlock()) {
2028  $this->tpl->setVariable("BLK_CLASS", "Block");
2029  }
2030  $this->tpl->parseCurrentBlock();
2031  }
2032  }
2033  }
saveTemplate(string $a_name)
Save current state as template.
txt(string $a_topic, string $a_default_lang_fallback_mod="")
gets the text for a given topic if the topic is not in the list, the topic itself with "-" will be re...
getSelectableColumns()
Get selectable columns.
loadLanguageModule(string $a_module)
Load language module.
$url
Definition: shib_logout.php:63
$c
Definition: deliver.php:9
ilLanguage $lng
This file is part of ILIAS, a powerful learning management system published by ILIAS open source e-Le...
isColumnSelected(string $col)
global $DIC
Definition: shib_login.php:25
This file is part of ILIAS, a powerful learning management system published by ILIAS open source e-Le...
This file is part of ILIAS, a powerful learning management system published by ILIAS open source e-Le...
deleteTemplate(string $a_name)
getLinkbar(string $a_num)
getSelectAllCheckbox()
get the name of the checkbox that should be toggled with a select all button
+ Here is the call graph for this function:
+ Here is the caller graph for this function:

◆ fillHeader()

ilTable2GUI::fillHeader ( )

Definition at line 1027 of file class.ilTable2GUI.php.

References ilTableGUI\$lng, $sort_order, ilTooltipGUI\addTooltip(), getFormName(), getId(), ilUtil\getImagePath(), ilTableGUI\getSelectAllCheckbox(), ilUtil\img(), ILIAS\Repository\lng(), setOrderLink(), and ilLanguage\txt().

Referenced by render().

1027  : void
1028  {
1029  $lng = $this->lng;
1030 
1031  $allcolumnswithwidth = true;
1032  foreach ($this->column as $idx => $column) {
1033  if (!strlen($column["width"])) {
1034  $allcolumnswithwidth = false;
1035  } elseif ($column["width"] == "1") {
1036  // IE does not like 1 but seems to work with 1%
1037  $this->column[$idx]["width"] = "1%";
1038  }
1039  }
1040  if ($allcolumnswithwidth) {
1041  foreach ($this->column as $column) {
1042  $this->tpl->setCurrentBlock("tbl_colgroup_column");
1043  $width = (is_numeric($column["width"]))
1044  ? $column["width"] . "px"
1045  : $column["width"];
1046  $this->tpl->setVariable("COLGROUP_COLUMN_WIDTH", " style=\"width:" . $width . "\"");
1047  $this->tpl->parseCurrentBlock();
1048  }
1049  }
1050  $ccnt = 0;
1051  foreach ($this->column as $column) {
1052  $ccnt++;
1053  //tooltip
1054  if ($column["tooltip"] != "") {
1056  "thc_" . $this->getId() . "_" . $ccnt,
1057  $column["tooltip"],
1058  "",
1059  "bottom center",
1060  "top center",
1061  !$column["tooltip_html"]
1062  );
1063  }
1064 
1065  if ($column['is_checkbox_action_column'] && $this->select_all_on_top) {
1066  $this->tpl->setCurrentBlock('tbl_header_top_select_all');
1067  $this->tpl->setVariable("HEAD_SELECT_ALL_TXT_SELECT_ALL", $lng->txt("select_all"));
1068  $this->tpl->setVariable("HEAD_SELECT_ALL_CHECKBOX_NAME", $this->getSelectAllCheckbox());
1069  $this->tpl->setVariable("HEAD_SELECT_ALL_FORM_NAME", $this->getFormName());
1070  $this->tpl->setVariable("HEAD_CHECKBOXNAME", "chb_select_all_" . $this->unique_id . '_top');
1071  $this->tpl->parseCurrentBlock();
1072  continue;
1073  }
1074 
1075  if ($column['is_checkbox_action_column'] && !$this->select_all_on_top) {
1076  $this->tpl->setCurrentBlock('tbl_header_top_select_column');
1077  if ($column["width"] != "") {
1078  $width = (is_numeric($column["width"]))
1079  ? $column["width"] . "px"
1080  : $column["width"];
1081  $this->tpl->setVariable("TBL_COLUMN_WIDTH", " style=\"width:" . $width . "\"");
1082  }
1083  $this->tpl->parseCurrentBlock();
1084  continue;
1085  }
1086 
1087  if (
1088  !$this->enabled["sort"] ||
1089  (($column["sort_field"] == "") &&
1090  !($column["is_checkbox_action_column"] && $this->select_all_on_top))
1091  ) {
1092  $this->tpl->setCurrentBlock("tbl_header_no_link");
1093  if ($column["width"] != "") {
1094  $width = (is_numeric($column["width"]))
1095  ? $column["width"] . "px"
1096  : $column["width"];
1097  $this->tpl->setVariable("TBL_COLUMN_WIDTH_NO_LINK", " style=\"width:" . $width . "\"");
1098  }
1099  if ($column["class"] != "") {
1100  $this->tpl->setVariable("TBL_COLUMN_CLASS_NO_LINK", " class=\"" . $column["class"] . "\"");
1101  }
1102  if (!$column["is_checkbox_action_column"]) {
1103  $this->tpl->setVariable(
1104  "TBL_HEADER_CELL_NO_LINK",
1105  $column["text"]
1106  );
1107  } else {
1108  $this->tpl->setVariable(
1109  "TBL_HEADER_CELL_NO_LINK",
1110  ilUtil::img(ilUtil::getImagePath("media/spacer.png"), $lng->txt("action"))
1111  );
1112  }
1113  $this->tpl->setVariable("HEAD_CELL_NL_ID", "thc_" . $this->getId() . "_" . $ccnt);
1114  if ($column["class"] != "") {
1115  $this->tpl->setVariable("TBL_HEADER_CLASS", " " . $column["class"]);
1116  }
1117  $this->tpl->parseCurrentBlock();
1118  $this->tpl->touchBlock("tbl_header_th");
1119  continue;
1120  }
1121  if (($column["sort_field"] == $this->order_field) && ($this->order_direction != "")) {
1122  $this->tpl->setCurrentBlock("tbl_order_image");
1123  if ($this->order_direction === "asc") {
1124  $this->tpl->setVariable("ORDER_CLASS", "glyphicon glyphicon-arrow-up");
1125  $this->tpl->setVariable("ORDER_TXT", $this->lng->txt("sorting_asc"));
1126  } else {
1127  $this->tpl->setVariable("ORDER_CLASS", "glyphicon glyphicon-arrow-down");
1128  $this->tpl->setVariable("ORDER_TXT", $this->lng->txt("sorting_desc"));
1129  }
1130  $this->tpl->setVariable("IMG_ORDER_ALT", $this->lng->txt("change_sort_direction"));
1131  $this->tpl->parseCurrentBlock();
1132  }
1133 
1134  $this->tpl->setCurrentBlock("tbl_header_cell");
1135  $this->tpl->setVariable("TBL_HEADER_CELL", $column["text"]);
1136  $this->tpl->setVariable("HEAD_CELL_ID", "thc_" . $this->getId() . "_" . $ccnt);
1137 
1138  // only set width if a value is given for that column
1139  if ($column["width"] != "") {
1140  $width = (is_numeric($column["width"]))
1141  ? $column["width"] . "px"
1142  : $column["width"];
1143  $this->tpl->setVariable("TBL_COLUMN_WIDTH", " style=\"width:" . $width . "\"");
1144  }
1145  if ($column["class"] != "") {
1146  $this->tpl->setVariable("TBL_COLUMN_CLASS", " class=\"" . $column["class"] . "\"");
1147  }
1148 
1149  $lng_sort_column = $this->lng->txt("sort_by_this_column");
1150  $this->tpl->setVariable("TBL_ORDER_ALT", $lng_sort_column);
1151 
1152  $order_dir = "asc";
1153 
1154  if ($column["sort_field"] == $this->order_field) {
1155  $order_dir = $this->sort_order;
1156 
1157  if ($order_dir === "asc") {
1158  $lng_change_sort = $this->lng->txt("sort_ascending_long");
1159  } else {
1160  $lng_change_sort = $this->lng->txt("sort_descending_long");
1161  }
1162  $this->tpl->setVariable("TBL_ORDER_ALT", $lng_change_sort);
1163  }
1164 
1165  if ($column["class"] != "") {
1166  $this->tpl->setVariable("TBL_HEADER_CLASS", " " . $column["class"]);
1167  }
1168  $this->setOrderLink($column["sort_field"], $order_dir);
1169  $this->tpl->parseCurrentBlock();
1170  $this->tpl->touchBlock("tbl_header_th");
1171  }
1172 
1173  $this->tpl->setCurrentBlock("tbl_header");
1174  $this->tpl->parseCurrentBlock();
1175  }
txt(string $a_topic, string $a_default_lang_fallback_mod="")
gets the text for a given topic if the topic is not in the list, the topic itself with "-" will be re...
setOrderLink(string $key, string $order_dir)
static img(string $a_src, ?string $a_alt=null, $a_width="", $a_height="", $a_border=0, $a_id="", $a_class="")
Build img tag.
ilLanguage $lng
static getImagePath(string $image_name, string $module_path="", string $mode="output", bool $offline=false)
get image path (for images located in a template directory)
static addTooltip(string $a_el_id, string $a_text, string $a_container="", string $a_my="bottom center", string $a_at="top center", bool $a_use_htmlspecialchars=true)
getSelectAllCheckbox()
get the name of the checkbox that should be toggled with a select all button
+ Here is the call graph for this function:
+ Here is the caller graph for this function:

◆ fillHeaderCSV()

ilTable2GUI::fillHeaderCSV ( ilCSVWriter  $a_csv)
protected

CSV Version of Fill Header.

Likely to be overwritten by derived class.

Parameters
ilCSVWriter$a_csvcurrent file

Definition at line 2787 of file class.ilTable2GUI.php.

References ilTableGUI\$title, ilCSVWriter\addColumn(), and ilCSVWriter\addRow().

Referenced by exportData().

2787  : void
2788  {
2789  foreach ($this->column as $column) {
2790  $title = strip_tags($column["text"]);
2791  if ($title) {
2792  $a_csv->addColumn($title);
2793  }
2794  }
2795  $a_csv->addRow();
2796  }
addColumn(string $a_col)
+ Here is the call graph for this function:
+ Here is the caller graph for this function:

◆ fillHeaderExcel()

ilTable2GUI::fillHeaderExcel ( ilExcel  $a_excel,
int &  $a_row 
)
protected

Excel Version of Fill Header.

Likely to be overwritten by derived class.

Parameters
ilExcel$a_excelexcel wrapper
int$a_rowrow counter

Definition at line 2743 of file class.ilTable2GUI.php.

References ilTableGUI\$title, ilExcel\getColumnCoord(), ilExcel\setBold(), and ilExcel\setCell().

Referenced by exportData().

2743  : void
2744  {
2745  $col = 0;
2746  foreach ($this->column as $column) {
2747  $title = strip_tags($column["text"]);
2748  if ($title) {
2749  $a_excel->setCell($a_row, $col++, $title);
2750  }
2751  }
2752  $a_excel->setBold("A" . $a_row . ":" . $a_excel->getColumnCoord($col - 1) . $a_row);
2753  }
getColumnCoord(int $a_col)
Get column "name" from number.
setCell(int $a_row, int $col, $value, ?string $datatype=null, bool $disable_strip_tags_for_strings=false)
Set cell value.
setBold(string $a_coords)
Set cell(s) to bold.
+ Here is the call graph for this function:
+ Here is the caller graph for this function:

◆ fillHiddenRow()

ilTable2GUI::fillHiddenRow ( )

Definition at line 2133 of file class.ilTable2GUI.php.

Referenced by ilDclEditViewTableGUI\getHTML(), ilDclCreateViewTableGUI\getHTML(), ilDclTableViewEditFieldsTableGUI\getHTML(), ilDclFieldListTableGUI\getHTML(), and getHTML().

2133  : void
2134  {
2135  $hidden_row = false;
2136  if (count($this->hidden_inputs)) {
2137  foreach ($this->hidden_inputs as $hidden_input) {
2138  $this->tpl->setCurrentBlock("tbl_hidden_field");
2139  $this->tpl->setVariable("FIELD_NAME", $hidden_input["name"]);
2140  $this->tpl->setVariable("FIELD_VALUE", $hidden_input["value"]);
2141  $this->tpl->parseCurrentBlock();
2142  }
2143 
2144  $this->tpl->setCurrentBlock("tbl_hidden_row");
2145  $this->tpl->parseCurrentBlock();
2146  }
2147  }
+ Here is the caller graph for this function:

◆ fillMetaCSV()

ilTable2GUI::fillMetaCSV ( ilCSVWriter  $a_csv)
protected

Add meta information to csv export.

Likely to be overwritten by derived class.

Parameters
ilCSVWriter$a_csvcurrent file

Definition at line 2778 of file class.ilTable2GUI.php.

Referenced by exportData().

2778  : void
2779  {
2780  }
+ Here is the caller graph for this function:

◆ fillMetaExcel()

ilTable2GUI::fillMetaExcel ( ilExcel  $a_excel,
int &  $a_row 
)
protected

Add meta information to excel export.

Likely to be overwritten by derived class.

Parameters
ilExcel$a_excelexcel wrapper
int$a_rowrow counter

Definition at line 2733 of file class.ilTable2GUI.php.

Referenced by exportData().

2733  : void
2734  {
2735  }
+ Here is the caller graph for this function:

◆ fillRow()

ilTable2GUI::fillRow ( array  $a_set)
protected

Standard Version of Fill Row.

Most likely to be overwritten by derived class.

Parameters
array<string,mixed>$a_set data array

Definition at line 1748 of file class.ilTable2GUI.php.

Referenced by ilObjLearningSequenceContentTableGUI\__construct(), ilStudyProgrammeAutoMembershipsTableGUI\__construct(), ilExcDeliveredFilesTableGUI\__construct(), ilStyleImageTableGUI\__construct(), ilDclRecordListTableGUI\buildData(), getHTML(), ilQuestionUsagesTableGUI\initColumns(), ilMMSubItemTableGUI\initColumns(), ilForumTopicTableGUI\initMergeThreadsTable(), and ilMMItemTranslationTableGUI\parseData().

1748  : void
1749  {
1750  foreach ($a_set as $key => $value) {
1751  $this->tpl->setVariable("VAL_" . strtoupper($key), $value);
1752  }
1753  }
+ Here is the caller graph for this function:

◆ fillRowCSV()

ilTable2GUI::fillRowCSV ( ilCSVWriter  $a_csv,
array  $a_set 
)
protected

CSV Version of Fill Row.

Most likely to be overwritten by derived class.

Parameters
ilCSVWriter$a_csvcurrent file
array$a_setdata array

Definition at line 2804 of file class.ilTable2GUI.php.

References ilCSVWriter\addColumn(), and ilCSVWriter\addRow().

Referenced by exportData().

2804  : void
2805  {
2806  foreach ($a_set as $key => $value) {
2807  if (is_array($value)) {
2808  $value = implode(', ', $value);
2809  }
2810  $a_csv->addColumn(strip_tags($value));
2811  }
2812  $a_csv->addRow();
2813  }
addColumn(string $a_col)
+ Here is the call graph for this function:
+ Here is the caller graph for this function:

◆ fillRowExcel()

ilTable2GUI::fillRowExcel ( ilExcel  $a_excel,
int &  $a_row,
array  $a_set 
)
protected

Excel Version of Fill Row.

Most likely to be overwritten by derived class.

Parameters
ilExcel$a_excelexcel wrapper
int$a_rowrow counter
array$a_setdata array

Definition at line 2762 of file class.ilTable2GUI.php.

References ilExcel\setCell().

Referenced by exportData().

2762  : void
2763  {
2764  $col = 0;
2765  foreach ($a_set as $value) {
2766  if (is_array($value)) {
2767  $value = implode(', ', $value);
2768  }
2769  $a_excel->setCell($a_row, $col++, $value);
2770  }
2771  }
setCell(int $a_row, int $col, $value, ?string $datatype=null, bool $disable_strip_tags_for_strings=false)
Set cell value.
+ Here is the call graph for this function:
+ Here is the caller graph for this function:

◆ getAllCommandLimit()

static ilTable2GUI::getAllCommandLimit ( )
static

Definition at line 2820 of file class.ilTable2GUI.php.

References $DIC, and ilTableGUI\$limit.

2820  : int
2821  {
2822  global $DIC;
2823 
2824  $ilClientIniFile = $DIC["ilClientIniFile"];
2825 
2826  $limit = $ilClientIniFile->readVariable("system", "TABLE_ACTION_ALL_LIMIT");
2827  if (!$limit) {
2828  $limit = self::ACTION_ALL_LIMIT;
2829  }
2830 
2831  return $limit;
2832  }
global $DIC
Definition: shib_login.php:25

◆ getCloseFormTag()

ilTable2GUI::getCloseFormTag ( )

Definition at line 212 of file class.ilTable2GUI.php.

References $close_form_tag.

Referenced by ilDclEditViewTableGUI\getHTML(), ilDclCreateViewTableGUI\getHTML(), ilDclTableViewEditFieldsTableGUI\getHTML(), ilDclFieldListTableGUI\getHTML(), and getHTML().

212  : bool
213  {
214  return $this->close_form_tag;
215  }
+ Here is the caller graph for this function:

◆ getContext()

ilTable2GUI::getContext ( )

Definition at line 2495 of file class.ilTable2GUI.php.

References $context.

Referenced by deleteTemplate(), fillFooter(), restoreTemplate(), and saveTemplate().

2495  : string
2496  {
2497  return $this->context;
2498  }
+ Here is the caller graph for this function:

◆ getCurrentState()

ilTable2GUI::getCurrentState ( )

get current settings for order, limit, columns and filter

Definition at line 2419 of file class.ilTable2GUI.php.

References $selected_column, determineLimit(), determineOffsetAndOrder(), determineSelectedColumns(), determineSelectedFilters(), getFilterValue(), getLimit(), getOffset(), ilTableGUI\getOrderDirection(), getOrderField(), and getSelectedFilters().

Referenced by ilStudyProgrammeMembersTableGUI\getFilterValues(), saveTemplate(), and ilEmployeeTalkTableGUI\setTalkData().

2419  : array
2420  {
2421  $this->determineOffsetAndOrder();
2422  $this->determineLimit();
2423  $this->determineSelectedColumns();
2424  $this->determineSelectedFilters();
2425 
2426  // "filter" show/hide is not saved
2427 
2428  $result = array();
2429  $result["order"] = $this->getOrderField();
2430  $result["direction"] = $this->getOrderDirection();
2431  $result["offset"] = $this->getOffset();
2432  $result["rows"] = $this->getLimit();
2433  $result["selfilters"] = $this->getSelectedFilters();
2434 
2435  // #9514 - $this->getSelectedColumns() will omit deselected, leading to
2436  // confusion on restoring template
2437  $result["selfields"] = $this->selected_column;
2438 
2439  // gather filter values
2440  if ($this->filters) {
2441  foreach ($this->filters as $item) {
2442  $result["filter_values"][$item->getFieldId()] = $this->getFilterValue($item);
2443  }
2444  }
2445  if ($this->optional_filters && $result["selfilters"]) {
2446  foreach ($this->optional_filters as $item) {
2447  if (in_array($item->getFieldId(), $result["selfilters"])) {
2448  $result["filter_values"][$item->getFieldId()] = $this->getFilterValue($item);
2449  }
2450  }
2451  }
2452 
2453  return $result;
2454  }
getFilterValue(ilTableFilterItem $a_item)
Get current filter value.
determineOffsetAndOrder(bool $a_omit_offset=false)
+ Here is the call graph for this function:
+ Here is the caller graph for this function:

◆ getData()

◆ getDefaultFilterVisibility()

ilTable2GUI::getDefaultFilterVisibility ( )

Definition at line 886 of file class.ilTable2GUI.php.

References $default_filter_visibility.

Referenced by isFilterVisible().

886  : bool
887  {
889  }
bool $default_filter_visibility
+ Here is the caller graph for this function:

◆ getDefaultOrderDirection()

ilTable2GUI::getDefaultOrderDirection ( )

Definition at line 876 of file class.ilTable2GUI.php.

References $defaultorderdirection.

Referenced by determineOffsetAndOrder(), and ilStudyProgrammeMembersTableGUI\getOrdering().

876  : string
877  {
879  }
string $defaultorderdirection
+ Here is the caller graph for this function:

◆ getDefaultOrderField()

ilTable2GUI::getDefaultOrderField ( )

Definition at line 865 of file class.ilTable2GUI.php.

References $defaultorderfield.

Referenced by determineOffsetAndOrder(), ilRegistrationCodesTableGUI\getItems(), and ilStudyProgrammeMembersTableGUI\getOrdering().

865  : string
866  {
868  }
string $defaultorderfield
+ Here is the caller graph for this function:

◆ getDescription()

ilTable2GUI::getDescription ( )

Definition at line 461 of file class.ilTable2GUI.php.

References $description.

Referenced by render().

461  : string
462  {
463  return $this->description;
464  }
+ Here is the caller graph for this function:

◆ getDisableFilterHiding()

ilTable2GUI::getDisableFilterHiding ( )

Definition at line 667 of file class.ilTable2GUI.php.

References $disable_filter_hiding.

Referenced by fillFooter(), and renderFilter().

667  : bool
668  {
670  }
bool $disable_filter_hiding
+ Here is the caller graph for this function:

◆ getDisplayAsBlock()

ilTable2GUI::getDisplayAsBlock ( )

Definition at line 790 of file class.ilTable2GUI.php.

References $display_as_block.

Referenced by fillFooter(), getLinkbar(), and render().

790  : bool
791  {
793  }
+ Here is the caller graph for this function:

◆ getEnableHeader()

ilTable2GUI::getEnableHeader ( )

Definition at line 433 of file class.ilTable2GUI.php.

433  : bool
434  {
435  return $this->enabled["header"];
436  }

◆ getEnableNumInfo()

ilTable2GUI::getEnableNumInfo ( )

Definition at line 443 of file class.ilTable2GUI.php.

References $num_info.

Referenced by fillFooter().

443  : bool
444  {
445  return $this->num_info;
446  }
+ Here is the caller graph for this function:

◆ getEnableTitle()

ilTable2GUI::getEnableTitle ( )

Definition at line 423 of file class.ilTable2GUI.php.

423  : bool
424  {
425  return $this->enabled["title"];
426  }

◆ getExportMode()

◆ getExternalSegmentation()

◆ getExternalSorting()

ilTable2GUI::getExternalSorting ( )

◆ getFilterCols()

ilTable2GUI::getFilterCols ( )

Definition at line 657 of file class.ilTable2GUI.php.

References $filter_cols.

Referenced by renderFilter().

657  : int
658  {
659  return $this->filter_cols;
660  }
+ Here is the caller graph for this function:

◆ getFilterCommand()

ilTable2GUI::getFilterCommand ( )

Definition at line 821 of file class.ilTable2GUI.php.

References $filter_cmd.

821  : string
822  {
823  return $this->filter_cmd;
824  }

◆ getFilterItemByPostVar()

◆ getFilterItems()

ilTable2GUI::getFilterItems ( bool  $a_optionals = false)
final

◆ getFilterValue()

ilTable2GUI::getFilterValue ( ilTableFilterItem  $a_item)
protected

Get current filter value.

Returns
mixed

Definition at line 2460 of file class.ilTable2GUI.php.

References IL_CAL_DATE.

Referenced by getCurrentState(), and ilStudyProgrammeMembersTableGUI\getFilterValues().

2461  {
2462  if (method_exists($a_item, "getChecked")) {
2463  return (string) $a_item->getChecked();
2464  } elseif (method_exists($a_item, "getValue")) {
2465  return $a_item->getValue() ?: "";
2466  } elseif (method_exists($a_item, "getDate")) {
2467  return $a_item->getDate()?->get(IL_CAL_DATE) ?? "";
2468  }
2469  return "";
2470  }
const IL_CAL_DATE
+ Here is the caller graph for this function:

◆ getFormAction()

ilTable2GUI::getFormAction ( )
final

◆ getFormName()

◆ getHTML()

ilTable2GUI::getHTML ( )

Get HTML.

Definition at line 1265 of file class.ilTable2GUI.php.

References $ctrl, ilTableGUI\$data, $DIC, ilTableGUI\$lng, dataExists(), determineOffsetAndOrder(), exportData(), fillActionRow(), fillFooter(), fillHiddenRow(), fillRow(), getCloseFormTag(), getData(), getExportMode(), getExternalSegmentation(), getExternalSorting(), getFormAction(), getFormName(), getId(), getLimit(), getNavParameter(), getNoEntriesText(), getOffset(), getOpenFormTag(), ilTableGUI\getOrderDirection(), getOrderField(), getParentObject(), getPreventDoubleSubmission(), getPrintMode(), ILIAS\Repository\lng(), numericOrdering(), prepareOutput(), render(), ilTableGUI\setFooter(), ilTableGUI\setMaxCount(), ilDatePresentation\setUseRelativeDates(), ilArrayUtil\sortArray(), storeNavParameter(), and ilLanguage\txt().

Referenced by ilObjForumGUI\mergeThreadsObject().

1265  : string
1266  {
1267  global $DIC;
1268 
1269  $ilUser = null;
1270  if (isset($DIC["ilUser"])) {
1271  $ilUser = $DIC["ilUser"];
1272  }
1273 
1274  $lng = $this->lng;
1275  $ilCtrl = $this->ctrl;
1276 
1277 
1278  if ($this->getExportMode() > 0) {
1279  $this->exportData($this->getExportMode(), true);
1280  }
1281 
1282  $this->prepareOutput();
1283 
1284  if (is_object($ilCtrl) && is_object($this->getParentObject()) && $this->getId() == "") {
1285  $ilCtrl->saveParameter($this->getParentObject(), $this->getNavParameter());
1286  }
1287 
1288  if (!$this->getPrintMode()) {
1289  // set form action
1290  if ($this->form_action != "" && $this->getOpenFormTag()) {
1291  $hash = "";
1292 
1293  if ($this->form_multipart) {
1294  $this->tpl->touchBlock("form_multipart_bl");
1295  }
1296 
1297  if ($this->getPreventDoubleSubmission()) {
1298  $this->tpl->touchBlock("pdfs");
1299  }
1300 
1301  $this->tpl->setCurrentBlock("tbl_form_header");
1302  $this->tpl->setVariable("FORMACTION", $this->getFormAction() . $hash);
1303  $this->tpl->setVariable("FORMNAME", $this->getFormName());
1304  $this->tpl->parseCurrentBlock();
1305  }
1306 
1307  if ($this->form_action != "" && $this->getCloseFormTag()) {
1308  $this->tpl->touchBlock("tbl_form_footer");
1309  }
1310  }
1311 
1312  if (!$this->enabled['content']) {
1313  return $this->render();
1314  }
1315 
1316  if (!$this->getExternalSegmentation()) {
1317  $this->setMaxCount(count($this->row_data));
1318  }
1319 
1320  $this->determineOffsetAndOrder();
1321 
1322  $this->setFooter("tblfooter", $this->lng->txt("previous"), $this->lng->txt("next"));
1323 
1324  $data = $this->getData();
1325  if ($this->dataExists()) {
1326  // sort
1327  if (!$this->getExternalSorting() && $this->enabled["sort"]) {
1328  $data = ilArrayUtil::sortArray(
1329  $data,
1330  $this->getOrderField(),
1331  $this->getOrderDirection(),
1332  $this->numericOrdering($this->getOrderField())
1333  );
1334  }
1335 
1336  // slice
1337  if (!$this->getExternalSegmentation()) {
1338  $data = array_slice($data, $this->getOffset(), $this->getLimit());
1339  }
1340  }
1341 
1342  // fill rows
1343  if ($this->dataExists()) {
1344  if ($this->getPrintMode()) {
1346  }
1347 
1348  $this->tpl->addBlockFile(
1349  "TBL_CONTENT",
1350  "tbl_content",
1351  $this->row_template,
1352  $this->row_template_dir
1353  );
1354 
1355  foreach ($data as $set) {
1356  $this->tpl->setCurrentBlock("tbl_content");
1357  $this->css_row = ($this->css_row !== "tblrow1")
1358  ? "tblrow1"
1359  : "tblrow2";
1360  $this->tpl->setVariable("CSS_ROW", $this->css_row);
1361 
1362  $this->fillRow($set);
1363  $this->tpl->setCurrentBlock("tbl_content");
1364  $this->tpl->parseCurrentBlock();
1365  }
1366  } else {
1367  // add standard no items text (please tell me, if it messes something up, alex, 29.8.2008)
1368  $no_items_text = (trim($this->getNoEntriesText()) != '')
1369  ? $this->getNoEntriesText()
1370  : $lng->txt("no_items");
1371 
1372  $this->css_row = ($this->css_row !== "tblrow1")
1373  ? "tblrow1"
1374  : "tblrow2";
1375 
1376  $this->tpl->setCurrentBlock("tbl_no_entries");
1377  $this->tpl->setVariable('TBL_NO_ENTRY_CSS_ROW', $this->css_row);
1378  $this->tpl->setVariable('TBL_NO_ENTRY_COLUMN_COUNT', $this->column_count);
1379  $this->tpl->setVariable('TBL_NO_ENTRY_TEXT', trim($no_items_text));
1380  $this->tpl->parseCurrentBlock();
1381  }
1382 
1383 
1384  if (!$this->getPrintMode()) {
1385  $this->fillFooter();
1386 
1387  $this->fillHiddenRow();
1388 
1389  $this->fillActionRow();
1390 
1391  $this->storeNavParameter();
1392  }
1393 
1394  return $this->render();
1395  }
numericOrdering(string $a_field)
Should this field be sorted numeric?
static array static setUseRelativeDates(bool $a_status)
set use relative dates
prepareOutput()
Anything that must be done before HTML is generated.
txt(string $a_topic, string $a_default_lang_fallback_mod="")
gets the text for a given topic if the topic is not in the list, the topic itself with "-" will be re...
ilLanguage $lng
exportData(int $format, bool $send=false)
Export and optionally send current table data.
fillRow(array $a_set)
Standard Version of Fill Row.
global $DIC
Definition: shib_login.php:25
setFooter(string $a_style, string $a_previous="", string $a_next="")
determineOffsetAndOrder(bool $a_omit_offset=false)
setMaxCount(int $a_max_count)
set max.
static sortArray(array $array, string $a_array_sortby_key, string $a_array_sortorder="asc", bool $a_numeric=false, bool $a_keep_keys=false)
+ Here is the call graph for this function:
+ Here is the caller graph for this function:

◆ getId()

ilTable2GUI::getId ( )

Definition at line 780 of file class.ilTable2GUI.php.

References $id.

Referenced by ilLearningSequenceParticipantsTableGUI\__construct(), ilGroupParticipantsTableGUI\__construct(), ilSessionParticipantsTableGUI\__construct(), ilCourseParticipantsTableGUI\__construct(), ilSubscriberTableGUI\__construct(), ilWebResourceEditableLinkTableGUI\__construct(), ilWaitingListTableGUI\__construct(), ilWebResourceLinkTableGUI\__construct(), __construct(), ilTestSkillLevelThresholdsTableGUI\completeCompetenceTitles(), ilLOMemberTestResultTableGUI\createTestResultLink(), determineOffsetAndOrder(), determineSelectedColumns(), fillFooter(), fillHeader(), ilCourseParticipantsTableGUI\fillRow(), ilAssignmentsPerParticipantTableGUI\fillRow(), ilDclEditViewTableGUI\getHTML(), ilDclCreateViewTableGUI\getHTML(), ilDclTableViewEditFieldsTableGUI\getHTML(), ilDclFieldListTableGUI\getHTML(), getHTML(), ilMediaPoolTableGUI\getInsertCommand(), ilParticipantTableGUI\getSelectableColumns(), ilSubscriberTableGUI\getSelectableColumns(), ilWaitingListTableGUI\getSelectableColumns(), ilLearningSequenceParticipantsTableGUI\getSelectableColumns(), ilWorkspaceShareTableGUI\initFilter(), ilBookingReservationsTableGUI\initFilter(), ilParticipantTableGUI\initSettings(), ilDclRecordListTableGUI\loadProperty(), loadProperty(), ilLOMemberTestResultTableGUI\parse(), ilGroupParticipantsTableGUI\parse(), ilCourseParticipantsTableGUI\parse(), ilExerciseSubmissionTableGUI\parseColumns(), ilSubscriberTableGUI\readSubscriberData(), ilWaitingListTableGUI\readUserData(), ilBuddySystemRelationsTableGUI\render(), render(), renderFilter(), and storeProperty().

780  : string
781  {
782  return $this->id;
783  }
+ Here is the caller graph for this function:

◆ getIsDataTable()

ilTable2GUI::getIsDataTable ( )

Definition at line 413 of file class.ilTable2GUI.php.

References $datatable.

413  : bool
414  {
415  return $this->datatable;
416  }

◆ getLimit()

ilTable2GUI::getLimit ( )

Definition at line 2597 of file class.ilTable2GUI.php.

References getExportMode(), and getPrintMode().

Referenced by ilForumThreadObjectTableGUI\__construct(), ilStudyProgrammeMembersTableGUI\__construct(), ilUserTableGUI\buildUserQuery(), getCurrentState(), ilDclEditViewTableGUI\getHTML(), ilDclCreateViewTableGUI\getHTML(), ilDclTableViewEditFieldsTableGUI\getHTML(), ilDclFieldListTableGUI\getHTML(), getHTML(), ilUserLPTableGUI\getItems(), ilLMQuestionListTableGUI\getItems(), ilRegistrationCodesTableGUI\getItems(), ilAssignedUsersTableGUI\getItems(), ilCourseParticipantsGroupsTableGUI\getItems(), ilTrUserObjectsPropsTableGUI\getItems(), ilTrObjectUsersPropsTableGUI\getItems(), ilTrSummaryTableGUI\getItems(), getLinkbar(), ilCmiXapiStatementsGUI\initLimitingAndOrdering(), ilLTIConsumerGradeSynchronizationGUI\initLimitingAndOrdering(), ilLTIConsumerXapiStatementsGUI\initLimitingAndOrdering(), ilForumTopicTableGUI\initMergeThreadsTable(), ilTrashTableGUI\parse(), ILIAS\MyStaff\ListCertificates\ilMStListCertificatesTableGUI\parseData(), ILIAS\MyStaff\ListCompetences\Skills\ilMStListCompetencesSkillsTableGUI\parseData(), ilMStListCoursesTableGUI\parseData(), ILIAS\MyStaff\ListUsers\ilMStListUsersTableGUI\parseData(), ilMStShowUserCoursesTableGUI\parseData(), ilAccessibilityTableGUI\populate(), ilWebDAVMountInstructionsDocumentTableGUI\populate(), ilSubscriberTableGUI\readSubscriberData(), ilWaitingListTableGUI\readUserData(), ilCalendarChangedAppointmentsTableGUI\setAppointments(), and ilEmployeeTalkTableGUI\setTalkData().

2597  : int
2598  {
2599  if ($this->getExportMode() || $this->getPrintMode()) {
2600  return 9999;
2601  }
2602  return parent::getLimit();
2603  }
+ Here is the call graph for this function:
+ Here is the caller graph for this function:

◆ getLinkbar()

ilTable2GUI::getLinkbar ( string  $a_num)

Definition at line 2035 of file class.ilTable2GUI.php.

References $ctrl, $DIC, ilTableGUI\$lng, $nav_value, ilLegacyFormElementsUtil\formSelect(), getDisplayAsBlock(), getLimit(), getNavParameter(), getOffset(), ilTableGUI\getOrderDirection(), getOrderField(), and ilLanguage\txt().

Referenced by fillFooter().

2035  : ?string
2036  {
2037  global $DIC;
2038 
2039  $ilUser = $DIC->user();
2040 
2041  $ilCtrl = $this->ctrl;
2042  $lng = $this->lng;
2043 
2044  $hash = "";
2045 
2046  $link = $ilCtrl->getLinkTargetByClass(get_class($this->parent_obj), $this->parent_cmd) .
2047  "&" . $this->getNavParameter() . "=" .
2048  $this->getOrderField() . ":" . $this->getOrderDirection() . ":";
2049 
2050  $LinkBar = "";
2051  $layout_prev = $lng->txt("previous");
2052  $layout_next = $lng->txt("next");
2053 
2054  // if more entries then entries per page -> show link bar
2055  if ($this->max_count > $this->getLimit() || $this->custom_prev_next) {
2056  $sep = "<span>&nbsp;&nbsp;|&nbsp;&nbsp;</span>";
2057 
2058  // calculate number of pages
2059  $pages = intval($this->max_count / $this->getLimit());
2060 
2061  // add a page if a rest remains
2062  if (($this->max_count % $this->getLimit())) {
2063  $pages++;
2064  }
2065 
2066  // links to other pages
2067  $offset_arr = array();
2068  for ($i = 1 ;$i <= $pages ; $i++) {
2069  $newoffset = $this->getLimit() * ($i - 1);
2070 
2071  $nav_value = $this->getOrderField() . ":" . $this->getOrderDirection() . ":" . $newoffset;
2072  $offset_arr[$nav_value] = $i;
2073  }
2074 
2075  $sep = "<span>&nbsp;&nbsp;&nbsp;&nbsp;</span>";
2076 
2077  // previous link
2078  if ($this->custom_prev_next && $this->custom_prev != "") {
2079  $LinkBar .= "<a href=\"" . $this->custom_prev . $hash . "\">" . $layout_prev . "</a>";
2080  } elseif ($this->getOffset() >= 1 && !$this->custom_prev_next) {
2081  $prevoffset = $this->getOffset() - $this->getLimit();
2082  $LinkBar .= "<a href=\"" . $link . $prevoffset . $hash . "\">" . $layout_prev . "</a>";
2083  } else {
2084  $LinkBar .= '<span class="ilTableFootLight">' . $layout_prev . "</span>";
2085  }
2086 
2087  // current value
2088  if ($a_num == "1") {
2089  $LinkBar .= '<input type="hidden" name="' . $this->getNavParameter() .
2090  '" value="' . $this->getOrderField() . ":" . $this->getOrderDirection() . ":" . $this->getOffset() . '" />';
2091  }
2092 
2093  $sep = "<span>&nbsp;&nbsp;|&nbsp;&nbsp;</span>";
2094 
2095  // show next link (if not last page)
2096  $LinkBar .= $sep;
2097  if ($this->custom_prev_next && $this->custom_next != "") {
2098  $LinkBar .= "<a href=\"" . $this->custom_next . $hash . "\">" . $layout_next . "</a>";
2099  } elseif (!(($this->getOffset() / $this->getLimit()) == ($pages - 1)) && ($pages != 1) &&
2100  !$this->custom_prev_next) {
2101  $newoffset = $this->getOffset() + $this->getLimit();
2102  $LinkBar .= "<a href=\"" . $link . $newoffset . $hash . "\">" . $layout_next . "</a>";
2103  } else {
2104  $LinkBar .= '<span class="ilTableFootLight">' . $layout_next . "</span>";
2105  }
2106 
2107  $sep = "<span>&nbsp;&nbsp;&nbsp;&nbsp;</span>";
2108 
2109  if (count($offset_arr) && !$this->getDisplayAsBlock() && !$this->custom_prev_next) {
2110  $LinkBar .= $sep;
2111 
2112  $LinkBar .=
2113  '<label for="tab_page_sel_' . $a_num . '">' . $lng->txt("page") . '</label> ' .
2115  $this->nav_value,
2116  $this->getNavParameter() . $a_num,
2117  $offset_arr,
2118  false,
2119  true,
2120  0,
2121  "small",
2122  array("id" => "tab_page_sel_" . $a_num,
2123  "onchange" => "ilTablePageSelection(this, 'cmd[" . $this->parent_cmd . "]')")
2124  );
2125  }
2126 
2127  return $LinkBar;
2128  } else {
2129  return null;
2130  }
2131  }
txt(string $a_topic, string $a_default_lang_fallback_mod="")
gets the text for a given topic if the topic is not in the list, the topic itself with "-" will be re...
static formSelect( $selected, string $varname, array $options, bool $multiple=false, bool $direct_text=false, int $size=0, string $style_class="", array $attribs=[], bool $disabled=false)
Builds a select form field with options and shows the selected option first.
ilLanguage $lng
global $DIC
Definition: shib_login.php:25
+ Here is the call graph for this function:
+ Here is the caller graph for this function:

◆ getNavParameter()

ilTable2GUI::getNavParameter ( )
final

◆ getNoEntriesText()

ilTable2GUI::getNoEntriesText ( )

Definition at line 403 of file class.ilTable2GUI.php.

References $noentriestext.

Referenced by ilDclEditViewTableGUI\getHTML(), ilDclCreateViewTableGUI\getHTML(), ilDclTableViewEditFieldsTableGUI\getHTML(), ilDclFieldListTableGUI\getHTML(), getHTML(), and ilBuddySystemRelationsTableGUI\render().

403  : string
404  {
405  return $this->noentriestext;
406  }
+ Here is the caller graph for this function:

◆ getOffset()

ilTable2GUI::getOffset ( )

Definition at line 2605 of file class.ilTable2GUI.php.

References getExportMode(), and getPrintMode().

Referenced by ilForumThreadObjectTableGUI\__construct(), ilStudyProgrammeMembersTableGUI\__construct(), ilUserTableGUI\buildUserQuery(), ilLPTableBaseGUI\executeCommand(), getCurrentState(), ilDclEditViewTableGUI\getHTML(), ilDclCreateViewTableGUI\getHTML(), ilDclTableViewEditFieldsTableGUI\getHTML(), ilDclFieldListTableGUI\getHTML(), getHTML(), ilUserLPTableGUI\getItems(), ilLMQuestionListTableGUI\getItems(), ilRegistrationCodesTableGUI\getItems(), ilAssignedUsersTableGUI\getItems(), ilCourseParticipantsGroupsTableGUI\getItems(), ilTrUserObjectsPropsTableGUI\getItems(), ilTrObjectUsersPropsTableGUI\getItems(), ilUserTableGUI\getItems(), ilTrSummaryTableGUI\getItems(), getLinkbar(), ilCmiXapiStatementsGUI\initLimitingAndOrdering(), ilLTIConsumerGradeSynchronizationGUI\initLimitingAndOrdering(), ilLTIConsumerXapiStatementsGUI\initLimitingAndOrdering(), ilForumTopicTableGUI\initMergeThreadsTable(), ilTrashTableGUI\parse(), ILIAS\MyStaff\ListCompetences\Skills\ilMStListCompetencesSkillsTableGUI\parseData(), ILIAS\MyStaff\ListCertificates\ilMStListCertificatesTableGUI\parseData(), ilMStListCoursesTableGUI\parseData(), ILIAS\MyStaff\ListUsers\ilMStListUsersTableGUI\parseData(), ilMStShowUserCoursesTableGUI\parseData(), ilAccessibilityTableGUI\populate(), ilWebDAVMountInstructionsDocumentTableGUI\populate(), ilSubscriberTableGUI\readSubscriberData(), ilWaitingListTableGUI\readUserData(), ilEmployeeTalkTableGUI\setTalkData(), and storeNavParameter().

2605  : int
2606  {
2607  if ($this->getExportMode() || $this->getPrintMode()) {
2608  return 0;
2609  }
2610  return parent::getOffset();
2611  }
+ Here is the call graph for this function:
+ Here is the caller graph for this function:

◆ getOpenFormTag()

ilTable2GUI::getOpenFormTag ( )

Definition at line 202 of file class.ilTable2GUI.php.

References $open_form_tag.

Referenced by ilDclEditViewTableGUI\getHTML(), ilDclCreateViewTableGUI\getHTML(), ilDclTableViewEditFieldsTableGUI\getHTML(), ilDclFieldListTableGUI\getHTML(), and getHTML().

202  : bool
203  {
204  return $this->open_form_tag;
205  }
+ Here is the caller graph for this function:

◆ getOrderField()

ilTable2GUI::getOrderField ( )

Definition at line 471 of file class.ilTable2GUI.php.

References $order_field.

Referenced by ilForumThreadObjectTableGUI\__construct(), exportData(), getCurrentState(), ilSessionMaterialsTableGUI\getDataFromDb(), ilDclEditViewTableGUI\getHTML(), ilDclCreateViewTableGUI\getHTML(), ilDclTableViewEditFieldsTableGUI\getHTML(), ilDclFieldListTableGUI\getHTML(), getHTML(), ILIAS\Test\Scoring\Manual\TestScoringByParticipantTableGUI\getInternalyOrderedDataValues(), ilUserLPTableGUI\getItems(), ilLMQuestionListTableGUI\getItems(), ilRegistrationCodesTableGUI\getItems(), ilAssignedUsersTableGUI\getItems(), ilSCORMTrackingItemsTableGUI\getItems(), ilSCORM2004TrackingItemsTableGUI\getItems(), ilTrUserObjectsPropsTableGUI\getItems(), ilTrObjectUsersPropsTableGUI\getItems(), ilUserTableGUI\getItems(), ilTrSummaryTableGUI\getItems(), getLinkbar(), ilStudyProgrammeMembersTableGUI\getOrdering(), ilUserTableGUI\getUserIdsForFilter(), ilCmiXapiStatementsGUI\initLimitingAndOrdering(), ilLTIConsumerGradeSynchronizationGUI\initLimitingAndOrdering(), ilLTIConsumerXapiStatementsGUI\initLimitingAndOrdering(), ilForumTopicTableGUI\initMergeThreadsTable(), ilLTIConsumerGradeSynchronizationGUI\initTableData(), ilSCORMTrackingUsersTableGUI\parse(), ilTrashTableGUI\parse(), ilLearningSequenceParticipantsTableGUI\parse(), ILIAS\MyStaff\ListCertificates\ilMStListCertificatesTableGUI\parseData(), ILIAS\MyStaff\ListCompetences\Skills\ilMStListCompetencesSkillsTableGUI\parseData(), ilMStListCoursesTableGUI\parseData(), ILIAS\MyStaff\ListUsers\ilMStListUsersTableGUI\parseData(), ilMStShowUserCoursesTableGUI\parseData(), ilAccessibilityTableGUI\populate(), ilWebDAVMountInstructionsDocumentTableGUI\populate(), ilSubscriberTableGUI\readSubscriberData(), ilWaitingListTableGUI\readUserData(), resetOffset(), and storeNavParameter().

471  : string
472  {
473  return $this->order_field;
474  }
+ Here is the caller graph for this function:

◆ getParentCmd()

◆ getParentObject()

ilTable2GUI::getParentObject ( )

Definition at line 378 of file class.ilTable2GUI.php.

References $parent_obj.

Referenced by ilPCFileListTableGUI\__construct(), ilExcDeliveredFilesTableGUI\__construct(), ilPollUserTableGUI\__construct(), ilStudyProgrammeIndividualPlanTableGUI\__construct(), ilCalendarInboxSharedTableGUI\__construct(), ilWebResourceEditableLinkTableGUI\__construct(), ilWebResourceLinkTableGUI\__construct(), ILIAS\LegalDocuments\Legacy\Table\applyParamters(), ilECSCategoryMappingTableGUI\fillRow(), ilShibbolethRoleAssignmentTableGUI\fillRow(), ilAdvancedMDFieldDefinitionGroupTableGUI\fillRow(), ilLDAPRoleAssignmentTableGUI\fillRow(), ilConditionHandlerTableGUI\fillRow(), ilSCGroupTableGUI\fillRow(), ilECSServerTableGUI\fillRow(), ilLDAPRoleMappingTableGUI\fillRow(), ilObjectCopyProgressTableGUI\fillRow(), ilObjectCustomUserFieldsTableGUI\fillRow(), ilRoleTableGUI\fillRow(), ilSCORMTrackingItemsPerScoTableGUI\fillRow(), ilLDAPServerTableGUI\fillRow(), ilMemberExportFileTableGUI\fillRow(), ilPCFileListTableGUI\fillRow(), ilImportantPagesTableGUI\fillRow(), ilPageHistoryTableGUI\fillRow(), ilECSCommunityTableGUI\fillRow(), ilSCORMTrackingItemsPerUserTableGUI\fillRow(), ilContSkillTableGUI\fillRow(), ilECSNodeMappingTreeTableGUI\fillRow(), ilConsultationHoursTableGUI\fillRow(), ilConsultationHourBookingTableGUI\fillRow(), ilCalendarManageTableGUI\fillRow(), ilSCORMTrackingItemsScoTableGUI\fillRow(), ilTestPassOverviewTableGUI\fillRow(), ilUnitCategoryTableGUI\fillRow(), ilContSkillMemberTableGUI\fillRow(), ilExcCriteriaTableGUI\fillRow(), ilSurveyAppraiseesTableGUI\fillRow(), ilObjectConsumerTableGUI\fillRow(), ilExportTableGUI\fillRow(), ilExcCriteriaCatalogueTableGUI\fillRow(), ilWebResourceLinkTableGUI\fillRow(), ilUserRoleStartingPointTableGUI\fillRow(), ilEmployeeTalkTableGUI\fillRow(), SurveyConstraintsTableGUI\fillRow(), ilWebResourceEditableLinkTableGUI\fillRow(), ilCronManagerTableGUI\fillRow(), ilUserTableGUI\fillRow(), ilWebDAVMountInstructionsDocumentTableGUI\formatActions(), ilMailTemplateTableGUI\formatActionsDropDown(), ilAccessibilityDocumentTableGUI\formatActionsDropDown(), ilUserRoleStartingPointTableGUI\getActions(), ilAssignedUsersTableGUI\getContactLink(), ilStudyProgrammeIndividualPlanTableGUI\getDeadlineInput(), ilUserRoleStartingPointTableGUI\getEditLink(), ilDclEditViewTableGUI\getHTML(), ilDclCreateViewTableGUI\getHTML(), ilDclTableViewEditFieldsTableGUI\getHTML(), ilDclFieldListTableGUI\getHTML(), getHTML(), ilContainerStartObjectsContentTableGUI\getItems(), ilPollUserTableGUI\getItems(), ilAssignedUsersTableGUI\getLeaveLink(), ilStudyProgrammeMembersTableGUI\getLinkTargetForAction(), ilStudyProgrammeIndividualPlanTableGUI\getManualStatusSelect(), ilStudyProgrammeIndividualPlanTableGUI\getRequiredPointsInput(), ilLOTestAssignmentTableGUI\init(), ilRoleTableGUI\init(), ilTestPassOverviewTableGUI\initColumns(), ilObjectRolePermissionTableGUI\initColumns(), ilParticipantTableGUI\initFilter(), ilForumTopicTableGUI\initMergeThreadsTable(), ilSCORMTrackingItemsPerScoTableGUI\parse(), ilSCORMTrackingUsersTableGUI\parse(), ilSCORMTrackingItemsScoTableGUI\parse(), ilSCORMTrackingItemsPerUserTableGUI\parse(), ilSCORMTrackingItemPerUserTableGUI\parse(), ilGroupParticipantsTableGUI\parse(), ilCourseParticipantsTableGUI\parse(), ilExerciseSubmissionTableGUI\parseColumns(), ilAssignmentsPerParticipantTableGUI\parseData(), ilLocalUnitCategoryTableGUI\populateTitle(), ilSubscriberTableGUI\readSubscriberData(), ilWaitingListTableGUI\readUserData(), ilSubscriberTableGUI\showActionLinks(), and ilWaitingListTableGUI\showActionLinks().

378  : ?object
379  {
380  return $this->parent_obj;
381  }
+ Here is the caller graph for this function:

◆ getPrefix()

ilTable2GUI::getPrefix ( )
final

Definition at line 497 of file class.ilTable2GUI.php.

References ilTableGUI\$prefix.

Referenced by setId().

497  : string
498  {
499  return $this->prefix;
500  }
+ Here is the caller graph for this function:

◆ getPreventDoubleSubmission()

ilTable2GUI::getPreventDoubleSubmission ( )

Definition at line 2849 of file class.ilTable2GUI.php.

References $prevent_double_submission.

Referenced by ilDclEditViewTableGUI\getHTML(), ilDclCreateViewTableGUI\getHTML(), ilDclTableViewEditFieldsTableGUI\getHTML(), ilDclFieldListTableGUI\getHTML(), and getHTML().

2849  : bool
2850  {
2852  }
bool $prevent_double_submission
+ Here is the caller graph for this function:

◆ getPrintMode()

◆ getRequestedValues()

ilTable2GUI::getRequestedValues ( )
protected

Definition at line 185 of file class.ilTable2GUI.php.

References getNavParameter().

Referenced by __construct(), and setPrefix().

185  : void
186  {
187  if (is_null($this->table_request)) {
188  return;
189  }
190  $this->requested_nav_par = $this->table_request->getNavPar($this->getNavParameter());
191  $this->requested_nav_par1 = $this->table_request->getNavPar($this->getNavParameter(), 1);
192  $this->requested_nav_par2 = $this->table_request->getNavPar($this->getNavParameter(), 2);
193  $this->requested_tmpl_create = $this->table_request->getTemplCreate();
194  $this->requested_tmpl_delete = $this->table_request->getTemplDelete();
195  }
+ Here is the call graph for this function:
+ Here is the caller graph for this function:

◆ getResetCommand()

ilTable2GUI::getResetCommand ( )

Definition at line 834 of file class.ilTable2GUI.php.

References $reset_cmd.

834  : string
835  {
836  return $this->reset_cmd;
837  }

◆ getRowSelectorLabel()

ilTable2GUI::getRowSelectorLabel ( )

Definition at line 2839 of file class.ilTable2GUI.php.

References $row_selector_label.

Referenced by fillFooter().

2839  : string
2840  {
2842  }
string $row_selector_label
+ Here is the caller graph for this function:

◆ getSelectableColumns()

ilTable2GUI::getSelectableColumns ( )

Get selectable columns.

Returns
array key: column id, val: true/false -> default on/off

Definition at line 254 of file class.ilTable2GUI.php.

Referenced by determineSelectedColumns(), and fillFooter().

254  : array
255  {
256  return [];
257  }
+ Here is the caller graph for this function:

◆ getSelectedColumns()

ilTable2GUI::getSelectedColumns ( )

Definition at line 333 of file class.ilTable2GUI.php.

References $ctrl, getFilterItemByPostVar(), ilCtrl\getNextClass(), and initFilter().

Referenced by ilSurveyResultsCumulatedTableGUI\__construct(), ilAccessibilityTableGUI\__construct(), ilStudyProgrammeIndividualPlanTableGUI\__construct(), ilSurveyQuestionsTableGUI\__construct(), ilStudyProgrammeMembersTableGUI\__construct(), ilTrUserObjectsPropsTableGUI\__construct(), ilGroupParticipantsTableGUI\__construct(), ilCourseParticipantsTableGUI\__construct(), ilWebDAVMountInstructionsDocumentTableGUI\__construct(), ilSubscriberTableGUI\__construct(), ilSCORMTrackingItemsTableGUI\__construct(), ilTrSummaryTableGUI\__construct(), ilWaitingListTableGUI\__construct(), ilBookingObjectsTableGUI\__construct(), ilSCORM2004TrackingItemsTableGUI\__construct(), ilSearchResultTableGUI\__construct(), ilExerciseSubmissionTableGUI\__construct(), ilBookingReservationsTableGUI\__construct(), ilTrMatrixTableGUI\__construct(), ilQuestionBrowserTableGUI\__construct(), ilRepositoryUserResultTableGUI\__construct(), ilTrObjectUsersPropsTableGUI\__construct(), ilSCORMTrackingItemsTableGUI\fillHeaderCSV(), ilSCORM2004TrackingItemsTableGUI\fillHeaderCSV(), ilTrObjectUsersPropsTableGUI\fillHeaderCSV(), ilTrUserObjectsPropsTableGUI\fillHeaderCSV(), ilTrMatrixTableGUI\fillHeaderCSV(), ilTrSummaryTableGUI\fillHeaderCSV(), ilSCORMTrackingItemsTableGUI\fillHeaderExcel(), ilSCORM2004TrackingItemsTableGUI\fillHeaderExcel(), ilTrObjectUsersPropsTableGUI\fillHeaderExcel(), ilTrUserObjectsPropsTableGUI\fillHeaderExcel(), ilTrMatrixTableGUI\fillHeaderExcel(), ilTrSummaryTableGUI\fillHeaderExcel(), ilStudyProgrammeIndividualPlanTableGUI\fillRow(), ilSearchResultTableGUI\fillRow(), ilGroupParticipantsTableGUI\fillRow(), ilLearningSequenceParticipantsTableGUI\fillRow(), ilQuestionPoolPrintViewTableGUI\fillRow(), ilCourseParticipantsTableGUI\fillRow(), ilSubscriberTableGUI\fillRow(), ilStudyProgrammeMembersTableGUI\fillRow(), ilRepositoryUserResultTableGUI\fillRow(), ilWaitingListTableGUI\fillRow(), ilSurveyResultsCumulatedTableGUI\fillRow(), ilSurveyQuestionsTableGUI\fillRow(), ILIAS\MyStaff\ListUsers\ilMStListUsersTableGUI\fillRow(), ilSCORMTrackingItemsTableGUI\fillRow(), ilSCORM2004TrackingItemsTableGUI\fillRow(), ilMStShowUserCoursesTableGUI\fillRow(), ILIAS\MyStaff\ListCompetences\Skills\ilMStListCompetencesSkillsTableGUI\fillRow(), ILIAS\MyStaff\ListCertificates\ilMStListCertificatesTableGUI\fillRow(), ilTrUserObjectsPropsTableGUI\fillRow(), ilBookingObjectsTableGUI\fillRow(), ilSessionParticipantsTableGUI\fillRow(), ilMStListCoursesTableGUI\fillRow(), ilQuestionBrowserTableGUI\fillRow(), ilTrObjectUsersPropsTableGUI\fillRow(), ilTrMatrixTableGUI\fillRow(), ilUserTableGUI\fillRow(), ilBookingReservationsTableGUI\fillRow(), ilTrSummaryTableGUI\fillRow(), ilSCORMTrackingItemsTableGUI\fillRowCSV(), ilSCORM2004TrackingItemsTableGUI\fillRowCSV(), ilTrObjectUsersPropsTableGUI\fillRowCSV(), ilTrUserObjectsPropsTableGUI\fillRowCSV(), ilTrMatrixTableGUI\fillRowCSV(), ilTrSummaryTableGUI\fillRowCSV(), ilSCORMTrackingItemsTableGUI\fillRowExcel(), ilSCORM2004TrackingItemsTableGUI\fillRowExcel(), ilTrObjectUsersPropsTableGUI\fillRowExcel(), ilTrUserObjectsPropsTableGUI\fillRowExcel(), ilTrMatrixTableGUI\fillRowExcel(), ilTrSummaryTableGUI\fillRowExcel(), ilBookingReservationsTableGUI\getAdditionalExportCols(), ILIAS\MyStaff\ListCompetences\Skills\ilMStListCompetencesSkillsTableGUI\getFieldValuesForExport(), ILIAS\MyStaff\ListCertificates\ilMStListCertificatesTableGUI\getFieldValuesForExport(), ilMStShowUserCoursesTableGUI\getFieldValuesForExport(), ILIAS\MyStaff\ListUsers\ilMStListUsersTableGUI\getFieldValuesForExport(), ilMStListCoursesTableGUI\getFieldValuesForExport(), ilTrUserObjectsPropsTableGUI\getItems(), ilTrObjectUsersPropsTableGUI\getItems(), ilUserTableGUI\getItems(), ilTrSummaryTableGUI\getItems(), ilParticipantsPerAssignmentTableGUI\getModeColumns(), ilSearchResultTableGUI\getPossibleSortations(), ilRepositoryUserResultTableGUI\getPossibleSortations(), ilBookingReservationsTableGUI\getSelectedUserColumns(), ilLPObjectStatisticsTableGUI\init(), ilLPObjectStatisticsDailyTableGUI\init(), ilLPObjectStatisticsLPTableGUI\init(), ilSessionParticipantsTableGUI\init(), ilQuestionPoolPrintViewTableGUI\initColumns(), ilLearningSequenceParticipantsTableGUI\initForm(), ilQuestionBrowserTableGUI\isCommentsColumnSelected(), ilTrSummaryTableGUI\isStatusShown(), ilGroupParticipantsTableGUI\parse(), ilLearningSequenceParticipantsTableGUI\parse(), ilCourseParticipantsTableGUI\parse(), ilExerciseSubmissionTableGUI\parseColumns(), ilRepositoryUserResultTableGUI\parseUserIds(), ilSubscriberTableGUI\readSubscriberData(), ilWaitingListTableGUI\readUserData(), ilSearchResultTableGUI\setDataAndApplySortation(), and ILIAS\LegalDocuments\Legacy\Table\visibleColumns().

333  : array
334  {
335  $scol = array();
336  foreach ($this->selected_column as $k => $v) {
337  if ($v) {
338  $scol[$k] = $k;
339  }
340  }
341  return $scol;
342  }
+ Here is the call graph for this function:
+ Here is the caller graph for this function:

◆ getSelectedFilters()

ilTable2GUI::getSelectedFilters ( )

Definition at line 680 of file class.ilTable2GUI.php.

Referenced by getCurrentState().

680  : array
681  {
682  $sfil = array();
683  foreach ($this->selected_filter as $k => $v) {
684  if ($v) {
685  $sfil[$k] = $k;
686  }
687  }
688  return $sfil;
689  }
+ Here is the caller graph for this function:

◆ getShowRowsSelector()

ilTable2GUI::getShowRowsSelector ( )

Definition at line 2508 of file class.ilTable2GUI.php.

References $show_rows_selector.

Referenced by fillFooter().

2508  : bool
2509  {
2511  }
+ Here is the caller graph for this function:

◆ getShowTemplates()

ilTable2GUI::getShowTemplates ( )

Definition at line 2518 of file class.ilTable2GUI.php.

References $show_templates.

Referenced by fillFooter().

2518  : bool
2519  {
2520  return $this->show_templates;
2521  }
+ Here is the caller graph for this function:

◆ getTopAnchor()

ilTable2GUI::getTopAnchor ( )

Definition at line 393 of file class.ilTable2GUI.php.

References $top_anchor.

393  : string
394  {
395  return $this->top_anchor;
396  }

◆ getTopCommands()

ilTable2GUI::getTopCommands ( )

Definition at line 961 of file class.ilTable2GUI.php.

References $top_commands.

Referenced by fillActionRow().

961  : bool
962  {
963  return $this->top_commands;
964  }
+ Here is the caller graph for this function:

◆ initFilter()

ilTable2GUI::initFilter ( )

◆ isAdvMDFilter()

ilTable2GUI::isAdvMDFilter ( ilAdvancedMDRecordGUI  $a_gui,
ilTableFilterItem  $a_element 
)
protected

Check if filter element is based on adv md.

Definition at line 1667 of file class.ilTable2GUI.php.

References ilAdvancedMDRecordGUI\getFilterElements().

Referenced by writeFilterToSession().

1670  : bool {
1671  foreach ($a_gui->getFilterElements(false) as $item) {
1672  if ($item === $a_element) {
1673  return true;
1674  }
1675  }
1676  return false;
1677  }
getFilterElements(bool $a_only_non_empty=true)
Get SQL conditions for current filter value(s)
+ Here is the call graph for this function:
+ Here is the caller graph for this function:

◆ isColumnSelected()

◆ isFilterSelected()

ilTable2GUI::isFilterSelected ( string  $a_col)

Is given filter selected?

Definition at line 675 of file class.ilTable2GUI.php.

Referenced by ilAccessibilityTableGUI\populate(), renderFilter(), and ILIAS\LegalDocuments\Legacy\Table\setupFilter().

675  : bool
676  {
677  return (bool) $this->selected_filter[$a_col];
678  }
+ Here is the caller graph for this function:

◆ isFilterVisible()

ilTable2GUI::isFilterVisible ( )
protected

Check if filter is visible: manually shown (session, db) or default value set.

Definition at line 1655 of file class.ilTable2GUI.php.

References getDefaultFilterVisibility(), and loadProperty().

Referenced by renderFilter().

1655  : bool
1656  {
1657  $prop = $this->loadProperty('filter');
1658  if ($prop === '0' || $prop === '1') {
1659  return (bool) $prop;
1660  }
1661  return $this->getDefaultFilterVisibility();
1662  }
loadProperty(string $type)
+ Here is the call graph for this function:
+ Here is the caller graph for this function:

◆ loadProperty()

ilTable2GUI::loadProperty ( string  $type)

Definition at line 2399 of file class.ilTable2GUI.php.

References $DIC, and getId().

Referenced by determineLimit(), determineOffsetAndOrder(), determineSelectedColumns(), determineSelectedFilters(), and isFilterVisible().

2399  : ?string
2400  {
2401  global $DIC;
2402 
2403  $ilUser = null;
2404  if (isset($DIC["ilUser"])) {
2405  $ilUser = $DIC["ilUser"];
2406  }
2407 
2408  if (is_object($ilUser) && $this->getId() != "") {
2409  $tab_prop = new ilTablePropertiesStorageGUI();
2410 
2411  return $tab_prop->getProperty($this->getId(), $ilUser->getId(), $type);
2412  }
2413  return null;
2414  }
This file is part of ILIAS, a powerful learning management system published by ILIAS open source e-Le...
global $DIC
Definition: shib_login.php:25
+ Here is the call graph for this function:
+ Here is the caller graph for this function:

◆ numericOrdering()

ilTable2GUI::numericOrdering ( string  $a_field)

Should this field be sorted numeric?

Definition at line 1400 of file class.ilTable2GUI.php.

Referenced by exportData(), ilDclEditViewTableGUI\getHTML(), ilDclCreateViewTableGUI\getHTML(), ilDclTableViewEditFieldsTableGUI\getHTML(), ilDclFieldListTableGUI\getHTML(), getHTML(), and ILIAS\Test\Scoring\Manual\TestScoringByParticipantTableGUI\getInternalyOrderedDataValues().

1400  : bool
1401  {
1402  return false;
1403  }
+ Here is the caller graph for this function:

◆ prepareOutput()

ilTable2GUI::prepareOutput ( )
protected

Anything that must be done before HTML is generated.

Definition at line 1180 of file class.ilTable2GUI.php.

Referenced by ilDclEditViewTableGUI\getHTML(), ilDclCreateViewTableGUI\getHTML(), ilDclTableViewEditFieldsTableGUI\getHTML(), ilDclFieldListTableGUI\getHTML(), and getHTML().

1180  : void
1181  {
1182  }
+ Here is the caller graph for this function:

◆ render()

ilTable2GUI::render ( )

Definition at line 1405 of file class.ilTable2GUI.php.

References ilTableGUI\$lng, fillHeader(), getDescription(), getDisplayAsBlock(), getId(), ilUtil\getImagePath(), getPrintMode(), ilTableGUI\getStyle(), renderFilter(), and ilLanguage\txt().

Referenced by ilTestSkillLevelThresholdsTableGUI\fillRow(), ilDclEditViewTableGUI\getHTML(), ilDclCreateViewTableGUI\getHTML(), ilDclTableViewEditFieldsTableGUI\getHTML(), ilDclFieldListTableGUI\getHTML(), getHTML(), and ilMMSubItemTableGUI\initColumns().

1405  : string
1406  {
1407  $lng = $this->lng;
1408 
1409  $this->tpl->setVariable("CSS_TABLE", $this->getStyle("table"));
1410  if ($this->getId() != "") {
1411  $this->tpl->setVariable("ID", 'id="' . $this->getId() . '"');
1412  }
1413 
1414  // description
1415  if ($this->getDescription() != "") {
1416  $this->tpl->setCurrentBlock("tbl_header_description");
1417  $this->tpl->setVariable("TBL_DESCRIPTION", $this->getDescription());
1418  $this->tpl->parseCurrentBlock();
1419  }
1420 
1421  if (!$this->getPrintMode()) {
1422  $this->renderFilter();
1423  }
1424 
1425  if ($this->getDisplayAsBlock()) {
1426  $this->tpl->touchBlock("outer_start_1");
1427  $this->tpl->touchBlock("outer_end_1");
1428  } else {
1429  $this->tpl->touchBlock("outer_start_2");
1430  $this->tpl->touchBlock("outer_end_2");
1431  }
1432 
1433  // table title and icon
1434  if ($this->enabled["title"] && ($this->title != ""
1435  || $this->icon != "" || count($this->header_commands) > 0 ||
1436  $this->headerHTML != "" || $this->close_command != "")) {
1437  if ($this->enabled["icon"]) {
1438  $this->tpl->setCurrentBlock("tbl_header_title_icon");
1439  $this->tpl->setVariable("TBL_TITLE_IMG", ilUtil::getImagePath($this->icon));
1440  $this->tpl->setVariable("TBL_TITLE_IMG_ALT", $this->icon_alt);
1441  $this->tpl->parseCurrentBlock();
1442  }
1443 
1444  if (!$this->getPrintMode()) {
1445  foreach ($this->header_commands as $command) {
1446  if ($command["img"] != "") {
1447  $this->tpl->setCurrentBlock("tbl_header_img_link");
1448  if ($command["target"] != "") {
1449  $this->tpl->setVariable(
1450  "TARGET_IMG_LINK",
1451  'target="' . $command["target"] . '"'
1452  );
1453  }
1454  $this->tpl->setVariable("ALT_IMG_LINK", $command["text"]);
1455  $this->tpl->setVariable("HREF_IMG_LINK", $command["href"]);
1456  $this->tpl->setVariable(
1457  "SRC_IMG_LINK",
1458  $command["img"]
1459  );
1460  } else {
1461  $this->tpl->setCurrentBlock("head_cmd");
1462  $this->tpl->setVariable("TXT_HEAD_CMD", $command["text"]);
1463  $this->tpl->setVariable("HREF_HEAD_CMD", $command["href"]);
1464  }
1465  $this->tpl->parseCurrentBlock();
1466  }
1467  }
1468 
1469  if (isset($this->headerHTML)) {
1470  $this->tpl->setCurrentBlock("tbl_header_html");
1471  $this->tpl->setVariable("HEADER_HTML", $this->headerHTML);
1472  $this->tpl->parseCurrentBlock();
1473  }
1474 
1475  // close command
1476  if ($this->close_command != "") {
1477  $this->tpl->setCurrentBlock("tbl_header_img_link");
1478  $this->tpl->setVariable("ALT_IMG_LINK", $lng->txt("close"));
1479  $this->tpl->setVariable("HREF_IMG_LINK", $this->close_command);
1480  $this->tpl->parseCurrentBlock();
1481  }
1482 
1483  $this->tpl->setCurrentBlock("tbl_header_title");
1484  $this->tpl->setVariable("TBL_TITLE", $this->title);
1485  if ($this->getDisplayAsBlock()) {
1486  $this->tpl->setVariable("BLK_CLASS", "Block");
1487  }
1488  $this->tpl->parseCurrentBlock();
1489  }
1490 
1491  // table header
1492  if ($this->enabled["header"]) {
1493  $this->fillHeader();
1494  }
1495 
1496  $this->tpl->touchBlock("tbl_table_end");
1497 
1498  return $this->tpl->get();
1499  }
getStyle(string $a_element)
txt(string $a_topic, string $a_default_lang_fallback_mod="")
gets the text for a given topic if the topic is not in the list, the topic itself with "-" will be re...
renderFilter()
Render Filter section.
ilLanguage $lng
static getImagePath(string $image_name, string $module_path="", string $mode="output", bool $offline=false)
get image path (for images located in a template directory)
+ Here is the call graph for this function:
+ Here is the caller graph for this function:

◆ renderFilter()

ilTable2GUI::renderFilter ( )
private

Render Filter section.

Definition at line 1504 of file class.ilTable2GUI.php.

References $DIC, ilTableGUI\$lng, determineSelectedFilters(), getDisableFilterHiding(), getFilterCols(), getFilterItems(), getId(), getParentCmd(), ilYuiUtil\initConnection(), isFilterSelected(), isFilterVisible(), and ilLanguage\txt().

Referenced by render().

1504  : void
1505  {
1506  global $DIC;
1507 
1508  $lng = $this->lng;
1509  $main_tpl = $DIC["tpl"];
1510 
1511  $filter = $this->getFilterItems();
1512  $opt_filter = $this->getFilterItems(true);
1513 
1514  $main_tpl->addJavascript("assets/js/ServiceTable.js");
1515 
1516  if (count($filter) == 0 && count($opt_filter) == 0) {
1517  return;
1518  }
1519 
1521 
1522  $ccnt = 0;
1523 
1524  // render standard filter
1525  if (count($filter) > 0) {
1526  foreach ($filter as $item) {
1527  if ($ccnt >= $this->getFilterCols()) {
1528  $this->tpl->setCurrentBlock("filter_row");
1529  $this->tpl->parseCurrentBlock();
1530  $ccnt = 0;
1531  }
1532  $this->tpl->setCurrentBlock("filter_item");
1533  $this->tpl->setVariable(
1534  "OPTION_NAME",
1535  $item->getTitle()
1536  );
1537  $this->tpl->setVariable(
1538  "F_INPUT_ID",
1539  $item->getTableFilterLabelFor()
1540  );
1541  $this->tpl->setVariable(
1542  "INPUT_HTML",
1543  $item->getTableFilterHTML()
1544  );
1545  $this->tpl->parseCurrentBlock();
1546  $ccnt++;
1547  }
1548  }
1549 
1550  // render optional filter
1551  if (count($opt_filter) > 0) {
1552  $this->determineSelectedFilters();
1553 
1554  foreach ($opt_filter as $item) {
1555  if ($this->isFilterSelected($item->getPostVar())) {
1556  if ($ccnt >= $this->getFilterCols()) {
1557  $this->tpl->setCurrentBlock("filter_row");
1558  $this->tpl->parseCurrentBlock();
1559  $ccnt = 0;
1560  }
1561  $this->tpl->setCurrentBlock("filter_item");
1562  $this->tpl->setVariable(
1563  "OPTION_NAME",
1564  $item->getTitle()
1565  );
1566  $this->tpl->setVariable(
1567  "F_INPUT_ID",
1568  $item->getFieldId()
1569  );
1570  $this->tpl->setVariable(
1571  "INPUT_HTML",
1572  $item->getTableFilterHTML()
1573  );
1574  $this->tpl->parseCurrentBlock();
1575  $ccnt++;
1576  }
1577  }
1578 
1579  // filter selection
1580  $items = array();
1581  foreach ($opt_filter as $item) {
1582  $k = $item->getPostVar();
1583  $items[$k] = array("txt" => $item->getTitle(),
1584  "selected" => $this->isFilterSelected($k));
1585  }
1586 
1587  $cb_over = new ilCheckboxListOverlayGUI("tbl_filters_" . $this->getId());
1588  $cb_over->setLinkTitle($lng->txt("optional_filters"));
1589  $cb_over->setItems($items);
1590 
1591  $cb_over->setFormCmd($this->getParentCmd());
1592  $cb_over->setFieldVar("tblff" . $this->getId());
1593  $cb_over->setHiddenVar("tblfsf" . $this->getId());
1594 
1595  $cb_over->setSelectionHeaderClass("ilTableMenuItem");
1596  $this->tpl->setCurrentBlock("filter_select");
1597 
1598  // apply should be the first submit because of enter/return, inserting hidden submit
1599  $this->tpl->setVariable("HIDDEN_CMD_APPLY", $this->filter_cmd);
1600 
1601  $this->tpl->setVariable("FILTER_SELECTOR", $cb_over->getHTML(false));
1602  $this->tpl->parseCurrentBlock();
1603  }
1604 
1605  // if any filter
1606  if ($ccnt > 0 || count($opt_filter) > 0) {
1607  $this->tpl->setVariable("TXT_FILTER", $lng->txt("filter"));
1608 
1609  if ($ccnt > 0) {
1610  if ($ccnt < $this->getFilterCols()) {
1611  for ($i = $ccnt; $i <= $this->getFilterCols(); $i++) {
1612  $this->tpl->touchBlock("filter_empty_cell");
1613  }
1614  }
1615  $this->tpl->setCurrentBlock("filter_row");
1616  $this->tpl->parseCurrentBlock();
1617 
1618  $this->tpl->setCurrentBlock("filter_buttons");
1619  $this->tpl->setVariable("CMD_APPLY", $this->filter_cmd);
1620  $this->tpl->setVariable("TXT_APPLY", $this->filter_cmd_txt
1621  ?: $lng->txt("apply_filter"));
1622  $this->tpl->setVariable("CMD_RESET", $this->reset_cmd);
1623  $this->tpl->setVariable("TXT_RESET", $this->reset_cmd_txt
1624  ?: $lng->txt("reset_filter"));
1625  } elseif (count($opt_filter) > 0) {
1626  $this->tpl->setCurrentBlock("optional_filter_hint");
1627  $this->tpl->setVariable('TXT_OPT_HINT', $lng->txt('optional_filter_hint'));
1628  $this->tpl->parseCurrentBlock();
1629  }
1630 
1631  $this->tpl->setCurrentBlock("filter_section");
1632  $this->tpl->setVariable("FIL_ID", $this->getId());
1633  $this->tpl->parseCurrentBlock();
1634 
1635  // (keep) filter hidden?
1636  if (!$this->isFilterVisible() && !$this->getDisableFilterHiding()) {
1637  $id = $this->getId();
1638  $this->main_tpl->addOnLoadCode("
1639  ilTableHideFilter['atfil_$id'] = true;
1640  ilTableHideFilter['tfil_$id'] = true;
1641  ilTableHideFilter['dtfil_$id'] = true;
1642  ");
1643  }
1644  /*
1645  * BT 35757: filter has to be initialized after it has a chance to get hidden,
1646  * moving this here from ServiceTable.js to avoid timing weirdness with onLoadCode.
1647  */
1648  $this->main_tpl->addOnLoadCode("ilInitTableFilters()");
1649  }
1650  }
txt(string $a_topic, string $a_default_lang_fallback_mod="")
gets the text for a given topic if the topic is not in the list, the topic itself with "-" will be re...
ilLanguage $lng
ilGlobalTemplateInterface $main_tpl
isFilterSelected(string $a_col)
Is given filter selected?
isFilterVisible()
Check if filter is visible: manually shown (session, db) or default value set.
global $DIC
Definition: shib_login.php:25
This file is part of ILIAS, a powerful learning management system published by ILIAS open source e-Le...
getFilterItems(bool $a_optionals=false)
static initConnection(?ilGlobalTemplateInterface $a_main_tpl=null)
Init YUI Connection module.
+ Here is the call graph for this function:
+ Here is the caller graph for this function:

◆ resetFilter()

ilTable2GUI::resetFilter ( )

Definition at line 1718 of file class.ilTable2GUI.php.

References getFilterItems().

Referenced by ilLPTableBaseGUI\executeCommand(), ilMediaPoolTableGUI\getInsertCommand(), ilObjSCORMLearningModuleGUI\resetUserTableFilter(), and ILIAS\LegalDocuments\Legacy\Table\setupFilter().

1718  : void
1719  {
1720  $filter = $this->getFilterItems();
1721  $opt_filter = $this->getFilterItems(true);
1722 
1723  foreach ($filter as $item) {
1724  if ($item->checkInput()) {
1725  // see #26490
1726  $item->setValueByArray([]);
1727  $item->clearFromSession();
1728  }
1729  }
1730  foreach ($opt_filter as $item) {
1731  if ($item->checkInput()) {
1732  // see #26490
1733  $item->setValueByArray([]);
1734  $item->clearFromSession();
1735  }
1736  }
1737 
1738  // #13209
1739  $this->requested_tmpl_create = "";
1740  $this->requested_tmpl_delete = "";
1741  }
getFilterItems(bool $a_optionals=false)
+ Here is the call graph for this function:
+ Here is the caller graph for this function:

◆ resetOffset()

ilTable2GUI::resetOffset ( bool  $a_in_determination = false)

Definition at line 364 of file class.ilTable2GUI.php.

References $nav_value, determineOffsetAndOrder(), ilTableGUI\getOrderDirection(), getOrderField(), and ilTableGUI\setOffset().

Referenced by ilForumThreadObjectTableGUI\__construct(), ilCmiXapiScoringTableGUI\__construct(), ilLTIConsumerScoringTableGUI\__construct(), determineLimit(), determineOffsetAndOrder(), ilLPTableBaseGUI\executeCommand(), ilMediaPoolTableGUI\getInsertCommand(), ilUserLPTableGUI\getItems(), ilLMQuestionListTableGUI\getItems(), ilRegistrationCodesTableGUI\getItems(), ilTrUserObjectsPropsTableGUI\getItems(), ilTrObjectUsersPropsTableGUI\getItems(), ilUserTableGUI\getItems(), ilForumTopicTableGUI\initMergeThreadsTable(), ilCmiXapiStatementsGUI\initTableData(), ilExerciseManagementGUI\membersApplyObject(), ilExerciseManagementGUI\membersResetObject(), ilAccessibilityTableGUI\populate(), ilWebDAVMountInstructionsDocumentTableGUI\populate(), ilWaitingListTableGUI\readUserData(), and ilCalendarManageTableGUI\resetToDefaults().

364  : void
365  {
366  if (!$this->nav_determined && !$a_in_determination) {
367  $this->determineOffsetAndOrder();
368  }
369  $this->nav_value = $this->getOrderField() . ":" . $this->getOrderDirection() . ":0";
370  $this->requested_nav_par = $this->requested_nav_par1 = $this->nav_value;
371  $this->setOffset(0);
372  }
setOffset(int $a_offset)
set dataset offset
determineOffsetAndOrder(bool $a_omit_offset=false)
+ Here is the call graph for this function:
+ Here is the caller graph for this function:

◆ restoreTemplate()

ilTable2GUI::restoreTemplate ( string  $a_name)

Restore state from template.

Definition at line 2526 of file class.ilTable2GUI.php.

References ilTableGUI\$data, $DIC, ANONYMOUS_USER_ID, getContext(), storeProperty(), and ilUtil\stripSlashes().

Referenced by __construct().

2526  : bool
2527  {
2528  global $DIC;
2529 
2530  $ilUser = $DIC->user();
2531 
2532  $a_name = ilUtil::stripSlashes($a_name);
2533 
2534  if (trim($a_name) && $this->getContext() != "" && is_object($ilUser) && $ilUser->getId() != ANONYMOUS_USER_ID) {
2535  $storage = new ilTableTemplatesStorage();
2536 
2537  $data = $storage->load($this->getContext(), $ilUser->getId(), $a_name);
2538  if (is_array($data)) {
2539  foreach ($data as $property => $value) {
2540  $this->storeProperty($property, $value);
2541  }
2542  }
2543 
2544  $data["filter_values"] = unserialize((string) $data["filter_values"]);
2545  if ($data["filter_values"]) {
2546  $this->restore_filter_values = $data["filter_values"];
2547  }
2548 
2549  $this->restore_filter = true;
2550 
2551  return true;
2552  }
2553  return false;
2554  }
const ANONYMOUS_USER_ID
Definition: constants.php:27
static stripSlashes(string $a_str, bool $a_strip_html=true, string $a_allow="")
This file is part of ILIAS, a powerful learning management system published by ILIAS open source e-Le...
global $DIC
Definition: shib_login.php:25
storeProperty(string $type, string $value)
+ Here is the call graph for this function:
+ Here is the caller graph for this function:

◆ saveTemplate()

ilTable2GUI::saveTemplate ( string  $a_name)

Save current state as template.

Definition at line 2559 of file class.ilTable2GUI.php.

References $DIC, ANONYMOUS_USER_ID, getContext(), getCurrentState(), and ilLegacyFormElementsUtil\prepareFormOutput().

Referenced by fillFooter().

2559  : bool
2560  {
2561  global $DIC;
2562 
2563  $ilUser = $DIC->user();
2564 
2565  $a_name = ilLegacyFormElementsUtil::prepareFormOutput($a_name, true);
2566 
2567  if (trim($a_name) && $this->getContext() != "" && is_object($ilUser) && $ilUser->getId() != ANONYMOUS_USER_ID) {
2568  $storage = new ilTableTemplatesStorage();
2569 
2570  $state = $this->getCurrentState();
2571  $state["filter_values"] = serialize($state["filter_values"] ?? null);
2572  $state["selfields"] = serialize($state["selfields"] ?? null);
2573  $state["selfilters"] = serialize($state["selfilters"] ?? null);
2574 
2575  $storage->store($this->getContext(), $ilUser->getId(), $a_name, $state);
2576  return true;
2577  }
2578  return false;
2579  }
const ANONYMOUS_USER_ID
Definition: constants.php:27
static prepareFormOutput($a_str, bool $a_strip=false)
This file is part of ILIAS, a powerful learning management system published by ILIAS open source e-Le...
global $DIC
Definition: shib_login.php:25
getCurrentState()
get current settings for order, limit, columns and filter
+ Here is the call graph for this function:
+ Here is the caller graph for this function:

◆ setCloseCommand()

ilTable2GUI::setCloseCommand ( string  $a_link)

Definition at line 931 of file class.ilTable2GUI.php.

931  : void
932  {
933  $this->close_command = $a_link;
934  }

◆ setCloseFormTag()

ilTable2GUI::setCloseFormTag ( bool  $a_val)

Definition at line 207 of file class.ilTable2GUI.php.

207  : void
208  {
209  $this->close_form_tag = $a_val;
210  }

◆ setContext()

ilTable2GUI::setContext ( string  $id)

Definition at line 2488 of file class.ilTable2GUI.php.

References $id.

Referenced by __construct().

2488  : void
2489  {
2490  if (trim($id)) {
2491  $this->context = $id;
2492  }
2493  }
+ Here is the caller graph for this function:

◆ setCustomPreviousNext()

ilTable2GUI::setCustomPreviousNext ( string  $a_prev_link,
string  $a_next_link 
)

Definition at line 737 of file class.ilTable2GUI.php.

740  : void {
741  $this->custom_prev_next = true;
742  $this->custom_prev = $a_prev_link;
743  $this->custom_next = $a_next_link;
744  }

◆ setData()

ilTable2GUI::setData ( array  $a_data)
final

Definition at line 476 of file class.ilTable2GUI.php.

Referenced by ilBookingBulkCreationTableGUI\__construct(), ilCourseStartObjectsTableGUI\__construct(), ilContainerStartObjectsTableGUI\__construct(), ilSubItemSelectionTableGUI\__construct(), ilMobMultiSrtConfirmationTable2GUI\__construct(), ilMobSubtitleTableGUI\__construct(), ilUploadDirFilesTableGUI\__construct(), ilPortfolioRoleAssignmentTableGUI\__construct(), ilPCIIMPopupTableGUI\__construct(), ilHelpTooltipTableGUI\__construct(), ilLMEditShortTitlesTableGUI\__construct(), ilLMMenuItemsTableGUI\__construct(), ilWikiSearchResultsTableGUI\__construct(), ilContainerFilterTableGUI\__construct(), ilPCFileListTableGUI\__construct(), ilPCGridCellTableGUI\__construct(), ilPCTabsTableGUI\__construct(), ilLMBlockedUsersTableGUI\__construct(), ilLMGlossaryTableGUI\__construct(), ilMultiSrtConfirmationTable2GUI\__construct(), ilExcDeliveredFilesTableGUI\__construct(), ilPublicSubmissionsTableGUI\__construct(), ilUserForTagTableGUI\__construct(), ilLMPagesTableGUI\__construct(), ilWikiPageTemplatesTableGUI\__construct(), ilDclFieldListTableGUI\__construct(), ilHelpModuleTableGUI\__construct(), ilPCIIMOverlaysTableGUI\__construct(), ilTaxonomyListTableGUI\__construct(), ilImportantPagesTableGUI\__construct(), ilStudyProgrammeIndividualPlanTableGUI\__construct(), ilContentStylesTableGUI\__construct(), ilBenchmarkTableGUI\__construct(), ilUserFieldSettingsTableGUI\__construct(), ilFeedbackConfirmationTable2GUI\__construct(), ilExportTableGUI\__construct(), ilTaxonomyTableGUI\__construct(), ilPasteStyleCharacteristicTableGUI\__construct(), ilSurveySkillThresholdsTableGUI\__construct(), ilContSkillMemberTableGUI\__construct(), ilTaxAssignedItemsTableGUI\__construct(), ilExportIDTableGUI\__construct(), ilContSkillTableGUI\__construct(), ilStudyProgrammeMembersTableGUI\__construct(), ilCustomUserFieldSettingsTableGUI\__construct(), ilSkillLevelTableGUI\__construct(), ilSkillProfileLevelsTableGUI\__construct(), ilMMTopItemTableGUI\__construct(), ILIAS\LegalDocuments\Legacy\Table\__construct(), ilExGradesTableGUI\__construct(), ilStyleImageTableGUI\__construct(), ilContProfileTableGUI\__construct(), ilSkillCatTableGUI\__construct(), ilExerciseSubmissionTableGUI\__construct(), ilMMSubItemTableGUI\__construct(), ilAssQuestionHintsTableGUI\__construct(), ilDclRecordListTableGUI\buildData(), ilOrgUnitPermissionTableGUI\collectData(), ilSurveyParticipantsGUI\editRatersObject(), ilHelpMappingTableGUI\getChapters(), ilModulesTableGUI\getComponents(), ilWikiContributorsTableGUI\getContributors(), ilHistoryTableGUI\getDataFromDb(), ilLPObjectStatisticsLPTableGUI\getDetailItems(), ilMemberExportFileTableGUI\getFiles(), ilNewItemGroupTableGUI\getGroups(), ilPCImageMapTableGUI\getItems(), ilLPObjectStatisticsAdminTableGUI\getItems(), ilCourseGroupingTableGUI\getItems(), ilExAssignmentTeamLogTableGUI\getItems(), ilMediaPoolPageUsagesTableGUI\getItems(), ilCmiXapiVerificationTableGUI\getItems(), ilRatingCategoryTableGUI\getItems(), ilTestVerificationTableGUI\getItems(), ilLTIConsumerVerificationTableGUI\getItems(), ilWikiExportOrderTableGUI\getItems(), ilMediaObjectUsagesTableGUI\getItems(), ilSCORMVerificationTableGUI\getItems(), ilUserLPTableGUI\getItems(), ilUserRoleStartingPointTableGUI\getItems(), ilCourseVerificationTableGUI\getItems(), ilExerciseVerificationTableGUI\getItems(), ilContributorTableGUI\getItems(), ilPollAnswerTableGUI\getItems(), ilSurveyParticipantsTableGUI\getItems(), ilObjWorkspaceFolderTableGUI\getItems(), ilCourseGroupingAssignmentTableGUI\getItems(), ilLMQuestionListTableGUI\getItems(), ilExcCriteriaTableGUI\getItems(), ilRecommendedContentRoleTableGUI\getItems(), ilBookingSchedulesTableGUI\getItems(), ilClipboardTableGUI\getItems(), ilStyleMediaQueryTableGUI\getItems(), ilContainerStartObjectsContentTableGUI\getItems(), ilExcCriteriaCatalogueTableGUI\getItems(), ilPortfolioPageTableGUI\getItems(), ilStyleColorTableGUI\getItems(), ilTableTemplatesTableGUI\getItems(), ilExAssignmentPeerReviewOverviewTableGUI\getItems(), ilPollUserTableGUI\getItems(), ilRegistrationCodesTableGUI\getItems(), ilObjectConsumerTableGUI\getItems(), ilLDAPRoleMappingTableGUI\getItems(), ilExAssignmentTeamTableGUI\getItems(), ilImageMapTableGUI\getItems(), ilBookingAssignParticipantsTableGUI\getItems(), ilAssignedUsersTableGUI\getItems(), ilBookingAssignObjectsTableGUI\getItems(), ilAdminSubItemsTableGUI\getItems(), ilSurveyResultsCumulatedTableGUI\getItems(), ilSessionOverviewTableGUI\getItems(), ilBookingParticipantsTableGUI\getItems(), ILIAS\Style\Content\CharacteristicTableGUI\getItems(), ilBookingObjectsTableGUI\getItems(), ilSCORMTrackingItemsTableGUI\getItems(), ilCourseParticipantsGroupsTableGUI\getItems(), ilSCORM2004TrackingItemsTableGUI\getItems(), ilLPObjectStatisticsTypesTableGUI\getItems(), ilTrUserObjectsPropsTableGUI\getItems(), ilLPProgressTableGUI\getItems(), ilTrObjectUsersPropsTableGUI\getItems(), ilLPObjectStatisticsTableGUI\getItems(), ilLPObjectStatisticsDailyTableGUI\getItems(), ilUserTableGUI\getItems(), ilLPObjectStatisticsLPTableGUI\getItems(), ilMediaPoolTableGUI\getItems(), ilTrMatrixTableGUI\getItems(), ilTrSummaryTableGUI\getItems(), ilBookingReservationsTableGUI\getItems(), ilLinksTableGUI\getLinks(), ilItemGroupItemsTableGUI\getMaterials(), ilPageLayoutTableGUI\getPageLayouts(), ilWikiPagesTableGUI\getPages(), ilSurveySkillAssignmentTableGUI\getQuestions(), ilCopySelfAssQuestionTableGUI\getQuestions(), ilWikiRecentChangesTableGUI\getRecentChanges(), ilSurveySkillChangesTableGUI\getSkillLevelsForAppraisee(), ilSurveySkillTableGUI\getSkills(), ilSysStyleCatAssignmentTableGUI\getStyleCatAssignments(), ilSystemStylesTableGUI\getStyles(), ilLDAPServerTableGUI\importData(), ilSurveySyncTableGUI\importData(), ilWorkspaceAccessTableGUI\importData(), ilSurveyQuestionTableGUI\importData(), ilWorkspaceShareTableGUI\importData(), ilQuestionUsagesTableGUI\initColumns(), ilDashboardSortationTableGUI\initData(), ilQuestionCumulatedStatisticsTableGUI\initData(), ilSurveyQuestionblockbrowserTableGUI\initData(), ilSurveyQuestionbrowserTableGUI\initData(), ilFileVersionsTableGUI\initData(), ilBuddySystemRelationsTableGUI\initFilter(), ilAdvancedMDFieldDefinitionGroupTableGUI\initItems(), ilTaxonomyAdministrationRepositoryTableGUI\initItems(), ilObjectOwnershipManagementTableGUI\initItems(), SurveyConstraintsTableGUI\initItems(), ilForumTopicTableGUI\initMergeThreadsTable(), ilCmiXapiStatementsGUI\initTableData(), ilLTIConsumerXapiStatementsGUI\initTableData(), ilLTIConsumerGradeSynchronizationGUI\initTableData(), ilObjectTranslationGUI\listTranslations(), ilObjForumSearchResultTableGUI\parse(), ilObjWikiSearchResultTableGUI\parse(), ilSCTreeDuplicatesTableGUI\parse(), ilSCORMTrackingItemsPerScoTableGUI\parse(), ilSCORMTrackingUsersTableGUI\parse(), ilCalendarRecurrenceTableGUI\parse(), ilSCORMTrackingItemsScoTableGUI\parse(), ilSCORMTrackingItemsPerUserTableGUI\parse(), ilRoleSelectionTableGUI\parse(), ilLPCollectionSettingsTableGUI\parse(), ilLuceneAdvancedSearchActivationTableGUI\parse(), ilCalendarSharedUserListTableGUI\parse(), ilLTIProviderReleasedObjectsTableGUI\parse(), ilCalendarSharedRoleListTableGUI\parse(), ilSCORMTrackingItemPerUserTableGUI\parse(), ilECSCategoryMappingTableGUI\parse(), ilAdvancedMDRecordLanguageTableGUI\parse(), ilLogComponentTableGUI\parse(), ilShibbolethRoleAssignmentTableGUI\parse(), ilCalendarSharedListTableGUI\parse(), ilMDCopyrightUsageTableGUI\parse(), ilUserClipboardTableGUI\parse(), ilObjectCustomUserFieldsTableGUI\parse(), ilLDAPRoleAssignmentTableGUI\parse(), ilCourseReferenceDeleteConfirmationTableGUI\parse(), ilExAssignmentListTextTableGUI\parse(), ilCalendarInboxSharedTableGUI\parse(), ilUserExportFileTableGUI\parse(), ilSCGroupTableGUI\parse(), ilCourseObjectiveMaterialAssignmentTableGUI\parse(), ilObjectCopyProgressTableGUI\parse(), ilLOMemberTestResultTableGUI\parse(), ilWebResourceLinkTableGUI\parse(), ilConsultationHourBookingTableGUI\parse(), ilSCTaskTableGUI\parse(), ilECSExportedContentTableGUI\parse(), ilECSNodeMappingTreeTableGUI\parse(), ilObjectRoleTemplateOptionsTableGUI\parse(), ilObjectTableGUI\parse(), ilCourseObjectiveQuestionsTableGUI\parse(), ilTrashTableGUI\parse(), ilConsultationHoursTableGUI\parse(), ilCourseObjectiveQuestionAssignmentTableGUI\parse(), ilECSServerTableGUI\parse(), ilWebResourceEditableLinkTableGUI\parse(), ilECSImportedContentTableGUI\parse(), ilRoleAssignmentTableGUI\parse(), ilECSCommunityTableGUI\parse(), ilTimingsPersonalTableGUI\parse(), ilLOTestAssignmentTableGUI\parse(), ilCalendarManageTableGUI\parse(), ilSessionParticipantsTableGUI\parse(), ilObjectRoleTemplatePermissionTableGUI\parse(), ilTimingsManageTableGUI\parse(), ilGroupParticipantsTableGUI\parse(), ilRoleTableGUI\parse(), ilLearningSequenceParticipantsTableGUI\parse(), ilCourseObjectivesTableGUI\parse(), ilCourseParticipantsTableGUI\parse(), ilObjectRolePermissionTableGUI\parse(), ilExportSelectionTableGUI\parseContainer(), ilDclEditViewTableGUI\parseData(), ilDclTableViewEditFieldsTableGUI\parseData(), ilDclCreateViewTableGUI\parseData(), ilMMItemTranslationTableGUI\parseData(), ilBiblTranslationTableGUI\parseData(), ILIAS\MyStaff\ListCertificates\ilMStListCertificatesTableGUI\parseData(), ILIAS\MyStaff\ListCompetences\Skills\ilMStListCompetencesSkillsTableGUI\parseData(), ilMStListCoursesTableGUI\parseData(), ILIAS\MyStaff\ListUsers\ilMStListUsersTableGUI\parseData(), ilMStShowUserCoursesTableGUI\parseData(), ilAdvancedMDFieldTableGUI\parseDefinitions(), ilAdvancedMDRecordExportFilesTableGUI\parseFiles(), ilLOTestAssignmentTableGUI\parseMultipleAssignments(), ilRepositoryObjectResultTableGUI\parseObjectIds(), ilObjectCopySearchResultTableGUI\parseSearchResults(), ilWebResourceEditableLinkTableGUI\parseSelectedLinks(), ilMDCopyrightTableGUI\parseSelections(), ilObjectCopySelectionTableGUI\parseSource(), ilRepositoryUserResultTableGUI\parseUserIds(), ilAccessibilityTableGUI\populate(), ilCronManagerTableGUI\populate(), ilWebDAVMountInstructionsDocumentTableGUI\populate(), ilFileSystemTableGUI\prepareOutput(), ilSubscriberTableGUI\readSubscriberData(), ilWaitingListTableGUI\readUserData(), ilCalendarChangedAppointmentsTableGUI\setAppointments(), ilCalendarAppointmentsTableGUI\setAppointments(), ilConditionHandlerTableGUI\setConditions(), ilSessionMaterialsTableGUI\setMaterials(), ilQuestionBrowserTableGUI\setQuestionData(), ilSumScoreTableGUI\setSumScores(), ilEmployeeTalkTableGUI\setTalkData(), ilAssQuestionSkillUsagesTableGUI\showCmd(), and ilWebResourceEditableLinkTableGUI\updateFromPost().

476  : void
477  {
478  $this->row_data = $a_data;
479  }
+ Here is the caller graph for this function:

◆ setDefaultFilterVisiblity()

ilTable2GUI::setDefaultFilterVisiblity ( bool  $a_status)

Definition at line 881 of file class.ilTable2GUI.php.

Referenced by ilEmployeeTalkTableGUI\addColumns(), ilParticipantTableGUI\initFilter(), and ilTrashTableGUI\initFilter().

881  : void
882  {
883  $this->default_filter_visibility = $a_status;
884  }
+ Here is the caller graph for this function:

◆ setDefaultOrderDirection()

ilTable2GUI::setDefaultOrderDirection ( string  $a_defaultorderdirection)

Definition at line 871 of file class.ilTable2GUI.php.

Referenced by ilLPObjectStatisticsAdminTableGUI\__construct(), ilMMItemTranslationTableGUI\__construct(), ilDclTableViewEditFieldsTableGUI\__construct(), ilSurveyCodesEditTableGUI\__construct(), ilSurveyCodesTableGUI\__construct(), ilDclEditViewTableGUI\__construct(), ilCourseGroupingTableGUI\__construct(), ilFoundUsersTableGUI\__construct(), ilCourseStartObjectsTableGUI\__construct(), ilContainerStartObjectsTableGUI\__construct(), ilLDAPRoleAssignmentTableGUI\__construct(), ilSurveyMaintenanceTableGUI\__construct(), ilSurveyQuestionPoolExportTableGUI\__construct(), ilCategoryAssignRoleTableGUI\__construct(), ilCourseInfoFileTableGUI\__construct(), ilECSExportedContentTableGUI\__construct(), ilSurveyAppraiseesTableGUI\__construct(), ilHelpTooltipTableGUI\__construct(), ilMemberExportFileTableGUI\__construct(), ilUserLPTableGUI\__construct(), ilPollAnswerTableGUI\__construct(), ilExcCriteriaTableGUI\__construct(), ilExAssignmentTeamLogTableGUI\__construct(), ilSurveySyncTableGUI\__construct(), ilTaxonomyAdministrationRepositoryTableGUI\__construct(), ilShibbolethRoleAssignmentTableGUI\__construct(), ilDclCreateViewTableGUI\__construct(), ilECSCategoryMappingTableGUI\__construct(), ilWikiPageTemplatesTableGUI\__construct(), ilExcCriteriaCatalogueTableGUI\__construct(), ilPublicSubmissionsTableGUI\__construct(), ilPageHistoryTableGUI\__construct(), ilObjectCustomUserFieldsTableGUI\__construct(), ilDclFieldListTableGUI\__construct(), ilSurveyQuestionTableGUI\__construct(), ilHelpMappingTableGUI\__construct(), ilImageMapTableGUI\__construct(), ilECSCommunityTableGUI\__construct(), ilSurveyQuestionblockbrowserTableGUI\__construct(), ilAssignedUsersTableGUI\__construct(), ilBookingParticipantsTableGUI\__construct(), ilTaxonomyListTableGUI\__construct(), ilCopySelfAssQuestionTableGUI\__construct(), ilCourseGroupingAssignmentTableGUI\__construct(), ilAdvancedMDRecordTableGUI\__construct(), ilRoleSelectionTableGUI\__construct(), ilPollUserTableGUI\__construct(), ilExAssignmentListTextTableGUI\__construct(), ilStudyProgrammeIndividualPlanTableGUI\__construct(), ilSurveyQuestionbrowserTableGUI\__construct(), ilECSImportedContentTableGUI\__construct(), ilForumThreadObjectTableGUI\__construct(), ilAdvancedMDRecordExportFilesTableGUI\__construct(), ilLDAPRoleMappingTableGUI\__construct(), ilResultsByQuestionTableGUI\__construct(), ilQuestionPoolPrintViewTableGUI\__construct(), ilLPObjectStatisticsTypesTableGUI\__construct(), ilRoleAssignmentTableGUI\__construct(), ilBiblTranslationTableGUI\__construct(), ilExportTableGUI\__construct(), ilContainerStartObjectsContentTableGUI\__construct(), ilSurveyQuestionsTableGUI\__construct(), ilTaxonomyTableGUI\__construct(), ilRepositoryObjectResultTableGUI\__construct(), ilCalendarChangedAppointmentsTableGUI\__construct(), ilMailTemplateTableGUI\__construct(), ilQuestionUsagesTableGUI\__construct(), ilPDNewsTableGUI\__construct(), ilExportIDTableGUI\__construct(), ilBookingAssignParticipantsTableGUI\__construct(), ilContSkillMemberTableGUI\__construct(), ilTaxAssignedItemsTableGUI\__construct(), ilCalendarManageTableGUI\__construct(), ilAccessibilityDocumentTableGUI\__construct(), ilObjectOwnershipManagementTableGUI\__construct(), ilQuestionCumulatedStatisticsTableGUI\__construct(), ilStudyProgrammeMembersTableGUI\__construct(), ILIAS\MyStaff\ListCertificates\ilMStListCertificatesTableGUI\__construct(), ilBuddySystemRelationsTableGUI\__construct(), ILIAS\MyStaff\ListCompetences\Skills\ilMStListCompetencesSkillsTableGUI\__construct(), ilTrUserObjectsPropsTableGUI\__construct(), ilWebDAVMountInstructionsDocumentTableGUI\__construct(), ilWorkspaceAccessTableGUI\__construct(), ilRegistrationCodesTableGUI\__construct(), ilSCORMTrackingItemsTableGUI\__construct(), ilSkillLevelTableGUI\__construct(), ilForumTopicTableGUI\__construct(), ilLTIConsumerGradeSynchronizationTableGUI\__construct(), ilExGradesTableGUI\__construct(), ilLPProgressTableGUI\__construct(), ilMailSearchObjectMembershipsTableGUI\__construct(), ilMStListCoursesTableGUI\__construct(), ilWorkspaceShareTableGUI\__construct(), ilSessionMaterialsTableGUI\__construct(), ILIAS\MyStaff\ListUsers\ilMStListUsersTableGUI\__construct(), ilTestPassOverviewTableGUI\__construct(), ilEmployeeTalkTableGUI\__construct(), ilSessionOverviewTableGUI\__construct(), ilMStShowUserCoursesTableGUI\__construct(), ilSCORM2004TrackingItemsTableGUI\__construct(), ilCmiXapiStatementsTableGUI\__construct(), ilCmiXapiScoringTableGUI\__construct(), ilMDCopyrightTableGUI\__construct(), ilFileSystemTableGUI\__construct(), ilExerciseSubmissionTableGUI\__construct(), ilLTIConsumerScoringTableGUI\__construct(), ilTestPassDetailsOverviewTableGUI\__construct(), ilTrMatrixTableGUI\__construct(), ilBookingReservationsTableGUI\__construct(), ilQuestionBrowserTableGUI\__construct(), ilRepositoryUserResultTableGUI\__construct(), ilTrObjectUsersPropsTableGUI\__construct(), ilTestSkillLevelThresholdsTableGUI\__construct(), ilAssQuestionSkillUsagesTableGUI\__construct(), ilWikiContributorsTableGUI\getContributors(), ilWikiPagesTableGUI\getPages(), ilWikiRecentChangesTableGUI\getRecentChanges(), ilUserExportFileTableGUI\init(), ilLPObjectStatisticsTableGUI\init(), ilAdvancedMDRecordLanguageTableGUI\init(), ilLPObjectStatisticsDailyTableGUI\init(), ilTrashTableGUI\init(), ilLPObjectStatisticsLPTableGUI\init(), ilSessionParticipantsTableGUI\init(), ilLOTestAssignmentTableGUI\init(), ilRoleTableGUI\init(), ilAssQuestionHintsTableGUI\initAdministrationColumns(), ILIAS\Test\Scoring\Manual\TestScoringByParticipantPassesOverviewTableGUI\initOrdering(), ILIAS\Test\Scoring\Manual\TestScoringByParticipantTableGUI\initOrdering(), ilConditionHandlerTableGUI\initTable(), and ilAssQuestionHintsTableGUI\initTestoutputColumns().

871  : void
872  {
873  $this->defaultorderdirection = $a_defaultorderdirection;
874  }
+ Here is the caller graph for this function:

◆ setDefaultOrderField()

ilTable2GUI::setDefaultOrderField ( string  $a_defaultorderfield)

Definition at line 860 of file class.ilTable2GUI.php.

Referenced by ilAdvancedMDFieldDefinitionGroupTableGUI\__construct(), ilLPObjectStatisticsAdminTableGUI\__construct(), ilMMItemTranslationTableGUI\__construct(), ilSurveyCodesEditTableGUI\__construct(), ilSurveyCodesTableGUI\__construct(), ilCronManagerTableGUI\__construct(), ilCourseGroupingTableGUI\__construct(), ilCourseStartObjectsTableGUI\__construct(), ilSurveyResultsUserTableGUI\__construct(), ilFoundUsersTableGUI\__construct(), ilCourseInfoFileTableGUI\__construct(), ilECSExportedContentTableGUI\__construct(), ilContainerStartObjectsTableGUI\__construct(), ilSumScoreTableGUI\__construct(), ilSurveyMaintenanceTableGUI\__construct(), ilSurveyQuestionPoolExportTableGUI\__construct(), ilLDAPRoleAssignmentTableGUI\__construct(), ilUserLPTableGUI\__construct(), ilMemberExportFileTableGUI\__construct(), ilSurveyAppraiseesTableGUI\__construct(), ilHelpTooltipTableGUI\__construct(), ilClipboardTableGUI\__construct(), ilShibbolethRoleAssignmentTableGUI\__construct(), ilECSCategoryMappingTableGUI\__construct(), ilExcCriteriaTableGUI\__construct(), ilPollAnswerTableGUI\__construct(), ilExAssignmentTeamLogTableGUI\__construct(), ilSurveySyncTableGUI\__construct(), ilSurveyParticipantsTableGUI\__construct(), ilTaxonomyAdministrationRepositoryTableGUI\__construct(), ilMatchingQuestionAnswerFreqStatTableGUI\__construct(), ilObjectCustomUserFieldsTableGUI\__construct(), ilWikiPageTemplatesTableGUI\__construct(), ilExcDeliveredFilesTableGUI\__construct(), ilExAssignmentPeerReviewOverviewTableGUI\__construct(), ilExcCriteriaCatalogueTableGUI\__construct(), ilPublicSubmissionsTableGUI\__construct(), ilPageHistoryTableGUI\__construct(), ilImageMapTableGUI\__construct(), ilECSCommunityTableGUI\__construct(), ilSCORM2004TrackingTableGUI\__construct(), ilSurveyQuestionTableGUI\__construct(), ilHelpMappingTableGUI\__construct(), ilContributorTableGUI\__construct(), ilAssignedUsersTableGUI\__construct(), ilRecommendedContentRoleTableGUI\__construct(), ilAdvancedMDRecordTableGUI\__construct(), ilSurveyQuestionblockbrowserTableGUI\__construct(), ilBookingParticipantsTableGUI\__construct(), ilTaxonomyListTableGUI\__construct(), ilCopySelfAssQuestionTableGUI\__construct(), ilCourseGroupingAssignmentTableGUI\__construct(), ilQuestionPoolPrintViewTableGUI\__construct(), ilRoleSelectionTableGUI\__construct(), ilLPObjectStatisticsTypesTableGUI\__construct(), ilRoleAssignmentTableGUI\__construct(), ilECSImportedContentTableGUI\__construct(), ilCourseObjectiveMaterialAssignmentTableGUI\__construct(), ilExAssignmentListTextTableGUI\__construct(), ilPollUserTableGUI\__construct(), ilSurveyQuestionbrowserTableGUI\__construct(), ilForumThreadObjectTableGUI\__construct(), ilAdvancedMDRecordExportFilesTableGUI\__construct(), ilLDAPRoleMappingTableGUI\__construct(), ilResultsByQuestionTableGUI\__construct(), ilObjectConsumerTableGUI\__construct(), ilBiblTranslationTableGUI\__construct(), ilTaxonomyTableGUI\__construct(), ilExportTableGUI\__construct(), ilContainerStartObjectsContentTableGUI\__construct(), ilSurveyQuestionsTableGUI\__construct(), ilQuestionUsagesTableGUI\__construct(), ilMailTemplateTableGUI\__construct(), ilCalendarChangedAppointmentsTableGUI\__construct(), ilConsultationHoursTableGUI\__construct(), ilAdvancedMDFieldTableGUI\__construct(), ilRepositoryObjectResultTableGUI\__construct(), ilObjectCopySearchResultTableGUI\__construct(), ilExportIDTableGUI\__construct(), ilPDNewsTableGUI\__construct(), ilTaxAssignedItemsTableGUI\__construct(), ilCalendarAppointmentsTableGUI\__construct(), ilContSkillMemberTableGUI\__construct(), ilBookingAssignParticipantsTableGUI\__construct(), ilAccessibilityDocumentTableGUI\__construct(), ilObjectOwnershipManagementTableGUI\__construct(), ilStudyProgrammeMembersTableGUI\__construct(), ilCalendarManageTableGUI\__construct(), ilQuestionCumulatedStatisticsTableGUI\__construct(), ilTrUserObjectsPropsTableGUI\__construct(), ilGroupParticipantsTableGUI\__construct(), ilBuddySystemRelationsTableGUI\__construct(), ilExAssignmentTeamTableGUI\__construct(), ilCourseParticipantsTableGUI\__construct(), ilWebDAVMountInstructionsDocumentTableGUI\__construct(), ilSkillLevelTableGUI\__construct(), ilWorkspaceAccessTableGUI\__construct(), ilRegistrationCodesTableGUI\__construct(), ilSCORMTrackingItemsTableGUI\__construct(), ilLTIConsumerGradeSynchronizationTableGUI\__construct(), ilForumTopicTableGUI\__construct(), ilMailSearchObjectMembershipsTableGUI\__construct(), ilLPProgressTableGUI\__construct(), ilExGradesTableGUI\__construct(), ilWaitingListTableGUI\__construct(), ilTrSummaryTableGUI\__construct(), ilWorkspaceShareTableGUI\__construct(), ilSessionMaterialsTableGUI\__construct(), ilTestPassOverviewTableGUI\__construct(), ilSessionOverviewTableGUI\__construct(), ilSCORM2004TrackingItemsTableGUI\__construct(), ilCmiXapiStatementsTableGUI\__construct(), ilCmiXapiScoringTableGUI\__construct(), ilMDCopyrightTableGUI\__construct(), ilFileSystemTableGUI\__construct(), ilExerciseSubmissionTableGUI\__construct(), ilLTIConsumerScoringTableGUI\__construct(), ilTestPassDetailsOverviewTableGUI\__construct(), ilTrMatrixTableGUI\__construct(), ilBookingReservationsTableGUI\__construct(), ilQuestionBrowserTableGUI\__construct(), ilRepositoryUserResultTableGUI\__construct(), ilTestSkillLevelThresholdsTableGUI\__construct(), ilTrObjectUsersPropsTableGUI\__construct(), ilAssQuestionSkillUsagesTableGUI\__construct(), ilEmployeeTalkTableGUI\addColumns(), ilWikiContributorsTableGUI\getContributors(), ilWikiPagesTableGUI\getPages(), ilWikiRecentChangesTableGUI\getRecentChanges(), ilUserExportFileTableGUI\init(), ilLogComponentTableGUI\init(), ilLPObjectStatisticsTableGUI\init(), ilLPObjectStatisticsDailyTableGUI\init(), ilAdvancedMDRecordLanguageTableGUI\init(), ilTrashTableGUI\init(), ilLPObjectStatisticsLPTableGUI\init(), ilSessionParticipantsTableGUI\init(), ilLOTestAssignmentTableGUI\init(), ilRoleTableGUI\init(), ilAssQuestionHintsTableGUI\initAdministrationColumns(), ilLearningSequenceParticipantsTableGUI\initForm(), ILIAS\Test\Scoring\Manual\TestScoringByParticipantPassesOverviewTableGUI\initOrdering(), ILIAS\Test\Scoring\Manual\TestScoringByParticipantTableGUI\initOrdering(), ilConsultationHourBookingTableGUI\initTable(), ilConditionHandlerTableGUI\initTable(), ilAssQuestionHintsTableGUI\initTestoutputColumns(), ILIAS\MyStaff\ListCertificates\ilMStListCertificatesTableGUI\parseData(), ILIAS\MyStaff\ListCompetences\Skills\ilMStListCompetencesSkillsTableGUI\parseData(), ilMStListCoursesTableGUI\parseData(), ILIAS\MyStaff\ListUsers\ilMStListUsersTableGUI\parseData(), and ilMStShowUserCoursesTableGUI\parseData().

860  : void
861  {
862  $this->defaultorderfield = $a_defaultorderfield;
863  }
+ Here is the caller graph for this function:

◆ setDescription()

◆ setDisableFilterHiding()

◆ setDisplayAsBlock()

ilTable2GUI::setDisplayAsBlock ( bool  $a_val)

Definition at line 785 of file class.ilTable2GUI.php.

Referenced by assFileUploadFileTableGUI\__construct().

785  : void
786  {
787  $this->display_as_block = $a_val;
788  }
+ Here is the caller graph for this function:

◆ setEnableAllCommand()

ilTable2GUI::setEnableAllCommand ( bool  $a_value)

Definition at line 2815 of file class.ilTable2GUI.php.

Referenced by ilObjLearningSequenceContentTableGUI\__construct(), ilStudyProgrammeAutoCategoriesTableGUI\__construct(), ilStudyProgrammeAutoMembershipsTableGUI\__construct(), and ilStudyProgrammeMembersTableGUI\__construct().

2815  : void
2816  {
2817  $this->enable_command_for_all = $a_value;
2818  }
+ Here is the caller graph for this function:

◆ setEnableHeader()

ilTable2GUI::setEnableHeader ( bool  $a_enableheader)

Definition at line 428 of file class.ilTable2GUI.php.

Referenced by ilLPObjectStatisticsAdminTableGUI\__construct(), ilMMItemTranslationTableGUI\__construct(), ilDashObjectsTableGUI\__construct(), ilDclTableViewEditFieldsTableGUI\__construct(), ilObjLearningSequenceContentTableGUI\__construct(), ilSurveyResultsUserTableGUI\__construct(), ilDclEditViewTableGUI\__construct(), ilRatingCategoryTableGUI\__construct(), ilRoleAdoptPermissionTableGUI\__construct(), ilUploadDirFilesTableGUI\__construct(), ilWikiSearchResultsTableGUI\__construct(), ilStudyProgrammeAutoCategoriesTableGUI\__construct(), ilStudyProgrammeAutoMembershipsTableGUI\__construct(), ilWikiContributorsTableGUI\__construct(), ilPCGridCellTableGUI\__construct(), ilLinksTableGUI\__construct(), ilPCTabsTableGUI\__construct(), ilPCFileListTableGUI\__construct(), ilClipboardTableGUI\__construct(), ilDclCreateViewTableGUI\__construct(), ilUserForTagTableGUI\__construct(), ilMediaPoolPageUsagesTableGUI\__construct(), ilExcDeliveredFilesTableGUI\__construct(), ilPublicSubmissionsTableGUI\__construct(), ilWikiRecentChangesTableGUI\__construct(), ilLMQuestionListTableGUI\__construct(), ilImageMapTableGUI\__construct(), ilDclFieldListTableGUI\__construct(), ilOrgUnitPermissionTableGUI\__construct(), ilBookingSchedulesTableGUI\__construct(), ilNewItemGroupTableGUI\__construct(), ilPageLayoutTableGUI\__construct(), ilSystemStylesTableGUI\__construct(), ilImportantPagesTableGUI\__construct(), ilBookingParticipantsTableGUI\__construct(), ilModulesTableGUI\__construct(), ilAssignedUsersTableGUI\__construct(), ilAccessPermissionsStatusTableGUI\__construct(), ilBenchmarkTableGUI\__construct(), ilLPObjectStatisticsTypesTableGUI\__construct(), ilRoleAssignmentTableGUI\__construct(), ilUserFieldSettingsTableGUI\__construct(), ilStudyProgrammeIndividualPlanTableGUI\__construct(), ilStyleMediaQueryTableGUI\__construct(), ilBiblTranslationTableGUI\__construct(), ilAvailableRolesStatusTableGUI\__construct(), ilExportTableGUI\__construct(), ilObjectCopySearchResultTableGUI\__construct(), ilStyleColorTableGUI\__construct(), ilObjectRoleTemplateOptionsTableGUI\__construct(), ilObjectCopySelectionTableGUI\__construct(), ilMultilingualismTableGUI\__construct(), ilPasteStyleCharacteristicTableGUI\__construct(), ilObjectTranslation2TableGUI\__construct(), ilECSNodeMappingTreeTableGUI\__construct(), ilBookingAssignParticipantsTableGUI\__construct(), ilPDNewsTableGUI\__construct(), ilTableTemplatesTableGUI\__construct(), ilObjectTranslationTableGUI\__construct(), ilBookingAssignObjectsTableGUI\__construct(), ilCustomUserFieldSettingsTableGUI\__construct(), ilStudyProgrammeMembersTableGUI\__construct(), ilCourseParticipantsGroupsTableGUI\__construct(), ilTrUserObjectsPropsTableGUI\__construct(), ilExportSelectionTableGUI\__construct(), ilCourseParticipantsTableGUI\__construct(), ilRegistrationCodesTableGUI\__construct(), ilSCORMTrackingItemsTableGUI\__construct(), ilSkillLevelTableGUI\__construct(), ilWebResourceEditableLinkTableGUI\__construct(), ilObjectRoleTemplatePermissionTableGUI\__construct(), ilStyleImageTableGUI\__construct(), ilTrSummaryTableGUI\__construct(), ilExGradesTableGUI\__construct(), ilLPProgressTableGUI\__construct(), ilWikiPagesTableGUI\__construct(), ilObjectRolePermissionTableGUI\__construct(), ilWebResourceLinkTableGUI\__construct(), ilBookingObjectsTableGUI\__construct(), ilSCORM2004TrackingItemsTableGUI\__construct(), ilSearchResultTableGUI\__construct(), ILIAS\Style\Content\CharacteristicTableGUI\__construct(), ilFileVersionsTableGUI\__construct(), ilFileSystemTableGUI\__construct(), ilMediaPoolTableGUI\__construct(), ilBookingReservationsTableGUI\__construct(), ilTrMatrixTableGUI\__construct(), ilTrObjectUsersPropsTableGUI\__construct(), ilLPObjectStatisticsTableGUI\init(), ilLPObjectStatisticsDailyTableGUI\init(), ilTrashTableGUI\init(), ilLPObjectStatisticsLPTableGUI\init(), and ilRepositoryObjectSearchResultTableGUI\init().

428  : void
429  {
430  $this->enabled["header"] = $a_enableheader;
431  }
+ Here is the caller graph for this function:

◆ setEnableNumInfo()

◆ setEnableTitle()

ilTable2GUI::setEnableTitle ( bool  $a_enabletitle)

Definition at line 418 of file class.ilTable2GUI.php.

Referenced by ilLPObjectStatisticsAdminTableGUI\__construct(), ilDclTableViewEditFieldsTableGUI\__construct(), ilDclEditViewTableGUI\__construct(), ilStudyProgrammeAutoCategoriesTableGUI\__construct(), ilStudyProgrammeAutoMembershipsTableGUI\__construct(), ilUploadDirFilesTableGUI\__construct(), ilDclCreateViewTableGUI\__construct(), ilExcDeliveredFilesTableGUI\__construct(), ilPublicSubmissionsTableGUI\__construct(), ilUserForTagTableGUI\__construct(), ilLMQuestionListTableGUI\__construct(), ilImageMapTableGUI\__construct(), ilDclFieldListTableGUI\__construct(), ilAssignedUsersTableGUI\__construct(), ilImportantPagesTableGUI\__construct(), ilStudyProgrammeIndividualPlanTableGUI\__construct(), ilBenchmarkTableGUI\__construct(), ilLPObjectStatisticsTypesTableGUI\__construct(), ilUserFieldSettingsTableGUI\__construct(), ilRoleAssignmentTableGUI\__construct(), ilStyleMediaQueryTableGUI\__construct(), ilPasteStyleCharacteristicTableGUI\__construct(), ilMultilingualismTableGUI\__construct(), ilStyleColorTableGUI\__construct(), ilObjectCopySearchResultTableGUI\__construct(), ilObjectCopySelectionTableGUI\__construct(), ilRepositoryObjectResultTableGUI\__construct(), ilPDNewsTableGUI\__construct(), ilTableTemplatesTableGUI\__construct(), ilObjectTranslation2TableGUI\__construct(), ilObjectTranslationTableGUI\__construct(), ilStudyProgrammeMembersTableGUI\__construct(), ILIAS\MyStaff\ListCertificates\ilMStListCertificatesTableGUI\__construct(), ilCustomUserFieldSettingsTableGUI\__construct(), ilTrUserObjectsPropsTableGUI\__construct(), ilExportSelectionTableGUI\__construct(), ILIAS\MyStaff\ListCompetences\Skills\ilMStListCompetencesSkillsTableGUI\__construct(), ilCourseParticipantsTableGUI\__construct(), ilSkillLevelTableGUI\__construct(), ilSCORMTrackingItemsTableGUI\__construct(), ilRegistrationCodesTableGUI\__construct(), ilWebResourceEditableLinkTableGUI\__construct(), ilLPProgressTableGUI\__construct(), ilExGradesTableGUI\__construct(), ilMStListCoursesTableGUI\__construct(), ilStyleImageTableGUI\__construct(), ILIAS\MyStaff\ListUsers\ilMStListUsersTableGUI\__construct(), ilEmployeeTalkTableGUI\__construct(), ilWebResourceLinkTableGUI\__construct(), ilMStShowUserCoursesTableGUI\__construct(), ilSCORM2004TrackingItemsTableGUI\__construct(), ILIAS\Style\Content\CharacteristicTableGUI\__construct(), ilSearchResultTableGUI\__construct(), ilFileSystemTableGUI\__construct(), ilRepositoryUserResultTableGUI\__construct(), ilTrObjectUsersPropsTableGUI\__construct(), ilLPObjectStatisticsTableGUI\init(), ilLPObjectStatisticsDailyTableGUI\init(), ilTrashTableGUI\init(), and ilLPObjectStatisticsLPTableGUI\init().

418  : void
419  {
420  $this->enabled["title"] = $a_enabletitle;
421  }
+ Here is the caller graph for this function:

◆ setExportFormats()

ilTable2GUI::setExportFormats ( array  $formats)

◆ setExternalSegmentation()

ilTable2GUI::setExternalSegmentation ( bool  $a_val)

Definition at line 839 of file class.ilTable2GUI.php.

Referenced by ilMMItemTranslationTableGUI\__construct(), ilDclTableViewEditFieldsTableGUI\__construct(), ilDclEditViewTableGUI\__construct(), ilStudyProgrammeAutoCategoriesTableGUI\__construct(), ilStudyProgrammeAutoMembershipsTableGUI\__construct(), ilUserLPTableGUI\__construct(), ilDclCreateViewTableGUI\__construct(), ilLMQuestionListTableGUI\__construct(), ilDclFieldListTableGUI\__construct(), ilAssignedUsersTableGUI\__construct(), ilStudyProgrammeIndividualPlanTableGUI\__construct(), ilForumThreadObjectTableGUI\__construct(), ilBiblTranslationTableGUI\__construct(), ilStudyProgrammeMembersTableGUI\__construct(), ilAccessibilityDocumentTableGUI\__construct(), ilTrUserObjectsPropsTableGUI\__construct(), ilWebDAVMountInstructionsDocumentTableGUI\__construct(), ilCourseParticipantsTableGUI\__construct(), ilSubscriberTableGUI\__construct(), ilRegistrationCodesTableGUI\__construct(), ilMMTopItemTableGUI\__construct(), ilLTIConsumerGradeSynchronizationTableGUI\__construct(), ilForumTopicTableGUI\__construct(), ILIAS\LegalDocuments\Legacy\Table\__construct(), ilWaitingListTableGUI\__construct(), ilSessionMaterialsTableGUI\__construct(), ilEmployeeTalkTableGUI\__construct(), ilCmiXapiScoringTableGUI\__construct(), ilCmiXapiStatementsTableGUI\__construct(), ilMMSubItemTableGUI\__construct(), ilLTIConsumerScoringTableGUI\__construct(), ilTestPassDetailsOverviewTableGUI\__construct(), ilTrObjectUsersPropsTableGUI\__construct(), ilAssQuestionHintsTableGUI\__construct(), ilTrashTableGUI\init(), ilBuddySystemRelationsTableGUI\initFilter(), ILIAS\MyStaff\ListCertificates\ilMStListCertificatesTableGUI\parseData(), ILIAS\MyStaff\ListCompetences\Skills\ilMStListCompetencesSkillsTableGUI\parseData(), ilMStListCoursesTableGUI\parseData(), ILIAS\MyStaff\ListUsers\ilMStListUsersTableGUI\parseData(), and ilMStShowUserCoursesTableGUI\parseData().

839  : void
840  {
841  $this->ext_seg = $a_val;
842  }
+ Here is the caller graph for this function:

◆ setExternalSorting()

ilTable2GUI::setExternalSorting ( bool  $a_val)

Definition at line 803 of file class.ilTable2GUI.php.

Referenced by ilMMItemTranslationTableGUI\__construct(), ilDclTableViewEditFieldsTableGUI\__construct(), ilObjLearningSequenceContentTableGUI\__construct(), ilDclEditViewTableGUI\__construct(), ilStudyProgrammeAutoCategoriesTableGUI\__construct(), ilStudyProgrammeAutoMembershipsTableGUI\__construct(), ilUserLPTableGUI\__construct(), ilDclCreateViewTableGUI\__construct(), ilDclFieldListTableGUI\__construct(), ilLMQuestionListTableGUI\__construct(), ilNewItemGroupTableGUI\__construct(), ilAssignedUsersTableGUI\__construct(), ilModulesTableGUI\__construct(), ilStudyProgrammeIndividualPlanTableGUI\__construct(), ilUserRoleStartingPointTableGUI\__construct(), ilForumThreadObjectTableGUI\__construct(), ilBiblTranslationTableGUI\__construct(), ilStudyProgrammeMembersTableGUI\__construct(), ilAccessibilityDocumentTableGUI\__construct(), ilTrUserObjectsPropsTableGUI\__construct(), ilWebDAVMountInstructionsDocumentTableGUI\__construct(), ilSCORMTrackingItemsTableGUI\__construct(), ilRegistrationCodesTableGUI\__construct(), ilLTIConsumerGradeSynchronizationTableGUI\__construct(), ilMMTopItemTableGUI\__construct(), ilForumTopicTableGUI\__construct(), ILIAS\LegalDocuments\Legacy\Table\__construct(), ilWaitingListTableGUI\__construct(), ilSessionMaterialsTableGUI\__construct(), ilSearchResultTableGUI\__construct(), ilSCORM2004TrackingItemsTableGUI\__construct(), ILIAS\Style\Content\CharacteristicTableGUI\__construct(), ilCmiXapiScoringTableGUI\__construct(), ilCmiXapiStatementsTableGUI\__construct(), ilMMSubItemTableGUI\__construct(), ilLTIConsumerScoringTableGUI\__construct(), ilMediaPoolTableGUI\__construct(), ilRepositoryUserResultTableGUI\__construct(), ilTrObjectUsersPropsTableGUI\__construct(), ilSCTreeDuplicatesTableGUI\init(), ilObjectCopyProgressTableGUI\init(), ilTrashTableGUI\init(), ilBuddySystemRelationsTableGUI\initFilter(), ilSCORMTrackingUsersTableGUI\parse(), ILIAS\MyStaff\ListCompetences\Skills\ilMStListCompetencesSkillsTableGUI\parseData(), ILIAS\MyStaff\ListCertificates\ilMStListCertificatesTableGUI\parseData(), ilMStListCoursesTableGUI\parseData(), ILIAS\MyStaff\ListUsers\ilMStListUsersTableGUI\parseData(), and ilMStShowUserCoursesTableGUI\parseData().

803  : void
804  {
805  $this->ext_sort = $a_val;
806  }
+ Here is the caller graph for this function:

◆ setFilterCols()

◆ setFilterCommand()

◆ setFilterValue()

ilTable2GUI::setFilterValue ( ilTableFilterItem  $a_item,
  $a_value 
)
protected
Parameters
string | array | null$a_value
Exceptions
ilDateTimeException

Definition at line 2476 of file class.ilTable2GUI.php.

References IL_CAL_DATE.

Referenced by addFilterItem(), ilTrMatrixTableGUI\getItems(), and ilTrMatrixTableGUI\initFilter().

2476  : void
2477  {
2478  if (method_exists($a_item, "setChecked")) {
2479  $a_item->setChecked((bool) $a_value);
2480  } elseif (method_exists($a_item, "setValue")) {
2481  $a_item->setValue($a_value);
2482  } elseif (method_exists($a_item, "setDate")) {
2483  $a_item->setDate(new ilDate($a_value, IL_CAL_DATE));
2484  }
2485  $a_item->writeToSession();
2486  }
const IL_CAL_DATE
+ Here is the caller graph for this function:

◆ setFormAction()

ilTable2GUI::setFormAction ( string  $a_form_action,
bool  $a_multipart = false 
)
final

Definition at line 746 of file class.ilTable2GUI.php.

Referenced by ilAdvancedMDFieldDefinitionGroupTableGUI\__construct(), ilLPObjectStatisticsAdminTableGUI\__construct(), ilMMItemTranslationTableGUI\__construct(), ilBookingBulkCreationTableGUI\__construct(), ilDclTableViewEditFieldsTableGUI\__construct(), ilSurveyResultsCumulatedTableGUI\__construct(), ilSurveyCodesEditTableGUI\__construct(), ilSurveyCodesTableGUI\__construct(), ilCronManagerTableGUI\__construct(), ilObjLearningSequenceContentTableGUI\__construct(), ilDclEditViewTableGUI\__construct(), ilRatingCategoryTableGUI\__construct(), ilPageMultiLangTableGUI\__construct(), ilStudyProgrammeMailMemberSearchTableGUI\__construct(), ilSurveyResultsUserTableGUI\__construct(), ilFoundUsersTableGUI\__construct(), ilTestPersonalDefaultSettingsTableGUI\__construct(), ilCourseStartObjectsTableGUI\__construct(), ilCourseGroupingTableGUI\__construct(), ilECSExportedContentTableGUI\__construct(), ilSubItemSelectionTableGUI\__construct(), ilContainerStartObjectsTableGUI\__construct(), ilCategoryAssignRoleTableGUI\__construct(), ilLanguageExtTableGUI\__construct(), ilLDAPRoleAssignmentTableGUI\__construct(), ilSurveyMaintenanceTableGUI\__construct(), ilSurveyQuestionPoolExportTableGUI\__construct(), ilCourseInfoFileTableGUI\__construct(), ilMobMultiSrtConfirmationTable2GUI\__construct(), ilMobSubtitleTableGUI\__construct(), ilWikiExportOrderTableGUI\__construct(), ilWikiSearchResultsTableGUI\__construct(), ilUploadDirFilesTableGUI\__construct(), ilMemberExportFileTableGUI\__construct(), ilPortfolioRoleAssignmentTableGUI\__construct(), ilStudyProgrammeAutoCategoriesTableGUI\__construct(), ilStudyProgrammeAutoMembershipsTableGUI\__construct(), ilObjClipboardTableGUI\__construct(), SurveyConstraintsTableGUI\__construct(), ilSurveyAppraiseesTableGUI\__construct(), ilPCIIMPopupTableGUI\__construct(), ilHelpTooltipTableGUI\__construct(), ilLMEditShortTitlesTableGUI\__construct(), ilLMMenuItemsTableGUI\__construct(), ilRoleAdoptPermissionTableGUI\__construct(), ilLearningSequenceEditParticipantsTableGUI\__construct(), ilUserLPTableGUI\__construct(), ilECSCategoryMappingTableGUI\__construct(), ilWikiContributorsTableGUI\__construct(), ilContainerFilterTableGUI\__construct(), ilClipboardTableGUI\__construct(), ilDclCreateViewTableGUI\__construct(), ilExcCriteriaTableGUI\__construct(), ilExAssignmentTeamLogTableGUI\__construct(), ilShibbolethRoleAssignmentTableGUI\__construct(), ilPCGridCellTableGUI\__construct(), ilPCFileListTableGUI\__construct(), ilSurveyParticipantsTableGUI\__construct(), ilPCTabsTableGUI\__construct(), ilSurveySyncTableGUI\__construct(), ilCalendarSharedListTableGUI\__construct(), ilLMBlockedUsersTableGUI\__construct(), ilLinksTableGUI\__construct(), ilLMGlossaryTableGUI\__construct(), ilWikiPageTemplatesTableGUI\__construct(), ilMultiSrtConfirmationTable2GUI\__construct(), ilMediaPoolPageUsagesTableGUI\__construct(), ilObjectCustomUserFieldsTableGUI\__construct(), ilExcDeliveredFilesTableGUI\__construct(), ilExAssignmentPeerReviewOverviewTableGUI\__construct(), ilExcCriteriaCatalogueTableGUI\__construct(), ilPublicSubmissionsTableGUI\__construct(), ilPageHistoryTableGUI\__construct(), ilSysStyleCatAssignmentTableGUI\__construct(), ilSurveySkillChangesTableGUI\__construct(), ilUserForTagTableGUI\__construct(), ilLMPagesTableGUI\__construct(), ilImageMapTableGUI\__construct(), ilMediaObjectUsagesTableGUI\__construct(), ilDclFieldListTableGUI\__construct(), ilOrgUnitPermissionTableGUI\__construct(), ilExerciseVerificationTableGUI\__construct(), ilNewItemGroupTableGUI\__construct(), ilBookingSchedulesTableGUI\__construct(), ilSCORM2004TrackingTableGUI\__construct(), ilPageLayoutTableGUI\__construct(), ilHelpModuleTableGUI\__construct(), ilHelpMappingTableGUI\__construct(), ilSurveyQuestionTableGUI\__construct(), ilWikiRecentChangesTableGUI\__construct(), ilLMQuestionListTableGUI\__construct(), ilContributorTableGUI\__construct(), ilImportantPagesTableGUI\__construct(), ilAdvancedMDRecordTableGUI\__construct(), ilMailSearchObjectsTableGUI\__construct(), ilNewsForContextTableGUI\__construct(), ilBookingParticipantsTableGUI\__construct(), ilModulesTableGUI\__construct(), ilRecommendedContentRoleTableGUI\__construct(), ilSCORMVerificationTableGUI\__construct(), ilCopySelfAssQuestionTableGUI\__construct(), ilLuceneAdvancedSearchActivationTableGUI\__construct(), ilForumNotificationTableGUI\__construct(), ilSurveyQuestionblockbrowserTableGUI\__construct(), ilPCIIMOverlaysTableGUI\__construct(), ilTestVerificationTableGUI\__construct(), ilCourseGroupingAssignmentTableGUI\__construct(), ilAssignedUsersTableGUI\__construct(), ilTaxonomyListTableGUI\__construct(), ILIAS\Test\Scoring\Manual\TestScoringByParticipantPassesOverviewTableGUI\__construct(), ilCourseVerificationTableGUI\__construct(), ilECSImportedContentTableGUI\__construct(), ilUserRoleStartingPointTableGUI\__construct(), ilDashboardSortationTableGUI\__construct(), ilBenchmarkTableGUI\__construct(), ilAdvancedMDRecordExportFilesTableGUI\__construct(), ilExAssignmentListTextTableGUI\__construct(), ilPollUserTableGUI\__construct(), ilQuestionPoolPrintViewTableGUI\__construct(), ilParticipantsPerAssignmentTableGUI\__construct(), ilRoleSelectionTableGUI\__construct(), ilLDAPRoleMappingTableGUI\__construct(), ilContentStylesTableGUI\__construct(), ilSurveyQuestionbrowserTableGUI\__construct(), ilSurveySkillAssignmentTableGUI\__construct(), ilResultsByQuestionTableGUI\__construct(), ilCourseObjectiveMaterialAssignmentTableGUI\__construct(), ilLPObjectStatisticsTypesTableGUI\__construct(), ilRoleAssignmentTableGUI\__construct(), ilUserFieldSettingsTableGUI\__construct(), ilCmiXapiVerificationTableGUI\__construct(), ilFeedbackConfirmationTable2GUI\__construct(), ilContainerStartObjectsContentTableGUI\__construct(), ilExportTableGUI\__construct(), ilStyleMediaQueryTableGUI\__construct(), ilItemGroupItemsTableGUI\__construct(), ilSurveySkillTableGUI\__construct(), ilSurveyQuestionsTableGUI\__construct(), ilTaxonomyTableGUI\__construct(), ilBiblTranslationTableGUI\__construct(), ilObjectConsumerTableGUI\__construct(), ilObjectCopySelectionTableGUI\__construct(), ilSurveySkillThresholdsTableGUI\__construct(), ilMultilingualismTableGUI\__construct(), ilAdvancedMDFieldTableGUI\__construct(), ilMediaCastTableGUI\__construct(), ilRepositoryObjectResultTableGUI\__construct(), ilCalendarChangedAppointmentsTableGUI\__construct(), ilPasteStyleCharacteristicTableGUI\__construct(), ilStyleColorTableGUI\__construct(), ilMailTemplateTableGUI\__construct(), ilConsultationHoursTableGUI\__construct(), ilCourseObjectivesTableGUI\__construct(), ilBookingAssignParticipantsTableGUI\__construct(), ilPDNewsTableGUI\__construct(), ilExportIDTableGUI\__construct(), ilContSkillMemberTableGUI\__construct(), ilCalendarAppointmentsTableGUI\__construct(), ilTableTemplatesTableGUI\__construct(), ilObjectTranslation2TableGUI\__construct(), ilLTIConsumerVerificationTableGUI\__construct(), ilTaxAssignedItemsTableGUI\__construct(), ilCourseObjectiveQuestionsTableGUI\__construct(), ILIAS\MyStaff\ListCertificates\ilMStListCertificatesTableGUI\__construct(), ilContSkillTableGUI\__construct(), ilCustomUserFieldSettingsTableGUI\__construct(), ilStudyProgrammeMembersTableGUI\__construct(), ilCalendarManageTableGUI\__construct(), ilObjectOwnershipManagementTableGUI\__construct(), ilObjectTranslationTableGUI\__construct(), ilAccessibilityDocumentTableGUI\__construct(), ilExAssignmentTeamTableGUI\__construct(), ilTrUserObjectsPropsTableGUI\__construct(), ilBuddySystemRelationsTableGUI\__construct(), ILIAS\MyStaff\ListCompetences\Skills\ilMStListCompetencesSkillsTableGUI\__construct(), ilExportSelectionTableGUI\__construct(), ilCourseParticipantsGroupsTableGUI\__construct(), ilCourseObjectiveQuestionAssignmentTableGUI\__construct(), ilCmiXapiLrsTypesTableGUI\__construct(), ilWebDAVMountInstructionsDocumentTableGUI\__construct(), ILIAS\Test\Scoring\Manual\TestScoringByParticipantTableGUI\__construct(), ilCalendarInboxSharedTableGUI\__construct(), ilSubscriberTableGUI\__construct(), ilWorkspaceAccessTableGUI\__construct(), ilRegistrationCodesTableGUI\__construct(), ilSkillLevelTableGUI\__construct(), ilSkillProfileLevelsTableGUI\__construct(), ilSCORMTrackingItemsTableGUI\__construct(), ilWebResourceEditableLinkTableGUI\__construct(), ilMMTopItemTableGUI\__construct(), ilLTIConsumerGradeSynchronizationTableGUI\__construct(), ilWaitingListTableGUI\__construct(), ilLPProgressTableGUI\__construct(), ilMStListCoursesTableGUI\__construct(), ilMailSearchObjectMembershipsTableGUI\__construct(), ilTrSummaryTableGUI\__construct(), ilStyleImageTableGUI\__construct(), ilExGradesTableGUI\__construct(), ILIAS\LegalDocuments\Legacy\Table\__construct(), ilWikiPagesTableGUI\__construct(), ilEmployeeTalkTableGUI\__construct(), ilWorkspaceShareTableGUI\__construct(), ILIAS\MyStaff\ListUsers\ilMStListUsersTableGUI\__construct(), ilObjectRolePermissionTableGUI\__construct(), ilSessionMaterialsTableGUI\__construct(), ilWebResourceLinkTableGUI\__construct(), ilBookingObjectsTableGUI\__construct(), ilSessionOverviewTableGUI\__construct(), ilCourseEditParticipantsTableGUI\__construct(), ilMStShowUserCoursesTableGUI\__construct(), ilContProfileTableGUI\__construct(), ilSCORM2004TrackingItemsTableGUI\__construct(), ILIAS\Style\Content\CharacteristicTableGUI\__construct(), ilSearchResultTableGUI\__construct(), ilCmiXapiStatementsTableGUI\__construct(), ilFileVersionsTableGUI\__construct(), ilGroupEditParticipantsTableGUI\__construct(), ilMDCopyrightTableGUI\__construct(), ilFileSystemTableGUI\__construct(), ilSkillCatTableGUI\__construct(), ilMMSubItemTableGUI\__construct(), ilExerciseSubmissionTableGUI\__construct(), ilTestPassDetailsOverviewTableGUI\__construct(), ilMediaPoolTableGUI\__construct(), ilBookingReservationsTableGUI\__construct(), ilTrMatrixTableGUI\__construct(), ilQuestionBrowserTableGUI\__construct(), ilRepositoryUserResultTableGUI\__construct(), ilTestSkillLevelThresholdsTableGUI\__construct(), ilTrObjectUsersPropsTableGUI\__construct(), ilLTIConsumerProviderTableGUI\__construct(), ilSystemStylesTableGUI\addActions(), ilObjStudyProgrammeIndividualPlanGUI\appendIndividualPlanActions(), ilSCTreeDuplicatesTableGUI\init(), ilCalendarRecurrenceTableGUI\init(), ilObjectCopyCourseGroupSelectionTableGUI\init(), ilSCGroupTableGUI\init(), ilUserExportFileTableGUI\init(), ilLogComponentTableGUI\init(), ilLPObjectStatisticsTableGUI\init(), ilLPObjectStatisticsDailyTableGUI\init(), ilAdvancedMDRecordLanguageTableGUI\init(), ilObjectCopyProgressTableGUI\init(), ilSCTaskTableGUI\init(), ilTrashTableGUI\init(), ilMDCopyrightUsageTableGUI\init(), ilLPObjectStatisticsLPTableGUI\init(), ilRepositoryObjectSearchResultTableGUI\init(), ilCourseReferenceDeleteConfirmationTableGUI\init(), ilTimingsManageTableGUI\init(), ilTimingsPersonalTableGUI\init(), ilSessionParticipantsTableGUI\init(), ilLOTestAssignmentTableGUI\init(), ilRoleTableGUI\init(), ilAssQuestionHintsTableGUI\initAdministrationCommands(), ilForumTopicTableGUI\initMergeThreadsTable(), ilConsultationHourBookingTableGUI\initTable(), ilHistoryTableGUI\initTable(), ilSCORMTrackingItemsPerScoTableGUI\initTable(), ilSCORMTrackingItemsPerUserTableGUI\initTable(), ilSCORMTrackingItemsScoTableGUI\initTable(), ilSCORMTrackingItemPerUserTableGUI\initTable(), ilSCORMTrackingUsersTableGUI\initTable(), ilConditionHandlerTableGUI\initTable(), ilLPCollectionSettingsTableGUI\initTable(), ilAssQuestionHintsTableGUI\initTestoutputCommands(), ilForumTopicTableGUI\initTopicsOverviewTable(), and ilRepositorySearchGUI\showClipboard().

749  : void {
750  $this->form_action = $a_form_action;
751  $this->form_multipart = $a_multipart;
752  }
+ Here is the caller graph for this function:

◆ setFormName()

ilTable2GUI::setFormName ( string  $a_name = "")

Definition at line 759 of file class.ilTable2GUI.php.

Referenced by ilMMItemTranslationTableGUI\__construct(), ilSurveyCodesTableGUI\__construct(), ilSurveyResultsUserTableGUI\__construct(), ilTestPersonalDefaultSettingsTableGUI\__construct(), ilSurveyMaintenanceTableGUI\__construct(), ilSurveyQuestionPoolExportTableGUI\__construct(), ilSurveyAppraiseesTableGUI\__construct(), ilLearningSequenceEditParticipantsTableGUI\__construct(), ilDclFieldListTableGUI\__construct(), assFileUploadFileTableGUI\__construct(), ilSurveyQuestionblockbrowserTableGUI\__construct(), ilCopySelfAssQuestionTableGUI\__construct(), ILIAS\Test\Scoring\Manual\TestScoringByParticipantPassesOverviewTableGUI\__construct(), ilSurveyQuestionbrowserTableGUI\__construct(), ilCourseObjectiveMaterialAssignmentTableGUI\__construct(), ilQuestionPoolPrintViewTableGUI\__construct(), ilBiblTranslationTableGUI\__construct(), ilObjectCopySelectionTableGUI\__construct(), ilCalendarChangedAppointmentsTableGUI\__construct(), ilCourseObjectivesTableGUI\__construct(), ilCalendarAppointmentsTableGUI\__construct(), ilCourseObjectiveQuestionsTableGUI\__construct(), ilAccessibilityDocumentTableGUI\__construct(), ilCalendarManageTableGUI\__construct(), ILIAS\MyStaff\ListCertificates\ilMStListCertificatesTableGUI\__construct(), ilExportSelectionTableGUI\__construct(), ilGroupParticipantsTableGUI\__construct(), ilCourseObjectiveQuestionAssignmentTableGUI\__construct(), ILIAS\MyStaff\ListCompetences\Skills\ilMStListCompetencesSkillsTableGUI\__construct(), ILIAS\Test\Scoring\Manual\TestScoringByParticipantTableGUI\__construct(), ilCourseParticipantsTableGUI\__construct(), ilWebDAVMountInstructionsDocumentTableGUI\__construct(), ilSubscriberTableGUI\__construct(), ilObjectRoleTemplatePermissionTableGUI\__construct(), ILIAS\LegalDocuments\Legacy\Table\__construct(), ilWaitingListTableGUI\__construct(), ilMStListCoursesTableGUI\__construct(), ilEmployeeTalkTableGUI\__construct(), ilSessionMaterialsTableGUI\__construct(), ILIAS\MyStaff\ListUsers\ilMStListUsersTableGUI\__construct(), ilCourseEditParticipantsTableGUI\__construct(), ilMStShowUserCoursesTableGUI\__construct(), ilGroupEditParticipantsTableGUI\__construct(), ilExerciseSubmissionTableGUI\__construct(), ilTestPassDetailsOverviewTableGUI\__construct(), ilQuestionBrowserTableGUI\__construct(), ilCalendarRecurrenceTableGUI\init(), ilUserExportFileTableGUI\init(), ilSessionParticipantsTableGUI\init(), and ilLearningSequenceParticipantsTableGUI\initForm().

759  : void
760  {
761  $this->formname = $a_name;
762  }
+ Here is the caller graph for this function:

◆ setHeaderHTML()

ilTable2GUI::setHeaderHTML ( string  $html)

Definition at line 2378 of file class.ilTable2GUI.php.

2378  : void
2379  {
2380  $this->headerHTML = $html;
2381  }

◆ setId()

ilTable2GUI::setId ( string  $a_val)

Definition at line 769 of file class.ilTable2GUI.php.

References getPrefix(), and setPrefix().

Referenced by ilSCTreeDuplicatesTableGUI\__construct(), ilCalendarRecurrenceTableGUI\__construct(), ilLogComponentTableGUI\__construct(), ilLPObjectStatisticsAdminTableGUI\__construct(), ilMMItemTranslationTableGUI\__construct(), ilMailSearchResultsTableGUI\__construct(), ilBookingBulkCreationTableGUI\__construct(), ilDclTableViewEditFieldsTableGUI\__construct(), ilSurveyResultsCumulatedTableGUI\__construct(), ilCronManagerTableGUI\__construct(), ilStudyProgrammeMailMemberSearchTableGUI\__construct(), ilSurveyResultsUserTableGUI\__construct(), ilTestPersonalDefaultSettingsTableGUI\__construct(), ilDclEditViewTableGUI\__construct(), ilRatingCategoryTableGUI\__construct(), ilSumScoreTableGUI\__construct(), ilLanguageExtTableGUI\__construct(), ilUserClipboardTableGUI\__construct(), ilCategoryAssignRoleTableGUI\__construct(), ilStudyProgrammeAutoMembershipsTableGUI\__construct(), ilLMEditShortTitlesTableGUI\__construct(), ilHelpTooltipTableGUI\__construct(), ilUserLPTableGUI\__construct(), ilMobMultiSrtConfirmationTable2GUI\__construct(), ilMemberExportFileTableGUI\__construct(), ilRoleAdoptPermissionTableGUI\__construct(), ilStudyProgrammeAutoCategoriesTableGUI\__construct(), ilSurveySyncTableGUI\__construct(), ilTaxonomyAdministrationRepositoryTableGUI\__construct(), ilDclCreateViewTableGUI\__construct(), ilPollAnswerTableGUI\__construct(), ilExcCriteriaTableGUI\__construct(), ilAdvancedMDRecordLanguageTableGUI\__construct(), ilRepositoryObjectSearchResultTableGUI\__construct(), ilPageHistoryTableGUI\__construct(), ilObjectCopyProgressTableGUI\__construct(), ilLTIProviderReleasedObjectsTableGUI\__construct(), ilECSServerTableGUI\__construct(), ilMultiSrtConfirmationTable2GUI\__construct(), ilSCORMTrackingItemsPerScoTableGUI\__construct(), ilExcCriteriaCatalogueTableGUI\__construct(), ilHelpModuleTableGUI\__construct(), ilSurveyQuestionTableGUI\__construct(), ilLDAPServerTableGUI\__construct(), ilHelpMappingTableGUI\__construct(), ilBookingSchedulesTableGUI\__construct(), ilLMQuestionListTableGUI\__construct(), ilUserExportFileTableGUI\__construct(), ilECSCommunityTableGUI\__construct(), ilLOMemberTestResultTableGUI\__construct(), ilDclFieldListTableGUI\__construct(), ilOrgUnitPermissionTableGUI\__construct(), ilNewItemGroupTableGUI\__construct(), ilSCORMTrackingItemsPerUserTableGUI\__construct(), ilSCORMTrackingUsersTableGUI\__construct(), ilBookingParticipantsTableGUI\__construct(), ilMailSearchObjectsTableGUI\__construct(), ilSCGroupTableGUI\__construct(), ilCopySelfAssQuestionTableGUI\__construct(), ilLearningSequenceParticipantsTableGUI\__construct(), ilAdvancedMDRecordTableGUI\__construct(), ilAssignedUsersTableGUI\__construct(), ilModulesTableGUI\__construct(), ilRecommendedContentRoleTableGUI\__construct(), ilTrashTableGUI\__construct(), ilSCORMTrackingItemPerUserTableGUI\__construct(), ilSCORMTrackingItemsScoTableGUI\__construct(), ilForumNotificationTableGUI\__construct(), ilStudyProgrammeIndividualPlanTableGUI\__construct(), ilContentStylesTableGUI\__construct(), ilRoleAssignmentTableGUI\__construct(), ilQuestionPoolPrintViewTableGUI\__construct(), ilLPObjectStatisticsTypesTableGUI\__construct(), ilLPCollectionSettingsTableGUI\__construct(), ilAccessPermissionsStatusTableGUI\__construct(), ilCourseObjectiveMaterialAssignmentTableGUI\__construct(), ilUserRoleStartingPointTableGUI\__construct(), ilObjWorkspaceFolderTableGUI\__construct(), ilExAssignmentListTextTableGUI\__construct(), ilPollUserTableGUI\__construct(), ilForumThreadObjectTableGUI\__construct(), ilSurveyQuestionsTableGUI\__construct(), ilObjectConsumerTableGUI\__construct(), ilBiblTranslationTableGUI\__construct(), ilFeedbackConfirmationTable2GUI\__construct(), ilAvailableRolesStatusTableGUI\__construct(), ilObjectCopySearchResultTableGUI\__construct(), ilSCTaskTableGUI\__construct(), ilQuestionUsagesTableGUI\__construct(), ilLPObjectStatisticsDailyTableGUI\__construct(), ilMailTemplateTableGUI\__construct(), ilCalendarChangedAppointmentsTableGUI\__construct(), ilObjectRoleTemplateOptionsTableGUI\__construct(), ilConsultationHourBookingTableGUI\__construct(), ilConsultationHoursTableGUI\__construct(), ilLPObjectStatisticsTableGUI\__construct(), ilObjectTableGUI\__construct(), ilRepositoryObjectResultTableGUI\__construct(), ilContSkillMemberTableGUI\__construct(), ilExportIDTableGUI\__construct(), ilLOTestAssignmentTableGUI\__construct(), ilECSNodeMappingTreeTableGUI\__construct(), ilTaxAssignedItemsTableGUI\__construct(), ilCalendarAppointmentsTableGUI\__construct(), ilBookingAssignParticipantsTableGUI\__construct(), ilStudyProgrammeMembersTableGUI\__construct(), ILIAS\MyStaff\ListCertificates\ilMStListCertificatesTableGUI\__construct(), ilBookingAssignObjectsTableGUI\__construct(), ilQuestionCumulatedStatisticsTableGUI\__construct(), ilAccessibilityDocumentTableGUI\__construct(), ilCalendarManageTableGUI\__construct(), ilObjectOwnershipManagementTableGUI\__construct(), ilGroupParticipantsTableGUI\__construct(), ilTrUserObjectsPropsTableGUI\__construct(), ilCourseParticipantsGroupsTableGUI\__construct(), ILIAS\MyStaff\ListCompetences\Skills\ilMStListCompetencesSkillsTableGUI\__construct(), ilCmiXapiLrsTypesTableGUI\__construct(), ilBuddySystemRelationsTableGUI\__construct(), ilSessionParticipantsTableGUI\__construct(), ilCourseParticipantsTableGUI\__construct(), ilWebDAVMountInstructionsDocumentTableGUI\__construct(), ILIAS\Test\Scoring\Manual\TestScoringByParticipantTableGUI\__construct(), ilRegistrationCodesTableGUI\__construct(), ilLTIConsumerProviderUsageTableGUI\__construct(), ilSubscriberTableGUI\__construct(), ILIAS\Notifications\ilNotificationSettingsTable\__construct(), ilWorkspaceAccessTableGUI\__construct(), ilSCORMTrackingItemsTableGUI\__construct(), ilMMTopItemTableGUI\__construct(), ilMDCopyrightUsageTableGUI\__construct(), ilObjectRoleTemplatePermissionTableGUI\__construct(), ilLTIConsumerGradeSynchronizationTableGUI\__construct(), ilForumTopicTableGUI\__construct(), ILIAS\LegalDocuments\Legacy\Table\__construct(), ilMailSearchObjectMembershipsTableGUI\__construct(), ilExGradesTableGUI\__construct(), ilLPProgressTableGUI\__construct(), ilTrSummaryTableGUI\__construct(), ilMStListCoursesTableGUI\__construct(), ilWaitingListTableGUI\__construct(), ilObjectRolePermissionTableGUI\__construct(), ilEmployeeTalkTableGUI\__construct(), ilWorkspaceShareTableGUI\__construct(), ilTestPassOverviewTableGUI\__construct(), ilTimingsPersonalTableGUI\__construct(), ilSessionMaterialsTableGUI\__construct(), ILIAS\MyStaff\ListUsers\ilMStListUsersTableGUI\__construct(), ilLPObjectStatisticsLPTableGUI\__construct(), ilBookingObjectsTableGUI\__construct(), ilSessionOverviewTableGUI\__construct(), ilMStShowUserCoursesTableGUI\__construct(), ilTimingsManageTableGUI\__construct(), ilSCORM2004TrackingItemsTableGUI\__construct(), ilSearchResultTableGUI\__construct(), ilCmiXapiStatementsTableGUI\__construct(), ilFileVersionsTableGUI\__construct(), ilCmiXapiScoringTableGUI\__construct(), ilFileSystemTableGUI\__construct(), ilCourseReferenceDeleteConfirmationTableGUI\__construct(), ilMMSubItemTableGUI\__construct(), ilLTIConsumerScoringTableGUI\__construct(), ilAssQuestionSkillAssignmentsTableGUI\__construct(), ilRoleTableGUI\__construct(), ilTestPassDetailsOverviewTableGUI\__construct(), ilBookingReservationsTableGUI\__construct(), ilMediaPoolTableGUI\__construct(), ilTrMatrixTableGUI\__construct(), ilQuestionBrowserTableGUI\__construct(), ilRepositoryUserResultTableGUI\__construct(), ilTestSkillLevelThresholdsTableGUI\__construct(), ilTrObjectUsersPropsTableGUI\__construct(), ilAssQuestionSkillUsagesTableGUI\__construct(), ilAssQuestionHintsTableGUI\__construct(), ilLTIConsumerProviderTableGUI\__construct(), ilAssignmentsPerParticipantTableGUI\initMode(), and ilParticipantsPerAssignmentTableGUI\initMode().

769  : void
770  {
771  $this->id = $a_val;
772  if ($this->getPrefix() == "") {
773  $this->setPrefix($a_val);
774  }
775  if (strlen($this->id) > 30) {
776  throw new ilException("Table ID to long (max. 30 char): " . $this->id);
777  }
778  }
setPrefix(string $a_prefix)
+ Here is the call graph for this function:
+ Here is the caller graph for this function:

◆ setIsDataTable()

ilTable2GUI::setIsDataTable ( bool  $a_val)

Definition at line 408 of file class.ilTable2GUI.php.

Referenced by ilPDNewsTableGUI\__construct(), and __construct().

408  : void
409  {
410  $this->datatable = $a_val;
411  }
+ Here is the caller graph for this function:

◆ setLimit()

ilTable2GUI::setLimit ( int  $a_limit = 0,
int  $a_default_limit = 0 
)

Definition at line 2854 of file class.ilTable2GUI.php.

Referenced by ilDashObjectsTableGUI\__construct(), ilObjLearningSequenceContentTableGUI\__construct(), ilSurveyResultsUserTableGUI\__construct(), ilCategoryAssignRoleTableGUI\__construct(), ilSubItemSelectionTableGUI\__construct(), ilWikiExportOrderTableGUI\__construct(), ilWikiSearchResultsTableGUI\__construct(), ilRoleAdoptPermissionTableGUI\__construct(), ilMobMultiSrtConfirmationTable2GUI\__construct(), ilUploadDirFilesTableGUI\__construct(), SurveyConstraintsTableGUI\__construct(), ilPCIIMPopupTableGUI\__construct(), ilPCTabsTableGUI\__construct(), ilExcCriteriaTableGUI\__construct(), ilPCFileListTableGUI\__construct(), ilPCGridCellTableGUI\__construct(), ilLMPagesTableGUI\__construct(), ilMultiSrtConfirmationTable2GUI\__construct(), ilExcDeliveredFilesTableGUI\__construct(), ilExAssignmentPeerReviewOverviewTableGUI\__construct(), ilExcCriteriaCatalogueTableGUI\__construct(), ilSurveySkillChangesTableGUI\__construct(), ilNewItemGroupTableGUI\__construct(), ilSurveyQuestionTableGUI\__construct(), ilCourseGroupingAssignmentTableGUI\__construct(), ilImportantPagesTableGUI\__construct(), ilModulesTableGUI\__construct(), ilLuceneAdvancedSearchActivationTableGUI\__construct(), ilSystemStylesTableGUI\__construct(), ilLPObjectStatisticsTypesTableGUI\__construct(), ilUserFieldSettingsTableGUI\__construct(), ilUserRoleStartingPointTableGUI\__construct(), ilObjWorkspaceFolderTableGUI\__construct(), ilExAssignmentListTextTableGUI\__construct(), ilAccessPermissionsStatusTableGUI\__construct(), ilBenchmarkTableGUI\__construct(), ilObjectConsumerTableGUI\__construct(), ilAvailableRolesStatusTableGUI\__construct(), ilItemGroupItemsTableGUI\__construct(), ilFeedbackConfirmationTable2GUI\__construct(), ilQuestionUsagesTableGUI\__construct(), ilAdvancedMDFieldTableGUI\__construct(), ilObjectRoleTemplateOptionsTableGUI\__construct(), ilCourseObjectivesTableGUI\__construct(), ilMultilingualismTableGUI\__construct(), ilPasteStyleCharacteristicTableGUI\__construct(), ilObjectCopySelectionTableGUI\__construct(), ilObjectTranslation2TableGUI\__construct(), ilCourseObjectiveQuestionsTableGUI\__construct(), ilTaxAssignedItemsTableGUI\__construct(), ilQuestionCumulatedStatisticsTableGUI\__construct(), ilObjectTranslationTableGUI\__construct(), ilCustomUserFieldSettingsTableGUI\__construct(), ilAccessibilityDocumentTableGUI\__construct(), ilCourseParticipantsGroupsTableGUI\__construct(), ilCourseObjectiveQuestionAssignmentTableGUI\__construct(), ilTrUserObjectsPropsTableGUI\__construct(), ilExportSelectionTableGUI\__construct(), ilWebDAVMountInstructionsDocumentTableGUI\__construct(), ilSkillLevelTableGUI\__construct(), ilObjectRoleTemplatePermissionTableGUI\__construct(), ilTrSummaryTableGUI\__construct(), ilLPProgressTableGUI\__construct(), ilObjectRolePermissionTableGUI\__construct(), ilTestPassOverviewTableGUI\__construct(), ilWebResourceLinkTableGUI\__construct(), ILIAS\Style\Content\CharacteristicTableGUI\__construct(), ilSearchResultTableGUI\__construct(), ilFileVersionsTableGUI\__construct(), ilTestPassDetailsOverviewTableGUI\__construct(), ilBookingReservationsTableGUI\__construct(), determineLimit(), ilLogComponentTableGUI\init(), ilAdvancedMDRecordLanguageTableGUI\init(), ilLPObjectStatisticsLPTableGUI\init(), ilRepositoryObjectSearchResultTableGUI\init(), ilLTIConsumerScoringTableGUI\initColumns(), ilCmiXapiScoringTableGUI\initColumns(), and ilObjForumGUI\initializeThreadOffsetAndLimit().

2854  : void
2855  {
2856  parent::setLimit($a_limit, $a_default_limit);
2857 
2858  // #17077 - if limit is set "manually" to 9999, force rows selector off
2859  if ($a_limit == 9999 &&
2860  $this->limit_determined) {
2861  $this->rows_selector_off = true;
2862  }
2863  }
+ Here is the caller graph for this function:

◆ setNoEntriesText()

◆ setOpenFormTag()

ilTable2GUI::setOpenFormTag ( bool  $a_val)

Definition at line 197 of file class.ilTable2GUI.php.

Referenced by ilUploadDirFilesTableGUI\__construct(), ilObjTaxonomyGUI\listNodes(), and ilWikiPageTemplateGUI\listTemplates().

197  : void
198  {
199  $this->open_form_tag = $a_val;
200  }
+ Here is the caller graph for this function:

◆ setOrderField()

ilTable2GUI::setOrderField ( string  $a_order_field)

Definition at line 466 of file class.ilTable2GUI.php.

Referenced by determineOffsetAndOrder(), ilRegistrationCodesTableGUI\getItems(), ilObjForumGUI\initializeThreadSortation(), and ilCalendarManageTableGUI\resetToDefaults().

466  : void
467  {
468  $this->order_field = $a_order_field;
469  }
+ Here is the caller graph for this function:

◆ setOrderLink()

ilTable2GUI::setOrderLink ( string  $key,
string  $order_dir 
)

Definition at line 996 of file class.ilTable2GUI.php.

References $ctrl, $DIC, getNavParameter(), and ilCtrl\setParameter().

Referenced by fillHeader().

996  : void
997  {
998  global $DIC;
999 
1000  $ilUser = $DIC->user();
1001 
1002  $ilCtrl = $this->ctrl;
1003 
1004  $hash = "";
1005 
1006  $old = $this->requested_nav_par ?? '';
1007 
1008  // set order link
1009  $ilCtrl->setParameter(
1010  $this->parent_obj,
1011  $this->getNavParameter(),
1012  urlencode($key) . ":" . $order_dir . ":" . $this->offset
1013  );
1014  $this->tpl->setVariable(
1015  "TBL_ORDER_LINK",
1016  $ilCtrl->getLinkTarget($this->parent_obj, $this->parent_cmd) . $hash
1017  );
1018 
1019  // set old value of nav variable
1020  $ilCtrl->setParameter(
1021  $this->parent_obj,
1022  $this->getNavParameter(),
1023  $old
1024  );
1025  }
global $DIC
Definition: shib_login.php:25
setParameter(object $a_gui_obj, string $a_parameter, $a_value)
+ Here is the call graph for this function:
+ Here is the caller graph for this function:

◆ setPrefix()

ilTable2GUI::setPrefix ( string  $a_prefix)
final

Definition at line 491 of file class.ilTable2GUI.php.

References getRequestedValues().

Referenced by ilMMItemTranslationTableGUI\__construct(), ilSurveyCodesTableGUI\__construct(), ilSurveyMaintenanceTableGUI\__construct(), ilSurveyQuestionPoolExportTableGUI\__construct(), ilSurveyAppraiseesTableGUI\__construct(), ilCalendarSharedListTableGUI\__construct(), assFileUploadFileTableGUI\__construct(), ilSurveyQuestionblockbrowserTableGUI\__construct(), ilLearningSequenceParticipantsTableGUI\__construct(), ILIAS\Test\Scoring\Manual\TestScoringByParticipantPassesOverviewTableGUI\__construct(), ilSurveyQuestionbrowserTableGUI\__construct(), ilBiblTranslationTableGUI\__construct(), ilSurveyQuestionsTableGUI\__construct(), ilCalendarSharedRoleListTableGUI\__construct(), ilCalendarSharedUserListTableGUI\__construct(), ILIAS\MyStaff\ListCertificates\ilMStListCertificatesTableGUI\__construct(), ilGroupParticipantsTableGUI\__construct(), ILIAS\MyStaff\ListCompetences\Skills\ilMStListCompetencesSkillsTableGUI\__construct(), ilCalendarInboxSharedTableGUI\__construct(), ILIAS\Test\Scoring\Manual\TestScoringByParticipantTableGUI\__construct(), ilSubscriberTableGUI\__construct(), ilWaitingListTableGUI\__construct(), ilMStListCoursesTableGUI\__construct(), ILIAS\MyStaff\ListUsers\ilMStListUsersTableGUI\__construct(), ilEmployeeTalkTableGUI\__construct(), ilMStShowUserCoursesTableGUI\__construct(), ilFileVersionsTableGUI\__construct(), ilAssQuestionSkillAssignmentsTableGUI\__construct(), ilTestPassDetailsOverviewTableGUI\__construct(), ilAssQuestionSkillUsagesTableGUI\__construct(), ilAssQuestionHintsTableGUI\__construct(), assFileUploadFileTableGUI\initCommand(), and setId().

491  : void
492  {
493  $this->prefix = $a_prefix;
494  $this->getRequestedValues();
495  }
+ Here is the call graph for this function:
+ Here is the caller graph for this function:

◆ setPreventDoubleSubmission()

ilTable2GUI::setPreventDoubleSubmission ( bool  $a_val)

Definition at line 2844 of file class.ilTable2GUI.php.

2844  : void
2845  {
2846  $this->prevent_double_submission = $a_val;
2847  }

◆ setPrintMode()

ilTable2GUI::setPrintMode ( bool  $a_value = false)

Definition at line 2631 of file class.ilTable2GUI.php.

Referenced by ilTrUserObjectsPropsTableGUI\__construct(), ilTrSummaryTableGUI\__construct(), and ilTrObjectUsersPropsTableGUI\__construct().

2631  : void
2632  {
2633  $this->print_mode = $a_value;
2634  }
+ Here is the caller graph for this function:

◆ setResetCommand()

◆ setRowSelectorLabel()

ilTable2GUI::setRowSelectorLabel ( string  $row_selector_label)

Definition at line 2834 of file class.ilTable2GUI.php.

References $row_selector_label.

Referenced by ilForumTopicTableGUI\initMergeThreadsTable(), and ilForumTopicTableGUI\initTopicsOverviewTable().

2834  : void
2835  {
2836  $this->row_selector_label = $row_selector_label;
2837  }
string $row_selector_label
+ Here is the caller graph for this function:

◆ setRowTemplate()

ilTable2GUI::setRowTemplate ( string  $a_template,
string  $a_template_dir = "" 
)
final

Set row template.

Parameters
string$a_templateTemplate file name.
string$a_template_dirService/Module directory.

Definition at line 854 of file class.ilTable2GUI.php.

Referenced by ilAdvancedMDFieldDefinitionGroupTableGUI\__construct(), ilLPObjectStatisticsAdminTableGUI\__construct(), ilMMItemTranslationTableGUI\__construct(), ilBookingBulkCreationTableGUI\__construct(), ilDashObjectsTableGUI\__construct(), ilDclTableViewEditFieldsTableGUI\__construct(), ilSurveyResultsCumulatedTableGUI\__construct(), ilSurveyCodesEditTableGUI\__construct(), ilSurveyCodesTableGUI\__construct(), ilObjLearningSequenceContentTableGUI\__construct(), ilCronManagerTableGUI\__construct(), ilCourseStartObjectsTableGUI\__construct(), ilDclEditViewTableGUI\__construct(), ilRatingCategoryTableGUI\__construct(), ilStudyProgrammeMailMemberSearchTableGUI\__construct(), ilPageMultiLangTableGUI\__construct(), ilFoundUsersTableGUI\__construct(), ilCourseGroupingTableGUI\__construct(), ilSurveyResultsUserTableGUI\__construct(), ilTestPersonalDefaultSettingsTableGUI\__construct(), ilCategoryAssignRoleTableGUI\__construct(), ilCourseInfoFileTableGUI\__construct(), ilECSExportedContentTableGUI\__construct(), ilSubItemSelectionTableGUI\__construct(), ilContainerStartObjectsTableGUI\__construct(), ilSumScoreTableGUI\__construct(), ilLanguageExtTableGUI\__construct(), ilSurveyMaintenanceTableGUI\__construct(), ilLDAPRoleAssignmentTableGUI\__construct(), ilSurveyQuestionPoolExportTableGUI\__construct(), ilLMMenuItemsTableGUI\__construct(), ilLearningSequenceEditParticipantsTableGUI\__construct(), ilUserLPTableGUI\__construct(), ilWikiExportOrderTableGUI\__construct(), ilMobMultiSrtConfirmationTable2GUI\__construct(), ilWikiSearchResultsTableGUI\__construct(), ilMobSubtitleTableGUI\__construct(), ilUploadDirFilesTableGUI\__construct(), ilRoleAdoptPermissionTableGUI\__construct(), ilMemberExportFileTableGUI\__construct(), ilPortfolioRoleAssignmentTableGUI\__construct(), ilStudyProgrammeAutoCategoriesTableGUI\__construct(), ilStudyProgrammeAutoMembershipsTableGUI\__construct(), ilObjClipboardTableGUI\__construct(), SurveyConstraintsTableGUI\__construct(), ilSurveyAppraiseesTableGUI\__construct(), ilPCIIMPopupTableGUI\__construct(), ilHelpTooltipTableGUI\__construct(), ilLMEditShortTitlesTableGUI\__construct(), ilLMGlossaryTableGUI\__construct(), ilCalendarSharedListTableGUI\__construct(), ilECSCategoryMappingTableGUI\__construct(), ilWikiContributorsTableGUI\__construct(), ilShibbolethRoleAssignmentTableGUI\__construct(), ilClipboardTableGUI\__construct(), ilDclCreateViewTableGUI\__construct(), ilPollAnswerTableGUI\__construct(), ilContainerFilterTableGUI\__construct(), ilExcCriteriaTableGUI\__construct(), ilExAssignmentTeamLogTableGUI\__construct(), ilSurveyParticipantsTableGUI\__construct(), ilSurveySyncTableGUI\__construct(), ilPCFileListTableGUI\__construct(), ilPCGridCellTableGUI\__construct(), ilTaxonomyAdministrationRepositoryTableGUI\__construct(), ilPCTabsTableGUI\__construct(), ilLinksTableGUI\__construct(), ilLMBlockedUsersTableGUI\__construct(), ilLMPagesTableGUI\__construct(), ilWikiPageTemplatesTableGUI\__construct(), ilMediaPoolPageUsagesTableGUI\__construct(), ilMultiSrtConfirmationTable2GUI\__construct(), ilObjectCustomUserFieldsTableGUI\__construct(), ilExAssignmentPeerReviewOverviewTableGUI\__construct(), ilExcDeliveredFilesTableGUI\__construct(), ilExcCriteriaCatalogueTableGUI\__construct(), ilPublicSubmissionsTableGUI\__construct(), ilSysStyleCatAssignmentTableGUI\__construct(), ilPageHistoryTableGUI\__construct(), ilSurveySkillChangesTableGUI\__construct(), ilUserForTagTableGUI\__construct(), assFileUploadFileTableGUI\__construct(), ilLMQuestionListTableGUI\__construct(), ilECSCommunityTableGUI\__construct(), ilContributorTableGUI\__construct(), ilImageMapTableGUI\__construct(), ilMediaObjectUsagesTableGUI\__construct(), ilDclFieldListTableGUI\__construct(), ilOrgUnitPermissionTableGUI\__construct(), ilWikiRecentChangesTableGUI\__construct(), ilExerciseVerificationTableGUI\__construct(), ilNewItemGroupTableGUI\__construct(), ilSCORM2004TrackingTableGUI\__construct(), ilHelpModuleTableGUI\__construct(), ilPageLayoutTableGUI\__construct(), ilBookingSchedulesTableGUI\__construct(), ilSurveyQuestionTableGUI\__construct(), ilLDAPServerTableGUI\__construct(), ilHelpMappingTableGUI\__construct(), ilImportantPagesTableGUI\__construct(), ilNewsForContextTableGUI\__construct(), ilModulesTableGUI\__construct(), ilRecommendedContentRoleTableGUI\__construct(), ilMailSearchObjectsTableGUI\__construct(), ilAssignedUsersTableGUI\__construct(), ilSCORMVerificationTableGUI\__construct(), ilLuceneAdvancedSearchActivationTableGUI\__construct(), ilBookingParticipantsTableGUI\__construct(), ilForumNotificationTableGUI\__construct(), ilCopySelfAssQuestionTableGUI\__construct(), ilSystemStylesTableGUI\__construct(), ilSurveyQuestionblockbrowserTableGUI\__construct(), ilAdvancedMDRecordTableGUI\__construct(), ilPCIIMOverlaysTableGUI\__construct(), ilTestVerificationTableGUI\__construct(), ilTaxonomyListTableGUI\__construct(), ilCourseGroupingAssignmentTableGUI\__construct(), ILIAS\Test\Scoring\Manual\TestScoringByParticipantPassesOverviewTableGUI\__construct(), ilAccessPermissionsStatusTableGUI\__construct(), ilQuestionPoolPrintViewTableGUI\__construct(), ilObjWorkspaceFolderTableGUI\__construct(), ilLPObjectStatisticsTypesTableGUI\__construct(), ilCourseObjectiveMaterialAssignmentTableGUI\__construct(), ilRoleAssignmentTableGUI\__construct(), ilUserFieldSettingsTableGUI\__construct(), ilUserRoleStartingPointTableGUI\__construct(), ilRoleSelectionTableGUI\__construct(), ilECSImportedContentTableGUI\__construct(), ilCourseVerificationTableGUI\__construct(), ilDashboardSortationTableGUI\__construct(), ilBenchmarkTableGUI\__construct(), ilExAssignmentListTextTableGUI\__construct(), ilPollUserTableGUI\__construct(), ilAdvancedMDRecordExportFilesTableGUI\__construct(), ilStudyProgrammeIndividualPlanTableGUI\__construct(), ilContentStylesTableGUI\__construct(), ilSurveyQuestionbrowserTableGUI\__construct(), ilSurveySkillAssignmentTableGUI\__construct(), ilLDAPRoleMappingTableGUI\__construct(), ilResultsByQuestionTableGUI\__construct(), ilTaxonomyTableGUI\__construct(), ilObjectConsumerTableGUI\__construct(), ilBiblTranslationTableGUI\__construct(), ilCmiXapiVerificationTableGUI\__construct(), ilFeedbackConfirmationTable2GUI\__construct(), ilExportTableGUI\__construct(), ilContainerStartObjectsContentTableGUI\__construct(), ilStyleMediaQueryTableGUI\__construct(), ilAvailableRolesStatusTableGUI\__construct(), ilItemGroupItemsTableGUI\__construct(), ilSurveySkillTableGUI\__construct(), ilSurveyQuestionsTableGUI\__construct(), ilMailTemplateTableGUI\__construct(), ilConsultationHoursTableGUI\__construct(), ilCalendarSharedRoleListTableGUI\__construct(), ilCalendarSharedUserListTableGUI\__construct(), ilObjectRoleTemplateOptionsTableGUI\__construct(), ilMultilingualismTableGUI\__construct(), ilQuestionUsagesTableGUI\__construct(), ilPasteStyleCharacteristicTableGUI\__construct(), ilAdvancedMDFieldTableGUI\__construct(), ilRepositoryObjectResultTableGUI\__construct(), ilStyleColorTableGUI\__construct(), ilCourseObjectivesTableGUI\__construct(), ilObjectCopySearchResultTableGUI\__construct(), ilCalendarChangedAppointmentsTableGUI\__construct(), ilObjectCopySelectionTableGUI\__construct(), ilMediaCastTableGUI\__construct(), ilSurveySkillThresholdsTableGUI\__construct(), ilTableTemplatesTableGUI\__construct(), ilECSNodeMappingTreeTableGUI\__construct(), ilObjectTranslation2TableGUI\__construct(), ilCourseObjectiveQuestionsTableGUI\__construct(), ilBookingAssignParticipantsTableGUI\__construct(), ilPDNewsTableGUI\__construct(), ilExportIDTableGUI\__construct(), ilContSkillMemberTableGUI\__construct(), ilCalendarAppointmentsTableGUI\__construct(), ilLTIConsumerVerificationTableGUI\__construct(), ilTaxAssignedItemsTableGUI\__construct(), ilQuestionCumulatedStatisticsTableGUI\__construct(), ilCustomUserFieldSettingsTableGUI\__construct(), ilCalendarManageTableGUI\__construct(), ILIAS\MyStaff\ListCertificates\ilMStListCertificatesTableGUI\__construct(), ilObjectTranslationTableGUI\__construct(), ilAccessibilityDocumentTableGUI\__construct(), ilObjectOwnershipManagementTableGUI\__construct(), ilBookingAssignObjectsTableGUI\__construct(), ilContSkillTableGUI\__construct(), ilStudyProgrammeMembersTableGUI\__construct(), ilTrUserObjectsPropsTableGUI\__construct(), ilBuddySystemRelationsTableGUI\__construct(), ilCmiXapiLrsTypesTableGUI\__construct(), ilCourseObjectiveQuestionAssignmentTableGUI\__construct(), ilGroupParticipantsTableGUI\__construct(), ilCourseParticipantsGroupsTableGUI\__construct(), ilExAssignmentTeamTableGUI\__construct(), ilExportSelectionTableGUI\__construct(), ILIAS\MyStaff\ListCompetences\Skills\ilMStListCompetencesSkillsTableGUI\__construct(), ilWebDAVMountInstructionsDocumentTableGUI\__construct(), ilCourseParticipantsTableGUI\__construct(), ilCalendarInboxSharedTableGUI\__construct(), ILIAS\Test\Scoring\Manual\TestScoringByParticipantTableGUI\__construct(), ilWorkspaceAccessTableGUI\__construct(), ilSubscriberTableGUI\__construct(), ILIAS\Notifications\ilNotificationSettingsTable\__construct(), ilRegistrationCodesTableGUI\__construct(), ilSCORMTrackingItemsTableGUI\__construct(), ilSkillLevelTableGUI\__construct(), ilLTIConsumerProviderUsageTableGUI\__construct(), ilSkillProfileLevelsTableGUI\__construct(), ilLTIConsumerGradeSynchronizationTableGUI\__construct(), ilWebResourceEditableLinkTableGUI\__construct(), ilMMTopItemTableGUI\__construct(), ilObjectRoleTemplatePermissionTableGUI\__construct(), ilWaitingListTableGUI\__construct(), ilLPProgressTableGUI\__construct(), ilMStListCoursesTableGUI\__construct(), ilExGradesTableGUI\__construct(), ilMailSearchObjectMembershipsTableGUI\__construct(), ilWikiPagesTableGUI\__construct(), ilTrSummaryTableGUI\__construct(), ilStyleImageTableGUI\__construct(), ILIAS\LegalDocuments\Legacy\Table\__construct(), ilObjectRolePermissionTableGUI\__construct(), ilTestPassOverviewTableGUI\__construct(), ilEmployeeTalkTableGUI\__construct(), ilSessionMaterialsTableGUI\__construct(), ILIAS\MyStaff\ListUsers\ilMStListUsersTableGUI\__construct(), ilWorkspaceShareTableGUI\__construct(), ilCourseEditParticipantsTableGUI\__construct(), ilSessionOverviewTableGUI\__construct(), ilBookingObjectsTableGUI\__construct(), ilWebResourceLinkTableGUI\__construct(), ilContProfileTableGUI\__construct(), ilMStShowUserCoursesTableGUI\__construct(), ILIAS\Style\Content\CharacteristicTableGUI\__construct(), ilSCORM2004TrackingItemsTableGUI\__construct(), ilSearchResultTableGUI\__construct(), ilCmiXapiScoringTableGUI\__construct(), ilMDCopyrightTableGUI\__construct(), ilCmiXapiStatementsTableGUI\__construct(), ilGroupEditParticipantsTableGUI\__construct(), ilFileVersionsTableGUI\__construct(), ilSkillCatTableGUI\__construct(), ilFileSystemTableGUI\__construct(), ilMMSubItemTableGUI\__construct(), ilExerciseSubmissionTableGUI\__construct(), ilLTIConsumerScoringTableGUI\__construct(), ilAssQuestionSkillAssignmentsTableGUI\__construct(), ilTestPassDetailsOverviewTableGUI\__construct(), ilTrMatrixTableGUI\__construct(), ilMediaPoolTableGUI\__construct(), ilBookingReservationsTableGUI\__construct(), ilQuestionBrowserTableGUI\__construct(), ilRepositoryUserResultTableGUI\__construct(), ilTrObjectUsersPropsTableGUI\__construct(), ilTestSkillLevelThresholdsTableGUI\__construct(), ilAssQuestionSkillUsagesTableGUI\__construct(), ilAssQuestionHintsTableGUI\__construct(), ilLTIConsumerProviderTableGUI\__construct(), ilSystemStylesTableGUI\addActions(), ilSCTreeDuplicatesTableGUI\init(), ilCalendarRecurrenceTableGUI\init(), ilUserClipboardTableGUI\init(), ilLTIProviderReleasedObjectsTableGUI\init(), ilSCGroupTableGUI\init(), ilUserExportFileTableGUI\init(), ilLogComponentTableGUI\init(), ilLPObjectStatisticsTableGUI\init(), ilLPObjectStatisticsDailyTableGUI\init(), ilAdvancedMDRecordLanguageTableGUI\init(), ilObjectCopyProgressTableGUI\init(), ilSCTaskTableGUI\init(), ilTrashTableGUI\init(), ilMDCopyrightUsageTableGUI\init(), ilLOMemberTestResultTableGUI\init(), ilLPObjectStatisticsLPTableGUI\init(), ilCourseReferenceDeleteConfirmationTableGUI\init(), ilTimingsManageTableGUI\init(), ilTimingsPersonalTableGUI\init(), ilSessionParticipantsTableGUI\init(), ilObjectTableGUI\init(), ilLOTestAssignmentTableGUI\init(), ilRoleTableGUI\init(), ilLearningSequenceParticipantsTableGUI\initForm(), ilForumTopicTableGUI\initMergeThreadsTable(), ilRepositoryObjectSearchResultTableGUI\initRowTemplate(), ilECSServerTableGUI\initTable(), ilConsultationHourBookingTableGUI\initTable(), ilHistoryTableGUI\initTable(), ilSCORMTrackingItemsPerScoTableGUI\initTable(), ilSCORMTrackingItemsPerUserTableGUI\initTable(), ilSCORMTrackingItemsScoTableGUI\initTable(), ilSCORMTrackingItemPerUserTableGUI\initTable(), ilSCORMTrackingUsersTableGUI\initTable(), ilConditionHandlerTableGUI\initTable(), ilLPCollectionSettingsTableGUI\initTable(), and ilForumTopicTableGUI\initTopicsOverviewTable().

854  : void
855  {
856  $this->row_template = $a_template;
857  $this->row_template_dir = $a_template_dir;
858  }
+ Here is the caller graph for this function:

◆ setSelectAllCheckbox()

ilTable2GUI::setSelectAllCheckbox ( string  $a_select_all_checkbox,
bool  $a_select_all_on_top = false 
)

Definition at line 795 of file class.ilTable2GUI.php.

Referenced by ilSurveyCodesTableGUI\__construct(), ilCronManagerTableGUI\__construct(), ilCourseGroupingTableGUI\__construct(), ilStudyProgrammeMailMemberSearchTableGUI\__construct(), ilTestPersonalDefaultSettingsTableGUI\__construct(), ilCourseStartObjectsTableGUI\__construct(), ilSurveyMaintenanceTableGUI\__construct(), ilSurveyQuestionPoolExportTableGUI\__construct(), ilContainerStartObjectsTableGUI\__construct(), ilStudyProgrammeAutoCategoriesTableGUI\__construct(), ilStudyProgrammeAutoMembershipsTableGUI\__construct(), ilSurveyAppraiseesTableGUI\__construct(), SurveyConstraintsTableGUI\__construct(), ilUploadDirFilesTableGUI\__construct(), ilMemberExportFileTableGUI\__construct(), ilExcCriteriaTableGUI\__construct(), ilECSCategoryMappingTableGUI\__construct(), ilCalendarSharedListTableGUI\__construct(), ilClipboardTableGUI\__construct(), ilExcCriteriaCatalogueTableGUI\__construct(), ilLMPagesTableGUI\__construct(), ilMultiSrtConfirmationTable2GUI\__construct(), ilObjectCustomUserFieldsTableGUI\__construct(), ilSurveyQuestionTableGUI\__construct(), ilDclFieldListTableGUI\__construct(), assFileUploadFileTableGUI\__construct(), ilPageLayoutTableGUI\__construct(), ilContributorTableGUI\__construct(), ilSCORM2004TrackingTableGUI\__construct(), ilMailSearchObjectsTableGUI\__construct(), ilLuceneAdvancedSearchActivationTableGUI\__construct(), ilSurveyQuestionblockbrowserTableGUI\__construct(), ilForumNotificationTableGUI\__construct(), ilAssignedUsersTableGUI\__construct(), ilRecommendedContentRoleTableGUI\__construct(), ilSurveyQuestionbrowserTableGUI\__construct(), ilRoleAssignmentTableGUI\__construct(), ilFeedbackConfirmationTable2GUI\__construct(), ilSurveyQuestionsTableGUI\__construct(), ilItemGroupItemsTableGUI\__construct(), ilConsultationHoursTableGUI\__construct(), ilMailTemplateTableGUI\__construct(), ilCalendarSharedRoleListTableGUI\__construct(), ilCalendarSharedUserListTableGUI\__construct(), ilCourseObjectivesTableGUI\__construct(), ilRepositoryObjectResultTableGUI\__construct(), ilCalendarAppointmentsTableGUI\__construct(), ilBookingAssignParticipantsTableGUI\__construct(), ilContSkillMemberTableGUI\__construct(), ilAccessibilityDocumentTableGUI\__construct(), ilStudyProgrammeMembersTableGUI\__construct(), ilContSkillTableGUI\__construct(), ilCalendarManageTableGUI\__construct(), ilBuddySystemRelationsTableGUI\__construct(), ilGroupParticipantsTableGUI\__construct(), ilCourseParticipantsGroupsTableGUI\__construct(), ilCalendarInboxSharedTableGUI\__construct(), ilCourseParticipantsTableGUI\__construct(), ilRegistrationCodesTableGUI\__construct(), ILIAS\Notifications\ilNotificationSettingsTable\__construct(), ilSubscriberTableGUI\__construct(), ilObjectRoleTemplatePermissionTableGUI\__construct(), ilWebResourceEditableLinkTableGUI\__construct(), ilMailSearchObjectMembershipsTableGUI\__construct(), ilLPProgressTableGUI\__construct(), ilStyleImageTableGUI\__construct(), ilWaitingListTableGUI\__construct(), ilSessionMaterialsTableGUI\__construct(), ilContProfileTableGUI\__construct(), ilFileVersionsTableGUI\__construct(), ilMediaPoolTableGUI\__construct(), ilTrMatrixTableGUI\__construct(), ilQuestionBrowserTableGUI\__construct(), ilRepositoryUserResultTableGUI\__construct(), ilTrObjectUsersPropsTableGUI\__construct(), ilAssQuestionHintsTableGUI\__construct(), ilFileSystemTableGUI\addColumns(), ilCalendarRecurrenceTableGUI\init(), ilUserClipboardTableGUI\init(), ilUserExportFileTableGUI\init(), ilAdvancedMDRecordLanguageTableGUI\init(), ilTrashTableGUI\init(), ilCourseReferenceDeleteConfirmationTableGUI\init(), ilSessionParticipantsTableGUI\init(), ilRoleTableGUI\init(), assFileUploadFileTableGUI\initCommand(), ilLearningSequenceParticipantsTableGUI\initForm(), ilAssignmentsPerParticipantTableGUI\initMode(), ilParticipantsPerAssignmentTableGUI\initMode(), ilConsultationHourBookingTableGUI\initTable(), ilSCORMTrackingUsersTableGUI\initTable(), ilConditionHandlerTableGUI\initTable(), ilLPCollectionSettingsTableGUI\initTable(), and ilForumTopicTableGUI\initTopicsOverviewTable().

798  : void {
799  $this->select_all_checkbox = $a_select_all_checkbox;
800  $this->select_all_on_top = $a_select_all_on_top;
801  }
+ Here is the caller graph for this function:

◆ setShowRowsSelector()

ilTable2GUI::setShowRowsSelector ( bool  $a_value)

Toggle rows-per-page selector.

Definition at line 2503 of file class.ilTable2GUI.php.

Referenced by ilDclTableViewEditFieldsTableGUI\__construct(), ilSurveyResultsCumulatedTableGUI\__construct(), ilObjLearningSequenceContentTableGUI\__construct(), ilDclEditViewTableGUI\__construct(), ilStudyProgrammeMailMemberSearchTableGUI\__construct(), ilSurveyResultsUserTableGUI\__construct(), ilTestPersonalDefaultSettingsTableGUI\__construct(), ilCategoryAssignRoleTableGUI\__construct(), ilSumScoreTableGUI\__construct(), ilSurveyMaintenanceTableGUI\__construct(), ilStudyProgrammeAutoCategoriesTableGUI\__construct(), ilStudyProgrammeAutoMembershipsTableGUI\__construct(), ilDclCreateViewTableGUI\__construct(), ilWikiContributorsTableGUI\__construct(), ilWikiRecentChangesTableGUI\__construct(), ilOrgUnitPermissionTableGUI\__construct(), ilSurveyQuestionTableGUI\__construct(), ilDclFieldListTableGUI\__construct(), ilAdvancedMDRecordTableGUI\__construct(), ilMailSearchObjectsTableGUI\__construct(), ilAssignedUsersTableGUI\__construct(), ilCourseObjectiveMaterialAssignmentTableGUI\__construct(), ilLPCollectionSettingsTableGUI\__construct(), ilSurveyQuestionsTableGUI\__construct(), ilObjectCopySearchResultTableGUI\__construct(), ilMediaCastTableGUI\__construct(), ilCalendarChangedAppointmentsTableGUI\__construct(), ilObjectRoleTemplateOptionsTableGUI\__construct(), ilConsultationHoursTableGUI\__construct(), ilCalendarAppointmentsTableGUI\__construct(), ILIAS\MyStaff\ListCertificates\ilMStListCertificatesTableGUI\__construct(), ilStudyProgrammeMembersTableGUI\__construct(), ilCalendarManageTableGUI\__construct(), ilGroupParticipantsTableGUI\__construct(), ILIAS\MyStaff\ListCompetences\Skills\ilMStListCompetencesSkillsTableGUI\__construct(), ilCourseParticipantsTableGUI\__construct(), ilObjectRoleTemplatePermissionTableGUI\__construct(), ILIAS\LegalDocuments\Legacy\Table\__construct(), ilMStListCoursesTableGUI\__construct(), ilWikiPagesTableGUI\__construct(), ilEmployeeTalkTableGUI\__construct(), ilObjectRolePermissionTableGUI\__construct(), ILIAS\MyStaff\ListUsers\ilMStListUsersTableGUI\__construct(), ilMStShowUserCoursesTableGUI\__construct(), ilSearchResultTableGUI\__construct(), ilQuestionBrowserTableGUI\__construct(), ilRepositoryUserResultTableGUI\__construct(), ilTestSkillLevelThresholdsTableGUI\__construct(), ilCalendarRecurrenceTableGUI\init(), ilLogComponentTableGUI\init(), ilLPObjectStatisticsTableGUI\init(), ilAdvancedMDRecordLanguageTableGUI\init(), ilLPObjectStatisticsDailyTableGUI\init(), ilLPObjectStatisticsLPTableGUI\init(), ilRepositoryObjectSearchResultTableGUI\init(), ilCourseReferenceDeleteConfirmationTableGUI\init(), ilTimingsManageTableGUI\init(), ilTimingsPersonalTableGUI\init(), ilSessionParticipantsTableGUI\init(), ilRoleTableGUI\init(), ilLearningSequenceParticipantsTableGUI\initForm(), ilForumTopicTableGUI\initMergeThreadsTable(), ilConsultationHourBookingTableGUI\initTable(), ilForumTopicTableGUI\initTopicsOverviewTable(), and ILIAS\LegalDocuments\Legacy\Table\setMaxCount().

2503  : void
2504  {
2505  $this->show_rows_selector = $a_value;
2506  }
+ Here is the caller graph for this function:

◆ setShowTemplates()

ilTable2GUI::setShowTemplates ( bool  $a_value)

◆ setTitle()

ilTable2GUI::setTitle ( string  $a_title,
string  $a_icon = "",
string  $a_icon_alt = "" 
)
final

Definition at line 448 of file class.ilTable2GUI.php.

Referenced by ilLPObjectStatisticsAdminTableGUI\__construct(), ilBookingBulkCreationTableGUI\__construct(), ilDashObjectsTableGUI\__construct(), ilDclTableViewEditFieldsTableGUI\__construct(), ilCronManagerTableGUI\__construct(), ilObjLearningSequenceContentTableGUI\__construct(), ilStudyProgrammeMailMemberSearchTableGUI\__construct(), ilTestPersonalDefaultSettingsTableGUI\__construct(), ilCourseGroupingTableGUI\__construct(), ilCourseStartObjectsTableGUI\__construct(), ilDclEditViewTableGUI\__construct(), ilPageMultiLangTableGUI\__construct(), ilSubItemSelectionTableGUI\__construct(), ilSurveyQuestionPoolExportTableGUI\__construct(), ilContainerStartObjectsTableGUI\__construct(), ilPCIIMPopupTableGUI\__construct(), ilStudyProgrammeAutoCategoriesTableGUI\__construct(), ilStudyProgrammeAutoMembershipsTableGUI\__construct(), ilObjClipboardTableGUI\__construct(), ilSurveyAppraiseesTableGUI\__construct(), ilHelpTooltipTableGUI\__construct(), ilLMEditShortTitlesTableGUI\__construct(), ilLMMenuItemsTableGUI\__construct(), ilWikiExportOrderTableGUI\__construct(), ilMobMultiSrtConfirmationTable2GUI\__construct(), ilWikiSearchResultsTableGUI\__construct(), ilMobSubtitleTableGUI\__construct(), ilUploadDirFilesTableGUI\__construct(), ilMemberExportFileTableGUI\__construct(), ilPortfolioRoleAssignmentTableGUI\__construct(), ilExAssignmentTeamLogTableGUI\__construct(), ilPCGridCellTableGUI\__construct(), ilContainerFilterTableGUI\__construct(), ilSurveyParticipantsTableGUI\__construct(), ilPCTabsTableGUI\__construct(), ilSurveySyncTableGUI\__construct(), ilPCFileListTableGUI\__construct(), ilLMBlockedUsersTableGUI\__construct(), ilLinksTableGUI\__construct(), ilLMGlossaryTableGUI\__construct(), ilECSCategoryMappingTableGUI\__construct(), ilWikiContributorsTableGUI\__construct(), ilDclCreateViewTableGUI\__construct(), ilClipboardTableGUI\__construct(), ilPollAnswerTableGUI\__construct(), ilExcCriteriaTableGUI\__construct(), ilSysStyleCatAssignmentTableGUI\__construct(), ilSurveySkillChangesTableGUI\__construct(), ilUserForTagTableGUI\__construct(), ilLMPagesTableGUI\__construct(), ilWikiPageTemplatesTableGUI\__construct(), ilMultiSrtConfirmationTable2GUI\__construct(), ilMediaPoolPageUsagesTableGUI\__construct(), ilObjectCustomUserFieldsTableGUI\__construct(), ilExAssignmentPeerReviewOverviewTableGUI\__construct(), ilExcDeliveredFilesTableGUI\__construct(), ilExcCriteriaCatalogueTableGUI\__construct(), ilPageHistoryTableGUI\__construct(), ilPublicSubmissionsTableGUI\__construct(), ilPageLayoutTableGUI\__construct(), ilHelpModuleTableGUI\__construct(), ilLDAPServerTableGUI\__construct(), ilContributorTableGUI\__construct(), ilHelpMappingTableGUI\__construct(), ilWikiRecentChangesTableGUI\__construct(), ilMediaObjectUsagesTableGUI\__construct(), ilDclFieldListTableGUI\__construct(), ilOrgUnitPermissionTableGUI\__construct(), ilExerciseVerificationTableGUI\__construct(), ilNewItemGroupTableGUI\__construct(), ilCourseGroupingAssignmentTableGUI\__construct(), ilPCIIMOverlaysTableGUI\__construct(), ilSystemStylesTableGUI\__construct(), ilForumNotificationTableGUI\__construct(), ilTaxonomyListTableGUI\__construct(), ilMailSearchObjectsTableGUI\__construct(), ilTestVerificationTableGUI\__construct(), ilImportantPagesTableGUI\__construct(), ilBookingParticipantsTableGUI\__construct(), ilModulesTableGUI\__construct(), ilRecommendedContentRoleTableGUI\__construct(), ilCopySelfAssQuestionTableGUI\__construct(), ilSCORMVerificationTableGUI\__construct(), ilUserRoleStartingPointTableGUI\__construct(), ilContentStylesTableGUI\__construct(), ilBenchmarkTableGUI\__construct(), ilQuestionPoolPrintViewTableGUI\__construct(), ilLPObjectStatisticsTypesTableGUI\__construct(), ilRoleAssignmentTableGUI\__construct(), ilUserFieldSettingsTableGUI\__construct(), ilCourseVerificationTableGUI\__construct(), ilExAssignmentListTextTableGUI\__construct(), ilPollUserTableGUI\__construct(), ilCmiXapiVerificationTableGUI\__construct(), ilExportTableGUI\__construct(), ilStyleMediaQueryTableGUI\__construct(), ilSurveySkillTableGUI\__construct(), ilItemGroupItemsTableGUI\__construct(), ilTaxonomyTableGUI\__construct(), ilObjectConsumerTableGUI\__construct(), ilContainerStartObjectsContentTableGUI\__construct(), ilFeedbackConfirmationTable2GUI\__construct(), ilStyleColorTableGUI\__construct(), ilSurveySkillThresholdsTableGUI\__construct(), ilObjectCopySelectionTableGUI\__construct(), ilQuestionUsagesTableGUI\__construct(), ilConsultationHoursTableGUI\__construct(), ilObjectCopySearchResultTableGUI\__construct(), ilMailTemplateTableGUI\__construct(), ilRepositoryObjectResultTableGUI\__construct(), ilPasteStyleCharacteristicTableGUI\__construct(), ilLTIConsumerVerificationTableGUI\__construct(), ilTableTemplatesTableGUI\__construct(), ilECSNodeMappingTreeTableGUI\__construct(), ilTaxAssignedItemsTableGUI\__construct(), ilContSkillMemberTableGUI\__construct(), ilExportIDTableGUI\__construct(), ilBookingAssignParticipantsTableGUI\__construct(), ilBookingAssignObjectsTableGUI\__construct(), ilCustomUserFieldSettingsTableGUI\__construct(), ilQuestionCumulatedStatisticsTableGUI\__construct(), ilContSkillTableGUI\__construct(), ilAccessibilityDocumentTableGUI\__construct(), ilExAssignmentTeamTableGUI\__construct(), ilExportSelectionTableGUI\__construct(), ilCourseParticipantsGroupsTableGUI\__construct(), ilBuddySystemRelationsTableGUI\__construct(), ilCmiXapiLrsTypesTableGUI\__construct(), ilWebDAVMountInstructionsDocumentTableGUI\__construct(), ilCalendarInboxSharedTableGUI\__construct(), ilSkillLevelTableGUI\__construct(), ilSkillProfileLevelsTableGUI\__construct(), ilLTIConsumerProviderUsageTableGUI\__construct(), ILIAS\Notifications\ilNotificationSettingsTable\__construct(), ilWorkspaceAccessTableGUI\__construct(), ilWebResourceEditableLinkTableGUI\__construct(), ilWikiPagesTableGUI\__construct(), ilStyleImageTableGUI\__construct(), ilMailSearchObjectMembershipsTableGUI\__construct(), ilLPProgressTableGUI\__construct(), ilExGradesTableGUI\__construct(), ilWorkspaceShareTableGUI\__construct(), ilObjectRolePermissionTableGUI\__construct(), ilSessionOverviewTableGUI\__construct(), ilBookingObjectsTableGUI\__construct(), ilWebResourceLinkTableGUI\__construct(), ilContProfileTableGUI\__construct(), ILIAS\Style\Content\CharacteristicTableGUI\__construct(), ilSearchResultTableGUI\__construct(), ilFileVersionsTableGUI\__construct(), ilCmiXapiScoringTableGUI\__construct(), ilSkillCatTableGUI\__construct(), ilFileSystemTableGUI\__construct(), ilLTIConsumerScoringTableGUI\__construct(), ilMediaPoolTableGUI\__construct(), ilBookingReservationsTableGUI\__construct(), ilRepositoryUserResultTableGUI\__construct(), ilAssQuestionHintsTableGUI\__construct(), ilLTIConsumerProviderTableGUI\__construct(), ilECSSettingsGUI\communities(), ilAdvancedMDSettingsGUI\editFields(), ilUserClipboardTableGUI\init(), ilSCGroupTableGUI\init(), ilLPObjectStatisticsTableGUI\init(), ilLPObjectStatisticsDailyTableGUI\init(), ilAdvancedMDRecordLanguageTableGUI\init(), ilSCTaskTableGUI\init(), ilTrashTableGUI\init(), ilMDCopyrightUsageTableGUI\init(), ilLPObjectStatisticsLPTableGUI\init(), ilLOMemberTestResultTableGUI\init(), ilRepositoryObjectSearchResultTableGUI\init(), ilTimingsManageTableGUI\init(), ilTimingsPersonalTableGUI\init(), ilRoleTableGUI\init(), ilForumTopicTableGUI\initMergeThreadsTable(), ilAssignmentsPerParticipantTableGUI\initMode(), ilParticipantsPerAssignmentTableGUI\initMode(), ilECSServerTableGUI\initTable(), ilConsultationHourBookingTableGUI\initTable(), ilHistoryTableGUI\initTable(), ilSCORMTrackingItemsPerScoTableGUI\initTable(), ilSCORMTrackingItemsPerUserTableGUI\initTable(), ilSCORMTrackingItemsScoTableGUI\initTable(), ilSCORMTrackingItemPerUserTableGUI\initTable(), ilSCORMTrackingUsersTableGUI\initTable(), ilConditionHandlerTableGUI\initTable(), ilLPCollectionSettingsTableGUI\initTable(), ilLOTestAssignmentTableGUI\initTitle(), ilLPTableBaseGUI\parseTitle(), ilLocalUnitCategoryTableGUI\populateTitle(), ilGlobalUnitCategoryTableGUI\populateTitle(), and ilLDAPSettingsGUI\roleMapping().

452  : void {
453  parent::setTitle($a_title, $a_icon, $a_icon_alt);
454  }
+ Here is the caller graph for this function:

◆ setTopAnchor()

ilTable2GUI::setTopAnchor ( string  $a_val)

Definition at line 388 of file class.ilTable2GUI.php.

388  : void
389  {
390  $this->top_anchor = $a_val;
391  }

◆ setTopCommands()

◆ storeNavParameter()

ilTable2GUI::storeNavParameter ( )

Definition at line 1248 of file class.ilTable2GUI.php.

References getOffset(), ilTableGUI\getOrderDirection(), getOrderField(), and storeProperty().

Referenced by ilLPTableBaseGUI\executeCommand(), ilDclEditViewTableGUI\getHTML(), ilDclCreateViewTableGUI\getHTML(), ilDclTableViewEditFieldsTableGUI\getHTML(), ilDclFieldListTableGUI\getHTML(), and getHTML().

1248  : void
1249  {
1250  if ($this->getOrderField() != "") {
1251  $this->storeProperty("order", $this->getOrderField());
1252  }
1253  if ($this->getOrderDirection() != "") {
1254  $this->storeProperty("direction", $this->getOrderDirection());
1255  }
1256  if ($this->getOffset() >= 0) {
1257  $this->storeProperty("offset", (string) $this->getOffset());
1258  }
1259  }
storeProperty(string $type, string $value)
+ Here is the call graph for this function:
+ Here is the caller graph for this function:

◆ storeProperty()

ilTable2GUI::storeProperty ( string  $type,
string  $value 
)

Definition at line 2383 of file class.ilTable2GUI.php.

References $DIC, and getId().

Referenced by determineLimit(), determineSelectedColumns(), determineSelectedFilters(), ilLPTableBaseGUI\executeCommand(), restoreTemplate(), and storeNavParameter().

2383  : void
2384  {
2385  global $DIC;
2386 
2387  $ilUser = null;
2388  if (isset($DIC["ilUser"])) {
2389  $ilUser = $DIC["ilUser"];
2390  }
2391 
2392  if (is_object($ilUser) && $this->getId() != "") {
2393  $tab_prop = new ilTablePropertiesStorageGUI();
2394 
2395  $tab_prop->storeProperty($this->getId(), $ilUser->getId(), $type, $value);
2396  }
2397  }
This file is part of ILIAS, a powerful learning management system published by ILIAS open source e-Le...
global $DIC
Definition: shib_login.php:25
+ Here is the call graph for this function:
+ Here is the caller graph for this function:

◆ writeFilterToSession()

ilTable2GUI::writeFilterToSession ( )

Definition at line 1679 of file class.ilTable2GUI.php.

References getFilterItems(), and isAdvMDFilter().

Referenced by ilObjSCORMLearningModuleGUI\applyUserTableFilter(), ilLPTableBaseGUI\executeCommand(), and ILIAS\LegalDocuments\Legacy\Table\setupFilter().

1679  : void
1680  {
1681  $advmd_record_gui = null;
1682  if (method_exists($this, "getAdvMDRecordGUI")) {
1683  $advmd_record_gui = $this->getAdvMDRecordGUI();
1684  }
1685 
1686  foreach ($this->getFilterItems() as $item) {
1687  if ($advmd_record_gui &&
1688  $this->isAdvMDFilter($advmd_record_gui, $item)) {
1689  continue;
1690  }
1691 
1692  if ($item->checkInput()) {
1693  $item->setValueByArray($this->raw_post_data);
1694  $item->writeToSession();
1695  }
1696  }
1697  foreach ($this->getFilterItems(true) as $item) {
1698  if ($advmd_record_gui &&
1699  $this->isAdvMDFilter($advmd_record_gui, $item)) {
1700  continue;
1701  }
1702 
1703  if ($item->checkInput()) {
1704  $item->setValueByArray($this->raw_post_data);
1705  $item->writeToSession();
1706  }
1707  }
1708 
1709  if ($advmd_record_gui) {
1710  $advmd_record_gui->importFilter();
1711  }
1712 
1713  // #13209
1714  $this->requested_tmpl_create = "";
1715  $this->requested_tmpl_delete = "";
1716  }
isAdvMDFilter(ilAdvancedMDRecordGUI $a_gui, ilTableFilterItem $a_element)
Check if filter element is based on adv md.
getFilterItems(bool $a_optionals=false)
+ Here is the call graph for this function:
+ Here is the caller graph for this function:

Field Documentation

◆ $buttons

◆ $close_command

string ilTable2GUI::$close_command = ""
protected

Definition at line 51 of file class.ilTable2GUI.php.

◆ $close_form_tag

bool ilTable2GUI::$close_form_tag = true
protected

Definition at line 78 of file class.ilTable2GUI.php.

Referenced by getCloseFormTag().

◆ $column

◆ $columns_determined

bool ilTable2GUI::$columns_determined = false
protected

Definition at line 76 of file class.ilTable2GUI.php.

◆ $context

◆ $css_row

string ilTable2GUI::$css_row = ''
protected

Definition at line 93 of file class.ilTable2GUI.php.

Referenced by ilForumTopicTableGUI\initMergeThreadsTable().

◆ $ctrl

ilCtrl ilTable2GUI::$ctrl
protected

Definition at line 48 of file class.ilTable2GUI.php.

Referenced by ilBookingBulkCreationTableGUI\__construct(), ilDclCreateViewTableGUI\__construct(), ilExAssignmentTeamLogTableGUI\__construct(), ilExcDeliveredFilesTableGUI\__construct(), ilParticipantsPerAssignmentTableGUI\__construct(), ilFeedbackConfirmationTable2GUI\__construct(), ilStyleImageTableGUI\__construct(), ILIAS\Style\Content\CharacteristicTableGUI\__construct(), ilAssQuestionSkillAssignmentsTableGUI\__construct(), ilTestPassDetailsOverviewTableGUI\__construct(), ilTestSkillLevelThresholdsTableGUI\__construct(), fillFooter(), ilFoundUsersTableGUI\fillRow(), ilWikiSearchResultsTableGUI\fillRow(), ilLMGlossaryTableGUI\fillRow(), ilLMMenuItemsTableGUI\fillRow(), ilLinksTableGUI\fillRow(), ilTaxonomyListTableGUI\fillRow(), ilRatingCategoryTableGUI\fillRow(), ilNewsForContextTableGUI\fillRow(), ilPublicSubmissionsTableGUI\fillRow(), ilHelpModuleTableGUI\fillRow(), ilPageHistoryTableGUI\fillRow(), ilContentStylesTableGUI\fillRow(), ilStyleMediaQueryTableGUI\fillRow(), ilBookingSchedulesTableGUI\fillRow(), ilMediaCastTableGUI\fillRow(), ilStyleColorTableGUI\fillRow(), ilLMPagesTableGUI\fillRow(), ilTableTemplatesTableGUI\fillRow(), ilExerciseVerificationTableGUI\fillRow(), ilClipboardTableGUI\fillRow(), ilPortfolioPageTableGUI\fillRow(), ilObjWorkspaceFolderTableGUI\fillRow(), ilWikiRecentChangesTableGUI\fillRow(), ilSurveySkillTableGUI\fillRow(), ilContSkillMemberTableGUI\fillRow(), ilSurveySkillAssignmentTableGUI\fillRow(), ilExcCriteriaTableGUI\fillRow(), ilSurveySkillThresholdsTableGUI\fillRow(), ilTaxonomyTableGUI\fillRow(), ilCopySelfAssQuestionTableGUI\fillRow(), ilNewItemGroupTableGUI\fillRow(), ilContProfileTableGUI\fillRow(), ilSkillCatTableGUI\fillRow(), ilPDNewsTableGUI\fillRow(), ilAssignmentsTableGUI\fillRow(), ilExcCriteriaCatalogueTableGUI\fillRow(), ilSkillLevelTableGUI\fillRow(), ilWorkspaceAccessTableGUI\fillRow(), ilAdminSubItemsTableGUI\fillRow(), ilBookingParticipantsTableGUI\fillRow(), SurveyConstraintsTableGUI\fillRow(), ilExGradesTableGUI\fillRow(), ilAssignmentsPerParticipantTableGUI\fillRow(), ilSurveyQuestionTableGUI\fillRow(), ilWikiPagesTableGUI\fillRow(), ilBookingObjectsTableGUI\fillRow(), ilWorkspaceShareTableGUI\fillRow(), ilParticipantsPerAssignmentTableGUI\fillRow(), ilMediaPoolTableGUI\fillRow(), ilBookingReservationsTableGUI\fillRow(), ilDclCreateViewTableGUI\getHTML(), ilDclTableViewEditFieldsTableGUI\getHTML(), getHTML(), getLinkbar(), getSelectedColumns(), ilSurveyQuestionTableGUI\importData(), ilObjWikiSearchResultTableGUI\parse(), ilExerciseSubmissionTableGUI\parseColumns(), ilAssignmentsPerParticipantTableGUI\parseData(), ilMediaPoolTableGUI\render(), and setOrderLink().

◆ $custom_next

string ilTable2GUI::$custom_next = ""
protected

Definition at line 119 of file class.ilTable2GUI.php.

◆ $custom_prev

string ilTable2GUI::$custom_prev = ""
protected

Definition at line 118 of file class.ilTable2GUI.php.

◆ $custom_prev_next

bool ilTable2GUI::$custom_prev_next = false
protected

Definition at line 97 of file class.ilTable2GUI.php.

◆ $datatable

bool ilTable2GUI::$datatable = false
protected

Definition at line 102 of file class.ilTable2GUI.php.

Referenced by getIsDataTable().

◆ $default_filter_visibility

bool ilTable2GUI::$default_filter_visibility = false
protected

Definition at line 85 of file class.ilTable2GUI.php.

Referenced by getDefaultFilterVisibility().

◆ $defaultorderdirection

string ilTable2GUI::$defaultorderdirection = ""
protected

Definition at line 100 of file class.ilTable2GUI.php.

Referenced by getDefaultOrderDirection().

◆ $defaultorderfield

string ilTable2GUI::$defaultorderfield = ""
protected

Definition at line 99 of file class.ilTable2GUI.php.

Referenced by getDefaultOrderField().

◆ $description

string ilTable2GUI::$description = ''
protected

Definition at line 95 of file class.ilTable2GUI.php.

Referenced by ilSearchResultTableGUI\fillRow(), and getDescription().

◆ $disable_filter_hiding

bool ilTable2GUI::$disable_filter_hiding = false
protected

Definition at line 65 of file class.ilTable2GUI.php.

Referenced by getDisableFilterHiding().

◆ $display_as_block

bool ilTable2GUI::$display_as_block = false
protected

Definition at line 94 of file class.ilTable2GUI.php.

Referenced by getDisplayAsBlock().

◆ $enable_command_for_all

bool ilTable2GUI::$enable_command_for_all = false
protected

Definition at line 82 of file class.ilTable2GUI.php.

◆ $export_formats

array ilTable2GUI::$export_formats = []
protected

Definition at line 79 of file class.ilTable2GUI.php.

◆ $export_mode

int ilTable2GUI::$export_mode = 0
protected

Definition at line 80 of file class.ilTable2GUI.php.

Referenced by getExportMode().

◆ $ext_seg

bool ilTable2GUI::$ext_seg = false
protected

Definition at line 61 of file class.ilTable2GUI.php.

Referenced by getExternalSegmentation().

◆ $ext_sort

bool ilTable2GUI::$ext_sort = false
protected

Definition at line 60 of file class.ilTable2GUI.php.

Referenced by getExternalSorting().

◆ $filter_cmd

string ilTable2GUI::$filter_cmd = 'applyFilter'
protected

Definition at line 57 of file class.ilTable2GUI.php.

Referenced by getFilterCommand().

◆ $filter_cmd_txt

string ilTable2GUI::$filter_cmd_txt = ""
protected

Definition at line 117 of file class.ilTable2GUI.php.

◆ $filter_cols

int ilTable2GUI::$filter_cols = 5
protected

Definition at line 59 of file class.ilTable2GUI.php.

Referenced by getFilterCols().

◆ $filters

array ilTable2GUI::$filters = array()
protected

Definition at line 55 of file class.ilTable2GUI.php.

Referenced by getFilterItems().

◆ $filters_determined

bool ilTable2GUI::$filters_determined = false
protected

Definition at line 75 of file class.ilTable2GUI.php.

◆ $form_action

string ilTable2GUI::$form_action = ""
protected

Definition at line 108 of file class.ilTable2GUI.php.

Referenced by getFormAction().

◆ $form_multipart

bool ilTable2GUI::$form_multipart = false
protected

Definition at line 104 of file class.ilTable2GUI.php.

◆ $formname

string ilTable2GUI::$formname = ""
protected

Definition at line 109 of file class.ilTable2GUI.php.

Referenced by assFileUploadFileTableGUI\__construct(), and getFormName().

◆ $header_commands

array ilTable2GUI::$header_commands = []
protected

Definition at line 114 of file class.ilTable2GUI.php.

◆ $headerHTML

string ilTable2GUI::$headerHTML = ""
private

Definition at line 53 of file class.ilTable2GUI.php.

◆ $hidden_inputs

array ilTable2GUI::$hidden_inputs = []
protected

Definition at line 113 of file class.ilTable2GUI.php.

◆ $id

string ilTable2GUI::$id = ""
protected

Definition at line 96 of file class.ilTable2GUI.php.

Referenced by ilStudyProgrammeAutoMembershipsTableGUI\__construct(), ilForumThreadObjectTableGUI\__construct(), ilForumTopicTableGUI\__construct(), ILIAS\LegalDocuments\Legacy\Table\__construct(), ilExerciseSubmissionTableGUI\__construct(), ilUserTableGUI\addFilterItemByUdfType(), ilDclRecordListTableGUI\buildData(), ilSCTreeDuplicatesTableGUI\fillRow(), ilSCGroupTableGUI\fillRow(), ilSCTaskTableGUI\fillRow(), ilUserRoleStartingPointTableGUI\fillRow(), ilOrgUnitPermissionTableGUI\fillSelectAll(), ilWebDAVMountInstructionsDocumentTableGUI\formatTitle(), ilMDCopyrightTableGUI\getActionsForEntry(), ilQuestionBrowserTableGUI\getCommentsHtml(), ilModulesTableGUI\getComponents(), ilLPTableBaseGUI\getCurrentFilter(), ilLPObjectStatisticsTypesTableGUI\getGraph(), getId(), ilTestSkillLevelThresholdsTableGUI\getInputElements(), ilContributorTableGUI\getItems(), ilExAssignmentTeamTableGUI\getItems(), ilTrSummaryTableGUI\getItemsPercentages(), ilTrSummaryTableGUI\getItemsPercentagesStatus(), ilSurveySkillAssignmentTableGUI\getQuestions(), ilTrMatrixTableGUI\getSelectableColumns(), ilExerciseSubmissionTableGUI\getSelectableColumns(), ilSurveyQuestionTableGUI\importData(), ilBookingReservationsTableGUI\initFilter(), ilStudyProgrammeMembersTableGUI\initFilter(), ilUserTableGUI\initFilter(), ilObjectOwnershipManagementTableGUI\initItems(), SurveyConstraintsTableGUI\initItems(), ilCalendarSharedUserListTableGUI\parse(), ilCalendarSharedRoleListTableGUI\parse(), ilExerciseSubmissionTableGUI\parseColumns(), ilAdvancedMDRecordExportFilesTableGUI\parseFiles(), ilForumNotificationTableGUI\populateWithModal(), and setContext().

◆ $limit_determined

bool ilTable2GUI::$limit_determined = false
protected

Definition at line 74 of file class.ilTable2GUI.php.

◆ $main_tpl

◆ $mi_sel_buttons

array ilTable2GUI::$mi_sel_buttons = []
protected

Definition at line 64 of file class.ilTable2GUI.php.

◆ $multi

array ilTable2GUI::$multi = []
protected

Definition at line 112 of file class.ilTable2GUI.php.

◆ $nav_determined

bool ilTable2GUI::$nav_determined = false
protected

Definition at line 73 of file class.ilTable2GUI.php.

◆ $nav_value

string ilTable2GUI::$nav_value = ''
protected

Definition at line 91 of file class.ilTable2GUI.php.

Referenced by getLinkbar(), and resetOffset().

◆ $noentriestext

string ilTable2GUI::$noentriestext = ''
protected

Definition at line 92 of file class.ilTable2GUI.php.

Referenced by getNoEntriesText().

◆ $num_info

bool ilTable2GUI::$num_info = false
protected

Definition at line 103 of file class.ilTable2GUI.php.

Referenced by getEnableNumInfo().

◆ $open_form_tag

bool ilTable2GUI::$open_form_tag = true
protected

Definition at line 77 of file class.ilTable2GUI.php.

Referenced by getOpenFormTag().

◆ $optional_filters

array ilTable2GUI::$optional_filters = array()
protected

Definition at line 56 of file class.ilTable2GUI.php.

Referenced by getFilterItems().

◆ $order_field

string ilTable2GUI::$order_field = ""
protected

Definition at line 106 of file class.ilTable2GUI.php.

Referenced by ilUserTableGUI\getItems(), and getOrderField().

◆ $parent_cmd

◆ $parent_obj

object ilTable2GUI::$parent_obj = null
protected

◆ $prevent_double_submission

bool ilTable2GUI::$prevent_double_submission = true
protected

Definition at line 87 of file class.ilTable2GUI.php.

Referenced by getPreventDoubleSubmission().

◆ $print_mode

bool ilTable2GUI::$print_mode = false
protected

Definition at line 81 of file class.ilTable2GUI.php.

Referenced by getPrintMode().

◆ $raw_post_data

array ilTable2GUI::$raw_post_data = null
protected

Definition at line 120 of file class.ilTable2GUI.php.

◆ $requested_nav_par

string ilTable2GUI::$requested_nav_par = ""
protected

Definition at line 43 of file class.ilTable2GUI.php.

Referenced by determineOffsetAndOrder().

◆ $requested_nav_par1

string ilTable2GUI::$requested_nav_par1 = ""
protected

Definition at line 44 of file class.ilTable2GUI.php.

Referenced by determineOffsetAndOrder().

◆ $requested_nav_par2

string ilTable2GUI::$requested_nav_par2 = ""
protected

Definition at line 42 of file class.ilTable2GUI.php.

Referenced by determineOffsetAndOrder().

◆ $requested_tmpl_create

string ilTable2GUI::$requested_tmpl_create
protected

Definition at line 41 of file class.ilTable2GUI.php.

◆ $requested_tmpl_delete

string ilTable2GUI::$requested_tmpl_delete
protected

Definition at line 40 of file class.ilTable2GUI.php.

◆ $reset_cmd

string ilTable2GUI::$reset_cmd = 'resetFilter'
protected

Definition at line 58 of file class.ilTable2GUI.php.

Referenced by getResetCommand().

◆ $reset_cmd_txt

string ilTable2GUI::$reset_cmd_txt = ""
protected

Definition at line 98 of file class.ilTable2GUI.php.

◆ $restore_filter

bool ilTable2GUI::$restore_filter = false
protected

Definition at line 83 of file class.ilTable2GUI.php.

◆ $restore_filter_values

array ilTable2GUI::$restore_filter_values = []
protected

Definition at line 84 of file class.ilTable2GUI.php.

◆ $row_data

array ilTable2GUI::$row_data = []
protected

Definition at line 105 of file class.ilTable2GUI.php.

Referenced by getData().

◆ $row_selector_label

string ilTable2GUI::$row_selector_label = ""
protected

Definition at line 88 of file class.ilTable2GUI.php.

Referenced by getRowSelectorLabel(), and setRowSelectorLabel().

◆ $row_template

string ilTable2GUI::$row_template = ""
protected

Definition at line 115 of file class.ilTable2GUI.php.

◆ $row_template_dir

string ilTable2GUI::$row_template_dir = ""
protected

Definition at line 116 of file class.ilTable2GUI.php.

◆ $rows_selector_off

bool ilTable2GUI::$rows_selector_off = false
protected

Definition at line 71 of file class.ilTable2GUI.php.

◆ $sel_buttons

array ilTable2GUI::$sel_buttons = []
protected

Definition at line 90 of file class.ilTable2GUI.php.

◆ $select_all_on_top

bool ilTable2GUI::$select_all_on_top = false
protected

Definition at line 89 of file class.ilTable2GUI.php.

◆ $selectable_columns

array ilTable2GUI::$selectable_columns = array()
protected

◆ $selected_column

array ilTable2GUI::$selected_column = array()
protected

Definition at line 68 of file class.ilTable2GUI.php.

Referenced by getCurrentState().

◆ $selected_columns

array ilTable2GUI::$selected_columns = []
protected

Definition at line 46 of file class.ilTable2GUI.php.

◆ $selected_filter

array ilTable2GUI::$selected_filter = []
protected

Definition at line 107 of file class.ilTable2GUI.php.

◆ $show_rows_selector

bool ilTable2GUI::$show_rows_selector = true
protected

Definition at line 70 of file class.ilTable2GUI.php.

Referenced by getShowRowsSelector().

◆ $show_templates

bool ilTable2GUI::$show_templates = false
protected

Definition at line 69 of file class.ilTable2GUI.php.

Referenced by getShowTemplates().

◆ $sort_order

string ilTable2GUI::$sort_order = ""
protected

Definition at line 110 of file class.ilTable2GUI.php.

Referenced by fillHeader().

◆ $sortable_fields

array ilTable2GUI::$sortable_fields = array()
protected

Definition at line 86 of file class.ilTable2GUI.php.

◆ $table_request

ILIAS Table TableGUIRequest ilTable2GUI::$table_request = null
protected

Definition at line 45 of file class.ilTable2GUI.php.

◆ $top_anchor

string ilTable2GUI::$top_anchor = "il_table_top"
protected

Definition at line 54 of file class.ilTable2GUI.php.

Referenced by getTopAnchor().

◆ $top_commands

bool ilTable2GUI::$top_commands = true
protected

Definition at line 66 of file class.ilTable2GUI.php.

Referenced by getTopCommands().

◆ $ui

◆ $unique_id

string ilTable2GUI::$unique_id = ""
private

Definition at line 52 of file class.ilTable2GUI.php.

Referenced by __construct().

◆ ACTION_ALL_LIMIT

const ilTable2GUI::ACTION_ALL_LIMIT = 1000

Definition at line 38 of file class.ilTable2GUI.php.

◆ EXPORT_CSV

const ilTable2GUI::EXPORT_CSV = 2

Definition at line 37 of file class.ilTable2GUI.php.

◆ EXPORT_EXCEL

const ilTable2GUI::EXPORT_EXCEL = 1

Definition at line 36 of file class.ilTable2GUI.php.

◆ FILTER_CHECKBOX

◆ FILTER_DATE

const ilTable2GUI::FILTER_DATE = 3

Definition at line 29 of file class.ilTable2GUI.php.

◆ FILTER_DATE_RANGE

◆ FILTER_DATETIME_RANGE

const ilTable2GUI::FILTER_DATETIME_RANGE = 8

◆ FILTER_DURATION_RANGE

const ilTable2GUI::FILTER_DURATION_RANGE = 7

◆ FILTER_LANGUAGE

const ilTable2GUI::FILTER_LANGUAGE = 4

◆ FILTER_NUMBER_RANGE

◆ FILTER_SELECT

◆ FILTER_TEXT


The documentation for this class was generated from the following file: