ILIAS  release_10 Revision v10.1-43-ga1241a92c2f
ilLearningProgressBaseGUI Class Reference
+ Inheritance diagram for ilLearningProgressBaseGUI:
+ Collaboration diagram for ilLearningProgressBaseGUI:

Public Member Functions

 __construct (int $a_mode, int $a_ref_id=0, int $a_usr_id=0)
 
 isAnonymized ()
 
 getMode ()
 
 getRefId ()
 
 getObjId ()
 
 getUserId ()
 
 __getDefaultCommand ()
 
 __setSubTabs (int $a_active)
 
 __buildFooter ()
 
 __buildHeader ()
 
 __showObjectDetails (ilInfoScreenGUI $info, int $item_id=0, string $item_type='', bool $add_section=true)
 show details about current object. More...
 
 __appendLPDetails (ilInfoScreenGUI $info, int $item_id, int $user_id)
 
 __getLegendHTML (int $variant=ilLPStatusIcons::ICON_VARIANT_LONG)
 
 __showEditUser (int $a_user_id, int $a_ref_id, ?string $a_cancel=null, int $a_sub_id=0)
 
 __updateUser (int $user_id, int $obj_id)
 

Static Public Member Functions

static _getStatusText (int $a_status, ?ilLanguage $a_lng=null)
 Get status alt text. More...
 
static __readStatus (int $a_obj_id, int $user_id)
 PhpInconsistentReturnPointsInspection More...
 
static isObjectOffline (int $a_obj_id, string $a_type='')
 

Data Fields

const LP_CONTEXT_PERSONAL_DESKTOP = 1
 
const LP_CONTEXT_ADMINISTRATION = 2
 
const LP_CONTEXT_REPOSITORY = 3
 
const LP_CONTEXT_USER_FOLDER = 4
 
const LP_CONTEXT_ORG_UNIT = 5
 

Protected Member Functions

 initUserIdFromQuery ()
 
 readTypicalLearningTimeInSeconds (int $obj_id, int $sub_id, string $type)
 
 initEditUserForm (int $a_user_id, int $a_obj_id, ?string $a_cancel=null)
 

Protected Attributes

RefineryFactory $refinery
 
HttpServices $http
 
ilGlobalTemplateInterface $tpl
 
ilHelpGUI $help
 
ilCtrlInterface $ctrl
 
ilLanguage $lng
 
ilLogger $logger
 
ilTabsGUI $tabs_gui
 
ilToolbarGUI $toolbar
 
ilObjectDataCache $ilObjectDataCache
 
ilObjUser $user
 
ilAccessHandler $access
 
ilRbacSystem $rbacsystem
 
ilRbacReview $rbacreview
 
ilTree $tree
 
UIFactory $ui_factory
 
UIRenderer $ui_renderer
 
LOMServices $lom_services
 
bool $anonymized
 
int $usr_id = 0
 
int $ref_id = 0
 
int $obj_id = 0
 
string $obj_type = ''
 
int $mode = 0
 
const LP_ACTIVE_SETTINGS = 1
 
const LP_ACTIVE_OBJECTS = 2
 
const LP_ACTIVE_PROGRESS = 3
 
const LP_ACTIVE_USERS = 5
 
const LP_ACTIVE_SUMMARY = 6
 
const LP_ACTIVE_OBJSTATACCESS = 7
 
const LP_ACTIVE_OBJSTATTYPES = 8
 
const LP_ACTIVE_OBJSTATDAILY = 9
 
const LP_ACTIVE_OBJSTATADMIN = 10
 
const LP_ACTIVE_MATRIX = 11
 

Detailed Description

Definition at line 35 of file class.ilLearningProgressBaseGUI.php.

Constructor & Destructor Documentation

◆ __construct()

ilLearningProgressBaseGUI::__construct ( int  $a_mode,
int  $a_ref_id = 0,
int  $a_usr_id = 0 
)

Definition at line 81 of file class.ilLearningProgressBaseGUI.php.

References $DIC, ilObjUserTracking\_enabledUserRelatedData(), ILIAS\Repository\access(), ILIAS\Repository\ctrl(), ilObjectLP\getInstance(), ILIAS\Repository\help(), ILIAS\FileDelivery\http(), ILIAS\Repository\lng(), ILIAS\Repository\logger(), ILIAS\Repository\refinery(), ILIAS\Repository\toolbar(), and ILIAS\Repository\user().

85  {
86  global $DIC;
87 
88  $this->tpl = $DIC->ui()->mainTemplate();
89  $this->help = $DIC->help();
90  $this->ctrl = $DIC->ctrl();
91  $this->lng = $DIC->language();
92  $this->lng->loadLanguageModule('trac');
93  $this->tabs_gui = $DIC->tabs();
94  $this->toolbar = $DIC->toolbar();
95  $this->ilObjectDataCache = $DIC['ilObjDataCache'];
96  $this->user = $DIC->user();
97  $this->access = $DIC->access();
98  $this->rbacsystem = $DIC->rbac()->system();
99  $this->rbacreview = $DIC->rbac()->review();
100  $this->tree = $DIC->repositoryTree();
101  $this->lom_services = $DIC->learningObjectMetadata();
102 
103  $this->http = $DIC->http();
104  $this->refinery = $DIC->refinery();
105  $this->ui_factory = $DIC->ui()->factory();
106  $this->ui_renderer = $DIC->ui()->renderer();
107 
108  $this->mode = $a_mode;
109  $this->ref_id = $a_ref_id;
110  $this->obj_id = $this->ilObjectDataCache->lookupObjId($this->ref_id);
111  $this->obj_type = $this->ilObjectDataCache->lookupType($this->obj_id);
112  $this->usr_id = $a_usr_id;
113 
114  $this->anonymized = !ilObjUserTracking::_enabledUserRelatedData();
115  if (!$this->anonymized && $this->obj_id) {
116  $olp = ilObjectLP::getInstance($this->obj_id);
117  $this->anonymized = $olp->isAnonymized();
118  }
119  $this->logger = $DIC->logger()->trac();
120  }
static http()
Fetches the global http state from ILIAS.
global $DIC
Definition: shib_login.php:25
static getInstance(int $obj_id)
+ Here is the call graph for this function:

Member Function Documentation

◆ __appendLPDetails()

ilLearningProgressBaseGUI::__appendLPDetails ( ilInfoScreenGUI  $info,
int  $item_id,
int  $user_id 
)

Definition at line 399 of file class.ilLearningProgressBaseGUI.php.

References $comment, ilLearningProgress\_getProgress(), _getStatusText(), ilLPMarks\_hasCompleted(), ilLPMarks\_lookupComment(), ilLPMarks\_lookupMark(), ilLPStatus\_lookupPercentage(), ilLPStatus\_lookupStatus(), ilObject\_lookupTitle(), ilInfoScreenGUI\addProperty(), ilInfoScreenGUI\addSection(), ilDatePresentation\formatDate(), ilLegacyFormElementsUtil\formSelect(), ilLPStatusIcons\getInstance(), ilObjectLP\getInstance(), ilLPStatusIcons\ICON_VARIANT_LONG, IL_CAL_UNIX, ILIAS\Repository\int(), ilObjectLP\isSupportedObjectType(), ILIAS\Repository\lng(), ilLPObjSettings\LP_MODE_CMIX_COMPL_OR_PASSED_WITH_FAILED, ilLPObjSettings\LP_MODE_CMIX_COMPL_WITH_FAILED, ilLPObjSettings\LP_MODE_CMIX_COMPLETED, ilLPObjSettings\LP_MODE_CMIX_COMPLETED_OR_PASSED, ilLPObjSettings\LP_MODE_CMIX_PASSED, ilLPObjSettings\LP_MODE_CMIX_PASSED_WITH_FAILED, ilLPObjSettings\LP_MODE_LTI_OUTCOME, ilLPObjSettings\LP_MODE_MANUAL, ilLPObjSettings\LP_MODE_SCORM, ilLPObjSettings\LP_MODE_TEST_PASSED, ilLPObjSettings\LP_MODE_TLT, ilLPObjSettings\LP_MODE_VISITS, ilDatePresentation\secondsToString(), and ilObjectLP\supportsMark().

Referenced by ilLPListOfProgressGUI\details().

403  : void {
404  $type = $this->ilObjectDataCache->lookupType($item_id);
405  // Section learning_progress
406  // $info->addSection($this->lng->txt('trac_learning_progress'));
407  // see ilLPTableBaseGUI::parseTitle();
408  $info->addSection(
409  $this->lng->txt("trac_progress") . ": " . ilObject::_lookupTitle(
410  $item_id
411  )
412  );
413  $olp = ilObjectLP::getInstance($item_id);
414  $info->addProperty(
415  $this->lng->txt('trac_mode'),
416  $olp->getModeText($olp->getCurrentMode())
417  );
418 
421 
424  );
425  $info->addProperty(
426  $this->lng->txt('trac_status'),
427  $icons->renderIconForStatus(ilLPStatus::_lookupStatus($item_id, $user_id)) .
428  " " .
429  $status_text
430  );
431 
432  if ($olp->getCurrentMode() === ilLPObjSettings::LP_MODE_MANUAL) {
433  // status
434  $i_tpl = new ilTemplate(
435  "tpl.lp_edit_manual_info_page.html",
436  true,
437  true,
438  "components/ILIAS/Tracking"
439  );
440  $i_tpl->setVariable(
441  "INFO_EDITED",
442  $this->lng->txt("trac_info_edited")
443  );
444  $i_tpl->setVariable(
445  "SELECT_STATUS",
448  $user_id,
449  $item_id
450  ),
451  'lp_edit',
452  [0 => $this->lng->txt('trac_not_completed'),
453  1 => $this->lng->txt('trac_completed')
454  ],
455  false,
456  true
457  )
458  );
459  $i_tpl->setVariable("TXT_SAVE", $this->lng->txt("save"));
460  $info->addProperty($this->lng->txt('trac_status'), $i_tpl->get());
461  }
462 
463  // #15334 - see ilLPTableBaseGUI::isPercentageAvailable()
464  $mode = $olp->getCurrentMode();
465  if (in_array(
466  $mode,
469  // ilLPObjSettings::LP_MODE_OBJECTIVES,
479  )
480  )) {
481  $perc = ilLPStatus::_lookupPercentage($item_id, $user_id);
482  $info->addProperty(
483  $this->lng->txt('trac_percentage'),
484  (int) $perc . "%"
485  );
486  }
487  }
488 
489  if (ilObjectLP::supportsMark($type)) {
490  if (strlen($mark = ilLPMarks::_lookupMark($user_id, $item_id))) {
491  $info->addProperty($this->lng->txt('trac_mark'), $mark);
492  }
493  }
494 
495  if (strlen($comment = ilLPMarks::_lookupComment($user_id, $item_id))) {
496  $info->addProperty($this->lng->txt('trac_comment'), $comment);
497  }
498 
499  // More infos for lm's
500  if (in_array($type, ["lm", "htlm"])) {
501  $progress = ilLearningProgress::_getProgress($user_id, $item_id);
502  if ($progress['access_time'] ?? false) {
503  $info->addProperty(
504  $this->lng->txt('trac_last_access'),
506  new ilDateTime($progress['access_time'], IL_CAL_UNIX)
507  )
508  );
509  } else {
510  $info->addProperty(
511  $this->lng->txt('trac_last_access'),
512  $this->lng->txt('trac_not_accessed')
513  );
514  }
515 
516  $info->addProperty(
517  $this->lng->txt('trac_visits'),
518  (string) ($progress['visits'] ?? "")
519  );
520 
521  if ($type == 'lm') {
522  $info->addProperty(
523  $this->lng->txt('trac_spent_time'),
525  $progress['spent_seconds']
526  )
527  );
528  }
529  }
530  }
static formatDate(ilDateTime $date, bool $a_skip_day=false, bool $a_include_wd=false, bool $include_seconds=false, ilObjUser $user=null,)
static _lookupComment(int $a_usr_id, int $a_obj_id)
static _getProgress(int $a_user_id, int $a_obj_id)
static isSupportedObjectType(string $type)
static _lookupPercentage(int $a_obj_id, int $a_user_id)
Lookup percentage.
addProperty(string $a_name, string $a_value, string $a_link="")
add a property to current section
static getInstance(int $variant=ilLPStatusIcons::ICON_VARIANT_DEFAULT, ?\ILIAS\UI\Renderer $renderer=null, ?\ILIAS\UI\Factory $factory=null)
static formSelect( $selected, string $varname, array $options, bool $multiple=false, bool $direct_text=false, int $size=0, string $style_class="", array $attribs=[], bool $disabled=false)
Builds a select form field with options and shows the selected option first.
const IL_CAL_UNIX
static secondsToString(int $seconds, bool $force_with_seconds=false, ?ilLanguage $a_lng=null)
converts seconds to string: Long: 7 days 4 hour(s) ...
static _hasCompleted(int $a_usr_id, int $a_obj_id)
static _lookupTitle(int $obj_id)
addSection(string $a_title)
static _getStatusText(int $a_status, ?ilLanguage $a_lng=null)
Get status alt text.
static _lookupStatus(int $a_obj_id, int $a_user_id, bool $a_create=true)
Lookup status.
$comment
Definition: buildRTE.php:72
static _lookupMark(int $a_usr_id, int $a_obj_id)
const LP_MODE_CMIX_COMPL_OR_PASSED_WITH_FAILED
static supportsMark(string $obj_type)
static getInstance(int $obj_id)
+ Here is the call graph for this function:
+ Here is the caller graph for this function:

◆ __buildFooter()

ilLearningProgressBaseGUI::__buildFooter ( )

Definition at line 302 of file class.ilLearningProgressBaseGUI.php.

References getMode().

Referenced by ilLearningProgressGUI\executeCommand().

302  : void
303  {
304  switch ($this->getMode()) {
305  case self::LP_CONTEXT_PERSONAL_DESKTOP:
306  $this->tpl->printToStdout();
307  }
308  }
+ Here is the call graph for this function:
+ Here is the caller graph for this function:

◆ __buildHeader()

ilLearningProgressBaseGUI::__buildHeader ( )

Definition at line 310 of file class.ilLearningProgressBaseGUI.php.

Referenced by ilLearningProgressGUI\executeCommand().

310  : void
311  {
312  }
+ Here is the caller graph for this function:

◆ __getDefaultCommand()

ilLearningProgressBaseGUI::__getDefaultCommand ( )

Definition at line 164 of file class.ilLearningProgressBaseGUI.php.

References ILIAS\Repository\ctrl().

Referenced by ilLPListOfSettingsGUI\executeCommand(), ilLPListOfProgressGUI\executeCommand(), ilLPListOfObjectsGUI\executeCommand(), and ilLPObjectStatisticsGUI\executeCommand().

164  : string
165  {
166  if (strlen($cmd = $this->ctrl->getCmd())) {
167  return $cmd;
168  }
169  return 'show';
170  }
+ Here is the call graph for this function:
+ Here is the caller graph for this function:

◆ __getLegendHTML()

ilLearningProgressBaseGUI::__getLegendHTML ( int  $variant = ilLPStatusIcons::ICON_VARIANT_LONG)

Definition at line 553 of file class.ilLearningProgressBaseGUI.php.

References ilGlobalTemplateInterface\get(), ilLPStatusIcons\getInstance(), ILIAS\Repository\lng(), ilLPStatus\LP_STATUS_COMPLETED_NUM, ilLPStatus\LP_STATUS_FAILED_NUM, ilLPStatus\LP_STATUS_IN_PROGRESS_NUM, ilLPStatus\LP_STATUS_NOT_ATTEMPTED_NUM, and ilGlobalTemplateInterface\setVariable().

Referenced by ilLPListOfObjectsGUI\__listObjects(), ilLPListOfProgressGUI\__showProgressList(), ilLPListOfObjectsGUI\__showUsersList(), ilLPListOfProgressGUI\details(), ilLPListOfObjectsGUI\showObjectSummary(), ilLPListOfObjectsGUI\showUserObjectMatrix(), and ilLPListOfObjectsGUI\userDetails().

553  : string
554  {
555  $icons = ilLPStatusIcons::getInstance($variant);
556 
557  $tpl = new ilTemplate(
558  "tpl.lp_legend.html",
559  true,
560  true,
561  "components/ILIAS/Tracking"
562  );
563  $tpl->setVariable(
564  "IMG_NOT_ATTEMPTED",
565  $icons->renderIconForStatus(ilLPStatus::LP_STATUS_NOT_ATTEMPTED_NUM)
566  );
567  $tpl->setVariable(
568  "IMG_IN_PROGRESS",
569  $icons->renderIconForStatus(ilLPStatus::LP_STATUS_IN_PROGRESS_NUM)
570  );
571  $tpl->setVariable(
572  "IMG_COMPLETED",
573  $icons->renderIconForStatus(ilLPStatus::LP_STATUS_COMPLETED_NUM)
574  );
575  $tpl->setVariable(
576  "IMG_FAILED",
577  $icons->renderIconForStatus(ilLPStatus::LP_STATUS_FAILED_NUM)
578  );
579  $tpl->setVariable(
580  "TXT_NOT_ATTEMPTED",
581  $this->lng->txt("trac_not_attempted")
582  );
583  $tpl->setVariable(
584  "TXT_IN_PROGRESS",
585  $this->lng->txt("trac_in_progress")
586  );
587  $tpl->setVariable(
588  "TXT_COMPLETED",
589  $this->lng->txt("trac_completed")
590  );
591  $tpl->setVariable(
592  "TXT_FAILED",
593  $this->lng->txt("trac_failed")
594  );
595 
596  $panel = $this->ui_factory->panel()->secondary()->legacy(
597  '',
598  $this->ui_factory->legacy($tpl->get())
599  );
600 
601  return $this->ui_renderer->render($panel);
602  }
const LP_STATUS_COMPLETED_NUM
const LP_STATUS_IN_PROGRESS_NUM
static getInstance(int $variant=ilLPStatusIcons::ICON_VARIANT_DEFAULT, ?\ILIAS\UI\Renderer $renderer=null, ?\ILIAS\UI\Factory $factory=null)
get(string $part=self::DEFAULT_BLOCK)
Renders the given block and returns the html string.
setVariable(string $variable, $value='')
Sets the given variable to the given value.
const LP_STATUS_NOT_ATTEMPTED_NUM
const LP_STATUS_FAILED_NUM
+ Here is the call graph for this function:
+ Here is the caller graph for this function:

◆ __readStatus()

static ilLearningProgressBaseGUI::__readStatus ( int  $a_obj_id,
int  $user_id 
)
static

PhpInconsistentReturnPointsInspection

Definition at line 533 of file class.ilLearningProgressBaseGUI.php.

References ilLPStatus\_lookupStatus(), ilLPStatus\LP_STATUS_COMPLETED, ilLPStatus\LP_STATUS_COMPLETED_NUM, ilLPStatus\LP_STATUS_FAILED, ilLPStatus\LP_STATUS_FAILED_NUM, ilLPStatus\LP_STATUS_IN_PROGRESS, ilLPStatus\LP_STATUS_IN_PROGRESS_NUM, ilLPStatus\LP_STATUS_NOT_ATTEMPTED, and ilLPStatus\LP_STATUS_NOT_ATTEMPTED_NUM.

Referenced by ilObjSCORMLearningModule\exportSelected().

533  : string
534  {
535  $status = ilLPStatus::_lookupStatus($a_obj_id, $user_id);
536 
537  switch ($status) {
540 
543 
546 
547  default:
550  }
551  }
const LP_STATUS_COMPLETED_NUM
const LP_STATUS_NOT_ATTEMPTED
const LP_STATUS_IN_PROGRESS_NUM
const LP_STATUS_IN_PROGRESS
const LP_STATUS_FAILED
static _lookupStatus(int $a_obj_id, int $a_user_id, bool $a_create=true)
Lookup status.
const LP_STATUS_NOT_ATTEMPTED_NUM
const LP_STATUS_COMPLETED
const LP_STATUS_FAILED_NUM
+ Here is the call graph for this function:
+ Here is the caller graph for this function:

◆ __setSubTabs()

ilLearningProgressBaseGUI::__setSubTabs ( int  $a_active)

Definition at line 172 of file class.ilLearningProgressBaseGUI.php.

References ilObjUserTracking\_enabledUserRelatedData(), ilObjUserTracking\_hasLearningProgressLearner(), ilLearningProgressAccess\checkPermission(), ILIAS\Repository\ctrl(), ilObjectLP\getInstance(), getMode(), getRefId(), getUserId(), isAnonymized(), and ilObjectLP\supportsMatrixView().

Referenced by ilLearningProgressGUI\executeCommand().

172  : void
173  {
174  switch ($this->getMode()) {
175  case self::LP_CONTEXT_PERSONAL_DESKTOP:
176 
179  $this->tabs_gui->addTarget(
180  'trac_progress',
181  $this->ctrl->getLinkTargetByClass(
182  'illplistofprogressgui',
183  ''
184  ),
185  "",
186  "",
187  "",
188  $a_active == self::LP_ACTIVE_PROGRESS
189  );
190  }
191  break;
192 
193  case self::LP_CONTEXT_REPOSITORY:
194  // #12771 - do not show status if learning progress is deactivated
195  $olp = ilObjectLP::getInstance($this->obj_id);
196  if ($olp->isActive()) {
198  'read_learning_progress',
199  $this->getRefId()
200  );
201 
202  if ($this->isAnonymized() || !$has_read) {
203  $this->ctrl->setParameterByClass(
204  'illplistofprogressgui',
205  'user_id',
206  $this->getUserId()
207  );
208  $this->tabs_gui->addSubTabTarget(
209  'trac_progress',
210  $this->ctrl->getLinkTargetByClass(
211  'illplistofprogressgui',
212  ''
213  ),
214  "",
215  "",
216  "",
217  $a_active == self::LP_ACTIVE_PROGRESS
218  );
219  } else {
220  // Check if it is a course
221  $sub_tab = ($this->ilObjectDataCache->lookupType(
222  $this->ilObjectDataCache->lookupObjId(
223  $this->getRefId()
224  )
225  ) == 'crs') ?
226  'trac_crs_objects' :
227  'trac_objects';
228 
229  $this->tabs_gui->addSubTabTarget(
230  $sub_tab,
231  $this->ctrl->getLinkTargetByClass(
232  "illplistofobjectsgui",
233  ''
234  ),
235  "",
236  "",
237  "",
238  $a_active == self::LP_ACTIVE_OBJECTS
239  );
240  }
241 
242  if ($has_read) {
243  if (!$this->isAnonymized() &&
244  !($olp instanceof ilPluginLP) &&
245  ilObjectLP::supportsMatrixView($this->obj_type)) {
246  $this->tabs_gui->addSubTabTarget(
247  "trac_matrix",
248  $this->ctrl->getLinkTargetByClass(
249  "illplistofobjectsgui",
250  'showUserObjectMatrix'
251  ),
252  "",
253  "",
254  "",
255  $a_active == self::LP_ACTIVE_MATRIX
256  );
257  }
258 
259  $this->tabs_gui->addSubTabTarget(
260  "trac_summary",
261  $this->ctrl->getLinkTargetByClass(
262  "illplistofobjectsgui",
263  'showObjectSummary'
264  ),
265  "",
266  "",
267  "",
268  $a_active == self::LP_ACTIVE_SUMMARY
269  );
270  }
271  }
272  if (!($olp instanceof ilPluginLP) &&
274  'edit_learning_progress',
275  $this->getRefId()
276  )) {
277  $this->tabs_gui->addSubTabTarget(
278  'trac_settings',
279  $this->ctrl->getLinkTargetByClass(
280  'illplistofsettingsgui',
281  ''
282  ),
283  "",
284  "",
285  "",
286  $a_active == self::LP_ACTIVE_SETTINGS
287  );
288  }
289  break;
290 
291  case self::LP_CONTEXT_USER_FOLDER:
292  case self::LP_CONTEXT_ORG_UNIT:
293  // No tabs default class is lpprogressgui
294  break;
295 
296  default:
297  die('No valid mode given');
298  break;
299  }
300  }
static supportsMatrixView(string $obj_type)
static checkPermission(string $a_permission, int $a_ref_id, ?int $a_user_id=null)
wrapper for rbac access checks
static getInstance(int $obj_id)
+ Here is the call graph for this function:
+ Here is the caller graph for this function:

◆ __showEditUser()

ilLearningProgressBaseGUI::__showEditUser ( int  $a_user_id,
int  $a_ref_id,
?string  $a_cancel = null,
int  $a_sub_id = 0 
)

Definition at line 663 of file class.ilLearningProgressBaseGUI.php.

References ilObject\_lookupObjId(), ILIAS\Repository\ctrl(), and initEditUserForm().

Referenced by ilLPListOfObjectsGUI\editUser().

668  : string {
669  if (!$a_sub_id) {
670  $obj_id = ilObject::_lookupObjId($a_ref_id);
671  } else {
672  $this->ctrl->setParameter($this, 'userdetails_id', $a_sub_id);
673  $obj_id = ilObject::_lookupObjId($a_sub_id);
674  }
675  $this->ctrl->setParameter($this, 'user_id', $a_user_id);
676  $this->ctrl->setParameter($this, 'details_id', $a_ref_id);
677  $form = $this->initEditUserForm($a_user_id, $obj_id, $a_cancel);
678  return $form->getHTML();
679  }
initEditUserForm(int $a_user_id, int $a_obj_id, ?string $a_cancel=null)
static _lookupObjId(int $ref_id)
+ Here is the call graph for this function:
+ Here is the caller graph for this function:

◆ __showObjectDetails()

ilLearningProgressBaseGUI::__showObjectDetails ( ilInfoScreenGUI  $info,
int  $item_id = 0,
string  $item_type = '',
bool  $add_section = true 
)

show details about current object.

Uses an existing info_gui object.

Definition at line 349 of file class.ilLearningProgressBaseGUI.php.

References ilLPObjSettings\_lookupVisits(), ilInfoScreenGUI\addProperty(), ilInfoScreenGUI\addSection(), ilObjectLP\getInstance(), ILIAS\Repository\lng(), ilLPObjSettings\LP_MODE_VISITS, readTypicalLearningTimeInSeconds(), and ilDatePresentation\secondsToString().

Referenced by ilLPListOfProgressGUI\details(), ilLPListOfObjectsGUI\details(), ilLPListOfObjectsGUI\editUser(), ilLPListOfObjectsGUI\showUserObjectMatrix(), and ilLPListOfObjectsGUI\userDetails().

354  : bool {
355  $details_id = $item_id ?: $this->details_id;
356  $details_type = $item_type ?: $this->details_type;
357 
358  $olp = ilObjectLP::getInstance($details_id);
359  $mode = $olp->getCurrentMode();
360  if (
362  $this->readTypicalLearningTimeInSeconds($details_id, 0, $details_type)
363  ) {
364  // Section object details
365  if ($add_section) {
366  $info->addSection($this->lng->txt('details'));
367  }
368 
370  $info->addProperty(
371  $this->lng->txt('trac_required_visits'),
372  (string) ilLPObjSettings::_lookupVisits($details_id)
373  );
374  }
375 
376  if ($seconds = $this->readTypicalLearningTimeInSeconds($details_id, 0, $details_type)) {
377  $info->addProperty(
378  $this->lng->txt('meta_typical_learning_time'),
380  );
381  }
382  return true;
383  }
384  return false;
385  }
static _lookupVisits(int $a_obj_id)
readTypicalLearningTimeInSeconds(int $obj_id, int $sub_id, string $type)
addProperty(string $a_name, string $a_value, string $a_link="")
add a property to current section
static secondsToString(int $seconds, bool $force_with_seconds=false, ?ilLanguage $a_lng=null)
converts seconds to string: Long: 7 days 4 hour(s) ...
addSection(string $a_title)
static getInstance(int $obj_id)
+ Here is the call graph for this function:
+ Here is the caller graph for this function:

◆ __updateUser()

ilLearningProgressBaseGUI::__updateUser ( int  $user_id,
int  $obj_id 
)

Definition at line 681 of file class.ilLearningProgressBaseGUI.php.

References ilLPStatusWrapper\_updateStatus(), and initEditUserForm().

Referenced by ilLPListOfObjectsGUI\updateUser().

681  : void
682  {
683  $form = $this->initEditUserForm($user_id, $obj_id);
684  if ($form->checkInput()) {
685  $marks = new ilLPMarks($obj_id, $user_id);
686  $marks->setMark($form->getInput("mark"));
687  $marks->setComment($form->getInput("comment"));
688 
689  $do_lp = false;
690 
691  // status/completed is optional
692  $status = $form->getItemByPostVar("completed");
693  if (is_object($status)) {
694  if ($marks->getCompleted() != $form->getInput("completed")) {
695  $marks->setCompleted($form->getInput("completed"));
696  $do_lp = true;
697  }
698  }
699 
700  $marks->update();
701 
702  // #11600
703  if ($do_lp) {
705  }
706  }
707  }
initEditUserForm(int $a_user_id, int $a_obj_id, ?string $a_cancel=null)
static _updateStatus(int $a_obj_id, int $a_usr_id, ?object $a_obj=null, bool $a_percentage=false, bool $a_force_raise=false)
+ Here is the call graph for this function:
+ Here is the caller graph for this function:

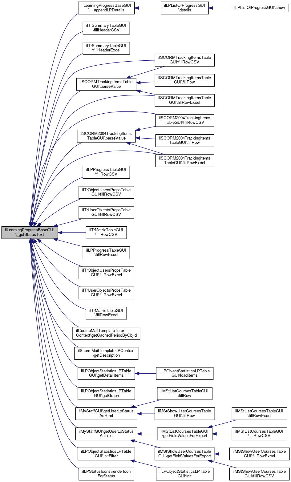
◆ _getStatusText()

static ilLearningProgressBaseGUI::_getStatusText ( int  $a_status,
?ilLanguage  $a_lng = null 
)
static

Get status alt text.

Todo:
Move this to a factory.

Definition at line 318 of file class.ilLearningProgressBaseGUI.php.

References $DIC, $lng, ilLPStatus\LP_STATUS_COMPLETED, ilLPStatus\LP_STATUS_COMPLETED_NUM, ilLPStatus\LP_STATUS_FAILED, ilLPStatus\LP_STATUS_FAILED_NUM, ilLPStatus\LP_STATUS_IN_PROGRESS, ilLPStatus\LP_STATUS_IN_PROGRESS_NUM, ilLPStatus\LP_STATUS_NOT_ATTEMPTED, and ilLPStatus\LP_STATUS_NOT_ATTEMPTED_NUM.

Referenced by __appendLPDetails(), ilTrSummaryTableGUI\fillHeaderCSV(), ilTrSummaryTableGUI\fillHeaderExcel(), ilSCORMTrackingItemsTableGUI\fillRowCSV(), ilSCORM2004TrackingItemsTableGUI\fillRowCSV(), ilLPProgressTableGUI\fillRowCSV(), ilTrObjectUsersPropsTableGUI\fillRowCSV(), ilTrUserObjectsPropsTableGUI\fillRowCSV(), ilTrMatrixTableGUI\fillRowCSV(), ilSCORMTrackingItemsTableGUI\fillRowExcel(), ilSCORM2004TrackingItemsTableGUI\fillRowExcel(), ilLPProgressTableGUI\fillRowExcel(), ilTrObjectUsersPropsTableGUI\fillRowExcel(), ilTrUserObjectsPropsTableGUI\fillRowExcel(), ilTrMatrixTableGUI\fillRowExcel(), ilCourseMailTemplateTutorContext\getCachedPeriodByObjId(), ilScormMailTemplateLPContext\getDescription(), ilLPObjectStatisticsLPTableGUI\getDetailItems(), ilLPObjectStatisticsLPTableGUI\getGraph(), ilMyStaffGUI\getUserLpStatusAsHtml(), ilMyStaffGUI\getUserLpStatusAsText(), ilLPObjectStatisticsLPTableGUI\initFilter(), ilSCORMTrackingItemsTableGUI\parseValue(), ilSCORM2004TrackingItemsTableGUI\parseValue(), and ilLPStatusIcons\renderIconForStatus().

321  : string {
322  global $DIC;
323 
324  $lng = $DIC->language();
325  if (!$a_lng) {
326  $a_lng = $lng;
327  }
328  switch ($a_status) {
330  return $a_lng->txt(ilLPStatus::LP_STATUS_IN_PROGRESS);
331 
333  return $a_lng->txt(ilLPStatus::LP_STATUS_COMPLETED);
334 
336  return $a_lng->txt(ilLPStatus::LP_STATUS_FAILED);
337 
338  default:
339  if ($a_status === ilLPStatus::LP_STATUS_NOT_ATTEMPTED_NUM) {
340  return $a_lng->txt(ilLPStatus::LP_STATUS_NOT_ATTEMPTED);
341  }
342  return $a_lng->txt((string) $a_status);
343  }
344  }
const LP_STATUS_COMPLETED_NUM
const LP_STATUS_NOT_ATTEMPTED
const LP_STATUS_IN_PROGRESS_NUM
const LP_STATUS_IN_PROGRESS
const LP_STATUS_FAILED
global $DIC
Definition: shib_login.php:25
const LP_STATUS_NOT_ATTEMPTED_NUM
const LP_STATUS_COMPLETED
const LP_STATUS_FAILED_NUM
+ Here is the caller graph for this function:

◆ getMode()

◆ getObjId()

◆ getRefId()

◆ getUserId()

ilLearningProgressBaseGUI::getUserId ( )

Definition at line 153 of file class.ilLearningProgressBaseGUI.php.

References $usr_id, and initUserIdFromQuery().

Referenced by __setSubTabs(), ilLearningProgressGUI\executeCommand(), ilLPListOfProgressGUI\executeCommand(), and ilLPListOfProgressGUI\show().

153  : int
154  {
155  if ($this->usr_id) {
156  return $this->usr_id;
157  }
158  if ($this->initUserIdFromQuery()) {
159  return $this->initUserIdFromQuery();
160  }
161  return 0;
162  }
+ Here is the call graph for this function:
+ Here is the caller graph for this function:

◆ initEditUserForm()

ilLearningProgressBaseGUI::initEditUserForm ( int  $a_user_id,
int  $a_obj_id,
?string  $a_cancel = null 
)
protected

Definition at line 604 of file class.ilLearningProgressBaseGUI.php.

References ilLPStatus\_lookupStatus(), ilObject\_lookupTitle(), ilObject\_lookupType(), ILIAS\Repository\ctrl(), ilObjectLP\getInstance(), ilUserUtil\getNamePresentation(), ILIAS\Repository\lng(), ilLPObjSettings\LP_MODE_MANUAL, ilLPObjSettings\LP_MODE_MANUAL_BY_TUTOR, ilLPStatus\LP_STATUS_COMPLETED_NUM, and ilObjectLP\supportsMark().

Referenced by __showEditUser(), and __updateUser().

609  $olp = ilObjectLP::getInstance($a_obj_id);
610  $lp_mode = $olp->getCurrentMode();
611 
612  $form = new ilPropertyFormGUI();
613 
614  $form->setFormAction($this->ctrl->getFormAction($this, "updateUser"));
615 
616  $form->setTitle(
617  $this->lng->txt("edit") . ": " . ilObject::_lookupTitle($a_obj_id)
618  );
619  $form->setDescription(
620  $this->lng->txt('trac_mode') . ": " . $olp->getModeText($lp_mode)
621  );
622 
623  $user = new ilNonEditableValueGUI($this->lng->txt("user"), '', true);
624  $user->setValue(ilUserUtil::getNamePresentation($a_user_id, true));
625  $form->addItem($user);
626 
627  $marks = new ilLPMarks($a_obj_id, $a_user_id);
628 
630  $mark = new ilTextInputGUI($this->lng->txt("trac_mark"), "mark");
631  $mark->setValue($marks->getMark());
632  $mark->setMaxLength(32);
633  $form->addItem($mark);
634  }
635 
636  $comm = new ilTextInputGUI($this->lng->txt("trac_comment"), "comment");
637  $comm->setValue($marks->getComment());
638  $form->addItem($comm);
639 
640  if ($lp_mode == ilLPObjSettings::LP_MODE_MANUAL ||
642  $completed = ilLPStatus::_lookupStatus($a_obj_id, $a_user_id);
643 
644  $status = new ilCheckboxInputGUI(
645  $this->lng->txt('trac_completed'),
646  "completed"
647  );
648  $status->setChecked(
650  );
651  $form->addItem($status);
652  }
653 
654  $form->addCommandButton("updateUser", $this->lng->txt('save'));
655 
656  if ($a_cancel) {
657  $form->addCommandButton($a_cancel, $this->lng->txt('cancel'));
658  }
659 
660  return $form;
661  }
const LP_STATUS_COMPLETED_NUM
static getNamePresentation( $a_user_id, bool $a_user_image=false, bool $a_profile_link=false, string $a_profile_back_link='', bool $a_force_first_lastname=false, bool $a_omit_login=false, bool $a_sortable=true, bool $a_return_data_array=false, $a_ctrl_path='ilpublicuserprofilegui')
Default behaviour is:
static _lookupTitle(int $obj_id)
static _lookupStatus(int $a_obj_id, int $a_user_id, bool $a_create=true)
Lookup status.
static supportsMark(string $obj_type)
static _lookupType(int $id, bool $reference=false)
static getInstance(int $obj_id)
+ Here is the call graph for this function:
+ Here is the caller graph for this function:

◆ initUserIdFromQuery()

ilLearningProgressBaseGUI::initUserIdFromQuery ( )
protected

Definition at line 142 of file class.ilLearningProgressBaseGUI.php.

References ILIAS\FileDelivery\http(), and ILIAS\Repository\refinery().

Referenced by ilLPListOfObjectsGUI\editUser(), ilLPListOfObjectsGUI\executeCommand(), getUserId(), ilLPListOfObjectsGUI\initUserIdFromRequest(), and ilLPListOfObjectsGUI\userDetails().

142  : int
143  {
144  if ($this->http->wrapper()->query()->has('user_id')) {
145  return $this->http->wrapper()->query()->retrieve(
146  'user_id',
147  $this->refinery->kindlyTo()->int()
148  );
149  }
150  return 0;
151  }
static http()
Fetches the global http state from ILIAS.
+ Here is the call graph for this function:
+ Here is the caller graph for this function:

◆ isAnonymized()

ilLearningProgressBaseGUI::isAnonymized ( )

Definition at line 122 of file class.ilLearningProgressBaseGUI.php.

References $anonymized.

Referenced by __setSubTabs(), ilLPListOfObjectsGUI\__showUsersList(), ilLPListOfObjectsGUI\showUserObjectMatrix(), and ilLPListOfObjectsGUI\userDetails().

122  : bool
123  {
124  return $this->anonymized;
125  }
+ Here is the caller graph for this function:

◆ isObjectOffline()

static ilLearningProgressBaseGUI::isObjectOffline ( int  $a_obj_id,
string  $a_type = '' 
)
static
Parameters
int$a_obj_id
string$a_type
Returns
bool
Todo:
switch to centralized offline status

Definition at line 715 of file class.ilLearningProgressBaseGUI.php.

References $DIC.

Referenced by ilLPProgressTableGUI\getItems(), and ilTrSummaryTableGUI\getItems().

718  : bool {
719  global $DIC;
720 
721  $objDefinition = $DIC['objDefinition'];
722  $ilObjDataCache = $DIC['ilObjDataCache'];
723 
724  if (!$a_type) {
725  $a_type = $ilObjDataCache->lookupType($a_obj_id);
726  }
727 
728  if ($objDefinition->isPluginTypeName($a_type)) {
729  return false;
730  }
731  $class = "ilObj" . $objDefinition->getClassName($a_type) . "Access";
732  return (bool) $class::_isOffline($a_obj_id);
733  }
global $DIC
Definition: shib_login.php:25
+ Here is the caller graph for this function:

◆ readTypicalLearningTimeInSeconds()

ilLearningProgressBaseGUI::readTypicalLearningTimeInSeconds ( int  $obj_id,
int  $sub_id,
string  $type 
)
protected

Definition at line 387 of file class.ilLearningProgressBaseGUI.php.

Referenced by __showObjectDetails().

387  : int
388  {
389  $paths = $this->lom_services->paths();
390  $data_helper = $this->lom_services->dataHelper();
391 
392  $value = $this->lom_services->read($obj_id, $sub_id, $type, $paths->firstTypicalLearningTime())
393  ->firstData($paths->firstTypicalLearningTime())
394  ->value();
395 
396  return $data_helper->durationToSeconds($value);
397  }
+ Here is the caller graph for this function:

Field Documentation

◆ $access

ilAccessHandler ilLearningProgressBaseGUI::$access
protected

Definition at line 48 of file class.ilLearningProgressBaseGUI.php.

◆ $anonymized

bool ilLearningProgressBaseGUI::$anonymized
protected

Definition at line 56 of file class.ilLearningProgressBaseGUI.php.

Referenced by isAnonymized().

◆ $ctrl

ilCtrlInterface ilLearningProgressBaseGUI::$ctrl
protected

Definition at line 41 of file class.ilLearningProgressBaseGUI.php.

◆ $help

ilHelpGUI ilLearningProgressBaseGUI::$help
protected

Definition at line 40 of file class.ilLearningProgressBaseGUI.php.

◆ $http

HttpServices ilLearningProgressBaseGUI::$http
protected

Definition at line 38 of file class.ilLearningProgressBaseGUI.php.

◆ $ilObjectDataCache

ilObjectDataCache ilLearningProgressBaseGUI::$ilObjectDataCache
protected

Definition at line 46 of file class.ilLearningProgressBaseGUI.php.

◆ $lng

ilLanguage ilLearningProgressBaseGUI::$lng
protected

Definition at line 42 of file class.ilLearningProgressBaseGUI.php.

Referenced by _getStatusText().

◆ $logger

ilLogger ilLearningProgressBaseGUI::$logger
protected

Definition at line 43 of file class.ilLearningProgressBaseGUI.php.

◆ $lom_services

LOMServices ilLearningProgressBaseGUI::$lom_services
protected

Definition at line 54 of file class.ilLearningProgressBaseGUI.php.

◆ $mode

int ilLearningProgressBaseGUI::$mode = 0
protected

Definition at line 61 of file class.ilLearningProgressBaseGUI.php.

Referenced by getMode().

◆ $obj_id

int ilLearningProgressBaseGUI::$obj_id = 0
protected

Definition at line 59 of file class.ilLearningProgressBaseGUI.php.

Referenced by ilLPListOfProgressGUI\details(), and getObjId().

◆ $obj_type

string ilLearningProgressBaseGUI::$obj_type = ''
protected

Definition at line 60 of file class.ilLearningProgressBaseGUI.php.

◆ $rbacreview

ilRbacReview ilLearningProgressBaseGUI::$rbacreview
protected

Definition at line 50 of file class.ilLearningProgressBaseGUI.php.

◆ $rbacsystem

ilRbacSystem ilLearningProgressBaseGUI::$rbacsystem
protected

Definition at line 49 of file class.ilLearningProgressBaseGUI.php.

◆ $ref_id

int ilLearningProgressBaseGUI::$ref_id = 0
protected

◆ $refinery

RefineryFactory ilLearningProgressBaseGUI::$refinery
protected

Definition at line 37 of file class.ilLearningProgressBaseGUI.php.

◆ $tabs_gui

ilTabsGUI ilLearningProgressBaseGUI::$tabs_gui
protected

Definition at line 44 of file class.ilLearningProgressBaseGUI.php.

◆ $toolbar

ilToolbarGUI ilLearningProgressBaseGUI::$toolbar
protected

Definition at line 45 of file class.ilLearningProgressBaseGUI.php.

◆ $tpl

ilGlobalTemplateInterface ilLearningProgressBaseGUI::$tpl
protected

◆ $tree

ilTree ilLearningProgressBaseGUI::$tree
protected

Definition at line 51 of file class.ilLearningProgressBaseGUI.php.

◆ $ui_factory

UIFactory ilLearningProgressBaseGUI::$ui_factory
protected

Definition at line 52 of file class.ilLearningProgressBaseGUI.php.

◆ $ui_renderer

UIRenderer ilLearningProgressBaseGUI::$ui_renderer
protected

Definition at line 53 of file class.ilLearningProgressBaseGUI.php.

◆ $user

ilObjUser ilLearningProgressBaseGUI::$user
protected

◆ $usr_id

int ilLearningProgressBaseGUI::$usr_id = 0
protected

Definition at line 57 of file class.ilLearningProgressBaseGUI.php.

Referenced by getUserId().

◆ LP_ACTIVE_MATRIX

const ilLearningProgressBaseGUI::LP_ACTIVE_MATRIX = 11
protected

Definition at line 79 of file class.ilLearningProgressBaseGUI.php.

◆ LP_ACTIVE_OBJECTS

const ilLearningProgressBaseGUI::LP_ACTIVE_OBJECTS = 2
protected

Definition at line 70 of file class.ilLearningProgressBaseGUI.php.

◆ LP_ACTIVE_OBJSTATACCESS

const ilLearningProgressBaseGUI::LP_ACTIVE_OBJSTATACCESS = 7
protected

Definition at line 75 of file class.ilLearningProgressBaseGUI.php.

◆ LP_ACTIVE_OBJSTATADMIN

const ilLearningProgressBaseGUI::LP_ACTIVE_OBJSTATADMIN = 10
protected

Definition at line 78 of file class.ilLearningProgressBaseGUI.php.

◆ LP_ACTIVE_OBJSTATDAILY

const ilLearningProgressBaseGUI::LP_ACTIVE_OBJSTATDAILY = 9
protected

Definition at line 77 of file class.ilLearningProgressBaseGUI.php.

◆ LP_ACTIVE_OBJSTATTYPES

const ilLearningProgressBaseGUI::LP_ACTIVE_OBJSTATTYPES = 8
protected

Definition at line 76 of file class.ilLearningProgressBaseGUI.php.

◆ LP_ACTIVE_PROGRESS

const ilLearningProgressBaseGUI::LP_ACTIVE_PROGRESS = 3
protected

Definition at line 71 of file class.ilLearningProgressBaseGUI.php.

◆ LP_ACTIVE_SETTINGS

const ilLearningProgressBaseGUI::LP_ACTIVE_SETTINGS = 1
protected

Definition at line 69 of file class.ilLearningProgressBaseGUI.php.

◆ LP_ACTIVE_SUMMARY

const ilLearningProgressBaseGUI::LP_ACTIVE_SUMMARY = 6
protected

Definition at line 74 of file class.ilLearningProgressBaseGUI.php.

◆ LP_ACTIVE_USERS

const ilLearningProgressBaseGUI::LP_ACTIVE_USERS = 5
protected

Definition at line 73 of file class.ilLearningProgressBaseGUI.php.

◆ LP_CONTEXT_ADMINISTRATION

const ilLearningProgressBaseGUI::LP_CONTEXT_ADMINISTRATION = 2

◆ LP_CONTEXT_ORG_UNIT

const ilLearningProgressBaseGUI::LP_CONTEXT_ORG_UNIT = 5

◆ LP_CONTEXT_PERSONAL_DESKTOP

const ilLearningProgressBaseGUI::LP_CONTEXT_PERSONAL_DESKTOP = 1

◆ LP_CONTEXT_REPOSITORY

◆ LP_CONTEXT_USER_FOLDER

const ilLearningProgressBaseGUI::LP_CONTEXT_USER_FOLDER = 4

Definition at line 66 of file class.ilLearningProgressBaseGUI.php.

Referenced by ilObjUserGUI\executeCommand().


The documentation for this class was generated from the following file: