ILIAS  release_10 Revision v10.1-43-ga1241a92c2f
ilLPObjectStatisticsGUI Class Reference
+ Inheritance diagram for ilLPObjectStatisticsGUI:
+ Collaboration diagram for ilLPObjectStatisticsGUI:

Public Member Functions

 __construct (int $a_mode, int $a_ref_id=0)
 
 executeCommand ()
 
 applyAccessFilter ()
 
 resetAccessFilter ()
 
 accessFilter ()
 
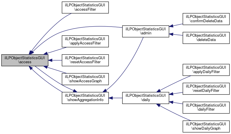
 access (bool $a_load_data=true)
 
 showAccessGraph ()
 
 applyTypesFilter ()
 
 resetTypesFilter ()
 
 typesFilter ()
 
 types (bool $a_load_data=true)
 
 showTypesGraph ()
 
 applyDailyFilter ()
 
 resetDailyFilter ()
 
 dailyFilter ()
 
 daily (bool $a_load_data=true)
 
 showDailyGraph ()
 
 admin ()
 
 adminSync ()
 
 confirmDeleteData ()
 
 deleteData ()
 
 applyLearningProgressFilter ()
 
 resetLearningProgressFilter ()
 
 learningProgressFilter ()
 
 learningProgress (bool $a_load_data=true)
 
 showLearningProgressGraph ()
 
 showLearningProgressDetails ()
 
- Public Member Functions inherited from ilLearningProgressBaseGUI
 __construct (int $a_mode, int $a_ref_id=0, int $a_usr_id=0)
 
 isAnonymized ()
 
 getMode ()
 
 getRefId ()
 
 getObjId ()
 
 getUserId ()
 
 __getDefaultCommand ()
 
 __setSubTabs (int $a_active)
 
 __buildFooter ()
 
 __buildHeader ()
 
 __showObjectDetails (ilInfoScreenGUI $info, int $item_id=0, string $item_type='', bool $add_section=true)
 show details about current object. More...
 
 __appendLPDetails (ilInfoScreenGUI $info, int $item_id, int $user_id)
 
 __getLegendHTML (int $variant=ilLPStatusIcons::ICON_VARIANT_LONG)
 
 __showEditUser (int $a_user_id, int $a_ref_id, ?string $a_cancel=null, int $a_sub_id=0)
 
 __updateUser (int $user_id, int $obj_id)
 

Protected Member Functions

 initItemIdFromPost ()
 
 setTabs ()
 
 showAggregationInfo (bool $a_show_link=true)
 
 showCronJobInfo ()
 
- Protected Member Functions inherited from ilLearningProgressBaseGUI
 initUserIdFromQuery ()
 
 readTypicalLearningTimeInSeconds (int $obj_id, int $sub_id, string $type)
 
 initEditUserForm (int $a_user_id, int $a_obj_id, ?string $a_cancel=null)
 

Protected Attributes

ilCronManager $cronManager
 
- Protected Attributes inherited from ilLearningProgressBaseGUI
RefineryFactory $refinery
 
HttpServices $http
 
ilGlobalTemplateInterface $tpl
 
ilHelpGUI $help
 
ilCtrlInterface $ctrl
 
ilLanguage $lng
 
ilLogger $logger
 
ilTabsGUI $tabs_gui
 
ilToolbarGUI $toolbar
 
ilObjectDataCache $ilObjectDataCache
 
ilObjUser $user
 
ilAccessHandler $access
 
ilRbacSystem $rbacsystem
 
ilRbacReview $rbacreview
 
ilTree $tree
 
UIFactory $ui_factory
 
UIRenderer $ui_renderer
 
LOMServices $lom_services
 
bool $anonymized
 
int $usr_id = 0
 
int $ref_id = 0
 
int $obj_id = 0
 
string $obj_type = ''
 
int $mode = 0
 
const LP_ACTIVE_SETTINGS = 1
 
const LP_ACTIVE_OBJECTS = 2
 
const LP_ACTIVE_PROGRESS = 3
 
const LP_ACTIVE_USERS = 5
 
const LP_ACTIVE_SUMMARY = 6
 
const LP_ACTIVE_OBJSTATACCESS = 7
 
const LP_ACTIVE_OBJSTATTYPES = 8
 
const LP_ACTIVE_OBJSTATDAILY = 9
 
const LP_ACTIVE_OBJSTATADMIN = 10
 
const LP_ACTIVE_MATRIX = 11
 

Additional Inherited Members

- Static Public Member Functions inherited from ilLearningProgressBaseGUI
static _getStatusText (int $a_status, ?ilLanguage $a_lng=null)
 Get status alt text. More...
 
static __readStatus (int $a_obj_id, int $user_id)
 PhpInconsistentReturnPointsInspection More...
 
static isObjectOffline (int $a_obj_id, string $a_type='')
 
- Data Fields inherited from ilLearningProgressBaseGUI
const LP_CONTEXT_PERSONAL_DESKTOP = 1
 
const LP_CONTEXT_ADMINISTRATION = 2
 
const LP_CONTEXT_REPOSITORY = 3
 
const LP_CONTEXT_USER_FOLDER = 4
 
const LP_CONTEXT_ORG_UNIT = 5
 

Detailed Description

Definition at line 29 of file class.ilLPObjectStatisticsGUI.php.

Constructor & Destructor Documentation

◆ __construct()

ilLPObjectStatisticsGUI::__construct ( int  $a_mode,
int  $a_ref_id = 0 
)

Definition at line 33 of file class.ilLPObjectStatisticsGUI.php.

References $DIC, ILIAS\GlobalScreen\Provider\__construct(), ILIAS\FileDelivery\http(), and ILIAS\Repository\refinery().

34  {
35  global $DIC;
36 
37  $this->cronManager = $DIC->cron()->manager();
38 
39  parent::__construct($a_mode, $a_ref_id);
40 
41  if (!$this->ref_id) {
42  if ($this->http->wrapper()->query()->has('ref_id')) {
43  $this->ref_id = $this->http->wrapper()->query()->retrieve(
44  'ref_id',
45  $this->refinery->kindlyTo()->int()
46  );
47  }
48  }
49  }
static http()
Fetches the global http state from ILIAS.
global $DIC
Definition: shib_login.php:25
__construct(Container $dic, ilPlugin $plugin)
+ Here is the call graph for this function:

Member Function Documentation

◆ access()

ilLPObjectStatisticsGUI::access ( bool  $a_load_data = true)

Definition at line 169 of file class.ilLPObjectStatisticsGUI.php.

References showAggregationInfo().

Referenced by accessFilter(), admin(), applyAccessFilter(), resetAccessFilter(), showAccessGraph(), and showAggregationInfo().

169  : void
170  {
171  $this->tabs_gui->activateSubTab('trac_object_stat_access');
172  $this->showAggregationInfo();
173  $lp_table = new ilLPObjectStatisticsTableGUI(
174  $this,
175  "access",
176  null
177  );
178  $lp_table->init();
179  if ($a_load_data) {
180  $lp_table->getItems();
181  } else {
182  $lp_table->disable("content");
183  $lp_table->disable("header");
184  }
185  $this->tpl->setContent($lp_table->getHTML());
186  }
This file is part of ILIAS, a powerful learning management system published by ILIAS open source e-Le...
showAggregationInfo(bool $a_show_link=true)
+ Here is the call graph for this function:
+ Here is the caller graph for this function:

◆ accessFilter()

ilLPObjectStatisticsGUI::accessFilter ( )

Definition at line 164 of file class.ilLPObjectStatisticsGUI.php.

References access().

164  : void
165  {
166  $this->access(false);
167  }
+ Here is the call graph for this function:

◆ admin()

ilLPObjectStatisticsGUI::admin ( )

Definition at line 370 of file class.ilLPObjectStatisticsGUI.php.

References access(), ILIAS\Repository\ctrl(), ILIAS\Repository\lng(), showAggregationInfo(), and ILIAS\Repository\toolbar().

Referenced by confirmDeleteData(), and deleteData().

370  : void
371  {
372  $this->tabs_gui->activateSubTab('trac_object_stat_admin');
373 
374  $this->showAggregationInfo(false);
375 
376  if ($this->rbacsystem->checkAccess('write', $this->ref_id)) {
377  $this->toolbar->addButton(
378  $this->lng->txt("trac_sync_obj_stats"),
379  $this->ctrl->getLinkTarget($this, "adminSync")
380  );
381  }
382 
383  if ($this->access->checkAccess("delete", "", $this->ref_id)) {
384  $lp_table = new ilLPObjectStatisticsAdminTableGUI($this, "admin");
385  $this->tpl->setContent($lp_table->getHTML());
386  }
387  }
showAggregationInfo(bool $a_show_link=true)
+ Here is the call graph for this function:
+ Here is the caller graph for this function:

◆ adminSync()

ilLPObjectStatisticsGUI::adminSync ( )

Definition at line 389 of file class.ilLPObjectStatisticsGUI.php.

References ilChangeEvent\_syncObjectStats(), ILIAS\Repository\ctrl(), and ILIAS\Repository\lng().

389  : void
390  {
392 
393  $this->tpl->setOnScreenMessage(
394  'success',
395  $this->lng->txt(
396  "trac_sync_obj_stats_success"
397  ),
398  true
399  );
400  $this->ctrl->redirect($this, "admin");
401  }
static _syncObjectStats(?int $a_now=null, int $a_minimum=20000)
+ Here is the call graph for this function:

◆ applyAccessFilter()

ilLPObjectStatisticsGUI::applyAccessFilter ( )

Definition at line 138 of file class.ilLPObjectStatisticsGUI.php.

References access().

138  : void
139  {
140  $lp_table = new ilLPObjectStatisticsTableGUI(
141  $this,
142  "access",
143  null
144  );
145  $lp_table->init();
146  $lp_table->resetOffset();
147  $lp_table->writeFilterToSession();
148  $this->access();
149  }
This file is part of ILIAS, a powerful learning management system published by ILIAS open source e-Le...
+ Here is the call graph for this function:

◆ applyDailyFilter()

ilLPObjectStatisticsGUI::applyDailyFilter ( )

Definition at line 290 of file class.ilLPObjectStatisticsGUI.php.

References daily().

290  : void
291  {
292  $lp_table = new ilLPObjectStatisticsDailyTableGUI(
293  $this,
294  "daily",
295  null
296  );
297  $lp_table->init();
298  $lp_table->resetOffset();
299  $lp_table->writeFilterToSession();
300  $this->daily();
301  }
This file is part of ILIAS, a powerful learning management system published by ILIAS open source e-Le...
+ Here is the call graph for this function:

◆ applyLearningProgressFilter()

ilLPObjectStatisticsGUI::applyLearningProgressFilter ( )

Definition at line 464 of file class.ilLPObjectStatisticsGUI.php.

References learningProgress().

464  : void
465  {
466  $lp_table = new ilLPObjectStatisticsLPTableGUI(
467  $this,
468  "learningProgress",
469  null
470  );
471  $lp_table->init();
472  $lp_table->resetOffset();
473  $lp_table->writeFilterToSession();
474  $this->learningProgress();
475  }
learningProgress(bool $a_load_data=true)
This file is part of ILIAS, a powerful learning management system published by ILIAS open source e-Le...
+ Here is the call graph for this function:

◆ applyTypesFilter()

ilLPObjectStatisticsGUI::applyTypesFilter ( )

Definition at line 213 of file class.ilLPObjectStatisticsGUI.php.

References types().

213  : void
214  {
215  $lp_table = new ilLPObjectStatisticsTypesTableGUI(
216  $this,
217  "types",
218  null,
219  false
220  );
221  $lp_table->resetOffset();
222  $lp_table->writeFilterToSession();
223  $this->types();
224  }
This file is part of ILIAS, a powerful learning management system published by ILIAS open source e-Le...
+ Here is the call graph for this function:

◆ confirmDeleteData()

ilLPObjectStatisticsGUI::confirmDeleteData ( )

Definition at line 403 of file class.ilLPObjectStatisticsGUI.php.

References admin(), ILIAS\Repository\ctrl(), initItemIdFromPost(), and ILIAS\Repository\lng().

403  : void
404  {
405  if (!$this->initItemIdFromPost()) {
406  $this->tpl->setOnScreenMessage(
407  'failure',
408  $this->lng->txt("no_checkbox")
409  );
410  $this->admin();
411  return;
412  }
413 
414  $this->tabs_gui->clearTargets();
415  $this->tabs_gui->setBackTarget(
416  $this->lng->txt("back"),
417  $this->ctrl->getLinkTarget($this, "admin")
418  );
419 
420  // display confirmation message
421  $cgui = new ilConfirmationGUI();
422  $cgui->setFormAction($this->ctrl->getFormAction($this));
423  $cgui->setHeaderText($this->lng->txt("trac_sure_delete_data"));
424  $cgui->setCancel($this->lng->txt("cancel"), "admin");
425  $cgui->setConfirm($this->lng->txt("delete"), "deleteData");
426 
427  // list objects that should be deleted
428  foreach ($this->initItemIdFromPost() as $i) {
429  $caption = $this->lng->txt(
430  "month_" . str_pad(
431  substr($i, 5),
432  2,
433  "0",
434  STR_PAD_LEFT
435  ) . "_long"
436  ) .
437  " " . substr($i, 0, 4);
438 
439  $cgui->addItem("item_id[]", $i, $caption);
440  }
441 
442  $this->tpl->setContent($cgui->getHTML());
443  }
+ Here is the call graph for this function:

◆ daily()

ilLPObjectStatisticsGUI::daily ( bool  $a_load_data = true)

Definition at line 321 of file class.ilLPObjectStatisticsGUI.php.

References showAggregationInfo().

Referenced by applyDailyFilter(), dailyFilter(), resetDailyFilter(), and showDailyGraph().

321  : void
322  {
323  $this->tabs_gui->activateSubTab('trac_object_stat_daily');
324 
325  $this->showAggregationInfo();
326 
327  $lp_table = new ilLPObjectStatisticsDailyTableGUI(
328  $this,
329  "daily",
330  null
331  );
332  $lp_table->init();
333 
334  if ($a_load_data) {
335  $lp_table->getItems();
336  } else {
337  $lp_table->disable("content");
338  $lp_table->disable("header");
339  }
340  $this->tpl->setContent($lp_table->getHTML());
341  }
showAggregationInfo(bool $a_show_link=true)
This file is part of ILIAS, a powerful learning management system published by ILIAS open source e-Le...
+ Here is the call graph for this function:
+ Here is the caller graph for this function:

◆ dailyFilter()

ilLPObjectStatisticsGUI::dailyFilter ( )

Definition at line 316 of file class.ilLPObjectStatisticsGUI.php.

References daily().

316  : void
317  {
318  $this->daily(false);
319  }
+ Here is the call graph for this function:

◆ deleteData()

ilLPObjectStatisticsGUI::deleteData ( )

Definition at line 445 of file class.ilLPObjectStatisticsGUI.php.

References admin(), ilTrQuery\deleteObjectStatistics(), initItemIdFromPost(), and ILIAS\Repository\lng().

445  : void
446  {
447  if (!$this->initItemIdFromPost()) {
448  $this->tpl->setOnScreenMessage(
449  'failure',
450  $this->lng->txt("no_checkbox")
451  );
452  $this->admin();
453  return;
454  }
455 
457  $this->tpl->setOnScreenMessage(
458  'success',
459  $this->lng->txt("trac_data_deleted")
460  );
461  $this->admin();
462  }
static deleteObjectStatistics(array $a_months)
+ Here is the call graph for this function:

◆ executeCommand()

ilLPObjectStatisticsGUI::executeCommand ( )

Definition at line 96 of file class.ilLPObjectStatisticsGUI.php.

References ilLearningProgressBaseGUI\__getDefaultCommand(), ILIAS\Repository\ctrl(), and setTabs().

96  : void
97  {
98  $this->ctrl->setReturn($this, "");
99  $this->setTabs();
100 
101  switch ($this->ctrl->getNextClass()) {
102  case "illpobjectstatisticstablegui":
103  $lp_table = new ilLPObjectStatisticsTableGUI(
104  $this,
105  "access",
106  null
107  );
108  $lp_table->init();
109  $this->ctrl->forwardCommand($lp_table);
110  break;
111 
112  case "illpobjectstatisticsdailytablegui":
113  $lp_table = new ilLPObjectStatisticsDailyTableGUI(
114  $this,
115  "daily",
116  null
117  );
118  $lp_table->init();
119  $this->ctrl->forwardCommand($lp_table);
120  break;
121 
122  case "illpobjectstatisticslptablegui":
123  $lp_table = new ilLPObjectStatisticsLPTableGUI(
124  $this,
125  "learningProgress",
126  null
127  );
128  $lp_table->init();
129  $this->ctrl->forwardCommand($lp_table);
130  break;
131 
132  default:
133  $cmd = $this->__getDefaultCommand();
134  $this->$cmd();
135  }
136  }
This file is part of ILIAS, a powerful learning management system published by ILIAS open source e-Le...
This file is part of ILIAS, a powerful learning management system published by ILIAS open source e-Le...
This file is part of ILIAS, a powerful learning management system published by ILIAS open source e-Le...
+ Here is the call graph for this function:

◆ initItemIdFromPost()

ilLPObjectStatisticsGUI::initItemIdFromPost ( )
protected

Definition at line 51 of file class.ilLPObjectStatisticsGUI.php.

References ILIAS\FileDelivery\http(), and ILIAS\Repository\refinery().

Referenced by confirmDeleteData(), deleteData(), showAccessGraph(), showDailyGraph(), showLearningProgressGraph(), and showTypesGraph().

51  : array
52  {
53  if ($this->http->wrapper()->post()->has('item_id')) {
54  return $this->http->wrapper()->post()->retrieve(
55  'item_id',
56  $this->refinery->kindlyTo()->dictOf(
57  $this->refinery->kindlyTo()->string()
58  )
59  );
60  }
61  return [];
62  }
static http()
Fetches the global http state from ILIAS.
+ Here is the call graph for this function:
+ Here is the caller graph for this function:

◆ learningProgress()

ilLPObjectStatisticsGUI::learningProgress ( bool  $a_load_data = true)

Definition at line 495 of file class.ilLPObjectStatisticsGUI.php.

References showCronJobInfo().

Referenced by applyLearningProgressFilter(), learningProgressFilter(), resetLearningProgressFilter(), and showLearningProgressGraph().

495  : void
496  {
497  $this->tabs_gui->activateSubTab('trac_object_stat_lp');
498 
499  $this->showCronJobInfo();
500 
501  $lp_table = new ilLPObjectStatisticsLPTableGUI(
502  $this,
503  "learningProgress",
504  null
505  );
506  $lp_table->init();
507  if ($a_load_data) {
508  $lp_table->loadItems();
509  } else {
510  $lp_table->disable("content");
511  $lp_table->disable("header");
512  }
513  $this->tpl->setContent($lp_table->getHTML());
514  }
This file is part of ILIAS, a powerful learning management system published by ILIAS open source e-Le...
+ Here is the call graph for this function:
+ Here is the caller graph for this function:

◆ learningProgressFilter()

ilLPObjectStatisticsGUI::learningProgressFilter ( )

Definition at line 490 of file class.ilLPObjectStatisticsGUI.php.

References learningProgress().

490  : void
491  {
492  $this->learningProgress(false);
493  }
learningProgress(bool $a_load_data=true)
+ Here is the call graph for this function:

◆ resetAccessFilter()

ilLPObjectStatisticsGUI::resetAccessFilter ( )

Definition at line 151 of file class.ilLPObjectStatisticsGUI.php.

References access().

151  : void
152  {
153  $lp_table = new ilLPObjectStatisticsTableGUI(
154  $this,
155  "access",
156  null
157  );
158  $lp_table->init();
159  $lp_table->resetOffset();
160  $lp_table->resetFilter();
161  $this->access();
162  }
This file is part of ILIAS, a powerful learning management system published by ILIAS open source e-Le...
+ Here is the call graph for this function:

◆ resetDailyFilter()

ilLPObjectStatisticsGUI::resetDailyFilter ( )

Definition at line 303 of file class.ilLPObjectStatisticsGUI.php.

References daily().

303  : void
304  {
305  $lp_table = new ilLPObjectStatisticsDailyTableGUI(
306  $this,
307  "daily",
308  null
309  );
310  $lp_table->init();
311  $lp_table->resetOffset();
312  $lp_table->resetFilter();
313  $this->daily();
314  }
This file is part of ILIAS, a powerful learning management system published by ILIAS open source e-Le...
+ Here is the call graph for this function:

◆ resetLearningProgressFilter()

ilLPObjectStatisticsGUI::resetLearningProgressFilter ( )

Definition at line 477 of file class.ilLPObjectStatisticsGUI.php.

References learningProgress().

477  : void
478  {
479  $lp_table = new ilLPObjectStatisticsLPTableGUI(
480  $this,
481  "learningProgress",
482  null
483  );
484  $lp_table->init();
485  $lp_table->resetOffset();
486  $lp_table->resetFilter();
487  $this->learningProgress();
488  }
learningProgress(bool $a_load_data=true)
This file is part of ILIAS, a powerful learning management system published by ILIAS open source e-Le...
+ Here is the call graph for this function:

◆ resetTypesFilter()

ilLPObjectStatisticsGUI::resetTypesFilter ( )

Definition at line 226 of file class.ilLPObjectStatisticsGUI.php.

References types().

226  : void
227  {
228  $lp_table = new ilLPObjectStatisticsTypesTableGUI(
229  $this,
230  "types",
231  null,
232  false
233  );
234  $lp_table->resetOffset();
235  $lp_table->resetFilter();
236  $this->types();
237  }
This file is part of ILIAS, a powerful learning management system published by ILIAS open source e-Le...
+ Here is the call graph for this function:

◆ setTabs()

ilLPObjectStatisticsGUI::setTabs ( )
protected

Definition at line 64 of file class.ilLPObjectStatisticsGUI.php.

References ILIAS\Repository\ctrl(), and ILIAS\Repository\lng().

Referenced by executeCommand().

64  : void
65  {
66  $this->tabs_gui->addSubTab(
67  'trac_object_stat_access',
68  $this->lng->txt('trac_object_stat_access'),
69  $this->ctrl->getLinkTarget($this, 'accessFilter')
70  );
71  $this->tabs_gui->addSubTab(
72  'trac_object_stat_daily',
73  $this->lng->txt('trac_object_stat_daily'),
74  $this->ctrl->getLinkTarget($this, 'dailyFilter')
75  );
76  $this->tabs_gui->addSubTab(
77  'trac_object_stat_lp',
78  $this->lng->txt('trac_object_stat_lp'),
79  $this->ctrl->getLinkTarget($this, 'learningProgressFilter')
80  );
81  $this->tabs_gui->addSubTab(
82  'trac_object_stat_types',
83  $this->lng->txt('trac_object_stat_types'),
84  $this->ctrl->getLinkTarget($this, 'typesFilter')
85  );
86 
87  if ($this->rbacsystem->checkAccess("visible,read", $this->ref_id)) {
88  $this->tabs_gui->addSubTab(
89  'trac_object_stat_admin',
90  $this->lng->txt('trac_object_stat_admin'),
91  $this->ctrl->getLinkTarget($this, 'admin')
92  );
93  }
94  }
+ Here is the call graph for this function:
+ Here is the caller graph for this function:

◆ showAccessGraph()

ilLPObjectStatisticsGUI::showAccessGraph ( )

Definition at line 188 of file class.ilLPObjectStatisticsGUI.php.

References access(), initItemIdFromPost(), and ILIAS\Repository\lng().

188  : void
189  {
190  if (!$this->initItemIdFromPost()) {
191  $this->tpl->setOnScreenMessage(
192  'failure',
193  $this->lng->txt("no_checkbox")
194  );
195  $this->access();
196  }
197 
198  $this->tabs_gui->activateSubTab('trac_object_stat_access');
199  $lp_table = new ilLPObjectStatisticsTableGUI(
200  $this,
201  "access",
202  $this->initItemIdFromPost()
203  );
204  $lp_table->init();
205  $lp_table->getItems();
206  $this->tpl->setContent(
207  $lp_table->getGraph(
208  $this->initItemIdFromPost()
209  ) . $lp_table->getHTML()
210  );
211  }
This file is part of ILIAS, a powerful learning management system published by ILIAS open source e-Le...
+ Here is the call graph for this function:

◆ showAggregationInfo()

ilLPObjectStatisticsGUI::showAggregationInfo ( bool  $a_show_link = true)
protected

Definition at line 573 of file class.ilLPObjectStatisticsGUI.php.

References access(), ILIAS\Repository\ctrl(), ilDatePresentation\formatDate(), ilTrQuery\getObjectStatisticsLogInfo(), IL_CAL_UNIX, and ILIAS\Repository\lng().

Referenced by access(), admin(), and daily().

573  : void
574  {
576  $info_date = ilDatePresentation::formatDate(
577  new ilDateTime($info["tstamp"], IL_CAL_UNIX)
578  );
579 
580  $link = "";
581  if ($a_show_link && $this->access->checkAccess(
582  "write",
583  "",
584  $this->ref_id
585  )) {
586  $link = " <a href=\"" . $this->ctrl->getLinkTarget(
587  $this,
588  "admin"
589  ) . "\">&raquo;" .
590  $this->lng->txt("trac_log_info_link") . "</a>";
591  }
592 
593  $this->tpl->setOnScreenMessage(
594  'info',
595  sprintf(
596  $this->lng->txt(
597  "trac_log_info"
598  ),
599  $info_date,
600  $info["counter"]
601  ) . $link
602  );
603  }
static formatDate(ilDateTime $date, bool $a_skip_day=false, bool $a_include_wd=false, bool $include_seconds=false, ilObjUser $user=null,)
const IL_CAL_UNIX
static getObjectStatisticsLogInfo()
Get last update info for object statistics.
+ Here is the call graph for this function:
+ Here is the caller graph for this function:

◆ showCronJobInfo()

ilLPObjectStatisticsGUI::showCronJobInfo ( )
protected

Definition at line 605 of file class.ilLPObjectStatisticsGUI.php.

References ILIAS\Repository\lng().

Referenced by learningProgress(), and types().

605  : void
606  {
607  if (!$this->cronManager->isJobActive("lp_object_statistics")) {
608  $this->tpl->setOnScreenMessage(
609  'info',
610  $this->lng->txt("trac_cron_info")
611  );
612  }
613  }
+ Here is the call graph for this function:
+ Here is the caller graph for this function:

◆ showDailyGraph()

ilLPObjectStatisticsGUI::showDailyGraph ( )

Definition at line 343 of file class.ilLPObjectStatisticsGUI.php.

References daily(), initItemIdFromPost(), and ILIAS\Repository\lng().

343  : void
344  {
345  if (!$this->initItemIdFromPost()) {
346  $this->tpl->setOnScreenMessage(
347  'failure',
348  $this->lng->txt("no_checkbox")
349  );
350  $this->daily();
351  return;
352  }
353 
354  $this->tabs_gui->activateSubTab('trac_object_stat_daily');
355 
356  $lp_table = new ilLPObjectStatisticsDailyTableGUI(
357  $this,
358  "daily",
359  $this->initItemIdFromPost()
360  );
361  $lp_table->init();
362  $lp_table->getItems();
363  $this->tpl->setContent(
364  $lp_table->getGraph(
365  $this->initItemIdFromPost()
366  ) . $lp_table->getHTML()
367  );
368  }
This file is part of ILIAS, a powerful learning management system published by ILIAS open source e-Le...
+ Here is the call graph for this function:

◆ showLearningProgressDetails()

ilLPObjectStatisticsGUI::showLearningProgressDetails ( )

Definition at line 543 of file class.ilLPObjectStatisticsGUI.php.

References exit, ILIAS\FileDelivery\http(), ILIAS\Repository\lng(), and ILIAS\Repository\refinery().

543  : void
544  {
545  $item_id = 0;
546  if ($this->http->wrapper()->query()->has('item_id')) {
547  $item_id = $this->http->wrapper()->query()->retrieve(
548  'item_id',
549  $this->refinery->kindlyTo()->int()
550  );
551  }
552  $lp_table = new ilLPObjectStatisticsLPTableGUI(
553  $this,
554  "showLearningProgressDetails",
555  array($item_id),
556  false,
557  true
558  );
559  $lp_table->init();
560  $lp_table->loadItems();
561  $a_tpl = new ilTemplate(
562  "tpl.lp_object_statistics_lp_details.html",
563  true,
564  true,
565  "components/ILIAS/Tracking"
566  );
567  $a_tpl->setVariable("CONTENT", $lp_table->getHTML());
568  $a_tpl->setVariable('CLOSE_IMG_TXT', $this->lng->txt('close'));
569  echo $a_tpl->get();
570  exit();
571  }
static http()
Fetches the global http state from ILIAS.
This file is part of ILIAS, a powerful learning management system published by ILIAS open source e-Le...
+ Here is the call graph for this function:

◆ showLearningProgressGraph()

ilLPObjectStatisticsGUI::showLearningProgressGraph ( )

Definition at line 516 of file class.ilLPObjectStatisticsGUI.php.

References initItemIdFromPost(), learningProgress(), and ILIAS\Repository\lng().

517  {
518  if (!$this->initItemIdFromPost()) {
519  $this->tpl->setOnScreenMessage(
520  'failure',
521  $this->lng->txt("no_checkbox")
522  );
523  $this->learningProgress();
524  return;
525  }
526 
527  $this->tabs_gui->activateSubTab('trac_object_stat_lp');
528  $lp_table = new ilLPObjectStatisticsLPTableGUI(
529  $this,
530  "learningProgress",
531  $this->initItemIdFromPost(),
532  true
533  );
534  $lp_table->init();
535  $lp_table->loadItems();
536  $this->tpl->setContent(
537  $lp_table->getGraph(
538  $this->initItemIdFromPost()
539  ) . $lp_table->getHTML()
540  );
541  }
learningProgress(bool $a_load_data=true)
This file is part of ILIAS, a powerful learning management system published by ILIAS open source e-Le...
+ Here is the call graph for this function:

◆ showTypesGraph()

ilLPObjectStatisticsGUI::showTypesGraph ( )

Definition at line 264 of file class.ilLPObjectStatisticsGUI.php.

References initItemIdFromPost(), ILIAS\Repository\lng(), and types().

264  : void
265  {
266  if (!$this->initItemIdFromPost()) {
267  $this->tpl->setOnScreenMessage(
268  'failure',
269  $this->lng->txt("no_checkbox")
270  );
271  $this->types();
272  return;
273  }
274 
275  $this->tabs_gui->activateSubTab('trac_object_stat_types');
276 
277  $lp_table = new ilLPObjectStatisticsTypesTableGUI(
278  $this,
279  "types",
280  $this->initItemIdFromPost()
281  );
282 
283  $this->tpl->setContent(
284  $lp_table->getGraph(
285  $this->initItemIdFromPost()
286  ) . $lp_table->getHTML()
287  );
288  }
This file is part of ILIAS, a powerful learning management system published by ILIAS open source e-Le...
+ Here is the call graph for this function:

◆ types()

ilLPObjectStatisticsGUI::types ( bool  $a_load_data = true)

Definition at line 244 of file class.ilLPObjectStatisticsGUI.php.

References showCronJobInfo().

Referenced by applyTypesFilter(), resetTypesFilter(), showTypesGraph(), and typesFilter().

244  : void
245  {
246  $this->tabs_gui->activateSubTab('trac_object_stat_types');
247  $this->showCronJobInfo();
248 
249  $lp_table = new ilLPObjectStatisticsTypesTableGUI(
250  $this,
251  "types",
252  null,
253  $a_load_data
254  );
255 
256  if (!$a_load_data) {
257  $lp_table->disable("content");
258  $lp_table->disable("header");
259  }
260 
261  $this->tpl->setContent($lp_table->getHTML());
262  }
This file is part of ILIAS, a powerful learning management system published by ILIAS open source e-Le...
+ Here is the call graph for this function:
+ Here is the caller graph for this function:

◆ typesFilter()

ilLPObjectStatisticsGUI::typesFilter ( )

Definition at line 239 of file class.ilLPObjectStatisticsGUI.php.

References types().

239  : void
240  {
241  $this->types(false);
242  }
+ Here is the call graph for this function:

Field Documentation

◆ $cronManager

ilCronManager ilLPObjectStatisticsGUI::$cronManager
protected

Definition at line 31 of file class.ilLPObjectStatisticsGUI.php.


The documentation for this class was generated from the following file: