ILIAS  release_10 Revision v10.1-43-ga1241a92c2f
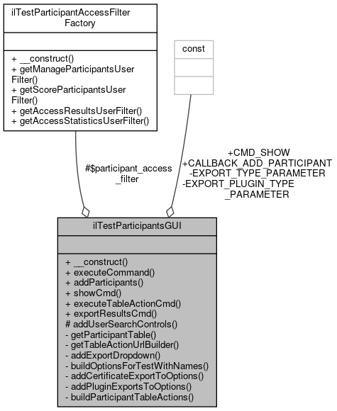
ilTestParticipantsGUI Class Reference

Class ilTestParticipantsGUI. More...

+ Collaboration diagram for ilTestParticipantsGUI:

Public Member Functions

 __construct (protected ilObjTest $test_obj, protected readonly ilObjUser $current_user, protected readonly ilTestObjectiveOrientedContainer $objective_parent, protected readonly ilTestQuestionSetConfig $question_set_config, protected ilAccess $access, protected ilTestAccess $test_access, protected ilGlobalTemplateInterface $main_tpl, protected UIFactory $ui_factory, protected UIRenderer $ui_renderer, protected ilUIService $ui_service, protected DataFactory $data_factory, protected ilLanguage $lng, protected ilCtrlInterface $ctrl, protected Refinery $refinery, protected ilDBInterface $db, protected TabsManager $tabs_manager, protected ilToolbarGUI $toolbar, protected ilComponentFactory $component_factory, protected ExportImportFactory $export_factory, protected RequestDataCollector $testrequest, protected ResponseHandler $response_handler, protected ParticipantRepository $participant_repository, protected readonly ResultsDataFactory $results_data_factory, protected readonly ResultsPresentationFactory $results_presentation_factory, protected readonly TestResultRepository $test_pass_result_repository)
 
 executeCommand ()
 
 addParticipants ($user_ids=[])
 
 showCmd (?Modal $modal=null)
 
 executeTableActionCmd ()
 
 exportResultsCmd ()
 

Data Fields

const CMD_SHOW = 'show'
 
const CALLBACK_ADD_PARTICIPANT = 'addParticipants'
 

Protected Member Functions

 addUserSearchControls (ilToolbarGUI $toolbar)
 

Protected Attributes

ilTestParticipantAccessFilterFactory $participant_access_filter
 

Private Member Functions

 getParticipantTable ()
 
 getTableActionUrlBuilder ()
 
 addExportDropdown (ilToolbarGUI $toolbar)
 
 buildOptionsForTestWithNames ()
 
 addCertificateExportToOptions (array $options)
 
 addPluginExportsToOptions (array $options)
 
 buildParticipantTableActions ()
 

Private Attributes

const EXPORT_TYPE_PARAMETER = 'export_type'
 
const EXPORT_PLUGIN_TYPE_PARAMETER = 'export_plugin_type'
 

Detailed Description

Constructor & Destructor Documentation

◆ __construct()

ilTestParticipantsGUI::__construct ( protected ilObjTest  $test_obj,
protected readonly ilObjUser  $current_user,
protected readonly ilTestObjectiveOrientedContainer  $objective_parent,
protected readonly ilTestQuestionSetConfig  $question_set_config,
protected ilAccess  $access,
protected ilTestAccess  $test_access,
protected ilGlobalTemplateInterface  $main_tpl,
protected UIFactory  $ui_factory,
protected UIRenderer  $ui_renderer,
protected ilUIService  $ui_service,
protected DataFactory  $data_factory,
protected ilLanguage  $lng,
protected ilCtrlInterface  $ctrl,
protected Refinery  $refinery,
protected ilDBInterface  $db,
protected TabsManager  $tabs_manager,
protected ilToolbarGUI  $toolbar,
protected ilComponentFactory  $component_factory,
protected ExportImportFactory  $export_factory,
protected RequestDataCollector  $testrequest,
protected ResponseHandler  $response_handler,
protected ParticipantRepository  $participant_repository,
protected readonly ResultsDataFactory  $results_data_factory,
protected readonly ResultsPresentationFactory  $results_presentation_factory,
protected readonly TestResultRepository  $test_pass_result_repository 
)

Definition at line 63 of file class.ilTestParticipantsGUI.php.

89  {
90  $this->participant_access_filter = new ilTestParticipantAccessFilterFactory($access);
91  }

Member Function Documentation

◆ addCertificateExportToOptions()

ilTestParticipantsGUI::addCertificateExportToOptions ( array  $options)
private
Parameters
array<

Definition at line 266 of file class.ilTestParticipantsGUI.php.

References Vendor\Package\$e, ILIAS\Repository\ctrl(), and ILIAS\Repository\lng().

Referenced by buildOptionsForTestWithNames().

266  : array
267  {
268  try {
269  if ((new ilCertificateActiveValidator())->validate()) {
270  $this->ctrl->setParameterByClass(self::class, self::EXPORT_TYPE_PARAMETER, ExportImportTypes::CERTIFICATE_ARCHIVE->value);
271  $options[] = $this->ui_factory->button()->shy(
272  $this->lng->txt('exp_grammar_as') . ' ' . $this->lng->txt('exp_type_certificate'),
273  $this->ctrl->getLinkTargetByClass(self::class, 'exportResults')
274  );
275  }
276  } catch (ilException $e) {
277  }
278  return $options;
279  }
+ Here is the call graph for this function:
+ Here is the caller graph for this function:

◆ addExportDropdown()

ilTestParticipantsGUI::addExportDropdown ( ilToolbarGUI  $toolbar)
private

Definition at line 227 of file class.ilTestParticipantsGUI.php.

References ilToolbarGUI\addComponent(), ilToolbarGUI\addSeparator(), buildOptionsForTestWithNames(), ILIAS\Repository\ctrl(), and ILIAS\Repository\lng().

Referenced by showCmd().

227  : void
228  {
229  if ($this->test_access->checkManageParticipantsAccess()) {
230  $toolbar->addSeparator();
231  }
232 
233  $this->ctrl->clearParameterByClass(self::class, 'export_type');
234  $toolbar->addComponent(
235  $this->ui_factory->dropdown()->standard(
237  )->withLabel($this->lng->txt('exp_eval_data'))
238  );
239  }
addComponent(\ILIAS\UI\Component\Component $a_comp)
+ Here is the call graph for this function:
+ Here is the caller graph for this function:

◆ addParticipants()

ilTestParticipantsGUI::addParticipants (   $user_ids = [])

Definition at line 120 of file class.ilTestParticipantsGUI.php.

References $user_id, ILIAS\Repository\ctrl(), and ILIAS\Repository\lng().

120  : ?bool
121  {
122  $filter_closure = $this->participant_access_filter->getManageParticipantsUserFilter($this->test_obj->getRefId());
123  $filtered_user_ids = $filter_closure($user_ids);
124 
125  $users_count = 0;
126  $client_ips = $this->testrequest->retrieveArrayOfStringsFromPost('client_ip');
127  foreach ($filtered_user_ids as $user_id) {
128  $this->test_obj->inviteUser($user_id, $client_ips[$users_count] ?? '');
129  $users_count++;
130  }
131 
132  $message = '';
133  if ($users_count > 0) {
134  $message = $this->lng->txt('tst_invited_selected_users');
135  }
136  if ($message !== '') {
137  $this->main_tpl->setOnScreenMessage('info', $message, true);
138  } else {
139  $this->main_tpl->setOnScreenMessage('info', $this->lng->txt('tst_invited_nobody'), true);
140  return false;
141  }
142 
143  $this->ctrl->redirectByClass(self::class, self::CMD_SHOW);
144  }
+ Here is the call graph for this function:

◆ addPluginExportsToOptions()

ilTestParticipantsGUI::addPluginExportsToOptions ( array  $options)
private
Parameters
array<

Definition at line 285 of file class.ilTestParticipantsGUI.php.

References XapiProxy\$plugin, ILIAS\Repository\ctrl(), and ILIAS\Test\ExportImport\PLUGIN.

Referenced by buildOptionsForTestWithNames().

285  : array
286  {
287  foreach ($this->component_factory->getActivePluginsInSlot('texp') as $plugin) {
288  $plugin->setTest($this->test_obj);
289  $this->ctrl->setParameterByClass(self::class, self::EXPORT_TYPE_PARAMETER, ExportImportTypes::PLUGIN->value);
290  $this->ctrl->setParameterByClass(self::class, self::EXPORT_PLUGIN_TYPE_PARAMETER, $plugin->getFormat());
291  $options[] = $this->ui_factory->button()->shy(
292  $plugin->getFormatLabel(),
293  $this->ctrl->getLinkTargetByClass(self::class, 'exportResults')
294  );
295  }
296  $this->ctrl->clearParameterByClass(self::class, self::EXPORT_PLUGIN_TYPE_PARAMETER);
297  return $options;
298  }
+ Here is the call graph for this function:
+ Here is the caller graph for this function:

◆ addUserSearchControls()

ilTestParticipantsGUI::addUserSearchControls ( ilToolbarGUI  $toolbar)
protected

Definition at line 205 of file class.ilTestParticipantsGUI.php.

References ilToolbarGUI\addComponent(), ilToolbarGUI\addSeparator(), ILIAS\Repository\ctrl(), ilRepositorySearchGUI\fillAutoCompleteToolbar(), and ILIAS\Repository\lng().

Referenced by showCmd().

205  : void
206  {
207  if (!$this->test_access->checkManageParticipantsAccess()) {
208  return;
209  }
211  $this,
212  $toolbar,
213  [
214  'auto_complete_name' => $this->lng->txt('user'),
215  'submit_name' => $this->lng->txt('add')
216  ]
217  );
218  $toolbar->addSeparator();
219 
220  $search_btn = $this->ui_factory->button()->standard(
221  $this->lng->txt('tst_search_users'),
222  $this->ctrl->getLinkTargetByClass('ilRepositorySearchGUI', 'start')
223  );
224  $toolbar->addComponent($search_btn);
225  }
addComponent(\ILIAS\UI\Component\Component $a_comp)
static fillAutoCompleteToolbar(object $parent_object, ilToolbarGUI $toolbar=null, array $a_options=[], bool $a_sticky=false)
array( auto_complete_name = $lng->txt(&#39;user&#39;), auto_complete_size = 15, user_type = array(ilCoursePar...
+ Here is the call graph for this function:
+ Here is the caller graph for this function:

◆ buildOptionsForTestWithNames()

ilTestParticipantsGUI::buildOptionsForTestWithNames ( )
private
Returns
array<>

Definition at line 244 of file class.ilTestParticipantsGUI.php.

References addCertificateExportToOptions(), addPluginExportsToOptions(), ILIAS\Repository\ctrl(), and ILIAS\Repository\lng().

Referenced by addExportDropdown().

244  : array
245  {
246  $this->ctrl->setParameterByClass(self::class, self::EXPORT_TYPE_PARAMETER, ExportImportTypes::SCORED_ATTEMPT->value);
247  $options = [
248  $this->ui_factory->button()->shy(
249  $this->lng->txt('exp_scored_test_attempt'),
250  $this->ctrl->getLinkTargetByClass(self::class, 'exportResults')
251  )
252  ];
253  $this->ctrl->setParameterByClass(self::class, self::EXPORT_TYPE_PARAMETER, ExportImportTypes::ALL_ATTEMPTS->value);
254  $options[] = $this->ui_factory->button()->shy(
255  $this->lng->txt('exp_all_test_runs'),
256  $this->ctrl->getLinkTargetByClass(self::class, 'exportResults')
257  );
258  $options = $this->addPluginExportsToOptions($options);
259  return $this->addCertificateExportToOptions($options);
260  }
+ Here is the call graph for this function:
+ Here is the caller graph for this function:

◆ buildParticipantTableActions()

ilTestParticipantsGUI::buildParticipantTableActions ( )
private

Definition at line 325 of file class.ilTestParticipantsGUI.php.

References ILIAS\Repository\ctrl(), ILIAS\Repository\lng(), and ILIAS\Repository\refinery().

Referenced by getParticipantTable().

326  {
327  return new ParticipantTableActions(
328  $this->ctrl,
329  $this->lng,
330  $this->main_tpl,
331  $this->ui_factory,
332  $this->ui_renderer,
333  $this->refinery,
334  $this->testrequest,
335  $this->response_handler,
336  $this->participant_repository,
337  $this->test_obj,
338  [
339  ParticipantTableShowResultsAction::ACTION_ID => new ParticipantTableShowResultsAction(
340  $this->lng,
341  $this->ui_factory,
342  $this->test_access,
343  $this->ctrl,
344  $this->test_obj
345  ),
346  ParticipantTableDeleteResultsAction::ACTION_ID => new ParticipantTableDeleteResultsAction(
347  $this->lng,
348  $this->main_tpl,
349  $this->ui_factory,
350  $this->db,
351  $this->participant_access_filter,
352  $this->test_access,
353  $this->test_obj
354  ),
355  ParticipantTableFinishTestAction::ACTION_ID => new ParticipantTableFinishTestAction(
356  $this->lng,
357  $this->main_tpl,
358  $this->ui_factory,
359  $this->db,
361  new \ilSetting('assessment'),
362  $this->db
363  ),
364  $this->current_user,
365  $this->test_access,
366  $this->test_obj,
367  $this->test_pass_result_repository
368  ),
369  ParticipantTableIpRangeAction::ACTION_ID => new ParticipantTableIpRangeAction(
370  $this->lng,
371  $this->main_tpl,
372  $this->ui_factory,
373  $this->refinery,
374  $this->participant_repository,
375  $this->test_access
376  ),
377  ParticipantTableExtraTimeAction::ACTION_ID => new ParticipantTableExtraTimeAction(
378  $this->lng,
379  $this->refinery,
380  $this->main_tpl,
381  $this->ui_factory,
382  $this->participant_repository,
383  $this->current_user,
384  $this->test_access,
385  $this->test_obj
386  ),
387  ParticipantTableDeleteParticipantAction::ACTION_ID => new ParticipantTableDeleteParticipantAction(
388  $this->lng,
389  $this->main_tpl,
390  $this->ui_factory,
391  $this->participant_repository,
392  $this->test_access,
393  $this->test_obj
394  )
395  ]
396  );
397  }
+ Here is the call graph for this function:
+ Here is the caller graph for this function:

◆ executeCommand()

ilTestParticipantsGUI::executeCommand ( )

Definition at line 93 of file class.ilTestParticipantsGUI.php.

References ILIAS\Repository\ctrl().

93  : void
94  {
95  if (!$this->test_access->checkManageParticipantsAccess()
96  && !$this->test_access->checkParticipantsResultsAccess()) {
97  ilObjTestGUI::accessViolationRedirect();
98  }
99  switch ($this->ctrl->getNextClass($this)) {
100  case 'ilrepositorysearchgui':
101  $gui = new ilRepositorySearchGUI();
102  $gui->setCallback($this, self::CALLBACK_ADD_PARTICIPANT, []);
103 
104  $gui->addUserAccessFilterCallable($this->participant_access_filter->getManageParticipantsUserFilter(
105  $this->test_obj->getRefId()
106  ));
107 
108 
109  $this->ctrl->setReturnByClass(self::class, self::CMD_SHOW);
110  $this->ctrl->forwardCommand($gui);
111 
112  break;
113 
114  default:
115  $command = $this->ctrl->getCmd(self::CMD_SHOW) . 'Cmd';
116  $this->{$command}();
117  }
118  }
+ Here is the call graph for this function:

◆ executeTableActionCmd()

ilTestParticipantsGUI::executeTableActionCmd ( )

Definition at line 168 of file class.ilTestParticipantsGUI.php.

References ILIAS\Repository\ctrl(), getParticipantTable(), getTableActionUrlBuilder(), and showCmd().

168  : void
169  {
170  $modal = $this->getParticipantTable()->execute($this->getTableActionUrlBuilder());
171  if ($modal !== null) {
172  $this->showCmd($modal);
173  return;
174  }
175  $this->ctrl->redirectByClass(self::class, self::CMD_SHOW);
176  }
+ Here is the call graph for this function:

◆ exportResultsCmd()

ilTestParticipantsGUI::exportResultsCmd ( )

Definition at line 300 of file class.ilTestParticipantsGUI.php.

References ILIAS\Repository\lng(), ILIAS\Test\ExportImport\PLUGIN, and showCmd().

300  : void
301  {
302  $export_type = ExportImportTypes::tryFrom(
303  $this->testrequest->strVal(self::EXPORT_TYPE_PARAMETER)
304  );
305 
306  if ($export_type === null) {
307  $this->main_tpl->setOnScreenMessage('failure', $this->lng->txt('error'));
308  $this->showCmd();
309  return;
310  }
311 
312  $plugin_type = null;
313  if ($export_type === ExportImportTypes::PLUGIN) {
314  $plugin_type = $this->testrequest->strVal(self::EXPORT_PLUGIN_TYPE_PARAMETER);
315  }
316 
317  $this->export_factory->getExporter(
318  $this->test_obj,
319  $export_type,
320  $plugin_type
321  )->deliver();
322  $this->showCmd();
323  }
+ Here is the call graph for this function:

◆ getParticipantTable()

ilTestParticipantsGUI::getParticipantTable ( )
private

Definition at line 178 of file class.ilTestParticipantsGUI.php.

References buildParticipantTableActions(), and ILIAS\Repository\lng().

Referenced by executeTableActionCmd(), and showCmd().

179  {
180  return new ParticipantTable(
181  $this->ui_factory,
182  $this->ui_service,
183  $this->lng,
184  $this->test_access,
185  $this->testrequest,
186  $this->participant_access_filter,
187  $this->participant_repository,
188  $this->results_data_factory,
189  $this->results_presentation_factory->getAttemptResultsSettings(
190  $this->test_obj,
191  false
192  ),
193  $this->current_user,
194  $this->test_obj,
196  );
197  }
+ Here is the call graph for this function:
+ Here is the caller graph for this function:

◆ getTableActionUrlBuilder()

ilTestParticipantsGUI::getTableActionUrlBuilder ( )
private

Definition at line 199 of file class.ilTestParticipantsGUI.php.

References ILIAS\Repository\ctrl().

Referenced by executeTableActionCmd(), and showCmd().

199  : URLBuilder
200  {
201  $uri = $this->ctrl->getLinkTargetByClass(self::class, 'executeTableAction', '', true);
202  return new URLBuilder($this->data_factory->uri(ILIAS_HTTP_PATH . '/' . $uri));
203  }
URLBuilder.
Definition: URLBuilder.php:39
+ Here is the call graph for this function:
+ Here is the caller graph for this function:

◆ showCmd()

ilTestParticipantsGUI::showCmd ( ?Modal  $modal = null)

Definition at line 146 of file class.ilTestParticipantsGUI.php.

References $components, addExportDropdown(), addUserSearchControls(), ILIAS\Repository\ctrl(), getParticipantTable(), getTableActionUrlBuilder(), and ILIAS\Repository\toolbar().

Referenced by executeTableActionCmd(), and exportResultsCmd().

146  : void
147  {
148  $this->addUserSearchControls($this->toolbar);
149 
150  if ($this->test_obj->evalTotalPersons() > 0) {
151  $this->addExportDropdown($this->toolbar);
152  }
153 
154  $components = $this->getParticipantTable()->getComponents(
155  $this->getTableActionUrlBuilder(),
156  $this->ctrl->getLinkTargetByClass(self::class, 'show')
157  );
158 
159  if ($modal !== null) {
160  $components[] = $modal;
161  }
162 
163  $this->main_tpl->setContent(
164  $this->ui_renderer->render($components)
165  );
166  }
addExportDropdown(ilToolbarGUI $toolbar)
$components
addUserSearchControls(ilToolbarGUI $toolbar)
+ Here is the call graph for this function:
+ Here is the caller graph for this function:

Field Documentation

◆ $participant_access_filter

ilTestParticipantAccessFilterFactory ilTestParticipantsGUI::$participant_access_filter
protected

Definition at line 61 of file class.ilTestParticipantsGUI.php.

◆ CALLBACK_ADD_PARTICIPANT

const ilTestParticipantsGUI::CALLBACK_ADD_PARTICIPANT = 'addParticipants'

Definition at line 56 of file class.ilTestParticipantsGUI.php.

◆ CMD_SHOW

const ilTestParticipantsGUI::CMD_SHOW = 'show'

Definition at line 54 of file class.ilTestParticipantsGUI.php.

◆ EXPORT_PLUGIN_TYPE_PARAMETER

const ilTestParticipantsGUI::EXPORT_PLUGIN_TYPE_PARAMETER = 'export_plugin_type'
private

Definition at line 59 of file class.ilTestParticipantsGUI.php.

◆ EXPORT_TYPE_PARAMETER

const ilTestParticipantsGUI::EXPORT_TYPE_PARAMETER = 'export_type'
private

Definition at line 58 of file class.ilTestParticipantsGUI.php.


The documentation for this class was generated from the following file: