ILIAS  release_10 Revision v10.1-43-ga1241a92c2f
ilSelectBuilderInputGUI Class Reference

This file is part of ILIAS, a powerful learning management system published by ILIAS open source e-Learning e.V. More...

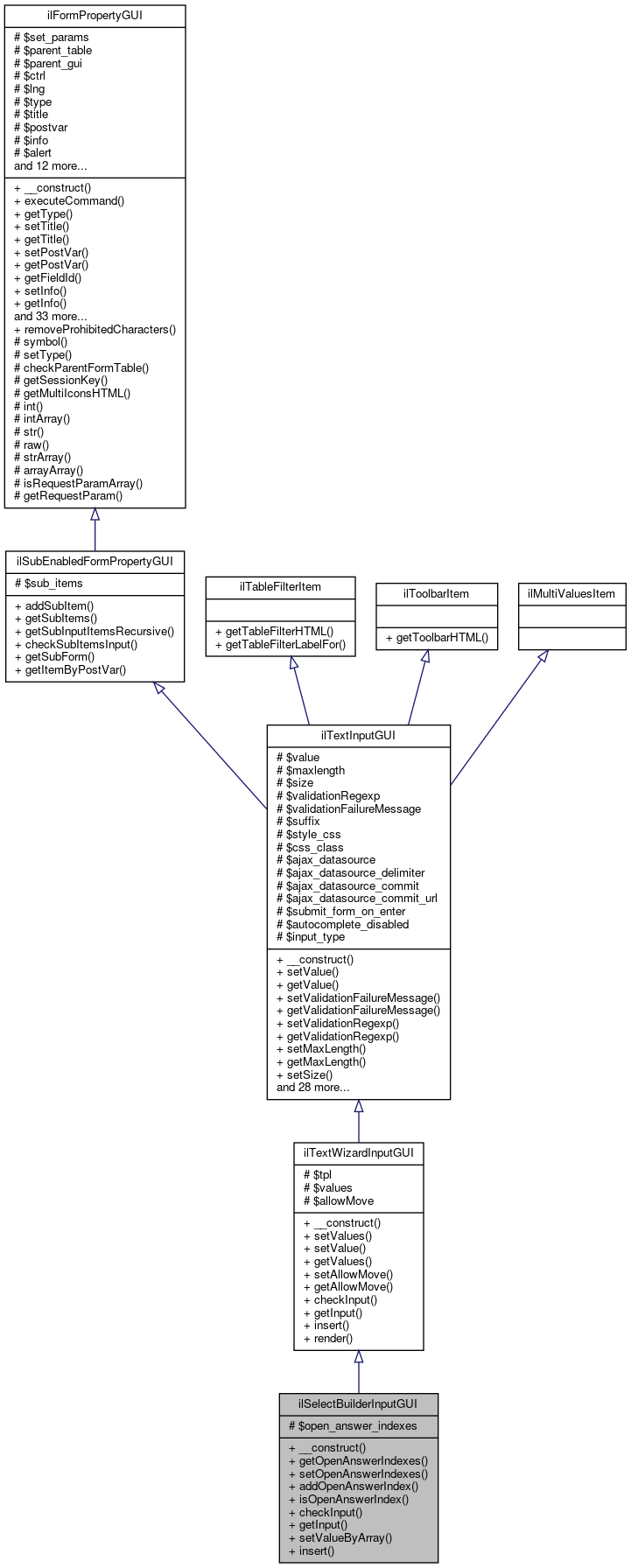
+ Inheritance diagram for ilSelectBuilderInputGUI:
+ Collaboration diagram for ilSelectBuilderInputGUI:

Public Member Functions

 __construct (string $a_title="", string $a_postvar="")
 
 getOpenAnswerIndexes ()
 
 setOpenAnswerIndexes (array $a_indexes)
 
 addOpenAnswerIndex (string $a_idx)
 
 isOpenAnswerIndex (string $a_idx)
 
 checkInput ()
 
 getInput ()
 
 setValueByArray (array $a_values)
 
 insert (ilTemplate $a_tpl)
 
- Public Member Functions inherited from ilTextWizardInputGUI
 __construct (string $a_title="", string $a_postvar="")
 
 setValues (array $a_values)
 
 setValue ($a_value)
 
 getValues ()
 
 setAllowMove (bool $a_allow_move)
 
 getAllowMove ()
 
 checkInput ()
 
 getInput ()
 
 insert (ilTemplate $a_tpl)
 
 render (string $a_mode="")
 
- Public Member Functions inherited from ilTextInputGUI
 __construct (string $a_title="", string $a_postvar="")
 
 setValue ($a_value)
 
 getValue ()
 
 setValidationFailureMessage (string $a_msg)
 
 getValidationFailureMessage ()
 
 setValidationRegexp (string $a_value)
 
 getValidationRegexp ()
 
 setMaxLength (?int $a_maxlength)
 
 getMaxLength ()
 
 setSize (int $a_size)
 
 setInlineStyle (string $a_style)
 
 getInlineStyle ()
 
 setCssClass (string $a_class)
 
 getCssClass ()
 
 setValueByArray (array $a_values)
 
 getSize ()
 
 setSuffix (string $a_value)
 
 getSuffix ()
 
 setInputType (string $a_type)
 set input type More...
 
 getInputType ()
 
 setSubmitFormOnEnter (bool $a_val)
 
 getSubmitFormOnEnter ()
 
 checkInput ()
 
 getInput ()
 
 getDataSource ()
 
 setDataSource (string $href, string $a_delimiter=null)
 
 setDataSourceSubmitOnSelection (bool $a_stat)
 
 getDataSourceSubmitOnSelection ()
 
 setDataSourceSubmitUrl (string $a_url)
 
 getDataSourceSubmitUrl ()
 
 setMultiValues (array $a_values)
 
 render (string $a_mode="")
 
 insert (ilTemplate $a_tpl)
 
 getTableFilterHTML ()
 Get input item HTML to be inserted into table filters. More...
 
 getToolbarHTML ()
 Get input item HTML to be inserted into ilToolbarGUI. More...
 
 setDisableHtmlAutoComplete (bool $autocomplete)
 
 isHtmlAutoCompleteDisabled ()
 
 getPostValueForComparison ()
 
- Public Member Functions inherited from ilSubEnabledFormPropertyGUI
 addSubItem (ilFormPropertyGUI $a_item)
 
 getSubItems ()
 
 getSubInputItemsRecursive ()
 returns a flat array of possibly existing subitems recursively More...
 
 checkSubItemsInput ()
 Check SubItems. More...
 
 getSubForm ()
 
 getItemByPostVar (string $a_post_var)
 
- Public Member Functions inherited from ilFormPropertyGUI
 __construct (string $a_title="", string $a_postvar="")
 
 executeCommand ()
 
 getType ()
 
 setTitle (string $a_title)
 
 getTitle ()
 
 setPostVar (string $a_postvar)
 
 getPostVar ()
 
 getFieldId ()
 
 setInfo (string $a_info)
 
 getInfo ()
 
 setAlert (string $a_alert)
 
 getAlert ()
 
 setRequired (bool $a_required)
 
 getRequired ()
 
 setDisabled (bool $a_disabled)
 
 getDisabled ()
 
 checkInput ()
 Check input, strip slashes etc. More...
 
 setParentForm (ilPropertyFormGUI $a_parentform)
 
 getParentForm ()
 
 setParent (ilFormPropertyGUI $a_val)
 
 getParent ()
 
 getSubForm ()
 
 hideSubForm ()
 
 setHiddenTitle (string $a_val)
 
 getHiddenTitle ()
 
 getItemByPostVar (string $a_post_var)
 Get item by post var. More...
 
 serializeData ()
 
 unserializeData (string $a_data)
 
 setParentTable ($a_val)
 Set parent table. More...
 
 getParentTable ()
 Get parent table. More...
 
 writeToSession ()
 
 clearFromSession ()
 
 readFromSession ()
 
 getHiddenTag (string $a_post_var, string $a_value)
 
 setMulti (bool $a_multi, bool $a_sortable=false, bool $a_addremove=true)
 
 getMulti ()
 
 setMultiValues (array $a_values)
 
 getMultiValues ()
 
 getContentOutsideFormTag ()
 Get content that has to reside outside of the parent form tag, e.g. More...
 
 stripSlashesAddSpaceFallback (string $a_str)
 Strip slashes with add space fallback, see https://www.ilias.de/mantis/view.php?id=19727. More...
 
 getTableFilterLabelFor ()
 Get label "for" attribute value for filter. More...
 
 getFormLabelFor ()
 Get label "for" attribute value for form. More...
 
 setRequestParam (string $key, $val)
 This writes the request (aka post) values. More...
 
- Public Member Functions inherited from ilTableFilterItem
 getTableFilterLabelFor ()
 Get label "for" attribute value. More...
 

Protected Attributes

array $open_answer_indexes = array()
 
- Protected Attributes inherited from ilTextWizardInputGUI
ilGlobalTemplateInterface $tpl
 
array $values = array()
 
bool $allowMove = false
 
- Protected Attributes inherited from ilTextInputGUI
 $value = null
 
int $maxlength = 200
 
int $size = 40
 
string $validationRegexp = ""
 
string $validationFailureMessage = ''
 
string $suffix = ""
 
string $style_css = ""
 
string $css_class = ""
 
string $ajax_datasource = ""
 
string $ajax_datasource_delimiter = null
 
bool $ajax_datasource_commit = false
 
string $ajax_datasource_commit_url = ""
 
bool $submit_form_on_enter = false
 
bool $autocomplete_disabled = false
 
string $input_type = ""
 
- Protected Attributes inherited from ilSubEnabledFormPropertyGUI
array $sub_items = array()
 
- Protected Attributes inherited from ilFormPropertyGUI
array $set_params = []
 
ilTable2GUI $parent_table = null
 
ilFormPropertyGUI $parent_gui = null
 
ilCtrl $ctrl
 
ilLanguage $lng
 
string $type = ""
 
string $title = ""
 
string $postvar = ""
 
string $info = ""
 
string $alert = ""
 
bool $required = false
 
ilPropertyFormGUI $parentform = null
 
string $hidden_title = ""
 
bool $multi = false
 
bool $multi_sortable = false
 
bool $multi_addremove = true
 
array $multi_values = []
 
RequestInterface $request
 
HTTP Services $http
 
Refinery Factory $refinery = null
 
bool $disabled = false
 
ilGlobalTemplateInterface $global_tpl = null
 

Additional Inherited Members

- Static Public Member Functions inherited from ilFormPropertyGUI
static removeProhibitedCharacters (string $a_text)
 Remove prohibited characters see #19159. More...
 
- Protected Member Functions inherited from ilFormPropertyGUI
 symbol ()
 
 setType (string $a_type)
 
 checkParentFormTable ()
 
 getSessionKey ()
 
 getMultiIconsHTML ()
 
 int ($key)
 
 intArray ($key)
 
 str ($key)
 
 raw ($key)
 
 strArray ($key)
 
 arrayArray ($key)
 
 isRequestParamArray (string $key)
 
 getRequestParam (string $key, Refinery\Transformation $t)
 

Detailed Description

This file is part of ILIAS, a powerful learning management system published by ILIAS open source e-Learning e.V.

ILIAS is licensed with the GPL-3.0, see https://www.gnu.org/licenses/gpl-3.0.en.html You should have received a copy of said license along with the source code, too.

If this is not the case or you just want to try ILIAS, you'll find us at: https://www.ilias.de https://github.com/ILIAS-eLearning Input GUI for the configuration of select input elements. E.g course custum field, udf field, ...

Author
Stefan Meyer smeye.nosp@m.r.il.nosp@m.ias@g.nosp@m.mx.d.nosp@m.e

Definition at line 27 of file class.ilSelectBuilderInputGUI.php.

Constructor & Destructor Documentation

◆ __construct()

ilSelectBuilderInputGUI::__construct ( string  $a_title = "",
string  $a_postvar = "" 
)

Definition at line 31 of file class.ilSelectBuilderInputGUI.php.

References $DIC, ILIAS\GlobalScreen\Provider\__construct(), and ILIAS\Repository\lng().

34  {
35  global $DIC;
36 
37  $this->lng = $DIC->language();
38  $this->tpl = $DIC["tpl"];
39  parent::__construct($a_title, $a_postvar);
40  }
global $DIC
Definition: shib_login.php:25
__construct(Container $dic, ilPlugin $plugin)
+ Here is the call graph for this function:

Member Function Documentation

◆ addOpenAnswerIndex()

ilSelectBuilderInputGUI::addOpenAnswerIndex ( string  $a_idx)

Definition at line 53 of file class.ilSelectBuilderInputGUI.php.

Referenced by checkInput(), and setValueByArray().

53  : void
54  {
55  $this->open_answer_indexes[] = $a_idx;
56  }
+ Here is the caller graph for this function:

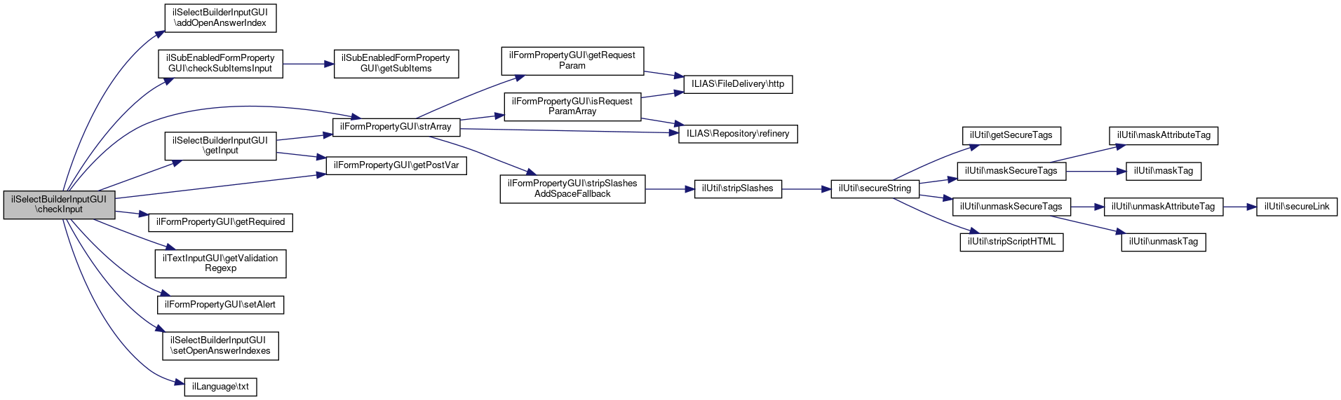
◆ checkInput()

ilSelectBuilderInputGUI::checkInput ( )

Definition at line 63 of file class.ilSelectBuilderInputGUI.php.

References ilFormPropertyGUI\$lng, ilTextInputGUI\$value, addOpenAnswerIndex(), ilSubEnabledFormPropertyGUI\checkSubItemsInput(), getInput(), ilFormPropertyGUI\getPostVar(), ilFormPropertyGUI\getRequired(), ilTextInputGUI\getValidationRegexp(), ilFormPropertyGUI\setAlert(), setOpenAnswerIndexes(), ilFormPropertyGUI\strArray(), and ilLanguage\txt().

63  : bool
64  {
65  $lng = $this->lng;
66 
67  $foundvalues = $this->getInput();
68  $this->setOpenAnswerIndexes(array());
69  if (is_array($foundvalues)) {
70  foreach ($foundvalues as $value) {
71  if ($this->getRequired() && trim($value) == "") {
72  $this->setAlert($lng->txt("msg_input_is_required"));
73  return false;
74  } elseif (strlen($this->getValidationRegexp())) {
75  if (!preg_match($this->getValidationRegexp(), $value)) {
76  $this->setAlert($lng->txt("msg_wrong_format"));
77  return false;
78  }
79  }
80  }
81  } else {
82  $this->setAlert($lng->txt("msg_input_is_required"));
83  return false;
84  }
85 
86  foreach ($this->strArray($this->getPostVar() . '_open') as $oindex => $ovalue) {
87  $this->addOpenAnswerIndex((string) $oindex);
88  }
89 
90  return $this->checkSubItemsInput();
91  }
txt(string $a_topic, string $a_default_lang_fallback_mod="")
gets the text for a given topic if the topic is not in the list, the topic itself with "-" will be re...
+ Here is the call graph for this function:

◆ getInput()

ilSelectBuilderInputGUI::getInput ( )

Definition at line 93 of file class.ilSelectBuilderInputGUI.php.

References ilFormPropertyGUI\getPostVar(), and ilFormPropertyGUI\strArray().

Referenced by checkInput().

93  : array
94  {
95  return $this->strArray($this->getPostVar());
96  }
+ Here is the call graph for this function:
+ Here is the caller graph for this function:

◆ getOpenAnswerIndexes()

ilSelectBuilderInputGUI::getOpenAnswerIndexes ( )

Definition at line 42 of file class.ilSelectBuilderInputGUI.php.

References $open_answer_indexes.

42  : array
43  {
45  }

◆ insert()

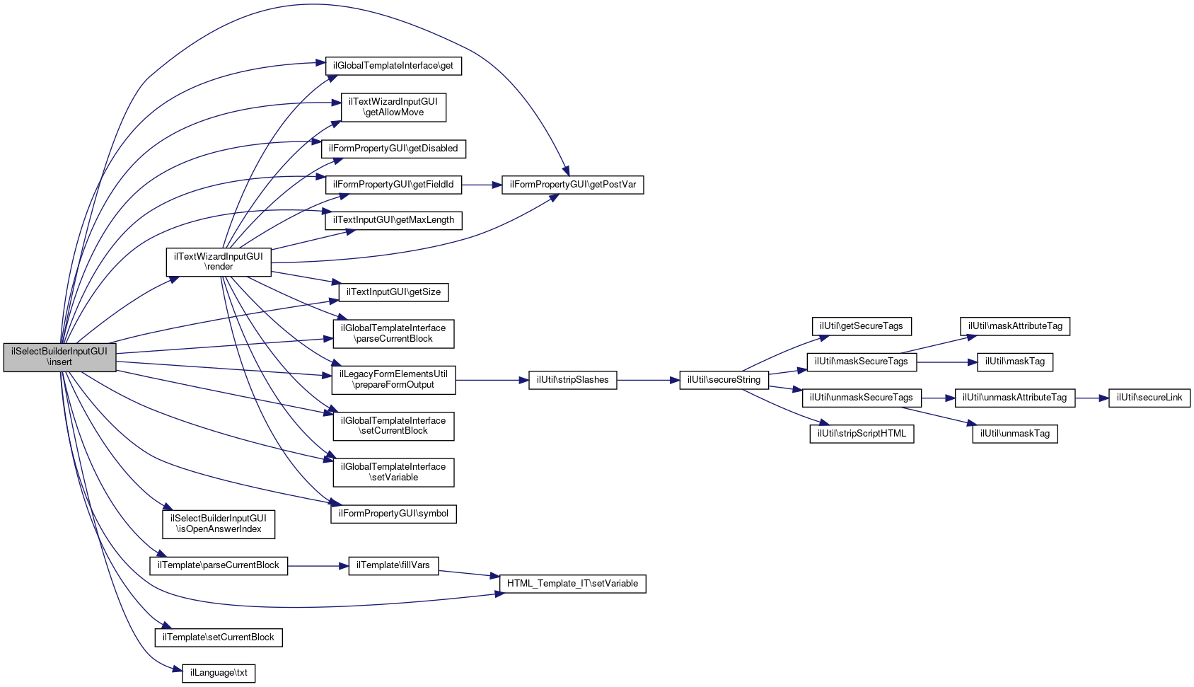
ilSelectBuilderInputGUI::insert ( ilTemplate  $a_tpl)

Definition at line 107 of file class.ilSelectBuilderInputGUI.php.

References ilFormPropertyGUI\$lng, ilTextWizardInputGUI\$tpl, ilTextInputGUI\$value, ilGlobalTemplateInterface\get(), ilTextWizardInputGUI\getAllowMove(), ilFormPropertyGUI\getDisabled(), ilFormPropertyGUI\getFieldId(), ilTextInputGUI\getMaxLength(), ilFormPropertyGUI\getPostVar(), ilTextInputGUI\getSize(), isOpenAnswerIndex(), ilTemplate\parseCurrentBlock(), ilGlobalTemplateInterface\parseCurrentBlock(), ilLegacyFormElementsUtil\prepareFormOutput(), ilTextWizardInputGUI\render(), ilTemplate\setCurrentBlock(), ilGlobalTemplateInterface\setCurrentBlock(), ilGlobalTemplateInterface\setVariable(), HTML_Template_IT\setVariable(), ilFormPropertyGUI\symbol(), and ilLanguage\txt().

107  : void
108  {
109  $lng = $this->lng;
110 
111  $tpl = new ilTemplate("tpl.prop_selectbuilder.html", true, true, "components/ILIAS/Form");
112  $i = 0;
113  foreach ($this->values as $value) {
114  if (!is_string($value)) {
115  continue;
116  }
117 
118  if (strlen($value)) {
119  $tpl->setCurrentBlock("prop_text_propval");
122  }
123  if ($this->getAllowMove()) {
124  $tpl->setCurrentBlock("move");
125  $tpl->setVariable("CMD_UP", "cmd[up" . $this->getFieldId() . "][$i]");
126  $tpl->setVariable("CMD_DOWN", "cmd[down" . $this->getFieldId() . "][$i]");
127  $tpl->setVariable("ID", $this->getFieldId() . "[$i]");
128  $tpl->setVariable("UP_BUTTON", $this->symbol()->glyph("up")->render());
129  $tpl->setVariable("DOWN_BUTTON", $this->symbol()->glyph("down")->render());
130 
132  }
133  $tpl->setCurrentBlock("row");
134  $tpl->setVariable("POST_VAR", $this->getPostVar() . "[$i]");
135  #$tpl->setVariable('POST_VAR_OPEN',$this->getPostVar().'[open]'.'['.$i.']');
136  $tpl->setVariable('POST_VAR_OPEN', $this->getPostVar() . '_open' . '[' . $i . ']');
137  $tpl->setVariable('POST_VAR_OPEN_ID', $this->getPostVar() . '_open[' . $i . ']');
138  $tpl->setVariable('TXT_OPEN', $lng->txt("form_open_answer"));
139 
140  if ($this->isOpenAnswerIndex((string) $i)) {
141  $tpl->setVariable('PROP_OPEN_CHECKED', 'checked="checked"');
142  }
143  if ($this->getDisabled()) {
144  $tpl->setVariable('PROP_OPEN_DISABLED', 'disabled="disabled"');
145  }
146 
147  $tpl->setVariable("ID", $this->getFieldId() . "[$i]");
148  $tpl->setVariable("CMD_ADD", "cmd[add" . $this->getFieldId() . "][$i]");
149  $tpl->setVariable("CMD_REMOVE", "cmd[remove" . $this->getFieldId() . "][$i]");
150  $tpl->setVariable("SIZE", $this->getSize());
151  $tpl->setVariable("MAXLENGTH", $this->getMaxLength());
152  if ($this->getDisabled()) {
153  $tpl->setVariable(
154  "DISABLED",
155  " disabled=\"disabled\""
156  );
157  }
158  $tpl->setVariable("ADD_BUTTON", $this->symbol()->glyph("add")->render());
159  $tpl->setVariable("REMOVE_BUTTON", $this->symbol()->glyph("remove")->render());
161  $i++;
162  }
163  $tpl->setVariable("ELEMENT_ID", $this->getFieldId());
164 
165  $a_tpl->setCurrentBlock("prop_generic");
166  $a_tpl->setVariable("PROP_GENERIC", $tpl->get());
167  $a_tpl->parseCurrentBlock();
168 
169  $tpl = $this->tpl;
170  $tpl->addJavascript("assets/js/ServiceFormWizardInput.js");
171  $tpl->addJavascript("assets/js/textwizard.js");
172  }
parseCurrentBlock(string $part=ilGlobalTemplateInterface::DEFAULT_BLOCK)
txt(string $a_topic, string $a_default_lang_fallback_mod="")
gets the text for a given topic if the topic is not in the list, the topic itself with "-" will be re...
ilGlobalTemplateInterface $tpl
get(string $part=self::DEFAULT_BLOCK)
Renders the given block and returns the html string.
setVariable(string $variable, $value='')
Sets the given variable to the given value.
static prepareFormOutput($a_str, bool $a_strip=false)
setVariable($variable, $value='')
Sets a variable value.
Definition: IT.php:546
setCurrentBlock(string $part=self::DEFAULT_BLOCK)
Sets the template to the given block.
setCurrentBlock(string $part=ilGlobalTemplateInterface::DEFAULT_BLOCK)
parseCurrentBlock(string $block_name=self::DEFAULT_BLOCK)
Parses the given block.
+ Here is the call graph for this function:

◆ isOpenAnswerIndex()

ilSelectBuilderInputGUI::isOpenAnswerIndex ( string  $a_idx)

Definition at line 58 of file class.ilSelectBuilderInputGUI.php.

Referenced by insert().

58  : bool
59  {
60  return in_array($a_idx, $this->open_answer_indexes);
61  }
+ Here is the caller graph for this function:

◆ setOpenAnswerIndexes()

ilSelectBuilderInputGUI::setOpenAnswerIndexes ( array  $a_indexes)

Definition at line 47 of file class.ilSelectBuilderInputGUI.php.

Referenced by checkInput().

47  : void
48  {
49  $this->open_answer_indexes = $a_indexes;
50  }
+ Here is the caller graph for this function:

◆ setValueByArray()

ilSelectBuilderInputGUI::setValueByArray ( array  $a_values)

Definition at line 98 of file class.ilSelectBuilderInputGUI.php.

References addOpenAnswerIndex(), ilFormPropertyGUI\getPostVar(), and ilFormPropertyGUI\strArray().

98  : void
99  {
100  parent::setValueByArray($a_values);
101 
102  foreach ($this->strArray($this->getPostVar() . '_open') as $oindex => $ovalue) {
103  $this->addOpenAnswerIndex((string) $oindex);
104  }
105  }
+ Here is the call graph for this function:

Field Documentation

◆ $open_answer_indexes

array ilSelectBuilderInputGUI::$open_answer_indexes = array()
protected

Definition at line 29 of file class.ilSelectBuilderInputGUI.php.

Referenced by getOpenAnswerIndexes().


The documentation for this class was generated from the following file: