ILIAS  release_10 Revision v10.1-43-ga1241a92c2f
ilFileSystemGUI Class Reference

File System Explorer GUI class. More...

+ Collaboration diagram for ilFileSystemGUI:

Public Member Functions

 __construct (string $main_absolute_directory)
 
 setAllowedSuffixes (array $a_suffixes)
 
 getAllowedSuffixes ()
 
 setForbiddenSuffixes (array $a_suffixes)
 
 getForbiddenSuffixes ()
 
 isValidSuffix (string $a_suffix)
 
 setAllowDirectories (bool $a_val)
 
 getAllowDirectories ()
 
 setPostDirPath (bool $a_val)
 
 getPostDirPath ()
 
 setTableId (string $a_val)
 
 getTableId ()
 
 setTitle (string $a_val)
 
 getTitle ()
 
 setUseUploadDirectory (bool $a_val)
 
 getUseUploadDirectory ()
 
 getLastPerformedCommand ()
 
 executeCommand ()
 
 addCommand (object $a_obj, string $a_func, string $a_name, bool $a_single=true, bool $a_allow_dir=false)
 
 clearCommands ()
 
 labelFile (string $a_file, string $a_label)
 
 activateLabels (bool $a_act, string $a_label_header)
 
 setAllowDirectoryCreation (bool $a_val)
 
 getAllowDirectoryCreation ()
 
 setAllowFileCreation (bool $a_val)
 Set allowed file creation. More...
 
 getAllowFileCreation ()
 
 listFiles (?ilTable2GUI $a_table_gui=null)
 
 getTable (string $a_dir, string $a_subdir)
 
 renameFileForm (string $a_file)
 
 renameFile ()
 
 cancelRename ()
 
 createDirectory ()
 
 uploadFile ()
 
 confirmDeleteFile (array $a_files)
 
 deleteFile ()
 
 unzipFile (?string $a_file=null)
 
 downloadFile (string $a_file)
 
 getActionCommands ()
 
 defineCommands ()
 

Data Fields

const PARAMETER_CDIR = "cdir"
 
const SESSION_LAST_COMMAND = "fsys_lastcomm"
 
const PARAMETER_NEWDIR = "newdir"
 
const PARAMETER_FHSH = "fhsh"
 
const POST_PARAM_FILE = "file"
 
const PARAM_RESETOFFSET = "resetoffset"
 
const PARAM_OLD_NAME = "old_name"
 
const PARAM_UPFILE = "upfile"
 
const POST_PARAM_NEW_NAME = "new_name"
 
const POST_PARAM_NEW_DIR = "new_dir"
 
const POST_PARAM_UPLOADED_FILE = "uploaded_file"
 
const CMD_UNZIP_FILE = "unzipFile"
 

Protected Member Functions

 setPerformedCommand ($command, array $pars=[])
 
 parseCurrentDirectory ()
 
 getFileList (string $a_dir, ?string $a_subdir=null)
 
 getIncomingFiles ()
 

Protected Attributes

ILIAS Filesystem Util Archive LegacyArchives $unzip
 
ilCtrlInterface $ctrl
 
bool $use_upload_directory = false
 
array $allowed_suffixes = []
 
array $forbidden_suffixes = []
 
ilLanguage $lng
 
string $main_absolute_dir
 
bool $post_dir_path = false
 
ilGlobalTemplateInterface $tpl
 
array $file_labels = []
 
bool $label_enable = false
 
bool $allow_directories = true
 
string $table_id = ''
 
string $title = ''
 
array $commands = []
 
string $label_header = ''
 
bool $directory_creation = false
 
bool $file_creation = false
 
ILIAS HTTP Wrapper WrapperFactory $wrapper
 
ILIAS Refinery Factory $refinery
 

Private Member Functions

 extCommand (int $a_nr)
 
 sanitizeCurrentDirectory ()
 

Private Attributes

ILIAS UI Factory $ui_factory
 
ILIAS UI Renderer $ui_renderer
 

Detailed Description

File System Explorer GUI class.

Deprecated:
Will be removed in ILIAS 10. Use ILIAS ResourceStorageService as replacement.

Definition at line 32 of file class.ilFileSystemGUI.php.

Constructor & Destructor Documentation

◆ __construct()

ilFileSystemGUI::__construct ( string  $main_absolute_directory)
Parameters
string$main_absolute_directory

Definition at line 73 of file class.ilFileSystemGUI.php.

References $DIC, ILIAS\Repository\ctrl(), defineCommands(), ILIAS\Repository\lng(), ILIAS\Repository\refinery(), setAllowDirectories(), setAllowDirectoryCreation(), and setAllowFileCreation().

74  {
75  global $DIC;
76 
77  $this->ctrl = $DIC->ctrl();
78  $this->lng = $DIC->language();
79  $this->tpl = $DIC->ui()->mainTemplate();
80  $this->wrapper = $DIC->http()->wrapper();
81  $this->refinery = $DIC->refinery();
82  $this->main_absolute_dir = realpath($main_absolute_directory);
83  $this->ui_factory = $DIC->ui()->factory();
84  $this->ui_renderer = $DIC->ui()->renderer();
85  $this->unzip = $DIC->legacyArchives();
86 
87  $this->defineCommands();
88 
89  $this->ctrl->saveParameter($this, self::PARAMETER_CDIR);
90  $this->lng->loadLanguageModule("content");
91  $this->setAllowDirectories(true);
92  $this->setAllowDirectoryCreation(true);
93  $this->setAllowFileCreation(true);
94  }
setAllowDirectoryCreation(bool $a_val)
global $DIC
Definition: shib_login.php:25
setAllowDirectories(bool $a_val)
setAllowFileCreation(bool $a_val)
Set allowed file creation.
+ Here is the call graph for this function:

Member Function Documentation

◆ activateLabels()

ilFileSystemGUI::activateLabels ( bool  $a_act,
string  $a_label_header 
)

Definition at line 264 of file class.ilFileSystemGUI.php.

264  : void
265  {
266  $this->label_enable = $a_act;
267  $this->label_header = $a_label_header;
268  }

◆ addCommand()

ilFileSystemGUI::addCommand ( object  $a_obj,
string  $a_func,
string  $a_name,
bool  $a_single = true,
bool  $a_allow_dir = false 
)

Definition at line 238 of file class.ilFileSystemGUI.php.

244  : void {
245  $i = count($this->commands);
246 
247  $this->commands[$i]["object"] = $a_obj;
248  $this->commands[$i]["method"] = $a_func;
249  $this->commands[$i]["name"] = $a_name;
250  $this->commands[$i]["single"] = $a_single;
251  $this->commands[$i]["allow_dir"] = $a_allow_dir;
252  }

◆ cancelRename()

ilFileSystemGUI::cancelRename ( )

Definition at line 629 of file class.ilFileSystemGUI.php.

References ILIAS\Repository\ctrl().

629  : void
630  {
631  $this->ctrl->redirect($this, "listFiles");
632  }
+ Here is the call graph for this function:

◆ clearCommands()

ilFileSystemGUI::clearCommands ( )

Definition at line 254 of file class.ilFileSystemGUI.php.

254  : void
255  {
256  $this->commands = [];
257  }

◆ confirmDeleteFile()

ilFileSystemGUI::confirmDeleteFile ( array  $a_files)

Definition at line 770 of file class.ilFileSystemGUI.php.

References $DIC, ilGlobalTemplateInterface\setContent(), and ilLanguage\txt().

770  : void
771  {
772  global $DIC;
773  $ilCtrl = $DIC['ilCtrl'];
774  $tpl = $DIC['tpl'];
775  $lng = $DIC['lng'];
776 
777  $cgui = new ilConfirmationGUI();
778  $cgui->setFormAction($ilCtrl->getFormAction($this));
779  $cgui->setHeaderText($lng->txt("info_delete_sure"));
780  $cgui->setCancel($lng->txt("cancel"), "listFiles");
781  $cgui->setConfirm($lng->txt("delete"), "deleteFile");
782 
783  foreach ($a_files as $i) {
784  $cgui->addItem("file[]", $i, $i);
785  }
786 
787  $tpl->setContent($cgui->getHTML());
788  }
txt(string $a_topic, string $a_default_lang_fallback_mod="")
gets the text for a given topic if the topic is not in the list, the topic itself with "-" will be re...
ilGlobalTemplateInterface $tpl
setContent(string $a_html)
Sets content for standard template.
global $DIC
Definition: shib_login.php:25
+ Here is the call graph for this function:

◆ createDirectory()

ilFileSystemGUI::createDirectory ( )

Definition at line 634 of file class.ilFileSystemGUI.php.

References $DIC, ILIAS\Repository\ctrl(), ilFileUtils\makeDir(), ILIAS\Repository\refinery(), sanitizeCurrentDirectory(), setPerformedCommand(), ilUtil\stripSlashes(), and ilLanguage\txt().

634  : void
635  {
636  global $DIC;
637  $lng = $DIC['lng'];
638 
639  // determine directory
640  $cur_subdir = $this->sanitizeCurrentDirectory();
641  $cur_dir = (!empty($cur_subdir))
642  ? $this->main_absolute_dir . "/" . $cur_subdir
643  : $this->main_absolute_dir;
644 
645  $new_dir = $this->wrapper->post()->has(self::POST_PARAM_NEW_DIR)
646  ? $this->wrapper->post()->retrieve(self::POST_PARAM_NEW_DIR, $this->refinery->to()->string())
647  : '';
648 
649  $new_dir = str_replace(".", "", ilUtil::stripSlashes($new_dir));
650  $new_dir = str_replace("/", "", $new_dir);
651 
652  if (!empty($new_dir)) {
653  ilFileUtils::makeDir($cur_dir . "/" . $new_dir);
654  if (is_dir($cur_dir . "/" . $new_dir)) {
655  $this->tpl->setOnScreenMessage('success', $lng->txt("cont_dir_created"), true);
656  $this->setPerformedCommand("create_dir", array("name" => $new_dir));
657  }
658  } else {
659  $this->tpl->setOnScreenMessage('failure', $lng->txt("cont_enter_a_dir_name"), true);
660  }
661  $this->ctrl->saveParameter($this, self::PARAMETER_CDIR);
662  $this->ctrl->redirect($this, 'listFiles');
663  }
txt(string $a_topic, string $a_default_lang_fallback_mod="")
gets the text for a given topic if the topic is not in the list, the topic itself with "-" will be re...
static stripSlashes(string $a_str, bool $a_strip_html=true, string $a_allow="")
global $DIC
Definition: shib_login.php:25
setPerformedCommand($command, array $pars=[])
static makeDir(string $a_dir)
creates a new directory and inherits all filesystem permissions of the parent directory You may pass ...
+ Here is the call graph for this function:

◆ defineCommands()

ilFileSystemGUI::defineCommands ( )

Definition at line 941 of file class.ilFileSystemGUI.php.

References ILIAS\Repository\lng().

Referenced by __construct().

941  : void
942  {
943  $this->commands = array(
944  0 => array(
945  "object" => $this,
946  "method" => "downloadFile",
947  "name" => $this->lng->txt("download"),
948  "int" => true,
949  "single" => true
950  ),
951  1 => array(
952  "object" => $this,
953  "method" => "confirmDeleteFile",
954  "name" => $this->lng->txt("delete"),
955  "allow_dir" => true,
956  "int" => true
957  ),
958  2 => array(
959  "object" => $this,
960  "method" => self::CMD_UNZIP_FILE,
961  "name" => $this->lng->txt("unzip"),
962  "allow_dir" => true,
963  "int" => true,
964  "single" => true
965  ),
966  3 => array(
967  "object" => $this,
968  "method" => "renameFileForm",
969  "name" => $this->lng->txt("rename"),
970  "allow_dir" => true,
971  "int" => true,
972  "single" => true
973  ),
974  );
975  }
+ Here is the call graph for this function:
+ Here is the caller graph for this function:

◆ deleteFile()

ilFileSystemGUI::deleteFile ( )

Definition at line 790 of file class.ilFileSystemGUI.php.

References ILIAS\Repository\ctrl(), ilFileUtils\delDir(), ILIAS\Repository\lng(), ILIAS\Repository\refinery(), sanitizeCurrentDirectory(), setPerformedCommand(), and ilUtil\stripSlashes().

790  : void
791  {
792  if (!$this->wrapper->post()->has(self::POST_PARAM_FILE)) {
793  throw new LogicException($this->lng->txt("no_checkbox"));
794  }
795  $is_dir = false;
796  $post_file = null;
797 
798  $postfiles = $this->wrapper->post()->retrieve(
799  self::POST_PARAM_FILE,
800  $this->refinery->to()->listOf(
801  $this->refinery->to()->string()
802  )
803  );
804  foreach ($postfiles as $post_file) {
805  if (ilUtil::stripSlashes($post_file) == "..") {
806  throw new LogicException($this->lng->txt("no_checkbox"));
807  break;
808  }
809 
810  $cur_subdir = $this->sanitizeCurrentDirectory();
811  $cur_dir = (!empty($cur_subdir))
812  ? $this->main_absolute_dir . "/" . $cur_subdir
813  : $this->main_absolute_dir;
814  $pi = pathinfo($post_file);
815  $file = $cur_dir . "/" . ilUtil::stripSlashes($pi["basename"]);
816 
817  if (is_file($file)) {
818  unlink($file);
819  }
820 
821  if (is_dir($file)) {
822  $is_dir = true;
823  ilFileUtils::delDir($file);
824  }
825  }
826 
827  $this->ctrl->saveParameter($this, self::PARAMETER_CDIR);
828  if ($is_dir) {
829  $this->tpl->setOnScreenMessage('success', $this->lng->txt("cont_dir_deleted"), true);
830  $this->setPerformedCommand(
831  "delete_dir",
832  array("name" => ilUtil::stripSlashes($post_file))
833  );
834  } else {
835  $this->tpl->setOnScreenMessage('success', $this->lng->txt("cont_file_deleted"), true);
836  $this->setPerformedCommand(
837  "delete_file",
838  array("name" => ilUtil::stripSlashes($post_file))
839  );
840  }
841  $this->ctrl->redirect($this, 'listFiles');
842  }
static stripSlashes(string $a_str, bool $a_strip_html=true, string $a_allow="")
static delDir(string $a_dir, bool $a_clean_only=false)
removes a dir and all its content (subdirs and files) recursively
setPerformedCommand($command, array $pars=[])
+ Here is the call graph for this function:

◆ downloadFile()

ilFileSystemGUI::downloadFile ( string  $a_file)

Definition at line 920 of file class.ilFileSystemGUI.php.

References ILIAS\Repository\ctrl(), ilFileDelivery\deliverFileLegacy(), and exit.

920  : void
921  {
922  $file = $this->main_absolute_dir . "/" . $a_file;
923 
924  if (is_file($file) && !(is_dir($file))) {
925  ilFileDelivery::deliverFileLegacy($file, basename($a_file));
926  exit;
927  } else {
928  $this->ctrl->saveParameter($this, self::PARAMETER_CDIR);
929  $this->ctrl->redirect($this, "listFiles");
930  }
931  }
static deliverFileLegacy(string $a_file, ?string $a_filename=null, ?string $a_mime=null, ?bool $isInline=false, ?bool $removeAfterDelivery=false, ?bool $a_exit_after=true)
+ Here is the call graph for this function:

◆ executeCommand()

ilFileSystemGUI::executeCommand ( )

Definition at line 225 of file class.ilFileSystemGUI.php.

References ILIAS\Repository\ctrl(), and extCommand().

225  : string
226  {
227  $next_class = $this->ctrl->getNextClass($this);
228  $cmd = $this->ctrl->getCmd("listFiles");
229  if (substr($cmd, 0, 11) == "extCommand_") {
230  $ret = $this->extCommand(substr($cmd, 11, strlen($cmd) - 11));
231  } else {
232  $ret = $this->$cmd();
233  }
234 
235  return $ret ?? '';
236  }
+ Here is the call graph for this function:

◆ extCommand()

ilFileSystemGUI::extCommand ( int  $a_nr)
private

Definition at line 387 of file class.ilFileSystemGUI.php.

References ILIAS\Repository\ctrl(), getIncomingFiles(), ILIAS\Repository\lng(), sanitizeCurrentDirectory(), and ilUtil\stripSlashes().

Referenced by executeCommand().

387  : string
388  {
389  $selected = $this->getIncomingFiles();
390 
391  if (!count($selected)) {
392  $this->tpl->setOnScreenMessage('failure', $this->lng->txt("no_checkbox"), true);
393  $this->ctrl->redirect($this, "listFiles");
394  }
395 
396  // check if only one item is select, if command does not allow multiple selection
397  if (count($selected) > 1 && ($this->commands[$a_nr]["single"] ?? false)) {
398  $this->tpl->setOnScreenMessage('failure', $this->lng->txt("cont_select_max_one_item"), true);
399  $this->ctrl->redirect($this, "listFiles");
400  }
401 
402  $cur_subdir = $this->sanitizeCurrentDirectory();
403 
404  // collect files and
405  $files = array();
406  foreach ($selected as $file) {
407  $file = ilUtil::stripSlashes($file);
408  $file = (!empty($cur_subdir))
409  ? $cur_subdir . "/" . $file
410  : $file;
411 
412  // check wether selected item is a directory
413  if (is_dir($this->main_absolute_dir . "/" . $file) &&
414  !$this->commands[$a_nr]["allow_dir"]) {
415  $this->tpl->setOnScreenMessage('failure', $this->lng->txt("select_a_file"), true);
416  $this->ctrl->redirect($this, "listFiles");
417  }
418 
419  $files[] = $file;
420  }
421 
422  if ($this->commands[$a_nr]["single"] ?? false) {
423  $files = array_shift($files);
424  }
425 
426  $obj = $this->commands[$a_nr]["object"];
427  $method = $this->commands[$a_nr]["method"];
428 
429  return (string) $obj->$method($files);
430  }
static stripSlashes(string $a_str, bool $a_strip_html=true, string $a_allow="")
+ Here is the call graph for this function:
+ Here is the caller graph for this function:

◆ getActionCommands()

ilFileSystemGUI::getActionCommands ( )
Returns
string[]

Definition at line 936 of file class.ilFileSystemGUI.php.

References $commands.

936  : array
937  {
938  return $this->commands;
939  }

◆ getAllowDirectories()

ilFileSystemGUI::getAllowDirectories ( )

Definition at line 151 of file class.ilFileSystemGUI.php.

References $allow_directories.

Referenced by listFiles(), and unzipFile().

151  : bool
152  {
154  }
+ Here is the caller graph for this function:

◆ getAllowDirectoryCreation()

ilFileSystemGUI::getAllowDirectoryCreation ( )

Definition at line 437 of file class.ilFileSystemGUI.php.

References $directory_creation.

Referenced by listFiles().

437  : bool
438  {
440  }
+ Here is the caller graph for this function:

◆ getAllowedSuffixes()

ilFileSystemGUI::getAllowedSuffixes ( )
Returns
string[]

Definition at line 107 of file class.ilFileSystemGUI.php.

References $allowed_suffixes.

Referenced by isValidSuffix().

107  : array
108  {
110  }
+ Here is the caller graph for this function:

◆ getAllowFileCreation()

ilFileSystemGUI::getAllowFileCreation ( )

Definition at line 450 of file class.ilFileSystemGUI.php.

References $file_creation.

Referenced by listFiles().

450  : bool
451  {
452  return $this->file_creation;
453  }
+ Here is the caller graph for this function:

◆ getFileList()

ilFileSystemGUI::getFileList ( string  $a_dir,
?string  $a_subdir = null 
)
protected
Returns
array<int, array<string, mixed>>

Definition at line 317 of file class.ilFileSystemGUI.php.

References Vendor\Package\$e, and ilFileUtils\getDir().

Referenced by getIncomingFiles().

317  : array
318  {
319  $items = [];
320 
321  $entries = (is_dir($a_dir))
322  ? ilFileUtils::getDir($a_dir)
323  : array(array("type" => "dir", "entry" => ".."));
324 
325  $items = array();
326  foreach ($entries as $e) {
327  if (($e["entry"] == ".") ||
328  ($e["entry"] == ".." && empty($a_subdir))) {
329  continue;
330  }
331 
332  $cfile = (!empty($a_subdir))
333  ? $a_subdir . "/" . $e["entry"]
334  : $e["entry"];
335 
336  $items[] = array(
337  self::POST_PARAM_FILE => $cfile,
338  "entry" => $e["entry"],
339  "type" => $e["type"],
340  "size" => $e["size"] ?? 0,
341  "hash" => md5($e["entry"])
342  );
343  }
344 
345  return $items;
346  }
static getDir(string $a_dir, bool $a_rec=false, ?string $a_sub_dir="")
get directory
+ Here is the call graph for this function:
+ Here is the caller graph for this function:

◆ getForbiddenSuffixes()

ilFileSystemGUI::getForbiddenSuffixes ( )
Returns
string[]

Definition at line 123 of file class.ilFileSystemGUI.php.

References $forbidden_suffixes.

Referenced by isValidSuffix().

123  : array
124  {
126  }
+ Here is the caller graph for this function:

◆ getIncomingFiles()

ilFileSystemGUI::getIncomingFiles ( )
protected
Returns
string[]

Definition at line 351 of file class.ilFileSystemGUI.php.

References getFileList(), getPostDirPath(), parseCurrentDirectory(), and ILIAS\Repository\refinery().

Referenced by extCommand().

351  : array
352  {
353  $sel_files = $hashes = [];
354  if ($this->wrapper->post()->has(self::POST_PARAM_FILE)) {
355  $hashes = $this->wrapper->post()->retrieve(
356  self::POST_PARAM_FILE,
357  $this->refinery->to()->listOf(
358  $this->refinery->to()->string()
359  )
360  );
361  } elseif ($this->wrapper->query()->has(self::PARAMETER_FHSH)) {
362  $hashes = [$this->wrapper->query()->retrieve(
363  self::PARAMETER_FHSH,
364  $this->refinery->to()->string()
365  )
366  ];
367  }
368 
369  if (count($hashes) > 0) {
370  $dir = $this->parseCurrentDirectory();
371  $all_files = $this->getFileList($dir["dir"], $dir["subdir"]);
372  foreach ($hashes as $hash) {
373  foreach ($all_files as $file) {
374  if ($file["hash"] == $hash) {
375  $sel_files[] = $this->getPostDirPath()
376  ? $file[self::POST_PARAM_FILE]
377  : $file["entry"];
378  break;
379  }
380  }
381  }
382  }
383 
384  return $sel_files;
385  }
getFileList(string $a_dir, ?string $a_subdir=null)
+ Here is the call graph for this function:
+ Here is the caller graph for this function:

◆ getLastPerformedCommand()

ilFileSystemGUI::getLastPerformedCommand ( )
Returns
string[]

Definition at line 215 of file class.ilFileSystemGUI.php.

References ilSession\get(), ilSession\has(), and ilSession\set().

215  : array
216  {
217  if (!ilSession::has(self::SESSION_LAST_COMMAND)) {
218  return [];
219  }
220  $ret = ilSession::get(self::SESSION_LAST_COMMAND);
221  ilSession::set(self::SESSION_LAST_COMMAND, null);
222  return (array) $ret;
223  }
static get(string $a_var)
static has($a_var)
static set(string $a_var, $a_val)
Set a value.
+ Here is the call graph for this function:

◆ getPostDirPath()

ilFileSystemGUI::getPostDirPath ( )

Definition at line 161 of file class.ilFileSystemGUI.php.

References $post_dir_path.

Referenced by getIncomingFiles(), and getTable().

161  : bool
162  {
163  return $this->post_dir_path;
164  }
+ Here is the caller graph for this function:

◆ getTable()

ilFileSystemGUI::getTable ( string  $a_dir,
string  $a_subdir 
)

Definition at line 514 of file class.ilFileSystemGUI.php.

References getPostDirPath(), and getTableId().

Referenced by listFiles().

515  {
516  return new ilFileSystemTableGUI(
517  $this,
518  "listFiles",
519  $a_dir,
520  $a_subdir,
521  $this->label_enable,
522  $this->file_labels,
523  $this->label_header,
524  $this->commands,
525  $this->getPostDirPath(),
526  $this->getTableId()
527  );
528  }
+ Here is the call graph for this function:
+ Here is the caller graph for this function:

◆ getTableId()

ilFileSystemGUI::getTableId ( )

Definition at line 171 of file class.ilFileSystemGUI.php.

References $table_id.

Referenced by getTable().

171  : string
172  {
173  return $this->table_id;
174  }
+ Here is the caller graph for this function:

◆ getTitle()

ilFileSystemGUI::getTitle ( )

Definition at line 181 of file class.ilFileSystemGUI.php.

References $title.

Referenced by listFiles().

181  : string
182  {
183  return $this->title;
184  }
+ Here is the caller graph for this function:

◆ getUseUploadDirectory()

ilFileSystemGUI::getUseUploadDirectory ( )

Definition at line 191 of file class.ilFileSystemGUI.php.

References $use_upload_directory.

Referenced by listFiles().

191  : bool
192  {
194  }
+ Here is the caller graph for this function:

◆ isValidSuffix()

ilFileSystemGUI::isValidSuffix ( string  $a_suffix)

Definition at line 128 of file class.ilFileSystemGUI.php.

References getAllowedSuffixes(), and getForbiddenSuffixes().

Referenced by renameFile(), unzipFile(), and uploadFile().

128  : bool
129  {
130  if (empty($a_suffix)) {
131  return true;
132  }
133 
134  if (is_array($this->getForbiddenSuffixes()) && in_array($a_suffix, $this->getForbiddenSuffixes())) {
135  return false;
136  }
137  if (is_array($this->getAllowedSuffixes()) && in_array($a_suffix, $this->getAllowedSuffixes())) {
138  return true;
139  }
140  if (!is_array($this->getAllowedSuffixes()) || count($this->getAllowedSuffixes()) == 0) {
141  return true;
142  }
143  return false;
144  }
+ Here is the call graph for this function:
+ Here is the caller graph for this function:

◆ labelFile()

ilFileSystemGUI::labelFile ( string  $a_file,
string  $a_label 
)

Definition at line 259 of file class.ilFileSystemGUI.php.

259  : void
260  {
261  $this->file_labels[$a_file][] = $a_label;
262  }

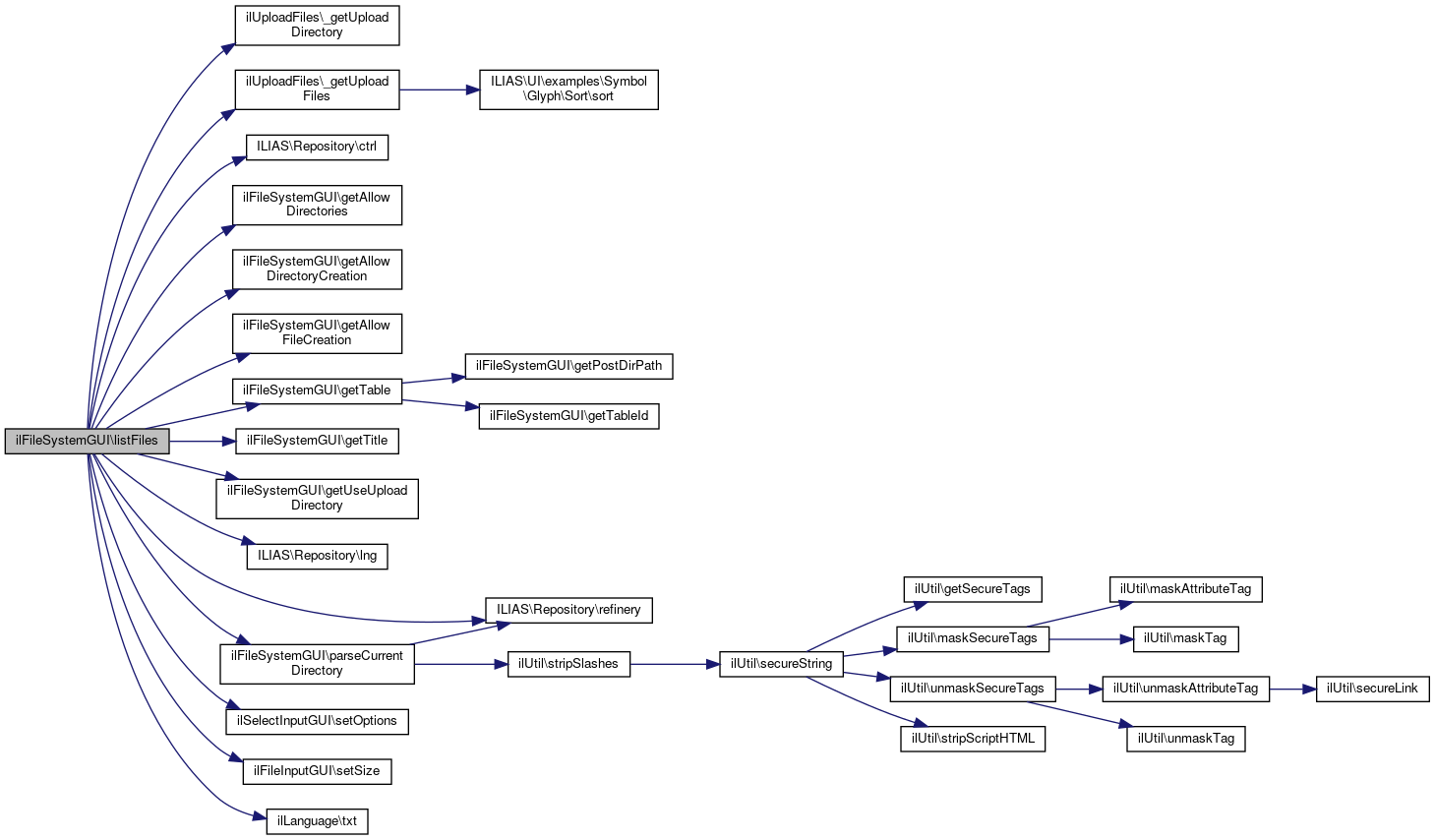
◆ listFiles()

ilFileSystemGUI::listFiles ( ?ilTable2GUI  $a_table_gui = null)

Definition at line 455 of file class.ilFileSystemGUI.php.

References $DIC, ilUploadFiles\_getUploadDirectory(), ilUploadFiles\_getUploadFiles(), ILIAS\Repository\ctrl(), getAllowDirectories(), getAllowDirectoryCreation(), getAllowFileCreation(), getTable(), getTitle(), getUseUploadDirectory(), ILIAS\Repository\lng(), parseCurrentDirectory(), ILIAS\Repository\refinery(), ilSelectInputGUI\setOptions(), ilFileInputGUI\setSize(), and ilLanguage\txt().

455  : void
456  {
457  global $DIC;
458  $ilToolbar = $DIC['ilToolbar'];
459  $lng = $DIC['lng'];
460  $ilCtrl = $DIC['ilCtrl'];
461 
462  $dir = $this->parseCurrentDirectory();
463 
464  $this->ctrl->setParameter($this, self::PARAMETER_CDIR, $dir["subdir"]);
465 
466  // toolbar for adding files/directories
467  $ilToolbar->setFormAction($ilCtrl->getFormAction($this), true);
468 
469  if ($this->getAllowDirectories() && $this->getAllowDirectoryCreation()) {
470  $ti = new ilTextInputGUI($this->lng->txt("cont_new_dir"), self::POST_PARAM_NEW_DIR);
471  $ti->setMaxLength(80);
472  $ti->setSize(10);
473  $ilToolbar->addInputItem($ti, true);
474  $ilToolbar->addFormButton($lng->txt("create"), "createDirectory");
475 
476  $ilToolbar->addSeparator();
477  }
478  if ($this->getAllowFileCreation()) {
479  $fi = new ilFileInputGUI($this->lng->txt("cont_new_file"), "new_file");
480  $fi->setSize(10);
481  $ilToolbar->addInputItem($fi, true);
482  $ilToolbar->addFormButton($lng->txt("upload"), "uploadFile");
483  }
485  $ilToolbar->addSeparator();
487  $options[""] = $lng->txt("cont_select_from_upload_dir");
488  foreach ($files as $file) {
489  $file = htmlspecialchars($file, ENT_QUOTES, "utf-8");
490  $options[$file] = $file;
491  }
492  $si = new ilSelectInputGUI($this->lng->txt("cont_uploaded_file"), self::POST_PARAM_UPLOADED_FILE);
493  $si->setOptions($options);
494  $ilToolbar->addInputItem($si, true);
495  $ilToolbar->addFormButton($lng->txt("copy"), "uploadFile");
496  }
497 
498  $fs_table = $this->getTable($dir["dir"], $dir["subdir"]);
499 
500  if ($this->getTitle() != "") {
501  $fs_table->setTitle($this->getTitle());
502  }
503  if (
504  $this->wrapper->query()->has(self::PARAM_RESETOFFSET)
505  && $this->wrapper->query()->retrieve(
506  self::PARAM_RESETOFFSET,
507  $this->refinery->kindlyTo()->int()
508  ) == 1) {
509  $fs_table->resetOffset();
510  }
511  $this->tpl->setContent($fs_table->getHTML());
512  }
This class represents a selection list property in a property form.
txt(string $a_topic, string $a_default_lang_fallback_mod="")
gets the text for a given topic if the topic is not in the list, the topic itself with "-" will be re...
This class represents a file property in a property form.
static _getUploadDirectory()
setOptions(array $a_options)
getTable(string $a_dir, string $a_subdir)
global $DIC
Definition: shib_login.php:25
+ Here is the call graph for this function:

◆ parseCurrentDirectory()

ilFileSystemGUI::parseCurrentDirectory ( )
protected
Returns
array<string, mixed>

Definition at line 273 of file class.ilFileSystemGUI.php.

References ILIAS\Repository\refinery(), and ilUtil\stripSlashes().

Referenced by getIncomingFiles(), and listFiles().

273  : array
274  {
275  // determine directory
276  // FIXME: I have to call stripSlashes here twice, because I could not
277  // determine where the second layer of slashes is added to the
278  // URL Parameter
279 
280  $cur_subdir = $this->wrapper->query()->has(self::PARAMETER_CDIR)
281  ? $this->wrapper->query()->retrieve(self::PARAMETER_CDIR, $this->refinery->to()->string())
282  : '';
283 
284  $new_subdir = $this->wrapper->query()->has(self::PARAMETER_NEWDIR)
285  ? $this->wrapper->query()->retrieve(self::PARAMETER_NEWDIR, $this->refinery->to()->string())
286  : '';
287 
288  $cur_subdir = ilUtil::stripSlashes(ilUtil::stripSlashes($cur_subdir));
289  $new_subdir = ilUtil::stripSlashes(ilUtil::stripSlashes($new_subdir));
290 
291  if ($new_subdir === "..") {
292  $cur_subdir = substr($cur_subdir, 0, strrpos($cur_subdir, "/"));
293  } else {
294  if (!empty($new_subdir)) {
295  if (!empty($cur_subdir)) {
296  $cur_subdir = $cur_subdir . "/" . $new_subdir;
297  } else {
298  $cur_subdir = $new_subdir;
299  }
300  }
301  }
302 
303  $cur_subdir = str_replace("..", "", $cur_subdir);
304  $cur_dir = (!empty($cur_subdir))
305  ? $this->main_absolute_dir . "/" . $cur_subdir
306  : $this->main_absolute_dir;
307 
308  return [
309  "dir" => realpath($cur_dir),
310  "subdir" => $cur_subdir
311  ];
312  }
static stripSlashes(string $a_str, bool $a_strip_html=true, string $a_allow="")
+ Here is the call graph for this function:
+ Here is the caller graph for this function:

◆ renameFile()

ilFileSystemGUI::renameFile ( )

Definition at line 560 of file class.ilFileSystemGUI.php.

References Vendor\Package\$e, ILIAS\Repository\ctrl(), isValidSuffix(), ILIAS\Repository\lng(), ILIAS\Repository\refinery(), ilFileUtils\rename(), ilFileUtils\renameExecutables(), sanitizeCurrentDirectory(), setPerformedCommand(), and ilUtil\stripSlashes().

560  : void
561  {
562  $new_name = $this->wrapper->post()->has(self::POST_PARAM_NEW_NAME)
563  ? $this->wrapper->post()->retrieve(self::POST_PARAM_NEW_NAME, $this->refinery->to()->string())
564  : '';
565 
566  $new_name = str_replace("..", "", ilUtil::stripSlashes($new_name));
567  $new_name = str_replace("/", "", $new_name);
568  if ($new_name === "") {
569  throw new LogicException($this->lng->txt("enter_new_name"));
570  }
571 
572  $pi = pathinfo($new_name);
573  $suffix = $pi["extension"] ?? "";
574  if ($suffix != "" && !$this->isValidSuffix($suffix)) {
575  $this->tpl->setOnScreenMessage('failure', $this->lng->txt("file_no_valid_file_type") . " ($suffix)", true);
576  $this->ctrl->redirect($this, "listFiles");
577  }
578 
579  $cur_subdir = $this->sanitizeCurrentDirectory();
580  $dir = (!empty($cur_subdir))
581  ? $this->main_absolute_dir . "/" . $cur_subdir . "/"
582  : $this->main_absolute_dir . "/";
583 
584  $old_name = $this->wrapper->query()->has(self::PARAM_OLD_NAME)
585  ? $this->wrapper->query()->retrieve(self::PARAM_OLD_NAME, $this->refinery->to()->string())
586  : null;
587 
588  // check if this path is inside $dir
589  $old_name = ilUtil::stripSlashes($old_name);
590  $realpath = realpath($dir . $old_name);
591  if (strpos($realpath, realpath($dir)) !== 0) {
592  throw new ilException($this->lng->txt("no_permission"));
593  }
594 
595  if (is_dir($dir . $old_name)) {
596  rename($dir . $old_name, $dir . $new_name);
597  } else {
598  try {
599  ilFileUtils::rename($dir . $old_name, $dir . $new_name);
600  } catch (ilException $e) {
601  $this->tpl->setOnScreenMessage('failure', $e->getMessage(), true);
602  $this->ctrl->redirect($this, "listFiles");
603  }
604  }
605 
606  ilFileUtils::renameExecutables($this->main_absolute_dir);
607  if (is_dir($dir . $new_name)) {
608  $this->tpl->setOnScreenMessage(
609  'success',
610  $this->lng->txt("cont_dir_renamed"),
611  true
612  );
613  $this->setPerformedCommand("rename_dir", [self::PARAM_OLD_NAME => $old_name,
614  self::POST_PARAM_NEW_NAME => $new_name
615  ]);
616  } else {
617  $this->tpl->setOnScreenMessage(
618  'success',
619  $this->lng->txt("cont_file_renamed"),
620  true
621  );
622  $this->setPerformedCommand("rename_file", array(self::PARAM_OLD_NAME => $old_name,
623  self::POST_PARAM_NEW_NAME => $new_name
624  ));
625  }
626  $this->ctrl->redirect($this, "listFiles");
627  }
static stripSlashes(string $a_str, bool $a_strip_html=true, string $a_allow="")
static renameExecutables(string $a_dir)
isValidSuffix(string $a_suffix)
setPerformedCommand($command, array $pars=[])
static rename(string $a_source, string $a_target)
+ Here is the call graph for this function:

◆ renameFileForm()

ilFileSystemGUI::renameFileForm ( string  $a_file)

Definition at line 530 of file class.ilFileSystemGUI.php.

References ILIAS\Repository\ctrl(), ILIAS\Repository\lng(), and sanitizeCurrentDirectory().

530  : void
531  {
532  $cur_subdir = $this->sanitizeCurrentDirectory();
533  $file = $this->main_absolute_dir . "/" . $a_file;
534 
535  $this->ctrl->setParameter($this, self::PARAM_OLD_NAME, basename($a_file));
536  $this->ctrl->saveParameter($this, self::PARAMETER_CDIR);
537  $form = new ilPropertyFormGUI();
538 
539  // file/dir name
540  $ti = new ilTextInputGUI($this->lng->txt("name"), self::POST_PARAM_NEW_NAME);
541  $ti->setMaxLength(200);
542  $ti->setSize(40);
543  $ti->setValue(basename($a_file));
544  $form->addItem($ti);
545 
546  // save and cancel commands
547  $form->addCommandButton("renameFile", $this->lng->txt("rename"));
548  $form->addCommandButton("cancelRename", $this->lng->txt("cancel"));
549  $form->setFormAction($this->ctrl->getFormAction($this, "renameFile"));
550 
551  if (is_dir($file)) {
552  $form->setTitle($this->lng->txt("cont_rename_dir"));
553  } else {
554  $form->setTitle($this->lng->txt("rename_file"));
555  }
556 
557  $this->tpl->setContent($form->getHTML());
558  }
+ Here is the call graph for this function:

◆ sanitizeCurrentDirectory()

ilFileSystemGUI::sanitizeCurrentDirectory ( )
private

Definition at line 977 of file class.ilFileSystemGUI.php.

References ILIAS\Repository\refinery(), and ilUtil\stripSlashes().

Referenced by createDirectory(), deleteFile(), extCommand(), renameFile(), renameFileForm(), unzipFile(), and uploadFile().

977  : string
978  {
979  $cur_subdir = $this->wrapper->query()->has(self::PARAMETER_CDIR)
980  ? $this->wrapper->query()->retrieve(self::PARAMETER_CDIR, $this->refinery->to()->string())
981  : '';
982 
983  return str_replace(
984  "..",
985  "",
986  ilUtil::stripSlashes($cur_subdir)
987  );
988  }
static stripSlashes(string $a_str, bool $a_strip_html=true, string $a_allow="")
+ Here is the call graph for this function:
+ Here is the caller graph for this function:

◆ setAllowDirectories()

ilFileSystemGUI::setAllowDirectories ( bool  $a_val)

Definition at line 146 of file class.ilFileSystemGUI.php.

Referenced by __construct().

146  : void
147  {
148  $this->allow_directories = $a_val;
149  }
+ Here is the caller graph for this function:

◆ setAllowDirectoryCreation()

ilFileSystemGUI::setAllowDirectoryCreation ( bool  $a_val)

Definition at line 432 of file class.ilFileSystemGUI.php.

Referenced by __construct().

432  : void
433  {
434  $this->directory_creation = $a_val;
435  }
+ Here is the caller graph for this function:

◆ setAllowedSuffixes()

ilFileSystemGUI::setAllowedSuffixes ( array  $a_suffixes)
Parameters
string[]$a_suffixes

Definition at line 99 of file class.ilFileSystemGUI.php.

99  : void
100  {
101  $this->allowed_suffixes = $a_suffixes;
102  }

◆ setAllowFileCreation()

ilFileSystemGUI::setAllowFileCreation ( bool  $a_val)

Set allowed file creation.

Definition at line 445 of file class.ilFileSystemGUI.php.

Referenced by __construct().

445  : void
446  {
447  $this->file_creation = $a_val;
448  }
+ Here is the caller graph for this function:

◆ setForbiddenSuffixes()

ilFileSystemGUI::setForbiddenSuffixes ( array  $a_suffixes)
Parameters
string[]$a_suffixes

Definition at line 115 of file class.ilFileSystemGUI.php.

115  : void
116  {
117  $this->forbidden_suffixes = $a_suffixes;
118  }

◆ setPerformedCommand()

ilFileSystemGUI::setPerformedCommand (   $command,
array  $pars = [] 
)
protected
Parameters
array | string$command
array$pars
Returns
void

Definition at line 201 of file class.ilFileSystemGUI.php.

References ilSession\set().

Referenced by createDirectory(), deleteFile(), renameFile(), unzipFile(), and uploadFile().

201  : void
202  {
203  if (!is_array($pars)) {
204  $pars = [];
205  }
206  ilSession::set(self::SESSION_LAST_COMMAND, array_merge(
207  ["cmd" => $command],
208  $pars
209  ));
210  }
static set(string $a_var, $a_val)
Set a value.
+ Here is the call graph for this function:
+ Here is the caller graph for this function:

◆ setPostDirPath()

ilFileSystemGUI::setPostDirPath ( bool  $a_val)

Definition at line 156 of file class.ilFileSystemGUI.php.

156  : void
157  {
158  $this->post_dir_path = $a_val;
159  }

◆ setTableId()

ilFileSystemGUI::setTableId ( string  $a_val)

Definition at line 166 of file class.ilFileSystemGUI.php.

166  : void
167  {
168  $this->table_id = $a_val;
169  }

◆ setTitle()

ilFileSystemGUI::setTitle ( string  $a_val)

Definition at line 176 of file class.ilFileSystemGUI.php.

176  : void
177  {
178  $this->title = $a_val;
179  }

◆ setUseUploadDirectory()

ilFileSystemGUI::setUseUploadDirectory ( bool  $a_val)

Definition at line 186 of file class.ilFileSystemGUI.php.

Referenced by ilObjSAHSLearningModuleGUI\executeCommand().

186  : void
187  {
188  $this->use_upload_directory = $a_val;
189  }
+ Here is the caller graph for this function:

◆ unzipFile()

ilFileSystemGUI::unzipFile ( ?string  $a_file = null)

Definition at line 844 of file class.ilFileSystemGUI.php.

References Vendor\Package\$d, Vendor\Package\$f, $path, ILIAS\Repository\ctrl(), getAllowDirectories(), ilFileUtils\getDir(), isValidSuffix(), ILIAS\Repository\lng(), ilFileUtils\recursive_dirscan(), ILIAS\Repository\refinery(), ilFileUtils\renameExecutables(), sanitizeCurrentDirectory(), and setPerformedCommand().

844  : void
845  {
846  // #17470 - direct unzip call (after upload)
847  $upname = $this->wrapper->query()->has(self::PARAM_UPFILE)
848  ? $this->wrapper->query()->retrieve(self::PARAM_UPFILE, $this->refinery->to()->string())
849  : null;
850  if (is_null($a_file) && $upname !== null) {
851  $a_file = basename($upname);
852  }
853 
854  $cur_subdir = $this->sanitizeCurrentDirectory();
855  $cur_dir = (!empty($cur_subdir))
856  ? $this->main_absolute_dir . "/" . $cur_subdir
857  : $this->main_absolute_dir;
858  $a_file = $this->main_absolute_dir . "/" . $a_file;
859 
860  if (is_file($a_file)) {
861  $cur_files = array_keys(ilFileUtils::getDir($cur_dir));
862  $cur_files_r = iterator_to_array(new RecursiveIteratorIterator(new RecursiveDirectoryIterator($cur_dir)));
863 
864  $this->unzip->unzip(
865  $a_file,
866  null,
867  true,
868  !$this->getAllowDirectories(),
869  false
870  );
871 
872  $new_files = array_keys(ilFileUtils::getDir($cur_dir));
873  $new_files_r = iterator_to_array(new RecursiveIteratorIterator(new RecursiveDirectoryIterator($cur_dir)));
874 
875  $diff = array_diff($new_files, $cur_files);
876  $diff_r = array_diff($new_files_r, $cur_files_r);
877 
878  // unlink forbidden file types
879  foreach ($diff_r as $f => $d) {
880  $pi = pathinfo($f);
881  if (!is_dir($f) && !$this->isValidSuffix(strtolower($pi["extension"] ?? ''))) {
882  $this->tpl->setOnScreenMessage('failure', $this->lng->txt("file_some_invalid_file_types_removed") . " (" . $pi["extension"] . ")", true);
883  unlink($f);
884  }
885  }
886 
887  if (sizeof($diff)) {
888  if ($this->getAllowDirectories()) {
889  $new_files = array();
890 
891  foreach ($diff as $new_item) {
892  if (is_dir($cur_dir . "/" . $new_item)) {
893  ilFileUtils::recursive_dirscan($cur_dir . "/" . $new_item, $new_files);
894  }
895  }
896 
897  if (isset($new_files["path"])) {
898  foreach ($new_files["path"] as $idx => $path) {
899  $path = substr($path, strlen($this->main_absolute_dir) + 1);
900  $diff[] = $path . $new_files[self::POST_PARAM_FILE][$idx];
901  }
902  }
903  }
904 
905  $this->setPerformedCommand(
906  "unzip_file",
907  array("added" => $diff
908  )
909  );
910  }
911  }
912 
913  ilFileUtils::renameExecutables($this->main_absolute_dir);
914 
915  $this->ctrl->saveParameter($this, self::PARAMETER_CDIR);
916  $this->tpl->setOnScreenMessage('success', $this->lng->txt("cont_file_unzipped"), true);
917  $this->ctrl->redirect($this, "listFiles");
918  }
$path
Definition: ltiservices.php:30
static renameExecutables(string $a_dir)
isValidSuffix(string $a_suffix)
static recursive_dirscan(string $dir, array &$arr)
Recursively scans a given directory and writes path and filename into referenced array.
static getDir(string $a_dir, bool $a_rec=false, ?string $a_sub_dir="")
get directory
setPerformedCommand($command, array $pars=[])
+ Here is the call graph for this function:

◆ uploadFile()

ilFileSystemGUI::uploadFile ( )

Definition at line 665 of file class.ilFileSystemGUI.php.

References $DIC, $unzip, $url, ilUploadFiles\_checkUploadFile(), ilUploadFiles\_copyUploadFile(), ILIAS\Repository\ctrl(), isValidSuffix(), ILIAS\Repository\lng(), ILIAS\Repository\refinery(), ilFileUtils\renameExecutables(), sanitizeCurrentDirectory(), setPerformedCommand(), ilUtil\stripSlashes(), and ilLanguage\txt().

665  : void
666  {
667  global $DIC;
668  $lng = $DIC['lng'];
669 
670  // determine directory
671  $cur_subdir = $this->sanitizeCurrentDirectory();
672  $cur_dir = (!empty($cur_subdir))
673  ? $this->main_absolute_dir . "/" . $cur_subdir
674  : $this->main_absolute_dir;
675 
676  $tgt_file = null;
677 
678  $pi = pathinfo($_FILES["new_file"]["name"]);
679  $suffix = $pi["extension"] ?? "";
680  if (!$this->isValidSuffix($suffix)) {
681  $this->tpl->setOnScreenMessage('failure', $this->lng->txt("file_no_valid_file_type") . " ($suffix)", true);
682  $this->ctrl->redirect($this, "listFiles");
683  }
684 
685  $uploaded_file = $this->wrapper->post()->has(self::POST_PARAM_UPLOADED_FILE)
686  ? $this->wrapper->post()->retrieve(self::POST_PARAM_UPLOADED_FILE, $this->refinery->to()->string())
687  : '';
688  if (is_file($_FILES["new_file"]["tmp_name"])) {
689  $name = $this->secure(ilUtil::stripSlashes($_FILES["new_file"]["name"]));
690  $tgt_file = $cur_dir . "/" . $name;
691 
692  // use filesystem directly
693  //ilFileUtils::moveUploadedFile(, $name, $tgt_file);
694  $upload = $DIC->upload();
695 
696  // If the upload has not yet been processed make sure he gets processed now.
697  if (!$upload->hasBeenProcessed()) {
698  $upload->process();
699  }
700 
701 
702  if (!$upload->hasUploads()) {
703  throw new ilException(
704  $DIC->language()->txt("upload_error_file_not_found")
705  );
706  }
707  $upload_result = $upload->getResults()[$_FILES["new_file"]["tmp_name"]];
708  if ($upload_result instanceof UploadResult) {
709  $processing_status = $upload_result->getStatus();
710  if ($processing_status->getCode() === ProcessingStatus::REJECTED) {
711  $this->tpl->setOnScreenMessage(
712  'failure',
713  $processing_status->getMessage(),
714  true
715  );
716  $this->ctrl->redirect($this, "listFiles");
717  }
718  }
719 
720  $upload->moveOneFileTo(
721  $upload_result,
722  LegacyPathHelper::createRelativePath($cur_dir . "/"),
723  LegacyPathHelper::deriveLocationFrom($cur_dir),
724  $name,
725  true
726  );
727  // end upload
728  } elseif ($uploaded_file) {
729  // check if the file is in the ftp directory and readable
730  if (ilUploadFiles::_checkUploadFile($uploaded_file)) {
731  $tgt_file = $cur_dir . "/" . ilUtil::stripSlashes($uploaded_file);
732 
733  // copy uploaded file to data directory
734  ilUploadFiles::_copyUploadFile($uploaded_file, $tgt_file);
735  }
736  } elseif (trim($_FILES["new_file"]["name"]) == "") {
737  $this->tpl->setOnScreenMessage('failure', $lng->txt("cont_enter_a_file"), true);
738  }
739 
740  if ($tgt_file && is_file($tgt_file)) {
741  $unzip = null;
742  if (MimeType::getMimeType($tgt_file) == "application/zip") {
743  $this->ctrl->setParameter($this, self::PARAM_UPFILE, basename($tgt_file));
744  $url = $this->ctrl->getLinkTarget($this, self::CMD_UNZIP_FILE);
745  $this->ctrl->setParameter($this, self::PARAM_UPFILE, "");
746 
747  $unzip_link = $this->ui_factory->link()->standard(
748  $this->lng->txt("unzip"),
749  $url
750  );
751 
752  $unzip = " " . $this->ui_renderer->render($unzip_link);
753  }
754 
755  $this->tpl->setOnScreenMessage('success', $lng->txt("cont_file_created") . $unzip, true);
756 
757  $this->setPerformedCommand(
758  "create_file",
759  array("name" => substr($tgt_file, strlen($this->main_absolute_dir) + 1))
760  );
761  }
762 
763  $this->ctrl->saveParameter($this, self::PARAMETER_CDIR);
764 
765  ilFileUtils::renameExecutables($this->main_absolute_dir);
766 
767  $this->ctrl->redirect($this, 'listFiles');
768  }
static _copyUploadFile(string $a_file, string $a_target, bool $a_raise_errors=true)
txt(string $a_topic, string $a_default_lang_fallback_mod="")
gets the text for a given topic if the topic is not in the list, the topic itself with "-" will be re...
static stripSlashes(string $a_str, bool $a_strip_html=true, string $a_allow="")
$url
Definition: shib_logout.php:63
static renameExecutables(string $a_dir)
isValidSuffix(string $a_suffix)
ILIAS Filesystem Util Archive LegacyArchives $unzip
global $DIC
Definition: shib_login.php:25
static _checkUploadFile(string $a_file)
setPerformedCommand($command, array $pars=[])
+ Here is the call graph for this function:

Field Documentation

◆ $allow_directories

bool ilFileSystemGUI::$allow_directories = true
protected

Definition at line 60 of file class.ilFileSystemGUI.php.

Referenced by getAllowDirectories().

◆ $allowed_suffixes

array ilFileSystemGUI::$allowed_suffixes = []
protected

Definition at line 52 of file class.ilFileSystemGUI.php.

Referenced by getAllowedSuffixes().

◆ $commands

array ilFileSystemGUI::$commands = []
protected

Definition at line 63 of file class.ilFileSystemGUI.php.

Referenced by getActionCommands().

◆ $ctrl

ilCtrlInterface ilFileSystemGUI::$ctrl
protected

Definition at line 50 of file class.ilFileSystemGUI.php.

◆ $directory_creation

bool ilFileSystemGUI::$directory_creation = false
protected

Definition at line 65 of file class.ilFileSystemGUI.php.

Referenced by getAllowDirectoryCreation().

◆ $file_creation

bool ilFileSystemGUI::$file_creation = false
protected

Definition at line 66 of file class.ilFileSystemGUI.php.

Referenced by getAllowFileCreation().

◆ $file_labels

array ilFileSystemGUI::$file_labels = []
protected

Definition at line 58 of file class.ilFileSystemGUI.php.

◆ $forbidden_suffixes

array ilFileSystemGUI::$forbidden_suffixes = []
protected

Definition at line 53 of file class.ilFileSystemGUI.php.

Referenced by getForbiddenSuffixes().

◆ $label_enable

bool ilFileSystemGUI::$label_enable = false
protected

Definition at line 59 of file class.ilFileSystemGUI.php.

◆ $label_header

string ilFileSystemGUI::$label_header = ''
protected

Definition at line 64 of file class.ilFileSystemGUI.php.

◆ $lng

ilLanguage ilFileSystemGUI::$lng
protected

Definition at line 54 of file class.ilFileSystemGUI.php.

◆ $main_absolute_dir

string ilFileSystemGUI::$main_absolute_dir
protected

Definition at line 55 of file class.ilFileSystemGUI.php.

◆ $post_dir_path

bool ilFileSystemGUI::$post_dir_path = false
protected

Definition at line 56 of file class.ilFileSystemGUI.php.

Referenced by getPostDirPath().

◆ $refinery

ILIAS Refinery Factory ilFileSystemGUI::$refinery
protected

Definition at line 68 of file class.ilFileSystemGUI.php.

◆ $table_id

string ilFileSystemGUI::$table_id = ''
protected

Definition at line 61 of file class.ilFileSystemGUI.php.

Referenced by getTableId().

◆ $title

string ilFileSystemGUI::$title = ''
protected

Definition at line 62 of file class.ilFileSystemGUI.php.

Referenced by getTitle().

◆ $tpl

ilGlobalTemplateInterface ilFileSystemGUI::$tpl
protected

Definition at line 57 of file class.ilFileSystemGUI.php.

◆ $ui_factory

ILIAS UI Factory ilFileSystemGUI::$ui_factory
private

Definition at line 47 of file class.ilFileSystemGUI.php.

◆ $ui_renderer

ILIAS UI Renderer ilFileSystemGUI::$ui_renderer
private

Definition at line 48 of file class.ilFileSystemGUI.php.

◆ $unzip

ILIAS Filesystem Util Archive LegacyArchives ilFileSystemGUI::$unzip
protected

Definition at line 49 of file class.ilFileSystemGUI.php.

Referenced by uploadFile().

◆ $use_upload_directory

bool ilFileSystemGUI::$use_upload_directory = false
protected

Definition at line 51 of file class.ilFileSystemGUI.php.

Referenced by getUseUploadDirectory().

◆ $wrapper

ILIAS HTTP Wrapper WrapperFactory ilFileSystemGUI::$wrapper
protected

Definition at line 67 of file class.ilFileSystemGUI.php.

◆ CMD_UNZIP_FILE

const ilFileSystemGUI::CMD_UNZIP_FILE = "unzipFile"

Definition at line 46 of file class.ilFileSystemGUI.php.

Referenced by ilFileSystemTableGUI\fillRow().

◆ PARAM_OLD_NAME

const ilFileSystemGUI::PARAM_OLD_NAME = "old_name"

Definition at line 41 of file class.ilFileSystemGUI.php.

◆ PARAM_RESETOFFSET

const ilFileSystemGUI::PARAM_RESETOFFSET = "resetoffset"

Definition at line 40 of file class.ilFileSystemGUI.php.

◆ PARAM_UPFILE

const ilFileSystemGUI::PARAM_UPFILE = "upfile"

Definition at line 42 of file class.ilFileSystemGUI.php.

◆ PARAMETER_CDIR

const ilFileSystemGUI::PARAMETER_CDIR = "cdir"

Definition at line 35 of file class.ilFileSystemGUI.php.

◆ PARAMETER_FHSH

const ilFileSystemGUI::PARAMETER_FHSH = "fhsh"

Definition at line 38 of file class.ilFileSystemGUI.php.

◆ PARAMETER_NEWDIR

const ilFileSystemGUI::PARAMETER_NEWDIR = "newdir"

Definition at line 37 of file class.ilFileSystemGUI.php.

◆ POST_PARAM_FILE

const ilFileSystemGUI::POST_PARAM_FILE = "file"

Definition at line 39 of file class.ilFileSystemGUI.php.

◆ POST_PARAM_NEW_DIR

const ilFileSystemGUI::POST_PARAM_NEW_DIR = "new_dir"

Definition at line 44 of file class.ilFileSystemGUI.php.

◆ POST_PARAM_NEW_NAME

const ilFileSystemGUI::POST_PARAM_NEW_NAME = "new_name"

Definition at line 43 of file class.ilFileSystemGUI.php.

◆ POST_PARAM_UPLOADED_FILE

const ilFileSystemGUI::POST_PARAM_UPLOADED_FILE = "uploaded_file"

Definition at line 45 of file class.ilFileSystemGUI.php.

◆ SESSION_LAST_COMMAND

const ilFileSystemGUI::SESSION_LAST_COMMAND = "fsys_lastcomm"

Definition at line 36 of file class.ilFileSystemGUI.php.


The documentation for this class was generated from the following file: