ILIAS  release_10 Revision v10.1-43-ga1241a92c2f
ilSCORM13PlayerGUI Class Reference
+ Collaboration diagram for ilSCORM13PlayerGUI:

Public Member Functions

 __construct ()
 
 executeCommand ()
 execute command More...
 
 getRTEjs ()
 
 getDataDirectory ()
 
 getConfigForPlayer ()
 
 getPlayer ()
 
 getCPData ()
 
 getCPDataInit ()
 
 getADLActDataInit ()
 
 getADLActData ()
 
 pingSession ()
 
 getScope ()
 
 getSuspendDataInit ()
 
 getSuspendData ()
 
 suspendADLActData ()
 
 readGObjectiveInit ()
 
 readGObjective ()
 
 readSharedData (int $sco_node_id)
 
 writeSharedData (int $sco_node_id)
 
 specialPage ()
 
 fetchCMIData ()
 
 getCMIData (int $userId, int $packageId)
 maps API data structure type to internal datatype on a node and accepts only valid values, dropping invalid ones from input More...
 
 quoteJSONArray (?array $a_array)
 
 get_Module_Version ()
 estimate content type for a filename by extension first do it for common static web files from external list if not found peek into file by slow php function mime_content_type() More...
 
 get_actual_attempts ()
 Get number of actual attempts for the user. More...
 
 increase_attemptAndsave_module_version ()
 Increases attempts by one and saves module_version for this package. More...
 
 resetSharedData ()
 
 getDataDirectory2 ()
 
 openLog ()
 
 downloadLog ()
 
 liveLogContent ()
 
 debugGUI ()
 
 postLogEntry ()
 

Static Public Member Functions

static getInlineCSS ()
 

Data Fields

const ENABLE_GZIP = 0
 
const NONE = 0
 
const READONLY = 1
 
const WRITEONLY = 2
 
const READWRITE = 3
 
int $packageId
 
bool $jsMode
 
ilObjSCORM2004LearningModule $slm
 
ilGlobalTemplate $tpl
 
int $ref_id
 
ilCtrl $ctrl
 

Protected Attributes

ilLanguage $lng
 
string $page = ""
 

Private Member Functions

 getNodeData (string $sco_id)
 
 logTmpName ()
 
 summaryFileName ()
 
 logFileName ()
 
 logDirectory ()
 
 getLogFileList (string $s_delete, string $s_download, string $s_open)
 
 getLogTemplate ()
 
 getDebugValues (?bool $test_sco=false)
 
 getStructureFlat (array $data)
 
 createSummary (array $api_data)
 

Private Attributes

int $userId
 
array $flat_structure
 

Static Private Attributes

static array $schema
 

Detailed Description

Constructor & Destructor Documentation

◆ __construct()

ilSCORM13PlayerGUI::__construct ( )

Definition at line 149 of file class.ilSCORM13PlayerGUI.php.

References $_SERVER, $DIC, ilObject\_lookupObjectId(), ILIAS\Repository\ctrl(), and ILIAS\Repository\lng().

150  {
151  global $DIC;
152  $this->ctrl = $DIC->ctrl();
153  $this->userId = $DIC->user()->getId();
154  $this->lng = $DIC->language();
155 
156  // $this->packageId = (int) $_REQUEST['packageId'];
157  $this->jsMode = strpos($_SERVER['HTTP_ACCEPT'], 'text/javascript') !== false;
158 
159  if ($DIC->http()->wrapper()->query()->has('page')) {
160  $this->page = $DIC->http()->wrapper()->query()->retrieve('page', $DIC->refinery()->kindlyTo()->string());
161  }
162 
163  $this->ref_id = $DIC->http()->wrapper()->query()->retrieve('ref_id', $DIC->refinery()->kindlyTo()->int());
164  $this->slm = new ilObjSCORM2004LearningModule($this->ref_id, true);
165 
166  $this->packageId = ilObject::_lookupObjectId($this->ref_id);
167  }
$_SERVER['HTTP_HOST']
Definition: raiseError.php:10
global $DIC
Definition: shib_login.php:25
static _lookupObjectId(int $ref_id)
This file is part of ILIAS, a powerful learning management system published by ILIAS open source e-Le...
+ Here is the call graph for this function:

Member Function Documentation

◆ createSummary()

ilSCORM13PlayerGUI::createSummary ( array  $api_data)
private

Definition at line 2071 of file class.ilSCORM13PlayerGUI.php.

References $DIC, $id, $ilDB, $res, $structure, getStructureFlat(), logTmpName(), and summaryFileName().

Referenced by postLogEntry().

2071  : void
2072  {
2073  global $DIC;
2074  $ilDB = $DIC->database();
2075 
2076  $csv_data = null;
2077  //csv columns
2078  $columns_fixed = array('id','title','type','attempted');
2079 
2080  $ini_data = parse_ini_file("./components/ILIAS/Scorm2004/scripts/rtemain/debug_default.ini", true);
2081  $ini_array = $ini_data['summary'];
2082  $colums_variable = array();
2083  $api_keys = array();
2084 
2085  foreach ($ini_array as $key => $value) {
2086  if ($value == 1) {
2087  $colums_variable[] = $key;
2088  $api_keys[] = $key;
2089  $colums_variable[] = "Status";
2090  }
2091  }
2092 
2093  $header_array = array_merge($columns_fixed, $colums_variable);
2094 
2095  $csv_header = implode(";", $header_array);
2096 
2097  //get strcuture
2098  $res = $ilDB->queryF(
2099  'SELECT jsdata FROM cp_package WHERE obj_id = %s',
2100  array('integer'),
2101  array($this->packageId)
2102  );
2103 
2104  $packageData = $ilDB->fetchAssoc($res);
2105 
2106  $structure = json_decode($packageData['jsdata'], true);
2107 
2108 
2109  $this->flat_structure = array(); //used for recursion
2110  if (isset($structure['item']) && isset($structure['item']['item'])) {
2111  $this->getStructureFlat($structure['item']['item']);
2112 
2113  foreach ($this->flat_structure as $tree_element) {
2114  $csv_data = $csv_data . $tree_element['id'] . ";" . $tree_element['title'] . ";" . $tree_element['sco'] . ";";
2115  if (isset($api_data[$tree_element['id']])) {
2116  $csv_data = $csv_data . "X" . ";";
2117  } else {
2118  $csv_data = $csv_data . ";";
2119  }
2120 
2121  //write api data
2122  $id = $tree_element['id'];
2123  foreach ($api_keys as $api_element) {
2124  if (isset($api_data[$id])) {
2125  if (isset($api_data[$id][$api_element])) {
2126  $csv_data = $csv_data . $api_data[$id][$api_element]['value'] . ";" . $api_data[$id][$api_element]['status'] . ";";
2127  } else {
2128  $csv_data = $csv_data . ";;";
2129  }
2130  }
2131  }
2132  $csv_data = $csv_data . "\n";
2133  }
2134  }
2135  $fh = fopen($this->summaryFileName(), "wb"); //changed from w to wb
2136  fwrite($fh, $csv_header . "\n" . $csv_data);
2137  fclose($fh);
2138  unlink($this->logTmpName());
2139  }
$res
Definition: ltiservices.php:69
global $DIC
Definition: shib_login.php:25
$structure
TOTAL STRUCTURE.
$id
plugin.php for ilComponentBuildPluginInfoObjectiveTest::testAddPlugins
Definition: plugin.php:24
+ Here is the call graph for this function:
+ Here is the caller graph for this function:

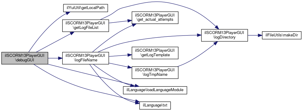
◆ debugGUI()

ilSCORM13PlayerGUI::debugGUI ( )

Definition at line 1653 of file class.ilSCORM13PlayerGUI.php.

References $DIC, $lng, ilYuiUtil\getLocalPath(), getLogFileList(), ilLanguage\loadLanguageModule(), logFileName(), and ilLanguage\txt().

Referenced by executeCommand().

1653  : void
1654  {
1655  global $DIC;
1656  $lng = $DIC->language();
1657  $lng->loadLanguageModule("scormdebug");
1658 
1659  /* if ($_POST['password'] == $this->slm->getDebugPw()) {
1660  $_SESSION["debug_pw"] = $this->slm->getDebugPw();
1661  }
1662  if ($_SESSION["debug_pw"]!=$this->slm->getDebugPw()) {
1663  $this->tpl = new ilTemplate("tpl.scorm2004.debug_pw.html", false, false, "../components/ILIAS/Scorm2004");
1664  $this->tpl->setVariable('SUBMIT', $lng->txt("debugwindow_submit"));
1665  $this->tpl->setVariable('CANCEL', $lng->txt("debugwindow_cancel"));
1666  $this->tpl->setVariable('PASSWORD_ENTER', $lng->txt("debugwindow_password_enter"));
1667  $this->tpl->setVariable('DEBUG_URL','ilias.php?baseClass=ilSAHSPresentationGUI' .'&cmd=debugGUI&ref_id='.$this->ref_id);
1668  } else {*/
1669  $this->tpl = new ilGlobalTemplate("tpl.scorm2004.debug.html", false, false, "components/ILIAS/Scorm2004");
1670  $this->tpl->setVariable('CONSOLE', $lng->txt("debugwindow_console"));
1671  $this->tpl->setVariable('LOGS', $lng->txt("debugwindow_logs"));
1672  $this->tpl->setVariable('COMMENT', $lng->txt("debugwindow_comment"));
1673  $this->tpl->setVariable('COMMENT_ENTER', $lng->txt("debugwindow_comment_enter"));
1674  $this->tpl->setVariable('START_RECORDING', $lng->txt("debugwindow_start_recording"));
1675  $this->tpl->setVariable('STOP_RECORDING', $lng->txt("debugwindow_stop_recording"));
1676  $this->tpl->setVariable('DELETE_LOGFILE', $lng->txt("debugwindow_delete_logfile"));
1677  $this->tpl->setVariable('SUBMISSION_FAILED', $lng->txt("debugwindow_submission_failed"));
1678  $this->tpl->setVariable('SUBMIT', $lng->txt("debugwindow_submit"));
1679  $this->tpl->setVariable('CANCEL', $lng->txt("debugwindow_cancel"));
1680  $this->tpl->setVariable('FILENAME', $lng->txt("debugwindow_filename"));
1681  $this->tpl->setVariable('DATE', $lng->txt("debugwindow_date"));
1682  $this->tpl->setVariable('ACTION', $lng->txt("debugwindow_action"));
1683  $this->tpl->setVariable('RECORD_IMG', "components/ILIAS/Scorm2004/templates/default/images/record.png");
1684  $this->tpl->setVariable('STOP_IMG', "components/ILIAS/Scorm2004/templates/default/images/stop.png");
1685  $this->tpl->setVariable('COMMENT_IMG', "components/ILIAS/Scorm2004/templates/default/images/comment.png");
1686  $logfile = $this->logFileName() . ".html";
1687  $this->tpl->setVariable('LOGFILE', $this->logFileName() . ".html");
1688  $this->tpl->setVariable('FILES_DATA', json_encode($this->getLogFileList($lng->txt("debugwindow_delete"), $lng->txt("debugwindow_download"), $lng->txt("debugwindow_open"))));
1689  $this->tpl->setVariable('PATH_YUI', ilYuiUtil::getLocalPath());
1690  //}
1691  echo $this->tpl->get("DEFAULT", true);
1692  }
txt(string $a_topic, string $a_default_lang_fallback_mod="")
gets the text for a given topic if the topic is not in the list, the topic itself with "-" will be re...
special template class to simplify handling of ITX/PEAR
static getLocalPath(string $a_name="")
Get local path of a YUI js file.
loadLanguageModule(string $a_module)
Load language module.
getLogFileList(string $s_delete, string $s_download, string $s_open)
global $DIC
Definition: shib_login.php:25
+ Here is the call graph for this function:
+ Here is the caller graph for this function:

◆ downloadLog()

ilSCORM13PlayerGUI::downloadLog ( )

Definition at line 1595 of file class.ilSCORM13PlayerGUI.php.

References $DIC, $filename, exit, ILIAS\UI\examples\Symbol\Glyph\Header\header(), logDirectory(), and ilUtil\stripSlashes().

Referenced by executeCommand().

1595  : void
1596  {
1597  global $DIC;
1598  $filename = ilUtil::stripSlashes($DIC->http()->wrapper()->query()->retrieve('logFile', $DIC->refinery()->kindlyTo()->string()));
1599  $filename = str_replace('/', '', $filename);
1600  //Header
1601  header("Expires: 0");
1602  header("Cache-Control: private");
1603  header("Cache-Control: must-revalidate, post-check=0, pre-check=0");
1604  header("Pragma: cache");
1605  header("Content-Description: File Transfer");
1606  header("Content-Type: application/octet-stream");
1607  header("Content-disposition: attachment; filename=$filename");
1608  echo file_get_contents($this->logDirectory() . "/" . $filename);
1609  exit;
1610  }
static stripSlashes(string $a_str, bool $a_strip_html=true, string $a_allow="")
global $DIC
Definition: shib_login.php:25
$filename
Definition: buildRTE.php:78
header()
expected output: > ILIAS shows the rendered Component.
Definition: header.php:13
+ Here is the call graph for this function:
+ Here is the caller graph for this function:

◆ executeCommand()

ilSCORM13PlayerGUI::executeCommand ( )

execute command

Definition at line 172 of file class.ilSCORM13PlayerGUI.php.

References $_SERVER, $DIC, $ilErr, $userId, ILIAS\Repository\ctrl(), debugGUI(), downloadLog(), fetchCMIData(), getADLActData(), getCPData(), getPlayer(), getRTEjs(), getSuspendData(), liveLogContent(), openLog(), ilSCORM2004StoreData\persistCMIData(), pingSession(), postLogEntry(), readGObjective(), readSharedData(), ilSCORM2004StoreData\scormPlayerUnload(), specialPage(), suspendADLActData(), ilLanguage\txt(), and writeSharedData().

172  : void
173  {
174  global $DIC;
175  $ilAccess = $DIC->access();
176  $lng = $DIC->language();
177  $ilErr = $DIC['ilErr'];
178 
179  $next_class = $this->ctrl->getNextClass($this);
180  $cmd = $this->ctrl->getCmd();
181 
182  if (!$ilAccess->checkAccess("read", "", $this->ref_id)) {
183  $ilErr->raiseError($lng->txt("permission_denied"), $ilErr->WARNING);
184  }
185 
186  $nodeId = 0;
187  if ($DIC->http()->wrapper()->query()->has('node_id')) {
188  $nodeId = $DIC->http()->wrapper()->query()->retrieve('node_id', $DIC->refinery()->kindlyTo()->int());
189  }
190 
191 
192  //$ilLog->write("SCORM2004 Player cmd: ".$cmd);
193 
194  switch ($cmd) {
195  case 'getRTEjs':
196  $this->getRTEjs();
197  break;
198 
199  case 'cp':
200  $this->getCPData();
201  break;
202 
203  case 'adlact':
204  $this->getADLActData();
205  break;
206 
207  case 'suspend':
208  $this->suspendADLActData();
209  break;
210 
211  case 'getSuspend':
212  $this->getSuspendData();
213  break;
214 
215  case 'gobjective':
216  // $this->writeGObjective();
217  break;
218 
219  case 'getGobjective':
220  $this->readGObjective();
221  break;
222 
223  case 'getSharedData':
224  $this->readSharedData($nodeId);
225  break;
226 
227  case 'setSharedData':
228  $this->writeSharedData($nodeId);
229  break;
230 
231  case 'cmi':
232 
233  if ($_SERVER['REQUEST_METHOD'] === 'POST') {
235  $this->packageId,
236  $this->ref_id,
237  $this->slm->getDefaultLessonMode(),
238  $this->slm->getComments(),
239  $this->slm->getInteractions(),
240  $this->slm->getObjectives(),
241  $this->slm->getTime_from_lms(),
242  null,
244  );
245  //error_log("Saved CMI Data");
246  } else {
247  $this->fetchCMIData();
248  }
249  break;
250 
251  case 'specialPage':
252  $this->specialPage();
253  break;
254 
255  case 'debugGUI':
256  $this->debugGUI();
257  break;
258  case 'postLogEntry':
259  $this->postLogEntry();
260  break;
261  case 'liveLogContent':
262  $this->liveLogContent();
263  break;
264  case 'downloadLog':
265  $this->downloadLog();
266  break;
267  case 'openLog':
268  $this->openLog();
269  break;
270 
271  case 'pingSession':
272  $this->pingSession();
273  break;
274  case 'scormPlayerUnload':
275  ilSCORM2004StoreData::scormPlayerUnload($this->packageId, $this->ref_id, $this->slm->getTime_from_lms(), $this->userId);
276  break;
277 
278  // case 'getConfigForPlayer':
279  // $this->getConfigForPlayer();
280  // break;
281  default:
282  $this->getPlayer();
283  break;
284  }
285  }
static persistCMIData(int $packageId, int $refId, string $defaultLessonMode, bool $comments, bool $interactions, bool $objectives, bool $time_from_lms, ?string $data=null, ?int $userId=null)
txt(string $a_topic, string $a_default_lang_fallback_mod="")
gets the text for a given topic if the topic is not in the list, the topic itself with "-" will be re...
readSharedData(int $sco_node_id)
writeSharedData(int $sco_node_id)
$ilErr
Definition: raiseError.php:17
static scormPlayerUnload(int $packageId, int $refId, bool $time_from_lms, ?int $userId=null)
$_SERVER['HTTP_HOST']
Definition: raiseError.php:10
global $DIC
Definition: shib_login.php:25
+ Here is the call graph for this function:

◆ fetchCMIData()

ilSCORM13PlayerGUI::fetchCMIData ( )

Definition at line 1005 of file class.ilSCORM13PlayerGUI.php.

References $data, getCMIData(), and ILIAS\UI\examples\Symbol\Glyph\Header\header().

Referenced by executeCommand().

1005  : void
1006  {
1007  $data = $this->getCMIData($this->userId, $this->packageId);
1008  if ($this->jsMode) {
1009  header('Content-Type: text/javascript; charset=UTF-8');
1010  print(json_encode($data));
1011  } else {
1012  header('Content-Type: text/plain; charset=UTF-8');
1013  print(var_export($data, true));
1014  }
1015  }
getCMIData(int $userId, int $packageId)
maps API data structure type to internal datatype on a node and accepts only valid values...
header()
expected output: > ILIAS shows the rendered Component.
Definition: header.php:13
+ Here is the call graph for this function:
+ Here is the caller graph for this function:

◆ get_actual_attempts()

ilSCORM13PlayerGUI::get_actual_attempts ( )

Get number of actual attempts for the user.

Definition at line 1252 of file class.ilSCORM13PlayerGUI.php.

References $DIC, and $ilDB.

Referenced by getLogFileList(), logFileName(), and summaryFileName().

1252  : int
1253  {
1254  global $DIC;
1255  $ilDB = $DIC->database();
1256  $ilUser = $DIC->user();
1257  $val_set = $ilDB->queryF(
1258  'SELECT package_attempts FROM sahs_user WHERE obj_id = %s AND user_id = %s',
1259  array('integer','integer'),
1260  array($this->packageId,$this->userId)
1261  );
1262  $val_rec = $ilDB->fetchAssoc($val_set);
1263  $attempts = $val_rec["package_attempts"];
1264  if ($attempts == null) {
1265  $attempts = 0;
1266  }
1267  return (int) $attempts;
1268  }
global $DIC
Definition: shib_login.php:25
+ Here is the caller graph for this function:

◆ get_Module_Version()

ilSCORM13PlayerGUI::get_Module_Version ( )

estimate content type for a filename by extension first do it for common static web files from external list if not found peek into file by slow php function mime_content_type()

Parameters
$filenamerequired
Returns
string mimetype name e.g. image/jpeg Get max. number of attempts allowed for this package

Definition at line 1234 of file class.ilSCORM13PlayerGUI.php.

References $DIC, $ilDB, and $res.

1234  : int
1235  {
1236  global $DIC;
1237  $ilDB = $DIC->database();
1238 
1239  $res = $ilDB->queryF(
1240  'SELECT module_version FROM sahs_lm WHERE id = %s',
1241  array('integer'),
1242  array($this->packageId)
1243  );
1244  $row = $ilDB->fetchAssoc($res);
1245 
1246  return (int) $row['module_version'];
1247  }
$res
Definition: ltiservices.php:69
global $DIC
Definition: shib_login.php:25

◆ getADLActData()

ilSCORM13PlayerGUI::getADLActData ( )

Definition at line 588 of file class.ilSCORM13PlayerGUI.php.

References getADLActDataInit(), and ILIAS\UI\examples\Symbol\Glyph\Header\header().

Referenced by executeCommand().

588  : void
589  {
590  $activitytree = $this->getADLActDataInit();
591  if ($this->jsMode) {
592  header('Content-Type: text/javascript; charset=UTF-8');
593  print($activitytree);
594  } else {
595  header('Content-Type: text/plain; charset=UTF-8');
596  $activitytree = json_decode($activitytree);
597  print_r($activitytree);
598  }
599  }
header()
expected output: > ILIAS shows the rendered Component.
Definition: header.php:13
+ Here is the call graph for this function:
+ Here is the caller graph for this function:

◆ getADLActDataInit()

ilSCORM13PlayerGUI::getADLActDataInit ( )

Definition at line 568 of file class.ilSCORM13PlayerGUI.php.

References $data, $DIC, $ilDB, and $res.

Referenced by getADLActData(), and getPlayer().

568  : string
569  {
570  global $DIC;
571  $ilDB = $DIC->database();
572 
573  $res = $ilDB->queryF(
574  'SELECT activitytree FROM cp_package WHERE obj_id = %s',
575  array('integer'),
576  array($this->packageId)
577  );
578  $data = $ilDB->fetchAssoc($res);
579 
580  $activitytree = $data['activitytree'] ?? false;
581 
582  if (!$activitytree) {
583  $activitytree = 'null';
584  }
585  return $activitytree;
586  }
$res
Definition: ltiservices.php:69
global $DIC
Definition: shib_login.php:25
+ Here is the caller graph for this function:

◆ getCMIData()

ilSCORM13PlayerGUI::getCMIData ( int  $userId,
int  $packageId 
)

maps API data structure type to internal datatype on a node and accepts only valid values, dropping invalid ones from input

Returns
array<string, array<int|string, array<array|int|string>>>

Definition at line 1036 of file class.ilSCORM13PlayerGUI.php.

References $DIC, $ilDB, $q, and $res.

Referenced by fetchCMIData(), and getPlayer().

1036  : array
1037  {
1038  global $DIC;
1039  $ilDB = $DIC->database();
1040 
1041  $i_check = 0;
1042  $result = array(
1043  'schema' => array(),
1044  'data' => array()
1045  );
1046 
1047  foreach (self::$schema as $k => &$v) {
1048  $result['schema'][$k] = array_keys($v);
1049  $q = '';
1050  switch ($k) {
1051  case "node":
1052  $q = 'SELECT cmi_node.*
1053  FROM cmi_node
1054  INNER JOIN cp_node ON cmi_node.cp_node_id = cp_node.cp_node_id
1055  WHERE cmi_node.user_id = %s
1056  AND cp_node.slm_id = %s';
1057 
1058  break;
1059 
1060  case "comment":
1061  if ($i_check > 7) {
1062  $i_check -= 8;
1063  if ($this->slm->getComments()) {
1064  $q = 'SELECT
1065  cmi_comment.cmi_comment_id,
1066  cmi_comment.cmi_node_id,
1067  cmi_comment.c_comment,
1068  cmi_comment.c_timestamp,
1069  cmi_comment.location,
1070  cmi_comment.sourceislms
1071  FROM cmi_comment
1072  INNER JOIN cmi_node ON cmi_node.cmi_node_id = cmi_comment.cmi_node_id
1073  INNER JOIN cp_node ON cp_node.cp_node_id = cmi_node.cp_node_id
1074  WHERE cmi_node.user_id = %s
1075  AND cp_node.slm_id = %s
1076  ORDER BY cmi_comment.cmi_comment_id';
1077  }
1078  }
1079 
1080  break;
1081 
1082  case "correct_response":
1083  if ($i_check > 3) {
1084  $i_check -= 4;
1085  if ($this->slm->getInteractions()) {
1086  $q = 'SELECT cmi_correct_response.*
1087  FROM cmi_correct_response
1088  INNER JOIN cmi_interaction
1089  ON cmi_interaction.cmi_interaction_id = cmi_correct_response.cmi_interaction_id
1090  INNER JOIN cmi_node ON cmi_node.cmi_node_id = cmi_interaction.cmi_node_id
1091  INNER JOIN cp_node ON cp_node.cp_node_id = cmi_node.cp_node_id
1092  WHERE cmi_node.user_id = %s
1093  AND cp_node.slm_id = %s
1094  ORDER BY cmi_correct_response.cmi_correct_resp_id';
1095  }
1096  }
1097  break;
1098 
1099  case "interaction":
1100  if ($i_check > 1) {
1101  $i_check -= 2;
1102  if ($this->slm->getInteractions()) {
1103  $q = 'SELECT
1104  cmi_interaction.cmi_interaction_id,
1105  cmi_interaction.cmi_node_id,
1106  cmi_interaction.description,
1107  cmi_interaction.id,
1108  cmi_interaction.latency,
1109  cmi_interaction.learner_response,
1110  cmi_interaction.result,
1111  cmi_interaction.c_timestamp,
1112  cmi_interaction.c_type,
1113  cmi_interaction.weighting
1114  FROM cmi_interaction
1115  INNER JOIN cmi_node ON cmi_node.cmi_node_id = cmi_interaction.cmi_node_id
1116  INNER JOIN cp_node ON cp_node.cp_node_id = cmi_node.cp_node_id
1117  WHERE cmi_node.user_id = %s
1118  AND cp_node.slm_id = %s
1119  ORDER BY cmi_interaction.cmi_interaction_id';
1120  }
1121  }
1122  break;
1123 
1124  case "objective":
1125  if ($i_check > 0) {
1126  if ($this->slm->getObjectives()) {
1127  $q = 'SELECT
1128  cmi_objective.cmi_interaction_id,
1129  cmi_objective.cmi_node_id,
1130  cmi_objective.cmi_objective_id,
1131  cmi_objective.completion_status,
1132  cmi_objective.description,
1133  cmi_objective.id,
1134  cmi_objective.c_max,
1135  cmi_objective.c_min,
1136  cmi_objective.c_raw,
1137  cmi_objective.scaled,
1138  cmi_objective.progress_measure,
1139  cmi_objective.success_status,
1140  cmi_objective.scope
1141  FROM cmi_objective
1142  INNER JOIN cmi_node ON cmi_node.cmi_node_id = cmi_objective.cmi_node_id
1143  INNER JOIN cp_node ON cp_node.cp_node_id = cmi_node.cp_node_id
1144  WHERE cmi_node.user_id = %s
1145  AND cp_node.slm_id = %s
1146  ORDER BY cmi_objective.cmi_objective_id';
1147  }
1148  }
1149  break;
1150 
1151  case "package"://delete because data exist except of learner_name
1152  $q = 'SELECT usr_data.usr_id user_id,
1153  CONCAT(CONCAT(COALESCE(usr_data.firstname, \'\'), \' \'), COALESCE(usr_data.lastname, \'\')) learner_name,
1154  sahs_lm.id slm_id , sahs_lm.default_lesson_mode "mode", sahs_lm.credit
1155  FROM usr_data, cp_package
1156  INNER JOIN sahs_lm ON cp_package.obj_id = sahs_lm.id
1157  WHERE usr_data.usr_id = %s
1158  AND sahs_lm.id = %s';
1159 
1160  break;
1161  }
1162 
1163  $result['data'][$k] = array();
1164  if ($q != '') {
1165  $types = array('integer', 'integer');
1166  $values = array($userId, $packageId);
1167  $res = $ilDB->queryF($q, $types, $values);
1168 
1169  while ($row = $ilDB->fetchAssoc($res)) {
1170  $tmp_result = array();
1171  foreach ($row as $key => $value) {
1172  if ($k === "comment" && $key === "c_timestamp" && strpos($value, ' ') == 10) {
1173  $value = str_replace(' ', 'T', $value);
1174  }
1175  $tmp_result[] = $value;
1176  if ($k === "node" && $key === "additional_tables" && $i_check < $value) {
1177  $i_check = $value;
1178  // $GLOBALS['DIC']['ilLog']->write($i_check);
1179  }
1180  }
1181  $result['data'][$k][] = $tmp_result;
1182  }
1183  }
1184  }
1185  return $result;
1186  }
$res
Definition: ltiservices.php:69
global $DIC
Definition: shib_login.php:25
$q
Definition: shib_logout.php:18
+ Here is the caller graph for this function:

◆ getConfigForPlayer()

ilSCORM13PlayerGUI::getConfigForPlayer ( )
Returns
array<string, mixed>

Definition at line 310 of file class.ilSCORM13PlayerGUI.php.

References $DIC, getScope(), and ilObjSCORMInitData\getStatus().

Referenced by getPlayer().

310  : array
311  {
312  global $DIC;
313  $ilUser = $DIC->user();
314 
315  $initSuspendData = null;
316  $config = array(
317  'scope' => $this->getScope(),
318  'learner_id' => (string) $ilUser->getID(),
319  'cmi_learner_id' => (string) $this->slm->getApiStudentId(),
320  'course_id' => (string) $this->packageId,
321  'learner_name' => (string) $this->slm->getApiStudentName(),
322  'mode' => $this->slm->getDefaultLessonMode(),
323  'credit' => $this->slm->getCreditMode(),
324  'auto_review' => $this->slm->getAutoReviewChar(),
325  'hide_navig' => $this->slm->getHideNavig(),
326  'hide_menu' => $this->slm->getNoMenu(),
327  'ie_force_render' => $this->slm->getIe_force_render(),
328  'fourth_edition' => $this->slm->getFourth_edition(),
329  'sequencing_enabled' => $this->slm->getSequencing(),
330  'interactions_storable' => $this->slm->getInteractions(),
331  'objectives_storable' => $this->slm->getObjectives(),
332  'comments_storable' => $this->slm->getComments(),
333  'time_from_lms' => $this->slm->getTime_from_lms(),
334  'auto_last_visited' => $this->slm->getAuto_last_visited(),
335  'lesson_mastery_score' => $this->slm->getMasteryScore(),
336  'checkSetValues' => $this->slm->getCheck_values(),
337  'auto_suspend' => $this->slm->getAutoSuspend(),
338  'suspend_data' => $initSuspendData,
339  'cp_data' => null,
340  'cmi_data' => null,
341  'adlact_data' => null,
342  'globalobj_data' => null
343  );
344  $config['status'] = ilObjSCORMInitData::getStatus($this->packageId, $ilUser->getID(), $this->slm->getAuto_last_visited(), "2004");
345  // $status['last_visited']=null;
346  // if($this->slm->getAuto_last_visited())
347  // {
348  // $status['last_visited']=$this->get_last_visited($this->packageId, $ilUser->getID());
349  // }
350  // $config['status'] = $status;
351 
352  return $config;
353  }
global $DIC
Definition: shib_login.php:25
static getStatus(int $a_packageId, int $a_user_id, bool $auto_last_visited, string $scormType="1.2")
+ Here is the call graph for this function:
+ Here is the caller graph for this function:

◆ getCPData()

ilSCORM13PlayerGUI::getCPData ( )

Definition at line 534 of file class.ilSCORM13PlayerGUI.php.

References getCPDataInit(), and ILIAS\UI\examples\Symbol\Glyph\Header\header().

Referenced by executeCommand().

534  : void
535  {
536  $jsdata = $this->getCPDataInit();
537  if ($this->jsMode) {
538  header('Content-Type: text/javascript; charset=UTF-8');
539  print($jsdata);
540  } else {
541  header('Content-Type: text/plain; charset=UTF-8');
542  $jsdata = json_decode($jsdata);
543  print_r($jsdata);
544  }
545  }
header()
expected output: > ILIAS shows the rendered Component.
Definition: header.php:13
+ Here is the call graph for this function:
+ Here is the caller graph for this function:

◆ getCPDataInit()

ilSCORM13PlayerGUI::getCPDataInit ( )

Definition at line 547 of file class.ilSCORM13PlayerGUI.php.

References $DIC, $ilDB, and $res.

Referenced by getCPData(), and getPlayer().

547  : string
548  {
549  global $DIC;
550  $ilDB = $DIC->database();
551 
552  $res = $ilDB->queryF(
553  'SELECT jsdata FROM cp_package WHERE obj_id = %s',
554  array('integer'),
555  array($this->packageId)
556  );
557  $packageData = $ilDB->fetchAssoc($res);
558 
559  $jsdata = $packageData['jsdata'] ?? false;
560  if (!$jsdata) {
561  $jsdata = 'null';
562  }
563 
564  return $jsdata;
565  }
$res
Definition: ltiservices.php:69
global $DIC
Definition: shib_login.php:25
+ Here is the caller graph for this function:

◆ getDataDirectory()

ilSCORM13PlayerGUI::getDataDirectory ( )

Definition at line 298 of file class.ilSCORM13PlayerGUI.php.

References $_SERVER, CLIENT_ID, and ILIAS_WEB_DIR.

Referenced by getPlayer(), and pingSession().

298  : string
299  {
300  $webdir = str_replace("/ilias.php", "", $_SERVER["SCRIPT_NAME"]);
301  //load ressources always with absolute URL..relative URLS fail on innersco navigation on certain browsers
302  $lm_dir = $webdir . "/" . ILIAS_WEB_DIR . "/" . CLIENT_ID . "/lm_data" . "/lm_" . (string) $this->packageId;
303  return $lm_dir;
304  }
$_SERVER['HTTP_HOST']
Definition: raiseError.php:10
const CLIENT_ID
Definition: constants.php:41
const ILIAS_WEB_DIR
Definition: constants.php:45
+ Here is the caller graph for this function:

◆ getDataDirectory2()

ilSCORM13PlayerGUI::getDataDirectory2 ( )

Definition at line 1565 of file class.ilSCORM13PlayerGUI.php.

References $_SERVER, $packageId, CLIENT_ID, and ILIAS_WEB_DIR.

1565  : string
1566  {
1567  $webdir = str_replace("/ilias.php", "", $_SERVER["SCRIPT_NAME"]);
1568  //load ressources always with absolute URL..relative URLS fail on innersco navigation on certain browsers
1569  $lm_dir = $webdir . "/" . ILIAS_WEB_DIR . "/" . CLIENT_ID . "/lm_data" . "/lm_" . $this->packageId;
1570  return $lm_dir;
1571  }
$_SERVER['HTTP_HOST']
Definition: raiseError.php:10
const CLIENT_ID
Definition: constants.php:41
const ILIAS_WEB_DIR
Definition: constants.php:45

◆ getDebugValues()

ilSCORM13PlayerGUI::getDebugValues ( ?bool  $test_sco = false)
private
Returns
mixed[]

Definition at line 1702 of file class.ilSCORM13PlayerGUI.php.

References $DIC, $ilDB, and ilLoggerFactory\getLogger().

Referenced by getPlayer(), and postLogEntry().

1702  : array
1703  {
1704  global $DIC;
1705  $ilDB = $DIC->database();
1706  $ilLog = ilLoggerFactory::getLogger('sc13');
1707  $ini_array = null;
1708  $dvalues = array();
1709  /*
1710  $res = $ilDB->queryF('
1711  SELECT debug_fields
1712  FROM sahs_lm
1713  WHERE id = %s',
1714  array('integer'),
1715  array($this->packageId)
1716  );
1717  $row = $ilDB->fetchAssoc($res);
1718  $debug_fields = $row['debug_fields'];
1719  if ($debug_fields == null) {*/
1720  $debug_fields = parse_ini_file("../components/ILIAS/Scorm2004/scripts/rtemain/debug_default.ini", true);
1721  // }
1722  if ($test_sco) {
1723  $ini_array = $debug_fields['test_sco'];
1724  } else {
1725  $ini_array = $debug_fields['normal_sco'];
1726  }
1727  foreach ($ini_array as $key => $value) {
1728  if ($value == 1) {
1729  $dvalues[] = $key;
1730  }
1731  }
1732  return $dvalues;
1733  }
static getLogger(string $a_component_id)
Get component logger.
global $DIC
Definition: shib_login.php:25
+ Here is the call graph for this function:
+ Here is the caller graph for this function:

◆ getInlineCSS()

static ilSCORM13PlayerGUI::getInlineCSS ( )
static

Definition at line 520 of file class.ilSCORM13PlayerGUI.php.

References ilUtil\getImagePath().

520  : string
521  {
522  $is_tpl = new ilTemplate("tpl.scorm2004.inlinecss.html", true, true, "components/ILIAS/Scorm2004");
523  $is_tpl->setVariable('IC_ASSET', ilUtil::getImagePath("scorm/asset.svg", ""));
524  $is_tpl->setVariable('IC_COMPLETED', ilUtil::getImagePath("scorm/completed.svg", ""));
525  $is_tpl->setVariable('IC_NOTATTEMPTED', ilUtil::getImagePath("scorm/not_attempted.svg", ""));
526  $is_tpl->setVariable('IC_RUNNING', ilUtil::getImagePath("scorm/running.svg", ""));
527  $is_tpl->setVariable('IC_INCOMPLETE', ilUtil::getImagePath("scorm/incomplete.svg", ""));
528  $is_tpl->setVariable('IC_PASSED', ilUtil::getImagePath("scorm/passed.svg", ""));
529  $is_tpl->setVariable('IC_FAILED', ilUtil::getImagePath("scorm/failed.svg", ""));
530  $is_tpl->setVariable('IC_BROWSED', ilUtil::getImagePath("scorm/browsed.svg", ""));
531  return $is_tpl->get();
532  }
static getImagePath(string $image_name, string $module_path="", string $mode="output", bool $offline=false)
get image path (for images located in a template directory)
+ Here is the call graph for this function:

◆ getLogFileList()

ilSCORM13PlayerGUI::getLogFileList ( string  $s_delete,
string  $s_download,
string  $s_open 
)
private
Returns
array<int, array<string, string>>

Definition at line 1615 of file class.ilSCORM13PlayerGUI.php.

References $data, $parts, get_actual_attempts(), and logDirectory().

Referenced by debugGUI().

1615  : array
1616  {
1617  $data = array();
1618  foreach (new DirectoryIterator($this->logDirectory()) as $fileInfo) {
1619  if ($fileInfo->isDot()) {
1620  continue;
1621  }
1622  $item['filename'] = $fileInfo->getFilename();
1623  $parts = pathinfo($item['filename']);
1624  $fnameparts = preg_split('/_/', $parts['filename'], -1, PREG_SPLIT_NO_EMPTY);
1625  $deleteUrl = '&nbsp;<a href=#' . " onclick=\"javascript:deleteFile('" . $item['filename'] . "');\">" . $s_delete . "</a>";
1626  //no delete for most recent file
1627  if (isset($fnameparts[1]) && (string) $this->get_actual_attempts() == $fnameparts[1]) {
1628  $deleteUrl = "";
1629  }
1630 
1631  $urlDownload = 'ilias.php?baseClass=ilSAHSPresentationGUI' . '&cmd=downloadLog&ref_id=' . $this->ref_id . '&logFile=' . $fileInfo->getFilename();
1632  $urlOpen = 'ilias.php?baseClass=ilSAHSPresentationGUI' . '&cmd=openLog&ref_id=' . $this->ref_id . '&logFile=' . $fileInfo->getFilename();
1633  $item['date'] = date('Y/m/d H:i:s', $fileInfo->getCTime());
1634  if ($parts['extension'] === "html") {
1635  $item['action'] = $deleteUrl . "&nbsp;<a href=" . $urlDownload . ">" . $s_download . "</a>&nbsp;<a target=_new href=" . $urlOpen . ">" . $s_open . "</a>";
1636  } else {
1637  $item['action'] = $deleteUrl . "&nbsp;<a href=" . $urlDownload . ">" . $s_download . "</a>";
1638  }
1639  if ($parts['extension'] === "html" || $parts['extension'] === "csv") {
1640  $data[] = $item;
1641  }
1642  }
1643  usort($data, "datecmp");
1644  return $data;
1645  }
get_actual_attempts()
Get number of actual attempts for the user.
if($clientAssertionType !='urn:ietf:params:oauth:client-assertion-type:jwt-bearer'|| $grantType !='client_credentials') $parts
Definition: ltitoken.php:61
+ Here is the call graph for this function:
+ Here is the caller graph for this function:

◆ getLogTemplate()

ilSCORM13PlayerGUI::getLogTemplate ( )
private

Definition at line 1694 of file class.ilSCORM13PlayerGUI.php.

Referenced by logFileName(), and postLogEntry().

1694  : \ilTemplate
1695  {
1696  return new ilTemplate("tpl.scorm2004.debugtxt.txt", true, true, "components/ILIAS/Scorm2004");
1697  }
special template class to simplify handling of ITX/PEAR
+ Here is the caller graph for this function:

◆ getNodeData()

ilSCORM13PlayerGUI::getNodeData ( string  $sco_id)
private
Returns
mixed[]

Definition at line 1345 of file class.ilSCORM13PlayerGUI.php.

References $DIC, $ilDB, $res, and ilLoggerFactory\getLogger().

Referenced by postLogEntry().

1345  : array
1346  {
1347  global $DIC;
1348  $ilDB = $DIC->database();
1349  $ilLog = ilLoggerFactory::getLogger('sc13');
1350 
1351  $fieldList = "cmi_node.cp_node_id, cmi_node.completion_threshold, cmi_node.c_exit, cmi_node.completion_status, cmi_node.progress_measure, cmi_node.success_status, cmi_node.scaled, cmi_node.session_time," .
1352  "cmi_node.c_min, cmi_node.c_max, cmi_node.c_raw, cmi_node.location, cmi_node.suspend_data, cmi_node.scaled_passing_score, cmi_node.total_time";
1353 
1354 
1355  $res = $ilDB->queryF(
1356  '
1357  SELECT ' . $fieldList . '
1358  FROM cmi_node,cp_node,cp_item
1359  WHERE cp_node.slm_id = %s
1360  AND cp_node.cp_node_id = cp_item.cp_node_id
1361  AND cp_item.id = %s
1362  AND cmi_node.cp_node_id = cp_item.cp_node_id
1363  AND cmi_node.user_id = %s',
1364  array('integer','text','integer'),
1365  array($this->packageId, $sco_id, $this->userId)
1366  );
1367  // $ilLog->write("DEBUG SQL" . $row);
1368  return $ilDB->fetchAssoc($res);
1369  }
$res
Definition: ltiservices.php:69
static getLogger(string $a_component_id)
Get component logger.
global $DIC
Definition: shib_login.php:25
+ Here is the call graph for this function:
+ Here is the caller graph for this function:

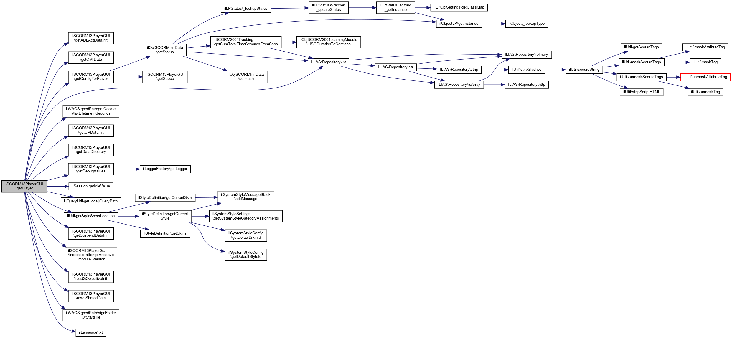
◆ getPlayer()

ilSCORM13PlayerGUI::getPlayer ( )

Definition at line 355 of file class.ilSCORM13PlayerGUI.php.

References $DIC, $ilSetting, $ref_id, CLIENT_ID, ilSessionControl\DEFAULT_MIN_IDLE, getADLActDataInit(), getCMIData(), getConfigForPlayer(), ilWACSignedPath\getCookieMaxLifetimeInSeconds(), getCPDataInit(), getDataDirectory(), getDebugValues(), ilSession\getIdleValue(), iljQueryUtil\getLocaljQueryPath(), ilUtil\getStyleSheetLocation(), getSuspendDataInit(), increase_attemptAndsave_module_version(), ILIAS\Repository\int(), readGObjectiveInit(), resetSharedData(), ilWACSignedPath\signFolderOfStartFile(), and ilLanguage\txt().

Referenced by executeCommand().

355  : void
356  {
357  global $DIC;
358  $lng = $DIC->language();
359  $ilSetting = $DIC->settings();
360  ilWACSignedPath::signFolderOfStartFile($this->getDataDirectory() . '/imsmanifest.xml');
361 
362  // player basic config data
363 
364  $initSuspendData = null;
365  $initAdlactData = null;
366  $initGlobalobjData = null;
367  if ($this->slm->getSequencing() == true) {
368  $initSuspendData = json_decode($this->getSuspendDataInit());
369  $initAdlactData = json_decode($this->getADLActDataInit());
370  $initGlobalobjData = $this->readGObjectiveInit();
371  }
372 
373  $config = $this->getConfigForPlayer();
374 
375  //session
376  if ($this->slm->getSession()) {
378  $max_idle = (int) ilSession::getIdleValue();
379  if ($session_timeout > $max_idle) {
380  $session_timeout = $max_idle;
381  }
382  $min_idle = ilSessionControl::DEFAULT_MIN_IDLE * 60;
383  if ($session_timeout > $min_idle) {
384  $session_timeout = $min_idle;
385  }
386  $session_timeout -= 10; //buffer
387  } else {
388  $session_timeout = 0;
389  }
390  $config['session_ping'] = $session_timeout;
391 
392  //url strings
393  $store_url = 'ilias.php?baseClass=ilSAHSPresentationGUI' . '&cmd=cmi&ref_id=' . $this->ref_id;
394  $unload_url = 'ilias.php?baseClass=ilSAHSPresentationGUI' . '&cmd=scormPlayerUnload&ref_id=' . $this->ref_id;
395  if ($this->slm->getSessionDeactivated()) {
396  $store_url = 'storeScorm2004.php?package_id=' . $this->packageId . '&ref_id=' . $this->ref_id . '&client_id=' . CLIENT_ID . '&do=store';
397  $unload_url = 'storeScorm2004.php?package_id=' . $this->packageId . '&ref_id=' . $this->ref_id . '&client_id=' . CLIENT_ID . '&do=unload';
398  }
399  $config['cp_url'] = 'ilias.php?baseClass=ilSAHSPresentationGUI' . '&cmd=cp&ref_id=' . $this->ref_id;
400  $config['cmi_url'] = 'ilias.php?baseClass=ilSAHSPresentationGUI' . '&cmd=cmi&ref_id=' . $this->ref_id;
401  $config['store_url'] = $store_url;
402  $config['get_adldata_url'] = 'ilias.php?baseClass=ilSAHSPresentationGUI' . '&cmd=getSharedData&ref_id=' . $this->ref_id;
403  $config['set_adldata_url'] = 'ilias.php?baseClass=ilSAHSPresentationGUI' . '&cmd=setSharedData&ref_id=' . $this->ref_id;
404  $config['adlact_url'] = 'ilias.php?baseClass=ilSAHSPresentationGUI' . '&cmd=adlact&ref_id=' . $this->ref_id;
405  $config['specialpage_url'] = 'ilias.php?baseClass=ilSAHSPresentationGUI' . '&cmd=specialPage&ref_id=' . $this->ref_id;
406  $config['suspend_url'] = 'ilias.php?baseClass=ilSAHSPresentationGUI' . '&cmd=suspend&ref_id=' . $this->ref_id;
407  $config['get_suspend_url'] = 'ilias.php?baseClass=ilSAHSPresentationGUI' . '&cmd=getSuspend&ref_id=' . $this->ref_id;
408  //next 2 lines could be deleted later
409  $config['gobjective_url'] = 'ilias.php?baseClass=ilSAHSPresentationGUI' . '&cmd=gobjective&ref_id=' . $this->ref_id;
410  $config['get_gobjective_url'] = 'ilias.php?baseClass=ilSAHSPresentationGUI' . '&cmd=getGobjective&ref_id=' . $this->ref_id;
411  $config['ping_url'] = 'ilias.php?baseClass=ilSAHSPresentationGUI' . '&cmd=pingSession&ref_id=' . $this->ref_id;
412  $config['scorm_player_unload_url'] = $unload_url;
413  $config['post_log_url'] = $DIC->ctrl()->getLinkTarget($this, 'postLogEntry');
414  $config['livelog_url'] = $DIC->ctrl()->getLinkTarget($this, 'liveLogContent');
415  $config['package_url'] = $this->getDataDirectory() . "/";
416 
417  //editor
418  $config['envEditor'] = 0;
419 
420  //debug
421  $config['debug'] = $this->slm->getDebug();
422  $config['debug_fields'] = $this->getDebugValues();
423  $config['debug_fields_test'] = $this->getDebugValues(true);
424 
425  //language strings
426  $langstrings['btnStart'] = $lng->txt('scplayer_start');
427  $langstrings['btnExit'] = $lng->txt('scplayer_exit');
428  $langstrings['btnExitAll'] = $lng->txt('scplayer_exitall');
429  $langstrings['btnSuspendAll'] = $lng->txt('scplayer_suspendall');
430  $langstrings['btnPrevious'] = $lng->txt('scplayer_previous');
431  $langstrings['btnContinue'] = $lng->txt('scplayer_continue');
432  $langstrings['btnhidetree'] = $lng->txt('scplayer_hidetree');
433  $langstrings['btnshowtree'] = $lng->txt('scplayer_showtree');
434  $langstrings['linkexpandTree'] = $lng->txt('scplayer_expandtree');
435  $langstrings['linkcollapseTree'] = $lng->txt('scplayer_collapsetree');
436  $langstrings['contCreditOff'] = $lng->txt('cont_credit_off');
437  if ($this->slm->getAutoReviewChar() === "s") {
438  $langstrings['contCreditOff'] = $lng->txt('cont_sc_score_was_higher_message');
439  }
440  $config['langstrings'] = $langstrings;
441 
442  //template variables
443  //$this->tpl = new ilTemplate("tpl.scorm2004.player.html", false, false, "components/ILIAS/Scorm2004");
444  $this->tpl = new ilGlobalTemplate("tpl.scorm2004.player.html", true, true, "components/ILIAS/Scorm2004");
445 
446  // TODO should work with jquery.min.js
447  $jQueryPath = str_replace('.min', '', iljQueryUtil::getLocaljQueryPath());
448  $this->tpl->setVariable("JS_FILE", $jQueryPath);
449 
450  // include ilias rte css, if given
451  $rte_css = $this->slm->getDataDirectory() . "/ilias_css_4_2/css/style.css";
452  if (is_file($rte_css)) {
453  $this->tpl->setCurrentBlock("rte_css");
454  $this->tpl->setVariable("RTE_CSS", $rte_css);
455  $this->tpl->parseCurrentBlock();
456  }
457 
458 
459  $this->tpl->setVariable('JSON_LANGSTRINGS', json_encode($langstrings));
460  // include_once("../components/ILIAS/YUI/classes/class.ilYuiUtil.php");
461  // $this->tpl->setVariable('YUI_PATH', ilYuiUtil::getLocalPath());
462  // $this->tpl->setVariable('TREE_JS', "../components/ILIAS/UIComponent/NestedList/js/ilNestedList.js");
463  $this->tpl->setVariable('TREE_JS', "components/ILIAS/Scorm2004/scripts/ilNestedList.js");
464  foreach ($langstrings as $key => $value) {
465  $this->tpl->setVariable($key, $value);
466  }
467  $this->tpl->setVariable('DOC_TITLE', 'ILIAS: ' . $this->slm->getTitle());
468  $this->tpl->setVariable("LOCATION_STYLESHEET", ilUtil::getStyleSheetLocation());
469  $this->tpl->setVariable('INIT_CP_DATA', json_encode(json_decode($this->getCPDataInit())));
470  $this->tpl->setVariable('INIT_CMI_DATA', json_encode($this->getCMIData($this->userId, $this->packageId)));
471  $this->tpl->setVariable('INIT_ADLACT_DATA', json_encode($initAdlactData));
472  $this->tpl->setVariable('INIT_GLOBALOBJ_DATA', json_encode($initGlobalobjData));
473  $this->tpl->setVariable('JS_DATA', json_encode($config));
474  list($tsfrac, $tsint) = explode(' ', microtime());
475  $this->tpl->setVariable('TIMESTAMP', sprintf('%d%03d', $tsint, 1000 * (float) $tsfrac));
476  $this->tpl->setVariable('BASE_DIR', '../components/ILIAS/Scorm2004/');
477  $this->tpl->setVariable('TXT_COLLAPSE', $lng->txt('scplayer_collapsetree'));
478  if ($this->slm->getDebug()) {
479  $this->tpl->setVariable('TXT_DEBUGGER', $lng->txt('scplayer_debugger'));
480  $this->tpl->setVariable('DEBUG_URL', "PopupCenter('ilias.php?baseClass=ilSAHSPresentationGUI&cmd=debugGUI&ref_id=" . $this->ref_id . "','Debug',800,600);");
481  } else {
482  $this->tpl->setVariable('TXT_DEBUGGER', '');
483  $this->tpl->setVariable('DEBUG_URL', '');
484  }
485 
486  //set icons path
487  $this->tpl->setVariable('INLINE_CSS', ilSCORM13PlayerGUI::getInlineCss());
488 
489  //include scripts
490  if ($this->slm->getCacheDeactivated()) {
491  $this->tpl->setVariable('JS_SCRIPTS', 'ilias.php?baseClass=ilSAHSPresentationGUI' . '&cmd=getRTEjs&ref_id=' . $this->ref_id);
492  } else {
493  $this->tpl->setVariable('JS_SCRIPTS', 'components/ILIAS/Scorm2004/scripts/buildrte/rte-min.js');
494  }
495 
496  //disable top menu
497  if ($this->slm->getNoMenu() === true) {
498  $this->tpl->setVariable("VAL_DISPLAY", "style=\"display:none;\"");
499  } else {
500  $this->tpl->setVariable("VAL_DISPLAY", "");
501  }
502 
503 
504  //check for max_attempts and raise error if max_attempts is exceeded
505  // if ($this->get_max_attempts() != 0) {
506  // if ($this->get_actual_attempts() >= $this->get_max_attempts()) {
507  // header('Content-Type: text/html; charset=utf-8');
508  // echo($lng->txt("cont_sc_max_attempt_exceed"));
509  // exit;
510  // }
511  // }
512 
513  //count attempt
515  $this->resetSharedData();
516 
517  $this->tpl->printToStdout("DEFAULT", false);
518  }
static getStyleSheetLocation(string $mode="output", string $a_css_name="")
get full style sheet file name (path inclusive) of current user
static getCookieMaxLifetimeInSeconds()
txt(string $a_topic, string $a_default_lang_fallback_mod="")
gets the text for a given topic if the topic is not in the list, the topic itself with "-" will be re...
special template class to simplify handling of ITX/PEAR
static getIdleValue()
Returns the idle time in seconds.
const DEFAULT_MIN_IDLE
default value for settings that have not been defined in setup or administration yet ...
static signFolderOfStartFile(string $start_file_path)
increase_attemptAndsave_module_version()
Increases attempts by one and saves module_version for this package.
const CLIENT_ID
Definition: constants.php:41
global $DIC
Definition: shib_login.php:25
getCMIData(int $userId, int $packageId)
maps API data structure type to internal datatype on a node and accepts only valid values...
global $ilSetting
Definition: privfeed.php:32
getDebugValues(?bool $test_sco=false)
static getLocaljQueryPath()
+ Here is the call graph for this function:
+ Here is the caller graph for this function:

◆ getRTEjs()

ilSCORM13PlayerGUI::getRTEjs ( )

Definition at line 287 of file class.ilSCORM13PlayerGUI.php.

References ILIAS\UI\examples\Symbol\Glyph\Header\header().

Referenced by executeCommand().

287  : void
288  {
289  $js_data = file_get_contents("../components/ILIAS/Scorm2004/scripts/buildrte/rte.js");
290  if (self::ENABLE_GZIP == 1) {
291  ob_start("ob_gzhandler");
292  }
293  header('Content-Type: text/javascript; charset=UTF-8');
294  echo $js_data;
295  }
header()
expected output: > ILIAS shows the rendered Component.
Definition: header.php:13
+ Here is the call graph for this function:
+ Here is the caller graph for this function:

◆ getScope()

ilSCORM13PlayerGUI::getScope ( )

Definition at line 609 of file class.ilSCORM13PlayerGUI.php.

References $data, $DIC, $ilDB, and $res.

Referenced by getConfigForPlayer().

609  : string
610  {
611  global $DIC;
612  $ilDB = $DIC->database();
613  $ilUser = $DIC->user();
614 
615  $res = $ilDB->queryF(
616  'SELECT global_to_system FROM cp_package WHERE obj_id = %s',
617  array('integer'),
618  array($this->packageId)
619  );
620  $data = $ilDB->fetchAssoc($res);
621 
622  $gystem = $data['global_to_system'] ?? 1;
623  if ($gystem == 1) {
624  $gsystem = 'null';
625  } else {
626  $gsystem = (string) $this->packageId;
627  }
628 
629  return $gsystem;
630  }
$res
Definition: ltiservices.php:69
global $DIC
Definition: shib_login.php:25
+ Here is the caller graph for this function:

◆ getStructureFlat()

ilSCORM13PlayerGUI::getStructureFlat ( array  $data)
private

Definition at line 2051 of file class.ilSCORM13PlayerGUI.php.

Referenced by createSummary().

2051  : void
2052  {
2053  foreach ($data as $i => $value) {
2054  $element = array();
2055  $element['title'] = $value['title'];
2056  $element['id'] = $value['id'];
2057  if ($value['sco'] == 1) {
2058  $element['sco'] = "sco";
2059  } else {
2060  $element['sco'] = "asset";
2061  }
2062  if ($value['href'] != null) {
2063  $this->flat_structure[] = $element;
2064  }
2065  if (isset($value['item']) && $value['item'] != null) {
2066  $this->getStructureFlat($value['item']);
2067  }
2068  }
2069  }
+ Here is the caller graph for this function:

◆ getSuspendData()

ilSCORM13PlayerGUI::getSuspendData ( )

Definition at line 657 of file class.ilSCORM13PlayerGUI.php.

References getSuspendDataInit(), and ILIAS\UI\examples\Symbol\Glyph\Header\header().

Referenced by executeCommand().

657  : void
658  {
659  $suspend_data = $this->getSuspendDataInit();
660  if ($this->jsMode) {
661  header('Content-Type: text/javascript; charset=UTF-8');
662  print($suspend_data);
663  } else {
664  header('Content-Type: text/plain; charset=UTF-8');
665  $suspend_data = json_decode($suspend_data);
666  print_r($suspend_data);
667  }
668  }
header()
expected output: > ILIAS shows the rendered Component.
Definition: header.php:13
+ Here is the call graph for this function:
+ Here is the caller graph for this function:

◆ getSuspendDataInit()

ilSCORM13PlayerGUI::getSuspendDataInit ( )

Definition at line 632 of file class.ilSCORM13PlayerGUI.php.

References $data, $DIC, $ilDB, and $res.

Referenced by getPlayer(), and getSuspendData().

632  : string
633  {
634  global $DIC;
635  $ilDB = $DIC->database();
636  $ilUser = $DIC->user();
637 
638  $res = $ilDB->queryF(
639  'SELECT data FROM cp_suspend WHERE obj_id = %s AND user_id = %s',
640  array('integer', 'integer'),
641  array($this->packageId, $ilUser->getId())
642  );
643  $data = $ilDB->fetchAssoc($res);
644 
645  //delete delivered suspend data
646  $ilDB->manipulateF(
647  'DELETE FROM cp_suspend WHERE obj_id = %s AND user_id = %s',
648  array('integer', 'integer'),
649  array($this->packageId, $ilUser->getId())
650  );
651  if (is_array($data)) {
652  return $data['data'];
653  }
654  return "";
655  }
$res
Definition: ltiservices.php:69
global $DIC
Definition: shib_login.php:25
+ Here is the caller graph for this function:

◆ increase_attemptAndsave_module_version()

ilSCORM13PlayerGUI::increase_attemptAndsave_module_version ( )

Increases attempts by one and saves module_version for this package.

Definition at line 1273 of file class.ilSCORM13PlayerGUI.php.

References $DIC, $ilDB, and $res.

Referenced by getPlayer().

1273  : void
1274  {
1275  global $DIC;
1276  $ilDB = $DIC->database();
1277  $ilUser = $DIC->user();
1278  $res = $ilDB->queryF(
1279  'SELECT package_attempts,count(*) cnt FROM sahs_user WHERE obj_id = %s AND user_id = %s GROUP BY package_attempts',
1280  array('integer','integer'),
1281  array($this->slm->getId(),$ilUser->getId())
1282  );
1283  $val_rec = $ilDB->fetchAssoc($res);
1284  if ($val_rec["cnt"] == 0) { //offline_mode could be inserted
1285  $attempts = 1;
1286  $ilDB->manipulateF(
1287  'INSERT INTO sahs_user (obj_id,user_id,package_attempts,module_version,last_access) VALUES(%s,%s,%s,%s,%s)',
1288  array('integer', 'integer', 'integer', 'integer', 'timestamp'),
1289  array($this->slm->getId(), $ilUser->getId(), $attempts, $this->slm->getModuleVersion(), date('Y-m-d H:i:s'))
1290  );
1291  } else {
1292  $attempts = $val_rec["package_attempts"];
1293  if ($attempts == null) {
1294  $attempts = 0;
1295  }
1296  $attempts++;
1297  $ilDB->manipulateF(
1298  'UPDATE sahs_user SET package_attempts = %s, module_version = %s, last_access=%s WHERE obj_id = %s AND user_id = %s ',
1299  array('integer', 'integer', 'timestamp', 'integer', 'integer'),
1300  array($attempts, $this->slm->getModuleVersion(), date('Y-m-d H:i:s'), $this->slm->getId(), $ilUser->getId())
1301  );
1302  }
1303  }
$res
Definition: ltiservices.php:69
global $DIC
Definition: shib_login.php:25
+ Here is the caller graph for this function:

◆ liveLogContent()

ilSCORM13PlayerGUI::liveLogContent ( )

Definition at line 1647 of file class.ilSCORM13PlayerGUI.php.

References ILIAS\UI\examples\Symbol\Glyph\Header\header(), and logFileName().

Referenced by executeCommand().

1647  : void
1648  {
1649  header('Content-Type: text/html; charset=UTF-8');
1650  print file_get_contents($this->logFileName() . ".html");
1651  }
header()
expected output: > ILIAS shows the rendered Component.
Definition: header.php:13
+ Here is the call graph for this function:
+ Here is the caller graph for this function:

◆ logDirectory()

ilSCORM13PlayerGUI::logDirectory ( )
private

Definition at line 1573 of file class.ilSCORM13PlayerGUI.php.

References ilFileUtils\makeDir().

Referenced by downloadLog(), getLogFileList(), logFileName(), logTmpName(), openLog(), postLogEntry(), and summaryFileName().

1573  : string
1574  {
1575  // $logDir=ilUtil::getDataDir()."/SCORMlogs"."/lm_".$this->packageId;
1576  // if (!file_exists($logDir)) ilUtil::makeDirParents($logDir);
1577  $logDir = $this->slm->getDataDirectory() . "/logs";
1578  if (!file_exists($logDir)) {
1579  ilFileUtils::makeDir($logDir);
1580  }
1581  return $logDir;
1582  }
static makeDir(string $a_dir)
creates a new directory and inherits all filesystem permissions of the parent directory You may pass ...
+ Here is the call graph for this function:
+ Here is the caller graph for this function:

◆ logFileName()

ilSCORM13PlayerGUI::logFileName ( )
private

Definition at line 1404 of file class.ilSCORM13PlayerGUI.php.

References $DIC, $filename, $lng, get_actual_attempts(), getLogTemplate(), ilLanguage\loadLanguageModule(), logDirectory(), logTmpName(), and ilLanguage\txt().

Referenced by debugGUI(), liveLogContent(), and postLogEntry().

1404  : string
1405  {
1406  global $DIC;
1407  $lng = $DIC->language();
1408  $lng->loadLanguageModule("scormdebug");
1409 
1410  $filename = $this->logDirectory() . "/" . $this->packageId . "_" . $this->get_actual_attempts();
1411  $path_csv = $filename . ".csv";
1412  $path_txt = $filename . ".html";
1413  if (!file_exists($path_csv)) {
1414  umask(0000);
1415  $fHandle = fopen($path_csv, 'a') or die("can't open file");
1416  $string = '"CourseId";"ScoId";"ScoTitle";"Timestamp";"Action";"Key";"Value";"Return Value";"Errorcode";"Timespan";"ErrorDescription"' . "\n";
1417  fwrite($fHandle, $string);
1418  fclose($fHandle);
1419  }
1420  if (!file_exists($path_txt)) {
1421  if (file_exists($this->logTmpName())) {
1422  unlink($this->logTmpName());
1423  }
1424  umask(0000);
1425  $fHandle2 = fopen($path_txt, 'a') or die("can't open file");
1426  $logtpl = $this->getLogTemplate();
1427  $logtpl->setCurrentBlock('NewLog');
1428  $logtpl->setVariable("COURSETITLE", $this->slm->getTitle());
1429  $logtpl->setVariable("COURSEID", $this->packageId);
1430  $logtpl->setVariable("TIMESTAMP", date("d.m.Y H:i", time()));
1431  $logtpl->setVariable("SESSION", $this->get_actual_attempts());
1432  $logtpl->setVariable("error0", $lng->txt("error0"));
1433  $logtpl->setVariable("error101", $lng->txt("error101"));
1434  $logtpl->setVariable("error102", $lng->txt("error102"));
1435  $logtpl->setVariable("error103", $lng->txt("error103"));
1436  $logtpl->setVariable("error104", $lng->txt("error104"));
1437  $logtpl->setVariable("error111", $lng->txt("error111"));
1438  $logtpl->setVariable("error112", $lng->txt("error112"));
1439  $logtpl->setVariable("error113", $lng->txt("error113"));
1440  $logtpl->setVariable("error122", $lng->txt("error122"));
1441  $logtpl->setVariable("error123", $lng->txt("error123"));
1442  $logtpl->setVariable("error132", $lng->txt("error132"));
1443  $logtpl->setVariable("error133", $lng->txt("error133"));
1444  $logtpl->setVariable("error142", $lng->txt("error142"));
1445  $logtpl->setVariable("error143", $lng->txt("error143"));
1446  $logtpl->setVariable("error201", $lng->txt("error201"));
1447  $logtpl->setVariable("error301", $lng->txt("error301"));
1448  $logtpl->setVariable("error351", $lng->txt("error351"));
1449  $logtpl->setVariable("error391", $lng->txt("error391"));
1450  $logtpl->setVariable("error401", $lng->txt("error401"));
1451  $logtpl->setVariable("error402", $lng->txt("error402"));
1452  $logtpl->setVariable("error403", $lng->txt("error403"));
1453  $logtpl->setVariable("error404", $lng->txt("error404"));
1454  $logtpl->setVariable("error405", $lng->txt("error405"));
1455  $logtpl->setVariable("error406", $lng->txt("error406"));
1456  $logtpl->setVariable("error407", $lng->txt("error407"));
1457  $logtpl->setVariable("error408", $lng->txt("error408"));
1458  $logtpl->setVariable("SetValue", $lng->txt("SetValue"));
1459  $logtpl->setVariable("GetValue", $lng->txt("GetValue"));
1460  $logtpl->setVariable("Commit", $lng->txt("Commit"));
1461  $logtpl->setVariable("Initialize", $lng->txt("Initialize"));
1462  $logtpl->setVariable("Terminate", $lng->txt("Terminate"));
1463  $logtpl->setVariable("GetErrorString", $lng->txt("GetErrorString"));
1464  $logtpl->setVariable("GetLastError", $lng->txt("GetLastError"));
1465  $logtpl->setVariable("GetDiagnostic", $lng->txt("GetDiagnostic"));
1466  $logtpl->setVariable("cmi._version", $lng->txt("cmi._version"));
1467  $logtpl->setVariable("cmi.comments_from_learner._children", $lng->txt("cmi.comments_from_learner._children"));
1468  $logtpl->setVariable("cmi.comments_from_learner._count", $lng->txt("cmi.comments_from_learner._count"));
1469  $logtpl->setVariable("cmi.comments_from_learner.n.comment", $lng->txt("cmi.comments_from_learner.n.comment"));
1470  $logtpl->setVariable("cmi.comments_from_learner.n.location", $lng->txt("cmi.comments_from_learner.n.location"));
1471  $logtpl->setVariable("cmi.comments_from_learner.n.timestamp", $lng->txt("cmi.comments_from_learner.n.timestamp"));
1472  $logtpl->setVariable("cmi.comments_from_lms._children", $lng->txt("cmi.comments_from_lms._children"));
1473  $logtpl->setVariable("cmi.comments_from_lms._count", $lng->txt("cmi.comments_from_lms._count"));
1474  $logtpl->setVariable("cmi.comments_from_lms.n.comment", $lng->txt("cmi.comments_from_lms.n.comment"));
1475  $logtpl->setVariable("cmi.comments_from_lms.n.location", $lng->txt("cmi.comments_from_lms.n.location"));
1476  $logtpl->setVariable("cmi.comments_from_lms.n.timestamp", $lng->txt("cmi.comments_from_lms.n.timestamp"));
1477  $logtpl->setVariable("cmi.completion_status", $lng->txt("cmi.completion_status"));
1478  $logtpl->setVariable("cmi.completion_threshold", $lng->txt("cmi.completion_threshold"));
1479  $logtpl->setVariable("cmi.credit", $lng->txt("cmi.credit"));
1480  $logtpl->setVariable("cmi.entry", $lng->txt("cmi.entry"));
1481  $logtpl->setVariable("cmi.exit", $lng->txt("cmi.exit"));
1482  $logtpl->setVariable("cmi.interactions._children", $lng->txt("cmi.interactions._children"));
1483  $logtpl->setVariable("cmi.interactions._count", $lng->txt("cmi.interactions._count"));
1484  $logtpl->setVariable("cmi.interactions.n.id", $lng->txt("cmi.interactions.n.id"));
1485  $logtpl->setVariable("cmi.interactions.n.type", $lng->txt("cmi.interactions.n.type"));
1486  $logtpl->setVariable("cmi.interactions.n.objectives._count", $lng->txt("cmi.interactions.n.objectives._count"));
1487  $logtpl->setVariable("cmi.interactions.n.objectives.n.id", $lng->txt("cmi.interactions.n.objectives.n.id"));
1488  $logtpl->setVariable("cmi.interactions.n.timestamp", $lng->txt("cmi.interactions.n.timestamp"));
1489  $logtpl->setVariable("cmi.interactions.n.correct_responses._count", $lng->txt("cmi.interactions.n.correct_responses._count"));
1490  $logtpl->setVariable("cmi.interactions.n.correct_responses.n.pattern", $lng->txt("cmi.interactions.n.correct_responses.n.pattern"));
1491  $logtpl->setVariable("cmi.interactions.n.weighting", $lng->txt("cmi.interactions.n.weighting"));
1492  $logtpl->setVariable("cmi.interactions.n.learner_response", $lng->txt("cmi.interactions.n.learner_response"));
1493  $logtpl->setVariable("cmi.interactions.n.result", $lng->txt("cmi.interactions.n.result"));
1494  $logtpl->setVariable("cmi.interactions.n.latency", $lng->txt("cmi.interactions.n.latency"));
1495  $logtpl->setVariable("cmi.interactions.n.description", $lng->txt("cmi.interactions.n.description"));
1496  $logtpl->setVariable("cmi.launch_data", $lng->txt("cmi.launch_data"));
1497  $logtpl->setVariable("cmi.learner_id", $lng->txt("cmi.learner_id"));
1498  $logtpl->setVariable("cmi.learner_name", $lng->txt("cmi.learner_name"));
1499  $logtpl->setVariable("cmi.learner_preference._children", $lng->txt("cmi.learner_preference._children"));
1500  $logtpl->setVariable("cmi.learner_preference.audio_level", $lng->txt("cmi.learner_preference.audio_level"));
1501  $logtpl->setVariable("cmi.learner_preference.language", $lng->txt("cmi.learner_preference.language"));
1502  $logtpl->setVariable("cmi.learner_preference.delivery_speed", $lng->txt("cmi.learner_preference.delivery_speed"));
1503  $logtpl->setVariable("cmi.learner_preference.audio_captioning", $lng->txt("cmi.learner_preference.audio_captioning"));
1504  $logtpl->setVariable("cmi.location", $lng->txt("cmi.location"));
1505  $logtpl->setVariable("cmi.max_time_allowed", $lng->txt("cmi.max_time_allowed"));
1506  $logtpl->setVariable("cmi.mode", $lng->txt("cmi.mode"));
1507  $logtpl->setVariable("cmi.objectives._children", $lng->txt("cmi.objectives._children"));
1508  $logtpl->setVariable("cmi.objectives._count", $lng->txt("cmi.objectives._count"));
1509  $logtpl->setVariable("cmi.objectives.n.id", $lng->txt("cmi.objectives.n.id"));
1510  $logtpl->setVariable("cmi.objectives.n.score._children", $lng->txt("cmi.objectives.n.score._children"));
1511  $logtpl->setVariable("cmi.objectives.n.score.scaled", $lng->txt("cmi.objectives.n.score.scaled"));
1512  $logtpl->setVariable("cmi.objectives.n.score.raw", $lng->txt("cmi.objectives.n.score.raw"));
1513  $logtpl->setVariable("cmi.objectives.n.score.min", $lng->txt("cmi.objectives.n.score.min"));
1514  $logtpl->setVariable("cmi.objectives.n.score.max", $lng->txt("cmi.objectives.n.score.max"));
1515  $logtpl->setVariable("cmi.objectives.n.success_status", $lng->txt("cmi.objectives.n.success_status"));
1516  $logtpl->setVariable("cmi.objectives.n.completion_status", $lng->txt("cmi.objectives.n.completion_status"));
1517  $logtpl->setVariable("cmi.objectives.n.progress_measure", $lng->txt("cmi.objectives.n.progress_measure"));
1518  $logtpl->setVariable("cmi.objectives.n.description", $lng->txt("cmi.objectives.n.description"));
1519  $logtpl->setVariable("cmi.progress_measure", $lng->txt("cmi.progress_measure"));
1520  $logtpl->setVariable("cmi.scaled_passing_score", $lng->txt("cmi.scaled_passing_score"));
1521  $logtpl->setVariable("cmi.score._children", $lng->txt("cmi.score._children"));
1522  $logtpl->setVariable("cmi.score.scaled", $lng->txt("cmi.score.scaled"));
1523  $logtpl->setVariable("cmi.score.raw", $lng->txt("cmi.score.raw"));
1524  $logtpl->setVariable("cmi.score.min", $lng->txt("cmi.score.min"));
1525  $logtpl->setVariable("cmi.score.max", $lng->txt("cmi.score.max"));
1526  $logtpl->setVariable("cmi.session_time", $lng->txt("cmi.session_time"));
1527  $logtpl->setVariable("cmi.success_status", $lng->txt("cmi.success_status"));
1528  $logtpl->setVariable("cmi.suspend_data", $lng->txt("cmi.suspend_data"));
1529  $logtpl->setVariable("cmi.time_limit_action", $lng->txt("cmi.time_limit_action"));
1530  $logtpl->setVariable("cmi.total_time", $lng->txt("cmi.total_time"));
1531  $logtpl->setVariable("adl.nav.request", $lng->txt("adl.nav.request"));
1532  $logtpl->setVariable("adl.nav.request_valid.continue", $lng->txt("adl.nav.request_valid.continue"));
1533  $logtpl->setVariable("adl.nav.request_valid.previous", $lng->txt("adl.nav.request_valid.previous"));
1534  $logtpl->setVariable("adl.nav.request_valid.choice", $lng->txt("adl.nav.request_valid.choice"));
1535  $logtpl->setVariable("i_green", $lng->txt("i_green"));
1536  $logtpl->setVariable("i_red", $lng->txt("i_red"));
1537  $logtpl->setVariable("i_orange", $lng->txt("i_orange"));
1538  $logtpl->setVariable("i_fuchsia", $lng->txt("i_fuchsia"));
1539  $logtpl->setVariable("i_gray", $lng->txt("i_gray"));
1540  $logtpl->setVariable("error", $lng->txt("error"));
1541  $logtpl->setVariable("strange_error", $lng->txt("strange_error"));
1542  $logtpl->setVariable("strange_API-Call", $lng->txt("strange_API-Call"));
1543  $logtpl->setVariable("unknown", $lng->txt("unknown"));
1544  $logtpl->setVariable("undefined_color", $lng->txt("undefined_color"));
1545  $logtpl->setVariable("description_for", $lng->txt("description_for"));
1546  $logtpl->setVariable("hide", $lng->txt("hide"));
1547  $logtpl->setVariable("all_API-calls_shown", $lng->txt("all_API-calls_shown"));
1548  $logtpl->setVariable("show_only_important_API-calls", $lng->txt("show_only_important_API-calls"));
1549  $logtpl->setVariable("only_important_API-Calls_shown", $lng->txt("only_important_API-Calls_shown"));
1550  $logtpl->setVariable("show_all_API-calls", $lng->txt("show_all_API-calls"));
1551  $logtpl->setVariable("log_for", $lng->txt("log_for"));
1552  $logtpl->setVariable("started", $lng->txt("started"));
1553  $logtpl->setVariable("nr_session", $lng->txt("nr_session"));
1554  $logtpl->setVariable("id_learning_module", $lng->txt("id_learning_module"));
1555  if ($this->slm->getCheck_values() == false) {
1556  $logtpl->setVariable("CHECK_VALUES", $lng->txt("sent_values_not_checked"));
1557  }
1558  $logtpl->parseCurrentBlock();
1559  fwrite($fHandle2, $logtpl->get());
1560  fclose($fHandle2);
1561  }
1562  return $filename;
1563  }
txt(string $a_topic, string $a_default_lang_fallback_mod="")
gets the text for a given topic if the topic is not in the list, the topic itself with "-" will be re...
get_actual_attempts()
Get number of actual attempts for the user.
continue
if(!file_exists('../ilias.ini.php'))
loadLanguageModule(string $a_module)
Load language module.
global $DIC
Definition: shib_login.php:25
$filename
Definition: buildRTE.php:78
comment()
description: > Example for rendring a comment glyph.
Definition: comment.php:25
language()
description: > Example for rendring a language glyph.
Definition: language.php:25
+ Here is the call graph for this function:
+ Here is the caller graph for this function:

◆ logTmpName()

ilSCORM13PlayerGUI::logTmpName ( )
private

Definition at line 1371 of file class.ilSCORM13PlayerGUI.php.

References $filename, and logDirectory().

Referenced by createSummary(), logFileName(), and postLogEntry().

1371  : string
1372  {
1373  $filename = $this->logDirectory() . "/" . $this->packageId . ".tmp";
1374  if (!file_exists($filename)) {
1375  umask(0000);
1376  $fHandle = fopen($filename, 'a') or die("can't open file");
1377  fwrite($fHandle, "");
1378  fclose($fHandle);
1379  }
1380  return $filename;
1381  }
return['3gp', '7z', 'ai', 'aif', 'aifc', 'aiff', 'au', 'arw', 'avi', 'backup', 'bak', 'bas', 'bpmn', 'bpmn2', 'bmp', 'bib', 'bibtex', 'bz', 'bz2', 'c', 'c++', 'cc', 'cct', 'cdf', 'cer', 'class', 'cls', 'conf', 'cpp', 'crt', 'crs', 'crw', 'cr2', 'css', 'cst', 'csv', 'cur', 'db', 'dcr', 'des', 'dng', 'doc', 'docx', 'dot', 'dotx', 'dtd', 'dvi', 'el', 'eps', 'epub', 'f', 'f77', 'f90', 'flv', 'for', 'g3', 'gif', 'gl', 'gan', 'ggb', 'gsd', 'gsm', 'gtar', 'gz', 'gzip', 'h', 'hpp', 'htm', 'html', 'htmls', 'ibooks', 'ico', 'ics', 'ini', 'ipynb', 'java', 'jbf', 'jpeg', 'jpg', 'js', 'jsf', 'jso', 'json', 'latex', 'lang', 'less', 'log', 'lsp', 'ltx', 'm1v', 'm2a', 'm2v', 'm3u', 'm4a', 'm4v', 'markdown', 'm', 'mat', 'md', 'mdl', 'mdown', 'mid', 'min', 'midi', 'mobi', 'mod', 'mov', 'movie', 'mp2', 'mp3', 'mp4', 'mpa', 'mpeg', 'mpg', 'mph', 'mpga', 'mpp', 'mpt', 'mpv', 'mpx', 'mv', 'mw', 'mv4', 'nb', 'nbp', 'nef', 'nif', 'niff', 'obj', 'obm', 'odt', 'ods', 'odp', 'odg', 'odf', 'oga', 'ogg', 'ogv', 'old', 'p', 'pas', 'pbm', 'pcl', 'pct', 'pcx', 'pdf', 'pgm', 'pic', 'pict', 'png', 'por', 'pov', 'project', 'properties', 'ppa', 'ppm', 'pps', 'ppsx', 'ppt', 'pptx', 'ppz', 'ps', 'psd', 'pwz', 'qt', 'qtc', 'qti', 'qtif', 'r', 'ra', 'ram', 'rar', 'rast', 'rda', 'rev', 'rexx', 'ris', 'rf', 'rgb', 'rm', 'rmd', 'rmi', 'rmm', 'rmp', 'rt', 'rtf', 'rtx', 'rv', 's', 's3m', 'sav', 'sbs', 'sec', 'sdml', 'sgm', 'sgml', 'smi', 'smil', 'srt', 'sps', 'spv', 'stl', 'svg', 'swa', 'swf', 'swz', 'tar', 'tex', 'texi', 'texinfo', 'text', 'tgz', 'tif', 'tiff', 'ttf', 'txt', 'tmp', 'uvproj', 'vdf', 'vimeo', 'viv', 'vivo', 'vrml', 'vsdx', 'vtt', 'wav', 'webm', 'wmv', 'wmx', 'wmz', 'woff', 'wwd', 'xhtml', 'xif', 'xls', 'xlsx', 'xmind', 'xml', 'xsl', 'xsd', 'zip']
$filename
Definition: buildRTE.php:78
+ Here is the call graph for this function:
+ Here is the caller graph for this function:

◆ openLog()

ilSCORM13PlayerGUI::openLog ( )

Definition at line 1584 of file class.ilSCORM13PlayerGUI.php.

References $DIC, $filename, exit, ILIAS\UI\examples\Symbol\Glyph\Header\header(), logDirectory(), and ilUtil\stripSlashes().

Referenced by executeCommand().

1584  : void
1585  {
1586  global $DIC;
1587  $filename = ilUtil::stripSlashes($DIC->http()->wrapper()->query()->retrieve('logFile', $DIC->refinery()->kindlyTo()->string()));
1588  $filename = str_replace('/', '', $filename);
1589  //Header
1590  header('Content-Type: text/html; charset=UTF-8');
1591  echo file_get_contents($this->logDirectory() . "/" . $filename);
1592  exit;
1593  }
static stripSlashes(string $a_str, bool $a_strip_html=true, string $a_allow="")
global $DIC
Definition: shib_login.php:25
$filename
Definition: buildRTE.php:78
header()
expected output: > ILIAS shows the rendered Component.
Definition: header.php:13
+ Here is the call graph for this function:
+ Here is the caller graph for this function:

◆ pingSession()

ilSCORM13PlayerGUI::pingSession ( )

Definition at line 601 of file class.ilSCORM13PlayerGUI.php.

References getDataDirectory(), ILIAS\UI\examples\Symbol\Glyph\Header\header(), and ilWACSignedPath\signFolderOfStartFile().

Referenced by executeCommand().

601  : void
602  {
603  ilWACSignedPath::signFolderOfStartFile($this->getDataDirectory() . '/imsmanifest.xml');
604  //do nothing except returning header
605  header('Content-Type: text/plain; charset=UTF-8');
606  print("");
607  }
static signFolderOfStartFile(string $start_file_path)
header()
expected output: > ILIAS shows the rendered Component.
Definition: header.php:13
+ Here is the call graph for this function:
+ Here is the caller graph for this function:

◆ postLogEntry()

ilSCORM13PlayerGUI::postLogEntry ( )

Definition at line 1735 of file class.ilSCORM13PlayerGUI.php.

References $DIC, $filename, $lng, $path, $timestamp, createSummary(), getDebugValues(), ilLoggerFactory\getLogger(), getLogTemplate(), getNodeData(), if, ILIAS\Repository\int(), ilLanguage\loadLanguageModule(), logDirectory(), logFileName(), logTmpName(), and ilLanguage\txt().

Referenced by executeCommand().

1735  : void
1736  {
1737  global $DIC;
1738  $ilLog = ilLoggerFactory::getLogger('sc13');
1739  $lng = $DIC->language();
1740  $lng->loadLanguageModule("scormdebug");
1741 
1742  $logdata = json_decode(file_get_contents('php://input'));
1743  $filename = $this->logFileName();
1744  $tmp_name = $this->logTmpName();
1745 
1746  $fh_txt = fopen($filename . ".html", 'a') or die("can't open txt file");
1747  $fh_csv = fopen($filename . ".csv", 'a') or die("can't open csv file");
1748  $fh_tmp = fopen($tmp_name, 'r') or die("can't open tmp file");
1749 
1750  //init tmp file
1751  if (filesize($tmp_name) > 0) {
1752  $tmp_content = unserialize(fread($fh_tmp, filesize($tmp_name)));//Check Options - This may causes security issues if the serialized classess arent specified.
1753  } else {
1754  $tmp_content = null;
1755  }
1756 
1757  fclose($fh_tmp);
1758 
1759  $timestamp = date("d.m.Y H:i", time());
1760 
1761  if ($logdata->action != "SUMMARY") {
1762  //reopen for writing
1763  $fh_tmp2 = fopen($tmp_name, 'w') or die("can't open tmp file");
1764 
1765  //write tmp
1766  $tmp_content[$logdata->scoid][$logdata->key]['value'] = $logdata->value;
1767  $tmp_content[$logdata->scoid][$logdata->key]['status'] = $logdata->result;
1768  $tmp_content[$logdata->scoid][$logdata->key]['action'] = $logdata->action;
1769 
1770  fwrite($fh_tmp2, serialize($tmp_content));
1771  fclose($fh_tmp2);
1772 
1773  $errorcode = (int) $logdata->errorcode;
1774  $fixedFailure = false;
1775  $toleratedFailure = false;
1776  $extraErrorDescription = "";
1777  if ($errorcode == 200000) {
1778  $errorcode = 0;
1779  $toleratedFailure = true;
1780  $extraErrorDescription = "tolerated failure";
1781  }
1782  if ($errorcode > 99999) {
1783  $errorcode -= 100000;
1784  $fixedFailure = true;
1785  $extraErrorDescription = " failure corrected by ILIAS";
1786  }
1787  if (strpos($logdata->action, "ANALYZE") === false) {
1788  $errorDescriptions = array("0" => "",
1789  "101" => "General Exeption",
1790  "102" => "General Initialization Failure",
1791  "103" => "Already Initialized",
1792  "104" => "Content Instance Terminated",
1793  "111" => "General Termination Failure",
1794  "112" => "Termination Before Initialization",
1795  "113" => "Termination After Termination",
1796  "122" => "Retrieve Data Before Initialization",
1797  "123" => "Retrieve Data After Termination",
1798  "132" => "Store Data Before Initialization",
1799  "133" => "Store Data After Termination",
1800  "142" => "Commit Before Initialization",
1801  "143" => "Commit After Termination",
1802  "201" => "General Argument Error",
1803  "301" => "General Get Failure",
1804  "351" => "General Set Failure",
1805  "391" => "General Commit Failure",
1806  "401" => "Undefined Data Model Element",
1807  "402" => "Unimplemented Data Model Element",
1808  "403" => "Data Model Element Value Not Initialized",
1809  "404" => "Data Model Element Is Read Only",
1810  "405" => "Data Model Element Is Write Only",
1811  "406" => "Data Model Element Type Mismatch",
1812  "407" => "Data Model Element Value Out Of Range",
1813  "408" => "Data Model Dependency Not Established"
1814  );
1815  $csv_string = $this->packageId . ';"'
1816  . $logdata->scoid . '";"'
1817  . $logdata->scotitle . '";'
1818  . date("d.m.Y H:i", time()) . ';"'
1819  . $logdata->action . '";"'
1820  . $logdata->key . '";"'
1821  . str_replace("\"", "\"\"", $logdata->value) . '";"'
1822  . str_replace("\"", "\"\"", $logdata->result) . '";'
1823  . $errorcode . ';'
1824  . $logdata->timespan . ';"'
1825  . $errorDescriptions[(string) $errorcode] . $extraErrorDescription . '"' . "\n";
1826  fwrite($fh_csv, $csv_string);
1827  }
1828  }
1829 
1830  $sqlwrite = false;
1831  if ($logdata->action === "Commit" || $logdata->action === "Terminate") {
1832  $sqlwrite = true;
1833  $sql_data = $this->getNodeData($logdata->scoid);
1834  if (count($sql_data) != 0) {
1835  foreach ($sql_data as $key => $value) {
1836  $sql_string = $this->packageId . ';"'
1837  . $logdata->scoid . '";"'
1838  . $logdata->scotitle . '";'
1839  . $timestamp . ';"SQL";"'
1840  . $key . '";"'
1841  . str_replace("\"", "\"\"", (string) $value) . '";;;;' . "\n";
1842  fwrite($fh_csv, $sql_string);
1843  }
1844  }
1845  }
1846 
1847  //delete files
1848  if ($logdata->action === "DELETE") {
1849  $filename = $logdata->value;
1850  $filename = str_replace('/', '', $filename);
1851  $path = $this->logDirectory() . "/" . $filename;
1852  unlink($path);
1853  return;
1854  }
1855 
1856  //write TXT
1857  $logtpl = $this->getLogTemplate();
1858  $color = "red";
1859  $importantkey = 1;
1860  $ArGetValues = array('comments_from_lms','completion_threshold','credit','entry','launch_data','learner_id','learner_name','max_time_allowed','mode','scaled_passing_score','time_limit_action','total_time');
1861 
1862  switch ($logdata->action) {
1863  case 'SetValue':
1864  if ($logdata->result === "true" && $errorcode == 0) {
1865  $color = "green";
1866  }
1867  if ($color === "green" && $logdata->key === "cmi.exit" && $logdata->value !== "suspend") {
1868  $color = "orange";
1869  }
1870  if ($fixedFailure == false && $errorcode != 406) {
1871  $logdata->value = '"' . $logdata->value . '"';
1872  }
1873  if ($toleratedFailure == true) {
1874  $color = "fuchsia";
1875  }
1876  if ($fixedFailure == true) {
1877  $color = "gray";
1878  }
1879  break;
1880  case 'GetValue':
1881  if ($errorcode == 0) {
1882  $color = "green";
1883  }
1884  break;
1885  case 'Initialize':
1886  if ($errorcode == 0) {
1887  $color = "green";
1888  $logtpl->setCurrentBlock("InitializeStart");
1889  $logtpl->setVariable("SCO-title", $lng->txt("SCO-title"));
1890  $logtpl->setVariable("SCO_TITLE", $logdata->scotitle);
1891  $logtpl->setVariable("SCO-name", $lng->txt("SCO-name"));
1892  $logtpl->setVariable("SCO_NAME", $logdata->scoid);
1893  $logtpl->setVariable("started", $lng->txt("started"));
1894  $logtpl->setVariable("TIMESTAMP", $timestamp);
1895  $logtpl->setVariable("milliseconds", $lng->txt("milliseconds"));
1896  $logtpl->setVariable("API-call", $lng->txt("API-call"));
1897  $logtpl->setVariable("return_value", $lng->txt("return_value"));
1898  $logtpl->setVariable("error", $lng->txt("error"));
1899  $logtpl->parseCurrentBlock();
1900  }
1901  break;
1902  case 'Commit':
1903  if ($errorcode == 0) {
1904  $color = "green";
1905  }
1906  if ($fixedFailure == true) {
1907  $color = "gray";
1908  }
1909  break;
1910  case 'Terminate':
1911  if ($errorcode == 0) {
1912  $color = "green";
1913  }
1914  break;
1915  case 'GetErrorString':
1916  $importantkey = 0;
1917  if ($errorcode == 0) {
1918  $color = "green";
1919  }
1920  break;
1921  case 'GetLastError':
1922  $logtpl->setCurrentBlock("GetLastError");
1923  $logtpl->setVariable("TIMESPAN", $logdata->timespan);
1924  $logtpl->setVariable("RESULT", $logdata->result);
1925  $logtpl->parseCurrentBlock();
1926  break;
1927  case 'GetDiagnostic':
1928  $logtpl->setCurrentBlock("GetDiagnostic");
1929  $logtpl->setVariable("TIMESPAN", $logdata->timespan);
1930  $logtpl->setVariable("KEY", $logdata->key);
1931  $logtpl->setVariable("RESULT", $logdata->result);
1932  $logtpl->parseCurrentBlock();
1933  break;
1934  case 'INFO':
1935  $logtpl->setCurrentBlock("INFO");
1936  $logtpl->setVariable("hint", $lng->txt("hint"));
1937  $logtpl->setVariable("KEY", $lng->txt($logdata->key));
1938  $logtpl->setVariable("VALUE", $logdata->value);
1939  $logtpl->parseCurrentBlock();
1940  break;
1941  case 'COMMENT':
1942  $logtpl->setCurrentBlock("COMMENT");
1943  $logtpl->setVariable("comment", $lng->txt("comment"));
1944  $logtpl->setVariable("generated", $lng->txt("generated"));
1945  $logtpl->setVariable("TIMESTAMP", $timestamp);
1946  $logtpl->setVariable("VALUE", $logdata->value);
1947  $logtpl->parseCurrentBlock();
1948  break;
1949  case 'ANALYZE':
1950  $logtpl->setCurrentBlock("ANALYZE");
1951  if (count($logdata->value) == 0) {
1952  $color = "green";
1953  $logtpl->setVariable("ANALYZE_SUMMARY", $lng->txt("no_missing_API-calls"));
1954  $logtpl->setVariable("VALUE", "");
1955  } else {
1956  $tmpvalue = "SetValue(\"" . implode("\", ... ),<br/>SetValue(\"", $logdata->value) . "\", ... )";
1957  foreach ($ArGetValues as $value) {
1958  $tmpvalue = str_replace("SetValue(\"cmi." . $value . "\", ... )", "GetValue(\"cmi." . $value . "\")", $tmpvalue);
1959  }
1960  $logtpl->setVariable("ANALYZE_SUMMARY", $lng->txt("missing_API-calls"));
1961  $logtpl->setVariable("VALUE", $tmpvalue);
1962  }
1963  $logtpl->setVariable("summary_for_SCO_without_test", $lng->txt("summary_for_SCO_without_test"));
1964  $logtpl->setVariable("generated", $lng->txt("generated"));
1965  $logtpl->setVariable("TIMESTAMP", $timestamp);
1966  $logtpl->setVariable("COLOR", $color);
1967  $logtpl->parseCurrentBlock();
1968  break;
1969  case 'ANALYZETEST':
1970  $logtpl->setCurrentBlock("ANALYZETEST");
1971  if (count($logdata->value) == 0) {
1972  $color = "green";
1973  $logtpl->setVariable("ANALYZE_SUMMARY", $lng->txt("no_missing_API-calls"));
1974  $logtpl->setVariable("VALUE", "");
1975  } else {
1976  $tmpvalue = "SetValue(\"" . implode("\", ... ),<br/>SetValue(\"", $logdata->value) . "\", ... )";
1977  foreach ($ArGetValues as $value) {
1978  $tmpvalue = str_replace("SetValue(\"cmi." . $value . "\", ... )", "GetValue(\"cmi." . $value . "\")", $tmpvalue);
1979  }
1980  $logtpl->setVariable("ANALYZE_SUMMARY", $lng->txt("missing_API-calls"));
1981  $logtpl->setVariable("VALUE", $tmpvalue);
1982  }
1983  $logtpl->setVariable("summary_for_SCO_with_test", $lng->txt("summary_for_SCO_with_test"));
1984  $logtpl->setVariable("generated", $lng->txt("generated"));
1985  $logtpl->setVariable("TIMESTAMP", $timestamp);
1986  $logtpl->setVariable("COLOR", $color);
1987  $logtpl->parseCurrentBlock();
1988  break;
1989  case 'SUMMARY':
1990  $logtpl->setCurrentBlock("SUMMARY");
1991  $logtpl->setVariable("summary_csv", $lng->txt("summary_csv"));
1992  $logtpl->setVariable("TIMESTAMP", $timestamp);
1993  $logtpl->setVariable("summary_download", $lng->txt("summary_download"));
1994  $logtpl->parseCurrentBlock();
1995  break;
1996  default:
1997  $importantkey = 0;
1998  $color = "orange";
1999  break;
2000  }
2001  if ($logdata->action === 'SetValue' || $logdata->action === 'GetValue') {
2002  $logtpl->setCurrentBlock($logdata->action);
2003  $logtpl->setVariable("ACTION", $logdata->action);
2004  $logtpl->setVariable("TIMESPAN", $logdata->timespan);
2005  $logtpl->setVariable("KEY", $logdata->key);
2006  $logtpl->setVariable("VALUE", $logdata->value);
2007  $logtpl->setVariable("RESULT", $logdata->result);
2008  $logtpl->setVariable("ERRORCODE", $errorcode);
2009  $debugfields = $this->getDebugValues(true);
2010  $importantkey = 0;
2011  foreach ($debugfields as $value) {
2012  if ($logdata->key == $value) {
2013  $importantkey = 1;
2014  }
2015  }
2016  $logtpl->setVariable("IMPORTANTKEY", "" . $importantkey);
2017  $logtpl->setVariable("COLOR", $color);
2018  $logtpl->parseCurrentBlock();
2019  } elseif ($logdata->action !== 'INFO' && $logdata->action !== 'ANALYZE' && $logdata->action !== 'ANALYZETEST' && $logdata->action !== 'SUMMARY' && $logdata->action !== 'COMMENT' && $logdata->action !== 'GetDiagnostic' && $logdata->action !== 'GetLastError') {
2020  $logtpl->setCurrentBlock("defaultCall");
2021  $logtpl->setVariable("ACTION", $logdata->action);
2022  $logtpl->setVariable("TIMESPAN", $logdata->timespan);
2023  $logtpl->setVariable("KEY", $logdata->key);
2024  $logtpl->setVariable("VALUE", $logdata->value);
2025  $logtpl->setVariable("RESULT", $logdata->result);
2026  $logtpl->setVariable("ERRORCODE", $errorcode);
2027  $logtpl->setVariable("IMPORTANTKEY", "" . $importantkey);
2028  $logtpl->setVariable("COLOR", $color);
2029  $logtpl->parseCurrentBlock();
2030  }
2031 
2032  /*
2033  if ($sqlwrite == true) {
2034  $ilLog->write("SQL WRITE");
2035  $logtpl->setCurrentBlock("SqlLog");
2036  $logtpl->setVariable("SQL_STRING", $sql_text);
2037  $logtpl->parseCurrentBlock();
2038  }
2039  */
2040 
2041  //create summary
2042  if ($logdata->action === "SUMMARY") {
2043  $this->createSummary($tmp_content);
2044  }
2045 
2046  fwrite($fh_txt, $logtpl->get());
2047  fclose($fh_txt);
2048  fclose($fh_csv);
2049  }
static getLogger(string $a_component_id)
Get component logger.
txt(string $a_topic, string $a_default_lang_fallback_mod="")
gets the text for a given topic if the topic is not in the list, the topic itself with "-" will be re...
if(!file_exists('../ilias.ini.php'))
loadLanguageModule(string $a_module)
Load language module.
$path
Definition: ltiservices.php:30
global $DIC
Definition: shib_login.php:25
$filename
Definition: buildRTE.php:78
foreach($mandatory_scripts as $file) $timestamp
Definition: buildRTE.php:70
getDebugValues(?bool $test_sco=false)
+ Here is the call graph for this function:
+ Here is the caller graph for this function:

◆ quoteJSONArray()

ilSCORM13PlayerGUI::quoteJSONArray ( ?array  $a_array)
Returns
mixed[]|string[]

Definition at line 1191 of file class.ilSCORM13PlayerGUI.php.

References $DIC, and $ilDB.

1191  : array
1192  {
1193  global $DIC;
1194  $ilDB = $DIC->database();
1195 
1196  if (!is_array($a_array) or !count($a_array)) {
1197  return array("''");
1198  }
1199 
1200  foreach ($a_array as $k => $item) {
1201  if ($item != null) {
1202  $a_array[$k] = $ilDB->quote($item);
1203  } else {
1204  $a_array[$k] = "NULL";
1205  }
1206  }
1207 
1208  return $a_array;
1209  }
global $DIC
Definition: shib_login.php:25

◆ readGObjective()

ilSCORM13PlayerGUI::readGObjective ( )

Definition at line 787 of file class.ilSCORM13PlayerGUI.php.

References ILIAS\UI\examples\Symbol\Glyph\Header\header(), and readGObjectiveInit().

Referenced by executeCommand().

787  : void
788  {
789  $gobjective_data = json_encode($this->readGObjectiveInit());
790  if ($this->jsMode) {
791  header('Content-Type: text/javascript; charset=UTF-8');
792  print($gobjective_data);
793  } else {
794  header('Content-Type: text/plain; charset=UTF-8');
795  $gobjective_data = json_decode($gobjective_data);
796  print_r($gobjective_data);
797  }
798  }
header()
expected output: > ILIAS shows the rendered Component.
Definition: header.php:13
+ Here is the call graph for this function:
+ Here is the caller graph for this function:

◆ readGObjectiveInit()

ilSCORM13PlayerGUI::readGObjectiveInit ( )

Definition at line 702 of file class.ilSCORM13PlayerGUI.php.

References $data, $DIC, $ilDB, $packageId, $res, and $scope.

Referenced by getPlayer(), and readGObjective().

702  : array
703  {
704  global $DIC;
705  $ilDB = $DIC->database();
706  $ilUser = $DIC->user();
707 
708  //get json string
709  $g_data = [];
710 
711  $global_to_system = 1;
712 
713  $res = $ilDB->queryF(
714  'SELECT global_to_system FROM cp_package WHERE obj_id = %s',
715  array('integer'),
716  array($this->packageId)
717  );
718  while ($data = $ilDB->fetchAssoc($res)) {
719  $global_to_system = $data['global_to_system'];
720  }
721 
722  $query = 'SELECT objective_id, scope_id, satisfied, measure, user_id,
723  score_min, score_max, score_raw, completion_status,
724  progress_measure '
725  . 'FROM cmi_gobjective, cp_node, cp_mapinfo '
726  . 'WHERE (cmi_gobjective.objective_id <> %s AND cmi_gobjective.status IS NULL '
727  . 'AND cp_node.slm_id = %s AND cp_node.nodename = %s '
728  . 'AND cp_node.cp_node_id = cp_mapinfo.cp_node_id '
729  . 'AND cmi_gobjective.objective_id = cp_mapinfo.targetobjectiveid) '
730  . 'GROUP BY objective_id, scope_id, satisfied, measure, user_id,
731  score_min, score_max, score_raw, completion_status,
732  progress_measure';
733  $res = $ilDB->queryF(
734  $query,
735  array('text', 'integer', 'text'),
736  array('-course_overall_status-', $this->packageId, 'mapInfo')
737  );
738  while ($row = $ilDB->fetchAssoc($res)) {
739  if (($global_to_system == 1 && $row['scope_id'] == 0) || ($global_to_system == 0 && $row['scope_id'] == $this->packageId)) {
740  $learner = $row['user_id'];
741  $objective_id = $row['objective_id'];
742  if ($row['scope_id'] == 0) {
743  $scope = "null";
744  } else {
745  $scope = $row['scope_id'];
746  }
747 
748  if ($row['satisfied'] != null) {
749  $toset = $row['satisfied'];
750  $g_data["satisfied"][$objective_id][$learner][$scope] = $toset;
751  }
752 
753  if ($row['measure'] != null) {
754  $toset = $row['measure'];
755  $g_data["measure"][$objective_id][$learner][$scope] = $toset;
756  }
757 
758  if ($row['score_raw'] != null) {
759  $toset = $row['score_raw'];
760  $g_data["score_raw"][$objective_id][$learner][$scope] = $toset;
761  }
762 
763  if ($row['score_min'] != null) {
764  $toset = $row['score_min'];
765  $g_data["score_min"][$objective_id][$learner][$scope] = $toset;
766  }
767 
768  if ($row['score_max'] != null) {
769  $toset = $row['score_max'];
770  $g_data["score_max"][$objective_id][$learner][$scope] = $toset;
771  }
772 
773  if ($row['progress_measure'] != null) {
774  $toset = $row['progress_measure'];
775  $g_data["progress_measure"][$objective_id][$learner][$scope] = $toset;
776  }
777 
778  if ($row['completion_status'] != null) {
779  $toset = $row['completion_status'];
780  $g_data["completion_status"][$objective_id][$learner][$scope] = $toset;
781  }
782  }
783  }
784  return $g_data;
785  }
$res
Definition: ltiservices.php:69
$scope
Definition: ltiregstart.php:51
global $DIC
Definition: shib_login.php:25
+ Here is the caller graph for this function:

◆ readSharedData()

ilSCORM13PlayerGUI::readSharedData ( int  $sco_node_id)

Definition at line 802 of file class.ilSCORM13PlayerGUI.php.

References $DIC, $ilDB, $params, $res, exit, and ILIAS\UI\examples\Symbol\Glyph\Header\header().

Referenced by executeCommand().

802  : void
803  {
804  global $DIC;
805  $ilDB = $DIC->database();
806  $ilUser = $DIC->user();
807  $dataStores = array( "data" => array(),
808  "permissions" => array());
809  $readPermissions = array();
810 
811  $query = 'SELECT target_id, read_shared_data, write_shared_data '
812  . 'FROM cp_datamap '
813  . 'WHERE slm_id = %s '
814  . 'AND sco_node_id = %s '
815  . 'GROUP BY target_id, read_shared_data, write_shared_data';
816 
817 
818  $res = $ilDB->queryF(
819  $query,
820  array('integer', 'integer'),
821  array($this->packageId, $sco_node_id)
822  );
823 
824  //Pass 1: Get all the shared data target_ids
825  // for this content package
826  while ($row = $ilDB->fetchAssoc($res)) {
827  $storeVal = ($row['read_shared_data'] == 0 && $row['write_shared_data'] == 1)
828  ? 'notWritten'
829  : null;
830 
831  $dataStores["data"][$row['target_id']] = array( "store" => $storeVal,
832  "readSharedData" => $row['read_shared_data'],
833  "writeSharedData" => $row['write_shared_data']);
834  $dataStores["readPermissions"][$row['target_id']] = $row['read_shared_data'];
835  }
836 
837  if (count($dataStores) < 1) {
838  //If there are no datastores, then return nothing
839  echo "";
840  exit();
841  }
842 
843  if (isset($dataStores["readPermissions"]) && $dataStores["readPermissions"] != null && array_sum($dataStores["readPermissions"]) != 0) {
844  //If there exists at least one readSharedData permission, then
845  //fill in the existing values (if any) already in the store.
846 
847  //Create the params to add to the Pass 2 query (get existing values)
848  $params = array("types" => array("integer", "integer"),
849  "values" => array($this->userId, $this->packageId));
850 
851  $paramTemplate = '';
852 
853  //See if readSharedData is set for each datamap.
854  //If set to true, then add it to the search query
855  foreach ($dataStores["data"] as $key => $val) {
856  if ($dataStores["readPermissions"][(string) $key] == 1
857  && $dataStores["data"][(string) $key]["store"] !== 'notWritten') {
858  $params["types"][] = "text";
859  $params["values"][] = $key;
860  $paramTemplate .= '%s, ';
861  }
862  }
863 
864  //Get rid of the trailing ', '
865  $paramTemplate = substr($paramTemplate, 0, -2);
866 
867  //Pass 2: Query for values previously saved by the user
868  $query = 'SELECT target_id, store '
869  . 'FROM adl_shared_data '
870  . 'WHERE user_id = %s '
871  . 'AND slm_id = %s '
872  . 'AND target_id IN (' . $paramTemplate . ')';
873 
874 
875  $res = $ilDB->queryF(
876  $query,
877  $params["types"],
878  $params["values"]
879  );
880 
881  while ($row = $ilDB->fetchAssoc($res)) {
882  $dataStores["data"][$row['target_id']]["store"] = $row['store'];
883  }
884  }
885 
886  header('Content-Type: text/javascript; charset=UTF-8');
887 
888  echo json_encode($dataStores["data"]);
889  }
$res
Definition: ltiservices.php:69
if(! $DIC->user() ->getId()||!ilLTIConsumerAccess::hasCustomProviderCreationAccess()) $params
Definition: ltiregstart.php:31
global $DIC
Definition: shib_login.php:25
header()
expected output: > ILIAS shows the rendered Component.
Definition: header.php:13
+ Here is the call graph for this function:
+ Here is the caller graph for this function:

◆ resetSharedData()

ilSCORM13PlayerGUI::resetSharedData ( )

Definition at line 1305 of file class.ilSCORM13PlayerGUI.php.

References $data, $DIC, $ilDB, and $res.

Referenced by getPlayer().

1305  : void
1306  {
1307  global $DIC;
1308  $ilDB = $DIC->database();
1309  //Reset the shared data stores if sharedDataGlobalToSystem is false
1310  $res = $ilDB->queryF(
1311  'SELECT shared_data_global_to_system FROM cp_package WHERE obj_id = %s',
1312  array('integer'),
1313  array($this->packageId)
1314  );
1315 
1316  $shared_global_to_sys = $ilDB->fetchObject($res)->shared_data_global_to_system ?? 0;
1317 
1318  $res = $ilDB->queryF(
1319  'SELECT data FROM cp_suspend WHERE obj_id = %s AND user_id = %s',
1320  array('integer', 'integer'),
1321  array($this->packageId, $this->userId)
1322  );
1323 
1324  $suspended = false;
1325  while ($data = $ilDB->fetchAssoc($res)) {
1326  $dat = $data['data'];
1327  if ($dat != null && $dat != '') {
1328  $suspended = true;
1329  }
1330  }
1331 
1332  if ($shared_global_to_sys == 0 && !$suspended) {
1333  $ilDB->manipulateF(
1334  'DELETE FROM adl_shared_data WHERE slm_id = %s AND user_id = %s',
1335  array('integer', 'integer'),
1336  array($this->packageId, $this->userId)
1337  );
1338  }
1339  }
$res
Definition: ltiservices.php:69
global $DIC
Definition: shib_login.php:25
+ Here is the caller graph for this function:

◆ specialPage()

ilSCORM13PlayerGUI::specialPage ( )

Definition at line 974 of file class.ilSCORM13PlayerGUI.php.

References $DIC, $lng, ilUtil\getStyleSheetLocation(), and ilLanguage\txt().

Referenced by executeCommand().

974  : void
975  {
976  global $DIC;
977  $lng = $DIC->language();
978 
979  $specialpages = array(
980  "_COURSECOMPLETE_" => "seq_coursecomplete",
981  "_ENDSESSION_" => "seq_endsession",
982  "_SEQBLOCKED_" => "seq_blocked",
983  "_NOTHING_" => "seq_nothing",
984  "_ERROR_" => "seq_error",
985  "_DEADLOCK_" => "seq_deadlock",
986  "_INVALIDNAVREQ_" => "seq_invalidnavreq",
987  "_SEQABANDON_" => "seq_abandon",
988  "_SEQABANDONALL_" => "seq_abandonall",
989  "_TOC_" => "seq_toc",
990  "" => ""
991  );
992 
993  $this->tpl = new ilGlobalTemplate("tpl.scorm2004.specialpages.html", false, false, "components/ILIAS/Scorm2004");
994  $this->tpl->setVariable("LOCATION_STYLESHEET", ilUtil::getStyleSheetLocation());
995  $this->tpl->setVariable('TXT_SPECIALPAGE', $lng->txt($specialpages[$this->page]));
996  if ($this->page !== "_TOC_" && $this->page !== "_SEQABANDON_" && $this->page !== "_SEQABANDONALL_") {
997  $this->tpl->setVariable('CLOSE_WINDOW', $lng->txt('seq_close'));
998  } else {
999  $this->tpl->setVariable('CLOSE_WINDOW', "");
1000  }
1001  $this->tpl->printToStdout("DEFAULT", false);
1002  }
static getStyleSheetLocation(string $mode="output", string $a_css_name="")
get full style sheet file name (path inclusive) of current user
txt(string $a_topic, string $a_default_lang_fallback_mod="")
gets the text for a given topic if the topic is not in the list, the topic itself with "-" will be re...
special template class to simplify handling of ITX/PEAR
global $DIC
Definition: shib_login.php:25
+ Here is the call graph for this function:
+ Here is the caller graph for this function:

◆ summaryFileName()

ilSCORM13PlayerGUI::summaryFileName ( )
private

Definition at line 1383 of file class.ilSCORM13PlayerGUI.php.

References $filename, get_actual_attempts(), and logDirectory().

Referenced by createSummary().

1383  : string
1384  {
1385  $filename = $this->logDirectory() . "/" . $this->packageId . "_summary_" . $this->get_actual_attempts();
1386  $adder = "0";
1387  $suffix = ".csv";
1388  $i = 0;
1389  while (file_exists($filename . "_" . $adder . $suffix)) {
1390  $i++;
1391  $adder = (string) $i;
1392  }
1393  $retname = $filename . "_" . $adder . $suffix;
1394 
1395  if (!file_exists($retname)) {
1396  umask(0000);
1397  $fHandle = fopen($retname, 'a') or die("can't open file");
1398  fwrite($fHandle, "");
1399  fclose($fHandle);
1400  }
1401  return $retname;
1402  }
get_actual_attempts()
Get number of actual attempts for the user.
return['3gp', '7z', 'ai', 'aif', 'aifc', 'aiff', 'au', 'arw', 'avi', 'backup', 'bak', 'bas', 'bpmn', 'bpmn2', 'bmp', 'bib', 'bibtex', 'bz', 'bz2', 'c', 'c++', 'cc', 'cct', 'cdf', 'cer', 'class', 'cls', 'conf', 'cpp', 'crt', 'crs', 'crw', 'cr2', 'css', 'cst', 'csv', 'cur', 'db', 'dcr', 'des', 'dng', 'doc', 'docx', 'dot', 'dotx', 'dtd', 'dvi', 'el', 'eps', 'epub', 'f', 'f77', 'f90', 'flv', 'for', 'g3', 'gif', 'gl', 'gan', 'ggb', 'gsd', 'gsm', 'gtar', 'gz', 'gzip', 'h', 'hpp', 'htm', 'html', 'htmls', 'ibooks', 'ico', 'ics', 'ini', 'ipynb', 'java', 'jbf', 'jpeg', 'jpg', 'js', 'jsf', 'jso', 'json', 'latex', 'lang', 'less', 'log', 'lsp', 'ltx', 'm1v', 'm2a', 'm2v', 'm3u', 'm4a', 'm4v', 'markdown', 'm', 'mat', 'md', 'mdl', 'mdown', 'mid', 'min', 'midi', 'mobi', 'mod', 'mov', 'movie', 'mp2', 'mp3', 'mp4', 'mpa', 'mpeg', 'mpg', 'mph', 'mpga', 'mpp', 'mpt', 'mpv', 'mpx', 'mv', 'mw', 'mv4', 'nb', 'nbp', 'nef', 'nif', 'niff', 'obj', 'obm', 'odt', 'ods', 'odp', 'odg', 'odf', 'oga', 'ogg', 'ogv', 'old', 'p', 'pas', 'pbm', 'pcl', 'pct', 'pcx', 'pdf', 'pgm', 'pic', 'pict', 'png', 'por', 'pov', 'project', 'properties', 'ppa', 'ppm', 'pps', 'ppsx', 'ppt', 'pptx', 'ppz', 'ps', 'psd', 'pwz', 'qt', 'qtc', 'qti', 'qtif', 'r', 'ra', 'ram', 'rar', 'rast', 'rda', 'rev', 'rexx', 'ris', 'rf', 'rgb', 'rm', 'rmd', 'rmi', 'rmm', 'rmp', 'rt', 'rtf', 'rtx', 'rv', 's', 's3m', 'sav', 'sbs', 'sec', 'sdml', 'sgm', 'sgml', 'smi', 'smil', 'srt', 'sps', 'spv', 'stl', 'svg', 'swa', 'swf', 'swz', 'tar', 'tex', 'texi', 'texinfo', 'text', 'tgz', 'tif', 'tiff', 'ttf', 'txt', 'tmp', 'uvproj', 'vdf', 'vimeo', 'viv', 'vivo', 'vrml', 'vsdx', 'vtt', 'wav', 'webm', 'wmv', 'wmx', 'wmz', 'woff', 'wwd', 'xhtml', 'xif', 'xls', 'xlsx', 'xmind', 'xml', 'xsl', 'xsd', 'zip']
$filename
Definition: buildRTE.php:78
+ Here is the call graph for this function:
+ Here is the caller graph for this function:

◆ suspendADLActData()

ilSCORM13PlayerGUI::suspendADLActData ( )

Definition at line 670 of file class.ilSCORM13PlayerGUI.php.

References $DIC, $ilDB, and $res.

Referenced by executeCommand().

670  : void
671  {
672  global $DIC;
673  $ilDB = $DIC->database();
674  $ilUser = $DIC->user();
675 
676  $res = $ilDB->queryF(
677  'SELECT * FROM cp_suspend WHERE obj_id = %s AND user_id = %s',
678  array('integer', 'integer'),
679  array($this->packageId, $ilUser->getId())
680  );
681 
682  if (!$ilDB->numRows($res)) {
683  $ilDB->insert('cp_suspend', array(
684  'data' => array('clob', file_get_contents('php://input')),
685  'obj_id' => array('integer', $this->packageId),
686  'user_id' => array('integer', $ilUser->getId())
687  ));
688  } else {
689  $ilDB->update(
690  'cp_suspend',
691  array(
692  'data' => array('clob', file_get_contents('php://input'))
693  ),
694  array(
695  'obj_id' => array('integer', $this->packageId),
696  'user_id' => array('integer', $ilUser->getId())
697  )
698  );
699  }
700  }
$res
Definition: ltiservices.php:69
global $DIC
Definition: shib_login.php:25
+ Here is the caller graph for this function:

◆ writeSharedData()

ilSCORM13PlayerGUI::writeSharedData ( int  $sco_node_id)

Definition at line 891 of file class.ilSCORM13PlayerGUI.php.

References $DIC, $id, $ilDB, $res, and exit.

Referenced by executeCommand().

891  : void
892  {
893  global $DIC;
894  $ilDB = $DIC->database();
895  $ilUser = $DIC->user();
896  $g_data = json_decode(file_get_contents('php://input'));
897 
898  if ($g_data == null) return;
899 
900  //Step 1: Get the writeable stores for this SCO that already have values
901  $query = 'SELECT dm.target_id, sd.store '
902  . 'FROM cp_datamap dm '
903  . 'LEFT JOIN adl_shared_data sd '
904  . 'ON(dm.slm_id = sd.slm_id AND dm.target_id = sd.target_id) '
905  . 'WHERE sco_node_id = %s '
906  . 'AND dm.slm_id = %s '
907  . 'AND write_shared_data = 1 '
908  . 'AND user_id = %s';
909 
910  $res = $ilDB->QueryF(
911  $query,
912  array('integer', 'integer', 'integer'),
913  array($sco_node_id, $this->packageId, $this->userId)
914  );
915 
916  $dataStores = array();
917  $originalVals = array();
918  while ($row = $ilDB->fetchAssoc($res)) {
919  $id = $row['target_id'];
920  $dataStores[$id] = $g_data->{$id};
921  $originalVals[$id] = $row['store'];
922  }
923 
924 
925  //Step 2: Add the writeable stores
926  foreach ($g_data as $key => $obj) {
927  //If it's already created in adl_shared_data, we
928  //need to update it.
929  if (array_key_exists($key, $dataStores)) {
930  if ($obj === 'notWritten') {
931  continue;
932  }
933 
934  $query = 'UPDATE adl_shared_data '
935  . 'SET store = %s '
936  . 'WHERE user_id = %s '
937  . 'AND target_id = %s '
938  . 'AND slm_id = %s ';
939 
940  $ilDB->manipulateF(
941  $query,
942  array('text', 'integer', 'text', 'integer'),
943  array($dataStores[$key], $this->userId, $key, $this->packageId)
944  );
945  } else {
946  //Check for writability
947  $res = $ilDB->queryF(
948  'SELECT write_shared_data, cp_node_id '
949  . 'FROM cp_datamap '
950  . 'WHERE target_id = %s '
951  . 'AND slm_id = %s '
952  . 'AND sco_node_id = %s',
953  array('text', 'integer', 'integer'),
954  array($key, $this->packageId, $sco_node_id)
955  );
956 
957  $row = $ilDB->fetchAssoc($res);
958  if ($row["write_shared_data"] != 1) {
959  continue;
960  }
961 
962  //If it's writeable, then add the new value into the database
963  $res = $ilDB->manipulateF(
964  'INSERT INTO adl_shared_data (slm_id, user_id, target_id, store, cp_node_id) VALUES (%s, %s, %s, %s, %s)',
965  array('integer', 'integer', 'text', 'text', 'integer'),
966  array($this->packageId, $this->userId, $key, $obj, $row["cp_node_id"])
967  );
968  }
969  }
970  echo "1";
971  exit;
972  }
$res
Definition: ltiservices.php:69
global $DIC
Definition: shib_login.php:25
$id
plugin.php for ilComponentBuildPluginInfoObjectiveTest::testAddPlugins
Definition: plugin.php:24
+ Here is the caller graph for this function:

Field Documentation

◆ $ctrl

ilCtrl ilSCORM13PlayerGUI::$ctrl

Definition at line 145 of file class.ilSCORM13PlayerGUI.php.

◆ $flat_structure

array ilSCORM13PlayerGUI::$flat_structure
private

Definition at line 138 of file class.ilSCORM13PlayerGUI.php.

◆ $jsMode

bool ilSCORM13PlayerGUI::$jsMode

Definition at line 140 of file class.ilSCORM13PlayerGUI.php.

◆ $lng

ilLanguage ilSCORM13PlayerGUI::$lng
protected

Definition at line 146 of file class.ilSCORM13PlayerGUI.php.

Referenced by debugGUI(), logFileName(), postLogEntry(), and specialPage().

◆ $packageId

int ilSCORM13PlayerGUI::$packageId

Definition at line 139 of file class.ilSCORM13PlayerGUI.php.

Referenced by getDataDirectory2(), and readGObjectiveInit().

◆ $page

string ilSCORM13PlayerGUI::$page = ""
protected

Definition at line 147 of file class.ilSCORM13PlayerGUI.php.

◆ $ref_id

int ilSCORM13PlayerGUI::$ref_id

Definition at line 144 of file class.ilSCORM13PlayerGUI.php.

Referenced by getPlayer().

◆ $schema

array ilSCORM13PlayerGUI::$schema
staticprivate

Definition at line 42 of file class.ilSCORM13PlayerGUI.php.

◆ $slm

ilObjSCORM2004LearningModule ilSCORM13PlayerGUI::$slm

Definition at line 142 of file class.ilSCORM13PlayerGUI.php.

◆ $tpl

ilGlobalTemplate ilSCORM13PlayerGUI::$tpl

Definition at line 143 of file class.ilSCORM13PlayerGUI.php.

◆ $userId

int ilSCORM13PlayerGUI::$userId
private

Definition at line 137 of file class.ilSCORM13PlayerGUI.php.

Referenced by executeCommand().

◆ ENABLE_GZIP

const ilSCORM13PlayerGUI::ENABLE_GZIP = 0

Definition at line 32 of file class.ilSCORM13PlayerGUI.php.

◆ NONE

const ilSCORM13PlayerGUI::NONE = 0

Definition at line 34 of file class.ilSCORM13PlayerGUI.php.

◆ READONLY

const ilSCORM13PlayerGUI::READONLY = 1

Definition at line 35 of file class.ilSCORM13PlayerGUI.php.

◆ READWRITE

const ilSCORM13PlayerGUI::READWRITE = 3

Definition at line 37 of file class.ilSCORM13PlayerGUI.php.

◆ WRITEONLY

const ilSCORM13PlayerGUI::WRITEONLY = 2

Definition at line 36 of file class.ilSCORM13PlayerGUI.php.


The documentation for this class was generated from the following file: