ILIAS  release_10 Revision v10.1-43-ga1241a92c2f
ilCourseObjectiveQuestion Class Reference

This file is part of ILIAS, a powerful learning management system published by ILIAS open source e-Learning e.V. More...

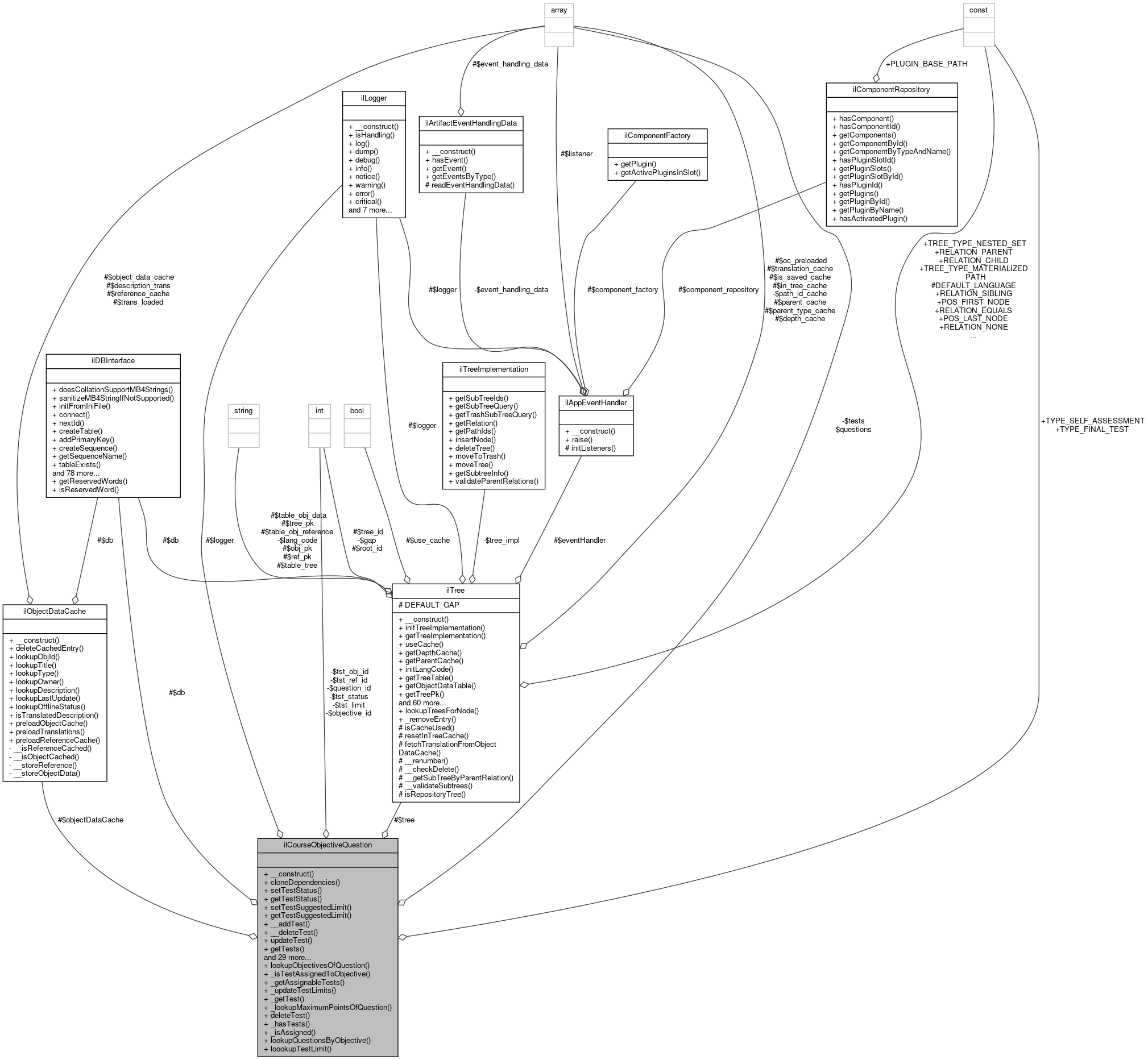
+ Collaboration diagram for ilCourseObjectiveQuestion:

Public Member Functions

 __construct (int $a_objective_id=0)
 
 cloneDependencies (int $a_new_objective, int $a_copy_id)
 
 setTestStatus (int $a_status)
 
 getTestStatus ()
 
 setTestSuggestedLimit (int $a_limit)
 
 getTestSuggestedLimit ()
 
 __addTest ()
 
 __deleteTest (int $a_test_ref_id)
 
 updateTest (int $a_objective_id)
 
 getTests ()
 
 getSelfAssessmentTests ()
 
 getFinalTests ()
 
 getQuestions ()
 
 getSelfAssessmentQuestions ()
 
 getSelfAssessmentPoints ()
 
 getFinalTestPoints ()
 
 isSelfAssessmentQuestion (int $a_question_id)
 
 isFinalTestQuestion (int $a_question_id)
 
 getFinalTestQuestions ()
 
 getQuestionsOfTest (int $a_test_id)
 
 getQuestion (int $question_id)
 
 getObjectiveId ()
 
 setTestRefId (int $a_ref_id)
 
 getTestRefId ()
 
 setTestObjId (int $a_obj_id)
 
 getTestObjId ()
 
 setQuestionId (int $a_question_id)
 
 getQuestionId ()
 
 getMaxPointsByObjective ()
 
 getMaxPointsByTest (int $a_test_ref_id)
 
 getNumberOfQuestionsByTest (int $a_test_ref_id)
 
 getQuestionsByTest (int $a_test_ref_id)
 
 updateLimits ()
 
 add ()
 
 delete (int $qst_id)
 
 deleteByTestType (int $a_type)
 
 deleteAll ()
 
 __read ()
 
 toXml (ilXmlWriter $writer)
 

Static Public Member Functions

static lookupObjectivesOfQuestion (int $a_qid)
 
static _isTestAssignedToObjective (int $a_test_id, int $a_objective_id)
 
static _getAssignableTests (int $a_container_ref_id)
 
static _updateTestLimits (int $a_objective_id, int $a_status, int $a_limit)
 
static _getTest (int $a_test_objective_id)
 
static _lookupMaximumPointsOfQuestion (int $a_question_id)
 
static deleteTest (int $a_tst_ref_id)
 
static _hasTests (int $a_course_id)
 
static _isAssigned (int $a_objective_id, int $a_tst_ref_id, int $a_question_id)
 
static lookupQuestionsByObjective (int $a_test_id, int $a_objective)
 
static loookupTestLimit (int $a_test_id, int $a_objective_id)
 

Data Fields

const TYPE_SELF_ASSESSMENT = 0
 
const TYPE_FINAL_TEST = 1
 

Protected Attributes

ilLogger $logger
 
ilDBInterface $db
 
ilObjectDataCache $objectDataCache
 
ilTree $tree
 

Private Attributes

int $objective_id = 0
 
array $questions = []
 
array $tests = []
 
int $tst_status = 0
 
int $tst_limit = 0
 
int $tst_ref_id = 0
 
int $tst_obj_id = 0
 
int $question_id = 0
 

Detailed Description

This file is part of ILIAS, a powerful learning management system published by ILIAS open source e-Learning e.V.

ILIAS is licensed with the GPL-3.0, see https://www.gnu.org/licenses/gpl-3.0.en.html You should have received a copy of said license along with the source code, too.

If this is not the case or you just want to try ILIAS, you'll find us at: https://www.ilias.de https://github.com/ILIAS-eLearning class ilcourseobjectiveQuestion

Author
Stefan Meyer meyer.nosp@m.@lei.nosp@m.fos.c.nosp@m.om

Definition at line 23 of file class.ilCourseObjectiveQuestion.php.

Constructor & Destructor Documentation

◆ __construct()

ilCourseObjectiveQuestion::__construct ( int  $a_objective_id = 0)

Definition at line 42 of file class.ilCourseObjectiveQuestion.php.

References $DIC, __read(), ILIAS\Repository\logger(), and ILIAS\Repository\objectDataCache().

43  {
44  global $DIC;
45 
46  $this->logger = $DIC->logger()->crs();
47  $this->objectDataCache = $DIC['ilObjDataCache'];
48  $this->db = $DIC->database();
49  $this->tree = $DIC->repositoryTree();
50 
51  $this->objective_id = $a_objective_id;
52  $this->__read();
53  }
global $DIC
Definition: shib_login.php:25
+ Here is the call graph for this function:

Member Function Documentation

◆ __addTest()

ilCourseObjectiveQuestion::__addTest ( )

Definition at line 172 of file class.ilCourseObjectiveQuestion.php.

References $res, $tst_limit, ilDBConstants\FETCHMODE_OBJECT, getObjectiveId(), getTestObjId(), getTestRefId(), getTestStatus(), and ILIAS\Repository\int().

Referenced by add().

172  : void
173  {
174  $query = "UPDATE crs_objective_tst " .
175  "SET tst_status = " . $this->db->quote($this->getTestStatus(), 'integer') . " " .
176  "WHERE objective_id = " . $this->db->quote($this->getObjectiveId(), 'integer') . " " .
177  "AND ref_id = " . $this->db->quote($this->getTestRefId(), 'integer') . " ";
178  $res = $this->db->manipulate($query);
179 
180  // CHECK if entry already exists
181  $query = "SELECT * FROM crs_objective_tst " .
182  "WHERE objective_id = " . $this->db->quote($this->getObjectiveId(), 'integer') . " " .
183  "AND ref_id = " . $this->db->quote($this->getTestRefId(), 'integer') . "";
184 
185  $res = $this->db->query($query);
186  if ($res->numRows()) {
187  return;
188  }
189 
190  // Check for existing limit
191  $query = "SELECT tst_limit_p FROM crs_objective_tst " .
192  "WHERE objective_id = " . $this->db->quote($this->getObjectiveId(), 'integer') . " " .
193  "AND tst_status = " . $this->db->quote($this->getTestStatus(), 'integer') . " ";
194  $res = $this->db->query($query);
195  $limit_in_db = null;
196  while ($row = $res->fetchRow(ilDBConstants::FETCHMODE_OBJECT)) {
197  $limit_in_db = (int) $row->tst_limit_p;
198  }
199  // Select correct limit
200  $limit = 100;
201  if (is_null($limit_in_db) && $this->tst_limit > 0 && $this->tst_limit <= 100) {
202  $limit = $this->tst_limit;
203  }
204  if (!is_null($limit_in_db)) {
205  $limit = $limit_in_db;
206  }
207 
208  $next_id = $this->db->nextId('crs_objective_tst');
209  $query = "INSERT INTO crs_objective_tst (test_objective_id,objective_id,ref_id,obj_id,tst_status,tst_limit_p) " .
210  "VALUES( " .
211  $this->db->quote($next_id, 'integer') . ", " .
212  $this->db->quote($this->getObjectiveId(), 'integer') . ", " .
213  $this->db->quote($this->getTestRefId(), 'integer') . ", " .
214  $this->db->quote($this->getTestObjId(), 'integer') . ", " .
215  $this->db->quote($this->getTestStatus(), 'integer') . ", " .
216  $this->db->quote($limit, 'integer') . " " .
217  ")";
218  $res = $this->db->manipulate($query);
219  }
$res
Definition: ltiservices.php:69
+ Here is the call graph for this function:
+ Here is the caller graph for this function:

◆ __deleteTest()

ilCourseObjectiveQuestion::__deleteTest ( int  $a_test_ref_id)

Definition at line 221 of file class.ilCourseObjectiveQuestion.php.

References $res, and getObjectiveId().

Referenced by __read(), and delete().

221  : void
222  {
223  // Delete questions
224  $query = "DELETE FROM crs_objective_qst " .
225  "WHERE objective_id = " . $this->db->quote($this->getObjectiveId(), 'integer') . " " .
226  "AND ref_id = " . $this->db->quote($a_test_ref_id, 'integer') . " ";
227  $res = $this->db->manipulate($query);
228 
229  // delete tst entries
230  $query = "DELETE FROM crs_objective_tst " .
231  "WHERE objective_id = " . $this->db->quote($this->getObjectiveId(), 'integer') . " " .
232  "AND ref_id = " . $this->db->quote($a_test_ref_id, 'integer') . " ";
233  $res = $this->db->manipulate($query);
234  unset($this->tests[$a_test_ref_id]);
235  }
$res
Definition: ltiservices.php:69
+ Here is the call graph for this function:
+ Here is the caller graph for this function:

◆ __read()

ilCourseObjectiveQuestion::__read ( )

Definition at line 630 of file class.ilCourseObjectiveQuestion.php.

References $res, __deleteTest(), ilObject\_getAllReferences(), ilObjTest\_instanciateQuestion(), ilCourseObjective\_lookupContainerIdByObjectiveId(), ilDBConstants\FETCHMODE_OBJECT, getObjectiveId(), and ILIAS\Repository\int().

Referenced by __construct(), and add().

630  : void
631  {
632  $container_ref_ids = ilObject::_getAllReferences(ilCourseObjective::_lookupContainerIdByObjectiveId($this->objective_id));
633  $container_ref_id = current($container_ref_ids);
634 
635  // Read test data
636  $query = "SELECT * FROM crs_objective_tst " .
637  "WHERE objective_id = " . $this->db->quote($this->getObjectiveId(), 'integer') . " ";
638  $res = $this->db->query($query);
639  while ($row = $res->fetchRow(ilDBConstants::FETCHMODE_OBJECT)) {
640  $this->tests[(int) $row->ref_id]['test_objective_id'] = (int) $row->test_objective_id;
641  $this->tests[(int) $row->ref_id]['ref_id'] = (int) $row->ref_id;
642  $this->tests[(int) $row->ref_id]['obj_id'] = (int) $row->obj_id;
643  $this->tests[(int) $row->ref_id]['status'] = (int) $row->tst_status;
644  $this->tests[(int) $row->ref_id]['limit'] = (int) $row->tst_limit_p;
645  }
646 
647  $this->questions = array();
648  $query = "SELECT * FROM crs_objective_qst coq " .
649  "JOIN qpl_questions qq ON coq.question_id = qq.question_id " .
650  "WHERE objective_id = " . $this->db->quote($this->getObjectiveId(), 'integer') . " " .
651  "ORDER BY title";
652 
653  $res = $this->db->query($query);
654  while ($row = $res->fetchRow(ilDBConstants::FETCHMODE_OBJECT)) {
655  if (!array_key_exists((int) $row->ref_id, $this->tests)) {
656  $this->__deleteTest((int) $row->ref_id);
657  continue;
658  }
659  if (!$this->tree->isInTree((int) $row->ref_id) || !$this->tree->isGrandChild(
660  $container_ref_id,
661  (int) $row->ref_id
662  )) {
663  $this->__deleteTest((int) $row->ref_id);
664  continue;
665  }
666  if (($question = ilObjTest::_instanciateQuestion((int) $row->question_id)) === null) {
667  $this->delete((int) $row->question_id);
668  continue;
669  }
670  $qst['ref_id'] = (int) $row->ref_id;
671  $qst['obj_id'] = (int) $row->obj_id;
672  $qst['question_id'] = (int) $row->question_id;
673  $qst['qst_ass_id'] = (int) $row->qst_ass_id;
674  $qst['title'] = $question->getTitle();
675  $qst['description'] = $question->getComment();
676  $qst['test_type'] = (int) $this->tests[(int) $row->ref_id]['status'];
677  $qst['points'] = (float) $question->getPoints();
678 
679  $this->questions[(int) $row->qst_ass_id] = $qst;
680  }
681  }
$res
Definition: ltiservices.php:69
static _getAllReferences(int $id)
get all reference ids for object ID
static _lookupContainerIdByObjectiveId(int $a_objective_id)
static _instanciateQuestion($question_id)
Creates an instance of a question with a given question id.
+ Here is the call graph for this function:
+ Here is the caller graph for this function:

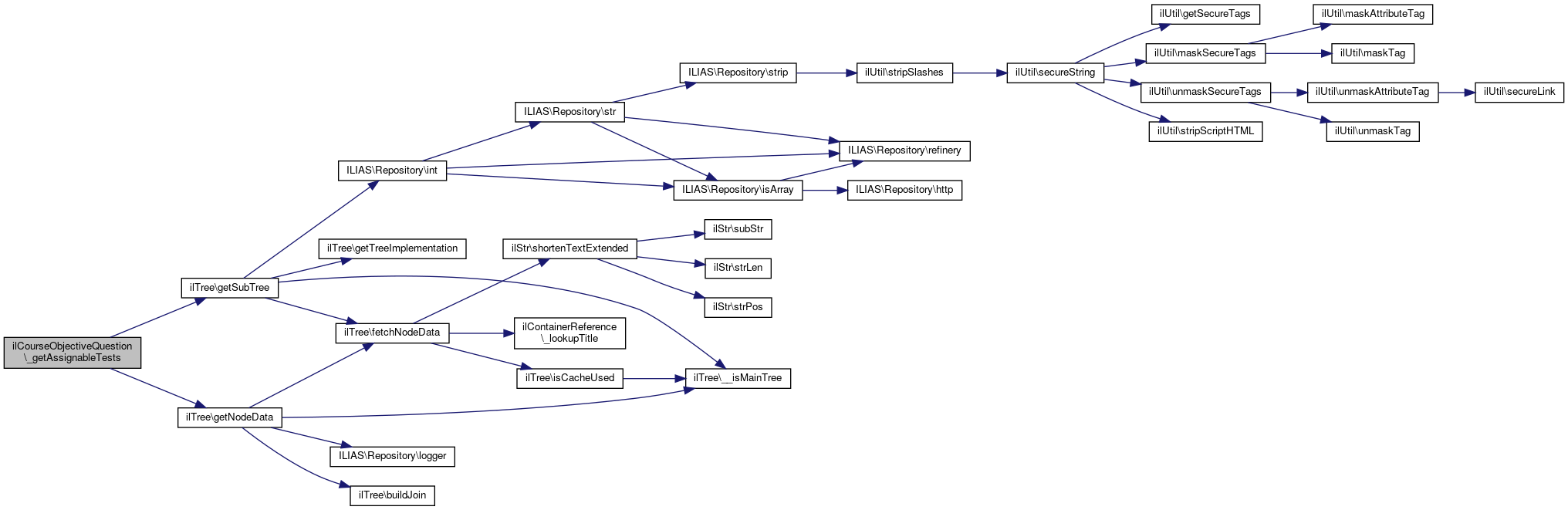
◆ _getAssignableTests()

static ilCourseObjectiveQuestion::_getAssignableTests ( int  $a_container_ref_id)
static

Definition at line 143 of file class.ilCourseObjectiveQuestion.php.

References $DIC, ilTree\getNodeData(), and ilTree\getSubTree().

Referenced by ilCourseObjectivesGUI\finalTestAssignment(), and ilCourseObjectivesGUI\selfAssessmentAssignment().

143  : array
144  {
145  global $DIC;
146 
147  $tree = $DIC->repositoryTree();
148  return $tree->getSubTree($tree->getNodeData($a_container_ref_id), true, ['tst']);
149  }
getNodeData(int $a_node_id, ?int $a_tree_pk=null)
get all information of a node.
global $DIC
Definition: shib_login.php:25
getSubTree(array $a_node, bool $a_with_data=true, array $a_type=[])
get all nodes in the subtree under specified node
+ Here is the call graph for this function:
+ Here is the caller graph for this function:

◆ _getTest()

static ilCourseObjectiveQuestion::_getTest ( int  $a_test_objective_id)
static

Definition at line 304 of file class.ilCourseObjectiveQuestion.php.

References $DIC, $ilDB, $res, ilDBConstants\FETCHMODE_OBJECT, and ILIAS\Repository\int().

304  : array
305  {
306  global $DIC;
307 
308  $ilDB = $DIC->database();
309  $query = "SELECT * FROM crs_objective_tst " .
310  "WHERE test_objective_id = " . $ilDB->quote($a_test_objective_id, 'integer') . " ";
311 
312  $res = $ilDB->query($query);
313  $test = [];
314  while ($row = $res->fetchRow(ilDBConstants::FETCHMODE_OBJECT)) {
315  $test['test_objective_id'] = (int) $row->test_objective_id;
316  $test['objective_id'] = (int) $row->objective_id;
317  $test['ref_id'] = (int) $row->ref_id;
318  $test['obj_id'] = (int) $row->obj_id;
319  $test['tst_status'] = (int) $row->tst_status;
320  $test['tst_limit'] = (int) $row->tst_limit_p;
321  }
322 
323  return $test;
324  }
$res
Definition: ltiservices.php:69
global $DIC
Definition: shib_login.php:25
+ Here is the call graph for this function:

◆ _hasTests()

static ilCourseObjectiveQuestion::_hasTests ( int  $a_course_id)
static

Definition at line 683 of file class.ilCourseObjectiveQuestion.php.

References $DIC, $ilDB, and $res.

683  : bool
684  {
685  global $DIC;
686 
687  $ilDB = $DIC['ilDB'];
688 
689  $query = "SELECT co.objective_id FROM crs_objectives co JOIN " .
690  "crs_objective_tst cot ON co.objective_id = cot.objective_id " .
691  "WHERE crs_id = " . $ilDB->quote($a_course_id, 'integer') . " ";
692  $res = $ilDB->query($query);
693  return (bool) $res->numRows();
694  }
$res
Definition: ltiservices.php:69
global $DIC
Definition: shib_login.php:25

◆ _isAssigned()

static ilCourseObjectiveQuestion::_isAssigned ( int  $a_objective_id,
int  $a_tst_ref_id,
int  $a_question_id 
)
static

Definition at line 696 of file class.ilCourseObjectiveQuestion.php.

References $DIC, $ilDB, $objective_id, $res, ilDBConstants\FETCHMODE_OBJECT, and ILIAS\Repository\int().

696  : int
697  {
698  global $DIC;
699 
700  $ilDB = $DIC->database();
701  $query = "SELECT crs_qst.objective_id objective_id FROM crs_objective_qst crs_qst, crs_objectives crs_obj " .
702  "WHERE crs_qst.objective_id = crs_obj.objective_id " .
703  "AND crs_qst.objective_id = " . $ilDB->quote($a_objective_id, 'integer') . " " .
704  "AND ref_id = " . $ilDB->quote($a_tst_ref_id, 'integer') . " " .
705  "AND question_id = " . $ilDB->quote($a_question_id, 'integer') . " ";
706 
707  $res = $ilDB->query($query);
708  $objective_id = 0;
709  while ($row = $res->fetchRow(ilDBConstants::FETCHMODE_OBJECT)) {
710  $objective_id = (int) $row->objective_id;
711  }
712  return $objective_id;
713  }
$res
Definition: ltiservices.php:69
global $DIC
Definition: shib_login.php:25
+ Here is the call graph for this function:

◆ _isTestAssignedToObjective()

static ilCourseObjectiveQuestion::_isTestAssignedToObjective ( int  $a_test_id,
int  $a_objective_id 
)
static

Definition at line 73 of file class.ilCourseObjectiveQuestion.php.

References $DIC, $ilDB, and $res.

73  : bool
74  {
75  global $DIC;
76 
77  $ilDB = $DIC->database();
78 
79  $query = "SELECT qst_ass_id FROM crs_objective_qst " .
80  "WHERE ref_id = " . $ilDB->quote($a_test_id, 'integer') . " " .
81  "AND objective_id = " . $ilDB->quote($a_objective_id, 'integer');
82  $res = $ilDB->query($query);
83  return (bool) $res->numRows();
84  }
$res
Definition: ltiservices.php:69
global $DIC
Definition: shib_login.php:25

◆ _lookupMaximumPointsOfQuestion()

static ilCourseObjectiveQuestion::_lookupMaximumPointsOfQuestion ( int  $a_question_id)
static

Definition at line 470 of file class.ilCourseObjectiveQuestion.php.

References $DIC.

Referenced by ilLOTestQuestionAdapter\updateFixedQuestions(), ilLOTestQuestionAdapter\updateRandomQuestions(), and ilLOTestQuestionAdapter\updateSeparateTestQuestions().

470  : float
471  {
472  global $DIC;
473  return $DIC->testQuestion()->getGeneralQuestionProperties($a_question_id)->getAvailablePoints();
474  }
global $DIC
Definition: shib_login.php:25
+ Here is the caller graph for this function:

◆ _updateTestLimits()

static ilCourseObjectiveQuestion::_updateTestLimits ( int  $a_objective_id,
int  $a_status,
int  $a_limit 
)
static

Definition at line 237 of file class.ilCourseObjectiveQuestion.php.

References $DIC, $ilDB, and $res.

Referenced by ilCourseObjectivesGUI\saveQuestionOverview().

237  : void
238  {
239  global $DIC;
240 
241  $ilDB = $DIC['ilDB'];
242 
243  $query = "UPDATE crs_objective_tst " .
244  "SET tst_limit_p = " . $ilDB->quote($a_limit, 'integer') . " " .
245  "WHERE tst_status = " . $ilDB->quote($a_status, 'integer') . " " .
246  "AND objective_id = " . $ilDB->quote($a_objective_id, 'integer');
247  $res = $ilDB->manipulate($query);
248  }
$res
Definition: ltiservices.php:69
global $DIC
Definition: shib_login.php:25
+ Here is the caller graph for this function:

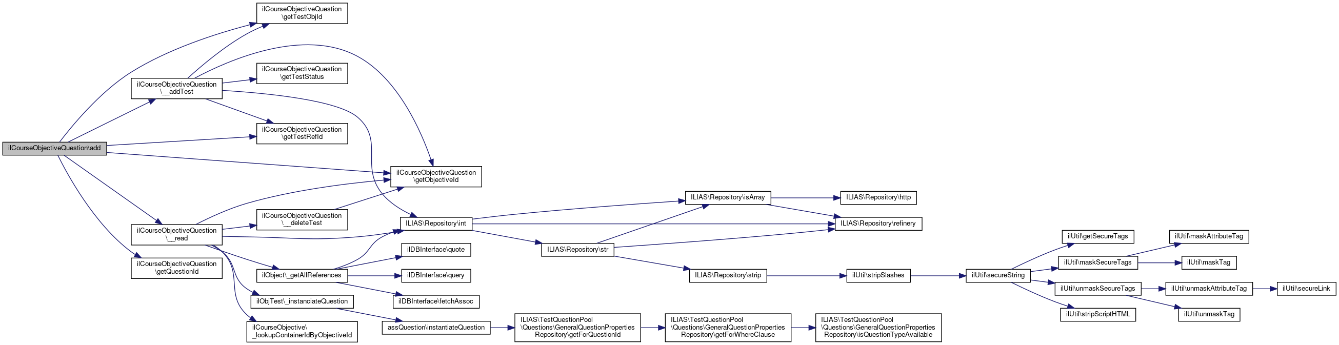
◆ add()

ilCourseObjectiveQuestion::add ( )

Definition at line 529 of file class.ilCourseObjectiveQuestion.php.

References $res, __addTest(), __read(), getObjectiveId(), getQuestionId(), getTestObjId(), and getTestRefId().

529  : void
530  {
531  $query = "DELETE FROM crs_objective_qst " .
532  "WHERE objective_id = " . $this->db->quote($this->getObjectiveId(), 'integer') . " " .
533  "AND question_id = " . $this->db->quote($this->getQuestionId(), 'integer') . " ";
534  $res = $this->db->manipulate($query);
535 
536  $next_id = $this->db->nextId('crs_objective_qst');
537  $query = "INSERT INTO crs_objective_qst (qst_ass_id, objective_id,ref_id,obj_id,question_id) " .
538  "VALUES( " .
539  $this->db->quote($next_id, 'integer') . ", " .
540  $this->db->quote($this->getObjectiveId(), 'integer') . ", " .
541  $this->db->quote($this->getTestRefId(), 'integer') . ", " .
542  $this->db->quote($this->getTestObjId(), 'integer') . ", " .
543  $this->db->quote($this->getQuestionId(), 'integer') .
544  ")";
545  $res = $this->db->manipulate($query);
546 
547  $this->__addTest();
548  $this->__read();
549  }
$res
Definition: ltiservices.php:69
+ Here is the call graph for this function:

◆ cloneDependencies()

ilCourseObjectiveQuestion::cloneDependencies ( int  $a_new_objective,
int  $a_copy_id 
)

Definition at line 86 of file class.ilCourseObjectiveQuestion.php.

References $res, ilCopyWizardOptions\_getInstance(), ilLoggerFactory\getLogger(), getQuestions(), getTests(), ILIAS\Repository\int(), ILIAS\Repository\logger(), and ILIAS\Repository\objectDataCache().

86  : void
87  {
88  $cwo = ilCopyWizardOptions::_getInstance($a_copy_id);
89  $mappings = $cwo->getMappings();
90  foreach ($this->getQuestions() as $question) {
91  $mapping_key = $question['ref_id'] . '_question_' . $question['question_id'];
92  if (!isset($mappings[$mapping_key]) || !$mappings[$mapping_key]) {
93  continue;
94  }
95  $question_ref_id = $question['ref_id'];
96  $question_obj_id = $question['obj_id'];
97  $question_qst_id = $question['question_id'];
98  $new_ref_id = (int) $mappings[$question_ref_id];
99  $new_obj_id = $this->objectDataCache->lookupObjId($new_ref_id);
100 
101  if ($new_obj_id == $question_obj_id) {
102  $this->logger->info('Test has been linked. Keeping question id');
103  // Object has been linked
104  $new_question_id = $question_qst_id;
105  } else {
106  $new_question_info = $mappings[$question_ref_id . '_question_' . $question_qst_id];
107  $new_question_arr = explode('_', $new_question_info);
108  if (!isset($new_question_arr[2]) || !$new_question_arr[2]) {
109  $this->logger->debug('found invalid format of question id mapping: ' . print_r(
110  $new_question_arr,
111  true
112  ));
113  continue;
114  }
115  $new_question_id = $new_question_arr[2];
116  $this->logger->info('New question id is: ' . $new_question_id);
117  }
118 
119  ilLoggerFactory::getLogger('crs')->debug('Copying question assignments');
120  $new_question = new ilCourseObjectiveQuestion($a_new_objective);
121  $new_question->setTestRefId($new_ref_id);
122  $new_question->setTestObjId($new_obj_id);
123  $new_question->setQuestionId($new_question_id);
124  $new_question->add();
125  }
126 
127  // Copy tests
128  foreach ($this->getTests() as $test) {
129  if (!isset($mappings["$test[ref_id]"])) {
130  continue;
131  }
132  $new_test_id = $mappings["$test[ref_id]"];
133 
134  $query = "UPDATE crs_objective_tst " .
135  "SET tst_status = " . $this->db->quote($test['tst_status'], 'integer') . ", " .
136  "tst_limit_p = " . $this->db->quote($test['tst_limit'], 'integer') . " " .
137  "WHERE objective_id = " . $this->db->quote($a_new_objective, 'integer') . " " .
138  "AND ref_id = " . $this->db->quote($new_test_id, 'integer');
139  $res = $this->db->manipulate($query);
140  }
141  }
$res
Definition: ltiservices.php:69
static getLogger(string $a_component_id)
Get component logger.
static _getInstance(int $a_copy_id)
This file is part of ILIAS, a powerful learning management system published by ILIAS open source e-Le...
+ Here is the call graph for this function:

◆ delete()

ilCourseObjectiveQuestion::delete ( int  $qst_id)

Definition at line 551 of file class.ilCourseObjectiveQuestion.php.

References $res, __deleteTest(), ilDBConstants\FETCHMODE_OBJECT, getObjectiveId(), and ILIAS\Repository\int().

551  : void
552  {
553  if (!$qst_id) {
554  return;
555  }
556 
557  $query = "SELECT * FROM crs_objective_qst " .
558  "WHERE qst_ass_id = " . $this->db->quote($qst_id, 'integer') . " ";
559 
560  $test_rid = $test_oid = 0;
561  $res = $this->db->query($query);
562  while ($row = $res->fetchRow(ilDBConstants::FETCHMODE_OBJECT)) {
563  $test_rid = (int) $row->ref_id;
564  $test_oid = (int) $row->obj_id;
565  }
566 
567  $query = "DELETE FROM crs_objective_qst " .
568  "WHERE qst_ass_id = " . $this->db->quote($qst_id, 'integer') . " ";
569  $res = $this->db->manipulate($query);
570 
571  // delete test if it was the last question
572  $query = "SELECT * FROM crs_objective_qst " .
573  "WHERE ref_id = " . $this->db->quote($test_rid, 'integer') . " " .
574  "AND obj_id = " . $this->db->quote($test_oid, 'integer') . " " .
575  "AND objective_id = " . $this->db->quote($this->getObjectiveId(), 'integer') . " ";
576 
577  $res = $this->db->query($query);
578  if ($res->numRows() === 0) {
579  $this->__deleteTest($test_rid);
580  }
581  }
$res
Definition: ltiservices.php:69
+ Here is the call graph for this function:

◆ deleteAll()

ilCourseObjectiveQuestion::deleteAll ( )

Definition at line 619 of file class.ilCourseObjectiveQuestion.php.

References $res, and getObjectiveId().

619  : void
620  {
621  $query = "DELETE FROM crs_objective_qst " .
622  "WHERE objective_id = " . $this->db->quote($this->getObjectiveId(), 'integer') . " ";
623  $res = $this->db->manipulate($query);
624 
625  $query = "DELETE FROM crs_objective_tst " .
626  "WHERE objective_id = " . $this->db->quote($this->getObjectiveId(), 'integer') . " ";
627  $res = $this->db->manipulate($query);
628  }
$res
Definition: ltiservices.php:69
+ Here is the call graph for this function:

◆ deleteByTestType()

ilCourseObjectiveQuestion::deleteByTestType ( int  $a_type)

Definition at line 598 of file class.ilCourseObjectiveQuestion.php.

References getObjectiveId().

598  : void
599  {
600  // Read tests by type
601  $deletable_refs = array();
602  foreach ($this->tests as $tst_data) {
603  if ($tst_data['status'] == $a_type) {
604  $deletable_refs[] = $tst_data['ref_id'];
605  }
606  }
607 
608  $query = 'DELETE from crs_objective_tst ' .
609  'WHERE objective_id = ' . $this->db->quote($this->getObjectiveId(), 'integer') . ' ' .
610  'AND tst_status = ' . $this->db->quote($a_type, 'integer');
611  $this->db->manipulate($query);
612 
613  $query = 'DELETE from crs_objective_tst ' .
614  'WHERE objective_id = ' . $this->db->quote($this->getObjectiveId(), 'integer') . ' ' .
615  'AND ' . $this->db->in('ref_id', $deletable_refs, false, 'integer');
616  $this->db->manipulate($query);
617  }
+ Here is the call graph for this function:

◆ deleteTest()

static ilCourseObjectiveQuestion::deleteTest ( int  $a_tst_ref_id)
static

Definition at line 584 of file class.ilCourseObjectiveQuestion.php.

References $DIC, and $ilDB.

Referenced by ilLOEditorGUI\deleteTest(), and ilLOEditorGUI\deleteTests().

584  : void
585  {
586  global $DIC;
587 
588  $ilDB = $DIC->database();
589  $query = 'DELETE FROM crs_objective_tst ' .
590  'WHERE ref_id = ' . $ilDB->quote($a_tst_ref_id, 'integer');
591  $ilDB->manipulate($query);
592 
593  $query = 'DELETE FROM crs_objective_qst ' .
594  'WHERE ref_id = ' . $ilDB->quote($a_tst_ref_id, 'integer');
595  $ilDB->manipulate($query);
596  }
global $DIC
Definition: shib_login.php:25
+ Here is the caller graph for this function:

◆ getFinalTestPoints()

ilCourseObjectiveQuestion::getFinalTestPoints ( )

Definition at line 351 of file class.ilCourseObjectiveQuestion.php.

References getFinalTestQuestions().

Referenced by updateLimits().

351  : int
352  {
353  $points = 0;
354  foreach ($this->getFinalTestQuestions() as $question) {
355  $points += $question['points'];
356  }
357  return $points;
358  }
+ Here is the call graph for this function:
+ Here is the caller graph for this function:

◆ getFinalTestQuestions()

ilCourseObjectiveQuestion::getFinalTestQuestions ( )

Definition at line 380 of file class.ilCourseObjectiveQuestion.php.

Referenced by getFinalTestPoints().

380  : array
381  {
382  $final = [];
383  foreach ($this->questions as $question) {
384  if ($question['test_type'] == self::TYPE_FINAL_TEST) {
385  $final[] = $question;
386  }
387  }
388  return $final;
389  }
+ Here is the caller graph for this function:

◆ getFinalTests()

ilCourseObjectiveQuestion::getFinalTests ( )

Definition at line 293 of file class.ilCourseObjectiveQuestion.php.

293  : array
294  {
295  $final = [];
296  foreach ($this->tests as $test) {
297  if ($test['status'] == self::TYPE_FINAL_TEST) {
298  $final[] = $test;
299  }
300  }
301  return $final;
302  }

◆ getMaxPointsByObjective()

ilCourseObjectiveQuestion::getMaxPointsByObjective ( )

Definition at line 446 of file class.ilCourseObjectiveQuestion.php.

References ilObjTest\_instanciateQuestion(), ilObjectFactory\getInstanceByRefId(), and getQuestions().

446  : int
447  {
448  $points = 0;
449  foreach ($this->getQuestions() as $question) {
450  $tmp_test = ilObjectFactory::getInstanceByRefId($question['ref_id']);
451  $tmp_question = ilObjTest::_instanciateQuestion($question['question_id']);
452  $points += $tmp_question->getMaximumPoints();
453  }
454  return $points;
455  }
static _instanciateQuestion($question_id)
Creates an instance of a question with a given question id.
static getInstanceByRefId(int $ref_id, bool $stop_on_error=true)
get an instance of an Ilias object by reference id
+ Here is the call graph for this function:

◆ getMaxPointsByTest()

ilCourseObjectiveQuestion::getMaxPointsByTest ( int  $a_test_ref_id)

Definition at line 457 of file class.ilCourseObjectiveQuestion.php.

References ilObjTest\_instanciateQuestion(), ilObjectFactory\getInstanceByRefId(), and getQuestions().

457  : int
458  {
459  $points = 0;
460  $tmp_test = ilObjectFactory::getInstanceByRefId($a_test_ref_id);
461  foreach ($this->getQuestions() as $question) {
462  if ($question['ref_id'] == $a_test_ref_id) {
463  $tmp_question = ilObjTest::_instanciateQuestion($question['question_id']);
464  $points += $tmp_question->getMaximumPoints();
465  }
466  }
467  return $points;
468  }
static _instanciateQuestion($question_id)
Creates an instance of a question with a given question id.
static getInstanceByRefId(int $ref_id, bool $stop_on_error=true)
get an instance of an Ilias object by reference id
+ Here is the call graph for this function:

◆ getNumberOfQuestionsByTest()

ilCourseObjectiveQuestion::getNumberOfQuestionsByTest ( int  $a_test_ref_id)

Definition at line 476 of file class.ilCourseObjectiveQuestion.php.

References getQuestions().

476  : int
477  {
478  $counter = 0;
479  foreach ($this->getQuestions() as $question) {
480  if ($question['ref_id'] == $a_test_ref_id) {
481  ++$counter;
482  }
483  }
484  return $counter;
485  }
+ Here is the call graph for this function:

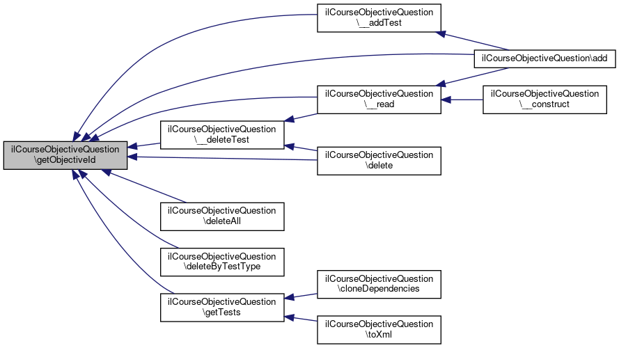
◆ getObjectiveId()

ilCourseObjectiveQuestion::getObjectiveId ( )

Definition at line 411 of file class.ilCourseObjectiveQuestion.php.

References $objective_id.

Referenced by __addTest(), __deleteTest(), __read(), add(), delete(), deleteAll(), deleteByTestType(), and getTests().

411  : int
412  {
413  return $this->objective_id;
414  }
+ Here is the caller graph for this function:

◆ getQuestion()

ilCourseObjectiveQuestion::getQuestion ( int  $question_id)

Definition at line 402 of file class.ilCourseObjectiveQuestion.php.

References $question_id.

402  : array
403  {
404  if ($this->questions[$question_id]) {
405  return $this->questions[$question_id];
406  } else {
407  return array();
408  }
409  }

◆ getQuestionId()

ilCourseObjectiveQuestion::getQuestionId ( )

Definition at line 441 of file class.ilCourseObjectiveQuestion.php.

References $question_id.

Referenced by add().

441  : int
442  {
443  return $this->question_id;
444  }
+ Here is the caller graph for this function:

◆ getQuestions()

ilCourseObjectiveQuestion::getQuestions ( )

Definition at line 326 of file class.ilCourseObjectiveQuestion.php.

References $questions.

Referenced by cloneDependencies(), getMaxPointsByObjective(), getMaxPointsByTest(), getNumberOfQuestionsByTest(), getQuestionsByTest(), and getQuestionsOfTest().

326  : array
327  {
328  return $this->questions;
329  }
+ Here is the caller graph for this function:

◆ getQuestionsByTest()

ilCourseObjectiveQuestion::getQuestionsByTest ( int  $a_test_ref_id)

Definition at line 487 of file class.ilCourseObjectiveQuestion.php.

References getQuestions().

Referenced by toXml().

487  : array
488  {
489  $qst = [];
490  foreach ($this->getQuestions() as $question) {
491  if ($question['ref_id'] == $a_test_ref_id) {
492  $qst[] = $question['question_id'];
493  }
494  }
495  return $qst;
496  }
+ Here is the call graph for this function:
+ Here is the caller graph for this function:

◆ getQuestionsOfTest()

ilCourseObjectiveQuestion::getQuestionsOfTest ( int  $a_test_id)

Definition at line 391 of file class.ilCourseObjectiveQuestion.php.

References $questions, and getQuestions().

391  : array
392  {
393  $questions = [];
394  foreach ($this->getQuestions() as $qst) {
395  if ($a_test_id == $qst['obj_id']) {
396  $questions[] = $qst;
397  }
398  }
399  return $questions;
400  }
+ Here is the call graph for this function:

◆ getSelfAssessmentPoints()

ilCourseObjectiveQuestion::getSelfAssessmentPoints ( )

Definition at line 342 of file class.ilCourseObjectiveQuestion.php.

References getSelfAssessmentQuestions().

Referenced by updateLimits().

342  : int
343  {
344  $points = 0;
345  foreach ($this->getSelfAssessmentQuestions() as $question) {
346  $points += $question['points'];
347  }
348  return $points;
349  }
+ Here is the call graph for this function:
+ Here is the caller graph for this function:

◆ getSelfAssessmentQuestions()

ilCourseObjectiveQuestion::getSelfAssessmentQuestions ( )

Definition at line 331 of file class.ilCourseObjectiveQuestion.php.

Referenced by getSelfAssessmentPoints().

331  : array
332  {
333  $self = [];
334  foreach ($this->questions as $question) {
335  if ($question['test_type'] == self::TYPE_SELF_ASSESSMENT) {
336  $self[] = $question;
337  }
338  }
339  return $self;
340  }
+ Here is the caller graph for this function:

◆ getSelfAssessmentTests()

ilCourseObjectiveQuestion::getSelfAssessmentTests ( )

Definition at line 282 of file class.ilCourseObjectiveQuestion.php.

282  : array
283  {
284  $self = [];
285  foreach ($this->tests as $test) {
286  if ($test['status'] == self::TYPE_SELF_ASSESSMENT) {
287  $self[] = $test;
288  }
289  }
290  return $self;
291  }

◆ getTestObjId()

ilCourseObjectiveQuestion::getTestObjId ( )

Definition at line 431 of file class.ilCourseObjectiveQuestion.php.

References $tst_obj_id.

Referenced by __addTest(), and add().

431  : int
432  {
433  return $this->tst_obj_id;
434  }
+ Here is the caller graph for this function:

◆ getTestRefId()

ilCourseObjectiveQuestion::getTestRefId ( )

Definition at line 421 of file class.ilCourseObjectiveQuestion.php.

References $tst_ref_id.

Referenced by __addTest(), and add().

421  : int
422  {
423  return $this->tst_ref_id;
424  }
+ Here is the caller graph for this function:

◆ getTests()

ilCourseObjectiveQuestion::getTests ( )

Definition at line 259 of file class.ilCourseObjectiveQuestion.php.

References $res, $tests, ilDBConstants\FETCHMODE_OBJECT, getObjectiveId(), and ILIAS\Repository\int().

Referenced by cloneDependencies(), and toXml().

259  : array
260  {
261  $query = "SELECT * FROM crs_objective_tst cot " .
262  "JOIN object_data obd ON cot.obj_id = obd.obj_id " .
263  "WHERE objective_id = " . $this->db->quote($this->getObjectiveId(), 'integer') . " " .
264  "ORDER BY title ";
265 
266  $res = $this->db->query($query);
267  $tests = [];
268  while ($row = $res->fetchRow(ilDBConstants::FETCHMODE_OBJECT)) {
269  $test['test_objective_id'] = (int) $row->test_objective_id;
270  $test['objective_id'] = (int) $row->objective_id;
271  $test['ref_id'] = (int) $row->ref_id;
272  $test['obj_id'] = (int) $row->obj_id;
273  $test['tst_status'] = (int) $row->tst_status;
274  $test['tst_limit'] = (int) $row->tst_limit_p;
275  $test['title'] = (string) $row->title;
276 
277  $tests[] = $test;
278  }
279  return $tests;
280  }
$res
Definition: ltiservices.php:69
+ Here is the call graph for this function:
+ Here is the caller graph for this function:

◆ getTestStatus()

ilCourseObjectiveQuestion::getTestStatus ( )

Definition at line 157 of file class.ilCourseObjectiveQuestion.php.

References $tst_status.

Referenced by __addTest(), and updateTest().

157  : int
158  {
159  return $this->tst_status;
160  }
+ Here is the caller graph for this function:

◆ getTestSuggestedLimit()

ilCourseObjectiveQuestion::getTestSuggestedLimit ( )

Definition at line 167 of file class.ilCourseObjectiveQuestion.php.

References $tst_limit.

Referenced by updateTest().

167  : int
168  {
169  return $this->tst_limit;
170  }
+ Here is the caller graph for this function:

◆ isFinalTestQuestion()

ilCourseObjectiveQuestion::isFinalTestQuestion ( int  $a_question_id)

Definition at line 370 of file class.ilCourseObjectiveQuestion.php.

370  : bool
371  {
372  foreach ($this->questions as $question) {
373  if ($question['question_id'] == $a_question_id) {
374  return $question['test_type'] === self::TYPE_FINAL_TEST;
375  }
376  }
377  return false;
378  }

◆ isSelfAssessmentQuestion()

ilCourseObjectiveQuestion::isSelfAssessmentQuestion ( int  $a_question_id)

Definition at line 360 of file class.ilCourseObjectiveQuestion.php.

360  : bool
361  {
362  foreach ($this->questions as $question) {
363  if ($question['question_id'] == $a_question_id) {
364  return $question['test_type'] === self::TYPE_SELF_ASSESSMENT;
365  }
366  }
367  return false;
368  }

◆ lookupObjectivesOfQuestion()

static ilCourseObjectiveQuestion::lookupObjectivesOfQuestion ( int  $a_qid)
static
Returns
int[]

Definition at line 58 of file class.ilCourseObjectiveQuestion.php.

References $DIC, $ilDB, $res, ilDBConstants\FETCHMODE_OBJECT, and ILIAS\Repository\int().

Referenced by ilLOTestQuestionAdapter\lookupObjectiveIdByFixedQuestionId().

58  : array
59  {
60  global $DIC;
61 
62  $ilDB = $DIC->database();
63  $query = 'SELECT objective_id FROM crs_objective_qst ' .
64  'WHERE question_id = ' . $ilDB->quote($a_qid, 'integer');
65  $res = $ilDB->query($query);
66  $objectiveIds = array();
67  while ($row = $res->fetchRow(ilDBConstants::FETCHMODE_OBJECT)) {
68  $objectiveIds[] = (int) $row->objective_id;
69  }
70  return $objectiveIds;
71  }
$res
Definition: ltiservices.php:69
global $DIC
Definition: shib_login.php:25
+ Here is the call graph for this function:
+ Here is the caller graph for this function:

◆ lookupQuestionsByObjective()

static ilCourseObjectiveQuestion::lookupQuestionsByObjective ( int  $a_test_id,
int  $a_objective 
)
static

Definition at line 715 of file class.ilCourseObjectiveQuestion.php.

References $DIC, $ilDB, $questions, $res, and ilDBConstants\FETCHMODE_OBJECT.

Referenced by ilLOEditorStatus\lookupQuestionsAssigned(), and ilLOTestQuestionAdapter\updateFixedQuestions().

715  : array
716  {
717  global $DIC;
718 
719  $ilDB = $DIC->database();
720  $query = 'SELECT question_id FROM crs_objective_qst ' .
721  'WHERE objective_id = ' . $ilDB->quote($a_objective, 'integer') . ' ' .
722  'AND obj_id = ' . $ilDB->quote($a_test_id, 'integer');
723  $res = $ilDB->query($query);
724 
725  $questions = array();
726  while ($row = $res->fetchRow(ilDBConstants::FETCHMODE_OBJECT)) {
727  $questions[] = $row->question_id;
728  }
729  return $questions;
730  }
$res
Definition: ltiservices.php:69
global $DIC
Definition: shib_login.php:25
+ Here is the caller graph for this function:

◆ loookupTestLimit()

static ilCourseObjectiveQuestion::loookupTestLimit ( int  $a_test_id,
int  $a_objective_id 
)
static

Definition at line 732 of file class.ilCourseObjectiveQuestion.php.

References $DIC, $ilDB, $res, and ilDBConstants\FETCHMODE_OBJECT.

Referenced by ilLOUtils\lookupObjectiveRequiredPercentage().

732  : int
733  {
734  global $DIC;
735 
736  $ilDB = $DIC['ilDB'];
737  $query = 'SELECT tst_limit_p FROM crs_objective_tst ' .
738  'WHERE objective_id = ' . $ilDB->quote($a_objective_id, 'integer') . ' ' .
739  'AND obj_id = ' . $ilDB->quote($a_test_id, 'integer');
740  $res = $ilDB->query($query);
741  while ($row = $res->fetchRow(ilDBConstants::FETCHMODE_OBJECT)) {
742  return (int) $row->tst_limit_p;
743  }
744  return 0;
745  }
$res
Definition: ltiservices.php:69
global $DIC
Definition: shib_login.php:25
+ Here is the caller graph for this function:

◆ setQuestionId()

ilCourseObjectiveQuestion::setQuestionId ( int  $a_question_id)

Definition at line 436 of file class.ilCourseObjectiveQuestion.php.

436  : void
437  {
438  $this->question_id = $a_question_id;
439  }

◆ setTestObjId()

ilCourseObjectiveQuestion::setTestObjId ( int  $a_obj_id)

Definition at line 426 of file class.ilCourseObjectiveQuestion.php.

426  : void
427  {
428  $this->tst_obj_id = $a_obj_id;
429  }

◆ setTestRefId()

ilCourseObjectiveQuestion::setTestRefId ( int  $a_ref_id)

Definition at line 416 of file class.ilCourseObjectiveQuestion.php.

416  : void
417  {
418  $this->tst_ref_id = $a_ref_id;
419  }

◆ setTestStatus()

ilCourseObjectiveQuestion::setTestStatus ( int  $a_status)

Definition at line 152 of file class.ilCourseObjectiveQuestion.php.

152  : void
153  {
154  $this->tst_status = $a_status;
155  }

◆ setTestSuggestedLimit()

ilCourseObjectiveQuestion::setTestSuggestedLimit ( int  $a_limit)

Definition at line 162 of file class.ilCourseObjectiveQuestion.php.

162  : void
163  {
164  $this->tst_limit = $a_limit;
165  }

◆ toXml()

ilCourseObjectiveQuestion::toXml ( ilXmlWriter  $writer)

Definition at line 747 of file class.ilCourseObjectiveQuestion.php.

References getQuestionsByTest(), getTests(), ilLOXmlWriter\TYPE_TST_ALL, ilXmlWriter\xmlElement(), ilXmlWriter\xmlEndTag(), and ilXmlWriter\xmlStartTag().

747  : void
748  {
749  foreach ($this->getTests() as $test) {
750  $writer->xmlStartTag(
751  'Test',
752  array(
753  'type' => ilLOXmlWriter::TYPE_TST_ALL,
754  'refId' => $test['ref_id'],
755  'testType' => $test['tst_status'],
756  'limit' => $test['tst_limit']
757  )
758  );
759 
760  // questions
761  foreach ($this->getQuestionsByTest($test['ref_id']) as $question_id) {
762  $writer->xmlElement('Question', array('id' => $question_id));
763  }
764  $writer->xmlEndTag('Test');
765  }
766  }
xmlEndTag(string $tag)
Writes an endtag.
xmlStartTag(string $tag, ?array $attrs=null, bool $empty=false, bool $encode=true, bool $escape=true)
Writes a starttag.
xmlElement(string $tag, $attrs=null, $data=null, $encode=true, $escape=true)
Writes a basic element (no children, just textual content)
+ Here is the call graph for this function:

◆ updateLimits()

ilCourseObjectiveQuestion::updateLimits ( )

Definition at line 498 of file class.ilCourseObjectiveQuestion.php.

References $res, getFinalTestPoints(), and getSelfAssessmentPoints().

498  : void
499  {
500  $points = 0;
501  foreach ($this->tests as $test_data) {
502  switch ($test_data['status']) {
503  case self::TYPE_SELF_ASSESSMENT:
504  $points = $this->getSelfAssessmentPoints();
505  break;
506 
507  case self::TYPE_FINAL_TEST:
508  $points = $this->getFinalTestPoints();
509  break;
510  }
511  if ($test_data['limit'] == -1 || $test_data['limit'] > $points) {
512  switch ($test_data['status']) {
513  case self::TYPE_SELF_ASSESSMENT:
514  $points = $this->getSelfAssessmentPoints();
515  break;
516 
517  case self::TYPE_FINAL_TEST:
518  $points = $this->getFinalTestPoints();
519  break;
520  }
521  $query = "UPDATE crs_objective_tst " .
522  "SET tst_limit = " . $this->db->quote($points, 'integer') . " " .
523  "WHERE test_objective_id = " . $this->db->quote($test_data['test_objective_id'], 'integer') . " ";
524  $res = $this->db->manipulate($query);
525  }
526  }
527  }
$res
Definition: ltiservices.php:69
+ Here is the call graph for this function:

◆ updateTest()

ilCourseObjectiveQuestion::updateTest ( int  $a_objective_id)

Definition at line 250 of file class.ilCourseObjectiveQuestion.php.

References $res, getTestStatus(), and getTestSuggestedLimit().

250  : void
251  {
252  $query = "UPDATE crs_objective_tst " .
253  "SET tst_status = " . $this->db->quote($this->getTestStatus(), 'integer') . ", " .
254  "tst_limit_p = " . $this->db->quote($this->getTestSuggestedLimit(), 'integer') . " " .
255  "WHERE test_objective_id = " . $this->db->quote($a_objective_id, 'integer') . "";
256  $res = $this->db->manipulate($query);
257  }
$res
Definition: ltiservices.php:69
+ Here is the call graph for this function:

Field Documentation

◆ $db

ilDBInterface ilCourseObjectiveQuestion::$db
protected

Definition at line 38 of file class.ilCourseObjectiveQuestion.php.

◆ $logger

ilLogger ilCourseObjectiveQuestion::$logger
protected

Definition at line 37 of file class.ilCourseObjectiveQuestion.php.

◆ $objectDataCache

ilObjectDataCache ilCourseObjectiveQuestion::$objectDataCache
protected

Definition at line 39 of file class.ilCourseObjectiveQuestion.php.

◆ $objective_id

int ilCourseObjectiveQuestion::$objective_id = 0
private

Definition at line 28 of file class.ilCourseObjectiveQuestion.php.

Referenced by _isAssigned(), and getObjectiveId().

◆ $question_id

int ilCourseObjectiveQuestion::$question_id = 0
private

Definition at line 35 of file class.ilCourseObjectiveQuestion.php.

Referenced by getQuestion(), and getQuestionId().

◆ $questions

array ilCourseObjectiveQuestion::$questions = []
private

◆ $tests

array ilCourseObjectiveQuestion::$tests = []
private

Definition at line 30 of file class.ilCourseObjectiveQuestion.php.

Referenced by getTests().

◆ $tree

ilTree ilCourseObjectiveQuestion::$tree
protected

Definition at line 40 of file class.ilCourseObjectiveQuestion.php.

◆ $tst_limit

int ilCourseObjectiveQuestion::$tst_limit = 0
private

Definition at line 32 of file class.ilCourseObjectiveQuestion.php.

Referenced by __addTest(), and getTestSuggestedLimit().

◆ $tst_obj_id

int ilCourseObjectiveQuestion::$tst_obj_id = 0
private

Definition at line 34 of file class.ilCourseObjectiveQuestion.php.

Referenced by getTestObjId().

◆ $tst_ref_id

int ilCourseObjectiveQuestion::$tst_ref_id = 0
private

Definition at line 33 of file class.ilCourseObjectiveQuestion.php.

Referenced by getTestRefId().

◆ $tst_status

int ilCourseObjectiveQuestion::$tst_status = 0
private

Definition at line 31 of file class.ilCourseObjectiveQuestion.php.

Referenced by getTestStatus().

◆ TYPE_FINAL_TEST

◆ TYPE_SELF_ASSESSMENT


The documentation for this class was generated from the following file: