ILIAS  release_10 Revision v10.1-43-ga1241a92c2f
ilIndividualAssessmentCommonSettingsGUI Class Reference

This file is part of ILIAS, a powerful learning management system published by ILIAS open source e-Learning e.V. More...

+ Collaboration diagram for ilIndividualAssessmentCommonSettingsGUI:

Public Member Functions

 __construct (ilObjIndividualAssessment $object, ilCtrl $ctrl, ilGlobalTemplateInterface $tpl, ilLanguage $lng, ilObjectService $object_service)
 
 executeCommand ()
 

Data Fields

const CMD_EDIT = 'editSettings'
 
const CMD_SAVE = 'saveSettings'
 

Protected Member Functions

 editSettings (ilPropertyFormGUI $form=null)
 
 buildForm ()
 
 addServiceSettingsToForm (ilPropertyFormGUI $form)
 
 addCommonFieldsToForm (ilPropertyFormGUI $form)
 
 saveSettings ()
 
 txt (string $code)
 

Protected Attributes

ilObjIndividualAssessment $object
 
ilCtrl $ctrl
 
ilGlobalTemplateInterface $tpl
 
ilLanguage $lng
 
ilObjectService $object_service
 

Detailed Description

This file is part of ILIAS, a powerful learning management system published by ILIAS open source e-Learning e.V.

ILIAS is licensed with the GPL-3.0, see https://www.gnu.org/licenses/gpl-3.0.en.html You should have received a copy of said license along with the source code, too.

If this is not the case or you just want to try ILIAS, you'll find us at: https://www.ilias.de https://github.com/ILIAS-eLearning

Definition at line 21 of file class.ilIndividualAssessmentCommonSettingsGUI.php.

Constructor & Destructor Documentation

◆ __construct()

Member Function Documentation

◆ addCommonFieldsToForm()

ilIndividualAssessmentCommonSettingsGUI::addCommonFieldsToForm ( ilPropertyFormGUI  $form)
protected

Definition at line 95 of file class.ilIndividualAssessmentCommonSettingsGUI.php.

References ilPropertyFormGUI\addItem(), and txt().

Referenced by buildForm().

95  : void
96  {
97  $section_appearance = new ilFormSectionHeaderGUI();
98  $section_appearance->setTitle($this->txt('cont_presentation'));
99  $form->addItem($section_appearance);
100  $form_service = $this->object_service->commonSettings()->legacyForm($form, $this->object);
101  $form_service->addTileImage();
102  }
+ Here is the call graph for this function:
+ Here is the caller graph for this function:

◆ addServiceSettingsToForm()

ilIndividualAssessmentCommonSettingsGUI::addServiceSettingsToForm ( ilPropertyFormGUI  $form)
protected

◆ buildForm()

ilIndividualAssessmentCommonSettingsGUI::buildForm ( )
protected

Definition at line 69 of file class.ilIndividualAssessmentCommonSettingsGUI.php.

References addCommonFieldsToForm(), addServiceSettingsToForm(), ILIAS\Repository\ctrl(), and txt().

Referenced by editSettings(), and saveSettings().

70  {
71  $form = new ilPropertyFormGUI();
72  $form->setFormAction($this->ctrl->getFormAction($this));
73  $form->setTitle($this->txt('obj_features'));
74  $form->addCommandButton(self::CMD_SAVE, $this->txt('save'));
75  $form->addCommandButton(self::CMD_EDIT, $this->txt('cancel'));
76 
77  $this->addServiceSettingsToForm($form);
78  $this->addCommonFieldsToForm($form);
79 
80  return $form;
81  }
+ Here is the call graph for this function:
+ Here is the caller graph for this function:

◆ editSettings()

ilIndividualAssessmentCommonSettingsGUI::editSettings ( ilPropertyFormGUI  $form = null)
protected

Definition at line 61 of file class.ilIndividualAssessmentCommonSettingsGUI.php.

References buildForm().

Referenced by executeCommand(), and saveSettings().

61  : void
62  {
63  if (is_null($form)) {
64  $form = $this->buildForm();
65  }
66  $this->tpl->setContent($form->getHTML());
67  }
+ Here is the call graph for this function:
+ Here is the caller graph for this function:

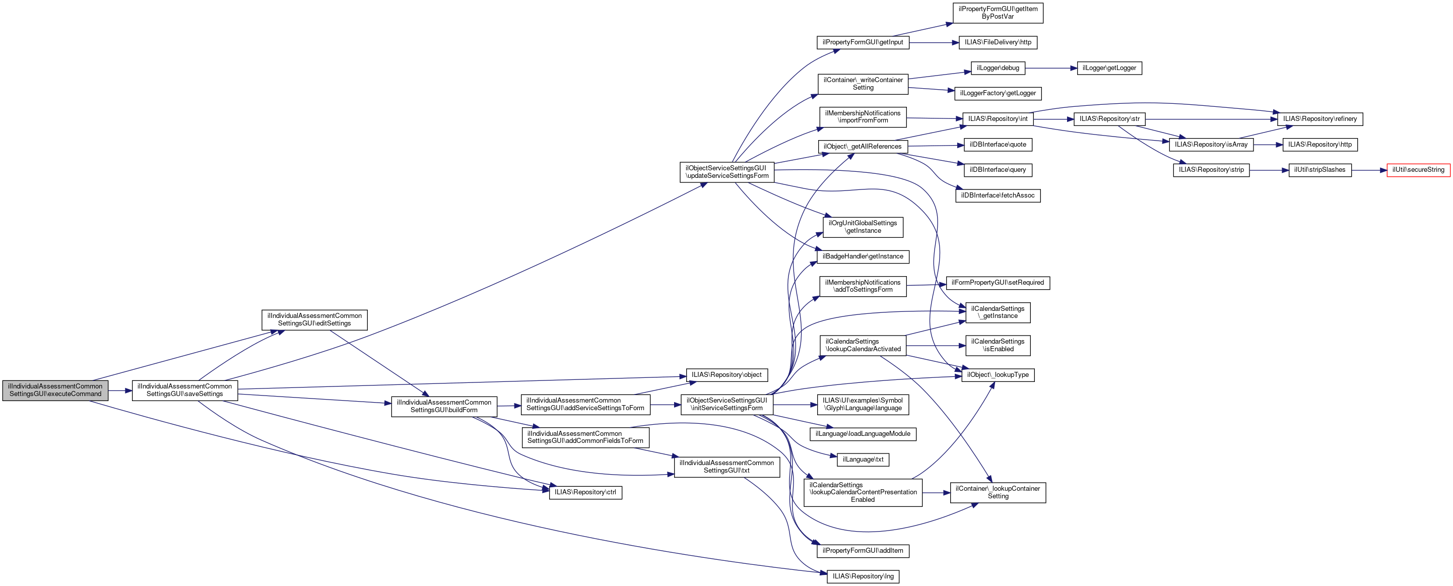
◆ executeCommand()

ilIndividualAssessmentCommonSettingsGUI::executeCommand ( )

Definition at line 46 of file class.ilIndividualAssessmentCommonSettingsGUI.php.

References ILIAS\Repository\ctrl(), editSettings(), and saveSettings().

46  : void
47  {
48  $cmd = $this->ctrl->getCmd();
49  switch ($cmd) {
50  case self::CMD_EDIT:
51  $this->editSettings();
52  break;
53  case self::CMD_SAVE:
54  $this->saveSettings();
55  break;
56  default:
57  throw new Exception('Unknown command ' . $cmd);
58  }
59  }
+ Here is the call graph for this function:

◆ saveSettings()

ilIndividualAssessmentCommonSettingsGUI::saveSettings ( )
protected

Definition at line 104 of file class.ilIndividualAssessmentCommonSettingsGUI.php.

References buildForm(), ILIAS\Repository\ctrl(), ilObjectServiceSettingsGUI\CUSTOM_METADATA, editSettings(), ILIAS\Repository\lng(), ILIAS\Repository\object(), ilObjectServiceSettingsGUI\ORGU_POSITION_ACCESS, and ilObjectServiceSettingsGUI\updateServiceSettingsForm().

Referenced by executeCommand().

104  : void
105  {
106  $form = $this->buildForm();
107 
108  if (!$form->checkInput()) {
109  $form->setValuesByPost();
110  $this->editSettings($form);
111  return;
112  }
113 
115  $this->object->getId(),
116  $form,
117  [
120  ]
121  );
122 
123  $form_service = $this->object_service->commonSettings()->legacyForm($form, $this->object);
124  $form_service->saveTileImage();
125 
126  $this->tpl->setOnScreenMessage("success", $this->lng->txt('iass_settings_saved'), true);
127  $this->ctrl->redirect($this, self::CMD_EDIT);
128  }
static updateServiceSettingsForm(int $obj_id, ilPropertyFormGUI $form, array $services)
+ Here is the call graph for this function:
+ Here is the caller graph for this function:

◆ txt()

ilIndividualAssessmentCommonSettingsGUI::txt ( string  $code)
protected

Definition at line 130 of file class.ilIndividualAssessmentCommonSettingsGUI.php.

References ILIAS\Repository\lng().

Referenced by addCommonFieldsToForm(), and buildForm().

130  : string
131  {
132  return $this->lng->txt($code);
133  }
+ Here is the call graph for this function:
+ Here is the caller graph for this function:

Field Documentation

◆ $ctrl

ilCtrl ilIndividualAssessmentCommonSettingsGUI::$ctrl
protected

Definition at line 27 of file class.ilIndividualAssessmentCommonSettingsGUI.php.

Referenced by __construct().

◆ $lng

ilLanguage ilIndividualAssessmentCommonSettingsGUI::$lng
protected

Definition at line 29 of file class.ilIndividualAssessmentCommonSettingsGUI.php.

Referenced by __construct().

◆ $object

ilObjIndividualAssessment ilIndividualAssessmentCommonSettingsGUI::$object
protected

Definition at line 26 of file class.ilIndividualAssessmentCommonSettingsGUI.php.

Referenced by __construct().

◆ $object_service

ilObjectService ilIndividualAssessmentCommonSettingsGUI::$object_service
protected

Definition at line 30 of file class.ilIndividualAssessmentCommonSettingsGUI.php.

Referenced by __construct().

◆ $tpl

ilGlobalTemplateInterface ilIndividualAssessmentCommonSettingsGUI::$tpl
protected

Definition at line 28 of file class.ilIndividualAssessmentCommonSettingsGUI.php.

Referenced by __construct().

◆ CMD_EDIT

const ilIndividualAssessmentCommonSettingsGUI::CMD_EDIT = 'editSettings'

◆ CMD_SAVE

const ilIndividualAssessmentCommonSettingsGUI::CMD_SAVE = 'saveSettings'

The documentation for this class was generated from the following file: