ILIAS  release_10 Revision v10.1-43-ga1241a92c2f
ilObjectServiceSettingsGUI Class Reference

This file is part of ILIAS, a powerful learning management system published by ILIAS open source e-Learning e.V. More...

+ Collaboration diagram for ilObjectServiceSettingsGUI:

Public Member Functions

 __construct (ilObjectGUI $parent_gui, int $obj_id, array $modes)
 Constructor. More...
 
 executeCommand ()
 
 getModes ()
 Get active modes. More...
 
 getObjId ()
 Get obj id. More...
 

Static Public Member Functions

static initServiceSettingsForm (int $obj_id, ilPropertyFormGUI $form, array $services)
 
static updateServiceSettingsForm (int $obj_id, ilPropertyFormGUI $form, array $services)
 

Data Fields

const CALENDAR_CONFIGURATION = 'cont_cal_configuration'
 
const CALENDAR_VISIBILITY = 'cont_show_calendar'
 
const CALENDAR_ACTIVATION = 'cont_activation_calendar'
 
const NEWS_VISIBILITY = 'cont_show_news'
 
const USE_NEWS = 'cont_use_news'
 
const AUTO_RATING_NEW_OBJECTS = 'cont_auto_rate_new_obj'
 
const INFO_TAB_VISIBILITY = 'cont_show_info_tab'
 
const TAXONOMIES = 'cont_taxonomies'
 
const TAG_CLOUD = 'cont_tag_cloud'
 
const CUSTOM_METADATA = 'cont_custom_md'
 
const BADGES = 'cont_badges'
 
const ORGU_POSITION_ACCESS = 'obj_orgunit_positions'
 
const SKILLS = 'cont_skills'
 
const FILTER = 'filter'
 
const BOOKING = 'cont_bookings'
 
const EXTERNAL_MAIL_PREFIX = 'mail_external_prefix'
 

Protected Member Functions

 cancel ()
 
 editSettings (ilPropertyFormGUI $form=null)
 Edit tool settings (calendar, news, comments, ...) More...
 
 isModeActive (string $mode)
 Check if specific mode is active. More...
 

Protected Attributes

ilCtrl $ctrl
 
ilGlobalTemplateInterface $main_tpl
 
ilLanguage $lng
 
ilObjectGUI $gui = null
 
array $modes = []
 
int $obj_id = 0
 

Detailed Description

This file is part of ILIAS, a powerful learning management system published by ILIAS open source e-Learning e.V.

ILIAS is licensed with the GPL-3.0, see https://www.gnu.org/licenses/gpl-3.0.en.html You should have received a copy of said license along with the source code, too.

If this is not the case or you just want to try ILIAS, you'll find us at: https://www.ilias.de https://github.com/ILIAS-eLearning GUI class for service settings (calendar, notes, comments)

Author
Stefan Meyer smeye.nosp@m.r.il.nosp@m.ias@g.nosp@m.mx.d.nosp@m.e
Version
$Id$

ilObjectServiceSettingsGUI:

Deprecated:
11: This class will be removed with ILIAS 11. Most of the settings in here don't belong here. Things that belong, are already moved to ilObjectProperties (see Readme.md of ilObject).

Definition at line 34 of file class.ilObjectServiceSettingsGUI.php.

Constructor & Destructor Documentation

◆ __construct()

ilObjectServiceSettingsGUI::__construct ( ilObjectGUI  $parent_gui,
int  $obj_id,
array  $modes 
)

Constructor.

Definition at line 70 of file class.ilObjectServiceSettingsGUI.php.

References $DIC, $obj_id, ILIAS\Repository\ctrl(), ILIAS\Repository\lng(), and ILIAS\Refinery\transform().

71  {
72  global $DIC;
73  $this->main_tpl = $DIC->ui()->mainTemplate();
74  $this->ctrl = $DIC->ctrl();
75  $this->lng = $DIC["lng"];
76 
77  $this->gui = $parent_gui;
78  $this->modes = $DIC->refinery()->to()->listOf(
79  $DIC->refinery()->kindlyTo()->string()
80  )->transform($modes);
81 
82  $this->obj_id = $obj_id;
83  }
global $DIC
Definition: shib_login.php:25
+ Here is the call graph for this function:

Member Function Documentation

◆ cancel()

ilObjectServiceSettingsGUI::cancel ( )
protected

Definition at line 472 of file class.ilObjectServiceSettingsGUI.php.

References ILIAS\Repository\ctrl().

472  : void
473  {
474  $this->ctrl->returnToParent($this);
475  }
+ Here is the call graph for this function:

◆ editSettings()

ilObjectServiceSettingsGUI::editSettings ( ilPropertyFormGUI  $form = null)
protected

Edit tool settings (calendar, news, comments, ...)

Parameters
ilPropertyFormGUI$form

Definition at line 481 of file class.ilObjectServiceSettingsGUI.php.

481  : void
482  {
483  if (!$form instanceof ilPropertyFormGUI) {
484  // TODO: cant find initSettingsForm, is editSettings ever called?
485  $form = $this->initSettingsForm();
486  }
487  $this->main_tpl->setContent($form->getHTML());
488  }

◆ executeCommand()

ilObjectServiceSettingsGUI::executeCommand ( )

Definition at line 85 of file class.ilObjectServiceSettingsGUI.php.

References ILIAS\Repository\ctrl().

85  : void
86  {
87  $this->ctrl->getNextClass($this);
88  $cmd = $this->ctrl->getCmd('editSettings');
89  $this->$cmd();
90  }
+ Here is the call graph for this function:

◆ getModes()

ilObjectServiceSettingsGUI::getModes ( )

Get active modes.

Returns
string[]

Definition at line 459 of file class.ilObjectServiceSettingsGUI.php.

References $modes.

Referenced by isModeActive().

459  : array
460  {
461  return $this->modes;
462  }
+ Here is the caller graph for this function:

◆ getObjId()

ilObjectServiceSettingsGUI::getObjId ( )

Get obj id.

Definition at line 467 of file class.ilObjectServiceSettingsGUI.php.

References $obj_id.

467  : int
468  {
469  return $this->obj_id;
470  }

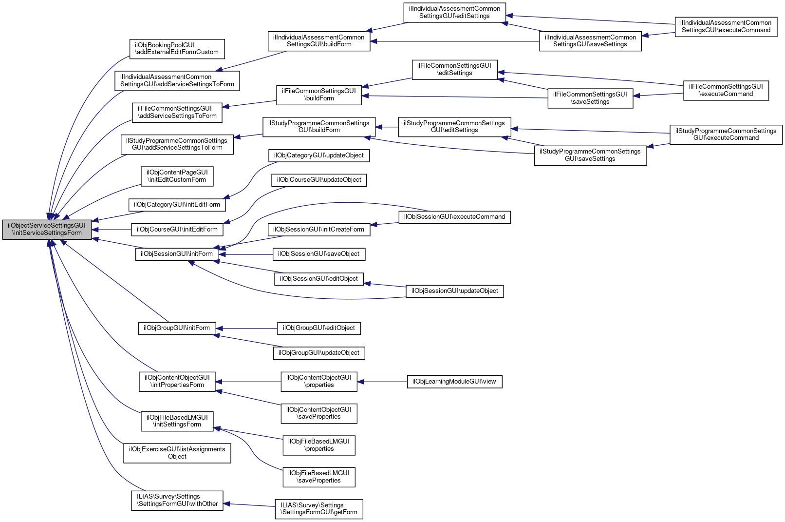
◆ initServiceSettingsForm()

static ilObjectServiceSettingsGUI::initServiceSettingsForm ( int  $obj_id,
ilPropertyFormGUI  $form,
array  $services 
)
static

Definition at line 92 of file class.ilObjectServiceSettingsGUI.php.

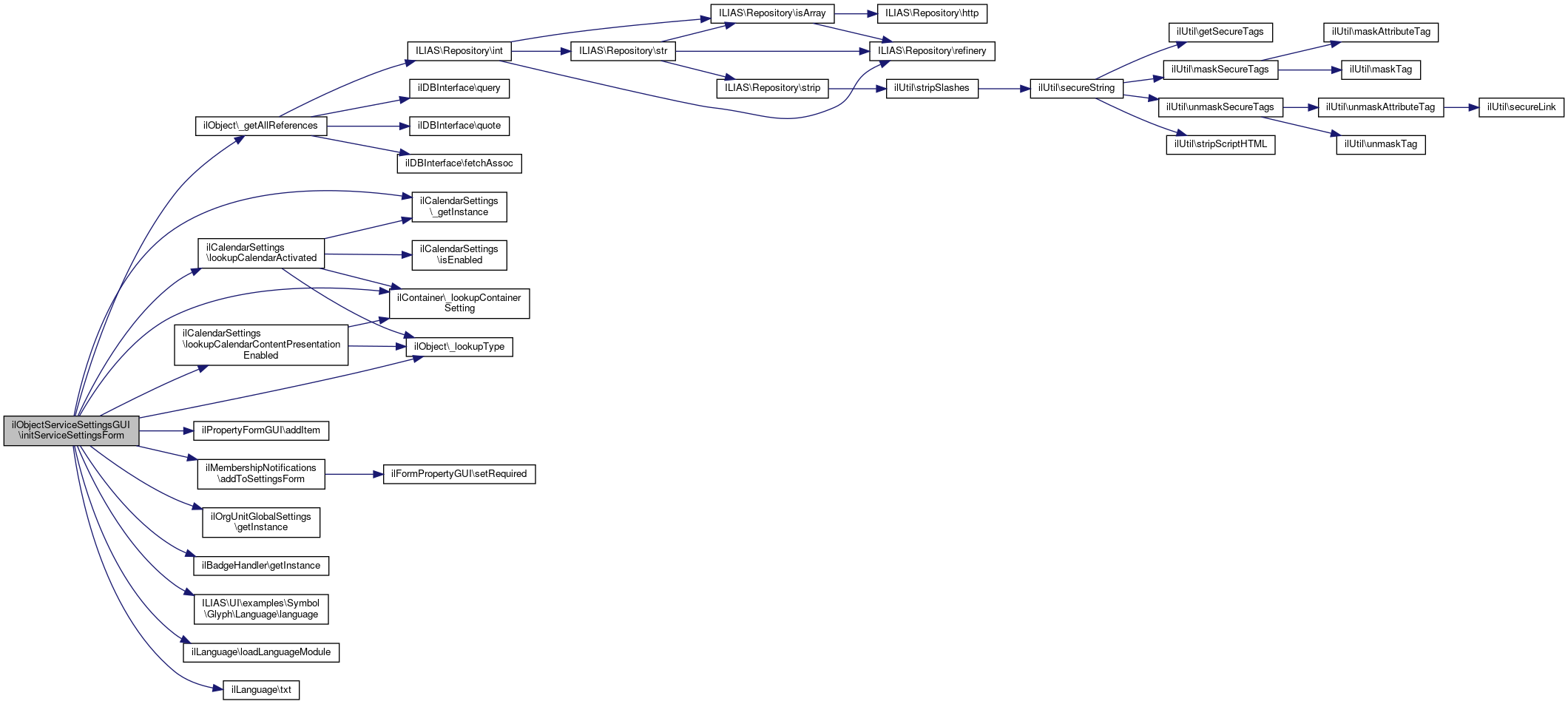
References $DIC, $GLOBALS, $ilSetting, $ref_id, ilObject\_getAllReferences(), ilCalendarSettings\_getInstance(), ilContainer\_lookupContainerSetting(), ilObject\_lookupType(), ilPropertyFormGUI\addItem(), ilMembershipNotifications\addToSettingsForm(), ilOrgUnitGlobalSettings\getInstance(), ilBadgeHandler\getInstance(), ILIAS\UI\examples\Symbol\Glyph\Language\language(), ilLanguage\loadLanguageModule(), ilCalendarSettings\lookupCalendarActivated(), ilCalendarSettings\lookupCalendarContentPresentationEnabled(), and ilLanguage\txt().

Referenced by ilObjBookingPoolGUI\addExternalEditFormCustom(), ilIndividualAssessmentCommonSettingsGUI\addServiceSettingsToForm(), ilFileCommonSettingsGUI\addServiceSettingsToForm(), ilStudyProgrammeCommonSettingsGUI\addServiceSettingsToForm(), ilObjContentPageGUI\initEditCustomForm(), ilObjCategoryGUI\initEditForm(), ilObjCourseGUI\initEditForm(), ilObjSessionGUI\initForm(), ilObjGroupGUI\initForm(), ilObjContentObjectGUI\initPropertiesForm(), ilObjFileBasedLMGUI\initSettingsForm(), ilObjExerciseGUI\listAssignmentsObject(), and ILIAS\Survey\Settings\SettingsFormGUI\withOther().

97  global $DIC;
98 
99  $ilSetting = $DIC->settings();
100  $ilCtrl = $DIC->ctrl();
101  $lng = $DIC->language();
102 
103  $lng->loadLanguageModule("obj");
104 
105  // info tab
106  if (in_array(self::INFO_TAB_VISIBILITY, $services)) {
107  $info = new ilCheckboxInputGUI($lng->txt('obj_tool_setting_info_tab'), self::INFO_TAB_VISIBILITY);
108  $info->setValue("1");
109  $info->setChecked((bool) ilContainer::_lookupContainerSetting(
110  $obj_id,
111  self::INFO_TAB_VISIBILITY
112  ));
113  //$info->setOptionTitle($lng->txt('obj_tool_setting_info_tab'));
114  $info->setInfo($lng->txt('obj_tool_setting_info_tab_info'));
115  $form->addItem($info);
116  }
117 
118  // calendar
119  if (in_array(self::CALENDAR_CONFIGURATION, $services)) {
120  $settings = ilCalendarSettings::_getInstance();
121  if ($settings->isEnabled()) {
122  $active = new ilCheckboxInputGUI(
123  $lng->txt('obj_tool_setting_calendar_active'),
124  self::CALENDAR_ACTIVATION
125  );
126  $active->setValue("1");
128  $active->setInfo($lng->txt('obj_tool_setting_calendar_active_info'));
129 
130  $visible = new ilCheckboxInputGUI(
131  $lng->txt('obj_tool_setting_calendar'),
132  self::CALENDAR_VISIBILITY
133  );
134  $visible->setValue("1");
136  $visible->setInfo($lng->txt('obj_tool_setting_calendar_info'));
137  $active->addSubItem($visible);
138 
139  $form->addItem($active);
140  }
141  }
142 
143  // news
144  if (in_array(self::USE_NEWS, $services)) {
145  $news = new ilCheckboxInputGUI($lng->txt('obj_tool_setting_use_news'), self::USE_NEWS);
146  $news->setValue("1");
147  $checked = (bool) ilContainer::_lookupContainerSetting(
148  $obj_id,
149  self::USE_NEWS
150  );
151  $news->setChecked($checked);
152  $info = $lng->txt('obj_tool_setting_use_news_info');
153  if ($checked) {
154  $info .= " <a href='" . $ilCtrl->getLinkTargetByClass("ilcontainernewssettingsgui", "") .
155  "'>» " . $lng->txt('obj_tool_setting_use_news_open_settings') . "</a>";
156  }
157  $news->setInfo($info);
158  $form->addItem($news);
159  }
160  if (in_array(self::NEWS_VISIBILITY, $services)) {
161  if ($ilSetting->get('block_activated_news')) {
162  // Container tools (calendar, news, ... activation)
163  $news = new ilCheckboxInputGUI($lng->txt('obj_tool_setting_news'), self::NEWS_VISIBILITY);
164  $news->setValue("1");
165  $news->setChecked((bool) ilContainer::_lookupContainerSetting(
166  $obj_id,
167  self::NEWS_VISIBILITY,
168  $ilSetting->get('block_activated_news')
169  ));
170  //$news->setOptionTitle($lng->txt('obj_tool_setting_news'));
171  $news->setInfo($lng->txt('obj_tool_setting_news_info'));
172  $form->addItem($news);
173 
174  if (in_array(ilObject::_lookupType($obj_id), ['crs', 'grp'])) {
176  $ref_id = array_pop($refs);
177 
179  }
180  }
181  }
182 
183  // (local) custom metadata
184  if (in_array(self::CUSTOM_METADATA, $services)) {
185  $md = new ilCheckboxInputGUI($lng->txt('obj_tool_setting_custom_metadata'), self::CUSTOM_METADATA);
186  $md->setInfo($lng->txt('obj_tool_setting_custom_metadata_info'));
187  $md->setValue("1");
188  $md->setChecked((bool) ilContainer::_lookupContainerSetting(
189  $obj_id,
190  self::CUSTOM_METADATA
191  ));
192  $form->addItem($md);
193  }
194 
195  // tag cloud
196  if (in_array(self::TAG_CLOUD, $services)) {
197  $tags_active = new ilSetting("tags");
198  if ($tags_active->get("enable")) {
199  $tag = new ilCheckboxInputGUI($lng->txt('obj_tool_setting_tag_cloud'), self::TAG_CLOUD);
200  $tag->setInfo($lng->txt('obj_tool_setting_tag_cloud_info'));
201  $tag->setValue("1");
202  $tag->setChecked((bool) ilContainer::_lookupContainerSetting(
203  $obj_id,
204  self::TAG_CLOUD
205  ));
206  $form->addItem($tag);
207  }
208  }
209 
210  // taxonomies
211  if (in_array(self::TAXONOMIES, $services)) {
212  $tax = new ilCheckboxInputGUI($lng->txt('obj_tool_setting_taxonomies'), self::TAXONOMIES);
213  $tax->setInfo($lng->txt('obj_tool_setting_taxonomies_info'));
214  $tax->setValue("1");
215  $tax->setChecked((bool) ilContainer::_lookupContainerSetting(
216  $obj_id,
217  self::TAXONOMIES
218  ));
219  $form->addItem($tax);
220  }
221 
222  // auto rating
223  if (in_array(self::AUTO_RATING_NEW_OBJECTS, $services)) {
224  $lng->loadLanguageModule("rating");
225 
226  // auto rating for new objects
227  $rate = new ilCheckboxInputGUI($lng->txt('rating_new_objects_auto'), self::AUTO_RATING_NEW_OBJECTS);
228  $rate->setValue("1");
229  //$rate->setOptionTitle($lng->txt('rating_new_objects_auto'));
230  $rate->setInfo($lng->txt('rating_new_objects_auto_info'));
231  $rate->setChecked((bool) ilContainer::_lookupContainerSetting(
232  $obj_id,
233  self::AUTO_RATING_NEW_OBJECTS
234  ));
235  $form->addItem($rate);
236  }
237 
238  // badges
239  if (in_array(self::BADGES, $services)) {
240  if (ilBadgeHandler::getInstance()->isActive()) {
241  $bdg = new ilCheckboxInputGUI($lng->txt('obj_tool_setting_badges'), self::BADGES);
242  $bdg->setInfo($lng->txt('obj_tool_setting_badges_info'));
243  $bdg->setValue("1");
244  $bdg->setChecked((bool) ilContainer::_lookupContainerSetting(
245  $obj_id,
246  self::BADGES
247  ));
248  $form->addItem($bdg);
249  }
250  }
251  if (in_array(self::ORGU_POSITION_ACCESS, $services)) {
252  $position_settings = ilOrgUnitGlobalSettings::getInstance()->getObjectPositionSettingsByType(
254  );
255  if (
256  $position_settings->isActive()
257  ) {
258  $lia = new ilCheckboxInputGUI(
259  $GLOBALS['DIC']->language()->txt('obj_orgunit_positions'),
260  self::ORGU_POSITION_ACCESS
261  );
262  $lia->setInfo($GLOBALS['DIC']->language()->txt('obj_orgunit_positions_info'));
263  $lia->setValue("1");
264  $lia->setChecked(
265  ilOrgUnitGlobalSettings::getInstance()->isPositionAccessActiveForObject($obj_id)
266  );
267  if (!$position_settings->isChangeableForObject()) {
268  $lia->setDisabled(true);
269  }
270  $form->addItem($lia);
271  }
272  }
273 
274  // skills
275  if (in_array(self::SKILLS, $services)) {
276  $skmg_set = new ilSetting("skmg");
277  if ($skmg_set->get("enable_skmg")) {
278  $skill = new ilCheckboxInputGUI($lng->txt('obj_tool_setting_skills'), self::SKILLS);
279  $skill->setInfo($lng->txt('obj_tool_setting_skills_info'));
280  $skill->setValue("1");
281  $skill->setChecked((bool) ilContainer::_lookupContainerSetting(
282  $obj_id,
283  self::SKILLS
284  ));
285  $form->addItem($skill);
286  }
287  }
288 
289  // filter
290  if (in_array(self::FILTER, $services)) {
291  $filter = new ilCheckboxInputGUI($lng->txt('obj_tool_setting_filter'), self::FILTER);
292  $filter->setInfo($lng->txt('obj_tool_setting_filter_info'));
293  $filter->setValue("1");
294  $filter->setChecked((bool) ilContainer::_lookupContainerSetting(
295  $obj_id,
296  self::FILTER
297  ));
298  $form->addItem($filter);
299 
300  $filter_show_empty = new ilCheckboxInputGUI($lng->txt('obj_tool_setting_filter_empty'), "filter_show_empty");
301  $filter_show_empty->setInfo($lng->txt('obj_tool_setting_filter_empty_info'));
302  $filter_show_empty->setValue("1");
303  $filter_show_empty->setChecked((bool) ilContainer::_lookupContainerSetting(
304  $obj_id,
305  "filter_show_empty"
306  ));
307  $filter->addSubItem($filter_show_empty);
308  }
309  // booking tool
310  if (in_array(self::BOOKING, $services)) {
311  $book = new ilCheckboxInputGUI($lng->txt('obj_tool_booking'), self::BOOKING);
312  $book->setInfo($lng->txt('obj_tool_booking_info'));
313  $book->setValue("1");
314  $book->setChecked((bool) ilContainer::_lookupContainerSetting(
315  $obj_id,
316  self::BOOKING
317  ));
318  $form->addItem($book);
319  }
320 
321  if (in_array(self::EXTERNAL_MAIL_PREFIX, $services)) {
322  $externalMailPrefix = new ilTextInputGUI($lng->txt('obj_tool_ext_mail_subject_prefix'), self::EXTERNAL_MAIL_PREFIX);
323  $externalMailPrefix->setMaxLength(50);
324  $externalMailPrefix->setInfo($lng->txt('obj_tool_ext_mail_subject_prefix_info'));
325  $externalMailPrefix->setValue(ilContainer::_lookupContainerSetting($obj_id, self::EXTERNAL_MAIL_PREFIX, ''));
326  $form->addItem($externalMailPrefix);
327  }
328 
329  return $form;
330  }
txt(string $a_topic, string $a_default_lang_fallback_mod="")
gets the text for a given topic if the topic is not in the list, the topic itself with "-" will be re...
static lookupCalendarActivated(int $a_obj_id)
static _getAllReferences(int $id)
get all reference ids for object ID
loadLanguageModule(string $a_module)
Load language module.
static _lookupContainerSetting(int $a_id, string $a_keyword, string $a_default_value=null)
$ref_id
Definition: ltiauth.php:66
$GLOBALS["DIC"]
Definition: wac.php:30
global $DIC
Definition: shib_login.php:25
static lookupCalendarContentPresentationEnabled(int $obj_id)
global $ilSetting
Definition: privfeed.php:32
language()
description: > Example for rendring a language glyph.
Definition: language.php:25
static _lookupType(int $id, bool $reference=false)
static addToSettingsForm(int $a_ref_id, ?ilPropertyFormGUI $a_form=null, ?ilFormPropertyGUI $a_input=null)
Add notification settings to form.
+ Here is the call graph for this function:
+ Here is the caller graph for this function:

◆ isModeActive()

ilObjectServiceSettingsGUI::isModeActive ( string  $mode)
protected

Check if specific mode is active.

Definition at line 493 of file class.ilObjectServiceSettingsGUI.php.

References getModes().

493  : bool
494  {
495  return in_array($mode, $this->getModes(), true);
496  }
+ Here is the call graph for this function:

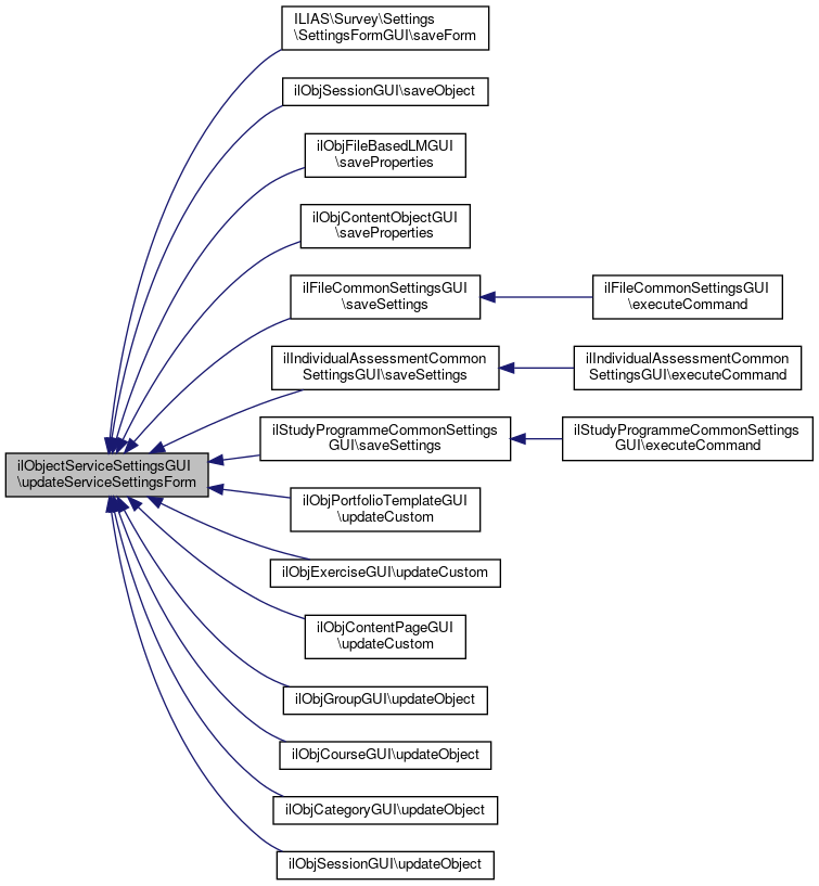
◆ updateServiceSettingsForm()

static ilObjectServiceSettingsGUI::updateServiceSettingsForm ( int  $obj_id,
ilPropertyFormGUI  $form,
array  $services 
)
static
Parameters
string[]$services

Definition at line 335 of file class.ilObjectServiceSettingsGUI.php.

References $ref_id, ilObject\_getAllReferences(), ilCalendarSettings\_getInstance(), ilObject\_lookupType(), ilContainer\_writeContainerSetting(), ilPropertyFormGUI\getInput(), ilOrgUnitGlobalSettings\getInstance(), ilBadgeHandler\getInstance(), and ilMembershipNotifications\importFromForm().

Referenced by ILIAS\Survey\Settings\SettingsFormGUI\saveForm(), ilObjSessionGUI\saveObject(), ilObjFileBasedLMGUI\saveProperties(), ilObjContentObjectGUI\saveProperties(), ilFileCommonSettingsGUI\saveSettings(), ilIndividualAssessmentCommonSettingsGUI\saveSettings(), ilStudyProgrammeCommonSettingsGUI\saveSettings(), ilObjPortfolioTemplateGUI\updateCustom(), ilObjExerciseGUI\updateCustom(), ilObjContentPageGUI\updateCustom(), ilObjGroupGUI\updateObject(), ilObjCourseGUI\updateObject(), ilObjCategoryGUI\updateObject(), and ilObjSessionGUI\updateObject().

335  : bool
336  {
337  // info
338  if (in_array(self::INFO_TAB_VISIBILITY, $services)) {
340  $obj_id,
341  self::INFO_TAB_VISIBILITY,
342  $form->getInput(self::INFO_TAB_VISIBILITY)
343  );
344  }
345 
346  // calendar
347  if (in_array(self::CALENDAR_CONFIGURATION, $services)) {
348  if (ilCalendarSettings::_getInstance()->isEnabled()) {
349  $active = $form->getInput(self::CALENDAR_ACTIVATION);
350  $visible = $form->getInput(self::CALENDAR_VISIBILITY);
352  $obj_id,
353  self::CALENDAR_ACTIVATION,
354  $active
355  );
357  $obj_id,
358  self::CALENDAR_VISIBILITY,
359  $active ? $visible : ""
360  );
361  }
362  }
363  // news
364  if (in_array(self::USE_NEWS, $services)) {
365  ilContainer::_writeContainerSetting($obj_id, self::USE_NEWS, $form->getInput(self::USE_NEWS));
366  }
367  if (in_array(self::NEWS_VISIBILITY, $services)) {
368  ilContainer::_writeContainerSetting($obj_id, self::NEWS_VISIBILITY, $form->getInput(self::NEWS_VISIBILITY));
369 
370  if (in_array(ilObject::_lookupType($obj_id), ['crs', 'grp'])) {
372  $ref_id = array_pop($refs);
373 
375  }
376  }
377 
378  // rating
379  if (in_array(self::AUTO_RATING_NEW_OBJECTS, $services)) {
381  $obj_id,
382  self::AUTO_RATING_NEW_OBJECTS,
383  $form->getInput(self::AUTO_RATING_NEW_OBJECTS)
384  );
385  }
386 
387  // taxonomies
388  if (in_array(self::TAXONOMIES, $services)) {
389  ilContainer::_writeContainerSetting($obj_id, self::TAXONOMIES, $form->getInput(self::TAXONOMIES));
390  }
391 
392  // tag cloud
393  if (in_array(self::TAG_CLOUD, $services)) {
394  ilContainer::_writeContainerSetting($obj_id, self::TAG_CLOUD, $form->getInput(self::TAG_CLOUD));
395  }
396 
397  // (local) custom metadata
398  if (in_array(self::CUSTOM_METADATA, $services)) {
399  ilContainer::_writeContainerSetting($obj_id, self::CUSTOM_METADATA, $form->getInput(self::CUSTOM_METADATA));
400  }
401 
402  // badges
403  if (in_array(self::BADGES, $services)) {
404  if (ilBadgeHandler::getInstance()->isActive()) {
405  ilContainer::_writeContainerSetting($obj_id, self::BADGES, $form->getInput(self::BADGES));
406  }
407  }
408 
409  // booking
410  if (in_array(self::BOOKING, $services)) {
411  ilContainer::_writeContainerSetting($obj_id, self::BOOKING, $form->getInput(self::BOOKING));
412  }
413 
414  // extended user access
415  if (in_array(self::ORGU_POSITION_ACCESS, $services)) {
416  $position_settings = ilOrgUnitGlobalSettings::getInstance()->getObjectPositionSettingsByType(
418  );
419 
420  if ($position_settings->isActive() && $position_settings->isChangeableForObject()) {
421  $orgu_object_settings = new ilOrgUnitObjectPositionSetting($obj_id);
422  $orgu_object_settings->setActive(
423  (bool) $form->getInput(self::ORGU_POSITION_ACCESS)
424  );
425  $orgu_object_settings->update();
426  }
427  }
428 
429  // skills
430  if (in_array(self::SKILLS, $services)) {
431  $skmg_set = new ilSetting("skmg");
432  if ($skmg_set->get("enable_skmg")) {
433  ilContainer::_writeContainerSetting($obj_id, self::SKILLS, $form->getInput(self::SKILLS));
434  }
435  }
436 
437  // filter
438  if (in_array(self::FILTER, $services)) {
439  ilContainer::_writeContainerSetting($obj_id, self::FILTER, $form->getInput(self::FILTER));
440  ilContainer::_writeContainerSetting($obj_id, "filter_show_empty", $form->getInput("filter_show_empty"));
441  }
442 
443  if (in_array(self::EXTERNAL_MAIL_PREFIX, $services)) {
445  $obj_id,
446  self::EXTERNAL_MAIL_PREFIX,
447  mb_substr($form->getInput(self::EXTERNAL_MAIL_PREFIX), 0, 50)
448  );
449  }
450 
451  return true;
452  }
This file is part of ILIAS, a powerful learning management system published by ILIAS open source e-Le...
static _getAllReferences(int $id)
get all reference ids for object ID
getInput(string $a_post_var, bool $ensureValidation=true)
Returns the input of an item, if item provides getInput method and as fallback the value of the HTTP-...
$ref_id
Definition: ltiauth.php:66
static importFromForm(int $a_ref_id, ?ilPropertyFormGUI $a_form=null)
static _writeContainerSetting(int $a_id, string $a_keyword, string $a_value)
static _lookupType(int $id, bool $reference=false)
+ Here is the call graph for this function:
+ Here is the caller graph for this function:

Field Documentation

◆ $ctrl

ilCtrl ilObjectServiceSettingsGUI::$ctrl
protected

Definition at line 59 of file class.ilObjectServiceSettingsGUI.php.

◆ $gui

ilObjectGUI ilObjectServiceSettingsGUI::$gui = null
protected

Definition at line 63 of file class.ilObjectServiceSettingsGUI.php.

◆ $lng

ilLanguage ilObjectServiceSettingsGUI::$lng
protected

Definition at line 61 of file class.ilObjectServiceSettingsGUI.php.

◆ $main_tpl

ilGlobalTemplateInterface ilObjectServiceSettingsGUI::$main_tpl
protected

Definition at line 60 of file class.ilObjectServiceSettingsGUI.php.

◆ $modes

array ilObjectServiceSettingsGUI::$modes = []
protected

Definition at line 64 of file class.ilObjectServiceSettingsGUI.php.

Referenced by getModes().

◆ $obj_id

int ilObjectServiceSettingsGUI::$obj_id = 0
protected

Definition at line 65 of file class.ilObjectServiceSettingsGUI.php.

Referenced by __construct(), and getObjId().

◆ AUTO_RATING_NEW_OBJECTS

const ilObjectServiceSettingsGUI::AUTO_RATING_NEW_OBJECTS = 'cont_auto_rate_new_obj'

◆ BADGES

const ilObjectServiceSettingsGUI::BADGES = 'cont_badges'

◆ BOOKING

const ilObjectServiceSettingsGUI::BOOKING = 'cont_bookings'

◆ CALENDAR_ACTIVATION

const ilObjectServiceSettingsGUI::CALENDAR_ACTIVATION = 'cont_activation_calendar'

Definition at line 43 of file class.ilObjectServiceSettingsGUI.php.

◆ CALENDAR_CONFIGURATION

const ilObjectServiceSettingsGUI::CALENDAR_CONFIGURATION = 'cont_cal_configuration'

◆ CALENDAR_VISIBILITY

const ilObjectServiceSettingsGUI::CALENDAR_VISIBILITY = 'cont_show_calendar'

◆ CUSTOM_METADATA

const ilObjectServiceSettingsGUI::CUSTOM_METADATA = 'cont_custom_md'

Definition at line 51 of file class.ilObjectServiceSettingsGUI.php.

Referenced by ilFileCommonSettingsGUI\__construct(), ilAdvancedMDRecord\_getSelectedRecordsByObject(), ILIAS\Repository\Form\addAdditionalFeatures(), ilObjBookingPoolGUI\addExternalEditFormCustom(), ilIndividualAssessmentCommonSettingsGUI\addServiceSettingsToForm(), ilObjWiki\cloneObject(), ilObjSession\cloneSettings(), ilObjTalkTemplate\create(), ILIAS\MetaData\OERHarvester\Settings\Settings\SettingsGUI\edit(), ilObjectDataSet\getDependencies(), ILIAS\Exercise\Settings\SettingsGUI\getEditForm(), ILIAS\Wiki\Settings\SettingsGUI\getEditForm(), ILIAS\MetaData\OERHarvester\Settings\Settings\SettingsGUI\getEditForm(), ilObjPortfolioTemplateGUI\getEditFormCustomValues(), ilObjExerciseGUI\getEditFormCustomValues(), ilObjGroupGUI\getSubServices(), ilObjCourseGUI\getSubServices(), ilObjectDataSet\getTypes(), ilObjectMetaDataGUI\hasAdvancedMDSettings(), ilAdvancedMetaDataImporter\importXmlRepresentation(), ilObjCategoryGUI\initEditForm(), ilObjSessionGUI\initForm(), ilObjExerciseGUI\listAssignmentsObject(), ilObjEmployeeTalkSeries\read(), ILIAS\Wiki\Settings\SettingsGUI\save(), ILIAS\Exercise\Settings\SettingsGUI\save(), ILIAS\MetaData\OERHarvester\Settings\Settings\SettingsGUI\save(), ILIAS\Repository\Form\saveAdditionalFeatures(), ilObjSessionGUI\saveObject(), ilIndividualAssessmentCommonSettingsGUI\saveSettings(), ilAdvancedMDRecordObjectOrderings\sortRecords(), ilObjPortfolioTemplateGUI\updateCustom(), ilObjExerciseGUI\updateCustom(), ilObjCategoryGUI\updateObject(), and ilObjSessionGUI\updateObject().

◆ EXTERNAL_MAIL_PREFIX

◆ FILTER

const ilObjectServiceSettingsGUI::FILTER = 'filter'

◆ INFO_TAB_VISIBILITY

◆ NEWS_VISIBILITY

◆ ORGU_POSITION_ACCESS

◆ SKILLS

const ilObjectServiceSettingsGUI::SKILLS = 'cont_skills'

◆ TAG_CLOUD

◆ TAXONOMIES

◆ USE_NEWS


The documentation for this class was generated from the following file: