ILIAS  release_10 Revision v10.1-43-ga1241a92c2f
ilExAssignmentEditorGUI Class Reference

Class ilExAssignmentEditorGUI. More...

+ Collaboration diagram for ilExAssignmentEditorGUI:

Public Member Functions

 executeCommand ()
 
 listAssignmentsObject ()
 
 addAssignmentObject ()
 Create assignment. More...
 
 addMailTemplatesRadio (string $a_reminder_type)
 
 saveAssignmentObject ()
 
 editAssignmentObject ()
 
 getAssignmentValues (ilPropertyFormGUI $a_form)
 
 updateAssignmentObject ()
 
 confirmAssignmentsDeletionObject ()
 
 deleteAssignmentsObject ()
 
 saveAssignmentOrderObject ()
 
 orderAssignmentsByDeadlineObject ()
 
 setAssignmentHeader ()
 
 downloadGlobalFeedbackFileObject ()
 
 editPeerReviewObject (ilPropertyFormGUI $a_form=null)
 
 validationTeamsFormation (int $a_num_teams, int $a_min_participants, int $a_max_participants)
 
 getExerciseTotalMembers ()
 
 generateTeams (ilExAssignment $a_assignment, array $a_input)
 

Protected Member Functions

 getTypeDropdown ()
 
 initAssignmentForm (int $a_type, string $a_mode="create")
 
 processForm (ilPropertyFormGUI $a_form)
 Custom form validation. More...
 
 importFormToAssignment (ilExAssignment $a_ass, array $a_input)
 Import form values to assignment. More...
 
 importFormToAssignmentReminders (array $a_input, int $a_ass_id)
 
 importPeerReviewFormToAssignmentReminders (array $a_input, int $a_ass_id)
 
 saveReminderData (ilExAssignmentReminder $reminder, array $a_input)
 
 setDisabledFieldValues (ilPropertyFormGUI $a_form)
 
 handleDisabledFields (ilPropertyFormGUI $a_form, bool $a_force_set_values=false)
 
 initPeerReviewForm ()
 
 getPeerReviewValues (\ilPropertyFormGUI $a_form)
 
 setDisabledPeerReviewFieldValues (ilPropertyFormGUI $a_form)
 
 handleDisabledPeerFields (ilPropertyFormGUI $a_form, bool $a_force_set_values=false)
 
 processPeerReviewForm (ilPropertyFormGUI $a_form)
 
 importPeerReviewFormToAssignment (ilExAssignment $a_ass, array $a_input)
 
 updatePeerReviewObject ()
 

Protected Attributes

ILIAS Exercise InternalDomainService $domain
 
ILIAS Exercise InstructionFile InstructionFileManager $instruction_files
 
int $ref_id = null
 
ilAccessHandler $access
 
ILIAS Exercise InternalGUIService $gui
 
ilCtrl $ctrl
 
ilTabsGUI $tabs
 
ilLanguage $lng
 
ilGlobalPageTemplate $tpl
 
ilToolbarGUI $toolbar
 
ilSetting $settings
 
ilHelpGUI $help
 
int $exercise_id
 
ilExAssignment $assignment
 
bool $enable_peer_review_completion
 
ilExAssignmentTypes $types
 
Mandatory RandomAssignmentsManager $random_manager
 
ilObjExercise $exc
 
ilExAssignmentTypesGUI $type_guis
 
string $requested_ass_type
 
int $requested_type
 
array $requested_ass_ids
 
array $requested_order
 

Private Attributes

ILIAS ResourceStorage Services $irss
 
ILIAS FileUpload FileUpload $upload
 

Detailed Description

Member Function Documentation

◆ addAssignmentObject()

ilExAssignmentEditorGUI::addAssignmentObject ( )

Create assignment.

Exceptions
ilExcUnknownAssignmentTypeException

Definition at line 189 of file class.ilExAssignmentEditorGUI.php.

References $ctrl, $tpl, initAssignmentForm(), ilCtrl\redirect(), and ilGlobalPageTemplate\setContent().

189  : void
190  {
191  $tpl = $this->tpl;
192  $ilCtrl = $this->ctrl;
193 
194  // #16163 - ignore ass id from request
195  $this->assignment = null;
196 
197  if ($this->requested_type == 0) {
198  $ilCtrl->redirect($this, "listAssignments");
199  }
200 
201  $form = $this->initAssignmentForm($this->requested_type, "create");
202  $tpl->setContent($form->getHTML());
203  }
initAssignmentForm(int $a_type, string $a_mode="create")
redirect(object $a_gui_obj, string $a_cmd=null, string $a_anchor=null, bool $is_async=false)
setContent(string $a_html)
Sets content for standard template.
+ Here is the call graph for this function:

◆ addMailTemplatesRadio()

ilExAssignmentEditorGUI::addMailTemplatesRadio ( string  $a_reminder_type)

Definition at line 581 of file class.ilExAssignmentEditorGUI.php.

References $context, $DIC, exit, ilExAssignmentReminder\FEEDBACK_REMINDER, ilExAssignmentReminder\GRADE_REMINDER, ILIAS\Repository\lng(), ilFormPropertyGUI\setRequired(), and ilExAssignmentReminder\SUBMIT_REMINDER.

Referenced by initAssignmentForm(), and initPeerReviewForm().

582  {
583  global $DIC;
584 
585  $post_var = "rmd_" . $a_reminder_type . "_template_id";
586 
587  $r_group = new ilRadioGroupInputGUI($this->lng->txt("exc_reminder_mail_template"), $post_var);
588  $r_group->setRequired(true);
589  $r_group->addOption(new ilRadioOption($this->lng->txt("exc_reminder_mail_no_tpl"), 0));
590  $r_group->setValue(0);
591 
592  switch ($a_reminder_type) {
595  break;
598  break;
601  break;
602  default:
603  exit();
604  }
605 
606  $templateService = $DIC->mail()->textTemplates();
607  foreach ($templateService->loadTemplatesForContextId($context->getId()) as $template) {
608  $r_group->addOption(new ilRadioOption($template->getTitle(), $template->getTplId()));
609  if ($template->isDefault()) {
610  $r_group->setValue($template->getTplId());
611  }
612  }
613 
614  return $r_group;
615  }
This file is part of ILIAS, a powerful learning management system published by ILIAS open source e-Le...
$context
Definition: webdav.php:31
Handles exercise Grade reminder mail placeholders If all contexts are using the same placeholders...
Handles exercise Peer reminder mail placeholders If all contexts are using the same placeholders...
This class represents a property in a property form.
global $DIC
Definition: shib_login.php:25
setRequired(bool $a_required)
Handles exercise Submit reminder mail placeholders If all contexts are using the same placeholders...
+ Here is the call graph for this function:
+ Here is the caller graph for this function:

◆ confirmAssignmentsDeletionObject()

ilExAssignmentEditorGUI::confirmAssignmentsDeletionObject ( )

Definition at line 1223 of file class.ilExAssignmentEditorGUI.php.

References $ctrl, $lng, $tpl, ilExAssignment\lookupTitle(), ilGlobalPageTemplate\setContent(), and ilLanguage\txt().

1223  : void
1224  {
1225  $ilCtrl = $this->ctrl;
1226  $tpl = $this->tpl;
1227  $lng = $this->lng;
1228 
1229  $ilCtrl->setParameterByClass(ilObjExerciseGUI::class, "ass_id", null);
1230  if (count($this->requested_ass_ids) == 0) {
1231  $this->tpl->setOnScreenMessage('failure', $lng->txt("no_checkbox"), true);
1232  $ilCtrl->redirect($this, "listAssignments");
1233  } else {
1234  $cgui = new ilConfirmationGUI();
1235  $cgui->setFormAction($ilCtrl->getFormAction($this));
1236  $cgui->setHeaderText($lng->txt("exc_conf_del_assignments"));
1237  $cgui->setCancel($lng->txt("cancel"), "listAssignments");
1238  $cgui->setConfirm($lng->txt("delete"), "deleteAssignments");
1239 
1240  foreach ($this->requested_ass_ids as $i) {
1241  $cgui->addItem("id[]", $i, ilExAssignment::lookupTitle($i));
1242  }
1243 
1244  $tpl->setContent($cgui->getHTML());
1245  }
1246  }
txt(string $a_topic, string $a_default_lang_fallback_mod="")
gets the text for a given topic if the topic is not in the list, the topic itself with "-" will be re...
static lookupTitle(int $a_id)
setContent(string $a_html)
Sets content for standard template.
+ Here is the call graph for this function:

◆ deleteAssignmentsObject()

ilExAssignmentEditorGUI::deleteAssignmentsObject ( )
Exceptions
ilExcUnknownAssignmentTypeException
ilDateTimeException

Definition at line 1252 of file class.ilExAssignmentEditorGUI.php.

References $ctrl, $id, $lng, ilUtil\stripSlashes(), and ilLanguage\txt().

1252  : void
1253  {
1254  $ilCtrl = $this->ctrl;
1255  $lng = $this->lng;
1256  $delete = false;
1257  foreach ($this->requested_ass_ids as $id) {
1258  $ass = new ilExAssignment(ilUtil::stripSlashes($id));
1259  $ass->delete($this->exc);
1260  $delete = true;
1261  }
1262 
1263  if ($delete) {
1264  $this->tpl->setOnScreenMessage('success', $lng->txt("exc_assignments_deleted"), true);
1265  }
1266  $ilCtrl->setParameter($this, "ass_id", "");
1267  $ilCtrl->redirect($this, "listAssignments");
1268  }
Exercise assignment.
txt(string $a_topic, string $a_default_lang_fallback_mod="")
gets the text for a given topic if the topic is not in the list, the topic itself with "-" will be re...
static stripSlashes(string $a_str, bool $a_strip_html=true, string $a_allow="")
$id
plugin.php for ilComponentBuildPluginInfoObjectiveTest::testAddPlugins
Definition: plugin.php:24
+ Here is the call graph for this function:

◆ downloadGlobalFeedbackFileObject()

ilExAssignmentEditorGUI::downloadGlobalFeedbackFileObject ( )

Definition at line 1336 of file class.ilExAssignmentEditorGUI.php.

References $ctrl, and ilCtrl\redirect().

1336  : void
1337  {
1338  $ilCtrl = $this->ctrl;
1339 
1340  if (!$this->assignment ||
1341  !$this->assignment->getFeedbackFile()) {
1342  $ilCtrl->redirect($this, "returnToParent");
1343  }
1344  $this->domain->assignment()->sampleSolution($this->assignment->getId())->deliver();
1345  }
redirect(object $a_gui_obj, string $a_cmd=null, string $a_anchor=null, bool $is_async=false)
+ Here is the call graph for this function:

◆ editAssignmentObject()

ilExAssignmentEditorGUI::editAssignmentObject ( )
Exceptions
ilExcUnknownAssignmentTypeException
ilDateTimeException

Definition at line 1016 of file class.ilExAssignmentEditorGUI.php.

References $tabs, $tpl, getAssignmentValues(), initAssignmentForm(), setAssignmentHeader(), and ilGlobalPageTemplate\setContent().

1016  : void
1017  {
1018  $ilTabs = $this->tabs;
1019  $tpl = $this->tpl;
1020 
1021  $this->setAssignmentHeader();
1022  $ilTabs->activateTab("ass_settings");
1023 
1024  $form = $this->initAssignmentForm($this->assignment->getType(), "edit");
1025  $this->getAssignmentValues($form);
1026  $tpl->setContent($form->getHTML());
1027  }
initAssignmentForm(int $a_type, string $a_mode="create")
getAssignmentValues(ilPropertyFormGUI $a_form)
setContent(string $a_html)
Sets content for standard template.
+ Here is the call graph for this function:

◆ editPeerReviewObject()

ilExAssignmentEditorGUI::editPeerReviewObject ( ilPropertyFormGUI  $a_form = null)
Exceptions
ilDateTimeException

Definition at line 1489 of file class.ilExAssignmentEditorGUI.php.

References $tabs, $tpl, getPeerReviewValues(), initPeerReviewForm(), setAssignmentHeader(), and ilGlobalPageTemplate\setContent().

1489  : void
1490  {
1491  $ilTabs = $this->tabs;
1492  $tpl = $this->tpl;
1493 
1494  $this->setAssignmentHeader();
1495  $ilTabs->activateTab("peer_settings");
1496 
1497  if ($a_form === null) {
1498  $a_form = $this->initPeerReviewForm();
1499  $this->getPeerReviewValues($a_form);
1500  }
1501  $tpl->setContent($a_form->getHTML());
1502  }
getPeerReviewValues(\ilPropertyFormGUI $a_form)
setContent(string $a_html)
Sets content for standard template.
+ Here is the call graph for this function:

◆ executeCommand()

ilExAssignmentEditorGUI::executeCommand ( )
Exceptions
ilCtrlException|ilExcUnknownAssignmentTypeException

Definition at line 111 of file class.ilExAssignmentEditorGUI.php.

References $ctrl, $lng, $tabs, ILIAS\Repository\ctrl(), initAssignmentForm(), ILIAS\Repository\lng(), setAssignmentHeader(), and ilLanguage\txt().

111  : void
112  {
113  $ilCtrl = $this->ctrl;
114  $ilTabs = $this->tabs;
115  $lng = $this->lng;
116 
117  $class = $ilCtrl->getNextClass($this);
118  $cmd = $ilCtrl->getCmd("listAssignments");
119 
120  switch ($class) {
121  case "ilpropertyformgui":
122  $form = $this->initAssignmentForm($this->requested_ass_type);
123  $ilCtrl->forwardCommand($form);
124  break;
125 
126  case strtolower(ilResourceCollectionGUI::class):
127  $this->setAssignmentHeader();
128  $ilTabs->activateTab("ass_files");
129  $irss = $this->domain->assignment()->instructionFiles($this->assignment->getId());
130  if ($irss->getCollectionIdString() === "") {
131  $this->tpl->setOnScreenMessage(
132  "info",
133  $this->lng->txt("exc_instruction_migration_not_run")
134  );
135  } else {
136  $gui = $this->gui->assignment()->getInstructionFileResourceCollectionGUI(
137  (int) $this->ref_id,
138  $this->assignment->getId()
139  );
140  $this->ctrl->forwardCommand($gui);
141  }
142  break;
143 
144  case "ilexpeerreviewgui":
145  $ilTabs->clearTargets();
146  $ilTabs->setBackTarget(
147  $lng->txt("back"),
148  $ilCtrl->getLinkTarget($this, "listAssignments")
149  );
150 
151  $peer_gui = new ilExPeerReviewGUI($this->assignment);
152  $ilCtrl->forwardCommand($peer_gui);
153  break;
154 
155  default:
156  $this->{$cmd . "Object"}();
157  break;
158  }
159  }
initAssignmentForm(int $a_type, string $a_mode="create")
ILIAS ResourceStorage Services $irss
txt(string $a_topic, string $a_default_lang_fallback_mod="")
gets the text for a given topic if the topic is not in the list, the topic itself with "-" will be re...
ILIAS Exercise InternalGUIService $gui
This file is part of ILIAS, a powerful learning management system published by ILIAS open source e-Le...
+ Here is the call graph for this function:

◆ generateTeams()

ilExAssignmentEditorGUI::generateTeams ( ilExAssignment  $a_assignment,
array  $a_input 
)

Definition at line 1797 of file class.ilExAssignmentEditorGUI.php.

References ilExAssignmentTeam\adoptTeams(), ilExAssignmentTeam\getAssignmentTeamMap(), ilExAssignment\getAssignmentType(), ilExAssignment\getId(), ILIAS\Repository\lng(), ilExAssignment\TEAMS_FORMED_BY_ASSIGNMENT, ilExAssignment\TEAMS_FORMED_BY_RANDOM, and ilExAssignment\TEAMS_FORMED_BY_TUTOR.

Referenced by saveAssignmentObject(), and updateAssignmentObject().

1800  : void {
1801  $ass_type = $a_assignment->getAssignmentType();
1802  if ($ass_type->usesTeams() &&
1803  $a_input['team_creator'] == ilExAssignment::TEAMS_FORMED_BY_TUTOR) {
1804  if ($a_input['team_creation'] == ilExAssignment::TEAMS_FORMED_BY_RANDOM) {
1805  $number_teams = $a_input['number_teams'];
1806  if (count(ilExAssignmentTeam::getAssignmentTeamMap($a_assignment->getId())) == 0) {
1807  $ass_team = new ilExAssignmentTeam();
1808  $ass_team->createRandomTeams($this->exercise_id, $a_assignment->getId(), $number_teams, $a_input['min_participants_team']);
1809  }
1810  } elseif ($a_input['team_creation'] == ilExAssignment::TEAMS_FORMED_BY_ASSIGNMENT) {
1811  ilExAssignmentTeam::adoptTeams($a_input["ass_adpt"], $a_assignment->getId());
1812  $this->tpl->setOnScreenMessage('info', $this->lng->txt("exc_teams_assignment_adopted"), true);
1813  }
1814  }
1815  }
This file is part of ILIAS, a powerful learning management system published by ILIAS open source e-Le...
static getAssignmentTeamMap(int $a_ass_id)
static adoptTeams(int $a_source_ass_id, int $a_target_ass_id, int $a_user_id=null, int $a_exc_ref_id=null)
+ Here is the call graph for this function:
+ Here is the caller graph for this function:

◆ getAssignmentValues()

ilExAssignmentEditorGUI::getAssignmentValues ( ilPropertyFormGUI  $a_form)
Exceptions
ilDateTimeException
ilExcUnknownAssignmentTypeException

Definition at line 1033 of file class.ilExAssignmentEditorGUI.php.

References $ctrl, $lng, ilPropertyFormGUI\getItemByPostVar(), ilExAssignmentReminder\getReminderStatus(), ilExAssignmentReminder\GRADE_REMINDER, handleDisabledFields(), IL_CAL_DATETIME, IL_CAL_UNIX, ilPropertyFormGUI\setValuesByArray(), ilExAssignmentReminder\SUBMIT_REMINDER, and ilLanguage\txt().

Referenced by editAssignmentObject().

1033  : void
1034  {
1035  $lng = $this->lng;
1036  $ilCtrl = $this->ctrl;
1037  $ass_type_gui = $this->type_guis->getById($this->assignment->getType());
1038 
1039  $values = array();
1040  $values["type"] = $this->assignment->getType();
1041  $values["title"] = $this->assignment->getTitle();
1042  $values["mandatory"] = $this->assignment->getMandatory();
1043  $values["instruction"] = $this->assignment->getInstruction();
1044  if ($this->assignment->getStartTime()) {
1045  $values["start_time"] = new ilDateTime($this->assignment->getStartTime(), IL_CAL_UNIX);
1046  }
1047 
1048  if ($this->assignment->getAssignmentType()->usesFileUpload()) {
1049  if ($this->assignment->getMaxFile()) {
1050  $values["max_file_tgl"] = true;
1051  $values["max_file"] = $this->assignment->getMaxFile();
1052  }
1053  }
1054 
1055  if ($this->assignment->getAssignmentType()->usesTeams()) {
1056  $values["team_creator"] = (string) (int) $this->assignment->getTeamTutor();
1057  $values["team_creation"] = "0";
1058  }
1059 
1060  if ($this->assignment->getFeedbackDateCustom()) {
1061  $values["fb_date_custom"] = new ilDateTime($this->assignment->getFeedbackDateCustom(), IL_CAL_UNIX);
1062  }
1063 
1064  //Reminders
1065  $rmd_sub = new ilExAssignmentReminder($this->exercise_id, $this->assignment->getId(), ilExAssignmentReminder::SUBMIT_REMINDER);
1066  if ($rmd_sub->getReminderStatus()) {
1067  $values["rmd_submit_status"] = $rmd_sub->getReminderStatus();
1068  $values["rmd_submit_start"] = $rmd_sub->getReminderStart();
1069  $values["rmd_submit_end"] = new ilDateTime($rmd_sub->getReminderEnd(), IL_CAL_UNIX);
1070  $values["rmd_submit_freq"] = $rmd_sub->getReminderFrequency();
1071  $values["rmd_submit_template_id"] = $rmd_sub->getReminderMailTemplate();
1072  }
1073 
1074  $rmd_grade = new ilExAssignmentReminder($this->exercise_id, $this->assignment->getId(), ilExAssignmentReminder::GRADE_REMINDER);
1075  if ($rmd_grade->getReminderStatus()) {
1076  $values["rmd_grade_status"] = $rmd_grade->getReminderStatus();
1077  $values["rmd_grade_end"] = new ilDateTime($rmd_grade->getReminderEnd(), IL_CAL_UNIX);
1078  $values["rmd_grade_freq"] = $rmd_grade->getReminderFrequency();
1079  $values["rmd_grade_template_id"] = $rmd_grade->getReminderMailTemplate();
1080  }
1081 
1082  $type_values = $ass_type_gui->getFormValuesArray($this->assignment);
1083  $values = array_merge($values, $type_values);
1084 
1085 
1086  $values["deadline_mode"] = $this->assignment->getDeadlineMode();
1087  if ($values["deadline_mode"] === 0 && !$this->assignment->getDeadline()) {
1088  $values["deadline_mode"] = -1;
1089  }
1090  $values["relative_deadline"] = $this->assignment->getRelativeDeadline();
1091  $dt = new ilDateTime($this->assignment->getRelDeadlineLastSubmission(), IL_CAL_UNIX);
1092  $values["rel_deadline_last_subm"] = $dt->get(IL_CAL_DATETIME);
1093 
1094 
1095  $a_form->setValuesByArray($values);
1096 
1097  // global feedback
1098  if ($this->assignment->getFeedbackFile()) {
1099  $sample_solution = $this->domain->assignment()->sampleSolution($this->assignment->getId());
1100  $a_form->getItemByPostVar("fb")->setChecked(true);
1101 
1102  $a_form->getItemByPostVar("fb_file")->setValue($sample_solution->getFilename());
1103  $a_form->getItemByPostVar("fb_file")->setRequired(false); // #15467
1104  $a_form->getItemByPostVar("fb_file")->setInfo(
1105  // #16400
1106  '<a href="' . $ilCtrl->getLinkTarget($this, "downloadGlobalFeedbackFile") . '">' .
1107  $lng->txt("download") . '</a>'
1108  );
1109  }
1110  $a_form->getItemByPostVar("fb_cron")->setChecked($this->assignment->hasFeedbackCron());
1111  $a_form->getItemByPostVar("fb_date")->setValue($this->assignment->getFeedbackDate());
1112 
1113  $this->handleDisabledFields($a_form, true);
1114  }
get(int $a_format, string $a_format_str='', string $a_tz='')
get formatted date
handleDisabledFields(ilPropertyFormGUI $a_form, bool $a_force_set_values=false)
const IL_CAL_DATETIME
txt(string $a_topic, string $a_default_lang_fallback_mod="")
gets the text for a given topic if the topic is not in the list, the topic itself with "-" will be re...
getItemByPostVar(string $a_post_var)
const IL_CAL_UNIX
This file is part of ILIAS, a powerful learning management system published by ILIAS open source e-Le...
setValuesByArray(array $a_values, bool $a_restrict_to_value_keys=false)
+ Here is the call graph for this function:
+ Here is the caller graph for this function:

◆ getExerciseTotalMembers()

ilExAssignmentEditorGUI::getExerciseTotalMembers ( )

Definition at line 1789 of file class.ilExAssignmentEditorGUI.php.

References $exercise.

Referenced by initAssignmentForm(), and validationTeamsFormation().

1789  : int
1790  {
1791  $exercise = new ilObjExercise($this->exercise_id, false);
1792  $exc_members = new ilExerciseMembers($exercise);
1793 
1794  return count($exc_members->getMembers());
1795  }
Class ilObjExercise.
+ Here is the caller graph for this function:

◆ getPeerReviewValues()

ilExAssignmentEditorGUI::getPeerReviewValues ( \ilPropertyFormGUI  $a_form)
protected
Exceptions
ilDateTimeException

Definition at line 1507 of file class.ilExAssignmentEditorGUI.php.

References ilExAssignmentReminder\FEEDBACK_REMINDER, handleDisabledPeerFields(), IL_CAL_UNIX, and ilPropertyFormGUI\setValuesByArray().

Referenced by editPeerReviewObject().

1507  : void
1508  {
1509  $values = array();
1510 
1511  if ($this->assignment->getPeerReviewDeadline() > 0) {
1512  $values["peer_dl"] = new ilDateTime($this->assignment->getPeerReviewDeadline(), IL_CAL_UNIX);
1513  }
1514 
1515  $reminder = new ilExAssignmentReminder($this->exercise_id, $this->assignment->getId(), ilExAssignmentReminder::FEEDBACK_REMINDER);
1516  if ($reminder->getReminderStatus()) {
1517  $values["rmd_peer_status"] = $reminder->getReminderStatus();
1518  $values["rmd_peer_start"] = $reminder->getReminderStart();
1519  $values["rmd_peer_end"] = new ilDateTime($reminder->getReminderEnd(), IL_CAL_UNIX);
1520  $values["rmd_peer_freq"] = $reminder->getReminderFrequency();
1521  $values["rmd_peer_template_id"] = $reminder->getReminderMailTemplate();
1522  }
1523 
1524  $a_form->setValuesByArray($values);
1525 
1526  $this->handleDisabledPeerFields($a_form, true);
1527  }
const IL_CAL_UNIX
This file is part of ILIAS, a powerful learning management system published by ILIAS open source e-Le...
handleDisabledPeerFields(ilPropertyFormGUI $a_form, bool $a_force_set_values=false)
+ Here is the call graph for this function:
+ Here is the caller graph for this function:

◆ getTypeDropdown()

ilExAssignmentEditorGUI::getTypeDropdown ( )
protected
Exceptions
ilExcUnknownAssignmentTypeException

Definition at line 208 of file class.ilExAssignmentEditorGUI.php.

References $lng, ilSelectInputGUI\setOptions(), and ilLanguage\txt().

Referenced by initAssignmentForm(), and listAssignmentsObject().

209  {
210  $lng = $this->lng;
211 
212  $types = [];
213  foreach ($this->types->getAllAllowed($this->exc) as $k => $t) {
214  $types[$k] = $t->getTitle();
215  }
216 
217  $ty = new ilSelectInputGUI($lng->txt("exc_assignment_type"), "type");
218  $ty->setOptions($types);
219  $ty->setRequired(true);
220  return $ty;
221  }
This class represents a selection list property in a property form.
txt(string $a_topic, string $a_default_lang_fallback_mod="")
gets the text for a given topic if the topic is not in the list, the topic itself with "-" will be re...
setOptions(array $a_options)
+ Here is the call graph for this function:
+ Here is the caller graph for this function:

◆ handleDisabledFields()

ilExAssignmentEditorGUI::handleDisabledFields ( ilPropertyFormGUI  $a_form,
bool  $a_force_set_values = false 
)
protected
Exceptions
ilDateTimeException

Definition at line 1142 of file class.ilExAssignmentEditorGUI.php.

References ilPropertyFormGUI\getItemByPostVar(), and setDisabledFieldValues().

Referenced by getAssignmentValues(), and updateAssignmentObject().

1145  : void {
1146  // potentially disabled elements are initialized here to re-use this
1147  // method after setValuesByPost() - see updateAssignmentObject()
1148 
1149  // team assignments do not support peer review
1150  // with no active peer review there is nothing to protect
1151  $peer_review = null;
1152  if (!$this->assignment->getAssignmentType()->usesTeams() &&
1153  $this->assignment->getPeerReview()) {
1154  // #14450
1155  $peer_review = new ilExPeerReview($this->assignment);
1156  if ($peer_review->hasPeerReviewGroups()) {
1157  // deadline(s) are past and must not change
1158  $a_form->getItemByPostVar("deadline")->setDisabled(true);
1159  $a_form->getItemByPostVar("deadline2")->setDisabled(true);
1160 
1161  $a_form->getItemByPostVar("peer")->setDisabled(true);
1162 
1163  $a_form->getItemByPostVar("deadline_mode")->setDisabled(true);
1164  }
1165  }
1166 
1167  if ($a_force_set_values ||
1168  ($peer_review && $peer_review->hasPeerReviewGroups())) {
1169  $this->setDisabledFieldValues($a_form);
1170  }
1171  }
getItemByPostVar(string $a_post_var)
Exercise peer review.
setDisabledFieldValues(ilPropertyFormGUI $a_form)
+ Here is the call graph for this function:
+ Here is the caller graph for this function:

◆ handleDisabledPeerFields()

ilExAssignmentEditorGUI::handleDisabledPeerFields ( ilPropertyFormGUI  $a_form,
bool  $a_force_set_values = false 
)
protected

Definition at line 1554 of file class.ilExAssignmentEditorGUI.php.

References ilPropertyFormGUI\addItem(), ilPropertyFormGUI\getItemByPostVar(), and setDisabledPeerReviewFieldValues().

Referenced by getPeerReviewValues(), and updatePeerReviewObject().

1557  : void {
1558  // #14450
1559  $peer_review = new ilExPeerReview($this->assignment);
1560  if ($peer_review->hasPeerReviewGroups()) {
1561  // JourFixe, 2015-05-11 - editable again
1562  // $a_form->getItemByPostVar("peer_dl")->setDisabled(true);
1563 
1564  $a_form->getItemByPostVar("peer_min")->setDisabled(true);
1565  $a_form->getItemByPostVar("peer_prsl")->setDisabled(true);
1566  $a_form->getItemByPostVar("peer_unlock")->setDisabled(true);
1567 
1568  if ($this->enable_peer_review_completion) {
1569  $a_form->getItemByPostVar("peer_valid")->setDisabled(true);
1570  }
1571 
1572  $a_form->getItemByPostVar("crit_cat")->setDisabled(true);
1573  $a_form->getItemByPostVar("peer_text")->setDisabled(true);
1574  $a_form->getItemByPostVar("peer_char")->setDisabled(true);
1575  $a_form->getItemByPostVar("peer_rating")->setDisabled(true);
1576  $a_form->getItemByPostVar("peer_file")->setDisabled(true);
1577 
1578  // required number input is a problem
1579  $min = new ilHiddenInputGUI("peer_min");
1580  $min->setValue($this->assignment->getPeerReviewMin());
1581  $a_form->addItem($min);
1582  }
1583 
1584  if ($a_force_set_values ||
1585  $peer_review->hasPeerReviewGroups()) {
1586  $this->setDisabledPeerReviewFieldValues($a_form);
1587  }
1588  }
getItemByPostVar(string $a_post_var)
This file is part of ILIAS, a powerful learning management system published by ILIAS open source e-Le...
Exercise peer review.
setDisabledPeerReviewFieldValues(ilPropertyFormGUI $a_form)
+ Here is the call graph for this function:
+ Here is the caller graph for this function:

◆ importFormToAssignment()

ilExAssignmentEditorGUI::importFormToAssignment ( ilExAssignment  $a_ass,
array  $a_input 
)
protected

Import form values to assignment.

Exceptions
ilDateTimeException
ilException

Definition at line 860 of file class.ilExAssignmentEditorGUI.php.

References ilExAssignment\getId(), ilExAssignment\handleGlobalFeedbackFileUpload(), importFormToAssignmentReminders(), ilExAssignment\PEER_REVIEW_VALID_NONE, ilExAssignment\save(), ilExAssignment\setDeadline(), ilExAssignment\setDeadlineMode(), ilExAssignment\setExtendedDeadline(), ilExAssignment\setFeedbackCron(), ilExAssignment\setFeedbackDate(), ilExAssignment\setFeedbackDateCustom(), ilExAssignment\setFeedbackFile(), ilExAssignment\setInstruction(), ilExAssignment\setMandatory(), ilExAssignment\setMaxFile(), ilExAssignment\setPeerReview(), ilExAssignment\setPeerReviewFileUpload(), ilExAssignment\setPeerReviewMin(), ilExAssignment\setPeerReviewPersonalized(), ilExAssignment\setPeerReviewRating(), ilExAssignment\setPeerReviewSimpleUnlock(), ilExAssignment\setPeerReviewText(), ilExAssignment\setPeerReviewValid(), ilExAssignment\setRelativeDeadline(), ilExAssignment\setRelDeadlineLastSubmission(), ilExAssignment\setStartTime(), ilExAssignment\setTeamTutor(), ilExAssignment\setTitle(), and ilExAssignment\update().

Referenced by saveAssignmentObject(), and updateAssignmentObject().

863  : void {
864  $is_create = !(bool) $a_ass->getId();
865 
866  $a_ass->setTitle($a_input["title"]);
867  $a_ass->setInstruction($a_input["instruction"]);
868  if (!$this->random_manager->isActivated()) {
869  $a_ass->setMandatory($a_input["mandatory"]);
870  }
871 
872  $a_ass->setStartTime($a_input["start"]);
873  $a_ass->setDeadline($a_input["deadline"]);
874  $a_ass->setExtendedDeadline($a_input["deadline_ext"]);
875  $a_ass->setDeadlineMode($a_input["deadline_mode"]);
876  $a_ass->setRelativeDeadline((int) ($a_input["relative_deadline"] ?? 0));
877  $a_ass->setRelDeadlineLastSubmission((int) ($a_input["rel_deadline_last_subm"] ?? 0));
878 
879  $a_ass->setMaxFile($a_input["max_file"]);
880  $a_ass->setTeamTutor((bool) ($a_input["team_creator"] ?? false));
881 
882  //$a_ass->setPortfolioTemplateId($a_input['template_id']);
883 
884  //$a_ass->setMinCharLimit($a_input['min_char_limit']);
885  //$a_ass->setMaxCharLimit($a_input['max_char_limit']);
886 
887  if (!$this->random_manager->isActivated()) {
888  $a_ass->setPeerReview((bool) ($a_input["peer"] ?? false));
889  }
890 
891  // peer review default values (on separate form)
892  if ($is_create) {
893  $a_ass->setPeerReviewMin(2);
894  $a_ass->setPeerReviewSimpleUnlock(0);
896  $a_ass->setPeerReviewPersonalized(false);
897  $a_ass->setPeerReviewFileUpload(false);
898  $a_ass->setPeerReviewText(true);
899  $a_ass->setPeerReviewRating(true);
900  }
901 
902  if (isset($a_input["fb"])) {
903  $a_ass->setFeedbackCron((bool) $a_input["fb_cron"]); // #13380
904  $a_ass->setFeedbackDate((int) $a_input["fb_date"]);
905  $a_ass->setFeedbackDateCustom((int) $a_input["fb_date_custom"]);
906  }
907 
908  // id needed for file handling
909  if ($is_create) {
910  $a_ass->save();
911 
912  // #15994 - assignment files
913  if (is_array($a_input["files"])) {
914  $this->domain->assignment()->instructionFiles($a_ass->getId())->importFromLegacyUpload($a_input["files"]);
915  }
916  } else {
917  // remove global feedback file?
918  if (!isset($a_input["fb"])) {
919  $a_ass->setFeedbackFile(null);
920  }
921 
922  $a_ass->update();
923  }
924 
925  // add global feedback file?
926  if (isset($a_input["fb"], $a_input["fb_file"])) {
927  $a_ass->handleGlobalFeedbackFileUpload($a_ass->getId(), $a_input["fb_file"]);
928  $a_ass->update();
929  }
930  $this->importFormToAssignmentReminders($a_input, $a_ass->getId());
931  }
setStartTime(?int $a_val)
setRelativeDeadline(int $a_val)
setFeedbackFile(?string $a_value)
setPeerReviewValid(int $a_value)
Set peer review validation.
setFeedbackDateCustom(int $a_value)
Set (global) feedback file availability using a custom date.
handleGlobalFeedbackFileUpload(int $ass_id, array $a_file)
setPeerReviewMin(int $a_value)
setPeerReviewFileUpload(bool $a_val)
setDeadlineMode(int $a_val)
Set deadline mode.
setFeedbackCron(bool $a_value)
Toggle (global) feedback file cron.
setInstruction(string $a_val)
setTeamTutor(bool $a_value)
setPeerReviewRating(bool $a_val)
setExtendedDeadline(?int $a_val)
setMandatory(bool $a_val)
setFeedbackDate(int $a_value)
setRelDeadlineLastSubmission(int $a_val)
importFormToAssignmentReminders(array $a_input, int $a_ass_id)
setPeerReviewPersonalized(bool $a_val)
setPeerReviewSimpleUnlock(int $a_value)
setPeerReviewText(bool $a_val)
setMaxFile(?int $a_value)
setTitle(string $a_val)
setPeerReview(bool $a_value)
setDeadline(?int $a_val)
+ Here is the call graph for this function:
+ Here is the caller graph for this function:

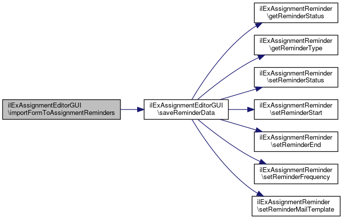
◆ importFormToAssignmentReminders()

ilExAssignmentEditorGUI::importFormToAssignmentReminders ( array  $a_input,
int  $a_ass_id 
)
protected

Definition at line 933 of file class.ilExAssignmentEditorGUI.php.

References ilExAssignmentReminder\GRADE_REMINDER, saveReminderData(), and ilExAssignmentReminder\SUBMIT_REMINDER.

Referenced by importFormToAssignment().

936  : void {
937  $reminder = new ilExAssignmentReminder($this->exercise_id, $a_ass_id, ilExAssignmentReminder::SUBMIT_REMINDER);
938  $this->saveReminderData($reminder, $a_input);
939 
940  $reminder = new ilExAssignmentReminder($this->exercise_id, $a_ass_id, ilExAssignmentReminder::GRADE_REMINDER);
941  $this->saveReminderData($reminder, $a_input);
942  }
This file is part of ILIAS, a powerful learning management system published by ILIAS open source e-Le...
saveReminderData(ilExAssignmentReminder $reminder, array $a_input)
+ Here is the call graph for this function:
+ Here is the caller graph for this function:

◆ importPeerReviewFormToAssignment()

ilExAssignmentEditorGUI::importPeerReviewFormToAssignment ( ilExAssignment  $a_ass,
array  $a_input 
)
protected
Exceptions
ilDateTimeException

Definition at line 1690 of file class.ilExAssignmentEditorGUI.php.

References ilExAssignment\getId(), importPeerReviewFormToAssignmentReminders(), ilExAssignment\PEER_REVIEW_VALID_NONE, ilExAssignment\setPeerReviewChars(), ilExAssignment\setPeerReviewCriteriaCatalogue(), ilExAssignment\setPeerReviewDeadline(), ilExAssignment\setPeerReviewFileUpload(), ilExAssignment\setPeerReviewMin(), ilExAssignment\setPeerReviewPersonalized(), ilExAssignment\setPeerReviewRating(), ilExAssignment\setPeerReviewSimpleUnlock(), ilExAssignment\setPeerReviewText(), ilExAssignment\setPeerReviewValid(), and ilExAssignment\update().

Referenced by updatePeerReviewObject().

1693  : void {
1694  $a_ass->setPeerReviewMin((int) $a_input["peer_min"]);
1695  $a_ass->setPeerReviewDeadline((int) $a_input["peer_dl"]);
1696  $a_ass->setPeerReviewSimpleUnlock((int) $a_input["peer_unlock"]);
1697  $a_ass->setPeerReviewPersonalized((bool) $a_input["peer_prsl"]);
1698 
1699  // #18964
1700  $a_ass->setPeerReviewValid($a_input["peer_valid"]
1702 
1703  $a_ass->setPeerReviewFileUpload((bool) $a_input["peer_file"]);
1704  $a_ass->setPeerReviewChars((int) $a_input["peer_char"]);
1705  $a_ass->setPeerReviewText((bool) $a_input["peer_text"]);
1706  $a_ass->setPeerReviewRating((bool) $a_input["peer_rating"]);
1707  $a_ass->setPeerReviewCriteriaCatalogue($a_input["crit_cat"] > 0
1708  ? (int) $a_input["crit_cat"]
1709  : null);
1710 
1711  $a_ass->update();
1712 
1713  $this->importPeerReviewFormToAssignmentReminders($a_input, $a_ass->getId());
1714  }
importPeerReviewFormToAssignmentReminders(array $a_input, int $a_ass_id)
setPeerReviewValid(int $a_value)
Set peer review validation.
setPeerReviewMin(int $a_value)
setPeerReviewFileUpload(bool $a_val)
setPeerReviewRating(bool $a_val)
setPeerReviewDeadline(int $a_val)
setPeerReviewPersonalized(bool $a_val)
setPeerReviewSimpleUnlock(int $a_value)
setPeerReviewChars(?int $a_value)
setPeerReviewText(bool $a_val)
setPeerReviewCriteriaCatalogue(?int $a_value)
+ Here is the call graph for this function:
+ Here is the caller graph for this function:

◆ importPeerReviewFormToAssignmentReminders()

ilExAssignmentEditorGUI::importPeerReviewFormToAssignmentReminders ( array  $a_input,
int  $a_ass_id 
)
protected

Definition at line 945 of file class.ilExAssignmentEditorGUI.php.

References ilExAssignmentReminder\FEEDBACK_REMINDER, and saveReminderData().

Referenced by importPeerReviewFormToAssignment().

948  : void {
949  $reminder = new ilExAssignmentReminder($this->exercise_id, $a_ass_id, ilExAssignmentReminder::FEEDBACK_REMINDER);
950  $this->saveReminderData($reminder, $a_input);
951  }
This file is part of ILIAS, a powerful learning management system published by ILIAS open source e-Le...
saveReminderData(ilExAssignmentReminder $reminder, array $a_input)
+ Here is the call graph for this function:
+ Here is the caller graph for this function:

◆ initAssignmentForm()

ilExAssignmentEditorGUI::initAssignmentForm ( int  $a_type,
string  $a_mode = "create" 
)
protected
Exceptions
ilExcUnknownAssignmentTypeException

Definition at line 226 of file class.ilExAssignmentEditorGUI.php.

References $ctrl, $id, $lng, ilObjAdvancedEditing\_getRichTextEditor(), addMailTemplatesRadio(), ilSubEnabledFormPropertyGUI\addSubItem(), ilRadioOption\addSubItem(), ilExAssignment\FEEDBACK_DATE_CUSTOM, ilExAssignment\FEEDBACK_DATE_DEADLINE, ilExAssignment\FEEDBACK_DATE_SUBMISSION, ilExAssignmentTeam\getAdoptableTeamAssignments(), ilExAssignmentTeam\getAssignmentTeamMap(), getExerciseTotalMembers(), getTypeDropdown(), ilExAssignmentReminder\GRADE_REMINDER, ILIAS\Repository\lng(), ilLanguage\loadLanguageModule(), ilFileWizardInputGUI\setFilenames(), ilFormPropertyGUI\setInfo(), ilCtrl\setParameter(), ilFormPropertyGUI\setRequired(), ilTextAreaInputGUI\setRows(), ilDateTimeInputGUI\setShowTime(), ilRadioGroupInputGUI\setValue(), ilExAssignmentReminder\SUBMIT_REMINDER, ilExAssignment\TEAMS_FORMED_BY_ASSIGNMENT, ilExAssignment\TEAMS_FORMED_BY_PARTICIPANTS, ilExAssignment\TEAMS_FORMED_BY_RANDOM, ilExAssignment\TEAMS_FORMED_BY_TUTOR, and ilLanguage\txt().

Referenced by addAssignmentObject(), editAssignmentObject(), executeCommand(), saveAssignmentObject(), and updateAssignmentObject().

230  $lng = $this->lng;
231  $ilCtrl = $this->ctrl;
232 
233  $ass_type = $this->types->getById($a_type);
234  $ass_type_gui = $this->type_guis->getById($a_type);
235  $ilCtrl->setParameter($this, "ass_type", $a_type);
236 
237  $lng->loadLanguageModule("form");
238  $form = new ilPropertyFormGUI();
239  if ($a_mode == "edit") {
240  $form->setTitle($lng->txt("exc_edit_assignment"));
241  } else {
242  $form->setTitle($lng->txt("exc_new_assignment"));
243  }
244  $form->setFormAction($ilCtrl->getFormAction($this));
245 
246  // title
247  $ti = new ilTextInputGUI($lng->txt("title"), "title");
248  $ti->setMaxLength(200);
249  $ti->setRequired(true);
250  $form->addItem($ti);
251 
252  // type
253  $ty = $this->getTypeDropdown();
254  $ty->setValue($a_type);
255  $ty->setDisabled(true);
256  $form->addItem($ty);
257 
258  //
259  // type specific start
260  //
261 
262  $ass_type_gui->addEditFormCustomProperties($form);
263 
264  //
265  // type specific end
266  //
267 
268  if ($ass_type->usesTeams()) {
269  if ($a_mode == "edit") {
270  $has_teams = (bool) count(ilExAssignmentTeam::getAssignmentTeamMap($this->assignment->getId()));
271  } else {
272  $has_teams = false;
273  }
274 
275  // Radio for creators
276  $rd_team = new ilRadioGroupInputGUI($lng->txt("exc_team_formation"), "team_creator");
277 
278  $radio_participants = new ilRadioOption(
279  $lng->txt("exc_team_by_participants"),
281  $lng->txt("exc_team_by_participants_info")
282  );
283 
284  $radio_tutors = new ilRadioOption(
285  $lng->txt("exc_team_by_tutors"),
287  $lng->txt("exc_team_by_tutors_info")
288  );
289 
290  #23679
291  if (!$has_teams) {
292  // Creation options
293  $rd_creation_method = new ilRadioGroupInputGUI($lng->txt("exc_team_creation"), "team_creation");
294  $rd_creation_method->setRequired(true);
295  $rd_creation_method->setValue("0");
296 
297  //manual
298  $rd_creation_manual = new ilRadioOption(
299  $lng->txt("exc_team_by_tutors_manual"),
300  "0",
301  $lng->txt("exc_team_by_tutors_manual_info")
302  );
303  $rd_creation_method->addOption($rd_creation_manual);
304 
305  //random options
306  $add_info = "";
307  if ($this->getExerciseTotalMembers() < 4) {
308  $add_info = " <strong>" . $lng->txt("exc_team_by_random_add_info") . "</strong>";
309  }
310  $rd_creation_random = new ilRadioOption(
311  $lng->txt("exc_team_by_random"),
313  $lng->txt("exc_team_by_random_info") . "<br>" . $lng->txt("exc_total_members") . ": " . $this->getExerciseTotalMembers() . $add_info
314  );
315  $rd_creation_method->addOption($rd_creation_random);
316 
317  $number_teams = new ilNumberInputGUI($lng->txt("exc_num_teams"), "number_teams");
318  $number_teams->setSize(3);
319  $number_teams->setMinValue(1);
320  $number_teams->setMaxValue($this->getExerciseTotalMembers());
321  $number_teams->setRequired(true);
322  $number_teams->setSuffix($lng->txt("exc_team_assignment_adopt_teams"));
323  $rd_creation_random->addSubItem($number_teams);
324 
325  $min_team_participants = new ilNumberInputGUI($lng->txt("exc_min_team_participants"), "min_participants_team");
326  $min_team_participants->setSize(3);
327  $min_team_participants->setMinValue(1);
328  $min_team_participants->setMaxValue($this->getExerciseTotalMembers());
329  $min_team_participants->setRequired(true);
330  $min_team_participants->setSuffix($lng->txt("exc_participants"));
331  $rd_creation_random->addSubItem($min_team_participants);
332 
333  $max_team_participants = new ilNumberInputGUI($lng->txt("exc_max_team_participants"), "max_participants_team");
334  $max_team_participants->setSize(3);
335  $max_team_participants->setMinValue(1);
336  $max_team_participants->setMaxValue($this->getExerciseTotalMembers());
337  $max_team_participants->setRequired(true);
338  $max_team_participants->setSuffix($lng->txt("exc_participants"));
339  $rd_creation_random->addSubItem($max_team_participants);
340 
341  $options = ilExAssignmentTeam::getAdoptableTeamAssignments($this->exercise_id);
342  if (count($options)) {
343  $radio_assignment = new ilRadioOption(
344  $lng->txt("exc_team_by_assignment"),
346  $lng->txt("exc_team_by_assignment_info")
347  );
348 
349  $radio_assignment_adopt = new ilRadioGroupInputGUI($lng->txt("exc_assignment"), "ass_adpt");
350  $radio_assignment_adopt->setRequired(true);
351  $radio_assignment_adopt->addOption(new ilRadioOption($lng->txt("exc_team_assignment_adopt_none"), -1));
352 
353  foreach ($options as $id => $item) {
354  $option = new ilRadioOption($item["title"], $id);
355  $option->setInfo($lng->txt("exc_team_assignment_adopt_teams") . ": " . $item["teams"]);
356  $radio_assignment_adopt->addOption($option);
357  }
358  $radio_assignment->addSubItem($radio_assignment_adopt);
359  $rd_creation_method->addOption($radio_assignment);
360  }
361 
362  $radio_tutors->addSubItem($rd_creation_method);
363  }
364  $rd_team->addOption($radio_participants);
365  $rd_team->addOption($radio_tutors);
366  /*if(!$has_teams) {
367  $rd_team->addOption($radio_assignment);
368  }*/
369  $form->addItem($rd_team);
370 
371  if ($has_teams) {
372  $rd_team->setDisabled(true);
373  }
374  }
375 
376  // mandatory
377  if (!$this->random_manager->isActivated()) {
378  $cb = new ilCheckboxInputGUI($lng->txt("exc_mandatory"), "mandatory");
379  $cb->setInfo($lng->txt("exc_mandatory_info"));
380  $cb->setChecked(true);
381  $form->addItem($cb);
382  } else {
383  //
384  $ne = new ilNonEditableValueGUI($lng->txt("exc_mandatory"), "");
385  $ne->setValue($lng->txt("exc_mandatory_rand_determined"));
386  $form->addItem($ne);
387  }
388 
389  // Work Instructions
390  $sub_header = new ilFormSectionHeaderGUI();
391  $sub_header->setTitle($lng->txt("exc_work_instructions"));
392  $form->addItem($sub_header);
393 
394  $desc_input = new ilTextAreaInputGUI($lng->txt("exc_instruction"), "instruction");
395  $desc_input->setRows(20);
396  if (ilObjAdvancedEditing::_getRichTextEditor() === "tinymce") {
397  $desc_input->setUseRte(true);
398  $desc_input->setRteTagSet("mini");
399  }
400  $form->addItem($desc_input);
401 
402  // files
403  if ($a_mode == "create") {
404  $files = new ilFileWizardInputGUI($lng->txt('objs_file'), 'files');
405  $files->setFilenames(array(0 => ''));
406  $form->addItem($files);
407  }
408 
409  // Schedule
410  $sub_header = new ilFormSectionHeaderGUI();
411  $sub_header->setTitle($lng->txt("exc_schedule"));
412  $form->addItem($sub_header);
413 
414  // start time
415  $start_date = new ilDateTimeInputGUI($lng->txt("exc_start_time"), "start_time");
416  $start_date->setShowTime(true);
417  $form->addItem($start_date);
418 
419  // Deadline Mode
420  $radg = new ilRadioGroupInputGUI($lng->txt("exc_deadline"), "deadline_mode");
421  $radg->setValue(0);
422  $op0 = new ilRadioOption($lng->txt("exc_no_deadline"), -1, $lng->txt("exc_no_deadline_info"));
423  $radg->addOption($op0);
424  $op1 = new ilRadioOption($lng->txt("exc_fixed_date"), 0, $lng->txt("exc_fixed_date_info"));
425  $radg->addOption($op1);
426  if (!$ass_type->usesTeams()) {
427  $op3 = new ilRadioOption($lng->txt("exc_fixed_date_individual"), 2, $lng->txt("exc_fixed_date_individual_info"));
428  $radg->addOption($op3);
429  }
430  $op2 = new ilRadioOption($lng->txt("exc_relative_date"), 1, $lng->txt("exc_relative_date_info"));
431  $radg->addOption($op2);
432  $form->addItem($radg);
433 
434  // Deadline fixed date
435  $deadline = new ilDateTimeInputGUI($lng->txt("date"), "deadline");
436  $deadline->setRequired(true);
437  $deadline->setShowTime(true);
438  $op1->addSubItem($deadline);
439 
440  // extended Deadline
441  $deadline2 = new ilDateTimeInputGUI($lng->txt("exc_deadline_extended"), "deadline2");
442  $deadline2->setInfo($lng->txt("exc_deadline_extended_info"));
443  $deadline2->setShowTime(true);
444  $op1->addSubItem($deadline2);
445 
446 
447  // submit reminder
448  $rmd_submit = new ilCheckboxInputGUI($this->lng->txt("exc_reminder_submit_setting"), "rmd_submit_status");
449 
450  $rmd_submit_start = new ilNumberInputGUI($this->lng->txt("exc_reminder_start"), "rmd_submit_start");
451  $rmd_submit_start->setSize(3);
452  $rmd_submit_start->setMaxLength(3);
453  $rmd_submit_start->setSuffix($lng->txt('days'));
454  $rmd_submit_start->setInfo($this->lng->txt("exc_reminder_start_info"));
455  $rmd_submit_start->setRequired(true);
456  $rmd_submit_start->setMinValue(1);
457  $rmd_submit->addSubItem($rmd_submit_start);
458 
459  $rmd_submit_frequency = new ilNumberInputGUI($this->lng->txt("exc_reminder_frequency"), "rmd_submit_freq");
460  $rmd_submit_frequency->setSize(3);
461  $rmd_submit_frequency->setMaxLength(3);
462  $rmd_submit_frequency->setSuffix($lng->txt('days'));
463  $rmd_submit_frequency->setRequired(true);
464  $rmd_submit_frequency->setMinValue(1);
465  $rmd_submit->addSubItem($rmd_submit_frequency);
466 
467  $rmd_submit_end = new ilDateTimeInputGUI($lng->txt("exc_reminder_end"), "rmd_submit_end");
468  $rmd_submit_end->setRequired(true);
469  $rmd_submit->addSubItem($rmd_submit_end);
470 
471  $rmd_submit->addSubItem($this->addMailTemplatesRadio(ilExAssignmentReminder::SUBMIT_REMINDER));
472 
473  // grade reminder
474  $rmd_grade = new ilCheckboxInputGUI($this->lng->txt("exc_reminder_grade_setting"), "rmd_grade_status");
475 
476  $rmd_grade_frequency = new ilNumberInputGUI($this->lng->txt("exc_reminder_frequency"), "rmd_grade_freq");
477  $rmd_grade_frequency->setSize(3);
478  $rmd_grade_frequency->setMaxLength(3);
479  $rmd_grade_frequency->setSuffix($lng->txt('days'));
480  $rmd_grade_frequency->setRequired(true);
481  $rmd_grade_frequency->setMinValue(1);
482  $rmd_grade->addSubItem($rmd_grade_frequency);
483 
484  $rmd_grade_end = new ilDateTimeInputGUI($lng->txt("exc_reminder_end"), "rmd_grade_end");
485  $rmd_grade_end->setRequired(true);
486  $rmd_grade->addSubItem($rmd_grade_end);
487 
488  $rmd_grade->addSubItem($this->addMailTemplatesRadio(ilExAssignmentReminder::GRADE_REMINDER));
489 
490  $form->addItem($rmd_submit);
491  $form->addItem($rmd_grade);
492 
493  // relative deadline
494  $ti = new ilNumberInputGUI($lng->txt("exc_relative_date_period"), "relative_deadline");
495  $ti->setSuffix($lng->txt("days"));
496  $ti->setMaxLength(3);
497  $ti->setSize(3);
498  $ti->setMinValue(1);
499  $ti->setRequired(true);
500  $op2->addSubItem($ti);
501 
502  // last submission for relative deadline
503  $last_submission = new ilDateTimeInputGUI($lng->txt("exc_rel_last_submission"), "rel_deadline_last_subm");
504  $last_submission->setInfo($lng->txt("exc_rel_last_submission_info"));
505  $last_submission->setShowTime(true);
506  $op2->addSubItem($last_submission);
507 
508 
509 
510  // max number of files
511  if ($ass_type->usesFileUpload()) {
512  $sub_header = new ilFormSectionHeaderGUI();
513  $sub_header->setTitle($ass_type->getTitle());
514  $form->addItem($sub_header);
515  $max_file_tgl = new ilCheckboxInputGUI($lng->txt("exc_max_file_tgl"), "max_file_tgl");
516  $form->addItem($max_file_tgl);
517 
518  $max_file = new ilNumberInputGUI($lng->txt("exc_max_file"), "max_file");
519  $max_file->setInfo($lng->txt("exc_max_file_info"));
520  $max_file->setRequired(true);
521  $max_file->setSize(3);
522  $max_file->setMinValue(1);
523  $max_file_tgl->addSubItem($max_file);
524  }
525 
526  // after submission
527  $sub_header = new ilFormSectionHeaderGUI();
528  $sub_header->setTitle($lng->txt("exc_after_submission"));
529  $form->addItem($sub_header);
530 
531  if (!$ass_type->usesTeams() && !$this->random_manager->isActivated()) {
532  // peer review
533  $peer = new ilCheckboxInputGUI($lng->txt("exc_peer_review"), "peer");
534  $peer->setInfo($lng->txt("exc_peer_review_ass_setting_info"));
535  $form->addItem($peer);
536  }
537 
538 
539  // global feedback
540 
541  $fb = new ilCheckboxInputGUI($lng->txt("exc_global_feedback_file"), "fb");
542  $form->addItem($fb);
543 
544  $fb_file = new ilFileInputGUI($lng->txt("file"), "fb_file");
545  $fb_file->setRequired(true); // will be disabled on update if file exists - see getAssignmentValues()
546  // $fb_file->setAllowDeletion(true); makes no sense if required (overwrite or keep)
547  $fb->addSubItem($fb_file);
548 
549  $fb_date = new ilRadioGroupInputGUI($lng->txt("exc_global_feedback_file_date"), "fb_date");
550  $fb_date->setRequired(true);
551  $fb_date->setValue(ilExAssignment::FEEDBACK_DATE_DEADLINE);
552  $fb_date->addOption(new ilRadioOption($lng->txt("exc_global_feedback_file_date_deadline"), ilExAssignment::FEEDBACK_DATE_DEADLINE));
553  $fb_date->addOption(new ilRadioOption($lng->txt("exc_global_feedback_file_date_upload"), ilExAssignment::FEEDBACK_DATE_SUBMISSION));
554 
555  //Extra radio option with date selection
556  $fb_date_custom_date = new ilDateTimeInputGUI($lng->txt("date"), "fb_date_custom");
557  $fb_date_custom_date->setRequired(true);
558  $fb_date_custom_date->setShowTime(true);
559  $fb_date_custom_option = new ilRadioOption($lng->txt("exc_global_feedback_file_after_date"), ilExAssignment::FEEDBACK_DATE_CUSTOM);
560  $fb_date_custom_option->addSubItem($fb_date_custom_date);
561  $fb_date->addOption($fb_date_custom_option);
562 
563 
564  $fb->addSubItem($fb_date);
565 
566  $fb_cron = new ilCheckboxInputGUI($lng->txt("exc_global_feedback_file_cron"), "fb_cron");
567  $fb_cron->setInfo($lng->txt("exc_global_feedback_file_cron_info"));
568  $fb->addSubItem($fb_cron);
569 
570 
571  if ($a_mode == "create") {
572  $form->addCommandButton("saveAssignment", $lng->txt("save"));
573  } else {
574  $form->addCommandButton("updateAssignment", $lng->txt("save"));
575  }
576  $form->addCommandButton("listAssignments", $lng->txt("cancel"));
577 
578  return $form;
579  }
setFilenames(array $a_filenames)
This file is part of ILIAS, a powerful learning management system published by ILIAS open source e-Le...
txt(string $a_topic, string $a_default_lang_fallback_mod="")
gets the text for a given topic if the topic is not in the list, the topic itself with "-" will be re...
static _getRichTextEditor()
Returns the identifier for the Rich Text Editor.
This class represents a file property in a property form.
This class represents a file wizard property in a property form.
static getAdoptableTeamAssignments(int $a_exercise_id, int $a_exclude_ass_id=null, int $a_user_id=null)
setShowTime(bool $a_showtime)
loadLanguageModule(string $a_module)
Load language module.
This class represents a date/time property in a property form.
This class represents a property in a property form.
setRequired(bool $a_required)
static getAssignmentTeamMap(int $a_ass_id)
$id
plugin.php for ilComponentBuildPluginInfoObjectiveTest::testAddPlugins
Definition: plugin.php:24
This class represents a text area property in a property form.
setParameter(object $a_gui_obj, string $a_parameter, $a_value)
addMailTemplatesRadio(string $a_reminder_type)
+ Here is the call graph for this function:
+ Here is the caller graph for this function:

◆ initPeerReviewForm()

ilExAssignmentEditorGUI::initPeerReviewForm ( )
protected

Definition at line 1352 of file class.ilExAssignmentEditorGUI.php.

References $ctrl, $lng, $url, addMailTemplatesRadio(), ilRadioGroupInputGUI\addOption(), ilSubEnabledFormPropertyGUI\addSubItem(), ilExAssignmentReminder\FEEDBACK_REMINDER, ilExcCriteriaCatalogue\getInstancesByParentId(), ilExcCriteria\getInstancesByParentId(), ILIAS\Repository\lng(), ilExAssignment\PEER_REVIEW_VALID_ALL, ilExAssignment\PEER_REVIEW_VALID_NONE, ilExAssignment\PEER_REVIEW_VALID_ONE, ilRadioOption\setInfo(), ilFormPropertyGUI\setInfo(), ilFormPropertyGUI\setRequired(), and ilLanguage\txt().

Referenced by editPeerReviewObject(), and updatePeerReviewObject().

1353  {
1354  $ilCtrl = $this->ctrl;
1355  $lng = $this->lng;
1356 
1357  $form = new ilPropertyFormGUI();
1358  $form->setTitle($lng->txt("exc_peer_review"));
1359  $form->setFormAction($ilCtrl->getFormAction($this));
1360 
1361  $peer_min = new ilNumberInputGUI($lng->txt("exc_peer_review_min_number"), "peer_min");
1362  $peer_min->setInfo($lng->txt("exc_peer_review_min_number_info")); // #16161
1363  $peer_min->setRequired(true);
1364  $peer_min->setSize(3);
1365  $peer_min->setValue(2);
1366  $form->addItem($peer_min);
1367 
1368  $peer_unlock = new ilRadioGroupInputGUI($lng->txt("exc_peer_review_simple_unlock"), "peer_unlock");
1369  $peer_unlock->addOption(new ilRadioOption($lng->txt("exc_peer_review_simple_unlock_immed"), 2));
1370  $peer_unlock->addOption(new ilRadioOption($lng->txt("exc_peer_review_simple_unlock_active"), 1));
1371  $peer_unlock->addOption(new ilRadioOption($lng->txt("exc_peer_review_simple_unlock_inactive"), 0));
1372  $peer_unlock->setRequired(true);
1373  $peer_unlock->setValue(0);
1374  $form->addItem($peer_unlock);
1375 
1376  if ($this->enable_peer_review_completion) {
1377  $peer_cmpl = new ilRadioGroupInputGUI($lng->txt("exc_peer_review_completion"), "peer_valid");
1378  $option = new ilRadioOption($lng->txt("exc_peer_review_completion_none"), ilExAssignment::PEER_REVIEW_VALID_NONE);
1379  $option->setInfo($lng->txt("exc_peer_review_completion_none_info"));
1380  $peer_cmpl->addOption($option);
1381  $option = new ilRadioOption($lng->txt("exc_peer_review_completion_one"), ilExAssignment::PEER_REVIEW_VALID_ONE);
1382  $option->setInfo($lng->txt("exc_peer_review_completion_one_info"));
1383  $peer_cmpl->addOption($option);
1384  $option = new ilRadioOption($lng->txt("exc_peer_review_completion_all"), ilExAssignment::PEER_REVIEW_VALID_ALL);
1385  $option->setInfo($lng->txt("exc_peer_review_completion_all_info"));
1386  $peer_cmpl->addOption($option);
1387  $peer_cmpl->setRequired(true);
1388  $peer_cmpl->setValue(ilExAssignment::PEER_REVIEW_VALID_NONE);
1389  $form->addItem($peer_cmpl);
1390  }
1391 
1392  $peer_dl = new ilDateTimeInputGUI($lng->txt("exc_peer_review_deadline"), "peer_dl");
1393  $peer_dl->setInfo($lng->txt("exc_peer_review_deadline_info"));
1394  $peer_dl->setShowTime(true);
1395  $form->addItem($peer_dl);
1396 
1397  $peer_prsl = new ilCheckboxInputGUI($lng->txt("exc_peer_review_personal"), "peer_prsl");
1398  $peer_prsl->setInfo($lng->txt("exc_peer_review_personal_info"));
1399  $form->addItem($peer_prsl);
1400 
1401  //feedback reminders
1402  $rmd_feedback = new ilCheckboxInputGUI($this->lng->txt("exc_reminder_feedback_setting"), "rmd_peer_status");
1403 
1404  $rmd_submit_start = new ilNumberInputGUI($this->lng->txt("exc_reminder_feedback_start"), "rmd_peer_start");
1405  $rmd_submit_start->setSize(3);
1406  $rmd_submit_start->setMaxLength(3);
1407  $rmd_submit_start->setSuffix($lng->txt('days'));
1408  $rmd_submit_start->setRequired(true);
1409  $rmd_submit_start->setMinValue(1);
1410  $rmd_feedback->addSubItem($rmd_submit_start);
1411 
1412  $rmd_submit_frequency = new ilNumberInputGUI($this->lng->txt("exc_reminder_frequency"), "rmd_peer_freq");
1413  $rmd_submit_frequency->setSize(3);
1414  $rmd_submit_frequency->setMaxLength(3);
1415  $rmd_submit_frequency->setSuffix($lng->txt('days'));
1416  $rmd_submit_frequency->setRequired(true);
1417  $rmd_submit_frequency->setMinValue(1);
1418  $rmd_feedback->addSubItem($rmd_submit_frequency);
1419 
1420  $rmd_submit_end = new ilDateTimeInputGUI($lng->txt("exc_reminder_end"), "rmd_peer_end");
1421  $rmd_submit_end->setRequired(true);
1422  $rmd_feedback->addSubItem($rmd_submit_end);
1423 
1424  $rmd_feedback->addSubItem($this->addMailTemplatesRadio(ilExAssignmentReminder::FEEDBACK_REMINDER));
1425 
1426  $form->addItem($rmd_feedback);
1427 
1428  // criteria
1429 
1430  $cats = new ilRadioGroupInputGUI($lng->txt("exc_criteria_catalogues"), "crit_cat");
1431  $form->addItem($cats);
1432 
1433  // default (no catalogue)
1434 
1435  $def = new ilRadioOption($lng->txt("exc_criteria_catalogue_default"), -1);
1436  $cats->addOption($def);
1437 
1438  $peer_text = new ilCheckboxInputGUI($lng->txt("exc_peer_review_text"), "peer_text");
1439  $def->addSubItem($peer_text);
1440 
1441  $peer_char = new ilNumberInputGUI($lng->txt("exc_peer_review_min_chars"), "peer_char");
1442  $peer_char->setInfo($lng->txt("exc_peer_review_min_chars_info"));
1443  $peer_char->setSize(3);
1444  $peer_text->addSubItem($peer_char);
1445 
1446  $peer_rating = new ilCheckboxInputGUI($lng->txt("exc_peer_review_rating"), "peer_rating");
1447  $def->addSubItem($peer_rating);
1448 
1449  $peer_file = new ilCheckboxInputGUI($lng->txt("exc_peer_review_file"), "peer_file");
1450  $peer_file->setInfo($lng->txt("exc_peer_review_file_info"));
1451  $def->addSubItem($peer_file);
1452 
1453  // catalogues
1454 
1455  $cat_objs = ilExcCriteriaCatalogue::getInstancesByParentId($this->exercise_id);
1456  if (sizeof($cat_objs)) {
1457  foreach ($cat_objs as $cat_obj) {
1458  $crits = ilExcCriteria::getInstancesByParentId($cat_obj->getId());
1459 
1460  // only non-empty catalogues
1461  if (sizeof($crits)) {
1462  $titles = array();
1463  foreach ($crits as $crit) {
1464  $titles[] = $crit->getTitle();
1465  }
1466  $opt = new ilRadioOption($cat_obj->getTitle(), $cat_obj->getId());
1467  $opt->setInfo(implode(", ", $titles));
1468  $cats->addOption($opt);
1469  }
1470  }
1471  } else {
1472  // see ilExcCriteriaCatalogueGUI::view()
1473  $url = $ilCtrl->getLinkTargetByClass("ilexccriteriacataloguegui", "");
1474  $def->setInfo('<a href="' . $url . '">[+] ' .
1475  $lng->txt("exc_add_criteria_catalogue") .
1476  '</a>');
1477  }
1478 
1479 
1480  $form->addCommandButton("updatePeerReview", $lng->txt("save"));
1481  $form->addCommandButton("editAssignment", $lng->txt("cancel"));
1482 
1483  return $form;
1484  }
This file is part of ILIAS, a powerful learning management system published by ILIAS open source e-Le...
txt(string $a_topic, string $a_default_lang_fallback_mod="")
gets the text for a given topic if the topic is not in the list, the topic itself with "-" will be re...
static getInstancesByParentId(int $a_parent_id)
setInfo(string $a_info)
static getInstancesByParentId(int $a_parent_id)
addOption(ilRadioOption $a_option)
$url
Definition: shib_logout.php:63
This class represents a date/time property in a property form.
This class represents a property in a property form.
setRequired(bool $a_required)
addMailTemplatesRadio(string $a_reminder_type)
+ Here is the call graph for this function:
+ Here is the caller graph for this function:

◆ listAssignmentsObject()

ilExAssignmentEditorGUI::listAssignmentsObject ( )
Exceptions
ilExcUnknownAssignmentTypeException

Definition at line 164 of file class.ilExAssignmentEditorGUI.php.

References $ctrl, $toolbar, $tpl, getTypeDropdown(), ILIAS\Repository\lng(), ilGlobalPageTemplate\setContent(), and ilCtrl\setParameter().

164  : void
165  {
166  $tpl = $this->tpl;
167  $ilToolbar = $this->toolbar;
168  $ilCtrl = $this->ctrl;
169 
170  $ilCtrl->setParameter($this, "ass_id", null);
171 
172  $ilToolbar->setFormAction($ilCtrl->getFormAction($this, "addAssignment"));
173 
174  $ilToolbar->addStickyItem($this->getTypeDropdown(), true);
175 
176  $this->gui->button(
177  $this->lng->txt("exc_add_assignment"),
178  "addAssignment"
179  )->submit()->toToolbar(true);
180 
181  $t = new ilAssignmentsTableGUI($this, "listAssignments", $this->exercise_id);
182  $tpl->setContent($t->getHTML());
183  }
setParameter(object $a_gui_obj, string $a_parameter, $a_value)
setContent(string $a_html)
Sets content for standard template.
+ Here is the call graph for this function:

◆ orderAssignmentsByDeadlineObject()

ilExAssignmentEditorGUI::orderAssignmentsByDeadlineObject ( )

Definition at line 1284 of file class.ilExAssignmentEditorGUI.php.

References $ctrl, $lng, ilExAssignment\orderAssByDeadline(), and ilLanguage\txt().

1284  : void
1285  {
1286  $lng = $this->lng;
1287  $ilCtrl = $this->ctrl;
1288 
1289  ilExAssignment::orderAssByDeadline($this->exercise_id);
1290 
1291  $this->tpl->setOnScreenMessage('success', $lng->txt("exc_saved_order"), true);
1292  $ilCtrl->redirect($this, "listAssignments");
1293  }
txt(string $a_topic, string $a_default_lang_fallback_mod="")
gets the text for a given topic if the topic is not in the list, the topic itself with "-" will be re...
static orderAssByDeadline(int $a_ex_id)
+ Here is the call graph for this function:

◆ processForm()

ilExAssignmentEditorGUI::processForm ( ilPropertyFormGUI  $a_form)
protected

Custom form validation.

Parameters
ilPropertyFormGUI$a_form
Returns
array|null
Exceptions
ilExcUnknownAssignmentTypeException

Definition at line 623 of file class.ilExAssignmentEditorGUI.php.

References $lng, $res, $valid, ilPropertyFormGUI\checkInput(), ilExAssignment\DEADLINE_ABSOLUTE, ilExAssignment\DEADLINE_RELATIVE, ilExAssignment\FEEDBACK_DATE_DEADLINE, ilPropertyFormGUI\getInput(), ilPropertyFormGUI\getItemByPostVar(), IL_CAL_UNIX, ILIAS\Repository\int(), ilExAssignment\TEAMS_FORMED_BY_ASSIGNMENT, ilExAssignment\TEAMS_FORMED_BY_RANDOM, ilExAssignment\TEAMS_FORMED_BY_TUTOR, ilLanguage\txt(), and validationTeamsFormation().

Referenced by saveAssignmentObject(), and updateAssignmentObject().

623  : ?array
624  {
625  $lng = $this->lng;
626 
627  $protected_peer_review_groups = false;
628 
629  if ($this->assignment) {
630  if ($this->assignment->getPeerReview()) {
631  $peer_review = new ilExPeerReview($this->assignment);
632  if ($peer_review->hasPeerReviewGroups()) {
633  $protected_peer_review_groups = true;
634  }
635  }
636 
637  if ($this->assignment->getFeedbackFile()) {
638  $a_form->getItemByPostVar("fb_file")->setRequired(false); // #15467
639  }
640  }
641 
642  $valid = $a_form->checkInput();
643  if ($protected_peer_review_groups) {
644  // checkInput() will add alert to disabled fields
645  $a_form->getItemByPostVar("deadline")->setAlert("");
646  $a_form->getItemByPostVar("deadline2")->setAlert("");
647  }
648 
649  if ($valid) {
650  $type = $a_form->getInput("type");
651  $ass_type = $this->types->getById($type);
652 
653  // dates
654 
655  $time_start = $a_form->getItemByPostVar("start_time")->getDate();
656  $time_start = $time_start
657  ? $time_start->get(IL_CAL_UNIX)
658  : null;
659 
660  $time_fb_custom_date = $a_form->getItemByPostVar("fb_date_custom")->getDate();
661  $time_fb_custom_date = $time_fb_custom_date
662  ? $time_fb_custom_date->get(IL_CAL_UNIX)
663  : null;
664 
665  $reminder_submit_end_date = $a_form->getItemByPostVar("rmd_submit_end")->getDate();
666  $reminder_submit_end_date = $reminder_submit_end_date
667  ? $reminder_submit_end_date->get(IL_CAL_UNIX)
668  : null;
669 
670  $reminder_grade_end_date = $a_form->getItemByPostVar("rmd_grade_end")->getDate();
671  $reminder_grade_end_date = $reminder_grade_end_date
672  ? $reminder_grade_end_date->get(IL_CAL_UNIX)
673  : null;
674 
675  $time_deadline = null;
676  $time_deadline_ext = null;
677 
678  $deadline_mode = (int) $a_form->getInput("deadline_mode");
679  if ($deadline_mode === -1) {
680  $deadline_mode = 0;
681  }
682 
683  if ($deadline_mode === ilExAssignment::DEADLINE_ABSOLUTE) {
684  $time_deadline = $a_form->getItemByPostVar("deadline")->getDate();
685  $time_deadline = $time_deadline
686  ? $time_deadline->get(IL_CAL_UNIX)
687  : null;
688  $time_deadline_ext = $a_form->getItemByPostVar("deadline2")->getDate();
689  $time_deadline_ext = $time_deadline_ext
690  ? $time_deadline_ext->get(IL_CAL_UNIX)
691  : null;
692  }
693 
694 
695  // handle disabled elements
696  if ($protected_peer_review_groups) {
697  $time_deadline = $this->assignment->getDeadline();
698  $time_deadline_ext = $this->assignment->getExtendedDeadline();
699  }
700 
701  // no deadline?
702  if (!$time_deadline) {
703  // peer review
704  if (!$protected_peer_review_groups &&
705  $a_form->getInput("peer")) {
706  $a_form->getItemByPostVar("peer")
707  ->setAlert($lng->txt("exc_needs_fixed_deadline"));
708  $valid = false;
709  }
710  // global feedback
711  if ($a_form->getInput("fb") &&
712  $a_form->getInput("fb_date") == ilExAssignment::FEEDBACK_DATE_DEADLINE) {
713  $a_form->getItemByPostVar("fb")
714  ->setAlert($lng->txt("exc_needs_deadline"));
715  $valid = false;
716  }
717  } else {
718  // #18269
719  if ($a_form->getInput("peer")) {
720  $time_deadline_max = max($time_deadline, $time_deadline_ext);
721  $peer_dl = $this->assignment // #18380
722  ? $this->assignment->getPeerReviewDeadline()
723  : null;
724  if ($peer_dl && $peer_dl < $time_deadline_max) {
725  $a_form->getItemByPostVar($peer_dl < $time_deadline_ext
726  ? "deadline2"
727  : "deadline")
728  ->setAlert($lng->txt("exc_peer_deadline_mismatch"));
729  $valid = false;
730  }
731  }
732 
733  if ($time_deadline_ext && $time_deadline_ext < $time_deadline) {
734  $a_form->getItemByPostVar("deadline2")
735  ->setAlert($lng->txt("exc_deadline_ext_mismatch"));
736  $valid = false;
737  }
738 
739  $time_deadline_min = $time_deadline_ext
740  ? min($time_deadline, $time_deadline_ext)
741  : $time_deadline;
742 
743  // start > any deadline ?
744  if ($time_start && $time_deadline_min && $time_start > $time_deadline_min) {
745  $a_form->getItemByPostVar("start_time")
746  ->setAlert($lng->txt("exc_start_date_should_be_before_end_date"));
747  $valid = false;
748  }
749  }
750 
751  if ($ass_type->usesTeams()) {
752  if ($a_form->getInput("team_creation") == ilExAssignment::TEAMS_FORMED_BY_RANDOM &&
753  $a_form->getInput("team_creator") == ilExAssignment::TEAMS_FORMED_BY_TUTOR) {
754  $team_validation = $this->validationTeamsFormation(
755  $a_form->getInput("number_teams"),
756  $a_form->getInput("min_participants_team"),
757  $a_form->getInput("max_participants_team")
758  );
759  if ($team_validation['status'] == 'error') {
760  $a_form->getItemByPostVar("team_creation")
761  ->setAlert($team_validation['msg']);
762  $a_form->getItemByPostVar($team_validation["field"])
763  ->setAlert($lng->txt("exc_value_can_not_set"));
764  $valid = false;
765  }
766  }
767  }
768  if ($valid) {
769  $res = array(
770  // core
771  "type" => $a_form->getInput("type")
772  ,"title" => trim($a_form->getInput("title"))
773  ,"instruction" => trim($a_form->getInput("instruction"))
774  // dates
775  ,"start" => $time_start
776  ,"deadline" => $time_deadline
777  ,"deadline_ext" => $time_deadline_ext
778  ,"max_file" => $a_form->getInput("max_file_tgl")
779  ? $a_form->getInput("max_file")
780  : null
781  );
782  if (!$this->random_manager->isActivated()) {
783  $res["mandatory"] = $a_form->getInput("mandatory");
784  }
785 
786  $res['team_creator'] = $a_form->getInput("team_creator");
787  $res["team_creation"] = $a_form->getInput("team_creation");
788  if ($a_form->getInput("team_creator") == ilExAssignment::TEAMS_FORMED_BY_TUTOR) {
789  if ($a_form->getInput("team_creation") == ilExAssignment::TEAMS_FORMED_BY_RANDOM) {
790  $res["number_teams"] = $a_form->getInput("number_teams");
791  $res["min_participants_team"] = $a_form->getInput("min_participants_team");
792  $res["max_participants_team"] = $a_form->getInput("max_participants_team");
793  } elseif ($a_form->getInput("team_creation") == ilExAssignment::TEAMS_FORMED_BY_ASSIGNMENT) {
794  $res['ass_adpt'] = $a_form->getInput("ass_adpt");
795  }
796  }
797 
798  $res["deadline_mode"] = $deadline_mode;
799 
800  if ($res["deadline_mode"] == ilExAssignment::DEADLINE_RELATIVE) {
801  $res["relative_deadline"] = $a_form->getInput("relative_deadline");
802  $rel_deadline_last_subm = $a_form->getItemByPostVar("rel_deadline_last_subm")->getDate();
803  $rel_deadline_last_subm = $rel_deadline_last_subm
804  ? $rel_deadline_last_subm->get(IL_CAL_UNIX)
805  : null;
806  $res["rel_deadline_last_subm"] = $rel_deadline_last_subm;
807  }
808 
809  // peer
810  if ($a_form->getInput("peer") ||
811  $protected_peer_review_groups) {
812  $res["peer"] = true;
813  }
814 
815  // files
816  if (isset($_FILES["files"])) {
817  // #15994 - we are keeping the upload files array structure
818  $res["files"] = $_FILES["files"];
819  }
820 
821  // global feedback
822  if ($a_form->getInput("fb")) {
823  $res["fb"] = true;
824  $res["fb_cron"] = $a_form->getInput("fb_cron");
825  $res["fb_date"] = $a_form->getInput("fb_date");
826  $res["fb_date_custom"] = $time_fb_custom_date;
827 
828  if ($_FILES["fb_file"]["tmp_name"]) {
829  $res["fb_file"] = $_FILES["fb_file"];
830  }
831  }
832  if ($a_form->getInput("rmd_submit_status")) {
833  $res["rmd_submit_status"] = true;
834  $res["rmd_submit_start"] = $a_form->getInput("rmd_submit_start");
835  $res["rmd_submit_freq"] = $a_form->getInput("rmd_submit_freq");
836  $res["rmd_submit_end"] = $reminder_submit_end_date;
837  $res["rmd_submit_template_id"] = $a_form->getInput("rmd_submit_template_id");
838  }
839  if ($a_form->getInput("rmd_grade_status")) {
840  $res["rmd_grade_status"] = true;
841  $res["rmd_grade_freq"] = $a_form->getInput("rmd_grade_freq");
842  $res["rmd_grade_end"] = $reminder_grade_end_date;
843  $res["rmd_grade_template_id"] = $a_form->getInput("rmd_grade_template_id");
844  }
845 
846  return $res;
847  } else {
848  $this->tpl->setOnScreenMessage('failure', $lng->txt("form_input_not_valid"));
849  }
850  }
851 
852  return null;
853  }
$res
Definition: ltiservices.php:69
txt(string $a_topic, string $a_default_lang_fallback_mod="")
gets the text for a given topic if the topic is not in the list, the topic itself with "-" will be re...
getItemByPostVar(string $a_post_var)
$valid
validationTeamsFormation(int $a_num_teams, int $a_min_participants, int $a_max_participants)
const IL_CAL_UNIX
getInput(string $a_post_var, bool $ensureValidation=true)
Returns the input of an item, if item provides getInput method and as fallback the value of the HTTP-...
Exercise peer review.
+ Here is the call graph for this function:
+ Here is the caller graph for this function:

◆ processPeerReviewForm()

ilExAssignmentEditorGUI::processPeerReviewForm ( ilPropertyFormGUI  $a_form)
protected
Parameters
ilPropertyFormGUI$a_form
Returns
array|null

Definition at line 1594 of file class.ilExAssignmentEditorGUI.php.

References $lng, $res, $valid, ilPropertyFormGUI\checkInput(), ilPropertyFormGUI\getInput(), ilPropertyFormGUI\getItemByPostVar(), IL_CAL_UNIX, and ilLanguage\txt().

Referenced by updatePeerReviewObject().

1596  : ?array {
1597  $lng = $this->lng;
1598 
1599  $protected_peer_review_groups = false;
1600  $peer_review = new ilExPeerReview($this->assignment);
1601  if ($peer_review->hasPeerReviewGroups()) {
1602  $protected_peer_review_groups = true;
1603  }
1604 
1605  $valid = $a_form->checkInput();
1606  if ($valid) {
1607  // dates
1608  $time_deadline = $this->assignment->getDeadline();
1609  $time_deadline_ext = $this->assignment->getExtendedDeadline();
1610  $time_deadline_max = max($time_deadline, $time_deadline_ext);
1611 
1612  $date = $a_form->getItemByPostVar("peer_dl")->getDate();
1613  $time_peer = $date
1614  ? $date->get(IL_CAL_UNIX)
1615  : null;
1616 
1617  $reminder_date = $a_form->getItemByPostVar("rmd_peer_end")->getDate();
1618  $reminder_date = $reminder_date
1619  ? $reminder_date->get(IL_CAL_UNIX)
1620  : null;
1621 
1622  // peer < any deadline?
1623  if ($time_peer && $time_deadline_max && $time_peer < $time_deadline_max) {
1624  $a_form->getItemByPostVar("peer_dl")
1625  ->setAlert($lng->txt("exc_peer_deadline_mismatch"));
1626  $valid = false;
1627  }
1628 
1629  if (!$protected_peer_review_groups) {
1630  if ($a_form->getInput("crit_cat") < 0 &&
1631  !$a_form->getInput("peer_text") &&
1632  !$a_form->getInput("peer_rating") &&
1633  !$a_form->getInput("peer_file")) {
1634  $a_form->getItemByPostVar("peer_file")
1635  ->setAlert($lng->txt("select_one"));
1636  $valid = false;
1637  }
1638  }
1639 
1640  if ($valid) {
1641  $res = array();
1642  $res["peer_dl"] = $time_peer;
1643 
1644  if ($protected_peer_review_groups) {
1645  $res["peer_min"] = $this->assignment->getPeerReviewMin();
1646  $res["peer_unlock"] = $this->assignment->getPeerReviewSimpleUnlock();
1647  $res["peer_prsl"] = $this->assignment->hasPeerReviewPersonalized();
1648  $res["peer_valid"] = $this->assignment->getPeerReviewValid();
1649 
1650  $res["peer_text"] = $this->assignment->hasPeerReviewText();
1651  $res["peer_rating"] = $this->assignment->hasPeerReviewRating();
1652  $res["peer_file"] = $this->assignment->hasPeerReviewFileUpload();
1653  $res["peer_char"] = $this->assignment->getPeerReviewChars();
1654  $res["crit_cat"] = $this->assignment->getPeerReviewCriteriaCatalogue();
1655 
1656  $res["peer_valid"] = $this->enable_peer_review_completion
1657  ? $res["peer_valid"]
1658  : null;
1659  } else {
1660  $res["peer_min"] = $a_form->getInput("peer_min");
1661  $res["peer_unlock"] = $a_form->getInput("peer_unlock");
1662  $res["peer_prsl"] = $a_form->getInput("peer_prsl");
1663  $res["peer_valid"] = $a_form->getInput("peer_valid");
1664 
1665  $res["peer_text"] = $a_form->getInput("peer_text");
1666  $res["peer_rating"] = $a_form->getInput("peer_rating");
1667  $res["peer_file"] = $a_form->getInput("peer_file");
1668  $res["peer_char"] = $a_form->getInput("peer_char");
1669  $res["crit_cat"] = $a_form->getInput("crit_cat");
1670  }
1671  if ($a_form->getInput("rmd_peer_status")) {
1672  $res["rmd_peer_status"] = $a_form->getInput("rmd_peer_status");
1673  $res["rmd_peer_start"] = $a_form->getInput("rmd_peer_start");
1674  $res["rmd_peer_end"] = $reminder_date;
1675  $res["rmd_peer_freq"] = $a_form->getInput("rmd_peer_freq");
1676  $res["rmd_peer_template_id"] = $a_form->getInput("rmd_peer_template_id");
1677  }
1678 
1679  return $res;
1680  } else {
1681  $this->tpl->setOnScreenMessage('failure', $lng->txt("form_input_not_valid"));
1682  }
1683  }
1684  return null;
1685  }
$res
Definition: ltiservices.php:69
txt(string $a_topic, string $a_default_lang_fallback_mod="")
gets the text for a given topic if the topic is not in the list, the topic itself with "-" will be re...
getItemByPostVar(string $a_post_var)
$valid
const IL_CAL_UNIX
getInput(string $a_post_var, bool $ensureValidation=true)
Returns the input of an item, if item provides getInput method and as fallback the value of the HTTP-...
Exercise peer review.
+ Here is the call graph for this function:
+ Here is the caller graph for this function:

◆ saveAssignmentObject()

ilExAssignmentEditorGUI::saveAssignmentObject ( )
Exceptions
ilDateTimeException
ilExcUnknownAssignmentTypeException
ilException

Definition at line 976 of file class.ilExAssignmentEditorGUI.php.

References $ctrl, $lng, $tpl, generateTeams(), importFormToAssignment(), initAssignmentForm(), processForm(), ilGlobalPageTemplate\setContent(), and ilLanguage\txt().

976  : void
977  {
978  $tpl = $this->tpl;
979  $lng = $this->lng;
980  $ilCtrl = $this->ctrl;
981 
982  // #16163 - ignore ass id from request
983  $this->assignment = null;
984 
985  $form = $this->initAssignmentForm($this->requested_type, "create");
986  $input = $this->processForm($form);
987  if (is_array($input)) {
988  $ass = new ilExAssignment();
989  $ass->setExerciseId($this->exercise_id);
990  $ass->setType($input["type"]);
991  $ass_type_gui = $this->type_guis->getById($ass->getType());
992 
993  $this->importFormToAssignment($ass, $input);
994 
995  $this->generateTeams($ass, $input);
996  $this->tpl->setOnScreenMessage('success', $lng->txt("msg_obj_modified"), true);
997 
998  $ass_type_gui->importFormToAssignment($ass, $form);
999  $ass->update();
1000 
1001  $this->tpl->setOnScreenMessage('success', $lng->txt("msg_obj_modified"), true);
1002 
1003  // because of sub-tabs we stay on settings screen
1004  $ilCtrl->setParameter($this, "ass_id", $ass->getId());
1005  $ilCtrl->redirect($this, "editAssignment");
1006  } else {
1007  $form->setValuesByPost();
1008  $tpl->setContent($form->getHTML());
1009  }
1010  }
initAssignmentForm(int $a_type, string $a_mode="create")
Exercise assignment.
txt(string $a_topic, string $a_default_lang_fallback_mod="")
gets the text for a given topic if the topic is not in the list, the topic itself with "-" will be re...
processForm(ilPropertyFormGUI $a_form)
Custom form validation.
generateTeams(ilExAssignment $a_assignment, array $a_input)
importFormToAssignment(ilExAssignment $a_ass, array $a_input)
Import form values to assignment.
setContent(string $a_html)
Sets content for standard template.
+ Here is the call graph for this function:

◆ saveAssignmentOrderObject()

ilExAssignmentEditorGUI::saveAssignmentOrderObject ( )

Definition at line 1270 of file class.ilExAssignmentEditorGUI.php.

References $ctrl, $lng, ilExAssignment\saveAssOrderOfExercise(), and ilLanguage\txt().

1270  : void
1271  {
1272  $lng = $this->lng;
1273  $ilCtrl = $this->ctrl;
1274 
1276  $this->exercise_id,
1277  $this->requested_order
1278  );
1279 
1280  $this->tpl->setOnScreenMessage('success', $lng->txt("exc_saved_order"), true);
1281  $ilCtrl->redirect($this, "listAssignments");
1282  }
txt(string $a_topic, string $a_default_lang_fallback_mod="")
gets the text for a given topic if the topic is not in the list, the topic itself with "-" will be re...
static saveAssOrderOfExercise(int $a_ex_id, array $a_order)
+ Here is the call graph for this function:

◆ saveReminderData()

ilExAssignmentEditorGUI::saveReminderData ( ilExAssignmentReminder  $reminder,
array  $a_input 
)
protected

Definition at line 953 of file class.ilExAssignmentEditorGUI.php.

References ilExAssignmentReminder\getReminderStatus(), ilExAssignmentReminder\getReminderType(), ilExAssignmentReminder\setReminderEnd(), ilExAssignmentReminder\setReminderFrequency(), ilExAssignmentReminder\setReminderMailTemplate(), ilExAssignmentReminder\setReminderStart(), and ilExAssignmentReminder\setReminderStatus().

Referenced by importFormToAssignmentReminders(), and importPeerReviewFormToAssignmentReminders().

956  : void {
957  if ($reminder->getReminderStatus() === null) {
958  $action = "save";
959  } else {
960  $action = "update";
961  }
962  $type = $reminder->getReminderType();
963  $reminder->setReminderStatus((bool) ($a_input["rmd_" . $type . "_status"] ?? false));
964  $reminder->setReminderStart((int) ($a_input["rmd_" . $type . "_start"] ?? 0));
965  $reminder->setReminderEnd((int) ($a_input["rmd_" . $type . "_end"] ?? 0));
966  $reminder->setReminderFrequency((int) ($a_input["rmd_" . $type . "_freq"] ?? 0));
967  $reminder->setReminderMailTemplate((int) ($a_input["rmd_" . $type . "_template_id"] ?? 0));
968  $reminder->{$action}();
969  }
setReminderStatus(?bool $a_status)
Set reminder for users without submission.
+ Here is the call graph for this function:
+ Here is the caller graph for this function:

◆ setAssignmentHeader()

ilExAssignmentEditorGUI::setAssignmentHeader ( )

Definition at line 1295 of file class.ilExAssignmentEditorGUI.php.

References $ctrl, $help, $lng, $tabs, $tpl, ilGlobalPageTemplate\setDescription(), ilGlobalPageTemplate\setTitle(), and ilLanguage\txt().

Referenced by editAssignmentObject(), editPeerReviewObject(), executeCommand(), updateAssignmentObject(), and updatePeerReviewObject().

1295  : void
1296  {
1297  $ilTabs = $this->tabs;
1298  $lng = $this->lng;
1299  $ilCtrl = $this->ctrl;
1300  $tpl = $this->tpl;
1301  $ilHelp = $this->help;
1302 
1303  $tpl->setTitle($this->assignment->getTitle());
1304  $tpl->setDescription("");
1305 
1306  $ilTabs->clearTargets();
1307  $ilHelp->setScreenIdComponent("exc");
1308 
1309  $ilTabs->setBackTarget(
1310  $lng->txt("back"),
1311  $ilCtrl->getLinkTarget($this, "listAssignments")
1312  );
1313 
1314  $ilTabs->addTab(
1315  "ass_settings",
1316  $lng->txt("settings"),
1317  $ilCtrl->getLinkTarget($this, "editAssignment")
1318  );
1319 
1320  if (!$this->assignment->getAssignmentType()->usesTeams() &&
1321  $this->assignment->getPeerReview()) {
1322  $ilTabs->addTab(
1323  "peer_settings",
1324  $lng->txt("exc_peer_review"),
1325  $ilCtrl->getLinkTarget($this, "editPeerReview")
1326  );
1327  }
1328  $ilCtrl->setParameterByClass(ilObjExerciseGUI::class, "mode", null);
1329  $ilTabs->addTab(
1330  "ass_files",
1331  $lng->txt("exc_instruction_files"),
1332  $ilCtrl->getLinkTargetByClass(array("ilexassignmenteditorgui", ilResourceCollectionGUI::class))
1333  );
1334  }
txt(string $a_topic, string $a_default_lang_fallback_mod="")
gets the text for a given topic if the topic is not in the list, the topic itself with "-" will be re...
setTitle(string $a_title, bool $hidden=false)
Sets title in standard template.
setDescription(string $a_descr)
Sets description below title in standard template.
+ Here is the call graph for this function:
+ Here is the caller graph for this function:

◆ setDisabledFieldValues()

ilExAssignmentEditorGUI::setDisabledFieldValues ( ilPropertyFormGUI  $a_form)
protected
Exceptions
ilDateTimeException

Definition at line 1119 of file class.ilExAssignmentEditorGUI.php.

References ilPropertyFormGUI\getItemByPostVar(), IL_CAL_UNIX, and ilDateTime\setDate().

Referenced by handleDisabledFields().

1119  : void
1120  {
1121  // dates
1122  if ($this->assignment->getDeadline() > 0) {
1123  $edit_date = new ilDateTime($this->assignment->getDeadline(), IL_CAL_UNIX);
1124  $ed_item = $a_form->getItemByPostVar("deadline");
1125  $ed_item->setDate($edit_date);
1126 
1127  if ($this->assignment->getExtendedDeadline() > 0) {
1128  $edit_date = new ilDateTime($this->assignment->getExtendedDeadline(), IL_CAL_UNIX);
1129  $ed_item = $a_form->getItemByPostVar("deadline2");
1130  $ed_item->setDate($edit_date);
1131  }
1132  }
1133 
1134  if ($this->assignment->getPeerReview()) {
1135  $a_form->getItemByPostVar("peer")->setChecked($this->assignment->getPeerReview());
1136  }
1137  }
getItemByPostVar(string $a_post_var)
setDate($a_date, int $a_format)
Set date.
const IL_CAL_UNIX
+ Here is the call graph for this function:
+ Here is the caller graph for this function:

◆ setDisabledPeerReviewFieldValues()

ilExAssignmentEditorGUI::setDisabledPeerReviewFieldValues ( ilPropertyFormGUI  $a_form)
protected

Definition at line 1529 of file class.ilExAssignmentEditorGUI.php.

References ilPropertyFormGUI\getItemByPostVar().

Referenced by handleDisabledPeerFields().

1529  : void
1530  {
1531  $a_form->getItemByPostVar("peer_min")->setValue($this->assignment->getPeerReviewMin());
1532  $a_form->getItemByPostVar("peer_prsl")->setChecked($this->assignment->hasPeerReviewPersonalized());
1533  $a_form->getItemByPostVar("peer_unlock")->setValue($this->assignment->getPeerReviewSimpleUnlock());
1534 
1535  if ($this->enable_peer_review_completion) {
1536  $a_form->getItemByPostVar("peer_valid")->setValue($this->assignment->getPeerReviewValid());
1537  }
1538 
1539  $cat = $this->assignment->getPeerReviewCriteriaCatalogue();
1540  if ($cat < 1) {
1541  $cat = -1;
1542 
1543  // default / no catalogue
1544  $a_form->getItemByPostVar("peer_text")->setChecked($this->assignment->hasPeerReviewText());
1545  $a_form->getItemByPostVar("peer_rating")->setChecked($this->assignment->hasPeerReviewRating());
1546  $a_form->getItemByPostVar("peer_file")->setChecked($this->assignment->hasPeerReviewFileUpload());
1547  if ($this->assignment->getPeerReviewChars() > 0) {
1548  $a_form->getItemByPostVar("peer_char")->setValue($this->assignment->getPeerReviewChars());
1549  }
1550  }
1551  $a_form->getItemByPostVar("crit_cat")->setValue($cat);
1552  }
getItemByPostVar(string $a_post_var)
+ Here is the call graph for this function:
+ Here is the caller graph for this function:

◆ updateAssignmentObject()

ilExAssignmentEditorGUI::updateAssignmentObject ( )
Exceptions
ilException
ilExcUnknownAssignmentTypeException
ilDateTimeException

Definition at line 1178 of file class.ilExAssignmentEditorGUI.php.

References $ctrl, $lng, $tabs, $tpl, generateTeams(), handleDisabledFields(), importFormToAssignment(), initAssignmentForm(), processForm(), setAssignmentHeader(), ilGlobalPageTemplate\setContent(), and ilLanguage\txt().

1178  : void
1179  {
1180  $tpl = $this->tpl;
1181  $lng = $this->lng;
1182  $ilCtrl = $this->ctrl;
1183  $ilTabs = $this->tabs;
1184 
1185  $form = $this->initAssignmentForm($this->assignment->getType(), "edit");
1186  $input = $this->processForm($form);
1187 
1188  $ass_type = $this->assignment->getType();
1189  $ass_type_gui = $this->type_guis->getById($ass_type);
1190 
1191  if (is_array($input)) {
1192  $old_deadline = $this->assignment->getDeadline();
1193  $old_ext_deadline = $this->assignment->getExtendedDeadline();
1194 
1195  $this->importFormToAssignment($this->assignment, $input);
1196  $this->generateTeams($this->assignment, $input);
1197 
1198  $ass_type_gui->importFormToAssignment($this->assignment, $form);
1199  $this->assignment->update();
1200 
1201  $new_deadline = $this->assignment->getDeadline();
1202  $new_ext_deadline = $this->assignment->getExtendedDeadline();
1203 
1204  // if deadlines were changed
1205  if ($old_deadline != $new_deadline ||
1206  $old_ext_deadline != $new_ext_deadline) {
1207  $subm = $this->domain->submission($this->assignment->getId());
1208  $subm->recalculateLateSubmissions();
1209  }
1210 
1211  $this->tpl->setOnScreenMessage('success', $lng->txt("msg_obj_modified"), true);
1212  $ilCtrl->redirect($this, "editAssignment");
1213  } else {
1214  $this->setAssignmentHeader();
1215  $ilTabs->activateTab("ass_settings");
1216 
1217  $form->setValuesByPost();
1218  $this->handleDisabledFields($form);
1219  $tpl->setContent($form->getHTML());
1220  }
1221  }
initAssignmentForm(int $a_type, string $a_mode="create")
handleDisabledFields(ilPropertyFormGUI $a_form, bool $a_force_set_values=false)
txt(string $a_topic, string $a_default_lang_fallback_mod="")
gets the text for a given topic if the topic is not in the list, the topic itself with "-" will be re...
processForm(ilPropertyFormGUI $a_form)
Custom form validation.
generateTeams(ilExAssignment $a_assignment, array $a_input)
importFormToAssignment(ilExAssignment $a_ass, array $a_input)
Import form values to assignment.
setContent(string $a_html)
Sets content for standard template.
+ Here is the call graph for this function:

◆ updatePeerReviewObject()

ilExAssignmentEditorGUI::updatePeerReviewObject ( )
protected
Exceptions
ilDateTimeException

Definition at line 1719 of file class.ilExAssignmentEditorGUI.php.

References $ctrl, $lng, $tabs, $tpl, handleDisabledPeerFields(), importPeerReviewFormToAssignment(), initPeerReviewForm(), processPeerReviewForm(), setAssignmentHeader(), ilGlobalPageTemplate\setContent(), and ilLanguage\txt().

1719  : void
1720  {
1721  $tpl = $this->tpl;
1722  $lng = $this->lng;
1723  $ilCtrl = $this->ctrl;
1724  $ilTabs = $this->tabs;
1725 
1726  $form = $this->initPeerReviewForm();
1727  $input = $this->processPeerReviewForm($form);
1728  if (is_array($input)) {
1729  $this->importPeerReviewFormToAssignment($this->assignment, $input);
1730  $this->tpl->setOnScreenMessage('success', $lng->txt("msg_obj_modified"), true);
1731  $ilCtrl->redirect($this, "editPeerReview");
1732  } else {
1733  $this->setAssignmentHeader();
1734  $ilTabs->activateTab("peer_settings");
1735 
1736  $form->setValuesByPost();
1737  $this->handleDisabledPeerFields($form);
1738  $tpl->setContent($form->getHTML());
1739  }
1740  }
txt(string $a_topic, string $a_default_lang_fallback_mod="")
gets the text for a given topic if the topic is not in the list, the topic itself with "-" will be re...
processPeerReviewForm(ilPropertyFormGUI $a_form)
handleDisabledPeerFields(ilPropertyFormGUI $a_form, bool $a_force_set_values=false)
importPeerReviewFormToAssignment(ilExAssignment $a_ass, array $a_input)
setContent(string $a_html)
Sets content for standard template.
+ Here is the call graph for this function:

◆ validationTeamsFormation()

ilExAssignmentEditorGUI::validationTeamsFormation ( int  $a_num_teams,
int  $a_min_participants,
int  $a_max_participants 
)

Definition at line 1747 of file class.ilExAssignmentEditorGUI.php.

References getExerciseTotalMembers(), and ILIAS\Repository\lng().

Referenced by processForm().

1751  : array {
1752  $total_members = $this->getExerciseTotalMembers();
1753  $number_of_teams = $a_num_teams;
1754 
1755  if ($number_of_teams) {
1756  $members_per_team = round($total_members / $a_num_teams);
1757  } else {
1758  if ($a_min_participants) {
1759  $number_of_teams = round($total_members / $a_min_participants);
1760  $participants_extra_team = $total_members % $a_min_participants;
1761  if ($participants_extra_team > $number_of_teams) {
1762  //Can't create teams with this minimum of participants.
1763  $message = sprintf($this->lng->txt("exc_team_minimal_too_big"), $a_min_participants);
1764  return array("status" => "error", "msg" => $message, "field" => "min_participants_team");
1765  }
1766  }
1767  $members_per_team = 0;
1768  }
1769 
1770  if ($a_min_participants > $a_max_participants) {
1771  $message = $this->lng->txt("exc_team_min_big_than_max");
1772  return array("status" => "error", "msg" => $message, "field" => "max_participants_team");
1773  }
1774 
1775  if ($a_max_participants > 0 && $members_per_team > $a_max_participants) {
1776  $message = sprintf($this->lng->txt("exc_team_max_small_than_members"), $a_max_participants, $members_per_team);
1777  return array("status" => "error", "msg" => $message, "field" => "max_participants_team");
1778  }
1779 
1780  if ($members_per_team > 0 && $members_per_team < $a_min_participants) {
1781  $message = sprintf($this->lng->txt("exc_team_min_small_than_members"), $a_min_participants, $members_per_team);
1782  return array("status" => "error", "msg" => $message, "field" => "min_participants_team");
1783  }
1784 
1785  return array("status" => "success", "msg" => "");
1786  }
+ Here is the call graph for this function:
+ Here is the caller graph for this function:

Field Documentation

◆ $access

ilAccessHandler ilExAssignmentEditorGUI::$access
protected

Definition at line 37 of file class.ilExAssignmentEditorGUI.php.

◆ $assignment

ilExAssignment ilExAssignmentEditorGUI::$assignment
protected

Definition at line 47 of file class.ilExAssignmentEditorGUI.php.

◆ $ctrl

◆ $domain

ILIAS Exercise InternalDomainService ilExAssignmentEditorGUI::$domain
protected

Definition at line 34 of file class.ilExAssignmentEditorGUI.php.

◆ $enable_peer_review_completion

bool ilExAssignmentEditorGUI::$enable_peer_review_completion
protected

Definition at line 48 of file class.ilExAssignmentEditorGUI.php.

◆ $exc

ilObjExercise ilExAssignmentEditorGUI::$exc
protected

Definition at line 51 of file class.ilExAssignmentEditorGUI.php.

◆ $exercise_id

int ilExAssignmentEditorGUI::$exercise_id
protected

Definition at line 46 of file class.ilExAssignmentEditorGUI.php.

◆ $gui

ILIAS Exercise InternalGUIService ilExAssignmentEditorGUI::$gui
protected

Definition at line 38 of file class.ilExAssignmentEditorGUI.php.

◆ $help

ilHelpGUI ilExAssignmentEditorGUI::$help
protected

Definition at line 45 of file class.ilExAssignmentEditorGUI.php.

Referenced by setAssignmentHeader().

◆ $instruction_files

ILIAS Exercise InstructionFile InstructionFileManager ilExAssignmentEditorGUI::$instruction_files
protected

Definition at line 35 of file class.ilExAssignmentEditorGUI.php.

◆ $irss

ILIAS ResourceStorage Services ilExAssignmentEditorGUI::$irss
private

Definition at line 63 of file class.ilExAssignmentEditorGUI.php.

◆ $lng

◆ $random_manager

Mandatory RandomAssignmentsManager ilExAssignmentEditorGUI::$random_manager
protected

Definition at line 50 of file class.ilExAssignmentEditorGUI.php.

◆ $ref_id

int ilExAssignmentEditorGUI::$ref_id = null
protected

Definition at line 36 of file class.ilExAssignmentEditorGUI.php.

◆ $requested_ass_ids

array ilExAssignmentEditorGUI::$requested_ass_ids
protected

Definition at line 58 of file class.ilExAssignmentEditorGUI.php.

◆ $requested_ass_type

string ilExAssignmentEditorGUI::$requested_ass_type
protected

Definition at line 53 of file class.ilExAssignmentEditorGUI.php.

◆ $requested_order

array ilExAssignmentEditorGUI::$requested_order
protected

Definition at line 62 of file class.ilExAssignmentEditorGUI.php.

◆ $requested_type

int ilExAssignmentEditorGUI::$requested_type
protected

Definition at line 54 of file class.ilExAssignmentEditorGUI.php.

◆ $settings

ilSetting ilExAssignmentEditorGUI::$settings
protected

Definition at line 44 of file class.ilExAssignmentEditorGUI.php.

◆ $tabs

◆ $toolbar

ilToolbarGUI ilExAssignmentEditorGUI::$toolbar
protected

Definition at line 43 of file class.ilExAssignmentEditorGUI.php.

Referenced by listAssignmentsObject().

◆ $tpl

◆ $type_guis

ilExAssignmentTypesGUI ilExAssignmentEditorGUI::$type_guis
protected

Definition at line 52 of file class.ilExAssignmentEditorGUI.php.

◆ $types

ilExAssignmentTypes ilExAssignmentEditorGUI::$types
protected

Definition at line 49 of file class.ilExAssignmentEditorGUI.php.

◆ $upload

ILIAS FileUpload FileUpload ilExAssignmentEditorGUI::$upload
private

Definition at line 64 of file class.ilExAssignmentEditorGUI.php.


The documentation for this class was generated from the following file: