ILIAS  release_4-4 Revision
ilECSImportedContentTableGUI Class Reference
+ Inheritance diagram for ilECSImportedContentTableGUI:
+ Collaboration diagram for ilECSImportedContentTableGUI:

Public Member Functions

 __construct ($a_parent_obj, $a_parent_cmd='')
 constructor More...
 
 fillRow ($a_set)
 Fill row. More...
 
 parse ($a_rcrs)
 Parse. More...
 
- Public Member Functions inherited from ilTable2GUI
 __construct ($a_parent_obj, $a_parent_cmd="", $a_template_context="")
 Constructor. More...
 
 setOpenFormTag ($a_val)
 Set open form tag. More...
 
 getOpenFormTag ()
 Get open form tag. More...
 
 setCloseFormTag ($a_val)
 Set close form tag. More...
 
 getCloseFormTag ()
 Get close form tag. More...
 
 determineLimit ()
 Determine the limit. More...
 
 getSelectableColumns ()
 Get selectable columns. More...
 
 determineSelectedColumns ()
 Determine selected columns. More...
 
 isColumnSelected ($a_col)
 Is given column selected? More...
 
 getSelectedColumns ()
 Get selected columns. More...
 
executeCommand ()
 Execute command. More...
 
 resetOffset ($a_in_determination=false)
 Reset offset. More...
 
 initFilter ()
 Init filter. More...
 
 getParentObject ()
 Get parent object. More...
 
 getParentCmd ()
 Get parent command. More...
 
 setTopAnchor ($a_val)
 Set top anchor. More...
 
 getTopAnchor ()
 Get top anchor. More...
 
 setNoEntriesText ($a_text)
 Set text for an empty table. More...
 
 getNoEntriesText ()
 Get text for an empty table. More...
 
 setIsDataTable ($a_val)
 Set is data table. More...
 
 getIsDataTable ()
 Get is data table. More...
 
 setEnableTitle ($a_enabletitle)
 Set Enable Title. More...
 
 getEnableTitle ()
 Get Enable Title. More...
 
 setEnableHeader ($a_enableheader)
 Set Enable Header. More...
 
 getEnableHeader ()
 Get Enable Header. More...
 
 setEnableNumInfo ($a_val)
 Set enable num info. More...
 
 getEnableNumInfo ()
 Get enable num info. More...
 
 setTitle ($a_title, $a_icon=0, $a_icon_alt=0)
 Set title and title icon. More...
 
 setDescription ($a_val)
 Set description. More...
 
 getDescription ()
 Get description. More...
 
 setOrderField ($a_order_field)
 set order column More...
 
 getOrderField ()
 
 setData ($a_data)
 
 getData ()
 
 dataExists ()
 
 setPrefix ($a_prefix)
 
 getPrefix ()
 
 addFilterItem ($a_input_item, $a_optional=false)
 Add filter item. More...
 
 addFilterItemByMetaType ($id, $type=self::FILTER_TEXT, $a_optional=false, $caption=NULL)
 Add filter by standard type. More...
 
 getFilterItems ($a_optionals=false)
 Get filter items. More...
 
 getFilterItemByPostVar ($a_post_var)
 
 setFilterCols ($a_val)
 Set filter columns. More...
 
 getFilterCols ()
 Get filter columns. More...
 
 setDisableFilterHiding ($a_val=true)
 Set disable filter hiding. More...
 
 getDisableFilterHiding ()
 Get disable filter hiding. More...
 
 isFilterSelected ($a_col)
 Is given filter selected? More...
 
 getSelectedFilters ()
 Get selected filters. More...
 
 determineSelectedFilters ()
 Determine selected filters. More...
 
 setCustomPreviousNext ($a_prev_link, $a_next_link)
 Set custom previous/next links. More...
 
 setFormAction ($a_form_action)
 Set Form action parameter. More...
 
 getFormAction ()
 Get Form action parameter. More...
 
 setFormName ($a_formname)
 Set Form name. More...
 
 getFormName ()
 Get Form name. More...
 
 setId ($a_val)
 Set id. More...
 
 getId ()
 Get element id. More...
 
 setDisplayAsBlock ($a_val)
 Set display as block. More...
 
 getDisplayAsBlock ()
 Get display as block. More...
 
 getSelectAllCheckbox ()
 Get the name of the checkbox that should be toggled with a select all button. More...
 
 setSelectAllCheckbox ($a_select_all_checkbox)
 Set the name of the checkbox that should be toggled with a select all button. More...
 
 setExternalSorting ($a_val)
 Set external sorting. More...
 
 getExternalSorting ()
 Get external sorting. More...
 
 setFilterCommand ($a_val)
 Set filter command. More...
 
 getFilterCommand ()
 Get filter command. More...
 
 setResetCommand ($a_val)
 Set reset filter command. More...
 
 getResetCommand ()
 Get reset filter command. More...
 
 setExternalSegmentation ($a_val)
 Set external segmentation. More...
 
 getExternalSegmentation ()
 Get external segmentation. More...
 
 setRowTemplate ($a_template, $a_template_dir="")
 Set row template. More...
 
 setDefaultOrderField ($a_defaultorderfield)
 Set Default order field. More...
 
 getDefaultOrderField ()
 Get Default order field. More...
 
 setDefaultOrderDirection ($a_defaultorderdirection)
 Set Default order direction. More...
 
 getDefaultOrderDirection ()
 Get Default order direction. More...
 
 clearCommandButtons ()
 
 addCommandButton ($a_cmd, $a_text, $a_onclick='', $a_id="")
 Add Command button. More...
 
 addSelectionButton ($a_sel_var, $a_options, $a_cmd, $a_text, $a_default_selection='')
 Add Selection List + Command button. More...
 
 addMultiItemSelectionButton ($a_sel_var, $a_options, $a_cmd, $a_text, $a_default_selection='')
 Add Selection List + Command button for selected items. More...
 
 setCloseCommand ($a_link)
 Add command for closing table. More...
 
 addMultiCommand ($a_cmd, $a_text)
 Add Command button. More...
 
 addHiddenInput ($a_name, $a_value)
 Add Hidden Input field. More...
 
 addHeaderCommand ($a_href, $a_text, $a_target="", $a_img="")
 Add Header Command (Link) (Image needed for now) More...
 
 setTopCommands ($a_val)
 Set top commands (display command buttons on top of table, too) More...
 
 getTopCommands ()
 Get top commands (display command buttons on top of table, too) More...
 
 addColumn ($a_text, $a_sort_field="", $a_width="", $a_is_checkbox_action_column=false, $a_class="", $a_tooltip="")
 Add a column to the header. More...
 
 getNavParameter ()
 
 setOrderLink ($sort_field, $order_dir)
 
 fillHeader ()
 
 determineOffsetAndOrder ($a_omit_offset=false)
 Determine offset and order. More...
 
 storeNavParameter ()
 
 getHTML ()
 Get HTML. More...
 
 numericOrdering ($a_field)
 Should this field be sorted numeric? More...
 
 render ()
 render table public More...
 
 writeFilterToSession ()
 Write filter values to session. More...
 
 resetFilter ()
 Reset filter. More...
 
 fillFooter ()
 Fill footer row. More...
 
 getLinkbar ($a_num)
 Get previous/next linkbar. More...
 
 fillHiddenRow ()
 
 fillActionRow ()
 Fill Action Row. More...
 
 setHeaderHTML ($html)
 set header html More...
 
 storeProperty ($type, $value)
 Store table property. More...
 
 loadProperty ($type)
 Load table property. More...
 
 getCurrentState ()
 get current settings for order, limit, columns and filter More...
 
 setContext ($id)
 Set context. More...
 
 getContext ()
 Get context. More...
 
 setShowRowsSelector ($a_value)
 Toggle rows-per-page selector. More...
 
 getShowRowsSelector ()
 Get rows-per-page selector state. More...
 
 setShowTemplates ($a_value)
 Toggle templates. More...
 
 getShowTemplates ()
 Get template state. More...
 
 restoreTemplate ($a_name)
 Restore state from template. More...
 
 saveTemplate ($a_name)
 Save current state as template. More...
 
 deleteTemplate ($a_name)
 Delete template. More...
 
 getLimit ()
 Get limit. More...
 
 getOffset ()
 Get offset. More...
 
 setExportFormats (array $formats)
 Set available export formats. More...
 
 setPrintMode ($a_value=false)
 Toogle print mode. More...
 
 getPrintMode ()
 Get print mode. More...
 
 getExportMode ()
 Was export activated? More...
 
 exportData ($format, $send=false)
 Export and optionally send current table data. More...
 
 setEnableAllCommand ($a_value)
 Enable actions for all entries in current result. More...
 
 setRowSelectorLabel ($row_selector_label)
 
 getRowSelectorLabel ()
 
- Public Member Functions inherited from ilTableGUI
 ilTableGUI ($a_data=0, $a_global_tpl=true)
 Constructor. More...
 
 setTemplate (&$a_tpl)
 set template public More...
 
getTemplateObject ()
 
 setData ($a_data)
 set table data public More...
 
 getData ()
 
 setTitle ($a_title, $a_icon=0, $a_icon_alt=0)
 set table title public More...
 
 setHelp ($a_help_page, $a_help_icon, $a_help_icon_alt=0)
 set table help page public More...
 
 setHeaderNames ($a_header_names)
 set table header names public More...
 
 getColumnCount ()
 Returns the column count based on the number of the header row columns public. More...
 
 setHeaderVars ($a_header_vars, $a_header_params=0)
 set table header vars public More...
 
 setColumnWidth ($a_column_width)
 set table column widths public More...
 
 setOneColumnWidth ($a_column_width, $a_column_number)
 set one table column width public More...
 
 setMaxCount ($a_max_count)
 set max. More...
 
 setLimit ($a_limit=0, $a_default_limit=0)
 set max. More...
 
 getLimit ()
 Get limit. More...
 
 setPrefix ($a_prefix)
 set prefix for sort and offset fields (if you have two or more tables on a page that you want to sort separately) public More...
 
 setOffset ($a_offset)
 set dataset offset public More...
 
 getOffset ()
 Get offset. More...
 
 setOrderColumn ($a_order_column=0, $a_default_column=0)
 set order column public More...
 
 getOrderColumn ()
 Get order column. More...
 
 setOrderDirection ($a_order_direction)
 set order direction public More...
 
 getOrderDirection ()
 Get order direction. More...
 
 setFooter ($a_style, $a_previous=0, $a_next=0)
 set order direction public More...
 
 enable ($a_module_name)
 enables particular modules of table More...
 
 disable ($a_module_name)
 diesables particular modules of table More...
 
 sortData ()
 
 render ()
 render table public More...
 
 renderHeader ()
 
 setOrderLink ($key, $order_dir)
 
 setStyle ($a_element, $a_style)
 
 getStyle ($a_element)
 
 setBase ($a_base)
 Set Base script name (deprecated, only use this for workarounds). More...
 
 getBase ()
 Get Base script name (deprecated, only use this for workarounds). More...
 
 getFormName ()
 
 setFormName ($a_name="cmd")
 
 getSelectAllCheckbox ()
 
 setSelectAllCheckbox ($a_select_all_checkbox)
 
 clearActionButtons ()
 
 addActionButton ($btn_name, $btn_value)
 

Protected Attributes

 $lng
 
 $ctrl
 
- Protected Attributes inherited from ilTable2GUI
 $close_command = ""
 
 $top_anchor = "il_table_top"
 
 $filters = array()
 
 $optional_filters = array()
 
 $filter_cmd = 'applyFilter'
 
 $reset_cmd = 'resetFilter'
 
 $filter_cols = 5
 
 $ext_sort = false
 
 $ext_seg = false
 
 $context = ""
 
 $mi_sel_buttons = null
 
 $disable_filter_hiding = false
 
 $selected_filter = false
 
 $top_commands = true
 
 $selectable_columns = array()
 
 $selected_column = array()
 
 $show_templates = false
 
 $show_rows_selector = false
 
 $nav_determined = false
 
 $limit_determined = false
 
 $filters_determined = false
 
 $columns_determined = false
 
 $open_form_tag = true
 
 $close_form_tag = true
 
 $export_formats
 
 $export_mode
 
 $print_mode
 
 $enable_command_for_all
 
 $row_selector_label
 

Additional Inherited Members

- Static Public Member Functions inherited from ilTable2GUI
static getAllCommandLimit ()
 Get maximum number of entries to enable actions for all. More...
 
- Data Fields inherited from ilTable2GUI
const FILTER_TEXT = 1
 
const FILTER_SELECT = 2
 
const FILTER_DATE = 3
 
const FILTER_LANGUAGE = 4
 
const FILTER_NUMBER_RANGE = 5
 
const FILTER_DATE_RANGE = 6
 
const FILTER_DURATION_RANGE = 7
 
const FILTER_DATETIME_RANGE = 8
 
const EXPORT_EXCEL = 1
 
const EXPORT_CSV = 2
 
const ACTION_ALL_LIMIT = 1000
 
- Data Fields inherited from ilTableGUI
 $title
 
 $icon
 
 $icon_alt
 
 $help_page
 
 $help_icon
 
 $help_icon_alt
 
 $header_names
 
 $header_vars
 
 $linkbar_vars
 
 $data
 
 $column_count
 
 $column_width
 
 $max_count
 
 $limit
 
 $max_limit = false
 
 $offset
 
 $order_column
 
 $order_direction
 
 $footer_style
 
 $footer_previous
 
 $footer_next
 
 $lang_support = true
 
 $global_tpl
 
 $form_name
 
 $select_all_checkbox
 
 $action_buttons
 
 $prefix
 
 $base = ""
 
 $enabled
 
 $styles
 
- Protected Member Functions inherited from ilTable2GUI
 prepareOutput ()
 Anything that must be done before HTML is generated. More...
 
 fillRow ($a_set)
 Standard Version of Fill Row. More...
 
 getFilterValue (ilFormPropertyGUI $a_item)
 Get current filter value. More...
 
 SetFilterValue (ilFormPropertyGUI $a_item, $a_value)
 Set current filter value. More...
 
 fillMetaExcel ($worksheet, &$a_row)
 Add meta information to excel export. More...
 
 fillHeaderExcel ($worksheet, &$a_row)
 Excel Version of Fill Row. More...
 
 fillRowExcel ($a_worksheet, &$a_row, $a_set)
 Excel Version of Fill Row. More...
 
 fillMetaCSV ($a_csv)
 Add meta information to csv export. More...
 
 fillHeaderCSV ($a_csv)
 CSV Version of Fill Header. More...
 
 fillRowCSV ($a_csv, $a_set)
 CSV Version of Fill Row. More...
 

Detailed Description

Author
Stefan Meyer meyer.nosp@m.@lei.nosp@m.fos.c.nosp@m.om
Version
$Id$

Definition at line 35 of file class.ilECSImportedContentTableGUI.php.

Constructor & Destructor Documentation

◆ __construct()

ilECSImportedContentTableGUI::__construct (   $a_parent_obj,
  $a_parent_cmd = '' 
)

constructor

public

Parameters

Definition at line 47 of file class.ilECSImportedContentTableGUI.php.

References $ilCtrl, $lng, ilTable2GUI\addColumn(), ilTable2GUI\setDefaultOrderDirection(), ilTable2GUI\setDefaultOrderField(), ilTable2GUI\setFormAction(), and ilTable2GUI\setRowTemplate().

48  {
49  global $lng,$ilCtrl;
50 
51  $this->lng = $lng;
52  $this->ctrl = $ilCtrl;
53 
54  parent::__construct($a_parent_obj,$a_parent_cmd);
55  $this->addColumn($this->lng->txt('title'),'title','25%');
56  $this->addColumn($this->lng->txt('res_links_short'),'link','25%');
57  $this->addColumn($this->lng->txt('ecs_imported_from'),'from','15%');
58  $this->addColumn($this->lng->txt('ecs_meta_data'),'md','25%');
59  $this->addColumn($this->lng->txt('last_update'),'last_update','10%');
60  $this->setRowTemplate('tpl.content_row.html','Services/WebServices/ECS');
61  $this->setDefaultOrderField('title');
62  $this->setDefaultOrderDirection('asc');
63  $this->setFormAction($this->ctrl->getFormAction($a_parent_obj));
64 
65  }
setDefaultOrderField($a_defaultorderfield)
Set Default order field.
global $ilCtrl
Definition: ilias.php:18
setDefaultOrderDirection($a_defaultorderdirection)
Set Default order direction.
addColumn($a_text, $a_sort_field="", $a_width="", $a_is_checkbox_action_column=false, $a_class="", $a_tooltip="")
Add a column to the header.
setRowTemplate($a_template, $a_template_dir="")
Set row template.
setFormAction($a_form_action)
Set Form action parameter.
+ Here is the call graph for this function:

Member Function Documentation

◆ fillRow()

ilECSImportedContentTableGUI::fillRow (   $a_set)

Fill row.

public

Parameters
arrayrow data

Definition at line 74 of file class.ilECSImportedContentTableGUI.php.

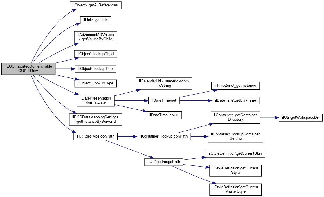
References $ref_id, ilObject\_getAllReferences(), ilLink\_getLink(), ilAdvancedMDValues\_getValuesByObjId(), ilObject\_lookupObjId(), ilObject\_lookupTitle(), ilObject\_lookupType(), ilDatePresentation\formatDate(), ilECSDataMappingSettings\getInstanceByServerId(), ilUtil\getTypeIconPath(), IL_CAL_DATETIME, IL_CAL_UNIX, and ilECSDataMappingSetting\MAPPING_IMPORT_RCRS.

75  {
76  global $tree;
77 
78  include_once('./Services/Link/classes/class.ilLink.php');
79 
80  $this->tpl->setVariable('VAL_TITLE',$a_set['title']);
81  #$this->tpl->setVariable('VAL_LINK',ilLink::_getLink($a_set['ref_id'],'rcrs'));
82  $this->tpl->setVariable('VAL_DESC',$a_set['desc']);
83  $this->tpl->setVariable('VAL_REMOTE',$a_set['from']);
84  $this->tpl->setVariable('VAL_REMOTE_INFO',$a_set['from_info']);
85  $this->tpl->setVariable('TXT_EMAIL',$this->lng->txt('ecs_email'));
86  $this->tpl->setVariable('TXT_DNS',$this->lng->txt('ecs_dns'));
87  $this->tpl->setVariable('TXT_ABR',$this->lng->txt('ecs_abr'));
88  $this->tpl->setVariable('VAL_LAST_UPDATE',
90  );
91 
92  // Links
93  foreach(ilObject::_getAllReferences($a_set['obj_id']) as $ref_id)
94  {
95  $parent = $tree->getParentId($ref_id);
96  $p_obj_id = ilObject::_lookupObjId($parent);
97  $p_title = ilObject::_lookupTitle($p_obj_id);
98  $p_type = ilObject::_lookupType($p_obj_id);
99  $this->tpl->setCurrentBlock('link');
100  $this->tpl->setVariable('LINK_IMG',ilUtil::getTypeIconPath($p_type,$p_obj_id,'tiny'));
101  $this->tpl->setVariable('LINK_CONTAINER',$p_title);
102  $this->tpl->setVariable('LINK_LINK',ilLink::_getLink($parent,$p_type));
103  $this->tpl->parseCurrentBlock();
104  }
105 
106  $this->tpl->setVariable('TXT_TERM',$this->lng->txt('ecs_field_term'));
107  $this->tpl->setVariable('TXT_CRS_TYPE',$this->lng->txt('ecs_field_courseType'));
108  $this->tpl->setVariable('TXT_CRS_ID',$this->lng->txt('ecs_field_courseID'));
109  $this->tpl->setVariable('TXT_CREDITS',$this->lng->txt('ecs_field_credits'));
110  $this->tpl->setVariable('TXT_ROOM',$this->lng->txt('ecs_field_room'));
111  $this->tpl->setVariable('TXT_CYCLE',$this->lng->txt('ecs_field_cycle'));
112  $this->tpl->setVariable('TXT_SWS',$this->lng->txt('ecs_field_semester_hours'));
113  $this->tpl->setVariable('TXT_START',$this->lng->txt('ecs_field_begin'));
114  $this->tpl->setVariable('TXT_END',$this->lng->txt('ecs_field_end'));
115  $this->tpl->setVariable('TXT_LECTURER',$this->lng->txt('ecs_field_lecturer'));
116 
117  include_once('./Services/WebServices/ECS/classes/class.ilECSDataMappingSettings.php');
118  $settings = ilECSDataMappingSettings::getInstanceByServerId($a_set['sid']);
119 
120  include_once('./Services/AdvancedMetaData/classes/class.ilAdvancedMDValues.php');
121 
122  $values = ilAdvancedMDValues::_getValuesByObjId($a_set['obj_id']);
123 
124  if($field = $settings->getMappingByECSName(ilECSDataMappingSetting::MAPPING_IMPORT_RCRS,'lecturer'))
125  {
126  $this->tpl->setVariable('VAL_LECTURER',isset($values[$field]) ? $values[$field] : '--');
127  }
128  if($field = $settings->getMappingByECSName(ilECSDataMappingSetting::MAPPING_IMPORT_RCRS,'term'))
129  {
130  $this->tpl->setVariable('VAL_TERM',isset($values[$field]) ? $values[$field] : '--');
131  }
132  if($field = $settings->getMappingByECSName(ilECSDataMappingSetting::MAPPING_IMPORT_RCRS,'courseID'))
133  {
134  $this->tpl->setVariable('VAL_CRS_ID',isset($values[$field]) ? $values[$field] : '--');
135  }
136  if($field = $settings->getMappingByECSName(ilECSDataMappingSetting::MAPPING_IMPORT_RCRS,'courseType'))
137  {
138  $this->tpl->setVariable('VAL_CRS_TYPE',isset($values[$field]) ? $values[$field] : '--');
139  }
140  if($field = $settings->getMappingByECSName(ilECSDataMappingSetting::MAPPING_IMPORT_RCRS,'credits'))
141  {
142  $this->tpl->setVariable('VAL_CREDITS',isset($values[$field]) ? $values[$field] : '--');
143  }
144  if($field = $settings->getMappingByECSName(ilECSDataMappingSetting::MAPPING_IMPORT_RCRS,'semester_hours'))
145  {
146  $this->tpl->setVariable('VAL_SWS',isset($values[$field]) ? $values[$field] : '--');
147  }
148  if($field = $settings->getMappingByECSName(ilECSDataMappingSetting::MAPPING_IMPORT_RCRS,'room'))
149  {
150  $this->tpl->setVariable('VAL_ROOM',isset($values[$field]) ? $values[$field] : '--');
151  }
152  if($field = $settings->getMappingByECSName(ilECSDataMappingSetting::MAPPING_IMPORT_RCRS,'cycle'))
153  {
154  $this->tpl->setVariable('VAL_CYCLE',isset($values[$field]) ? $values[$field] : '--');
155  }
156  if($field = $settings->getMappingByECSName(ilECSDataMappingSetting::MAPPING_IMPORT_RCRS,'begin'))
157  {
158  $this->tpl->setVariable('VAL_START',isset($values[$field]) ? ilDatePresentation::formatDate(new ilDateTime($values[$field],IL_CAL_UNIX)) : '--');
159  }
160  if($field = $settings->getMappingByECSName(ilECSDataMappingSetting::MAPPING_IMPORT_RCRS,'end'))
161  {
162  $this->tpl->setVariable('VAL_END',isset($values[$field]) ? ilDatePresentation::formatDate(new ilDateTime($values[$field],IL_CAL_UNIX)) : '--');
163  }
164  }
static getInstanceByServerId($a_server_id)
Get singleton instance.
const IL_CAL_DATETIME
static _lookupTitle($a_id)
lookup object title
const IL_CAL_UNIX
static _getValuesByObjId($a_obj_id)
Get all values of an object.
static getTypeIconPath($a_type, $a_obj_id, $a_size='small')
Get type icon path path Return image path for icon_xxx.pngs Or (if enabled) path to custom icon...
static _getAllReferences($a_id)
get all reference ids of object
static _lookupObjId($a_id)
static formatDate(ilDateTime $date)
Format a date public.
Date and time handling
static _lookupType($a_id, $a_reference=false)
lookup object type
$ref_id
Definition: sahs_server.php:39
+ Here is the call graph for this function:

◆ parse()

ilECSImportedContentTableGUI::parse (   $a_rcrs)

Parse.

public

Parameters
arrayarray of remote course ids

Definition at line 173 of file class.ilECSImportedContentTableGUI.php.

References $reader, ilObjRemoteCourse\_lookupMID(), ilECSCommunityReader\getInstanceByServerId(), ilECSImport\lookupServerId(), and ilTable2GUI\setData().

174  {
175  global $ilObjDataCache;
176 
177  // Preload object data
178  $ilObjDataCache->preloadReferenceCache($a_rcrs);
179 
180  // Read participants
181  include_once('./Modules/RemoteCourse/classes/class.ilObjRemoteCourse.php');
182  include_once('./Services/WebServices/ECS/classes/class.ilECSCommunityReader.php');
183  include_once './Services/WebServices/ECS/classes/class.ilECSImport.php';
184 
185  // read obj_ids
186  $obj_ids = array();
187  foreach($a_rcrs as $rcrs_ref_id)
188  {
189  $obj_id = $ilObjDataCache->lookupObjId($rcrs_ref_id);
190  $obj_ids[$obj_id] = $ilObjDataCache->lookupObjId($rcrs_ref_id);
191  }
192 
193  foreach($obj_ids as $obj_id => $obj_id)
194  {
195  $tmp_arr['obj_id'] = $obj_id;
196  $tmp_arr['sid'] = ilECSImport::lookupServerId($obj_id);
197  $tmp_arr['title'] = $ilObjDataCache->lookupTitle($obj_id);
198  $tmp_arr['desc'] = $ilObjDataCache->lookupDescription($obj_id);
199  $tmp_arr['md'] = '';
200 
201  $mid = ilObjRemoteCourse::_lookupMID($obj_id);
202 
203  if($tmp_arr['sid'])
204  {
205  try {
207  }
208  catch(ilECSConnectorException $e)
209  {
210  $reader = null;
211  }
212 
213  if($reader and ($participant = $reader->getParticipantByMID($mid)))
214  {
215  $tmp_arr['from'] = $participant->getParticipantName();
216  $tmp_arr['from_info'] = $participant->getDescription();
217  }
218  }
219  else
220  {
221  $tmp_arr['from'] = $this->lng->txt("ecs_server_deleted");
222  }
223 
224  $tmp_arr['last_update'] = $ilObjDataCache->lookupLastUpdate($obj_id);
225  $content[] = $tmp_arr;
226  }
227 
228  $this->setData($content ? $content : array());
229  }
static _lookupMID($a_obj_id)
static getInstanceByServerId($a_server_id)
Get instance by server id.
static lookupServerId($a_obj_id)
Lookup server id of imported content <type> $ilDB.
+ Here is the call graph for this function:

Field Documentation

◆ $ctrl

ilECSImportedContentTableGUI::$ctrl
protected

Definition at line 38 of file class.ilECSImportedContentTableGUI.php.

◆ $lng

ilECSImportedContentTableGUI::$lng
protected

Definition at line 37 of file class.ilECSImportedContentTableGUI.php.

Referenced by __construct().


The documentation for this class was generated from the following file: