ILIAS  release_4-4 Revision
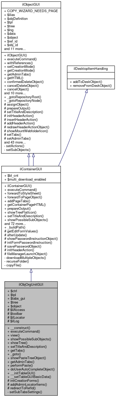
ilObjOrgUnitGUI Class Reference

Class ilObjOrgUnit GUI class. More...

+ Inheritance diagram for ilObjOrgUnitGUI:
+ Collaboration diagram for ilObjOrgUnitGUI:

Public Member Functions

 __construct ()
 
 executeCommand ()
 
 view ()
 
 showPossibleSubObjects ()
 
 showTree ()
 
 setTitleAndDescription ()
 called by prepare output More...
 
 getTabs (&$tabs_gui)
 
 _goto ($ref_id)
 
 showPasteTreeObject ()
 
 getAdminTabs (&$tabs_gui)
 
 performPaste ()
 Prepare $_POST for the generic method performPasteIntoMultipleObjectsObject More...
 
 doUserAutoCompleteObject ()
 
 __initTableGUI ()
 
 __setTableGUIBasicData ($tbl, $a_result_set, $a_from, $a_form)
 
- Public Member Functions inherited from ilContainerGUI
 ilContainerGUI ($a_data, $a_id, $a_call_by_reference=true, $a_prepare_output=true)
 Constructor public. More...
 
executeCommand ()
 execute command note: this method is overwritten in all container objects More...
 
 forwardToStyleSheet ()
 Forward to style object. More...
 
forwardToPageObject ()
 forward command to page object More...
 
 addPageTabs ()
 Add page tabs. More...
 
 getContainerPageHTML ()
 Get container page HTML. More...
 
 prepareOutput ($a_show_subobjects=true)
 prepare output More...
 
 showTreeFlatIcon ()
 
 setTitleAndDescription ()
 called by prepare output More...
 
 showPossibleSubObjects ()
 show possible sub objects selection list More...
 
 getContentGUI ()
 Get content gui object. More...
 
 renderObject ()
 render the object More...
 
 setContentSubTabs ()
 Set content sub tabs. More...
 
 showAdministrationPanel (&$tpl)
 show administration panel More...
 
 __showTimingsButton (&$tpl)
 
 showPermanentLink (&$tpl)
 show permanent link More...
 
 switchToStdEditorObject ()
 Switch to standard page editor. More...
 
 switchToOldEditorObject ()
 Switch to old page editor. More...
 
 useNewEditorObject ()
 Use new editor (-> delete xhtml content page) More...
 
 editPageFrameObject ()
 show page editor frameset More...
 
 editPageContentObject ()
 edit page content (for repository root node and categories) More...
 
 savePageContentObject ()
 
 cancelPageContentObject ()
 
 renderItemList ($a_type="all")
 
 showLinkListObject ()
 
 clearAdminCommandsDetermination ()
 cleaer administration commands determination More...
 
newBlockTemplate ()
 determin admin commands More...
 
 addHeaderRow (&$a_tpl, $a_type, $a_show_image=true)
 adds a header row to a block template More...
 
 addStandardRow (&$a_tpl, $a_html, $a_item_ref_id="", $a_item_obj_id="", $a_image_type="")
 adds a standard row to a block template More...
 
 addMessageRow (&$a_tpl, $a_message, $a_type)
 add message row More...
 
 resetRowType ()
 
 setPageEditorTabs ()
 Add page editor tabs. More...
 
 addStandardContainerSubTabs ($a_include_view=true)
 Add standar container subtabs for view, manage, oderdering and text/media editor link. More...
 
 getTabs (&$tabs_gui)
 common tabs for all container objects (should be called at the end of child getTabs() method More...
 
 enableAdministrationPanelObject ()
 enable administration panel More...
 
 disableAdministrationPanelObject ()
 enable administration panel More...
 
 editOrderObject ()
 Edit order. More...
 
 isActiveOrdering ()
 Check if ordering is enabled. More...
 
 addToDeskObject ()
 
 removeFromDeskObject ()
 
 enableMultiDownloadObject ()
 
 isMultiDownloadEnabled ()
 
 lockObject ()
 
 cutObject ()
 cut object(s) out from a container and write the information to clipboard More...
 
 copyObject ()
 Copy object(s) out from a container and write the information to clipboard It is not possible to copy multiple objects at once. More...
 
 downloadObject ()
 
 linkObject ()
 create an new reference of an object in tree it's like a hard link of unix More...
 
 clearObject ()
 clear clipboard and go back to last object More...
 
 performPasteIntoMultipleObjectsObject ()
 
 initAndDisplayLinkIntoMultipleObjectsObject ()
 
 showPasteTreeObject ()
 Show paste tree. More...
 
 cancelMoveLinkObject ()
 Cancel move|link empty clipboard and return to parent. More...
 
 keepObjectsInClipboardObject ()
 Keep objects in the clipboard. More...
 
 initAndDisplayCopyIntoMultipleObjectsObject ()
 
 initAndDisplayMoveIntoObjectObject ()
 
 pasteObject ()
 paste object from clipboard to current place Depending on the chosen command the object(s) are linked, copied or moved More...
 
 clipboardObject ()
 Copy object(s) out from a container and write the information to clipboard It is not possible to copy multiple objects at once. More...
 
 showCustomIconsEditing ($a_input_colspan=1, ilPropertyFormGUI $a_form=null, $a_as_section=true)
 show edit section of custom icons for container More...
 
 isActiveAdministrationPanel ()
 
 setColumnSettings ($column_gui)
 May be overwritten in subclasses. More...
 
 allowBlocksMoving ()
 Standard is to allow blocks moving. More...
 
 allowBlocksConfigure ()
 Standard is to allow blocks configuration. More...
 
 cloneWizardPageTreeObject ()
 public More...
 
 cloneWizardPageListObject ()
 public More...
 
 cloneWizardPageObject ($a_tree_view=true)
 Show clone wizard page for container objects. More...
 
 cloneAllObject ()
 Clone all object Overwritten method for copying container objects. More...
 
 saveSortingObject ()
 Save Sorting. More...
 
 cloneNodes ($srcRef, $dstRef, &$mapping, $newName=null)
 Recursively clones all nodes of the RBAC tree. More...
 
 modifyItemGUI (&$a_item_list_gui, $a_item_data, $a_show_path)
 Modify Item ListGUI for presentation in container. More...
 
 editStylePropertiesObject ()
 Edit style properties. More...
 
 initStylePropertiesForm ()
 Init style properties form. More...
 
 createStyleObject ()
 Create Style. More...
 
 editStyleObject ()
 Edit Style. More...
 
 deleteStyleObject ()
 Delete Style. More...
 
 saveStyleSettingsObject ()
 Save style settings. More...
 
 getAsynchItemListObject ()
 Get item list command drop down asynchronously. More...
 
 redrawListItemObject ()
 Redraw a list item (ajax) More...
 
 showRepTree ($a_initial_call=false)
 Show tree. More...
 
 trashObject ()
 Show trash content of object. More...
 
 removeFromSystemObject ()
 remove objects from trash bin and all entries therefore every object needs a specific deleteObject() method More...
 
 undeleteObject ()
 Get objects back from trash. More...
 
 confirmRemoveFromSystemObject ()
 confirmation screen remove from system More...
 
- Public Member Functions inherited from ilObjectGUI
 ilObjectGUI ($a_data, $a_id=0, $a_call_by_reference=true, $a_prepare_output=true)
 Constructor public. More...
 
executeCommand ()
 execute command More...
 
 withReferences ()
 determines wether objects are referenced or not (got ref ids or not) More...
 
 setCreationMode ($a_mode=true)
 if true, a creation screen is displayed the current $_GET[ref_id] don't belong to the current class! the mode is determined in ilrepositorygui More...
 
 getCreationMode ()
 get creation mode More...
 
 getAdminTabs (&$tabs_gui)
 administration tabs show only permissions and trash folder More...
 
 getHTML ()
 
 confirmedDeleteObject ()
 confirmed deletion of object -> objects are moved to trash or deleted immediately, if trash is disabled More...
 
 cancelDeleteObject ()
 cancel deletion of object More...
 
 cancelObject ($in_rep=false)
 cancel action and go back to previous page public More...
 
 createObject ()
 create new object form More...
 
 cancelCreation ()
 cancel create action and go back to repository parent More...
 
 saveObject ()
 save object More...
 
 editObject ()
 edit object More...
 
 updateObject ()
 updates object entry in object_data More...
 
 getFormAction ($a_cmd, $a_formaction="")
 get form action for command (command is method name without "Object", e.g. More...
 
 isVisible ($a_ref_id, $a_type)
 
 viewObject ()
 list childs of current object More...
 
 deleteObject ($a_error=false)
 Display deletion confirmation screen. More...
 
 cloneAllObject ()
 Clone single (not container object) Method is overwritten in ilContainerGUI. More...
 

Data Fields

 $ctrl
 
 $tpl
 
 $tabs_gui
 
 $tree
 
 $object
 
- Data Fields inherited from ilContainerGUI
 $bl_cnt = 1
 
 $multi_download_enabled = false
 
- Data Fields inherited from ilObjectGUI
const COPY_WIZARD_NEEDS_PAGE = 1
 
 $ilias
 
 $objDefinition
 
 $tpl
 
 $tree
 
 $lng
 
 $data
 
 $object
 
 $ref_id
 
 $obj_id
 
 $maxcount
 
 $formaction
 
 $return_location
 
 $target_frame
 
 $tab_target_script
 
 $actions
 
 $sub_objects
 
 $omit_locator = false
 
const CFORM_NEW = 1
 
const CFORM_IMPORT = 2
 
const CFORM_CLONE = 3
 

Protected Member Functions

 initCreationForms ($a_new_type)
 initCreationForms More...
 
 addAdminLocatorItems ()
 
 redirectToRefId ($a_ref_id, $a_cmd="")
 
- Protected Member Functions inherited from ilContainerGUI
 getEditFormValues ()
 Get values for edit form. More...
 
 afterUpdate ()
 
 showPasswordInstructionObject ($a_init=true)
 Show webdav password instruction. More...
 
 initFormPasswordInstruction ()
 Init password form. More...
 
 savePasswordObject ()
 Save password. More...
 
 initHeaderAction ($a_sub_type=null, $a_sub_id=null)
 Add file manager link. More...
 
 fileManagerLaunchObject ()
 Launch jnlp. More...
 
- Protected Member Functions inherited from ilObjectGUI
 assignObject ()
 
 prepareOutput ()
 prepare output More...
 
 setTitleAndDescription ()
 called by prepare output More...
 
 initHeaderAction ($a_sub_type=null, $a_sub_id=null)
 Add header action menu. More...
 
 insertHeaderAction ($a_list_gui)
 Insert header action into main template. More...
 
 addHeaderAction ()
 Add header action menu. More...
 
 redrawHeaderActionObject ()
 Ajax call: redraw action header only. More...
 
 showMountWebfolderIcon ()
 
 setTabs ()
 set admin tabs public More...
 
 setAdminTabs ()
 set admin tabs public More...
 
 setLocator ()
 set Locator More...
 
 addLocatorItems ()
 should be overwritten to add object specific items (repository items are preloaded) More...
 
 omitLocator ($a_omit=true)
 
 addAdminLocatorItems ($a_do_not_add_object=false)
 should be overwritten to add object specific items (repository items are preloaded) More...
 
 initCreationForms ($a_new_type)
 Init creation froms. More...
 
 getCreationFormsHTML (array $a_forms)
 Get HTML for creation forms (accordion) More...
 
 initCreateForm ($a_new_type)
 Init object creation form. More...
 
 initDidacticTemplate (ilPropertyFormGUI $form)
 Show didactic template types. More...
 
 addDidacticTemplateOptions (array &$a_options)
 Add custom templates. More...
 
 getDidacticTemplateVar ($a_type)
 Get didactic template setting from creation screen. More...
 
 putObjectInTree (ilObject $a_obj, $a_parent_node_id=null)
 Add object to tree at given position. More...
 
 afterSave (ilObject $a_new_object)
 Post (successful) object creation hook. More...
 
 initEditForm ()
 Init object edit form. More...
 
 initEditCustomForm (ilPropertyFormGUI $a_form)
 Add custom fields to update form. More...
 
 getEditFormValues ()
 Get values for edit form. More...
 
 getEditFormCustomValues (array &$a_values)
 Add values to custom edit fields. More...
 
 updateCustom (ilPropertyFormGUI $a_form)
 Insert custom update form values into object. More...
 
 afterUpdate ()
 Post (successful) object update hook. More...
 
 initImportForm ($a_new_type)
 Init object import form. More...
 
 importFileObject ($parent_id=null)
 Import. More...
 
 afterImport (ilObject $a_new_object)
 Post (successful) object import hook. More...
 
 setFormAction ($a_cmd, $a_formaction)
 set specific form action for command More...
 
 getReturnLocation ($a_cmd, $a_location="")
 get return location for command (command is method name without "Object", e.g. More...
 
 setReturnLocation ($a_cmd, $a_location)
 set specific return location for command More...
 
 getTargetFrame ($a_cmd, $a_target_frame="")
 get target frame for command (command is method name without "Object", e.g. More...
 
 setTargetFrame ($a_cmd, $a_target_frame)
 set specific target frame for command More...
 
 showPossibleSubObjects ()
 show possible subobjects (pulldown menu) More...
 
 getTemplateFile ($a_cmd, $a_type="")
 get a template blockfile format: tpl. More...
 
 getTitlesByRefId ($a_ref_ids)
 get Titles of objects this method is used for error messages in methods cut/copy/paste More...
 
 getTabs (&$tabs_gui)
 get tabs abstract method. More...
 
 __showButton ($a_cmd, $a_text, $a_target='')
 
 hitsperpageObject ()
 
__initTableGUI ()
 
 __setTableGUIBasicData (&$tbl, &$result_set, $a_from="")
 standard implementation for tables use 'from' variable use different initial setting of table More...
 
 redirectToRefId ($a_ref_id, $a_cmd="")
 redirects to (repository) view per ref id usually to a container and usually used at the end of a save/import method where the object gui type (of the new object) doesn't match with the type of the current $_GET["ref_id"] value More...
 
 fillCloneTemplate ($a_tpl_varname, $a_type)
 Fill object clone template This method can be called from any object GUI class that wants to offer object cloning. More...
 
 getCenterColumnHTML ()
 Get center column. More...
 
 getRightColumnHTML ()
 Display right column. More...
 
 setColumnSettings ($column_gui)
 May be overwritten in subclasses. More...
 
 checkPermission ($a_perm, $a_cmd="", $a_type="", $a_ref_id=null)
 Check permission and redirect on error. More...
 
 checkPermissionBool ($a_perm, $a_cmd="", $a_type="", $a_ref_id=null)
 Check permission. More...
 
 enableDragDropFileUpload ()
 Enables the file upload into this object by dropping files. More...
 
 handleAutoRating (ilObject $a_new_obj)
 Activate rating automatically if parent container setting. More...
 

Protected Attributes

 $ilAccess
 
 $toolbar
 
 $ilLocator
 
 $ilLog
 

Private Member Functions

 setSubTabsSettings ()
 

Additional Inherited Members

- Static Public Member Functions inherited from ilContainerGUI
static _buildPath ($a_ref_id, $a_course_ref_id)
 build path More...
 
- Static Public Member Functions inherited from ilObjectGUI
static _gotoRepositoryRoot ($a_raise_error=false)
 Goto repository root. More...
 
static _gotoRepositoryNode ($a_ref_id, $a_cmd="frameset")
 Goto repository root. More...
 

Detailed Description

Constructor & Destructor Documentation

◆ __construct()

ilObjOrgUnitGUI::__construct ( )

Definition at line 79 of file class.ilObjOrgUnitGUI.php.

References $_GET, $ilAccess, $ilCtrl, $ilLocator, $ilLog, ilObjectGUI\$lng, $tpl, and $tree.

79  {
80  global $tpl, $ilCtrl, $ilAccess, $ilToolbar, $ilLocator, $tree, $lng, $ilLog;
81  parent::ilContainerGUI(array(), $_GET["ref_id"], true, false);
82 
83  $this->tpl = $tpl;
84  $this->ctrl = $ilCtrl;
85  $this->ilAccess = $ilAccess;
86  $this->ilLocator = $ilLocator;
87  $this->tree = $tree;
88  $this->toolbar = $ilToolbar;
89  $this->ilLog = $ilLog;
90 
91  $lng->loadLanguageModule("orgu");
92  }
$_GET["client_id"]
logging
Definition: class.ilLog.php:18
global $ilCtrl
Definition: ilias.php:18

Member Function Documentation

◆ __initTableGUI()

ilObjOrgUnitGUI::__initTableGUI ( )
Returns
ilTableGUI Make protected function avaiable for ilLocalUserGUI...

Definition at line 494 of file class.ilObjOrgUnitGUI.php.

494  {
495  return parent::__initTableGUI();
496  }

◆ __setTableGUIBasicData()

ilObjOrgUnitGUI::__setTableGUIBasicData (   $tbl,
  $a_result_set,
  $a_from,
  $a_form 
)
Returns
ilTableGUI Make protected function avaiable for ilLocalUserGUI...

Definition at line 502 of file class.ilObjOrgUnitGUI.php.

502  {
503  return parent::__setTableGUIBasicData($tbl, $a_result_set, $a_from, $a_form);
504  }

◆ _goto()

ilObjOrgUnitGUI::_goto (   $ref_id)

Definition at line 442 of file class.ilObjOrgUnitGUI.php.

References $ilCtrl, and ilObjectGUI\$ref_id.

442  {
443  global $ilCtrl;
444  $ilCtrl->initBaseClass("ilAdministrationGUI");
445  $ilCtrl->setTargetScript("ilias.php");
446  $ilCtrl->setParameterByClass("ilObjOrgUnitGUI", "ref_id", $ref_id);
447  $ilCtrl->setParameterByClass("ilObjOrgUnitGUI", "admin_mode", "settings");
448  $ilCtrl->redirectByClass(array( "ilAdministrationGUI", "ilObjOrgUnitGUI" ), "view");
449  }
global $ilCtrl
Definition: ilias.php:18

◆ addAdminLocatorItems()

ilObjOrgUnitGUI::addAdminLocatorItems ( )
protected

Definition at line 357 of file class.ilObjOrgUnitGUI.php.

References $_GET, $path, $row, ilFrameTargetInfo\_getFrame(), and ilObjOrgUnit\getRootOrgRefId().

357  {
358  $path = $this->tree->getPathFull($_GET["ref_id"], ilObjOrgUnit::getRootOrgRefId());
359  // add item for each node on path
360  foreach ((array)$path as $key => $row) {
361  if ($row["title"] == "__OrgUnitAdministration") {
362  $row["title"] = $this->lng->txt("objs_orgu");
363  }
364  $this->ctrl->setParameterByClass("ilobjorgunitgui", "ref_id", $row["child"]);
365  $this->ilLocator->addItem($row["title"], $this->ctrl->getLinkTargetByClass("ilobjorgunitgui", "view"), ilFrameTargetInfo::_getFrame("MainContent"), $row["child"]);
366  $this->ctrl->setParameterByClass("ilobjorgunitgui", "ref_id", $_GET["ref_id"]);
367  }
368  }
$_GET["client_id"]
static getRootOrgRefId()
static _getFrame($a_class, $a_type='')
Get content frame name.
$path
Definition: index.php:22
+ Here is the call graph for this function:

◆ doUserAutoCompleteObject()

ilObjOrgUnitGUI::doUserAutoCompleteObject ( )

Definition at line 484 of file class.ilObjOrgUnitGUI.php.

484  {
485  }

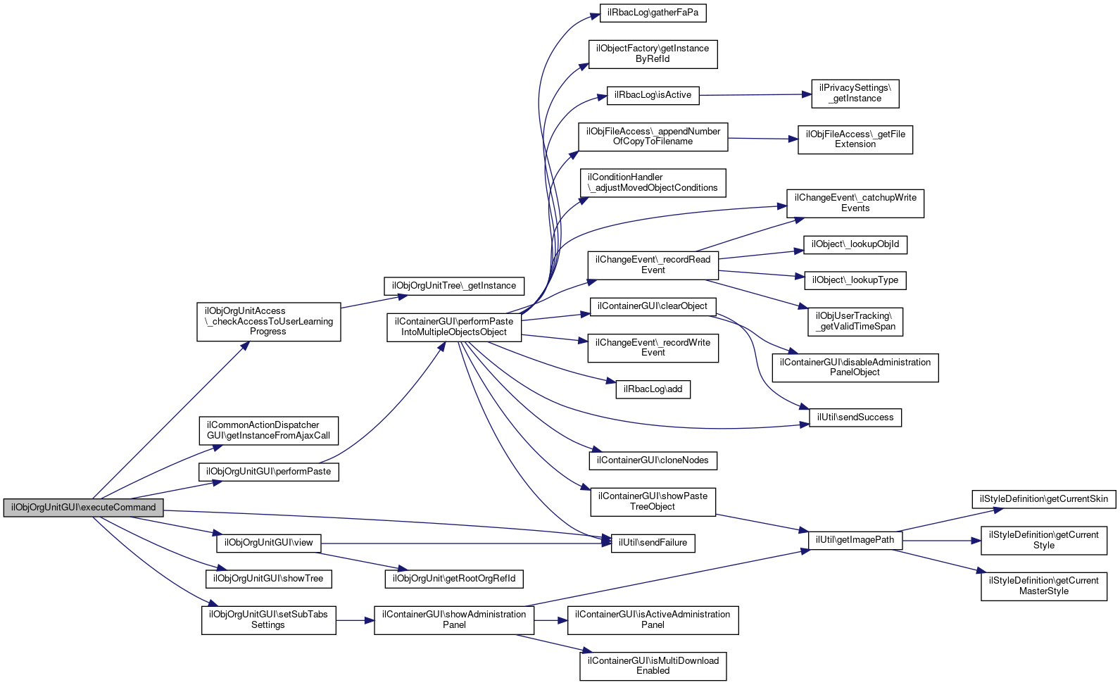
◆ executeCommand()

ilObjOrgUnitGUI::executeCommand ( )

Definition at line 95 of file class.ilObjOrgUnitGUI.php.

References $_GET, $cmd, ilObjOrgUnitAccess\_checkAccessToUserLearningProgress(), ilCommonActionDispatcherGUI\getInstanceFromAjaxCall(), ilLearningProgressBaseGUI\LP_CONTEXT_ORG_UNIT, performPaste(), ilUtil\sendFailure(), setSubTabsSettings(), showTree(), and view().

95  {
96  $cmd = $this->ctrl->getCmd();
97  $next_class = $this->ctrl->getNextClass($this);
98  parent::prepareOutput();
99 
100  //Otherwise move-Objects would not work
101  if($cmd != "cut")
102  {
103  $this->showTree();
104  }
105 
106 
107  switch ($next_class) {
108  case "illocalusergui":
109  $this->tabs_gui->setTabActive('administrate_users');
110  $ilLocalUserGUI = new ilLocalUserGUI($this);
111  $this->ctrl->forwardCommand($ilLocalUserGUI);
112  break;
113  case "ilextidgui":
114  $this->tabs_gui->setTabActive("settings");
115  $this->setSubTabsSettings();
116  $ilExtIdGUI = new ilExtIdGUI($this);
117  $this->ctrl->forwardCommand($ilExtIdGUI);
118  break;
119  case "ilorgunitsimpleimportgui":
120  $this->tabs_gui->setTabActive("view_content");
121  $ilOrgUnitSimpleImportGUI = new ilOrgUnitSimpleImportGUI($this);
122  $this->ctrl->forwardCommand($ilOrgUnitSimpleImportGUI);
123  $this->tabs_gui->clearTargets();
124  $this->tabs_gui->setBackTarget($this->lng->txt("back"),$this->ctrl->getLinkTarget($this));
125  break;
126  case "ilorgunitsimpleuserimportgui":
127  $this->tabs_gui->setTabActive("view_content");
128  $ilOrgUnitSimpleUserImportGUI = new ilOrgUnitSimpleUserImportGUI($this);
129  $this->ctrl->forwardCommand($ilOrgUnitSimpleUserImportGUI);
130  $this->tabs_gui->clearTargets();
131  $this->tabs_gui->setBackTarget($this->lng->txt("back"),$this->ctrl->getLinkTarget($this));
132  break;
133  case "ilorgunitstaffgui":
134  case "ilrepositorysearchgui":
135  $this->tabs_gui->setTabActive('orgu_staff');
136  $ilOrgUnitStaffGUI = new ilOrgUnitStaffGUI($this);
137  $this->ctrl->forwardCommand($ilOrgUnitStaffGUI);
138  break;
139  case "ilobjusergui":
140  switch ($cmd) {
141  case "create":
142  $ilObjUserGUI = new ilObjUserGUI("", (int)$_GET['ref_id'], true, false);
143  $ilObjUserGUI->setCreationMode(true);
144  $this->ctrl->forwardCommand($ilObjUserGUI);
145  $this->tabs_gui->setBackTarget($this->lng->txt("back"),$this->ctrl->getLinkTargetByClass("illocalusergui", 'index'));
146  break;
147  case "save":
148  $ilObjUserGUI = new ilObjUserGUI("",$_GET['ref_id'],true, false);
149  $ilObjUserGUI->setCreationMode(true);
150  $this->ctrl->forwardCommand($ilObjUserGUI);
151  $this->tabs_gui->clearTargets();
152  $this->tabs_gui->setBackTarget($this->lng->txt("back"),$this->ctrl->getLinkTargetByClass("illocalusergui", 'index'));
153  break;
154  case "view":
155  case "update":
156  $ilObjUserGUI = new ilObjUserGUI("", (int)$_GET['obj_id'], false, false);
157  $ilObjUserGUI->setCreationMode(false);
158  $this->ctrl->forwardCommand($ilObjUserGUI);
159  $this->tabs_gui->clearTargets();
160  $this->tabs_gui->setBackTarget($this->lng->txt("back"),$this->ctrl->getLinkTargetByClass("illocalusergui", 'index'));
161  break;
162  case "cancel":
163  $this->ctrl->redirectByClass("illocalusergui","index");
164  break;
165  }
166  break;
167  case "ilobjuserfoldergui":
168  switch ($cmd) {
169  case "view":
170  $this->ctrl->redirectByClass("illocalusergui","index");
171  break;
172  default:
173  $ilObjUserFolderGUI = new ilObjUserFolderGUI("", (int)$_GET['ref_id'], true, false);
174  $ilObjUserFolderGUI->setUserOwnerId((int)$_GET['ref_id']);
175  $ilObjUserFolderGUI->setCreationMode(true);
176  $this->ctrl->forwardCommand($ilObjUserFolderGUI);
177  $this->tabs_gui->clearTargets();
178  $this->tabs_gui->setBackTarget($this->lng->txt("back"),$this->ctrl->getLinkTargetByClass("illocalusergui", 'index'));
179  break;
180  }
181  break;
182  case "ilinfoscreengui":
183  $this->tabs_gui->setTabActive("info_short");
184  if (!$this->ilAccess->checkAccess("read", "", $this->ref_id) AND !$this->ilAccess->checkAccess("visible", "", $this->ref_id)) {
185  $this->ilias->raiseError($this->lng->txt("msg_no_perm_read"), $this->ilias->error_obj->MESSAGE);
186  }
187  $info = new ilInfoScreenGUI($this);
188  $this->ctrl->forwardCommand($info);
189  break;
190  case 'ilpermissiongui':
191  $this->tabs_gui->setTabActive('perm_settings');
192  $ilPermissionGUI = new ilPermissionGUI($this);
193  $this->ctrl->forwardCommand($ilPermissionGUI);
194  break;
195  case "ilcommonactiondispatchergui":
196  include_once("Services/Object/classes/class.ilCommonActionDispatcherGUI.php");
198  $this->ctrl->forwardCommand($gui);
199  break;
200  case 'illearningprogressgui':
201  case 'illplistofprogressgui':
202  $this->tabs_gui->clearTargets();
203  $this->tabs_gui->setBackTarget($this->lng->txt('backto_staff'), $this->ctrl->getLinkTargetByClass("ilOrgUnitStaffGUI", 'showStaff'));
204  if (!ilObjOrgUnitAccess::_checkAccessToUserLearningProgress($this->object->getRefid(),$_GET['obj_id'])) {
205  ilUtil::sendFailure($this->lng->txt("permission_denied"), true);
206  $this->ctrl->redirectByClass("ilOrgUnitStaffGUI", "showStaff");
207  }
208  $this->ctrl->saveParameterByClass("illearningprogressgui", "obj_id");
209  $this->ctrl->saveParameterByClass("illearningprogressgui", "recursive");
210  include_once './Services/Tracking/classes/class.ilLearningProgressGUI.php';
211  $new_gui =& new ilLearningProgressGUI(ilLearningProgressGUI::LP_CONTEXT_ORG_UNIT, $_GET["ref_id"], $_GET['obj_id']);
212  $this->ctrl->forwardCommand($new_gui);
213  break;
214  case 'ilorgunitexportgui':
215  $this->tabs_gui->setTabActive('export');;
216  $ilOrgUnitExportGUI = new ilOrgUnitExportGUI($this);
217  $ilOrgUnitExportGUI->addFormat('xml');
218  $this->ctrl->forwardCommand($ilOrgUnitExportGUI);
219  break;
220  case 'iltranslationgui':
221  $this->tabs_gui->setTabActive("settings");
222  $this->setSubTabsSettings();
223 
224  $ilTranslationGui = new ilTranslationGUI($this);
225  $this->ctrl->forwardCommand($ilTranslationGui);
226  break;
227  default:
228  switch ($cmd) {
229  case '':
230  case 'view':
231  case 'render':
232  case 'cancel':
233  $this->view();
234  break;
235  case 'cancelDelete':
236  $this->view();
237  break;
238  case 'performPaste':
239  $this->performPaste();
240  break;
241  case 'paste':
242  $this->performPaste();
243  break;
244  case 'create':
245  parent::createObject();
246  break;
247  case 'save':
248  parent::saveObject();
249  break;
250  case 'delete':
251  $this->tabs_gui->clearTargets();
252  $this->tabs_gui->setBackTarget($this->lng->txt("back"),$this->ctrl->getLinkTarget($this));
253  parent::deleteObject();
254  break;
255  case 'confirmedDelete':
256  parent::confirmedDeleteObject();
257  break;
258  case 'cut':
259  $this->tabs_gui->clearTargets();
260  $this->tabs_gui->setBackTarget($this->lng->txt("back"),$this->ctrl->getLinkTarget($this));
261  parent::cutObject();
262  break;
263  case 'clear':
264  parent::clearObject();
265  break;
266  case 'enableAdministrationPanel':
267  parent::enableAdministrationPanelObject();
268  break;
269  case 'disableAdministrationPanel':
270  parent::disableAdministrationPanelObject();
271  break;
272  case 'getAsynchItemList':
273  parent::getAsynchItemListObject();
274  break;
275  }
276  break;
277  }
278 
279  }
Class ilInfoScreenGUI.
$_GET["client_id"]
Class ilLocalUserGUI.
$cmd
Definition: sahs_server.php:35
Class ilOrgUnitSimpleImportGUI.
Class ilOrgUnitExportGUI.
Class ilExtIdGUI.
Class ilTranslationGUI.
redirection script todo: (a better solution should control the processing via a xml file) ...
static sendFailure($a_info="", $a_keep=false)
Send Failure Message to Screen.
performPaste()
Prepare $_POST for the generic method performPasteIntoMultipleObjectsObject
Class ilOrgUnitStaffGUI.
Class ilObjUserFolderGUI.
Class ilOrgUnitSimpleUserImportGUI.
New PermissionGUI (extends from old ilPermission2GUI) RBAC related output.
Class ilObjUserGUI.
static _checkAccessToUserLearningProgress($ref_id, $usr_id)
Class ilObjUserTrackingGUI.
static getInstanceFromAjaxCall()
(Re-)Build instance from ajax call
+ Here is the call graph for this function:

◆ getAdminTabs()

ilObjOrgUnitGUI::getAdminTabs ( $tabs_gui)

Definition at line 463 of file class.ilObjOrgUnitGUI.php.

References $tabs_gui, and getTabs().

463  {
464  $this->getTabs($tabs_gui);
465  }
+ Here is the call graph for this function:

◆ getTabs()

ilObjOrgUnitGUI::getTabs ( $tabs_gui)

Definition at line 382 of file class.ilObjOrgUnitGUI.php.

References $tabs_gui, ilObjOrgUnitAccess\_checkAccessAdministrateUsers(), ilObjOrgUnitAccess\_checkAccessStaff(), and ilObjOrgUnit\getRootOrgRefId().

Referenced by getAdminTabs().

382  {
383  if ($this->ilAccess->checkAccess('read', '',$this->object->getRefId())) {
384  $this->tabs_gui->addTab("view_content", $this->lng->txt("content"), $this->ctrl->getLinkTarget($this, ""));
385  $this->tabs_gui->addTab("info_short", "Info", $this->ctrl->getLinkTargetByClass("ilinfoscreengui", "showSummary"));
386  }
387 
388  //Tabs for OrgUnits exclusive root!
389  if($this->object->getRefId() != ilObjOrgUnit::getRootOrgRefId())
390  {
391  if (ilObjOrgUnitAccess::_checkAccessStaff($this->object->getRefId())) {
392  $this->tabs_gui->addTab("orgu_staff", $this->lng->txt("orgu_staff"), $this->ctrl->getLinkTargetByClass("ilOrgUnitStaffGUI", "showStaff"));
393  }
394  if ($this->ilAccess->checkAccess('write', '',$this->object->getRefId())) {
395  $this->tabs_gui->addTab("settings", $this->lng->txt("settings"), $this->ctrl->getLinkTargetByClass("ilTranslationGUI", "editTranslations"));
396  }
397  if (ilObjOrgUnitAccess::_checkAccessAdministrateUsers($this->object->getRefId())) {
398  $this->tabs_gui->addTab("administrate_users", $this->lng->txt("administrate_users"), $this->ctrl->getLinkTargetByClass("ilLocalUserGUI", "index"));
399  }
400  }
401 
402  if ($this->ilAccess->checkAccess('write', '', $this->object->getRefId())) {
403  $this->tabs_gui->addTarget('export', $this->ctrl->getLinkTargetByClass('ilorgunitexportgui', ''), 'export', 'ilorgunitexportgui');
404  }
405 
406  parent::getTabs($tabs_gui);
407  }
static _checkAccessStaff($ref_id)
static _checkAccessAdministrateUsers($ref_id)
static getRootOrgRefId()
+ Here is the call graph for this function:
+ Here is the caller graph for this function:

◆ initCreationForms()

ilObjOrgUnitGUI::initCreationForms (   $a_new_type)
protected

initCreationForms

We override the method of class.ilObjectGUI because we have no copy functionality at the moment

Parameters
string$a_new_type
Returns
array

Definition at line 313 of file class.ilObjOrgUnitGUI.php.

References ilObjectGUI\initCreateForm(), and ilObjectGUI\initImportForm().

314  {
315  $forms = array(
316  self::CFORM_NEW => $this->initCreateForm($a_new_type),
317  self::CFORM_IMPORT => $this->initImportForm($a_new_type),
318  );
319 
320  return $forms;
321  }
initImportForm($a_new_type)
Init object import form.
initCreateForm($a_new_type)
Init object creation form.
+ Here is the call graph for this function:

◆ performPaste()

ilObjOrgUnitGUI::performPaste ( )

Prepare $_POST for the generic method performPasteIntoMultipleObjectsObject

Definition at line 470 of file class.ilObjOrgUnitGUI.php.

References $_GET, $_POST, $_SESSION, and ilContainerGUI\performPasteIntoMultipleObjectsObject().

Referenced by executeCommand().

470  {
471  if (! in_array($_SESSION['clipboard']['cmd'], array( 'cut' ))) {
472  $message = __METHOD__ . ": cmd was not 'cut' ; may be a hack attempt!";
473  $this->ilias->raiseError($message, $this->ilias->error_obj->WARNING);
474  }
475  if ($_SESSION['clipboard']['cmd'] == 'cut') {
476  if (isset($_GET['ref_id']) && (int)$_GET['ref_id']) {
477  $_POST['nodes'] = array( $_GET['ref_id'] );
479  }
480  }
481  $this->ctrl->returnToParent($this);
482  }
< a tabindex="-1" style="border-style: none;" href="#" title="Refresh Image" onclick="document.getElementById('siimage').src = './securimage_show.php?sid=' + Math.random(); this.blur(); return false">< img src="./images/refresh.png" alt="Reload Image" height="32" width="32" onclick="this.blur()" align="bottom" border="0"/></a >< br/>< strong > Enter Code *if($_SERVER['REQUEST_METHOD']=='POST' &&@ $_POST['do']=='contact') $_SESSION['ctform']['success']
$_POST['username']
Definition: cron.php:12
$_GET["client_id"]
redirection script todo: (a better solution should control the processing via a xml file) ...
+ Here is the call graph for this function:
+ Here is the caller graph for this function:

◆ redirectToRefId()

ilObjOrgUnitGUI::redirectToRefId (   $a_ref_id,
  $a_cmd = "" 
)
protected

Definition at line 371 of file class.ilObjOrgUnitGUI.php.

References ilObject\_lookupType().

371  {
372  $obj_type = ilObject::_lookupType($a_ref_id, true);
373  if ($obj_type != "orgu") {
374  parent::redirectToRefId($a_ref_id, $a_cmd);
375  } else {
376  $this->ctrl->setParameterByClass("ilObjOrgUnitGUI", "ref_id", $a_ref_id);
377  $this->ctrl->redirectByClass("ilObjOrgUnitGUI", $a_cmd);
378  }
379  }
static _lookupType($a_id, $a_reference=false)
lookup object type
+ Here is the call graph for this function:

◆ setSubTabsSettings()

ilObjOrgUnitGUI::setSubTabsSettings ( )
private

Definition at line 409 of file class.ilObjOrgUnitGUI.php.

References $toolbar, $tpl, and ilContainerGUI\showAdministrationPanel().

Referenced by executeCommand().

410  {
411  $next_class = $this->ctrl->getNextClass($this);
412  $this->tabs_gui->addSubTab("edit_translations", $this->lng->txt("edit_translations"), $this->ctrl->getLinkTargetByClass("iltranslationgui", "editTranslations"));
413  $this->tabs_gui->addSubTab("edit_ext_id", $this->lng->txt("edit_ext_id"), $this->ctrl->getLinkTargetByClass("ilextidgui", "edit"));
414 
415  switch ($next_class) {
416  case 'iltranslationgui':
417  $this->tabs_gui->setSubTabActive("edit_translations");
418  break;
419  case 'ilextidgui':
420  $this->tabs_gui->setSubTabActive("edit_ext_id");
421  break;
422  }
423  return;
424  }
+ Here is the call graph for this function:
+ Here is the caller graph for this function:

◆ setTitleAndDescription()

ilObjOrgUnitGUI::setTitleAndDescription ( )

called by prepare output

Definition at line 346 of file class.ilObjOrgUnitGUI.php.

346  {
347  # all possible create permissions
348  //$possible_ops_ids = $rbacreview->getOperationsByTypeAndClass('orgu', 'create');
349  parent::setTitleAndDescription();
350  if ($this->object->getTitle() == "__OrgUnitAdministration") {
351  $this->tpl->setTitle($this->lng->txt("objs_orgu"));
352  }
353  $this->tpl->setDescription($this->lng->txt("objs_orgu"));
354  }

◆ showPasteTreeObject()

ilObjOrgUnitGUI::showPasteTreeObject ( )

Definition at line 451 of file class.ilObjOrgUnitGUI.php.

451  {
452 
453  $this->ctrl->setCmd('performPaste');
454 
455  $ilOrgUnitExplorerGUI = new ilOrgUnitExplorerGUI("orgu_explorer", "ilObjOrgUnitGUI", "showTree", new ilTree(1));
456  $ilOrgUnitExplorerGUI->setTypeWhiteList(array( "orgu" ));
457 
458  if (!$ilOrgUnitExplorerGUI->handleCommand()) {
459  $this->tpl->setContent($ilOrgUnitExplorerGUI->getHTML());
460  }
461  }
Tree class data representation in hierachical trees using the Nested Set Model with Gaps by Joe Celco...
Class ilOrgUnitExplorerGUI.

◆ showPossibleSubObjects()

ilObjOrgUnitGUI::showPossibleSubObjects ( )

Definition at line 324 of file class.ilObjOrgUnitGUI.php.

References $_GET, ilObjectDefinition\MODE_ADMINISTRATION, and ilObjectAddNewItemGUI\setMode().

324  {
325  $gui = new ilObjectAddNewItemGUI($this->object->getRefId());
327  $gui->setCreationUrl("ilias.php?ref_id=" . $_GET["ref_id"]
328  . "&admin_mode=settings&cmd=create&baseClass=ilAdministrationGUI");
329  $gui->render();
330  }
$_GET["client_id"]
Render add new item selector.
+ Here is the call graph for this function:

◆ showTree()

ilObjOrgUnitGUI::showTree ( )

Definition at line 333 of file class.ilObjOrgUnitGUI.php.

References $_GET, and $tree.

Referenced by executeCommand().

333  {
334  $tree = new ilOrgUnitExplorerGUI("orgu_explorer", "ilObjOrgUnitGUI", "showTree", new ilTree(1));
335  $tree->setTypeWhiteList(array( "orgu" ));
336  if (! $tree->handleCommand()) {
337  $this->tpl->setLeftNavContent($tree->getHTML());
338  }
339  $this->ctrl->setParameterByClass("ilObjOrgUnitGUI", "ref_id", $_GET["ref_id"]);
340  }
$_GET["client_id"]
Tree class data representation in hierachical trees using the Nested Set Model with Gaps by Joe Celco...
Class ilOrgUnitExplorerGUI.
+ Here is the caller graph for this function:

◆ view()

ilObjOrgUnitGUI::view ( )

Definition at line 282 of file class.ilObjOrgUnitGUI.php.

References $_GET, ilObjOrgUnit\getRootOrgRefId(), and ilUtil\sendFailure().

Referenced by executeCommand().

282  {
283 
284  if (!$this->ilAccess->checkAccess("read", "", $_GET["ref_id"])) {
285  if($this->ilAccess->checkAccess("visible", "", $_GET["ref_id"])) {
286  ilUtil::sendFailure($this->lng->txt("msg_no_perm_read"));
287  $this->ctrl->redirectByClass('ilinfoscreengui', '');
288  }
289 
290  $this->ilias->raiseError($this->lng->txt("msg_no_perm_read"),$this->ilias->error_obj->WARNING);
291  }
292 
293  parent::renderObject();
294  $this->tabs_gui->setTabActive("view_content");
295  $this->tabs_gui->removeSubTab("page_editor");
296  if ($this->ilAccess->checkAccess("write", "", $_GET["ref_id"]) AND $this->object->getRefId() == ilObjOrgUnit::getRootOrgRefId()) {
297  $this->toolbar->addButton($this->lng->txt("simple_import"), $this->ctrl->getLinkTargetByClass("ilOrgUnitSimpleImportGUI", "importScreen"));
298  $this->toolbar->addButton($this->lng->txt("simple_user_import"), $this->ctrl->getLinkTargetByClass("ilOrgUnitSimpleUserImportGUI", "userImportScreen"));
299  }
300  }
$_GET["client_id"]
redirection script todo: (a better solution should control the processing via a xml file) ...
static sendFailure($a_info="", $a_keep=false)
Send Failure Message to Screen.
static getRootOrgRefId()
+ Here is the call graph for this function:
+ Here is the caller graph for this function:

Field Documentation

◆ $ctrl

ilObjOrgUnitGUI::$ctrl

Definition at line 44 of file class.ilObjOrgUnitGUI.php.

◆ $ilAccess

ilObjOrgUnitGUI::$ilAccess
protected

Definition at line 56 of file class.ilObjOrgUnitGUI.php.

Referenced by __construct().

◆ $ilLocator

ilObjOrgUnitGUI::$ilLocator
protected

Definition at line 64 of file class.ilObjOrgUnitGUI.php.

Referenced by __construct().

◆ $ilLog

ilObjOrgUnitGUI::$ilLog
protected

Definition at line 76 of file class.ilObjOrgUnitGUI.php.

Referenced by __construct().

◆ $object

ilObjOrgUnitGUI::$object

Definition at line 72 of file class.ilObjOrgUnitGUI.php.

◆ $tabs_gui

ilObjOrgUnitGUI::$tabs_gui

Definition at line 52 of file class.ilObjOrgUnitGUI.php.

Referenced by getAdminTabs(), and getTabs().

◆ $toolbar

ilObjOrgUnitGUI::$toolbar
protected

Definition at line 60 of file class.ilObjOrgUnitGUI.php.

Referenced by setSubTabsSettings().

◆ $tpl

ilObjOrgUnitGUI::$tpl

Definition at line 48 of file class.ilObjOrgUnitGUI.php.

Referenced by __construct(), and setSubTabsSettings().

◆ $tree

ilObjOrgUnitGUI::$tree

Definition at line 68 of file class.ilObjOrgUnitGUI.php.

Referenced by __construct(), and showTree().


The documentation for this class was generated from the following file: