ILIAS  release_4-4 Revision
ilObjUserGUI Class Reference

Class ilObjUserGUI. More...

+ Inheritance diagram for ilObjUserGUI:
+ Collaboration diagram for ilObjUserGUI:

Public Member Functions

 ilObjUserGUI ($a_data, $a_id, $a_call_by_reference=false, $a_prepare_output=true)
 Constructor public. More...
 
executeCommand ()
 
 setTitleAndDescription ()
 
 cancelObject ()
 
 getAdminTabs (&$tabs_gui)
 admin and normal tabs are equal for roles More...
 
 getTabs (&$tabs_gui)
 get tabs More...
 
 setBackTarget ($a_text, $a_link)
 set back tab target More...
 
 __checkUserDefinedRequiredFields ()
 display user create form More...
 
 __showUserDefinedFields ()
 
 initCreate ()
 
 createObject ()
 Display user create form. More...
 
 saveObject ()
 save user data public More...
 
 editObject ()
 Display user edit form. More...
 
 updateObject ()
 Update user. More...
 
 getValues ()
 Get values from user object and put them into form. More...
 
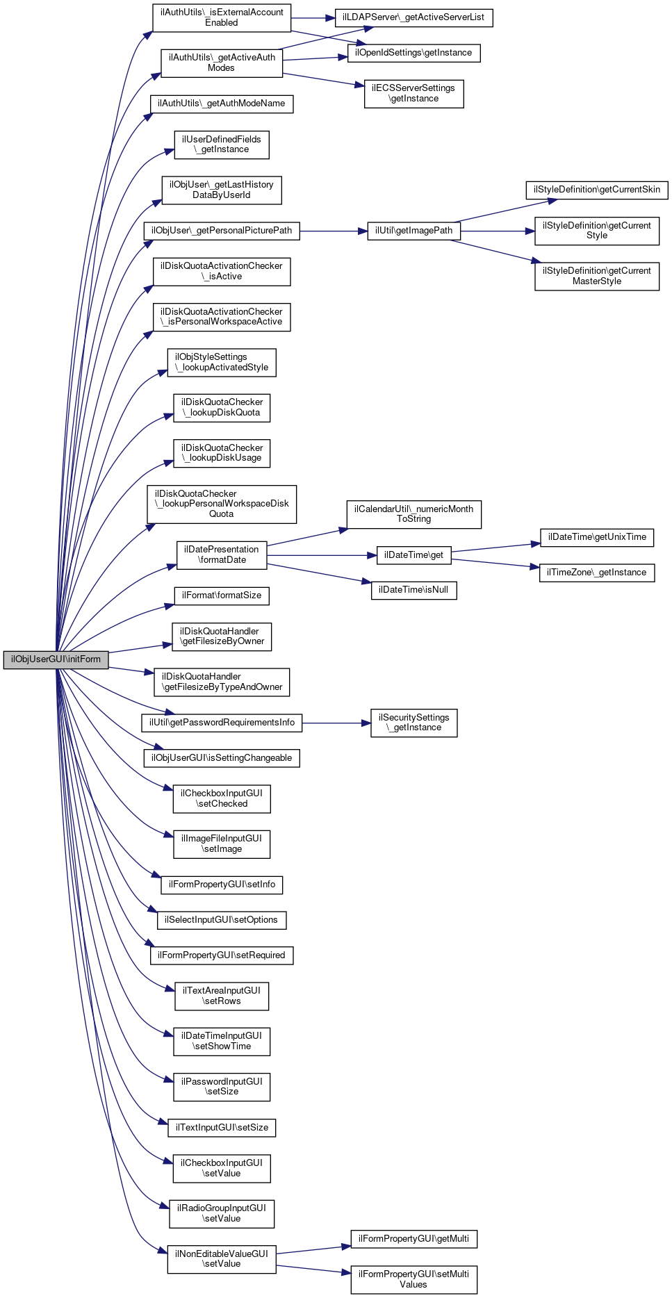
 initForm ($a_mode)
 Init user form. More...
 
 editOldObject ()
 display user edit form More...
 
 uploadUserPictureObject ()
 upload user image More...
 
 removeUserPictureObject ()
 remove user image More...
 
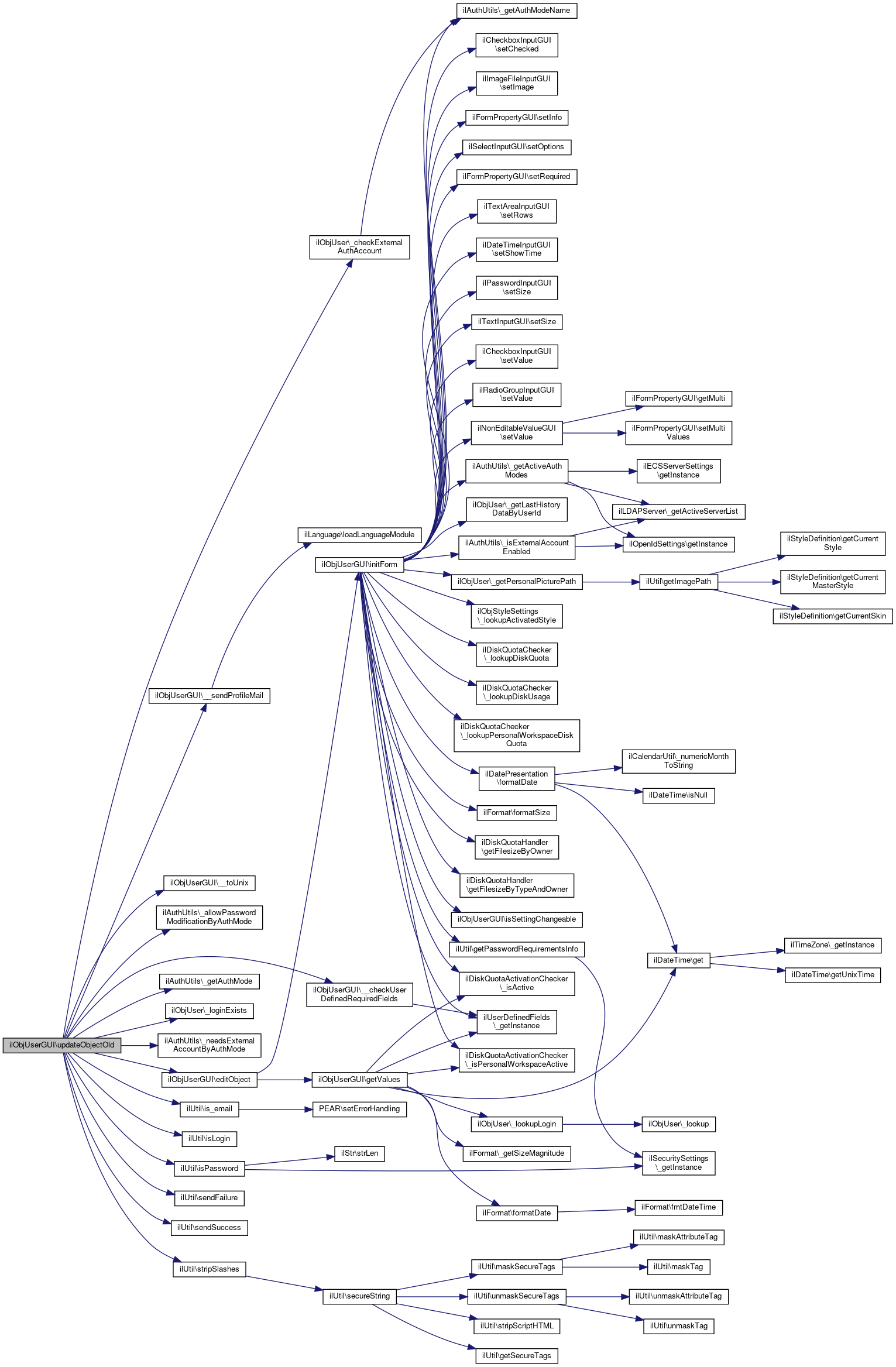
 updateObjectOld ()
 save user data public More...
 
 assignSaveObject ()
 assign users to role More...
 
 roleassignmentObject ()
 display roleassignment panel More...
 
 applyFilterObject ()
 Apply filter. More...
 
 resetFilterObject ()
 Reset filter. More...
 
 __getDateSelect ($a_type, $a_varname, $a_selected)
 
 __toUnix ($a_time_arr)
 
 __showRolesTable ($a_result_set, $a_role_ids=NULL)
 
__initTableGUI ()
 
 __setTableGUIBasicData (&$tbl, &$result_set, $from="")
 
 __unsetSessionVariables ()
 
 __buildFilterSelect ()
 
 hitsperpageObject ()
 
 addAdminLocatorItems ()
 should be overwritten to add object specific items (repository items are preloaded) More...
 
 showUpperIcon ()
 
 __sendProfileMail ()
 
 _goto ($a_target)
 Goto user profile screen. More...
 
- Public Member Functions inherited from ilObjectGUI
 ilObjectGUI ($a_data, $a_id=0, $a_call_by_reference=true, $a_prepare_output=true)
 Constructor public. More...
 
executeCommand ()
 execute command More...
 
 withReferences ()
 determines wether objects are referenced or not (got ref ids or not) More...
 
 setCreationMode ($a_mode=true)
 if true, a creation screen is displayed the current $_GET[ref_id] don't belong to the current class! the mode is determined in ilrepositorygui More...
 
 getCreationMode ()
 get creation mode More...
 
 getAdminTabs (&$tabs_gui)
 administration tabs show only permissions and trash folder More...
 
 getHTML ()
 
 confirmedDeleteObject ()
 confirmed deletion of object -> objects are moved to trash or deleted immediately, if trash is disabled More...
 
 cancelDeleteObject ()
 cancel deletion of object More...
 
 cancelObject ($in_rep=false)
 cancel action and go back to previous page public More...
 
 createObject ()
 create new object form More...
 
 cancelCreation ()
 cancel create action and go back to repository parent More...
 
 saveObject ()
 save object More...
 
 editObject ()
 edit object More...
 
 updateObject ()
 updates object entry in object_data More...
 
 getFormAction ($a_cmd, $a_formaction="")
 get form action for command (command is method name without "Object", e.g. More...
 
 isVisible ($a_ref_id, $a_type)
 
 viewObject ()
 list childs of current object More...
 
 deleteObject ($a_error=false)
 Display deletion confirmation screen. More...
 
 cloneAllObject ()
 Clone single (not container object) Method is overwritten in ilContainerGUI. More...
 

Data Fields

 $ilCtrl
 
 $gender
 
 $type
 
 $user_ref_id
 
- Data Fields inherited from ilObjectGUI
const COPY_WIZARD_NEEDS_PAGE = 1
 
 $ilias
 
 $objDefinition
 
 $tpl
 
 $tree
 
 $lng
 
 $data
 
 $object
 
 $ref_id
 
 $obj_id
 
 $maxcount
 
 $formaction
 
 $return_location
 
 $target_frame
 
 $tab_target_script
 
 $actions
 
 $sub_objects
 
 $omit_locator = false
 
const CFORM_NEW = 1
 
const CFORM_IMPORT = 2
 
const CFORM_CLONE = 3
 

Protected Member Functions

 loadValuesFromForm ($a_mode='create')
 
 isSettingChangeable ($a_field)
 Check if setting is visible This is the case when called from user folder. More...
 
 handleIgnoredRequiredFields ()
 Handles ignored required fields by changing the required flag of form elements. More...
 
- Protected Member Functions inherited from ilObjectGUI
 assignObject ()
 
 prepareOutput ()
 prepare output More...
 
 setTitleAndDescription ()
 called by prepare output More...
 
 initHeaderAction ($a_sub_type=null, $a_sub_id=null)
 Add header action menu. More...
 
 insertHeaderAction ($a_list_gui)
 Insert header action into main template. More...
 
 addHeaderAction ()
 Add header action menu. More...
 
 redrawHeaderActionObject ()
 Ajax call: redraw action header only. More...
 
 showMountWebfolderIcon ()
 
 setTabs ()
 set admin tabs public More...
 
 setAdminTabs ()
 set admin tabs public More...
 
 setLocator ()
 set Locator More...
 
 addLocatorItems ()
 should be overwritten to add object specific items (repository items are preloaded) More...
 
 omitLocator ($a_omit=true)
 
 addAdminLocatorItems ($a_do_not_add_object=false)
 should be overwritten to add object specific items (repository items are preloaded) More...
 
 initCreationForms ($a_new_type)
 Init creation froms. More...
 
 getCreationFormsHTML (array $a_forms)
 Get HTML for creation forms (accordion) More...
 
 initCreateForm ($a_new_type)
 Init object creation form. More...
 
 initDidacticTemplate (ilPropertyFormGUI $form)
 Show didactic template types. More...
 
 addDidacticTemplateOptions (array &$a_options)
 Add custom templates. More...
 
 getDidacticTemplateVar ($a_type)
 Get didactic template setting from creation screen. More...
 
 putObjectInTree (ilObject $a_obj, $a_parent_node_id=null)
 Add object to tree at given position. More...
 
 afterSave (ilObject $a_new_object)
 Post (successful) object creation hook. More...
 
 initEditForm ()
 Init object edit form. More...
 
 initEditCustomForm (ilPropertyFormGUI $a_form)
 Add custom fields to update form. More...
 
 getEditFormValues ()
 Get values for edit form. More...
 
 getEditFormCustomValues (array &$a_values)
 Add values to custom edit fields. More...
 
 updateCustom (ilPropertyFormGUI $a_form)
 Insert custom update form values into object. More...
 
 afterUpdate ()
 Post (successful) object update hook. More...
 
 initImportForm ($a_new_type)
 Init object import form. More...
 
 importFileObject ($parent_id=null)
 Import. More...
 
 afterImport (ilObject $a_new_object)
 Post (successful) object import hook. More...
 
 setFormAction ($a_cmd, $a_formaction)
 set specific form action for command More...
 
 getReturnLocation ($a_cmd, $a_location="")
 get return location for command (command is method name without "Object", e.g. More...
 
 setReturnLocation ($a_cmd, $a_location)
 set specific return location for command More...
 
 getTargetFrame ($a_cmd, $a_target_frame="")
 get target frame for command (command is method name without "Object", e.g. More...
 
 setTargetFrame ($a_cmd, $a_target_frame)
 set specific target frame for command More...
 
 showPossibleSubObjects ()
 show possible subobjects (pulldown menu) More...
 
 getTemplateFile ($a_cmd, $a_type="")
 get a template blockfile format: tpl. More...
 
 getTitlesByRefId ($a_ref_ids)
 get Titles of objects this method is used for error messages in methods cut/copy/paste More...
 
 getTabs (&$tabs_gui)
 get tabs abstract method. More...
 
 __showButton ($a_cmd, $a_text, $a_target='')
 
 hitsperpageObject ()
 
__initTableGUI ()
 
 __setTableGUIBasicData (&$tbl, &$result_set, $a_from="")
 standard implementation for tables use 'from' variable use different initial setting of table More...
 
 redirectToRefId ($a_ref_id, $a_cmd="")
 redirects to (repository) view per ref id usually to a container and usually used at the end of a save/import method where the object gui type (of the new object) doesn't match with the type of the current $_GET["ref_id"] value More...
 
 fillCloneTemplate ($a_tpl_varname, $a_type)
 Fill object clone template This method can be called from any object GUI class that wants to offer object cloning. More...
 
 getCenterColumnHTML ()
 Get center column. More...
 
 getRightColumnHTML ()
 Display right column. More...
 
 setColumnSettings ($column_gui)
 May be overwritten in subclasses. More...
 
 checkPermission ($a_perm, $a_cmd="", $a_type="", $a_ref_id=null)
 Check permission and redirect on error. More...
 
 checkPermissionBool ($a_perm, $a_cmd="", $a_type="", $a_ref_id=null)
 Check permission. More...
 
 enableDragDropFileUpload ()
 Enables the file upload into this object by dropping files. More...
 
 handleAutoRating (ilObject $a_new_obj)
 Activate rating automatically if parent container setting. More...
 

Additional Inherited Members

- Static Public Member Functions inherited from ilObjectGUI
static _gotoRepositoryRoot ($a_raise_error=false)
 Goto repository root. More...
 
static _gotoRepositoryNode ($a_ref_id, $a_cmd="frameset")
 Goto repository root. More...
 

Detailed Description

Member Function Documentation

◆ __buildFilterSelect()

ilObjUserGUI::__buildFilterSelect ( )

Definition at line 3477 of file class.ilObjUserGUI.php.

References $_SESSION, and ilUtil\formSelect().

Referenced by roleassignmentObject().

3478  {
3479  $action[0] = $this->lng->txt('assigned_roles');
3480  $action[1] = $this->lng->txt('all_roles');
3481  $action[2] = $this->lng->txt('all_global_roles');
3482  $action[3] = $this->lng->txt('all_local_roles');
3483  $action[4] = $this->lng->txt('internal_local_roles_only');
3484  $action[5] = $this->lng->txt('non_internal_local_roles_only');
3485 
3486  return ilUtil::formSelect($_SESSION['filtered_roles'],"filter",$action,false,true);
3487  }
< a tabindex="-1" style="border-style: none;" href="#" title="Refresh Image" onclick="document.getElementById('siimage').src = './securimage_show.php?sid=' + Math.random(); this.blur(); return false">< img src="./images/refresh.png" alt="Reload Image" height="32" width="32" onclick="this.blur()" align="bottom" border="0"/></a >< br/>< strong > Enter Code *if($_SERVER['REQUEST_METHOD']=='POST' &&@ $_POST['do']=='contact') $_SESSION['ctform']['success']
static formSelect($selected, $varname, $options, $multiple=false, $direct_text=false, $size="0", $style_class="", $attribs="", $disabled=false)
Builds a select form field with options and shows the selected option first.
+ Here is the call graph for this function:
+ Here is the caller graph for this function:

◆ __checkUserDefinedRequiredFields()

ilObjUserGUI::__checkUserDefinedRequiredFields ( )

display user create form

Definition at line 209 of file class.ilObjUserGUI.php.

References $_POST, and ilUserDefinedFields\_getInstance().

Referenced by updateObjectOld().

210  {
211  include_once './Services/User/classes/class.ilUserDefinedFields.php';
212  $this->user_defined_fields =& ilUserDefinedFields::_getInstance();
213 
214  foreach($this->user_defined_fields->getDefinitions() as $field_id => $definition)
215  {
216  if($definition['required'] and !strlen($_POST['udf'][$field_id]))
217  {
218  return false;
219  }
220  }
221  return true;
222  }
$_POST['username']
Definition: cron.php:12
static _getInstance()
Get instance.
+ Here is the call graph for this function:
+ Here is the caller graph for this function:

◆ __getDateSelect()

ilObjUserGUI::__getDateSelect (   $a_type,
  $a_varname,
  $a_selected 
)

Definition at line 3330 of file class.ilObjUserGUI.php.

References ilUtil\formSelect().

Referenced by editOldObject().

3331  {
3332  switch($a_type)
3333  {
3334  case "minute":
3335  for($i=0;$i<=60;$i++)
3336  {
3337  $days[$i] = $i < 10 ? "0".$i : $i;
3338  }
3339  return ilUtil::formSelect($a_selected,$a_varname,$days,false,true);
3340 
3341  case "hour":
3342  for($i=0;$i<24;$i++)
3343  {
3344  $days[$i] = $i < 10 ? "0".$i : $i;
3345  }
3346  return ilUtil::formSelect($a_selected,$a_varname,$days,false,true);
3347 
3348  case "day":
3349  for($i=1;$i<32;$i++)
3350  {
3351  $days[$i] = $i < 10 ? "0".$i : $i;
3352  }
3353  return ilUtil::formSelect($a_selected,$a_varname,$days,false,true);
3354 
3355  case "month":
3356  for($i=1;$i<13;$i++)
3357  {
3358  $month[$i] = $i < 10 ? "0".$i : $i;
3359  }
3360  return ilUtil::formSelect($a_selected,$a_varname,$month,false,true);
3361 
3362  case "year":
3363  if($a_selected < date('Y',time()))
3364  {
3365  $start = $a_selected;
3366  }
3367  else
3368  {
3369  $start = date('Y',time());
3370  }
3371 
3372  for($i = $start;$i < date("Y",time()) + 11;++$i)
3373  {
3374  $year[$i] = $i;
3375  }
3376  return ilUtil::formSelect($a_selected,$a_varname,$year,false,true);
3377  }
3378  }
static formSelect($selected, $varname, $options, $multiple=false, $direct_text=false, $size="0", $style_class="", $attribs="", $disabled=false)
Builds a select form field with options and shows the selected option first.
+ Here is the call graph for this function:
+ Here is the caller graph for this function:

◆ __initTableGUI()

& ilObjUserGUI::__initTableGUI ( )

Definition at line 3447 of file class.ilObjUserGUI.php.

Referenced by __showRolesTable().

3448  {
3449  include_once "./Services/Table/classes/class.ilTableGUI.php";
3450 
3451  return new ilTableGUI(0,false);
3452  }
Class ilTableGUI.
+ Here is the caller graph for this function:

◆ __sendProfileMail()

ilObjUserGUI::__sendProfileMail ( )

Definition at line 3542 of file class.ilObjUserGUI.php.

References $_POST, ilObjectGUI\$ilias, $ilUser, and ilLanguage\loadLanguageModule().

Referenced by updateObject(), and updateObjectOld().

3543  {
3544  global $ilUser,$ilias;
3545 
3546  if($_POST['send_mail'] != 'y')
3547  {
3548  return '';
3549  }
3550  if(!strlen($this->object->getEmail()))
3551  {
3552  return '';
3553  }
3554 
3555  // Choose language of user
3556  $usr_lang = new ilLanguage($this->object->getLanguage());
3557  $usr_lang->loadLanguageModule('crs');
3558  $usr_lang->loadLanguageModule('registration');
3559 
3560  include_once "Services/Mail/classes/class.ilMimeMail.php";
3561 
3562  $mmail = new ilMimeMail();
3563  $mmail->autoCheck(false);
3564  $mmail->From($ilUser->getEmail());
3565  $mmail->To($this->object->getEmail());
3566 
3567  // mail subject
3568  $subject = $usr_lang->txt("profile_changed");
3569 
3570 
3571  // mail body
3572  $body = ($usr_lang->txt("reg_mail_body_salutation")." ".$this->object->getFullname().",\n\n");
3573 
3574  $date = $this->object->getApproveDate();
3575  // Approve
3576  if((time() - strtotime($date)) < 10)
3577  {
3578  $body .= ($usr_lang->txt('reg_mail_body_approve')."\n\n");
3579  }
3580  else
3581  {
3582  $body .= ($usr_lang->txt('reg_mail_body_profile_changed')."\n\n");
3583  }
3584 
3585  // Append login info only if password has been chacnged
3586  if($_POST['passwd'] != '********')
3587  {
3588  $body .= $usr_lang->txt("reg_mail_body_text2")."\n".
3589  ILIAS_HTTP_PATH."/login.php?client_id=".$ilias->client_id."\n".
3590  $usr_lang->txt("login").": ".$this->object->getLogin()."\n".
3591  $usr_lang->txt("passwd").": ".$_POST['passwd']."\n\n";
3592  }
3593  $body .= ($usr_lang->txt("reg_mail_body_text3")."\n");
3594  $body .= $this->object->getProfileAsString($usr_lang);
3595 
3596  $mmail->Subject($subject);
3597  $mmail->Body($body);
3598  $mmail->Send();
3599 
3600 
3601  return "<br/>".$this->lng->txt("mail_sent");
3602  }
$_POST['username']
Definition: cron.php:12
this class encapsulates the PHP mail() function.
global $ilUser
Definition: imgupload.php:15
loadLanguageModule($a_module)
language handling
+ Here is the call graph for this function:
+ Here is the caller graph for this function:

◆ __setTableGUIBasicData()

ilObjUserGUI::__setTableGUIBasicData ( $tbl,
$result_set,
  $from = "" 
)

Definition at line 3454 of file class.ilObjUserGUI.php.

References $_GET.

Referenced by __showRolesTable().

3455  {
3456  switch($from)
3457  {
3458  default:
3459  $order = $_GET["sort_by"] ? $_GET["sort_by"] : "title";
3460  break;
3461  }
3462 
3463  //$tbl->enable("hits");
3464  $tbl->setOrderColumn($order);
3465  $tbl->setOrderDirection($_GET["sort_order"]);
3466  $tbl->setOffset($_GET["offset"]);
3467  $tbl->setLimit($_GET["limit"]);
3468  $tbl->setFooter("tblfooter",$this->lng->txt("previous"),$this->lng->txt("next"));
3469  $tbl->setData($result_set);
3470  }
$_GET["client_id"]
+ Here is the caller graph for this function:

◆ __showRolesTable()

ilObjUserGUI::__showRolesTable (   $a_result_set,
  $a_role_ids = NULL 
)

Definition at line 3390 of file class.ilObjUserGUI.php.

References ilObjectGUI\$actions, ilObjectGUI\$tpl, __initTableGUI(), __setTableGUIBasicData(), ilUtil\array_php2js(), and ilUtil\getImagePath().

Referenced by roleassignmentObject().

3391  {
3392  global $rbacsystem;
3393 
3394  $actions = array("assignSave" => $this->lng->txt("change_assignment"));
3395 
3396  $tbl =& $this->__initTableGUI();
3397  $tpl =& $tbl->getTemplateObject();
3398 
3399  $tpl->setCurrentBlock("tbl_form_header");
3400  $tpl->setVariable("FORMACTION",$this->ctrl->getFormAction($this));
3401  $tpl->parseCurrentBlock();
3402 
3403  $tpl->setCurrentBlock("tbl_action_row");
3404 
3405  $tpl->setVariable("COLUMN_COUNTS",4);
3406  $tpl->setVariable("IMG_ARROW", ilUtil::getImagePath("arrow_downright.png"));
3407 
3408  foreach ($actions as $name => $value)
3409  {
3410  $tpl->setCurrentBlock("tbl_action_btn");
3411  $tpl->setVariable("BTN_NAME",$name);
3412  $tpl->setVariable("BTN_VALUE",$value);
3413  $tpl->parseCurrentBlock();
3414  }
3415 
3416  if (!empty($a_role_ids))
3417  {
3418  // set checkbox toggles
3419  $tpl->setCurrentBlock("tbl_action_toggle_checkboxes");
3420  $tpl->setVariable("JS_VARNAME","role_id");
3421  $tpl->setVariable("JS_ONCLICK",ilUtil::array_php2js($a_role_ids));
3422  $tpl->setVariable("TXT_CHECKALL", $this->lng->txt("check_all"));
3423  $tpl->setVariable("TXT_UNCHECKALL", $this->lng->txt("uncheck_all"));
3424  $tpl->parseCurrentBlock();
3425  }
3426 
3427  $tpl->setVariable("TPLPATH",$this->tpl->tplPath);
3428 
3429 
3430  $this->ctrl->setParameter($this,"cmd","roleassignment");
3431 
3432  // title & header columns
3433  $tbl->setTitle($this->lng->txt("edit_roleassignment"),"icon_role.png",$this->lng->txt("roles"));
3434 
3435  //user must be administrator
3436  $tbl->setHeaderNames(array("",$this->lng->txt("role"),$this->lng->txt("description"),$this->lng->txt("context")));
3437  $tbl->setHeaderVars(array("","title","description","context"),$this->ctrl->getParameterArray($this,"",false));
3438  $tbl->setColumnWidth(array("","30%","40%","30%"));
3439 
3440  $this->__setTableGUIBasicData($tbl,$a_result_set,"roleassignment");
3441  $tbl->render();
3442  $this->tpl->setVariable("ROLES_TABLE",$tbl->tpl->get());
3443 
3444  return true;
3445  }
__setTableGUIBasicData(&$tbl, &$result_set, $from="")
static getImagePath($img, $module_path="", $mode="output", $offline=false)
get image path (for images located in a template directory)
static array_php2js($data)
convert php arrays to javascript arrays
+ Here is the call graph for this function:
+ Here is the caller graph for this function:

◆ __showUserDefinedFields()

ilObjUserGUI::__showUserDefinedFields ( )

Definition at line 225 of file class.ilObjUserGUI.php.

References $_SESSION, ilUserDefinedFields\_getInstance(), ilUtil\formSelect(), ilUtil\prepareFormOutput(), and UDF_TYPE_TEXT.

Referenced by editOldObject().

226  {
227  include_once './Services/User/classes/class.ilUserDefinedFields.php';
228  $this->user_defined_fields =& ilUserDefinedFields::_getInstance();
229 
230  if($this->object->getType() == 'usr')
231  {
232  $user_defined_data = $this->object->getUserDefinedData();
233  }
234  foreach($this->user_defined_fields->getDefinitions() as $field_id => $definition)
235  {
236  $old = isset($_SESSION["error_post_vars"]["udf"][$field_id]) ?
237  $_SESSION["error_post_vars"]["udf"][$field_id] : $user_defined_data[$field_id];
238 
239  if($definition['field_type'] == UDF_TYPE_TEXT)
240  {
241  $this->tpl->setCurrentBlock("field_text");
242  $this->tpl->setVariable("FIELD_NAME",'udf['.$definition['field_id'].']');
243  $this->tpl->setVariable("FIELD_VALUE",ilUtil::prepareFormOutput($old));
244  $this->tpl->parseCurrentBlock();
245  }
246  else
247  {
248  $this->tpl->setCurrentBlock("field_select");
249  $this->tpl->setVariable("SELECT_BOX",ilUtil::formSelect($old,
250  'udf['.$definition['field_id'].']',
251  $this->user_defined_fields->fieldValuesToSelectArray(
252  $definition['field_values']),
253  false,
254  true));
255  $this->tpl->parseCurrentBlock();
256  }
257  $this->tpl->setCurrentBlock("user_defined");
258 
259  if($definition['required'])
260  {
261  $name = $definition['field_name']."<span class=\"asterisk\">*</span>";
262  }
263  else
264  {
265  $name = $definition['field_name'];
266  }
267  $this->tpl->setVariable("TXT_FIELD_NAME",$name);
268  $this->tpl->parseCurrentBlock();
269  }
270  return true;
271  }
< a tabindex="-1" style="border-style: none;" href="#" title="Refresh Image" onclick="document.getElementById('siimage').src = './securimage_show.php?sid=' + Math.random(); this.blur(); return false">< img src="./images/refresh.png" alt="Reload Image" height="32" width="32" onclick="this.blur()" align="bottom" border="0"/></a >< br/>< strong > Enter Code *if($_SERVER['REQUEST_METHOD']=='POST' &&@ $_POST['do']=='contact') $_SESSION['ctform']['success']
static prepareFormOutput($a_str, $a_strip=false)
prepares string output for html forms public
static _getInstance()
Get instance.
static formSelect($selected, $varname, $options, $multiple=false, $direct_text=false, $size="0", $style_class="", $attribs="", $disabled=false)
Builds a select form field with options and shows the selected option first.
const UDF_TYPE_TEXT
+ Here is the call graph for this function:
+ Here is the caller graph for this function:

◆ __toUnix()

ilObjUserGUI::__toUnix (   $a_time_arr)

Definition at line 3380 of file class.ilObjUserGUI.php.

Referenced by editOldObject(), and updateObjectOld().

3381  {
3382  return mktime($a_time_arr["hour"],
3383  $a_time_arr["minute"],
3384  $a_time_arr["second"],
3385  $a_time_arr["month"],
3386  $a_time_arr["day"],
3387  $a_time_arr["year"]);
3388  }
+ Here is the caller graph for this function:

◆ __unsetSessionVariables()

ilObjUserGUI::__unsetSessionVariables ( )

Definition at line 3472 of file class.ilObjUserGUI.php.

References $_SESSION.

3473  {
3474  unset($_SESSION["filtered_roles"]);
3475  }
< a tabindex="-1" style="border-style: none;" href="#" title="Refresh Image" onclick="document.getElementById('siimage').src = './securimage_show.php?sid=' + Math.random(); this.blur(); return false">< img src="./images/refresh.png" alt="Reload Image" height="32" width="32" onclick="this.blur()" align="bottom" border="0"/></a >< br/>< strong > Enter Code *if($_SERVER['REQUEST_METHOD']=='POST' &&@ $_POST['do']=='contact') $_SESSION['ctform']['success']

◆ _goto()

ilObjUserGUI::_goto (   $a_target)

Goto user profile screen.

Definition at line 3607 of file class.ilObjUserGUI.php.

References $_GET, $ilCtrl, $ilUser, ilObjUser\_lookupId(), exit, and ilUtil\stripSlashes().

3608  {
3609  global $ilUser, $ilCtrl;
3610 
3611  // #10888
3612  if($a_target == md5("usrdelown"))
3613  {
3614  if($ilUser->getId() != ANONYMOUS_USER_ID &&
3615  $ilUser->hasDeletionFlag())
3616  {
3617  $ilCtrl->setTargetScript("ilias.php");
3618  $ilCtrl->initBaseClass("ilpersonaldesktopgui");
3619  $ilCtrl->redirectByClass(array("ilpersonaldesktopgui", "ilpersonalsettingsgui"), "deleteOwnAccount3");
3620  }
3621  exit("This account is not flagged for deletion."); // #12160
3622  }
3623 
3624  if (substr($a_target, 0, 1) == "n")
3625  {
3626  $a_target = ilObjUser::_lookupId(ilUtil::stripSlashes(substr($a_target, 1)));
3627  }
3628 
3629  $_GET["cmd"] = "view";
3630  $_GET["user_id"] = (int) $a_target;
3631  $_GET["baseClass"] = "ilPublicUserProfileGUI";
3632  $_GET["cmdClass"] = "ilpublicuserprofilegui";
3633  include("ilias.php");
3634  exit;
3635  }
exit
Definition: login.php:54
$_GET["client_id"]
static _lookupId($a_user_str)
lookup id by login
static stripSlashes($a_str, $a_strip_html=true, $a_allow="")
strip slashes if magic qoutes is enabled
global $ilUser
Definition: imgupload.php:15
+ Here is the call graph for this function:

◆ addAdminLocatorItems()

ilObjUserGUI::addAdminLocatorItems ( )

should be overwritten to add object specific items (repository items are preloaded)

Definition at line 3499 of file class.ilObjUserGUI.php.

References $_GET, ilFrameTargetInfo\_getFrame(), ilObject\_lookupObjId(), and USER_FOLDER_ID.

3500  {
3501  global $ilLocator;
3502 
3503  $ilLocator->clearItems();
3504 
3505  if ($_GET["admin_mode"] == "settings") // system settings
3506  {
3507  $this->ctrl->setParameterByClass("ilobjsystemfoldergui",
3508  "ref_id", SYSTEM_FOLDER_ID);
3509  $ilLocator->addItem($this->lng->txt("administration"),
3510  $this->ctrl->getLinkTargetByClass(array("iladministrationgui", "ilobjsystemfoldergui"), ""),
3511  ilFrameTargetInfo::_getFrame("MainContent"));
3512 
3513  if ($_GET['ref_id'] == USER_FOLDER_ID)
3514  {
3515  $ilLocator->addItem($this->lng->txt("obj_".ilObject::_lookupType(
3516  ilObject::_lookupObjId($_GET["ref_id"]))),
3517  $this->ctrl->getLinkTargetByClass("ilobjuserfoldergui", "view"));
3518  }
3519  elseif ($_GET['ref_id'] == ROLE_FOLDER_ID)
3520  {
3521  $ilLocator->addItem($this->lng->txt("obj_".ilObject::_lookupType(
3522  ilObject::_lookupObjId($_GET["ref_id"]))),
3523  $this->ctrl->getLinkTargetByClass("ilobjrolefoldergui", "view"));
3524  }
3525 
3526  if ($_GET["obj_id"] > 0)
3527  {
3528  $ilLocator->addItem($this->object->getTitle(),
3529  $this->ctrl->getLinkTarget($this, "view"));
3530  }
3531  }
3532  else // repository administration
3533  {
3534  // ?
3535  }
3536  }
$_GET["client_id"]
static _lookupObjId($a_id)
static _getFrame($a_class, $a_type='')
Get content frame name.
const USER_FOLDER_ID
Class ilObjUserFolder.
+ Here is the call graph for this function:

◆ applyFilterObject()

ilObjUserGUI::applyFilterObject ( )

Apply filter.

Definition at line 3309 of file class.ilObjUserGUI.php.

References roleassignmentObject().

3310  {
3311  include_once("./Services/User/classes/class.ilRoleAssignmentTableGUI.php");
3312  $table_gui = new ilRoleAssignmentTableGUI($this, "roleassignment");
3313  $table_gui->writeFilterToSession(); // writes filter to session
3314  $table_gui->resetOffset(); // sets record offest to 0 (first page)
3315  $this->roleassignmentObject();
3316  }
TableGUI class for role assignment in user administration.
roleassignmentObject()
display roleassignment panel
+ Here is the call graph for this function:

◆ assignSaveObject()

ilObjUserGUI::assignSaveObject ( )

assign users to role

public

Definition at line 3070 of file class.ilObjUserGUI.php.

References $_GET, $_POST, ilUtil\sendFailure(), and ilUtil\sendSuccess().

3071  {
3072  global $rbacsystem, $rbacadmin, $rbacreview;
3073 
3074  if (!$rbacsystem->checkAccess("edit_roleassignment", $this->usrf_ref_id))
3075  {
3076  $this->ilias->raiseError($this->lng->txt("msg_no_perm_assign_role_to_user"),$this->ilias->error_obj->MESSAGE);
3077  }
3078 
3079  $selected_roles = $_POST["role_id"] ? $_POST["role_id"] : array();
3080  $posted_roles = $_POST["role_id_ctrl"] ? $_POST["role_id_ctrl"] : array();
3081 
3082  // prevent unassignment of system role from system user
3083  if ($this->object->getId() == SYSTEM_USER_ID and in_array(SYSTEM_ROLE_ID, $posted_roles))
3084  {
3085  array_push($selected_roles,SYSTEM_ROLE_ID);
3086  }
3087 
3088  $global_roles_all = $rbacreview->getGlobalRoles();
3089  $assigned_roles_all = $rbacreview->assignedRoles($this->object->getId());
3090  $assigned_roles = array_intersect($assigned_roles_all,$posted_roles);
3091  $assigned_global_roles_all = array_intersect($assigned_roles_all,$global_roles_all);
3092  $assigned_global_roles = array_intersect($assigned_global_roles_all,$posted_roles);
3093  $posted_global_roles = array_intersect($selected_roles,$global_roles_all);
3094 
3095  if ((empty($selected_roles) and count($assigned_roles_all) == count($assigned_roles))
3096  or (empty($posted_global_roles) and count($assigned_global_roles_all) == count($assigned_global_roles)))
3097  {
3098  //$this->ilias->raiseError($this->lng->txt("msg_min_one_role")."<br/>".$this->lng->txt("action_aborted"),$this->ilias->error_obj->MESSAGE);
3099  // workaround. sometimes jumps back to wrong page
3100  ilUtil::sendFailure($this->lng->txt("msg_min_one_role")."<br/>".$this->lng->txt("action_aborted"),true);
3101  $this->ctrl->redirect($this,'roleassignment');
3102  }
3103 
3104  foreach (array_diff($assigned_roles,$selected_roles) as $role)
3105  {
3106  $rbacadmin->deassignUser($role,$this->object->getId());
3107  }
3108 
3109  foreach (array_diff($selected_roles,$assigned_roles) as $role)
3110  {
3111  $rbacadmin->assignUser($role,$this->object->getId(),false);
3112  }
3113 
3114  include_once "./Services/AccessControl/classes/class.ilObjRole.php";
3115 
3116  // update object data entry (to update last modification date)
3117  $this->object->update();
3118 
3119  ilUtil::sendSuccess($this->lng->txt("msg_roleassignment_changed"),true);
3120 
3121  if(strtolower($_GET["baseClass"]) == 'iladministrationgui')
3122  {
3123  $this->ctrl->redirect($this,'roleassignment');
3124  }
3125  else
3126  {
3127  $this->ctrl->redirectByClass('ilobjcategorygui','listUsers');
3128  }
3129 
3130  }
static sendSuccess($a_info="", $a_keep=false)
Send Success Message to Screen.
$_POST['username']
Definition: cron.php:12
$_GET["client_id"]
redirection script todo: (a better solution should control the processing via a xml file) ...
static sendFailure($a_info="", $a_keep=false)
Send Failure Message to Screen.
+ Here is the call graph for this function:

◆ cancelObject()

ilObjUserGUI::cancelObject ( )

Definition at line 125 of file class.ilObjUserGUI.php.

References $_GET, and ilSession\clear().

126  {
127  ilSession::clear("saved_post");
128 
129  if(strtolower($_GET["baseClass"]) == 'iladministrationgui')
130  {
131  $this->ctrl->redirectByClass("ilobjuserfoldergui", "view");
132  //$return_location = $_GET["cmd_return_location"];
133  //ilUtil::redirect($this->ctrl->getLinkTarget($this,$return_location));
134  }
135  else
136  {
137  $this->ctrl->redirectByClass('ilobjcategorygui','listUsers');
138  }
139  }
$_GET["client_id"]
static clear($a_var)
Unset a value.
+ Here is the call graph for this function:

◆ createObject()

ilObjUserGUI::createObject ( )

Display user create form.

Definition at line 344 of file class.ilObjUserGUI.php.

References $ilUser, ilObjectGUI\$tpl, initCreate(), and initForm().

345  {
346  global $tpl, $rbacsystem, $rbacreview, $ilUser;
347 
348  if (!$rbacsystem->checkAccess('create_usr', $this->usrf_ref_id) and
349  !$rbacsystem->checkAccess('cat_administrate_users',$this->usrf_ref_id))
350  {
351  $this->ilias->raiseError($this->lng->txt("permission_denied"),$this->ilias->error_obj->MESSAGE);
352  }
353 
354  $this->initCreate();
355  $this->initForm("create");
356  return $tpl->setContent($this->form_gui->getHtml());
357  }
redirection script todo: (a better solution should control the processing via a xml file) ...
initForm($a_mode)
Init user form.
global $ilUser
Definition: imgupload.php:15
+ Here is the call graph for this function:

◆ editObject()

ilObjUserGUI::editObject ( )

Display user edit form.

public

Definition at line 538 of file class.ilObjUserGUI.php.

References $ilCtrl, ilObjectGUI\$ilias, $ilSetting, $ilUser, getValues(), initForm(), and USER_FOLDER_ID.

Referenced by removeUserPictureObject(), and updateObjectOld().

539  {
540  global $ilias, $rbacsystem, $rbacreview, $rbacadmin, $styleDefinition, $ilUser
542 
543  include_once('./Services/Authentication/classes/class.ilAuthUtils.php');
544 
545  //load ILIAS settings
546  $settings = $ilias->getAllSettings();
547 
548  // User folder
549  if($this->usrf_ref_id == USER_FOLDER_ID and !$rbacsystem->checkAccess('visible,read',$this->usrf_ref_id))
550  {
551  $this->ilias->raiseError($this->lng->txt("msg_no_perm_modify_user"),$this->ilias->error_obj->MESSAGE);
552  }
553  // if called from local administration $this->usrf_ref_id is category id
554  // Todo: this has to be fixed. Do not mix user folder id and category id
555  if($this->usrf_ref_id != USER_FOLDER_ID)
556  {
557  // check if user is assigned to category
558  if(!$rbacsystem->checkAccess('cat_administrate_users',$this->object->getTimeLimitOwner()))
559  {
560  $this->ilias->raiseError($this->lng->txt("msg_no_perm_modify_user"),$this->ilias->error_obj->MESSAGE);
561  }
562  }
563 
564  if($this->usrf_ref_id != USER_FOLDER_ID)
565  {
566  $this->tabs_gui->clearTargets();
567  }
568 
569  // get form
570  $this->initForm("edit");
571  $this->getValues();
572  $this->showAcceptedTermsOfService();
573  $this->tpl->setContent($this->form_gui->getHTML());
574  }
getValues()
Get values from user object and put them into form.
redirection script todo: (a better solution should control the processing via a xml file) ...
initForm($a_mode)
Init user form.
global $ilUser
Definition: imgupload.php:15
global $ilSetting
Definition: privfeed.php:40
const USER_FOLDER_ID
Class ilObjUserFolder.
+ Here is the call graph for this function:
+ Here is the caller graph for this function:

◆ editOldObject()

ilObjUserGUI::editOldObject ( )

display user edit form

public

Definition at line 1802 of file class.ilObjUserGUI.php.

References $_SESSION, ilObjectGUI\$data, ilObjectGUI\$ilias, $ilSetting, $ilUser, $path, __getDateSelect(), __showUserDefinedFields(), __toUnix(), ilAuthUtils\_allowPasswordModificationByAuthMode(), ilAuthUtils\_getActiveAuthModes(), ilAuthUtils\_getAuthMode(), ilAuthUtils\_getAuthModeName(), ilAuthUtils\_isExternalAccountEnabled(), ilObjStyleSettings\_lookupActivatedStyle(), ilObjUser\_lookupLogin(), ilUtil\formCheckbox(), ilObjectGUI\getTargetFrame(), ilUtil\getUsersOnline(), ilUtil\getWebspaceDir(), ilUtil\prepareFormOutput(), and USER_FOLDER_ID.

1803  {
1804  global $ilias, $rbacsystem, $rbacreview, $rbacadmin, $styleDefinition, $ilUser
1805  ,$ilSetting;
1806 
1807  include_once('./Services/Authentication/classes/class.ilAuthUtils.php');
1808 
1809 
1810  //load ILIAS settings
1811  $settings = $ilias->getAllSettings();
1812 
1813  // User folder
1814  if($this->usrf_ref_id == USER_FOLDER_ID and !$rbacsystem->checkAccess('visible,read',$this->usrf_ref_id))
1815  {
1816  $this->ilias->raiseError($this->lng->txt("msg_no_perm_modify_user"),$this->ilias->error_obj->MESSAGE);
1817  }
1818  // if called from local administration $this->usrf_ref_id is category id
1819  // Todo: this has to be fixed. Do not mix user folder id and category id
1820  if($this->usrf_ref_id != USER_FOLDER_ID)
1821  {
1822  // check if user is assigned to category
1823  if(!$rbacsystem->checkAccess('cat_administrate_users',$this->object->getTimeLimitOwner()))
1824  {
1825  $this->ilias->raiseError($this->lng->txt("msg_no_perm_modify_user"),$this->ilias->error_obj->MESSAGE);
1826  }
1827  }
1828 
1829  if($this->usrf_ref_id != USER_FOLDER_ID)
1830  {
1831  $this->tabs_gui->clearTargets();
1832  }
1833 
1834  $data = array();
1835  $data["fields"] = array();
1836  $data["fields"]["login"] = $this->object->getLogin();
1837  $data["fields"]["passwd"] = "********"; // will not be saved
1838  #$data["fields"]["passwd2"] = "********"; // will not be saved
1839  $data["fields"]["ext_account"] = $this->object->getExternalAccount();
1840  $data["fields"]["title"] = $this->object->getUTitle();
1841  $data["fields"]["gender"] = $this->object->getGender();
1842  $data["fields"]["firstname"] = $this->object->getFirstname();
1843  $data["fields"]["lastname"] = $this->object->getLastname();
1844  $data["fields"]["institution"] = $this->object->getInstitution();
1845  $data["fields"]["department"] = $this->object->getDepartment();
1846  $data["fields"]["street"] = $this->object->getStreet();
1847  $data["fields"]["city"] = $this->object->getCity();
1848  $data["fields"]["zipcode"] = $this->object->getZipcode();
1849  $data["fields"]["country"] = $this->object->getCountry();
1850  $data["fields"]["sel_country"] = $this->object->getSelectedCountry();
1851  $data["fields"]["phone_office"] = $this->object->getPhoneOffice();
1852  $data["fields"]["phone_home"] = $this->object->getPhoneHome();
1853  $data["fields"]["phone_mobile"] = $this->object->getPhoneMobile();
1854  $data["fields"]["fax"] = $this->object->getFax();
1855  $data["fields"]["email"] = $this->object->getEmail();
1856  $data["fields"]["hobby"] = $this->object->getHobby();
1857  $data["fields"]["im_icq"] = $this->object->getInstantMessengerId('icq');
1858  $data["fields"]["im_yahoo"] = $this->object->getInstantMessengerId('yahoo');
1859  $data["fields"]["im_msn"] = $this->object->getInstantMessengerId('msn');
1860  $data["fields"]["im_aim"] = $this->object->getInstantMessengerId('aim');
1861  $data["fields"]["im_skype"] = $this->object->getInstantMessengerId('skype');
1862  $data["fields"]["im_jabber"] = $this->object->getInstantMessengerId('jabber');
1863  $data["fields"]["im_voip"] = $this->object->getInstantMessengerId('voip');
1864  $data["fields"]["matriculation"] = $this->object->getMatriculation();
1865  $data["fields"]["client_ip"] = $this->object->getClientIP();
1866  $data["fields"]["referral_comment"] = $this->object->getComment();
1867  $data["fields"]["owner"] = ilObjUser::_lookupLogin($this->object->getOwner());
1868  $data["fields"]["create_date"] = $this->object->getCreateDate();
1869  $data["fields"]["approve_date"] = $this->object->getApproveDate();
1870  $data["fields"]["agree_date"] = $this->object->getAgreeDate();
1871  $data["fields"]["last_login"] = $this->object->getLastLogin();
1872  $data["fields"]["active"] = $this->object->getActive();
1873  $data["fields"]["auth_mode"] = $this->object->getAuthMode();
1874  $data["fields"]["ext_account"] = $this->object->getExternalAccount();
1875 
1876  // BEGIN DiskQuota Get Picture, Owner, Last login, Approve Date and AgreeDate
1877  $this->tpl->setVariable("TXT_UPLOAD",$this->lng->txt("personal_picture"));
1878  $webspace_dir = ilUtil::getWebspaceDir("output");
1879  $full_img = $this->object->getPref("profile_image");
1880  $last_dot = strrpos($full_img, ".");
1881  $small_img = substr($full_img, 0, $last_dot).
1882  "_small".substr($full_img, $last_dot, strlen($full_img) - $last_dot);
1883  $image_file = $webspace_dir."/usr_images/".$small_img;
1884  if (@is_file($image_file))
1885  {
1886  $this->tpl->setVariable("IMG_PERSONAL", $image_file."?dummy=".rand(1,99999));
1887  $this->tpl->setVariable("ALT_IMG_PERSONAL",$this->lng->txt("personal_picture"));
1888  $this->tpl->setVariable("TXT_REMOVE_PIC", $this->lng->txt("remove_personal_picture"));
1889  }
1890 
1891  $this->tpl->setVariable("UPLOAD", $this->lng->txt("upload"));
1892  $this->tpl->setVariable("TXT_FILE", $this->lng->txt("userfile"));
1893  $this->tpl->setVariable("USER_FILE", $this->lng->txt("user_file"));
1894  // END DiskQuota Get Picture, Owner, Last login, Approve Date and AgreeDate
1895 
1896  // BEGIN DiskQuota, Show disk space used
1897  // W. Randelshofer 2008-07-07: Deactivated display of disk space usage,
1898  // because determining the disk space usage may take several minutes.
1899  /*
1900  require_once "Modules/File/classes/class.ilObjFileAccess.php";
1901  require_once "Modules/HTMLLearningModule/classes/class.ilObjFileBasedLMAccess.php";
1902  require_once "Modules/ScormAicc/classes/class.ilObjSAHSLearningModuleAccess.php";
1903  require_once "Services/Mail/classes/class.ilObjMailAccess.php";
1904  require_once "Modules/Forum/classes/class.ilObjForumAccess.php";
1905  $this->tpl->setVariable('TXT_DISK_SPACE_USED',$this->lng->txt('disk_space_used'));
1906  $this->tpl->setVariable('DISK_SPACE_USED',
1907  ilObjFileAccess::_getDiskSpaceUsedBy($this->object->getId(), true).'<br>'.
1908  ilObjFileBasedLMAccess::_getDiskSpaceUsedBy($this->object->getId(), true).'<br>'.
1909  ilObjSAHSLearningModuleAccess::_getDiskSpaceUsedBy($this->object->getId(), true).'<br>'.
1910  ilObjMailAccess::_getDiskSpaceUsedBy($this->object->getId(), true).'<br>'.
1911  ilObjForumAccess::_getDiskSpaceUsedBy($this->object->getId(), true).'<br>'
1912  );
1913  */
1914  // END DiskQuota, Show disk space used
1915 
1916  if (!count($user_online = ilUtil::getUsersOnline($this->object->getId())) == 1)
1917  {
1918  $user_is_online = false;
1919  }
1920  else
1921  {
1922  $user_is_online = true;
1923 
1924  // extract serialized role Ids from session data
1925  preg_match("/RoleId.*?;\}/",$user_online[$this->object->getId()]["data"],$matches);
1926 
1927  $active_roles = unserialize(substr($matches[0],7));
1928 
1929  // gather data for active roles
1930  $assigned_roles = $rbacreview->assignedRoles($this->object->getId());
1931 
1932  foreach ($assigned_roles as $key => $role)
1933  {
1934  $roleObj = $this->ilias->obj_factory->getInstanceByObjId($role);
1935 
1936  // fetch context path of role
1937  $rolf = $rbacreview->getFoldersAssignedToRole($role,true);
1938 
1939  // only list roles that are not set to status "deleted"
1940  if (count($rolf) > 0)
1941  {
1942  if (!$rbacreview->isDeleted($rolf[0]))
1943  {
1944  $path = "";
1945 
1946  if ($this->tree->isInTree($rolf[0]))
1947  {
1948  $tmpPath = $this->tree->getPathFull($rolf[0]);
1949 
1950  // count -1, to exclude the role folder itself
1951  for ($i = 0; $i < (count($tmpPath)-1); $i++)
1952  {
1953  if ($path != "")
1954  {
1955  $path .= " > ";
1956  }
1957 
1958  $path .= $tmpPath[$i]["title"];
1959  }
1960  }
1961  else
1962  {
1963  $path = "<b>Rolefolder ".$rolf[0]." not found in tree! (Role ".$role.")</b>";
1964  }
1965  $active_roles = $active_roles ? $active_roles : array();
1966  if (in_array($role,$active_roles))
1967  {
1968  $data["active_role"][$role]["active"] = true;
1969  }
1970 
1971  $data["active_role"][$role]["title"] = $roleObj->getTitle();
1972  $data["active_role"][$role]["context"] = $path;
1973 
1974  unset($roleObj);
1975  }
1976  }
1977  else
1978  {
1979  $path = "<b>No role folder found for role ".$role."!</b>";
1980  }
1981  }
1982  }
1983 
1984  $this->tpl->addBlockfile('ADM_CONTENT','adm_content','tpl.usr_edit.html','Services/User');
1985 
1986  // FILL SAVED VALUES IN CASE OF ERROR
1987  if (isset($_SESSION["error_post_vars"]["Fobject"]))
1988  {
1989  if (!isset($_SESSION["error_post_vars"]["Fobject"]["active"]))
1990  {
1991  $_SESSION["error_post_vars"]["Fobject"]["active"] = 0;
1992  }
1993 
1994  foreach ($_SESSION["error_post_vars"]["Fobject"] as $key => $val)
1995  {
1996  $str = $this->lng->txt($key);
1997  if ($key == "title")
1998  {
1999  $str = $this->lng->txt("person_title");
2000  }
2001  if($key == 'passwd2')
2002  {
2003  continue;
2004  }
2005  if($key == 'passwd')
2006  {
2008  ilAuthUtils::_getAuthMode($_SESSION['error_post_vars']['Fobject']['auth_mode'])))
2009  {
2010  $this->tpl->setCurrentBlock('passwords_visible');
2011  $this->tpl->setVariable('VISIBLE_TXT_PASSWD',$this->lng->txt('passwd'));
2012  $this->tpl->setVariable('VISIBLE_TXT_PASSWD2',$this->lng->txt('retype_password'));
2013  $this->tpl->setVariable('VISIBLE_PASSWD',$_SESSION['error_post_vars']['Fobject']['passwd']);
2014  $this->tpl->setVariable('VISIBLE_PASSWD2',$_SESSION['error_post_vars']['Fobject']['passwd2']);
2015  $this->tpl->parseCurrentBlock();
2016  }
2017  else
2018  {
2019  $this->tpl->setCurrentBlock('passwords_invisible');
2020  $this->tpl->setVariable('INVISIBLE_TXT_PASSWD',$this->lng->txt('passwd'));
2021  $this->tpl->setVariable('INVISIBLE_TXT_PASSWD2',$this->lng->txt('retype_password'));
2022  $this->tpl->setVariable('INVISIBLE_PASSWD',strlen($this->object->getPasswd()) ?
2023  "********" :
2024  "");
2025  $this->tpl->setVariable('INVISIBLE_PASSWD2',strlen($this->object->getPasswd()) ?
2026  "********" :
2027  "");
2028  $this->tpl->setVariable('INVISIBLE_PASSWD_HIDDEN',"********");
2029  $this->tpl->parseCurrentBlock();
2030 
2031  }
2032  continue;
2033  }
2034 
2035  // check to see if dynamically required
2036  if (isset($settings["require_" . $key]) && $settings["require_" . $key])
2037  {
2038  $str = $str . '<span class="asterisk">*</span>';
2039  }
2040 
2041  $this->tpl->setVariable("TXT_".strtoupper($key), $str);
2042 
2043  if ($key != "default_role" and $key != "language"
2044  and $key != "skin_style" and $key != "hits_per_page"
2045  and $key != "show_users_online")
2046  {
2047  $this->tpl->setVariable(strtoupper($key), ilUtil::prepareFormOutput($val,true));
2048  }
2049  }
2050 
2051  // gender selection
2052  $gender = strtoupper($_SESSION["error_post_vars"]["Fobject"]["gender"]);
2053 
2054 
2055  if (!empty($gender))
2056  {
2057  $this->tpl->setVariable("BTN_GENDER_".$gender,"checked=\"checked\"");
2058  }
2059 
2060  $active = $_SESSION["error_post_vars"]["Fobject"]["active"];
2061  if ($active)
2062  {
2063  $this->tpl->setVariable("ACTIVE", "checked=\"checked\"");
2064  }
2065  }
2066  else
2067  {
2068  if (!isset($data["fields"]["active"]))
2069  {
2070  $data["fields"]["active"] = 0;
2071  }
2072 
2073  foreach ($data["fields"] as $key => $val)
2074  {
2075  $str = $this->lng->txt($key);
2076  if ($key == "title")
2077  {
2078  $str = $this->lng->txt("person_title");
2079  }
2080  if ($key == "ext_account")
2081  {
2082  continue;
2083  }
2084  if($key == 'passwd')
2085  {
2086  $auth_mode = $this->object->getAuthMode(true);
2088  {
2089  $this->tpl->setCurrentBlock('passwords_visible');
2090  $this->tpl->setVariable('VISIBLE_TXT_PASSWD',$this->lng->txt('passwd'));
2091  $this->tpl->setVariable('VISIBLE_TXT_PASSWD2',$this->lng->txt('retype_password'));
2092  $this->tpl->setVariable('VISIBLE_PASSWD',"********");
2093  $this->tpl->setVariable('VISIBLE_PASSWD2',"********");
2094  $this->tpl->parseCurrentBlock();
2095  }
2096  else
2097  {
2098  $this->tpl->setCurrentBlock('passwords_invisible');
2099  $this->tpl->setVariable('INVISIBLE_TXT_PASSWD',$this->lng->txt('passwd'));
2100  $this->tpl->setVariable('INVISIBLE_TXT_PASSWD2',$this->lng->txt('retype_password'));
2101  $this->tpl->setVariable('INVISIBLE_PASSWD',strlen($this->object->getPasswd()) ?
2102  "********" :
2103  "");
2104  $this->tpl->setVariable('INVISIBLE_PASSWD2',strlen($this->object->getPasswd()) ?
2105  "********" :
2106  "");
2107  $this->tpl->setVariable('INVISIBLE_PASSWD_HIDDEN',"********");
2108  $this->tpl->parseCurrentBlock();
2109  }
2110  continue;
2111  }
2112 
2113  // check to see if dynamically required
2114  if (isset($settings["require_" . $key]) && $settings["require_" . $key])
2115  {
2116  $str = $str . '<span class="asterisk">*</span>';
2117  }
2118 
2119  $this->tpl->setVariable("TXT_".strtoupper($key), $str);
2120 
2121  $this->tpl->setVariable(strtoupper($key), ilUtil::prepareFormOutput($val));
2122  #$this->tpl->parseCurrentBlock();
2123  }
2124 
2125  // gender selection
2126  $gender = strtoupper($data["fields"]["gender"]);
2127 
2128  if (!empty($gender))
2129  {
2130  $this->tpl->setVariable("BTN_GENDER_".$gender,"checked=\"checked\"");
2131  }
2132 
2133  $active = $data["fields"]["active"];
2134  if ($active)
2135  {
2136  $this->tpl->setVariable("ACTIVE", "checked=\"checked\"");
2137  }
2138  }
2139 
2140  // external account
2141  include_once('./Services/Authentication/classes/class.ilAuthUtils.php');
2143  {
2144  $this->tpl->setCurrentBlock("ext_account");
2145  $this->tpl->setVariable("TXT_EXT_ACCOUNT",$this->lng->txt("user_ext_account"));
2146  $this->tpl->setVariable("TXT_EXT_ACCOUNT_DESC",$this->lng->txt("user_ext_account_desc"));
2147  if (isset($_SESSION["error_post_vars"]["Fobject"]["ext_account"]))
2148  {
2149  $this->tpl->setVariable("EXT_ACCOUNT_VAL",
2150  $_SESSION["error_post_vars"]["Fobject"]["ext_account"]);
2151  }
2152  else
2153  {
2154  $this->tpl->setVariable("EXT_ACCOUNT_VAL",
2155  $data["fields"]["ext_account"]);
2156  }
2157  /* Disabled: external account names should be changeable by admins
2158  if ($this->object->getAuthMode(true) != AUTH_LOCAL &&
2159  $this->object->getAuthMode(true) != AUTH_CAS &&
2160  $this->object->getAuthMode(true) != AUTH_SHIBBOLETH &&
2161  $this->object->getAuthMode(true) != AUTH_SOAP)
2162  {
2163  $this->tpl->setVariable("OPTION_DISABLED_EXT", "\"disabled=disabled\"");
2164  }
2165  */
2166  $this->tpl->parseCurrentBlock();
2167  }
2168  $auth_mode = $_SESSION['error_post_vars']['Fobject']['auth_mode'] ?
2169  ilAuthUtils::_getAuthMode($_SESSION['error_post_vars']['Fobject']['auth_mode']) :
2170  $this->object->getAuthMode(true);
2172  {
2173  $this->tpl->setVariable("OPTION_DISABLED", "\"disabled=disabled\"");
2174  }
2175  $obj_str = ($this->call_by_reference) ? "" : "&obj_id=".$this->obj_id;
2176 
2177  $this->tpl->setVariable("FORMACTION",$this->ctrl->getFormAction($this));
2178  $this->tpl->setVariable("TXT_HEADER", $this->lng->txt($this->object->getType()."_edit"));
2179  $this->tpl->setVariable("TXT_CANCEL", $this->lng->txt("cancel"));
2180  $this->tpl->setVariable("TXT_SUBMIT", $this->lng->txt("save"));
2181  $this->tpl->setVariable("CMD_SUBMIT", "update");
2182  $this->tpl->setVariable("TARGET", $this->getTargetFrame("update"));
2183  $this->tpl->setVariable("TXT_REQUIRED_FLD", $this->lng->txt("required_field"));
2184 
2185  $this->tpl->setVariable("TXT_LOGIN_DATA", $this->lng->txt("login_data"));
2186  $this->tpl->setVariable("TXT_SYSTEM_INFO", $this->lng->txt("system_information"));
2187  $this->tpl->setVariable("TXT_PERSONAL_DATA", $this->lng->txt("personal_data"));
2188  $this->tpl->setVariable("TXT_CONTACT_DATA", $this->lng->txt("contact_data"));
2189  $this->tpl->setVariable("TXT_SETTINGS", $this->lng->txt("settings"));
2190  $this->tpl->setVariable("TXT_LANGUAGE",$this->lng->txt("language"));
2191  $this->tpl->setVariable("TXT_SKIN_STYLE",$this->lng->txt("usr_skin_style"));
2192  $this->tpl->setVariable("TXT_HITS_PER_PAGE",$this->lng->txt("hits_per_page"));
2193  $this->tpl->setVariable("TXT_SHOW_USERS_ONLINE",$this->lng->txt("show_users_online"));
2194  $this->tpl->setVariable("TXT_GENDER_F",$this->lng->txt("gender_f"));
2195  $this->tpl->setVariable("TXT_GENDER_M",$this->lng->txt("gender_m"));
2196  $this->tpl->setVariable("TXT_INSTANT_MESSENGERS",$this->lng->txt("user_profile_instant_messengers"));
2197  $this->tpl->setVariable("TXT_OTHER",$this->lng->txt("user_profile_other"));
2198  if ($this->object->getId() == $ilUser->getId())
2199  {
2200  $this->tpl->setVariable("TXT_CURRENT_IP","(".$this->lng->txt("current_ip")." ".$_SERVER["REMOTE_ADDR"].")");
2201  }
2202  $this->tpl->setVariable("TXT_CURRENT_IP_ALERT",$this->lng->txt("current_ip_alert"));
2203 
2204  // auth mode selection
2205  include_once('./Services/Authentication/classes/class.ilAuthUtils.php');
2206  $active_auth_modes = ilAuthUtils::_getActiveAuthModes();
2207 //var_dump($active_auth_modes);
2208  // preselect previous chosen auth mode otherwise default auth mode
2209  $selected_auth_mode = (isset($_SESSION["error_post_vars"]["Fobject"]["auth_mode"])) ? $_SESSION["error_post_vars"]["Fobject"]["auth_mode"] : $this->object->getAuthMode();
2210 
2211  foreach ($active_auth_modes as $auth_name => $auth_key)
2212  {
2213  $this->tpl->setCurrentBlock("auth_mode_selection");
2214 
2215  if ($auth_name == 'default')
2216  {
2217  $name = $this->lng->txt('auth_'.$auth_name)." (".$this->lng->txt('auth_'.ilAuthUtils::_getAuthModeName($auth_key)).")";
2218  }
2219  else
2220  {
2221  $name = $this->lng->txt('auth_'.$auth_name);
2222  }
2223 
2224  $this->tpl->setVariable("AUTH_MODE_NAME", $name);
2225 
2226  $this->tpl->setVariable("AUTH_MODE", $auth_name);
2227 
2228  if ($selected_auth_mode == $auth_name)
2229  {
2230  $this->tpl->setVariable("SELECTED_AUTH_MODE", "selected=\"selected\"");
2231  }
2232 
2233  $this->tpl->parseCurrentBlock();
2234  } // END auth_mode selection
2235 
2236 
2237  // language selection
2238  $languages = $this->lng->getInstalledLanguages();
2239 
2240  // preselect previous chosen language otherwise default language
2241  $selected_lang = (isset($_SESSION["error_post_vars"]["Fobject"]["language"])) ? $_SESSION["error_post_vars"]["Fobject"]["language"] : $this->object->getLanguage();
2242 
2243  foreach ($languages as $lang_key)
2244  {
2245  $this->tpl->setCurrentBlock("language_selection");
2246  $this->tpl->setVariable("LANG", $this->lng->txt("lang_".$lang_key));
2247  $this->tpl->setVariable("LANGSHORT", $lang_key);
2248 
2249  if ($selected_lang == $lang_key)
2250  {
2251  $this->tpl->setVariable("SELECTED_LANG", "selected=\"selected\"");
2252  }
2253 
2254  $this->tpl->parseCurrentBlock();
2255  } // END language selection
2256 
2257  // BEGIN skin & style selection
2258  //$this->ilias->getSkins();
2259  $templates = $styleDefinition->getAllTemplates();
2260 
2261  // preselect previous chosen skin/style otherwise default skin/style
2262  if (isset($_SESSION["error_post_vars"]["Fobject"]["skin_style"]))
2263  {
2264  $sknst = explode(":", $_SESSION["error_post_vars"]["Fobject"]["skin_style"]);
2265 
2266  $selected_style = $sknst[1];
2267  $selected_skin = $sknst[0];
2268  }
2269  else
2270  {
2271  $selected_style = $this->object->prefs["style"];
2272  $selected_skin = $this->object->skin;
2273  }
2274 
2275  include("./Services/Style/classes/class.ilObjStyleSettings.php");
2276  if (count($templates) > 0 && is_array ($templates))
2277  {
2278  foreach ($templates as $template)
2279  {
2280  // get styles for skin
2281  //$this->ilias->getStyles($skin["name"]);
2282  $styleDef =& new ilStyleDefinition($template["id"]);
2283  $styleDef->startParsing();
2284  $styles = $styleDef->getStyles();
2285  foreach ($styles as $style)
2286  {
2287  if (!ilObjStyleSettings::_lookupActivatedStyle($template["id"],$style["id"]))
2288  {
2289  continue;
2290  }
2291 
2292  $this->tpl->setCurrentBlock("selectskin");
2293 
2294  if ($selected_skin == $template["id"] &&
2295  $selected_style == $style["id"])
2296  {
2297  $this->tpl->setVariable("SKINSELECTED", "selected=\"selected\"");
2298  }
2299 
2300  $this->tpl->setVariable("SKINVALUE", $template["id"].":".$style["id"]);
2301  $this->tpl->setVariable("SKINOPTION", $styleDef->getTemplateName()." / ".$style["name"]);
2302  $this->tpl->parseCurrentBlock();
2303  }
2304  } // END skin & style selection
2305  }
2306  // BEGIN hits per page
2307  $hits_options = array(2,10,15,20,30,40,50,100,9999);
2308  // preselect previous chosen option otherwise default option
2309  if (isset($_SESSION["error_post_vars"]["Fobject"]["hits_per_page"]))
2310  {
2311  $selected_option = $_SESSION["error_post_vars"]["Fobject"]["hits_per_page"];
2312  }
2313  else
2314  {
2315  $selected_option = $this->object->prefs["hits_per_page"];
2316  }
2317  foreach($hits_options as $hits_option)
2318  {
2319  $this->tpl->setCurrentBlock("selecthits");
2320 
2321  if ($selected_option == $hits_option)
2322  {
2323  $this->tpl->setVariable("HITSSELECTED", "selected=\"selected\"");
2324  }
2325 
2326  $this->tpl->setVariable("HITSVALUE", $hits_option);
2327 
2328  if ($hits_option == 9999)
2329  {
2330  $hits_option = $this->lng->txt("no_limit");
2331  }
2332 
2333  $this->tpl->setVariable("HITSOPTION", $hits_option);
2334  $this->tpl->parseCurrentBlock();
2335  }
2336  // END hits per page
2337 
2338  // BEGIN show users online
2339  $users_online_options = array("y","associated","n");
2340  // preselect previous chosen option otherwise default option
2341  if (isset($_SESSION["error_post_vars"]["Fobject"]["show_users_online"]))
2342  {
2343  $selected_option = $_SESSION["error_post_vars"]["Fobject"]["show_users_online"];
2344  }
2345  else
2346  {
2347  $selected_option = $this->object->prefs["show_users_online"];
2348  }
2349  foreach($users_online_options as $an_option)
2350  {
2351  $this->tpl->setCurrentBlock("show_users_online");
2352 
2353  if ($selected_option == $an_option)
2354  {
2355  $this->tpl->setVariable("USERS_ONLINE_SELECTED", "selected=\"selected\"");
2356  }
2357 
2358  $this->tpl->setVariable("USERS_ONLINE_VALUE", $an_option);
2359 
2360  $this->tpl->setVariable("USERS_ONLINE_OPTION", $this->lng->txt("users_online_show_".$an_option));
2361  $this->tpl->parseCurrentBlock();
2362  }
2363  // END show users online
2364 
2365  // BEGIN hide_own_online_status
2366  if (isset($_SESSION["error_post_vars"]["Fobject"]["hide_own_online_status"]))
2367  {
2368  $hide_own_online_status = $_SESSION["error_post_vars"]["Fobject"]["hide_own_online_status"];
2369  }
2370  else
2371  {
2372  $hide_own_online_status = ($this->object->prefs["hide_own_online_status"] != '') ? $this->object->prefs["hide_own_online_status"] : "n";
2373  }
2374  $this->tpl->setCurrentBlock("hide_own_online_status");
2375  $this->tpl->setVariable("TXT_HIDE_OWN_ONLINE_STATUS", $this->lng->txt("hide_own_online_status"));
2376  if ($hide_own_online_status == "y") {
2377  $this->tpl->setVariable("CHK_HIDE_OWN_ONLINE_STATUS", "checked=\"checked\"");
2378  }
2379  else {
2380  $this->tpl->setVariable("CHK_HIDE_OWN_ONLINE_STATUS", "");
2381  }
2382  $this->tpl->parseCurrentBlock();
2383  //END hide_own_online_status
2384 
2385  // inform user about changes option
2386  $this->tpl->setCurrentBlock("inform_user");
2387 
2388  // BEGIN DiskQuota Remember the state of the "send info mail" checkbox
2389  $sendInfoMail = $ilUser->getPref('send_info_mails') == 'y';
2390  if ($sendInfoMail)
2391  // END DiskQuota Remember the state of the "send info mail" checkbox
2392  {
2393  $this->tpl->setVariable("SEND_MAIL", " checked=\"checked\"");
2394  }
2395 
2396  $this->tpl->setVariable("TXT_INFORM_USER_MAIL", $this->lng->txt("inform_user_mail"));
2397  $this->tpl->parseCurrentBlock();
2398 
2399  $this->lng->loadLanguageModule('crs');
2400 
2401  $time_limit_unlimited = $_SESSION["error_post_vars"]["time_limit"]["unlimited"] ?
2402  $_SESSION["error_post_vars"]["time_limit"]["unlimited"] :
2403  $this->object->getTimeLimitUnlimited();
2404  $time_limit_from = $_SESSION["error_post_vars"]["time_limit"]["from"] ?
2405  $this->__toUnix($_SESSION["error_post_vars"]["time_limit"]["from"]) :
2406  $this->object->getTimeLimitFrom();
2407 
2408  $time_limit_until = $_SESSION["error_post_vars"]["time_limit"]["until"] ?
2409  $this->__toUnix($_SESSION["error_post_vars"]["time_limit"]["until"]) :
2410  $this->object->getTimeLimitUntil();
2411 
2412  $this->tpl->setCurrentBlock("time_limit");
2413  $this->tpl->setVariable("TXT_TIME_LIMIT", $this->lng->txt("time_limit"));
2414  $this->tpl->setVariable("TXT_TIME_LIMIT_UNLIMITED", $this->lng->txt("crs_unlimited"));
2415  $this->tpl->setVariable("TXT_TIME_LIMIT_FROM", $this->lng->txt("crs_from"));
2416  $this->tpl->setVariable("TXT_TIME_LIMIT_UNTIL", $this->lng->txt("crs_to"));
2417 
2418  $this->tpl->setVariable("TIME_LIMIT_UNLIMITED",ilUtil::formCheckbox($time_limit_unlimited,"time_limit[unlimited]",1));
2419  $this->tpl->setVariable("SELECT_TIME_LIMIT_FROM_MINUTE",$this->__getDateSelect("minute","time_limit[from][minute]",
2420  date("i",$time_limit_from)));
2421  $this->tpl->setVariable("SELECT_TIME_LIMIT_FROM_HOUR",$this->__getDateSelect("hour","time_limit[from][hour]",
2422  date("G",$time_limit_from)));
2423  $this->tpl->setVariable("SELECT_TIME_LIMIT_FROM_DAY",$this->__getDateSelect("day","time_limit[from][day]",
2424  date("d",$time_limit_from)));
2425  $this->tpl->setVariable("SELECT_TIME_LIMIT_FROM_MONTH",$this->__getDateSelect("month","time_limit[from][month]",
2426  date("m",$time_limit_from)));
2427  $this->tpl->setVariable("SELECT_TIME_LIMIT_FROM_YEAR",$this->__getDateSelect("year","time_limit[from][year]",
2428  date("Y",$time_limit_from)));
2429  $this->tpl->setVariable("SELECT_TIME_LIMIT_UNTIL_MINUTE",$this->__getDateSelect("minute","time_limit[until][minute]",
2430  date("i",$time_limit_until)));
2431  $this->tpl->setVariable("SELECT_TIME_LIMIT_UNTIL_HOUR",$this->__getDateSelect("hour","time_limit[until][hour]",
2432  date("G",$time_limit_until)));
2433  $this->tpl->setVariable("SELECT_TIME_LIMIT_UNTIL_DAY",$this->__getDateSelect("day","time_limit[until][day]",
2434  date("d",$time_limit_until)));
2435  $this->tpl->setVariable("SELECT_TIME_LIMIT_UNTIL_MONTH",$this->__getDateSelect("month","time_limit[until][month]",
2436  date("m",$time_limit_until)));
2437  $this->tpl->setVariable("SELECT_TIME_LIMIT_UNTIL_YEAR",$this->__getDateSelect("year","time_limit[until][year]",
2438  date("Y",$time_limit_until)));
2439  $this->tpl->parseCurrentBlock();
2440 
2441  $this->__showUserDefinedFields();
2442  }
< a tabindex="-1" style="border-style: none;" href="#" title="Refresh Image" onclick="document.getElementById('siimage').src = './securimage_show.php?sid=' + Math.random(); this.blur(); return false">< img src="./images/refresh.png" alt="Reload Image" height="32" width="32" onclick="this.blur()" align="bottom" border="0"/></a >< br/>< strong > Enter Code *if($_SERVER['REQUEST_METHOD']=='POST' &&@ $_POST['do']=='contact') $_SESSION['ctform']['success']
static prepareFormOutput($a_str, $a_strip=false)
prepares string output for html forms public
_lookupActivatedStyle($a_skin, $a_style)
lookup if a style is activated
static getUsersOnline($a_user_id=0)
reads all active sessions from db and returns users that are online OR returns only one active user i...
static _getAuthModeName($a_auth_key)
__toUnix($a_time_arr)
static _allowPasswordModificationByAuthMode($a_auth_mode)
Allow password modification.
getTargetFrame($a_cmd, $a_target_frame="")
get target frame for command (command is method name without "Object", e.g.
__getDateSelect($a_type, $a_varname, $a_selected)
redirection script todo: (a better solution should control the processing via a xml file) ...
_lookupLogin($a_user_id)
lookup login
_getAuthMode($a_auth_mode, $a_db_handler='')
static _isExternalAccountEnabled()
Check if an external account name is required.
global $ilUser
Definition: imgupload.php:15
global $ilSetting
Definition: privfeed.php:40
$path
Definition: index.php:22
parses the template.xml that defines all styles of the current template
const USER_FOLDER_ID
Class ilObjUserFolder.
static getWebspaceDir($mode="filesystem")
get webspace directory
static formCheckbox($checked, $varname, $value, $disabled=false)
??? public
+ Here is the call graph for this function:

◆ executeCommand()

& ilObjUserGUI::executeCommand ( )

Definition at line 71 of file class.ilObjUserGUI.php.

References $cmd, ilLearningProgressBaseGUI\LP_CONTEXT_USER_FOLDER, ilObjectGUI\prepareOutput(), and USER_FOLDER_ID.

72  {
73  global $rbacsystem;
74 
75  $next_class = $this->ctrl->getNextClass($this);
76  $cmd = $this->ctrl->getCmd();
77 
78  $this->prepareOutput();
79 
80  switch($next_class)
81  {
82  case "illearningprogressgui":
83  include_once './Services/Tracking/classes/class.ilLearningProgressGUI.php';
85  $this->ctrl->forwardCommand($new_gui);
86  break;
87 
88  case "ilobjectownershipmanagementgui":
89  include_once("Services/Object/classes/class.ilObjectOwnershipManagementGUI.php");
90  $gui = new ilObjectOwnershipManagementGUI($this->object->getId());
91  $this->ctrl->forwardCommand($gui);
92  break;
93 
94  default:
95  if($cmd == "" || $cmd == "view")
96  {
97  $cmd = "edit";
98  }
99  $cmd .= "Object";
100  $return = $this->$cmd();
101 
102  break;
103  }
104  return $return;
105  }
$cmd
Definition: sahs_server.php:35
Class ilObjectOwnershipManagementGUI.
prepareOutput()
prepare output
const USER_FOLDER_ID
Class ilObjUserFolder.
Class ilObjUserTrackingGUI.
+ Here is the call graph for this function:

◆ getAdminTabs()

ilObjUserGUI::getAdminTabs ( $tabs_gui)

admin and normal tabs are equal for roles

Definition at line 144 of file class.ilObjUserGUI.php.

References getTabs().

145  {
146  $this->getTabs($tabs_gui);
147  }
getTabs(&$tabs_gui)
get tabs
+ Here is the call graph for this function:

◆ getTabs()

ilObjUserGUI::getTabs ( $tabs_gui)

get tabs

Definition at line 152 of file class.ilObjUserGUI.php.

References $_GET, $_SESSION, ilObjUserTracking\_enabledLearningProgress(), and ilObjUserTracking\_enabledUserRelatedData().

Referenced by getAdminTabs().

153  {
154  global $rbacsystem, $ilHelp;
155 
156  $tabs_gui->clearTargets();
157 
158  $ilHelp->setScreenIdComponent("usr");
159 
160  if ($_GET["search"])
161  {
162  $tabs_gui->setBackTarget(
163  $this->lng->txt("search_results"),$_SESSION["usr_search_link"]);
164 
165  $tabs_gui->addTarget("properties",
166  $this->ctrl->getLinkTarget($this, "edit"), array("edit","","view"), get_class($this),"",true);
167  }
168  else
169  {
170  $tabs_gui->addTarget("properties",
171  $this->ctrl->getLinkTarget($this, "edit"), array("edit","","view"), get_class($this));
172  }
173 
174  $tabs_gui->addTarget("role_assignment",
175  $this->ctrl->getLinkTarget($this, "roleassignment"), array("roleassignment"), get_class($this));
176 
177  // learning progress
178  include_once("Services/Tracking/classes/class.ilObjUserTracking.php");
179  if($rbacsystem->checkAccess('read',$this->ref_id) and
181  ilObjUserTracking::_enabledUserRelatedData())
182  {
183 
184  $tabs_gui->addTarget('learning_progress',
185  $this->ctrl->getLinkTargetByClass('illearningprogressgui',''),
186  '',
187  array('illplistofobjectsgui','illplistofsettingsgui','illearningprogressgui','illplistofprogressgui'));
188  }
189 
190  $tabs_gui->addTarget('user_ownership',
191  $this->ctrl->getLinkTargetByClass('ilobjectownershipmanagementgui',''),
192  '',
193  'ilobjectownershipmanagementgui');
194  }
< a tabindex="-1" style="border-style: none;" href="#" title="Refresh Image" onclick="document.getElementById('siimage').src = './securimage_show.php?sid=' + Math.random(); this.blur(); return false">< img src="./images/refresh.png" alt="Reload Image" height="32" width="32" onclick="this.blur()" align="bottom" border="0"/></a >< br/>< strong > Enter Code *if($_SERVER['REQUEST_METHOD']=='POST' &&@ $_POST['do']=='contact') $_SESSION['ctform']['success']
$_GET["client_id"]
static _enabledLearningProgress()
check wether learing progress is enabled or not
+ Here is the call graph for this function:
+ Here is the caller graph for this function:

◆ getValues()

ilObjUserGUI::getValues ( )

Get values from user object and put them into form.

Definition at line 952 of file class.ilObjUserGUI.php.

References ilObjectGUI\$data, $ilSetting, $ilUser, ilUserDefinedFields\_getInstance(), ilFormat\_getSizeMagnitude(), ilDiskQuotaActivationChecker\_isActive(), ilDiskQuotaActivationChecker\_isPersonalWorkspaceActive(), ilObjUser\_lookupLogin(), ilFormat\formatDate(), ilDateTime\get(), IL_CAL_FKT_DATE, and IL_CAL_UNIX.

Referenced by editObject().

953  {
954  global $ilUser, $ilSetting;
955 
956  $data = array();
957 
958  // login data
959  $data["auth_mode"] = $this->object->getAuthMode();
960  $data["login"] = $this->object->getLogin();
961  //$data["passwd"] = "********";
962  //$data["passwd2"] = "********";
963  $data["ext_account"] = $this->object->getExternalAccount();
964 
965  // system information
966  require_once './Services/Utilities/classes/class.ilFormat.php';
967  $data["create_date"] = ilFormat::formatDate($this->object->getCreateDate(),'datetime',true);
968  $data["owner"] = ilObjUser::_lookupLogin($this->object->getOwner());
969  $data["approve_date"] = ($this->object->getApproveDate() != "")
970  ? ilFormat::formatDate($this->object->getApproveDate(),'datetime',true)
971  : null;
972  $data["agree_date"] = ($this->object->getAgreeDate() != "")
973  ? ilFormat::formatDate($this->object->getAgreeDate(),'datetime',true)
974  : null;
975  $data["last_login"] = ($this->object->getLastLogin() != "")
976  ? ilFormat::formatDate($this->object->getLastLogin(),'datetime',true)
977  : null;
978  $data["active"] = $this->object->getActive();
979  $data["time_limit_unlimited"] = $this->object->getTimeLimitUnlimited();
980 
981  $from = new ilDateTime($this->object->getTimeLimitFrom() ? $this->object->getTimeLimitFrom() : time(),IL_CAL_UNIX);
982  $data["time_limit_from"]["date"] = $from->get(IL_CAL_FKT_DATE,'Y-m-d',$ilUser->getTimeZone());
983  $data["time_limit_from"]["time"] = $from->get(IL_CAL_FKT_DATE,'H:i:s',$ilUser->getTimeZone());
984 
985  $until = new ilDateTime($this->object->getTimeLimitUntil() ? $this->object->getTimeLimitUntil() : time(),IL_CAL_UNIX);
986  $data['time_limit_until']['date'] = $until->get(IL_CAL_FKT_DATE,'Y-m-d',$ilUser->getTimeZone());
987  $data['time_limit_until']['time'] = $until->get(IL_CAL_FKT_DATE,'H:i:s',$ilUser->getTimeZone());
988 
989 
990  // BEGIN DiskQuota, Show disk space used
991  require_once 'Services/WebDAV/classes/class.ilDiskQuotaActivationChecker.php';
993  {
994  $data["disk_quota"] = $this->object->getDiskQuota() / ilFormat::_getSizeMagnitude() / ilFormat::_getSizeMagnitude();
995  }
997  {
998  $data["wsp_disk_quota"] = $this->object->getPersonalWorkspaceDiskQuota() / ilFormat::_getSizeMagnitude() / ilFormat::_getSizeMagnitude();
999  }
1000  // W. Randelshofer 2008-09-09: Deactivated display of disk space usage,
1001  // because determining the disk space usage may take several minutes.
1002  /*
1003  require_once "Modules/File/classes/class.ilObjFileAccess.php";
1004  require_once "Modules/HTMLLearningModule/classes/class.ilObjFileBasedLMAccess.php";
1005  require_once "Modules/ScormAicc/classes/class.ilObjSAHSLearningModuleAccess.php";
1006  require_once "Services/Mail/classes/class.ilObjMailAccess.php";
1007  require_once "Modules/Forum/classes/class.ilObjForumAccess.php";
1008  require_once "Modules/MediaCast/classes/class.ilObjMediaCastAccess.php";
1009  $data["disk_space_used"] =
1010  ilObjFileAccess::_getDiskSpaceUsedBy($this->object->getId(), true).'<br>'.
1011  ilObjFileBasedLMAccess::_getDiskSpaceUsedBy($this->object->getId(), true).'<br>'.
1012  ilObjSAHSLearningModuleAccess::_getDiskSpaceUsedBy($this->object->getId(), true).'<br>'.
1013  ilObjMailAccess::_getDiskSpaceUsedBy($this->object->getId(), true).'<br>'.
1014  ilObjForumAccess::_getDiskSpaceUsedBy($this->object->getId(), true).'<br>'.
1015  ilObjMediaCastAccess::_getDiskSpaceUsedBy($this->object->getId(), true).'<br>';
1016  */
1017  // END DiskQuota, Show disk space used
1018 
1019  // personal data
1020  $data["gender"] = $this->object->getGender();
1021  $data["firstname"] = $this->object->getFirstname();
1022  $data["lastname"] = $this->object->getLastname();
1023  $data["title"] = $this->object->getUTitle();
1024  $data['birthday'] = $this->object->getBirthday();
1025  $data["institution"] = $this->object->getInstitution();
1026  $data["department"] = $this->object->getDepartment();
1027  $data["street"] = $this->object->getStreet();
1028  $data["city"] = $this->object->getCity();
1029  $data["zipcode"] = $this->object->getZipcode();
1030  $data["country"] = $this->object->getCountry();
1031  $data["sel_country"] = $this->object->getSelectedCountry();
1032  $data["phone_office"] = $this->object->getPhoneOffice();
1033  $data["phone_home"] = $this->object->getPhoneHome();
1034  $data["phone_mobile"] = $this->object->getPhoneMobile();
1035  $data["fax"] = $this->object->getFax();
1036  $data["email"] = $this->object->getEmail();
1037  $data["hobby"] = $this->object->getHobby();
1038  $data["referral_comment"] = $this->object->getComment();
1039 
1040  // instant messengers
1041  $data["im_icq"] = $this->object->getInstantMessengerId('icq');
1042  $data["im_yahoo"] = $this->object->getInstantMessengerId('yahoo');
1043  $data["im_msn"] = $this->object->getInstantMessengerId('msn');
1044  $data["im_aim"] = $this->object->getInstantMessengerId('aim');
1045  $data["im_skype"] = $this->object->getInstantMessengerId('skype');
1046  $data["im_jabber"] = $this->object->getInstantMessengerId('jabber');
1047  $data["im_voip"] = $this->object->getInstantMessengerId('voip');
1048 
1049  // other data
1050  $data["matriculation"] = $this->object->getMatriculation();
1051  $data["delicious"] = $this->object->getDelicious();
1052  $data["client_ip"] = $this->object->getClientIP();
1053 
1054  // user defined fields
1055  include_once './Services/User/classes/class.ilUserDefinedFields.php';
1056  $this->user_defined_fields = ilUserDefinedFields::_getInstance();
1057  $user_defined_data = $this->object->getUserDefinedData();
1058  foreach($this->user_defined_fields->getDefinitions() as $field_id => $definition)
1059  {
1060  $data["udf_".$field_id] = $user_defined_data["f_".$field_id];
1061  }
1062 
1063  // settings
1064  $data["language"] = $this->object->getLanguage();
1065  $data["skin_style"] = $this->object->skin.":".$this->object->prefs["style"];
1066  $data["hits_per_page"] = $this->object->prefs["hits_per_page"];
1067  $data["show_users_online"] = $this->object->prefs["show_users_online"];
1068  $data["hide_own_online_status"] = $this->object->prefs["hide_own_online_status"] == 'y';
1069  $data["session_reminder_enabled"] = (int)$this->object->prefs["session_reminder_enabled"];
1070 
1071  $this->form_gui->setValuesByArray($data);
1072  }
static _getInstance()
Get instance.
const IL_CAL_UNIX
const IL_CAL_FKT_DATE
Date and time handling
_lookupLogin($a_user_id)
lookup login
get($a_format, $a_format_str='', $a_tz='')
get formatted date
static _getSizeMagnitude()
Returns the magnitude used for size units.
global $ilUser
Definition: imgupload.php:15
formatDate($a_date, $a_mode="datetime", $a_omit_seconds=false, $a_relative=TRUE)
format a date according to the user language shortcut for Format::fmtDateTime public ...
global $ilSetting
Definition: privfeed.php:40
+ Here is the call graph for this function:
+ Here is the caller graph for this function:

◆ handleIgnoredRequiredFields()

ilObjUserGUI::handleIgnoredRequiredFields ( )
protected

Handles ignored required fields by changing the required flag of form elements.

protected

Returns
boolean A flag whether the user profile is maybe incomplete after saving the form data

Definition at line 3645 of file class.ilObjUserGUI.php.

References ilUserDefinedFields\_getInstance(), exit, ilTermsOfServiceHelper\getCurrentAcceptanceForUser(), ilUserProfile\getIgnorableRequiredSettings(), ilUtil\getImagePath(), and ilCheckboxInputGUI\setValue().

Referenced by saveObject(), and updateObject().

3646  {
3647  $profileMaybeIncomplete = false;
3648 
3649  require_once 'Services/User/classes/class.ilUserProfile.php';
3650 
3651  foreach( ilUserProfile::getIgnorableRequiredSettings() as $fieldName )
3652  {
3653  $elm = $this->form_gui->getItemByPostVar($fieldName);
3654 
3655  if( !$elm ) continue;
3656 
3657  if( $elm->getRequired() )
3658  {
3659  $profileMaybeIncomplete = true;
3660 
3661  // Flag as optional
3662  $elm->setRequired( false );
3663  }
3664  }
3665 
3666  include_once 'Services/User/classes/class.ilUserDefinedFields.php';
3667  $user_defined_fields = ilUserDefinedFields::_getInstance();
3668  foreach($user_defined_fields->getDefinitions() as $field_id => $definition)
3669  {
3670  $elm = $this->form_gui->getItemByPostVar('udf_'.$definition['field_id']);
3671 
3672  if( !$elm ) continue;
3673 
3674  if( $elm->getRequired() && $definition['changeable'] && $definition['required'] && $definition['visible'] )
3675  {
3676  $profileMaybeIncomplete = true;
3677 
3678  // Flag as optional
3679  $elm->setRequired( false );
3680  }
3681  }
3682 
3683  return $profileMaybeIncomplete;
3684  }
static _getInstance()
Get instance.
static getIgnorableRequiredSettings()
Returns an array of all ignorable profiel fields.
+ Here is the call graph for this function:
+ Here is the caller graph for this function:

◆ hitsperpageObject()

ilObjUserGUI::hitsperpageObject ( )

Definition at line 3489 of file class.ilObjUserGUI.php.

References roleassignmentObject().

3490  {
3491  parent::hitsperpageObject();
3492  $this->roleassignmentObject();
3493  }
roleassignmentObject()
display roleassignment panel
+ Here is the call graph for this function:

◆ ilObjUserGUI()

ilObjUserGUI::ilObjUserGUI (   $a_data,
  $a_id,
  $a_call_by_reference = false,
  $a_prepare_output = true 
)

Constructor public.

Definition at line 47 of file class.ilObjUserGUI.php.

References $_GET, $ilCtrl, ilObjectGUI\$lng, ilObjectGUI\$ref_id, and ilObjectGUI\ilObjectGUI().

48  {
49  global $ilCtrl, $lng;
50 
51  define('USER_FOLDER_ID',7);
52 
53  $this->type = "usr";
54  $this->ilObjectGUI($a_data,$a_id,$a_call_by_reference, false);
55  $this->usrf_ref_id =& $this->ref_id;
56 
57  $this->ctrl =& $ilCtrl;
58  $this->ctrl->saveParameter($this, array('obj_id', 'letter'));
59  $this->ctrl->setParameterByClass("ilobjuserfoldergui", "letter", $_GET["letter"]);
60 
61  $lng->loadLanguageModule('user');
62 
63  // for gender selection. don't change this
64  // maybe deprecated
65  $this->gender = array(
66  'm' => "salutation_m",
67  'f' => "salutation_f"
68  );
69  }
$_GET["client_id"]
ilObjectGUI($a_data, $a_id=0, $a_call_by_reference=true, $a_prepare_output=true)
Constructor public.
+ Here is the call graph for this function:

◆ initCreate()

ilObjUserGUI::initCreate ( )

Definition at line 273 of file class.ilObjUserGUI.php.

References $ilUser, ilObjectGUI\$tpl, ilObjRole\_getAssignUsersStatus(), and USER_FOLDER_ID.

Referenced by createObject(), and saveObject().

274  {
275  global $tpl, $rbacsystem, $rbacreview, $ilUser;
276 
277  if($this->usrf_ref_id != USER_FOLDER_ID)
278  {
279  $this->tabs_gui->clearTargets();
280  }
281 
282  // role selection
283  $obj_list = $rbacreview->getRoleListByObject(ROLE_FOLDER_ID);
284  $rol = array();
285  foreach ($obj_list as $obj_data)
286  {
287  // allow only 'assign_users' marked roles if called from category
288  if($this->object->getRefId() != USER_FOLDER_ID and !in_array(SYSTEM_ROLE_ID,$rbacreview->assignedRoles($ilUser->getId())))
289  {
290  include_once './Services/AccessControl/classes/class.ilObjRole.php';
291 
292  if(!ilObjRole::_getAssignUsersStatus($obj_data['obj_id']))
293  {
294  continue;
295  }
296  }
297  // exclude anonymous role from list
298  if ($obj_data["obj_id"] != ANONYMOUS_ROLE_ID)
299  {
300  // do not allow to assign users to administrator role if current user does not has SYSTEM_ROLE_ID
301  if ($obj_data["obj_id"] != SYSTEM_ROLE_ID or in_array(SYSTEM_ROLE_ID,$rbacreview->assignedRoles($ilUser->getId())))
302  {
303  $rol[$obj_data["obj_id"]] = $obj_data["title"];
304  }
305  }
306  }
307 
308  // raise error if there is no global role user can be assigned to
309  if(!count($rol))
310  {
311  $this->ilias->raiseError($this->lng->txt("msg_no_roles_users_can_be_assigned_to"),$this->ilias->error_obj->MESSAGE);
312  }
313 
314  $keys = array_keys($rol);
315 
316  // set pre defined user role to default
317  if (in_array(4,$keys))
318  {
319  $this->default_role = 4;
320  }
321  else
322  {
323  if (count($keys) > 1 and in_array(2,$keys))
324  {
325  // remove admin role as preselectable role
326  foreach ($keys as $key => $val)
327  {
328  if ($val == 2)
329  {
330  unset($keys[$key]);
331  break;
332  }
333  }
334  }
335 
336  $this->default_role = array_shift($keys);
337  }
338  $this->selectable_roles = $rol;
339  }
redirection script todo: (a better solution should control the processing via a xml file) ...
global $ilUser
Definition: imgupload.php:15
_getAssignUsersStatus($a_role_id)
const USER_FOLDER_ID
Class ilObjUserFolder.
+ Here is the call graph for this function:
+ Here is the caller graph for this function:

◆ initForm()

ilObjUserGUI::initForm (   $a_mode)

Init user form.

Definition at line 1077 of file class.ilObjUserGUI.php.

References $ilCtrl, $ilSetting, $ilUser, $lang, ilObjectGUI\$lng, $options, ilAuthUtils\_getActiveAuthModes(), ilAuthUtils\_getAuthModeName(), ilUserDefinedFields\_getInstance(), ilObjUser\_getLastHistoryDataByUserId(), ilObjUser\_getPersonalPicturePath(), ilDiskQuotaActivationChecker\_isActive(), ilAuthUtils\_isExternalAccountEnabled(), ilDiskQuotaActivationChecker\_isPersonalWorkspaceActive(), ilObjStyleSettings\_lookupActivatedStyle(), ilDiskQuotaChecker\_lookupDiskQuota(), ilDiskQuotaChecker\_lookupDiskUsage(), ilDiskQuotaChecker\_lookupPersonalWorkspaceDiskQuota(), ilDatePresentation\formatDate(), ilFormat\formatSize(), ilDiskQuotaHandler\getFilesizeByOwner(), ilDiskQuotaHandler\getFilesizeByTypeAndOwner(), ilUtil\getPasswordRequirementsInfo(), IL_CAL_DATETIME, IL_CAL_UNIX, isSettingChangeable(), ilCheckboxInputGUI\setChecked(), ilImageFileInputGUI\setImage(), ilFormPropertyGUI\setInfo(), ilSelectInputGUI\setOptions(), ilFormPropertyGUI\setRequired(), ilTextAreaInputGUI\setRows(), ilDateTimeInputGUI\setShowTime(), ilPasswordInputGUI\setSize(), ilTextInputGUI\setSize(), ilCheckboxInputGUI\setValue(), ilRadioGroupInputGUI\setValue(), ilNonEditableValueGUI\setValue(), UDF_TYPE_TEXT, UDF_TYPE_WYSIWYG, and USER_FOLDER_ID.

Referenced by createObject(), editObject(), saveObject(), and updateObject().

1078  {
1079  global $lng, $ilCtrl, $styleDefinition, $ilSetting, $ilClientIniFile, $ilUser;
1080 
1081  $settings = $ilSetting->getAll();
1082 
1083  include_once("./Services/Form/classes/class.ilPropertyFormGUI.php");
1084 
1085  $this->form_gui = new ilPropertyFormGUI();
1086  $this->form_gui->setFormAction($ilCtrl->getFormAction($this));
1087  if ($a_mode == "create")
1088  {
1089  $this->form_gui->setTitle($lng->txt("usr_new"));
1090  }
1091  else
1092  {
1093  $this->form_gui->setTitle($lng->txt("usr_edit"));
1094  }
1095 
1096  // login data
1097  $sec_l = new ilFormSectionHeaderGUI();
1098  $sec_l->setTitle($lng->txt("login_data"));
1099  $this->form_gui->addItem($sec_l);
1100 
1101  // authentication mode
1102  include_once('./Services/Authentication/classes/class.ilAuthUtils.php');
1103  $active_auth_modes = ilAuthUtils::_getActiveAuthModes();
1104  $am = new ilSelectInputGUI($lng->txt("auth_mode"), "auth_mode");
1105  $option = array();
1106  foreach ($active_auth_modes as $auth_name => $auth_key)
1107  {
1108  if ($auth_name == 'default')
1109  {
1110  $name = $this->lng->txt('auth_'.$auth_name)." (".$this->lng->txt('auth_'.ilAuthUtils::_getAuthModeName($auth_key)).")";
1111  }
1112  else
1113  {
1114  $name = $this->lng->txt('auth_'.$auth_name);
1115  }
1116  $option[$auth_name] = $name;
1117  }
1118  $am->setOptions($option);
1119  $this->form_gui->addItem($am);
1120 
1121  // login
1122  $lo = new ilUserLoginInputGUI($lng->txt("login"), "login");
1123  $lo->setRequired(true);
1124  if ($a_mode == "edit")
1125  {
1126  $lo->setCurrentUserId($this->object->getId());
1127  try
1128  {
1129  include_once 'Services/Calendar/classes/class.ilDate.php';
1130 
1131  $last_history_entry = ilObjUser::_getLastHistoryDataByUserId($this->object->getId());
1132  $lo->setInfo(
1133  sprintf(
1134  $this->lng->txt('usr_loginname_history_info'),
1135  ilDatePresentation::formatDate(new ilDateTime($last_history_entry[1], IL_CAL_UNIX)),
1136  $last_history_entry[0]
1137  )
1138  );
1139  }
1140  catch(ilUserException $e) { }
1141  }
1142 
1143  $this->form_gui->addItem($lo);
1144 
1145  // passwords
1146 // @todo: do not show passwords, if there is not a single auth, that
1147 // allows password setting
1148  {
1149  $pw = new ilPasswordInputGUI($lng->txt("passwd"), "passwd");
1150  $pw->setSize(32);
1151  $pw->setMaxLength(32);
1152  $pw->setValidateAuthPost("auth_mode");
1153  if ($a_mode == "create")
1154  {
1155  $pw->setRequiredOnAuth(true);
1156  }
1157  $pw->setInfo(ilUtil::getPasswordRequirementsInfo());
1158  $this->form_gui->addItem($pw);
1159  }
1160  // @todo: invisible/hidden passwords
1161 
1162  // external account
1163  include_once('./Services/Authentication/classes/class.ilAuthUtils.php');
1165  {
1166  $ext = new ilTextInputGUI($lng->txt("user_ext_account"), "ext_account");
1167  $ext->setSize(40);
1168  $ext->setMaxLength(50);
1169  $ext->setInfo($lng->txt("user_ext_account_desc"));
1170  $this->form_gui->addItem($ext);
1171  }
1172 
1173  // login data
1174  $sec_si = new ilFormSectionHeaderGUI();
1175  $sec_si->setTitle($this->lng->txt("system_information"));
1176  $this->form_gui->addItem($sec_si);
1177 
1178  // create date, approve date, agreement date, last login
1179  if ($a_mode == "edit")
1180  {
1181  $sia = array("create_date", "approve_date", "agree_date", "last_login", "owner");
1182  foreach($sia as $a)
1183  {
1184  $siai = new ilNonEditableValueGUI($lng->txt($a), $a);
1185  $this->form_gui->addItem($siai);
1186  }
1187  }
1188 
1189  // active
1190  $ac = new ilCheckboxInputGUI($lng->txt("active"), "active");
1191  $ac->setChecked(true);
1192  $this->form_gui->addItem($ac);
1193 
1194  // access @todo: get fields right (names change)
1195  $lng->loadLanguageModule('crs');
1196 
1197  // access
1198  $radg = new ilRadioGroupInputGUI($lng->txt("time_limit"), "time_limit_unlimited");
1199  $radg->setValue(1);
1200  $op1 = new ilRadioOption($lng->txt("user_access_unlimited"), 1);
1201  $radg->addOption($op1);
1202  $op2 = new ilRadioOption($lng->txt("user_access_limited"), 0);
1203  $radg->addOption($op2);
1204 
1205 // $ac = new ilCheckboxInputGUI($lng->txt("time_limit"), "time_limit_unlimited");
1206 // $ac->setChecked(true);
1207 // $ac->setOptionTitle($lng->txt("crs_unlimited"));
1208 
1209  // access.from
1210  $acfrom = new ilDateTimeInputGUI($this->lng->txt("crs_from"), "time_limit_from");
1211  $acfrom->setShowTime(true);
1212 // $ac->addSubItem($acfrom);
1213  $op2->addSubItem($acfrom);
1214 
1215  // access.to
1216  $acto = new ilDateTimeInputGUI($this->lng->txt("crs_to"), "time_limit_until");
1217  $acto->setShowTime(true);
1218 // $ac->addSubItem($acto);
1219  $op2->addSubItem($acto);
1220 
1221 // $this->form_gui->addItem($ac);
1222  $this->form_gui->addItem($radg);
1223 
1224  require_once 'Services/WebDAV/classes/class.ilDiskQuotaActivationChecker.php';
1226  {
1227  $lng->loadLanguageModule("file");
1228 
1229  $quota_head = new ilFormSectionHeaderGUI();
1230  $quota_head->setTitle($lng->txt("repository_disk_quota"));
1231  $this->form_gui->addItem($quota_head);
1232 
1233  // disk quota
1234  $disk_quota = new ilTextInputGUI($lng->txt("disk_quota"), "disk_quota");
1235  $disk_quota->setSize(10);
1236  $disk_quota->setMaxLength(11);
1237  $disk_quota->setInfo($this->lng->txt("enter_in_mb_desc"));
1238  $this->form_gui->addItem($disk_quota);
1239 
1240  if ($a_mode == "edit")
1241  {
1242  // show which disk quota is in effect, and explain why
1243  require_once 'Services/WebDAV/classes/class.ilDiskQuotaChecker.php';
1244  $dq_info = ilDiskQuotaChecker::_lookupDiskQuota($this->object->getId());
1245  if ($dq_info['user_disk_quota'] > $dq_info['role_disk_quota'])
1246  {
1247  $info_text = sprintf($lng->txt('disk_quota_is_1_instead_of_2_by_3'),
1248  ilFormat::formatSize($dq_info['user_disk_quota'],'short'),
1249  ilFormat::formatSize($dq_info['role_disk_quota'],'short'),
1250  $dq_info['role_title']);
1251  }
1252  else if (is_infinite($dq_info['role_disk_quota']))
1253  {
1254  $info_text = sprintf($lng->txt('disk_quota_is_unlimited_by_1'), $dq_info['role_title']);
1255  }
1256  else
1257  {
1258  $info_text = sprintf($lng->txt('disk_quota_is_1_by_2'),
1259  ilFormat::formatSize($dq_info['role_disk_quota'],'short'),
1260  $dq_info['role_title']);
1261  }
1262  $disk_quota->setInfo($this->lng->txt("enter_in_mb_desc").'<br>'.$info_text);
1263 
1264 
1265  // disk usage
1266  $du_info = ilDiskQuotaChecker::_lookupDiskUsage($this->object->getId());
1267  $disk_usage = new ilNonEditableValueGUI($lng->txt("disk_usage"), "disk_usage");
1268  if ($du_info['last_update'] === null)
1269  {
1270  $disk_usage->setValue($lng->txt('unknown'));
1271  }
1272  else
1273  {
1274  require_once './Services/Utilities/classes/class.ilFormat.php';
1275  $disk_usage->setValue(ilFormat::formatSize($du_info['disk_usage'],'short'));
1276  $info = '<table class="il_user_quota_disk_usage_overview">';
1277  // write the count and size of each object type
1278  foreach ($du_info['details'] as $detail_data)
1279  {
1280  $info .= '<tr>'.
1281  '<td class="std">'.$detail_data['count'].'</td>'.
1282  '<td class="std">'.$lng->txt($detail_data['type']).'</td>'.
1283  '<td class="std">'.ilFormat::formatSize($detail_data['size'], 'short').'</td>'.
1284  '</tr>'
1285  ;
1286  }
1287  $info .= '</table>';
1288  $info .= '<br>'.$this->lng->txt('last_update').': '.
1289  ilDatePresentation::formatDate(new ilDateTime($du_info['last_update'], IL_CAL_DATETIME));
1290  $disk_usage->setInfo($info);
1291 
1292  }
1293  $this->form_gui->addItem($disk_usage);
1294 
1295  // date when the last disk quota reminder was sent to the user
1296  if (true || $dq_info['last_reminder'])
1297  {
1298  $reminder = new ilNonEditableValueGUI($lng->txt("disk_quota_last_reminder_sent"), "last_reminder");
1299  $reminder->setValue(
1300  ilDatePresentation::formatDate(new ilDateTime($dq_info['last_reminder'], IL_CAL_DATETIME))
1301  );
1302  $reminder->setInfo($this->lng->txt("disk_quota_last_reminder_sent_desc"));
1303  $this->form_gui->addItem($reminder);
1304  }
1305  }
1306  }
1307 
1309  {
1310  $lng->loadLanguageModule("file");
1311 
1312  $quota_head = new ilFormSectionHeaderGUI();
1313  $quota_head->setTitle($lng->txt("personal_workspace_disk_quota"));
1314  $this->form_gui->addItem($quota_head);
1315 
1316  // personal workspace disk quota
1317  $wsp_disk_quota = new ilTextInputGUI($lng->txt("disk_quota"), "wsp_disk_quota");
1318  $wsp_disk_quota->setSize(10);
1319  $wsp_disk_quota->setMaxLength(11);
1320  $wsp_disk_quota->setInfo($this->lng->txt("enter_in_mb_desc"));
1321  $this->form_gui->addItem($wsp_disk_quota);
1322 
1323  if ($a_mode == "edit")
1324  {
1325  // show which disk quota is in effect, and explain why
1326  require_once 'Services/WebDAV/classes/class.ilDiskQuotaChecker.php';
1327  $dq_info = ilDiskQuotaChecker::_lookupPersonalWorkspaceDiskQuota($this->object->getId());
1328  if ($dq_info['user_wsp_disk_quota'] > $dq_info['role_wsp_disk_quota'])
1329  {
1330  $info_text = sprintf($lng->txt('disk_quota_is_1_instead_of_2_by_3'),
1331  ilFormat::formatSize($dq_info['user_wsp_disk_quota'],'short'),
1332  ilFormat::formatSize($dq_info['role_wsp_disk_quota'],'short'),
1333  $dq_info['role_title']);
1334  }
1335  else if (is_infinite($dq_info['role_wsp_disk_quota']))
1336  {
1337  $info_text = sprintf($lng->txt('disk_quota_is_unlimited_by_1'), $dq_info['role_title']);
1338  }
1339  else
1340  {
1341  $info_text = sprintf($lng->txt('disk_quota_is_1_by_2'),
1342  ilFormat::formatSize($dq_info['role_wsp_disk_quota'],'short'),
1343  $dq_info['role_title']);
1344  }
1345  $wsp_disk_quota->setInfo($this->lng->txt("enter_in_mb_desc").'<br>'.$info_text);
1346  }
1347 
1348  // disk usage
1349  include_once "Services/DiskQuota/classes/class.ilDiskQuotaHandler.php";
1350  $du_info = ilDiskQuotaHandler::getFilesizeByTypeAndOwner($this->object->getId());
1351  $disk_usage = new ilNonEditableValueGUI($lng->txt("disk_usage"), "disk_usage");
1352  if (!sizeof($du_info))
1353  {
1354  $disk_usage->setValue($lng->txt('unknown'));
1355  }
1356  else
1357  {
1358  require_once './Services/Utilities/classes/class.ilFormat.php';
1359  $disk_usage->setValue(ilFormat::formatSize(ilDiskQuotaHandler::getFilesizeByOwner($this->object->getId())));
1360  $info = '<table class="il_user_quota_disk_usage_overview">';
1361  // write the count and size of each object type
1362  foreach ($du_info as $detail_data)
1363  {
1364  $info .= '<tr>'.
1365  '<td class="std">'.$detail_data['count'].'</td>'.
1366  '<td class="std">'.$lng->txt("obj_".$detail_data["src_type"]).'</td>'.
1367  '<td class="std">'.ilFormat::formatSize($detail_data['filesize'], 'short').'</td>'.
1368  '</tr>'
1369  ;
1370  }
1371  $info .= '</table>';
1372  $disk_usage->setInfo($info);
1373 
1374  }
1375  $this->form_gui->addItem($disk_usage);
1376  }
1377 
1378  // personal data
1379  if(
1380  $this->isSettingChangeable('gender') or
1381  $this->isSettingChangeable('firstname') or
1382  $this->isSettingChangeable('lastname') or
1383  $this->isSettingChangeable('title') or
1384  $this->isSettingChangeable('personal_image') or
1385  $this->isSettingChangeable('birhtday')
1386  )
1387  {
1388  $sec_pd = new ilFormSectionHeaderGUI();
1389  $sec_pd->setTitle($this->lng->txt("personal_data"));
1390  $this->form_gui->addItem($sec_pd);
1391  }
1392 
1393  // gender
1394  if($this->isSettingChangeable('gender'))
1395  {
1396  $gndr = new ilRadioGroupInputGUI($lng->txt("gender"), "gender");
1397  $gndr->setRequired(isset($settings["require_gender"]) && $settings["require_gender"]);
1398  $female = new ilRadioOption($lng->txt("gender_f"), "f");
1399  $gndr->addOption($female);
1400  $male = new ilRadioOption($lng->txt("gender_m"), "m");
1401  $gndr->addOption($male);
1402  $this->form_gui->addItem($gndr);
1403  }
1404 
1405  // firstname, lastname, title
1406  $fields = array("firstname" => true, "lastname" => true,
1407  "title" => isset($settings["require_title"]) && $settings["require_title"]);
1408  foreach($fields as $field => $req)
1409  {
1410  if($this->isSettingChangeable($field))
1411  {
1412  $inp = new ilTextInputGUI($lng->txt($field), $field);
1413  $inp->setSize(32);
1414  $inp->setMaxLength(32);
1415  $inp->setRequired($req);
1416  $this->form_gui->addItem($inp);
1417  }
1418  }
1419 
1420  // personal image
1421  if($this->isSettingChangeable('upload'))
1422  {
1423  $pi = new ilImageFileInputGUI($lng->txt("personal_picture"), "userfile");
1424  if ($a_mode == "edit" || $a_mode == "upload")
1425  {
1426  $pi->setImage(ilObjUser::_getPersonalPicturePath($this->object->getId(), "small", true,
1427  true));
1428  }
1429  $this->form_gui->addItem($pi);
1430  }
1431 
1432  if($this->isSettingChangeable('birthday'))
1433  {
1434  $birthday = new ilBirthdayInputGUI($lng->txt('birthday'), 'birthday');
1435  $birthday->setRequired(isset($settings["require_birthday"]) && $settings["require_birthday"]);
1436  $birthday->setShowEmpty(true);
1437  $birthday->setStartYear(1900);
1438  $this->form_gui->addItem($birthday);
1439  }
1440 
1441 
1442  // institution, department, street, city, zip code, country, phone office
1443  // phone home, phone mobile, fax, e-mail
1444  $fields = array(
1445  array("institution", 40, 80),
1446  array("department", 40, 80),
1447  array("street", 40, 40),
1448  array("city", 40, 40),
1449  array("zipcode", 10, 10),
1450  array("country", 40, 40),
1451  array("sel_country"),
1452  array("phone_office", 30, 30),
1453  array("phone_home", 30, 30),
1454  array("phone_mobile", 30, 30),
1455  array("fax", 30, 30));
1456 
1457  $counter = 0;
1458  foreach ($fields as $field)
1459  {
1460  if(!$counter++ and $this->isSettingChangeable($field[0]))
1461  {
1462  // contact data
1463  $sec_cd = new ilFormSectionHeaderGUI();
1464  $sec_cd->setTitle($this->lng->txt("contact_data"));
1465  $this->form_gui->addItem($sec_cd);
1466  }
1467  if($this->isSettingChangeable($field[0]))
1468  {
1469  if ($field[0] != "sel_country")
1470  {
1471  $inp = new ilTextInputGUI($lng->txt($field[0]), $field[0]);
1472  $inp->setSize($field[1]);
1473  $inp->setMaxLength($field[2]);
1474  $inp->setRequired(isset($settings["require_".$field[0]]) &&
1475  $settings["require_".$field[0]]);
1476  $this->form_gui->addItem($inp);
1477  }
1478  else
1479  {
1480  // country selection
1481  include_once("./Services/Form/classes/class.ilCountrySelectInputGUI.php");
1482  $cs = new ilCountrySelectInputGUI($lng->txt($field[0]), $field[0]);
1483  $cs->setRequired(isset($settings["require_".$field[0]]) &&
1484  $settings["require_".$field[0]]);
1485  $this->form_gui->addItem($cs);
1486  }
1487  }
1488  }
1489 
1490  // email
1491  if($this->isSettingChangeable('email'))
1492  {
1493  $em = new ilEMailInputGUI($lng->txt("email"), "email");
1494  $em->setRequired(isset($settings["require_email"]) &&
1495  $settings["require_email"]);
1496  $this->form_gui->addItem($em);
1497  }
1498 
1499  // interests/hobbies
1500  if($this->isSettingChangeable('hobby'))
1501  {
1502  $hob = new ilTextAreaInputGUI($lng->txt("hobby"), "hobby");
1503  $hob->setRows(3);
1504  $hob->setCols(40);
1505  $hob->setRequired(isset($settings["require_hobby"]) &&
1506  $settings["require_hobby"]);
1507  $this->form_gui->addItem($hob);
1508  }
1509 
1510  // referral comment
1511  if($this->isSettingChangeable('referral_comment'))
1512  {
1513  $rc = new ilTextAreaInputGUI($lng->txt("referral_comment"), "referral_comment");
1514  $rc->setRows(3);
1515  $rc->setCols(40);
1516  $rc->setRequired(isset($settings["require_referral_comment"]) &&
1517  $settings["require_referral_comment"]);
1518  $this->form_gui->addItem($rc);
1519  }
1520 
1521  // instant messengers
1522  if($this->isSettingChangeable('instant_messengers'))
1523  {
1524  $sec_im = new ilFormSectionHeaderGUI();
1525  $sec_im->setTitle($this->lng->txt("instant_messengers"));
1526  $this->form_gui->addItem($sec_im);
1527  }
1528 
1529  // icq, yahoo, msn, aim, skype
1530  $fields = array("icq", "yahoo", "msn", "aim", "skype", "jabber", "voip");
1531  foreach ($fields as $field)
1532  {
1533  if($this->isSettingChangeable('instant_messengers'))
1534  {
1535  $im = new ilTextInputGUI($lng->txt("im_".$field), "im_".$field);
1536  $im->setSize(40);
1537  $im->setMaxLength(40);
1538  $this->form_gui->addItem($im);
1539  }
1540  }
1541 
1542  // other information
1543  if($this->isSettingChangeable('user_profile_other'))
1544  {
1545  $sec_oi = new ilFormSectionHeaderGUI();
1546  $sec_oi->setTitle($this->lng->txt("user_profile_other"));
1547  $this->form_gui->addItem($sec_oi);
1548  }
1549 
1550  // matriculation number
1551  if($this->isSettingChangeable('matriculation'))
1552  {
1553  $mr = new ilTextInputGUI($lng->txt("matriculation"), "matriculation");
1554  $mr->setSize(40);
1555  $mr->setMaxLength(40);
1556  $mr->setRequired(isset($settings["require_matriculation"]) &&
1557  $settings["require_matriculation"]);
1558  $this->form_gui->addItem($mr);
1559  }
1560 
1561  // delicious
1562  if($this->isSettingChangeable('delicious'))
1563  {
1564  $mr = new ilTextInputGUI($lng->txt("delicious"), "delicious");
1565  $mr->setSize(40);
1566  $mr->setMaxLength(40);
1567  $mr->setRequired(isset($settings["require_delicious"]) &&
1568  $settings["require_delicious"]);
1569  $this->form_gui->addItem($mr);
1570  }
1571 
1572  // client IP
1573  $ip = new ilTextInputGUI($lng->txt("client_ip"), "client_ip");
1574  $ip->setSize(40);
1575  $ip->setMaxLength(255);
1576  $ip->setInfo($this->lng->txt("current_ip")." ".$_SERVER["REMOTE_ADDR"]." <br />".
1577  '<span class="warning">'.$this->lng->txt("current_ip_alert")."</span>");
1578  $this->form_gui->addItem($ip);
1579 
1580  // additional user defined fields
1581  include_once './Services/User/classes/class.ilUserDefinedFields.php';
1582  $user_defined_fields = ilUserDefinedFields::_getInstance();
1583 
1584  if($this->usrf_ref_id == USER_FOLDER_ID)
1585  {
1586  $all_defs = $user_defined_fields->getDefinitions();
1587  }
1588  else
1589  {
1590  $all_defs = $user_defined_fields->getChangeableLocalUserAdministrationDefinitions();
1591  }
1592 
1593  foreach($all_defs as $field_id => $definition)
1594  {
1595  if($definition['field_type'] == UDF_TYPE_TEXT) // text input
1596  {
1597  $udf = new ilTextInputGUI($definition['field_name'],
1598  "udf_".$definition['field_id']);
1599  $udf->setSize(40);
1600  $udf->setMaxLength(255);
1601  }
1602  else if($definition['field_type'] == UDF_TYPE_WYSIWYG) // text area input
1603  {
1604  $udf = new ilTextAreaInputGUI($definition['field_name'],
1605  "udf_".$definition['field_id']);
1606  $udf->setUseRte(true);
1607  }
1608  else // selection input
1609  {
1610  $udf = new ilSelectInputGUI($definition['field_name'],
1611  "udf_".$definition['field_id']);
1612  $udf->setOptions($user_defined_fields->fieldValuesToSelectArray(
1613  $definition['field_values']));
1614  }
1615  $udf->setRequired($definition['required']);
1616  $this->form_gui->addItem($udf);
1617  }
1618 
1619  // settings
1620  if(
1621  $a_mode == 'create' or
1622  $this->isSettingChangeable( 'language') or
1623  $this->isSettingChangeable( 'skin_style') or
1624  $this->isSettingChangeable( 'hits_per_page') or
1625  $this->isSettingChangeable( 'hide_own_online_status')
1626  )
1627  {
1628  $sec_st = new ilFormSectionHeaderGUI();
1629  $sec_st->setTitle($this->lng->txt("settings"));
1630  $this->form_gui->addItem($sec_st);
1631  }
1632 
1633  // role
1634  if ($a_mode == "create")
1635  {
1636  $role = new ilSelectInputGUI($lng->txt("default_role"),
1637  'default_role');
1638  $role->setRequired(true);
1639  $role->setValue($this->default_role);
1640  $role->setOptions($this->selectable_roles);
1641  $this->form_gui->addItem($role);
1642  }
1643 
1644  // language
1645  if($this->isSettingChangeable('language'))
1646  {
1647  $lang = new ilSelectInputGUI($lng->txt("language"),
1648  'language');
1649  $languages = $lng->getInstalledLanguages();
1650  $lng->loadLanguageModule("meta");
1651  $options = array();
1652  foreach($languages as $l)
1653  {
1654  $options[$l] = $lng->txt("meta_l_".$l);
1655  }
1656  $lang->setOptions($options);
1657  $lang->setValue($ilSetting->get("language"));
1658  $this->form_gui->addItem($lang);
1659  }
1660 
1661  // skin/style
1662  if($this->isSettingChangeable('skin_style'))
1663  {
1664  $sk = new ilSelectInputGUI($lng->txt("skin_style"),
1665  'skin_style');
1666  $templates = $styleDefinition->getAllTemplates();
1667 
1668  include_once("./Services/Style/classes/class.ilObjStyleSettings.php");
1669 
1670  $options = array();
1671  if (count($templates) > 0 && is_array ($templates))
1672  {
1673  foreach ($templates as $template)
1674  {
1675  $styleDef =& new ilStyleDefinition($template["id"]);
1676  $styleDef->startParsing();
1677  $styles = $styleDef->getStyles();
1678  foreach ($styles as $style)
1679  {
1680  if (!ilObjStyleSettings::_lookupActivatedStyle($template["id"],$style["id"]))
1681  {
1682  continue;
1683  }
1684  $options[$template["id"].":".$style["id"]] =
1685  $styleDef->getTemplateName()." / ".$style["name"];
1686  }
1687  }
1688  }
1689  $sk->setOptions($options);
1690  $sk->setValue($ilClientIniFile->readVariable("layout","skin").
1691  ":".$ilClientIniFile->readVariable("layout","style"));
1692 
1693  $this->form_gui->addItem($sk);
1694  }
1695 
1696  // hits per page
1697  if($this->isSettingChangeable('hits_per_page'))
1698  {
1699  $hpp = new ilSelectInputGUI($lng->txt("hits_per_page"),
1700  'hits_per_page');
1701  $options = array(10 => 10, 15 => 15, 20 => 20, 30 => 30, 40 => 40,
1702  50 => 50, 100 => 100, 9999 => $this->lng->txt("no_limit"));
1703  $hpp->setOptions($options);
1704  $hpp->setValue($ilSetting->get("hits_per_page"));
1705  $this->form_gui->addItem($hpp);
1706 
1707  // users online
1708  $uo = new ilSelectInputGUI($lng->txt("users_online"),
1709  'show_users_online');
1710  $options = array(
1711  "y" => $lng->txt("users_online_show_y"),
1712  "associated" => $lng->txt("users_online_show_associated"),
1713  "n" => $lng->txt("users_online_show_n"));
1714  $uo->setOptions($options);
1715  $uo->setValue($ilSetting->get("show_users_online"));
1716  $this->form_gui->addItem($uo);
1717  }
1718 
1719  // hide online status
1720  if($this->isSettingChangeable('hide_own_online_status'))
1721  {
1722  $os = new ilCheckboxInputGUI($lng->txt("hide_own_online_status"), "hide_own_online_status");
1723  $this->form_gui->addItem($os);
1724  }
1725 
1726  if((int)$ilSetting->get('session_reminder_enabled'))
1727  {
1728  $cb = new ilCheckboxInputGUI($this->lng->txt('session_reminder'), 'session_reminder_enabled');
1729  $cb->setValue(1);
1730  $this->form_gui->addItem($cb);
1731  }
1732 
1733  // Options
1734  if($this->isSettingChangeable('send_mail'))
1735  {
1736  $sec_op = new ilFormSectionHeaderGUI();
1737  $sec_op->setTitle($this->lng->txt("options"));
1738  $this->form_gui->addItem($sec_op);
1739  }
1740 
1741  // send email
1742  $se = new ilCheckboxInputGUI($lng->txt('inform_user_mail'), 'send_mail');
1743  $se->setInfo($lng->txt('inform_user_mail_info'));
1744  $se->setValue('y');
1745  $se->setChecked(($ilUser->getPref('send_info_mails') == 'y'));
1746  $this->form_gui->addItem($se);
1747 
1748  // ignore required fields
1749  $irf = new ilCheckboxInputGUI($lng->txt('ignore_required_fields'), 'ignore_rf');
1750  $irf->setInfo($lng->txt('ignore_required_fields_info'));
1751  $irf->setValue(1);
1752  $this->form_gui->addItem($irf);
1753 
1754  // @todo: handle all required fields
1755 
1756  // command buttons
1757  if ($a_mode == "create" || $a_mode == "save")
1758  {
1759  $this->form_gui->addCommandButton("save", $lng->txt("save"));
1760  }
1761  if ($a_mode == "edit" || $a_mode == "update")
1762  {
1763  $this->form_gui->addCommandButton("update", $lng->txt("save"));
1764  }
1765  $this->form_gui->addCommandButton("cancel", $lng->txt("cancel"));
1766  }
Class for user related exception handling in ILIAS.
This class represents an option in a radio group.
const IL_CAL_DATETIME
static _getInstance()
Get instance.
This class represents a selection list property in a property form.
This class represents a property form user interface.
This class represents a selection list property in a property form.
_lookupActivatedStyle($a_skin, $a_style)
lookup if a style is activated
This class represents a section header in a property form.
static _lookupPersonalWorkspaceDiskQuota($a_user_id)
This class represents a user login property in a property form.
static _getLastHistoryDataByUserId($a_usr_id)
Returns the last used loginname and the changedate of the passed user_id.
This class represents a checkbox property in a property form.
This class represents a email property in a property form.
const IL_CAL_UNIX
static _getAuthModeName($a_auth_key)
static getPasswordRequirementsInfo()
infotext for ilPasswordInputGUI setInfo()
This class represents a date/time property in a property form.
setInfo($a_info)
Set Information Text.
setChecked($a_checked)
Set Checked.
isSettingChangeable($a_field)
Check if setting is visible This is the case when called from user folder.
This class represents a property in a property form.
if(!is_array($argv)) $options
setImage($a_image)
Set Image.
static _lookupDiskQuota($a_user_id)
Gets the disk quota info for the specified user account.
setValue($a_value)
Set Value.
setSize($a_size)
Set Size.
const UDF_TYPE_TEXT
This class represents a text property in a property form.
static formatDate(ilDateTime $date)
Format a date public.
Date and time handling
This class represents a password property in a property form.
static _isExternalAccountEnabled()
Check if an external account name is required.
setOptions($a_options)
Set Options.
const UDF_TYPE_WYSIWYG
static getFilesizeByOwner($a_owner_id)
Get current storage size for owner.
This class represents an image file property in a property form.
static _lookupDiskUsage($a_user_id)
Gets the disk usage info for the specified user account.
global $ilUser
Definition: imgupload.php:15
This class represents a non editable value in a property form.
global $ilSetting
Definition: privfeed.php:40
static formatSize($size, $a_mode='short', $a_lng=null)
Returns the specified file size value in a human friendly form.
This class represents a text area property in a property form.
static _getPersonalPicturePath($a_usr_id, $a_size="small", $a_force_pic=false, $a_prevent_no_photo_image=false)
Get path to personal picture.
parses the template.xml that defines all styles of the current template
const USER_FOLDER_ID
Class ilObjUserFolder.
This class represents a text property in a property form.
setRequired($a_required)
Set Required.
setShowTime($a_showtime)
Set Show Time Information.
static getFilesizeByTypeAndOwner($a_owner_id)
Get current storage size for owner (grouped by type)
+ Here is the call graph for this function:
+ Here is the caller graph for this function:

◆ isSettingChangeable()

ilObjUserGUI::isSettingChangeable (   $a_field)
protected

Check if setting is visible This is the case when called from user folder.

Otherwise (category local user account depend on a setting)

Parameters
array$settings
string$a_field
Returns

Definition at line 1776 of file class.ilObjUserGUI.php.

References $ilSetting, and USER_FOLDER_ID.

Referenced by initForm(), loadValuesFromForm(), saveObject(), and updateObject().

1777  {
1778  // TODO: Allow mixed field parameter to support checks against an array of field names.
1779 
1780  global $ilSetting;
1781  static $settings = null;
1782 
1783 
1784 
1785  if($this->usrf_ref_id == USER_FOLDER_ID)
1786  {
1787  return true;
1788  }
1789 
1790  if($settings == NULL)
1791  {
1792  $settings = $ilSetting->getAll();
1793  }
1794  return (bool) $settings['usr_settings_changeable_lua_'.$a_field];
1795  }
global $ilSetting
Definition: privfeed.php:40
const USER_FOLDER_ID
Class ilObjUserFolder.
+ Here is the caller graph for this function:

◆ loadValuesFromForm()

ilObjUserGUI::loadValuesFromForm (   $a_mode = 'create')
protected
Parameters
object$a_mode[optional]
Returns
object ilObjUser

Definition at line 580 of file class.ilObjUserGUI.php.

References $_POST, $ilSetting, $ilUser, ilObjectGUI\$object, IL_CAL_DATETIME, IL_CAL_UNIX, and isSettingChangeable().

Referenced by saveObject(), and updateObject().

581  {
582  global $ilSetting,$ilUser;
583 
584  switch($a_mode)
585  {
586  case 'create':
587  $user = new ilObjUser();
588  break;
589 
590  case 'update':
591  $user = $this->object;
592  break;
593  }
594 
595  $from = new ilDateTime($_POST['time_limit_from']['date'].' '.$_POST['time_limit_from']['time'],IL_CAL_DATETIME);
596  $user->setTimeLimitFrom($from->get(IL_CAL_UNIX));
597 
598  $until = new ilDateTime($_POST['time_limit_until']['date'].' '.$_POST['time_limit_until']['time'],IL_CAL_DATETIME);
599  $user->setTimeLimitUntil($until->get(IL_CAL_UNIX));
600 
601  $user->setTimeLimitUnlimited($this->form_gui->getInput('time_limit_unlimited'));
602 
603  if($a_mode == 'create')
604  {
605  $user->setTimeLimitOwner($this->usrf_ref_id);
606  }
607 
608  // Birthday
609  if($this->isSettingChangeable('birthday'))
610  {
611  $bd = $this->form_gui->getInput('birthday');
612  if($bd['date'])
613  {
614  $user->setBirthday($bd['date']);
615  }
616  else
617  {
618  $user->setBirthday(null);
619  }
620  }
621 
622  // Login
623  $user->setLogin($this->form_gui->getInput('login'));
624 
625 
626  // Gender
627  if($this->isSettingChangeable('gender'))
628  {
629  $user->setGender($this->form_gui->getInput('gender'));
630  }
631 
632  // Title
633  if($this->isSettingChangeable('title'))
634  {
635  $user->setUTitle($this->form_gui->getInput('title'));
636  }
637 
638  // Firstname
639  if($this->isSettingChangeable('firstname'))
640  {
641  $user->setFirstname($this->form_gui->getInput('firstname'));
642  }
643  // Lastname
644  if($this->isSettingChangeable('lastname'))
645  {
646  $user->setLastname($this->form_gui->getInput('lastname'));
647  }
648  $user->setFullname();
649 
650  // Institution
651  if($this->isSettingChangeable('institution'))
652  {
653  $user->setInstitution($this->form_gui->getInput('institution'));
654  }
655 
656  // Department
657  if($this->isSettingChangeable('department'))
658  {
659  $user->setDepartment($this->form_gui->getInput('department'));
660  }
661  // Street
662  if($this->isSettingChangeable('street'))
663  {
664  $user->setStreet($this->form_gui->getInput('street'));
665  }
666  // City
667  if($this->isSettingChangeable('city'))
668  {
669  $user->setCity($this->form_gui->getInput('city'));
670  }
671  // Zipcode
672  if($this->isSettingChangeable('zipcode'))
673  {
674  $user->setZipcode($this->form_gui->getInput('zipcode'));
675  }
676  // Country
677  if($this->isSettingChangeable('country'))
678  {
679  $user->setCountry($this->form_gui->getInput('country'));
680  }
681  // Selected Country
682  if($this->isSettingChangeable('sel_country'))
683  {
684  $user->setSelectedCountry($this->form_gui->getInput('sel_country'));
685  }
686  // Phone Office
687  if($this->isSettingChangeable('phone_office'))
688  {
689  $user->setPhoneOffice($this->form_gui->getInput('phone_office'));
690  }
691  // Phone Home
692  if($this->isSettingChangeable('phone_home'))
693  {
694  $user->setPhoneHome($this->form_gui->getInput('phone_home'));
695  }
696  // Phone Mobile
697  if($this->isSettingChangeable('phone_mobile'))
698  {
699  $user->setPhoneMobile($this->form_gui->getInput('phone_mobile'));
700  }
701  // Fax
702  if($this->isSettingChangeable('fax'))
703  {
704  $user->setFax($this->form_gui->getInput('fax'));
705  }
706  // Matriculation
707  if($this->isSettingChangeable('matriculation'))
708  {
709  $user->setMatriculation($this->form_gui->getInput('matriculation'));
710  }
711  // Email
712  if($this->isSettingChangeable('email'))
713  {
714  $user->setEmail($this->form_gui->getInput('email'));
715  }
716  // Hobby
717  if($this->isSettingChangeable('hobby'))
718  {
719  $user->setHobby($this->form_gui->getInput('hobby'));
720  }
721  // Referral Comment
722  if($this->isSettingChangeable('referral_comment'))
723  {
724  $user->setComment($this->form_gui->getInput('referral_comment'));
725  }
726  // ClientIP
727  $user->setClientIP($this->form_gui->getInput('client_ip'));
728 
729  if($this->isSettingChangeable('instant_messengers'))
730  {
731  $user->setInstantMessengerId('icq', $this->form_gui->getInput('im_icq'));
732  $user->setInstantMessengerId('yahoo', $this->form_gui->getInput('im_yahoo'));
733  $user->setInstantMessengerId('msn', $this->form_gui->getInput('im_msn'));
734  $user->setInstantMessengerId('aim', $this->form_gui->getInput('im_aim'));
735  $user->setInstantMessengerId('skype', $this->form_gui->getInput('im_skype'));
736  $user->setInstantMessengerId('jabber', $this->form_gui->getInput('im_jabber'));
737  $user->setInstantMessengerId('voip', $this->form_gui->getInput('im_voip'));
738  }
739  // Delicious
740  if($this->isSettingChangeable('delicious'))
741  {
742  $user->setDelicious($this->form_gui->getInput('delicious'));
743  }
744  // Google maps
745  $user->setLatitude($this->form_gui->getInput('latitude'));
746  $user->setLongitude($this->form_gui->getInput('longitude'));
747  $user->setLocationZoom($this->form_gui->getInput('loc_zoom'));
748 
749  // External account
750  $user->setAuthMode($this->form_gui->getInput('auth_mode'));
751  $user->setExternalAccount($this->form_gui->getInput('ext_account'));
752 
753  if((int) $user->getActive() != (int) $this->form_gui->getInput('active'))
754  {
755  $user->setActive($this->form_gui->getInput('active'), $ilUser->getId());
756  }
757 
758  return $user;
759  }
$_POST['username']
Definition: cron.php:12
const IL_CAL_DATETIME
const IL_CAL_UNIX
isSettingChangeable($a_field)
Check if setting is visible This is the case when called from user folder.
Date and time handling
global $ilUser
Definition: imgupload.php:15
global $ilSetting
Definition: privfeed.php:40
+ Here is the call graph for this function:
+ Here is the caller graph for this function:

◆ removeUserPictureObject()

ilObjUserGUI::removeUserPictureObject ( )

remove user image

Definition at line 2537 of file class.ilObjUserGUI.php.

References $file, editObject(), ilUtil\getWebspaceDir(), and ilUtil\sendSuccess().

2538  {
2539  $webspace_dir = ilUtil::getWebspaceDir();
2540  $image_dir = $webspace_dir."/usr_images";
2541  $file = $image_dir."/usr_".$this->object->getID()."."."jpg";
2542  $thumb_file = $image_dir."/usr_".$this->object->getID()."_small.jpg";
2543  $xthumb_file = $image_dir."/usr_".$this->object->getID()."_xsmall.jpg";
2544  $xxthumb_file = $image_dir."/usr_".$this->object->getID()."_xxsmall.jpg";
2545  $upload_file = $image_dir."/upload_".$this->object->getID();
2546 
2547  // remove user pref file name
2548  $this->object->setPref("profile_image", "");
2549  $this->object->update();
2550  ilUtil::sendSuccess($this->lng->txt("user_image_removed"));
2551 
2552  if (@is_file($file))
2553  {
2554  unlink($file);
2555  }
2556  if (@is_file($thumb_file))
2557  {
2558  unlink($thumb_file);
2559  }
2560  if (@is_file($xthumb_file))
2561  {
2562  unlink($xthumb_file);
2563  }
2564  if (@is_file($xxthumb_file))
2565  {
2566  unlink($xxthumb_file);
2567  }
2568  if (@is_file($upload_file))
2569  {
2570  unlink($upload_file);
2571  }
2572 
2573  $this->editObject();
2574  }
static sendSuccess($a_info="", $a_keep=false)
Send Success Message to Screen.
print $file
editObject()
Display user edit form.
static getWebspaceDir($mode="filesystem")
get webspace directory
+ Here is the call graph for this function:

◆ resetFilterObject()

ilObjUserGUI::resetFilterObject ( )

Reset filter.

Definition at line 3321 of file class.ilObjUserGUI.php.

References roleassignmentObject().

3322  {
3323  include_once("./Services/User/classes/class.ilRoleAssignmentTableGUI.php");
3324  $table_gui = new ilRoleAssignmentTableGUI($this, "roleassignment");
3325  $table_gui->resetOffset(); // sets record offest to 0 (first page)
3326  $table_gui->resetFilter(); // clears filter
3327  $this->roleassignmentObject();
3328  }
TableGUI class for role assignment in user administration.
roleassignmentObject()
display roleassignment panel
+ Here is the call graph for this function:

◆ roleassignmentObject()

ilObjUserGUI::roleassignmentObject ( )

display roleassignment panel

public

Definition at line 3137 of file class.ilObjUserGUI.php.

References $_POST, $_SESSION, $ilUser, ilObjectGUI\$obj_id, $path, $records, ilObjectGUI\$ref_id, $tab, __buildFilterSelect(), __showRolesTable(), ilObject\_getAllReferences(), ilSecuritySettings\_getInstance(), ilObjRole\_getTranslation(), ilObject\_lookupType(), and ilRbacReview\getObjectOfRole().

Referenced by applyFilterObject(), hitsperpageObject(), and resetFilterObject().

3138  {
3139  global $rbacreview,$rbacsystem,$ilUser, $ilTabs;
3140 
3141  $ilTabs->activateTab("role_assignment");
3142 
3143  if (!$rbacsystem->checkAccess("edit_roleassignment", $this->usrf_ref_id))
3144  {
3145  $this->ilias->raiseError($this->lng->txt("msg_no_perm_assign_role_to_user"),$this->ilias->error_obj->MESSAGE);
3146  }
3147 
3148  $_SESSION['filtered_roles'] = isset($_POST['filter']) ? $_POST['filter'] : $_SESSION['filtered_roles'];
3149 
3150  if ($_SESSION['filtered_roles'] > 5)
3151  {
3152  $_SESSION['filtered_roles'] = 0;
3153  }
3154 
3155  $this->tpl->addBlockfile('ADM_CONTENT','adm_content','tpl.usr_role_assignment.html','Services/User');
3156 
3157  if(false)
3158  {
3159  $this->tpl->setCurrentBlock("filter");
3160  $this->tpl->setVariable("FILTER_TXT_FILTER",$this->lng->txt('filter'));
3161  $this->tpl->setVariable("SELECT_FILTER",$this->__buildFilterSelect());
3162  $this->tpl->setVariable("FILTER_ACTION",$this->ctrl->getFormAction($this));
3163  $this->tpl->setVariable("FILTER_NAME",'roleassignment');
3164  $this->tpl->setVariable("FILTER_VALUE",$this->lng->txt('apply_filter'));
3165  $this->tpl->parseCurrentBlock();
3166  }
3167 
3168  // init table
3169  include_once("./Services/User/classes/class.ilRoleAssignmentTableGUI.php");
3170  $tab = new ilRoleAssignmentTableGUI($this, "roleassignment");
3171 
3172  // now get roles depending on filter settings
3173  $role_list = $rbacreview->getRolesByFilter($tab->filter["role_filter"],$this->object->getId());
3174  $assigned_roles = $rbacreview->assignedRoles($this->object->getId());
3175 
3176  $counter = 0;
3177 
3178  include_once ('./Services/AccessControl/classes/class.ilObjRole.php');
3179 
3180  $records = array();
3181  foreach ($role_list as $role)
3182  {
3183  // fetch context path of role
3184  $rolf = $rbacreview->getFoldersAssignedToRole($role["obj_id"],true);
3185 
3186  // only list roles that are not set to status "deleted"
3187  if ($rbacreview->isDeleted($rolf[0]))
3188  {
3189  continue;
3190  }
3191 
3192  // build context path
3193  $path = "";
3194 
3195  if ($this->tree->isInTree($rolf[0]))
3196  {
3197  if ($rolf[0] == ROLE_FOLDER_ID)
3198  {
3199  $path = $this->lng->txt("global");
3200  }
3201  else
3202  {
3203  $tmpPath = $this->tree->getPathFull($rolf[0]);
3204 
3205  // count -1, to exclude the role folder itself
3206  /*for ($i = 1; $i < (count($tmpPath)-1); $i++)
3207  {
3208  if ($path != "")
3209  {
3210  $path .= " > ";
3211  }
3212 
3213  $path .= $tmpPath[$i]["title"];
3214  }*/
3215 
3216  $path = $tmpPath[count($tmpPath)-2]["title"];
3217  }
3218  }
3219  else
3220  {
3221  $path = "<b>Rolefolder ".$rolf[0]." not found in tree! (Role ".$role["obj_id"].")</b>";
3222  }
3223 
3224  $disabled = false;
3225 
3226  // disable checkbox for system role for the system user
3227  if (($this->object->getId() == SYSTEM_USER_ID and $role["obj_id"] == SYSTEM_ROLE_ID)
3228  or (!in_array(SYSTEM_ROLE_ID,$rbacreview->assignedRoles($ilUser->getId())) and $role["obj_id"] == SYSTEM_ROLE_ID))
3229  {
3230  $disabled = true;
3231  }
3232 
3233  // protected admin role
3234  if($role['obj_id'] == SYSTEM_ROLE_ID && !$rbacreview->isAssigned($ilUser->getId(),SYSTEM_ROLE_ID))
3235  {
3236  include_once './Services/PrivacySecurity/classes/class.ilSecuritySettings.php';
3237  if(ilSecuritySettings::_getInstance()->isAdminRoleProtected())
3238  {
3239  $disabled = true;
3240  }
3241  }
3242 
3243  if (substr($role["title"],0,3) == "il_")
3244  {
3245  if (!$assignable)
3246  {
3247  $rolf_arr = $rbacreview->getFoldersAssignedToRole($role["obj_id"],true);
3248  $rolf2 = $rolf_arr[0];
3249  }
3250  else
3251  {
3252  $rolf2 = $rolf;
3253  }
3254 
3255  $parent_node = $this->tree->getParentNodeData($rolf2);
3256 
3257  $role["description"] = $this->lng->txt("obj_".$parent_node["type"])."&nbsp;(#".$parent_node["obj_id"].")";
3258  }
3259 
3260  $role_ids[$counter] = $role["obj_id"];
3261 
3262  $result_set[$counter][] = $checkbox = ilUtil::formCheckBox(in_array($role["obj_id"],$assigned_roles),"role_id[]",$role["obj_id"],$disabled)."<input type=\"hidden\" name=\"role_id_ctrl[]\" value=\"".$role["obj_id"]."\"/>";
3263  $this->ctrl->setParameterByClass("ilobjrolegui", "ref_id", $rolf[0]);
3264  $this->ctrl->setParameterByClass("ilobjrolegui", "obj_id", $role["obj_id"]);
3265  $result_set[$counter][] = $link = "<a href=\"".$this->ctrl->getLinkTargetByClass("ilobjrolegui", "perm")."\">".ilObjRole::_getTranslation($role["title"])."</a>";
3266  $title = ilObjRole::_getTranslation($role["title"]);
3267  $result_set[$counter][] = $role["description"];
3268 
3269  // Add link to objector local Rores
3270  if ($role["role_type"] == "local") {
3271  // Get Object to the role
3272  $obj_id = ilRbacReview::getObjectOfRole($role["rol_id"]);
3273 
3274  $obj_type = ilObject::_lookupType($obj_id);
3275 
3277 
3278  foreach ($ref_ids as $ref_id) {}
3279 
3280  require_once("./Services/Link/classes/class.ilLink.php");
3281 
3282  $result_set[$counter][] = $context = "<a href='".ilLink::_getLink($ref_id, ilObject::_lookupType($obj_id))."' target='_top'>".$path."</a>";
3283  }
3284  else
3285  {
3286  $result_set[$counter][] = $path;
3287  $context = $path;
3288  }
3289 
3290  $records[] = array("path" => $path, "description" => $role["description"],
3291  "context" => $context, "checkbox" => $checkbox,
3292  "role" => $link, "title" => $title);
3293  ++$counter;
3294  }
3295 
3296  if (true)
3297  {
3298  $tab->setData($records);
3299  $this->tpl->setVariable("ROLES_TABLE",$tab->getHTML());
3300  return;
3301  }
3302 
3303  return $this->__showRolesTable($result_set,$role_ids);
3304  }
< a tabindex="-1" style="border-style: none;" href="#" title="Refresh Image" onclick="document.getElementById('siimage').src = './securimage_show.php?sid=' + Math.random(); this.blur(); return false">< img src="./images/refresh.png" alt="Reload Image" height="32" width="32" onclick="this.blur()" align="bottom" border="0"/></a >< br/>< strong > Enter Code *if($_SERVER['REQUEST_METHOD']=='POST' &&@ $_POST['do']=='contact') $_SESSION['ctform']['success']
$_POST['username']
Definition: cron.php:12
__showRolesTable($a_result_set, $a_role_ids=NULL)
_getTranslation($a_role_title)
$records
Definition: simple_test.php:22
static _getAllReferences($a_id)
get all reference ids of object
redirection script todo: (a better solution should control the processing via a xml file) ...
getObjectOfRole($a_role_id)
Get object id of objects a role is assigned to.
static _lookupType($a_id, $a_reference=false)
lookup object type
global $ilUser
Definition: imgupload.php:15
TableGUI class for role assignment in user administration.
$path
Definition: index.php:22
static _getInstance()
Get instance of ilSecuritySettings.
+ Here is the call graph for this function:
+ Here is the caller graph for this function:

◆ saveObject()

ilObjUserGUI::saveObject ( )

save user data public

Definition at line 363 of file class.ilObjUserGUI.php.

References $_GET, $_POST, $ilSetting, $ilUser, ilObjectGUI\$tpl, ilFormat\_getSizeMagnitude(), ilDiskQuotaActivationChecker\_isActive(), ilAuthUtils\_isExternalAccountEnabled(), handleIgnoredRequiredFields(), IL_PASSWD_PLAIN, initCreate(), initForm(), ilUserProfile\isProfileIncomplete(), isSettingChangeable(), loadValuesFromForm(), ilUtil\sendInfo(), ilUtil\sendSuccess(), and uploadUserPictureObject().

364  {
365  global $ilAccess, $ilSetting, $tpl, $ilUser, $rbacadmin;
366 
367  include_once('./Services/Authentication/classes/class.ilAuthUtils.php');
368 
369  // User folder
370  if (!$ilAccess->checkAccess('create_usr', "", $this->usrf_ref_id) &&
371  !$ilAccess->checkAccess('cat_administrate_users', "", $this->usrf_ref_id))
372  {
373  $this->ilias->raiseError($this->lng->txt("permission_denied"),$this->ilias->error_obj->MESSAGE);
374  }
375 
376  $this->initCreate();
377  $this->initForm("create");
378 
379  // Manipulate form so ignore required fields are no more required. This has to be done before ilPropertyFormGUI::checkInput() is called.
380  $profileMaybeIncomplete = false;
381  if($this->form_gui->getInput('ignore_rf', false))
382  {
383  $profileMaybeIncomplete = $this->handleIgnoredRequiredFields();
384  }
385 
386  if ($this->form_gui->checkInput())
387  {
388 // @todo: external account; time limit check and savings
389 
390  // checks passed. save user
391  $userObj = $this->loadValuesFromForm();
392 
393  $userObj->setPasswd($this->form_gui->getInput('passwd'),IL_PASSWD_PLAIN);
394  $userObj->setTitle($userObj->getFullname());
395  $userObj->setDescription($userObj->getEmail());
396 
397  $udf = array();
398  foreach($_POST as $k => $v)
399  {
400  if (substr($k, 0, 4) == "udf_")
401  {
402  $udf[substr($k, 4)] = $v;
403  }
404  }
405  $userObj->setUserDefinedData($udf);
406 
407  $userObj->create();
408 
409  include_once('./Services/Authentication/classes/class.ilAuthUtils.php');
411  {
412  $userObj->setExternalAccount($_POST["ext_account"]);
413  }
414 
415  // set a timestamp for last_password_change
416  // this ts is needed by ilSecuritySettings
417  $userObj->setLastPasswordChangeTS( time() );
418 
419  //insert user data in table user_data
420  $userObj->saveAsNew();
421 
422  // setup user preferences
423  if($this->isSettingChangeable('language'))
424  {
425  $userObj->setLanguage($_POST["language"]);
426  }
427 
428  // Set disk quota
429  require_once 'Services/WebDAV/classes/class.ilDiskQuotaActivationChecker.php';
431  {
432  // The disk quota is entered in megabytes but stored in bytes
433  $userObj->setPref("disk_quota", trim($_POST["disk_quota"]) * ilFormat::_getSizeMagnitude() * ilFormat::_getSizeMagnitude());
434  }
435 
436  if($this->isSettingChangeable('skin_style'))
437  {
438  //set user skin and style
439  $sknst = explode(":", $_POST["skin_style"]);
440 
441  if ($userObj->getPref("style") != $sknst[1] ||
442  $userObj->getPref("skin") != $sknst[0])
443  {
444  $userObj->setPref("skin", $sknst[0]);
445  $userObj->setPref("style", $sknst[1]);
446  }
447  }
448  if($this->isSettingChangeable('hits_per_page'))
449  {
450  $userObj->setPref("hits_per_page", $_POST["hits_per_page"]);
451  }
452  if($this->isSettingChangeable('show_users_online'))
453  {
454  $userObj->setPref("show_users_online", $_POST["show_users_online"]);
455  }
456  if($this->isSettingChangeable('hide_own_online_status'))
457  {
458  $userObj->setPref("hide_own_online_status", $_POST["hide_own_online_status"] ? 'y' : 'n');
459  }
460  if((int)$ilSetting->get('session_reminder_enabled'))
461  {
462  $userObj->setPref('session_reminder_enabled', (int)$_POST['session_reminder_enabled']);
463  }
464  $userObj->writePrefs();
465 
466  //set role entries
467  $rbacadmin->assignUser($_POST["default_role"],$userObj->getId(),true);
468 
469  $msg = $this->lng->txt("user_added");
470 
471  $ilUser->setPref('send_info_mails', ($_POST['send_mail'] == 'y') ? 'y' : 'n');
472  $ilUser->writePrefs();
473 
474  $this->object = $userObj;
475 
476  if($this->isSettingChangeable('upload'))
477  {
478  $this->uploadUserPictureObject();
479  }
480 
481  if( $profileMaybeIncomplete )
482  {
483  include_once 'Services/User/classes/class.ilUserProfile.php';
484  if( ilUserProfile::isProfileIncomplete($this->object) )
485  {
486  $this->object->setProfileIncomplete( true );
487  $this->object->update();
488  }
489  }
490 
491  // send new account mail
492  if($_POST['send_mail'] == 'y')
493  {
494  include_once('Services/Mail/classes/class.ilAccountMail.php');
495  $acc_mail = new ilAccountMail();
496  $acc_mail->useLangVariablesAsFallback(true);
497  $acc_mail->setUserPassword($_POST['passwd']);
498  $acc_mail->setUser($userObj);
499 
500  if ($acc_mail->send())
501  {
502  $msg = $msg.'<br />'.$this->lng->txt('mail_sent');
503  ilUtil::sendSuccess($msg, true);
504  }
505  else
506  {
507  $msg = $msg.'<br />'.$this->lng->txt('mail_not_sent');
508  ilUtil::sendInfo($msg, true);
509  }
510  }
511  else
512  {
513  ilUtil::sendSuccess($msg, true);
514  }
515 
516 
517  if(strtolower($_GET["baseClass"]) == 'iladministrationgui')
518  {
519  $this->ctrl->redirectByClass("ilobjuserfoldergui", "view");
520  }
521  else
522  {
523  $this->ctrl->redirectByClass('ilobjcategorygui','listUsers');
524  }
525  }
526  else
527  {
528  $this->form_gui->setValuesByPost();
529  $tpl->setContent($this->form_gui->getHtml());
530  }
531  }
static sendSuccess($a_info="", $a_keep=false)
Send Success Message to Screen.
static isProfileIncomplete($a_user, $a_include_udf=true, $a_personal_data_only=true)
Check if all required personal data fields are set.
const IL_PASSWD_PLAIN
$_POST['username']
Definition: cron.php:12
handleIgnoredRequiredFields()
Handles ignored required fields by changing the required flag of form elements.
$_GET["client_id"]
loadValuesFromForm($a_mode='create')
uploadUserPictureObject()
upload user image
static sendInfo($a_info="", $a_keep=false)
Send Info Message to Screen.
isSettingChangeable($a_field)
Check if setting is visible This is the case when called from user folder.
redirection script todo: (a better solution should control the processing via a xml file) ...
initForm($a_mode)
Init user form.
static _isExternalAccountEnabled()
Check if an external account name is required.
static _getSizeMagnitude()
Returns the magnitude used for size units.
global $ilUser
Definition: imgupload.php:15
global $ilSetting
Definition: privfeed.php:40
Class ilAccountMail.
+ Here is the call graph for this function:

◆ setBackTarget()

ilObjUserGUI::setBackTarget (   $a_text,
  $a_link 
)

set back tab target

Definition at line 199 of file class.ilObjUserGUI.php.

200  {
201  $this->back_target = array("text" => $a_text,
202  "link" => $a_link);
203  }

◆ setTitleAndDescription()

ilObjUserGUI::setTitleAndDescription ( )

Definition at line 109 of file class.ilObjUserGUI.php.

References ilUtil\getImagePath().

110  {
111  if(strtolower(get_class($this->object)) == 'ilobjuser')
112  {
113  $this->tpl->setTitle('['.$this->object->getLogin().'] '.$this->object->getTitle());
114  $this->tpl->setDescription($this->object->getLongDescription());
115  $this->tpl->setTitleIcon(ilUtil::getImagePath("icon_".$this->object->getType()."_b.png"), $this->lng->txt("obj_" . $this->object->getType()));
116  }
117  else
118  {
119  parent::setTitleAndDescription();
120  }
121  }
static getImagePath($img, $module_path="", $mode="output", $offline=false)
get image path (for images located in a template directory)
+ Here is the call graph for this function:

◆ showUpperIcon()

ilObjUserGUI::showUpperIcon ( )

Definition at line 3538 of file class.ilObjUserGUI.php.

3539  {
3540  }

◆ updateObject()

ilObjUserGUI::updateObject ( )

Update user.

Definition at line 765 of file class.ilObjUserGUI.php.

References $_GET, $_POST, ilObjectGUI\$ilias, $ilSetting, $ilUser, ilObjectGUI\$tpl, __sendProfileMail(), ilAuthUtils\_allowPasswordModificationByAuthMode(), ilAuthUtils\_getAuthMode(), ilFormat\_getSizeMagnitude(), ilDiskQuotaActivationChecker\_isActive(), ilDiskQuotaActivationChecker\_isPersonalWorkspaceActive(), ilObjUser\_resetLoginAttempts(), handleIgnoredRequiredFields(), IL_PASSWD_PLAIN, initForm(), ilUserProfile\isProfileIncomplete(), isSettingChangeable(), loadValuesFromForm(), ilUtil\sendFailure(), ilUtil\sendSuccess(), uploadUserPictureObject(), and USER_FOLDER_ID.

766  {
767  global $tpl, $rbacsystem, $ilias, $ilUser, $ilSetting;
768 
769  // User folder
770  if($this->usrf_ref_id == USER_FOLDER_ID and !$rbacsystem->checkAccess('visible,read,write',$this->usrf_ref_id))
771  {
772  $this->ilias->raiseError($this->lng->txt("msg_no_perm_modify_user"),$this->ilias->error_obj->MESSAGE);
773  }
774  // if called from local administration $this->usrf_ref_id is category id
775  // Todo: this has to be fixed. Do not mix user folder id and category id
776  if($this->usrf_ref_id != USER_FOLDER_ID)
777  {
778  // check if user is assigned to category
779  if(!$rbacsystem->checkAccess('cat_administrate_users',$this->object->getTimeLimitOwner()))
780  {
781  $this->ilias->raiseError($this->lng->txt("msg_no_perm_modify_user"),$this->ilias->error_obj->MESSAGE);
782  }
783  }
784  $this->initForm("edit");
785 
786  // we do not want to store this dates, they are only printed out
787  unset($_POST['approve_date']);
788  $_POST['agree_date'] = $this->object->getAgreeDate();
789  unset($_POST['last_login']);
790 
791  // Manipulate form so ignore required fields are no more required. This has to be done before ilPropertyFormGUI::checkInput() is called.
792  $profileMaybeIncomplete = false;
793  if($this->form_gui->getInput('ignore_rf', false))
794  {
795  $profileMaybeIncomplete = $this->handleIgnoredRequiredFields();
796  }
797 
798  if ($this->form_gui->checkInput())
799  {
800  // @todo: external account; time limit
801  // if not allowed or empty -> do no change password
803  && trim($_POST['passwd']) != "")
804  {
805  $this->object->setPasswd($_POST['passwd'], IL_PASSWD_PLAIN);
806  }
807 
808  /*
809  * reset counter for failed logins
810  * if $_POST['active'] is set to 1
811  */
812  if( $_POST['active'] == 1 )
813  {
814  ilObjUser::_resetLoginAttempts( $this->object->getId() );
815  }
816 
817  #$this->object->assignData($_POST);
818  $this->loadValuesFromForm('update');
819 
820  $udf = array();
821  foreach($_POST as $k => $v)
822  {
823  if (substr($k, 0, 4) == "udf_")
824  {
825  $udf[substr($k, 4)] = $v;
826  }
827  }
828  $this->object->setUserDefinedData($udf);
829 
830  try
831  {
832  $this->object->updateLogin($_POST['login']);
833  }
834  catch (ilUserException $e)
835  {
836  ilUtil::sendFailure($e->getMessage());
837  $this->form_gui->setValuesByPost();
838  return $tpl->setContent($this->form_gui->getHtml());
839  }
840 
841  $this->object->setTitle($this->object->getFullname());
842  $this->object->setDescription($this->object->getEmail());
843 
844  if($this->isSettingChangeable('language'))
845  {
846  $this->object->setLanguage($this->form_gui->getInput('language'));
847  }
848 
849  require_once 'Services/WebDAV/classes/class.ilDiskQuotaActivationChecker.php';
851  {
852  // set disk quota
853  $this->object->setPref("disk_quota", $_POST["disk_quota"] * ilFormat::_getSizeMagnitude() * ilFormat::_getSizeMagnitude());
854  }
856  {
857  // set personal workspace disk quota
858  $this->object->setPref("wsp_disk_quota", $_POST["wsp_disk_quota"] * ilFormat::_getSizeMagnitude() * ilFormat::_getSizeMagnitude());
859  }
860 
861  if($this->isSettingChangeable('skin_style'))
862  {
863  //set user skin and style
864  $sknst = explode(":", $_POST["skin_style"]);
865 
866  if ($this->object->getPref("style") != $sknst[1] ||
867  $this->object->getPref("skin") != $sknst[0])
868  {
869  $this->object->setPref("skin", $sknst[0]);
870  $this->object->setPref("style", $sknst[1]);
871  }
872  }
873  if($this->isSettingChangeable('hits_per_page'))
874  {
875  $this->object->setPref("hits_per_page", $_POST["hits_per_page"]);
876  }
877  if($this->isSettingChangeable('show_users_online'))
878  {
879  $this->object->setPref("show_users_online", $_POST["show_users_online"]);
880  }
881  if($this->isSettingChangeable('hide_own_online_status'))
882  {
883  $this->object->setPref("hide_own_online_status", $_POST["hide_own_online_status"] ? 'y' : 'n');
884  }
885 
886  // set a timestamp for last_password_change
887  // this ts is needed by ilSecuritySettings
888  $this->object->setLastPasswordChangeTS( time() );
889 
890  global $ilSetting;
891  if((int)$ilSetting->get('session_reminder_enabled'))
892  {
893  $this->object->setPref('session_reminder_enabled', (int)$_POST['session_reminder_enabled']);
894  }
895 
896  // #10054 - profile may have been completed, check below is only for incomplete
897  $this->object->setProfileIncomplete( false );
898 
899  $this->update = $this->object->update();
900 
901 
902  // If the current user is editing its own user account,
903  // we update his preferences.
904  if ($ilUser->getId() == $this->object->getId())
905  {
906  $ilUser->readPrefs();
907  }
908  $ilUser->setPref('send_info_mails', ($_POST['send_mail'] == 'y') ? 'y' : 'n');
909  $ilUser->writePrefs();
910 
911  $mail_message = $this->__sendProfileMail();
912  $msg = $this->lng->txt('saved_successfully').$mail_message;
913 
914  // same personal image
915  if($this->isSettingChangeable('upload'))
916  {
917  $this->uploadUserPictureObject();
918  }
919 
920  if( $profileMaybeIncomplete )
921  {
922  include_once 'Services/User/classes/class.ilUserProfile.php';
923  if( ilUserProfile::isProfileIncomplete($this->object) )
924  {
925  $this->object->setProfileIncomplete( true );
926  $this->object->update();
927  }
928  }
929 
930  // feedback
931  ilUtil::sendSuccess($msg,true);
932 
933  if (strtolower($_GET["baseClass"]) == 'iladministrationgui')
934  {
935  $this->ctrl->redirectByClass("ilobjuserfoldergui", "view");
936  }
937  else
938  {
939  $this->ctrl->redirectByClass('ilobjcategorygui','listUsers');
940  }
941  }
942  else
943  {
944  $this->form_gui->setValuesByPost();
945  $tpl->setContent($this->form_gui->getHtml());
946  }
947  }
static sendSuccess($a_info="", $a_keep=false)
Send Success Message to Screen.
static isProfileIncomplete($a_user, $a_include_udf=true, $a_personal_data_only=true)
Check if all required personal data fields are set.
Class for user related exception handling in ILIAS.
const IL_PASSWD_PLAIN
$_POST['username']
Definition: cron.php:12
handleIgnoredRequiredFields()
Handles ignored required fields by changing the required flag of form elements.
$_GET["client_id"]
loadValuesFromForm($a_mode='create')
uploadUserPictureObject()
upload user image
static _resetLoginAttempts($a_usr_id)
static _allowPasswordModificationByAuthMode($a_auth_mode)
Allow password modification.
isSettingChangeable($a_field)
Check if setting is visible This is the case when called from user folder.
redirection script todo: (a better solution should control the processing via a xml file) ...
initForm($a_mode)
Init user form.
_getAuthMode($a_auth_mode, $a_db_handler='')
static sendFailure($a_info="", $a_keep=false)
Send Failure Message to Screen.
static _getSizeMagnitude()
Returns the magnitude used for size units.
global $ilUser
Definition: imgupload.php:15
global $ilSetting
Definition: privfeed.php:40
const USER_FOLDER_ID
Class ilObjUserFolder.
+ Here is the call graph for this function:

◆ updateObjectOld()

ilObjUserGUI::updateObjectOld ( )

save user data public

Does input checks and updates a user account if everything is fine. public

Definition at line 2812 of file class.ilObjUserGUI.php.

References $_GET, $_POST, $_SESSION, ilObjectGUI\$ilias, $ilUser, ilObjectGUI\$tpl, __checkUserDefinedRequiredFields(), __sendProfileMail(), __toUnix(), ilAuthUtils\_allowPasswordModificationByAuthMode(), ilObjUser\_checkExternalAuthAccount(), ilAuthUtils\_getAuthMode(), ilObjUser\_loginExists(), ilAuthUtils\_needsExternalAccountByAuthMode(), editObject(), IL_PASSWD_PLAIN, ilUtil\is_email(), ilUtil\isLogin(), ilUtil\isPassword(), ilUtil\sendFailure(), ilUtil\sendSuccess(), ilUtil\stripSlashes(), and USER_FOLDER_ID.

2813  {
2814  global $ilias, $rbacsystem, $rbacadmin,$ilUser;
2815 
2816  include_once('./Services/Authentication/classes/class.ilAuthUtils.php');
2817 
2818  //load ILIAS settings
2819  $settings = $ilias->getAllSettings();
2820 
2821  // User folder
2822  if($this->usrf_ref_id == USER_FOLDER_ID and !$rbacsystem->checkAccess('visible,read,write',$this->usrf_ref_id))
2823  {
2824  $this->ilias->raiseError($this->lng->txt("msg_no_perm_modify_user"),$this->ilias->error_obj->MESSAGE);
2825  }
2826  // if called from local administration $this->usrf_ref_id is category id
2827  // Todo: this has to be fixed. Do not mix user folder id and category id
2828  if($this->usrf_ref_id != USER_FOLDER_ID)
2829  {
2830  // check if user is assigned to category
2831  if(!$rbacsystem->checkAccess('cat_administrate_users',$this->object->getTimeLimitOwner()))
2832  {
2833  $this->ilias->raiseError($this->lng->txt("msg_no_perm_modify_user"),$this->ilias->error_obj->MESSAGE);
2834  }
2835  }
2836 
2837  foreach ($_POST["Fobject"] as $key => $val)
2838  {
2839  $_POST["Fobject"][$key] = ilUtil::stripSlashes($val);
2840  }
2841 
2842  // check dynamically required fields
2843  foreach ($settings as $key => $val)
2844  {
2845  $field = substr($key,8);
2846  switch($field)
2847  {
2848  case 'passwd':
2849  case 'passwd2':
2851  {
2852  $require_keys[] = $field;
2853  }
2854  break;
2855  default:
2856  $require_keys[] = $field;
2857  break;
2858 
2859  }
2860  }
2861 
2862  foreach ($require_keys as $key => $val)
2863  {
2864  // exclude required system and registration-only fields
2865  $system_fields = array("default_role");
2866  if (!in_array($val, $system_fields))
2867  {
2868  if (isset($settings["require_" . $val]) && $settings["require_" . $val])
2869  {
2870  if (empty($_POST["Fobject"][$val]))
2871  {
2872  $this->ilias->raiseError($this->lng->txt("fill_out_all_required_fields") . ": " .
2873  $this->lng->txt($val),$this->ilias->error_obj->MESSAGE);
2874  }
2875  }
2876  }
2877  }
2878 
2879  if(!$this->__checkUserDefinedRequiredFields())
2880  {
2881  $this->ilias->raiseError($this->lng->txt("fill_out_all_required_fields"),$this->ilias->error_obj->MESSAGE);
2882  }
2883  // validate login
2884  if ($this->object->getLogin() != $_POST["Fobject"]["login"] &&
2885  !ilUtil::isLogin($_POST["Fobject"]["login"]))
2886  {
2887  $this->ilias->raiseError($this->lng->txt("login_invalid"),$this->ilias->error_obj->MESSAGE);
2888  }
2889 
2890  // check loginname
2891  if (ilObjUser::_loginExists($_POST["Fobject"]["login"],$this->id))
2892  {
2893  $this->ilias->raiseError($this->lng->txt("login_exists"),$this->ilias->error_obj->MESSAGE);
2894  }
2895 
2897  {
2898  if($_POST['Fobject']['passwd'] == "********" and
2899  !strlen($this->object->getPasswd()))
2900  {
2901  $this->ilias->raiseError($this->lng->txt("fill_out_all_required_fields") . ": " .
2902  $this->lng->txt('password'),$this->ilias->error_obj->MESSAGE);
2903  }
2904  // check passwords
2905  if ($_POST["Fobject"]["passwd"] != $_POST["Fobject"]["passwd2"])
2906  {
2907  $this->ilias->raiseError($this->lng->txt("passwd_not_match"),$this->ilias->error_obj->MESSAGE);
2908  }
2909 
2910  // validate password
2911  if (!ilUtil::isPassword($_POST["Fobject"]["passwd"]))
2912  {
2913  $this->ilias->raiseError($this->lng->txt("passwd_invalid"),$this->ilias->error_obj->MESSAGE);
2914  }
2915  }
2916  else
2917  {
2918  // Password will not be changed...
2919  $_POST['Fobject']['passwd'] = "********";
2920  }
2922  {
2923  if(!strlen($_POST['Fobject']['ext_account']))
2924  {
2925  $this->ilias->raiseError($this->lng->txt('ext_acccount_required'),$this->ilias->error_obj->MESSAGE);
2926  }
2927  }
2928  if($_POST['Fobject']['ext_account'] &&
2929  ($elogin = ilObjUser::_checkExternalAuthAccount($_POST['Fobject']['auth_mode'],$_POST['Fobject']['ext_account'])))
2930  {
2931  if($elogin != $this->object->getLogin())
2932  {
2933  $this->ilias->raiseError(
2934  sprintf($this->lng->txt("err_auth_ext_user_exists"),
2935  $_POST["Fobject"]["ext_account"],
2936  $_POST['Fobject']['auth_mode'],
2937  $elogin),
2938  $this->ilias->error_obj->MESSAGE);
2939  }
2940  }
2941 
2942  // The password type is not passed with the post data. Therefore we
2943  // append it here manually.
2944  include_once ('./Services/User/classes/class.ilObjUser.php');
2945  $_POST["Fobject"]["passwd_type"] = IL_PASSWD_PLAIN;
2946 
2947  // validate email
2948  if (strlen($_POST['Fobject']['email']) and !ilUtil::is_email($_POST["Fobject"]["email"]))
2949  {
2950  $this->ilias->raiseError($this->lng->txt("email_not_valid"),$this->ilias->error_obj->MESSAGE);
2951  }
2952 
2953  $start = $this->__toUnix($_POST["time_limit"]["from"]);
2954  $end = $this->__toUnix($_POST["time_limit"]["until"]);
2955 
2956  // validate time limit
2957  if (!$_POST["time_limit"]["unlimited"] and
2958  ( $start > $end))
2959  {
2960  $this->ilias->raiseError($this->lng->txt("time_limit_not_valid"),$this->ilias->error_obj->MESSAGE);
2961  }
2962 
2963  if(!$this->ilias->account->getTimeLimitUnlimited())
2964  {
2965  if($start < $this->ilias->account->getTimeLimitFrom() or
2966  $end > $this->ilias->account->getTimeLimitUntil() or
2967  $_POST['time_limit']['unlimited'])
2968  {
2969  $_SESSION['error_post_vars'] = $_POST;
2970 
2971  ilUtil::sendFailure($this->lng->txt('time_limit_not_within_owners'));
2972  $this->editObject();
2973 
2974  return false;
2975  }
2976  }
2977 
2978  // TODO: check length of login and passwd
2979 
2980  // checks passed. save user
2981  $_POST['Fobject']['time_limit_owner'] = $this->object->getTimeLimitOwner();
2982 
2983  $_POST['Fobject']['time_limit_unlimited'] = (int) $_POST['time_limit']['unlimited'];
2984  $_POST['Fobject']['time_limit_from'] = $this->__toUnix($_POST['time_limit']['from']);
2985  $_POST['Fobject']['time_limit_until'] = $this->__toUnix($_POST['time_limit']['until']);
2986 
2987  if($_POST['Fobject']['time_limit_unlimited'] != $this->object->getTimeLimitUnlimited() or
2988  $_POST['Fobject']['time_limit_from'] != $this->object->getTimeLimitFrom() or
2989  $_POST['Fobject']['time_limit_until'] != $this->object->getTimeLimitUntil())
2990  {
2991  $_POST['Fobject']['time_limit_message'] = 0;
2992  }
2993  else
2994  {
2995  $_POST['Fobject']['time_limit_message'] = $this->object->getTimeLimitMessage();
2996  }
2997 
2998  $this->object->assignData($_POST["Fobject"]);
2999  $this->object->setUserDefinedData($_POST['udf']);
3000 
3001  try
3002  {
3003  $this->object->updateLogin($_POST['Fobject']['login']);
3004  }
3005  catch (ilUserException $e)
3006  {
3007  ilUtil::sendFailure($e->getMessage());
3008  $this->form_gui->setValuesByPost();
3009  return $tpl->setContent($this->form_gui->getHtml());
3010  }
3011 
3012  $this->object->setTitle($this->object->getFullname());
3013  $this->object->setDescription($this->object->getEmail());
3014  $this->object->setLanguage($_POST["Fobject"]["language"]);
3015 
3016  //set user skin and style
3017  $sknst = explode(":", $_POST["Fobject"]["skin_style"]);
3018 
3019  if ($this->object->getPref("style") != $sknst[1] ||
3020  $this->object->getPref("skin") != $sknst[0])
3021  {
3022  $this->object->setPref("skin", $sknst[0]);
3023  $this->object->setPref("style", $sknst[1]);
3024  }
3025 
3026  // set hits per pages
3027  $this->object->setPref("hits_per_page", $_POST["Fobject"]["hits_per_page"]);
3028  // set show users online
3029  $this->object->setPref("show_users_online", $_POST["Fobject"]["show_users_online"]);
3030  // set hide_own_online_status
3031  if ($_POST["Fobject"]["hide_own_online_status"]) {
3032  $this->object->setPref("hide_own_online_status", $_POST["Fobject"]["hide_own_online_status"]);
3033  }
3034  else {
3035  $this->object->setPref("hide_own_online_status", "n");
3036  }
3037 
3038  $this->update = $this->object->update();
3039  //$rbacadmin->updateDefaultRole($_POST["Fobject"]["default_role"], $this->object->getId());
3040 
3041  // BEGIN DiskQuota: Remember the state of the "send info mail" checkbox
3042  global $ilUser;
3043  $ilUser->setPref('send_info_mails', ($_POST['send_mail'] == 'y') ? 'y' : 'n');
3044  $ilUser->writePrefs();
3045  // END DiskQuota: Remember the state of the "send info mail" checkbox
3046 
3047  $mail_message = $this->__sendProfileMail();
3048  $msg = $this->lng->txt('saved_successfully').$mail_message;
3049 
3050  // feedback
3051  ilUtil::sendSuccess($msg,true);
3052 
3053  if (strtolower($_GET["baseClass"]) == 'iladministrationgui')
3054  {
3055  $this->ctrl->redirectByClass("ilobjuserfoldergui", "view");
3056  }
3057  else
3058  {
3059  $this->ctrl->redirectByClass('ilobjcategorygui','listUsers');
3060  }
3061  }
< a tabindex="-1" style="border-style: none;" href="#" title="Refresh Image" onclick="document.getElementById('siimage').src = './securimage_show.php?sid=' + Math.random(); this.blur(); return false">< img src="./images/refresh.png" alt="Reload Image" height="32" width="32" onclick="this.blur()" align="bottom" border="0"/></a >< br/>< strong > Enter Code *if($_SERVER['REQUEST_METHOD']=='POST' &&@ $_POST['do']=='contact') $_SESSION['ctform']['success']
static sendSuccess($a_info="", $a_keep=false)
Send Success Message to Screen.
Class for user related exception handling in ILIAS.
const IL_PASSWD_PLAIN
$_POST['username']
Definition: cron.php:12
$_GET["client_id"]
static is_email($a_email)
This preg-based function checks whether an e-mail address is formally valid.
static _needsExternalAccountByAuthMode($a_auth_mode)
Check if chosen auth mode needs an external account entry.
static isPassword($a_passwd, &$customError=null)
validates a password public
__toUnix($a_time_arr)
static _allowPasswordModificationByAuthMode($a_auth_mode)
Allow password modification.
static _loginExists($a_login, $a_user_id=0)
check if a login name already exists You may exclude a user from the check by giving his user id as 2...
__checkUserDefinedRequiredFields()
display user create form
redirection script todo: (a better solution should control the processing via a xml file) ...
editObject()
Display user edit form.
static stripSlashes($a_str, $a_strip_html=true, $a_allow="")
strip slashes if magic qoutes is enabled
_getAuthMode($a_auth_mode, $a_db_handler='')
static sendFailure($a_info="", $a_keep=false)
Send Failure Message to Screen.
global $ilUser
Definition: imgupload.php:15
isLogin($a_login)
static _checkExternalAuthAccount($a_auth, $a_account)
check whether external account and authentication method matches with a user
const USER_FOLDER_ID
Class ilObjUserFolder.
+ Here is the call graph for this function:

◆ uploadUserPictureObject()

ilObjUserGUI::uploadUserPictureObject ( )

upload user image

(original method by ratana ty)

Definition at line 2450 of file class.ilObjUserGUI.php.

References $ilUser, ilUtil\escapeShellArg(), ilUtil\execConvert(), ilUtil\getWebspaceDir(), ilUtil\isConvertVersionAtLeast(), ilUtil\moveUploadedFile(), ilUtil\sendFailure(), and USER_FOLDER_ID.

Referenced by saveObject(), and updateObject().

2451  {
2452  global $ilUser, $rbacsystem;
2453 
2454  // User folder
2455  if($this->usrf_ref_id == USER_FOLDER_ID and
2456  !$rbacsystem->checkAccess('visible,read',$this->usrf_ref_id))
2457  {
2458  $this->ilias->raiseError($this->lng->txt("msg_no_perm_modify_user"),$this->ilias->error_obj->MESSAGE);
2459  }
2460  // if called from local administration $this->usrf_ref_id is category id
2461  // Todo: this has to be fixed. Do not mix user folder id and category id
2462  if($this->usrf_ref_id != USER_FOLDER_ID)
2463  {
2464  // check if user is assigned to category
2465  if(!$rbacsystem->checkAccess('cat_administrate_users',$this->object->getTimeLimitOwner()))
2466  {
2467  $this->ilias->raiseError($this->lng->txt("msg_no_perm_modify_user"),$this->ilias->error_obj->MESSAGE);
2468  }
2469  }
2470 
2471  $userfile_input = $this->form_gui->getItemByPostVar("userfile");
2472 
2473  if ($_FILES["userfile"]["tmp_name"] == "")
2474  {
2475  if ($userfile_input->getDeletionFlag())
2476  {
2477  $this->object->removeUserPicture();
2478  }
2479  return;
2480  }
2481  if ($_FILES["userfile"]["size"] == 0)
2482  {
2483  ilUtil::sendFailure($this->lng->txt("msg_no_file"));
2484  }
2485  else
2486  {
2487  $webspace_dir = ilUtil::getWebspaceDir();
2488  $image_dir = $webspace_dir."/usr_images";
2489  $store_file = "usr_".$this->object->getId()."."."jpg";
2490 
2491  // store filename
2492  $this->object->setPref("profile_image", $store_file);
2493  $this->object->update();
2494 
2495  // move uploaded file
2496  $uploaded_file = $image_dir."/upload_".$this->object->getId()."pic";
2497  if (!ilUtil::moveUploadedFile($_FILES["userfile"]["tmp_name"], $_FILES["userfile"]["name"],
2498  $uploaded_file, false))
2499  {
2500  ilUtil::sendFailure($this->lng->txt("upload_error", true));
2501  $this->ctrl->redirect($this, "showProfile");
2502  }
2503  chmod($uploaded_file, 0770);
2504 
2505  // take quality 100 to avoid jpeg artefacts when uploading jpeg files
2506  // taking only frame [0] to avoid problems with animated gifs
2507  $show_file = "$image_dir/usr_".$this->object->getId().".jpg";
2508  $thumb_file = "$image_dir/usr_".$this->object->getId()."_small.jpg";
2509  $xthumb_file = "$image_dir/usr_".$this->object->getId()."_xsmall.jpg";
2510  $xxthumb_file = "$image_dir/usr_".$this->object->getId()."_xxsmall.jpg";
2511  $uploaded_file = ilUtil::escapeShellArg($uploaded_file);
2512  $show_file = ilUtil::escapeShellArg($show_file);
2513  $thumb_file = ilUtil::escapeShellArg($thumb_file);
2514  $xthumb_file = ilUtil::escapeShellArg($xthumb_file);
2515  $xxthumb_file = ilUtil::escapeShellArg($xxthumb_file);
2516 
2517  if(ilUtil::isConvertVersionAtLeast("6.3.8-3"))
2518  {
2519  ilUtil::execConvert($uploaded_file . "[0] -geometry 200x200^ -gravity center -extent 200x200 -quality 100 JPEG:".$show_file);
2520  ilUtil::execConvert($uploaded_file . "[0] -geometry 100x100^ -gravity center -extent 100x100 -quality 100 JPEG:".$thumb_file);
2521  ilUtil::execConvert($uploaded_file . "[0] -geometry 75x75^ -gravity center -extent 75x75 -quality 100 JPEG:".$xthumb_file);
2522  ilUtil::execConvert($uploaded_file . "[0] -geometry 30x30^ -gravity center -extent 30x30 -quality 100 JPEG:".$xxthumb_file);
2523  }
2524  else
2525  {
2526  ilUtil::execConvert($uploaded_file . "[0] -geometry 200x200 -quality 100 JPEG:".$show_file);
2527  ilUtil::execConvert($uploaded_file . "[0] -geometry 100x100 -quality 100 JPEG:".$thumb_file);
2528  ilUtil::execConvert($uploaded_file . "[0] -geometry 75x75 -quality 100 JPEG:".$xthumb_file);
2529  ilUtil::execConvert($uploaded_file . "[0] -geometry 30x30 -quality 100 JPEG:".$xxthumb_file);
2530  }
2531  }
2532  }
static isConvertVersionAtLeast($a_version)
Compare convert version numbers.
static execConvert($args)
execute convert command
static moveUploadedFile($a_file, $a_name, $a_target, $a_raise_errors=true, $a_mode="move_uploaded")
move uploaded file
redirection script todo: (a better solution should control the processing via a xml file) ...
static sendFailure($a_info="", $a_keep=false)
Send Failure Message to Screen.
global $ilUser
Definition: imgupload.php:15
static escapeShellArg($a_arg)
const USER_FOLDER_ID
Class ilObjUserFolder.
static getWebspaceDir($mode="filesystem")
get webspace directory
+ Here is the call graph for this function:
+ Here is the caller graph for this function:

Field Documentation

◆ $gender

ilObjUserGUI::$gender

Definition at line 27 of file class.ilObjUserGUI.php.

◆ $ilCtrl

ilObjUserGUI::$ilCtrl

Definition at line 20 of file class.ilObjUserGUI.php.

Referenced by _goto(), editObject(), ilObjUserGUI(), and initForm().

◆ $type

ilObjUserGUI::$type

Definition at line 34 of file class.ilObjUserGUI.php.

◆ $user_ref_id

ilObjUserGUI::$user_ref_id

Definition at line 41 of file class.ilObjUserGUI.php.


The documentation for this class was generated from the following file: