ILIAS  release_9 Revision v9.13-25-g2c18ec4c24f
ilSearchResultTableGUI Class Reference

TableGUI class for search results. More...

+ Inheritance diagram for ilSearchResultTableGUI:
+ Collaboration diagram for ilSearchResultTableGUI:

Public Member Functions

 __construct ($a_parent_obj, $a_parent_cmd, ilSearchResultPresentation $a_presenter)
 Constructor. More...
 
 numericOrdering (string $a_field)
 
 getSelectableColumns ()
 Get selectable columns. More...
 
- Public Member Functions inherited from ilTable2GUI
 __construct (?object $a_parent_obj, string $a_parent_cmd="", string $a_template_context="")
 
 setOpenFormTag (bool $a_val)
 
 getOpenFormTag ()
 
 setCloseFormTag (bool $a_val)
 
 getCloseFormTag ()
 
 determineLimit ()
 
 getSelectableColumns ()
 Get selectable columns. More...
 
 determineSelectedColumns ()
 
 isColumnSelected (string $col)
 
 getSelectedColumns ()
 
 resetOffset (bool $a_in_determination=false)
 
 initFilter ()
 
 getParentObject ()
 
 getParentCmd ()
 
 setTopAnchor (string $a_val)
 
 getTopAnchor ()
 
 setNoEntriesText (string $a_text)
 
 getNoEntriesText ()
 
 setIsDataTable (bool $a_val)
 
 getIsDataTable ()
 
 setEnableTitle (bool $a_enabletitle)
 
 getEnableTitle ()
 
 setEnableHeader (bool $a_enableheader)
 
 getEnableHeader ()
 
 setEnableNumInfo (bool $a_val)
 
 getEnableNumInfo ()
 
 setTitle (string $a_title, string $a_icon="", string $a_icon_alt="")
 
 setDescription (string $a_val)
 
 getDescription ()
 
 setOrderField (string $a_order_field)
 
 getOrderField ()
 
 setData (array $a_data)
 
 getData ()
 
 dataExists ()
 
 setPrefix (string $a_prefix)
 
 getPrefix ()
 
 addFilterItem (ilTableFilterItem $a_input_item, bool $a_optional=false)
 
 addFilterItemByMetaType (string $id, int $type=self::FILTER_TEXT, bool $a_optional=false, string $caption="")
 Add filter by standard type. More...
 
 getFilterItems (bool $a_optionals=false)
 
 getFilterItemByPostVar (string $a_post_var)
 
 setFilterCols (int $a_val)
 
 getFilterCols ()
 
 setDisableFilterHiding (bool $a_val=true)
 
 getDisableFilterHiding ()
 
 isFilterSelected (string $a_col)
 Is given filter selected? More...
 
 getSelectedFilters ()
 
 determineSelectedFilters ()
 
 setCustomPreviousNext (string $a_prev_link, string $a_next_link)
 
 setFormAction (string $a_form_action, bool $a_multipart=false)
 
 getFormAction ()
 
 setFormName (string $a_name="")
 
 getFormName ()
 
 setId (string $a_val)
 
 getId ()
 
 setDisplayAsBlock (bool $a_val)
 
 getDisplayAsBlock ()
 
 setSelectAllCheckbox (string $a_select_all_checkbox, bool $a_select_all_on_top=false)
 
 setExternalSorting (bool $a_val)
 
 getExternalSorting ()
 
 setFilterCommand (string $a_val, string $a_caption="")
 
 getFilterCommand ()
 
 setResetCommand (string $a_val, string $a_caption="")
 
 getResetCommand ()
 
 setExternalSegmentation (bool $a_val)
 
 getExternalSegmentation ()
 
 setRowTemplate (string $a_template, string $a_template_dir="")
 Set row template. More...
 
 setDefaultOrderField (string $a_defaultorderfield)
 
 getDefaultOrderField ()
 
 setDefaultOrderDirection (string $a_defaultorderdirection)
 
 getDefaultOrderDirection ()
 
 setDefaultFilterVisiblity (bool $a_status)
 
 getDefaultFilterVisibility ()
 
 clearCommandButtons ()
 
 addCommandButton (string $a_cmd, string $a_text, string $a_onclick='', string $a_id="", string $a_class="")
 
 addCommandButtonInstance (ilButtonBase $a_button)
 
 addMultiItemSelectionButton (string $a_sel_var, array $a_options, string $a_cmd, string $a_text, string $a_default_selection='')
 
 setCloseCommand (string $a_link)
 
 addMultiCommand (string $a_cmd, string $a_text)
 
 addHiddenInput (string $a_name, string $a_value)
 
 addHeaderCommand (string $a_href, string $a_text, string $a_target="", string $a_img="")
 
 setTopCommands (bool $a_val)
 
 getTopCommands ()
 
 addColumn (string $a_text, string $a_sort_field="", string $a_width="", bool $a_is_checkbox_action_column=false, string $a_class="", string $a_tooltip="", bool $a_tooltip_with_html=false)
 
 getNavParameter ()
 
 setOrderLink (string $key, string $order_dir)
 
 fillHeader ()
 
 determineOffsetAndOrder (bool $a_omit_offset=false)
 
 storeNavParameter ()
 
 getHTML ()
 Get HTML. More...
 
 numericOrdering (string $a_field)
 Should this field be sorted numeric? More...
 
 render ()
 
 writeFilterToSession ()
 
 resetFilter ()
 
 fillFooter ()
 
 getLinkbar (string $a_num)
 
 fillHiddenRow ()
 
 fillActionRow ()
 
 setHeaderHTML (string $html)
 
 storeProperty (string $type, string $value)
 
 loadProperty (string $type)
 
 getCurrentState ()
 get current settings for order, limit, columns and filter More...
 
 setContext (string $id)
 
 getContext ()
 
 setShowRowsSelector (bool $a_value)
 Toggle rows-per-page selector. More...
 
 getShowRowsSelector ()
 
 setShowTemplates (bool $a_value)
 
 getShowTemplates ()
 
 restoreTemplate (string $a_name)
 Restore state from template. More...
 
 saveTemplate (string $a_name)
 Save current state as template. More...
 
 deleteTemplate (string $a_name)
 
 getLimit ()
 
 getOffset ()
 
 setExportFormats (array $formats)
 Set available export formats. More...
 
 setPrintMode (bool $a_value=false)
 
 getPrintMode ()
 
 getExportMode ()
 
 exportData (int $format, bool $send=false)
 Export and optionally send current table data. More...
 
 setEnableAllCommand (bool $a_value)
 
 setRowSelectorLabel (string $row_selector_label)
 
 getRowSelectorLabel ()
 
 setPreventDoubleSubmission (bool $a_val)
 
 getPreventDoubleSubmission ()
 
 setLimit (int $a_limit=0, int $a_default_limit=0)
 
- Public Member Functions inherited from ilTableGUI
 __construct (array $a_data=[], bool $a_global_tpl=true)
 
 setTemplate (ilTemplate $a_tpl)
 
 getTemplateObject ()
 
 setData (array $a_data)
 Set table data. More...
 
 getData ()
 
 setTitle (string $a_title, string $a_icon="", string $a_icon_alt="")
 
 setHelp (string $a_help_page, string $a_help_icon, string $a_help_icon_alt="")
 
 setHeaderNames (array $a_header_names)
 
 getColumnCount ()
 
 setHeaderVars (array $a_header_vars, array $a_header_params=[])
 
 setColumnWidth (array $a_column_width)
 set table column widths More...
 
 setOneColumnWidth (string $a_column_width, int $a_column_number)
 
 setMaxCount (int $a_max_count)
 set max. More...
 
 setLimit (int $a_limit=0, int $a_default_limit=0)
 set max. More...
 
 getLimit ()
 
 setPrefix (string $a_prefix)
 set prefix for sort and offset fields (if you have two or more tables on a page that you want to sort separately) More...
 
 setOffset (int $a_offset)
 set dataset offset More...
 
 getOffset ()
 
 setOrderColumn (string $a_order_column="", string $a_default_column="")
 
 getOrderColumn ()
 
 setOrderDirection (string $a_order_direction)
 
 getOrderDirection ()
 
 setFooter (string $a_style, string $a_previous="", string $a_next="")
 
 enable (string $a_module_name)
 
 disable (string $a_module_name)
 
 sortData ()
 
 render ()
 
 renderHeader ()
 
 setOrderLink (string $key, string $order_dir)
 
 setStyle (string $a_element, string $a_style)
 
 getStyle (string $a_element)
 
 setBase (string $a_base)
 
 getBase ()
 
 getFormName ()
 get the name of the parent form More...
 
 setFormName (string $a_name="cmd")
 
 getSelectAllCheckbox ()
 get the name of the checkbox that should be toggled with a select all button More...
 
 setSelectAllCheckbox (string $a_select_all_checkbox)
 
 clearActionButtons ()
 
 addActionButton (string $btn_name, string $btn_value)
 

Protected Member Functions

 fillRow (array $a_set)
 Fill table row. More...
 
 enabledRelevance ()
 
- Protected Member Functions inherited from ilTable2GUI
 getRequestedValues ()
 
 prepareOutput ()
 Anything that must be done before HTML is generated. More...
 
 isFilterVisible ()
 Check if filter is visible: manually shown (session, db) or default value set. More...
 
 isAdvMDFilter (ilAdvancedMDRecordGUI $a_gui, ilTableFilterItem $a_element)
 Check if filter element is based on adv md. More...
 
 fillRow (array $a_set)
 Standard Version of Fill Row. More...
 
 getFilterValue (ilTableFilterItem $a_item)
 Get current filter value. More...
 
 setFilterValue (ilTableFilterItem $a_item, $a_value)
 
 fillMetaExcel (ilExcel $a_excel, int &$a_row)
 Add meta information to excel export. More...
 
 fillHeaderExcel (ilExcel $a_excel, int &$a_row)
 Excel Version of Fill Header. More...
 
 fillRowExcel (ilExcel $a_excel, int &$a_row, array $a_set)
 Excel Version of Fill Row. More...
 
 fillMetaCSV (ilCSVWriter $a_csv)
 Add meta information to csv export. More...
 
 fillHeaderCSV (ilCSVWriter $a_csv)
 CSV Version of Fill Header. More...
 
 fillRowCSV (ilCSVWriter $a_csv, array $a_set)
 CSV Version of Fill Row. More...
 

Protected Attributes

ilObjUser $user
 
ilSearchResultPresentation $presenter
 
ilObjectDefinition $objDefinition
 
- Protected Attributes inherited from ilTable2GUI
string $requested_tmpl_delete
 
string $requested_tmpl_create
 
string $requested_nav_par2 = ""
 
string $requested_nav_par = ""
 
string $requested_nav_par1 = ""
 
ILIAS Table TableGUIRequest $table_request = null
 
array $selected_columns = []
 
ilCtrl $ctrl
 
object $parent_obj = null
 
string $parent_cmd = ""
 
string $close_command = ""
 
string $top_anchor = "il_table_top"
 
array $filters = array()
 
array $optional_filters = array()
 
string $filter_cmd = 'applyFilter'
 
string $reset_cmd = 'resetFilter'
 
int $filter_cols = 5
 
bool $ext_sort = false
 
bool $ext_seg = false
 
string $context = ""
 
array $mi_sel_buttons = []
 
bool $disable_filter_hiding = false
 
bool $top_commands = true
 
array $selectable_columns = array()
 
array $selected_column = array()
 
bool $show_templates = false
 
bool $show_rows_selector = true
 
bool $rows_selector_off = false
 
bool $nav_determined = false
 
bool $limit_determined = false
 
bool $filters_determined = false
 
bool $columns_determined = false
 
bool $open_form_tag = true
 
bool $close_form_tag = true
 
array $export_formats = []
 
int $export_mode = 0
 
bool $print_mode = false
 
bool $enable_command_for_all = false
 
bool $restore_filter = false
 
array $restore_filter_values = []
 
bool $default_filter_visibility = false
 
array $sortable_fields = array()
 
bool $prevent_double_submission = true
 
string $row_selector_label = ""
 
bool $select_all_on_top = false
 
array $sel_buttons = []
 
string $nav_value = ''
 
string $noentriestext = ''
 
string $css_row = ''
 
bool $display_as_block = false
 
string $description = ''
 
string $id = ""
 
bool $custom_prev_next = false
 
string $reset_cmd_txt = ""
 
string $defaultorderfield = ""
 
string $defaultorderdirection = ""
 
array $column = []
 
bool $datatable = false
 
bool $num_info = false
 
bool $form_multipart = false
 
array $row_data = []
 
string $order_field = ""
 
array $selected_filter = []
 
string $form_action = ""
 
string $formname = ""
 
string $sort_order = ""
 
array $buttons = []
 
array $multi = []
 
array $hidden_inputs = []
 
array $header_commands = []
 
string $row_template = ""
 
string $row_template_dir = ""
 
string $filter_cmd_txt = ""
 
string $custom_prev = ""
 
string $custom_next = ""
 
array $raw_post_data = null
 
ilGlobalTemplateInterface $main_tpl
 
- Protected Attributes inherited from ilTableGUI
string $sort_order
 
string $link_params
 
array $header_params
 
 $tpl
 
ilLanguage $lng
 

Additional Inherited Members

- Static Public Member Functions inherited from ilTable2GUI
static getAllCommandLimit ()
 
- Static Public Member Functions inherited from ilTableGUI
static linkbar (string $AScript, int $AHits, int $ALimit, int $AOffset, array $AParams=array(), array $ALayout=array(), string $prefix='')
 
- Data Fields inherited from ilTable2GUI
const FILTER_TEXT = 1
 
const FILTER_SELECT = 2
 
const FILTER_DATE = 3
 
const FILTER_LANGUAGE = 4
 
const FILTER_NUMBER_RANGE = 5
 
const FILTER_DATE_RANGE = 6
 
const FILTER_DURATION_RANGE = 7
 
const FILTER_DATETIME_RANGE = 8
 
const FILTER_CHECKBOX = 9
 
const EXPORT_EXCEL = 1
 
const EXPORT_CSV = 2
 
const ACTION_ALL_LIMIT = 1000
 
- Data Fields inherited from ilTableGUI
string $title = ""
 
string $icon = ""
 
string $icon_alt = ""
 
string $help_page = ""
 
string $help_icon = ""
 
string $help_icon_alt = ""
 
array $header_names = []
 
array $header_vars = []
 
array $linkbar_vars = []
 
array $data = []
 
int $column_count = 0
 
array $column_width = []
 
int $max_count = 0
 
int $limit = 0
 
bool $max_limit = false
 
int $offset = 0
 
string $order_column = ""
 
string $order_direction = ""
 
string $footer_style = ""
 
string $footer_previous = ""
 
string $footer_next = ""
 
bool $lang_support = true
 
bool $global_tpl = false
 
string $form_name = ""
 
string $select_all_checkbox = ""
 
array $action_buttons = []
 
string $prefix = ""
 
string $base = ""
 
array $enabled
 
array $styles
 

Detailed Description

TableGUI class for search results.

Author
Alex Killing alex..nosp@m.kill.nosp@m.ing@g.nosp@m.mx.d.nosp@m.e

Definition at line 28 of file class.ilSearchResultTableGUI.php.

Constructor & Destructor Documentation

◆ __construct()

ilSearchResultTableGUI::__construct (   $a_parent_obj,
  $a_parent_cmd,
ilSearchResultPresentation  $a_presenter 
)

Constructor.

Definition at line 37 of file class.ilSearchResultTableGUI.php.

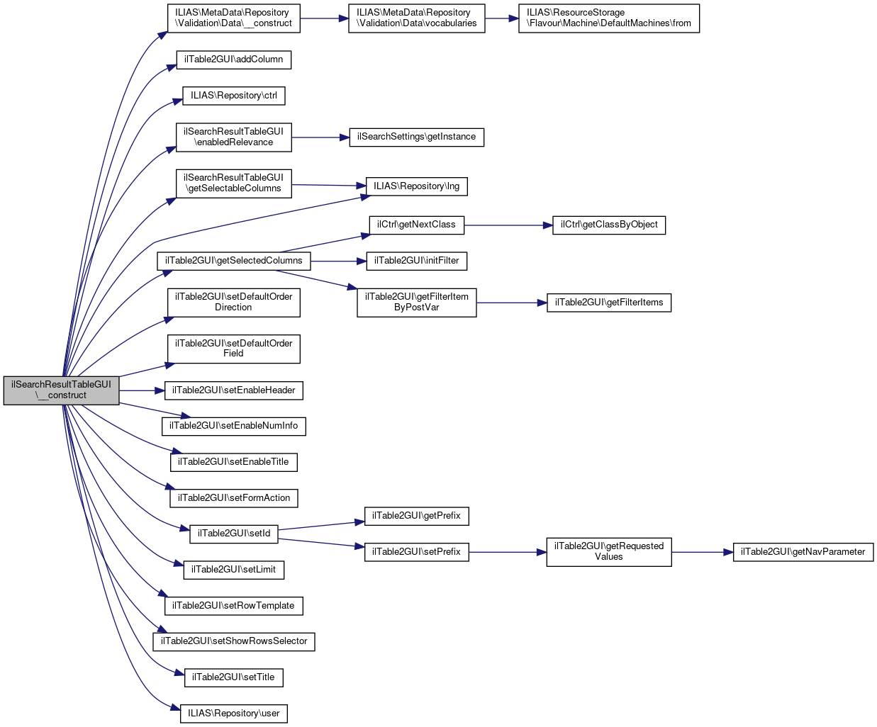
References $DIC, ILIAS\MetaData\Repository\Validation\Data\__construct(), ilTable2GUI\addColumn(), ILIAS\Repository\ctrl(), enabledRelevance(), getSelectableColumns(), ilTable2GUI\getSelectedColumns(), ILIAS\Repository\lng(), ilTable2GUI\setDefaultOrderDirection(), ilTable2GUI\setDefaultOrderField(), ilTable2GUI\setEnableHeader(), ilTable2GUI\setEnableNumInfo(), ilTable2GUI\setEnableTitle(), ilTable2GUI\setFormAction(), ilTable2GUI\setId(), ilTable2GUI\setLimit(), ilTable2GUI\setRowTemplate(), ilTable2GUI\setShowRowsSelector(), ilTable2GUI\setTitle(), and ILIAS\Repository\user().

38  {
39  global $DIC;
40 
41  $this->user = $DIC->user();
42  $this->presenter = $a_presenter;
43  $this->objDefinition = $DIC['objDefinition'];
44 
45  $this->setId("ilSearchResultsTable");
46 
47  $this->setId('search_' . $this->user->getId());
48  parent::__construct($a_parent_obj, $a_parent_cmd);
49  $this->setTitle($this->lng->txt("search_results"));
50  $this->setLimit(999);
51  $this->addColumn($this->lng->txt("type"), "type", "1");
52  $this->addColumn($this->lng->txt("search_title_description"), "title");
53 
54  $all_cols = $this->getSelectableColumns();
55  foreach ($this->getSelectedColumns() as $col) {
56  $this->addColumn($all_cols[$col]['txt'], $col, '50px');
57  }
58 
59  if ($this->enabledRelevance()) {
60  $this->addColumn($this->lng->txt('lucene_relevance_short'), 'relevance', '50px');
61  $this->setDefaultOrderField("s_relevance");
62  $this->setDefaultOrderDirection("desc");
63  }
64 
65 
66  $this->addColumn($this->lng->txt("actions"), "", "10px");
67 
68  $this->setEnableHeader(true);
69  $this->setFormAction($this->ctrl->getFormAction($a_parent_obj));
70  $this->setRowTemplate("tpl.search_result_row.html", "Services/Search");
71  $this->setEnableTitle(true);
72  $this->setEnableNumInfo(false);
73  $this->setShowRowsSelector(false);
74  }
setFormAction(string $a_form_action, bool $a_multipart=false)
setEnableTitle(bool $a_enabletitle)
getSelectableColumns()
Get selectable columns.
setId(string $a_val)
global $DIC
Definition: feed.php:28
setShowRowsSelector(bool $a_value)
Toggle rows-per-page selector.
__construct(VocabulariesInterface $vocabularies)
setDefaultOrderField(string $a_defaultorderfield)
setRowTemplate(string $a_template, string $a_template_dir="")
Set row template.
setDefaultOrderDirection(string $a_defaultorderdirection)
setTitle(string $a_title, string $a_icon="", string $a_icon_alt="")
setEnableNumInfo(bool $a_val)
setLimit(int $a_limit=0, int $a_default_limit=0)
addColumn(string $a_text, string $a_sort_field="", string $a_width="", bool $a_is_checkbox_action_column=false, string $a_class="", string $a_tooltip="", bool $a_tooltip_with_html=false)
setEnableHeader(bool $a_enableheader)
+ Here is the call graph for this function:

Member Function Documentation

◆ enabledRelevance()

ilSearchResultTableGUI::enabledRelevance ( )
protected

Definition at line 194 of file class.ilSearchResultTableGUI.php.

References ilSearchSettings\getInstance().

Referenced by __construct(), and fillRow().

194  : bool
195  {
196  return
197  ilSearchSettings::getInstance()->enabledLucene() &&
198  ilSearchSettings::getInstance()->isRelevanceVisible();
199  }
+ Here is the call graph for this function:
+ Here is the caller graph for this function:

◆ fillRow()

ilSearchResultTableGUI::fillRow ( array  $a_set)
protected

Fill table row.

Definition at line 103 of file class.ilSearchResultTableGUI.php.

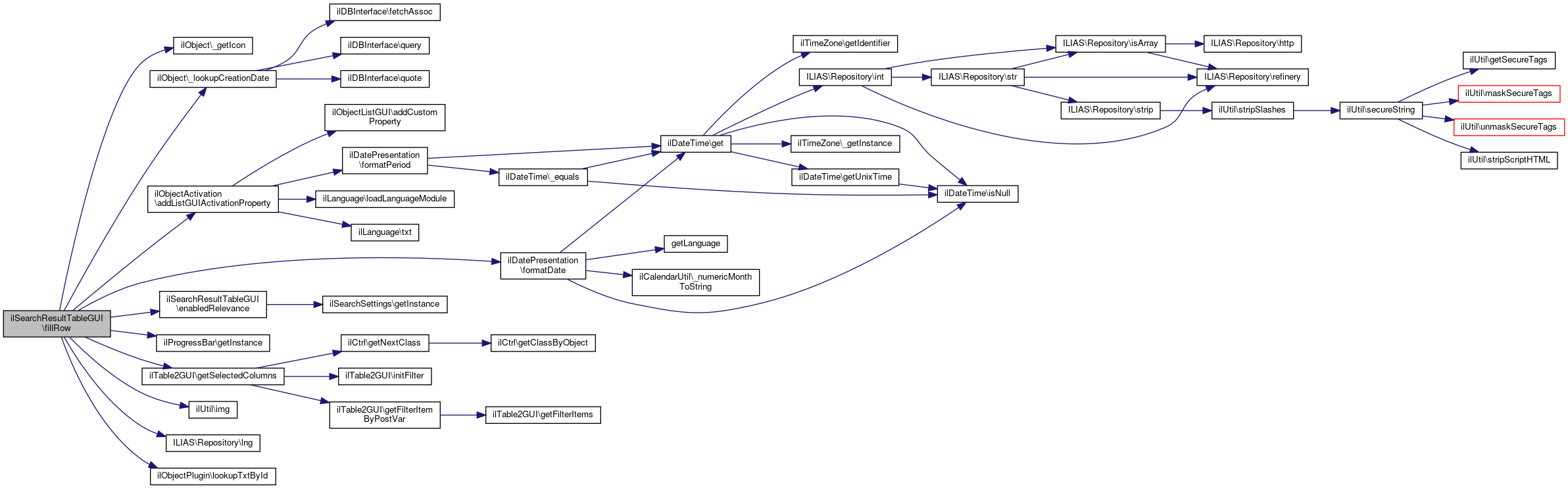
References ilTable2GUI\$description, ilTableGUI\$icon, $ref_id, ilTableGUI\$title, ilObject\_getIcon(), ilObject\_lookupCreationDate(), ilObjectActivation\addListGUIActivationProperty(), enabledRelevance(), ilDatePresentation\formatDate(), ilProgressBar\getInstance(), ilTable2GUI\getSelectedColumns(), IL_CAL_DATETIME, ilUtil\img(), ILIAS\Repository\lng(), and ilObjectPlugin\lookupTxtById().

103  : void
104  {
105  $obj_id = $a_set["obj_id"];
106  $ref_id = $a_set["ref_id"];
107  $type = $a_set['type'];
108  $title = $a_set['title'];
109  $description = $a_set['description'];
110  $relevance = $a_set['relevance'];
111 
112  if (!$type || $this->objDefinition->isSideBlock($type)) {
113  return;
114  }
115 
116  $item_list_gui = ilLuceneSearchObjectListGUIFactory::factory($type);
117  $item_list_gui->initItem($ref_id, $obj_id, $type, $title, $description);
118  $item_list_gui->setContainerObject($this->parent_obj);
119  $item_list_gui->setSearchFragment($this->presenter->lookupContent($obj_id, 0));
120  $item_list_gui->setSeparateCommands(true);
121 
122  ilObjectActivation::addListGUIActivationProperty($item_list_gui, $a_set);
123 
124  $this->presenter->appendAdditionalInformation($item_list_gui, $ref_id, $obj_id, $type);
125 
126  $this->tpl->setVariable("ACTION_HTML", $item_list_gui->getCommandsHTML());
127 
128  if ($html = $item_list_gui->getListItemHTML($ref_id, $obj_id, '#SRC_HIGHLIGHT_TITLE', '#SRC_HIGHLIGHT_DESC')) {
129  // replace highlighted title/description
130  $html = str_replace(
131  [
132  '#SRC_HIGHLIGHT_TITLE',
133  '#SRC_HIGHLIGHT_DESC'
134  ],
135  [
136  $title,
137  strip_tags(
138  $description,
139  ['span']
140  )
141  ],
142  $html
143  );
144  $item_html[$ref_id]['html'] = $html;
145  $item_html[$ref_id]['type'] = $type;
146  }
147 
148 
149  if ($this->enabledRelevance()) {
150  $pbar = ilProgressBar::getInstance();
151  $pbar->setCurrent((int) $relevance);
152 
153  $this->tpl->setCurrentBlock('relev');
154  $this->tpl->setVariable('REL_PBAR', $pbar->render());
155  $this->tpl->parseCurrentBlock();
156  }
157 
158 
159  $this->tpl->setVariable("ITEM_HTML", $html);
160 
161  foreach ($this->getSelectedColumns() as $field) {
162  switch ($field) {
163  case 'create_date':
164  $this->tpl->setCurrentBlock('creation');
165  $this->tpl->setVariable('CREATION_DATE', ilDatePresentation::formatDate(new ilDateTime(ilObject::_lookupCreationDate($obj_id), IL_CAL_DATETIME)));
166  $this->tpl->parseCurrentBlock();
167  }
168  }
169 
170 
171 
172  if (!$this->objDefinition->isPlugin($type)) {
173  $type_txt = $this->lng->txt('icon') . ' ' . $this->lng->txt('obj_' . $type);
174  $icon = ilObject::_getIcon((int) $obj_id, 'small', $type);
175  } else {
176  $type_txt = ilObjectPlugin::lookupTxtById($type, "obj_" . $type);
177  $icon = ilObject::_getIcon((int) $obj_id, 'small', $type);
178  }
179 
180  $this->tpl->setVariable(
181  "TYPE_IMG",
182  ilUtil::img(
183  $icon,
184  $type_txt,
185  '',
186  '',
187  0,
188  '',
189  'ilIcon'
190  )
191  );
192  }
const IL_CAL_DATETIME
static _getIcon(int $obj_id=0, string $size="big", string $type="", bool $offline=false)
Get icon for repository item.
static formatDate(ilDateTime $date, bool $a_skip_day=false, bool $a_include_wd=false, bool $include_seconds=false)
static img(string $a_src, ?string $a_alt=null, $a_width="", $a_height="", $a_border=0, $a_id="", $a_class="")
Build img tag.
$ref_id
Definition: ltiauth.php:67
static addListGUIActivationProperty(ilObjectListGUI $list_gui, array &$item)
Get timing details for list gui.
static lookupTxtById(string $plugin_id, string $lang_var)
static _lookupCreationDate(int $obj_id)
+ Here is the call graph for this function:

◆ getSelectableColumns()

ilSearchResultTableGUI::getSelectableColumns ( )

Get selectable columns.

Returns
array

Definition at line 89 of file class.ilSearchResultTableGUI.php.

References ILIAS\Repository\lng().

Referenced by __construct().

89  : array
90  {
91  return array('create_date' =>
92  array(
93  'txt' => $this->lng->txt('create_date'),
94  'default' => false
95  )
96  );
97  }
+ Here is the call graph for this function:
+ Here is the caller graph for this function:

◆ numericOrdering()

ilSearchResultTableGUI::numericOrdering ( string  $a_field)

Definition at line 76 of file class.ilSearchResultTableGUI.php.

76  : bool
77  {
78  switch ($a_field) {
79  case 'relevance':
80  return true;
81  }
82  return parent::numericOrdering($a_field);
83  }

Field Documentation

◆ $objDefinition

ilObjectDefinition ilSearchResultTableGUI::$objDefinition
protected

Definition at line 32 of file class.ilSearchResultTableGUI.php.

◆ $presenter

ilSearchResultPresentation ilSearchResultTableGUI::$presenter
protected

Definition at line 31 of file class.ilSearchResultTableGUI.php.

◆ $user

ilObjUser ilSearchResultTableGUI::$user
protected

Definition at line 30 of file class.ilSearchResultTableGUI.php.


The documentation for this class was generated from the following file: