ILIAS  release_9 Revision v9.13-25-g2c18ec4c24f
ilConsultationHoursTableGUI Class Reference

This file is part of ILIAS, a powerful learning management system published by ILIAS open source e-Learning e.V. More...

+ Inheritance diagram for ilConsultationHoursTableGUI:
+ Collaboration diagram for ilConsultationHoursTableGUI:

Public Member Functions

 __construct (object $a_gui, string $a_cmd, int $a_user_id)
 
 getUserId ()
 
 hasGroups ()
 
 parse ()
 
- Public Member Functions inherited from ilTable2GUI
 __construct (?object $a_parent_obj, string $a_parent_cmd="", string $a_template_context="")
 
 setOpenFormTag (bool $a_val)
 
 getOpenFormTag ()
 
 setCloseFormTag (bool $a_val)
 
 getCloseFormTag ()
 
 determineLimit ()
 
 getSelectableColumns ()
 Get selectable columns. More...
 
 determineSelectedColumns ()
 
 isColumnSelected (string $col)
 
 getSelectedColumns ()
 
 resetOffset (bool $a_in_determination=false)
 
 initFilter ()
 
 getParentObject ()
 
 getParentCmd ()
 
 setTopAnchor (string $a_val)
 
 getTopAnchor ()
 
 setNoEntriesText (string $a_text)
 
 getNoEntriesText ()
 
 setIsDataTable (bool $a_val)
 
 getIsDataTable ()
 
 setEnableTitle (bool $a_enabletitle)
 
 getEnableTitle ()
 
 setEnableHeader (bool $a_enableheader)
 
 getEnableHeader ()
 
 setEnableNumInfo (bool $a_val)
 
 getEnableNumInfo ()
 
 setTitle (string $a_title, string $a_icon="", string $a_icon_alt="")
 
 setDescription (string $a_val)
 
 getDescription ()
 
 setOrderField (string $a_order_field)
 
 getOrderField ()
 
 setData (array $a_data)
 
 getData ()
 
 dataExists ()
 
 setPrefix (string $a_prefix)
 
 getPrefix ()
 
 addFilterItem (ilTableFilterItem $a_input_item, bool $a_optional=false)
 
 addFilterItemByMetaType (string $id, int $type=self::FILTER_TEXT, bool $a_optional=false, string $caption="")
 Add filter by standard type. More...
 
 getFilterItems (bool $a_optionals=false)
 
 getFilterItemByPostVar (string $a_post_var)
 
 setFilterCols (int $a_val)
 
 getFilterCols ()
 
 setDisableFilterHiding (bool $a_val=true)
 
 getDisableFilterHiding ()
 
 isFilterSelected (string $a_col)
 Is given filter selected? More...
 
 getSelectedFilters ()
 
 determineSelectedFilters ()
 
 setCustomPreviousNext (string $a_prev_link, string $a_next_link)
 
 setFormAction (string $a_form_action, bool $a_multipart=false)
 
 getFormAction ()
 
 setFormName (string $a_name="")
 
 getFormName ()
 
 setId (string $a_val)
 
 getId ()
 
 setDisplayAsBlock (bool $a_val)
 
 getDisplayAsBlock ()
 
 setSelectAllCheckbox (string $a_select_all_checkbox, bool $a_select_all_on_top=false)
 
 setExternalSorting (bool $a_val)
 
 getExternalSorting ()
 
 setFilterCommand (string $a_val, string $a_caption="")
 
 getFilterCommand ()
 
 setResetCommand (string $a_val, string $a_caption="")
 
 getResetCommand ()
 
 setExternalSegmentation (bool $a_val)
 
 getExternalSegmentation ()
 
 setRowTemplate (string $a_template, string $a_template_dir="")
 Set row template. More...
 
 setDefaultOrderField (string $a_defaultorderfield)
 
 getDefaultOrderField ()
 
 setDefaultOrderDirection (string $a_defaultorderdirection)
 
 getDefaultOrderDirection ()
 
 setDefaultFilterVisiblity (bool $a_status)
 
 getDefaultFilterVisibility ()
 
 clearCommandButtons ()
 
 addCommandButton (string $a_cmd, string $a_text, string $a_onclick='', string $a_id="", string $a_class="")
 
 addCommandButtonInstance (ilButtonBase $a_button)
 
 addMultiItemSelectionButton (string $a_sel_var, array $a_options, string $a_cmd, string $a_text, string $a_default_selection='')
 
 setCloseCommand (string $a_link)
 
 addMultiCommand (string $a_cmd, string $a_text)
 
 addHiddenInput (string $a_name, string $a_value)
 
 addHeaderCommand (string $a_href, string $a_text, string $a_target="", string $a_img="")
 
 setTopCommands (bool $a_val)
 
 getTopCommands ()
 
 addColumn (string $a_text, string $a_sort_field="", string $a_width="", bool $a_is_checkbox_action_column=false, string $a_class="", string $a_tooltip="", bool $a_tooltip_with_html=false)
 
 getNavParameter ()
 
 setOrderLink (string $key, string $order_dir)
 
 fillHeader ()
 
 determineOffsetAndOrder (bool $a_omit_offset=false)
 
 storeNavParameter ()
 
 getHTML ()
 Get HTML. More...
 
 numericOrdering (string $a_field)
 Should this field be sorted numeric? More...
 
 render ()
 
 writeFilterToSession ()
 
 resetFilter ()
 
 fillFooter ()
 
 getLinkbar (string $a_num)
 
 fillHiddenRow ()
 
 fillActionRow ()
 
 setHeaderHTML (string $html)
 
 storeProperty (string $type, string $value)
 
 loadProperty (string $type)
 
 getCurrentState ()
 get current settings for order, limit, columns and filter More...
 
 setContext (string $id)
 
 getContext ()
 
 setShowRowsSelector (bool $a_value)
 Toggle rows-per-page selector. More...
 
 getShowRowsSelector ()
 
 setShowTemplates (bool $a_value)
 
 getShowTemplates ()
 
 restoreTemplate (string $a_name)
 Restore state from template. More...
 
 saveTemplate (string $a_name)
 Save current state as template. More...
 
 deleteTemplate (string $a_name)
 
 getLimit ()
 
 getOffset ()
 
 setExportFormats (array $formats)
 Set available export formats. More...
 
 setPrintMode (bool $a_value=false)
 
 getPrintMode ()
 
 getExportMode ()
 
 exportData (int $format, bool $send=false)
 Export and optionally send current table data. More...
 
 setEnableAllCommand (bool $a_value)
 
 setRowSelectorLabel (string $row_selector_label)
 
 getRowSelectorLabel ()
 
 setPreventDoubleSubmission (bool $a_val)
 
 getPreventDoubleSubmission ()
 
 setLimit (int $a_limit=0, int $a_default_limit=0)
 
- Public Member Functions inherited from ilTableGUI
 __construct (array $a_data=[], bool $a_global_tpl=true)
 
 setTemplate (ilTemplate $a_tpl)
 
 getTemplateObject ()
 
 setData (array $a_data)
 Set table data. More...
 
 getData ()
 
 setTitle (string $a_title, string $a_icon="", string $a_icon_alt="")
 
 setHelp (string $a_help_page, string $a_help_icon, string $a_help_icon_alt="")
 
 setHeaderNames (array $a_header_names)
 
 getColumnCount ()
 
 setHeaderVars (array $a_header_vars, array $a_header_params=[])
 
 setColumnWidth (array $a_column_width)
 set table column widths More...
 
 setOneColumnWidth (string $a_column_width, int $a_column_number)
 
 setMaxCount (int $a_max_count)
 set max. More...
 
 setLimit (int $a_limit=0, int $a_default_limit=0)
 set max. More...
 
 getLimit ()
 
 setPrefix (string $a_prefix)
 set prefix for sort and offset fields (if you have two or more tables on a page that you want to sort separately) More...
 
 setOffset (int $a_offset)
 set dataset offset More...
 
 getOffset ()
 
 setOrderColumn (string $a_order_column="", string $a_default_column="")
 
 getOrderColumn ()
 
 setOrderDirection (string $a_order_direction)
 
 getOrderDirection ()
 
 setFooter (string $a_style, string $a_previous="", string $a_next="")
 
 enable (string $a_module_name)
 
 disable (string $a_module_name)
 
 sortData ()
 
 render ()
 
 renderHeader ()
 
 setOrderLink (string $key, string $order_dir)
 
 setStyle (string $a_element, string $a_style)
 
 getStyle (string $a_element)
 
 setBase (string $a_base)
 
 getBase ()
 
 getFormName ()
 get the name of the parent form More...
 
 setFormName (string $a_name="cmd")
 
 getSelectAllCheckbox ()
 get the name of the checkbox that should be toggled with a select all button More...
 
 setSelectAllCheckbox (string $a_select_all_checkbox)
 
 clearActionButtons ()
 
 addActionButton (string $btn_name, string $btn_value)
 

Protected Member Functions

 fillRow (array $a_set)
 
- Protected Member Functions inherited from ilTable2GUI
 getRequestedValues ()
 
 prepareOutput ()
 Anything that must be done before HTML is generated. More...
 
 isFilterVisible ()
 Check if filter is visible: manually shown (session, db) or default value set. More...
 
 isAdvMDFilter (ilAdvancedMDRecordGUI $a_gui, ilTableFilterItem $a_element)
 Check if filter element is based on adv md. More...
 
 fillRow (array $a_set)
 Standard Version of Fill Row. More...
 
 getFilterValue (ilTableFilterItem $a_item)
 Get current filter value. More...
 
 setFilterValue (ilTableFilterItem $a_item, $a_value)
 
 fillMetaExcel (ilExcel $a_excel, int &$a_row)
 Add meta information to excel export. More...
 
 fillHeaderExcel (ilExcel $a_excel, int &$a_row)
 Excel Version of Fill Header. More...
 
 fillRowExcel (ilExcel $a_excel, int &$a_row, array $a_set)
 Excel Version of Fill Row. More...
 
 fillMetaCSV (ilCSVWriter $a_csv)
 Add meta information to csv export. More...
 
 fillHeaderCSV (ilCSVWriter $a_csv)
 CSV Version of Fill Header. More...
 
 fillRowCSV (ilCSVWriter $a_csv, array $a_set)
 CSV Version of Fill Row. More...
 

Private Attributes

int $user_id = 0
 
bool $has_groups = false
 
UIRenderer $renderer
 
UIImplementationFactory $uiFactory
 

Additional Inherited Members

- Static Public Member Functions inherited from ilTable2GUI
static getAllCommandLimit ()
 
- Static Public Member Functions inherited from ilTableGUI
static linkbar (string $AScript, int $AHits, int $ALimit, int $AOffset, array $AParams=array(), array $ALayout=array(), string $prefix='')
 
- Data Fields inherited from ilTable2GUI
const FILTER_TEXT = 1
 
const FILTER_SELECT = 2
 
const FILTER_DATE = 3
 
const FILTER_LANGUAGE = 4
 
const FILTER_NUMBER_RANGE = 5
 
const FILTER_DATE_RANGE = 6
 
const FILTER_DURATION_RANGE = 7
 
const FILTER_DATETIME_RANGE = 8
 
const FILTER_CHECKBOX = 9
 
const EXPORT_EXCEL = 1
 
const EXPORT_CSV = 2
 
const ACTION_ALL_LIMIT = 1000
 
- Data Fields inherited from ilTableGUI
string $title = ""
 
string $icon = ""
 
string $icon_alt = ""
 
string $help_page = ""
 
string $help_icon = ""
 
string $help_icon_alt = ""
 
array $header_names = []
 
array $header_vars = []
 
array $linkbar_vars = []
 
array $data = []
 
int $column_count = 0
 
array $column_width = []
 
int $max_count = 0
 
int $limit = 0
 
bool $max_limit = false
 
int $offset = 0
 
string $order_column = ""
 
string $order_direction = ""
 
string $footer_style = ""
 
string $footer_previous = ""
 
string $footer_next = ""
 
bool $lang_support = true
 
bool $global_tpl = false
 
string $form_name = ""
 
string $select_all_checkbox = ""
 
array $action_buttons = []
 
string $prefix = ""
 
string $base = ""
 
array $enabled
 
array $styles
 
- Protected Attributes inherited from ilTable2GUI
string $requested_tmpl_delete
 
string $requested_tmpl_create
 
string $requested_nav_par2 = ""
 
string $requested_nav_par = ""
 
string $requested_nav_par1 = ""
 
ILIAS Table TableGUIRequest $table_request = null
 
array $selected_columns = []
 
ilCtrl $ctrl
 
object $parent_obj = null
 
string $parent_cmd = ""
 
string $close_command = ""
 
string $top_anchor = "il_table_top"
 
array $filters = array()
 
array $optional_filters = array()
 
string $filter_cmd = 'applyFilter'
 
string $reset_cmd = 'resetFilter'
 
int $filter_cols = 5
 
bool $ext_sort = false
 
bool $ext_seg = false
 
string $context = ""
 
array $mi_sel_buttons = []
 
bool $disable_filter_hiding = false
 
bool $top_commands = true
 
array $selectable_columns = array()
 
array $selected_column = array()
 
bool $show_templates = false
 
bool $show_rows_selector = true
 
bool $rows_selector_off = false
 
bool $nav_determined = false
 
bool $limit_determined = false
 
bool $filters_determined = false
 
bool $columns_determined = false
 
bool $open_form_tag = true
 
bool $close_form_tag = true
 
array $export_formats = []
 
int $export_mode = 0
 
bool $print_mode = false
 
bool $enable_command_for_all = false
 
bool $restore_filter = false
 
array $restore_filter_values = []
 
bool $default_filter_visibility = false
 
array $sortable_fields = array()
 
bool $prevent_double_submission = true
 
string $row_selector_label = ""
 
bool $select_all_on_top = false
 
array $sel_buttons = []
 
string $nav_value = ''
 
string $noentriestext = ''
 
string $css_row = ''
 
bool $display_as_block = false
 
string $description = ''
 
string $id = ""
 
bool $custom_prev_next = false
 
string $reset_cmd_txt = ""
 
string $defaultorderfield = ""
 
string $defaultorderdirection = ""
 
array $column = []
 
bool $datatable = false
 
bool $num_info = false
 
bool $form_multipart = false
 
array $row_data = []
 
string $order_field = ""
 
array $selected_filter = []
 
string $form_action = ""
 
string $formname = ""
 
string $sort_order = ""
 
array $buttons = []
 
array $multi = []
 
array $hidden_inputs = []
 
array $header_commands = []
 
string $row_template = ""
 
string $row_template_dir = ""
 
string $filter_cmd_txt = ""
 
string $custom_prev = ""
 
string $custom_next = ""
 
array $raw_post_data = null
 
ilGlobalTemplateInterface $main_tpl
 
- Protected Attributes inherited from ilTableGUI
string $sort_order
 
string $link_params
 
array $header_params
 
 $tpl
 
ilLanguage $lng
 

Detailed Description

This file is part of ILIAS, a powerful learning management system published by ILIAS open source e-Learning e.V.

ILIAS is licensed with the GPL-3.0, see https://www.gnu.org/licenses/gpl-3.0.en.html You should have received a copy of said license along with the source code, too.

If this is not the case or you just want to try ILIAS, you'll find us at: https://www.ilias.de https://github.com/ILIAS-eLearning Consultation hours administration

Author
Stefan Meyer meyer.nosp@m.@lei.nosp@m.fos.c.nosp@m.om

Definition at line 29 of file class.ilConsultationHoursTableGUI.php.

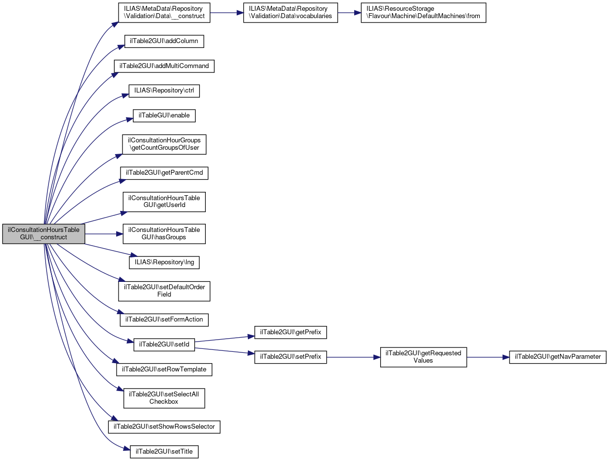
Constructor & Destructor Documentation

◆ __construct()

ilConsultationHoursTableGUI::__construct ( object  $a_gui,
string  $a_cmd,
int  $a_user_id 
)

Definition at line 36 of file class.ilConsultationHoursTableGUI.php.

References $DIC, ILIAS\MetaData\Repository\Validation\Data\__construct(), ilTable2GUI\addColumn(), ilTable2GUI\addMultiCommand(), ILIAS\Repository\ctrl(), ilTableGUI\enable(), ilConsultationHourGroups\getCountGroupsOfUser(), ilTable2GUI\getParentCmd(), getUserId(), hasGroups(), ILIAS\Repository\lng(), ilTable2GUI\setDefaultOrderField(), ilTable2GUI\setFormAction(), ilTable2GUI\setId(), ilTable2GUI\setRowTemplate(), ilTable2GUI\setSelectAllCheckbox(), ilTable2GUI\setShowRowsSelector(), and ilTable2GUI\setTitle().

37  {
38  $this->user_id = $a_user_id;
39 
40  $this->has_groups = (bool) ilConsultationHourGroups::getCountGroupsOfUser($a_user_id);
41 
42  $this->setId('chtg_' . $this->getUserId());
43  parent::__construct($a_gui, $a_cmd);
44 
45  global $DIC;
46  $this->renderer = $DIC->ui()->renderer();
47  $this->uiFactory = $DIC->ui()->factory();
48 
49  $this->addColumn('', 'f', '1');
50  $this->addColumn($this->lng->txt('appointment'), 'start');
51 
52  if ($this->hasGroups()) {
53  $this->addColumn($this->lng->txt('cal_ch_grp_header'), 'group');
54  }
55 
56  $this->addColumn($this->lng->txt('title'), 'title');
57  $this->addColumn($this->lng->txt('cal_ch_num_bookings'), 'num_bookings');
58  $this->addColumn($this->lng->txt('cal_ch_bookings'), 'participants');
59  $this->addColumn($this->lng->txt('cal_ch_target_object'), 'target');
60  $this->addColumn('');
61 
62  $this->setRowTemplate('tpl.ch_upcoming_row.html', 'Services/Calendar');
63  $this->setFormAction($this->ctrl->getFormAction($this->getParentObject(), $this->getParentCmd()));
64  $this->setTitle($this->lng->txt('cal_ch_ch'));
65 
66  $this->enable('sort');
67  $this->enable('header');
68  $this->enable('numinfo');
69 
70  $this->setDefaultOrderField('start');
71  $this->setSelectAllCheckbox('apps');
72  $this->setShowRowsSelector(true);
73  $this->addMultiCommand('edit', $this->lng->txt('edit'));
74  $this->addMultiCommand('searchUsersForAppointments', $this->lng->txt('cal_ch_assign_participants'));
75  $this->addMultiCommand('confirmDelete', $this->lng->txt('delete'));
76  }
enable(string $a_module_name)
setFormAction(string $a_form_action, bool $a_multipart=false)
setSelectAllCheckbox(string $a_select_all_checkbox, bool $a_select_all_on_top=false)
setId(string $a_val)
global $DIC
Definition: feed.php:28
setShowRowsSelector(bool $a_value)
Toggle rows-per-page selector.
__construct(VocabulariesInterface $vocabularies)
setDefaultOrderField(string $a_defaultorderfield)
static getCountGroupsOfUser(int $a_user_id)
Get number of consultation hour groups.
setRowTemplate(string $a_template, string $a_template_dir="")
Set row template.
setTitle(string $a_title, string $a_icon="", string $a_icon_alt="")
addColumn(string $a_text, string $a_sort_field="", string $a_width="", bool $a_is_checkbox_action_column=false, string $a_class="", string $a_tooltip="", bool $a_tooltip_with_html=false)
addMultiCommand(string $a_cmd, string $a_text)
+ Here is the call graph for this function:

Member Function Documentation

◆ fillRow()

ilConsultationHoursTableGUI::fillRow ( array  $a_set)
protected

Definition at line 91 of file class.ilConsultationHoursTableGUI.php.

References ilObjUser\_getPreferences(), ILIAS\Repository\ctrl(), ilTable2GUI\getParentObject(), hasGroups(), and ILIAS\Repository\lng().

91  : void
92  {
93  $this->tpl->setVariable('VAL_ID', $a_set['id']);
94  $this->tpl->setVariable('START', $a_set['start_p']);
95  $this->tpl->setVariable('TITLE', $a_set['title']);
96 
97  if ($this->hasGroups()) {
98  $this->tpl->setVariable('TITLE_GROUP', $a_set['group']);
99  }
100 
101  $this->tpl->setVariable('NUM_BOOKINGS', $a_set['num_bookings']);
102 
103  foreach ((array) ($a_set['target_links'] ?? []) as $link) {
104  $this->tpl->setCurrentBlock('links');
105  $this->tpl->setVariable('TARGET', $link['title']);
106  $this->tpl->setVariable('URL_TARGET', $link['link']);
107  $this->tpl->parseCurrentBlock();
108  }
109  if ($a_set['bookings']) {
110  foreach ($a_set['bookings'] as $user_id => $name) {
111  $user_profile_prefs = ilObjUser::_getPreferences($user_id);
112  if (($user_profile_prefs["public_profile"] ?? '') == "y") {
113  $this->tpl->setCurrentBlock('booking_with_link');
114  $this->ctrl->setParameter($this->getParentObject(), 'user', $user_id);
115  $this->tpl->setVariable(
116  'URL_BOOKING',
117  $this->ctrl->getLinkTarget($this->getParentObject(), 'showprofile')
118  );
119  } else {
120  $this->tpl->setCurrentBlock('booking_without_link');
121  }
122  $this->ctrl->setParameter($this->getParentObject(), 'user', '');
123  $this->tpl->setVariable('TXT_BOOKING', $name);
124  $this->tpl->parseCurrentBlock();
125  }
126  }
127 
128  $this->tpl->setVariable('BOOKINGS', implode(', ', $a_set['bookings']));
129  $this->ctrl->setParameter($this->getParentObject(), 'apps', $a_set['id']);
130 
131  $dropDownItems = array(
132  $this->uiFactory->button()->shy(
133  $this->lng->txt('edit'),
134  $this->ctrl->getLinkTarget($this->getParentObject(), 'edit')
135  ),
136  $this->uiFactory->button()->shy(
137  $this->lng->txt('cal_ch_assign_participants'),
138  $this->ctrl->getLinkTargetByClass('ilRepositorySearchGUI', '')
139  ),
140  $this->uiFactory->button()->shy(
141  $this->lng->txt('delete'),
142  $this->ctrl->getLinkTarget($this->getParentObject(), 'confirmDelete')
143  )
144  );
145  $dropDown = $this->uiFactory->dropdown()->standard($dropDownItems)
146  ->withLabel($this->lng->txt('actions'));
147  $this->tpl->setVariable('ACTIONS', $this->renderer->render($dropDown));
148  }
static _getPreferences(int $user_id)
get preferences for user
+ Here is the call graph for this function:

◆ getUserId()

ilConsultationHoursTableGUI::getUserId ( )

Definition at line 78 of file class.ilConsultationHoursTableGUI.php.

References $user_id.

Referenced by __construct(), and parse().

78  : int
79  {
80  return $this->user_id;
81  }
+ Here is the caller graph for this function:

◆ hasGroups()

ilConsultationHoursTableGUI::hasGroups ( )

Definition at line 83 of file class.ilConsultationHoursTableGUI.php.

References $has_groups.

Referenced by __construct(), fillRow(), and parse().

83  : bool
84  {
85  return $this->has_groups;
86  }
+ Here is the caller graph for this function:

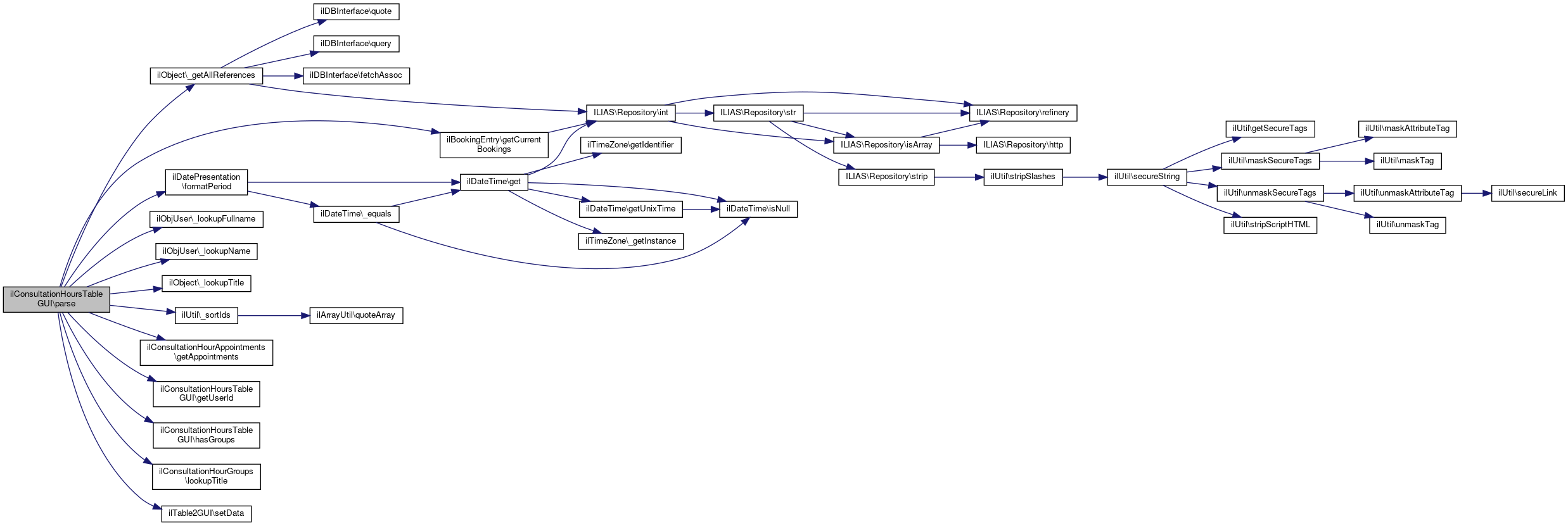
◆ parse()

ilConsultationHoursTableGUI::parse ( )

Definition at line 150 of file class.ilConsultationHoursTableGUI.php.

References $app, ilTableGUI\$data, $user_id, ilObject\_getAllReferences(), ilObjUser\_lookupFullname(), ilObjUser\_lookupName(), ilObject\_lookupTitle(), ilUtil\_sortIds(), ilDatePresentation\formatPeriod(), ilConsultationHourAppointments\getAppointments(), ilBookingEntry\getCurrentBookings(), getUserId(), hasGroups(), IL_CAL_UNIX, ilConsultationHourGroups\lookupTitle(), and ilTable2GUI\setData().

151  {
152  $data = array();
153  $counter = 0;
155  $data[$counter]['id'] = $app->getEntryId();
156  $data[$counter]['title'] = $app->getTitle();
157  $data[$counter]['description'] = $app->getDescription();
158  $data[$counter]['start'] = $app->getStart()->get(IL_CAL_UNIX);
159  $data[$counter]['start_p'] = ilDatePresentation::formatPeriod($app->getStart(), $app->getEnd());
160 
161  $booking = new ilBookingEntry($app->getContextId());
162 
163  $booked_user_ids = $booking->getCurrentBookings($app->getEntryId());
164  $booked_user_ids = array_map('intval', ilUtil::_sortIds($booked_user_ids, 'usr_data', 'lastname', 'usr_id'));
165  $users = array();
166  $data[$counter]['participants'] = '';
167  $user_counter = 0;
168  foreach ($booked_user_ids as $user_id) {
169  if (!$user_counter) {
170  $name = ilObjUser::_lookupName($user_id);
171  $data[$counter]['participants'] = $name['lastname'];
172  }
173  $users[$user_id] = ilObjUser::_lookupFullname($user_id);
174  $user_counter++;
175  }
176  $data[$counter]['bookings'] = $users;
177  $data[$counter]['num_bookings'] = $booking->getNumberOfBookings();
178 
179  $data[$counter]['group'] = '';
180  $group_id = $booking->getBookingGroup();
181  if ($this->hasGroups() && $group_id) {
182  $data[$counter]['group'] = ilConsultationHourGroups::lookupTitle($group_id);
183  }
184 
185  // obj assignments
186  $refs_counter = 0;
187  $obj_ids = array_map(
188  'intval',
189  ilUtil::_sortIds($booking->getTargetObjIds(), 'object_data', 'title', 'obj_id')
190  );
191  foreach ($obj_ids as $obj_id) {
192  if ($refs_counter) {
193  $data[$counter]['target'] = ilObject::_lookupTitle($obj_id);
194  }
195 
196  $refs = ilObject::_getAllReferences($obj_id);
197  $data[$counter]['target_links'][$refs_counter]['title'] = ilObject::_lookupTitle($obj_id);
198  $data[$counter]['target_links'][$refs_counter]['link'] = ilLink::_getLink(end($refs));
199  ++$refs_counter;
200  }
201  $counter++;
202  }
203  $this->setData($data);
204  }
$app
Definition: cli.php:39
static lookupTitle(int $a_group_id)
Lookup group title.
setData(array $a_data)
getCurrentBookings(int $a_entry_id)
get current bookings
static _lookupFullname(int $a_user_id)
static _getAllReferences(int $id)
get all reference ids for object ID
This file is part of ILIAS, a powerful learning management system published by ILIAS open source e-Le...
static _lookupName(int $a_user_id)
lookup user name
const IL_CAL_UNIX
static _lookupTitle(int $obj_id)
static getAppointments(int $a_user_id)
Get all appointments.
static _sortIds(array $a_ids, string $a_table, string $a_field, string $a_id_name)
Function that sorts ids by a given table field using WHERE IN E.g: __sort(array(6,7),'usr_data','lastname','usr_id') => sorts by lastname.
static formatPeriod(ilDateTime $start, ilDateTime $end, bool $a_skip_starting_day=false)
Format a period of two dates Shows: 14.
+ Here is the call graph for this function:

Field Documentation

◆ $has_groups

bool ilConsultationHoursTableGUI::$has_groups = false
private

Definition at line 32 of file class.ilConsultationHoursTableGUI.php.

Referenced by hasGroups().

◆ $renderer

UIRenderer ilConsultationHoursTableGUI::$renderer
private

Definition at line 33 of file class.ilConsultationHoursTableGUI.php.

◆ $uiFactory

UIImplementationFactory ilConsultationHoursTableGUI::$uiFactory
private

Definition at line 34 of file class.ilConsultationHoursTableGUI.php.

◆ $user_id

int ilConsultationHoursTableGUI::$user_id = 0
private

Definition at line 31 of file class.ilConsultationHoursTableGUI.php.

Referenced by getUserId(), and parse().


The documentation for this class was generated from the following file: