ILIAS  release_9 Revision v9.13-25-g2c18ec4c24f
ilExSubmission Class Reference

This file is part of ILIAS, a powerful learning management system published by ILIAS open source e-Learning e.V. More...

+ Collaboration diagram for ilExSubmission:

Public Member Functions

 __construct (ilExAssignment $a_ass, int $a_user_id, ilExAssignmentTeam $a_team=null, bool $a_is_tutor=false, bool $a_public_submissions=false)
 
 getSubmissionType ()
 
 getAssignment ()
 
 getTeam ()
 
 getPeerReview ()
 
 validatePeerReviews ()
 
 getUserId ()
 
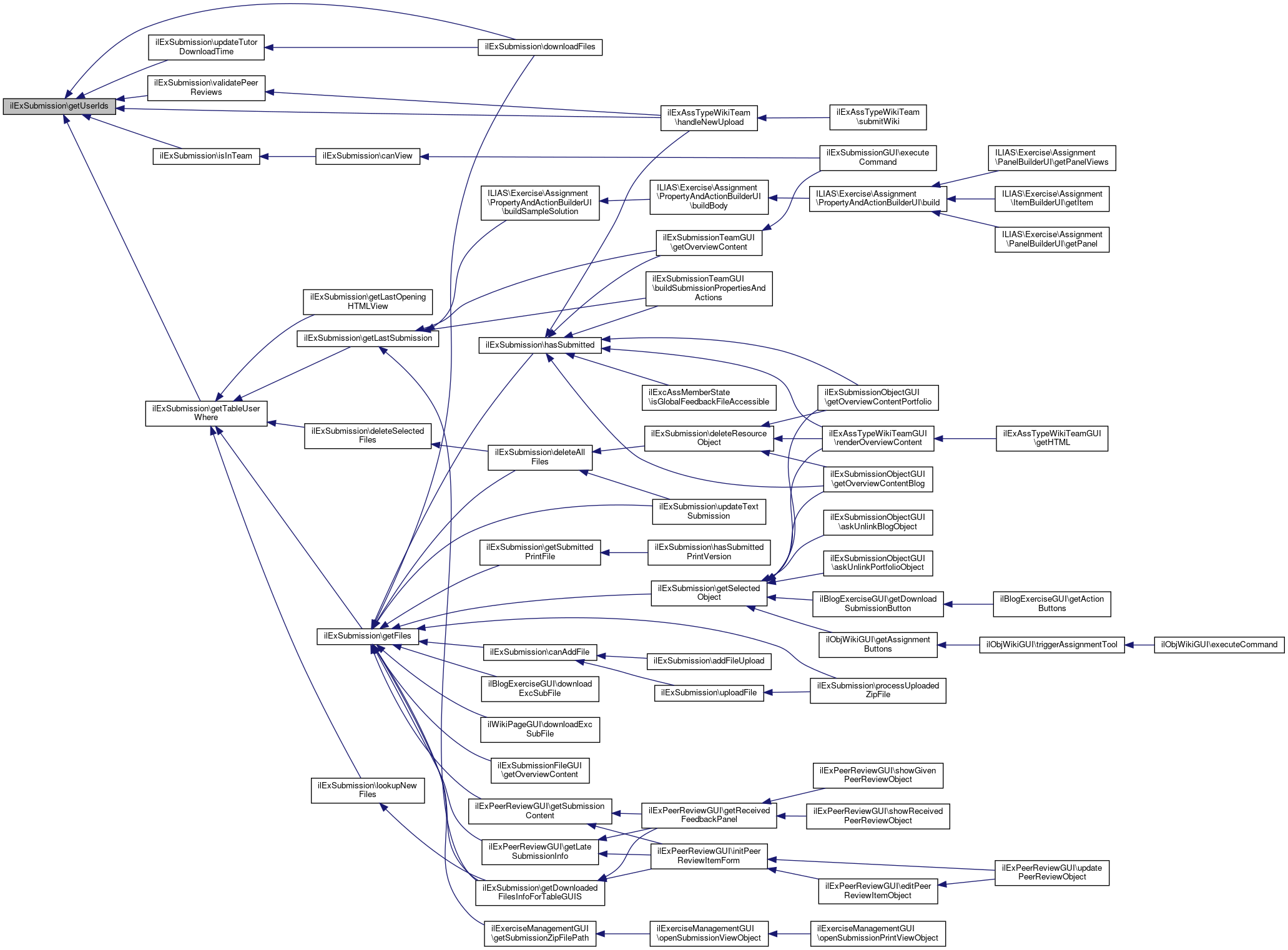
 getUserIds ()
 
 getFeedbackId ()
 used for the legacy storage path of feedbacks only More...
 
 hasSubmitted ()
 
 hasSubmittedPrintVersion ()
 
 getSubmittedPrintFile ()
 
 getSelectedObject ()
 
 canSubmit ()
 
 canView ()
 
 isTutor ()
 
 hasNoTeamYet ()
 
 isInTeam (int $a_user_id=null)
 
 isOwner ()
 
 hasPeerReviewAccess ()
 
 canAddFile ()
 
 uploadFile (array $a_http_post_files, bool $unzip=false)
 Save submitted file of user. More...
 
 addFileUpload (\ILIAS\FileUpload\DTO\UploadResult $result)
 
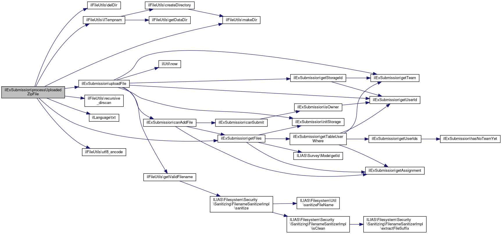
 processUploadedZipFile (string $fileTmp)
 processes error handling etc for uploaded archive More...
 
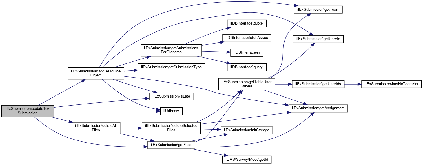
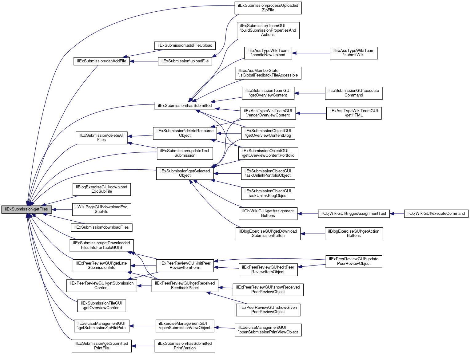
 getFiles (array $a_file_ids=null, bool $a_only_valid=false, string $a_min_timestamp=null, bool $print_versions=false)
 Get submission items (not only files) More...
 
 lookupNewFiles (int $a_tutor=null)
 Check how much files have been uploaded by the learner after the last download of the tutor. More...
 
 deleteAllFiles ()
 
 deleteSelectedFiles (array $file_id_array)
 Deletes already delivered files. More...
 
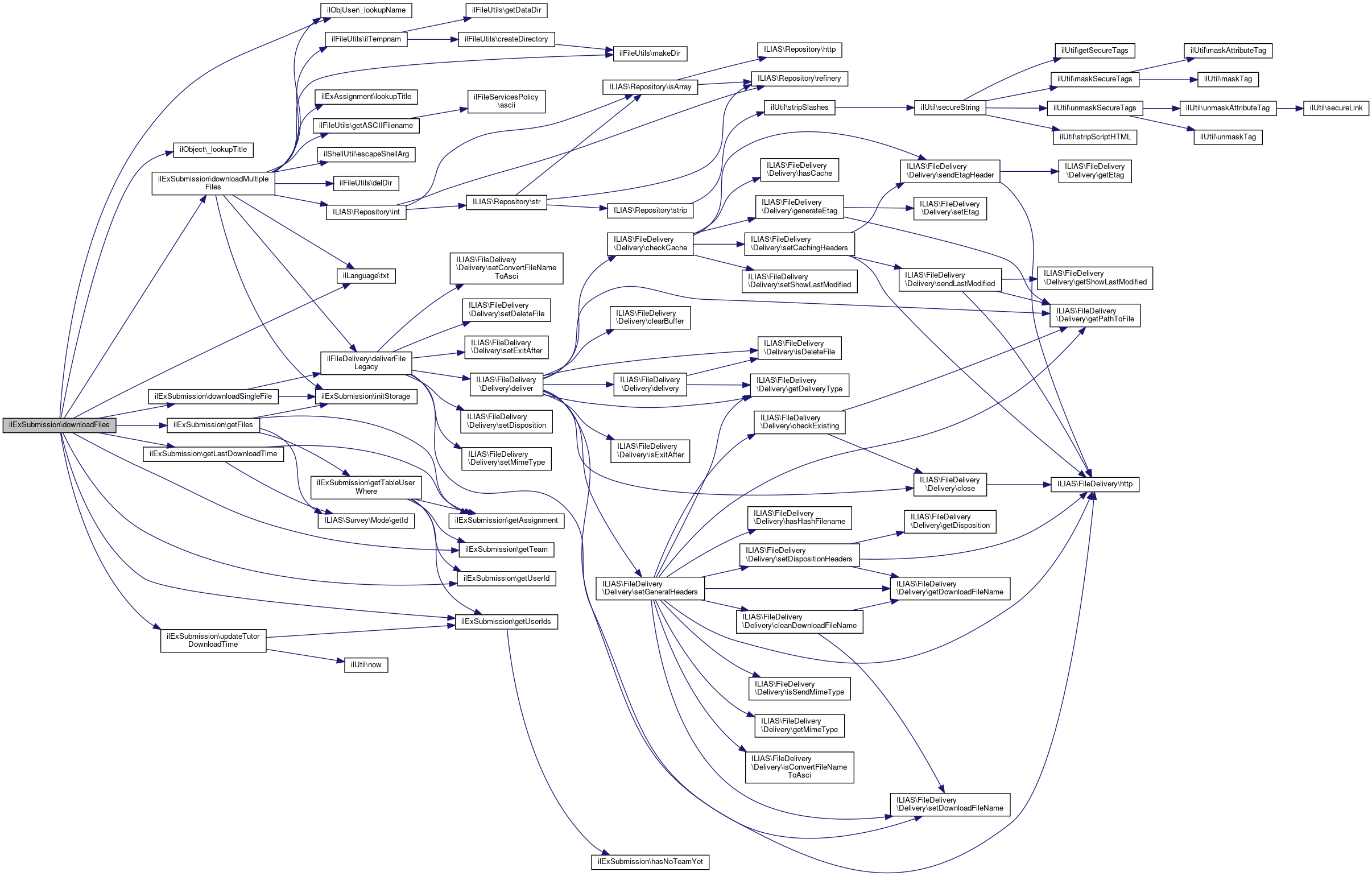
 downloadFiles (array $a_file_ids=null, bool $a_only_new=false, bool $a_peer_review_mask_filename=false)
 
 updateTutorDownloadTime ()
 
 getTableUserWhere (bool $a_team_mode=false)
 
 getLastSubmission ()
 TODO -> get rid of getTableUserWhere and move to repository class Get the date of the last submission of a user for the assignment. More...
 
 getLastOpeningHTMLView ()
 TODO -> get rid of getTableUserWhere and move to repository class Get a mysql timestamp from the last HTML view opening. More...
 
 addResourceObject (string $a_wsp_id, string $a_text=null)
 Add personal resource or repository object (ref_id) to assigment. More...
 
 deleteResourceObject ()
 
 updateTextSubmission (string $a_text)
 Handle text assignment submissions. More...
 
 getDownloadedFilesInfoForTableGUIS ()
 

Static Public Member Functions

static getAllAssignmentFiles (int $a_exc_id, int $a_ass_id)
 
static getAssignmentFilesByUsers (int $a_exc_id, int $a_ass_id, array $a_users)
 
static lookupExerciseIdForReturnedId (int $a_returned_id)
 Get exercise from submission id (used in ilObjMediaObject) More...
 
static findUserFiles (int $a_user_id, string $a_filetitle)
 Check if given file was assigned Used in Blog/Portfolio. More...
 
static deleteUser (int $a_exc_id, int $a_user_id)
 Delete all delivered files of user. More...
 
static downloadAllAssignmentFiles (ilExAssignment $a_ass, array $members, string $to_path)
 Download all submitted files of an assignment (all user) More...
 
static getSubmissionsForFilename (string $a_filename, array $a_assignment_types=array())
 Get assignment return entries for a filename. More...
 
static getDirectoryNameFromUserData (int $a_user_id)
 
static getAssignmentParticipants (int $a_exercise_id, int $a_ass_id)
 
static processZipFile (string $a_directory, string $a_file, bool $structure)
 

Data Fields

const TYPE_FILE = "File"
 
const TYPE_OBJECT = "Object"
 
const TYPE_TEXT = "Text"
 
const TYPE_REPO_OBJECT = "RepoObject"
 

Protected Member Functions

 isLate ()
 
 initStorage ()
 
 getStorageId ()
 
 getLastDownloadTime (array $a_user_ids)
 
 downloadSingleFile (int $a_user_id, string $filename, string $filetitle, int $a_team_id=0)
 
 downloadMultipleFiles (array $a_filenames, ?int $a_user_id, bool $a_multi_user=false)
 

Protected Attributes

ILIAS Exercise InternalDomainService $domain
 
ilObjUser $user
 
ilDBInterface $db
 
ilLanguage $lng
 
ilCtrl $ctrl
 
ilExAssignment $assignment
 
int $user_id
 
ilExAssignmentTeam $team = null
 
ilExPeerReview $peer_review = null
 
bool $is_tutor
 
bool $public_submissions
 
ilExAssignmentTypeInterface $ass_type
 
ilExAssignmentTypes $ass_types
 
ilExcAssMemberState $state
 

Private Attributes

ilGlobalTemplateInterface $main_tpl
 

Detailed Description

This file is part of ILIAS, a powerful learning management system published by ILIAS open source e-Learning e.V.

ILIAS is licensed with the GPL-3.0, see https://www.gnu.org/licenses/gpl-3.0.en.html You should have received a copy of said license along with the source code, too.

If this is not the case or you just want to try ILIAS, you'll find us at: https://www.ilias.de https://github.com/ILIAS-eLearning Exercise submission //TODO: This class has many static methods related to delivered "files". Extract them to classes.

Author
Jörg Lützenkirchen luetz.nosp@m.enki.nosp@m.rchen.nosp@m.@lei.nosp@m.fos.c.nosp@m.om
Alexander Killing killi.nosp@m.ng@l.nosp@m.eifos.nosp@m..de

Definition at line 26 of file class.ilExSubmission.php.

Constructor & Destructor Documentation

◆ __construct()

ilExSubmission::__construct ( ilExAssignment  $a_ass,
int  $a_user_id,
ilExAssignmentTeam  $a_team = null,
bool  $a_is_tutor = false,
bool  $a_public_submissions = false 
)

Definition at line 49 of file class.ilExSubmission.php.

References $DIC, $user_id, ILIAS\Repository\ctrl(), ilExAssignment\getAssignmentType(), ilExAssignment\getId(), ilExAssignmentTypes\getInstance(), ilExcAssMemberState\getInstanceByIds(), ilExAssignmentTeam\getInstanceByUserId(), ilExAssignment\hasTeam(), ILIAS\Repository\lng(), and ILIAS\Repository\user().

55  {
56  global $DIC;
57  $this->main_tpl = $DIC->ui()->mainTemplate();
58 
59  $this->user = $DIC->user();
60  $this->db = $DIC->database();
61  $this->lng = $DIC->language();
62  $this->ctrl = $DIC->ctrl();
63 
64  $this->assignment = $a_ass;
65  $this->ass_type = $this->assignment->getAssignmentType();
66  $this->ass_types = ilExAssignmentTypes::getInstance();
67 
68  $this->user_id = $a_user_id;
69  $this->is_tutor = $a_is_tutor;
70  $this->public_submissions = $a_public_submissions;
71 
72  $this->state = ilExcAssMemberState::getInstanceByIds($a_ass->getId(), $a_user_id);
73 
74  if ($a_ass->hasTeam()) {
75  if (!$a_team) {
76  $this->team = ilExAssignmentTeam::getInstanceByUserId($this->assignment->getId(), $this->user_id);
77  } else {
78  $this->team = $a_team;
79  }
80  }
81 
82  if ($this->assignment->getPeerReview()) {
83  $this->peer_review = new ilExPeerReview($this->assignment);
84  }
85  $this->domain = $DIC->exercise()->internal()->domain();
86  }
static getInstanceByUserId(int $a_assignment_id, int $a_user_id, bool $a_create_on_demand=false)
global $DIC
Definition: feed.php:28
Exercise peer review.
static getInstanceByIds(int $a_ass_id, int $a_user_id=0)
+ Here is the call graph for this function:

Member Function Documentation

◆ addFileUpload()

ilExSubmission::addFileUpload ( \ILIAS\FileUpload\DTO\UploadResult  $result)

Definition at line 360 of file class.ilExSubmission.php.

References $db, $ilDB, canAddFile(), getStorageId(), getTeam(), getUserId(), ilFileUtils\getValidFilename(), initStorage(), ilUtil\now(), and ilExAssignmentTeam\TEAM_LOG_ADD_FILE.

362  : bool {
363  $ilDB = $this->db;
364 
365  if (!$this->canAddFile()) {
366  return false;
367  }
368  if ($this->ass_type->isSubmissionAssignedToTeam()) {
369  $team_id = $this->getTeam()->getId();
370  $user_id = 0;
371  if ($team_id == 0) {
372  return false;
373  }
374  } else {
375  $team_id = 0;
376  $user_id = $this->getUserId();
377  }
378  $storage_id = $this->getStorageId();
379 
380  $deliver_result = $this->initStorage()->addFileUpload($result, $storage_id);
381 
382  if ($deliver_result) {
383  $next_id = $ilDB->nextId("exc_returned");
384  $query = sprintf(
385  "INSERT INTO exc_returned " .
386  "(returned_id, obj_id, user_id, filename, filetitle, mimetype, ts, ass_id, late, team_id) " .
387  "VALUES (%s, %s, %s, %s, %s, %s, %s, %s, %s, %s)",
388  $ilDB->quote($next_id, "integer"),
389  $ilDB->quote($this->assignment->getExerciseId(), "integer"),
390  $ilDB->quote($user_id, "integer"),
391  $ilDB->quote($deliver_result["fullname"], "text"),
392  $ilDB->quote(ilFileUtils::getValidFilename($result->getName()), "text"),
393  $ilDB->quote($deliver_result["mimetype"], "text"),
394  $ilDB->quote(ilUtil::now(), "timestamp"),
395  $ilDB->quote($this->assignment->getId(), "integer"),
396  $ilDB->quote($this->isLate(), "integer"),
397  $ilDB->quote($team_id, "integer")
398  );
399  $ilDB->manipulate($query);
400 
401  if ($this->team) {
402  $this->team->writeLog(
404  $result->getName()
405  );
406  }
407 
408  return true;
409  }
410  return false;
411  }
static getValidFilename(string $a_filename)
static now()
Return current timestamp in Y-m-d H:i:s format.
+ Here is the call graph for this function:

◆ addResourceObject()

ilExSubmission::addResourceObject ( string  $a_wsp_id,
string  $a_text = null 
)

Add personal resource or repository object (ref_id) to assigment.

Exceptions
ilExcUnknownAssignmentTypeException
ilExerciseException

Definition at line 1341 of file class.ilExSubmission.php.

References $db, $ilDB, getAssignment(), getSubmissionsForFilename(), getSubmissionType(), getTeam(), getUserId(), isLate(), ilUtil\now(), and TYPE_REPO_OBJECT.

Referenced by ilObjPortfolioGUI\linkPortfolioToAssignment(), and updateTextSubmission().

1344  : int {
1345  $ilDB = $this->db;
1346 
1347  if ($this->getAssignment()->getAssignmentType()->isSubmissionAssignedToTeam()) {
1348  $user_id = 0;
1349  $team_id = $this->getTeam()->getId();
1350  } else {
1351  $user_id = $this->getUserId();
1352  $team_id = 0;
1353  }
1354 
1355  // repository objects must be unique in submissions
1356  // the same repo object cannot be used in different submissions or even different assignment/exercises
1357  // why? -> the access handling would fail, since the access depends e.g. on teams or even phase of the
1358  // assignment
1359  if ($this->getAssignment()->getAssignmentType()->getSubmissionType() == ilExSubmission::TYPE_REPO_OBJECT) {
1360  $repos_ass_type_ids = $this->ass_types->getIdsForSubmissionType(ilExSubmission::TYPE_REPO_OBJECT);
1361  $subs = $this->getSubmissionsForFilename($a_wsp_id, $repos_ass_type_ids);
1362  if ($subs !== []) {
1363  throw new ilExerciseException("Repository object $a_wsp_id is already assigned to another assignment.");
1364  }
1365  }
1366 
1367  $next_id = $ilDB->nextId("exc_returned");
1368  $query = sprintf(
1369  "INSERT INTO exc_returned " .
1370  "(returned_id, obj_id, user_id, filetitle, ass_id, ts, atext, late, team_id) " .
1371  "VALUES (%s, %s, %s, %s, %s, %s, %s, %s, %s)",
1372  $ilDB->quote($next_id, "integer"),
1373  $ilDB->quote($this->assignment->getExerciseId(), "integer"),
1374  $ilDB->quote($user_id, "integer"),
1375  $ilDB->quote($a_wsp_id, "text"),
1376  $ilDB->quote($this->assignment->getId(), "integer"),
1377  $ilDB->quote(ilUtil::now(), "timestamp"),
1378  $ilDB->quote($a_text, "text"),
1379  $ilDB->quote($this->isLate(), "integer"),
1380  $ilDB->quote($team_id, "integer")
1381  );
1382  $ilDB->manipulate($query);
1383 
1384  return $next_id;
1385  }
static now()
Return current timestamp in Y-m-d H:i:s format.
This file is part of ILIAS, a powerful learning management system published by ILIAS open source e-Le...
static getSubmissionsForFilename(string $a_filename, array $a_assignment_types=array())
Get assignment return entries for a filename.
+ Here is the call graph for this function:
+ Here is the caller graph for this function:

◆ canAddFile()

ilExSubmission::canAddFile ( )

Definition at line 258 of file class.ilExSubmission.php.

References canSubmit(), getAssignment(), and getFiles().

Referenced by addFileUpload(), and uploadFile().

258  : bool
259  {
260  if (!$this->canSubmit()) {
261  return false;
262  }
263 
264  $max = $this->getAssignment()->getMaxFile();
265  if ($max &&
266  $max <= sizeof($this->getFiles())) {
267  return false;
268  }
269 
270  return true;
271  }
getFiles(array $a_file_ids=null, bool $a_only_valid=false, string $a_min_timestamp=null, bool $print_versions=false)
Get submission items (not only files)
+ Here is the call graph for this function:
+ Here is the caller graph for this function:

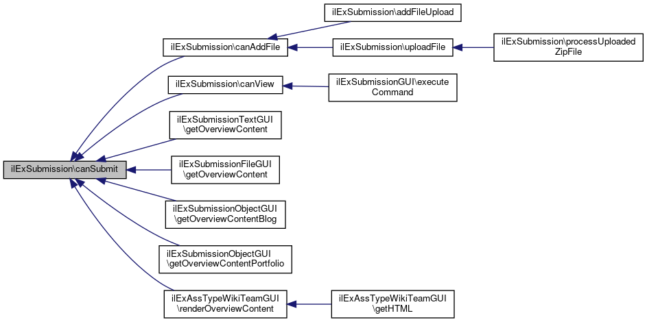
◆ canSubmit()

ilExSubmission::canSubmit ( )

Definition at line 191 of file class.ilExSubmission.php.

References isOwner().

Referenced by canAddFile(), canView(), ilExSubmissionTextGUI\getOverviewContent(), ilExSubmissionFileGUI\getOverviewContent(), ilExSubmissionObjectGUI\getOverviewContentBlog(), ilExSubmissionObjectGUI\getOverviewContentPortfolio(), and ilExAssTypeWikiTeamGUI\renderOverviewContent().

191  : bool
192  {
193  return ($this->isOwner() &&
194  $this->state->isSubmissionAllowed());
195  }
+ Here is the call graph for this function:
+ Here is the caller graph for this function:

◆ canView()

ilExSubmission::canView ( )

Definition at line 197 of file class.ilExSubmission.php.

References $user, canSubmit(), isInTeam(), and isTutor().

Referenced by ilExSubmissionGUI\executeCommand().

197  : bool
198  {
199  $ilUser = $this->user;
200 
201  if ($this->canSubmit() ||
202  $this->isTutor() ||
203  $this->isInTeam() ||
204  $this->public_submissions) {
205  return true;
206  }
207 
208  // #16115
209  if ($this->peer_review) {
210  // peer review givers may view peer submissions
211  foreach ($this->peer_review->getPeerReviewsByPeerId($this->getUserId()) as $giver) {
212  if ($giver["giver_id"] == $ilUser->getId()) {
213  return true;
214  }
215  }
216  }
217 
218  return false;
219  }
isInTeam(int $a_user_id=null)
+ Here is the call graph for this function:
+ Here is the caller graph for this function:

◆ deleteAllFiles()

ilExSubmission::deleteAllFiles ( )

Definition at line 700 of file class.ilExSubmission.php.

References deleteSelectedFiles(), and getFiles().

Referenced by deleteResourceObject(), and updateTextSubmission().

700  : void
701  {
702  $files = array();
703  // normal files
704  foreach ($this->getFiles() as $item) {
705  $files[] = $item["returned_id"];
706  }
707  // print versions
708  foreach ($this->getFiles(null, false, null, true) as $item) {
709  $files[] = $item["returned_id"];
710  }
711  if ($files !== []) {
712  $this->deleteSelectedFiles($files);
713  }
714  }
getFiles(array $a_file_ids=null, bool $a_only_valid=false, string $a_min_timestamp=null, bool $print_versions=false)
Get submission items (not only files)
deleteSelectedFiles(array $file_id_array)
Deletes already delivered files.
+ Here is the call graph for this function:
+ Here is the caller graph for this function:

◆ deleteResourceObject()

ilExSubmission::deleteResourceObject ( )

Definition at line 1391 of file class.ilExSubmission.php.

References deleteAllFiles().

Referenced by ilExSubmissionObjectGUI\getOverviewContentBlog(), ilExSubmissionObjectGUI\getOverviewContentPortfolio(), and ilExAssTypeWikiTeamGUI\renderOverviewContent().

1391  : void
1392  {
1393  $this->deleteAllFiles();
1394  }
+ Here is the call graph for this function:
+ Here is the caller graph for this function:

◆ deleteSelectedFiles()

ilExSubmission::deleteSelectedFiles ( array  $file_id_array)

Deletes already delivered files.

Parameters
array$file_id_arrayAn array containing database ids of the delivered files

Definition at line 720 of file class.ilExSubmission.php.

References $db, $filename, $ilDB, $path, getAssignment(), getTableUserWhere(), initStorage(), and ilExAssignmentTeam\TEAM_LOG_REMOVE_FILE.

Referenced by deleteAllFiles().

722  : void {
723  $ilDB = $this->db;
724 
725 
726  $where = " AND " . $this->getTableUserWhere(true);
727 
728 
729  if ($file_id_array === []) {
730  return;
731  }
732 
733  if ($file_id_array !== []) {
734  $result = $ilDB->query("SELECT * FROM exc_returned" .
735  " WHERE " . $ilDB->in("returned_id", $file_id_array, false, "integer") .
736  $where);
737 
738  if ($ilDB->numRows($result)) {
739  $result_array = array();
740  while ($row = $ilDB->fetchAssoc($result)) {
741  $row["timestamp"] = $row["ts"];
742  $result_array[] = $row;
743  }
744 
745  // delete the entries in the database
746  $ilDB->manipulate("DELETE FROM exc_returned" .
747  " WHERE " . $ilDB->in("returned_id", $file_id_array, false, "integer") .
748  $where);
749 
750  // delete the files
751  $path = $this->initStorage()->getAbsoluteSubmissionPath();
752  foreach ($result_array as $value) {
753  if ($value["filename"]) {
754  if ($this->team) {
755  $this->team->writeLog(
757  $value["filetitle"]
758  );
759  }
760 
761  if ($this->getAssignment()->getAssignmentType()->isSubmissionAssignedToTeam()) {
762  $storage_id = $value["team_id"];
763  } else {
764  $storage_id = $value["user_id"];
765  }
766 
767  $filename = $path . "/" . $storage_id . "/" . basename($value["filename"]);
768  if (file_exists($filename)) {
769  unlink($filename);
770  }
771  }
772  }
773  }
774  }
775  }
$path
Definition: ltiservices.php:32
getTableUserWhere(bool $a_team_mode=false)
$filename
Definition: buildRTE.php:78
+ Here is the call graph for this function:
+ Here is the caller graph for this function:

◆ deleteUser()

static ilExSubmission::deleteUser ( int  $a_exc_id,
int  $a_user_id 
)
static

Delete all delivered files of user.

Exceptions
ilExcUnknownAssignmentTypeException

Definition at line 781 of file class.ilExSubmission.php.

References $DIC, ilExAssignment\getInstancesByExercise(), ilDBInterface\manipulateF(), and ilExAssignmentTeam\removeTeamMember().

Referenced by ilExerciseMembers\deassignMember(), and ILIAS\Exercise\User\UserEvent\handleDeletion().

784  : void {
785  global $DIC;
786 
787  $db = $DIC->database();
788 
789  foreach (ilExAssignment::getInstancesByExercise($a_exc_id) as $ass) {
790  $submission = new self($ass, $a_user_id);
791  $submission->deleteAllFiles();
792 
793  // remove from any team
794  $team = $submission->getTeam();
795  if ($team) {
796  $team->removeTeamMember($a_user_id);
797  }
798 
799  // #14900
800  $member_status = $ass->getMemberStatus($a_user_id);
801  $member_status->setStatus("notgraded");
802  $member_status->update();
803 
804  $db->manipulateF(
805  "DELETE FROM exc_usr_tutor " .
806  "WHERE ass_id = %s AND usr_id = %s",
807  array("integer", "integer"),
808  array($ass->getId(), $a_user_id)
809  );
810  }
811  }
removeTeamMember(int $a_user_id, ?int $a_exc_ref_id=null)
manipulateF(string $query, array $types, array $values)
global $DIC
Definition: feed.php:28
ilExAssignmentTeam $team
static getInstancesByExercise(int $a_exc_id)
+ Here is the call graph for this function:
+ Here is the caller graph for this function:

◆ downloadAllAssignmentFiles()

static ilExSubmission::downloadAllAssignmentFiles ( ilExAssignment  $a_ass,
array  $members,
string  $to_path 
)
static

Download all submitted files of an assignment (all user)

Exceptions
ilExerciseException

Definition at line 1086 of file class.ilExSubmission.php.

References $DIC, $id, $log, ilObject\_lookupObjId(), ilObject\_lookupType(), ilFSStorageExercise\create(), ilFileUtils\delDir(), ilFileUtils\dirsize(), ilShellUtil\escapeShellArg(), ilFileUtils\getASCIIFilename(), ilExAssignmentTeam\getAssignmentTeamMap(), ilExAssignment\getAssignmentType(), ilExAssignment\getExerciseId(), ilExAssignment\getId(), ilLoggerFactory\getLogger(), ilExAssignment\getType(), ilExAssignment\hasTeam(), ilFileUtils\makeDir(), ilLanguage\txt(), ilExAssignment\TYPE_BLOG, and ilExAssignment\TYPE_PORTFOLIO.

Referenced by ilExerciseManagementCollectFilesJob\createSubmissionsDirectory(), and ilExerciseManagementGUI\redirectFeedbackMailObject().

1090  : void {
1091  global $DIC;
1092 
1093  $lng = $DIC->language();
1095  $domain = $DIC->exercise()->internal()->domain();
1096 
1097  $storage = new ilFSStorageExercise($a_ass->getExerciseId(), $a_ass->getId());
1098  $storage->create();
1099 
1100  ksort($members);
1101  //$savepath = $this->getExercisePath() . "/" . $this->obj_id . "/";
1102  $savepath = $storage->getAbsoluteSubmissionPath();
1103  $cdir = getcwd();
1104 
1105 
1106  // important check: if the directory does not exist
1107  // ILIAS stays in the current directory (echoing only a warning)
1108  // and the zip command below archives the whole ILIAS directory
1109  // (including the data directory) and sends a mega file to the user :-o
1110  if (!is_dir($savepath)) {
1111  return;
1112  }
1113  // Safe mode fix
1114  // chdir($this->getExercisePath());
1115 
1116  $tmpdir = $storage->getTempPath();
1117  chdir($tmpdir);
1118  $zip = PATH_TO_ZIP;
1119 
1120  // check free diskspace
1121  $dirsize = 0;
1122  foreach (array_keys($members) as $id) {
1123  $directory = $savepath . DIRECTORY_SEPARATOR . $id;
1124  $dirsize += ilFileUtils::dirsize($directory);
1125  }
1126  if ($dirsize > disk_free_space($tmpdir)) {
1127  return;
1128  }
1129 
1130  $ass_type = $a_ass->getType();
1131 
1132  // copy all member directories to the temporary folder
1133  // switch from id to member name and append the login if the member name is double
1134  // ensure that no illegal filenames will be created
1135  // remove timestamp from filename
1136  $team_map = null;
1137  $team_dirs = null;
1138  if ($a_ass->hasTeam()) {
1139  $team_dirs = array();
1140  $team_map = ilExAssignmentTeam::getAssignmentTeamMap($a_ass->getId());
1141  }
1142  foreach ($members as $id => $item) {
1143  $user_files = $item["files"] ?? null;
1144  $sourcedir = $savepath . DIRECTORY_SEPARATOR . $id;
1145  if (!is_dir($sourcedir)) {
1146  continue;
1147  }
1148 
1149  // group by teams
1150  $team_dir = "";
1151  if (is_array($team_map) &&
1152  array_key_exists($id, $team_map)) {
1153  $team_id = $team_map[$id];
1154  if (!array_key_exists($team_id, $team_dirs)) {
1155  $team_dir = $lng->txt("exc_team") . " " . $team_id;
1156  ilFileUtils::makeDir($team_dir);
1157  $team_dirs[$team_id] = $team_dir;
1158  }
1159  $team_dir = $team_dirs[$team_id] . DIRECTORY_SEPARATOR;
1160  }
1161 
1162  if ($a_ass->getAssignmentType()->isSubmissionAssignedToTeam()) {
1163  $targetdir = $team_dir . ilFileUtils::getASCIIFilename(
1164  $item["name"]
1165  );
1166  if ($targetdir == "") {
1167  continue;
1168  }
1169  } else {
1170  $targetdir = self::getDirectoryNameFromUserData($id);
1171  if ($a_ass->getAssignmentType()->usesTeams()) {
1172  $targetdir = $team_dir . $targetdir;
1173  }
1174  }
1175 
1176  $log->debug("Creation target directory: " . $targetdir);
1177  ilFileUtils::makeDir($targetdir);
1178 
1179  $log->debug("Scanning source directory: " . $sourcedir);
1180  $sourcefiles = scandir($sourcedir);
1181  $duplicates = array();
1182  foreach ($sourcefiles as $sourcefile) {
1183  if ($sourcefile == "." || $sourcefile == "..") {
1184  continue;
1185  }
1186 
1187  $targetfile = trim(basename($sourcefile));
1188  $pos = strpos($targetfile, "_");
1189  if ($pos !== false) {
1190  $targetfile = substr($targetfile, $pos + 1);
1191  }
1192 
1193  if ($a_ass->getAssignmentType()->getSubmissionType() == self::TYPE_REPO_OBJECT) {
1194  $obj_id = ilObject::_lookupObjId($targetfile);
1195  $obj_type = ilObject::_lookupType($obj_id);
1196  $targetfile = $obj_type . "_" . $obj_id . ".zip";
1197  }
1198 
1199 
1200  // #14536
1201  if (array_key_exists($targetfile, $duplicates)) {
1202  $suffix = strrpos($targetfile, ".");
1203  $targetfile = substr($targetfile, 0, $suffix) .
1204  " (" . (++$duplicates[$targetfile]) . ")" .
1205  substr($targetfile, $suffix);
1206  } else {
1207  $duplicates[$targetfile] = 1;
1208  }
1209 
1210  // late submission?
1211  if (isset($user_files)) { // see #23900
1212  foreach ($user_files as $file) {
1213  if (basename($file["filename"]) == $sourcefile) {
1214  if ($file["late"]) {
1215  $targetfile = $lng->txt("exc_late_submission") . " - " .
1216  $targetfile;
1217  }
1218  break;
1219  }
1220  }
1221  }
1222 
1223  $targetfile = ilFileUtils::getASCIIFilename($targetfile);
1224  $targetfile = $targetdir . DIRECTORY_SEPARATOR . $targetfile;
1225  $sourcefile = $sourcedir . DIRECTORY_SEPARATOR . $sourcefile;
1226 
1227  $log->debug("Copying: " . $sourcefile . " -> " . $targetfile);
1228 
1229  if (!copy($sourcefile, $targetfile)) {
1230  throw new ilExerciseException("Could not copy " . basename($sourcefile) . " to '" . $targetfile . "'.");
1231  } else {
1232  // preserve time stamp
1233  touch($targetfile, filectime($sourcefile));
1234 
1235  // blogs and portfolios are stored as zip and have to be unzipped
1238  $log->debug("Unzipping: " . $targetfile);
1239  $log->debug("Current directory is: " . getcwd());
1240 
1241  $domain->resources()->zip()->unzipFile($targetfile);
1242  unlink($targetfile);
1243  }
1244  }
1245  }
1246  }
1247  $tmpzipfile = ilFileUtils::getASCIIFilename($lng->txt("exc_ass_submission_zip")) . ".zip";
1248  // Safe mode fix
1249  $zipcmd = $zip . " -r " . ilShellUtil::escapeShellArg($tmpzipfile) . " .";
1250  exec($zipcmd);
1251  //$path_final_zip_file = $to_path.DIRECTORY_SEPARATOR."Submissions/".$tmpzipfile;
1252  $path_final_zip_file = $to_path . DIRECTORY_SEPARATOR . $tmpzipfile;
1253 
1254  if (file_exists($tmpdir . DIRECTORY_SEPARATOR . $tmpzipfile)) {
1255  copy($tmpzipfile, $path_final_zip_file);
1256  ilFileUtils::delDir($tmpdir);
1257 
1258  //unzip the submissions zip file.(decided to unzip to allow the excel link the files more obvious when blog/portfolio)
1259  chdir($to_path);
1260  $domain->resources()->zip()->unzipFile($path_final_zip_file);
1261  unlink($path_final_zip_file);
1262  }
1263 
1264  chdir($cdir);
1265  }
getType()
Get type this will most probably become an non public function in the future (or become obsolete) ...
static getLogger(string $a_component_id)
Get component logger.
txt(string $a_topic, string $a_default_lang_fallback_mod="")
gets the text for a given topic if the topic is not in the list, the topic itself with "-" will be re...
static escapeShellArg(string $a_arg)
static _lookupObjId(int $ref_id)
static getASCIIFilename(string $a_filename)
global $DIC
Definition: feed.php:28
ILIAS Exercise InternalDomainService $domain
static dirsize(string $directory)
get size of a directory or a file.
$log
Definition: result.php:33
static delDir(string $a_dir, bool $a_clean_only=false)
removes a dir and all its content (subdirs and files) recursively
static getAssignmentTeamMap(int $a_ass_id)
This file is part of ILIAS, a powerful learning management system published by ILIAS open source e-Le...
$id
plugin.php for ilComponentBuildPluginInfoObjectiveTest::testAddPlugins
Definition: plugin.php:23
ilExAssignmentTypeInterface $ass_type
static _lookupType(int $id, bool $reference=false)
static makeDir(string $a_dir)
creates a new directory and inherits all filesystem permissions of the parent directory You may pass ...
This file is part of ILIAS, a powerful learning management system published by ILIAS open source e-Le...
+ Here is the call graph for this function:
+ Here is the caller graph for this function:

◆ downloadFiles()

ilExSubmission::downloadFiles ( array  $a_file_ids = null,
bool  $a_only_new = false,
bool  $a_peer_review_mask_filename = false 
)

Definition at line 833 of file class.ilExSubmission.php.

References $lng, $user, ilObjUser\_lookupName(), ilObject\_lookupTitle(), downloadMultipleFiles(), downloadSingleFile(), getFiles(), getLastDownloadTime(), getTeam(), getUserId(), getUserIds(), ilLanguage\txt(), ilExAssignment\TYPE_BLOG, ilExAssignment\TYPE_PORTFOLIO, ilExAssignment\TYPE_WIKI_TEAM, and updateTutorDownloadTime().

837  : bool {
838  $ilUser = $this->user;
839  $lng = $this->lng;
840 
841  $user_ids = $this->getUserIds();
842  $is_team = $this->assignment->hasTeam();
843  // get last download time
844  $download_time = null;
845  if ($a_only_new) {
846  $download_time = $this->getLastDownloadTime($user_ids);
847  }
848 
849  if ($this->is_tutor) {
850  $this->updateTutorDownloadTime();
851  }
852 
853  if ($a_peer_review_mask_filename) {
854  // process peer review sequence id
855  $peer_id = null;
856  foreach ($this->peer_review->getPeerReviewsByGiver($ilUser->getId()) as $idx => $item) {
857  if ($item["peer_id"] == $this->getUserId()) {
858  $peer_id = $idx + 1;
859  break;
860  }
861  }
862  // this will remove personal info from zip-filename
863  $is_team = true;
864  }
865 
866  $files = $this->getFiles($a_file_ids, false, $download_time);
867 
868  if ($files !== []) {
869  if (count($files) == 1) {
870  $file = array_pop($files);
871 
872  switch ($this->assignment->getType()) {
875  $file["filetitle"] = ilObjUser::_lookupName($file["user_id"]);
876  $file["filetitle"] = ilObject::_lookupTitle($this->assignment->getExerciseId()) . " - " .
877  $this->assignment->getTitle() . " - " .
878  $file["filetitle"]["firstname"] . " " .
879  $file["filetitle"]["lastname"] . " (" .
880  $file["filetitle"]["login"] . ").zip";
881  break;
882 
883  // @todo: generalize
885  $file["filetitle"] = ilObject::_lookupTitle($this->assignment->getExerciseId()) . " - " .
886  $this->assignment->getTitle() . " (Team " . $this->getTeam()->getId() . ").zip";
887  break;
888 
889  default:
890  break;
891  }
892 
893  if ($a_peer_review_mask_filename) {
894  $title_a = explode(".", $file["filetitle"]);
895  $suffix = array_pop($title_a);
896  $file["filetitle"] = $this->assignment->getTitle() . "_peer" . $peer_id . "." . $suffix;
897  } elseif ($file["late"]) {
898  $file["filetitle"] = $lng->txt("exc_late_submission") . " - " .
899  $file["filetitle"];
900  }
901 
902  $this->downloadSingleFile($file["user_id"], $file["filename"], $file["filetitle"], $file["team_id"]);
903  } else {
904  $array_files = array();
905  foreach ($files as $seq => $file) {
906  if ($this->assignment->getAssignmentType()->isSubmissionAssignedToTeam()) {
907  $storage_id = $file["team_id"];
908  } else {
909  $storage_id = $file["user_id"];
910  }
911 
912  $src = basename($file["filename"]);
913  if ($a_peer_review_mask_filename) {
914  $src_a = explode(".", $src);
915  $suffix = array_pop($src_a);
916  $tgt = $this->assignment->getTitle() . "_peer" . $peer_id .
917  "_" . (++$seq) . "." . $suffix;
918 
919  $array_files[$storage_id][] = array(
920  "src" => $src,
921  "tgt" => $tgt
922  );
923  } else {
924  $array_files[$storage_id][] = array(
925  "src" => $src,
926  "late" => $file["late"]
927  );
928  }
929  }
930  $this->downloadMultipleFiles(
931  $array_files,
932  ($is_team ? null : $this->getUserId()),
933  $is_team
934  );
935  }
936  } else {
937  return false;
938  }
939 
940  return true;
941  }
getFiles(array $a_file_ids=null, bool $a_only_valid=false, string $a_min_timestamp=null, bool $print_versions=false)
Get submission items (not only files)
txt(string $a_topic, string $a_default_lang_fallback_mod="")
gets the text for a given topic if the topic is not in the list, the topic itself with "-" will be re...
static _lookupName(int $a_user_id)
lookup user name
getLastDownloadTime(array $a_user_ids)
downloadMultipleFiles(array $a_filenames, ?int $a_user_id, bool $a_multi_user=false)
static _lookupTitle(int $obj_id)
downloadSingleFile(int $a_user_id, string $filename, string $filetitle, int $a_team_id=0)
+ Here is the call graph for this function:

◆ downloadMultipleFiles()

ilExSubmission::downloadMultipleFiles ( array  $a_filenames,
?int  $a_user_id,
bool  $a_multi_user = false 
)
protected

Definition at line 987 of file class.ilExSubmission.php.

References $filename, $lng, $path, ilObjUser\_lookupName(), ilFileUtils\delDir(), ilFileDelivery\deliverFileLegacy(), ilShellUtil\escapeShellArg(), exit, ilFileUtils\getASCIIFilename(), ilFileUtils\ilTempnam(), initStorage(), ILIAS\Repository\int(), ilExAssignment\lookupTitle(), ilFileUtils\makeDir(), and ilLanguage\txt().

Referenced by downloadFiles().

991  : void {
992  $lng = $this->lng;
993  $a_user_id = (int) $a_user_id;
994 
995  $path = $this->initStorage()->getAbsoluteSubmissionPath();
996 
997  $cdir = getcwd();
998 
999  $zip = PATH_TO_ZIP;
1000  $tmpdir = ilFileUtils::ilTempnam();
1001  $tmpfile = ilFileUtils::ilTempnam();
1002  $tmpzipfile = $tmpfile . ".zip";
1003 
1004  ilFileUtils::makeDir($tmpdir);
1005  chdir($tmpdir);
1006 
1007  $assTitle = ilExAssignment::lookupTitle($this->assignment->getId());
1008  $deliverFilename = str_replace(" ", "_", $assTitle);
1009  if ($a_user_id > 0 && !$a_multi_user) {
1010  $userName = ilObjUser::_lookupName($a_user_id);
1011  $deliverFilename .= "_" . $userName["lastname"] . "_" . $userName["firstname"];
1012  } else {
1013  $deliverFilename .= "_files";
1014  }
1015  $orgDeliverFilename = trim($deliverFilename);
1016  $deliverFilename = ilFileUtils::getASCIIFilename($orgDeliverFilename);
1017  ilFileUtils::makeDir($tmpdir . "/" . $deliverFilename);
1018  chdir($tmpdir . "/" . $deliverFilename);
1019 
1020  //copy all files to a temporary directory and remove them afterwards
1021  $parsed_files = $duplicates = array();
1022  foreach ($a_filenames as $storage_id => $files) {
1023  $pathname = $path . "/" . $storage_id;
1024 
1025  foreach ($files as $filename) {
1026  // peer review masked filenames, see deliverReturnedFiles()
1027  if (isset($filename["tgt"])) {
1028  $newFilename = $filename["tgt"];
1029  $filename = $filename["src"];
1030  } else {
1031  $late = $filename["late"];
1032  $filename = $filename["src"];
1033 
1034  // remove timestamp
1035  $newFilename = trim($filename);
1036  $pos = strpos($newFilename, "_");
1037  if ($pos !== false) {
1038  $newFilename = substr($newFilename, $pos + 1);
1039  }
1040  // #11070
1041  $chkName = strtolower($newFilename);
1042  if (array_key_exists($chkName, $duplicates)) {
1043  $suffix = strrpos($newFilename, ".");
1044  $newFilename = substr($newFilename, 0, $suffix) .
1045  " (" . (++$duplicates[$chkName]) . ")" .
1046  substr($newFilename, $suffix);
1047  } else {
1048  $duplicates[$chkName] = 1;
1049  }
1050 
1051  if ($late) {
1052  $newFilename = $lng->txt("exc_late_submission") . " - " .
1053  $newFilename;
1054  }
1055  }
1056 
1057  $newFilename = ilFileUtils::getASCIIFilename($newFilename);
1058  $newFilename = $tmpdir . DIRECTORY_SEPARATOR . $deliverFilename . DIRECTORY_SEPARATOR . $newFilename;
1059  // copy to temporal directory
1060  $oldFilename = $pathname . DIRECTORY_SEPARATOR . $filename;
1061  if (!copy($oldFilename, $newFilename)) {
1062  echo 'Could not copy ' . $oldFilename . ' to ' . $newFilename;
1063  }
1064  touch($newFilename, filectime($oldFilename));
1065  $parsed_files[] = ilShellUtil::escapeShellArg(
1066  $deliverFilename . DIRECTORY_SEPARATOR . basename($newFilename)
1067  );
1068  }
1069  }
1070 
1071  chdir($tmpdir);
1072  $zipcmd = $zip . " " . ilShellUtil::escapeShellArg($tmpzipfile) . " " . implode(" ", $parsed_files);
1073 
1074  exec($zipcmd);
1075  ilFileUtils::delDir($tmpdir);
1076 
1077  chdir($cdir);
1078  ilFileDelivery::deliverFileLegacy($tmpzipfile, $orgDeliverFilename . ".zip", "", false, true);
1079  exit;
1080  }
exit
Definition: login.php:29
txt(string $a_topic, string $a_default_lang_fallback_mod="")
gets the text for a given topic if the topic is not in the list, the topic itself with "-" will be re...
static lookupTitle(int $a_id)
static _lookupName(int $a_user_id)
lookup user name
static escapeShellArg(string $a_arg)
$path
Definition: ltiservices.php:32
static deliverFileLegacy(string $a_file, ?string $a_filename=null, ?string $a_mime=null, ?bool $isInline=false, ?bool $removeAfterDelivery=false, ?bool $a_exit_after=true)
static getASCIIFilename(string $a_filename)
static delDir(string $a_dir, bool $a_clean_only=false)
removes a dir and all its content (subdirs and files) recursively
$filename
Definition: buildRTE.php:78
static ilTempnam(?string $a_temp_path=null)
Returns a unique and non existing Path for e temporary file or directory.
static makeDir(string $a_dir)
creates a new directory and inherits all filesystem permissions of the parent directory You may pass ...
+ Here is the call graph for this function:
+ Here is the caller graph for this function:

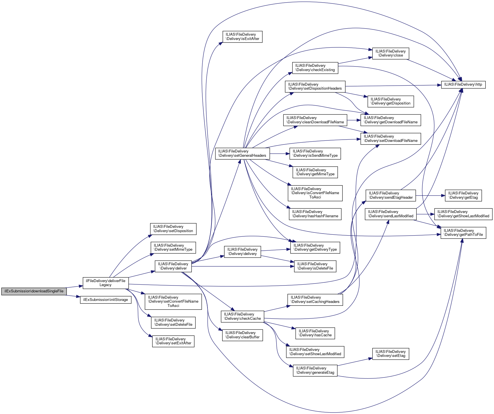
◆ downloadSingleFile()

ilExSubmission::downloadSingleFile ( int  $a_user_id,
string  $filename,
string  $filetitle,
int  $a_team_id = 0 
)
protected

Definition at line 969 of file class.ilExSubmission.php.

References ilFileDelivery\deliverFileLegacy(), and initStorage().

Referenced by downloadFiles().

974  : void {
975  if ($this->ass_type->isSubmissionAssignedToTeam()) {
976  $storage_id = $a_team_id;
977  } else {
978  $storage_id = $a_user_id;
979  }
980 
981  $filename = $this->initStorage()->getAbsoluteSubmissionPath() .
982  "/" . $storage_id . "/" . basename($filename);
983 
985  }
static deliverFileLegacy(string $a_file, ?string $a_filename=null, ?string $a_mime=null, ?bool $isInline=false, ?bool $removeAfterDelivery=false, ?bool $a_exit_after=true)
$filename
Definition: buildRTE.php:78
+ Here is the call graph for this function:
+ Here is the caller graph for this function:

◆ findUserFiles()

static ilExSubmission::findUserFiles ( int  $a_user_id,
string  $a_filetitle 
)
static

Check if given file was assigned Used in Blog/Portfolio.

Definition at line 681 of file class.ilExSubmission.php.

References $DIC, $ilDB, and $res.

Referenced by ILIAS\Blog\Exercise\BlogExercise\getAssignmentsOfBlog(), and ilPortfolioExercise\getAssignmentsOfPortfolio().

684  : array {
685  global $DIC;
686 
687  $ilDB = $DIC->database();
688 
689  $set = $ilDB->query("SELECT obj_id, ass_id" .
690  " FROM exc_returned" .
691  " WHERE user_id = " . $ilDB->quote($a_user_id, "integer") .
692  " AND filetitle = " . $ilDB->quote($a_filetitle, "text"));
693  $res = array();
694  while ($row = $ilDB->fetchAssoc($set)) {
695  $res[$row["ass_id"]] = $row;
696  }
697  return $res;
698  }
$res
Definition: ltiservices.php:69
global $DIC
Definition: feed.php:28
+ Here is the caller graph for this function:

◆ getAllAssignmentFiles()

static ilExSubmission::getAllAssignmentFiles ( int  $a_exc_id,
int  $a_ass_id 
)
static
Exceptions
ilExcUnknownAssignmentTypeException

Definition at line 470 of file class.ilExSubmission.php.

References $DIC, $ilDB, $path, $res, ilExAssignmentTypes\getInstance(), ilExAssignmentTypeInterface\isSubmissionAssignedToTeam(), and ilExAssignment\lookupType().

Referenced by ilExAssignmentListTextTableGUI\parse(), and ilExAssignment\recalculateLateSubmissions().

473  : array {
474  global $DIC;
475 
476  $ilDB = $DIC->database();
477 
478  $storage = new ilFSStorageExercise($a_exc_id, $a_ass_id);
479  $path = $storage->getAbsoluteSubmissionPath();
480 
482 
483  $query = "SELECT * FROM exc_returned WHERE ass_id = " .
484  $ilDB->quote($a_ass_id, "integer");
485 
486  $res = $ilDB->query($query);
487  $delivered = [];
488  while ($row = $ilDB->fetchAssoc($res)) {
490  $storage_id = $row["team_id"];
491  } else {
492  $storage_id = $row["user_id"];
493  }
494 
495  $row["timestamp"] = $row["ts"];
496  $row["filename"] = $path . "/" . $storage_id . "/" . basename($row["filename"] ?? "");
497  $delivered[] = $row;
498  }
499 
500  return $delivered;
501  }
$res
Definition: ltiservices.php:69
static lookupType(int $a_id)
$path
Definition: ltiservices.php:32
global $DIC
Definition: feed.php:28
This file is part of ILIAS, a powerful learning management system published by ILIAS open source e-Le...
ilExAssignmentTypeInterface $ass_type
+ Here is the call graph for this function:
+ Here is the caller graph for this function:

◆ getAssignment()

◆ getAssignmentFilesByUsers()

static ilExSubmission::getAssignmentFilesByUsers ( int  $a_exc_id,
int  $a_ass_id,
array  $a_users 
)
static
Exceptions
ilExcUnknownAssignmentTypeException

Definition at line 506 of file class.ilExSubmission.php.

References $DIC, $ilDB, $path, $res, ilExAssignmentTypes\getInstance(), ilExAssignmentTypeInterface\isSubmissionAssignedToTeam(), and ilExAssignment\lookupType().

Referenced by ilExerciseManagementGUI\saveGradesObject().

510  : array {
511  global $DIC;
512 
513  $ilDB = $DIC->database();
514 
515  $storage = new ilFSStorageExercise($a_exc_id, $a_ass_id);
516  $path = $storage->getAbsoluteSubmissionPath();
517 
519 
520  $query = "SELECT * FROM exc_returned WHERE ass_id = " .
521  $ilDB->quote($a_ass_id, "integer") .
522  " AND user_id IN (" . implode(',', $a_users) . ")";
523 
524  $res = $ilDB->query($query);
525  $delivered = [];
526  while ($row = $ilDB->fetchAssoc($res)) {
528  $storage_id = $row["team_id"];
529  } else {
530  $storage_id = $row["user_id"];
531  }
532 
533  $row["timestamp"] = $row["ts"];
534  $row["filename"] = $path . "/" . $storage_id . "/" . basename($row["filename"] ?? "");
535  $delivered[] = $row;
536  }
537 
538  return $delivered;
539  }
$res
Definition: ltiservices.php:69
static lookupType(int $a_id)
$path
Definition: ltiservices.php:32
global $DIC
Definition: feed.php:28
This file is part of ILIAS, a powerful learning management system published by ILIAS open source e-Le...
ilExAssignmentTypeInterface $ass_type
+ Here is the call graph for this function:
+ Here is the caller graph for this function:

◆ getAssignmentParticipants()

static ilExSubmission::getAssignmentParticipants ( int  $a_exercise_id,
int  $a_ass_id 
)
static

Definition at line 1634 of file class.ilExSubmission.php.

References $DIC, $ilDB, and $res.

Referenced by ilExerciseManagementGUI\saveGradesObject().

1637  : array {
1638  global $DIC;
1639 
1640  $ilDB = $DIC->database();
1641 
1642  $participants = array();
1643  $query = "SELECT user_id FROM exc_returned WHERE ass_id = " .
1644  $ilDB->quote($a_ass_id, "integer") .
1645  " AND obj_id = " .
1646  $ilDB->quote($a_exercise_id, "integer");
1647 
1648  $res = $ilDB->query($query);
1649 
1650  while ($row = $ilDB->fetchAssoc($res)) {
1651  $participants[] = $row['user_id'];
1652  }
1653 
1654  return $participants;
1655  }
$res
Definition: ltiservices.php:69
global $DIC
Definition: feed.php:28
+ Here is the caller graph for this function:

◆ getDirectoryNameFromUserData()

static ilExSubmission::getDirectoryNameFromUserData ( int  $a_user_id)
static

Definition at line 1623 of file class.ilExSubmission.php.

References ilObjUser\_lookupName(), and ilFileUtils\getASCIIFilename().

Referenced by ilExerciseManagementCollectFilesJob\addLink(), ilExerciseManagementCollectFilesJob\createTargetDirectory(), ilExerciseManagementCollectFilesJob\getFeedbackDirectory(), ilDownloadSubmissionsBackgroundTask\run(), and ilExerciseManagementCollectFilesJob\run().

1623  : string
1624  {
1625  $userName = ilObjUser::_lookupName($a_user_id);
1627  trim($userName["lastname"]) . "_" .
1628  trim($userName["firstname"]) . "_" .
1629  trim($userName["login"]) . "_" .
1630  $userName["user_id"]
1631  );
1632  }
static _lookupName(int $a_user_id)
lookup user name
static getASCIIFilename(string $a_filename)
+ Here is the call graph for this function:
+ Here is the caller graph for this function:

◆ getDownloadedFilesInfoForTableGUIS()

ilExSubmission::getDownloadedFilesInfoForTableGUIS ( )
Exceptions
ilDateTimeException

Definition at line 1437 of file class.ilExSubmission.php.

References $ctrl, $lng, ilDatePresentation\formatDate(), getFiles(), getLastSubmission(), getUserId(), IL_CAL_DATETIME, lookupNewFiles(), ilLanguage\txt(), ilExAssignment\TYPE_BLOG, ilExAssignment\TYPE_PORTFOLIO, ilExAssignment\TYPE_TEXT, ilExAssignment\TYPE_UPLOAD, ilExAssignment\TYPE_UPLOAD_TEAM, and ilExAssignment\TYPE_WIKI_TEAM.

Referenced by ilExPeerReviewGUI\getReceivedFeedbackPanel(), and ilExPeerReviewGUI\initPeerReviewItemForm().

1437  : array
1438  {
1439  $lng = $this->lng;
1440  $ilCtrl = $this->ctrl;
1441 
1442  $result = array();
1443  $result["files"]["count"] = "---";
1444 
1445  // submission:
1446  // see if files have been resubmmited after solved
1447  $last_sub = $this->getLastSubmission();
1448  if ($last_sub) {
1449  $last_sub = ilDatePresentation::formatDate(new ilDateTime($last_sub, IL_CAL_DATETIME));
1450  } else {
1451  $last_sub = "---";
1452  }
1453  $result["last_submission"]["txt"] = $lng->txt("exc_last_submission");
1454  $result["last_submission"]["value"] = $last_sub;
1455 
1456  // #16994
1457  $ilCtrl->setParameterByClass("ilexsubmissionfilegui", "member_id", $this->getUserId());
1458 
1459  // assignment type specific
1460  switch ($this->assignment->getType()) {
1462  // data is merged by team - see above
1463  // fallthrough
1464 
1466  $all_files = $this->getFiles();
1467  $late_files = 0;
1468  foreach ($all_files as $file) {
1469  if ($file["late"]) {
1470  $late_files++;
1471  }
1472  }
1473 
1474  // nr of submitted files
1475  $result["files"]["txt"] = $lng->txt("exc_files_returned");
1476  if ($late_files !== 0) {
1477  $result["files"]["txt"] .= ' - <span class="warning">' . $lng->txt("exc_late_submission") . " (" . $late_files . ")</span>";
1478  }
1479  $sub_cnt = count($all_files);
1480  $new = $this->lookupNewFiles();
1481  if ($new !== []) {
1482  $sub_cnt .= " " . sprintf($lng->txt("cnt_new"), count($new));
1483  }
1484 
1485  $result["files"]["count"] = $sub_cnt;
1486 
1487  // download command
1488  if ($sub_cnt > 0) {
1489  $result["files"]["download_url"] =
1490  $ilCtrl->getLinkTargetByClass("ilexsubmissionfilegui", "downloadReturned");
1491 
1492  if (count($new) <= 0) {
1493  $result["files"]["download_txt"] = $lng->txt("exc_tbl_action_download_files");
1494  } else {
1495  $result["files"]["download_txt"] = $lng->txt("exc_tbl_action_download_all_files");
1496  }
1497 
1498  // download new files only
1499  if ($new !== []) {
1500  $result["files"]["download_new_url"] =
1501  $ilCtrl->getLinkTargetByClass("ilexsubmissionfilegui", "downloadNewReturned");
1502 
1503  $result["files"]["download_new_txt"] = $lng->txt("exc_tbl_action_download_new_files");
1504  }
1505  }
1506  break;
1507 
1509  $result["files"]["txt"] = $lng->txt("exc_blog_returned");
1510  $blogs = $this->getFiles();
1511  if ($blogs !== []) {
1512  $blogs = array_pop($blogs);
1513  if ($blogs && substr($blogs["filename"], -1) != "/") {
1514  if ($blogs["late"]) {
1515  $result["files"]["txt"] .= ' - <span class="warning">' . $lng->txt("exc_late_submission") . "</span>";
1516  }
1517 
1518  $result["files"]["count"] = 1;
1519 
1520  $result["files"]["download_url"] =
1521  $ilCtrl->getLinkTargetByClass("ilexsubmissionfilegui", "downloadReturned");
1522 
1523  $result["files"]["download_txt"] = $lng->txt("exc_tbl_action_download_files");
1524  }
1525  }
1526  break;
1527 
1529  $result["files"]["txt"] = $lng->txt("exc_portfolio_returned");
1530  $portfolios = $this->getFiles();
1531  if ($portfolios !== []) {
1532  $portfolios = array_pop($portfolios);
1533  if ($portfolios && substr($portfolios["filename"], -1) != "/") {
1534  if ($portfolios["late"]) {
1535  $result["files"]["txt"] .= ' - <span class="warning">' . $lng->txt("exc_late_submission") . "</span>";
1536  }
1537 
1538  $result["files"]["count"] = 1;
1539 
1540  $result["files"]["download_url"] =
1541  $ilCtrl->getLinkTargetByClass("ilexsubmissionfilegui", "downloadReturned");
1542 
1543  $result["files"]["download_txt"] = $lng->txt("exc_tbl_action_download_files");
1544  }
1545  }
1546  break;
1547 
1549  $result["files"]["txt"] = $lng->txt("exc_files_returned_text");
1550  $files = $this->getFiles();
1551  if ($files !== []) {
1552  $result["files"]["count"] = 1;
1553 
1554  $files = array_shift($files);
1555  if (trim($files["atext"]) !== '' && trim($files["atext"]) !== '0') {
1556  if ($files["late"]) {
1557  $result["files"]["txt"] .= ' - <span class="warning">' . $lng->txt("exc_late_submission") . "</span>";
1558  }
1559 
1560  $result["files"]["download_url"] =
1561  $ilCtrl->getLinkTargetByClass("ilexsubmissiontextgui", "showAssignmentText");
1562 
1563  $result["files"]["download_txt"] = $lng->txt("exc_tbl_action_text_assignment_show");
1564  }
1565  }
1566  break;
1567 
1569  $result["files"]["txt"] = $lng->txt("exc_wiki_returned");
1570  $objs = $this->getFiles();
1571  if ($objs !== []) {
1572  $objs = array_pop($objs);
1573  if ($objs && substr($objs["filename"], -1) != "/") {
1574  if ($objs["late"]) {
1575  $result["files"]["txt"] .= ' - <span class="warning">' . $lng->txt("exc_late_submission") . "</span>";
1576  }
1577 
1578  $result["files"]["count"] = 1;
1579 
1580  $result["files"]["download_url"] =
1581  $ilCtrl->getLinkTargetByClass("ilexsubmissionfilegui", "downloadReturned");
1582 
1583  $result["files"]["download_txt"] = $lng->txt("exc_tbl_action_download_files");
1584  }
1585  }
1586  break;
1587  }
1588 
1589  $ilCtrl->setParameterByClass("ilexsubmissionfilegui", "member_id", "");
1590 
1591  return $result;
1592  }
getFiles(array $a_file_ids=null, bool $a_only_valid=false, string $a_min_timestamp=null, bool $print_versions=false)
Get submission items (not only files)
const IL_CAL_DATETIME
txt(string $a_topic, string $a_default_lang_fallback_mod="")
gets the text for a given topic if the topic is not in the list, the topic itself with "-" will be re...
static formatDate(ilDateTime $date, bool $a_skip_day=false, bool $a_include_wd=false, bool $include_seconds=false)
const TYPE_UPLOAD
direct checks against const should be avoided, use type objects instead
getLastSubmission()
TODO -> get rid of getTableUserWhere and move to repository class Get the date of the last submission...
lookupNewFiles(int $a_tutor=null)
Check how much files have been uploaded by the learner after the last download of the tutor...
+ Here is the call graph for this function:
+ Here is the caller graph for this function:

◆ getFeedbackId()

ilExSubmission::getFeedbackId ( )

used for the legacy storage path of feedbacks only

Definition at line 143 of file class.ilExSubmission.php.

References getUserId().

143  : string
144  {
145  if ($this->team) {
146  return "t" . $this->team->getId();
147  } else {
148  return (string) $this->getUserId();
149  }
150  }
+ Here is the call graph for this function:

◆ getFiles()

ilExSubmission::getFiles ( array  $a_file_ids = null,
bool  $a_only_valid = false,
string  $a_min_timestamp = null,
bool  $print_versions = false 
)

Get submission items (not only files)

Todo:
this also returns non-file entries, rename this, see dev.txt.php

Definition at line 545 of file class.ilExSubmission.php.

References $db, $ilDB, $path, getAssignment(), ILIAS\Survey\Mode\getId(), getTableUserWhere(), initStorage(), ilExAssignment\TYPE_BLOG, ilExAssignment\TYPE_PORTFOLIO, and ilExAssignment\TYPE_WIKI_TEAM.

Referenced by canAddFile(), deleteAllFiles(), ilBlogExerciseGUI\downloadExcSubFile(), ilWikiPageGUI\downloadExcSubFile(), downloadFiles(), getDownloadedFilesInfoForTableGUIS(), ilExPeerReviewGUI\getLateSubmissionInfo(), ilExSubmissionFileGUI\getOverviewContent(), getSelectedObject(), ilExPeerReviewGUI\getSubmissionContent(), ilExerciseManagementGUI\getSubmissionZipFilePath(), getSubmittedPrintFile(), hasSubmitted(), processUploadedZipFile(), and updateTextSubmission().

550  : array {
551  $ilDB = $this->db;
552 
553  $sql = "SELECT * FROM exc_returned" .
554  " WHERE ass_id = " . $ilDB->quote($this->getAssignment()->getId(), "integer");
555 
556  $sql .= " AND " . $this->getTableUserWhere(true);
557 
558 
559  if ($a_file_ids) {
560  $sql .= " AND " . $ilDB->in("returned_id", $a_file_ids, false, "integer");
561  }
562 
563  if ($a_min_timestamp) {
564  $sql .= " AND ts > " . $ilDB->quote($a_min_timestamp, "timestamp");
565  }
566 
567  $result = $ilDB->query($sql);
568 
569  $delivered_files = array();
570  if ($ilDB->numRows($result)) {
571  $path = $this->initStorage()->getAbsoluteSubmissionPath();
572 
573  while ($row = $ilDB->fetchAssoc($result)) {
574  // blog/portfolio/text submissions
575  if ($a_only_valid &&
576  !$row["filename"] &&
577  !(trim((string) $row["atext"]))) {
578  continue;
579  }
580 
581  $row["owner_id"] = $row["user_id"];
582  $row["timestamp"] = $row["ts"];
583  $row["timestamp14"] = substr($row["ts"], 0, 4) .
584  substr($row["ts"], 5, 2) . substr($row["ts"], 8, 2) .
585  substr($row["ts"], 11, 2) . substr($row["ts"], 14, 2) .
586  substr($row["ts"], 17, 2);
587 
588  if ($this->getAssignment()->getAssignmentType()->isSubmissionAssignedToTeam()) {
589  $storage_id = $row["team_id"];
590  } else {
591  $storage_id = $row["user_id"];
592  }
593 
594 
595  $row["filename"] = $path .
596  "/" . $storage_id . "/" . (($row["filename"]) ? basename($row["filename"]) : '');
597 
598  // see 22301, 22719
599  if (is_file($row["filename"]) || (!$this->assignment->getAssignmentType()->usesFileUpload())) {
600  $delivered_files[] = $row;
601  }
602  }
603  }
604 
605  // filter print versions
606  if (in_array($this->assignment->getType(), [
610  ])) {
611  $delivered_files = array_filter($delivered_files, function ($i) use ($print_versions) {
612  $is_print_version = false;
613  if (substr($i["filetitle"], strlen($i["filetitle"]) - 5) == "print") {
614  $is_print_version = true;
615  }
616  if (substr($i["filetitle"], strlen($i["filetitle"]) - 9) == "print.zip") {
617  $is_print_version = true;
618  }
619  return ($is_print_version == $print_versions);
620  });
621  }
622 
623  return $delivered_files;
624  }
$path
Definition: ltiservices.php:32
getTableUserWhere(bool $a_team_mode=false)
+ Here is the call graph for this function:
+ Here is the caller graph for this function:

◆ getLastDownloadTime()

ilExSubmission::getLastDownloadTime ( array  $a_user_ids)
protected
Parameters
array$a_user_ids
Returns
string "Y-m-d H:i:s"

Definition at line 817 of file class.ilExSubmission.php.

References $db, $ilDB, $q, $user, getAssignment(), and ILIAS\Survey\Mode\getId().

Referenced by downloadFiles().

819  : string {
820  $ilDB = $this->db;
821  $ilUser = $this->user;
822 
823  $q = "SELECT download_time FROM exc_usr_tutor WHERE " .
824  " ass_id = " . $ilDB->quote($this->getAssignment()->getId(), "integer") . " AND " .
825  $ilDB->in("usr_id", $a_user_ids, "", "integer") . " AND " .
826  " tutor_id = " . $ilDB->quote($ilUser->getId(), "integer") .
827  " ORDER BY download_time DESC";
828  $lu_set = $ilDB->query($q);
829  $lu_rec = $ilDB->fetchAssoc($lu_set);
830  return $lu_rec["download_time"] ?? "";
831  }
$q
Definition: shib_logout.php:21
+ Here is the call graph for this function:
+ Here is the caller graph for this function:

◆ getLastOpeningHTMLView()

ilExSubmission::getLastOpeningHTMLView ( )

TODO -> get rid of getTableUserWhere and move to repository class Get a mysql timestamp from the last HTML view opening.

Definition at line 1313 of file class.ilExSubmission.php.

References $data, $q, $res, and getTableUserWhere().

1313  : ?string
1314  {
1315  $this->db->setLimit(1, 0);
1316 
1317  $q = "SELECT web_dir_access_time FROM exc_returned" .
1318  " WHERE ass_id = " . $this->db->quote($this->assignment->getId(), "integer") .
1319  " AND (filename IS NOT NULL OR atext IS NOT NULL)" .
1320  " AND web_dir_access_time IS NOT NULL" .
1321  " AND " . $this->getTableUserWhere(true) .
1322  " ORDER BY web_dir_access_time DESC";
1323 
1324  $res = $this->db->query($q);
1325 
1326  $data = $this->db->fetchAssoc($res);
1327 
1328  return $data["web_dir_access_time"] ?? null;
1329  }
$res
Definition: ltiservices.php:69
getTableUserWhere(bool $a_team_mode=false)
$q
Definition: shib_logout.php:21
+ Here is the call graph for this function:

◆ getLastSubmission()

ilExSubmission::getLastSubmission ( )

TODO -> get rid of getTableUserWhere and move to repository class Get the date of the last submission of a user for the assignment.

Definition at line 1292 of file class.ilExSubmission.php.

References $db, $ilDB, $q, and getTableUserWhere().

Referenced by ILIAS\Exercise\Assignment\PropertyAndActionBuilderUI\buildSampleSolution(), ilExSubmissionTeamGUI\buildSubmissionPropertiesAndActions(), getDownloadedFilesInfoForTableGUIS(), and ilExSubmissionTeamGUI\getOverviewContent().

1292  : ?string
1293  {
1294  $ilDB = $this->db;
1295 
1296  $ilDB->setLimit(1, 0);
1297 
1298  $q = "SELECT obj_id,user_id,ts FROM exc_returned" .
1299  " WHERE ass_id = " . $ilDB->quote($this->assignment->getId(), "integer") .
1300  " AND " . $this->getTableUserWhere(true) .
1301  " AND (filename IS NOT NULL OR atext IS NOT NULL)" .
1302  " AND ts IS NOT NULL" .
1303  " ORDER BY ts DESC";
1304  $usr_set = $ilDB->query($q);
1305  $array = $ilDB->fetchAssoc($usr_set);
1306  return ($array["ts"] ?? null);
1307  }
getTableUserWhere(bool $a_team_mode=false)
$q
Definition: shib_logout.php:21
+ Here is the call graph for this function:
+ Here is the caller graph for this function:

◆ getPeerReview()

ilExSubmission::getPeerReview ( )

Definition at line 103 of file class.ilExSubmission.php.

References $peer_review.

Referenced by ilExPeerReviewGUI\buildSubmissionPropertiesAndActions(), ilExPeerReviewGUI\getOverviewContent(), and ilExPeerReviewGUI\getPeerReviewReceiverPanel().

103  : ?ilExPeerReview
104  {
105  return $this->peer_review;
106  }
ilExPeerReview $peer_review
Exercise peer review.
+ Here is the caller graph for this function:

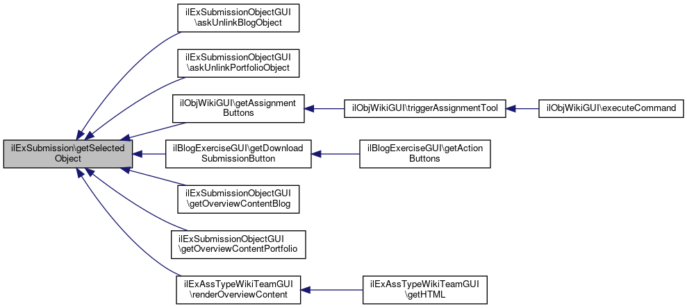
◆ getSelectedObject()

ilExSubmission::getSelectedObject ( )

Definition at line 182 of file class.ilExSubmission.php.

References getFiles().

Referenced by ilExSubmissionObjectGUI\askUnlinkBlogObject(), ilExSubmissionObjectGUI\askUnlinkPortfolioObject(), ilObjWikiGUI\getAssignmentButtons(), ilBlogExerciseGUI\getDownloadSubmissionButton(), ilExSubmissionObjectGUI\getOverviewContentBlog(), ilExSubmissionObjectGUI\getOverviewContentPortfolio(), and ilExAssTypeWikiTeamGUI\renderOverviewContent().

182  : ?array
183  {
184  $files = $this->getFiles();
185  if ($files !== []) {
186  return array_pop($files);
187  }
188  return null;
189  }
getFiles(array $a_file_ids=null, bool $a_only_valid=false, string $a_min_timestamp=null, bool $print_versions=false)
Get submission items (not only files)
+ Here is the call graph for this function:
+ Here is the caller graph for this function:

◆ getStorageId()

ilExSubmission::getStorageId ( )
protected

Definition at line 290 of file class.ilExSubmission.php.

References getTeam(), and getUserId().

Referenced by addFileUpload(), and uploadFile().

290  : int
291  {
292  if ($this->ass_type->isSubmissionAssignedToTeam()) {
293  $storage_id = $this->getTeam()->getId();
294  } else {
295  $storage_id = $this->getUserId();
296  }
297  return $storage_id;
298  }
+ Here is the call graph for this function:
+ Here is the caller graph for this function:

◆ getSubmissionsForFilename()

static ilExSubmission::getSubmissionsForFilename ( string  $a_filename,
array  $a_assignment_types = array() 
)
static

Get assignment return entries for a filename.

Definition at line 1597 of file class.ilExSubmission.php.

References $DIC, ilDBInterface\fetchAssoc(), ilDBInterface\in(), ilDBInterface\query(), and ilDBInterface\quote().

Referenced by addResourceObject(), ilExcRepoObjAssignmentInfo\getInfo(), and ilObjWikiListGUI\getProperties().

1600  : array {
1601  global $DIC;
1602 
1603  $db = $DIC->database();
1604 
1605  $query = "SELECT * FROM exc_returned r LEFT JOIN exc_assignment a" .
1606  " ON (r.ass_id = a.id) " .
1607  " WHERE r.filetitle = " . $db->quote($a_filename, "string");
1608 
1609  if (is_array($a_assignment_types) && $a_assignment_types !== []) {
1610  $query .= " AND " . $db->in("a.type", $a_assignment_types, false, "integer");
1611  }
1612 
1613  $set = $db->query($query);
1614  $rets = array();
1615  while ($rec = $db->fetchAssoc($set)) {
1616  $rets[] = $rec;
1617  }
1618 
1619 
1620  return $rets;
1621  }
fetchAssoc(ilDBStatement $statement)
quote($value, string $type)
global $DIC
Definition: feed.php:28
query(string $query)
Run a (read-only) Query on the database.
in(string $field, array $values, bool $negate=false, string $type="")
+ Here is the call graph for this function:
+ Here is the caller graph for this function:

◆ getSubmissionType()

ilExSubmission::getSubmissionType ( )

Definition at line 88 of file class.ilExSubmission.php.

Referenced by addResourceObject(), and ilExSubmissionGUI\executeCommand().

88  : string
89  {
90  return $this->assignment->getAssignmentType()->getSubmissionType();
91  }
+ Here is the caller graph for this function:

◆ getSubmittedPrintFile()

ilExSubmission::getSubmittedPrintFile ( )

Definition at line 162 of file class.ilExSubmission.php.

References getFiles().

Referenced by hasSubmittedPrintVersion().

162  : string
163  {
164  $submitted = $this->getFiles(
165  null,
166  false,
167  null,
168  true
169  );
170 
171  if (count($submitted) > 0) {
172  $submitted = array_pop($submitted);
173 
174  if (is_file($submitted['filename'])) {
175  return $submitted['filename'];
176  }
177  }
178 
179  return "";
180  }
getFiles(array $a_file_ids=null, bool $a_only_valid=false, string $a_min_timestamp=null, bool $print_versions=false)
Get submission items (not only files)
+ Here is the call graph for this function:
+ Here is the caller graph for this function:

◆ getTableUserWhere()

ilExSubmission::getTableUserWhere ( bool  $a_team_mode = false)

Definition at line 1269 of file class.ilExSubmission.php.

References $db, $ilDB, getAssignment(), getTeam(), getUserId(), and getUserIds().

Referenced by deleteSelectedFiles(), getFiles(), getLastOpeningHTMLView(), getLastSubmission(), and lookupNewFiles().

1271  : string {
1272  $ilDB = $this->db;
1273 
1274  if ($this->getAssignment()->getAssignmentType()->isSubmissionAssignedToTeam()) {
1275  $team_id = $this->getTeam()->getId();
1276  $where = " team_id = " . $ilDB->quote($team_id, "integer") . " ";
1277  } else {
1278  if ($a_team_mode) {
1279  $where = " " . $ilDB->in("user_id", $this->getUserIds(), "", "integer") . " ";
1280  } else {
1281  $where = " user_id = " . $ilDB->quote($this->getUserId(), "integer");
1282  }
1283  }
1284  return $where;
1285  }
+ Here is the call graph for this function:
+ Here is the caller graph for this function:

◆ getTeam()

ilExSubmission::getTeam ( )

Definition at line 98 of file class.ilExSubmission.php.

References $team.

Referenced by addFileUpload(), addResourceObject(), ilExSubmissionTeamGUI\buildSubmissionPropertiesAndActions(), downloadFiles(), ilExSubmissionTeamGUI\getOverviewContent(), getStorageId(), getTableUserWhere(), ilExAssTypeWikiTeamGUI\renderOverviewContent(), and uploadFile().

99  {
100  return $this->team;
101  }
This file is part of ILIAS, a powerful learning management system published by ILIAS open source e-Le...
ilExAssignmentTeam $team
+ Here is the caller graph for this function:

◆ getUserId()

◆ getUserIds()

ilExSubmission::getUserIds ( )

Definition at line 129 of file class.ilExSubmission.php.

References hasNoTeamYet().

Referenced by downloadFiles(), getTableUserWhere(), ilExAssTypeWikiTeam\handleNewUpload(), isInTeam(), updateTutorDownloadTime(), and validatePeerReviews().

129  : array
130  {
131  if ($this->team &&
132  !$this->hasNoTeamYet()) {
133  return $this->team->getMembers();
134  }
135 
136  // if has no team currently there still might be uploads attached
137  return array($this->user_id);
138  }
+ Here is the call graph for this function:
+ Here is the caller graph for this function:

◆ hasNoTeamYet()

ilExSubmission::hasNoTeamYet ( )

Definition at line 226 of file class.ilExSubmission.php.

Referenced by ilExSubmissionFileGUI\getOverviewContent(), and getUserIds().

226  : bool
227  {
228  if ($this->assignment->hasTeam() &&
229  !$this->team->getId()) {
230  return true;
231  }
232  return false;
233  }
+ Here is the caller graph for this function:

◆ hasPeerReviewAccess()

ilExSubmission::hasPeerReviewAccess ( )

Definition at line 252 of file class.ilExSubmission.php.

252  : bool
253  {
254  return ($this->peer_review &&
255  $this->peer_review->hasPeerReviewAccess($this->user_id));
256  }

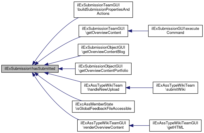
◆ hasSubmitted()

ilExSubmission::hasSubmitted ( )

Definition at line 152 of file class.ilExSubmission.php.

References getFiles().

Referenced by ilExSubmissionTeamGUI\buildSubmissionPropertiesAndActions(), ilExSubmissionTeamGUI\getOverviewContent(), ilExSubmissionObjectGUI\getOverviewContentBlog(), ilExSubmissionObjectGUI\getOverviewContentPortfolio(), ilExAssTypeWikiTeam\handleNewUpload(), ilExcAssMemberState\isGlobalFeedbackFileAccessible(), and ilExAssTypeWikiTeamGUI\renderOverviewContent().

152  : bool
153  {
154  return (bool) count($this->getFiles(null, true));
155  }
getFiles(array $a_file_ids=null, bool $a_only_valid=false, string $a_min_timestamp=null, bool $print_versions=false)
Get submission items (not only files)
+ Here is the call graph for this function:
+ Here is the caller graph for this function:

◆ hasSubmittedPrintVersion()

ilExSubmission::hasSubmittedPrintVersion ( )

Definition at line 157 of file class.ilExSubmission.php.

References getSubmittedPrintFile().

157  : bool
158  {
159  return $this->getSubmittedPrintFile() !== "";
160  }
+ Here is the call graph for this function:

◆ initStorage()

ilExSubmission::initStorage ( )
protected

Definition at line 285 of file class.ilExSubmission.php.

Referenced by addFileUpload(), deleteSelectedFiles(), downloadMultipleFiles(), downloadSingleFile(), getFiles(), and uploadFile().

286  {
287  return new ilFSStorageExercise($this->assignment->getExerciseId(), $this->assignment->getId());
288  }
This file is part of ILIAS, a powerful learning management system published by ILIAS open source e-Le...
+ Here is the caller graph for this function:

◆ isInTeam()

ilExSubmission::isInTeam ( int  $a_user_id = null)

Definition at line 235 of file class.ilExSubmission.php.

References $user, ilObject\getId(), and getUserIds().

Referenced by canView().

235  : bool
236  {
237  $ilUser = $this->user;
238 
239  if (!$a_user_id) {
240  $a_user_id = $ilUser->getId();
241  }
242  return in_array($a_user_id, $this->getUserIds());
243  }
+ Here is the call graph for this function:
+ Here is the caller graph for this function:

◆ isLate()

ilExSubmission::isLate ( )
protected

Definition at line 278 of file class.ilExSubmission.php.

Referenced by addResourceObject(), and updateTextSubmission().

278  : bool
279  {
280  $dl = $this->state->getOfficialDeadline();
281  //$dl = $this->assignment->getPersonalDeadline($this->getUserId());
282  return ($dl && $dl < time());
283  }
+ Here is the caller graph for this function:

◆ isOwner()

ilExSubmission::isOwner ( )

Definition at line 245 of file class.ilExSubmission.php.

References $user, and getUserId().

Referenced by canSubmit().

245  : bool
246  {
247  $ilUser = $this->user;
248 
249  return ($ilUser->getId() == $this->getUserId());
250  }
+ Here is the call graph for this function:
+ Here is the caller graph for this function:

◆ isTutor()

ilExSubmission::isTutor ( )

Definition at line 221 of file class.ilExSubmission.php.

References $is_tutor.

Referenced by canView().

221  : bool
222  {
223  return $this->is_tutor;
224  }
+ Here is the caller graph for this function:

◆ lookupExerciseIdForReturnedId()

static ilExSubmission::lookupExerciseIdForReturnedId ( int  $a_returned_id)
static

Get exercise from submission id (used in ilObjMediaObject)

Definition at line 663 of file class.ilExSubmission.php.

References $DIC, and $ilDB.

Referenced by ilObjMediaObject\getParentObjectIdForUsage().

665  : int {
666  global $DIC;
667 
668  $ilDB = $DIC->database();
669 
670  $set = $ilDB->query("SELECT obj_id" .
671  " FROM exc_returned" .
672  " WHERE returned_id = " . $ilDB->quote($a_returned_id, "integer"));
673  $row = $ilDB->fetchAssoc($set);
674  return (int) $row["obj_id"];
675  }
global $DIC
Definition: feed.php:28
+ Here is the caller graph for this function:

◆ lookupNewFiles()

ilExSubmission::lookupNewFiles ( int  $a_tutor = null)

Check how much files have been uploaded by the learner after the last download of the tutor.

Definition at line 630 of file class.ilExSubmission.php.

References $db, $ilDB, $q, $user, getAssignment(), ILIAS\Survey\Mode\getId(), ilObject\getId(), and getTableUserWhere().

Referenced by getDownloadedFilesInfoForTableGUIS().

632  : array {
633  $ilDB = $this->db;
634  $ilUser = $this->user;
635 
636  $tutor = ($a_tutor)
637  ?: $ilUser->getId();
638 
639  $where = " AND " . $this->getTableUserWhere(true);
640 
641  $q = "SELECT exc_returned.returned_id AS id " .
642  "FROM exc_usr_tutor, exc_returned " .
643  "WHERE exc_returned.ass_id = exc_usr_tutor.ass_id " .
644  " AND exc_returned.user_id = exc_usr_tutor.usr_id " .
645  " AND exc_returned.ass_id = " . $ilDB->quote($this->getAssignment()->getId(), "integer") .
646  $where .
647  " AND exc_usr_tutor.tutor_id = " . $ilDB->quote($tutor, "integer") .
648  " AND exc_usr_tutor.download_time < exc_returned.ts ";
649 
650  $new_up_set = $ilDB->query($q);
651 
652  $new_up = array();
653  while ($new_up_rec = $ilDB->fetchAssoc($new_up_set)) {
654  $new_up[] = $new_up_rec["id"];
655  }
656 
657  return $new_up;
658  }
getTableUserWhere(bool $a_team_mode=false)
$q
Definition: shib_logout.php:21
+ Here is the call graph for this function:
+ Here is the caller graph for this function:

◆ processUploadedZipFile()

ilExSubmission::processUploadedZipFile ( string  $fileTmp)

processes error handling etc for uploaded archive

Parameters
string$fileTmppath and filename to uploaded file

Definition at line 417 of file class.ilExSubmission.php.

References $filename, ILIAS\LTI\ToolProvider\$key, $lng, ilFileUtils\delDir(), getFiles(), ilFileUtils\ilTempnam(), ilFileUtils\makeDir(), ilFileUtils\recursive_dirscan(), ilLanguage\txt(), uploadFile(), and ilFileUtils\utf8_encode().

419  : bool {
420  $lng = $this->lng;
421 
422  // Create unzip-directory
423  $newDir = ilFileUtils::ilTempnam();
424  ilFileUtils::makeDir($newDir);
425 
426  $success = true;
427 
428  //try {
429  $filearray = [];
430  self::processZipFile($newDir, $fileTmp, false);
431  ilFileUtils::recursive_dirscan($newDir, $filearray);
432 
433  // #18441 - check number of files in zip
434  $max_num = $this->assignment->getMaxFile();
435  if ($max_num) {
436  $current_num = count($this->getFiles());
437  $zip_num = count($filearray["file"]);
438  if ($current_num + $zip_num > $max_num) {
439  $success = false;
440  $this->main_tpl->setOnScreenMessage('failure', $lng->txt("exc_upload_error") . " [Zip1]", true);
441  }
442  }
443 
444  if ($success) {
445  foreach ($filearray["file"] as $key => $filename) {
446  $a_http_post_files["name"] = ilFileUtils::utf8_encode($filename);
447  $a_http_post_files["type"] = "other";
448  $a_http_post_files["tmp_name"] = $filearray["path"][$key] . "/" . $filename;
449  $a_http_post_files["error"] = 0;
450  $a_http_post_files["size"] = filesize($filearray["path"][$key] . "/" . $filename);
451 
452  if (!$this->uploadFile($a_http_post_files, true)) {
453  $success = false;
454  $this->main_tpl->setOnScreenMessage('failure', $lng->txt("exc_upload_error") . " [Zip2]", true);
455  }
456  }
457  }
458  /*} catch (ilException $e) {
459  $success = false;
460  $this->main_tpl->setOnScreenMessage('failure', $e->getMessage());
461  }*/
462 
463  ilFileUtils::delDir($newDir);
464  return $success;
465  }
getFiles(array $a_file_ids=null, bool $a_only_valid=false, string $a_min_timestamp=null, bool $print_versions=false)
Get submission items (not only files)
txt(string $a_topic, string $a_default_lang_fallback_mod="")
gets the text for a given topic if the topic is not in the list, the topic itself with "-" will be re...
static utf8_encode(string $string)
static recursive_dirscan(string $dir, array &$arr)
Recursively scans a given directory and writes path and filename into referenced array.
static delDir(string $a_dir, bool $a_clean_only=false)
removes a dir and all its content (subdirs and files) recursively
string $key
Consumer key/client ID value.
Definition: System.php:193
$filename
Definition: buildRTE.php:78
static ilTempnam(?string $a_temp_path=null)
Returns a unique and non existing Path for e temporary file or directory.
uploadFile(array $a_http_post_files, bool $unzip=false)
Save submitted file of user.
static makeDir(string $a_dir)
creates a new directory and inherits all filesystem permissions of the parent directory You may pass ...
+ Here is the call graph for this function:

◆ processZipFile()

static ilExSubmission::processZipFile ( string  $a_directory,
string  $a_file,
bool  $structure 
)
static

Definition at line 1657 of file class.ilExSubmission.php.

References ilFileUtilsException\$BROKEN_FILE, $DIC, ilFileUtilsException\$DOUBLETTES_FOUND, ilFileUtilsException\$INFECTED_FILE, ILIAS\LTI\ToolProvider\$key, ilFileUtils\delDir(), ilFileUtils\moveUploadedFile(), ilFileUtils\recursive_dirscan(), ilLanguage\txt(), ilFileUtils\utf8_encode(), and ilVirusScanner\virusHandling().

1661  : void {
1662  global $DIC;
1663 
1664  $lng = $DIC->language();
1665 
1666  $pathinfo = pathinfo($a_file);
1667  $file = $pathinfo["basename"];
1668 
1669  // see 22727
1670  if (($pathinfo["extension"] ?? '') === '') {
1671  $file .= ".zip";
1672  }
1673 
1674  // Copy zip-file to new directory, unzip and remove it
1675  // TODO: check archive for broken file
1676  //copy ($a_file, $a_directory . "/" . $file);
1677  ilFileUtils::moveUploadedFile($a_file, $file, $a_directory . "/" . $file);
1678  $DIC->legacyArchives()->unzip(
1679  $a_directory . "/" . $file,
1680  null,
1681  false,
1682  true,
1683  false
1684  );
1685  unlink($a_directory . "/" . $file);
1686  //echo "-".$a_directory . "/" . $file."-";
1687  // Stores filename and paths into $filearray to check for viruses
1688  // Checks if filenames can be read, else -> throw exception and leave
1689  $filearray = [];
1690  ilFileUtils::recursive_dirscan($a_directory, $filearray);
1691 
1692  // if there are no files unziped (->broken file!)
1693  if (empty($filearray)) {
1694  throw new ilFileUtilsException(
1695  $lng->txt("archive_broken"),
1697  );
1698  }
1699 
1700  // virus handling
1701  foreach ($filearray["file"] as $key => $value) {
1702  // remove "invisible" files
1703  if (substr($value, 0, 1) == "." || stristr(
1704  $filearray["path"][$key],
1705  "/__MACOSX/"
1706  )) {
1707  unlink($filearray["path"][$key] . $value);
1708  unset($filearray["path"][$key]);
1709  unset($filearray["file"][$key]);
1710  continue;
1711  }
1712 
1713  $vir = ilVirusScanner::virusHandling($filearray["path"][$key], $value);
1714  if (!$vir[0]) {
1715  // Unlink file and throw exception
1716  unlink($filearray['path'][$key]);
1717  throw new ilFileUtilsException(
1718  $lng->txt("file_is_infected") . "<br />" . $vir[1],
1720  );
1721  } elseif ($vir[1] != "") {
1722  throw new ilFileUtilsException(
1723  $vir[1],
1725  );
1726  }
1727  }
1728 
1729  // If archive is to be used "flat"
1730  $doublettes = '';
1731  if (!$structure) {
1732  foreach (array_count_values($filearray["file"]) as $key => $value) {
1733  // Archive contains same filenames in different directories
1734  if ($value != "1") {
1735  $doublettes .= " '" . ilFileUtils::utf8_encode($key) . "'";
1736  }
1737  }
1738  if (strlen($doublettes) > 0) {
1739  throw new ilFileUtilsException(
1740  $lng->txt("exc_upload_error") . "<br />" . $lng->txt(
1741  "zip_structure_error"
1742  ) . $doublettes,
1744  );
1745  }
1746  } else {
1747  $mac_dir = $a_directory . "/__MACOSX";
1748  if (file_exists($mac_dir)) {
1749  ilFileUtils::delDir($mac_dir);
1750  }
1751  }
1752  }
txt(string $a_topic, string $a_default_lang_fallback_mod="")
gets the text for a given topic if the topic is not in the list, the topic itself with "-" will be re...
static utf8_encode(string $string)
static virusHandling(string $a_file, string $a_orig_name='', bool $a_clean=true)
global $DIC
Definition: feed.php:28
static recursive_dirscan(string $dir, array &$arr)
Recursively scans a given directory and writes path and filename into referenced array.
static delDir(string $a_dir, bool $a_clean_only=false)
removes a dir and all its content (subdirs and files) recursively
string $key
Consumer key/client ID value.
Definition: System.php:193
$structure
TOTAL STRUCTURE.
static moveUploadedFile(string $a_file, string $a_name, string $a_target, bool $a_raise_errors=true, string $a_mode="move_uploaded")
move uploaded file
+ Here is the call graph for this function:

◆ updateTextSubmission()

ilExSubmission::updateTextSubmission ( string  $a_text)

Handle text assignment submissions.

Exceptions
ilExcUnknownAssignmentTypeException
ilExerciseException

Definition at line 1401 of file class.ilExSubmission.php.

References $db, $id, $ilDB, addResourceObject(), deleteAllFiles(), getFiles(), isLate(), and ilUtil\now().

1401  : ?int
1402  {
1403  $ilDB = $this->db;
1404 
1405  $files = $this->getFiles();
1406 
1407  // no text = remove submission
1408  if (!trim($a_text)) {
1409  $this->deleteAllFiles();
1410  return null;
1411  }
1412 
1413  if (!$files) {
1414  return $this->addResourceObject("TEXT", $a_text);
1415  } else {
1416  $files = array_shift($files);
1417  $id = $files["returned_id"];
1418  if ($id) {
1419  $ilDB->manipulate("UPDATE exc_returned" .
1420  " SET atext = " . $ilDB->quote($a_text, "text") .
1421  ", ts = " . $ilDB->quote(ilUtil::now(), "timestamp") .
1422  ", late = " . $ilDB->quote($this->isLate(), "integer") .
1423  " WHERE returned_id = " . $ilDB->quote($id, "integer"));
1424  return $id;
1425  }
1426  }
1427  return null;
1428  }
getFiles(array $a_file_ids=null, bool $a_only_valid=false, string $a_min_timestamp=null, bool $print_versions=false)
Get submission items (not only files)
static now()
Return current timestamp in Y-m-d H:i:s format.
addResourceObject(string $a_wsp_id, string $a_text=null)
Add personal resource or repository object (ref_id) to assigment.
$id
plugin.php for ilComponentBuildPluginInfoObjectiveTest::testAddPlugins
Definition: plugin.php:23
+ Here is the call graph for this function:

◆ updateTutorDownloadTime()

ilExSubmission::updateTutorDownloadTime ( )

Definition at line 944 of file class.ilExSubmission.php.

References $db, $ilDB, $user, getUserIds(), and ilUtil\now().

Referenced by downloadFiles().

944  : void
945  {
946  $ilUser = $this->user;
947  $ilDB = $this->db;
948 
949  $exc_id = $this->assignment->getExerciseId();
950  $ass_id = $this->assignment->getId();
951 
952  foreach ($this->getUserIds() as $user_id) {
953  $ilDB->manipulateF(
954  "DELETE FROM exc_usr_tutor " .
955  "WHERE ass_id = %s AND usr_id = %s AND tutor_id = %s",
956  array("integer", "integer", "integer"),
957  array($ass_id, $user_id, $ilUser->getId())
958  );
959 
960  $ilDB->manipulateF(
961  "INSERT INTO exc_usr_tutor (ass_id, obj_id, usr_id, tutor_id, download_time) VALUES " .
962  "(%s, %s, %s, %s, %s)",
963  array("integer", "integer", "integer", "integer", "timestamp"),
964  array($ass_id, $exc_id, $user_id, $ilUser->getId(), ilUtil::now())
965  );
966  }
967  }
static now()
Return current timestamp in Y-m-d H:i:s format.
+ Here is the call graph for this function:
+ Here is the caller graph for this function:

◆ uploadFile()

ilExSubmission::uploadFile ( array  $a_http_post_files,
bool  $unzip = false 
)

Save submitted file of user.

Exceptions
ilFileUtilsException
Deprecated:
use addFileUpload instead

Definition at line 306 of file class.ilExSubmission.php.

References $db, $ilDB, canAddFile(), getStorageId(), getTeam(), getUserId(), ilFileUtils\getValidFilename(), initStorage(), ilUtil\now(), and ilExAssignmentTeam\TEAM_LOG_ADD_FILE.

Referenced by processUploadedZipFile().

309  : bool {
310  $ilDB = $this->db;
311  if (!$this->canAddFile()) {
312  return false;
313  }
314 
315  if ($this->ass_type->isSubmissionAssignedToTeam()) {
316  $team_id = $this->getTeam()->getId();
317  $user_id = 0;
318  if ($team_id == 0) {
319  return false;
320  }
321  } else {
322  $team_id = 0;
323  $user_id = $this->getUserId();
324  }
325  $storage_id = $this->getStorageId();
326 
327  $deliver_result = $this->initStorage()->uploadFile($a_http_post_files, $storage_id, $unzip);
328 
329  if ($deliver_result) {
330  $next_id = $ilDB->nextId("exc_returned");
331  $query = sprintf(
332  "INSERT INTO exc_returned " .
333  "(returned_id, obj_id, user_id, filename, filetitle, mimetype, ts, ass_id, late, team_id) " .
334  "VALUES (%s, %s, %s, %s, %s, %s, %s, %s, %s, %s)",
335  $ilDB->quote($next_id, "integer"),
336  $ilDB->quote($this->assignment->getExerciseId(), "integer"),
337  $ilDB->quote($user_id, "integer"),
338  $ilDB->quote($deliver_result["fullname"], "text"),
339  $ilDB->quote(ilFileUtils::getValidFilename($a_http_post_files["name"]), "text"),
340  $ilDB->quote($deliver_result["mimetype"], "text"),
341  $ilDB->quote(ilUtil::now(), "timestamp"),
342  $ilDB->quote($this->assignment->getId(), "integer"),
343  $ilDB->quote($this->isLate(), "integer"),
344  $ilDB->quote($team_id, "integer")
345  );
346  $ilDB->manipulate($query);
347 
348  if ($this->team) {
349  $this->team->writeLog(
351  $a_http_post_files["name"]
352  );
353  }
354 
355  return true;
356  }
357  return false;
358  }
static getValidFilename(string $a_filename)
static now()
Return current timestamp in Y-m-d H:i:s format.
+ Here is the call graph for this function:
+ Here is the caller graph for this function:

◆ validatePeerReviews()

ilExSubmission::validatePeerReviews ( )

Definition at line 108 of file class.ilExSubmission.php.

References $res, $user_id, $valid, and getUserIds().

Referenced by ilExAssTypeWikiTeam\handleNewUpload().

108  : array
109  {
110  $res = array();
111  foreach ($this->getUserIds() as $user_id) {
112  $valid = true;
113 
114  // no peer review == valid
115  if ($this->peer_review) {
116  $valid = $this->peer_review->isFeedbackValidForPassed($user_id);
117  }
118 
119  $res[$user_id] = $valid;
120  }
121  return $res;
122  }
$res
Definition: ltiservices.php:69
$valid
+ Here is the call graph for this function:
+ Here is the caller graph for this function:

Field Documentation

◆ $ass_type

ilExAssignmentTypeInterface ilExSubmission::$ass_type
protected

Definition at line 44 of file class.ilExSubmission.php.

◆ $ass_types

ilExAssignmentTypes ilExSubmission::$ass_types
protected

Definition at line 45 of file class.ilExSubmission.php.

◆ $assignment

ilExAssignment ilExSubmission::$assignment
protected

Definition at line 38 of file class.ilExSubmission.php.

Referenced by getAssignment().

◆ $ctrl

ilCtrl ilExSubmission::$ctrl
protected

Definition at line 37 of file class.ilExSubmission.php.

Referenced by getDownloadedFilesInfoForTableGUIS().

◆ $db

◆ $domain

ILIAS Exercise InternalDomainService ilExSubmission::$domain
protected

Definition at line 32 of file class.ilExSubmission.php.

◆ $is_tutor

bool ilExSubmission::$is_tutor
protected

Definition at line 42 of file class.ilExSubmission.php.

Referenced by isTutor().

◆ $lng

◆ $main_tpl

ilGlobalTemplateInterface ilExSubmission::$main_tpl
private

Definition at line 47 of file class.ilExSubmission.php.

◆ $peer_review

ilExPeerReview ilExSubmission::$peer_review = null
protected

Definition at line 41 of file class.ilExSubmission.php.

Referenced by getPeerReview().

◆ $public_submissions

bool ilExSubmission::$public_submissions
protected

Definition at line 43 of file class.ilExSubmission.php.

◆ $state

ilExcAssMemberState ilExSubmission::$state
protected

Definition at line 46 of file class.ilExSubmission.php.

◆ $team

ilExAssignmentTeam ilExSubmission::$team = null
protected

Definition at line 40 of file class.ilExSubmission.php.

Referenced by getTeam().

◆ $user

ilObjUser ilExSubmission::$user
protected

◆ $user_id

int ilExSubmission::$user_id
protected

Definition at line 39 of file class.ilExSubmission.php.

Referenced by __construct(), getUserId(), and validatePeerReviews().

◆ TYPE_FILE

const ilExSubmission::TYPE_FILE = "File"

◆ TYPE_OBJECT

const ilExSubmission::TYPE_OBJECT = "Object"

◆ TYPE_REPO_OBJECT

const ilExSubmission::TYPE_REPO_OBJECT = "RepoObject"

◆ TYPE_TEXT

const ilExSubmission::TYPE_TEXT = "Text"

Definition at line 30 of file class.ilExSubmission.php.

Referenced by ilExAssTypeText\getSubmissionType().


The documentation for this class was generated from the following file: